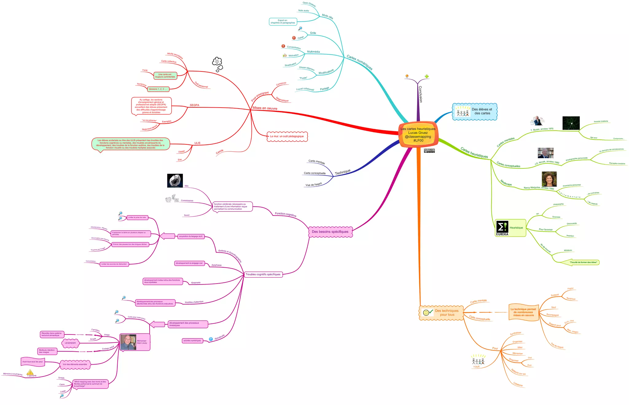
Support de la présentation à CANOPE Reims le 18 mars 2015 Les cartes heuristiques pour gérer l'hétérogénéité et la diversité des apprenants. Un outil simple qui s'adresse à tous.