INTRODUCTION A la BPM
LE BPM, QU’EST-CE QUE C’EST ?
• Qu’est-ce qu’un processus métier ?
• Un processus métier est un ensemble d’activités ou de tâches métiers conçues par l’organisation et
permettant, grâce à des moyens adaptés, de réaliser les objectifs prédéfinis à travers des résultats
mesurables.
LE BPM, QU’EST-CE QUE C’EST ?
• C’est le fruit d’une collaboration entre les professionnels du métier (Responsables
fonctionnels/ opérationnels) et les informaticiens pour favoriser la mise en place
des processus métier efficace, souple..
LE BPM, QU’EST-CE QUE C’EST ?
• C’est un ensemble de méthodes, d’outils et de technologies permettant de :
• Concevoir,
• Mettre en oeuvre,
• Analyser et contrôler des Processus Métier.
• Autrement dit , c’est une approche centrée
sur les processus pour améliorer
les performances , qui associe les technologies
de l’information et
les méthodologies de processus métier.
Pourquoi le BPM
Les 4 éléments clés de la BPM
• Processus métier bien définis et documentés
• Objectifs de performance attendus du processus doivent être explicites
• Propriétaire de processus
• Mesure, évaluation et amélioration en continues
des processus fondamentaux (primaires)
BPM - Cycle de vie
BPM - Cycle de vie : d’une façon détaillé
Le BPM: Les niveaux
• Un processus métier est modélisé en plusieurs niveaux, et plus
généralement en trois niveaux :
• Métier
• Fonctionnel
• Technique
Le BPM: Les avantages
• Formalisation des processus existants
• Amélioration et simplification de ces processus
• Respect des cycles de validation
• Automatisation des tâches répétitives
• Augmentation de la productivité
• Amélioration de la performance globale
• Disponibilité de l’information en temps réel
• Meilleure communication avec les fournisseurs, les partenaires, les collaborateurs et les clients
• Gestion du changement et l’adhésion des collaborateurs au projet plus simples
• L’augmentation du niveau de satisfaction des clients et des salariés
Standardisation du BPM
• la standardisation de la représentation des processus est un enjeu majeur pour
faciliter l'intégration entre les outils de BPM. La standardisation a lieu à différents
niveaux :
• Au niveau de la modélisation des processus
• Au niveau de l'exécution des processus
• Au niveau de la communication avec le SI
Standardisation du BPM : BPMN
• BPMN (Business Process Modelling Notation) est une initiative de la
BPMI (Business Process Management Initiative, un consortium
d'entreprises) visant à définir une notation graphique commune
permettant de modéliser les processus métier.
• BPMN peut être vu comme une notation UML appliquée à la gestion
des processus métier.
BPMN : vue d’ensemble
Standardisation du BPM : BPEL
• BPEL (Business Process Execution Language) est une initiative de la
BPMI dont le but est de proposer une représentation XML des
activités liées à l'exécution d'un processus. Là où la notation BPMN
s'attache à décrire statiquement les processus, le langage BPEL décrit
la dynamique d'ensemble.
BPEL : vue d’ensemble
PBM et SOA
• BPM gère les processus métier
• SOA gère les services métier
• Comme résultats :
• Ils adressent tous deux des besoins métiers
• Les processus métier sont composés des services métier
• Il y a une relation de complémentarité
PBM et SOA
-les technologies BPM sont de plus
haut niveau et très orientées
métiers (activités systèmes ET
humaines)
-les technologies SOA sont plutôt
orientées ‘couche basse’,
‘développement’, et restent très
techniques
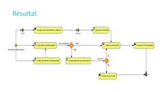
Etude de cas
• Fruitaubec est un distributeur de fruits et légumes desservant principalement les
restaurants et les fruiteries de la grande région métropolitaine.
• Étant des fournitures périssables, il arrive parfois que les produits expédiés ne
correspondent pas aux exigences des clients. Le processus de remboursement se déroule
de cette façon :
 Le client envoie une demande de remboursement .
 Après la réception de la demande, par un agent du service à la clientèle, un dossier de remboursement doit être créé
si le client n'en possède pas sinon on vérifie la demande.
 Les demandes de remboursement inférieures à 100$ sont automatiquement créditées au compte du client.
 Les demandes de plus de 100$ doivent recevoir l'approbation du superviseur.
 Un remboursement s'effectue automatiquement au compte client.
 Si le processus n'est pas terminé après 7 jours, l'agent doit envoyer un courriel au client indiquant que la demande
est en traitement.
 Après 30 jours, la demande est automatiquement approuvée.
 S'il y a un refus, le client doit en être informé par courriel.
 Si la demande est approuvée, le client doit en être informé par courriel.
Résultat
• Monsieur FARAOUI est Responsable Marketing dans une PME du
secteur des Services.
• Malgré la petite taille de l’entreprise et des budgets serrés, Monsieur
FARAOUI a une activité de plus en plus soutenue : évènements,
campagnes de marketing directs, téléprospection, suivi de la
satisfaction clients …
Etude de cas (2)
SA PROBLEMATIQUE
• Monsieur FARAOUI a du mal à gérer la coordination entre ses équipes
et les autres services avec qui le service marketing est amené à
collaborer (service commercial en ce qui concerne les opportunités
d’affaires, service généraux pour l’organisation des évènements, etc.).
• D’autre part, Monsieur FARAOUI qui doit remonter mensuellement
des tableaux de bord à sa direction, connaît des difficultés pour les
réaliser car ses différents indicateurs sont répartis dans de multiples
fichiers conservés par l’un ou l’autre de ses collaborateurs.
LA SOLUTION BPM
• En déployant des applications modélisées sur mesure avec le BPM,
Monsieur FARAOUI a désormais le temps de se consacrer à l’essentiel
! Fini le temps perdu à rechercher des informations dispersées entre
e-mails, fichiers Excel ou Word … Pour y aller pas à pas et ne pas
brusquer ses collaborateurs, Monsieur FARAOUI accompagné par la
Direction Système d’Information, a décidé de commencer par la mise
en place de deux applications qui lui semblaient prioritaires :
>> La Gestion des Evènements
>> Le Suivi des Opportunités d’Affaires
L’APPLICATION
• En mettant en place cette application, Monsieur FARAOUI souhaitait d’une
part pouvoir faciliter la coordination entre le service marketing, les services
généraux et le service commercial qui interviennent tous à un stade du
processus.
• C’est aussi l’occasion de pouvoir mesurer et suivre les performances de
chaque évènement.
• Comme dans tout projet BPM, Monsieur FARAOUI a dû décrire avec
précision les différentes phases du processus, les différents intervenants,
ainsi que les informations nécessaires à chaque étape.
PRINCIPAUX AVANTAGES LIES A LA MISE EN
PLACE DU PROCESSUS
• Pas de mauvaises surprises : Grâce à l’application Monsieur FARAOUI est
alerté automatiquement si les prérequis pour le bon déroulé de l’évènement ne
sont pas présents.
• Meilleure Communication : le service commercial sait quelles actions ont
été engagées, accède à la liste des invités, le marketing accède au contenu de la
présentation
• Mesure et Suivi : Monsieur FARAOUI dispose désormais d’indicateurs clairs.
Sur un même tableau de bord il peut voir l’ensemble des évènements qui ont été
organisés, la performance de chacun d’eux, etc.
Conclusion
• Le BPM apporte un changement d’état d’esprit

INTRODUCTION A BPM

  • 1.
  • 2.
    LE BPM, QU’EST-CEQUE C’EST ? • Qu’est-ce qu’un processus métier ? • Un processus métier est un ensemble d’activités ou de tâches métiers conçues par l’organisation et permettant, grâce à des moyens adaptés, de réaliser les objectifs prédéfinis à travers des résultats mesurables.
  • 3.
    LE BPM, QU’EST-CEQUE C’EST ? • C’est le fruit d’une collaboration entre les professionnels du métier (Responsables fonctionnels/ opérationnels) et les informaticiens pour favoriser la mise en place des processus métier efficace, souple..
  • 4.
    LE BPM, QU’EST-CEQUE C’EST ? • C’est un ensemble de méthodes, d’outils et de technologies permettant de : • Concevoir, • Mettre en oeuvre, • Analyser et contrôler des Processus Métier. • Autrement dit , c’est une approche centrée sur les processus pour améliorer les performances , qui associe les technologies de l’information et les méthodologies de processus métier.
  • 5.
  • 6.
    Les 4 élémentsclés de la BPM • Processus métier bien définis et documentés • Objectifs de performance attendus du processus doivent être explicites • Propriétaire de processus • Mesure, évaluation et amélioration en continues des processus fondamentaux (primaires)
  • 7.
  • 8.
    BPM - Cyclede vie : d’une façon détaillé
  • 9.
    Le BPM: Lesniveaux • Un processus métier est modélisé en plusieurs niveaux, et plus généralement en trois niveaux : • Métier • Fonctionnel • Technique
  • 10.
    Le BPM: Lesavantages • Formalisation des processus existants • Amélioration et simplification de ces processus • Respect des cycles de validation • Automatisation des tâches répétitives • Augmentation de la productivité • Amélioration de la performance globale • Disponibilité de l’information en temps réel • Meilleure communication avec les fournisseurs, les partenaires, les collaborateurs et les clients • Gestion du changement et l’adhésion des collaborateurs au projet plus simples • L’augmentation du niveau de satisfaction des clients et des salariés
  • 11.
    Standardisation du BPM •la standardisation de la représentation des processus est un enjeu majeur pour faciliter l'intégration entre les outils de BPM. La standardisation a lieu à différents niveaux : • Au niveau de la modélisation des processus • Au niveau de l'exécution des processus • Au niveau de la communication avec le SI
  • 12.
    Standardisation du BPM: BPMN • BPMN (Business Process Modelling Notation) est une initiative de la BPMI (Business Process Management Initiative, un consortium d'entreprises) visant à définir une notation graphique commune permettant de modéliser les processus métier. • BPMN peut être vu comme une notation UML appliquée à la gestion des processus métier.
  • 13.
    BPMN : vued’ensemble
  • 14.
    Standardisation du BPM: BPEL • BPEL (Business Process Execution Language) est une initiative de la BPMI dont le but est de proposer une représentation XML des activités liées à l'exécution d'un processus. Là où la notation BPMN s'attache à décrire statiquement les processus, le langage BPEL décrit la dynamique d'ensemble.
  • 15.
    BPEL : vued’ensemble
  • 16.
    PBM et SOA •BPM gère les processus métier • SOA gère les services métier • Comme résultats : • Ils adressent tous deux des besoins métiers • Les processus métier sont composés des services métier • Il y a une relation de complémentarité
  • 17.
    PBM et SOA -lestechnologies BPM sont de plus haut niveau et très orientées métiers (activités systèmes ET humaines) -les technologies SOA sont plutôt orientées ‘couche basse’, ‘développement’, et restent très techniques
  • 18.
    Etude de cas •Fruitaubec est un distributeur de fruits et légumes desservant principalement les restaurants et les fruiteries de la grande région métropolitaine. • Étant des fournitures périssables, il arrive parfois que les produits expédiés ne correspondent pas aux exigences des clients. Le processus de remboursement se déroule de cette façon :  Le client envoie une demande de remboursement .  Après la réception de la demande, par un agent du service à la clientèle, un dossier de remboursement doit être créé si le client n'en possède pas sinon on vérifie la demande.  Les demandes de remboursement inférieures à 100$ sont automatiquement créditées au compte du client.  Les demandes de plus de 100$ doivent recevoir l'approbation du superviseur.  Un remboursement s'effectue automatiquement au compte client.  Si le processus n'est pas terminé après 7 jours, l'agent doit envoyer un courriel au client indiquant que la demande est en traitement.  Après 30 jours, la demande est automatiquement approuvée.  S'il y a un refus, le client doit en être informé par courriel.  Si la demande est approuvée, le client doit en être informé par courriel.
  • 19.
  • 20.
    • Monsieur FARAOUIest Responsable Marketing dans une PME du secteur des Services. • Malgré la petite taille de l’entreprise et des budgets serrés, Monsieur FARAOUI a une activité de plus en plus soutenue : évènements, campagnes de marketing directs, téléprospection, suivi de la satisfaction clients … Etude de cas (2)
  • 21.
    SA PROBLEMATIQUE • MonsieurFARAOUI a du mal à gérer la coordination entre ses équipes et les autres services avec qui le service marketing est amené à collaborer (service commercial en ce qui concerne les opportunités d’affaires, service généraux pour l’organisation des évènements, etc.). • D’autre part, Monsieur FARAOUI qui doit remonter mensuellement des tableaux de bord à sa direction, connaît des difficultés pour les réaliser car ses différents indicateurs sont répartis dans de multiples fichiers conservés par l’un ou l’autre de ses collaborateurs.
  • 22.
    LA SOLUTION BPM •En déployant des applications modélisées sur mesure avec le BPM, Monsieur FARAOUI a désormais le temps de se consacrer à l’essentiel ! Fini le temps perdu à rechercher des informations dispersées entre e-mails, fichiers Excel ou Word … Pour y aller pas à pas et ne pas brusquer ses collaborateurs, Monsieur FARAOUI accompagné par la Direction Système d’Information, a décidé de commencer par la mise en place de deux applications qui lui semblaient prioritaires : >> La Gestion des Evènements >> Le Suivi des Opportunités d’Affaires
  • 23.
    L’APPLICATION • En mettanten place cette application, Monsieur FARAOUI souhaitait d’une part pouvoir faciliter la coordination entre le service marketing, les services généraux et le service commercial qui interviennent tous à un stade du processus. • C’est aussi l’occasion de pouvoir mesurer et suivre les performances de chaque évènement. • Comme dans tout projet BPM, Monsieur FARAOUI a dû décrire avec précision les différentes phases du processus, les différents intervenants, ainsi que les informations nécessaires à chaque étape.
  • 24.
    PRINCIPAUX AVANTAGES LIESA LA MISE EN PLACE DU PROCESSUS • Pas de mauvaises surprises : Grâce à l’application Monsieur FARAOUI est alerté automatiquement si les prérequis pour le bon déroulé de l’évènement ne sont pas présents. • Meilleure Communication : le service commercial sait quelles actions ont été engagées, accède à la liste des invités, le marketing accède au contenu de la présentation • Mesure et Suivi : Monsieur FARAOUI dispose désormais d’indicateurs clairs. Sur un même tableau de bord il peut voir l’ensemble des évènements qui ont été organisés, la performance de chacun d’eux, etc.
  • 25.
    Conclusion • Le BPMapporte un changement d’état d’esprit