Etude et Conception
d’un bras Manipulateur
Ecole d’ingénieur privé en Tunisie /Université
polytechnique international
Encadré par :
Saida Ben Massoud
Réalisé par :
Ghazouani Douaa
Khelifi Eya
Introduction Cadre de notre
projet
Conception
sur Solidworks Commande et
Réalisation du bras
Manipulateur
01 02
04 05
Plan
03
Simulation sur
Matlab
Introduction
01
INTRODUCTION
Les robots manipulateurs sont actuellement d'une très large
utilisation dans plusieurs applications à savoir comme
-le domaine industriel
-le domaine de la santé
-logistique et transport
-Agriculture ….
Leur importance réside dans leur aptitude à accomplir des
tâches fastidieuses, monotones et parfois dangereuses.
Exemples des taches
effectuées
l'industrie
manufacturière
 Assemblage
Manutention
 Peinture ou
application de
revêtements
 Soudage…
la logistique et
la manutention
 Prise et placement
(Pick and Place) :
 Empilage et dés
empilage
 Tri d’objets
La Santé
 Chirurgie
assistée par
robot
 Manipulation de
matériaux
biologiques
 Rééducation et
thérapie
L’agriculture
 Récolte
 Tri et emballage
 Plantation et
entretien
Problématique
Comment concevoir un bras
manipulateur capable de
manipuler des objets de manière
rapide, précise et polyvalente, tout
en garantissant une fiabilité
adaptée aux environnements
industriels variés ?
Cadre de notre projet
02
Choix du bras manipulateur:
un bras manipulateur spécialisé dans le
déplacement d'objets (Pick and Place )
Aspects techniques du choix
 Utilisation par tous
 Précision et répétabilité
 Flexibilité des outils de préhension
 Vitesse et efficacité
 Automatisation des tâches répétitives
 Intégration facile dans des systèmes existants
Objectif du projet
 Répondre aux besoins d'une
manipulation répétitive et
précise dans des
environnements industriels.
Simulation Sur Matlab
03
Avant la fabrication du bras manipulateur, une simulation sous MATLAB a permis de valider les
mouvements, les angles des servomoteurs et le comportement cinématique du système. Cela a aidé à
anticiper les contraintes et à optimiser la conception.
04
Conception sur SolidWorks
Les différents Organes
du bras
05
Commande et Réalisation du
bras manipulateur
Les différents composants électroniques à
utiliser
Servo-Moteurs
-éviter le surcharge de bras
-contrôler les articulations
-minimiser le poids de l’organe
de bras afin d’avoir un bras
stable
Module d'extension PCA9685
-contrôler jusqu’à 16 servomoteurs en
générant des signaux PWM via une
connexion I2C, ce qui libère la carte
Arduino et facilite la gestion de plusieurs
moteurs.
Carte Arduino
programmer et contrôler des microcontrôleurs
pour interagir avec des capteurs, moteurs
Fabrication des pièces mécaniques
Les pièces mécaniques du robot ont été fabriquées par impression 3D,
afin d’obtenir une solution rapide, économique et sur mesure.
L’imprimante utilisée est une Ultimaker S7, connue pour sa précision et
sa fiabilité.
Assemblage Final du Robot
CONCLUSION
Ce projet nous a permis de concevoir et de réaliser un bras
manipulateur fonctionnel, en combinant de connaissances en
mécanique, électronique et programmation. Grâce à l’utilisation
d’un Arduino, de servomoteurs, et du module PCA9685, nous
avons pu commander le bras de manière automatique, sans
intervention manuelle. Ce travail a renforcé notre compréhension
des systèmes embarqués et des principes de la robotique
appliquée.
🔜 Perspectives
Pour la suite, plusieurs améliorations sont envisageables :
● Intégrer des capteurs pour rendre le bras plus autonome
(détection d’objets, retour d’effort).
● Ajouter une interface utilisateur (écran LCD, application mobile,
etc.).
● Étendre les degrés de liberté pour des mouvements plus
complexes.
● Utiliser l’intelligence artificielle ou la vision par ordinateur pour des
tâches plus avancées.
Merci
pour
votre
attenttio
n

Présentation-robotique-ingenierie-11.pptx

  • 1.
    Etude et Conception d’unbras Manipulateur Ecole d’ingénieur privé en Tunisie /Université polytechnique international Encadré par : Saida Ben Massoud Réalisé par : Ghazouani Douaa Khelifi Eya
  • 2.
    Introduction Cadre denotre projet Conception sur Solidworks Commande et Réalisation du bras Manipulateur 01 02 04 05 Plan 03 Simulation sur Matlab
  • 3.
  • 4.
    INTRODUCTION Les robots manipulateurssont actuellement d'une très large utilisation dans plusieurs applications à savoir comme -le domaine industriel -le domaine de la santé -logistique et transport -Agriculture …. Leur importance réside dans leur aptitude à accomplir des tâches fastidieuses, monotones et parfois dangereuses.
  • 5.
    Exemples des taches effectuées l'industrie manufacturière Assemblage Manutention  Peinture ou application de revêtements  Soudage… la logistique et la manutention  Prise et placement (Pick and Place) :  Empilage et dés empilage  Tri d’objets La Santé  Chirurgie assistée par robot  Manipulation de matériaux biologiques  Rééducation et thérapie L’agriculture  Récolte  Tri et emballage  Plantation et entretien
  • 6.
    Problématique Comment concevoir unbras manipulateur capable de manipuler des objets de manière rapide, précise et polyvalente, tout en garantissant une fiabilité adaptée aux environnements industriels variés ?
  • 7.
    Cadre de notreprojet 02
  • 8.
    Choix du brasmanipulateur: un bras manipulateur spécialisé dans le déplacement d'objets (Pick and Place ) Aspects techniques du choix  Utilisation par tous  Précision et répétabilité  Flexibilité des outils de préhension  Vitesse et efficacité  Automatisation des tâches répétitives  Intégration facile dans des systèmes existants Objectif du projet  Répondre aux besoins d'une manipulation répétitive et précise dans des environnements industriels.
  • 12.
  • 13.
    Avant la fabricationdu bras manipulateur, une simulation sous MATLAB a permis de valider les mouvements, les angles des servomoteurs et le comportement cinématique du système. Cela a aidé à anticiper les contraintes et à optimiser la conception.
  • 16.
  • 17.
  • 19.
    05 Commande et Réalisationdu bras manipulateur
  • 20.
    Les différents composantsélectroniques à utiliser Servo-Moteurs -éviter le surcharge de bras -contrôler les articulations -minimiser le poids de l’organe de bras afin d’avoir un bras stable Module d'extension PCA9685 -contrôler jusqu’à 16 servomoteurs en générant des signaux PWM via une connexion I2C, ce qui libère la carte Arduino et facilite la gestion de plusieurs moteurs. Carte Arduino programmer et contrôler des microcontrôleurs pour interagir avec des capteurs, moteurs
  • 21.
    Fabrication des piècesmécaniques Les pièces mécaniques du robot ont été fabriquées par impression 3D, afin d’obtenir une solution rapide, économique et sur mesure. L’imprimante utilisée est une Ultimaker S7, connue pour sa précision et sa fiabilité.
  • 22.
  • 23.
    CONCLUSION Ce projet nousa permis de concevoir et de réaliser un bras manipulateur fonctionnel, en combinant de connaissances en mécanique, électronique et programmation. Grâce à l’utilisation d’un Arduino, de servomoteurs, et du module PCA9685, nous avons pu commander le bras de manière automatique, sans intervention manuelle. Ce travail a renforcé notre compréhension des systèmes embarqués et des principes de la robotique appliquée. 🔜 Perspectives Pour la suite, plusieurs améliorations sont envisageables : ● Intégrer des capteurs pour rendre le bras plus autonome (détection d’objets, retour d’effort). ● Ajouter une interface utilisateur (écran LCD, application mobile, etc.). ● Étendre les degrés de liberté pour des mouvements plus complexes. ● Utiliser l’intelligence artificielle ou la vision par ordinateur pour des tâches plus avancées.
  • 24.

Notes de l'éditeur

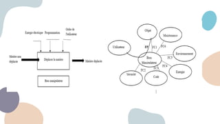
  • #9 Notre bras Manipulateur rend service à l’equipe de departemnet robotique l’utilisateur en générale et qui agit sur la matiere quelque soit sa nature bois , plastique , metal …. Pour faciliter le deplacement des objets
  • #10 FP  : Interagir sur un objet à travers le bras robotique. FC1 : Pilotage à distance via potentiomètres ou application. FC2 : Assurer la sécurité de l’operateur FC3 : Moins cher que le commerce FC4 : S’adapter à la source d’énergie disponible FC5 : Capable de travailler dans un environnement industriel FC6 : Soit maintenable.