PETROLOGIE
Par M. COULIBALY Abdias dit Karamoko
UNIVERSITE PRIVEE AHMED BABA
UPAB - Bamako
A.U: 2021 - 2022
L1 – S2. Mines & Génie Civil
• Pétrographie + pétrogenèse = Pétrologie.
• La pétrogenèse cherche à comprendre les mécanismes de formation
des roches.
• La pétrologie est donc la science qui s’intéresse à la description,
classification et interprétation de la genèse des roches.
Objectifs du cours
• Connaître les processus de formation des différents types de roches;
• Savoir distinguer les différents types de roches;
• Savoir décrire les roches.
Plan du Cours
•Chapitre I. Introduction générale
•Chapitre II. Magmatisme et roches magmatiques
•Chapitre III. Métamorphisme et roches métamorphiques
Chapitre I. Introduction générale
I. Définitions
•La pétrographie est une des Sciences de la Terre qui
s’intéresse à la description et à la classification des
roches.
•Une roche est un assemblage de minéraux comportant
parfois d’autres éléments tels que des fossiles ou des
fluides.
• Un minéral est une espèce chimique dont les constituants
(atomes ou ions) sont, le plus souvent, organisés en un réseau
cristallin (cristal).
• Un cristal est un ensemble d’atomes ordonnés dont
l’organisation présente une unité élémentaire, la maille, qui,
répétée dans l’espace, forme le réseau cristallin.
Importance de la Pétrologie
➢Scientifique : les roches sont aux géologues ce que les archives sont aux
historiens. Elles nous permettent de reconstituer l’histoire des derniers 4
milliards d’années de la Terre.
➢Economique : les matières premières minérales sont toutes extraites des
roches. Les matériaux de construction sont pour la plupart à base de
roches.
➢Technologique : la construction des ouvrages d’art ne peut se réaliser
sans une étude géologique des terrains qui se base sur les propriétés
physiques et mécaniques des roches ➔ Géotechnique
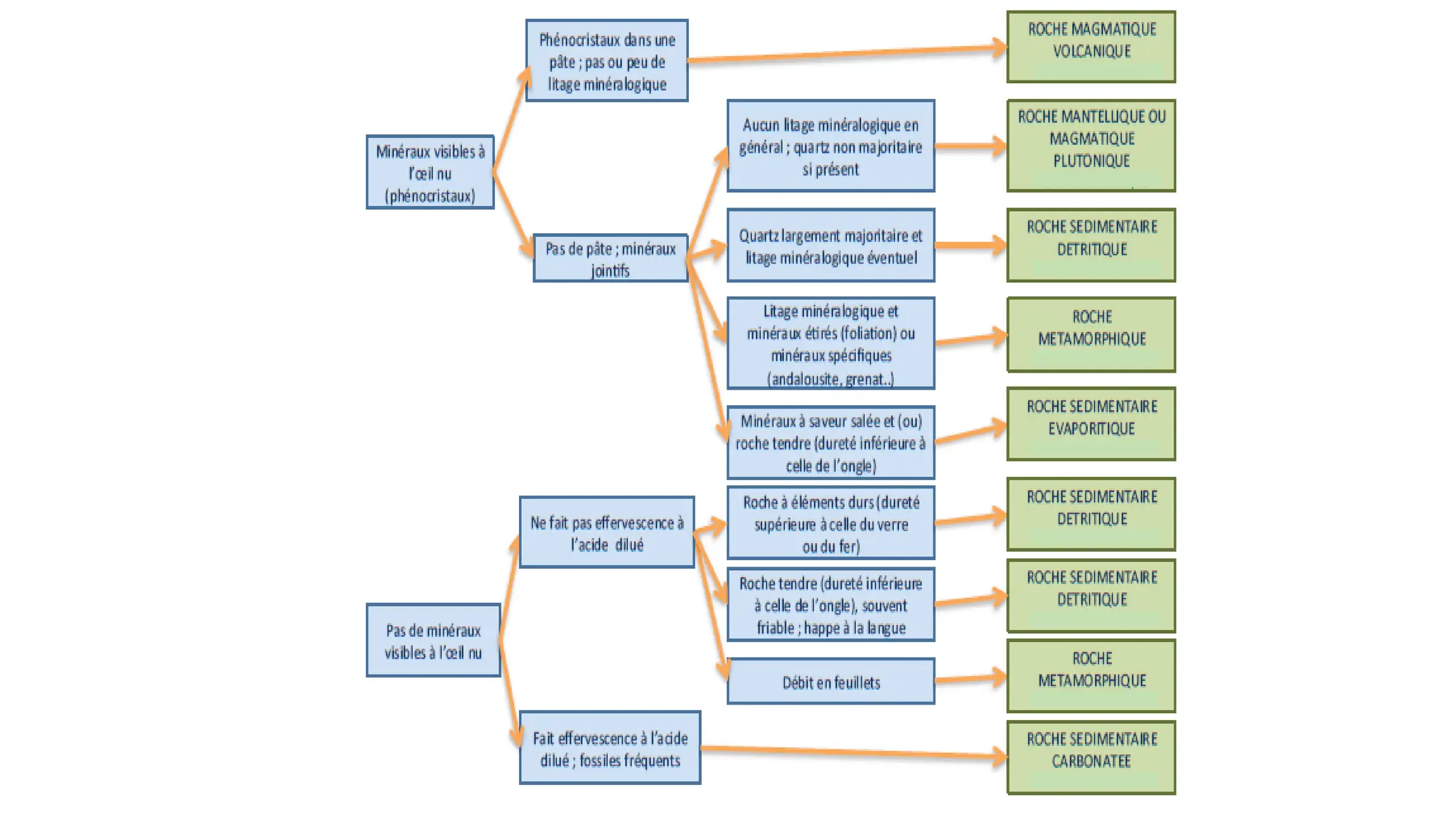
II. Méthodes d’identification des roches
1. Méthodes descriptives
Les méthodes descriptives se basent sur :
❑ l’identification des minéraux dans les roches ;
❑ la détermination de la proportion des minéraux dans les roches ;
❑ la détermination de la structure et de la texture des roches.
• La pétrographie est basée sur l’examen des lames minces des roches sous
le microscope pour déterminer avec précision les minéraux et leurs
proportions dans les roches.
• La pétrogenèse utilise plutôt des diagrammes de phase pour connaître
l’origine et l’évolution des roches.
• La pétrologie est une combinaison des deux.
2. Méthodes géochimiques
• Les méthodes géochimiques ➔ détermination à l’aide de différents
instruments analytiques, la composition chimique de la roche.
• Cette composition chimique servira à classer les roches selon des critères
internationaux.
• Les méthodes géochimiques sont plus fiables que les méthodes
descriptives.
• Par contre, elles sont plus coûteuses et ne permettent pas une identification
instantanée des roches sur le terrain, les échantillons doivent être ramenés
au laboratoire.
III. Principales Familles des roches
Origine
Conditions de
mise en place
On peut classer les roches en fonction de :
En
fonction
des
conditions
de
mise
en
place
•Dans ce qui suit, nous allons procéder à une
identification des différentes catégories de roches
en fonction de leur origine.
•Nous nous basons sur l’origine, parce que c’est la
classification la plus simple différenciant clairement
tous les 3 types de roches.
1. Roches magmatiques
• Les roches magmatiques proviennent de la cristallisation du magma.
• Le magma est composé de roches en fusion, de cristaux et de gaz
dissous.
• Selon la taille des cristaux et le degré de refroidissement du magma,
on distingue les roches magmatiques plutoniques et volcaniques.
18
Introduction
Roches magmatiques : roches massives qui proviennent de la cristallisation
et de la solidification d’un magma après refroidissement.
CRISTALLISATION
EN PROFONDEUR : Roche
plutonique
(bonne cristallisation)
EN SURFACE : Roche volcanique
(cristallisation partielle ou pas)
Entre les deux : roches de semi-profondeur (ou filoniennes)
2. Les roches métamorphiques
• Ce sont des roches recristallisées, transformées suite à l’effet de la
température, de la pression et éventuellement des fluides.
• Les roches initiales constituent des protolithes.
• Elles peuvent être d’anciennes roches sédimentaires ou magmatiques
conduisant à des roches métamorphiques qualifiées respectivement de
paradérivées ou d’orthodérivées.
• Le protolithe peut parfois être déjà métamorphisé, il donnera dans ce cas des
roches dites polymétamorphiques.
• Les changements de pression et de température sont généralement liés à des
processus géodynamiques (subduction, collision, etc.).
• Ceci explique le lien entre tectonique et métamorphisme qui est qualifié de «
régional » du fait de son extension.
• On distingue ainsi : le métamorphisme de contact et le métamorphisme
régional.
• Le métamorphisme régional est caractérisé par des températures élevées et
des pressions fortes. Il est lié à la formation des chaînes de montagnes
• Le métamorphisme de contact correspond à des transformations localisées
de l’encaissant à proximité d’une intrusion magmatique.
• Il est principalement d’origine thermique et produit des roches appelées
cornéennes.
• L’identification d’une roche métamorphique repose sur l’analyse de ses
caractéristiques structurales (schistosité, foliation) et minéralogiques.
• L’ensemble des roches susceptibles de dériver d’un même protolithe, placé
dans différentes conditions (P, T), définit une séquence.
• On distingue ainsi, les séquences :
• Pélitique ➔ anciennes roches argileuses
• Quartzo-feldspathique ➔ anciens grès (ou anciens granites)
• Basique ➔ anciens gabbros (ou basaltes)
•Lorsque la nature du protolithe est identifiable sans
analyses de laboratoire, il est d’usage de nommer la
roche métamorphique en associant le préfixe méta- au
nom de celui-ci (ex : métapélite, métagranite, etc.)
3. Les roches sédimentaires
• Les roches sédimentaires proviennent de l’accumulation et de la
consolidation des sédiments.
• On classe les roches sédimentaires en trois types : roches
détritiques, chimiques et biochimiques.
• Les roches sédimentaires se caractérisent par une structure litée et
par la présence de fossiles.
33
Introduction
Formation des Roches Sédimentaires :
14/03/2022
38
Classification des roches sédimentaires
Conglomérats
Roches hétérogènes, constituées de fragments de nature et de taille
variables liées par un ciment naturel, généralement siliceux ou calcaire.
Utilité : caractérisation du transport et du milieu de dépôt.
14/03/2022
39
Classification des roches sédimentaires
Calcaire massif
Les roches carbonatées
Dolomie
(Calcite : CaCo3)
(Dolomite :
CaMg(Co3)2
Intérêt économique : fabrication du ciment
Réagit avec
L’HCL
40
Classification des roches sédimentaires
Lignite (charbon)
Intérêt économique : énergie
IV. Le cycle des roches
Chapitre I - Introduction Generale PETRO UPAB 2022-1.pdf

Chapitre I - Introduction Generale PETRO UPAB 2022-1.pdf

  • 1.
    PETROLOGIE Par M. COULIBALYAbdias dit Karamoko UNIVERSITE PRIVEE AHMED BABA UPAB - Bamako A.U: 2021 - 2022 L1 – S2. Mines & Génie Civil
  • 2.
    • Pétrographie +pétrogenèse = Pétrologie. • La pétrogenèse cherche à comprendre les mécanismes de formation des roches. • La pétrologie est donc la science qui s’intéresse à la description, classification et interprétation de la genèse des roches.
  • 3.
    Objectifs du cours •Connaître les processus de formation des différents types de roches; • Savoir distinguer les différents types de roches; • Savoir décrire les roches.
  • 4.
    Plan du Cours •ChapitreI. Introduction générale •Chapitre II. Magmatisme et roches magmatiques •Chapitre III. Métamorphisme et roches métamorphiques
  • 5.
  • 6.
    I. Définitions •La pétrographieest une des Sciences de la Terre qui s’intéresse à la description et à la classification des roches. •Une roche est un assemblage de minéraux comportant parfois d’autres éléments tels que des fossiles ou des fluides.
  • 8.
    • Un minéralest une espèce chimique dont les constituants (atomes ou ions) sont, le plus souvent, organisés en un réseau cristallin (cristal). • Un cristal est un ensemble d’atomes ordonnés dont l’organisation présente une unité élémentaire, la maille, qui, répétée dans l’espace, forme le réseau cristallin.
  • 9.
    Importance de laPétrologie ➢Scientifique : les roches sont aux géologues ce que les archives sont aux historiens. Elles nous permettent de reconstituer l’histoire des derniers 4 milliards d’années de la Terre. ➢Economique : les matières premières minérales sont toutes extraites des roches. Les matériaux de construction sont pour la plupart à base de roches. ➢Technologique : la construction des ouvrages d’art ne peut se réaliser sans une étude géologique des terrains qui se base sur les propriétés physiques et mécaniques des roches ➔ Géotechnique
  • 10.
    II. Méthodes d’identificationdes roches 1. Méthodes descriptives Les méthodes descriptives se basent sur : ❑ l’identification des minéraux dans les roches ; ❑ la détermination de la proportion des minéraux dans les roches ; ❑ la détermination de la structure et de la texture des roches.
  • 11.
    • La pétrographieest basée sur l’examen des lames minces des roches sous le microscope pour déterminer avec précision les minéraux et leurs proportions dans les roches. • La pétrogenèse utilise plutôt des diagrammes de phase pour connaître l’origine et l’évolution des roches. • La pétrologie est une combinaison des deux.
  • 12.
    2. Méthodes géochimiques •Les méthodes géochimiques ➔ détermination à l’aide de différents instruments analytiques, la composition chimique de la roche. • Cette composition chimique servira à classer les roches selon des critères internationaux. • Les méthodes géochimiques sont plus fiables que les méthodes descriptives. • Par contre, elles sont plus coûteuses et ne permettent pas une identification instantanée des roches sur le terrain, les échantillons doivent être ramenés au laboratoire.
  • 13.
    III. Principales Famillesdes roches Origine Conditions de mise en place On peut classer les roches en fonction de :
  • 14.
  • 16.
    •Dans ce quisuit, nous allons procéder à une identification des différentes catégories de roches en fonction de leur origine. •Nous nous basons sur l’origine, parce que c’est la classification la plus simple différenciant clairement tous les 3 types de roches.
  • 17.
    1. Roches magmatiques •Les roches magmatiques proviennent de la cristallisation du magma. • Le magma est composé de roches en fusion, de cristaux et de gaz dissous. • Selon la taille des cristaux et le degré de refroidissement du magma, on distingue les roches magmatiques plutoniques et volcaniques.
  • 18.
    18 Introduction Roches magmatiques :roches massives qui proviennent de la cristallisation et de la solidification d’un magma après refroidissement. CRISTALLISATION EN PROFONDEUR : Roche plutonique (bonne cristallisation) EN SURFACE : Roche volcanique (cristallisation partielle ou pas) Entre les deux : roches de semi-profondeur (ou filoniennes)
  • 24.
    2. Les rochesmétamorphiques • Ce sont des roches recristallisées, transformées suite à l’effet de la température, de la pression et éventuellement des fluides. • Les roches initiales constituent des protolithes. • Elles peuvent être d’anciennes roches sédimentaires ou magmatiques conduisant à des roches métamorphiques qualifiées respectivement de paradérivées ou d’orthodérivées. • Le protolithe peut parfois être déjà métamorphisé, il donnera dans ce cas des roches dites polymétamorphiques.
  • 26.
    • Les changementsde pression et de température sont généralement liés à des processus géodynamiques (subduction, collision, etc.). • Ceci explique le lien entre tectonique et métamorphisme qui est qualifié de « régional » du fait de son extension. • On distingue ainsi : le métamorphisme de contact et le métamorphisme régional. • Le métamorphisme régional est caractérisé par des températures élevées et des pressions fortes. Il est lié à la formation des chaînes de montagnes
  • 27.
    • Le métamorphismede contact correspond à des transformations localisées de l’encaissant à proximité d’une intrusion magmatique. • Il est principalement d’origine thermique et produit des roches appelées cornéennes. • L’identification d’une roche métamorphique repose sur l’analyse de ses caractéristiques structurales (schistosité, foliation) et minéralogiques.
  • 28.
    • L’ensemble desroches susceptibles de dériver d’un même protolithe, placé dans différentes conditions (P, T), définit une séquence. • On distingue ainsi, les séquences : • Pélitique ➔ anciennes roches argileuses • Quartzo-feldspathique ➔ anciens grès (ou anciens granites) • Basique ➔ anciens gabbros (ou basaltes)
  • 29.
    •Lorsque la naturedu protolithe est identifiable sans analyses de laboratoire, il est d’usage de nommer la roche métamorphique en associant le préfixe méta- au nom de celui-ci (ex : métapélite, métagranite, etc.)
  • 32.
    3. Les rochessédimentaires • Les roches sédimentaires proviennent de l’accumulation et de la consolidation des sédiments. • On classe les roches sédimentaires en trois types : roches détritiques, chimiques et biochimiques. • Les roches sédimentaires se caractérisent par une structure litée et par la présence de fossiles.
  • 33.
  • 38.
    14/03/2022 38 Classification des rochessédimentaires Conglomérats Roches hétérogènes, constituées de fragments de nature et de taille variables liées par un ciment naturel, généralement siliceux ou calcaire. Utilité : caractérisation du transport et du milieu de dépôt.
  • 39.
    14/03/2022 39 Classification des rochessédimentaires Calcaire massif Les roches carbonatées Dolomie (Calcite : CaCo3) (Dolomite : CaMg(Co3)2 Intérêt économique : fabrication du ciment Réagit avec L’HCL
  • 40.
    40 Classification des rochessédimentaires Lignite (charbon) Intérêt économique : énergie
  • 42.
    IV. Le cycledes roches