Intégrer la présentation
Télécharger en tant que PDF, PPTX

































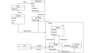
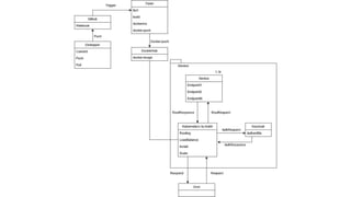
Le document traite du déploiement, de l'orchestration et de la sécurisation d'APIs, en présentant différents scénarios (startup, hybride, entreprise) correspondant à divers types de projets. Une méthodologie est décrite, ainsi qu'une comparaison de technologies telles que Docker, Kubernetes, et des outils d'IAM, mettant en avant des choix basés sur des critères de coût et de fonctionnalité. Les résultats montrent une préférence pour Keycloak pour les scénarios de startup en raison de sa simplicité et de sa gratuité, ainsi que des impressions positives sur les autres technologies évaluées.
































