Le système politique en France
Un peu d’histoire
• Jusqu’en 1788 – monarchie
absolue
• 1789 – Révolution –
monarchie constitutionnelle
• 1792 – 1804 – Première
République
• 1804 – 1814 (1815) –
Premier Empire
• 1814 (1815) – 1848 –
Monarchie (Bourbon –
1830, Orléans – 1848)
• 1848 – 1852 – Deuxième
République
Histoire bis
• 1852 – 1870 – Second
Empire
• 1870 – 1940 – Troisième
République
• 1940 – 1944 – Etat
Français (Vichy)
• 1944 – 1947 –
Gouvernement provisoire
• 1947 – 1958 – Quatrième
République
• 1958 - ????? - Cinquième
République
IIIème République
• Pouvoir à l’assemblée
• Président – homme de paille
• Beaucoup de divisions
IIIème République
• Monarchistes
• Catholiques
• Droite
• Régionaliste
• Conservateurs
• Républicains
• Laïque
• Gauche
• Centriste
• Libéraux
IIIème République
• Comte de Chambord
• Dreyfus
• Ferry
• Blum
• Front populaire
• Action française
Comte de Chambord
Dreyfus
Ferry
Blum et le Front populaire
Action Française
Etat Français
• Voté par l’Assemblée nationale
• Pétain – pleins pouvoirs
• Laval – Collaboration
• Très conservateur – Révolution Nationale
• Travail, Famille, Patrie
IVème République
• Plus de divisions !
• Résistants/ Collaborateurs/ N’ont rien fait
• De Gaulle – refus du pouvoir
• Très semblable à la IIIème République
• Crise en Algérie
• De Gaulle!!!
Ve République
• Création du Général de Gaulle
• Pour éviter les problèmes des
autres Républiques
• Président fort
• Assemblée
• Sénat
Le Président
Elections
• Elu par suffrage universel
• Deux tours
• 50% +1
• Premier tour – votes de
mécontentement
• Elections le dimanche
• Quinquennat
• Hollande 51,62%
• Sarkozy 48,38%
Premier tour 2012
• Francois Hollande Parti Socialiste 28.63%
• Nicolas Sarkozy Union pour un mouvement
populaire 27.18%
• Marine Le Pen Front National17.90%
• Jean-Luc Melenchon Front de Gauche
11.11%
• Francois Bayrou Modem 9.13%
• Eva Joly Verts 2.31%
• Nicolas Dupont-Aignan Debout la
République 1.79%
• Philippe Poutou Nouveau parti
anticapitaliste 1.15%
• Nathalie Arthaud Lutte Ouvrière 0.56%
• Jacques Cheminade Solidarité et progrès
0.25%
• Participation 79.47%
Le Président
• Nomme le premier ministre
• Référendum
• Dissoudre l’Assemblée
• Chef d’état
• Chef des armées
• Diplomatie
• Élu au suffrage universel.
http://www.youtube.com/watch?
v=axDyUNWyuw8
Premier ministre
• Forme le gouvernement – choisit les membres
et les ministres avec l’accord du président
• Responsable devant l’Assemblée
• Le parti avec le plus de deputés fournit le
premier ministre
• Un ministre ne peut pas être deputé
Gouvernemnt actuel
Premier ministre – Manuel Valls
• Laurent Fabius, ministre des affaires étrangères
• Najat Vallaud-Belkacem, ministre de l'éducation nationale
• Christiane Taubira, garde des sceaux, ministre de la justice
• Michel Sapin, ministre de l'économie et des finances
• Bernard Cazeneuve, ministre de l'intérieur
• Mme Nicole Bricq, ministre du commerce extérieur
• Mme Ségolène Royal, ministre de l'écologie, du
développement durable et de l'énergie
• Jean-Yves Le Drian, ministre de la défense
• Fleur Pellerin, ministre de la culture et de la
communication
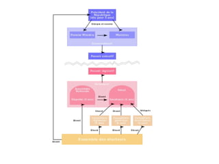
Le parlement
Assemblée Nationale & Le Sénat
• Pouvoir législatif.
• Vote les lois proposées par le premier
ministre.
• Assemblée a le plus de pouvoir.
• Lois doivent être signées par le président
• Contrôle le gouvernement.
Le Parlement
• L’Assemblée Nationale.
• Deputés élus tous les 5
ans par suffrage
universal.
• Minimum 21 ans
• A peu près 500.
• Cumul des mandats
Parti VOTES % Sièges
PS 9,420,889 40.9 280
Les Républicains 8,740,628 38.0 194
Europe – Ecologie –
Les Verts
829,036 3.6 17
Nouveau Centre 568,319 2.5 12
Radical de Gauche 538,331 2.3 12
Front de Gauche 249,498 1.1 10
Parti Radical 311,199 1.4 6
Front National 842,695 3.7 2
Alliance Centriste 123,132 0.5 2
Le Centre pour la
France
113,196 0.5 2
Divers Droite 417,940 1.8 15
Divers Gauche 709,395 3.1 22
Autres 165,050 0.7 3
Le Parlement
• Le sénat
• Environ 300.
• Élus par deputés et representants locaux; un
tiers remplacés tous les trois ans.
• Minimum 35 ans.
Gouvernement François Hollande
• Elu en 2012 (51,62%)
• « Moi, Président, je…… »
• « Le Président normal »
• Ségolène Royal vs.
Valérie Trieweiler
• L’affaire Cahuzac
• Le mariage gay (Le mariage pour tous)
• 29%
Crise
Crise de popularité
Crise de cheval
Ségolène Royal vs. Valérie Trieweiler
Cahuzac
Pour en savoir plus
• http://www.ambafrance-uk.org/Elections-
2012-general-elections
• http://www.elysee.fr/
• http://www.gouvernement.fr/premier-
ministre
• http://www.assemblee-nationale.fr/index.asp

Y13systemepolitique

  • 1.
  • 2.
    Un peu d’histoire •Jusqu’en 1788 – monarchie absolue • 1789 – Révolution – monarchie constitutionnelle • 1792 – 1804 – Première République • 1804 – 1814 (1815) – Premier Empire • 1814 (1815) – 1848 – Monarchie (Bourbon – 1830, Orléans – 1848) • 1848 – 1852 – Deuxième République
  • 3.
    Histoire bis • 1852– 1870 – Second Empire • 1870 – 1940 – Troisième République • 1940 – 1944 – Etat Français (Vichy) • 1944 – 1947 – Gouvernement provisoire • 1947 – 1958 – Quatrième République • 1958 - ????? - Cinquième République
  • 4.
    IIIème République • Pouvoirà l’assemblée • Président – homme de paille • Beaucoup de divisions
  • 5.
    IIIème République • Monarchistes •Catholiques • Droite • Régionaliste • Conservateurs • Républicains • Laïque • Gauche • Centriste • Libéraux
  • 6.
    IIIème République • Comtede Chambord • Dreyfus • Ferry • Blum • Front populaire • Action française
  • 7.
  • 8.
  • 9.
  • 10.
    Blum et leFront populaire
  • 11.
  • 12.
    Etat Français • Votépar l’Assemblée nationale • Pétain – pleins pouvoirs • Laval – Collaboration • Très conservateur – Révolution Nationale • Travail, Famille, Patrie
  • 13.
    IVème République • Plusde divisions ! • Résistants/ Collaborateurs/ N’ont rien fait • De Gaulle – refus du pouvoir • Très semblable à la IIIème République • Crise en Algérie • De Gaulle!!!
  • 14.
    Ve République • Créationdu Général de Gaulle • Pour éviter les problèmes des autres Républiques • Président fort • Assemblée • Sénat
  • 16.
    Le Président Elections • Elupar suffrage universel • Deux tours • 50% +1 • Premier tour – votes de mécontentement • Elections le dimanche • Quinquennat • Hollande 51,62% • Sarkozy 48,38% Premier tour 2012 • Francois Hollande Parti Socialiste 28.63% • Nicolas Sarkozy Union pour un mouvement populaire 27.18% • Marine Le Pen Front National17.90% • Jean-Luc Melenchon Front de Gauche 11.11% • Francois Bayrou Modem 9.13% • Eva Joly Verts 2.31% • Nicolas Dupont-Aignan Debout la République 1.79% • Philippe Poutou Nouveau parti anticapitaliste 1.15% • Nathalie Arthaud Lutte Ouvrière 0.56% • Jacques Cheminade Solidarité et progrès 0.25% • Participation 79.47%
  • 17.
    Le Président • Nommele premier ministre • Référendum • Dissoudre l’Assemblée • Chef d’état • Chef des armées • Diplomatie • Élu au suffrage universel.
  • 18.
  • 20.
    Premier ministre • Formele gouvernement – choisit les membres et les ministres avec l’accord du président • Responsable devant l’Assemblée • Le parti avec le plus de deputés fournit le premier ministre • Un ministre ne peut pas être deputé
  • 21.
    Gouvernemnt actuel Premier ministre– Manuel Valls • Laurent Fabius, ministre des affaires étrangères • Najat Vallaud-Belkacem, ministre de l'éducation nationale • Christiane Taubira, garde des sceaux, ministre de la justice • Michel Sapin, ministre de l'économie et des finances • Bernard Cazeneuve, ministre de l'intérieur • Mme Nicole Bricq, ministre du commerce extérieur • Mme Ségolène Royal, ministre de l'écologie, du développement durable et de l'énergie • Jean-Yves Le Drian, ministre de la défense • Fleur Pellerin, ministre de la culture et de la communication
  • 22.
    Le parlement Assemblée Nationale& Le Sénat • Pouvoir législatif. • Vote les lois proposées par le premier ministre. • Assemblée a le plus de pouvoir. • Lois doivent être signées par le président • Contrôle le gouvernement.
  • 23.
    Le Parlement • L’AssembléeNationale. • Deputés élus tous les 5 ans par suffrage universal. • Minimum 21 ans • A peu près 500. • Cumul des mandats
  • 24.
    Parti VOTES %Sièges PS 9,420,889 40.9 280 Les Républicains 8,740,628 38.0 194 Europe – Ecologie – Les Verts 829,036 3.6 17 Nouveau Centre 568,319 2.5 12 Radical de Gauche 538,331 2.3 12 Front de Gauche 249,498 1.1 10 Parti Radical 311,199 1.4 6 Front National 842,695 3.7 2 Alliance Centriste 123,132 0.5 2 Le Centre pour la France 113,196 0.5 2 Divers Droite 417,940 1.8 15 Divers Gauche 709,395 3.1 22 Autres 165,050 0.7 3
  • 25.
    Le Parlement • Lesénat • Environ 300. • Élus par deputés et representants locaux; un tiers remplacés tous les trois ans. • Minimum 35 ans.
  • 26.
    Gouvernement François Hollande •Elu en 2012 (51,62%) • « Moi, Président, je…… » • « Le Président normal » • Ségolène Royal vs. Valérie Trieweiler • L’affaire Cahuzac • Le mariage gay (Le mariage pour tous) • 29%
  • 27.
  • 28.
  • 29.
  • 30.
    Ségolène Royal vs.Valérie Trieweiler
  • 31.
  • 32.
    Pour en savoirplus • http://www.ambafrance-uk.org/Elections- 2012-general-elections • http://www.elysee.fr/ • http://www.gouvernement.fr/premier- ministre • http://www.assemblee-nationale.fr/index.asp

Notes de l'éditeur

  • #3 Stress importance of the fact that France creates it’s constitution – a constitution to deliver consensus rather than an organic constitution born of consensus
  • #5 Born of the defeat in 1870, reaction to Napoleon, Comte de Chambord – monarchist assembly in 1880
  • #7 Chambord – refuses throne on grounds of flag when offered by monarchist assembly in early 1870’s, MacMahon becomes president whiile waiting for Chambord to die – dies in 1883 by when the Republic is better established. Centenary of the Revolution cements this – official symbols, 14 juillet etc Dreyfus – accused of spying, found guilty, degradation nationale, not him, cover up because he was jewish. France split. Ramifications rumble on for years – anti-catholicism Ferry – minister for education – creates lay school system. Blum – left wing politician – leads Front Populaire – Republican socialism Action Francaise – reaction to all the above – monarchist/ right wing/ catholic
  • #18 The president is elected every five years. It used to be 7 but Chirac changed this by referendum in 2002 to try to avoid co-habitation – when a right wing president has a left wing parliament or vice versa. The president is the head of state (analogous to the Queen) but also plays a political role in that he nominates the prime minister. By convention the Prime minister must be able to control a majority of the Assemblee nationale. The President has the power to dissolve the assembly and call general election. He also can call a referendum for a single act of policy – some changes must be brought through by referendum. The President is technically above the law while he is in office (Chirac was only put on trial for egregious corruption long after he stood down. However, there is the Cour Constitionnel which is the final arbiter of what is legal and what is not. As Head of State the president is particularly responsible for foreign policy and during periods of co-habitation generally focusses on this above all else. To be elected you have to be over 35, nominated by a significant number of mayors and in possession of full civil privileges. Voting takes place on Sunday and a candidate needs 50% of the vote to be elected. If no-one gets 50% the two candidates scoring best go forward to a run-off. This can lead to tactical voting in the first round – people vote for local single issue politicians, the Greens, the communists etc or just to punish the incumbent government and then take things more seriously in the second round. This, of course, led to the infamous run-off between Chirac and Le Pen where the left allowed itself to be spread too thinly and the socialist candidate was eliminated in the first round. Quotes such as “Vote for the crook not the racist” were common. The president is supposed to be Presidential – above the day to day jungle of political life or at least appearing to be so. That was until France got Sarkozy…..
  • #21 The Prime minister can be a very significant figure in government but is more often the President’s bag man and lightning rod and responsible for day to day administration. Generally he is a chairman of the government – he appoints ministers to run the various government offices but they are ultimately responsible to the president directly. The prime minister is also responsible to the Assemblee Nationale. He can be summoned to answer questions as well as going before them to suggest laws. Neither the prime minister, nor any other minister, can be members of the Assemblee. Very often they are elected to other offices – Chirac was Prime Minister and Mayor of Paris – but their party does need to be able to get legislation through the Assemblee.
  • #24 Assemblee About 500 Deputes. They are elected directly in the same way as the president. They are responsible for debating passing legislation which is proposed to them by the Prime Minister but may also propose legislation themselves. Their word, however, is not binding as any legislation has to be signed into law by the President and cleared by the constitutional court to make sure that it is legal according to the constitution of the Veme Repbublic. Any constitutional changes have to be decided by referendum. In the case of co-habitation however, the President would be a brave man to refuse to sign anything on purely party political grounds. The job of the assembly is also to keep an eye on the Government. Senat About 300 senateurs – they are elected indirectly – by other elected officials such as Deputies and local representatives. They are supposed to be “above” politics but very often are just former ministers, deputies etc. 1/3 are replaced every 3 years in theory but very often the same senateurs keep coming back. Their political influence is slight.
  • #26 About 300 senateurs – they are elected indirectly – by other elected officials such as Deputies and local representatives. They are supposed to be “above” politics but very often are just former ministers, deputies etc. 1/3 are replaced every 3 years in theory but very often the same senateurs keep coming back. Their political influence is slight.