 Une activité est la composante principale pour une application Android. Elle
représente l’implémentation et les interactions de vos interfaces.
Vous avez plusieurs fenêtres à l'intérieur même de cette application : si vous
effectuez une recherche, une liste de résultats s'affichera dans une première
fenêtre et si vous cliquez sur un résultat, une nouvelle fenêtre s'ouvre pour vous
afficher la page de présentation de l'application sélectionnée. Au final, on
remarque qu'une application est un assemblage de fenêtres entre lesquelles il est
possible de naviguer.
Ces différentes fenêtres sont appelées des activités
Prenant l’exemple d’une application qui liste toutes les images présentes dans
votre téléphone, le projet pourrait se décomposer comme çi-dessous :
Une vue pour afficher la liste des images.
Une activité pour gérer le remplissage et l’affichage de la liste.
Si l’on veut pouvoir rajouter, supprimer des images, on pourrait rajouter d’autres
activités.
 une activité contient des informations sur l'état actuel de l'application : ces
informations s'appellent le context. Ce context constitue un lien avec le
système Android ainsi que les autres activités de l'application, comme le
montre la figure suivante.
Les activités héritent de la classe Activity. Or, la classe Activity hérite de
l'interfaceContext dont le but est de représenter tous les composants d'une
application. On les trouve dans le package android.app.Activity.
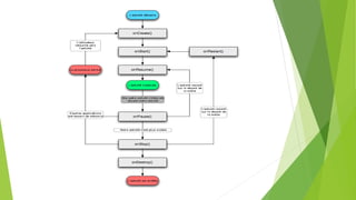
le système appelle automatiquement les méthodes correspondantes en fonction
des interactions utilisateurs
onCreate
started
resumed
stopped
destroyed
gestion cycle de vie = redéfinition des méthodes clées Il n’est pas obligatoire de
tout redéfinir, onCreate peut suffire

Activity android

  • 2.
     Une activitéest la composante principale pour une application Android. Elle représente l’implémentation et les interactions de vos interfaces. Vous avez plusieurs fenêtres à l'intérieur même de cette application : si vous effectuez une recherche, une liste de résultats s'affichera dans une première fenêtre et si vous cliquez sur un résultat, une nouvelle fenêtre s'ouvre pour vous afficher la page de présentation de l'application sélectionnée. Au final, on remarque qu'une application est un assemblage de fenêtres entre lesquelles il est possible de naviguer. Ces différentes fenêtres sont appelées des activités
  • 4.
    Prenant l’exemple d’uneapplication qui liste toutes les images présentes dans votre téléphone, le projet pourrait se décomposer comme çi-dessous : Une vue pour afficher la liste des images. Une activité pour gérer le remplissage et l’affichage de la liste. Si l’on veut pouvoir rajouter, supprimer des images, on pourrait rajouter d’autres activités.
  • 5.
     une activitécontient des informations sur l'état actuel de l'application : ces informations s'appellent le context. Ce context constitue un lien avec le système Android ainsi que les autres activités de l'application, comme le montre la figure suivante.
  • 6.
    Les activités héritentde la classe Activity. Or, la classe Activity hérite de l'interfaceContext dont le but est de représenter tous les composants d'une application. On les trouve dans le package android.app.Activity.
  • 8.
    le système appelleautomatiquement les méthodes correspondantes en fonction des interactions utilisateurs onCreate started resumed stopped destroyed gestion cycle de vie = redéfinition des méthodes clées Il n’est pas obligatoire de tout redéfinir, onCreate peut suffire