qwertyuiopasdfghjklzxcvbnmqwerty
uiopasdfghjklzxcvbnmqwertyuiopasd
fghjklzxcvbnmqwertyuiopasdfghjklzx
cvbnmqwertyuiopasdfghjklzxcvbnmq
Le meurtre de 'Asmâ bint Marwân
Étude historique critique
wertyuiopasdfghjklzxcvbnmqwertyui
opasdfghjklzxcvbnmqwertyuiopasdfg
hjklzxcvbnmqwertyuiopasdfghjklzxc
vbnmqwertyuiopasdfghjklzxcvbnmq
wertyuiopasdfghjklzxcvbnmqwertyui
opasdfghjklzxcvbnmqwertyuiopasdfg
hjklzxcvbnmqwertyuiopasdfghjklzxc
vbnmqwertyuiopasdfghjklzxcvbnmq
wertyuiopasdfghjklzxcvbnmqwertyui
opasdfghjklzxcvbnmqwertyuiopasdfg
hjklzxcvbnmrtyuiopasdfghjklzxcvbn
mqwertyuiopasdfghjklzxcvbnmqwert
yuiopasdfghjklzxcvbnmqwertyuiopas
dfghjklzxcvbnmqwertyuiopasdfghjklz
xcvbnmqwertyuiopasdfghjklzxcvbnm
qwertyuiopasdfghjklzxcvbnmqwerty
16/02/2014

Collectif al-hanifiyyah
Collectif al-Hanifiyyah | Le Prophète Muhammad ‫ ﷺ‬a-t-il ordonné le meurtre de 2
‘Asmâ bint Marwân ?
Table des matières
LE PROPHETE MUHAMMAD ‫ ﷺ‬A-T-IL ORDONNE LE MEURTRE DE ‘ASMA BINT MARWAN ? ................................... 4
INTRODUCTION ............................................................................................................................................................ 4
1

L’ALLEGATION ..................................................................................................................................................... 5

2

LES SOURCES DE LA TRADITION ........................................................................................................................... 6

3

RAPPELS SUR LES SCIENCES DU HADITH .............................................................................................................. 8

4

LA CRITIQUE EXTRINSEQUE OU LA CRITIQUE DES CHAINES DE TRANSMISSION ..................................................10
4.1
4.2

TABLEAU RECAPITULATIF ............................................................................................................................................. 10
SCHEMA PRESENTANT LES CHAINES DE TRANSMISSION ...................................................................................................... 12

4.2.1
Versions rapportées par al-Wâqidî et Ibn Ishâq/Ibn Hishâm................................................................................................................ 12
4.2.2
Version rapportée par Ibn ‘Abbâs ........................................................................................................................................................ 13
4.3 LES TRANSMETTEURS PROBLEMATIQUES DES VERSIONS D’AL-WAQIDI ET D’IBN ISHAQ/IBN HISHAM........................................... 14
4.3.1
Al-Hârith b. al-Fadl (ou b. Foudayl) ...................................................................................................................................................... 14
4.3.2
Muhammad b. 'Oumar al-Wâqidî ........................................................................................................................................................ 15
4.3.3
Ibn Ishâq .............................................................................................................................................................................................. 20
4.3.4
Les transmetteurs inconnus ................................................................................................................................................................. 22
4.1 LES TRANSMETTEURS PROBLEMATIQUES DE LA VERSION RAPPORTEE PAR IBN ‘ABBAS .............................................................. 22
4.1.1
Muhammad b. al-Hajjâj al-Lakhmî al-Wâsitî ....................................................................................................................................... 22
4.1.2
Moujâlid b. Sa'îd .................................................................................................................................................................................. 26
4.1.3
Muhammad b. Ibrâhîm b. 'Alâ ash-Shâmî............................................................................................................................................ 27
4.1.4
Al-Housayn b. Muhammad b. Ahmad ar-Raqî as-Sâkin ....................................................................................................................... 27
4.2 CONCLUSION QUANT AUX TRANSMETTEURS DE LA TRADITION ............................................................................................. 27

5

LES SAVANTS ET L’AUTHENTIFICATION DE LA TRADITION...................................................................................29

6
CRITIQUE INTRINSEQUE (LE CORPS DU TEXTE) : ANALYSE DES VERSIONS DU HADITH & MISE EN EVIDENCE DES
INCOHERENCES ............................................................................................................................................................34
6.1
6.2
6.3

LES DIVERGENCES ET LES CONTRADICTIONS ..................................................................................................................... 34
LES ABSURDITES ........................................................................................................................................................ 35
CONTRADICTION AVEC LA SUNNA.................................................................................................................................. 36

7

CONCLUSION ......................................................................................................................................................37

8

ANNEXE A : LES SOURCES DE L’HISTOIRE ............................................................................................................39

Tableaux
Tableau 1 : Répartition des sources en fonction des versions de la tradition .................................... 11
Tableau 2 : Tableau récapitulatif sur les chaînes de transmission ......................................................... 28
Tableau 3 : Les divergences/contradictions entre les différentes versions de la tradition .......... 34

Illustrations
Figure 1 : Chaine de transmission suivant la tradition rapportée par Al-Wâqidî et Ibn Ishâq/Ibn
Hishâm............................................................................................................................................................................ 12
Figure 2 : Chaine de transmission suivant la tradition rapportée par Ibn 'Abbâs ............................ 13

Collectif al-Hanifiyyah | Le Prophète Muhammad ‫ ﷺ‬a-t-il ordonné le meurtre de 3
‘Asmâ bint Marwân ?
Le Prophète Muhammad ‫ ﷺ‬a-t-il ordonné le
meurtre de ‘Asmâ bint Marwân ?
Introduction
Beaucoup d'islamophobes - et malheureusement même des personnes se réclamant de l'islâm
– ainsi que certains orientalistes, avancent l’idée que le Prophète Muhammad (paix et
bénédiction sur lui) aurait donné l’ordre d’assassiner une femme du nom de 'Asmâ bint
Marwân parce que celle-ci l'insultait à travers ses poèmes. Le vice aurait même été poussé
jusqu’au bout, puisque celle-ci aurait été assassinée dans la nuit alors qu’elle dormait au milieu
de ses enfants.
Cette accusation a été lancée par plusieurs personnalités telles que Zakaria Boutros ou Wafâ
Sultân et nous la retrouvons également mentionnée dans les écrits de certains orientalistes
tels que Maxime Rodinson. Pour cela, ils se sont basés sur certaines informations rapportées
par les biographes du Prophète de l’Islâm tels qu’Ibn Ishâq.
Il faut savoir que le thème de l’assassinat des poètes est l’un des thèmes de prédilection des
orientalistes, des islamophobes et, malheureusement, de certains auteurs musulmans. Nous
aurons l’occasion d’y revenir dans d’autres publications, s’il plait à Dieu. Cet article n’est
consacré qu’à la réfutation du prétendu assassinat de ‘Asmâ bint Marwân.
Ces accusations sont-elles fondées ? Quelles sont les sources de l’histoire ? Sont-elles fiables ?
Nous tâcherons dans cet article d’être le plus exhaustif possible.
Puisse Dieu le Très-Haut nous aider dans cette tâche.

Collectif al-Hanifiyyah | Le Prophète Muhammad ‫ ﷺ‬a-t-il ordonné le meurtre de 4
‘Asmâ bint Marwân ?
1 L’allégation
Afin de saisir l’importance de l’accusation ainsi que sa gravité, laissons la parole à l’orientaliste
Maxime Rodinson (1915 - 2004). Dans sa biographie du Prophète Muhammad (paix et
bénédiction sur lui), l’auteur affirme :
Le retour de Badr sonna l’heure du règlement des comptes. Les païens d’abord et, à l’accoutumée, les
spécialistes du verbe, les poètes. On a lu plus haut les vers hauts en couleur de ‘Açmâ’ bint Marwân. Quand ils
furent rapportés (ou des vers analogues) à l’Annonciateur, il dit tout haut : « Est-ce que personne ne me
débarrassera de la fille de Marwân ? » Il y avait là un homme du clan de la poétesse, ‘Omayr ibn ‘Adi. Il n’avait
pas été à Badr, non plus qu’aucun de son clan. Bonne raison pour faire preuve de zèle. Le soir même, il
s’introduisit chez elle. Elle dormait au milieu de ses enfants. Le dernier, encore au sein, sommeillait sur sa
poitrine. Il la transperça de son épée et le lendemain alla trouver l’Annonciateur. « Il dit : Envoyé de Dieu, je
l’ai tuée ! – Tu as secouru Allah et son Envoyé, ‘Omayr, repartit celui-ci. – ‘Omayr questionna : Est-ce que je
supporterai quelque chose à cause d’elle, Envoyé de d’Allah ? – Il répondit : Deux chèvres ne choqueront pas
leurs cornes pour elle ! – ‘Omayr retourna alors dans son clan où, ce jour-là, il y avait une grosse émotion au
sujet de la fille de Marwân. Elle avait cinq fils… ‘Omayr dit : Banou Khatma ! J’ai tué la fille de Marwân.
Tramez quelque chose contre moi, mais ne me faites pas attendre. » (Cette phrase est une citation du Coran.)
Personne ne bougea. L’annaliste poursuit : « Ce jour-là fut le premier jour où l’Islam se montra puissant chez
les Banou Khatma. Le premier d’entre eux qui se fit musulman avait été ‘Omayr…
Le jour où la fille de Marwân avait été tuée, les hommes de Banou Khatma se convertirent à cause de ce qu’ils
avaient vu de la puissance de l’Islam. » Le coup avait réussi. L’assassinat, comme la guerre qui est un cas
particulier, est la poursuite de la politique par d’autres moyens. L’exploit de ‘Omayr est classé par les
chroniqueurs parmi « les expéditions » du prophète. [1]

Ainsi, le Prophète (paix et bénédiction sur lui) aurait demandé à ‘Oumayr b. ‘Adî d’assassiner
une femme, qui plus est, mère de cinq enfants, tout simplement parce que celle-ci l’insultait à
travers des poèmes satiriques. Maxime Rodinson, qui s’en donne à cœur joie d’ailleurs, n’a pas
inventé les faits, il s’est basé sur certaines de nos références.
Alors quelles sont les sources de cette histoire ? C’est ce que nous allons voir dans la prochaine
partie.

Collectif al-Hanifiyyah | Le Prophète Muhammad ‫ ﷺ‬a-t-il ordonné le meurtre de 5
‘Asmâ bint Marwân ?
2 Les sources de la tradition
L'histoire a été rapportée dans plusieurs ouvrages (cf. Annexe A : Les sources de l’histoire).
Les références sont les suivantes :
1.

AL-WAQIDI (129/130 - 206/207/209 H.), Kitâb al-Maghâzî (Le livre des expéditions), éditions « ‘Âlam alKoutoub », 3ème édition, 1984, tome 1, p. 172-174

2.

IBN ISHAQ (m. 151 H.), Muhammad, Traduction, introduction et notes 'Abdurrahmân Badawi, éditions
« AlBouraq », 2001, tome II, p. 562-563

3.

IBN SA’D (m. 230 H.), Kitâb at-Tabaqât al-Kabîr (Le Grand Livre des générations), éditions « Maktabat alKhânjî », 1ère édition, 2001, Le Caire, tome 2, p. 25

4.

AL-MOUTAHHAR B. AT-TAHIR AL-MAQDISSI (m. 355 H.), Kitâb al-Bad’i wal Târîkh (Le Livre du Commencement
et de l’Histoire), éditions « Maktabat ath-Thaqâfa ad-Dîniyyah », tome 4, p. 194

5.

‘ALI B. ‘OUMAR AL-HARBI (m. 386 H.), Al-Fawa'îd al-Mountaqâ 'an ash-Shouyoukh al-'Awâlî (Les bénéfices
sélectionnés des sheikhs distingués), éditions « Dâr al-Watan Lil Nashr », 1ère édition, 1999, Riyad, Arabie
Saoudite, p. 268-269, tradition n°50

6.

AL-QOUDA’I (m. 454 H.), Mousnad ash-Shihâb, éditions « Moua’ssasate ar-Risâlah », 1ère édition, 1985, tome
2, p. 46-48, traditions n°856, 857 et 858

7.

AL-KHATIB AL-BAGHDADI (m. 463 H.), Târîkh Baghdâd (Histoire de Bagdad), éditions « Dâr al-Gharb alIslâmî », 1ère édition, 2001, tome 15, p. 119

8.

AL-QADI ‘IYAD (m. 544 H.), Ash-Shifâ (La Guérison), éditions « Dâr al-Kitâb al-‘Arabî », 1984, partie 2, p. 952

9.

IBN ‘ASAKIR (m. 571 H.), Târîkh Madînat Dimaskh (Histoire de la ville de Damas), éditions « Dâr al-Gharb alIslâmî », tome 51, p. 224-225

10. IBN BASHKOUWAL (m. 578 H.), Kitâb al-Ghawâmid wal Moubhamât (Le livre des ambiguïtés et des
indéterminés), éditions « Dâr al-Andalous al-Khadrâ », 1ère édition, 1994, tome 2, p. 530-532, traditions
n°513 & 514
11. AS-SOUHAYLI (m. 581 H.), ar-Rawd al-Ounouf fî Sharh as-Sîrâ an-Nabawîyyah lî Ibn Hishâm (Les jardins
vierges dans l'explication de la biographie prophétique d'Ibn Hishâm), éditeur « Ridâ Tawfîq ‘Afîfî », tome
7, p.499-501
12. IBN AL-JAWZI (m. 597 H.), al-Mountadhim fî Târîkh al-Moulouk wal Oumam (Sélection ordonnée dans
l'histoire des rois et des nations), tome 3, p. 135 & tome 4, p. 262-263
13. IBN TAYMIYYAH (m. 728 H.), As-Sârim al-Masloul 'alâ Châtim ar-Rasoul (L'épée dégainée contre celui qui
insulte le Messager), éditions « Ramâdî Lil-Nashr & Al-Mou’min Lil-Tawzî’», 1ère édition, 1997, tome 2, p.
195-198
14. IBN SAYYID AN-NAS (m. 734 H.), 'Ouyoun al-Athar fî Founoûn al-Maghâzî wash-Shamâ'îl was-Siyar (Regard
sur l'héritage dans l'art militaire, les bons caractères et les biographies), éditions « Dâr Ibn Kathîr » et
« Maktabat Dâr at-Tourâth » tome 1, p. 441-442
15. SHAMS AD-DIN ADH-DHAHABI (m. 748 H.), Târîkh al-Islâm (Histoire de l’islam), éditions « Dâr al-Gharb alIslâmî », tome 1, p. 85

Collectif al-Hanifiyyah | Le Prophète Muhammad ‫ ﷺ‬a-t-il ordonné le meurtre de 6
‘Asmâ bint Marwân ?
16. IBN KATHIR (m. 774 H.), Al-Bidaya wal Nihâya (Le commencement et la fin), éditions « Dâr Hijr », 1ère
édition, 1997, tome 8, p. 20-21
17. IBN HAJAR AL-‘ASQALANI (m. 852 H.), Al-Isâbah fî Tamyîz as-Sahâbah (La distinction correcte des
Compagnons), vérifié par ‘Abd Allâh b. ‘Abd al-Mouhsin at-Turkî, Le Caire, 2008, tome 7, p. 524, notice
n°6073
18. MUHAMMAD B. YOUSOUF AS-SAHILI (m. 942 H.), Souboul al-Houdâ war-Rashâd fî Sîrat Kheyr al-'Ibâd (Les voies
de la guidance dans la biographie du meilleur des serviteurs), Le Caire, 1997, tome 6, p. 36-37
19. ‘ALA AD-DINE AL-MOUTTAQI AL-HINDI (m. 975 H.), Kanz al-'Oumâl fî Sounan al-Aqwâl wal Af’âl (Le trésor des
travailleurs dans les traditions des paroles et des actes), éditions « Moua’ssasate ar-Risâlah », 5ème édition,
1985, tome 12, p. 429, tradition n°35491

Nous avons essayé d’être le plus exhaustif possible et les références citées couvrent les dix premiers
siècles de l’hégire. Il est évident que les sources tardives ne font références, au final, qu’aux sources
primaires.
Avant de passer à la critique de l’histoire, un petit rappel sur les sciences du hadîth (= tradition
prophétique) est nécessaire.

Collectif al-Hanifiyyah | Le Prophète Muhammad ‫ ﷺ‬a-t-il ordonné le meurtre de 7
‘Asmâ bint Marwân ?
3 Rappels sur les sciences du hadîth
L’invention de traditions a été le lot partagé par toute l’humanité. En effet, pas une seule
civilisation n’échappe à cette règle. Ce phénomène récurrent dans l’histoire de l’humanité peut
s’expliquer de différentes manières notamment à travers les enjeux politiques, les débats
théologiques, les profits personnels, etc.
Il en est ainsi de même pour la civilisation musulmane. Les premiers savants de l’islâm ont très
vite pris conscience de ce danger et se sont rendu compte que mentir sur le Prophète c’était en
fin de compte mentir sur l’islâm. Ils ont donc dû s’adapter et définir ce qu’on appelle la science
du hadîth, c’est-à-dire la science traitant des traditions prophétiques. Pour cela certaines règles
ont été établies ; et afin de les comprendre, il nous faut définir ce qu’est un hâdith.
Un hadîth est composé :
-

d’une chaine de transmetteurs, c’est-à-dire de l’ensemble des personnes qui rapporte la
tradition jusqu’au Prophète Muhammad (paix et bénédiction sur lui) qu’on appelle en
arabe isnâd ou sanad.
d’un contenu et qu’on appelle en arabe matn.

Pour qu'un hadîth soit déclaré authentique, celui-ci doit respecter cinq critères, à savoir « la
continuité de la chaîne, l'honnêteté du transmetteur, la fiabilité, l'exemption de marginalité,
l'absence de défaut. » [2]
Nous lisons dans l’ouvrage consacré aux sciences du hadîth du docteur Abdelmadjid
Ihaddadene, professeur à l'I.E.S.H. de Paris :
Les traditionnistes s'accordent sur cinq critères que chaque hadîth doit satisfaire pour être catégorisé
dans les hadîth authentiques. Ces critères sont les suivants :
1. La continuité de la chaine de transmission (ittisâl as-sanad) : la chaîne ne doit pas
comporter de vides ou de personnes anonymes à partir du premier rapporteur jusqu'au Prophète
(paix et bénédictions sur lui). [...]
2. La probité religieuse de chaque transmetteur ('adala) : Chaque transmetteur doit être
musulman, majeur, ne commet pas de grands péchés (notamment le mensonge) et ne récidive pas
dans les petits péchés.
3. La probité intellectuelle (Dabt) : Chaque transmetteur ne doit pas être en opposition avec les
transmetteurs sûrs, ne doit pas avoir une mémoire déficiente, ne commet pas d'erreurs
grossières, ne doit pas être distrait. Il doit préserver ses écrits (notamment contre des rajouts
externes). [...]
4. La non-marginalité ('adam ash-shudhûdh) : Lorsqu'un hadîth a satisfait aux trois conditions
précédentes, il peut être considéré comme marginal (Shâdh) lorsqu'il est en opposition avec la
version de transmetteurs plus sûrs. [...]
5. Absence de vice caché ('adam al-'illa) : Le critère précédent fait partie en réalité de ce critère
important, car la marginalité est une forme de vice caché. Beaucoup de traditionnistes le citent
séparément pour montrer l'importance d'une comparaison systématique de toutes les versions
du même hadîth ou avec d'autres hadîth comprenant le même thème. Le vice caché peut se
présenter au niveau de la chaîne de transmission, du texte du hadîth ou des deux à la fois. [...] [3]

Collectif al-Hanifiyyah | Le Prophète Muhammad ‫ ﷺ‬a-t-il ordonné le meurtre de 8
‘Asmâ bint Marwân ?
Si l’une de ces cinq conditions n’est pas remplie, alors la tradition n’est pas considérée comme
étant authentique par les traditionnistes [4].
Rentrons maintenant dans le vif du sujet et posons-nous la question suivante : est-ce que le
hadîth mentionnant l’assassinat d'Asmâ bint Marwân respecte ces cinq critères ?
Passons tout d’abord à la critique extrinsèque, c’est-à-dire à la critique des chaînes de
transmission de la dite tradition.

Collectif al-Hanifiyyah | Le Prophète Muhammad ‫ ﷺ‬a-t-il ordonné le meurtre de 9
‘Asmâ bint Marwân ?
4 La critique extrinsèque ou la critique des chaînes de transmission
4.1 Tableau récapitulatif
En analysant minutieusement les traditions (cf. 88), nous pouvons les répartir en deux
versions. La première est celle rapportée par ‘Abd Allâh b. al-Hârith b. Fadl selon son père
tandis que la deuxième est rapportée par Ibn ‘Abbâs.
La première version peut également être subdivisée en deux autres versions qui en réalité en
découlent : celle rapportée par al-Wâqidî et celle rapportée par Ibn Ishâq / Ibn Hishâm.
Nous verrons pourquoi dans la critique du contenu de la tradition.
Au final, nous pouvons donc dire qu’il existe trois versions de l’histoire.
Le tableau suivant redistribue les références que nous avons mentionnées en fonction des
versions de la tradition [1].

[1] Certains des auteurs ont mélangé les différentes versions ou les ont toutes citées, c’est pour cela que certains noms reviennent dans
différentes colonnes.)

Collectif al-Hanifiyyah | Le Prophète Muhammad ‫ ﷺ‬a-t-il ordonné le meurtre de 10
‘Asmâ bint Marwân ?
Version 1

Version 2

Version 3

Al-Wâqidî

Ibn Ishâq / Ibn Hishâm

Ibn ‘Abbâs

1) AL-WAQIDI (129/130 - 206/207/209
H.), Kitâb al-Maghâzî (Le livre des
expéditions)

1) IBN ISHAQ (m. 151 H.) / IBN
HISHAM (m. 213 H.), As-Sîra (La
biographie du Prophète)

2) AL-QOUDA'I (m. 454 H.), Mousnad ashShihâb, tradition n°858

Références
(avec la chaîne
de
transmission
mentionnée)

1) 'ALI IBN 'OUMAR AL-HARBI (m. 386 H.),
Al-Fawa'îd al-Mountaqâ 'an ashShouyoukh al-'Awâlî (Les bénéfices
sélectionnés des cheikhs distingués),
tradition n°50
2) AL-QOUDA'I (m. 454 H.), Mousnad
ash-Shihâb, traditions n°856 et 857

3) BASHKOUWAL (m. 578 H.), Kitâb alGhawâmid wal Moubhamât (Le livre des
ambiguïtés et des indéterminés),
tradition n°514

3) AL-KHATIB AL-BAGHDADI (m. 463 H.),
Târîkh Baghdâd (Histoire de Bagdâd)
4) IBN 'ASAKIR (m. 571 H.), Târikh
Madînat Dimashk (Histoire de la ville
de Damas)
5) BASHKOUWAL (m. 578 H.), Kitâb alGhawâmid wal Moubhamât (Le livre
des ambiguïtés et des inconnus),
tradition n°513

1) IBN SA'D (m. 230 H.), Kitâb at-Tabaqât
(le grand livre des générations)
2) IBN AL-JAWZI (m. 597 H.), alMountadhim fî Târîkh al-Moulouk wal
Oumam (Sélection ordonnée dans
l'histoire des rois et des nations), tome
3, p. 135 & tome 4, p. 262-263

Références

(la chaîne de
transmission
est manquante
et le texte peut
être
simplement
résumé)

3) IBN TAYMIYYAH (m. 728 H.), As-Sârim
al-Masloul 'alâ châtim ar-Rasoul (L'épée
dégainée contre celui qui insulte le
Messager)
4) IBN SAYYID AN-NAS (m. 734 H.),
'Ouyoun al-Athar fî Founoûn al-Maghâzî
wash-Shamâ'îl was-Siyar (Regard sur
l'héritage dans l'art militaire, les bons
caractères et les biographies)
5) SHAMS AD-DINE ADH-DHAHABI (m. 748
H.), Târîkh al-Islâm (Histoire de l'Islâm)
6) IBN HAJAR AL-‘ASQALANI (m. 852 H.), AlIsâbah fî Tamyîz as-Sahâbah (La
distinction correcte des Compagnons),
notice n°6073

1) AL-MOUTAHHAR IBN AT-TAHIR ALMAQDISSI (m. 355 H.), Al-Bad'ou
wal Târîkh (Le Commencement et
l'Histoire)
2) AS-SOUHAYLI (m. 581 H.), arRawd al-Ounouf fî Sharh as-Sîrâ
an-Nabawîyah lî Ibn Hishâm (Les
jardins vierges dans l'explication
de la biographie prophétique
d'Ibn Hishâm)
3) IBN KATHIR (m. 774 H.), AlBidaya wal Nihâya (Le
commencement et la fin)
4) IBN HAJAR AL-‘ASQALANI (m. 852
H.), Al-Isâbah fî Tamyîz asSahâbah (La distinction correcte
des Compagnons), notice n°6073

1) AL-QADI ‘IYAD (m. 544 H.), Ash-Shifâ
(La Guérison)
2) IBN TAYMIYYAH (m. 728 H.), As-Sârim
al-Masloul 'alâ châtim ar-Rasoul
(L'épée dégainée contre celui qui
insulte le Messager)
3) ‘ALA AD-DINE AL-MOUTTAQI AL-HINDI
(m. 975 H.), Kanz al-'Oumâl fî Sounan
al-Aqwâl wal Af’âl (Le trésor des
travailleurs dans les traditions des
paroles et des actes), tradition
n°35491
4) MUHAMMAD B. YOUSOUF AS-SAHILI (m.
942 H.), Souboul al-Houdâ war-Rashâd
fî Sîrat Kheyr al-'Ibâd (Les voies de la
guidance dans la biographie du
meilleur des serviteurs)

5) MUHAMMAD B. YOUSOUF AS-SAHILI
(m. 942 H.), Souboul al-Houdâ
war-Rashâd fî Sîrat Kheyr al-'Ibâd
(Les voies de la guidance dans la
biographie du meilleur des
serviteurs)

7) MUHAMMAD B. YOUSOUF AS-SAHILI (m.
942 H.), Souboul al-Houdâ war-Rashâd fî
Sîrat Kheyr al-'Ibâd (Les voies de la
guidance dans la biographie du meilleur
des serviteurs)

Tableau 1 : Répartition des sources en fonction des versions de la tradition

Dans la section suivante, nous verrons les chaînes de transmission de ces versions.

Collectif al-Hanifiyyah | Le Prophète Muhammad ‫ ﷺ‬a-t-il ordonné le meurtre de 11
‘Asmâ bint Marwân ?
4.2 Schéma présentant les chaînes de transmission
4.2.1 Versions rapportées par al-Wâqidî et Ibn Ishâq/Ibn Hishâm
Ibn Bashkouwâl

Muhammad b. Ahmad

Abou ‘Alî al-Ghassânî

Abou ‘Oumar an-Namarî

Abou ‘Amrou

Muhammad b. Salâmah Al-Qoudâ’î

Khalaf b. Qâsim

Ibn as-Sakan

Muhammad b. Ahmad al-Asbahânî

al-Hasan b. 'Alî at-Toustarî

Dhou an-Noun b. Muhammad

Al-Hasan b. 'Abd Allâh al-'Askarî

‘Alî b. Muhammad

Yahya b. Muhammad

‘Abbâs b. ‘Abd Allâh

Abou Bakr b. 'Abd al-Wahhâb

Muhammad b. Muhammad b. ‘Oumar

Al-Wâqidî
Ibn Ishâq / Ibn Hishâm
‘Abd Allâh b. al-Hârîth b. Fadl

al-Hârîth b. Fadl

Légende :
Auteur qui rapporte la tradition dans son ouvrage
Transmetteur problématique
Figure 1 : Chaine de transmission suivant la tradition rapportée par Al-Wâqidî et Ibn Ishâq/Ibn Hishâm

Collectif al-Hanifiyyah | Le Prophète Muhammad ‫ ﷺ‬a-t-il ordonné le meurtre de 12
‘Asmâ bint Marwân ?
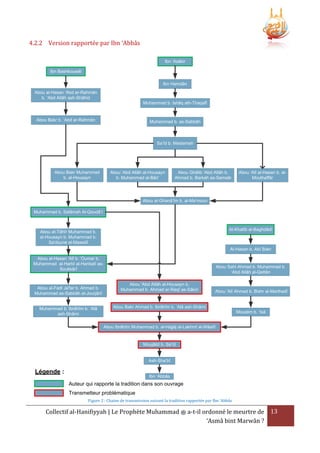
4.2.2 Version rapportée par Ibn ‘Abbâs
Ibn ‘Asâkir
Ibn Bashkouwâl
Ibn Hamdân
Abou al-Hasan ‘Abd ar-Rahmân
b. ‘Abd Allâh ash-Shâhid
Muhammad b. Ishâq ath-Thaqafî

Abou Bakr b. ‘Abd ar-Rahmân

Muhammad b. as-Sabbâh

Sa’îd b. Maslamah

Abou Bakr Muhammad
b. al-Housayn

Abou ‘Abd Allâh al-Housayn
b. Muhammad al-Bâri’

Abou Ghâlib ‘Abd Allâh b.
Ahmad b. Barkah as-Samsâr

Abou ‘Alî al-Hasan b. alMouthaffâr

Abou al-Ghanâ’îm b. al-Ma’moun
Muhammad b. Salâmah Al-Qoudâ’î

Al-Khatîb al-Baghdâdî

Abou at-Tâhîr Muhammad b.
al-Housayn b. Muhammad b.
Sa'doune al-Mawsilî

Al-Hasan b. Abî Bakr
Abou al-Hasan ‘Alî b. ‘Oumar b.
Muhammad al-Harbî al-Hanbalî asSoukkârî

Abou al-Fadl Ja'far b. Ahmad b.
Muhammad as-Sabbâh al-Jourjânî
Muhammad b. Ibrâhîm b. ‘Alâ
ash-Shâmi

Abou Sahl Ahmad b. Muhammad b.
‘Abd Allâh al-Qattân
Abou 'Abd Allâh al-Housayn b.
Muhammad b. Ahmad ar-Raqî as-Sâkin

Abou ‘Alî Ahmad b. Bishr al-Marthadî

Abou Bakr Ahmad b. Ibrâhîm b. ‘Alâ ash-Shâmi
Mouslim b. ‘Isâ
Abou Ibrâhîm Muhammad b. al-Hajjâj al-Lakhmî al-Wâsitî

Moujâlid b. Sa’îd

Ash-Sha’bî

Légende :

Ibn ‘Abbâs

Auteur qui rapporte la tradition dans son ouvrage
Transmetteur problématique
Figure 2 : Chaine de transmission suivant la tradition rapportée par Ibn 'Abbâs

Collectif al-Hanifiyyah | Le Prophète Muhammad ‫ ﷺ‬a-t-il ordonné le meurtre de 13
‘Asmâ bint Marwân ?
4.3 Les transmetteurs problématiques des versions d’al-Wâqidî et d’Ibn
Ishâq/Ibn Hishâm
Commençons par les transmetteurs des versions rapportées par al-Wâqidî et Ibn Ishâq/Ibn
Hishâm.
4.3.1 Al-Hârith b. al-Fadl (ou b. Foudayl)
C'est le premier transmetteur de la version d'al-Wâqidî ainsi que celle d’Ibn Ishâq/Ibn
Hishâm. Nous lisons dans l’ouvrage Taqrîb at-Tahdhîb (Approche de la synthèse) du savant Ibn
Hajar al-‘Asqalânî :

‫1042- الحارث ابن فضيل األنصاري الخطمي أبو عبد هللا المدني ثقة من السادسة م د س ق‬
1042 - al-Hârith b. Foudayl al-Ansârî al-Khatmî - Abou 'Abd Allâh le médinois : de confiance ; fait partie de
la 6ème génération [selon la classification d'Ibn Hajar, c'est-à-dire les suivants qui n'ont pas rencontrés les
compagnons du prophète (paix et bénédictions sur lui)]. [5]

On voit donc qu'il faisait partie de la 6ème génération selon la classification de l'érudit Ibn
Hajar. Ce qui veut dire qu'il n'a jamais connu les Compagnons encore moins le prophète (paix
et bénédiction sur lui).
Son hadîth est donc détaché (ar: moursal). Ainsi, cette version du hadîth est au minimum
détachée et ne peut servir de preuve, car l'imâm Mouslim, le célèbre traditionniste, explique
dans l'introduction de son recueil :

‫والمرْ سل منَ الروايَات في أَصْ ل قَوْ لنَا، وقَوْ ل أَهل الع ْلم بِاألَخبَار لَيْس بِحجَّة‬
ُ َ ِ ْ ْ ِ ِْ ِ ْ ِ َ ِ ِ
ِ ِ َ ِّ
ِ ُ َ ُْ َ
Pour nous ainsi que pour les gens de science dans les informations rapportées, la tradition détachée
(moursal) ne constitue pas une preuve. [6]

À partir de là, il devient évident que la version rapportée par al-Wâqidî et Ibn Ishâq/Ibn
Hishâm tout simplement rejeté en regard de la science des hadîths. Ceci constitue une des
raisons pour laquelle cette tradition n’a jamais été rapportée dans aucun des recueils majeurs
reconnus par la tradition sunnite.
Collectif al-Hanifiyyah | Le Prophète Muhammad ‫ ﷺ‬a-t-il ordonné le meurtre de 14
‘Asmâ bint Marwân ?
4.3.2 Muhammad b. 'Oumar al-Wâqidî
L’autre rapporteur problématique dans la version rapportée par al-Wâqidî est al-Wâqidî luimême ! Regardons attentivement ce que les savants du hadith disent de lui.

1. Al-Boukhârî (m. 256 H.), at-Târikh al-Kabîr (Le grand historique)

َْ
‫503 - محمد بْن عمر الواقدي مدني قاضي بغداد عَن معمر ومالك، سكتوا عنهُ، تركه أَحْ مد وابْن‬
َّ َ ُ
َ
َ َْ ْ
َُ
.‫نمير، مات سنة سبع ومائتين أو بعدها بقليل‬
543 - Muhammad b. 'Oumar al-Wâqidî. Médinois. Juge de Baghdâd selon Ma'mar et Mâlik qui se sont tut à son
sujet. Ahmad et Ibn Ma'în l'ont délaissé. Il est mort en 207 ou un peu plus tard. [7]

2. Mouslim (m. 261 H.), al-Kounâ wal-Asmâ (Les Kounâ[2] et les noms des
transmetteurs)

[2] Kounâ (pluriel) - sing: Kounya - : On désigne quelqu'un par le lien de paternité ou de maternité qui le lie avec son enfant aînée, fille ou
garçon. Par exemple : Abou al-Hasan (le père d'al-Hasan) pour désigner 'Ali Ibn Abî Talîb, que la paix de Dieu soit sur eux. Ou encore la mère
des croyants Oum Habîba (la mère de Habîba), que la paix de Dieu soit sur elle, pour désigner Ramla bint Abî Soufyân, l'épouse du prophète
(paix et bénédictions sur lui).

Collectif al-Hanifiyyah | Le Prophète Muhammad ‫ ﷺ‬a-t-il ordonné le meurtre de 15
‘Asmâ bint Marwân ?
.‫1352- أبو عبد هللا محمد بن عمر بن واقد الواقدي قاضي بغداد متروك الحديث‬
1952 - Abou 'Abd Allâh Muhammad b. 'Oumar b. Wâqid al-Wâqidî. Il est rejeté dans le hadîth. [8]

3. An-Nasâ'î (m. 303 H.), Kitâb ad-Dou'afâ wal Matroukîne (Le livre des faibles
et des rejetés [dans le hadîth])

َْ ِ َْ
‫755 - محمد بن عمر الواقِدي مترُوك الحديث‬
َِ
َّ َ ُ
557 - Muhammad ibn 'Oumar al-Wâqidî : Il est rejeté dans le hadîth. [9]

4. Al-'Ouqaylî (m. 322 H.), Kitâb ad-Dou'afâ al-Kabîr (Le grand livre des
transmetteurs faibles), p. 1265-1267, notice n°1670

َّ َ ٌّ ِ َ ِ َ ْ
:‫0761- محمد بْن عمر بن واقِد الواقِديُّ مدينِي حدثَنِي آدم بْن موسى قَال: سمعْت البُخاري قَال‬
َ َّ ِ َ ْ ُ ِ َ َ
َ ُ ُ َُ
َ ِ ْ َ َ ُ ُ ُ َّ َ ُ
َ َ ْ َ َ ٌّ ِ َ ِ َ ْ
, ‫محمد بْن عمر بن واقِد الواقِديُّ مدينِي , سكنَ بَغدَاد كانَ قَاضيًا , قَال البُخاريُّ : مترُوك الحديث‬
ِ ِ َ ْ ُ َْ
ِ
َ ِ ْ َ َ ُ ُ ُ َّ َ ُ
ِ َ ْ َ
َ َ
.‫تَركهُ أَحْ مد، وابْن نُميْر، وابْن المبَارك، وإِسماعيل بْن زكريَّا‬
َ ُ َ َُ
ِ َ َ ُ ُ ِ َْ َ ِ َ ُْ ُ َ
Collectif al-Hanifiyyah | Le Prophète Muhammad ‫ ﷺ‬a-t-il ordonné le meurtre de 16
‘Asmâ bint Marwân ?
[…]
ُ َِ َ
, ‫حدثَنَا معاويَةُ بْن صالِح قَال: سمعْت يَحْ يَى بنَ معين، يَقُولُ: محمد بْن عمر بن واقِد لَيْس بِشيء‬
ْ َ َ
َ ُ
َِ ْ
َ ِ ْ َ َ ُ ُ ُ َّ َ ُ
ِ َ ُ َّ َ
ُّ‫وفِي موْ ضع آخر: الواقِدي‬
ِ َْ َ َ ِ َ
َ
[…]
َّ َ َ
َْ ُ َُ َ
‫قَال: أَبُو عبد هللاِ , قَال أَحْ مد بْن حنبَل: هُو كَا‬
َ
َِْ
[…]
َ ِ َْ َ َ
َّ َ
‫حدثَنَا أَبُو دَاودَ، أَخبَرنِي من سمع علِي بنَ المدينِي، يَقُولُ: روى الواقِديُّ ثََلثِينَ أَ ْلفَ حديث غريب‬
ُ
َ ْ
َِ
ِّ ِ َ ْ ْ َّ َ َ ِ َ ْ َ
ِ َ
َّ َ ُّ َ
َّ َ
،‫حدثَنَا عمرُو بْن موسى السِّيرافِي، حدثَنَا المغيرةُ بْن محمد المهَلَّبي قَال: سمعْت علِي بنَ المديني‬
َ ُ ُ
َْ
ِّ ِ ِ َ ْ ْ َّ َ ُ ِ َ َ ُّ ِ ُ ْ َّ َ ُ ُ َ ِ ُ ْ
ََ
ََ ِ َِ ْ
َ َ ِّ ِ َ ْ ِ ِ ْ ِ ُ
‫يَقُولُ: الهَيثَم بْن عدي أَوْ ثَق عندي منَ الواقِدي , وَل أَرْ ضاهُ فِي الحديث , وَل فِي األَنسا ِ , وَل فِي‬
ٍّ ِ َ ُ ُ ْ ْ
َ ْ ْ
َ
‫شيء‬
ْ َ
1670 - Muhammad b. 'Oumar b. Wâqid al-Wâqidî le Médinois.
Âdam b. Moussâ m’a informé qu’il a entendu al-Boukhârî dire : Muhammad b. ‘Oumar b. Wâqid al-Wâqidî
est médinois, il a vécu à Bagdad et était juge. Il ajouta : Il est rejeté dans le hadîth. L’ont rejeté Ahmad,
Ibn Noumayr, Ibn al-Moubârak, et Ismâ’îl b. Zakariyyah.
[...]
Muhammad b. Ahmad nous a informés que Mu’âwiyyah b. Sâlih a dit : J’ai entendu Yahya b. Ma’în dire :
Muhammad b. ‘Oumar b. Wâqid ne vaut rien. Et autre part, il ajouta : Al-Wâqidî est faible.
[...]
Abou 'Abd Allâh a dit : Ahmad a dit : C'est un menteur.
[...]
Abou Dawoûd nous a rapporté qu’il a entendu 'Alî b. al-Madinî dire : al-Wâqidî a rapporté 30 000
hadîths étranges.
‘Amrou b. Moussâ as-Sîrâfî nous a informés qu’al-Moughîrâ b. Muhammad al-Mouhallabî a dit : J’ai
entendu ‘Ali b. al-Madînî dire : Al-Haytham b. ‘Adî est plus digne de confiance qu’al-Wâqidî, et je ne
l’accepte aucunement ni dans le hadîth, ni dans les généalogies, ni dans quoi que ce soit d’autre d’ailleurs !
[10]

5. Ibn al-Jawzî (m. 597 H.), Kitâb ad-Dou'afâ wal Matroukîne (Le livre des
faibles et des rejetés [dans le hadîth])

Collectif al-Hanifiyyah | Le Prophète Muhammad ‫ ﷺ‬a-t-il ordonné le meurtre de 17
‘Asmâ bint Marwân ?
‫َْ‬
‫ْ‬
‫3525 - محمد بن عمر بن واقد أَبُو عبد هللا األَسلَمي الواقِدي قَاضي بَغدَاد قَال أَحْ مد بن حنبَل هُو‬
‫َ‬
‫ِ‬
‫ْ ْ ِ َْ ِ‬
‫ُ َ َّ‬
‫َ‬
‫َ‬
‫َ َّ‬
‫َ‬
‫كَا كانَ يقلب األَحاديث يلقِي حديث ابْن أخي الزهري على معمر ونَحْ و ذا وقَال يحيى لَيْس بِثِقَة‬
‫َ‬
‫َ َ َ‬
‫َِ‬
‫ْ َ ِ‬
‫َ‬
‫ُّ ْ ِ‬
‫َ َ ْ َ ْ‬
‫وقَال مرة لَيْس بِشيء َل يكتب حديثه وقَال البُخاري والرازي والنَّسائي متروك الحديث وذكر‬
‫َ َ ِ َْ ُ‬
‫َ َ‬
‫َ َ‬
‫َِ‬
‫َِ‬
‫َ‬
‫َ ِ‬
‫الرَّازي والنَّسائِي أَنه كانَ يضع الحديث وقَال الدراقطني فِيه ضعف وقَال ابْن عدي أَ‬
‫َ‬
‫حاديثه غير‬
‫َ َ‬
‫َ َ‬
‫ِ َ َ‬
‫َ ِ‬
‫ِ‬
‫َِ‬
‫َ ْ َ ِْ‬
‫محْ فُوظَة والبََلء منهُ‬
‫َ‬
‫.‪3137 - Muhammad b. 'Oumar b. Wâqid, Abou 'Abd Allâh, al-Aslamî, al-Wâqidî, juge de Bagdâd‬‬
‫‪Ahmad b. Hanbal a dit : C'est un menteur qui inversait les hadiths, comme ceux du fils du frère az‬‬‫.‪Zouhrî avec ceux de Ma'mar, etc‬‬
‫‪Yahya a dit : Il n'est pas de confiance et il dit une autre fois : Il ne vaut rien, son hadîth ne doit pas‬‬
‫.‪être écrit‬‬
‫.‪Al-Boukhârî, ar-Râzî et an-Nasâ'î ont dit : Il est rejeté dans le hadîth‬‬
‫.‪An-Nasâ'î et ar-Râzî ont mentionné qu'il inventait les hadîths‬‬
‫.‪Ad-Dâraqoutnî a dit : Il y a de la faiblesse en lui‬‬
‫]11[ .‪Ibn ‘Adî a dit : Ses hadîths ne sont pas préservés, le fléau vient de lui‬‬

‫‪‬‬
‫‪‬‬
‫‪‬‬
‫‪‬‬
‫‪‬‬
‫‪‬‬

‫‪6. Shams ad-Dîn adh-Dhahabî (m. 748 H.), Mîzân al-I'tidal (la Balance de la‬‬
‫)‪qualité d'honorabilité‬‬

‫9997 - محمد بن عمر [ق] بن واقد األسلمي، موَلهم الواقدي المدني القاضي، صاحب‬
‫التصانيف، وأحد أوعية العلم على ضعفه.‬
‫]…[‬
‫قال أحمد بن حنبل: هو كَا ، يقلب األحاديث، يلقى حديث ابن أخي الزهري‬
‫على معمر ونحو ذا.‬
‫وقال ابن معين: ليس بثقة.‬
‫وقال - مرة: َل يكتب حديثه / وقال البخاري وأبو حاتم: متروك.‬
‫وقال أبو حاتم أيضا والنسائي: يضع الحديث.‬
‫وقال الدارقطني: فيه ضعف.‬
‫وقال ابن عدي: أحاديثه غير محفوظة والبَلء منه.‬
‫وقال ابن الجوزي وغيره: هو محمد بن أبي شملة.‬
‫دلسه بعضهم.‬
‫]…[‬
‫81 ‪ a-t-il ordonné le meurtre de‬ﷺ ‪Collectif al-Hanifiyyah | Le Prophète Muhammad‬‬
‫? ‪‘Asmâ bint Marwân‬‬
.‫وقال أبو غالب ابن بنت معاوية بن عمرو: سمعت ابن المديني يقول‬
.‫الواقدي يضع الحديث‬
[…]
.‫وقال أبو داود: بلغني أن علي بن المديني قال: كان الواقدي يروي ثَلثين ألف حديث غريب‬
،‫وقال المغيرة بن محمد المهلبى: سمعت ابن المديني يقول: الهيثم بن عدي أوثق عندي من الواقدي‬
.‫َل أرضاه في الحديث، وَل في اَلنسا ، وَل في شئ‬
[…]
.‫قال البخاري: سكتوا عنه، ما عندي له حرف‬
.‫وقال ابن راهويه: هو عندي ممن يضع الحديث‬
[…]
.‫قلت: وقد سقت جملة من أخبار الواقدي وجوده وغير ذلك في تاريخي الكبير‬
.‫ومات وهو على القضاء سنة سبع ومائتين في ذي الحجة واستقر اَلجماع على وهن الواقدي‬
7999 - Muhammad b. 'Oumar b. Wâqid al-Aslâmi. Leur client est al-Wâqidî, le médinois, le juge. Auteurs de
plusieurs ouvrages. Il fait parti de ceux qui sont avancés dans la science malgré sa faiblesse [dans le hadîth]
[…]
 Ahmad ibn Hanbal a dit : C'est un menteur qui inversait les hadîths, comme ceux du fils du frère
az-Zouhrî avec ceux de Ma'mar, etc.
 Ibn Ma'în a dit : Il n'est pas de confiance. Et il dit une fois : Son hadîth ne doit pas être écrit.
 Al-Boukhârî et Abou Hâtim ont dit : Il est rejeté.
 Abou Hâtim aussi et an-Nasâ'î ont dit : Il invente les hadîths.
 Ad-Dâraqoutnî a dit : Il y a de la faiblesse en lui.
 Ibn ‘Adî a dit : Ses hadîths ne sont pas préservés et le fléau vient de lui.
[...]
 Abou Ghâlib fils de la fille de Mou'âwiyah b. 'Amrou a dit : J'ai entendu b. al-Madinî dire : Al-Wâqidî
invente les hadîths.
[...]
 Abou Dâwoud a dit : Il m'est parvenu que 'Alî b. al-Madinî a dit : al-Wâqidî rapportait 30 000
hadîths étranges.
 Al-Moughîrâ b. Muhammad al-Mouhallabî a dit : J’ai entendu b. al-Madînî dire : Al-Haytham b. ‘Adî est
plus digne de confiance qu’al-Wâqidî, et je ne l’accepte aucunement ni dans le hadîth, ni dans les
généalogies, ni dans quoi que ce soit d’autre d’ailleurs !
[…]
 Al-Boukhârî a dit : Ils se sont tus à son sujet, et je n’ai pas mentionné ne serait-ce qu’une seule lettre
de lui !
 Ibn Râhaway a dit : Pour moi, il fait partie de ceux qui inventent les hadîths.
[…]
Le consensus [des savants] a statué sur la faiblesse d'al-Wâqidî. [12]

Remarque : Il y a certaines personnes qui avaient une très bonne opinion d’al-Wâqidî,
cependant les spécialistes les plus reconnus en la matière affirment sa faiblesse dans les
hadîths malgré sa très vaste érudition.

7. En conclusion sur al-Wâqidî
Au vu de ce que nous venons de lire, nous pouvons voir qu’al-Wâqidî n’est pas considéré
comme étant un rapporteur digne de confiance. Bien qu’il fût un érudit reconnu même par ses
Collectif al-Hanifiyyah | Le Prophète Muhammad ‫ ﷺ‬a-t-il ordonné le meurtre de 19
‘Asmâ bint Marwân ?
pairs, le fait qu’il rapportait beaucoup trop de récits étranges rend indubitablement les
informations qu’il rapporte douteuses. Il fut même accusé de mensonge et d’avoir rapporté
plus de 30 000 récits étranges.
Nous concluons donc comme l’a dit l’imâm adh-Dhahabî, « le consensus des savants a statué
sur la faiblesse d’al-Wâqidî » en matière de hadîth.
4.3.3 Ibn Ishâq
Une des problématiques dans la version rapportée par Ibn Ishâq/Ibn Hishâm est Ibn Ishâq
lui-même ! En effet, ce dernier est considéré comme étant un dissimulateur (ar : moudallîs) par
les spécialistes de la tradition. C’est-à-dire, s’il ne mentionne pas explicitement de qui il a reçu
l’information, son rapport est alors rejeté. Regardons maintenant ce que les savants ont affirmé
sur lui.

1. Ibn Hajar al-‘Asqalânî, Taqrîb at-Tahdhîb (Approche de la synthèse)

5725 : Muhammad b. Ishâq b. Yassâr [...] véridique dissimulateur.
[…]
Véridique mais connu pour rapporter les hadîths de manière dissimulée [c'est-à-dire qu'il cachait de
manière de sournoise les défauts dans les hadîths] d'après les rapporteurs faibles, inconnus et les rapporteurs
pire que cela [c'est-à-dire les menteurs, etc.]. Ahmad, ad-Dâraqoutnî et d'autres l'ont qualifié par cela (c'est-àdire qu'ils l'ont qualifié de dissimulateur). [13]

2. As-Souyoutî (m.
dissimulateurs]

911

H.),

Asmâ

al-Moudallisîne

[les

noms

Collectif al-Hanifiyyah | Le Prophète Muhammad ‫ ﷺ‬a-t-il ordonné le meurtre de 20
‘Asmâ bint Marwân ?

des
45 - Muhammad b. Ishâq - Pratique beaucoup la dissimulation et il est connu en tant qu’imâm. [14]

En sachant qu’Ibn Ishâq est un dissimulateur, il apparait une problématique manifeste dans la
tradition qui nous concerne.
En effet, nous ne savons pas si Ibn Ishâq a effectivement entendu ‘Abd Allâh b. al-Hârith b.
Fadl rapporter l’histoire de ‘Asmâ bint Marwân selon son père, où s’il recopie simplement
l’information qu’on retrouve chez al-Wâqidî sans le mentionner explicitement.
Ensuite, ce qui est étrange, c’est que dans la Sîra d’Ibn Ishâq/Ibn Hishâm, l’histoire du
meurtre de ‘Asmâ bint Marwân n’est citée qu’à la fin de l’œuvre comme si elle avait été
ajoutée ultérieurement. L’histoire est censée se dérouler après la bataille de Badr, or chez Ibn
Ishâq, cet épisode n’est mentionné qu’à la fin de la biographie du Prophète (paix et bénédiction
sur lui). Ce qui n’exclut pas un ajout tardif dans la Sîra.
Par ailleurs, l’imâm at-Tabarî est connu pour avoir basé sa biographie du Prophète
mentionnée dans ses chroniques sur celle d’Ibn Ishâq. Or à aucun moment, cet imâm ne
mentionne l’histoire de ‘Asmâ bint Marwân qui est censée se trouver dans la Sîra. Et nous
savons qu’at-Tabarî rapporte méticuleusement les sources qu’il utilise – qu’elles soient
bonnes ou mauvaises.
Tous ces constats, nous font douter que l’histoire de ‘Asmâ bint Marwân se trouvait
initialement dans la biographie d’Ibn Ishâq. Il se peut que cela fasse partie des ajouts d’Ibn
Hishâm ou d’un quelconque scribe. Car de l’aveu d’Ibn Hishâm lui-même, il aurait opéré des
modifications dans la biographie qu’Ibn Ishâq nous a laissée. En effet, nous ne connaissons pas
l’ampleur des modifications effectuées par Ibn Hishâm à la Sîra d’Ibn Ishâq. Il serait en effet
plus juste de nommer cette biographie du Prophète (paix et bénédiction sur lui) : la Sîra d’Ibn
Ishâq suivant la version d’Ibn Hishâm.
Quoi qu’il en soit, en admettant que cette histoire fut initialement mentionnée par Ibn Ishâq,
alors ce dernier ne mentionne pas explicitement qu’il a entendu cette tradition de ‘Abd Allâh
b. al-Hârith b. Fadl. Selon les règles établies par les sciences du hadîth, ce rapport doit être
rejeté.
Collectif al-Hanifiyyah | Le Prophète Muhammad ‫ ﷺ‬a-t-il ordonné le meurtre de 21
‘Asmâ bint Marwân ?
4.3.4 Les transmetteurs inconnus
Quand nous regardons attentivement l’une des versions du hadîth qui est rapportée par alWâqidî, nous nous rendons compte qu'il existe même des personnes inconnues :
1. Al-Hasan b. 'Alî at-Toustarî
2. Dhou an-Noun b. Muhammad
Ainsi, il n'existe pas de critique et d'agrément concernant ces deux rapporteurs. Donc leur
rapport est également rejeté.

4.1 Les transmetteurs problématiques de la version rapportée par Ibn ‘Abbâs
4.1.1 Muhammad b. al-Hajjâj al-Lakhmî al-Wâsitî
Cette tradition rapportée selon Ibn ‘Abbâs est encore plus problématique que les précédentes.
En effet, Muhammad b. al-Hajjâj al-Lakhmî al-Wâsitî est un menteur reconnu de tous. Etant
donné que toutes les chaînes de transmission de cette version passent par cet individu, alors
cette tradition devient caduque ipso facto.

1. Shams ad-Dîn adh-Dhahabî (m. 748 H.), Mîzân al-I'tidal (la Balance de la
qualité d'honorabilité)

.‫7537 - محمد بن الحجاج اللخمى الواسطي، أبو إبراهيم، نزيل بغداد‬
[…]
.‫قال البخاري: منكر الحديث‬
.‫وقال ابن عدي: هو وضع حديث الهريسة‬
. ‫وقال الدارقطني: كَا‬
.‫وقال ابن معين: كَا خبيث‬
.‫وقال - مرة: ليس بثقة‬
[…]
.‫مات سنة إحدى وثمان ومائة‬
Collectif al-Hanifiyyah | Le Prophète Muhammad ‫ ﷺ‬a-t-il ordonné le meurtre de 22
‘Asmâ bint Marwân ?
7357 - Muhammad b. al-Hajjâj al-Lakhmî al-Wâsitî - Abou Ibrâhîm. A vécu à Bagdad.
[...]
 Al-Boukhârî a dit : Il est réprouvé dans le hadîth.
 Ibn 'Adî a dit : C'est lui qui a inventé le hadîth de la Harissa.
 Ad-Dâraqoutnî a dit : C'est un menteur.
 Ibn Ma'în a dit : c'est un menteur fourbe et il dit une fois : Il n'est pas de confiance.
[...]
Il est mort en 181 de l’hégire. [15]

Collectif al-Hanifiyyah | Le Prophète Muhammad ‫ ﷺ‬a-t-il ordonné le meurtre de 23
‘Asmâ bint Marwân ?
2. Al-'Ouqaylî, Kitâb ad-Dou'afâ (le livre des transmetteurs faibles)

َّ َ ُّ ِ ِ َ ْ ُّ ِ ْ ِ َ ْ ُ ُ َّ َ ُ
،‫0532 - محمد بْن الحجَّاج اللَّخمي الواسطي حدثَنَا أَحْ مد بْن محْ مود الهَرويُّ ، حدثَنَا عثمان بْن سعيد‬
ِ َ ُ ُ َ ْ ُ َّ َ
ِ َ ْ ُ َ ُ َُ
َّ َ َ
ُ
ْ َ ُّ ِ ِ َ ْ ُّ ِ ْ ِ َ ْ ُ ُ َّ َ ُ
،‫قُ ْلت لِيَحْ يى: محمد بْن الحجَّاج اللَّخمي الواسطي، كيفَ هُو؟ قَال: كَا . حدثَنَا محمد بن عيسى‬
َ ِ ُ ْ ُ َّ َ ُ َّ َ
َ
َ
ُ َ
ُ َِ َ
َّ َ
َ ُّ ِ ِ َ ْ ِ َ ْ ُ ُ َّ َ ُ َ
‫حدثَنَا عبَّاس قَال: سمعْت يَحْ يَى بنَ معين قَال: محمد بْن الحجَّاج الواسطي كانَ يُحدِّث، «أَطعمنِي‬
َ
َِ ْ
ََْ
َّ َ
َ
ُ ُ َّ َ ُ َ َّ ِ َ ْ ُ ِ َ َ ُ َ
‫جبْريل الهَريسةَ» كانَ يَنزل فُصيْل الكرْ خ، لَيْس بِثِقَة. حدثَنِي آدم قَال: سمعْت البُخاري قَال: محمد بْن‬
َ
َ ِ ْ ُ ِ ِ
ِ َْ َ َ ُ ِ ْ
‫الحجَّاج اللَّخمي منكر الحديث‬
ِ ِ َ ْ ُ َ ْ ُ ُّ ِ ْ ِ َ ْ
[…]
1599 - Muhammad b. al-Hajjâj al-Lakhmî al-Wâsitî.
Ahmad b. Mahmoud al-Harawî nous a rapporté que 'Outhmâne b. Sa'îd a dit : J'ai demandé à Yahya : Comment
est Muhammad b. al-Hajjâj al-Lakhmî al-Wâsitî ? Il répondit : C'est un menteur.
Muhammad b. 'Issâ nous a rapporté que 'Abbâs a dit : J'ai entendu Yahya b. Ma'în dire : Muhammad b. al-Hajjâj
al-Lakhmî racontait le hadîth suivant : "Gabriel m'a nourri de Harissa", il habitait dans "Foussayl al-Karakh" [à
Baghdâd]; Il n'est pas de confiance.
Âdam m'a rapporté qu'il a entendu al-Boukhârî dire : Muhammad b. al-Hajjâj al-Lakhmî est rejeté dans le
hadîth. [...] [16]

3. Ad-Dâraqoutnî (m. 385 H.), Kitâb ad-Dou'afâ wal Matroukîne (Le livre des
faibles et des rejetés [dans le hadîth])

.‫(164) محمد بن حجاج اللخمي. الواسطي. يكَ . عن عبد الملك بن عمير ومجالد‬
461 - Muhammad b. al-Hajjâj al-Lakhmî al-Wâsitî.
Il ment. [Il rapporte ses hadîths] selon Al-Malik b. 'Oumayr et Moujâlid. [17]

Collectif al-Hanifiyyah | Le Prophète Muhammad ‫ ﷺ‬a-t-il ordonné le meurtre de 24
‘Asmâ bint Marwân ?
4. Ibn Hajar al-'Asqalânî (m. 852 H.), Lisân al-Mîzân (La langue de la balance)

‫3266 - محمد بن الحجاج اللخمي الواسطي أبو إبراهيم نزيل بغداد عن عبد الملك بن عمير ومجالد‬
.‫وعنه شريح بن يونس ويحيى بن أيو العابدان ومحمد بن حسان التميمي وآخرون‬
‫قال البخاري منكر الحديث‬
‫وقال ابن عدي: هو وضع حديث الهريسة‬
‫وقال الدارقطني كَا‬
‫وقال ابن معين كَا خبيث وقال مرة ليس ثقة‬
[…]
‫وقال أبو داود ليس بثقة‬
‫وقال أبو أحمد الحاكم ذاهب الحديث‬
‫وقال األزدي روى عن مجالد حديث حسن بن ساعدة وَل أصل له موضوع‬
.‫وقال ابن طاهر كَا وبحديث الهريسة يعرف‬
6623 - Muhammad b. al-Hajjâj al-Lakhmî al-Wâsitî, Abou Ibrâhîm, habite à Baghdad. [Il a rapporté ses hadîths]
selon 'Abd Al-Malik b. 'Amîr et Moujâlid et ont rapporté de lui Shourayh (ou Sourayh) b. Younouss et Wahya b.
Ayoub al-'Âbidân et Muhammad b. Houssân at-Tamîmî et d'autres.









Al-Boukhârî a dit : Il est réprouvé dans le hadith.
Ibn 'Adî a dit : Il a inventé le hadith.
Ad-Dâraqoutnî a dit : C'est un menteur.
Ibn Ma'în a dit : C'est un menteur fourbe et une fois il dit : Il n'est pas de confiance.
[...]
Abou Dâwoud a dit : Il n'est pas de confiance.
Abou Ahmad al-Hâkim a dit : Il efface les hadiths.
Al-Azdî a rapporté selon Mujâlid l'histoire de Qouss b. Sâ'idah, qui n'a aucun fondement et qui est inventé.
Ibn Tâhir a dit : C'est un menteur et l'histoire de la harissa l'a démasqué. [18]

Collectif al-Hanifiyyah | Le Prophète Muhammad ‫ ﷺ‬a-t-il ordonné le meurtre de 25
‘Asmâ bint Marwân ?
4.1.2 Moujâlid b. Sa'îd
Quant à ce rapporteur, nous lisons dans Mîzân al-I'tidâl (la Balance de la qualité d'honorabilité)
de l’imâm adh-Dhahabî ceci :

.‫6707 - مجالد بن سعيد [عو، م معا] الهمداني‬
.‫مشهور صاحب حديث على لين فيه‬
[…]
.‫قال ابن معين وغيره: َل يحتج به‬
.‫وقال أحمد: يرفع كثيرا مما َل يرفعه الناس، ليس بشئ‬
.‫وقال النسائي: ليس بالقوى‬
.‫وذكر اَلشج أنه شيعي‬
.‫وقال الدارقطني: ضعيف‬
.‫وقال البخاري: كان يحيى بن سعيد يضعفه، وكان ابن مهدي َل يروي عنه‬
[…]
.‫ومات مجالد سنة ثَلث وأربعين ومائة أو نحوها‬
7076 - Moujâlid b. Sa'îd al-Hamdânî - Célèbre - Il a rapporté des hadîths bien qu'il y a de la faiblesse en lui.
[...]
 Ibn Ma'în et d'autres que lui ont dit : On ne peut pas se servir de lui comme preuve.
 Ahmad a dit : Il fait remonter [jusqu'au Prophète] beaucoup [de hadîths] que les gens ne font pas
remonter [jusqu'au Prophète] ; Il ne vaut rien.
 An-Nasâ'î a dit : Il n'est pas fort.
 Al-Ashj a mentionné qu'il était chiite.
 Ad-Dâraqoutnî a dit : Il est faible.
 Al-Boukhârî a dit : Yahya b. Sa'îd le rendait faible, et Ibn Mahdî ne rapportait rien de lui.
Mujâlid est mort vers l’an 143 de l’hégire. [19]

Collectif al-Hanifiyyah | Le Prophète Muhammad ‫ ﷺ‬a-t-il ordonné le meurtre de 26
‘Asmâ bint Marwân ?
4.1.3 Muhammad b. Ibrâhîm b. 'Alâ ash-Shâmî
Certaines versions du hadîth d’Ibn ‘Abbâs comportent en plus ce rapporteur qui est considéré
comme faible par les savants de la critique des transmetteurs. Nous lisons dans Taqrîb atTahdhîb (Approche de la synthèse) du savant Ibn Hajar al-'Asqalânî :

‫5593- محمد ابن إبراهيم ابن العَلء الدمشقي أبو عبد هللا الزاهد نزيل عبادان منكر الحديث من‬
‫التاسعة ق‬
5698 - Muhammad b. Ibrâhîm b. 'Alâ ad-Dimashkî, Abou 'Abd Allâh az-Zâhid, a vécu à Abadân (en Iran),
Réprouvé dans le hadîth, fait parti de la 9ème génération [selon la classification d'Ibn Hajar, c'est-à-dire
comme il l'explique en introduction ceux qui font parti des plus petits parmi la génération des suivants des
suivants]. [20]

4.1.4 Al-Housayn b. Muhammad b. Ahmad ar-Raqî as-Sâkin
Certaines versions du hadîth d’Ibn ‘Abbâs comportent ce transmetteur qui est inconnu ce qui
affaibli davantage le rapport comportant ce rapporteur.

4.2 Conclusion quant aux transmetteurs de la tradition
Maintenant que nous avons détaillé les transmetteurs problématiques de la tradition
mentionnant le meurtre de ‘Asmâ bint Marwân, nous pouvons affirmer ceci : Il existe deux
versions du hadîth, une qui est rapportée par al-Hârîth b. al-Fadl (ou b. al-Foudayl) qui peut
elle-même être subdivisée en deux versions (point qui sera détaillé dans la partie concernant
critique interne) : Une sous-version rapportée par al-Wâqidî et une autre rapportée par Ibn
Ishâq/Ibn Hishâm. Quant à l’autre version, elle est rapportée selon Ibn ‘Abbâs.
Le tableau suivant récapitule les différentes versions et les faiblesses qu’on y trouve dans les
chaînes de transmission.

Collectif al-Hanifiyyah | Le Prophète Muhammad ‫ ﷺ‬a-t-il ordonné le meurtre de 27
‘Asmâ bint Marwân ?
Transmetteur

Version

1
2
3

Critique

Al-Hârith b. Foudayl al-Ansârî al-Khatmî
N’est pas contemporain des compagnons
Al-Wâqidî
Menteur, Faible
Al-Hasan b. 'Alî at-Toustarî
Inconnu
Dhou an-Noun b. Muhammad
Inconnu
Al-Hârith b. Foudayl al-Ansârî al-Khatmî
N’est pas contemporain des compagnons
Ibn Ishâq
Dissimulateur
Moujâlid b. Sa'îd
Faible
Muhammad b. al-Hajjâj al-Lakhmî al-Wâsitî
Menteur, forgeur de traditions
Muhammad b. Ibrâhîm b. 'Alâ ash-Shâmî
Réprouvé
Al-Housayn b. Muhammad b. Ahmad ar-Raqî as-Sâkin
Inconnu
Tableau 2 : Tableau récapitulatif sur les chaînes de transmission

Pas une seule version de la tradition n’est exempte de problématiques sévères. Ainsi, l’histoire
racontant le meurtre de ‘Asmâ bint Marwân est tout simplement faible, voire carrément
inventée.
Sommes-nous les seuls à affirmer cela ? En réalité les savants musulmans critiques ont déjà
attesté cela bien avant nous. La partie suivante tentera de démontrer que cette histoire a déjà
été critiquée par les spécialistes du hadîth, et ce, dans des temps très réculés. Ainsi, ceux qui
prétendent avoir fait une trouvaille dans la biographie du Prophète (paix et bénédiction sur
lui) sont tout simplement en retard de plusieurs siècles…

Collectif al-Hanifiyyah | Le Prophète Muhammad ‫ ﷺ‬a-t-il ordonné le meurtre de 28
‘Asmâ bint Marwân ?
5 Les savants et l’authentification de la tradition
Les savants musulmans ont depuis longtemps mis en garde contre cette tradition en affirmant
qu’elle était inventée. Citons-en quelques uns.

1. Ibn 'Adî (m. 365 H.), Al-Kâmil fî Dou'afâ ar-Rijâl (Le complet sur les
transmetteurs faibles)

Après avoir mentionné l’histoire du meurtre de ‘Asmâ bint Marwân suivant la version d’Ibn
‘Abbâs dans la notice biographique concernant Muhammad b. al-Hajjâj al-Lakhmî, le savant
Ibn ‘Adî affirme :

‫وهَا اإلسناد مثل اإلسناد األول حديث قس ولم يروه عن مجالد غير محمد بن الحجاج وجميعا مما‬
َ ُ
.‫يتهم محمد بن الحجاج بوضعها‬
َ ُ
Cette chaîne de transmission est comme la première concernant le hadîth de Qouss [une autre histoire
inventée] et il n'est rapporté selon Mujalid que par Muhammad b. al-Hajjâj et tout ceci fait partie des
choses dont on accuse Muhammad b. al-Hajjâj de les avoir inventées. [21]

2. Abou Muhammad al-Maqdissî (m. 507 H.) Dhakhîratou al-Houffâdh (Les
meilleurs des érudits)

Collectif al-Hanifiyyah | Le Prophète Muhammad ‫ ﷺ‬a-t-il ordonné le meurtre de 29
‘Asmâ bint Marwân ?
Après avoir rapporté l'histoire de 'Asmâ bint Marwân suivant la version d’Ibn ‘Abbâs, l'érudit
al-Maqdissî dit ceci :
Ceci a été rapporté par Muhammad b. Hajjâj al-Lakhmî al-Wâsitî selon Moujâlid selon ash-Sha'bî selon Ibn
'Abbâs. Et ceci n'a été rapporté de Moujâlid que par Muhammad. Et ceci fait partie des choses dont on
l'accuse de l’avoir inventée. [22]

3. Ibn al-Jawzî (m. 597 H.), Al-'ilal al-Moutanâhiyah fî al-Ahâdith al-Wâhiyah
(Les innombrables défauts dans les hadîths faibles)

.‫قَال ابْن عديٍّ: هََا مما يتهم محمد بن الحجَّاج بوضْ عه‬
ِ ِ َِ ُ َ ْ
َّ ِ َ
َِ ُ َ
Après avoir mentionné le hadîth de 'Asmâ bint Marwân dans son livre qui rapporte les
hadîths faibles, Ibn al-Jawzî ajoute ceci :
Ibn 'Adî a dit : Ceci fait partie des choses dont on accuse Muhammad b. al-Hajjâj de les avoir inventées.
[23]

Il confirme donc le jugement de l’érudit Ibn ‘Adî avant lui. Voyons maintenant chez les savants
plus proches de nous.

4. Moulavi Cherage Ali (1844-1895 ap J.-C.), A Critical Exposition of the
Popular Jihad
Nous citons maintenant un des savants indien de son époque, Moulavi Cherage Ali, fervent
défenseur du très controversé Sir Sayyid Ahmad Khan. Ce dernier écrivit son excellente
œuvre critique sur les batailles du Prophète (paix et bénédiction sur lui), A critical Exposition of
the Popular Jihad, en 1885 ap. J.-C.

Collectif al-Hanifiyyah | Le Prophète Muhammad ‫ ﷺ‬a-t-il ordonné le meurtre de 30
‘Asmâ bint Marwân ?
« La première victime était une femme », écrit le major Osborn, « Asma, fille de Marwan ; celle-ci avait
composé des vers satiriques sur le Prophète et ses disciples ; et Muhammad, en colère, a déclaré
publiquement : « Qui me débarrassera de cette femme ? » Omeir, un aveugle, mais un fervent musulman, a
entendu le discours, et au milieu de la nuit, se glissa dans l'appartement où Asma dormait entourée de ses
petits ; il sentait l'obscurité jusqu'à ce que sa main se posa sur la femme endormie, et alors, au prochain
mouvement son épée était plongée dans sa poitrine ».
L'histoire de l’assasinat d’Asma a été diversement relatée par les écrivains arabes, et les témoignages sur
lesquels elle repose sont contradictoires et conflictuels en eux-mêmes. Wákidi, Ibn Sad, et Ibn Hisham
rapportent une chose très étrange à ce sujet, qu'elle a été tuée par Omeir l'aveugle au milieu de la nuit.
Une personne aveugle commet un meurtre dans la maison d'un étranger dans la tranquillité nocturne, et
n'est arrêtée par personne !
Docteur Weil écrit, qu’Omeir était un ex-mari d’Asma, et que l'origine de son meurtre peut être attribuée à
une préméditation privée de longue date.
Ibn Asákar dans son histoire (voir Seerat Shamee) rapporte qu’Asma était une marchande de fruits; une
personne de sa tribu lui a demandé si elle avait de meilleurs fruits. Elle a dit «oui» et entra dans sa maison,
suivie par l'homme. Elle se baissa pour prendre quelque chose. La personne s’est tournée à droite et à
gauche et voyant qu'il n'y avait personne à proximité, lui a donné un violent coup sur la tête, et l’a donc
abattue. Les historiens rapportent même qu’Omeir, offensé par les vers composés par Asma, a de sa
propre initiative decidé la tuer. Elle se pourrait qu’elle soit une victime de la haine ou de la jalousie de son
assassin, mais Mohammad n’a vraiment pris aucune part à sa mort.
Elle a fait d’elle-même une hors-la-loi en incitant trompeusement les gens de Médine à une violation du
traité avec les musulmans par lequel les droits et les devoirs des juifs et des musulmans ont été
définitivement établis.
Ibn Ishak n’a tout simplement pas donné de détails relatifs à Asma. Wákidi et Ibn Sad n'affirment pas que
Mohammad, ennuyé par ses pamphlets, déclara tristement : « Qui me débarrassera de cette femme ? » Au
contraire, Wákidi écrit qu’Omeir avait de sa propre initiative juré de prendre sa vie. Ce n'est qu’Ibn
Hisham qui rapporte sans citer son autorité que Mohammad entendant les vers d’Asma a déclaré : « N’y at-il personne pour me débarrasser de Bint Marwan ? »
Cette version de l'histoire n'a pas de preuves concordantes parmi les premiers biographes, et nous ne
sommes pas tenus d’y ajouter foi. [24]

Collectif al-Hanifiyyah | Le Prophète Muhammad ‫ ﷺ‬a-t-il ordonné le meurtre de 31
‘Asmâ bint Marwân ?
5. Ahmad b. As-Siddîq al-Ghoumârî (m. 1354 H.), Fath al-Wahhâb bî Takhrîj
ahâdith al-Shihâb (Don du Donateur Gracieux (c-à-d Dieu) [envers l'auteur
du livre] sur le relevé des hadîths [du mousnad d'al-Shihâb])

Dans ce livre, l'auteur authentifie les traditions mentionnées dans le livre d'al-Qoudâ'î que
nous avons mentionné dans l’annexe. Concernant l’histoire du meurtre de ‘Asmâ bint Marwân
suivant la version d’Ibn ‘Abbâs, l’auteur affirme :
Je dis (Al-Ghoumârî) : C'est un hadîth inventé. Concernant Muhammad b. al-Hajjâj, Ibn 'Adî a dit : C'est lui
qui a inventé le hadîth de la Harissah. Ad-Dâraqoutnî et Ibn Ma'în ont dit : C'est un menteur sournois. AlAzdî a dit : Il a rapporté selon Moujâlid selon ash-Sha'bî selon Ibn 'Abbâs le hadîth de Qouss b. Sâ'idah
[une autre histoire inventée] qui n'a aucun fondement et qui est inventé. Fin de citation.
Et quant à celui qui rapporte de lui [c'est-à-dire Muhammad b. Ibrâhîm b. 'Alâ], ad-Dâraqoutnî a dit : C'est
un menteur. Ibn Hibbân a dit : Il inventait les hadîths, et il n'est pas autorisé de rapporter de lui sauf si
c'est pour en tirer des leçons. [25]

6. Nâsir ad-Dîn al-Albânî (m. 1420 H.), Silsilat al-Ahâdith ad-Da'îfa wal
Mawdoû'a (la chaîne des hadîths faibles et inventés)

Le cheikh al-Albânî affirme au sujet de la tradition parlant du meurtre de ‘Asmâ bint Marwân
suivant la version d’Ibn ‘Abbâs qu’elle est « Inventée » [26]. Puis, il détaille longuement
pourquoi le hadîth est inventé et montre que Muhammad b. al-Hajjâj al-Lakhmî est un
menteur, de même que Muhammad b. Ibrâhîm b. 'Alâ et que la version d'al-Wâqidî est
également rejetée.

Collectif al-Hanifiyyah | Le Prophète Muhammad ‫ ﷺ‬a-t-il ordonné le meurtre de 32
‘Asmâ bint Marwân ?
7. Les savants n’ayant pas cité cette tradition
Plutôt que de citer les savants qui ont explicitement dénoncé cette tradition, citons les savants
qui n’ont tout simplement pas mentionné cette histoire dans leurs ouvrages. Certes, le fait de
ne pas mentionner une histoire ne signifie pas nécessairement qu’elle soit fausse pour eux,
cependant tous les traditionnistes que nous allons mentionner connaissent au moins les
œuvres d’al-Wâqidî et celles d’Ibn Ishâq/Ibn Hishâm et ces derniers n’ont pas jugé bon de
répertorier cette histoire dans leurs ouvrages respectifs. Ceci constitue un indice fort probant
indiquant leur rejet de cette tradition.
Nous pouvons citer entre autre l’imâm Mâlik, al-Boukhârî, Mouslim, at-Tirmidhî, Abou
Dawoud, an-Nasâ’î, Ibn Mâjà, Ahmad b.Hanbal, Abou Dâwoud at-Tayâlisî, ‘Abd ar-Razzâk
as-San’ânî, al-Bazzâr, al-Houmaydî, Sa’îd b. Mansour, Ibn Abî Shaybah, Ibn Abî ‘Âsim,
Ishâq b. Râhaway, At-Tabarânî, Ibn Khouzaymah, Al-Hâkim an-Nîsâbourî, Al-Bayhaqî,
etc.
Nous pourrions citer beaucoup d’autres traditionnistes, mais le fait est là. Aucun des recueils
majeurs de la tradition sunnite ne mentionne cette histoire, ni selon al-Wâqidî, ni selon Ibn
Ishâq/Ibn Hishâm, ni selon Ibn ‘Abbâs. Comment devons-nous le comprendre ? N’est-ce pas
là un indice fort probant de leur rejet de cette histoire ?
À la question : « Pourquoi les biographes musulmans rapportent des absurdités sur leur
Prophète ? »
Nous rétorquerons : « Il y a un fait qui ne trompe pas. Les grands traditionnistes n’ont
absolument pas rapporté cette histoire contrairement aux célèbres biographes tels qu’Ibn
Ishâq/Ibn Hishâm, al-Wâqidî ou Ibn Sa’d. La question en elle-même n’est pas pertinente car les
appréciations diffèrent en fonction de la spécialité. Un traditionniste aura le souci de l’exactitude
contrairement à un compilateur/biographe qui aura comme méthodologie de rapporter tout ce
qui se dit à son époque sans forcément en vérifier l’exactitude. Ne dit-on pas que les chroniques de
l’imâm at-Tabarî sont remplies d’inepties ? C’est tout simplement parce qu’il était avant tout un
compilateur plus qu’un critique. Il en est de même pour les biographes. Leur mérite aura été au
moins d’avoir posé les grands jalons de l’épopée prophétique, mais quant à l’exactitude historique
c’est une tout autre histoire. »

8. Conclusion
Arrivé à ce stade de l’étude, nous pouvons affirmer que du point de vue de la critique externe
(ou de la chaîne de transmission), la tradition mentionnant l’assassinat de ‘Asmâ bint Marwân
suivant les différentes versions qui existent est carrément inventée. Ce point de vue est
également partagé par les spécialistes des traditions. Cependant, qu’en est-il du contenu de
l’histoire ? C’est ce que nous allons voir dans la prochaine partie.

Collectif al-Hanifiyyah | Le Prophète Muhammad ‫ ﷺ‬a-t-il ordonné le meurtre de 33
‘Asmâ bint Marwân ?
6 Critique intrinsèque (le corps du texte) : Analyse des versions du
hadîth & mise en évidence des incohérences
Nous avons vu jusqu’à présent que la tradition ne résiste pas à l'analyse extrinsèque. C'est-àdire que les rapports ne nous sont pas parvenus par des voies de transmission authentiques,
mais bien plus, nous avons vu que cette tradition est carrément inventée et a été
frauduleusement mise sur le compte du Prophète (paix et bénédiction sur lui).
Notons tout de même un point important que les détracteurs de l'Islâm ne relèvent pas,
aveuglés qu'ils sont par leur haine ou leur incompétence manifeste, c'est que 'Asmâ bint
Marwân n'est pas « une pauvre femme sans défense » d'après les mêmes sources. Bien au
contraire, elle avait un langage déplacé, elle appelait au meurtre du prophète (paix et
bénédiction sur lui) et sa tribu persécutait les convertis à l'Islâm... Outre ces détails passés
malicieusement sous silence et qui ne semblent pas choquer nos contradicteurs, passons
maintenant à l’analyse du contenu.

6.1 Les divergences et les contradictions
La première chose qui frappe l'esprit quand on regarde les sources qui rapportent cette
histoire c'est le nombre évident de divergences et de contradictions. Le tableau suivant les
récapitule.

Version 1

Version 2

Version 3

Al-Wâqidî

Ibn Ishâq

Ibn ‘Abbâs

Qui décide de tuer ‘Asmâ bint Marwân ?
‘Oumayr b. ‘Adî

Le Prophète

Le Prophète

Non

Il demande même à voir les dattes et regarde
à droite et à gauche afin que personne ne le
voie commettre son meurtre

‘Oumayr était aveugle ?

Non
Oui

'Asmâ est réveillée quand ‘Oumayr vint la voir ?
Non

Non

Oui

Elle dormait et autour d'elle se trouvait ses
enfants

Elle dormait et autour d'elle se trouvait ses
enfants

Elle lui vend des dattes

Par une épée enfoncée dans
sa poitrine

Par une épée enfoncée dans
sa poitrine

Frappée à la tête par derrière

Comment est-ce que ‘Asmâ fut assassinée ?

Tableau 3 : Les divergences/contradictions entre les différentes versions de la tradition

Pour qu'un fait historique soit validé, il faudrait déjà se mettre d'accord sur l'histoire en ellemême ! Outre ces contradictions et divergences manifestes, voyons maintenant les absurdités
de la tradition.

Collectif al-Hanifiyyah | Le Prophète Muhammad ‫ ﷺ‬a-t-il ordonné le meurtre de 34
‘Asmâ bint Marwân ?
6.2

Les absurdités

Quand nous lisons par exemple la version d'al-Wâqidî, on ne peut qu'être effaré devant tant
d'absurdités. En effet, un aveugle peut-il s’introduire de nuit chez une inconnue tout seul (où
est passé son mari ?), aller jusqu’à tâter et palper un peu partout pour savoir où elle se trouve,
la trouver dans la maison sans réveiller les enfants, pousser l'enfant qui était en train de la
téter, l’assassiner et finalement repartir tranquilement comme si de rien n'était ?! Est-ce qu'un
tel exploit est réalisable !?!
De plus, si nous prenons le récit (faussement) attribué à Ibn ‘Abbâs, qui semble avoir oublié
que 'Oumayr était aveugle, peut-on penser un seul instant que le Prophète (paix et bénédiction
sur lui) puisse envoyer un aveugle en expédition pour se débarrasser de quelqu'un ?! D'autant
plus que dans le récit d'Ibn ‘Abbâs, 'Oumayr l’assassin aveugle (sic), demande à 'Asmâ de voir
les dattes (!) et que par la suite, il regarde à droite et à gauche pour ne pas qu'il se fasse
surprendre en train de commettre son méfait ! Quel bien curieux aveugle que voila !
Devant toutes ces improbabilités, il devient évident que le récit n’est pas fiable. Comme nous
l’avions rapidemment mentionné dans les précédentes parties, il existe une divergence qui
mérite d’être soulignée entre la version d’al-Wâqidî et celle d’Ibn Ishâq/Ibn Hishâm.
En effet, en lisant attentivement les deux textes, nous nous rendons compte que dans la version
d’al-Wâqidî, c’est ‘Oumayr qui fait tout seul le vœu de tuer ‘Asmâ si le Prophète (paix et
bénédiction sur lui) revenait sain et sauf de la bataille de Badr et il n’informe ce dernier
qu’après les faits, alors que dans la version d’Ibn Ishâq/Ibn Hishâm, c’est le Prophète (paix et
bénédiction sur lui) qui demande à ses compagnons si l’un d’entre eux ne pourrait pas se
débarrasser d’elle ! La nuance est de taille ! Dans le premier cas, le Prophète de l’Islâm est
innocent de ce meurtre, alors que dans le deuxième cas, c’est lui qui l’aurait commandité !
Cette divergence n’entraîne pas forcément de contradiction apparente, certains auteurs
musulmans, comme As-Sâlihî (cf. Annexe A : Les sources de l’histoire, point R/), ont tenté de
concilier la divergence en disant que le Prophète (paix et bénédiction sur lui) a demandé qu’on
se débarrasse d’elle et qu’ensuite ‘Oumayr aurait fait le vœu de l’abattre. Cependant, en
procédant de la sorte, on créé une histoire qui n’a jamais été écrite, ni par al-Wâqidî, ni par Ibn
Ishâq/IbnHishâm.
La conciliation ne doit être réalisée que quand les sources sont, à la base, fiables. Ce qui n’est
pas le cas ici. Les faits sont là et sont gravés pour l’éternité, al-Wâqidî n’a jamais mentionné
que c’est le Prophète (paix et bénédiction) qui a demandé qu’elle soit assassinée, c’est Ibn
Ishâq/Ibn Hishâm qui l’affirme.
Ce récit folklorique ne mérite pas notre attention tant il est invraisemblable. Traditions
remplies d'inepties et de contradictions, et chaînes de transmission corrompues par des
menteurs avérés et des dissimulateurs : le récit n'est pas fiable et ne tient pas deux minutes
face à la critique textuelle !

Collectif al-Hanifiyyah | Le Prophète Muhammad ‫ ﷺ‬a-t-il ordonné le meurtre de 35
‘Asmâ bint Marwân ?
6.3 Contradiction avec la Sunna
Quand nous lisons correctement la vie du Prophète Muhammad (paix et bénédiction sur lui),
nous nous apercevons que l’histoire du prétendu assassinat de ‘Asmâ bint Marwân contredit
en long et en large toute la ligne directrice de sa sainte biographie.
Par exemple, le traditionniste al-Boukhârî relève le fait suivant dans son recueil de traditions :

َْ
ْ
َّ
‫عَن أَنَس بن مالِك رضي هللاُ عنهُ، أَن يَهُوديَّةً أَتَت النَّبِي صلَّى هللاُ علَيه وسلَّم بِشاة مسمومة، فَأَكل‬
َ َ
َ َّ
ِ
ِ
َ ُ ْ َ َ َ َ َ ِْ َ
َ ِ َ
َ ِ ْ ِ
ْ
ِْ
‫منهَا، فَجيء بِهَا فَقيل: أََلَ نَقتُلُهَا، قَال: «َلَ» ، فَما ز ْلت أَعرفُهَا في لَهَوات رسُول هللا صلَّى هللاُ علَيه‬
َ ِ ِ َ ِ َ
َ
َ ِ
ِْ َ
ِ ِ ْ ُ ِ َ
َ ِ
.‫وسلَّم‬
َ َ َ
D’après Anas ibn Mâlik - Dieu l’agrée - une juive avait offert un mouton empoisonné au Prophète (paix et
bénédiction sur lui) qui en mangea. On amena cette juive et on demanda au Prophète (paix et bénédiction
sur lui) s’il fallait la tuer. Non, répondit-il. Anas ajoute : “Je n’ai cessé de reconnaitre les effets sur la luette
de l’Envoyé de Dieu (paix et bénédiction sur lui)”. [27]

Cette anecdote est intéressante car elle montre que le Prophète de l’Islâm, envoyé en tant que
« miséricorde pour les mondes » (Coran 21/107) a refusé de se venger d’une femme qui a
intentionnellement tenté de l’assassiner et il lui a même pardonné. Comment serait-il dans ce
cas possible qu’il ordonne l’assassinat d’une femme qui l’a insulté (et qui a appelé à son
meurtre !), alors qu’il a pardonné à la femme qui a tenté de l’empoisonner ? Est-ce que la
tentative d’assassinat serait moins grave que l’insulte ?
En réalité, le Prophète (paix et bénédiction sur lui) a même édicté un code à suivre pendant les
guerres : l’interdiction de tuer les femmes. Parmi ses traditions nous lisons dans le recueil de
traditions de l’imâm Mouslim :

َّ َ
َّ َ
ُ
ْ
‫(0032) حدثَنَا يحْ يَى بْن يَحْ يَى، ومحمد بْن رمح، قَاَل: أَخبَرنَا اللَّيث، ح وحدثَنَا قُتَيبَةُ بْن سعيد، حدثَنَا‬
َ ْ َ
ْ ُ ُ ُ َّ َ ُ َ
َ َّ َ
َِ ُ
ِ ْ
ْ ِ ُ َ ْ َّ
ْ
‫لَيْث، عَن نَافِع، عَن عبد هللاِ، «أَن امرأَةً وجدَت فِي بَعْض مغازي رسُول هللاِ صلَّى هللاُ علَيه وسلَّم‬
َ
َِْ ْ
ِ َ ِ ََ ِ
َ َ َ ِْ َ
َْ
»‫مقتُولَةً، فَأَنكر رسُول هللاِ صلَّى هللاُ علَيه وسلَّم قَتل النِّساء والصبيَان‬
ُ َ َ َْ
َ
ِ ْ ِّ َ ِ َ َ ْ َ َ َ ِ ْ َ
1744 – Selon ‘Abd Allâh [Ibn ‘Oumar] une femme fut trouvé tuée au cours d’une des batailles du Messager de
Dieu (paix et bénédiction sur lui) alors ce dernier désavoua le meurtre des femmes et des enfants. [28]

Peut-on croire que celui qui a interdit de prendre pour cible les femmes et les enfants en pleine
bataille puisse ordonner l’assassinat d’une femme ?!
Nous pourrions multiplier les exemples, mais au vue de l’étude réalisée, il n’est pas nécessaire
d’aller plus loin. De toute évidence, l’histoire de l’assassinat de ‘Asmâ bint Marwân, contredit
la Sunna.

Collectif al-Hanifiyyah | Le Prophète Muhammad ‫ ﷺ‬a-t-il ordonné le meurtre de 36
‘Asmâ bint Marwân ?
7 Conclusion
Nous avions mentionné en partie 3 de cet article que pour admettre l'authenticité d'un hadîth,
les savants musulmans avaient défini 5 critères qui sont les suivants :
1.
2.
3.
4.
5.

La continuité de la chaîne de transmission
La probité religieuse de chaque transmetteur composant la chaîne de transmission
La probité intellectuelle du transmetteur
La non-marginalité de la tradition (contradiction avec transmetteurs plus sûrs)
L'absence de vice caché que ça soit au niveau du texte ou de la chaîne de transmission

Or, que peut-on dire de la tradition mentionnant le meurtre de ‘Asmâ ? Aucune des versions de
la tradition n’est exemptée de défauts majeurs. Quelle que soit la version de la tradition, elle
contient des forgeurs de tradition ou des dissimulateurs. Ainsi, ce seul constat rend cette
dernière inacceptable.
De plus, les versions 1 (al-Wâqidî) et 2 (Ibn Ishâq/Ibn Hishâm) de la tradition ne remontent
tout simplement pas au Prophète (paix et bénédiction sur lui) et il y a une coupure au niveau
de la chaîne des transmetteurs.
Mais pis encore, les traditions, en plus de contenir des invraisemblances manifestes, se
contredisent et divergent entre elles sur plusieurs points. Est-ce le Prophète (paix et
bénédiction sur lui) qui ordonné l’assassinat de ‘Asmâ ou est-ce Ibn ‘Adî de sa propre initiative
personnelle ? Est-ce que le meurtrier était aveugle ? Et s’il l’était comment a-t-il réussi cet
exploit ? Comment fut-elle assassinée ?
Même s’il nous fallait admettre cette tradition, chose que nous ne sommes pas tenus de faire
étant donné toutes les problématiques mentionnées, il faut alors citer la tradition correctement
et la remettre dans son contexte historique. ‘Asmâ, d’après les mêmes traditions que les
détracteurs citent, est coupable de plusieurs crimes :
1 – Incitation au meurtre du Prophète, nouveau chef d’état de Médine
2 – Diffamations à l’égard des médinois
3 – Oppression des convertis qui « cachaient leur islam par crainte » dans sa tribu
Ainsi, il serait aisé de répondre que celui qui incite au meurtre est comme celui qui le commet.
D’autant plus que ‘Asmâ, selon ces sources, avait une certaine autorité dans sa tribu. Ses
propos étaient donc une veritable source de danger pour la communauté.
Cette tradition, quoi qu’il en soit, contredit la Sunna du Prophète Muhammad (paix et
bénédiction sur lui) car ce n’est pas dans ses habitudes de prendre pour cible les femmes.
Maintenant le mot de la fin pour les détracteurs de l’islâm. Ces derniers ont fait au moins deux
erreurs méthodologiques :
1) Premièrement, ils n’ont pas cité toutes les sources de l’histoire, ce qui aurait dû les
amener à réfléchir sur les contradictions et les divergences apparentes de l’histoire.
Collectif al-Hanifiyyah | Le Prophète Muhammad ‫ ﷺ‬a-t-il ordonné le meurtre de 37
‘Asmâ bint Marwân ?
2) Deuxièmement, ils n’ont pas mentionné la faiblesse des chaînes de transmission de
l’histoire. Incompétence ou ignorance ? Dans les deux cas, quand on prétend dévoiler
« la religion de haine qu’est l’islâm », alors il vaudrait mieux ne pas tomber dans
l’amateurisme le plus total.
Il est étrange qu’un orientaliste comme Maxime Rodinson, pour ne citer que lui, ait tout
simplement oublié de mentionner tous ces détails. Sa biographie du Prophète Muhammad
(paix et bénédiction sur lui) est remplie de contre-vérités, d’erreurs gravissimes et de
jugements clairement approximatifs. N’est-ce pas lui qui disait dans sa propre introduction ?
Une biographie de Mohammad, qui ne mentionnerait que des faits indubitables, d’une certitude
mathématique, serait réduite à quelques pages et d’une affreuse sécheresse […] Cela dit, il faut avertir que
ces sources sont peu sûres, qu’elles sont bien loin des faits. Les plus anciens textes que nous possédions
sur la vie du prophète remontent à cent vingt-cinq ans après sa mort environ, un peu moins que le temps
qui nous sépare de la mort de Napoléon […] I. Goldziher et J. Schacht en particulier ont montré le peu de
confiance qu’on devrait avoir envers ces « traditions ». […] Rien ne nous permet de dire jamais : cela
remonte incontestablement au temps du prophète […] Il faut avertir une fois pour toutes que ces données
appelées à illustrer l’exposé sont toutes douteuses. » [29]

Pourtant dans toute sa biographie, il prend un malin plaisir à ne citer que des sources, pour
une bonne partie douteuses, et sur lesquelles il fonde toute son argumentation… d’après son
propre aveu… Il n’a tout simplement pas appliqué les recommandations qu’il faisait lui-même
aux autres. Et que dire de cette partie :
[…] l’attitude scientifique a commencé quand on a décidé de n’accepter un fait que si la source qui le
rapporte s’avérait sûre et dans la mesure où elle s’avérait sûre […] Cette attitude n’a rien à faire avec le
colonialisme ou l’européocentrisme […] La critique européenne a peut-être eu tort sur certains points,
mais, pour la critiquer à son tour, il faut d’abord l’étudier et ne réfuter ses démarches que sur la même
base. [30]

Et bien entendu, il se fait chantre de la critique occidentale… D’un côté les « données appelées à
illustrer l’exposé sont toutes douteuses » et de l’autre « l’attitude scientifique a commencé quand
on a décidé de n’accepter un fait que si la source qui le rapporte s’avérait sûre. » Un proverbe
arabe dit : « Avec ta propre bouche, je te jugerai. » (ar : bifamika oudînouka : ‫.)بفمك أدينك‬
Et bien dans ce cas pourquoi as-tu appliqué tes propres critères aussi partiellement et
partialement ? Pour ne citer que l’exemple de la tradition mentionnant l’assassinat de ‘Asmâ
bint Marwân, est-ce une attitude scientifique typiquement occidentale que de citer une donnée
douteuse pour affirmer un fait historique ? Le « deux poids, deux mesures » serait-il l’apanage
de la critique occidentale ? Si tel est le cas, grand bien nous fasse que ne pas nous y plier !
Nous laissons le soin au lecteur de se faire sa propre opinion !
Allâhou A’lam - Et Dieu Sait Mieux ce qu’il en est !
Tous les bienfaits proviennent de Dieu, seules les erreurs nous incombent !

Collectif al-Hanifiyyah | Le Prophète Muhammad ‫ ﷺ‬a-t-il ordonné le meurtre de 38
‘Asmâ bint Marwân ?
‫‪8 Annexe A : Les sources de l’histoire‬‬
‫‪A/ Al-Wâqidî (129/130 - 206/207/209 H.), Kitâb al-Maghâzî (Le livre des‬‬
‫)‪expéditions‬‬

‫‪Référence : AL-WAQIDI (129/130 - 206/207/209 H.), Kitâb al-Maghâzî (Le livre des expéditions), éditions « ‘Âlam‬‬
‫471-271 .‪al-Koutoub », 3ème édition, 1984, tome 1, p‬‬

‫‪ Texte en arabe‬‬

‫ذكر سرية قَتل عصْ ماء بِنت مرْ وان‬
‫َ ِ ِ ْ ِ َ َ َ ْ ِ َ َ َ‬

‫َ ْ‬
‫َ َ َ ِْ َ َ َ ِ ْ‬
‫َُْ‬
‫ِ َ‬
‫حدثَنِي عبد هللاِ بْن الحارث، عَن أَبِيه، أَن عصْ ماء بنت مرْ وانَ من بَنِي أُميةَ بْن زيْد، كانَت تَحْ ت يَزيد‬
‫َ ِ َ‬
‫َ‬
‫ُ ْ َ ِ ِ ْ ِ‬
‫َ‬
‫بن زيد بْن حصْ ن الخطمي، وكانَت تُؤذي النبِي صلَّى هللاُ علَيه وسلَّم، وتَعيبُ اإلسَْلم، وتُحرضُ‬
‫ِْ َ َ َ َ‬
‫َ‬
‫َ ِْ َ َ َ َ ِ‬
‫َ َ ْ ْ ِ‬
‫ْ َ ِْ‬
‫ْ ِ َِْ ِ ِ‬
‫َ ِْ َ َ َ َ ْ ِْ‬
‫علَى النبِي صلَّى هللاُ علَيه وسلَّم، وقَالَت شعرًا:‬
‫َ‬
‫َ‬
‫فَبِاست بَنِي مالِك والنبِيت ... وعَوْ ف وبِاست بَنِي الخزرج‬
‫َ ْ ِ‬
‫ِ‬
‫ْ ِ‬
‫َ‬
‫َ‬
‫ْ َ ْ َ ِ‬
‫أَطَعتُم أَتَاوي من غيْركم ... فََل من مراد وَل مَحج‬
‫ْ ْ ِ ِ ْ َ ِ ُْ‬
‫َ ِ ْ ُ َ ََ ُْ ِ ِ‬
‫تَرجوْ نَهُ بَعد قَتل الرءوس ... كما يُرْ تَجى مرق المنضج‬
‫َ‬
‫َْ ْ ِ‬
‫ََ‬
‫ُ ِ‬
‫َ َ َ ُ ُْْ َ ِ‬
‫ْ‬
‫قَال عمير بْن عدي بْن خرشةَ بْن أمية الخطمى حين بلغه قولها وتَحْ ريضهَا: اللهُم، إن لَك علَي نََرًا‬
‫َ ِ ُ‬
‫َ‬
‫َ َُْ ُ ُ َِ‬
‫ِ َ َ َ ِ‬
‫َِْ ِ َ ْ‬
‫ْ ََْ‬
‫لَئِن رددت رسُول هللاِ صلَّى هللاُ علَيه وسلَّم إلَى المدينَة ألَقتُلَنهَا- ورسُول هللاِ صلَّى هللاُ علَيه وسلَّم‬
‫َ َ ُ‬
‫َ‬
‫َ‬
‫َ َ‬
‫َ ِْ َ َ َ‬
‫َّ َ ْ ِ َ َ َ‬
‫َ ِ ْ‬
‫يَوْ مئَِ ببَدر- فَلَما رجع رسُول هللا صلى هللا عليه وسلم من بدر جاءهَا عمير بْن عدي فِي جوْ ف الليل‬
‫َ َ َ َ ُ‬
‫َ َ َُْ ُ ُ َِ‬
‫َ ِ ْ ِ‬
‫ِْ ْ َ ْ‬
‫ْ‬
‫َ َ َ َ ْ‬
‫حتى دخل علَيهَا فِي بَيتِهَا، وحوْ لَهَا نَفَر من ولَدهَا نِيَام، منهُم من تُرْ ضعهُ فِي صدرهَا، فَجسهَا بِيَده،‬
‫ِ ُ‬
‫َ‬
‫َ َ‬
‫َ‬
‫ِِ‬
‫ِ ْ َ ِ‬
‫َْ ِ‬
‫َْ‬
‫ْ َ ِ ْ‬
‫فَوجد الصبِي تُرْ ضعهُ فَنَحاهُ عنهَا، ثُم وضع سيفَهُ علَى صدرهَا حتى أَنفََهُ من ظَهْرهَا، ثُم خرج حتى‬
‫ِ ُ‬
‫َ َ َ َْ َ‬
‫َ ََ‬
‫َ َ َ َ‬
‫َْ ِ َ‬
‫ِ‬
‫صلى الصبح مع النبِي صلَّى هللاُ علَيه وسلَّم بِالمدينَة.‬
‫َ‬
‫ْ َ َ َ‬
‫َ‬
‫َ ِْ َ َ َ َِْ ِ‬
‫93 ‪ a-t-il ordonné le meurtre de‬ﷺ ‪Collectif al-Hanifiyyah | Le Prophète Muhammad‬‬
‫? ‪‘Asmâ bint Marwân‬‬
َ ْ
‫فَلَما انصرفَ النبِي صلَّى هللاُ علَيه وسلَّم نَرَر إلَى عميْر فَقَال: أَقَتَ ْلت بِنت مرْ وانَ ؟ قَال: نَعم بِأَبِي أَنت‬
َْ َ
َ
َ
َ
َ َ ْ
َ َ َ ْ
َُ
َ َ َ ِْ َ
ْ َ َ َ ِْ َ
‫يَا رسُول هللا. وخشي عمير أن يكون فتات علَى النبِي صلَّى هللاُ علَيه وسلَّم بِقَتلِهَا فَقَال: هَلْ علَي فِي‬
َ
َ
َ
َ
َ َ
‫ذلِك شيء يَا رسُول هللا؟ قَال: َل ينتَطح فيهَا عنزان ، فَإِن أَول ما سمعْت هََه الكلِمةَ من النبي صلَّى‬
َ
ْ َ َ َ
َِ َ َ
ِ ُ ِ َْ َ َ
ِ َ َ
ِ ْ ِ َ َْ ِِ
ِ َ َْ
َ َ
ْ ْ ْ
َ ْ
‫هللاُ علَيه وسلَّم. قَال عميْر: فَالتَفَت النبِي صلَّى هللاُ علَيه وسلَّم إلَى من حوْ لَهُ فَقَال: إذا أَحْ بَبتُم أَن‬
َ ْ َ
َ
َ َ َ ِْ َ
َُ َ
َ َ َ ِْ َ
ْ ِ َْْ
ْ
َ ْ ُ ُ َُ َ
َ َ
َ َ
َ
ِ ‫تَنرُرُوا إلَى رجُل نَصر هللاَ ورسُولَهُ بِالغيب، فَانرُرُوا إلَى عميْر بْن عدي. فَقَال عمر بْن الخطا‬
َِ ِ ِ َُ
َْ
َ َ
ُ‫رضي هللاُ عنهُ: ا ُْنرُرُوا إلَى هََا األَعمى الَي تَشدد فِي طَاعة هللا. فَقَال: َل تَقُلْ األَعمى، ولَكنه‬
َ َ
ِ َ
ِ ِ َ
ِ
َ ْ ْ
َ ْ ْ َ
َ ِ َ
!ُ‫البَصير‬
ِ ْ
ْ
ْ
‫فَلَما رجع عميْر من عند رسُول هللاِ صلَّى هللاُ علَيه وسلَّم وجد بنيهَا فِي جماعَة يَدفِنُونَهَا، فَأَقبَلُوا إلَيه‬
َ
ِْ
َِ َ َ َ َ َ َ ِ ْ َ
ِ َ ِِْ ْ ِ َُ َ َ َ
َ َ
َ ْ
َْ ُ
،‫حينَ رأَوْ هُ مقبَِل من المدينَة، فَقَالُوا: يَا عميرُ، أَنت قَتَ ْلتهَا؟ فَقَال: نَعم، فكيدوني جميعا ثم َل تنررون‬
َْ َ
َ
ِ َِْ ْ ِ ً ُْ
ِ
َ ُ
َْ ُْ َْ َ ْ
‫فو الَي نَفسي بِيَده، لَوْ قُ ْلتُم بِأَجْ معكم ما قَالَت لَضربتُكم بِسيفِي هََا حتى أَموت أَوْ أَقتُلَكم. فيومئَ ظهر‬
ُْ ْ
َ َ
ْ
ِِ
ِ ْ
َ ُْ َِ
ْ ْ
َ ِ َ ِْ
‫اإلسَلم فِي بَنِي خطمةَ، وكانَ منهُم رجال يَستَخفُونَ بِاإلسَْلم خوْ فًا من قَوْ مهم، فَقَال حسان بْن ثَابت‬
ِْ ِ ْ ِ
َ ِ ْ ِْ َ َ َْ َ
ِ ُ ُ َ َ
َُْ ََ ْ
:‫يَمدح عمير بنَ عدي، أَنشدنَا عبد هللاِ بْن الحارث‬
ِ ِ َ ْ ُ
َِ ْ َ َُْ ُ َْ
‫بَنِي وائِل وبَنِي واقِف ... وخطمة دون بنى الخزرج‬
َ
َ
َ
ُ ‫متَى ما دعَت أ‬
‫َ َ َ ْ ختُكم ويْحهَا ... بِعوْ لَتِهَا والمنَايَا تَجي‬
َ
َ َ ُْ ْ
ِ
َْ َ
ْ
‫فَهَزت فَتًى ماجدًا عرْ قُهُ ... كريم المدَاخل والمخرج‬
ِ ِ َ
ِ َ ْ َْ َ ِ ِ َْ َ ِ َ
‫فَضرجهَا من نَجيع الدماء ... قُبَيل الصبَاح ولَم يَحْ رج‬
ْ َ ِ
َ ْ
ِ َ ِ ِ ْ ِ َ َ
ِ َ
ََْ ِ
‫فَأَوْ ردَك هللاُ بَرْ د الجنَا ... ن جََلنَ فِي نعمة الموْ لج‬
َ
ِ ْ َ
ِ ِ َْ ِ َ ِْ
ْ
َ َ
َُْ
‫حدثَنِي عبد هللاِ بْن الحارث، عَن أَبِيه، قَال: كانَ قَتل عصْ ماء لِخمس لَيَال بَقِينَ من رمضانَ ، مرْ جع‬
َ ِ َ
َ َ َ ْ ِ
َ
ِ
ِ ِ َ ْ ُ
ِ َْ َ َ َ ُ ْ
ْ‫النبِي صلَّى هللاُ علَيه وسلَّم من بَدر، علَى رأ‬
ْ ْ ِ َ َ َ ِْ َ
ْ َ َ َ َ َْ ِ
.‫َ س تِسعةَ عشر شهرًا‬
َ
َ
 Traduction
Mention de l'expédition pour tuer 'Asmâ bint Marwân
‘Abd Allâh b. al-Hârith m’a rapporté selon son père que ‘Asmâ bint Marwân fait partie des Banou Oumayyah b.
Zayd. Elle était l'épouse de Yazîd b. Zayd b. Hisn al-Khatmî et avait l’habitude de s’en prendre au Prophète (paix et
bénédiction sur lui), d’insulter l’islâm, et d’appeler au meurtre du Prophète (paix et bénédiction sur lui). Elle
récitait les vers suivants :
Comme ils sont humiliés : les banû Mâlik, les Nabît,
Les 'Awf et les Banû al-Khazraj !
Vous avez obéi à un étranger, d'une autre tribu,
Qui n'est ni de Murâd, ni de Moudhij.
Espérez-vous en quelque chose de bon de lui après qu'il a tué vos chefs
Comme un affamé qui attend le potage du cuisinier ?
Quand ses propos parvinrent à ‘Oumayr b. ‘Adî b. Kharashah b. Oumayyah al-Khatmî ainsi que ses appels au
meurtre, ce dernier se dit : « Ô mon Dieu, je Te fais la promesse solennelle que si tu ramènes le Messager de Dieu
(paix et bénédiction sur lui) sain et sauf, je la tuerai – en effet, ce jour-là le Messager de Dieu (paix et bénédiction
sur lui) était à la bataille de Badr – Quand le Messager de Dieu (paix et bénédiction sur lui) fut revenu de Badr,
‘Oumayr b. ‘Adî est allé lui rendre visite chez elle au cœur de la nuit alors qu’à côté d’elle, certains de ses enfants,
dormaient. Certains d’entre eux tètent encore le sein. Il la palpa de la main et un petit était en train de la téter. Il

Collectif al-Hanifiyyah | Le Prophète Muhammad ‫ ﷺ‬a-t-il ordonné le meurtre de 40
‘Asmâ bint Marwân ?
l’éloigna d’elle puis lui planta son épée dans la poitrine jusqu’à ce qu’elle sorte par son dos. Il sortit ensuite jusqu’à
ce qu’il pria la prière du matin avec le Prophète (paix et bénédiction sur lui) à Médine.
Quand le Prophète (paix et bénédiction sur lui) eut terminé la prière, il regarda en direction de ‘Oumayr et dit :
« Tu as tué la fille de Marwân ? » - « Oui, que mon père te soit sacrifié ô Messager de Dieu ». ‘Oumayr prit peur que
par son meurtre cela soit une source de problème pour le Prophète (paix et bénédictions sur lui) et dit : « Ai-je à
en supporter quelque conséquence, ô Envoyé de Dieu ? » Ce dernier répondit : « Même deux chèvres ne se
battraient pas pour elle ! » - « Et c'est la première fois que ces paroles furent prononcées par le Messager de Dieu
(paix et bénédictions sur lui). » ‘Oumayr ajouta : Le prophète (paix et bénédiction sur lui) se retourna vers ceux
qui étaient autour de lui et dit : « Si vous souhaitez regarder un homme qui a donné la victoire à Dieu et à Son
Envoyé en secret, alors regardez ‘Oumayr b. ‘Adî. »
‘Oumar b. al-Khattâb (que Dieu l’agréé) dit : Regardez cet aveugle qui a été intransigeant dans l’obéissance à Dieu !
[Le prophète dit alors] : « Ne dis pas l’aveugle mais dis plutôt le clairvoyant ! »

B/ Ibn Ishâq (m. 151 H.) / Ibn Hishâm (m. 213 H.), As-Sîra (La biographie du
Prophète)
 Texte en arabe

‫غزوةُ عميْر بْن عديٍّ الخطمي لِقَتل عصْ ماء بِنت مرْ وان‬
َ َ َ َ ْ َ َ َ ِ ْ ِّ ِ ْ ِ ْ ِ َ ِ ِ َ ُ َ ْ َ
: )‫(نِفَاقُهَا وشعرهَا فِي ذلِك‬
ُ ْ ِ َ
َ َ
ْ ِ ْ ٍّ ِ َ ِ ْ ِ َ ُ َ ْ َ َ
َ‫وغزوةُ عميْر بن عدي الخطمي عصْ ماء بِنت مرْ وانَ ، وهي من بَني أُميَّةَ ابْن زيْد، فَلَما قُتِل أ‬
َ
‫َّ َ بُو عفَك‬
َ
َ َ َ ْ َ َ َ ِّ ِ
َ ِ ْ ِ َ ِ َ
ْ َ َ َ
ْ ِ
ْ ِ َ ْ ِ ْ ِ ِ َ ْ ُ
َُْ َ ََ ْ
،َ‫نَافَقَت، فََكر عبد هللاِ بْن الحارث بن الفُضيْل عَن أَبِيه، قَال: وكانَت تَحْ ت رجُل من بَنِي خطمة‬
َ َ
ِ
َْ َ
ْ َ َ َ ِْ
َ ُ ُ ِ
:ُ‫ويُقَال لَهُ يَزيد بْن زيْد فَقَالَت، تَعيبُ اإلسَْلم وأَهلَه‬
ُ َ
ِ ْ
‫بِاست بَنِي مالِك والنَّبِيت ... وعَوْ ف وبِاست بَنِي الخزرج‬
ِ ْ َ
ِ
ِ ْ
َ
َ
َ
ِ َ ْ َ ْ
َْ‫أَطَعتُم أَتَاوي من غيْركم ... فََل من مراد وَل م‬
‫َ ِ ْ ُ َ َ َ َ حج‬
ْ ُ ِ َ ْ ِ َّ ِ ْ ْ
ِ ِ
‫تَرْ جُونَهُ بَعد قَتل الرُّ ءوس ... كما يُرْ تَجى مرق المنضج‬
ِ ْ َْ
ََ
ِ ُ
ِ َ ُْْ ُ َ َ َ
َ
َّ ِ َ ِ ْ
‫أََل أَنِف يَبتَغي غرةُ ... فَيقطَع من أَمل المرْ تَجي‬
ِ ُ ْ ِ َ ْ ِ ُ َْ
ْ َ ِّ َّ
َّ َ ُ ْ ِ
: )‫(شعر حسانَ فِي الرد علَيهَا‬
ُ ُ َ
:‫قَال: فَأَجابَهَا حسَّان بْن ثَابِت، فَقَال‬
َ
َ
َ
ْ
‫بَنُو وائِل وبَنُو واقِف ... وخطمةُ دونَ بنِي الخزرج‬
َ
َ
َ
ِ َ ْ َ ْ َ ُ َ َ َ
ْ‫متَى ما دعَت سفَهًا ويْحهَا ... بعوْ لَتِهَا وال‬
‫َ منَايَا تَجي‬
َِ
َ َ
َ ْ َ َ َ
ِ
َ
ْ َّ
‫فَهَزت فَتًى ماجدًا عرْ قُهُ ... كريم المدَاخل والمخرج‬
ِ ِ َ
ِ َ ْ َْ َ ِ ِ َْ ُ ِ َ
ْ‫فَضرجهَا من نجيع الدماء ... بعد ا ْلهُدو فَلَم يحْ رج‬
َ َ ْ ِّ ُ َ ْ َ
َ َّ َ
ْ ِّ ِ ْ ِ ْ ُ ُ
: )‫(خرُوج الخطمي لَقَتلِهَا‬
Collectif al-Hanifiyyah | Le Prophète Muhammad ‫ ﷺ‬a-t-il ordonné le meurtre de 41
‘Asmâ bint Marwân ?
َ َ
ْ ِ َ َ َ َِ
‫فَقَال رسُول هللاِ صلَّى هللاُ علَيه وسلَّم حينَ بَلَغهُ ذلِكَ، أََل آخَ لِي من ابنَة مرْ وانَ ؟ فَسمع ذلِك من قَوْ ل‬
ُ َ َ
َ
ِ َ
ِ َ َ َ ِْ َ
َ َ ِ ْ ْ ِ
ِ
‫رسُول هللاِ صلَّى هللاُ علَيه وسلَّم عمير بْن عدي الخطمي، وهُو عندهُ، فَلَما أَمسى من تِ ْلك اللَّيلَة سرى‬
َ ْ ِ َ َ ُّ ِ ْ ِ ْ ٍّ ِ َ ُ ُ ْ َ ُ َ َ َ ِ ْ َ
َ َ ِ ْ َ ْ ِ َ ْ َّ
َ
ِ َ
ْ
ْ
ْ َ
‫علَيهَا فِي بَيتِهَا فَقَتَلَهَا، ثُم أَصْ بَح مع رسُول هللا صلَّى هللاُ علَيه وسلَّم، فَقَال: يَا رسُول هللاِ، إنِّي قَد‬
َ َ
َ
َ ِ ِ َ َ َ َ
َّ
َ َ َ ِْ َ
.‫قَتَ ْلتهَا‬
َّ َ َ
ُ َ َ
َ ْ ِ ْ َ َّ َ
َُْ
‫فَقَال نَصرْ ت هللاَ ورسُولَهُ يَا عميرُ، فَقَال: هَلْ علَي شيء من شأْنِهَا يَا رسُول هللاِ؟‬
َ
َ َ
.‫فَقَال: َل يَنتَطح فِيهَا عنزان‬
ُ ِ ْ َ َ
ِ َ َْ
: )َ‫(شأْن بَني خطمة‬
َْ َ ِ ُ َ
ُ‫فَرجع عميْر إلَى قَوْ مه، وبَنُو خطمةَ يَوْ مئَِ كثِير موْ جهُم فِي شأْن بنت مرْ وانَ ، ولَهَا يَوْ مئَِ بَنُونَ خمسة‬
َ
َ ْ َ
ْ ُ َ
َ
َ َ ِ ِْ ِ َ
َ ِ ِ
َْ َ
َُ َ َ َ
‫رجال، فَلَما جاءهُم عمير بْن عديٍّ من عند رسُول هللاِ صلَّى هللاُ علَيه وسلَّم، قَال: يَا بَنِي خطمةَ، أَنَا‬
َ
َ
َ ِ
ِ َ َ ْ ِ ْ ِ ِ َ ُ ُ ْ َ ُ ْ َ َ َّ
َْ َ
َ َ َ ِْ َ
ْ‫قَتَ ْلت ابنَةَ مرْ وانَ ، فَكيدونِي جميعًا ثُم َل تُنررُونَ . فََلِك اليَوْ م أَول ما عز اإلسَْلم فِي دَار بَنِي خط‬
ْ َّ َ َ ُ َّ ُ ْ َ َ
ُ ِ
، َ ‫َ مة‬
ِ ْ َ َّ
ِ َ
ُ َ ِ
َ َ ْ ُ
َ
ِ
ْ ْ
ْ ِ َ ْ ْ َ َ َّ
َ َ َ ْ ْ َ ِْ ِْ ِ َ
َ َ
‫وكانَ يَستَخفِي بِإِسَْلمهم فِيهم من أَسلَم، وكانَ أَول من أَسلَم من بَنِي خطمةَ عمير بْن عدي، وهُو‬
َ َ ٍّ ِ َ ُ ُ ْ َ ُ َ ْ َ
ْ ِ َ ِ
ْ ِ
ُ َّ ُ ْ َ َ َ ِ ْ
‫الََّي يُدعَى القَارئ، وعبد هللاِ بْن أَوْ س، وخزيمةُ بن ثَابت، وأَسلَم، يَوْ م قُتِلَت ابنَةُ مرْ وانَ ، رجال من‬
َ َ ْ ْ
َ
َ ْ َ
ِ ِ ْ ََْ ُ َ
.‫بَنِي خطمةَ، لَما رأَوْ ا من عز اإلسَْلم‬
َ َّ
ِ َ ِ ْ ِّ ِ ْ ِ
َْ َ
 Traduction
L'expédition de 'Umayr b. 'Addy al-Khatim pour tuer 'Asmâ, fille de Marwân
Et l'expédition de 'Umayr b. 'Addy al-Khatmî contre 'Asmâ', fille de Marwân. Elle est de Banû 'Umayyah b. Zayd.
Lorsque Abû 'Afâk fut tué, elle devint hypocrite. 'Abd Allâh b. al-Hârith b. al-Fudayl, sur l'autorité de son père qui a
dit : "Elle était l'épouse d'un homme de Banû Khatmah, appelé Yazid b. Zayd. Elle a dit en insultant l'Islam :
Comme ils sont humiliés : les banû Mâlik, les Nabît,
Les 'Awf et les Banû al-Khazraj !
Vous avez obéi à un étranger, d'une autre tribu,
Qui n'est ni de Murâd, ni de Madhij.
Espérez-vous en quelque chose de bon de lui après qu'il a tué vos chefs
Comme un affamé qui attend le potage du cuisinier ?
N'y a-t-il pas quelqu'un qui a de la dignité et qui profiterait d'un moment d'inadvertance
Pour couper les espoirs de ceux qui attendent quelque chose de lui ?!
Alors Hassân b. Thâbit lui répondit par ces vers :
Banû Wâ'il, Banû Wâqif et al-Khatmah
Sont inférieurs aux Banû al-Khazraj
Quand elle a appelé à la folie, malheur à elle
Par ses lamentations, et la mort viendra
Elle excita un jeune homme noble,
Généreux en son intérieur et en son extérieur
Et il l'a couverte de sang rouge
Dans la nuit et il n'a pas commis un péché.
Lorsque l'Envoyé d'Allâh (paix et bénédictions sur lui) en fut informé, il a dit : "Qui me vengerait de la fille de
Marwân?" 'Umayr b. 'Addy al-Katmi a entendu cette parole de l'Envoyé d'Allâh (paix et bénédictions sur lui) et lui
dit : "Ô Envoyé d'Allâh ! Je l'ai tuée?" L'Envoyé d'Allâh (paix et bénédictions sur lui) dit : "Tu as pris la défense de
Dieu et de son Envoyé ; Ô 'Umayr." Celui-ci dit : "Ai-je à supporter quelque conséquence à ce sujet, ô Envoyé
d'Allâh ?" Celui-ci répondit : "À son sujet même deux chèvres ne se donneraient pas des coups de corne !"

Collectif al-Hanifiyyah | Le Prophète Muhammad ‫ ﷺ‬a-t-il ordonné le meurtre de 42
‘Asmâ bint Marwân ?
'Umayr retourna à son peuple. Les Banû Khatmah ce jour-là parlaient beaucoup du cas de Banû 'Asmâ, la fille de
Marwân. Elle avait alors cinq fils qui étaient déjà des hommes. Lorsque 'Umayr b. 'Addy vint à eux d'après
l'Envoyé d'Allâh (paix et bénédictions sur lui), il dit : "Ô Banû Khatmah ! J'ai tué la fille de Marwân ; faites-moi la
guerre, vous tous et n'attendez pas."
Ce fut le premier jour où l'Islâm devint puissant dans la maison de Banû Khatmah. Auparavant, celui qui
embrassait l'Islam, cacha son Islam. Les premiers parmi les Banû Khatmah à se convertir à l'Islam furent : 'Umayr
b. 'Addy - surnommé le lecteur et 'Abd Allâh b. 'Aws et Khuzaymah b. Thâbit. Le jour où la fille de Marwân fut tuée,
des hommes de Banû Khatmah embrassèrent l'Islam après avoir vu sa puissance.
Référence : IBN ISHAQ (m. 151 H.), Muhammad, Traduction, introduction et notes 'Abdurrahmân Badawi, éditions
« AlBouraq », 2001, tome II, p. 562-563

Collectif al-Hanifiyyah | Le Prophète Muhammad ‫ ﷺ‬a-t-il ordonné le meurtre de 43
‘Asmâ bint Marwân ?
C/ Ibn Sa'd (m. 230 H.), Kitâb at-Tabaqât al-Kabîr (le grand livre des
générations)

Référence : IBN SA’D (m. 230 H.), Kitâb at-Tabaqât al-Kabîr (Le Grand Livre des générations), éditions « Maktabat
al-Khânjî », 1ère édition, 2001, Le Caire, tome 2, p. 25

 Texte en arabe

‫سرية عمير بْن عدي‬

ْ
‫ثُم سرية عمير بْن عدي بْن خرشة الخطمي إلى عصماء بِنت مروان من بني أُميَّة ابن زيد بخمس‬
ِ
َّ
َّ‫ليال بقين من شهر رمضان علَى رأس تسعة عشر شهرًا من مهاجر رسُول هللا - صل‬
‫َ ى هللاُ علَيه‬
َ
َ
ِْ َ
ِ
ِ
ِ
ْ
َّ‫وسلَّم - وكانَت عصماء عند يزيد بْن زيد بْن حصن الخطمي. وكانت تعيب اإلسَْلم وتؤذي الن‬
َ ِ
‫بي‬
ِ َ َ َ َ َ
ِ
‫وتحرض علَيه وتقول الشعر. فجاءها عمير بْن عدي فِي جوف الليل حتى دخل عليها بيتها. وحولها‬
ِْ َ
.‫نفر من ولدها نيام منهم من ترضعه فِي صدرها‬
ِ
ِ
َْ
‫فجسها بيده. وكان ضرير البصر. ونحى الصبي عنهَا ووضع سيفه علَى صدرها حتى أنفَه من‬
َ
ِ
‫ظهرها. ثُم صلى الصبح مع النَّبِي - صلَّى هللاُ علَيه وسلَّم - بِالمدينَة [فَقَال له رسول هللا. ص: أقتلت‬
َ
َ
َ َ
ِ َِْ
َّ
َ َ َ ِْ َ
َ‫ابنَة مروان؟ قَال: نعم. فهل علِي في ذلك من شيء؟ فَق‬
ْ
‫ال: َل ينتطح فيها عنزان!] فكانت هَه الكلمة‬
َ
َ
َ
ِ
- ‫أول ما سمعْت من رسُول هللاِ - صلَّى هللاُ علَيه وسلَّم - وسماهُ رسُول هللاِ - صلَّى هللاُ علَيه وسلَّم‬
َ
َ َّ َ َ َ َ َ ِ ْ َ
َ
َ ِ ُ َِ َ
َ َ َ ِْ َ
.‫عميرا البصير‬
 Traduction
L’expédition de ‘Oumayr b. ‘Adî

Puis advint le raid de ‘Oumayr b. ‘Adî b. Kharashah al-Khatmî contre ‘Asmâ bint Marwân, des Banu Oumayyah b.
Zayd à cinq nuits du mois de ramadan, au début du 19ème mois de l'Hégire du Messager de Dieu (paix et
bénédiction sur lui).
‘Asmâ était la femme de Yazid b. Zayd b. Hisn al-Khatmî. Elle avait coutume de dénigrer l'islam, d'offenser le
prophète et d’exciter les gens contre lui. De plus, elle composait des poèmes. ‘Oumayr b. ‘Adî se rendit en plein
milieu de la nuit chez elle. Ses enfants dormaient autour d'elle dont un qu’elle était en train d’allaiter. Il la chercha
de sa main, car il était aveugle. Il éloigna l'enfant d’elle, plongea son sabre dans sa poitrine jusqu'à ce qu'il ressorte
par son dos. Ensuite, il fit la prière du matin à Médine avec le prophète (paix et bénédiction sur lui). Le Messager
de Dieu (paix et bénédiction sur lui) lui dit : « As-tu tué la fille de Marwân ? » Il répondit : « Oui, dois-je en

Collectif al-Hanifiyyah | Le Prophète Muhammad ‫ ﷺ‬a-t-il ordonné le meurtre de 44
‘Asmâ bint Marwân ?
supporter quelque conséquence ? ». [Le Prophète lui répondit] : « Même deux chèvres ne se battraient pas pour
elle ! » - « Et c'est la première fois que ces paroles furent prononcées par le Messager de Dieu (paix et bénédiction
sur lui). » Et le Messager de Dieu (paix et bénédiction sur lui) le surnomma ‘Oumayr le clairvoyant.

D/ Al-Moutahhâr b. at-Tâhir al-Maqdissî (m. 355 H.), Al-Bad'ou wal Târîkh (Le
Commencement et l'Histoire)

Référence : AL-MOUTAHHAR B. AT-TAHIR AL-MAQDISSI (m. 355 H.), Kitâb al-Bad’i wal Târîkh (Le Livre du
Commencement et de l’Histoire), éditions « Maktabat ath-Thaqâfa ad-Dîniyyah », tome 4, p. 194

 Texte en arabe

‫ثم كانت سرية عصماء بنت مروان وكانت امرأة كافرة بَية اللسان تهجو النبي صلى هللا عليه وسلم‬
‫وتحرض على المسلمين فبعث النبي صلى هللا عليه وسلم إليها عمير بن عدي األنصاري فقتلها وقال‬
‫عم َل ينتطح فيها عنزان‬
 Traduction
[...] Puis survint l'expédition contre 'Asmâ bint Marwân. C'était une infidèle qui tenait des propos obscènes, qui
invectivait le prophète (paix et bénédiction sur lui) et qui excitait les gens contre les musulmans. Le prophète
(paix et bénédiction sur lui) lui envoya donc 'Oumayr b. 'Adî al-Ansârî qui la tua. Il dit alors : « Même deux chèvres
ne se battraient pas pour elle ! » [...]

E/ 'Alî b. 'Oumar al-Harbî (m. 386 H.), Al-Fawa'îd al-Mountaqâ 'an ashShouyoukh al-'Awâlî (Les bénéfices sélectionnés des sheikhs distingués)

Collectif al-Hanifiyyah | Le Prophète Muhammad ‫ ﷺ‬a-t-il ordonné le meurtre de 45
‘Asmâ bint Marwân ?
Référence : ‘ALI B. ‘OUMAR AL-HARBI (m. 386 H.), Al-Fawa'îd al-Mountaqâ 'an ash-Shouyoukh al-'Awâlî (Les bénéfices
sélectionnés des sheikhs distingués), éditions « Dâr al-Watan Lil Nashr », 1ère édition, 1999, Riyad, Arabie
Saoudite, p. 268-269, tradition n°50

 Texte en arabe

ْ َ
‫43 - أَخبَرنَا علِي قَال ثنا جعفَر , قَال: ثنا محمد بْن إِبراهيم بن العَلء الشامي , ثنا محمد بْن الحجَّاج‬
َ
َ ٌّ َ َ ْ
ُّ ِ َّ ِ َ َ ْ ِ ْ َ ِ َ ْ ُ ُ َّ َ ُ
ِ َ ْ ُ ُ َّ َ ُ
‫اللَّخمي أَبُو إِبراهيم الواسطي , عَن مجالِد بْن سعيد , عَن الشعبِي , عن ابْن عبَّاس , رضي هللاُ عنهُما‬
َ ِ ِ َ ِّ ْ َّ ِ
َِ ِ ِ َ ُ ْ
ُّ ِ ِ َ ْ َ ِ َ ْ
ُّ ِ ْ
َ َْ
َ ِ َ
ْ ِ َ ْ ِ َ
َ َ َ
ُ‫قَال: هَجت امرأَة من بَنِي خطمةَ النَّبِي صلَّى هللاُ علَيه وسلَّم هجاء لَهَا , قَال: فَبَلَغ ذلِك النَّبِي صلَّى هللا‬
ً َ ِ َ َ َ ِْ َ
َ َّ
َ
َ َّ
َ
َْ َ
َ‫علَيه وسلَّم فَاشتَد علَيه ذلك , وقَال: " من لِي بِهَا؟ " فَقَال رجُل من قَوْ مهَا: أ‬
ْ َ َ
ْ َ
‫ِ ْ ِ نَا يَا رسُول هللاِ. وكانَت‬
َ َ
َ َ
َ َ َ ِ َ ِ ْ َ َّ ْ َ َ َ ِ ْ َ
ُ َْ َ
ْ ِ ََ
‫تَمارة تَبِيع التَّمر قَال: فَأَتَاهَا فَقَال لَهَا: عندك تَمر؟ فَقَالَت: نَعم. فَأَرتهُ تَمرا , فَقَال: أَردت أَجْ ود من‬
ً ْ َْ
َْ ْ
ْ ِ َِْ
َ
َ َ ْ ُ
َ َّ
ْ‫هََا. قَال: فَدخلَت لِتُريَهُ قَال: ودَخل خ ْلفَهَا فَنَرر يَمينًا وشماَل فَلَم يَر إَِل خوانًا فَعَل بِه رأ‬
َ
َ َ َ َ َ
‫َ َ ِ َ سهَا حتَّى‬
َ َ
َ ِ َّ َ ْ ً َ ِ َ ِ َ َ
ِ ْ َ َ َ
ُ
َََ
‫دمغهَا بِه قَال: ثُم أَتَى النَّبي صلَّى هللاُ علَيه وسلَّم فَقَال: يَا رسُول هللاِ كفِيتَهَا , فَقَال النَّبي صلَّى هللاُ علَيه‬
َ ُّ ِ َ
َ َ
َ َ َ َ ِْ َ
َ َّ ِ
ِْ َ
َّ َ ِ
ً َ َ
‫وسلَّم: " أَما إِنَّهُ َل يَنتَطح فِيهَا عنزان " فَأَرْ سلَهَا مثََل‬
ُ ِ ْ َ
َ
َ َ َ
ِ َ َْ
 Traduction
Chaine de transmission :
'Alî -> Ja'far -> Muhammad b. Ibrâhîm b. 'Alâ ash-Shâmî -> Muhammad b. al-Hajjâj al-Lakhmî Abou
Ibrâhîm al-Wâsitî -> Moujâlid b. Sa'îd -> ash-Sha'bî -> Ibn 'Abbâs (que Dieu l'agrée lui et son père)

Récit :
50 - Une femme parmi les Banou Khatmah dénigrait le Prophète (paix et bénédiction sur lui) d'une
manière qui lui était propre. Puis il ajouta : Le Prophète (paix et bénédiction sur lui) eu vent de cela. Puis
cela lui devint insupportable et dit : « Qui se débarrassera d'elle pour moi ? » Alors un homme de son
peuple dit : « Moi ô Messager de Dieu. » C'était une vendeuse de dattes. Il dit : Il est allé la voir et lui dit :
« As-tu des dattes ? » Elle lui répondit : « Oui » et elle lui montra ce qu'elle avait. Il lui dit alors : « Je
voudrais de meilleures qu'elles. » Il dit alors : Elle rentra pour lui montrer. Et il ajouta : Il entra derrière
elle et regarda à droite et à gauche et il ne vit rien d’autre qu’une table (khiwân: terme persan désignant
une table où sont dressés des mets) puis il la frappa avec à la tête jusqu'à la mort. Puis il revint vers le
Prophète (paix et bénédiction sur lui) et lui dit : « Ô Messager de Dieu, je m'en suis débarrassé ». Le
Prophète (paix et bénédiction sur lui) dit alors : « Même deux chèvres ne se battraient pas pour elle
! ». Ceci devint une parabole.

Collectif al-Hanifiyyah | Le Prophète Muhammad ‫ ﷺ‬a-t-il ordonné le meurtre de 46
‘Asmâ bint Marwân ?
F/ Al-Qoudâ'î (m. 454 H.), Mousnad ash-Shihâb

Référence : AL-QOUDA’I (m. 454 H.), Mousnad ash-Shihâb, éditions « Moua’ssasate ar-Risâlah », 1ère édition, 1985,
tome 2, p. 46-48, traditions n°856, 857 et 858

 Tradition n°856

ُ ْ َّ
ُ ْ َ ِ ِ َّ َ ُ ِ ِ ْ َ ُ ْ ُ ُ َّ َ ُ ِ
ْ َ َ ِ ُّ ِ َ ْ
‫935 - أَخبَرنَا الشيخ أَبُو طَاهر، محمد بْن الحسين بْن محمد بْن سعدون الموْ صلِي، قَدم علَينَا، أبنا‬
َ ْ
ْ
ُ ُ ْ َ ِ
‫أَبُو الحسن، علِي بْن محمد بْن الحسن الحرْ بي الحنبَلِي السكريُّ ، ثنا أَبُو الفَضْ ل، جعفَر بْن أَحْ مد بن‬
ِ ْ ََ
ِ َّ ُّ ُّ ْ َ ْ ُّ ِ َ ْ ِ َ َ ْ ِ ِ َّ َ ُ ُ ُّ َ ِ َ َ ْ
‫محمد بْن الصبَّاح الجُرْ جرائِي بِهَا، ثنا محمد بْن إِبراهيم بْن العَلء الشامي، ثنا محمد بْن الحجَّاج‬
ُّ ِ َّ ِ َ َ ْ ِ َ ِ َ ْ ُ ُ َّ َ ُ
ُّ َ َ ْ ِ َّ
ِ ِ َّ َ ُ
ِ َ ْ ُ ُ َّ َ ُ
‫اللَّخمي أَبُو إِبراهيم الواسطي، عَن مجالِد بن سعيد، عن الشعبِي، عَن ابن عبَّاس، قَال: هَجت امرأَة‬
َ ِ ْ ِ
َ ْ ِ َ
َ
َِ ِ ْ ِ َ ُ ْ
ُّ ِ ِ َ ْ َ ِ َ ْ
ُّ ِ ْ
ِّ ْ َّ ِ َ
ْ ِ
‫من بَنِي خطمةَ النَّبي صلَّى هللاُ علَيه وسلَّم بِهجاء لَهَا، فَبَلَغ ذلِك النَّبِي صلَّى هللاُ علَيه وسلَّم فَاشتَد علَيه‬
َ َ َ
َ َّ
َ ِ َ َ َ ِْ َ
َ َّ ِ
ِ ْ َ َّ ْ َ َ َ ِ ْ َ
َْ َ
َ
ْ ِ
ْ َ
:‫ذلِكَ، وقَال: «من لِي بِهَا؟» فَقَال رجُل من قَوْ مهَا: أَنَا يَا رسُول هللاِ، وكانَت تَمارة تَبِيع التَّمر، قَال‬
َ
َ ْ ُ
َ َّ ْ َ َ
َ َ
َ َ
َ َ
ِ
ً َ ِ َ ِ َ
َ ْ ِ ََ
َ َ َ ََ َ
،‫فَأَتَاهَا أَجْ ود من هََا قَال: فَدخلَت التُّرْ بَةَ، قَال: ودخل خ ْلفَهَا، فَنَرَر يَمينًا وشماَل، فَلَم يَر إَِل خوانًا‬
ِ َ َ َ
َ ِ َّ َ ْ
ْ
َََ
‫قَال: فَعَل بِه ر ْأسهَا حتَّى دمغهَا بِه، قَال: ثُم أَتَى النَّبي صلَّى هللاُ علَيه وسلَّم فَقَال: يَا رسول هللاِ قَد‬
َ ُ َ
َ
َ َّ ِ
َ َ َ ِ ََ َ
َّ َ
ِ
َ َ َ ِْ َ
ً َ َ
َ ْ َ
‫كفَيتُكهَا، قَال: فَقَال النَّبِي صلَّى هللاُ علَيه وسلَّم: «أَما إِنَّهُ َل يَنتَطح فِيهَا عنزان» ، فَأَرْ سلَهَا مثََل‬
ُ ِ ْ َ
َ ُّ
َ
َ
َ
َ َ َ ِْ َ
ِ َ َْ
Chaine de transmission :
Le cheikh Abou at-Tâhîr Muhammad b. al-Housayn b. Muhammad b. Sa'doune al-Mawsilî -> Abou alHasan 'Alî b. Muhammad b. al-Hassan al-Harbî al-Hanbalî as-Soukkarî -> Abou al-Fadl Ja'far b. Ahmad b.
Muhammad as-Sabbâh al-Jourjarâ'î -> Muhammad b. Ibrâhîm b. 'Alâ ash-Shâmî -> Muhammad b.
Hajjâj al-Lakhmî Abou Ibrâhîm al-Wâsitî -> Moujâlid b. Sa'îd -> ash-Sha'bî -> Ibn 'Abbâs

Récit :
856 - Une femme parmi les Banou Khatmah invectivait le Prophète (paix et bénédiction sur lui) d'une
manière qui lui était propre. Le Prophète (paix et bénédiction sur lui) eut vent de cela. Cela lui devint
insupportable et il dit : « Qui se débarrassera d'elle pour moi ? » Alors un homme de son peuple dit : « Moi
Ô Messager de Dieu. » C'était une vendeuse de dattes. Il ajouta ceci : « Il lui apporta meilleur que ce qu'elle
avait ». Il ajouta encore : Elle est alors entrée dans la cave et il est rentré derrière elle, puis, il regarda à
droite et à gauche et il ne vit rien d’autre qu’une table (khiwân: terme persan désignant une table où sont
dressés des mets) puis il la frappa avec à la tête jusqu'à la mort. Puis il revint vers Messager de Dieu et lui

Collectif al-Hanifiyyah | Le Prophète Muhammad ‫ ﷺ‬a-t-il ordonné le meurtre de 47
‘Asmâ bint Marwân ?
dit : « [Ô Messager de Dieu] je t'en ai débarrassé ». Le Prophète (paix et bénédiction sur lui) dit alors :
« Même deux chèvres ne se battraient pas pour elle ! »

 Tradition n°857

َْ
َ ُ ِ
َ َ َ
،‫335 - أنا أَبُو عبد هللاِ الحسيْن بْن محمد بن أَحْ مد الرقِّي السَّاكن، كانَ بِبِ ْلبِيس إِجازةً، نا أَبُو بكر‬
َِْ
ُّ َّ َ َ
ِ ْ ِ َّ َ ُ ُ ُ َ ُ ْ
‫أَحْ مد بْن إِبراهيم بْن العَلء، نا محمد بْن الحجَّاج أَبُو إِبراهيم الواسطي، عَن مجالِد، عن الشعبي، عَن‬
َ ُ ْ
ِ ََْ ِ َ ِ َ ْ ُ َُ
ُّ ِ ِ َ ْ َ ِ َ ْ
ِّ ِ ْ َّ ِ َ
ِ
ِ َ ْ ُ ُ َّ َ ُ
َ َ
ْ ِ َ ْ ِ َ
‫ابن عبَّاس، قَال: هَجت امرأَة من بَنِي خطمةَ النَّبِي صلَّى هللاُ علَيه وسلَّم، قَال: فَبَلَغ ذلِكَ النَّبِي صلَّى‬
َ ِ ْ
َ َّ
َ
َ َّ
َ
َ َ َ ِْ َ
َْ َ
ْ ِ
ْ َ
،ِ‫هللاُ علَيه وسلَّم، واشتَد علَيه ذلِك، وقَال: «من لِي بهَا؟» فَقَال رجُل من قَوْ مهَا: أَنَا لَهَا يَا رسُول هللا‬
َ َ
َ َ
َ َ َ َ ِ ْ َ َّ ْ َ َ َ َ ِ ْ َ
ِ
ِ
ُ َْ َ
‫وكانَت تَمارة تَبِيع التَّمر، قَال: فَأَتَاهَا، فَقَال لَهَا: هَلْ عندك تَمر؟ فَقَالَت نَعم، فَأَرتهُ تَمرًا، فَقَال أَردت‬
ْ َْ
َْ ْ
ْ ِ َِْ
َ
َ
َ ْ ُ
َ َّ ْ َ َ
ً َ ِ َ َِ َ
َ ْ ِ ََ
َ َ َ َ َ
:‫أَجْ ود من هََا، قَال: فَدَخلَت التُّرْ بَةَ، قَال: فَدخل خ ْلفَهَا، فَنَرَر يمينًا وشماَل، فَلَم يَر إَِل خوانًا، قَال‬
َ
َ
ِ َ
َ ِ َّ َ ْ
َ ْ َ ْ
َََ َ َ َ ِ ََ
،‫فَعَل بِه ر ْأسهَا حتَّى دمغهَا بِه، قَال: ثُم أَتَى النَّبِي صلَّى هللاُ علَيه وسلَّم، فَقَال: يَا رسُول هللاِ قَد كفَيتُكهَا‬
َ َ
َ
َ َّ
َّ َ
ِ
َ َ َ ِْ َ
ً َ َ
‫قَال: فَقَال النَّبِي صلَّى هللاُ علَيه وسلَّم: «أَما إِنَّهُ َل يَنتَطح فِيهَا عنزان» ، فَأَرْ سلَهَا مثََل‬
ُ ِ ْ َ
َ ُّ
َ
َ
َ
َ َ َ ِْ َ
ِ َ َْ
Chaine de transmission :
Abou 'Abd Allâh al-Housayn b. Muhammad b. Ahmad ar-Raqî as-Sâkin -> Abou Bakr Ahmad b.
Ibrâhîm b. 'Alâ -> Muhammad b. al-Hajjâj Abou Ibrâhîm al-Wâsitî -> Moujâlid -> ash-Sha'bî -> Ibn
'Abbâs

Récit :
857 - Une femme parmi les Banou Khatmah dénigrait le Prophète (paix et bénédiction sur lui). Puis il
ajouta : Le prophète (paix et bénédiction sur lui) eu vent de cela. Puis cela lui devint insupportable et dit :
« Qui se débarrassera d'elle pour moi ? » Alors un homme de son peuple dit : « Je vais le faire Ô Messager
de Dieu. » C'était une vendeuse de dattes. Il dit : Il est allé la voir et lui dit : « As-tu des dattes ? » Elle lui
répondit : « Bien entendu. » Et elle lui montra ses dattes. Il lui dit alors : « J’en voudrais de meilleures que
celles-ci. » Il dit alors : Elle entra dans le dépôt (ar: at-turbah, sûrement l'endroit où elle entreposait ses
dattes) et il ajouta qu'il entra derrière elle et regarda à droite et à gauche et il ne vit rien d’autre qu’une
table (khiwân: terme perse désignant une table où sont dressés des mets) puis il la frappa avec à la tête
jusqu'à la mort.
Puis il revint vers le Prophète (paix et bénédiction sur lui) et lui dit : « Ô Messager de Dieu, je t'en ai
débarrassé ». Le Prophète (paix et bénédiction sur lui) dit alors : « Même deux chèvres ne se battraient
pas pour elle ! » Ceci devint une parabole.

 Tradition n°858

ْ ََ
َ َّ َ ُ ُ ِ ُّ ُ َ
ُ ُ َّ َ ُ
‫535 - أنا محمد بْن أَحْ مد األَصْ بَهَانِي، نا الحسن بْن علِي التستَريُّ ، وذو النون بْن محمد قَاَل نا‬
ُّ
ِ ْ ُّ ٍّ َ ُ ُ َ َ ْ
‫الحسن بْن عبد هللاِ العسكريُّ ، نا يَحْ يَى بْن محمد، موْ لَى بَنِي هَاشم، نا بَكر بْن عبد الوهَّا ِ، أنا‬
ِ
َِْ ُ ُ َ َ ْ
َْ َِْ ُ ُ ْ
َ َّ َ ُ ُ
ِ َ ْ َْ
ْ ِ َ َ ُ ْ ُ َ َ ْ َ َ
َُْ
‫الواقِديُّ ، نا عبد هللاِ بْن الحارث بن فَضْ ل، عَن أَبِيه، قَال: كانَت عصْ ماء بِنت مرْ وانَ من بَنِي أُميَّةَ بن‬
ِ ْ
ِ َْ
ِ ْ َ
ِ ْ ِ ِ َ ْ ُ
َ
‫زيْد، وكانَ زوْ جهَا يَزيد بْن زيد بن حصْ ن الخطمي، وكانَت تُحرضُ علَى المسلِمينَ وتُؤذيهم، وتَقُول‬
ُ َ ِْ ِ ْ َ ِ ْ ُ ْ
ُ َ َ َ
ِّ َ ْ َ َ ُّ ِ ْ َ ْ
َ
ِ ِ ْ َِْ ُ ُ ِ
ْ
ْ ْ ِ ً َ
َّ َ ْ
ْ َ َ َ
‫الشعر، فَجعل عمير بْن عدي نََرا أَنَّهُ لَئِن رد هللاُ رسُولَهُ سالِما من بَدر لَيَقتُلَنَّهَا، قَال: فَعدَا علَيهَا‬
ً ْ ٍّ ِ َ ُ ُ ْ َ ُ َ َ َ َ ْ ِّ
َ
َ َ َ ْ
‫عميْر فِي جوْ ف اللَّيْل فَقَتَلَهَا، ثُم لَحق بِالنَّبِي صلَّى هللاُ علَيه وسلَّم فَصلَّى معهُ الصُّ بح، وكانَ النَّبي‬
َ ِ َّ
ََ
َ َ َ َ ِْ َ
َ ِّ
ِ َ
ُّ ِ
ِ
َُ
:‫صلَّى هللاُ علَيه وسلَّم يَتَصفَّحهُم إِذا قَام يَدخل منزلَهُ، فَقَال لِعميْر بن عديٍّ: «قَتَ ْلت عصْ ماء؟» قَال‬
َ
َ
َِ ِ ْ ِ َُ َ
َ َ َ َ
َ َ َ ِْ َ
ِ َْ ُ ُ ْ َ َ ْ ُ َ
Collectif al-Hanifiyyah | Le Prophète Muhammad ‫ ﷺ‬a-t-il ordonné le meurtre de 48
‘Asmâ bint Marwân ?
ْ
ُ
‫نَعم، قَال: فَقُ ْلت يَا نَبِي هللاِ هَلْ علَي فِي قَتلِهَا شيء؟ فَقَال رسُول هللاِ صلَّى هللاُ علَيه وسلَّم: «َل يَنتَطح‬
ُ ِ ْ َ َ َ َ ِْ َ
ُ َ َ
َ
ْ َ
َ
َْ
َّ َ
َّ
‫فِيهَا عنزان» ، فَهي أَول ما سمعْت هََه الكلِمةَ من رسُول هللاِ صلَّى هللاُ علَيه وسلَّم‬
َ
ِ َ ْ ِ َ َ ْ ِ ِ ُ ِ َ َ ُ َّ َ ِ
َ َ َ ِْ َ
ِ َ َْ
Chaine de transmission :
Muhammad b. Ahmad al-Asbahânî -> al-Hasan b. 'Alî at-Toustarî & Dhou an-Noun b. Muhammad ->
Al-Hasan b. 'Abd Allâh al-'Askarî -> Yahya b. Muhammad, le client des Banoû Hashim -> Abou Bakr b. 'Abd
al-Wahhâb -> al-Wâqidî -> 'Abd Allâh b. al-Harîth b. Fadl -> son père

Récit :
858 - Il y avait [une femme du nom de] 'Asmâ bint Marwân, qui appartenait aux Banou Oumaya b. Zayd.
Son mari s'appelait Yazîd b. Zayd b. Hisn al-Khatmî. Elle avait l'habitude d'exciter les gens contre les
musulmans, et elle les offensait et dénigrait par ses poèmes. 'Oumayr b. 'Adî a fait le vœu que si Dieu
faisait revenir le prophète (paix et bénédiction sur lui) vivant de la bataille Badr alors il la tuerait. Alors
'Oumayr pénétra chez elle au cœur de la nuit et la tua. Puis il alla à la rencontre du Prophète (paix et
bénédiction sur lui) et pria la prière du matin avec lui. Le Prophète (paix et bénédiction sur lui) avait
l’habitude de passer en revue [ses compagnons] quand il rentrait chez lui. Il dit à 'Oumayr b. 'Adî : « L'astu tué ? » - « Oui ! » et il ajouta : « Ô Prophète de Dieu, subirai-je les conséquences de son meurtre ? »
Alors le Messager de Dieu (paix et bénédiction sur lui) dit : « Même deux chèvres ne se battraient pas pour
elle ! ». – « Et c'est la première fois que ces paroles furent prononcées par le Messager de Dieu (paix et
bénédiction sur lui). »

Collectif al-Hanifiyyah | Le Prophète Muhammad ‫ ﷺ‬a-t-il ordonné le meurtre de 49
‘Asmâ bint Marwân ?
‫)‪G/ Al-Khatîb al-Baghdâdî (m. 463 H.), Târîkh Baghdâd (Histoire de Bagdad‬‬

‫‪Référence : AL-KHATIB AL-BAGHDADI (m. 463 H.), Târîkh Baghdâd (Histoire de Bagdad), éditions « Dâr al-Gharb al‬‬‫911 .‪Islâmî », 1ère édition, 2001, tome 15, p‬‬

‫‪ Texte en arabe‬‬

‫ْ َ ْ َ َ ُ ُ ِ ْ‬
‫َ ُ ُ ُ َ َّ ِ ِ َ ْ ِ ِ ْ ُ‬
‫(2400) - أَخبَرنَا الحسن بْن أَبي بَكر، قَال: أَخبرنَا أَبُو سهْل أَحْ مد بْن محمد بْن عبد هللا القَطَّان، قَال:‬
‫َ‬
‫َ‬
‫َ ََْ‬
‫َ َّ‬
‫حدثَنَا أَبُو علِي أَحْ مد بْن بِشر المرْ ثَديُّ ، قَال: حدثَنَا مسلِم بْن عيسى جار أَبِي مسلِم المستَملِي، قَال:‬
‫َ َ َّ ُ ْ ُ ُ ِ َ َ ُ‬
‫َ‬
‫َ ٍّ َ ُ ُ ْ ْ َ ِ‬
‫ُ ْ ْ ُ ْ ْ ِّ‬
‫حدثَنَا محمد بْن الحجَّاج اللَّخمي، عَن مجالِد، عن الشعبِي، عن ابْن عبَّاس، قَال: هَجت امرأَة من بنِي‬
‫َ ِ َّ ْ ِّ َ ِ ِ َ‬
‫َ ِ ْ َ ِ ْ َ‬
‫َ‬
‫ْ ُ َ‬
‫َ َّ ُ َ َّ ُ ُ ْ َ ِ ْ ِ ُّ‬
‫ْ‬
‫خطمةَ النَّبي صلَّى هللاُ علَيه وسلَّم وأَصْ حابَهُ، فَقَالَت:‬
‫َ‬
‫ِ َّ َ‬
‫َ ِْ َ َ َ َ‬
‫َ َْ‬

‫َّ‬
‫َ ْ‬
‫َ ْ ََ َ ْ‬
‫ْ‬
‫َ َ ْ َ‬
‫بِاستِ بَنِي خطمة واستِ النبِيتِ واستِ بَنِي عَوْ ف وا ْلخزرج ِ‬
‫َأطعتم َأتاوِي َل م ْنكم وَل من مراد وَل م َْحج‬
‫َ ْ ُ ْ َ َّ ِ ُ ْ َ ِ ْ ُ َ َ َ ِ َ‬
‫َ ْ‬
‫قَال: فَبَلَغ ذلِك النَّبي صلَّى هللاُ علَيه وسلَّم فَشق علَيه، وقَال: " من لِي بِهَا ؟" فَقَال رجُل من قَوْ مهَا: أَنَا‬
‫َ َ‬
‫َ ْ ِ َ َ َ َ َّ َ ْ ِ َ َ‬
‫َ َ َ ِ ُّ َ‬
‫َ‬
‫ِ ْ ِ‬
‫َ َِْ ِ َ ُ ِ ْ‬
‫لَهَا يَا رسُول هللاِ، قَال: فَأَتَاهَا وكانَت تَمارة تَبِيع التَّمر، فَنَرر إِلَى تَمر عندهَا، فَقَال: عندك أَجْ ود من‬
‫ْ َِْ‬
‫ََ‬
‫ُ ْ َ‬
‫َ َ ْ َّ َ‬
‫َ‬
‫َ َ‬
‫هََا؟ فَقَالَت: نَعم، قَال: فَدخلَت البَيْت لِتُعْطيَهُ، ودَخل خلْ‬
‫َ َ َ ِ ْ‬
‫َ‬
‫َ‬
‫َ َ َ َ فَهَا، فَنَرَر يمينًا وشماَل فَلَم يَر إَِل خوانًا، فَعَل‬
‫َ‬
‫ْ َ‬
‫ْ َْ‬
‫ِ‬
‫ِ َ‬
‫َ َِ َ ِ َ‬
‫َ ْ ُ‬
‫َََ‬
‫بِه ر ْأسهَا حتَّى دمغهَا، ثُم أَتَى النَّبِي صلَّى هللاُ علَيه وسلَّم فَقَال: " أَفلَح الوجْ هُ "، قَال: قَد كفِيتَهَا يَا‬
‫َ‬
‫َّ َ‬
‫ِ َ َ َ‬
‫َّ‬
‫ْ َ َْ‬
‫َ ِْ َ َ َ‬
‫رسُول هللا، فَقَال النَّبي صلَّى هللاُ علَيه وسلَّم: " أَما إِنَّهُ َل يَنتَطح فِيهَا عنزان "، قَال: فَأَرْ سلَهَا مثََل،‬
‫ْ ِ ُ‬
‫َ‬
‫َ‬
‫َ ِ ُّ َ‬
‫َ َ ِ‬
‫َ‬
‫َ‬
‫َ ِْ َ َ َ‬
‫َْ َ ِ‬
‫ْ ْ َ َ‬
‫وما قِيلَت قَبل ذلِكَ‬
‫َ َ‬
‫‪ Traduction‬‬
‫: ‪Chaine de transmission‬‬
‫.‪Al-Hasan b. Abî Bakr -> Abou Sahl Ahmad b. Muhammad b. ‘Abd Allâh al-Qattân -> Abou ‘Alî Ahmad b‬‬
‫>- ‪Bishr al-Marthadî -> Mouslim b. ‘Isâ le voisin d’Abou Mouslim al-Moustamlî -> Muhammad b. al-Hajjâj‬‬
‫‪Moujâlid -> ash-Sha'bî -> Ibn 'Abbâs‬‬

‫05 ‪ a-t-il ordonné le meurtre de‬ﷺ ‪Collectif al-Hanifiyyah | Le Prophète Muhammad‬‬
‫? ‪‘Asmâ bint Marwân‬‬
Récit :
Une femme parmi les Banou Khatmah dénigrait le Prophète (paix et bénédiction sur lui) ainsi que ses
compagnons. Elle dit :
Trous du cul de banou Khatmâ, trous du cul de Nabît,
Trous du cul de Banou 'Awf et d’al-Khazraj !
Vous avez obéi à un étranger qui n’est pas de chez vous,
Qui n’est ni de Mourâd et ni de Madhhij.
Puis il ajouta : Le prophète (paix et bénédiction sur lui) eu vent de cela et cela lui devint insupportable. Il
dit : « Qui se débarrassera d'elle pour moi ? » Alors un homme de son peuple dit : « Je vais le faire Ô
Messager de Dieu. » Il ajouta : Il est allé la voir. C'était une vendeuse de dattes. Il regarda ses dattes et
ajouta : En as-tu de meilleures ? Elle dit : oui. Il ajouta : Elle est rentrée chez elle pour les lui apporter. Il
est rentré derrière elle. Il regarda à droite et à gauche et ne trouva d’autre qu’une table (khiwân: terme
perse désignant une table où sont dressés des mets) puis il la frappa avec à la tête jusqu'à la mort.
Puis il revint vers le Prophète (paix et bénédiction sur lui) qui dit : « Quel visage resplendissant » Il dit :
« Ô Messager de Dieu, je t'en ai débarrassé ». Le Prophète (paix et bénédiction sur lui) dit alors : « Même
deux chèvres ne se battraient pas pour elle ! » Ceci devint une parabole. Et ceci n’a jamais été dit avant
cela.

H/ Al-Qâdi 'Iyâd (m. 544 H.), Ash-Shifâ (la Guérison)

Référence : AL-QADI ‘IYAD (m. 544 H.), Ash-Shifâ (La Guérison), éditions « Dâr al-Kitâb al-‘Arabî », 1984, partie 2, p.
952

 Texte en arabe

ْ َ َ
‫وعن ابن عبَّاس: هَجت امرأَة من خطمةَ النَّبِي صلَّى هللاُ علَيه وسلَّم فَقَال: من لِي بِهَا؟ .. فَقَال رجُل‬
َ ِ ْ ِ َ َ
َ َ
َ َّ
َ َ َ ِْ َ
َْ َ ْ ِ َ ْ ِ َ
ْ ِ
‫من قَوْ مهَا: أَنَا يَا رسُول هللاِ. فَنَهَض فَقَتَلَهَا، فَأ َخبَر النَّبِي صلَّى هللاُ علَيه وسلَّم فَقَال: «َل يَنتَطح فِيهَا‬
ُ ِ ْ َ َ
َ ُّ
َ ْ
َ
َ َ
ِ
َ َ َ ِْ َ
.‫عنزان‬
 Traduction
Chaine de transmission :
Ibn ‘Abbâs.

Collectif al-Hanifiyyah | Le Prophète Muhammad ‫ ﷺ‬a-t-il ordonné le meurtre de 51
‘Asmâ bint Marwân ?
‫: ‪Récit‬‬
‫‪Une femme de [Banou] Khatmah dénigrait le Prophète (paix et bénédiction sur lui). Celui-ci dit : « Qui me‬‬
‫‪débarrassera d’elle ? » Un homme de son peuple dit : « Moi Ô Messager de Dieu. » Il se leva et alla la tuer. Il‬‬
‫‪en informa le Prophète (paix et bénédiction sur lui) qui dit : « Même deux chèvres ne se battraient pas‬‬
‫» ! ‪pour elle‬‬

‫‪I/ Ibn 'Asâkir (m. 571 H.), Târikh Madînat Dimashk (Histoire de la ville de‬‬
‫)‪Damas‬‬

‫‪Référence : IBN ‘ASAKIR (m. 571 H.), Târîkh Madînat Dimaskh (Histoire de la ville de Damas), éditions « Dâr al-Gharb‬‬
‫522-422 .‪al-Islâmî », tome 51, p‬‬

‫‪ Texte en arabe‬‬

‫[09542] قال وأنبأنا ابن حمدان قال وأنبانا محمد بن إسحاق الثقفي حدثنا محمد بن الصباح حدثنا‬
‫سعيد بن مسلمة نحوه أخبرنا أبو علي الحسن بن المرفر وأبو بكر محمد بن الحسين وأبو عبد هللا‬
‫الحسين بن محمد البارع وأبو غالب عبد هللا بن أحمد بن بركة السمسار قالوا أنبأنا أبو الغنائم بن‬
‫المأمون أنبأنا أبو الحسن علي بن عمر بن محمد الحربي حدثنا جعفر بن أحمد بن محمد الجرجاني‬
‫حدثنا محمد بن إبراهيم بن العَلء السامي حدثنا محمد بن الحجاج اللخمي أبو إبراهيم الواسطي عن‬
‫مجالد بن سعيد عن الشعبي عن ابن عباس قال هجت امرأة من بني حطمة النبي (صلى هللا عليه‬
‫وسلم) هجاء لها قال فبلغ ذلك النبي صلى هللا عليه وسلم) فاشتد عليه ذلك وقال من لي بها ؟ فقال‬
‫رجل من قومها أنا يا رسول هللا وكانت تمارة تبيع التمر قال فأتاها فقال لها عندك تمر فقالت نعم‬
‫فأدته تمرا فقال أردت أجود من هَا قال فدخلت لتريه قال فدخل خلفها ونرر يمينا وشماَل فلم ير إَل‬
‫خوانا قال فعَل به رأسها حتى دمغها به قال ثم أتى النبي (صلى هللا عليه وسلم) فقال يا رسول هللا‬
‫كفيتكها قال فقال النبي (صلى هللا عليه وسلم) إنه َل ينتطح فيها عنزان فأرسلها مثَل.‬
‫‪ Traduction‬‬
‫: ‪Chaine de transmission‬‬
‫25 ‪ a-t-il ordonné le meurtre de‬ﷺ ‪Collectif al-Hanifiyyah | Le Prophète Muhammad‬‬
‫? ‪‘Asmâ bint Marwân‬‬
Ibn Hamdân -> Muhammad b. Ishâq ath-Thaqafî -> Muhammad b. as-Sabbâh -> Sa’îd b. Maslamah -> Abou
‘Alî al-Hasan b. al-Mouthaffâr & Abou Bakr Muhammad b. al-Housayn & Abou ‘Abd Allâh al-Housayn b.
Muhammad al-Bâri’ & Abou Ghâlib ‘Abd Allâh b. Ahmad b. Barkah as-Samsâr -> Abou al-Ghanâ’îm b. alMa’moun -> Abou al-Hasan ‘Alî b. ‘Oumar b. Muhammad al-Harbî -> Ja’far b. Ahmad b. Muhammad alJourjânî -> Muhammad b. Ibrâhîm b. al-‘Alâ as-Sâmî -> Muhammad b. al-Hajjâj al-Lakhmî Abou Ibrâhîm alWasitî -> Moujâlid b. Sa’îd -> Ash-Sha’bî -> Ibn ‘Abbâs

Récit :
Une femme parmi les Banou Khatmah dénigrait le Prophète (paix et bénédiction sur lui) avec des
dénigrements qui lui sont propes. Il ajouta : Le prophète (paix et bénédiction sur lui) eu vent de cela et
cela lui devint insupportable. Il dit : « Qui se débarrassera d'elle pour moi ? » Alors un homme de son
peuple dit : « Moi Ô Messager de Dieu. »
C'était une vendeuse de dattes. Il ajouta : Il est allé la voir et lui dit : « As-tu des dattes ? » Elle lui répondit
: « Oui » et elle lui montra ce qu'elle avait. Il lui dit alors : « Je voudrais de meilleures qu'elles. » Il dit alors :
Elle rentra pour lui montrer. Et il ajouta : Il entra derrière elle et regarda à droite et à gauche et il ne vit
rien d’autre qu’une table (khiwân: terme persan désignant une table où sont dressés des mets) puis il la
frappa avec à la tête jusqu'à la mort. Puis il revint vers le Prophète (paix et bénédiction sur lui) et lui dit
: « Ô Messager de Dieu, je t’en ai débarrassé ». Le Prophète (paix et bénédiction sur lui) dit alors : « Même
deux chèvres ne se battraient pas pour elle ! ». Ceci devint une parabole.

J/ Ibn Bashkouwâl (m. 578 H.), Kitâb al-Ghawâmid wal Moubhamât (Le livre
des ambiguïtés et des indéterminés)

Référence : IBN BASHKOUWAL (m. 578 H.), Kitâb al-Ghawâmid wal Moubhamât (Le livre des ambiguïtés et des
indéterminés), éditions « Dâr al-Andalous al-Khadrâ », 1ère édition, 1994, tome 2, p. 530-532, traditions n°513 &
514

 Tradition n°513

‫315 - قَر ْأت علَى أَبِي الحسن عبد الرَّحْ من بن عبد هللاِ الشاهد قَال قُرئ علَى أَبِي بَكر بن عبد‬
َ َ ِ َ ِ ِ َّ
َ ُ َ
َِْ ِ ْ ِ ْ
َِْ ِ ْ ِ َ
َِْ ِ َ َ ْ
ْ َ َ ِ ُّ ِ َ ْ َّ َ ُ ِ ِ َ َ ْ ُ ُ َّ َ ُ
‫الرَّحْ من وأَنَا أَسمع أنبا محمد بْن سَلمةَ القَاضي أنبا محمد بْن الحسن بْن محمد الموْ صلِي قَدم علَينَا‬
ُ َْ
ِ ْ َ َ ُ ُ َّ َ ُ
َ ِ َ
ْ‫قَال أنبا علِي بْن عمر بن محمد بْن الحسيْن الحرْ بِي الحنبَلِي السكريُّ قَال ثَنَا ابْن ال‬
َّ ُ ْ ُّ ْ َ ْ ُّ َ ْ ِ َ ُ ْ ِ ِ َّ َ ُ ِ ْ َ َ ُ ُ ُّ َ
ُ ُ َْ ِ
‫ُ فَضْ ل جعفَر بْن‬
َ
َ
ِ
ُ ُ َّ َ ُ
‫أَحْ مد بْن محمد بن الصبَّاح الجُرْ جانِي قَال ثَنَا محمد بْن إِبراهيم ابْن العَلء الشامي قَال ثَنَا محمد بْن‬
َ ُّ ِ َّ ِ َ ْ
َ ُّ َ ْ ِ َّ
َ ِ َ ْ ُ ُ َّ َ ُ
ِ ْ ِ َّ َ ُ ِ َ َ
‫الحاج اللَّخمي أَبُو إِبراهيم الواسطي عَن مجاهد بن سعيد عن الشعبي عَن ابن عبَّاس رحمهُ هللاُ قَال‬
َ ِ ْ ِ ِّ ِ ْ َّ ِ َ ِ َ ِ ْ ِ َ ُ
َ
ِ ِ َ َ ِ َ ْ
ُّ ِ ْ ِّ َ ْ
َ ِ َ
ْ ِ َ ْ ِ َ
‫هَجت امرأَة من بَنِي خطمةَ النَّبِي صلَّى هللاُ علَيه وسلَّم هجاء لَهَا فَبَلَغ ذلِك رسُول هللاِ صلَّى هللاُ علَيه‬
ً َ ِ َ َ َ ِْ َ
َ
َ َ َ َ َ
َ ِّ
ِْ َ
َْ َ
Collectif al-Hanifiyyah | Le Prophète Muhammad ‫ ﷺ‬a-t-il ordonné le meurtre de 53
‘Asmâ bint Marwân ?
ْ ِ
ْ َ َ
‫وسلَّم فَاشتَد علَيه ذلِك فَقَال من لِي بهَا ؟ فَقَال رجُل من قَوْ مهَا أَنَا يَا رسُول هللاِ. وكانَت تَمارةً تَبِيع‬
ُ
َ َ ِ ْ َ َّ ْ َ َ َ
َ َّ ْ َ َ
َ َ
َ َ
ِ
ِ
َ ْ ِ ََ ُ َْ َ
.‫التَّمر. قَال فَأَتَاهَا فَقَال لَهَا عندك تَمر؟ فَقَالَت نَعم. فَأَرتهُ تَمرًا فَقَال أَردت أَجْ ود من هََا‬
ْ َْ َْ ْ
ْ ِ َِْ
َ
َ
َ ْ
ْ‫قَال فَدخلَت لِتُريَهُ قَال ودخل خ ْلفَهَا قَال فَنَرَر يَمينًا وشماَل فَلَم يَر إَِل خوانًا فَعَل بِه رأ‬
َ َ َ ََ َ
‫ِ َ سهَا حتَّى دفَعها‬
َ َ َ َ َ
َ
َ ْ
َ
َ ِ
َ ِ َ ِ َ
ِ ْ َ َ َ
ُ
‫قَال فَأَتَى النَّبِي صلَّى هللاُ علَيه وسلَّم فَقَال يَا رسُول هللاِ كفِيتَهَا فَقَال النَّبِي صلَّى هللاُ علَيه وسلَّم أَما إِنَّهَا‬
َ ُّ
َ
َ َ
َ
َ ِّ
َ
َ َ َ َ ِْ َ
َ َ َ ِْ َ
.‫َل يَنتَطح فِيهَا عنزان فَأَرْ سلَهَا‬
ُ ِ ْ َ
َ
ِ َ َْ
َْ ُ ُ ْ َ ِ َ ْ
‫هََه المرْ أَةُ هي عصْ ماء بنت مرْ وانَ والقَاتِل لَهَا هُو القَاري رجُل منَ األَنصار واسمهُ عمير‬
ُ ْ َ
َ
ِ
َ َ ُ ِْ ُ َ َ َ ِ
َْ ِِ
ِ ْ َ
.‫الخطمي‬
ُّ ِ ْ َ ْ
 Traduction
Chaine de transmission :
Ibn Bashkouwâl -> Abou al-Hasan ‘Abd ar-Rahmân b. ‘Abd Allâh ash-Shâhid -> Abou Bakr b. ‘Abd arRahmân -> Muhammad b. Salâmah al-Qâdî -> Muhammad b. al-Hasan b. Muhammad al-Mawsilî -> ‘Alî b.
‘Oumar b. Muhammad b. al-Housayn al-Harbî al-Hanbalî as-Soukkarî -> Ibn al-Fadl Ja’far b. Ahmad b.
Muhammad b. as-Sabbâh al-Jourjânî -> Muhammad b. Ibrâhîm al-‘Alâ ash-Shâmî -> Muhammad b. al-Hajj
al-Lakhmî Abou Ibrâhîm al-Wâsitî -> Moujâhid b. Sa’îd -> ash-Sha’bî -> Ibn ‘Abbâs

Récit :
Une femme parmi les Banou Khatmah dénigrait le Prophète (paix et bénédiction sur lui) d’une manière
qui lui était propre. Le Messager de Dieu en fut informé et cela lui devint insupportable. Il dit : « Qui me
débarrassera d’elle ? » Un homme de son peuple dit : « Moi Ô Messager de Dieu. » C’était une vendeuse de
dattes. Il ajouta : Il est allé la voir et lui dit : As-tu des dattes ? Elle répondit : « Oui. » Et elle lui montra les
dattes qu’elle avait. Il lui répondit : « J’aimerais avoir de meilleures que celles-ci. » Il ajouta : Elle est
rentrée afin de lui en montrer d’autres. Il ajouta : Il est entré derrière elle et regarda à droite et à gauche
et il ne vit rien d’autre qu’une table (khiwân: terme persan désignant une table où sont dressés des mets)
puis il la frappa avec à la tête jusqu'à la mort. Puis il revint vers le Prophète (paix et bénédiction sur lui) et
lui dit : « Ô Messager de Dieu, je m’en suis occupé ». Le Prophète (paix et bénédiction sur lui) dit alors :
« Même deux chèvres ne se battraient pas pour elle ! ». Ceci devint une parabole. Cette femme s’appelait
‘Asmâ fille de Marwân et son meurtrier est le lecteur du Coran, un homme parmi les Auxiliaires dont le
nom est ‘Oumayr al-Khatmî.

 Tradition n°514

َ َ ْ
ْ ِّ
ْ ََ
ُ ُ َّ َ ُ ِ ْ
َ ْ ٍّ َ
َّ َ َ ِّ ِ َ َ َ ُ
ُ‫415 - أَخبَرنَا بَِلِكَ القَاضي محمد بْن أَحْ مد عَن أَبِي علِي الغسَّانِي عَن أَبِي عمر النَّمري وسماه‬
‫بِاسمه هََا قَال أَبُو عمرو ثَنَا خلَف بْن قَاسم قَال ثَنَا ابْن السكن قَال ثَنَا علِي بْن محمد قَال ثَنَا عبَّاس‬
َ
َ
َ ِ َ َّ ُ
َ
َْ
َ َ ِ ِْ
َّ َ ُ
ِ ُ ُ َ
ُّ َ
ُ ‫بْن عبد هللاِ قَال ثَنَا محمد بْن محمد بْن عمر عَن أَبِيه قَال وفِي السنَة الثَّانِيَة منَ الهجْ رة كانَت سريَّة‬
ْ
َ
ِ َّ
َّ َ ُ
َّ َ ُ
َِْ ُ
َ َ ِ
ِ َ ْ َ َِ ِْ ِ ِ
ُ ‫عميْر بن عدي الخطمي وكانَ ضرير البَصر إِلَى عصْ ماء بِنت مرْ وانَ من بَنِي أ‬
ْ ِ َ َ ِ ْ َ َ َ
َ َ ِّ ِ ْ َ ْ ٍّ ِ َ ِ ْ ِ َ ُ
َ ِ ْ َ
‫ميَّةَ بن زيْد فَقَتَلَهَا‬
ِ َ ْ َ ِ َ
‫وكانَت تُحرضُ علَى المسلِمينَ وتُؤذيهم فَقَال رسُول هللاِ صلَّى هللاُ علَيه وسلَّم َل ينتَطح فيهَا عنزان‬
ُ َ َ
ِّ َ ْ َ َ
َ
َ
ِْ ِ ْ َ ِ ْ ُ ْ
ِ ُ ِ َْ َ َ َ َ ِ ْ َ
ِ َ َْ
ْ
َ َ َ َ َ ِ ْ َ َّ
‫فَهي أَول ما سمعْت هََه الكلِمةَ من رسُول هللاِ صلَّى هللاُ علَيه وسلَّم وكانَ قَتلُهَا لِخمس لَيَال بَقينَ من‬
َ
ِ َ ْ ِ َ َ ْ ِ ِ ُ ِ َ َ ُ َّ َ ِ
ِ َْ
.‫شهر رمضان‬
َ َ َ
 Traduction
Collectif al-Hanifiyyah | Le Prophète Muhammad ‫ ﷺ‬a-t-il ordonné le meurtre de 54
‘Asmâ bint Marwân ?
Chaine de transmission :
Le juge Muhammad b. Ahmad -> Abou ‘Alî al-Ghassânî -> Abou ‘Oumar an-Namarî -> Abou ‘Amrou ->
Khalaf b. Qâsim -> Ibn as-Sakan -> ‘Alî b. Muhammad -> ‘Abbâs b. ‘Abd Allâh -> Muhammad b. Muhammad
b. ‘Oumar -> son père

Récit :
Au cours de la deuxième année de l’Hégire se produisit l’expédition de ‘Oumayr b. ‘Adî al-Khatmî,
l’aveugle, contre ‘Asmâ la fille de Marwân qui faisait partie des Banou Oumayyah b. Zayd. Il la tua alors
qu’elle excitait les gens contre les musulmans et les dénigrait. Le Messager de Dieu (paix et bénédiction
sur lui) dit d’elle : « Même deux chèvres ne se battraient pas pour elle ! » Ce fut la première fois que cette
parole fut entendue de la part du Messager de Dieu (paix et bénédictions sur lui). Son assassinat survint à
cinq nuits du mois de Ramadan.

K/ As-Souhaylî (m. 581 H.), ar-Rawd al-Ounouf fî Sharh as-Sîrâ an-Nabawîyyah
lî Ibn Hishâm (Les jardins vierges dans l'explication de la biographie
prophétique d'Ibn Hishâm)

Référence : AS-SOUHAYLI (m. 581 H.), ar-Rawd al-Ounouf fî Sharh as-Sîrâ an-Nabawîyyah lî Ibn Hishâm (Les jardins
vierges dans l'explication de la biographie prophétique d'Ibn Hishâm), éditeur « Ridâ Tawfîq ‘Afîfî », tome 7,
p.499-501

Il s’agit du même texte que celui de la Sîra d’Ibn Ishâq / Ibn Hishâm. Inutile donc de le répéter.

L/ Ibn al-Jawzî (m. 597 H.), al-Mountadhim fî Târîkh al-Moulouk wal Oumam
(Sélection ordonnée dans l'histoire des rois et des nations)

Collectif al-Hanifiyyah | Le Prophète Muhammad ‫ ﷺ‬a-t-il ordonné le meurtre de 55
‘Asmâ bint Marwân ?
Référence : IBN AL-JAWZI (m. 597 H.), al-Mountadhim fî Târîkh al-Moulouk wal Oumam (Sélection ordonnée dans
l'histoire des rois et des nations), tome 3, p. 135 & tome 4, p. 262-263

 Tome 3 p. 135

‫ومن الحوادث في هَه السنة: سرية عمير بن عدي بن خرشة إلى عصماء بنت مروان، لخمس ليال‬
.‫بقين من رمضان على رأس تسعة عشر شهرا من الهجرة‬
‫وكانت عصماء تعيب اإلسَلم وتؤذي رسول هللا صلى هللا عليه وسلم وتقول الشعر. فجاءها عمير‬
،‫[في جوف الليل] حتى دخل عليها بيتها وحولها نفر من ولدها نيام، منهم من ترضعه في صدرها‬
‫فنحى الصبي عنها ووضع سيفه في صدرها حتى أنفَه من ظهرها. وصلى الصبح مع النبي صلى‬
:‫هللا عليه وسلم بالمدينة. فَقَال لَهُ رسُول هللاِ صلَّى هللاُ علَيه وسلم: «أقتلت ابنة مروان؟» ، قال‬
َ َّ ُ َ
َ
ِ ْ َ َّ
‫نعم قال: «َل ينتطح فيها عنزان» . فكانت هَه الكلمة أول ما سمعت من رسُول هللا صلى هللا عليه‬
َ
َ
‫وسلم‬
 Traduction
Et parmi les événements qui eurent lieu cette année : l’expédition de ‘Oumayr b. ‘Adî b. Kharshah contre ‘Asmâ la
fille de Marwân à cinq nuits du début mois de Ramadan, au cours du dix-neuf mois de l’Hégire.
‘Asmâ avait l’habitude de dénigrer l’islâm ainsi que le Messager de Dieu (paix et bénédiction sur lui) et elle récitait
des poèmes. ‘Oumayr est allé la voir chez elle en pleine nuit alors qu’autour d’elle il y ses enfants qui dormaient
dont un qui était en train de téter le sein. Il retira l’enfant d’elle et lui planta son épée jusqu’à ce qu’elle ressorte de
son dos. Il pria la prière du matin avec le Prophète (paix et bénédiction sur lui) à Médine. Le Messager de Dieu
(paix et bénédiction sur lui) lui dit : « As-tu tué la fille de Marwân ? » Il répondit : « Oui. » Il dit : « Même deux
chèvres ne se battraient pas pour elle. » Ce fut la première fois que cette parole fut entendue de la part du
Messager de Dieu (paix et bénédiction sur lui).

 Tome 4 p. 262-263

َ َ
‫وكانَ قديم اإلسَْلم ضرير البصر، وكانت عصماء بنت مرْ وان تؤذي رسُول هللا صلَّى هللاُ عليه وآله‬
َ
َ
َ َ
ِ
َّ
‫وسلم وتحرض علَيه وتعيب اإلسَْلم وتقول فِي ذلِك الشعر، فلما غا رسُول هللا صلَّى هللاُ عليه وآله‬
َ َ
َ
َ
ِْ َ
ِ
‫وسلَّم ببدر نَر عمير إِن هللا رد رسول هللا صلى هللاُ علَيه وآله وسلَّم سالما أَن يقتل عصماء، فلما‬
َ
َ
َ َ َ
َ َ َ
‫رجع رسُول هللا صلى هللا عليه وآله وسلم من بدر أتاها عمير فِي جوف الليل فقتلها، ثُم أتى رسُول‬
َ
َ
َّ
‫هللا صلى هللا عليه وآله وسلَّم فأخبره، فَقَال رسُول هللا صلَّى هللاُ عليه وآله وسلَّم: «َل ينتطح فِيها‬
َ
َ
َ َ
َ َ َ
َ َ َ
َ‫عنزان». وكانت هَه الكلمة أول ما سمعت من رسُول هللا صلى هللا عليه وآله وسلَّم، ثُم قَال: إِذ‬
‫َ َ َ َّ َ ا‬
َ
َ
Collectif al-Hanifiyyah | Le Prophète Muhammad ‫ ﷺ‬a-t-il ordonné le meurtre de 56
‘Asmâ bint Marwân ?
َ َ
‫أحببتم أَن تنرروا إِلَى رجل نصر هللا ورسوله بالغيب فانرروا إِلَى عمير بْن عدي» . وكانَ عمير‬
.‫يؤذن لقومه‬
 Traduction
[‘Oumayr b. ‘Adî] était un converti de longue date et il était aveugle. Quant à ‘Asmâ la fille de Marwân, elle
avait l’habitude de dénigrer le Messager de Dieu (paix et bénédiction sur lui ainsi que sur sa famille) et
d’exciter les gens contre lui et de diffamer l’islâm. Pour cela elle composait des poèmes. Quand le Messager de
Dieu (paix et bénédiction sur lui ainsi que sur sa famille) parti pour la bataille de Badr, ‘Oumayr fit le vœu que
si Dieu faisait revenir le Messager de Dieu (paix et bénédiction sur lui ainsi que sur sa famille) sain et sauf
alors il tuerait ‘Asmâ. Quand le Messager de Dieu (paix et bénédiction sur lui ainsi que sur sa famille) fut
revenu de la bataille de Badr, ‘Oumayr est allé voir ‘Asmâ en pleine nuit et la tua. Il revint ensuite en informer
le Messager de Dieu (paix et bénédiction sur lui ainsi que sur sa famille). Le Messager de Dieu (paix et
bénédiction sur lui ainsi que sur sa famille) répondit alors : « Même deux chèvres ne se battraient pas pour
elle. » Ce fut la première fois que cette parole fut entendue de la part du Messager de Dieu (paix et
bénédictions sur lui ainsi que sur sa famille). Il ajouta : « Si vous souhaitez regarder un homme qui a donné la
victoire à Dieu et à Son Envoyé en secret, alors regardez ‘Oumayr b. ‘Adî. » ‘Oumayr faisait l’appel à la prière
pour son peuple.

Collectif al-Hanifiyyah | Le Prophète Muhammad ‫ ﷺ‬a-t-il ordonné le meurtre de 57
‘Asmâ bint Marwân ?
M/
Ibn Taymiyyah (m. 728 H.), As-Sârim al-Masloul 'alâ Châtim ar-Rasoul
(L'épée dégainée contre celui qui insulte le Messager)

Référence : IBN TAYMIYYAH (m. 728 H.), As-Sârim al-Masloul 'alâ Châtim ar-Rasoul (L'épée dégainée contre celui qui
insulte le Messager), éditions « Ramâdî Lil-Nashr & Al-Mou’min Lil-Tawzî’», 1ère édition, 1997, tome 2, p. 195-198

L’auteur cite explicitement la tradition remontant à Ibn ‘Abbâs ainsi que celle qui a été
véhiculée par al-Wâqidî. Inutile de répéter les textes.

N/ Ibn Sayyid an-Nâs (m. 734 H.), 'Ouyoun al-Athar fî Founoûn al-Maghâzî
wash-Shamâ'îl was-Siyar (Regard sur l'héritage dans l'art militaire, les bons
caractères et les biographies)

Référence : IBN SAYYID AN-NAS (m. 734 H.), 'Ouyoun al-Athar fî Founoûn al-Maghâzî wash-Shamâ'îl was-Siyar
(Regard sur l'héritage dans l'art militaire, les bons caractères et les biographies), éditions « Dâr Ibn Kathîr » et
« Maktabat Dâr at-Tourâth » tome 1, p. 441-442

L’auteur cite la version d’Ibn Sa’d qui n’est au final qu’un résumé de la version d’al-Wâqidî.
Inutile donc de répéter le texte.

Collectif al-Hanifiyyah | Le Prophète Muhammad ‫ ﷺ‬a-t-il ordonné le meurtre de 58
‘Asmâ bint Marwân ?
O/ Shams ad-Dîne adh-Dhahabî (m. 748 H.), Târîkh al-Islâm (Histoire de
l'Islâm)

Référence : SHAMS AD-DIN ADH-DHAHABI (m. 748 H.), Târîkh al-Islâm (Histoire de l’islam), éditions « Dâr al-Gharb alIslâmî », tome 1, p. 85

 Texte en arabe

:‫سريَّةُ عميْر بْن عديٍّ الخطمي‬
ِّ ِ ْ َ ْ ِ َ ِ ِ َ ُ ِ َ

‫ذكر الواقِديُّ أَن رسُول هللاِ -صلَّى هللاُ علَيه وسلَّم- بَعثَهُ لِخمس بَقِينَ من رمضانَ ، إِلَى عصْ ماء بنت‬
َ َ َ ْ ُ
ْ َ
َ َ َ َ ِْ َ
َ
َ َ َّ
ِ ِْ َ َ َ
ِ َْ َ ََ
ْ ِ
َ ِ ْ َ
-‫مرْ وانَ ؛ من بَنِي أُميَّةَ بن زيْد؛ كانَت تَعيبُ اإلسَْلم، وتُحرِّضُ علَى النَّبِي -صلَّى هللاُ علَيه وسلَّم‬
َ
َ
َ َ َ َ ِْ
ِ ْ َ
ِّ
َ َ
َ َ َ ِْ َ
ً‫وتَقُول الشعر, فَجاءهَا عميْر بِاللَّيل فَقَتَلَهَا غيلَة‬
ُ َ َ َ ْ َّ ُ َ
. ِ
ِ ْ
َ
 Traduction
L’expédition de ‘Oumayr b. ‘Adî al-Khatmî

Al-Wâqidî a mentionné que le Messager de Dieu (paix et bénédiction sur lui) l’a envoyé à cinq nuits du début du
mois de Ramadan vers ‘Asmâ la fille de Marwân, de Banou Oumayyah b. Zayd. Elle avait l’habitude de dénigrer
l’islâm et d’exciter les gens contre le Prophète (paix et bénédiction sur lui) et elle composait des poèmes. ‘Oumayr
est allé la voir de nuit et la tua avec préméditation.

Remarque : La version d’al-Wâqidî que l’imâm adh-Dhahabî résume ici ne dit pas que c’est
l’Envoyé de Dieu (paix et bénédiction sur lui) qui envoya ‘Oumayr b. ‘Adî assassiner ‘Asmâ
bint Marwân.

P/ Ibn Kathîr (m. 774 H.), Al-Bidaya wal Nihâya (Le commencement et la fin)

Collectif al-Hanifiyyah | Le Prophète Muhammad ‫ ﷺ‬a-t-il ordonné le meurtre de 59
‘Asmâ bint Marwân ?
Référence : IBN KATHIR (m. 774 H.), Al-Bidaya wal Nihâya (Le commencement et la fin), éditions « Dâr Hijr », 1ère
édition, 1997, tome 8, p. 20-21

L’auteur suit exactement le texte qui est cité par Ibn Ishâq. Inutile donc de le répéter.

Q/ Ibn Hajar al-'Asqalânî (m. 852 H.), al-Isâba fî Tamyîz as-Sahâba (La bonne
méthode afin de distinguer les Compagnons)

Référence : IBN HAJAR AL-‘ASQALANI (m. 852 H.), Al-Isâbah fî Tamyîz as-Sahâbah (La distinction correcte des
Compagnons), vérifié par ‘Abd Allâh b. ‘Abd al-Mouhsin at-Turkî, Le Caire, 2008, tome 7, p. 524, notice n°6073

 Texte en arabe

‫وقال ابن إسحاق: كان أول من أسلم من بني خطمة، وهو الَي قتل عصماء بنت مروان، وهي من‬
‫بني أمية بن زيد كانت تعيب اإلسَلم وأهله، فقتلها عمير بن عدي، ومن يومئَ عز اإلسَلم وأهله‬
.‫بالمدينة‬
‫قال الواقدي، بسند له: كانت عصماء تحرض على المسلمين وتؤذيهم، فلما قتلها عمير قال النبي‬
‫صلى هللا عليه وسلم: «َل ينتطح فيها عنزان»، فكان أول من قالها فسار بها المثل، وكان ذلك لخمس‬
.‫بقين من رمضان من السنة الثانية‬
َّ ‫وأخرجه ابن السكن من طريق الواقدي، عن عبد‬
.‫هللا بن الحارث بن فضيل، عن أبيه‬
.‫وكَلك أبو أحمد العسكري في األمثال‬
 Traduction
Collectif al-Hanifiyyah | Le Prophète Muhammad ‫ ﷺ‬a-t-il ordonné le meurtre de 60
‘Asmâ bint Marwân ?
Ibn Ishâq dit : Il fut le premier converti parmi les Banou Khatmâ. C’est lui qui tua ‘Asmâ la fille de Marwân qui
faisait partie des Banou Oumayyah b. Zayd. Elle dénigrait l’islâm et ses partisans, et c’est pourquoi ‘Oumayr la tua.
Et depuis ce jour l’islâm se renforça ainsi que ses partisans à Médine.
Al-Wâqidî ajoute avec une chaîne de transmission qui lui est propre : ‘Asmâ la fille de Marwân excitait les gens
contre les musulmans et leur causait du tort. Quand ‘Oumayr la tua, le Prophète de Dieu (paix et bénédiction sur
lui) dit : « Même deux chèvres ne se battraient pas pour elle ! » Et ce fut le premier à avoir prononcé de telles
paroles et elle en devint une parabole.
Ceci se passa à cinq nuits du mois de Ramadan au cours de la deuxième année (de l’hégire).
Ibn As-Sakan a mentionné cette histoire suivant al-Wâqidî selon ‘Abd Allâh b. al-Hârith selon Foudayl selon son
père. De même qu’Abou Ahmad al-‘Askarî dans « al-Amthâl ».

R/ Muhammad b. Yousouf as-Sâlihî (m. 942 H), Souboul al-Houdâ war-Rashâd
fî Sîrat Kheyr al-'Ibâd (Les voies de la guidance dans la biographie du
meilleur des serviteurs)

Référence : MUHAMMAD B. YOUSOUF AS-SAHILI (m. 942 H.), Souboul al-Houdâ war-Rashâd fî Sîrat Kheyr al-'Ibâd (Les
voies de la guidance dans la biographie du meilleur des serviteurs), Le Caire, 1997, tome 6, p. 36-37

 Texte en arabe

‫البا التاسع في بعث عمير بن عدي الخطمي رضي هللا تعالى عنه لخمس ليال بقين من رمضان‬
‫من السنة الثانية إلى عصماء بنت مروان من بني أمية بن زيد، زوجة يزيد بن زيد بن حصن‬
‫الخطمي، وكانت تعيب اإلسَلم وتؤذي رسول هللا صلى هللا عليه وسلم وتحرض عليه وتعيب‬
‫اإلسَلم وتقول الشعر‬
‫وكانت تطرح المحايض في مسجد بني خطمة. فأهدر رسول هللا صلى هللا عليه وسلم دمها فنَر‬
‫عمير بن عدي لئن رجع رسول هللا صلى هللا عليه وسلم من بدر إلى المدينة ليقتلنها فلما رجع‬
‫رسول هللا صلى هللا عليه وسلم من بدر، جاء عمير ليَل حتى دخل عليها بيتها، وحولها نفر من‬
Collectif al-Hanifiyyah | Le Prophète Muhammad ‫ ﷺ‬a-t-il ordonné le meurtre de 61
‘Asmâ bint Marwân ?
،‫ولدها نيام، منهم من ترضعه في صدرها، فجسها بيده وكان ضرير البصر، فنحى الصبي عنها‬
.‫ووضع سيفه على صدرها حتى أنفَه من ظهرها‬
‫وروى ابن عساكر في ترجمة أحمد بن أحمد البلخي، من تاريخه عن ابن عباس رضي هللا تعالى‬
،‫عنهما أن رسول هللا صلى هللا عليه وسلم قال: «أَل رجل يكفنا هَه» . فقال رجل من قومها: أنا‬
‫فأتاها وكانت تمارة. فقال لها: أعندك أجود من هَا التمر؟ قالت: نعم، «فدخلت إلى بيت لها، وانكبت‬
.‫لتأخَ شيئا فالتفت يمينا وشماَل فلم أر أحدا فضربت رأسها حتى قتلتها» . انتهى‬
‫ثم أتى المسجد فصلى الصبح مع رسول هللا صلى هللا عليه وسلم، فلما انصرف نرر إليه رسول هللا‬
‫صلى هللا عليه وسلم وقال: «أقتلت ابنة مروان؟» قال: نعم فهل علي في ذلك شيء؟ فقال رسول هللا‬
‫صلى هللا عليه وسلم: «َل ينتطح فيها عنزان» فكانت هَه الكلمة أول ما سمعت من رسول هللا صلى‬
.‫هللا عليه وسلم‬
‫وقال رسول هللا صلى هللا عليه وسلم ألصحابه: «إذا أحببتم أن تنرروا إلى رجل نصر هللا عز وجل‬
‫ورسوله فانرروا إلى عمير بن عدي» . فقال عمر بن الخطا رضي هللا تعالى عنه: «انرروا إلى‬
َّ
‫هَا األعمى الَي يسري في طاعة هللا تعالى» . فقال رسول هللا صلى هللا عليه وسلم: «َل تقل‬
. »‫األعمى ولكن البصير‬
‫فسمى رسول هللا صلى هللا عليه وسلم عميرا البصير. فلما رجع عمير وجد بنيها في جماعة‬
‫يدفنونها. فقالوا: يا عمير أنت قتلتها؟ قال: « نعم، فكيدوني جميعا ثم َل تنررون، فو الَي نفسي بيده‬
‫لو قلتم بأجمعكم ما قالت لضربتكم بسيفي هَا حتى أموت أو أقتلكم» . فيومئَ ظهر اإلسَلم في بني‬
‫خطمة وكان يستخفي بإسَلمه فيهم من أسلم فكان أول من أسلم من بني خطمة عمير بن عدي، وهو‬
.‫الَي يدعى القارئ‬
 Traduction
Chapitre 9 : L’envoi de ‘Oumayr b. ‘Adî al-Khatmî (que Dieu le Très-Haut l’agréé) à cinq nuit du mois de Ramadan
au cours de la deuxième année vers ‘Asmâ la fille de Marwân, des Banou Oumayyah b. Zayd. Son mari est Yazîd b.
Zayd b. Hisn al-Khatmî. Elle avait l’habitude de dénigrer l’islâm, de lui causer du tort et d’exciter les gens contre lui
et de dénigrer l’islâm (répétition…) et de composer des vers pour cela.
Et elle jetait le sang impur issu des règles des femmes dans la mosquée des Banou Khatmâ. Le Messager de Dieu
(paix et bénédiction sur lui) a demandé qu’on répande son sang, alors ‘Oumayr a fait le vœu que si Dieu faisait
revenir le Messager de Dieu (paix et bénédiction) de la bataille de Badr à Médine alors il la tuerait. Quand le
Messager de Dieu (paix et bénédiction sur lui) est revenu de Badr, ‘Oumayr est allé la voir la nuit chez elle alors
qu’il y avait autour d’elle ses enfants qui dormaient. Un d’entre eux tétait son sein. Il la toucha avec la main car il
était aveugle, il éloigna alors l’enfant d’elle et il lui planta son épée dans son ventre jusqu’à ce qu’il ressorte par
son dos.
Ibn ‘Asâkir a rapporté dans la notice biographique concernant Ahmad b. Ahmad al-Bilkhî dans son « Histoire »
selon Ibn ‘Abbâs (Que Dieu l’agréé ainsi que son père) que le Messager de Dieu (paix et bénédiction sur lui) dit :
« N’y a-t-il pas un homme pour s’occuper de celle-ci ? » Un homme de son peuple dit alors : « Moi ! » Il est allé la
voir. C’était une vendeuse de datte. Il lui dit : « En as-tu de meilleures que celles-ci ? » Elle dit : « Oui. » Elle rentra
dans sa maison afin d’y prendre quelque chose. « Je me suis alors tourné à droite et à gauche et je n’ai vu
personne, alors je l’ai frappé à la tête jusqu’à ce qu’elle meurt. » Puis il revint à mosquée et pria la prière du matin
avec le Messager de Dieu (paix et bénédiction sur lui). Quand il eut terminé, le Messager de Dieu (paix et
bénédiction sur lui) regarda vers lui et dit : « As-tu tué la fille de Marwân ? » Il répondit : « Oui. Ai-je à en
supporter quelque chose ? » Le Messager de Dieu (paix et bénédiction sur lui) répondit : « Même deux chèvres ne
se battraient pas pour elle ! » Et ce fut la première fois qu’on entendit ces paroles du Messager de Dieu (paix et
bénédiction sur lui).

Collectif al-Hanifiyyah | Le Prophète Muhammad ‫ ﷺ‬a-t-il ordonné le meurtre de 62
‘Asmâ bint Marwân ?
Le Messager de Dieu (paix et bénédiction sur lui) dit à ses compagnons : « Si vous souhaitez regarder un homme
qui a donné la victoire à Dieu et à Son Envoyé en secret, alors regardez ‘Oumayr b. ‘Adî. » ‘Oumar b. al-Khattâb
(Que Dieu le Très-Haut l’agréé) dit alors : « Regardez cet aveugle qui s’applique à obéir à Dieu le Très-Haut ! » Le
Messager de Dieu (paix et bénédiction sur lui) dit alors : « Ne dis pas l’aveugle, mais plutôt le clairvoyant ! »
Le Messager de Dieu (paix et bénédiction sur lui) surnomma ‘Oumayr le clairvoyant. Quand ‘Oumayr est retourné
vers les siens, il trouva des gens qui était en train de l’enterrer. Ils dirent : « Ô ‘Oumayr est-ce toi qui l’as tuée ? » Il
répondit : « Oui ! Tramez tous autant que vous êtes quelque chose contre moi et ne me faites pas attendre ! Par
Celui qui détient mon âme entre Ses Mains, si vous prononcez tous ce qu’elle a prononcé, je vous frapperai tous
sans exception de mon épée que voici jusqu’à ce que je meure ou que je vous tue ! » Depuis ce jour, l’islâm est
devenu apparent chez les Banou Khatmâ alors que certains d’entre eux cachaient leur islam. Le premier converti
d’entre les Banou Khatmâ fut donc ‘Oumayr b. ‘Adî et c’est celui qu’on appelle le lecteur du Coran.

Collectif al-Hanifiyyah | Le Prophète Muhammad ‫ ﷺ‬a-t-il ordonné le meurtre de 63
‘Asmâ bint Marwân ?
S/ Al-Mouttaqî al-Hindî (m. 975 H.), Kanz al-'Oumâl (Le Trésor des
travailleurs)

Référence : ‘ALA AD-DINE AL-MOUTTAQI AL-HINDI (m. 975 H.), Kanz al-'Oumâl fî Sounan al-Aqwâl wal Af’âl (Le trésor
des travailleurs dans les traditions des paroles et des actes), éditions « Moua’ssasate ar-Risâlah », 5ème édition,
1985, tome 12, p. 429, tradition n°35491

 Texte en arabe

‫25035- عن ابن عباس قال: هجت امرأة من بني حطمة النبي صلى هللا عليه وسلم فبلغ ذلك النبي‬
!‫صلى هللا عليه وسلم، فاشتد عليه وقال: "من لي بها"؟ فقال رجل من قومها: أنا يا رسول هللا‬
‫وكانت تمارة تبيع التمر، فأتاها فقال لها: عندك تمر؟ قالت: نعم، فأرته تمرا، فقال: أردت أجود من‬
‫هَا، فدخلت لتريه ودخل خلفها فنرر يمينا وشماَل فلم ير إَل خوانا فعَل به رأسها حتى دمغها به، ثم‬
‫أتى النبي صلى هللا عليه وسلم فقال: يا رسول هللا كفيتكها، فقال النبي صلى هللا عليه وسلم: " إنه َل‬
.‫ينتطح فيها عنزان" ، فأرسلها مثَل‬
 Traduction
Chaine de transmission :
Ibn ‘Abbâs.

Récit :
Une femme parmi les Banou Khatmah invectivait le Prophète (paix et bénédiction sur lui). Le Prophète
(paix et bénédiction sur lui) eut vent de cela. Cela lui devint insupportable et dit : « Qui se débarrassera
d'elle pour moi ? » Alors un homme de son peuple dit : « Moi Ô Messager de Dieu ! » C'était une vendeuse
de dattes. Il alla la voir et dit : « As-tu des dattes ? » Elle lui répondit : « Oui. » Et elle lui montra ce qu’elle
avait. Il dit alors : « J’en voudrais de meilleures que celles-ci. » Elle est rentrée chez elle afin de lui en
montrer d’autres et il rentra derrière elle. Il regarda à droite et à gauche et ne vit rien d’autre qu’une table
(khiwân: terme persan désignant une table où sont dressés des mets) puis il la frappa avec à la tête
jusqu'à la mort. Puis il revint vers Messager de Dieu et lui dit : « Ô Messager de Dieu je t'en ai
débarrassé ». Le Prophète (paix et bénédiction sur lui) dit alors : « Même deux chèvres ne se battraient
pas pour elle ! » Ceci devint une parabole.

Collectif al-Hanifiyyah | Le Prophète Muhammad ‫ ﷺ‬a-t-il ordonné le meurtre de 64
‘Asmâ bint Marwân ?
Références
[1] MAXIME RODINSON, Mahomet, éditions du Seuil, 1994, p. 203-204
[2] Dr. TEMSAMANI CHEBAGOUDA, Les sciences du Hadîth, revue et préfacé par Chaykh al-Hafiz 'Abd al 'Aziz ibn
Seddiq, éditions LeSavoir, Janvier 2007, p. 249
[3] Dr. ABDELMADJID IHADDADENE, Introduction aux sciences du hadîth, éditions Le Relais, Paris, 2009, p. 97-101
[4] MAHMOUD AT-TAHHAN, Précis des sciences du hadîth, éditions al Qalam, Paris 2004, p. 47
[5] IBN HAJAR AL-‘ASQALÂNÎ (m. 852 H.), Taqrîb at-Tahzîb, éditions « Bayt al-Afkâr ad-Douwaliyyâh », p. 126, notice
n° 1042
[6] MOUSLIM (m. 261 H.), Sahîh, vérifié par Muhammad Fouâd ‘Abd al-Bâqî, éditions « Dâr Ihyâ at-Tourâth al-‘Arabî
», tome 1, p. 29
[7] AL-BOUKHÂRÎ (m. 256 H.), at-Târikh al-Kabîr, tome 1, partie 1, p. 178, notice n° 543
[8] MOUSLIM (m. 261 H.), al-Kounâ wal-Asmâ, éditions « al-Majliss al-‘Ilmî, Ihyâ at-Tourâth al-Islâmî », 1ère edition,
1984, partie 1, p. 499, notice n°1952
[9] AN-NASÂ'Î (m. 303 H.), Kitâb ad-Dou'afâ wal Matroukîne, édition « Mou’assassate al-Koutoub ath-Thaqâfiyyah »,
1ère édition, 1985, Beyrouth, Liban, p. 217, notice n° 557
[10] AL-'OUQAYLÎ (m. 322 H.), Kitâb ad-Dou'afâ al-Kabîr, éditions « Dâr as-Soumayghî Lil Nashr wal Tawzî’ », 1ère
édition, 2000, tome 4, p. 1265-1267, notice n° 1670
[11] IBN AL-JAWZÎ (m. 597 H.), Kitâb ad-Dou'afâ wal Matroukîne, éditions
Beyrouth, Liban, tome 3, p. 88, notice n° 3137

« Dâr al-Koutoub al-‘Ilmiyyah »,

[12] SHAMS AD-DÎN ADH-DHAHABÎ (m. 748 H.), Mîzân al-I'tidal, éditions « Dâr al-Koutoub al-‘Ilmiyyah », Beyrouth,
Liban, 1ère édition, 1995, tome 6, p. 273-276, notice n° 7999
[13] IBN HAJAR AL-‘ASQALÂNÎ (m. 852 H.), Taqrîb at-Tahzîb, éditions « Bayt al-Afkâr ad-Douwaliyyâh », p. 523-524,
notice n° 5725
[14] AS-SOUYOUTÎ (m. 911 H.), Asmâ al-Moudallisîne, éditions « Dâr al-Jîl », Beyrouth, p. 81
[15] SHAMS AD-DÎN ADH-DHAHABÎ (m. 748 H.), Mîzân al-I'tidal, éditions « Dâr al-Koutoub al-‘Ilmiyyah », Beyrouth,
Liban, 1ère édition, 1995, tome 6, p. 101-102, notice n° 7357
[16] AL-'OUQAYLÎ (m. 322 H.), Kitâb ad-Dou'afâ al-Kabîr, éditions « Dâr as-Soumayghî Lil Nashr wal Tawzî’ », 1ère
édition, 2000, tome 4, p. 1210-1211, notice n° 1599
[17] AD-DÂRAQOUTNÎ (m. 385 H.), Kitâb ad-Dou'afâ wal Matroukîne, éditions « al-Maktab al-Islâmî », 1ère édition,
1980, p. 212, notice n° 461
[18] IBN HAJAR AL-'ASQALÂNÎ (m. 852 H.), Lisân al-Mîzân, éditions « Maktab al-Matbou’âte al-Islâmiyyah », tome 7, p.
52-53, notice n° 6623
[19] SHAMS AD-DÎN ADH-DHAHABÎ (m. 748 H.), Mîzân al-I'tidal, éditions « Dâr al-Koutoub al-‘Ilmiyyah », Beyrouth,
Liban, 1ère édition, 1995, tome 6, p. 23-24, notice n° 7076
[20] IBN HAJAR AL-‘ASQALÂNÎ (m. 852 H.), Taqrîb at-Tahzîb, éditions « Bayt al-Afkâr ad-Douwaliyyâh », p. 522, notice
n°5698

Collectif al-Hanifiyyah | Le Prophète Muhammad ‫ ﷺ‬a-t-il ordonné le meurtre de 65
‘Asmâ bint Marwân ?
[21] IBN 'ADÎ (m. 365 H.), Al-Kâmil fî Dou'afâ ar-Rijâl, éditions « Dâr al-Koutoub al-‘Ilmiyyah », Beyrouth,
Liban, tome 7, p. 324-327, notice n° 1644
[22] ABOU MUHAMMAD AL-MAQDISSÎ (m. 507 H.) Dhakhîratou al-Houffâdh, éditions « Dâr ad-Da’wah & Dâr as-Salaf »,
1ère édition, 1996, tome 5, p. 2577, tradition n° 5990
[23] IBN AL-JAWZÎ (m. 597 H.), Al-'ilal al-Moutanâhiyah fî al-Ahâdith al-Wâhiyah, éditions « Dâr al-Koutoub al‘Ilmiyyah », Beyrouth, 1ère édition, 1983, Liban, partie 1, p. 180-181, tradition n° 279
[24] MOULAVI CHERAGE ALI, A Critical Exposition of the Popular Jihad – showing that all the war of Mohammad were
defensive (Calcutta, 1885), éditions « Kessinger Legacy Reprints », p. 61-64
[25] AHMAD B. AS-SIDDÎQ AL-GHOUMÂRÎ (m. 1354 H.), Fath al-Wahhâb bî Takhrîj ahâdith al-Shihâb, éditions « ’Âlam alKoutoub & Maktabat al-Nahdah al-‘Arabiyyah », 1ère édition, 1988, tome 2, p. 89-90, tradition n° 550
[26] NÂSIR AD-DÎN AL-ALBÂNÎ (m. 1420 H.), Silsilat al-Ahâdith ad-Da'îfa wal Mawdoû'a, éditions « Maktabat al-Ma’ârif
Lil Nashr wal Tawzi’ », 1ère edition, 1992, Riyad, tome 13, p. 33-35, tradition n° 6013
[27] AL-BOUKHARI, Sahîh, tradition n° 2617
[28] MOUSLIM, Sahîh, tradition n° 1744
[29] MAXIME RODINSON, Mahomet, éditions du Seuil, 1994, p. 12-14
[30] Ibid. p. 14-15

Collectif al-Hanifiyyah | Le Prophète Muhammad ‫ ﷺ‬a-t-il ordonné le meurtre de 66
‘Asmâ bint Marwân ?

Asmaa bint marwan

  • 1.
    qwertyuiopasdfghjklzxcvbnmqwerty uiopasdfghjklzxcvbnmqwertyuiopasd fghjklzxcvbnmqwertyuiopasdfghjklzx cvbnmqwertyuiopasdfghjklzxcvbnmq Le meurtre de'Asmâ bint Marwân Étude historique critique wertyuiopasdfghjklzxcvbnmqwertyui opasdfghjklzxcvbnmqwertyuiopasdfg hjklzxcvbnmqwertyuiopasdfghjklzxc vbnmqwertyuiopasdfghjklzxcvbnmq wertyuiopasdfghjklzxcvbnmqwertyui opasdfghjklzxcvbnmqwertyuiopasdfg hjklzxcvbnmqwertyuiopasdfghjklzxc vbnmqwertyuiopasdfghjklzxcvbnmq wertyuiopasdfghjklzxcvbnmqwertyui opasdfghjklzxcvbnmqwertyuiopasdfg hjklzxcvbnmrtyuiopasdfghjklzxcvbn mqwertyuiopasdfghjklzxcvbnmqwert yuiopasdfghjklzxcvbnmqwertyuiopas dfghjklzxcvbnmqwertyuiopasdfghjklz xcvbnmqwertyuiopasdfghjklzxcvbnm qwertyuiopasdfghjklzxcvbnmqwerty 16/02/2014 Collectif al-hanifiyyah
  • 2.
    Collectif al-Hanifiyyah |Le Prophète Muhammad ‫ ﷺ‬a-t-il ordonné le meurtre de 2 ‘Asmâ bint Marwân ?
  • 3.
    Table des matières LEPROPHETE MUHAMMAD ‫ ﷺ‬A-T-IL ORDONNE LE MEURTRE DE ‘ASMA BINT MARWAN ? ................................... 4 INTRODUCTION ............................................................................................................................................................ 4 1 L’ALLEGATION ..................................................................................................................................................... 5 2 LES SOURCES DE LA TRADITION ........................................................................................................................... 6 3 RAPPELS SUR LES SCIENCES DU HADITH .............................................................................................................. 8 4 LA CRITIQUE EXTRINSEQUE OU LA CRITIQUE DES CHAINES DE TRANSMISSION ..................................................10 4.1 4.2 TABLEAU RECAPITULATIF ............................................................................................................................................. 10 SCHEMA PRESENTANT LES CHAINES DE TRANSMISSION ...................................................................................................... 12 4.2.1 Versions rapportées par al-Wâqidî et Ibn Ishâq/Ibn Hishâm................................................................................................................ 12 4.2.2 Version rapportée par Ibn ‘Abbâs ........................................................................................................................................................ 13 4.3 LES TRANSMETTEURS PROBLEMATIQUES DES VERSIONS D’AL-WAQIDI ET D’IBN ISHAQ/IBN HISHAM........................................... 14 4.3.1 Al-Hârith b. al-Fadl (ou b. Foudayl) ...................................................................................................................................................... 14 4.3.2 Muhammad b. 'Oumar al-Wâqidî ........................................................................................................................................................ 15 4.3.3 Ibn Ishâq .............................................................................................................................................................................................. 20 4.3.4 Les transmetteurs inconnus ................................................................................................................................................................. 22 4.1 LES TRANSMETTEURS PROBLEMATIQUES DE LA VERSION RAPPORTEE PAR IBN ‘ABBAS .............................................................. 22 4.1.1 Muhammad b. al-Hajjâj al-Lakhmî al-Wâsitî ....................................................................................................................................... 22 4.1.2 Moujâlid b. Sa'îd .................................................................................................................................................................................. 26 4.1.3 Muhammad b. Ibrâhîm b. 'Alâ ash-Shâmî............................................................................................................................................ 27 4.1.4 Al-Housayn b. Muhammad b. Ahmad ar-Raqî as-Sâkin ....................................................................................................................... 27 4.2 CONCLUSION QUANT AUX TRANSMETTEURS DE LA TRADITION ............................................................................................. 27 5 LES SAVANTS ET L’AUTHENTIFICATION DE LA TRADITION...................................................................................29 6 CRITIQUE INTRINSEQUE (LE CORPS DU TEXTE) : ANALYSE DES VERSIONS DU HADITH & MISE EN EVIDENCE DES INCOHERENCES ............................................................................................................................................................34 6.1 6.2 6.3 LES DIVERGENCES ET LES CONTRADICTIONS ..................................................................................................................... 34 LES ABSURDITES ........................................................................................................................................................ 35 CONTRADICTION AVEC LA SUNNA.................................................................................................................................. 36 7 CONCLUSION ......................................................................................................................................................37 8 ANNEXE A : LES SOURCES DE L’HISTOIRE ............................................................................................................39 Tableaux Tableau 1 : Répartition des sources en fonction des versions de la tradition .................................... 11 Tableau 2 : Tableau récapitulatif sur les chaînes de transmission ......................................................... 28 Tableau 3 : Les divergences/contradictions entre les différentes versions de la tradition .......... 34 Illustrations Figure 1 : Chaine de transmission suivant la tradition rapportée par Al-Wâqidî et Ibn Ishâq/Ibn Hishâm............................................................................................................................................................................ 12 Figure 2 : Chaine de transmission suivant la tradition rapportée par Ibn 'Abbâs ............................ 13 Collectif al-Hanifiyyah | Le Prophète Muhammad ‫ ﷺ‬a-t-il ordonné le meurtre de 3 ‘Asmâ bint Marwân ?
  • 4.
    Le Prophète Muhammad‫ ﷺ‬a-t-il ordonné le meurtre de ‘Asmâ bint Marwân ? Introduction Beaucoup d'islamophobes - et malheureusement même des personnes se réclamant de l'islâm – ainsi que certains orientalistes, avancent l’idée que le Prophète Muhammad (paix et bénédiction sur lui) aurait donné l’ordre d’assassiner une femme du nom de 'Asmâ bint Marwân parce que celle-ci l'insultait à travers ses poèmes. Le vice aurait même été poussé jusqu’au bout, puisque celle-ci aurait été assassinée dans la nuit alors qu’elle dormait au milieu de ses enfants. Cette accusation a été lancée par plusieurs personnalités telles que Zakaria Boutros ou Wafâ Sultân et nous la retrouvons également mentionnée dans les écrits de certains orientalistes tels que Maxime Rodinson. Pour cela, ils se sont basés sur certaines informations rapportées par les biographes du Prophète de l’Islâm tels qu’Ibn Ishâq. Il faut savoir que le thème de l’assassinat des poètes est l’un des thèmes de prédilection des orientalistes, des islamophobes et, malheureusement, de certains auteurs musulmans. Nous aurons l’occasion d’y revenir dans d’autres publications, s’il plait à Dieu. Cet article n’est consacré qu’à la réfutation du prétendu assassinat de ‘Asmâ bint Marwân. Ces accusations sont-elles fondées ? Quelles sont les sources de l’histoire ? Sont-elles fiables ? Nous tâcherons dans cet article d’être le plus exhaustif possible. Puisse Dieu le Très-Haut nous aider dans cette tâche. Collectif al-Hanifiyyah | Le Prophète Muhammad ‫ ﷺ‬a-t-il ordonné le meurtre de 4 ‘Asmâ bint Marwân ?
  • 5.
    1 L’allégation Afin desaisir l’importance de l’accusation ainsi que sa gravité, laissons la parole à l’orientaliste Maxime Rodinson (1915 - 2004). Dans sa biographie du Prophète Muhammad (paix et bénédiction sur lui), l’auteur affirme : Le retour de Badr sonna l’heure du règlement des comptes. Les païens d’abord et, à l’accoutumée, les spécialistes du verbe, les poètes. On a lu plus haut les vers hauts en couleur de ‘Açmâ’ bint Marwân. Quand ils furent rapportés (ou des vers analogues) à l’Annonciateur, il dit tout haut : « Est-ce que personne ne me débarrassera de la fille de Marwân ? » Il y avait là un homme du clan de la poétesse, ‘Omayr ibn ‘Adi. Il n’avait pas été à Badr, non plus qu’aucun de son clan. Bonne raison pour faire preuve de zèle. Le soir même, il s’introduisit chez elle. Elle dormait au milieu de ses enfants. Le dernier, encore au sein, sommeillait sur sa poitrine. Il la transperça de son épée et le lendemain alla trouver l’Annonciateur. « Il dit : Envoyé de Dieu, je l’ai tuée ! – Tu as secouru Allah et son Envoyé, ‘Omayr, repartit celui-ci. – ‘Omayr questionna : Est-ce que je supporterai quelque chose à cause d’elle, Envoyé de d’Allah ? – Il répondit : Deux chèvres ne choqueront pas leurs cornes pour elle ! – ‘Omayr retourna alors dans son clan où, ce jour-là, il y avait une grosse émotion au sujet de la fille de Marwân. Elle avait cinq fils… ‘Omayr dit : Banou Khatma ! J’ai tué la fille de Marwân. Tramez quelque chose contre moi, mais ne me faites pas attendre. » (Cette phrase est une citation du Coran.) Personne ne bougea. L’annaliste poursuit : « Ce jour-là fut le premier jour où l’Islam se montra puissant chez les Banou Khatma. Le premier d’entre eux qui se fit musulman avait été ‘Omayr… Le jour où la fille de Marwân avait été tuée, les hommes de Banou Khatma se convertirent à cause de ce qu’ils avaient vu de la puissance de l’Islam. » Le coup avait réussi. L’assassinat, comme la guerre qui est un cas particulier, est la poursuite de la politique par d’autres moyens. L’exploit de ‘Omayr est classé par les chroniqueurs parmi « les expéditions » du prophète. [1] Ainsi, le Prophète (paix et bénédiction sur lui) aurait demandé à ‘Oumayr b. ‘Adî d’assassiner une femme, qui plus est, mère de cinq enfants, tout simplement parce que celle-ci l’insultait à travers des poèmes satiriques. Maxime Rodinson, qui s’en donne à cœur joie d’ailleurs, n’a pas inventé les faits, il s’est basé sur certaines de nos références. Alors quelles sont les sources de cette histoire ? C’est ce que nous allons voir dans la prochaine partie. Collectif al-Hanifiyyah | Le Prophète Muhammad ‫ ﷺ‬a-t-il ordonné le meurtre de 5 ‘Asmâ bint Marwân ?
  • 6.
    2 Les sourcesde la tradition L'histoire a été rapportée dans plusieurs ouvrages (cf. Annexe A : Les sources de l’histoire). Les références sont les suivantes : 1. AL-WAQIDI (129/130 - 206/207/209 H.), Kitâb al-Maghâzî (Le livre des expéditions), éditions « ‘Âlam alKoutoub », 3ème édition, 1984, tome 1, p. 172-174 2. IBN ISHAQ (m. 151 H.), Muhammad, Traduction, introduction et notes 'Abdurrahmân Badawi, éditions « AlBouraq », 2001, tome II, p. 562-563 3. IBN SA’D (m. 230 H.), Kitâb at-Tabaqât al-Kabîr (Le Grand Livre des générations), éditions « Maktabat alKhânjî », 1ère édition, 2001, Le Caire, tome 2, p. 25 4. AL-MOUTAHHAR B. AT-TAHIR AL-MAQDISSI (m. 355 H.), Kitâb al-Bad’i wal Târîkh (Le Livre du Commencement et de l’Histoire), éditions « Maktabat ath-Thaqâfa ad-Dîniyyah », tome 4, p. 194 5. ‘ALI B. ‘OUMAR AL-HARBI (m. 386 H.), Al-Fawa'îd al-Mountaqâ 'an ash-Shouyoukh al-'Awâlî (Les bénéfices sélectionnés des sheikhs distingués), éditions « Dâr al-Watan Lil Nashr », 1ère édition, 1999, Riyad, Arabie Saoudite, p. 268-269, tradition n°50 6. AL-QOUDA’I (m. 454 H.), Mousnad ash-Shihâb, éditions « Moua’ssasate ar-Risâlah », 1ère édition, 1985, tome 2, p. 46-48, traditions n°856, 857 et 858 7. AL-KHATIB AL-BAGHDADI (m. 463 H.), Târîkh Baghdâd (Histoire de Bagdad), éditions « Dâr al-Gharb alIslâmî », 1ère édition, 2001, tome 15, p. 119 8. AL-QADI ‘IYAD (m. 544 H.), Ash-Shifâ (La Guérison), éditions « Dâr al-Kitâb al-‘Arabî », 1984, partie 2, p. 952 9. IBN ‘ASAKIR (m. 571 H.), Târîkh Madînat Dimaskh (Histoire de la ville de Damas), éditions « Dâr al-Gharb alIslâmî », tome 51, p. 224-225 10. IBN BASHKOUWAL (m. 578 H.), Kitâb al-Ghawâmid wal Moubhamât (Le livre des ambiguïtés et des indéterminés), éditions « Dâr al-Andalous al-Khadrâ », 1ère édition, 1994, tome 2, p. 530-532, traditions n°513 & 514 11. AS-SOUHAYLI (m. 581 H.), ar-Rawd al-Ounouf fî Sharh as-Sîrâ an-Nabawîyyah lî Ibn Hishâm (Les jardins vierges dans l'explication de la biographie prophétique d'Ibn Hishâm), éditeur « Ridâ Tawfîq ‘Afîfî », tome 7, p.499-501 12. IBN AL-JAWZI (m. 597 H.), al-Mountadhim fî Târîkh al-Moulouk wal Oumam (Sélection ordonnée dans l'histoire des rois et des nations), tome 3, p. 135 & tome 4, p. 262-263 13. IBN TAYMIYYAH (m. 728 H.), As-Sârim al-Masloul 'alâ Châtim ar-Rasoul (L'épée dégainée contre celui qui insulte le Messager), éditions « Ramâdî Lil-Nashr & Al-Mou’min Lil-Tawzî’», 1ère édition, 1997, tome 2, p. 195-198 14. IBN SAYYID AN-NAS (m. 734 H.), 'Ouyoun al-Athar fî Founoûn al-Maghâzî wash-Shamâ'îl was-Siyar (Regard sur l'héritage dans l'art militaire, les bons caractères et les biographies), éditions « Dâr Ibn Kathîr » et « Maktabat Dâr at-Tourâth » tome 1, p. 441-442 15. SHAMS AD-DIN ADH-DHAHABI (m. 748 H.), Târîkh al-Islâm (Histoire de l’islam), éditions « Dâr al-Gharb alIslâmî », tome 1, p. 85 Collectif al-Hanifiyyah | Le Prophète Muhammad ‫ ﷺ‬a-t-il ordonné le meurtre de 6 ‘Asmâ bint Marwân ?
  • 7.
    16. IBN KATHIR(m. 774 H.), Al-Bidaya wal Nihâya (Le commencement et la fin), éditions « Dâr Hijr », 1ère édition, 1997, tome 8, p. 20-21 17. IBN HAJAR AL-‘ASQALANI (m. 852 H.), Al-Isâbah fî Tamyîz as-Sahâbah (La distinction correcte des Compagnons), vérifié par ‘Abd Allâh b. ‘Abd al-Mouhsin at-Turkî, Le Caire, 2008, tome 7, p. 524, notice n°6073 18. MUHAMMAD B. YOUSOUF AS-SAHILI (m. 942 H.), Souboul al-Houdâ war-Rashâd fî Sîrat Kheyr al-'Ibâd (Les voies de la guidance dans la biographie du meilleur des serviteurs), Le Caire, 1997, tome 6, p. 36-37 19. ‘ALA AD-DINE AL-MOUTTAQI AL-HINDI (m. 975 H.), Kanz al-'Oumâl fî Sounan al-Aqwâl wal Af’âl (Le trésor des travailleurs dans les traditions des paroles et des actes), éditions « Moua’ssasate ar-Risâlah », 5ème édition, 1985, tome 12, p. 429, tradition n°35491 Nous avons essayé d’être le plus exhaustif possible et les références citées couvrent les dix premiers siècles de l’hégire. Il est évident que les sources tardives ne font références, au final, qu’aux sources primaires. Avant de passer à la critique de l’histoire, un petit rappel sur les sciences du hadîth (= tradition prophétique) est nécessaire. Collectif al-Hanifiyyah | Le Prophète Muhammad ‫ ﷺ‬a-t-il ordonné le meurtre de 7 ‘Asmâ bint Marwân ?
  • 8.
    3 Rappels surles sciences du hadîth L’invention de traditions a été le lot partagé par toute l’humanité. En effet, pas une seule civilisation n’échappe à cette règle. Ce phénomène récurrent dans l’histoire de l’humanité peut s’expliquer de différentes manières notamment à travers les enjeux politiques, les débats théologiques, les profits personnels, etc. Il en est ainsi de même pour la civilisation musulmane. Les premiers savants de l’islâm ont très vite pris conscience de ce danger et se sont rendu compte que mentir sur le Prophète c’était en fin de compte mentir sur l’islâm. Ils ont donc dû s’adapter et définir ce qu’on appelle la science du hadîth, c’est-à-dire la science traitant des traditions prophétiques. Pour cela certaines règles ont été établies ; et afin de les comprendre, il nous faut définir ce qu’est un hâdith. Un hadîth est composé : - d’une chaine de transmetteurs, c’est-à-dire de l’ensemble des personnes qui rapporte la tradition jusqu’au Prophète Muhammad (paix et bénédiction sur lui) qu’on appelle en arabe isnâd ou sanad. d’un contenu et qu’on appelle en arabe matn. Pour qu'un hadîth soit déclaré authentique, celui-ci doit respecter cinq critères, à savoir « la continuité de la chaîne, l'honnêteté du transmetteur, la fiabilité, l'exemption de marginalité, l'absence de défaut. » [2] Nous lisons dans l’ouvrage consacré aux sciences du hadîth du docteur Abdelmadjid Ihaddadene, professeur à l'I.E.S.H. de Paris : Les traditionnistes s'accordent sur cinq critères que chaque hadîth doit satisfaire pour être catégorisé dans les hadîth authentiques. Ces critères sont les suivants : 1. La continuité de la chaine de transmission (ittisâl as-sanad) : la chaîne ne doit pas comporter de vides ou de personnes anonymes à partir du premier rapporteur jusqu'au Prophète (paix et bénédictions sur lui). [...] 2. La probité religieuse de chaque transmetteur ('adala) : Chaque transmetteur doit être musulman, majeur, ne commet pas de grands péchés (notamment le mensonge) et ne récidive pas dans les petits péchés. 3. La probité intellectuelle (Dabt) : Chaque transmetteur ne doit pas être en opposition avec les transmetteurs sûrs, ne doit pas avoir une mémoire déficiente, ne commet pas d'erreurs grossières, ne doit pas être distrait. Il doit préserver ses écrits (notamment contre des rajouts externes). [...] 4. La non-marginalité ('adam ash-shudhûdh) : Lorsqu'un hadîth a satisfait aux trois conditions précédentes, il peut être considéré comme marginal (Shâdh) lorsqu'il est en opposition avec la version de transmetteurs plus sûrs. [...] 5. Absence de vice caché ('adam al-'illa) : Le critère précédent fait partie en réalité de ce critère important, car la marginalité est une forme de vice caché. Beaucoup de traditionnistes le citent séparément pour montrer l'importance d'une comparaison systématique de toutes les versions du même hadîth ou avec d'autres hadîth comprenant le même thème. Le vice caché peut se présenter au niveau de la chaîne de transmission, du texte du hadîth ou des deux à la fois. [...] [3] Collectif al-Hanifiyyah | Le Prophète Muhammad ‫ ﷺ‬a-t-il ordonné le meurtre de 8 ‘Asmâ bint Marwân ?
  • 9.
    Si l’une deces cinq conditions n’est pas remplie, alors la tradition n’est pas considérée comme étant authentique par les traditionnistes [4]. Rentrons maintenant dans le vif du sujet et posons-nous la question suivante : est-ce que le hadîth mentionnant l’assassinat d'Asmâ bint Marwân respecte ces cinq critères ? Passons tout d’abord à la critique extrinsèque, c’est-à-dire à la critique des chaînes de transmission de la dite tradition. Collectif al-Hanifiyyah | Le Prophète Muhammad ‫ ﷺ‬a-t-il ordonné le meurtre de 9 ‘Asmâ bint Marwân ?
  • 10.
    4 La critiqueextrinsèque ou la critique des chaînes de transmission 4.1 Tableau récapitulatif En analysant minutieusement les traditions (cf. 88), nous pouvons les répartir en deux versions. La première est celle rapportée par ‘Abd Allâh b. al-Hârith b. Fadl selon son père tandis que la deuxième est rapportée par Ibn ‘Abbâs. La première version peut également être subdivisée en deux autres versions qui en réalité en découlent : celle rapportée par al-Wâqidî et celle rapportée par Ibn Ishâq / Ibn Hishâm. Nous verrons pourquoi dans la critique du contenu de la tradition. Au final, nous pouvons donc dire qu’il existe trois versions de l’histoire. Le tableau suivant redistribue les références que nous avons mentionnées en fonction des versions de la tradition [1]. [1] Certains des auteurs ont mélangé les différentes versions ou les ont toutes citées, c’est pour cela que certains noms reviennent dans différentes colonnes.) Collectif al-Hanifiyyah | Le Prophète Muhammad ‫ ﷺ‬a-t-il ordonné le meurtre de 10 ‘Asmâ bint Marwân ?
  • 11.
    Version 1 Version 2 Version3 Al-Wâqidî Ibn Ishâq / Ibn Hishâm Ibn ‘Abbâs 1) AL-WAQIDI (129/130 - 206/207/209 H.), Kitâb al-Maghâzî (Le livre des expéditions) 1) IBN ISHAQ (m. 151 H.) / IBN HISHAM (m. 213 H.), As-Sîra (La biographie du Prophète) 2) AL-QOUDA'I (m. 454 H.), Mousnad ashShihâb, tradition n°858 Références (avec la chaîne de transmission mentionnée) 1) 'ALI IBN 'OUMAR AL-HARBI (m. 386 H.), Al-Fawa'îd al-Mountaqâ 'an ashShouyoukh al-'Awâlî (Les bénéfices sélectionnés des cheikhs distingués), tradition n°50 2) AL-QOUDA'I (m. 454 H.), Mousnad ash-Shihâb, traditions n°856 et 857 3) BASHKOUWAL (m. 578 H.), Kitâb alGhawâmid wal Moubhamât (Le livre des ambiguïtés et des indéterminés), tradition n°514 3) AL-KHATIB AL-BAGHDADI (m. 463 H.), Târîkh Baghdâd (Histoire de Bagdâd) 4) IBN 'ASAKIR (m. 571 H.), Târikh Madînat Dimashk (Histoire de la ville de Damas) 5) BASHKOUWAL (m. 578 H.), Kitâb alGhawâmid wal Moubhamât (Le livre des ambiguïtés et des inconnus), tradition n°513 1) IBN SA'D (m. 230 H.), Kitâb at-Tabaqât (le grand livre des générations) 2) IBN AL-JAWZI (m. 597 H.), alMountadhim fî Târîkh al-Moulouk wal Oumam (Sélection ordonnée dans l'histoire des rois et des nations), tome 3, p. 135 & tome 4, p. 262-263 Références (la chaîne de transmission est manquante et le texte peut être simplement résumé) 3) IBN TAYMIYYAH (m. 728 H.), As-Sârim al-Masloul 'alâ châtim ar-Rasoul (L'épée dégainée contre celui qui insulte le Messager) 4) IBN SAYYID AN-NAS (m. 734 H.), 'Ouyoun al-Athar fî Founoûn al-Maghâzî wash-Shamâ'îl was-Siyar (Regard sur l'héritage dans l'art militaire, les bons caractères et les biographies) 5) SHAMS AD-DINE ADH-DHAHABI (m. 748 H.), Târîkh al-Islâm (Histoire de l'Islâm) 6) IBN HAJAR AL-‘ASQALANI (m. 852 H.), AlIsâbah fî Tamyîz as-Sahâbah (La distinction correcte des Compagnons), notice n°6073 1) AL-MOUTAHHAR IBN AT-TAHIR ALMAQDISSI (m. 355 H.), Al-Bad'ou wal Târîkh (Le Commencement et l'Histoire) 2) AS-SOUHAYLI (m. 581 H.), arRawd al-Ounouf fî Sharh as-Sîrâ an-Nabawîyah lî Ibn Hishâm (Les jardins vierges dans l'explication de la biographie prophétique d'Ibn Hishâm) 3) IBN KATHIR (m. 774 H.), AlBidaya wal Nihâya (Le commencement et la fin) 4) IBN HAJAR AL-‘ASQALANI (m. 852 H.), Al-Isâbah fî Tamyîz asSahâbah (La distinction correcte des Compagnons), notice n°6073 1) AL-QADI ‘IYAD (m. 544 H.), Ash-Shifâ (La Guérison) 2) IBN TAYMIYYAH (m. 728 H.), As-Sârim al-Masloul 'alâ châtim ar-Rasoul (L'épée dégainée contre celui qui insulte le Messager) 3) ‘ALA AD-DINE AL-MOUTTAQI AL-HINDI (m. 975 H.), Kanz al-'Oumâl fî Sounan al-Aqwâl wal Af’âl (Le trésor des travailleurs dans les traditions des paroles et des actes), tradition n°35491 4) MUHAMMAD B. YOUSOUF AS-SAHILI (m. 942 H.), Souboul al-Houdâ war-Rashâd fî Sîrat Kheyr al-'Ibâd (Les voies de la guidance dans la biographie du meilleur des serviteurs) 5) MUHAMMAD B. YOUSOUF AS-SAHILI (m. 942 H.), Souboul al-Houdâ war-Rashâd fî Sîrat Kheyr al-'Ibâd (Les voies de la guidance dans la biographie du meilleur des serviteurs) 7) MUHAMMAD B. YOUSOUF AS-SAHILI (m. 942 H.), Souboul al-Houdâ war-Rashâd fî Sîrat Kheyr al-'Ibâd (Les voies de la guidance dans la biographie du meilleur des serviteurs) Tableau 1 : Répartition des sources en fonction des versions de la tradition Dans la section suivante, nous verrons les chaînes de transmission de ces versions. Collectif al-Hanifiyyah | Le Prophète Muhammad ‫ ﷺ‬a-t-il ordonné le meurtre de 11 ‘Asmâ bint Marwân ?
  • 12.
    4.2 Schéma présentantles chaînes de transmission 4.2.1 Versions rapportées par al-Wâqidî et Ibn Ishâq/Ibn Hishâm Ibn Bashkouwâl Muhammad b. Ahmad Abou ‘Alî al-Ghassânî Abou ‘Oumar an-Namarî Abou ‘Amrou Muhammad b. Salâmah Al-Qoudâ’î Khalaf b. Qâsim Ibn as-Sakan Muhammad b. Ahmad al-Asbahânî al-Hasan b. 'Alî at-Toustarî Dhou an-Noun b. Muhammad Al-Hasan b. 'Abd Allâh al-'Askarî ‘Alî b. Muhammad Yahya b. Muhammad ‘Abbâs b. ‘Abd Allâh Abou Bakr b. 'Abd al-Wahhâb Muhammad b. Muhammad b. ‘Oumar Al-Wâqidî Ibn Ishâq / Ibn Hishâm ‘Abd Allâh b. al-Hârîth b. Fadl al-Hârîth b. Fadl Légende : Auteur qui rapporte la tradition dans son ouvrage Transmetteur problématique Figure 1 : Chaine de transmission suivant la tradition rapportée par Al-Wâqidî et Ibn Ishâq/Ibn Hishâm Collectif al-Hanifiyyah | Le Prophète Muhammad ‫ ﷺ‬a-t-il ordonné le meurtre de 12 ‘Asmâ bint Marwân ?
  • 13.
    4.2.2 Version rapportéepar Ibn ‘Abbâs Ibn ‘Asâkir Ibn Bashkouwâl Ibn Hamdân Abou al-Hasan ‘Abd ar-Rahmân b. ‘Abd Allâh ash-Shâhid Muhammad b. Ishâq ath-Thaqafî Abou Bakr b. ‘Abd ar-Rahmân Muhammad b. as-Sabbâh Sa’îd b. Maslamah Abou Bakr Muhammad b. al-Housayn Abou ‘Abd Allâh al-Housayn b. Muhammad al-Bâri’ Abou Ghâlib ‘Abd Allâh b. Ahmad b. Barkah as-Samsâr Abou ‘Alî al-Hasan b. alMouthaffâr Abou al-Ghanâ’îm b. al-Ma’moun Muhammad b. Salâmah Al-Qoudâ’î Al-Khatîb al-Baghdâdî Abou at-Tâhîr Muhammad b. al-Housayn b. Muhammad b. Sa'doune al-Mawsilî Al-Hasan b. Abî Bakr Abou al-Hasan ‘Alî b. ‘Oumar b. Muhammad al-Harbî al-Hanbalî asSoukkârî Abou al-Fadl Ja'far b. Ahmad b. Muhammad as-Sabbâh al-Jourjânî Muhammad b. Ibrâhîm b. ‘Alâ ash-Shâmi Abou Sahl Ahmad b. Muhammad b. ‘Abd Allâh al-Qattân Abou 'Abd Allâh al-Housayn b. Muhammad b. Ahmad ar-Raqî as-Sâkin Abou ‘Alî Ahmad b. Bishr al-Marthadî Abou Bakr Ahmad b. Ibrâhîm b. ‘Alâ ash-Shâmi Mouslim b. ‘Isâ Abou Ibrâhîm Muhammad b. al-Hajjâj al-Lakhmî al-Wâsitî Moujâlid b. Sa’îd Ash-Sha’bî Légende : Ibn ‘Abbâs Auteur qui rapporte la tradition dans son ouvrage Transmetteur problématique Figure 2 : Chaine de transmission suivant la tradition rapportée par Ibn 'Abbâs Collectif al-Hanifiyyah | Le Prophète Muhammad ‫ ﷺ‬a-t-il ordonné le meurtre de 13 ‘Asmâ bint Marwân ?
  • 14.
    4.3 Les transmetteursproblématiques des versions d’al-Wâqidî et d’Ibn Ishâq/Ibn Hishâm Commençons par les transmetteurs des versions rapportées par al-Wâqidî et Ibn Ishâq/Ibn Hishâm. 4.3.1 Al-Hârith b. al-Fadl (ou b. Foudayl) C'est le premier transmetteur de la version d'al-Wâqidî ainsi que celle d’Ibn Ishâq/Ibn Hishâm. Nous lisons dans l’ouvrage Taqrîb at-Tahdhîb (Approche de la synthèse) du savant Ibn Hajar al-‘Asqalânî : ‫1042- الحارث ابن فضيل األنصاري الخطمي أبو عبد هللا المدني ثقة من السادسة م د س ق‬ 1042 - al-Hârith b. Foudayl al-Ansârî al-Khatmî - Abou 'Abd Allâh le médinois : de confiance ; fait partie de la 6ème génération [selon la classification d'Ibn Hajar, c'est-à-dire les suivants qui n'ont pas rencontrés les compagnons du prophète (paix et bénédictions sur lui)]. [5] On voit donc qu'il faisait partie de la 6ème génération selon la classification de l'érudit Ibn Hajar. Ce qui veut dire qu'il n'a jamais connu les Compagnons encore moins le prophète (paix et bénédiction sur lui). Son hadîth est donc détaché (ar: moursal). Ainsi, cette version du hadîth est au minimum détachée et ne peut servir de preuve, car l'imâm Mouslim, le célèbre traditionniste, explique dans l'introduction de son recueil : ‫والمرْ سل منَ الروايَات في أَصْ ل قَوْ لنَا، وقَوْ ل أَهل الع ْلم بِاألَخبَار لَيْس بِحجَّة‬ ُ َ ِ ْ ْ ِ ِْ ِ ْ ِ َ ِ ِ ِ ِ َ ِّ ِ ُ َ ُْ َ Pour nous ainsi que pour les gens de science dans les informations rapportées, la tradition détachée (moursal) ne constitue pas une preuve. [6] À partir de là, il devient évident que la version rapportée par al-Wâqidî et Ibn Ishâq/Ibn Hishâm tout simplement rejeté en regard de la science des hadîths. Ceci constitue une des raisons pour laquelle cette tradition n’a jamais été rapportée dans aucun des recueils majeurs reconnus par la tradition sunnite. Collectif al-Hanifiyyah | Le Prophète Muhammad ‫ ﷺ‬a-t-il ordonné le meurtre de 14 ‘Asmâ bint Marwân ?
  • 15.
    4.3.2 Muhammad b.'Oumar al-Wâqidî L’autre rapporteur problématique dans la version rapportée par al-Wâqidî est al-Wâqidî luimême ! Regardons attentivement ce que les savants du hadith disent de lui. 1. Al-Boukhârî (m. 256 H.), at-Târikh al-Kabîr (Le grand historique) َْ ‫503 - محمد بْن عمر الواقدي مدني قاضي بغداد عَن معمر ومالك، سكتوا عنهُ، تركه أَحْ مد وابْن‬ َّ َ ُ َ َ َْ ْ َُ .‫نمير، مات سنة سبع ومائتين أو بعدها بقليل‬ 543 - Muhammad b. 'Oumar al-Wâqidî. Médinois. Juge de Baghdâd selon Ma'mar et Mâlik qui se sont tut à son sujet. Ahmad et Ibn Ma'în l'ont délaissé. Il est mort en 207 ou un peu plus tard. [7] 2. Mouslim (m. 261 H.), al-Kounâ wal-Asmâ (Les Kounâ[2] et les noms des transmetteurs) [2] Kounâ (pluriel) - sing: Kounya - : On désigne quelqu'un par le lien de paternité ou de maternité qui le lie avec son enfant aînée, fille ou garçon. Par exemple : Abou al-Hasan (le père d'al-Hasan) pour désigner 'Ali Ibn Abî Talîb, que la paix de Dieu soit sur eux. Ou encore la mère des croyants Oum Habîba (la mère de Habîba), que la paix de Dieu soit sur elle, pour désigner Ramla bint Abî Soufyân, l'épouse du prophète (paix et bénédictions sur lui). Collectif al-Hanifiyyah | Le Prophète Muhammad ‫ ﷺ‬a-t-il ordonné le meurtre de 15 ‘Asmâ bint Marwân ?
  • 16.
    .‫1352- أبو عبدهللا محمد بن عمر بن واقد الواقدي قاضي بغداد متروك الحديث‬ 1952 - Abou 'Abd Allâh Muhammad b. 'Oumar b. Wâqid al-Wâqidî. Il est rejeté dans le hadîth. [8] 3. An-Nasâ'î (m. 303 H.), Kitâb ad-Dou'afâ wal Matroukîne (Le livre des faibles et des rejetés [dans le hadîth]) َْ ِ َْ ‫755 - محمد بن عمر الواقِدي مترُوك الحديث‬ َِ َّ َ ُ 557 - Muhammad ibn 'Oumar al-Wâqidî : Il est rejeté dans le hadîth. [9] 4. Al-'Ouqaylî (m. 322 H.), Kitâb ad-Dou'afâ al-Kabîr (Le grand livre des transmetteurs faibles), p. 1265-1267, notice n°1670 َّ َ ٌّ ِ َ ِ َ ْ :‫0761- محمد بْن عمر بن واقِد الواقِديُّ مدينِي حدثَنِي آدم بْن موسى قَال: سمعْت البُخاري قَال‬ َ َّ ِ َ ْ ُ ِ َ َ َ ُ ُ َُ َ ِ ْ َ َ ُ ُ ُ َّ َ ُ َ َ ْ َ َ ٌّ ِ َ ِ َ ْ , ‫محمد بْن عمر بن واقِد الواقِديُّ مدينِي , سكنَ بَغدَاد كانَ قَاضيًا , قَال البُخاريُّ : مترُوك الحديث‬ ِ ِ َ ْ ُ َْ ِ َ ِ ْ َ َ ُ ُ ُ َّ َ ُ ِ َ ْ َ َ َ .‫تَركهُ أَحْ مد، وابْن نُميْر، وابْن المبَارك، وإِسماعيل بْن زكريَّا‬ َ ُ َ َُ ِ َ َ ُ ُ ِ َْ َ ِ َ ُْ ُ َ Collectif al-Hanifiyyah | Le Prophète Muhammad ‫ ﷺ‬a-t-il ordonné le meurtre de 16 ‘Asmâ bint Marwân ?
  • 17.
    […] ُ َِ َ ,‫حدثَنَا معاويَةُ بْن صالِح قَال: سمعْت يَحْ يَى بنَ معين، يَقُولُ: محمد بْن عمر بن واقِد لَيْس بِشيء‬ ْ َ َ َ ُ َِ ْ َ ِ ْ َ َ ُ ُ ُ َّ َ ُ ِ َ ُ َّ َ ُّ‫وفِي موْ ضع آخر: الواقِدي‬ ِ َْ َ َ ِ َ َ […] َّ َ َ َْ ُ َُ َ ‫قَال: أَبُو عبد هللاِ , قَال أَحْ مد بْن حنبَل: هُو كَا‬ َ َِْ […] َ ِ َْ َ َ َّ َ ‫حدثَنَا أَبُو دَاودَ، أَخبَرنِي من سمع علِي بنَ المدينِي، يَقُولُ: روى الواقِديُّ ثََلثِينَ أَ ْلفَ حديث غريب‬ ُ َ ْ َِ ِّ ِ َ ْ ْ َّ َ َ ِ َ ْ َ ِ َ َّ َ ُّ َ َّ َ ،‫حدثَنَا عمرُو بْن موسى السِّيرافِي، حدثَنَا المغيرةُ بْن محمد المهَلَّبي قَال: سمعْت علِي بنَ المديني‬ َ ُ ُ َْ ِّ ِ ِ َ ْ ْ َّ َ ُ ِ َ َ ُّ ِ ُ ْ َّ َ ُ ُ َ ِ ُ ْ ََ ََ ِ َِ ْ َ َ ِّ ِ َ ْ ِ ِ ْ ِ ُ ‫يَقُولُ: الهَيثَم بْن عدي أَوْ ثَق عندي منَ الواقِدي , وَل أَرْ ضاهُ فِي الحديث , وَل فِي األَنسا ِ , وَل فِي‬ ٍّ ِ َ ُ ُ ْ ْ َ ْ ْ َ ‫شيء‬ ْ َ 1670 - Muhammad b. 'Oumar b. Wâqid al-Wâqidî le Médinois. Âdam b. Moussâ m’a informé qu’il a entendu al-Boukhârî dire : Muhammad b. ‘Oumar b. Wâqid al-Wâqidî est médinois, il a vécu à Bagdad et était juge. Il ajouta : Il est rejeté dans le hadîth. L’ont rejeté Ahmad, Ibn Noumayr, Ibn al-Moubârak, et Ismâ’îl b. Zakariyyah. [...] Muhammad b. Ahmad nous a informés que Mu’âwiyyah b. Sâlih a dit : J’ai entendu Yahya b. Ma’în dire : Muhammad b. ‘Oumar b. Wâqid ne vaut rien. Et autre part, il ajouta : Al-Wâqidî est faible. [...] Abou 'Abd Allâh a dit : Ahmad a dit : C'est un menteur. [...] Abou Dawoûd nous a rapporté qu’il a entendu 'Alî b. al-Madinî dire : al-Wâqidî a rapporté 30 000 hadîths étranges. ‘Amrou b. Moussâ as-Sîrâfî nous a informés qu’al-Moughîrâ b. Muhammad al-Mouhallabî a dit : J’ai entendu ‘Ali b. al-Madînî dire : Al-Haytham b. ‘Adî est plus digne de confiance qu’al-Wâqidî, et je ne l’accepte aucunement ni dans le hadîth, ni dans les généalogies, ni dans quoi que ce soit d’autre d’ailleurs ! [10] 5. Ibn al-Jawzî (m. 597 H.), Kitâb ad-Dou'afâ wal Matroukîne (Le livre des faibles et des rejetés [dans le hadîth]) Collectif al-Hanifiyyah | Le Prophète Muhammad ‫ ﷺ‬a-t-il ordonné le meurtre de 17 ‘Asmâ bint Marwân ?
  • 18.
    ‫َْ‬ ‫ْ‬ ‫3525 - محمدبن عمر بن واقد أَبُو عبد هللا األَسلَمي الواقِدي قَاضي بَغدَاد قَال أَحْ مد بن حنبَل هُو‬ ‫َ‬ ‫ِ‬ ‫ْ ْ ِ َْ ِ‬ ‫ُ َ َّ‬ ‫َ‬ ‫َ‬ ‫َ َّ‬ ‫َ‬ ‫كَا كانَ يقلب األَحاديث يلقِي حديث ابْن أخي الزهري على معمر ونَحْ و ذا وقَال يحيى لَيْس بِثِقَة‬ ‫َ‬ ‫َ َ َ‬ ‫َِ‬ ‫ْ َ ِ‬ ‫َ‬ ‫ُّ ْ ِ‬ ‫َ َ ْ َ ْ‬ ‫وقَال مرة لَيْس بِشيء َل يكتب حديثه وقَال البُخاري والرازي والنَّسائي متروك الحديث وذكر‬ ‫َ َ ِ َْ ُ‬ ‫َ َ‬ ‫َ َ‬ ‫َِ‬ ‫َِ‬ ‫َ‬ ‫َ ِ‬ ‫الرَّازي والنَّسائِي أَنه كانَ يضع الحديث وقَال الدراقطني فِيه ضعف وقَال ابْن عدي أَ‬ ‫َ‬ ‫حاديثه غير‬ ‫َ َ‬ ‫َ َ‬ ‫ِ َ َ‬ ‫َ ِ‬ ‫ِ‬ ‫َِ‬ ‫َ ْ َ ِْ‬ ‫محْ فُوظَة والبََلء منهُ‬ ‫َ‬ ‫.‪3137 - Muhammad b. 'Oumar b. Wâqid, Abou 'Abd Allâh, al-Aslamî, al-Wâqidî, juge de Bagdâd‬‬ ‫‪Ahmad b. Hanbal a dit : C'est un menteur qui inversait les hadiths, comme ceux du fils du frère az‬‬‫.‪Zouhrî avec ceux de Ma'mar, etc‬‬ ‫‪Yahya a dit : Il n'est pas de confiance et il dit une autre fois : Il ne vaut rien, son hadîth ne doit pas‬‬ ‫.‪être écrit‬‬ ‫.‪Al-Boukhârî, ar-Râzî et an-Nasâ'î ont dit : Il est rejeté dans le hadîth‬‬ ‫.‪An-Nasâ'î et ar-Râzî ont mentionné qu'il inventait les hadîths‬‬ ‫.‪Ad-Dâraqoutnî a dit : Il y a de la faiblesse en lui‬‬ ‫]11[ .‪Ibn ‘Adî a dit : Ses hadîths ne sont pas préservés, le fléau vient de lui‬‬ ‫‪‬‬ ‫‪‬‬ ‫‪‬‬ ‫‪‬‬ ‫‪‬‬ ‫‪‬‬ ‫‪6. Shams ad-Dîn adh-Dhahabî (m. 748 H.), Mîzân al-I'tidal (la Balance de la‬‬ ‫)‪qualité d'honorabilité‬‬ ‫9997 - محمد بن عمر [ق] بن واقد األسلمي، موَلهم الواقدي المدني القاضي، صاحب‬ ‫التصانيف، وأحد أوعية العلم على ضعفه.‬ ‫]…[‬ ‫قال أحمد بن حنبل: هو كَا ، يقلب األحاديث، يلقى حديث ابن أخي الزهري‬ ‫على معمر ونحو ذا.‬ ‫وقال ابن معين: ليس بثقة.‬ ‫وقال - مرة: َل يكتب حديثه / وقال البخاري وأبو حاتم: متروك.‬ ‫وقال أبو حاتم أيضا والنسائي: يضع الحديث.‬ ‫وقال الدارقطني: فيه ضعف.‬ ‫وقال ابن عدي: أحاديثه غير محفوظة والبَلء منه.‬ ‫وقال ابن الجوزي وغيره: هو محمد بن أبي شملة.‬ ‫دلسه بعضهم.‬ ‫]…[‬ ‫81 ‪ a-t-il ordonné le meurtre de‬ﷺ ‪Collectif al-Hanifiyyah | Le Prophète Muhammad‬‬ ‫? ‪‘Asmâ bint Marwân‬‬
  • 19.
    .‫وقال أبو غالبابن بنت معاوية بن عمرو: سمعت ابن المديني يقول‬ .‫الواقدي يضع الحديث‬ […] .‫وقال أبو داود: بلغني أن علي بن المديني قال: كان الواقدي يروي ثَلثين ألف حديث غريب‬ ،‫وقال المغيرة بن محمد المهلبى: سمعت ابن المديني يقول: الهيثم بن عدي أوثق عندي من الواقدي‬ .‫َل أرضاه في الحديث، وَل في اَلنسا ، وَل في شئ‬ […] .‫قال البخاري: سكتوا عنه، ما عندي له حرف‬ .‫وقال ابن راهويه: هو عندي ممن يضع الحديث‬ […] .‫قلت: وقد سقت جملة من أخبار الواقدي وجوده وغير ذلك في تاريخي الكبير‬ .‫ومات وهو على القضاء سنة سبع ومائتين في ذي الحجة واستقر اَلجماع على وهن الواقدي‬ 7999 - Muhammad b. 'Oumar b. Wâqid al-Aslâmi. Leur client est al-Wâqidî, le médinois, le juge. Auteurs de plusieurs ouvrages. Il fait parti de ceux qui sont avancés dans la science malgré sa faiblesse [dans le hadîth] […]  Ahmad ibn Hanbal a dit : C'est un menteur qui inversait les hadîths, comme ceux du fils du frère az-Zouhrî avec ceux de Ma'mar, etc.  Ibn Ma'în a dit : Il n'est pas de confiance. Et il dit une fois : Son hadîth ne doit pas être écrit.  Al-Boukhârî et Abou Hâtim ont dit : Il est rejeté.  Abou Hâtim aussi et an-Nasâ'î ont dit : Il invente les hadîths.  Ad-Dâraqoutnî a dit : Il y a de la faiblesse en lui.  Ibn ‘Adî a dit : Ses hadîths ne sont pas préservés et le fléau vient de lui. [...]  Abou Ghâlib fils de la fille de Mou'âwiyah b. 'Amrou a dit : J'ai entendu b. al-Madinî dire : Al-Wâqidî invente les hadîths. [...]  Abou Dâwoud a dit : Il m'est parvenu que 'Alî b. al-Madinî a dit : al-Wâqidî rapportait 30 000 hadîths étranges.  Al-Moughîrâ b. Muhammad al-Mouhallabî a dit : J’ai entendu b. al-Madînî dire : Al-Haytham b. ‘Adî est plus digne de confiance qu’al-Wâqidî, et je ne l’accepte aucunement ni dans le hadîth, ni dans les généalogies, ni dans quoi que ce soit d’autre d’ailleurs ! […]  Al-Boukhârî a dit : Ils se sont tus à son sujet, et je n’ai pas mentionné ne serait-ce qu’une seule lettre de lui !  Ibn Râhaway a dit : Pour moi, il fait partie de ceux qui inventent les hadîths. […] Le consensus [des savants] a statué sur la faiblesse d'al-Wâqidî. [12] Remarque : Il y a certaines personnes qui avaient une très bonne opinion d’al-Wâqidî, cependant les spécialistes les plus reconnus en la matière affirment sa faiblesse dans les hadîths malgré sa très vaste érudition. 7. En conclusion sur al-Wâqidî Au vu de ce que nous venons de lire, nous pouvons voir qu’al-Wâqidî n’est pas considéré comme étant un rapporteur digne de confiance. Bien qu’il fût un érudit reconnu même par ses Collectif al-Hanifiyyah | Le Prophète Muhammad ‫ ﷺ‬a-t-il ordonné le meurtre de 19 ‘Asmâ bint Marwân ?
  • 20.
    pairs, le faitqu’il rapportait beaucoup trop de récits étranges rend indubitablement les informations qu’il rapporte douteuses. Il fut même accusé de mensonge et d’avoir rapporté plus de 30 000 récits étranges. Nous concluons donc comme l’a dit l’imâm adh-Dhahabî, « le consensus des savants a statué sur la faiblesse d’al-Wâqidî » en matière de hadîth. 4.3.3 Ibn Ishâq Une des problématiques dans la version rapportée par Ibn Ishâq/Ibn Hishâm est Ibn Ishâq lui-même ! En effet, ce dernier est considéré comme étant un dissimulateur (ar : moudallîs) par les spécialistes de la tradition. C’est-à-dire, s’il ne mentionne pas explicitement de qui il a reçu l’information, son rapport est alors rejeté. Regardons maintenant ce que les savants ont affirmé sur lui. 1. Ibn Hajar al-‘Asqalânî, Taqrîb at-Tahdhîb (Approche de la synthèse) 5725 : Muhammad b. Ishâq b. Yassâr [...] véridique dissimulateur. […] Véridique mais connu pour rapporter les hadîths de manière dissimulée [c'est-à-dire qu'il cachait de manière de sournoise les défauts dans les hadîths] d'après les rapporteurs faibles, inconnus et les rapporteurs pire que cela [c'est-à-dire les menteurs, etc.]. Ahmad, ad-Dâraqoutnî et d'autres l'ont qualifié par cela (c'est-àdire qu'ils l'ont qualifié de dissimulateur). [13] 2. As-Souyoutî (m. dissimulateurs] 911 H.), Asmâ al-Moudallisîne [les noms Collectif al-Hanifiyyah | Le Prophète Muhammad ‫ ﷺ‬a-t-il ordonné le meurtre de 20 ‘Asmâ bint Marwân ? des
  • 21.
    45 - Muhammadb. Ishâq - Pratique beaucoup la dissimulation et il est connu en tant qu’imâm. [14] En sachant qu’Ibn Ishâq est un dissimulateur, il apparait une problématique manifeste dans la tradition qui nous concerne. En effet, nous ne savons pas si Ibn Ishâq a effectivement entendu ‘Abd Allâh b. al-Hârith b. Fadl rapporter l’histoire de ‘Asmâ bint Marwân selon son père, où s’il recopie simplement l’information qu’on retrouve chez al-Wâqidî sans le mentionner explicitement. Ensuite, ce qui est étrange, c’est que dans la Sîra d’Ibn Ishâq/Ibn Hishâm, l’histoire du meurtre de ‘Asmâ bint Marwân n’est citée qu’à la fin de l’œuvre comme si elle avait été ajoutée ultérieurement. L’histoire est censée se dérouler après la bataille de Badr, or chez Ibn Ishâq, cet épisode n’est mentionné qu’à la fin de la biographie du Prophète (paix et bénédiction sur lui). Ce qui n’exclut pas un ajout tardif dans la Sîra. Par ailleurs, l’imâm at-Tabarî est connu pour avoir basé sa biographie du Prophète mentionnée dans ses chroniques sur celle d’Ibn Ishâq. Or à aucun moment, cet imâm ne mentionne l’histoire de ‘Asmâ bint Marwân qui est censée se trouver dans la Sîra. Et nous savons qu’at-Tabarî rapporte méticuleusement les sources qu’il utilise – qu’elles soient bonnes ou mauvaises. Tous ces constats, nous font douter que l’histoire de ‘Asmâ bint Marwân se trouvait initialement dans la biographie d’Ibn Ishâq. Il se peut que cela fasse partie des ajouts d’Ibn Hishâm ou d’un quelconque scribe. Car de l’aveu d’Ibn Hishâm lui-même, il aurait opéré des modifications dans la biographie qu’Ibn Ishâq nous a laissée. En effet, nous ne connaissons pas l’ampleur des modifications effectuées par Ibn Hishâm à la Sîra d’Ibn Ishâq. Il serait en effet plus juste de nommer cette biographie du Prophète (paix et bénédiction sur lui) : la Sîra d’Ibn Ishâq suivant la version d’Ibn Hishâm. Quoi qu’il en soit, en admettant que cette histoire fut initialement mentionnée par Ibn Ishâq, alors ce dernier ne mentionne pas explicitement qu’il a entendu cette tradition de ‘Abd Allâh b. al-Hârith b. Fadl. Selon les règles établies par les sciences du hadîth, ce rapport doit être rejeté. Collectif al-Hanifiyyah | Le Prophète Muhammad ‫ ﷺ‬a-t-il ordonné le meurtre de 21 ‘Asmâ bint Marwân ?
  • 22.
    4.3.4 Les transmetteursinconnus Quand nous regardons attentivement l’une des versions du hadîth qui est rapportée par alWâqidî, nous nous rendons compte qu'il existe même des personnes inconnues : 1. Al-Hasan b. 'Alî at-Toustarî 2. Dhou an-Noun b. Muhammad Ainsi, il n'existe pas de critique et d'agrément concernant ces deux rapporteurs. Donc leur rapport est également rejeté. 4.1 Les transmetteurs problématiques de la version rapportée par Ibn ‘Abbâs 4.1.1 Muhammad b. al-Hajjâj al-Lakhmî al-Wâsitî Cette tradition rapportée selon Ibn ‘Abbâs est encore plus problématique que les précédentes. En effet, Muhammad b. al-Hajjâj al-Lakhmî al-Wâsitî est un menteur reconnu de tous. Etant donné que toutes les chaînes de transmission de cette version passent par cet individu, alors cette tradition devient caduque ipso facto. 1. Shams ad-Dîn adh-Dhahabî (m. 748 H.), Mîzân al-I'tidal (la Balance de la qualité d'honorabilité) .‫7537 - محمد بن الحجاج اللخمى الواسطي، أبو إبراهيم، نزيل بغداد‬ […] .‫قال البخاري: منكر الحديث‬ .‫وقال ابن عدي: هو وضع حديث الهريسة‬ . ‫وقال الدارقطني: كَا‬ .‫وقال ابن معين: كَا خبيث‬ .‫وقال - مرة: ليس بثقة‬ […] .‫مات سنة إحدى وثمان ومائة‬ Collectif al-Hanifiyyah | Le Prophète Muhammad ‫ ﷺ‬a-t-il ordonné le meurtre de 22 ‘Asmâ bint Marwân ?
  • 23.
    7357 - Muhammadb. al-Hajjâj al-Lakhmî al-Wâsitî - Abou Ibrâhîm. A vécu à Bagdad. [...]  Al-Boukhârî a dit : Il est réprouvé dans le hadîth.  Ibn 'Adî a dit : C'est lui qui a inventé le hadîth de la Harissa.  Ad-Dâraqoutnî a dit : C'est un menteur.  Ibn Ma'în a dit : c'est un menteur fourbe et il dit une fois : Il n'est pas de confiance. [...] Il est mort en 181 de l’hégire. [15] Collectif al-Hanifiyyah | Le Prophète Muhammad ‫ ﷺ‬a-t-il ordonné le meurtre de 23 ‘Asmâ bint Marwân ?
  • 24.
    2. Al-'Ouqaylî, Kitâbad-Dou'afâ (le livre des transmetteurs faibles) َّ َ ُّ ِ ِ َ ْ ُّ ِ ْ ِ َ ْ ُ ُ َّ َ ُ ،‫0532 - محمد بْن الحجَّاج اللَّخمي الواسطي حدثَنَا أَحْ مد بْن محْ مود الهَرويُّ ، حدثَنَا عثمان بْن سعيد‬ ِ َ ُ ُ َ ْ ُ َّ َ ِ َ ْ ُ َ ُ َُ َّ َ َ ُ ْ َ ُّ ِ ِ َ ْ ُّ ِ ْ ِ َ ْ ُ ُ َّ َ ُ ،‫قُ ْلت لِيَحْ يى: محمد بْن الحجَّاج اللَّخمي الواسطي، كيفَ هُو؟ قَال: كَا . حدثَنَا محمد بن عيسى‬ َ ِ ُ ْ ُ َّ َ ُ َّ َ َ َ ُ َ ُ َِ َ َّ َ َ ُّ ِ ِ َ ْ ِ َ ْ ُ ُ َّ َ ُ َ ‫حدثَنَا عبَّاس قَال: سمعْت يَحْ يَى بنَ معين قَال: محمد بْن الحجَّاج الواسطي كانَ يُحدِّث، «أَطعمنِي‬ َ َِ ْ ََْ َّ َ َ ُ ُ َّ َ ُ َ َّ ِ َ ْ ُ ِ َ َ ُ َ ‫جبْريل الهَريسةَ» كانَ يَنزل فُصيْل الكرْ خ، لَيْس بِثِقَة. حدثَنِي آدم قَال: سمعْت البُخاري قَال: محمد بْن‬ َ َ ِ ْ ُ ِ ِ ِ َْ َ َ ُ ِ ْ ‫الحجَّاج اللَّخمي منكر الحديث‬ ِ ِ َ ْ ُ َ ْ ُ ُّ ِ ْ ِ َ ْ […] 1599 - Muhammad b. al-Hajjâj al-Lakhmî al-Wâsitî. Ahmad b. Mahmoud al-Harawî nous a rapporté que 'Outhmâne b. Sa'îd a dit : J'ai demandé à Yahya : Comment est Muhammad b. al-Hajjâj al-Lakhmî al-Wâsitî ? Il répondit : C'est un menteur. Muhammad b. 'Issâ nous a rapporté que 'Abbâs a dit : J'ai entendu Yahya b. Ma'în dire : Muhammad b. al-Hajjâj al-Lakhmî racontait le hadîth suivant : "Gabriel m'a nourri de Harissa", il habitait dans "Foussayl al-Karakh" [à Baghdâd]; Il n'est pas de confiance. Âdam m'a rapporté qu'il a entendu al-Boukhârî dire : Muhammad b. al-Hajjâj al-Lakhmî est rejeté dans le hadîth. [...] [16] 3. Ad-Dâraqoutnî (m. 385 H.), Kitâb ad-Dou'afâ wal Matroukîne (Le livre des faibles et des rejetés [dans le hadîth]) .‫(164) محمد بن حجاج اللخمي. الواسطي. يكَ . عن عبد الملك بن عمير ومجالد‬ 461 - Muhammad b. al-Hajjâj al-Lakhmî al-Wâsitî. Il ment. [Il rapporte ses hadîths] selon Al-Malik b. 'Oumayr et Moujâlid. [17] Collectif al-Hanifiyyah | Le Prophète Muhammad ‫ ﷺ‬a-t-il ordonné le meurtre de 24 ‘Asmâ bint Marwân ?
  • 25.
    4. Ibn Hajaral-'Asqalânî (m. 852 H.), Lisân al-Mîzân (La langue de la balance) ‫3266 - محمد بن الحجاج اللخمي الواسطي أبو إبراهيم نزيل بغداد عن عبد الملك بن عمير ومجالد‬ .‫وعنه شريح بن يونس ويحيى بن أيو العابدان ومحمد بن حسان التميمي وآخرون‬ ‫قال البخاري منكر الحديث‬ ‫وقال ابن عدي: هو وضع حديث الهريسة‬ ‫وقال الدارقطني كَا‬ ‫وقال ابن معين كَا خبيث وقال مرة ليس ثقة‬ […] ‫وقال أبو داود ليس بثقة‬ ‫وقال أبو أحمد الحاكم ذاهب الحديث‬ ‫وقال األزدي روى عن مجالد حديث حسن بن ساعدة وَل أصل له موضوع‬ .‫وقال ابن طاهر كَا وبحديث الهريسة يعرف‬ 6623 - Muhammad b. al-Hajjâj al-Lakhmî al-Wâsitî, Abou Ibrâhîm, habite à Baghdad. [Il a rapporté ses hadîths] selon 'Abd Al-Malik b. 'Amîr et Moujâlid et ont rapporté de lui Shourayh (ou Sourayh) b. Younouss et Wahya b. Ayoub al-'Âbidân et Muhammad b. Houssân at-Tamîmî et d'autres.         Al-Boukhârî a dit : Il est réprouvé dans le hadith. Ibn 'Adî a dit : Il a inventé le hadith. Ad-Dâraqoutnî a dit : C'est un menteur. Ibn Ma'în a dit : C'est un menteur fourbe et une fois il dit : Il n'est pas de confiance. [...] Abou Dâwoud a dit : Il n'est pas de confiance. Abou Ahmad al-Hâkim a dit : Il efface les hadiths. Al-Azdî a rapporté selon Mujâlid l'histoire de Qouss b. Sâ'idah, qui n'a aucun fondement et qui est inventé. Ibn Tâhir a dit : C'est un menteur et l'histoire de la harissa l'a démasqué. [18] Collectif al-Hanifiyyah | Le Prophète Muhammad ‫ ﷺ‬a-t-il ordonné le meurtre de 25 ‘Asmâ bint Marwân ?
  • 26.
    4.1.2 Moujâlid b.Sa'îd Quant à ce rapporteur, nous lisons dans Mîzân al-I'tidâl (la Balance de la qualité d'honorabilité) de l’imâm adh-Dhahabî ceci : .‫6707 - مجالد بن سعيد [عو، م معا] الهمداني‬ .‫مشهور صاحب حديث على لين فيه‬ […] .‫قال ابن معين وغيره: َل يحتج به‬ .‫وقال أحمد: يرفع كثيرا مما َل يرفعه الناس، ليس بشئ‬ .‫وقال النسائي: ليس بالقوى‬ .‫وذكر اَلشج أنه شيعي‬ .‫وقال الدارقطني: ضعيف‬ .‫وقال البخاري: كان يحيى بن سعيد يضعفه، وكان ابن مهدي َل يروي عنه‬ […] .‫ومات مجالد سنة ثَلث وأربعين ومائة أو نحوها‬ 7076 - Moujâlid b. Sa'îd al-Hamdânî - Célèbre - Il a rapporté des hadîths bien qu'il y a de la faiblesse en lui. [...]  Ibn Ma'în et d'autres que lui ont dit : On ne peut pas se servir de lui comme preuve.  Ahmad a dit : Il fait remonter [jusqu'au Prophète] beaucoup [de hadîths] que les gens ne font pas remonter [jusqu'au Prophète] ; Il ne vaut rien.  An-Nasâ'î a dit : Il n'est pas fort.  Al-Ashj a mentionné qu'il était chiite.  Ad-Dâraqoutnî a dit : Il est faible.  Al-Boukhârî a dit : Yahya b. Sa'îd le rendait faible, et Ibn Mahdî ne rapportait rien de lui. Mujâlid est mort vers l’an 143 de l’hégire. [19] Collectif al-Hanifiyyah | Le Prophète Muhammad ‫ ﷺ‬a-t-il ordonné le meurtre de 26 ‘Asmâ bint Marwân ?
  • 27.
    4.1.3 Muhammad b.Ibrâhîm b. 'Alâ ash-Shâmî Certaines versions du hadîth d’Ibn ‘Abbâs comportent en plus ce rapporteur qui est considéré comme faible par les savants de la critique des transmetteurs. Nous lisons dans Taqrîb atTahdhîb (Approche de la synthèse) du savant Ibn Hajar al-'Asqalânî : ‫5593- محمد ابن إبراهيم ابن العَلء الدمشقي أبو عبد هللا الزاهد نزيل عبادان منكر الحديث من‬ ‫التاسعة ق‬ 5698 - Muhammad b. Ibrâhîm b. 'Alâ ad-Dimashkî, Abou 'Abd Allâh az-Zâhid, a vécu à Abadân (en Iran), Réprouvé dans le hadîth, fait parti de la 9ème génération [selon la classification d'Ibn Hajar, c'est-à-dire comme il l'explique en introduction ceux qui font parti des plus petits parmi la génération des suivants des suivants]. [20] 4.1.4 Al-Housayn b. Muhammad b. Ahmad ar-Raqî as-Sâkin Certaines versions du hadîth d’Ibn ‘Abbâs comportent ce transmetteur qui est inconnu ce qui affaibli davantage le rapport comportant ce rapporteur. 4.2 Conclusion quant aux transmetteurs de la tradition Maintenant que nous avons détaillé les transmetteurs problématiques de la tradition mentionnant le meurtre de ‘Asmâ bint Marwân, nous pouvons affirmer ceci : Il existe deux versions du hadîth, une qui est rapportée par al-Hârîth b. al-Fadl (ou b. al-Foudayl) qui peut elle-même être subdivisée en deux versions (point qui sera détaillé dans la partie concernant critique interne) : Une sous-version rapportée par al-Wâqidî et une autre rapportée par Ibn Ishâq/Ibn Hishâm. Quant à l’autre version, elle est rapportée selon Ibn ‘Abbâs. Le tableau suivant récapitule les différentes versions et les faiblesses qu’on y trouve dans les chaînes de transmission. Collectif al-Hanifiyyah | Le Prophète Muhammad ‫ ﷺ‬a-t-il ordonné le meurtre de 27 ‘Asmâ bint Marwân ?
  • 28.
    Transmetteur Version 1 2 3 Critique Al-Hârith b. Foudaylal-Ansârî al-Khatmî N’est pas contemporain des compagnons Al-Wâqidî Menteur, Faible Al-Hasan b. 'Alî at-Toustarî Inconnu Dhou an-Noun b. Muhammad Inconnu Al-Hârith b. Foudayl al-Ansârî al-Khatmî N’est pas contemporain des compagnons Ibn Ishâq Dissimulateur Moujâlid b. Sa'îd Faible Muhammad b. al-Hajjâj al-Lakhmî al-Wâsitî Menteur, forgeur de traditions Muhammad b. Ibrâhîm b. 'Alâ ash-Shâmî Réprouvé Al-Housayn b. Muhammad b. Ahmad ar-Raqî as-Sâkin Inconnu Tableau 2 : Tableau récapitulatif sur les chaînes de transmission Pas une seule version de la tradition n’est exempte de problématiques sévères. Ainsi, l’histoire racontant le meurtre de ‘Asmâ bint Marwân est tout simplement faible, voire carrément inventée. Sommes-nous les seuls à affirmer cela ? En réalité les savants musulmans critiques ont déjà attesté cela bien avant nous. La partie suivante tentera de démontrer que cette histoire a déjà été critiquée par les spécialistes du hadîth, et ce, dans des temps très réculés. Ainsi, ceux qui prétendent avoir fait une trouvaille dans la biographie du Prophète (paix et bénédiction sur lui) sont tout simplement en retard de plusieurs siècles… Collectif al-Hanifiyyah | Le Prophète Muhammad ‫ ﷺ‬a-t-il ordonné le meurtre de 28 ‘Asmâ bint Marwân ?
  • 29.
    5 Les savantset l’authentification de la tradition Les savants musulmans ont depuis longtemps mis en garde contre cette tradition en affirmant qu’elle était inventée. Citons-en quelques uns. 1. Ibn 'Adî (m. 365 H.), Al-Kâmil fî Dou'afâ ar-Rijâl (Le complet sur les transmetteurs faibles) Après avoir mentionné l’histoire du meurtre de ‘Asmâ bint Marwân suivant la version d’Ibn ‘Abbâs dans la notice biographique concernant Muhammad b. al-Hajjâj al-Lakhmî, le savant Ibn ‘Adî affirme : ‫وهَا اإلسناد مثل اإلسناد األول حديث قس ولم يروه عن مجالد غير محمد بن الحجاج وجميعا مما‬ َ ُ .‫يتهم محمد بن الحجاج بوضعها‬ َ ُ Cette chaîne de transmission est comme la première concernant le hadîth de Qouss [une autre histoire inventée] et il n'est rapporté selon Mujalid que par Muhammad b. al-Hajjâj et tout ceci fait partie des choses dont on accuse Muhammad b. al-Hajjâj de les avoir inventées. [21] 2. Abou Muhammad al-Maqdissî (m. 507 H.) Dhakhîratou al-Houffâdh (Les meilleurs des érudits) Collectif al-Hanifiyyah | Le Prophète Muhammad ‫ ﷺ‬a-t-il ordonné le meurtre de 29 ‘Asmâ bint Marwân ?
  • 30.
    Après avoir rapportél'histoire de 'Asmâ bint Marwân suivant la version d’Ibn ‘Abbâs, l'érudit al-Maqdissî dit ceci : Ceci a été rapporté par Muhammad b. Hajjâj al-Lakhmî al-Wâsitî selon Moujâlid selon ash-Sha'bî selon Ibn 'Abbâs. Et ceci n'a été rapporté de Moujâlid que par Muhammad. Et ceci fait partie des choses dont on l'accuse de l’avoir inventée. [22] 3. Ibn al-Jawzî (m. 597 H.), Al-'ilal al-Moutanâhiyah fî al-Ahâdith al-Wâhiyah (Les innombrables défauts dans les hadîths faibles) .‫قَال ابْن عديٍّ: هََا مما يتهم محمد بن الحجَّاج بوضْ عه‬ ِ ِ َِ ُ َ ْ َّ ِ َ َِ ُ َ Après avoir mentionné le hadîth de 'Asmâ bint Marwân dans son livre qui rapporte les hadîths faibles, Ibn al-Jawzî ajoute ceci : Ibn 'Adî a dit : Ceci fait partie des choses dont on accuse Muhammad b. al-Hajjâj de les avoir inventées. [23] Il confirme donc le jugement de l’érudit Ibn ‘Adî avant lui. Voyons maintenant chez les savants plus proches de nous. 4. Moulavi Cherage Ali (1844-1895 ap J.-C.), A Critical Exposition of the Popular Jihad Nous citons maintenant un des savants indien de son époque, Moulavi Cherage Ali, fervent défenseur du très controversé Sir Sayyid Ahmad Khan. Ce dernier écrivit son excellente œuvre critique sur les batailles du Prophète (paix et bénédiction sur lui), A critical Exposition of the Popular Jihad, en 1885 ap. J.-C. Collectif al-Hanifiyyah | Le Prophète Muhammad ‫ ﷺ‬a-t-il ordonné le meurtre de 30 ‘Asmâ bint Marwân ?
  • 31.
    « La premièrevictime était une femme », écrit le major Osborn, « Asma, fille de Marwan ; celle-ci avait composé des vers satiriques sur le Prophète et ses disciples ; et Muhammad, en colère, a déclaré publiquement : « Qui me débarrassera de cette femme ? » Omeir, un aveugle, mais un fervent musulman, a entendu le discours, et au milieu de la nuit, se glissa dans l'appartement où Asma dormait entourée de ses petits ; il sentait l'obscurité jusqu'à ce que sa main se posa sur la femme endormie, et alors, au prochain mouvement son épée était plongée dans sa poitrine ». L'histoire de l’assasinat d’Asma a été diversement relatée par les écrivains arabes, et les témoignages sur lesquels elle repose sont contradictoires et conflictuels en eux-mêmes. Wákidi, Ibn Sad, et Ibn Hisham rapportent une chose très étrange à ce sujet, qu'elle a été tuée par Omeir l'aveugle au milieu de la nuit. Une personne aveugle commet un meurtre dans la maison d'un étranger dans la tranquillité nocturne, et n'est arrêtée par personne ! Docteur Weil écrit, qu’Omeir était un ex-mari d’Asma, et que l'origine de son meurtre peut être attribuée à une préméditation privée de longue date. Ibn Asákar dans son histoire (voir Seerat Shamee) rapporte qu’Asma était une marchande de fruits; une personne de sa tribu lui a demandé si elle avait de meilleurs fruits. Elle a dit «oui» et entra dans sa maison, suivie par l'homme. Elle se baissa pour prendre quelque chose. La personne s’est tournée à droite et à gauche et voyant qu'il n'y avait personne à proximité, lui a donné un violent coup sur la tête, et l’a donc abattue. Les historiens rapportent même qu’Omeir, offensé par les vers composés par Asma, a de sa propre initiative decidé la tuer. Elle se pourrait qu’elle soit une victime de la haine ou de la jalousie de son assassin, mais Mohammad n’a vraiment pris aucune part à sa mort. Elle a fait d’elle-même une hors-la-loi en incitant trompeusement les gens de Médine à une violation du traité avec les musulmans par lequel les droits et les devoirs des juifs et des musulmans ont été définitivement établis. Ibn Ishak n’a tout simplement pas donné de détails relatifs à Asma. Wákidi et Ibn Sad n'affirment pas que Mohammad, ennuyé par ses pamphlets, déclara tristement : « Qui me débarrassera de cette femme ? » Au contraire, Wákidi écrit qu’Omeir avait de sa propre initiative juré de prendre sa vie. Ce n'est qu’Ibn Hisham qui rapporte sans citer son autorité que Mohammad entendant les vers d’Asma a déclaré : « N’y at-il personne pour me débarrasser de Bint Marwan ? » Cette version de l'histoire n'a pas de preuves concordantes parmi les premiers biographes, et nous ne sommes pas tenus d’y ajouter foi. [24] Collectif al-Hanifiyyah | Le Prophète Muhammad ‫ ﷺ‬a-t-il ordonné le meurtre de 31 ‘Asmâ bint Marwân ?
  • 32.
    5. Ahmad b.As-Siddîq al-Ghoumârî (m. 1354 H.), Fath al-Wahhâb bî Takhrîj ahâdith al-Shihâb (Don du Donateur Gracieux (c-à-d Dieu) [envers l'auteur du livre] sur le relevé des hadîths [du mousnad d'al-Shihâb]) Dans ce livre, l'auteur authentifie les traditions mentionnées dans le livre d'al-Qoudâ'î que nous avons mentionné dans l’annexe. Concernant l’histoire du meurtre de ‘Asmâ bint Marwân suivant la version d’Ibn ‘Abbâs, l’auteur affirme : Je dis (Al-Ghoumârî) : C'est un hadîth inventé. Concernant Muhammad b. al-Hajjâj, Ibn 'Adî a dit : C'est lui qui a inventé le hadîth de la Harissah. Ad-Dâraqoutnî et Ibn Ma'în ont dit : C'est un menteur sournois. AlAzdî a dit : Il a rapporté selon Moujâlid selon ash-Sha'bî selon Ibn 'Abbâs le hadîth de Qouss b. Sâ'idah [une autre histoire inventée] qui n'a aucun fondement et qui est inventé. Fin de citation. Et quant à celui qui rapporte de lui [c'est-à-dire Muhammad b. Ibrâhîm b. 'Alâ], ad-Dâraqoutnî a dit : C'est un menteur. Ibn Hibbân a dit : Il inventait les hadîths, et il n'est pas autorisé de rapporter de lui sauf si c'est pour en tirer des leçons. [25] 6. Nâsir ad-Dîn al-Albânî (m. 1420 H.), Silsilat al-Ahâdith ad-Da'îfa wal Mawdoû'a (la chaîne des hadîths faibles et inventés) Le cheikh al-Albânî affirme au sujet de la tradition parlant du meurtre de ‘Asmâ bint Marwân suivant la version d’Ibn ‘Abbâs qu’elle est « Inventée » [26]. Puis, il détaille longuement pourquoi le hadîth est inventé et montre que Muhammad b. al-Hajjâj al-Lakhmî est un menteur, de même que Muhammad b. Ibrâhîm b. 'Alâ et que la version d'al-Wâqidî est également rejetée. Collectif al-Hanifiyyah | Le Prophète Muhammad ‫ ﷺ‬a-t-il ordonné le meurtre de 32 ‘Asmâ bint Marwân ?
  • 33.
    7. Les savantsn’ayant pas cité cette tradition Plutôt que de citer les savants qui ont explicitement dénoncé cette tradition, citons les savants qui n’ont tout simplement pas mentionné cette histoire dans leurs ouvrages. Certes, le fait de ne pas mentionner une histoire ne signifie pas nécessairement qu’elle soit fausse pour eux, cependant tous les traditionnistes que nous allons mentionner connaissent au moins les œuvres d’al-Wâqidî et celles d’Ibn Ishâq/Ibn Hishâm et ces derniers n’ont pas jugé bon de répertorier cette histoire dans leurs ouvrages respectifs. Ceci constitue un indice fort probant indiquant leur rejet de cette tradition. Nous pouvons citer entre autre l’imâm Mâlik, al-Boukhârî, Mouslim, at-Tirmidhî, Abou Dawoud, an-Nasâ’î, Ibn Mâjà, Ahmad b.Hanbal, Abou Dâwoud at-Tayâlisî, ‘Abd ar-Razzâk as-San’ânî, al-Bazzâr, al-Houmaydî, Sa’îd b. Mansour, Ibn Abî Shaybah, Ibn Abî ‘Âsim, Ishâq b. Râhaway, At-Tabarânî, Ibn Khouzaymah, Al-Hâkim an-Nîsâbourî, Al-Bayhaqî, etc. Nous pourrions citer beaucoup d’autres traditionnistes, mais le fait est là. Aucun des recueils majeurs de la tradition sunnite ne mentionne cette histoire, ni selon al-Wâqidî, ni selon Ibn Ishâq/Ibn Hishâm, ni selon Ibn ‘Abbâs. Comment devons-nous le comprendre ? N’est-ce pas là un indice fort probant de leur rejet de cette histoire ? À la question : « Pourquoi les biographes musulmans rapportent des absurdités sur leur Prophète ? » Nous rétorquerons : « Il y a un fait qui ne trompe pas. Les grands traditionnistes n’ont absolument pas rapporté cette histoire contrairement aux célèbres biographes tels qu’Ibn Ishâq/Ibn Hishâm, al-Wâqidî ou Ibn Sa’d. La question en elle-même n’est pas pertinente car les appréciations diffèrent en fonction de la spécialité. Un traditionniste aura le souci de l’exactitude contrairement à un compilateur/biographe qui aura comme méthodologie de rapporter tout ce qui se dit à son époque sans forcément en vérifier l’exactitude. Ne dit-on pas que les chroniques de l’imâm at-Tabarî sont remplies d’inepties ? C’est tout simplement parce qu’il était avant tout un compilateur plus qu’un critique. Il en est de même pour les biographes. Leur mérite aura été au moins d’avoir posé les grands jalons de l’épopée prophétique, mais quant à l’exactitude historique c’est une tout autre histoire. » 8. Conclusion Arrivé à ce stade de l’étude, nous pouvons affirmer que du point de vue de la critique externe (ou de la chaîne de transmission), la tradition mentionnant l’assassinat de ‘Asmâ bint Marwân suivant les différentes versions qui existent est carrément inventée. Ce point de vue est également partagé par les spécialistes des traditions. Cependant, qu’en est-il du contenu de l’histoire ? C’est ce que nous allons voir dans la prochaine partie. Collectif al-Hanifiyyah | Le Prophète Muhammad ‫ ﷺ‬a-t-il ordonné le meurtre de 33 ‘Asmâ bint Marwân ?
  • 34.
    6 Critique intrinsèque(le corps du texte) : Analyse des versions du hadîth & mise en évidence des incohérences Nous avons vu jusqu’à présent que la tradition ne résiste pas à l'analyse extrinsèque. C'est-àdire que les rapports ne nous sont pas parvenus par des voies de transmission authentiques, mais bien plus, nous avons vu que cette tradition est carrément inventée et a été frauduleusement mise sur le compte du Prophète (paix et bénédiction sur lui). Notons tout de même un point important que les détracteurs de l'Islâm ne relèvent pas, aveuglés qu'ils sont par leur haine ou leur incompétence manifeste, c'est que 'Asmâ bint Marwân n'est pas « une pauvre femme sans défense » d'après les mêmes sources. Bien au contraire, elle avait un langage déplacé, elle appelait au meurtre du prophète (paix et bénédiction sur lui) et sa tribu persécutait les convertis à l'Islâm... Outre ces détails passés malicieusement sous silence et qui ne semblent pas choquer nos contradicteurs, passons maintenant à l’analyse du contenu. 6.1 Les divergences et les contradictions La première chose qui frappe l'esprit quand on regarde les sources qui rapportent cette histoire c'est le nombre évident de divergences et de contradictions. Le tableau suivant les récapitule. Version 1 Version 2 Version 3 Al-Wâqidî Ibn Ishâq Ibn ‘Abbâs Qui décide de tuer ‘Asmâ bint Marwân ? ‘Oumayr b. ‘Adî Le Prophète Le Prophète Non Il demande même à voir les dattes et regarde à droite et à gauche afin que personne ne le voie commettre son meurtre ‘Oumayr était aveugle ? Non Oui 'Asmâ est réveillée quand ‘Oumayr vint la voir ? Non Non Oui Elle dormait et autour d'elle se trouvait ses enfants Elle dormait et autour d'elle se trouvait ses enfants Elle lui vend des dattes Par une épée enfoncée dans sa poitrine Par une épée enfoncée dans sa poitrine Frappée à la tête par derrière Comment est-ce que ‘Asmâ fut assassinée ? Tableau 3 : Les divergences/contradictions entre les différentes versions de la tradition Pour qu'un fait historique soit validé, il faudrait déjà se mettre d'accord sur l'histoire en ellemême ! Outre ces contradictions et divergences manifestes, voyons maintenant les absurdités de la tradition. Collectif al-Hanifiyyah | Le Prophète Muhammad ‫ ﷺ‬a-t-il ordonné le meurtre de 34 ‘Asmâ bint Marwân ?
  • 35.
    6.2 Les absurdités Quand nouslisons par exemple la version d'al-Wâqidî, on ne peut qu'être effaré devant tant d'absurdités. En effet, un aveugle peut-il s’introduire de nuit chez une inconnue tout seul (où est passé son mari ?), aller jusqu’à tâter et palper un peu partout pour savoir où elle se trouve, la trouver dans la maison sans réveiller les enfants, pousser l'enfant qui était en train de la téter, l’assassiner et finalement repartir tranquilement comme si de rien n'était ?! Est-ce qu'un tel exploit est réalisable !?! De plus, si nous prenons le récit (faussement) attribué à Ibn ‘Abbâs, qui semble avoir oublié que 'Oumayr était aveugle, peut-on penser un seul instant que le Prophète (paix et bénédiction sur lui) puisse envoyer un aveugle en expédition pour se débarrasser de quelqu'un ?! D'autant plus que dans le récit d'Ibn ‘Abbâs, 'Oumayr l’assassin aveugle (sic), demande à 'Asmâ de voir les dattes (!) et que par la suite, il regarde à droite et à gauche pour ne pas qu'il se fasse surprendre en train de commettre son méfait ! Quel bien curieux aveugle que voila ! Devant toutes ces improbabilités, il devient évident que le récit n’est pas fiable. Comme nous l’avions rapidemment mentionné dans les précédentes parties, il existe une divergence qui mérite d’être soulignée entre la version d’al-Wâqidî et celle d’Ibn Ishâq/Ibn Hishâm. En effet, en lisant attentivement les deux textes, nous nous rendons compte que dans la version d’al-Wâqidî, c’est ‘Oumayr qui fait tout seul le vœu de tuer ‘Asmâ si le Prophète (paix et bénédiction sur lui) revenait sain et sauf de la bataille de Badr et il n’informe ce dernier qu’après les faits, alors que dans la version d’Ibn Ishâq/Ibn Hishâm, c’est le Prophète (paix et bénédiction sur lui) qui demande à ses compagnons si l’un d’entre eux ne pourrait pas se débarrasser d’elle ! La nuance est de taille ! Dans le premier cas, le Prophète de l’Islâm est innocent de ce meurtre, alors que dans le deuxième cas, c’est lui qui l’aurait commandité ! Cette divergence n’entraîne pas forcément de contradiction apparente, certains auteurs musulmans, comme As-Sâlihî (cf. Annexe A : Les sources de l’histoire, point R/), ont tenté de concilier la divergence en disant que le Prophète (paix et bénédiction sur lui) a demandé qu’on se débarrasse d’elle et qu’ensuite ‘Oumayr aurait fait le vœu de l’abattre. Cependant, en procédant de la sorte, on créé une histoire qui n’a jamais été écrite, ni par al-Wâqidî, ni par Ibn Ishâq/IbnHishâm. La conciliation ne doit être réalisée que quand les sources sont, à la base, fiables. Ce qui n’est pas le cas ici. Les faits sont là et sont gravés pour l’éternité, al-Wâqidî n’a jamais mentionné que c’est le Prophète (paix et bénédiction) qui a demandé qu’elle soit assassinée, c’est Ibn Ishâq/Ibn Hishâm qui l’affirme. Ce récit folklorique ne mérite pas notre attention tant il est invraisemblable. Traditions remplies d'inepties et de contradictions, et chaînes de transmission corrompues par des menteurs avérés et des dissimulateurs : le récit n'est pas fiable et ne tient pas deux minutes face à la critique textuelle ! Collectif al-Hanifiyyah | Le Prophète Muhammad ‫ ﷺ‬a-t-il ordonné le meurtre de 35 ‘Asmâ bint Marwân ?
  • 36.
    6.3 Contradiction avecla Sunna Quand nous lisons correctement la vie du Prophète Muhammad (paix et bénédiction sur lui), nous nous apercevons que l’histoire du prétendu assassinat de ‘Asmâ bint Marwân contredit en long et en large toute la ligne directrice de sa sainte biographie. Par exemple, le traditionniste al-Boukhârî relève le fait suivant dans son recueil de traditions : َْ ْ َّ ‫عَن أَنَس بن مالِك رضي هللاُ عنهُ، أَن يَهُوديَّةً أَتَت النَّبِي صلَّى هللاُ علَيه وسلَّم بِشاة مسمومة، فَأَكل‬ َ َ َ َّ ِ ِ َ ُ ْ َ َ َ َ َ ِْ َ َ ِ َ َ ِ ْ ِ ْ ِْ ‫منهَا، فَجيء بِهَا فَقيل: أََلَ نَقتُلُهَا، قَال: «َلَ» ، فَما ز ْلت أَعرفُهَا في لَهَوات رسُول هللا صلَّى هللاُ علَيه‬ َ ِ ِ َ ِ َ َ َ ِ ِْ َ ِ ِ ْ ُ ِ َ َ ِ .‫وسلَّم‬ َ َ َ D’après Anas ibn Mâlik - Dieu l’agrée - une juive avait offert un mouton empoisonné au Prophète (paix et bénédiction sur lui) qui en mangea. On amena cette juive et on demanda au Prophète (paix et bénédiction sur lui) s’il fallait la tuer. Non, répondit-il. Anas ajoute : “Je n’ai cessé de reconnaitre les effets sur la luette de l’Envoyé de Dieu (paix et bénédiction sur lui)”. [27] Cette anecdote est intéressante car elle montre que le Prophète de l’Islâm, envoyé en tant que « miséricorde pour les mondes » (Coran 21/107) a refusé de se venger d’une femme qui a intentionnellement tenté de l’assassiner et il lui a même pardonné. Comment serait-il dans ce cas possible qu’il ordonne l’assassinat d’une femme qui l’a insulté (et qui a appelé à son meurtre !), alors qu’il a pardonné à la femme qui a tenté de l’empoisonner ? Est-ce que la tentative d’assassinat serait moins grave que l’insulte ? En réalité, le Prophète (paix et bénédiction sur lui) a même édicté un code à suivre pendant les guerres : l’interdiction de tuer les femmes. Parmi ses traditions nous lisons dans le recueil de traditions de l’imâm Mouslim : َّ َ َّ َ ُ ْ ‫(0032) حدثَنَا يحْ يَى بْن يَحْ يَى، ومحمد بْن رمح، قَاَل: أَخبَرنَا اللَّيث، ح وحدثَنَا قُتَيبَةُ بْن سعيد، حدثَنَا‬ َ ْ َ ْ ُ ُ ُ َّ َ ُ َ َ َّ َ َِ ُ ِ ْ ْ ِ ُ َ ْ َّ ْ ‫لَيْث، عَن نَافِع، عَن عبد هللاِ، «أَن امرأَةً وجدَت فِي بَعْض مغازي رسُول هللاِ صلَّى هللاُ علَيه وسلَّم‬ َ َِْ ْ ِ َ ِ ََ ِ َ َ َ ِْ َ َْ »‫مقتُولَةً، فَأَنكر رسُول هللاِ صلَّى هللاُ علَيه وسلَّم قَتل النِّساء والصبيَان‬ ُ َ َ َْ َ ِ ْ ِّ َ ِ َ َ ْ َ َ َ ِ ْ َ 1744 – Selon ‘Abd Allâh [Ibn ‘Oumar] une femme fut trouvé tuée au cours d’une des batailles du Messager de Dieu (paix et bénédiction sur lui) alors ce dernier désavoua le meurtre des femmes et des enfants. [28] Peut-on croire que celui qui a interdit de prendre pour cible les femmes et les enfants en pleine bataille puisse ordonner l’assassinat d’une femme ?! Nous pourrions multiplier les exemples, mais au vue de l’étude réalisée, il n’est pas nécessaire d’aller plus loin. De toute évidence, l’histoire de l’assassinat de ‘Asmâ bint Marwân, contredit la Sunna. Collectif al-Hanifiyyah | Le Prophète Muhammad ‫ ﷺ‬a-t-il ordonné le meurtre de 36 ‘Asmâ bint Marwân ?
  • 37.
    7 Conclusion Nous avionsmentionné en partie 3 de cet article que pour admettre l'authenticité d'un hadîth, les savants musulmans avaient défini 5 critères qui sont les suivants : 1. 2. 3. 4. 5. La continuité de la chaîne de transmission La probité religieuse de chaque transmetteur composant la chaîne de transmission La probité intellectuelle du transmetteur La non-marginalité de la tradition (contradiction avec transmetteurs plus sûrs) L'absence de vice caché que ça soit au niveau du texte ou de la chaîne de transmission Or, que peut-on dire de la tradition mentionnant le meurtre de ‘Asmâ ? Aucune des versions de la tradition n’est exemptée de défauts majeurs. Quelle que soit la version de la tradition, elle contient des forgeurs de tradition ou des dissimulateurs. Ainsi, ce seul constat rend cette dernière inacceptable. De plus, les versions 1 (al-Wâqidî) et 2 (Ibn Ishâq/Ibn Hishâm) de la tradition ne remontent tout simplement pas au Prophète (paix et bénédiction sur lui) et il y a une coupure au niveau de la chaîne des transmetteurs. Mais pis encore, les traditions, en plus de contenir des invraisemblances manifestes, se contredisent et divergent entre elles sur plusieurs points. Est-ce le Prophète (paix et bénédiction sur lui) qui ordonné l’assassinat de ‘Asmâ ou est-ce Ibn ‘Adî de sa propre initiative personnelle ? Est-ce que le meurtrier était aveugle ? Et s’il l’était comment a-t-il réussi cet exploit ? Comment fut-elle assassinée ? Même s’il nous fallait admettre cette tradition, chose que nous ne sommes pas tenus de faire étant donné toutes les problématiques mentionnées, il faut alors citer la tradition correctement et la remettre dans son contexte historique. ‘Asmâ, d’après les mêmes traditions que les détracteurs citent, est coupable de plusieurs crimes : 1 – Incitation au meurtre du Prophète, nouveau chef d’état de Médine 2 – Diffamations à l’égard des médinois 3 – Oppression des convertis qui « cachaient leur islam par crainte » dans sa tribu Ainsi, il serait aisé de répondre que celui qui incite au meurtre est comme celui qui le commet. D’autant plus que ‘Asmâ, selon ces sources, avait une certaine autorité dans sa tribu. Ses propos étaient donc une veritable source de danger pour la communauté. Cette tradition, quoi qu’il en soit, contredit la Sunna du Prophète Muhammad (paix et bénédiction sur lui) car ce n’est pas dans ses habitudes de prendre pour cible les femmes. Maintenant le mot de la fin pour les détracteurs de l’islâm. Ces derniers ont fait au moins deux erreurs méthodologiques : 1) Premièrement, ils n’ont pas cité toutes les sources de l’histoire, ce qui aurait dû les amener à réfléchir sur les contradictions et les divergences apparentes de l’histoire. Collectif al-Hanifiyyah | Le Prophète Muhammad ‫ ﷺ‬a-t-il ordonné le meurtre de 37 ‘Asmâ bint Marwân ?
  • 38.
    2) Deuxièmement, ilsn’ont pas mentionné la faiblesse des chaînes de transmission de l’histoire. Incompétence ou ignorance ? Dans les deux cas, quand on prétend dévoiler « la religion de haine qu’est l’islâm », alors il vaudrait mieux ne pas tomber dans l’amateurisme le plus total. Il est étrange qu’un orientaliste comme Maxime Rodinson, pour ne citer que lui, ait tout simplement oublié de mentionner tous ces détails. Sa biographie du Prophète Muhammad (paix et bénédiction sur lui) est remplie de contre-vérités, d’erreurs gravissimes et de jugements clairement approximatifs. N’est-ce pas lui qui disait dans sa propre introduction ? Une biographie de Mohammad, qui ne mentionnerait que des faits indubitables, d’une certitude mathématique, serait réduite à quelques pages et d’une affreuse sécheresse […] Cela dit, il faut avertir que ces sources sont peu sûres, qu’elles sont bien loin des faits. Les plus anciens textes que nous possédions sur la vie du prophète remontent à cent vingt-cinq ans après sa mort environ, un peu moins que le temps qui nous sépare de la mort de Napoléon […] I. Goldziher et J. Schacht en particulier ont montré le peu de confiance qu’on devrait avoir envers ces « traditions ». […] Rien ne nous permet de dire jamais : cela remonte incontestablement au temps du prophète […] Il faut avertir une fois pour toutes que ces données appelées à illustrer l’exposé sont toutes douteuses. » [29] Pourtant dans toute sa biographie, il prend un malin plaisir à ne citer que des sources, pour une bonne partie douteuses, et sur lesquelles il fonde toute son argumentation… d’après son propre aveu… Il n’a tout simplement pas appliqué les recommandations qu’il faisait lui-même aux autres. Et que dire de cette partie : […] l’attitude scientifique a commencé quand on a décidé de n’accepter un fait que si la source qui le rapporte s’avérait sûre et dans la mesure où elle s’avérait sûre […] Cette attitude n’a rien à faire avec le colonialisme ou l’européocentrisme […] La critique européenne a peut-être eu tort sur certains points, mais, pour la critiquer à son tour, il faut d’abord l’étudier et ne réfuter ses démarches que sur la même base. [30] Et bien entendu, il se fait chantre de la critique occidentale… D’un côté les « données appelées à illustrer l’exposé sont toutes douteuses » et de l’autre « l’attitude scientifique a commencé quand on a décidé de n’accepter un fait que si la source qui le rapporte s’avérait sûre. » Un proverbe arabe dit : « Avec ta propre bouche, je te jugerai. » (ar : bifamika oudînouka : ‫.)بفمك أدينك‬ Et bien dans ce cas pourquoi as-tu appliqué tes propres critères aussi partiellement et partialement ? Pour ne citer que l’exemple de la tradition mentionnant l’assassinat de ‘Asmâ bint Marwân, est-ce une attitude scientifique typiquement occidentale que de citer une donnée douteuse pour affirmer un fait historique ? Le « deux poids, deux mesures » serait-il l’apanage de la critique occidentale ? Si tel est le cas, grand bien nous fasse que ne pas nous y plier ! Nous laissons le soin au lecteur de se faire sa propre opinion ! Allâhou A’lam - Et Dieu Sait Mieux ce qu’il en est ! Tous les bienfaits proviennent de Dieu, seules les erreurs nous incombent ! Collectif al-Hanifiyyah | Le Prophète Muhammad ‫ ﷺ‬a-t-il ordonné le meurtre de 38 ‘Asmâ bint Marwân ?
  • 39.
    ‫‪8 Annexe A: Les sources de l’histoire‬‬ ‫‪A/ Al-Wâqidî (129/130 - 206/207/209 H.), Kitâb al-Maghâzî (Le livre des‬‬ ‫)‪expéditions‬‬ ‫‪Référence : AL-WAQIDI (129/130 - 206/207/209 H.), Kitâb al-Maghâzî (Le livre des expéditions), éditions « ‘Âlam‬‬ ‫471-271 .‪al-Koutoub », 3ème édition, 1984, tome 1, p‬‬ ‫‪ Texte en arabe‬‬ ‫ذكر سرية قَتل عصْ ماء بِنت مرْ وان‬ ‫َ ِ ِ ْ ِ َ َ َ ْ ِ َ َ َ‬ ‫َ ْ‬ ‫َ َ َ ِْ َ َ َ ِ ْ‬ ‫َُْ‬ ‫ِ َ‬ ‫حدثَنِي عبد هللاِ بْن الحارث، عَن أَبِيه، أَن عصْ ماء بنت مرْ وانَ من بَنِي أُميةَ بْن زيْد، كانَت تَحْ ت يَزيد‬ ‫َ ِ َ‬ ‫َ‬ ‫ُ ْ َ ِ ِ ْ ِ‬ ‫َ‬ ‫بن زيد بْن حصْ ن الخطمي، وكانَت تُؤذي النبِي صلَّى هللاُ علَيه وسلَّم، وتَعيبُ اإلسَْلم، وتُحرضُ‬ ‫ِْ َ َ َ َ‬ ‫َ‬ ‫َ ِْ َ َ َ َ ِ‬ ‫َ َ ْ ْ ِ‬ ‫ْ َ ِْ‬ ‫ْ ِ َِْ ِ ِ‬ ‫َ ِْ َ َ َ َ ْ ِْ‬ ‫علَى النبِي صلَّى هللاُ علَيه وسلَّم، وقَالَت شعرًا:‬ ‫َ‬ ‫َ‬ ‫فَبِاست بَنِي مالِك والنبِيت ... وعَوْ ف وبِاست بَنِي الخزرج‬ ‫َ ْ ِ‬ ‫ِ‬ ‫ْ ِ‬ ‫َ‬ ‫َ‬ ‫ْ َ ْ َ ِ‬ ‫أَطَعتُم أَتَاوي من غيْركم ... فََل من مراد وَل مَحج‬ ‫ْ ْ ِ ِ ْ َ ِ ُْ‬ ‫َ ِ ْ ُ َ ََ ُْ ِ ِ‬ ‫تَرجوْ نَهُ بَعد قَتل الرءوس ... كما يُرْ تَجى مرق المنضج‬ ‫َ‬ ‫َْ ْ ِ‬ ‫ََ‬ ‫ُ ِ‬ ‫َ َ َ ُ ُْْ َ ِ‬ ‫ْ‬ ‫قَال عمير بْن عدي بْن خرشةَ بْن أمية الخطمى حين بلغه قولها وتَحْ ريضهَا: اللهُم، إن لَك علَي نََرًا‬ ‫َ ِ ُ‬ ‫َ‬ ‫َ َُْ ُ ُ َِ‬ ‫ِ َ َ َ ِ‬ ‫َِْ ِ َ ْ‬ ‫ْ ََْ‬ ‫لَئِن رددت رسُول هللاِ صلَّى هللاُ علَيه وسلَّم إلَى المدينَة ألَقتُلَنهَا- ورسُول هللاِ صلَّى هللاُ علَيه وسلَّم‬ ‫َ َ ُ‬ ‫َ‬ ‫َ‬ ‫َ َ‬ ‫َ ِْ َ َ َ‬ ‫َّ َ ْ ِ َ َ َ‬ ‫َ ِ ْ‬ ‫يَوْ مئَِ ببَدر- فَلَما رجع رسُول هللا صلى هللا عليه وسلم من بدر جاءهَا عمير بْن عدي فِي جوْ ف الليل‬ ‫َ َ َ َ ُ‬ ‫َ َ َُْ ُ ُ َِ‬ ‫َ ِ ْ ِ‬ ‫ِْ ْ َ ْ‬ ‫ْ‬ ‫َ َ َ َ ْ‬ ‫حتى دخل علَيهَا فِي بَيتِهَا، وحوْ لَهَا نَفَر من ولَدهَا نِيَام، منهُم من تُرْ ضعهُ فِي صدرهَا، فَجسهَا بِيَده،‬ ‫ِ ُ‬ ‫َ‬ ‫َ َ‬ ‫َ‬ ‫ِِ‬ ‫ِ ْ َ ِ‬ ‫َْ ِ‬ ‫َْ‬ ‫ْ َ ِ ْ‬ ‫فَوجد الصبِي تُرْ ضعهُ فَنَحاهُ عنهَا، ثُم وضع سيفَهُ علَى صدرهَا حتى أَنفََهُ من ظَهْرهَا، ثُم خرج حتى‬ ‫ِ ُ‬ ‫َ َ َ َْ َ‬ ‫َ ََ‬ ‫َ َ َ َ‬ ‫َْ ِ َ‬ ‫ِ‬ ‫صلى الصبح مع النبِي صلَّى هللاُ علَيه وسلَّم بِالمدينَة.‬ ‫َ‬ ‫ْ َ َ َ‬ ‫َ‬ ‫َ ِْ َ َ َ َِْ ِ‬ ‫93 ‪ a-t-il ordonné le meurtre de‬ﷺ ‪Collectif al-Hanifiyyah | Le Prophète Muhammad‬‬ ‫? ‪‘Asmâ bint Marwân‬‬
  • 40.
    َ ْ ‫فَلَما انصرفَالنبِي صلَّى هللاُ علَيه وسلَّم نَرَر إلَى عميْر فَقَال: أَقَتَ ْلت بِنت مرْ وانَ ؟ قَال: نَعم بِأَبِي أَنت‬ َْ َ َ َ َ َ َ ْ َ َ َ ْ َُ َ َ َ ِْ َ ْ َ َ َ ِْ َ ‫يَا رسُول هللا. وخشي عمير أن يكون فتات علَى النبِي صلَّى هللاُ علَيه وسلَّم بِقَتلِهَا فَقَال: هَلْ علَي فِي‬ َ َ َ َ َ َ ‫ذلِك شيء يَا رسُول هللا؟ قَال: َل ينتَطح فيهَا عنزان ، فَإِن أَول ما سمعْت هََه الكلِمةَ من النبي صلَّى‬ َ ْ َ َ َ َِ َ َ ِ ُ ِ َْ َ َ ِ َ َ ِ ْ ِ َ َْ ِِ ِ َ َْ َ َ ْ ْ ْ َ ْ ‫هللاُ علَيه وسلَّم. قَال عميْر: فَالتَفَت النبِي صلَّى هللاُ علَيه وسلَّم إلَى من حوْ لَهُ فَقَال: إذا أَحْ بَبتُم أَن‬ َ ْ َ َ َ َ َ ِْ َ َُ َ َ َ َ ِْ َ ْ ِ َْْ ْ َ ْ ُ ُ َُ َ َ َ َ َ َ ِ ‫تَنرُرُوا إلَى رجُل نَصر هللاَ ورسُولَهُ بِالغيب، فَانرُرُوا إلَى عميْر بْن عدي. فَقَال عمر بْن الخطا‬ َِ ِ ِ َُ َْ َ َ ُ‫رضي هللاُ عنهُ: ا ُْنرُرُوا إلَى هََا األَعمى الَي تَشدد فِي طَاعة هللا. فَقَال: َل تَقُلْ األَعمى، ولَكنه‬ َ َ ِ َ ِ ِ َ ِ َ ْ ْ َ ْ ْ َ َ ِ َ !ُ‫البَصير‬ ِ ْ ْ ْ ‫فَلَما رجع عميْر من عند رسُول هللاِ صلَّى هللاُ علَيه وسلَّم وجد بنيهَا فِي جماعَة يَدفِنُونَهَا، فَأَقبَلُوا إلَيه‬ َ ِْ َِ َ َ َ َ َ َ ِ ْ َ ِ َ ِِْ ْ ِ َُ َ َ َ َ َ َ ْ َْ ُ ،‫حينَ رأَوْ هُ مقبَِل من المدينَة، فَقَالُوا: يَا عميرُ، أَنت قَتَ ْلتهَا؟ فَقَال: نَعم، فكيدوني جميعا ثم َل تنررون‬ َْ َ َ ِ َِْ ْ ِ ً ُْ ِ َ ُ َْ ُْ َْ َ ْ ‫فو الَي نَفسي بِيَده، لَوْ قُ ْلتُم بِأَجْ معكم ما قَالَت لَضربتُكم بِسيفِي هََا حتى أَموت أَوْ أَقتُلَكم. فيومئَ ظهر‬ ُْ ْ َ َ ْ ِِ ِ ْ َ ُْ َِ ْ ْ َ ِ َ ِْ ‫اإلسَلم فِي بَنِي خطمةَ، وكانَ منهُم رجال يَستَخفُونَ بِاإلسَْلم خوْ فًا من قَوْ مهم، فَقَال حسان بْن ثَابت‬ ِْ ِ ْ ِ َ ِ ْ ِْ َ َ َْ َ ِ ُ ُ َ َ َُْ ََ ْ :‫يَمدح عمير بنَ عدي، أَنشدنَا عبد هللاِ بْن الحارث‬ ِ ِ َ ْ ُ َِ ْ َ َُْ ُ َْ ‫بَنِي وائِل وبَنِي واقِف ... وخطمة دون بنى الخزرج‬ َ َ َ ُ ‫متَى ما دعَت أ‬ ‫َ َ َ ْ ختُكم ويْحهَا ... بِعوْ لَتِهَا والمنَايَا تَجي‬ َ َ َ ُْ ْ ِ َْ َ ْ ‫فَهَزت فَتًى ماجدًا عرْ قُهُ ... كريم المدَاخل والمخرج‬ ِ ِ َ ِ َ ْ َْ َ ِ ِ َْ َ ِ َ ‫فَضرجهَا من نَجيع الدماء ... قُبَيل الصبَاح ولَم يَحْ رج‬ ْ َ ِ َ ْ ِ َ ِ ِ ْ ِ َ َ ِ َ ََْ ِ ‫فَأَوْ ردَك هللاُ بَرْ د الجنَا ... ن جََلنَ فِي نعمة الموْ لج‬ َ ِ ْ َ ِ ِ َْ ِ َ ِْ ْ َ َ َُْ ‫حدثَنِي عبد هللاِ بْن الحارث، عَن أَبِيه، قَال: كانَ قَتل عصْ ماء لِخمس لَيَال بَقِينَ من رمضانَ ، مرْ جع‬ َ ِ َ َ َ َ ْ ِ َ ِ ِ ِ َ ْ ُ ِ َْ َ َ َ ُ ْ ْ‫النبِي صلَّى هللاُ علَيه وسلَّم من بَدر، علَى رأ‬ ْ ْ ِ َ َ َ ِْ َ ْ َ َ َ َ َْ ِ .‫َ س تِسعةَ عشر شهرًا‬ َ َ  Traduction Mention de l'expédition pour tuer 'Asmâ bint Marwân ‘Abd Allâh b. al-Hârith m’a rapporté selon son père que ‘Asmâ bint Marwân fait partie des Banou Oumayyah b. Zayd. Elle était l'épouse de Yazîd b. Zayd b. Hisn al-Khatmî et avait l’habitude de s’en prendre au Prophète (paix et bénédiction sur lui), d’insulter l’islâm, et d’appeler au meurtre du Prophète (paix et bénédiction sur lui). Elle récitait les vers suivants : Comme ils sont humiliés : les banû Mâlik, les Nabît, Les 'Awf et les Banû al-Khazraj ! Vous avez obéi à un étranger, d'une autre tribu, Qui n'est ni de Murâd, ni de Moudhij. Espérez-vous en quelque chose de bon de lui après qu'il a tué vos chefs Comme un affamé qui attend le potage du cuisinier ? Quand ses propos parvinrent à ‘Oumayr b. ‘Adî b. Kharashah b. Oumayyah al-Khatmî ainsi que ses appels au meurtre, ce dernier se dit : « Ô mon Dieu, je Te fais la promesse solennelle que si tu ramènes le Messager de Dieu (paix et bénédiction sur lui) sain et sauf, je la tuerai – en effet, ce jour-là le Messager de Dieu (paix et bénédiction sur lui) était à la bataille de Badr – Quand le Messager de Dieu (paix et bénédiction sur lui) fut revenu de Badr, ‘Oumayr b. ‘Adî est allé lui rendre visite chez elle au cœur de la nuit alors qu’à côté d’elle, certains de ses enfants, dormaient. Certains d’entre eux tètent encore le sein. Il la palpa de la main et un petit était en train de la téter. Il Collectif al-Hanifiyyah | Le Prophète Muhammad ‫ ﷺ‬a-t-il ordonné le meurtre de 40 ‘Asmâ bint Marwân ?
  • 41.
    l’éloigna d’elle puislui planta son épée dans la poitrine jusqu’à ce qu’elle sorte par son dos. Il sortit ensuite jusqu’à ce qu’il pria la prière du matin avec le Prophète (paix et bénédiction sur lui) à Médine. Quand le Prophète (paix et bénédiction sur lui) eut terminé la prière, il regarda en direction de ‘Oumayr et dit : « Tu as tué la fille de Marwân ? » - « Oui, que mon père te soit sacrifié ô Messager de Dieu ». ‘Oumayr prit peur que par son meurtre cela soit une source de problème pour le Prophète (paix et bénédictions sur lui) et dit : « Ai-je à en supporter quelque conséquence, ô Envoyé de Dieu ? » Ce dernier répondit : « Même deux chèvres ne se battraient pas pour elle ! » - « Et c'est la première fois que ces paroles furent prononcées par le Messager de Dieu (paix et bénédictions sur lui). » ‘Oumayr ajouta : Le prophète (paix et bénédiction sur lui) se retourna vers ceux qui étaient autour de lui et dit : « Si vous souhaitez regarder un homme qui a donné la victoire à Dieu et à Son Envoyé en secret, alors regardez ‘Oumayr b. ‘Adî. » ‘Oumar b. al-Khattâb (que Dieu l’agréé) dit : Regardez cet aveugle qui a été intransigeant dans l’obéissance à Dieu ! [Le prophète dit alors] : « Ne dis pas l’aveugle mais dis plutôt le clairvoyant ! » B/ Ibn Ishâq (m. 151 H.) / Ibn Hishâm (m. 213 H.), As-Sîra (La biographie du Prophète)  Texte en arabe ‫غزوةُ عميْر بْن عديٍّ الخطمي لِقَتل عصْ ماء بِنت مرْ وان‬ َ َ َ َ ْ َ َ َ ِ ْ ِّ ِ ْ ِ ْ ِ َ ِ ِ َ ُ َ ْ َ : )‫(نِفَاقُهَا وشعرهَا فِي ذلِك‬ ُ ْ ِ َ َ َ ْ ِ ْ ٍّ ِ َ ِ ْ ِ َ ُ َ ْ َ َ َ‫وغزوةُ عميْر بن عدي الخطمي عصْ ماء بِنت مرْ وانَ ، وهي من بَني أُميَّةَ ابْن زيْد، فَلَما قُتِل أ‬ َ ‫َّ َ بُو عفَك‬ َ َ َ َ ْ َ َ َ ِّ ِ َ ِ ْ ِ َ ِ َ ْ َ َ َ ْ ِ ْ ِ َ ْ ِ ْ ِ ِ َ ْ ُ َُْ َ ََ ْ ،َ‫نَافَقَت، فََكر عبد هللاِ بْن الحارث بن الفُضيْل عَن أَبِيه، قَال: وكانَت تَحْ ت رجُل من بَنِي خطمة‬ َ َ ِ َْ َ ْ َ َ َ ِْ َ ُ ُ ِ :ُ‫ويُقَال لَهُ يَزيد بْن زيْد فَقَالَت، تَعيبُ اإلسَْلم وأَهلَه‬ ُ َ ِ ْ ‫بِاست بَنِي مالِك والنَّبِيت ... وعَوْ ف وبِاست بَنِي الخزرج‬ ِ ْ َ ِ ِ ْ َ َ َ ِ َ ْ َ ْ َْ‫أَطَعتُم أَتَاوي من غيْركم ... فََل من مراد وَل م‬ ‫َ ِ ْ ُ َ َ َ َ حج‬ ْ ُ ِ َ ْ ِ َّ ِ ْ ْ ِ ِ ‫تَرْ جُونَهُ بَعد قَتل الرُّ ءوس ... كما يُرْ تَجى مرق المنضج‬ ِ ْ َْ ََ ِ ُ ِ َ ُْْ ُ َ َ َ َ َّ ِ َ ِ ْ ‫أََل أَنِف يَبتَغي غرةُ ... فَيقطَع من أَمل المرْ تَجي‬ ِ ُ ْ ِ َ ْ ِ ُ َْ ْ َ ِّ َّ َّ َ ُ ْ ِ : )‫(شعر حسانَ فِي الرد علَيهَا‬ ُ ُ َ :‫قَال: فَأَجابَهَا حسَّان بْن ثَابِت، فَقَال‬ َ َ َ ْ ‫بَنُو وائِل وبَنُو واقِف ... وخطمةُ دونَ بنِي الخزرج‬ َ َ َ ِ َ ْ َ ْ َ ُ َ َ َ ْ‫متَى ما دعَت سفَهًا ويْحهَا ... بعوْ لَتِهَا وال‬ ‫َ منَايَا تَجي‬ َِ َ َ َ ْ َ َ َ ِ َ ْ َّ ‫فَهَزت فَتًى ماجدًا عرْ قُهُ ... كريم المدَاخل والمخرج‬ ِ ِ َ ِ َ ْ َْ َ ِ ِ َْ ُ ِ َ ْ‫فَضرجهَا من نجيع الدماء ... بعد ا ْلهُدو فَلَم يحْ رج‬ َ َ ْ ِّ ُ َ ْ َ َ َّ َ ْ ِّ ِ ْ ِ ْ ُ ُ : )‫(خرُوج الخطمي لَقَتلِهَا‬ Collectif al-Hanifiyyah | Le Prophète Muhammad ‫ ﷺ‬a-t-il ordonné le meurtre de 41 ‘Asmâ bint Marwân ?
  • 42.
    َ َ ْ َِ َ َ َِ ‫فَقَال رسُول هللاِ صلَّى هللاُ علَيه وسلَّم حينَ بَلَغهُ ذلِكَ، أََل آخَ لِي من ابنَة مرْ وانَ ؟ فَسمع ذلِك من قَوْ ل‬ ُ َ َ َ ِ َ ِ َ َ َ ِْ َ َ َ ِ ْ ْ ِ ِ ‫رسُول هللاِ صلَّى هللاُ علَيه وسلَّم عمير بْن عدي الخطمي، وهُو عندهُ، فَلَما أَمسى من تِ ْلك اللَّيلَة سرى‬ َ ْ ِ َ َ ُّ ِ ْ ِ ْ ٍّ ِ َ ُ ُ ْ َ ُ َ َ َ ِ ْ َ َ َ ِ ْ َ ْ ِ َ ْ َّ َ ِ َ ْ ْ ْ َ ‫علَيهَا فِي بَيتِهَا فَقَتَلَهَا، ثُم أَصْ بَح مع رسُول هللا صلَّى هللاُ علَيه وسلَّم، فَقَال: يَا رسُول هللاِ، إنِّي قَد‬ َ َ َ َ ِ ِ َ َ َ َ َّ َ َ َ ِْ َ .‫قَتَ ْلتهَا‬ َّ َ َ ُ َ َ َ ْ ِ ْ َ َّ َ َُْ ‫فَقَال نَصرْ ت هللاَ ورسُولَهُ يَا عميرُ، فَقَال: هَلْ علَي شيء من شأْنِهَا يَا رسُول هللاِ؟‬ َ َ َ .‫فَقَال: َل يَنتَطح فِيهَا عنزان‬ ُ ِ ْ َ َ ِ َ َْ : )َ‫(شأْن بَني خطمة‬ َْ َ ِ ُ َ ُ‫فَرجع عميْر إلَى قَوْ مه، وبَنُو خطمةَ يَوْ مئَِ كثِير موْ جهُم فِي شأْن بنت مرْ وانَ ، ولَهَا يَوْ مئَِ بَنُونَ خمسة‬ َ َ ْ َ ْ ُ َ َ َ َ ِ ِْ ِ َ َ ِ ِ َْ َ َُ َ َ َ ‫رجال، فَلَما جاءهُم عمير بْن عديٍّ من عند رسُول هللاِ صلَّى هللاُ علَيه وسلَّم، قَال: يَا بَنِي خطمةَ، أَنَا‬ َ َ َ ِ ِ َ َ ْ ِ ْ ِ ِ َ ُ ُ ْ َ ُ ْ َ َ َّ َْ َ َ َ َ ِْ َ ْ‫قَتَ ْلت ابنَةَ مرْ وانَ ، فَكيدونِي جميعًا ثُم َل تُنررُونَ . فََلِك اليَوْ م أَول ما عز اإلسَْلم فِي دَار بَنِي خط‬ ْ َّ َ َ ُ َّ ُ ْ َ َ ُ ِ ، َ ‫َ مة‬ ِ ْ َ َّ ِ َ ُ َ ِ َ َ ْ ُ َ ِ ْ ْ ْ ِ َ ْ ْ َ َ َّ َ َ َ ْ ْ َ ِْ ِْ ِ َ َ َ ‫وكانَ يَستَخفِي بِإِسَْلمهم فِيهم من أَسلَم، وكانَ أَول من أَسلَم من بَنِي خطمةَ عمير بْن عدي، وهُو‬ َ َ ٍّ ِ َ ُ ُ ْ َ ُ َ ْ َ ْ ِ َ ِ ْ ِ ُ َّ ُ ْ َ َ َ ِ ْ ‫الََّي يُدعَى القَارئ، وعبد هللاِ بْن أَوْ س، وخزيمةُ بن ثَابت، وأَسلَم، يَوْ م قُتِلَت ابنَةُ مرْ وانَ ، رجال من‬ َ َ ْ ْ َ َ ْ َ ِ ِ ْ ََْ ُ َ .‫بَنِي خطمةَ، لَما رأَوْ ا من عز اإلسَْلم‬ َ َّ ِ َ ِ ْ ِّ ِ ْ ِ َْ َ  Traduction L'expédition de 'Umayr b. 'Addy al-Khatim pour tuer 'Asmâ, fille de Marwân Et l'expédition de 'Umayr b. 'Addy al-Khatmî contre 'Asmâ', fille de Marwân. Elle est de Banû 'Umayyah b. Zayd. Lorsque Abû 'Afâk fut tué, elle devint hypocrite. 'Abd Allâh b. al-Hârith b. al-Fudayl, sur l'autorité de son père qui a dit : "Elle était l'épouse d'un homme de Banû Khatmah, appelé Yazid b. Zayd. Elle a dit en insultant l'Islam : Comme ils sont humiliés : les banû Mâlik, les Nabît, Les 'Awf et les Banû al-Khazraj ! Vous avez obéi à un étranger, d'une autre tribu, Qui n'est ni de Murâd, ni de Madhij. Espérez-vous en quelque chose de bon de lui après qu'il a tué vos chefs Comme un affamé qui attend le potage du cuisinier ? N'y a-t-il pas quelqu'un qui a de la dignité et qui profiterait d'un moment d'inadvertance Pour couper les espoirs de ceux qui attendent quelque chose de lui ?! Alors Hassân b. Thâbit lui répondit par ces vers : Banû Wâ'il, Banû Wâqif et al-Khatmah Sont inférieurs aux Banû al-Khazraj Quand elle a appelé à la folie, malheur à elle Par ses lamentations, et la mort viendra Elle excita un jeune homme noble, Généreux en son intérieur et en son extérieur Et il l'a couverte de sang rouge Dans la nuit et il n'a pas commis un péché. Lorsque l'Envoyé d'Allâh (paix et bénédictions sur lui) en fut informé, il a dit : "Qui me vengerait de la fille de Marwân?" 'Umayr b. 'Addy al-Katmi a entendu cette parole de l'Envoyé d'Allâh (paix et bénédictions sur lui) et lui dit : "Ô Envoyé d'Allâh ! Je l'ai tuée?" L'Envoyé d'Allâh (paix et bénédictions sur lui) dit : "Tu as pris la défense de Dieu et de son Envoyé ; Ô 'Umayr." Celui-ci dit : "Ai-je à supporter quelque conséquence à ce sujet, ô Envoyé d'Allâh ?" Celui-ci répondit : "À son sujet même deux chèvres ne se donneraient pas des coups de corne !" Collectif al-Hanifiyyah | Le Prophète Muhammad ‫ ﷺ‬a-t-il ordonné le meurtre de 42 ‘Asmâ bint Marwân ?
  • 43.
    'Umayr retourna àson peuple. Les Banû Khatmah ce jour-là parlaient beaucoup du cas de Banû 'Asmâ, la fille de Marwân. Elle avait alors cinq fils qui étaient déjà des hommes. Lorsque 'Umayr b. 'Addy vint à eux d'après l'Envoyé d'Allâh (paix et bénédictions sur lui), il dit : "Ô Banû Khatmah ! J'ai tué la fille de Marwân ; faites-moi la guerre, vous tous et n'attendez pas." Ce fut le premier jour où l'Islâm devint puissant dans la maison de Banû Khatmah. Auparavant, celui qui embrassait l'Islam, cacha son Islam. Les premiers parmi les Banû Khatmah à se convertir à l'Islam furent : 'Umayr b. 'Addy - surnommé le lecteur et 'Abd Allâh b. 'Aws et Khuzaymah b. Thâbit. Le jour où la fille de Marwân fut tuée, des hommes de Banû Khatmah embrassèrent l'Islam après avoir vu sa puissance. Référence : IBN ISHAQ (m. 151 H.), Muhammad, Traduction, introduction et notes 'Abdurrahmân Badawi, éditions « AlBouraq », 2001, tome II, p. 562-563 Collectif al-Hanifiyyah | Le Prophète Muhammad ‫ ﷺ‬a-t-il ordonné le meurtre de 43 ‘Asmâ bint Marwân ?
  • 44.
    C/ Ibn Sa'd(m. 230 H.), Kitâb at-Tabaqât al-Kabîr (le grand livre des générations) Référence : IBN SA’D (m. 230 H.), Kitâb at-Tabaqât al-Kabîr (Le Grand Livre des générations), éditions « Maktabat al-Khânjî », 1ère édition, 2001, Le Caire, tome 2, p. 25  Texte en arabe ‫سرية عمير بْن عدي‬ ْ ‫ثُم سرية عمير بْن عدي بْن خرشة الخطمي إلى عصماء بِنت مروان من بني أُميَّة ابن زيد بخمس‬ ِ َّ َّ‫ليال بقين من شهر رمضان علَى رأس تسعة عشر شهرًا من مهاجر رسُول هللا - صل‬ ‫َ ى هللاُ علَيه‬ َ َ ِْ َ ِ ِ ِ ْ َّ‫وسلَّم - وكانَت عصماء عند يزيد بْن زيد بْن حصن الخطمي. وكانت تعيب اإلسَْلم وتؤذي الن‬ َ ِ ‫بي‬ ِ َ َ َ َ َ ِ ‫وتحرض علَيه وتقول الشعر. فجاءها عمير بْن عدي فِي جوف الليل حتى دخل عليها بيتها. وحولها‬ ِْ َ .‫نفر من ولدها نيام منهم من ترضعه فِي صدرها‬ ِ ِ َْ ‫فجسها بيده. وكان ضرير البصر. ونحى الصبي عنهَا ووضع سيفه علَى صدرها حتى أنفَه من‬ َ ِ ‫ظهرها. ثُم صلى الصبح مع النَّبِي - صلَّى هللاُ علَيه وسلَّم - بِالمدينَة [فَقَال له رسول هللا. ص: أقتلت‬ َ َ َ َ ِ َِْ َّ َ َ َ ِْ َ َ‫ابنَة مروان؟ قَال: نعم. فهل علِي في ذلك من شيء؟ فَق‬ ْ ‫ال: َل ينتطح فيها عنزان!] فكانت هَه الكلمة‬ َ َ َ ِ - ‫أول ما سمعْت من رسُول هللاِ - صلَّى هللاُ علَيه وسلَّم - وسماهُ رسُول هللاِ - صلَّى هللاُ علَيه وسلَّم‬ َ َ َّ َ َ َ َ َ ِ ْ َ َ َ ِ ُ َِ َ َ َ َ ِْ َ .‫عميرا البصير‬  Traduction L’expédition de ‘Oumayr b. ‘Adî Puis advint le raid de ‘Oumayr b. ‘Adî b. Kharashah al-Khatmî contre ‘Asmâ bint Marwân, des Banu Oumayyah b. Zayd à cinq nuits du mois de ramadan, au début du 19ème mois de l'Hégire du Messager de Dieu (paix et bénédiction sur lui). ‘Asmâ était la femme de Yazid b. Zayd b. Hisn al-Khatmî. Elle avait coutume de dénigrer l'islam, d'offenser le prophète et d’exciter les gens contre lui. De plus, elle composait des poèmes. ‘Oumayr b. ‘Adî se rendit en plein milieu de la nuit chez elle. Ses enfants dormaient autour d'elle dont un qu’elle était en train d’allaiter. Il la chercha de sa main, car il était aveugle. Il éloigna l'enfant d’elle, plongea son sabre dans sa poitrine jusqu'à ce qu'il ressorte par son dos. Ensuite, il fit la prière du matin à Médine avec le prophète (paix et bénédiction sur lui). Le Messager de Dieu (paix et bénédiction sur lui) lui dit : « As-tu tué la fille de Marwân ? » Il répondit : « Oui, dois-je en Collectif al-Hanifiyyah | Le Prophète Muhammad ‫ ﷺ‬a-t-il ordonné le meurtre de 44 ‘Asmâ bint Marwân ?
  • 45.
    supporter quelque conséquence? ». [Le Prophète lui répondit] : « Même deux chèvres ne se battraient pas pour elle ! » - « Et c'est la première fois que ces paroles furent prononcées par le Messager de Dieu (paix et bénédiction sur lui). » Et le Messager de Dieu (paix et bénédiction sur lui) le surnomma ‘Oumayr le clairvoyant. D/ Al-Moutahhâr b. at-Tâhir al-Maqdissî (m. 355 H.), Al-Bad'ou wal Târîkh (Le Commencement et l'Histoire) Référence : AL-MOUTAHHAR B. AT-TAHIR AL-MAQDISSI (m. 355 H.), Kitâb al-Bad’i wal Târîkh (Le Livre du Commencement et de l’Histoire), éditions « Maktabat ath-Thaqâfa ad-Dîniyyah », tome 4, p. 194  Texte en arabe ‫ثم كانت سرية عصماء بنت مروان وكانت امرأة كافرة بَية اللسان تهجو النبي صلى هللا عليه وسلم‬ ‫وتحرض على المسلمين فبعث النبي صلى هللا عليه وسلم إليها عمير بن عدي األنصاري فقتلها وقال‬ ‫عم َل ينتطح فيها عنزان‬  Traduction [...] Puis survint l'expédition contre 'Asmâ bint Marwân. C'était une infidèle qui tenait des propos obscènes, qui invectivait le prophète (paix et bénédiction sur lui) et qui excitait les gens contre les musulmans. Le prophète (paix et bénédiction sur lui) lui envoya donc 'Oumayr b. 'Adî al-Ansârî qui la tua. Il dit alors : « Même deux chèvres ne se battraient pas pour elle ! » [...] E/ 'Alî b. 'Oumar al-Harbî (m. 386 H.), Al-Fawa'îd al-Mountaqâ 'an ashShouyoukh al-'Awâlî (Les bénéfices sélectionnés des sheikhs distingués) Collectif al-Hanifiyyah | Le Prophète Muhammad ‫ ﷺ‬a-t-il ordonné le meurtre de 45 ‘Asmâ bint Marwân ?
  • 46.
    Référence : ‘ALIB. ‘OUMAR AL-HARBI (m. 386 H.), Al-Fawa'îd al-Mountaqâ 'an ash-Shouyoukh al-'Awâlî (Les bénéfices sélectionnés des sheikhs distingués), éditions « Dâr al-Watan Lil Nashr », 1ère édition, 1999, Riyad, Arabie Saoudite, p. 268-269, tradition n°50  Texte en arabe ْ َ ‫43 - أَخبَرنَا علِي قَال ثنا جعفَر , قَال: ثنا محمد بْن إِبراهيم بن العَلء الشامي , ثنا محمد بْن الحجَّاج‬ َ َ ٌّ َ َ ْ ُّ ِ َّ ِ َ َ ْ ِ ْ َ ِ َ ْ ُ ُ َّ َ ُ ِ َ ْ ُ ُ َّ َ ُ ‫اللَّخمي أَبُو إِبراهيم الواسطي , عَن مجالِد بْن سعيد , عَن الشعبِي , عن ابْن عبَّاس , رضي هللاُ عنهُما‬ َ ِ ِ َ ِّ ْ َّ ِ َِ ِ ِ َ ُ ْ ُّ ِ ِ َ ْ َ ِ َ ْ ُّ ِ ْ َ َْ َ ِ َ ْ ِ َ ْ ِ َ َ َ َ ُ‫قَال: هَجت امرأَة من بَنِي خطمةَ النَّبِي صلَّى هللاُ علَيه وسلَّم هجاء لَهَا , قَال: فَبَلَغ ذلِك النَّبِي صلَّى هللا‬ ً َ ِ َ َ َ ِْ َ َ َّ َ َ َّ َ َْ َ َ‫علَيه وسلَّم فَاشتَد علَيه ذلك , وقَال: " من لِي بِهَا؟ " فَقَال رجُل من قَوْ مهَا: أ‬ ْ َ َ ْ َ ‫ِ ْ ِ نَا يَا رسُول هللاِ. وكانَت‬ َ َ َ َ َ َ َ ِ َ ِ ْ َ َّ ْ َ َ َ ِ ْ َ ُ َْ َ ْ ِ ََ ‫تَمارة تَبِيع التَّمر قَال: فَأَتَاهَا فَقَال لَهَا: عندك تَمر؟ فَقَالَت: نَعم. فَأَرتهُ تَمرا , فَقَال: أَردت أَجْ ود من‬ ً ْ َْ َْ ْ ْ ِ َِْ َ َ َ ْ ُ َ َّ ْ‫هََا. قَال: فَدخلَت لِتُريَهُ قَال: ودَخل خ ْلفَهَا فَنَرر يَمينًا وشماَل فَلَم يَر إَِل خوانًا فَعَل بِه رأ‬ َ َ َ َ َ َ ‫َ َ ِ َ سهَا حتَّى‬ َ َ َ ِ َّ َ ْ ً َ ِ َ ِ َ َ ِ ْ َ َ َ ُ َََ ‫دمغهَا بِه قَال: ثُم أَتَى النَّبي صلَّى هللاُ علَيه وسلَّم فَقَال: يَا رسُول هللاِ كفِيتَهَا , فَقَال النَّبي صلَّى هللاُ علَيه‬ َ ُّ ِ َ َ َ َ َ َ َ ِْ َ َ َّ ِ ِْ َ َّ َ ِ ً َ َ ‫وسلَّم: " أَما إِنَّهُ َل يَنتَطح فِيهَا عنزان " فَأَرْ سلَهَا مثََل‬ ُ ِ ْ َ َ َ َ َ ِ َ َْ  Traduction Chaine de transmission : 'Alî -> Ja'far -> Muhammad b. Ibrâhîm b. 'Alâ ash-Shâmî -> Muhammad b. al-Hajjâj al-Lakhmî Abou Ibrâhîm al-Wâsitî -> Moujâlid b. Sa'îd -> ash-Sha'bî -> Ibn 'Abbâs (que Dieu l'agrée lui et son père) Récit : 50 - Une femme parmi les Banou Khatmah dénigrait le Prophète (paix et bénédiction sur lui) d'une manière qui lui était propre. Puis il ajouta : Le Prophète (paix et bénédiction sur lui) eu vent de cela. Puis cela lui devint insupportable et dit : « Qui se débarrassera d'elle pour moi ? » Alors un homme de son peuple dit : « Moi ô Messager de Dieu. » C'était une vendeuse de dattes. Il dit : Il est allé la voir et lui dit : « As-tu des dattes ? » Elle lui répondit : « Oui » et elle lui montra ce qu'elle avait. Il lui dit alors : « Je voudrais de meilleures qu'elles. » Il dit alors : Elle rentra pour lui montrer. Et il ajouta : Il entra derrière elle et regarda à droite et à gauche et il ne vit rien d’autre qu’une table (khiwân: terme persan désignant une table où sont dressés des mets) puis il la frappa avec à la tête jusqu'à la mort. Puis il revint vers le Prophète (paix et bénédiction sur lui) et lui dit : « Ô Messager de Dieu, je m'en suis débarrassé ». Le Prophète (paix et bénédiction sur lui) dit alors : « Même deux chèvres ne se battraient pas pour elle ! ». Ceci devint une parabole. Collectif al-Hanifiyyah | Le Prophète Muhammad ‫ ﷺ‬a-t-il ordonné le meurtre de 46 ‘Asmâ bint Marwân ?
  • 47.
    F/ Al-Qoudâ'î (m.454 H.), Mousnad ash-Shihâb Référence : AL-QOUDA’I (m. 454 H.), Mousnad ash-Shihâb, éditions « Moua’ssasate ar-Risâlah », 1ère édition, 1985, tome 2, p. 46-48, traditions n°856, 857 et 858  Tradition n°856 ُ ْ َّ ُ ْ َ ِ ِ َّ َ ُ ِ ِ ْ َ ُ ْ ُ ُ َّ َ ُ ِ ْ َ َ ِ ُّ ِ َ ْ ‫935 - أَخبَرنَا الشيخ أَبُو طَاهر، محمد بْن الحسين بْن محمد بْن سعدون الموْ صلِي، قَدم علَينَا، أبنا‬ َ ْ ْ ُ ُ ْ َ ِ ‫أَبُو الحسن، علِي بْن محمد بْن الحسن الحرْ بي الحنبَلِي السكريُّ ، ثنا أَبُو الفَضْ ل، جعفَر بْن أَحْ مد بن‬ ِ ْ ََ ِ َّ ُّ ُّ ْ َ ْ ُّ ِ َ ْ ِ َ َ ْ ِ ِ َّ َ ُ ُ ُّ َ ِ َ َ ْ ‫محمد بْن الصبَّاح الجُرْ جرائِي بِهَا، ثنا محمد بْن إِبراهيم بْن العَلء الشامي، ثنا محمد بْن الحجَّاج‬ ُّ ِ َّ ِ َ َ ْ ِ َ ِ َ ْ ُ ُ َّ َ ُ ُّ َ َ ْ ِ َّ ِ ِ َّ َ ُ ِ َ ْ ُ ُ َّ َ ُ ‫اللَّخمي أَبُو إِبراهيم الواسطي، عَن مجالِد بن سعيد، عن الشعبِي، عَن ابن عبَّاس، قَال: هَجت امرأَة‬ َ ِ ْ ِ َ ْ ِ َ َ َِ ِ ْ ِ َ ُ ْ ُّ ِ ِ َ ْ َ ِ َ ْ ُّ ِ ْ ِّ ْ َّ ِ َ ْ ِ ‫من بَنِي خطمةَ النَّبي صلَّى هللاُ علَيه وسلَّم بِهجاء لَهَا، فَبَلَغ ذلِك النَّبِي صلَّى هللاُ علَيه وسلَّم فَاشتَد علَيه‬ َ َ َ َ َّ َ ِ َ َ َ ِْ َ َ َّ ِ ِ ْ َ َّ ْ َ َ َ ِ ْ َ َْ َ َ ْ ِ ْ َ :‫ذلِكَ، وقَال: «من لِي بِهَا؟» فَقَال رجُل من قَوْ مهَا: أَنَا يَا رسُول هللاِ، وكانَت تَمارة تَبِيع التَّمر، قَال‬ َ َ ْ ُ َ َّ ْ َ َ َ َ َ َ َ َ ِ ً َ ِ َ ِ َ َ ْ ِ ََ َ َ َ ََ َ ،‫فَأَتَاهَا أَجْ ود من هََا قَال: فَدخلَت التُّرْ بَةَ، قَال: ودخل خ ْلفَهَا، فَنَرَر يَمينًا وشماَل، فَلَم يَر إَِل خوانًا‬ ِ َ َ َ َ ِ َّ َ ْ ْ َََ ‫قَال: فَعَل بِه ر ْأسهَا حتَّى دمغهَا بِه، قَال: ثُم أَتَى النَّبي صلَّى هللاُ علَيه وسلَّم فَقَال: يَا رسول هللاِ قَد‬ َ ُ َ َ َ َّ ِ َ َ َ ِ ََ َ َّ َ ِ َ َ َ ِْ َ ً َ َ َ ْ َ ‫كفَيتُكهَا، قَال: فَقَال النَّبِي صلَّى هللاُ علَيه وسلَّم: «أَما إِنَّهُ َل يَنتَطح فِيهَا عنزان» ، فَأَرْ سلَهَا مثََل‬ ُ ِ ْ َ َ ُّ َ َ َ َ َ َ ِْ َ ِ َ َْ Chaine de transmission : Le cheikh Abou at-Tâhîr Muhammad b. al-Housayn b. Muhammad b. Sa'doune al-Mawsilî -> Abou alHasan 'Alî b. Muhammad b. al-Hassan al-Harbî al-Hanbalî as-Soukkarî -> Abou al-Fadl Ja'far b. Ahmad b. Muhammad as-Sabbâh al-Jourjarâ'î -> Muhammad b. Ibrâhîm b. 'Alâ ash-Shâmî -> Muhammad b. Hajjâj al-Lakhmî Abou Ibrâhîm al-Wâsitî -> Moujâlid b. Sa'îd -> ash-Sha'bî -> Ibn 'Abbâs Récit : 856 - Une femme parmi les Banou Khatmah invectivait le Prophète (paix et bénédiction sur lui) d'une manière qui lui était propre. Le Prophète (paix et bénédiction sur lui) eut vent de cela. Cela lui devint insupportable et il dit : « Qui se débarrassera d'elle pour moi ? » Alors un homme de son peuple dit : « Moi Ô Messager de Dieu. » C'était une vendeuse de dattes. Il ajouta ceci : « Il lui apporta meilleur que ce qu'elle avait ». Il ajouta encore : Elle est alors entrée dans la cave et il est rentré derrière elle, puis, il regarda à droite et à gauche et il ne vit rien d’autre qu’une table (khiwân: terme persan désignant une table où sont dressés des mets) puis il la frappa avec à la tête jusqu'à la mort. Puis il revint vers Messager de Dieu et lui Collectif al-Hanifiyyah | Le Prophète Muhammad ‫ ﷺ‬a-t-il ordonné le meurtre de 47 ‘Asmâ bint Marwân ?
  • 48.
    dit : «[Ô Messager de Dieu] je t'en ai débarrassé ». Le Prophète (paix et bénédiction sur lui) dit alors : « Même deux chèvres ne se battraient pas pour elle ! »  Tradition n°857 َْ َ ُ ِ َ َ َ ،‫335 - أنا أَبُو عبد هللاِ الحسيْن بْن محمد بن أَحْ مد الرقِّي السَّاكن، كانَ بِبِ ْلبِيس إِجازةً، نا أَبُو بكر‬ َِْ ُّ َّ َ َ ِ ْ ِ َّ َ ُ ُ ُ َ ُ ْ ‫أَحْ مد بْن إِبراهيم بْن العَلء، نا محمد بْن الحجَّاج أَبُو إِبراهيم الواسطي، عَن مجالِد، عن الشعبي، عَن‬ َ ُ ْ ِ ََْ ِ َ ِ َ ْ ُ َُ ُّ ِ ِ َ ْ َ ِ َ ْ ِّ ِ ْ َّ ِ َ ِ ِ َ ْ ُ ُ َّ َ ُ َ َ ْ ِ َ ْ ِ َ ‫ابن عبَّاس، قَال: هَجت امرأَة من بَنِي خطمةَ النَّبِي صلَّى هللاُ علَيه وسلَّم، قَال: فَبَلَغ ذلِكَ النَّبِي صلَّى‬ َ ِ ْ َ َّ َ َ َّ َ َ َ َ ِْ َ َْ َ ْ ِ ْ َ ،ِ‫هللاُ علَيه وسلَّم، واشتَد علَيه ذلِك، وقَال: «من لِي بهَا؟» فَقَال رجُل من قَوْ مهَا: أَنَا لَهَا يَا رسُول هللا‬ َ َ َ َ َ َ َ َ ِ ْ َ َّ ْ َ َ َ َ ِ ْ َ ِ ِ ُ َْ َ ‫وكانَت تَمارة تَبِيع التَّمر، قَال: فَأَتَاهَا، فَقَال لَهَا: هَلْ عندك تَمر؟ فَقَالَت نَعم، فَأَرتهُ تَمرًا، فَقَال أَردت‬ ْ َْ َْ ْ ْ ِ َِْ َ َ َ ْ ُ َ َّ ْ َ َ ً َ ِ َ َِ َ َ ْ ِ ََ َ َ َ َ َ :‫أَجْ ود من هََا، قَال: فَدَخلَت التُّرْ بَةَ، قَال: فَدخل خ ْلفَهَا، فَنَرَر يمينًا وشماَل، فَلَم يَر إَِل خوانًا، قَال‬ َ َ ِ َ َ ِ َّ َ ْ َ ْ َ ْ َََ َ َ َ ِ ََ ،‫فَعَل بِه ر ْأسهَا حتَّى دمغهَا بِه، قَال: ثُم أَتَى النَّبِي صلَّى هللاُ علَيه وسلَّم، فَقَال: يَا رسُول هللاِ قَد كفَيتُكهَا‬ َ َ َ َ َّ َّ َ ِ َ َ َ ِْ َ ً َ َ ‫قَال: فَقَال النَّبِي صلَّى هللاُ علَيه وسلَّم: «أَما إِنَّهُ َل يَنتَطح فِيهَا عنزان» ، فَأَرْ سلَهَا مثََل‬ ُ ِ ْ َ َ ُّ َ َ َ َ َ َ ِْ َ ِ َ َْ Chaine de transmission : Abou 'Abd Allâh al-Housayn b. Muhammad b. Ahmad ar-Raqî as-Sâkin -> Abou Bakr Ahmad b. Ibrâhîm b. 'Alâ -> Muhammad b. al-Hajjâj Abou Ibrâhîm al-Wâsitî -> Moujâlid -> ash-Sha'bî -> Ibn 'Abbâs Récit : 857 - Une femme parmi les Banou Khatmah dénigrait le Prophète (paix et bénédiction sur lui). Puis il ajouta : Le prophète (paix et bénédiction sur lui) eu vent de cela. Puis cela lui devint insupportable et dit : « Qui se débarrassera d'elle pour moi ? » Alors un homme de son peuple dit : « Je vais le faire Ô Messager de Dieu. » C'était une vendeuse de dattes. Il dit : Il est allé la voir et lui dit : « As-tu des dattes ? » Elle lui répondit : « Bien entendu. » Et elle lui montra ses dattes. Il lui dit alors : « J’en voudrais de meilleures que celles-ci. » Il dit alors : Elle entra dans le dépôt (ar: at-turbah, sûrement l'endroit où elle entreposait ses dattes) et il ajouta qu'il entra derrière elle et regarda à droite et à gauche et il ne vit rien d’autre qu’une table (khiwân: terme perse désignant une table où sont dressés des mets) puis il la frappa avec à la tête jusqu'à la mort. Puis il revint vers le Prophète (paix et bénédiction sur lui) et lui dit : « Ô Messager de Dieu, je t'en ai débarrassé ». Le Prophète (paix et bénédiction sur lui) dit alors : « Même deux chèvres ne se battraient pas pour elle ! » Ceci devint une parabole.  Tradition n°858 ْ ََ َ َّ َ ُ ُ ِ ُّ ُ َ ُ ُ َّ َ ُ ‫535 - أنا محمد بْن أَحْ مد األَصْ بَهَانِي، نا الحسن بْن علِي التستَريُّ ، وذو النون بْن محمد قَاَل نا‬ ُّ ِ ْ ُّ ٍّ َ ُ ُ َ َ ْ ‫الحسن بْن عبد هللاِ العسكريُّ ، نا يَحْ يَى بْن محمد، موْ لَى بَنِي هَاشم، نا بَكر بْن عبد الوهَّا ِ، أنا‬ ِ َِْ ُ ُ َ َ ْ َْ َِْ ُ ُ ْ َ َّ َ ُ ُ ِ َ ْ َْ ْ ِ َ َ ُ ْ ُ َ َ ْ َ َ َُْ ‫الواقِديُّ ، نا عبد هللاِ بْن الحارث بن فَضْ ل، عَن أَبِيه، قَال: كانَت عصْ ماء بِنت مرْ وانَ من بَنِي أُميَّةَ بن‬ ِ ْ ِ َْ ِ ْ َ ِ ْ ِ ِ َ ْ ُ َ ‫زيْد، وكانَ زوْ جهَا يَزيد بْن زيد بن حصْ ن الخطمي، وكانَت تُحرضُ علَى المسلِمينَ وتُؤذيهم، وتَقُول‬ ُ َ ِْ ِ ْ َ ِ ْ ُ ْ ُ َ َ َ ِّ َ ْ َ َ ُّ ِ ْ َ ْ َ ِ ِ ْ َِْ ُ ُ ِ ْ ْ ْ ِ ً َ َّ َ ْ ْ َ َ َ ‫الشعر، فَجعل عمير بْن عدي نََرا أَنَّهُ لَئِن رد هللاُ رسُولَهُ سالِما من بَدر لَيَقتُلَنَّهَا، قَال: فَعدَا علَيهَا‬ ً ْ ٍّ ِ َ ُ ُ ْ َ ُ َ َ َ َ ْ ِّ َ َ َ َ ْ ‫عميْر فِي جوْ ف اللَّيْل فَقَتَلَهَا، ثُم لَحق بِالنَّبِي صلَّى هللاُ علَيه وسلَّم فَصلَّى معهُ الصُّ بح، وكانَ النَّبي‬ َ ِ َّ ََ َ َ َ َ ِْ َ َ ِّ ِ َ ُّ ِ ِ َُ :‫صلَّى هللاُ علَيه وسلَّم يَتَصفَّحهُم إِذا قَام يَدخل منزلَهُ، فَقَال لِعميْر بن عديٍّ: «قَتَ ْلت عصْ ماء؟» قَال‬ َ َ َِ ِ ْ ِ َُ َ َ َ َ َ َ َ َ ِْ َ ِ َْ ُ ُ ْ َ َ ْ ُ َ Collectif al-Hanifiyyah | Le Prophète Muhammad ‫ ﷺ‬a-t-il ordonné le meurtre de 48 ‘Asmâ bint Marwân ?
  • 49.
    ْ ُ ‫نَعم، قَال: فَقُْلت يَا نَبِي هللاِ هَلْ علَي فِي قَتلِهَا شيء؟ فَقَال رسُول هللاِ صلَّى هللاُ علَيه وسلَّم: «َل يَنتَطح‬ ُ ِ ْ َ َ َ َ ِْ َ ُ َ َ َ ْ َ َ َْ َّ َ َّ ‫فِيهَا عنزان» ، فَهي أَول ما سمعْت هََه الكلِمةَ من رسُول هللاِ صلَّى هللاُ علَيه وسلَّم‬ َ ِ َ ْ ِ َ َ ْ ِ ِ ُ ِ َ َ ُ َّ َ ِ َ َ َ ِْ َ ِ َ َْ Chaine de transmission : Muhammad b. Ahmad al-Asbahânî -> al-Hasan b. 'Alî at-Toustarî & Dhou an-Noun b. Muhammad -> Al-Hasan b. 'Abd Allâh al-'Askarî -> Yahya b. Muhammad, le client des Banoû Hashim -> Abou Bakr b. 'Abd al-Wahhâb -> al-Wâqidî -> 'Abd Allâh b. al-Harîth b. Fadl -> son père Récit : 858 - Il y avait [une femme du nom de] 'Asmâ bint Marwân, qui appartenait aux Banou Oumaya b. Zayd. Son mari s'appelait Yazîd b. Zayd b. Hisn al-Khatmî. Elle avait l'habitude d'exciter les gens contre les musulmans, et elle les offensait et dénigrait par ses poèmes. 'Oumayr b. 'Adî a fait le vœu que si Dieu faisait revenir le prophète (paix et bénédiction sur lui) vivant de la bataille Badr alors il la tuerait. Alors 'Oumayr pénétra chez elle au cœur de la nuit et la tua. Puis il alla à la rencontre du Prophète (paix et bénédiction sur lui) et pria la prière du matin avec lui. Le Prophète (paix et bénédiction sur lui) avait l’habitude de passer en revue [ses compagnons] quand il rentrait chez lui. Il dit à 'Oumayr b. 'Adî : « L'astu tué ? » - « Oui ! » et il ajouta : « Ô Prophète de Dieu, subirai-je les conséquences de son meurtre ? » Alors le Messager de Dieu (paix et bénédiction sur lui) dit : « Même deux chèvres ne se battraient pas pour elle ! ». – « Et c'est la première fois que ces paroles furent prononcées par le Messager de Dieu (paix et bénédiction sur lui). » Collectif al-Hanifiyyah | Le Prophète Muhammad ‫ ﷺ‬a-t-il ordonné le meurtre de 49 ‘Asmâ bint Marwân ?
  • 50.
    ‫)‪G/ Al-Khatîb al-Baghdâdî(m. 463 H.), Târîkh Baghdâd (Histoire de Bagdad‬‬ ‫‪Référence : AL-KHATIB AL-BAGHDADI (m. 463 H.), Târîkh Baghdâd (Histoire de Bagdad), éditions « Dâr al-Gharb al‬‬‫911 .‪Islâmî », 1ère édition, 2001, tome 15, p‬‬ ‫‪ Texte en arabe‬‬ ‫ْ َ ْ َ َ ُ ُ ِ ْ‬ ‫َ ُ ُ ُ َ َّ ِ ِ َ ْ ِ ِ ْ ُ‬ ‫(2400) - أَخبَرنَا الحسن بْن أَبي بَكر، قَال: أَخبرنَا أَبُو سهْل أَحْ مد بْن محمد بْن عبد هللا القَطَّان، قَال:‬ ‫َ‬ ‫َ‬ ‫َ ََْ‬ ‫َ َّ‬ ‫حدثَنَا أَبُو علِي أَحْ مد بْن بِشر المرْ ثَديُّ ، قَال: حدثَنَا مسلِم بْن عيسى جار أَبِي مسلِم المستَملِي، قَال:‬ ‫َ َ َّ ُ ْ ُ ُ ِ َ َ ُ‬ ‫َ‬ ‫َ ٍّ َ ُ ُ ْ ْ َ ِ‬ ‫ُ ْ ْ ُ ْ ْ ِّ‬ ‫حدثَنَا محمد بْن الحجَّاج اللَّخمي، عَن مجالِد، عن الشعبِي، عن ابْن عبَّاس، قَال: هَجت امرأَة من بنِي‬ ‫َ ِ َّ ْ ِّ َ ِ ِ َ‬ ‫َ ِ ْ َ ِ ْ َ‬ ‫َ‬ ‫ْ ُ َ‬ ‫َ َّ ُ َ َّ ُ ُ ْ َ ِ ْ ِ ُّ‬ ‫ْ‬ ‫خطمةَ النَّبي صلَّى هللاُ علَيه وسلَّم وأَصْ حابَهُ، فَقَالَت:‬ ‫َ‬ ‫ِ َّ َ‬ ‫َ ِْ َ َ َ َ‬ ‫َ َْ‬ ‫َّ‬ ‫َ ْ‬ ‫َ ْ ََ َ ْ‬ ‫ْ‬ ‫َ َ ْ َ‬ ‫بِاستِ بَنِي خطمة واستِ النبِيتِ واستِ بَنِي عَوْ ف وا ْلخزرج ِ‬ ‫َأطعتم َأتاوِي َل م ْنكم وَل من مراد وَل م َْحج‬ ‫َ ْ ُ ْ َ َّ ِ ُ ْ َ ِ ْ ُ َ َ َ ِ َ‬ ‫َ ْ‬ ‫قَال: فَبَلَغ ذلِك النَّبي صلَّى هللاُ علَيه وسلَّم فَشق علَيه، وقَال: " من لِي بِهَا ؟" فَقَال رجُل من قَوْ مهَا: أَنَا‬ ‫َ َ‬ ‫َ ْ ِ َ َ َ َ َّ َ ْ ِ َ َ‬ ‫َ َ َ ِ ُّ َ‬ ‫َ‬ ‫ِ ْ ِ‬ ‫َ َِْ ِ َ ُ ِ ْ‬ ‫لَهَا يَا رسُول هللاِ، قَال: فَأَتَاهَا وكانَت تَمارة تَبِيع التَّمر، فَنَرر إِلَى تَمر عندهَا، فَقَال: عندك أَجْ ود من‬ ‫ْ َِْ‬ ‫ََ‬ ‫ُ ْ َ‬ ‫َ َ ْ َّ َ‬ ‫َ‬ ‫َ َ‬ ‫هََا؟ فَقَالَت: نَعم، قَال: فَدخلَت البَيْت لِتُعْطيَهُ، ودَخل خلْ‬ ‫َ َ َ ِ ْ‬ ‫َ‬ ‫َ‬ ‫َ َ َ َ فَهَا، فَنَرَر يمينًا وشماَل فَلَم يَر إَِل خوانًا، فَعَل‬ ‫َ‬ ‫ْ َ‬ ‫ْ َْ‬ ‫ِ‬ ‫ِ َ‬ ‫َ َِ َ ِ َ‬ ‫َ ْ ُ‬ ‫َََ‬ ‫بِه ر ْأسهَا حتَّى دمغهَا، ثُم أَتَى النَّبِي صلَّى هللاُ علَيه وسلَّم فَقَال: " أَفلَح الوجْ هُ "، قَال: قَد كفِيتَهَا يَا‬ ‫َ‬ ‫َّ َ‬ ‫ِ َ َ َ‬ ‫َّ‬ ‫ْ َ َْ‬ ‫َ ِْ َ َ َ‬ ‫رسُول هللا، فَقَال النَّبي صلَّى هللاُ علَيه وسلَّم: " أَما إِنَّهُ َل يَنتَطح فِيهَا عنزان "، قَال: فَأَرْ سلَهَا مثََل،‬ ‫ْ ِ ُ‬ ‫َ‬ ‫َ‬ ‫َ ِ ُّ َ‬ ‫َ َ ِ‬ ‫َ‬ ‫َ‬ ‫َ ِْ َ َ َ‬ ‫َْ َ ِ‬ ‫ْ ْ َ َ‬ ‫وما قِيلَت قَبل ذلِكَ‬ ‫َ َ‬ ‫‪ Traduction‬‬ ‫: ‪Chaine de transmission‬‬ ‫.‪Al-Hasan b. Abî Bakr -> Abou Sahl Ahmad b. Muhammad b. ‘Abd Allâh al-Qattân -> Abou ‘Alî Ahmad b‬‬ ‫>- ‪Bishr al-Marthadî -> Mouslim b. ‘Isâ le voisin d’Abou Mouslim al-Moustamlî -> Muhammad b. al-Hajjâj‬‬ ‫‪Moujâlid -> ash-Sha'bî -> Ibn 'Abbâs‬‬ ‫05 ‪ a-t-il ordonné le meurtre de‬ﷺ ‪Collectif al-Hanifiyyah | Le Prophète Muhammad‬‬ ‫? ‪‘Asmâ bint Marwân‬‬
  • 51.
    Récit : Une femmeparmi les Banou Khatmah dénigrait le Prophète (paix et bénédiction sur lui) ainsi que ses compagnons. Elle dit : Trous du cul de banou Khatmâ, trous du cul de Nabît, Trous du cul de Banou 'Awf et d’al-Khazraj ! Vous avez obéi à un étranger qui n’est pas de chez vous, Qui n’est ni de Mourâd et ni de Madhhij. Puis il ajouta : Le prophète (paix et bénédiction sur lui) eu vent de cela et cela lui devint insupportable. Il dit : « Qui se débarrassera d'elle pour moi ? » Alors un homme de son peuple dit : « Je vais le faire Ô Messager de Dieu. » Il ajouta : Il est allé la voir. C'était une vendeuse de dattes. Il regarda ses dattes et ajouta : En as-tu de meilleures ? Elle dit : oui. Il ajouta : Elle est rentrée chez elle pour les lui apporter. Il est rentré derrière elle. Il regarda à droite et à gauche et ne trouva d’autre qu’une table (khiwân: terme perse désignant une table où sont dressés des mets) puis il la frappa avec à la tête jusqu'à la mort. Puis il revint vers le Prophète (paix et bénédiction sur lui) qui dit : « Quel visage resplendissant » Il dit : « Ô Messager de Dieu, je t'en ai débarrassé ». Le Prophète (paix et bénédiction sur lui) dit alors : « Même deux chèvres ne se battraient pas pour elle ! » Ceci devint une parabole. Et ceci n’a jamais été dit avant cela. H/ Al-Qâdi 'Iyâd (m. 544 H.), Ash-Shifâ (la Guérison) Référence : AL-QADI ‘IYAD (m. 544 H.), Ash-Shifâ (La Guérison), éditions « Dâr al-Kitâb al-‘Arabî », 1984, partie 2, p. 952  Texte en arabe ْ َ َ ‫وعن ابن عبَّاس: هَجت امرأَة من خطمةَ النَّبِي صلَّى هللاُ علَيه وسلَّم فَقَال: من لِي بِهَا؟ .. فَقَال رجُل‬ َ ِ ْ ِ َ َ َ َ َ َّ َ َ َ ِْ َ َْ َ ْ ِ َ ْ ِ َ ْ ِ ‫من قَوْ مهَا: أَنَا يَا رسُول هللاِ. فَنَهَض فَقَتَلَهَا، فَأ َخبَر النَّبِي صلَّى هللاُ علَيه وسلَّم فَقَال: «َل يَنتَطح فِيهَا‬ ُ ِ ْ َ َ َ ُّ َ ْ َ َ َ ِ َ َ َ ِْ َ .‫عنزان‬  Traduction Chaine de transmission : Ibn ‘Abbâs. Collectif al-Hanifiyyah | Le Prophète Muhammad ‫ ﷺ‬a-t-il ordonné le meurtre de 51 ‘Asmâ bint Marwân ?
  • 52.
    ‫: ‪Récit‬‬ ‫‪Une femmede [Banou] Khatmah dénigrait le Prophète (paix et bénédiction sur lui). Celui-ci dit : « Qui me‬‬ ‫‪débarrassera d’elle ? » Un homme de son peuple dit : « Moi Ô Messager de Dieu. » Il se leva et alla la tuer. Il‬‬ ‫‪en informa le Prophète (paix et bénédiction sur lui) qui dit : « Même deux chèvres ne se battraient pas‬‬ ‫» ! ‪pour elle‬‬ ‫‪I/ Ibn 'Asâkir (m. 571 H.), Târikh Madînat Dimashk (Histoire de la ville de‬‬ ‫)‪Damas‬‬ ‫‪Référence : IBN ‘ASAKIR (m. 571 H.), Târîkh Madînat Dimaskh (Histoire de la ville de Damas), éditions « Dâr al-Gharb‬‬ ‫522-422 .‪al-Islâmî », tome 51, p‬‬ ‫‪ Texte en arabe‬‬ ‫[09542] قال وأنبأنا ابن حمدان قال وأنبانا محمد بن إسحاق الثقفي حدثنا محمد بن الصباح حدثنا‬ ‫سعيد بن مسلمة نحوه أخبرنا أبو علي الحسن بن المرفر وأبو بكر محمد بن الحسين وأبو عبد هللا‬ ‫الحسين بن محمد البارع وأبو غالب عبد هللا بن أحمد بن بركة السمسار قالوا أنبأنا أبو الغنائم بن‬ ‫المأمون أنبأنا أبو الحسن علي بن عمر بن محمد الحربي حدثنا جعفر بن أحمد بن محمد الجرجاني‬ ‫حدثنا محمد بن إبراهيم بن العَلء السامي حدثنا محمد بن الحجاج اللخمي أبو إبراهيم الواسطي عن‬ ‫مجالد بن سعيد عن الشعبي عن ابن عباس قال هجت امرأة من بني حطمة النبي (صلى هللا عليه‬ ‫وسلم) هجاء لها قال فبلغ ذلك النبي صلى هللا عليه وسلم) فاشتد عليه ذلك وقال من لي بها ؟ فقال‬ ‫رجل من قومها أنا يا رسول هللا وكانت تمارة تبيع التمر قال فأتاها فقال لها عندك تمر فقالت نعم‬ ‫فأدته تمرا فقال أردت أجود من هَا قال فدخلت لتريه قال فدخل خلفها ونرر يمينا وشماَل فلم ير إَل‬ ‫خوانا قال فعَل به رأسها حتى دمغها به قال ثم أتى النبي (صلى هللا عليه وسلم) فقال يا رسول هللا‬ ‫كفيتكها قال فقال النبي (صلى هللا عليه وسلم) إنه َل ينتطح فيها عنزان فأرسلها مثَل.‬ ‫‪ Traduction‬‬ ‫: ‪Chaine de transmission‬‬ ‫25 ‪ a-t-il ordonné le meurtre de‬ﷺ ‪Collectif al-Hanifiyyah | Le Prophète Muhammad‬‬ ‫? ‪‘Asmâ bint Marwân‬‬
  • 53.
    Ibn Hamdân ->Muhammad b. Ishâq ath-Thaqafî -> Muhammad b. as-Sabbâh -> Sa’îd b. Maslamah -> Abou ‘Alî al-Hasan b. al-Mouthaffâr & Abou Bakr Muhammad b. al-Housayn & Abou ‘Abd Allâh al-Housayn b. Muhammad al-Bâri’ & Abou Ghâlib ‘Abd Allâh b. Ahmad b. Barkah as-Samsâr -> Abou al-Ghanâ’îm b. alMa’moun -> Abou al-Hasan ‘Alî b. ‘Oumar b. Muhammad al-Harbî -> Ja’far b. Ahmad b. Muhammad alJourjânî -> Muhammad b. Ibrâhîm b. al-‘Alâ as-Sâmî -> Muhammad b. al-Hajjâj al-Lakhmî Abou Ibrâhîm alWasitî -> Moujâlid b. Sa’îd -> Ash-Sha’bî -> Ibn ‘Abbâs Récit : Une femme parmi les Banou Khatmah dénigrait le Prophète (paix et bénédiction sur lui) avec des dénigrements qui lui sont propes. Il ajouta : Le prophète (paix et bénédiction sur lui) eu vent de cela et cela lui devint insupportable. Il dit : « Qui se débarrassera d'elle pour moi ? » Alors un homme de son peuple dit : « Moi Ô Messager de Dieu. » C'était une vendeuse de dattes. Il ajouta : Il est allé la voir et lui dit : « As-tu des dattes ? » Elle lui répondit : « Oui » et elle lui montra ce qu'elle avait. Il lui dit alors : « Je voudrais de meilleures qu'elles. » Il dit alors : Elle rentra pour lui montrer. Et il ajouta : Il entra derrière elle et regarda à droite et à gauche et il ne vit rien d’autre qu’une table (khiwân: terme persan désignant une table où sont dressés des mets) puis il la frappa avec à la tête jusqu'à la mort. Puis il revint vers le Prophète (paix et bénédiction sur lui) et lui dit : « Ô Messager de Dieu, je t’en ai débarrassé ». Le Prophète (paix et bénédiction sur lui) dit alors : « Même deux chèvres ne se battraient pas pour elle ! ». Ceci devint une parabole. J/ Ibn Bashkouwâl (m. 578 H.), Kitâb al-Ghawâmid wal Moubhamât (Le livre des ambiguïtés et des indéterminés) Référence : IBN BASHKOUWAL (m. 578 H.), Kitâb al-Ghawâmid wal Moubhamât (Le livre des ambiguïtés et des indéterminés), éditions « Dâr al-Andalous al-Khadrâ », 1ère édition, 1994, tome 2, p. 530-532, traditions n°513 & 514  Tradition n°513 ‫315 - قَر ْأت علَى أَبِي الحسن عبد الرَّحْ من بن عبد هللاِ الشاهد قَال قُرئ علَى أَبِي بَكر بن عبد‬ َ َ ِ َ ِ ِ َّ َ ُ َ َِْ ِ ْ ِ ْ َِْ ِ ْ ِ َ َِْ ِ َ َ ْ ْ َ َ ِ ُّ ِ َ ْ َّ َ ُ ِ ِ َ َ ْ ُ ُ َّ َ ُ ‫الرَّحْ من وأَنَا أَسمع أنبا محمد بْن سَلمةَ القَاضي أنبا محمد بْن الحسن بْن محمد الموْ صلِي قَدم علَينَا‬ ُ َْ ِ ْ َ َ ُ ُ َّ َ ُ َ ِ َ ْ‫قَال أنبا علِي بْن عمر بن محمد بْن الحسيْن الحرْ بِي الحنبَلِي السكريُّ قَال ثَنَا ابْن ال‬ َّ ُ ْ ُّ ْ َ ْ ُّ َ ْ ِ َ ُ ْ ِ ِ َّ َ ُ ِ ْ َ َ ُ ُ ُّ َ ُ ُ َْ ِ ‫ُ فَضْ ل جعفَر بْن‬ َ َ ِ ُ ُ َّ َ ُ ‫أَحْ مد بْن محمد بن الصبَّاح الجُرْ جانِي قَال ثَنَا محمد بْن إِبراهيم ابْن العَلء الشامي قَال ثَنَا محمد بْن‬ َ ُّ ِ َّ ِ َ ْ َ ُّ َ ْ ِ َّ َ ِ َ ْ ُ ُ َّ َ ُ ِ ْ ِ َّ َ ُ ِ َ َ ‫الحاج اللَّخمي أَبُو إِبراهيم الواسطي عَن مجاهد بن سعيد عن الشعبي عَن ابن عبَّاس رحمهُ هللاُ قَال‬ َ ِ ْ ِ ِّ ِ ْ َّ ِ َ ِ َ ِ ْ ِ َ ُ َ ِ ِ َ َ ِ َ ْ ُّ ِ ْ ِّ َ ْ َ ِ َ ْ ِ َ ْ ِ َ ‫هَجت امرأَة من بَنِي خطمةَ النَّبِي صلَّى هللاُ علَيه وسلَّم هجاء لَهَا فَبَلَغ ذلِك رسُول هللاِ صلَّى هللاُ علَيه‬ ً َ ِ َ َ َ ِْ َ َ َ َ َ َ َ َ ِّ ِْ َ َْ َ Collectif al-Hanifiyyah | Le Prophète Muhammad ‫ ﷺ‬a-t-il ordonné le meurtre de 53 ‘Asmâ bint Marwân ?
  • 54.
    ْ ِ ْ ََ ‫وسلَّم فَاشتَد علَيه ذلِك فَقَال من لِي بهَا ؟ فَقَال رجُل من قَوْ مهَا أَنَا يَا رسُول هللاِ. وكانَت تَمارةً تَبِيع‬ ُ َ َ ِ ْ َ َّ ْ َ َ َ َ َّ ْ َ َ َ َ َ َ ِ ِ َ ْ ِ ََ ُ َْ َ .‫التَّمر. قَال فَأَتَاهَا فَقَال لَهَا عندك تَمر؟ فَقَالَت نَعم. فَأَرتهُ تَمرًا فَقَال أَردت أَجْ ود من هََا‬ ْ َْ َْ ْ ْ ِ َِْ َ َ َ ْ ْ‫قَال فَدخلَت لِتُريَهُ قَال ودخل خ ْلفَهَا قَال فَنَرَر يَمينًا وشماَل فَلَم يَر إَِل خوانًا فَعَل بِه رأ‬ َ َ َ ََ َ ‫ِ َ سهَا حتَّى دفَعها‬ َ َ َ َ َ َ َ ْ َ َ ِ َ ِ َ ِ َ ِ ْ َ َ َ ُ ‫قَال فَأَتَى النَّبِي صلَّى هللاُ علَيه وسلَّم فَقَال يَا رسُول هللاِ كفِيتَهَا فَقَال النَّبِي صلَّى هللاُ علَيه وسلَّم أَما إِنَّهَا‬ َ ُّ َ َ َ َ َ ِّ َ َ َ َ َ ِْ َ َ َ َ ِْ َ .‫َل يَنتَطح فِيهَا عنزان فَأَرْ سلَهَا‬ ُ ِ ْ َ َ ِ َ َْ َْ ُ ُ ْ َ ِ َ ْ ‫هََه المرْ أَةُ هي عصْ ماء بنت مرْ وانَ والقَاتِل لَهَا هُو القَاري رجُل منَ األَنصار واسمهُ عمير‬ ُ ْ َ َ ِ َ َ ُ ِْ ُ َ َ َ ِ َْ ِِ ِ ْ َ .‫الخطمي‬ ُّ ِ ْ َ ْ  Traduction Chaine de transmission : Ibn Bashkouwâl -> Abou al-Hasan ‘Abd ar-Rahmân b. ‘Abd Allâh ash-Shâhid -> Abou Bakr b. ‘Abd arRahmân -> Muhammad b. Salâmah al-Qâdî -> Muhammad b. al-Hasan b. Muhammad al-Mawsilî -> ‘Alî b. ‘Oumar b. Muhammad b. al-Housayn al-Harbî al-Hanbalî as-Soukkarî -> Ibn al-Fadl Ja’far b. Ahmad b. Muhammad b. as-Sabbâh al-Jourjânî -> Muhammad b. Ibrâhîm al-‘Alâ ash-Shâmî -> Muhammad b. al-Hajj al-Lakhmî Abou Ibrâhîm al-Wâsitî -> Moujâhid b. Sa’îd -> ash-Sha’bî -> Ibn ‘Abbâs Récit : Une femme parmi les Banou Khatmah dénigrait le Prophète (paix et bénédiction sur lui) d’une manière qui lui était propre. Le Messager de Dieu en fut informé et cela lui devint insupportable. Il dit : « Qui me débarrassera d’elle ? » Un homme de son peuple dit : « Moi Ô Messager de Dieu. » C’était une vendeuse de dattes. Il ajouta : Il est allé la voir et lui dit : As-tu des dattes ? Elle répondit : « Oui. » Et elle lui montra les dattes qu’elle avait. Il lui répondit : « J’aimerais avoir de meilleures que celles-ci. » Il ajouta : Elle est rentrée afin de lui en montrer d’autres. Il ajouta : Il est entré derrière elle et regarda à droite et à gauche et il ne vit rien d’autre qu’une table (khiwân: terme persan désignant une table où sont dressés des mets) puis il la frappa avec à la tête jusqu'à la mort. Puis il revint vers le Prophète (paix et bénédiction sur lui) et lui dit : « Ô Messager de Dieu, je m’en suis occupé ». Le Prophète (paix et bénédiction sur lui) dit alors : « Même deux chèvres ne se battraient pas pour elle ! ». Ceci devint une parabole. Cette femme s’appelait ‘Asmâ fille de Marwân et son meurtrier est le lecteur du Coran, un homme parmi les Auxiliaires dont le nom est ‘Oumayr al-Khatmî.  Tradition n°514 َ َ ْ ْ ِّ ْ ََ ُ ُ َّ َ ُ ِ ْ َ ْ ٍّ َ َّ َ َ ِّ ِ َ َ َ ُ ُ‫415 - أَخبَرنَا بَِلِكَ القَاضي محمد بْن أَحْ مد عَن أَبِي علِي الغسَّانِي عَن أَبِي عمر النَّمري وسماه‬ ‫بِاسمه هََا قَال أَبُو عمرو ثَنَا خلَف بْن قَاسم قَال ثَنَا ابْن السكن قَال ثَنَا علِي بْن محمد قَال ثَنَا عبَّاس‬ َ َ َ ِ َ َّ ُ َ َْ َ َ ِ ِْ َّ َ ُ ِ ُ ُ َ ُّ َ ُ ‫بْن عبد هللاِ قَال ثَنَا محمد بْن محمد بْن عمر عَن أَبِيه قَال وفِي السنَة الثَّانِيَة منَ الهجْ رة كانَت سريَّة‬ ْ َ ِ َّ َّ َ ُ َّ َ ُ َِْ ُ َ َ ِ ِ َ ْ َ َِ ِْ ِ ِ ُ ‫عميْر بن عدي الخطمي وكانَ ضرير البَصر إِلَى عصْ ماء بِنت مرْ وانَ من بَنِي أ‬ ْ ِ َ َ ِ ْ َ َ َ َ َ ِّ ِ ْ َ ْ ٍّ ِ َ ِ ْ ِ َ ُ َ ِ ْ َ ‫ميَّةَ بن زيْد فَقَتَلَهَا‬ ِ َ ْ َ ِ َ ‫وكانَت تُحرضُ علَى المسلِمينَ وتُؤذيهم فَقَال رسُول هللاِ صلَّى هللاُ علَيه وسلَّم َل ينتَطح فيهَا عنزان‬ ُ َ َ ِّ َ ْ َ َ َ َ ِْ ِ ْ َ ِ ْ ُ ْ ِ ُ ِ َْ َ َ َ َ ِ ْ َ ِ َ َْ ْ َ َ َ َ َ ِ ْ َ َّ ‫فَهي أَول ما سمعْت هََه الكلِمةَ من رسُول هللاِ صلَّى هللاُ علَيه وسلَّم وكانَ قَتلُهَا لِخمس لَيَال بَقينَ من‬ َ ِ َ ْ ِ َ َ ْ ِ ِ ُ ِ َ َ ُ َّ َ ِ ِ َْ .‫شهر رمضان‬ َ َ َ  Traduction Collectif al-Hanifiyyah | Le Prophète Muhammad ‫ ﷺ‬a-t-il ordonné le meurtre de 54 ‘Asmâ bint Marwân ?
  • 55.
    Chaine de transmission: Le juge Muhammad b. Ahmad -> Abou ‘Alî al-Ghassânî -> Abou ‘Oumar an-Namarî -> Abou ‘Amrou -> Khalaf b. Qâsim -> Ibn as-Sakan -> ‘Alî b. Muhammad -> ‘Abbâs b. ‘Abd Allâh -> Muhammad b. Muhammad b. ‘Oumar -> son père Récit : Au cours de la deuxième année de l’Hégire se produisit l’expédition de ‘Oumayr b. ‘Adî al-Khatmî, l’aveugle, contre ‘Asmâ la fille de Marwân qui faisait partie des Banou Oumayyah b. Zayd. Il la tua alors qu’elle excitait les gens contre les musulmans et les dénigrait. Le Messager de Dieu (paix et bénédiction sur lui) dit d’elle : « Même deux chèvres ne se battraient pas pour elle ! » Ce fut la première fois que cette parole fut entendue de la part du Messager de Dieu (paix et bénédictions sur lui). Son assassinat survint à cinq nuits du mois de Ramadan. K/ As-Souhaylî (m. 581 H.), ar-Rawd al-Ounouf fî Sharh as-Sîrâ an-Nabawîyyah lî Ibn Hishâm (Les jardins vierges dans l'explication de la biographie prophétique d'Ibn Hishâm) Référence : AS-SOUHAYLI (m. 581 H.), ar-Rawd al-Ounouf fî Sharh as-Sîrâ an-Nabawîyyah lî Ibn Hishâm (Les jardins vierges dans l'explication de la biographie prophétique d'Ibn Hishâm), éditeur « Ridâ Tawfîq ‘Afîfî », tome 7, p.499-501 Il s’agit du même texte que celui de la Sîra d’Ibn Ishâq / Ibn Hishâm. Inutile donc de le répéter. L/ Ibn al-Jawzî (m. 597 H.), al-Mountadhim fî Târîkh al-Moulouk wal Oumam (Sélection ordonnée dans l'histoire des rois et des nations) Collectif al-Hanifiyyah | Le Prophète Muhammad ‫ ﷺ‬a-t-il ordonné le meurtre de 55 ‘Asmâ bint Marwân ?
  • 56.
    Référence : IBNAL-JAWZI (m. 597 H.), al-Mountadhim fî Târîkh al-Moulouk wal Oumam (Sélection ordonnée dans l'histoire des rois et des nations), tome 3, p. 135 & tome 4, p. 262-263  Tome 3 p. 135 ‫ومن الحوادث في هَه السنة: سرية عمير بن عدي بن خرشة إلى عصماء بنت مروان، لخمس ليال‬ .‫بقين من رمضان على رأس تسعة عشر شهرا من الهجرة‬ ‫وكانت عصماء تعيب اإلسَلم وتؤذي رسول هللا صلى هللا عليه وسلم وتقول الشعر. فجاءها عمير‬ ،‫[في جوف الليل] حتى دخل عليها بيتها وحولها نفر من ولدها نيام، منهم من ترضعه في صدرها‬ ‫فنحى الصبي عنها ووضع سيفه في صدرها حتى أنفَه من ظهرها. وصلى الصبح مع النبي صلى‬ :‫هللا عليه وسلم بالمدينة. فَقَال لَهُ رسُول هللاِ صلَّى هللاُ علَيه وسلم: «أقتلت ابنة مروان؟» ، قال‬ َ َّ ُ َ َ ِ ْ َ َّ ‫نعم قال: «َل ينتطح فيها عنزان» . فكانت هَه الكلمة أول ما سمعت من رسُول هللا صلى هللا عليه‬ َ َ ‫وسلم‬  Traduction Et parmi les événements qui eurent lieu cette année : l’expédition de ‘Oumayr b. ‘Adî b. Kharshah contre ‘Asmâ la fille de Marwân à cinq nuits du début mois de Ramadan, au cours du dix-neuf mois de l’Hégire. ‘Asmâ avait l’habitude de dénigrer l’islâm ainsi que le Messager de Dieu (paix et bénédiction sur lui) et elle récitait des poèmes. ‘Oumayr est allé la voir chez elle en pleine nuit alors qu’autour d’elle il y ses enfants qui dormaient dont un qui était en train de téter le sein. Il retira l’enfant d’elle et lui planta son épée jusqu’à ce qu’elle ressorte de son dos. Il pria la prière du matin avec le Prophète (paix et bénédiction sur lui) à Médine. Le Messager de Dieu (paix et bénédiction sur lui) lui dit : « As-tu tué la fille de Marwân ? » Il répondit : « Oui. » Il dit : « Même deux chèvres ne se battraient pas pour elle. » Ce fut la première fois que cette parole fut entendue de la part du Messager de Dieu (paix et bénédiction sur lui).  Tome 4 p. 262-263 َ َ ‫وكانَ قديم اإلسَْلم ضرير البصر، وكانت عصماء بنت مرْ وان تؤذي رسُول هللا صلَّى هللاُ عليه وآله‬ َ َ َ َ ِ َّ ‫وسلم وتحرض علَيه وتعيب اإلسَْلم وتقول فِي ذلِك الشعر، فلما غا رسُول هللا صلَّى هللاُ عليه وآله‬ َ َ َ َ ِْ َ ِ ‫وسلَّم ببدر نَر عمير إِن هللا رد رسول هللا صلى هللاُ علَيه وآله وسلَّم سالما أَن يقتل عصماء، فلما‬ َ َ َ َ َ َ َ َ ‫رجع رسُول هللا صلى هللا عليه وآله وسلم من بدر أتاها عمير فِي جوف الليل فقتلها، ثُم أتى رسُول‬ َ َ َّ ‫هللا صلى هللا عليه وآله وسلَّم فأخبره، فَقَال رسُول هللا صلَّى هللاُ عليه وآله وسلَّم: «َل ينتطح فِيها‬ َ َ َ َ َ َ َ َ َ َ َ‫عنزان». وكانت هَه الكلمة أول ما سمعت من رسُول هللا صلى هللا عليه وآله وسلَّم، ثُم قَال: إِذ‬ ‫َ َ َ َّ َ ا‬ َ َ Collectif al-Hanifiyyah | Le Prophète Muhammad ‫ ﷺ‬a-t-il ordonné le meurtre de 56 ‘Asmâ bint Marwân ?
  • 57.
    َ َ ‫أحببتم أَنتنرروا إِلَى رجل نصر هللا ورسوله بالغيب فانرروا إِلَى عمير بْن عدي» . وكانَ عمير‬ .‫يؤذن لقومه‬  Traduction [‘Oumayr b. ‘Adî] était un converti de longue date et il était aveugle. Quant à ‘Asmâ la fille de Marwân, elle avait l’habitude de dénigrer le Messager de Dieu (paix et bénédiction sur lui ainsi que sur sa famille) et d’exciter les gens contre lui et de diffamer l’islâm. Pour cela elle composait des poèmes. Quand le Messager de Dieu (paix et bénédiction sur lui ainsi que sur sa famille) parti pour la bataille de Badr, ‘Oumayr fit le vœu que si Dieu faisait revenir le Messager de Dieu (paix et bénédiction sur lui ainsi que sur sa famille) sain et sauf alors il tuerait ‘Asmâ. Quand le Messager de Dieu (paix et bénédiction sur lui ainsi que sur sa famille) fut revenu de la bataille de Badr, ‘Oumayr est allé voir ‘Asmâ en pleine nuit et la tua. Il revint ensuite en informer le Messager de Dieu (paix et bénédiction sur lui ainsi que sur sa famille). Le Messager de Dieu (paix et bénédiction sur lui ainsi que sur sa famille) répondit alors : « Même deux chèvres ne se battraient pas pour elle. » Ce fut la première fois que cette parole fut entendue de la part du Messager de Dieu (paix et bénédictions sur lui ainsi que sur sa famille). Il ajouta : « Si vous souhaitez regarder un homme qui a donné la victoire à Dieu et à Son Envoyé en secret, alors regardez ‘Oumayr b. ‘Adî. » ‘Oumayr faisait l’appel à la prière pour son peuple. Collectif al-Hanifiyyah | Le Prophète Muhammad ‫ ﷺ‬a-t-il ordonné le meurtre de 57 ‘Asmâ bint Marwân ?
  • 58.
    M/ Ibn Taymiyyah (m.728 H.), As-Sârim al-Masloul 'alâ Châtim ar-Rasoul (L'épée dégainée contre celui qui insulte le Messager) Référence : IBN TAYMIYYAH (m. 728 H.), As-Sârim al-Masloul 'alâ Châtim ar-Rasoul (L'épée dégainée contre celui qui insulte le Messager), éditions « Ramâdî Lil-Nashr & Al-Mou’min Lil-Tawzî’», 1ère édition, 1997, tome 2, p. 195-198 L’auteur cite explicitement la tradition remontant à Ibn ‘Abbâs ainsi que celle qui a été véhiculée par al-Wâqidî. Inutile de répéter les textes. N/ Ibn Sayyid an-Nâs (m. 734 H.), 'Ouyoun al-Athar fî Founoûn al-Maghâzî wash-Shamâ'îl was-Siyar (Regard sur l'héritage dans l'art militaire, les bons caractères et les biographies) Référence : IBN SAYYID AN-NAS (m. 734 H.), 'Ouyoun al-Athar fî Founoûn al-Maghâzî wash-Shamâ'îl was-Siyar (Regard sur l'héritage dans l'art militaire, les bons caractères et les biographies), éditions « Dâr Ibn Kathîr » et « Maktabat Dâr at-Tourâth » tome 1, p. 441-442 L’auteur cite la version d’Ibn Sa’d qui n’est au final qu’un résumé de la version d’al-Wâqidî. Inutile donc de répéter le texte. Collectif al-Hanifiyyah | Le Prophète Muhammad ‫ ﷺ‬a-t-il ordonné le meurtre de 58 ‘Asmâ bint Marwân ?
  • 59.
    O/ Shams ad-Dîneadh-Dhahabî (m. 748 H.), Târîkh al-Islâm (Histoire de l'Islâm) Référence : SHAMS AD-DIN ADH-DHAHABI (m. 748 H.), Târîkh al-Islâm (Histoire de l’islam), éditions « Dâr al-Gharb alIslâmî », tome 1, p. 85  Texte en arabe :‫سريَّةُ عميْر بْن عديٍّ الخطمي‬ ِّ ِ ْ َ ْ ِ َ ِ ِ َ ُ ِ َ ‫ذكر الواقِديُّ أَن رسُول هللاِ -صلَّى هللاُ علَيه وسلَّم- بَعثَهُ لِخمس بَقِينَ من رمضانَ ، إِلَى عصْ ماء بنت‬ َ َ َ ْ ُ ْ َ َ َ َ َ ِْ َ َ َ َ َّ ِ ِْ َ َ َ ِ َْ َ ََ ْ ِ َ ِ ْ َ -‫مرْ وانَ ؛ من بَنِي أُميَّةَ بن زيْد؛ كانَت تَعيبُ اإلسَْلم، وتُحرِّضُ علَى النَّبِي -صلَّى هللاُ علَيه وسلَّم‬ َ َ َ َ َ َ ِْ ِ ْ َ ِّ َ َ َ َ َ ِْ َ ً‫وتَقُول الشعر, فَجاءهَا عميْر بِاللَّيل فَقَتَلَهَا غيلَة‬ ُ َ َ َ ْ َّ ُ َ . ِ ِ ْ َ  Traduction L’expédition de ‘Oumayr b. ‘Adî al-Khatmî Al-Wâqidî a mentionné que le Messager de Dieu (paix et bénédiction sur lui) l’a envoyé à cinq nuits du début du mois de Ramadan vers ‘Asmâ la fille de Marwân, de Banou Oumayyah b. Zayd. Elle avait l’habitude de dénigrer l’islâm et d’exciter les gens contre le Prophète (paix et bénédiction sur lui) et elle composait des poèmes. ‘Oumayr est allé la voir de nuit et la tua avec préméditation. Remarque : La version d’al-Wâqidî que l’imâm adh-Dhahabî résume ici ne dit pas que c’est l’Envoyé de Dieu (paix et bénédiction sur lui) qui envoya ‘Oumayr b. ‘Adî assassiner ‘Asmâ bint Marwân. P/ Ibn Kathîr (m. 774 H.), Al-Bidaya wal Nihâya (Le commencement et la fin) Collectif al-Hanifiyyah | Le Prophète Muhammad ‫ ﷺ‬a-t-il ordonné le meurtre de 59 ‘Asmâ bint Marwân ?
  • 60.
    Référence : IBNKATHIR (m. 774 H.), Al-Bidaya wal Nihâya (Le commencement et la fin), éditions « Dâr Hijr », 1ère édition, 1997, tome 8, p. 20-21 L’auteur suit exactement le texte qui est cité par Ibn Ishâq. Inutile donc de le répéter. Q/ Ibn Hajar al-'Asqalânî (m. 852 H.), al-Isâba fî Tamyîz as-Sahâba (La bonne méthode afin de distinguer les Compagnons) Référence : IBN HAJAR AL-‘ASQALANI (m. 852 H.), Al-Isâbah fî Tamyîz as-Sahâbah (La distinction correcte des Compagnons), vérifié par ‘Abd Allâh b. ‘Abd al-Mouhsin at-Turkî, Le Caire, 2008, tome 7, p. 524, notice n°6073  Texte en arabe ‫وقال ابن إسحاق: كان أول من أسلم من بني خطمة، وهو الَي قتل عصماء بنت مروان، وهي من‬ ‫بني أمية بن زيد كانت تعيب اإلسَلم وأهله، فقتلها عمير بن عدي، ومن يومئَ عز اإلسَلم وأهله‬ .‫بالمدينة‬ ‫قال الواقدي، بسند له: كانت عصماء تحرض على المسلمين وتؤذيهم، فلما قتلها عمير قال النبي‬ ‫صلى هللا عليه وسلم: «َل ينتطح فيها عنزان»، فكان أول من قالها فسار بها المثل، وكان ذلك لخمس‬ .‫بقين من رمضان من السنة الثانية‬ َّ ‫وأخرجه ابن السكن من طريق الواقدي، عن عبد‬ .‫هللا بن الحارث بن فضيل، عن أبيه‬ .‫وكَلك أبو أحمد العسكري في األمثال‬  Traduction Collectif al-Hanifiyyah | Le Prophète Muhammad ‫ ﷺ‬a-t-il ordonné le meurtre de 60 ‘Asmâ bint Marwân ?
  • 61.
    Ibn Ishâq dit: Il fut le premier converti parmi les Banou Khatmâ. C’est lui qui tua ‘Asmâ la fille de Marwân qui faisait partie des Banou Oumayyah b. Zayd. Elle dénigrait l’islâm et ses partisans, et c’est pourquoi ‘Oumayr la tua. Et depuis ce jour l’islâm se renforça ainsi que ses partisans à Médine. Al-Wâqidî ajoute avec une chaîne de transmission qui lui est propre : ‘Asmâ la fille de Marwân excitait les gens contre les musulmans et leur causait du tort. Quand ‘Oumayr la tua, le Prophète de Dieu (paix et bénédiction sur lui) dit : « Même deux chèvres ne se battraient pas pour elle ! » Et ce fut le premier à avoir prononcé de telles paroles et elle en devint une parabole. Ceci se passa à cinq nuits du mois de Ramadan au cours de la deuxième année (de l’hégire). Ibn As-Sakan a mentionné cette histoire suivant al-Wâqidî selon ‘Abd Allâh b. al-Hârith selon Foudayl selon son père. De même qu’Abou Ahmad al-‘Askarî dans « al-Amthâl ». R/ Muhammad b. Yousouf as-Sâlihî (m. 942 H), Souboul al-Houdâ war-Rashâd fî Sîrat Kheyr al-'Ibâd (Les voies de la guidance dans la biographie du meilleur des serviteurs) Référence : MUHAMMAD B. YOUSOUF AS-SAHILI (m. 942 H.), Souboul al-Houdâ war-Rashâd fî Sîrat Kheyr al-'Ibâd (Les voies de la guidance dans la biographie du meilleur des serviteurs), Le Caire, 1997, tome 6, p. 36-37  Texte en arabe ‫البا التاسع في بعث عمير بن عدي الخطمي رضي هللا تعالى عنه لخمس ليال بقين من رمضان‬ ‫من السنة الثانية إلى عصماء بنت مروان من بني أمية بن زيد، زوجة يزيد بن زيد بن حصن‬ ‫الخطمي، وكانت تعيب اإلسَلم وتؤذي رسول هللا صلى هللا عليه وسلم وتحرض عليه وتعيب‬ ‫اإلسَلم وتقول الشعر‬ ‫وكانت تطرح المحايض في مسجد بني خطمة. فأهدر رسول هللا صلى هللا عليه وسلم دمها فنَر‬ ‫عمير بن عدي لئن رجع رسول هللا صلى هللا عليه وسلم من بدر إلى المدينة ليقتلنها فلما رجع‬ ‫رسول هللا صلى هللا عليه وسلم من بدر، جاء عمير ليَل حتى دخل عليها بيتها، وحولها نفر من‬ Collectif al-Hanifiyyah | Le Prophète Muhammad ‫ ﷺ‬a-t-il ordonné le meurtre de 61 ‘Asmâ bint Marwân ?
  • 62.
    ،‫ولدها نيام، منهممن ترضعه في صدرها، فجسها بيده وكان ضرير البصر، فنحى الصبي عنها‬ .‫ووضع سيفه على صدرها حتى أنفَه من ظهرها‬ ‫وروى ابن عساكر في ترجمة أحمد بن أحمد البلخي، من تاريخه عن ابن عباس رضي هللا تعالى‬ ،‫عنهما أن رسول هللا صلى هللا عليه وسلم قال: «أَل رجل يكفنا هَه» . فقال رجل من قومها: أنا‬ ‫فأتاها وكانت تمارة. فقال لها: أعندك أجود من هَا التمر؟ قالت: نعم، «فدخلت إلى بيت لها، وانكبت‬ .‫لتأخَ شيئا فالتفت يمينا وشماَل فلم أر أحدا فضربت رأسها حتى قتلتها» . انتهى‬ ‫ثم أتى المسجد فصلى الصبح مع رسول هللا صلى هللا عليه وسلم، فلما انصرف نرر إليه رسول هللا‬ ‫صلى هللا عليه وسلم وقال: «أقتلت ابنة مروان؟» قال: نعم فهل علي في ذلك شيء؟ فقال رسول هللا‬ ‫صلى هللا عليه وسلم: «َل ينتطح فيها عنزان» فكانت هَه الكلمة أول ما سمعت من رسول هللا صلى‬ .‫هللا عليه وسلم‬ ‫وقال رسول هللا صلى هللا عليه وسلم ألصحابه: «إذا أحببتم أن تنرروا إلى رجل نصر هللا عز وجل‬ ‫ورسوله فانرروا إلى عمير بن عدي» . فقال عمر بن الخطا رضي هللا تعالى عنه: «انرروا إلى‬ َّ ‫هَا األعمى الَي يسري في طاعة هللا تعالى» . فقال رسول هللا صلى هللا عليه وسلم: «َل تقل‬ . »‫األعمى ولكن البصير‬ ‫فسمى رسول هللا صلى هللا عليه وسلم عميرا البصير. فلما رجع عمير وجد بنيها في جماعة‬ ‫يدفنونها. فقالوا: يا عمير أنت قتلتها؟ قال: « نعم، فكيدوني جميعا ثم َل تنررون، فو الَي نفسي بيده‬ ‫لو قلتم بأجمعكم ما قالت لضربتكم بسيفي هَا حتى أموت أو أقتلكم» . فيومئَ ظهر اإلسَلم في بني‬ ‫خطمة وكان يستخفي بإسَلمه فيهم من أسلم فكان أول من أسلم من بني خطمة عمير بن عدي، وهو‬ .‫الَي يدعى القارئ‬  Traduction Chapitre 9 : L’envoi de ‘Oumayr b. ‘Adî al-Khatmî (que Dieu le Très-Haut l’agréé) à cinq nuit du mois de Ramadan au cours de la deuxième année vers ‘Asmâ la fille de Marwân, des Banou Oumayyah b. Zayd. Son mari est Yazîd b. Zayd b. Hisn al-Khatmî. Elle avait l’habitude de dénigrer l’islâm, de lui causer du tort et d’exciter les gens contre lui et de dénigrer l’islâm (répétition…) et de composer des vers pour cela. Et elle jetait le sang impur issu des règles des femmes dans la mosquée des Banou Khatmâ. Le Messager de Dieu (paix et bénédiction sur lui) a demandé qu’on répande son sang, alors ‘Oumayr a fait le vœu que si Dieu faisait revenir le Messager de Dieu (paix et bénédiction) de la bataille de Badr à Médine alors il la tuerait. Quand le Messager de Dieu (paix et bénédiction sur lui) est revenu de Badr, ‘Oumayr est allé la voir la nuit chez elle alors qu’il y avait autour d’elle ses enfants qui dormaient. Un d’entre eux tétait son sein. Il la toucha avec la main car il était aveugle, il éloigna alors l’enfant d’elle et il lui planta son épée dans son ventre jusqu’à ce qu’il ressorte par son dos. Ibn ‘Asâkir a rapporté dans la notice biographique concernant Ahmad b. Ahmad al-Bilkhî dans son « Histoire » selon Ibn ‘Abbâs (Que Dieu l’agréé ainsi que son père) que le Messager de Dieu (paix et bénédiction sur lui) dit : « N’y a-t-il pas un homme pour s’occuper de celle-ci ? » Un homme de son peuple dit alors : « Moi ! » Il est allé la voir. C’était une vendeuse de datte. Il lui dit : « En as-tu de meilleures que celles-ci ? » Elle dit : « Oui. » Elle rentra dans sa maison afin d’y prendre quelque chose. « Je me suis alors tourné à droite et à gauche et je n’ai vu personne, alors je l’ai frappé à la tête jusqu’à ce qu’elle meurt. » Puis il revint à mosquée et pria la prière du matin avec le Messager de Dieu (paix et bénédiction sur lui). Quand il eut terminé, le Messager de Dieu (paix et bénédiction sur lui) regarda vers lui et dit : « As-tu tué la fille de Marwân ? » Il répondit : « Oui. Ai-je à en supporter quelque chose ? » Le Messager de Dieu (paix et bénédiction sur lui) répondit : « Même deux chèvres ne se battraient pas pour elle ! » Et ce fut la première fois qu’on entendit ces paroles du Messager de Dieu (paix et bénédiction sur lui). Collectif al-Hanifiyyah | Le Prophète Muhammad ‫ ﷺ‬a-t-il ordonné le meurtre de 62 ‘Asmâ bint Marwân ?
  • 63.
    Le Messager deDieu (paix et bénédiction sur lui) dit à ses compagnons : « Si vous souhaitez regarder un homme qui a donné la victoire à Dieu et à Son Envoyé en secret, alors regardez ‘Oumayr b. ‘Adî. » ‘Oumar b. al-Khattâb (Que Dieu le Très-Haut l’agréé) dit alors : « Regardez cet aveugle qui s’applique à obéir à Dieu le Très-Haut ! » Le Messager de Dieu (paix et bénédiction sur lui) dit alors : « Ne dis pas l’aveugle, mais plutôt le clairvoyant ! » Le Messager de Dieu (paix et bénédiction sur lui) surnomma ‘Oumayr le clairvoyant. Quand ‘Oumayr est retourné vers les siens, il trouva des gens qui était en train de l’enterrer. Ils dirent : « Ô ‘Oumayr est-ce toi qui l’as tuée ? » Il répondit : « Oui ! Tramez tous autant que vous êtes quelque chose contre moi et ne me faites pas attendre ! Par Celui qui détient mon âme entre Ses Mains, si vous prononcez tous ce qu’elle a prononcé, je vous frapperai tous sans exception de mon épée que voici jusqu’à ce que je meure ou que je vous tue ! » Depuis ce jour, l’islâm est devenu apparent chez les Banou Khatmâ alors que certains d’entre eux cachaient leur islam. Le premier converti d’entre les Banou Khatmâ fut donc ‘Oumayr b. ‘Adî et c’est celui qu’on appelle le lecteur du Coran. Collectif al-Hanifiyyah | Le Prophète Muhammad ‫ ﷺ‬a-t-il ordonné le meurtre de 63 ‘Asmâ bint Marwân ?
  • 64.
    S/ Al-Mouttaqî al-Hindî(m. 975 H.), Kanz al-'Oumâl (Le Trésor des travailleurs) Référence : ‘ALA AD-DINE AL-MOUTTAQI AL-HINDI (m. 975 H.), Kanz al-'Oumâl fî Sounan al-Aqwâl wal Af’âl (Le trésor des travailleurs dans les traditions des paroles et des actes), éditions « Moua’ssasate ar-Risâlah », 5ème édition, 1985, tome 12, p. 429, tradition n°35491  Texte en arabe ‫25035- عن ابن عباس قال: هجت امرأة من بني حطمة النبي صلى هللا عليه وسلم فبلغ ذلك النبي‬ !‫صلى هللا عليه وسلم، فاشتد عليه وقال: "من لي بها"؟ فقال رجل من قومها: أنا يا رسول هللا‬ ‫وكانت تمارة تبيع التمر، فأتاها فقال لها: عندك تمر؟ قالت: نعم، فأرته تمرا، فقال: أردت أجود من‬ ‫هَا، فدخلت لتريه ودخل خلفها فنرر يمينا وشماَل فلم ير إَل خوانا فعَل به رأسها حتى دمغها به، ثم‬ ‫أتى النبي صلى هللا عليه وسلم فقال: يا رسول هللا كفيتكها، فقال النبي صلى هللا عليه وسلم: " إنه َل‬ .‫ينتطح فيها عنزان" ، فأرسلها مثَل‬  Traduction Chaine de transmission : Ibn ‘Abbâs. Récit : Une femme parmi les Banou Khatmah invectivait le Prophète (paix et bénédiction sur lui). Le Prophète (paix et bénédiction sur lui) eut vent de cela. Cela lui devint insupportable et dit : « Qui se débarrassera d'elle pour moi ? » Alors un homme de son peuple dit : « Moi Ô Messager de Dieu ! » C'était une vendeuse de dattes. Il alla la voir et dit : « As-tu des dattes ? » Elle lui répondit : « Oui. » Et elle lui montra ce qu’elle avait. Il dit alors : « J’en voudrais de meilleures que celles-ci. » Elle est rentrée chez elle afin de lui en montrer d’autres et il rentra derrière elle. Il regarda à droite et à gauche et ne vit rien d’autre qu’une table (khiwân: terme persan désignant une table où sont dressés des mets) puis il la frappa avec à la tête jusqu'à la mort. Puis il revint vers Messager de Dieu et lui dit : « Ô Messager de Dieu je t'en ai débarrassé ». Le Prophète (paix et bénédiction sur lui) dit alors : « Même deux chèvres ne se battraient pas pour elle ! » Ceci devint une parabole. Collectif al-Hanifiyyah | Le Prophète Muhammad ‫ ﷺ‬a-t-il ordonné le meurtre de 64 ‘Asmâ bint Marwân ?
  • 65.
    Références [1] MAXIME RODINSON,Mahomet, éditions du Seuil, 1994, p. 203-204 [2] Dr. TEMSAMANI CHEBAGOUDA, Les sciences du Hadîth, revue et préfacé par Chaykh al-Hafiz 'Abd al 'Aziz ibn Seddiq, éditions LeSavoir, Janvier 2007, p. 249 [3] Dr. ABDELMADJID IHADDADENE, Introduction aux sciences du hadîth, éditions Le Relais, Paris, 2009, p. 97-101 [4] MAHMOUD AT-TAHHAN, Précis des sciences du hadîth, éditions al Qalam, Paris 2004, p. 47 [5] IBN HAJAR AL-‘ASQALÂNÎ (m. 852 H.), Taqrîb at-Tahzîb, éditions « Bayt al-Afkâr ad-Douwaliyyâh », p. 126, notice n° 1042 [6] MOUSLIM (m. 261 H.), Sahîh, vérifié par Muhammad Fouâd ‘Abd al-Bâqî, éditions « Dâr Ihyâ at-Tourâth al-‘Arabî », tome 1, p. 29 [7] AL-BOUKHÂRÎ (m. 256 H.), at-Târikh al-Kabîr, tome 1, partie 1, p. 178, notice n° 543 [8] MOUSLIM (m. 261 H.), al-Kounâ wal-Asmâ, éditions « al-Majliss al-‘Ilmî, Ihyâ at-Tourâth al-Islâmî », 1ère edition, 1984, partie 1, p. 499, notice n°1952 [9] AN-NASÂ'Î (m. 303 H.), Kitâb ad-Dou'afâ wal Matroukîne, édition « Mou’assassate al-Koutoub ath-Thaqâfiyyah », 1ère édition, 1985, Beyrouth, Liban, p. 217, notice n° 557 [10] AL-'OUQAYLÎ (m. 322 H.), Kitâb ad-Dou'afâ al-Kabîr, éditions « Dâr as-Soumayghî Lil Nashr wal Tawzî’ », 1ère édition, 2000, tome 4, p. 1265-1267, notice n° 1670 [11] IBN AL-JAWZÎ (m. 597 H.), Kitâb ad-Dou'afâ wal Matroukîne, éditions Beyrouth, Liban, tome 3, p. 88, notice n° 3137 « Dâr al-Koutoub al-‘Ilmiyyah », [12] SHAMS AD-DÎN ADH-DHAHABÎ (m. 748 H.), Mîzân al-I'tidal, éditions « Dâr al-Koutoub al-‘Ilmiyyah », Beyrouth, Liban, 1ère édition, 1995, tome 6, p. 273-276, notice n° 7999 [13] IBN HAJAR AL-‘ASQALÂNÎ (m. 852 H.), Taqrîb at-Tahzîb, éditions « Bayt al-Afkâr ad-Douwaliyyâh », p. 523-524, notice n° 5725 [14] AS-SOUYOUTÎ (m. 911 H.), Asmâ al-Moudallisîne, éditions « Dâr al-Jîl », Beyrouth, p. 81 [15] SHAMS AD-DÎN ADH-DHAHABÎ (m. 748 H.), Mîzân al-I'tidal, éditions « Dâr al-Koutoub al-‘Ilmiyyah », Beyrouth, Liban, 1ère édition, 1995, tome 6, p. 101-102, notice n° 7357 [16] AL-'OUQAYLÎ (m. 322 H.), Kitâb ad-Dou'afâ al-Kabîr, éditions « Dâr as-Soumayghî Lil Nashr wal Tawzî’ », 1ère édition, 2000, tome 4, p. 1210-1211, notice n° 1599 [17] AD-DÂRAQOUTNÎ (m. 385 H.), Kitâb ad-Dou'afâ wal Matroukîne, éditions « al-Maktab al-Islâmî », 1ère édition, 1980, p. 212, notice n° 461 [18] IBN HAJAR AL-'ASQALÂNÎ (m. 852 H.), Lisân al-Mîzân, éditions « Maktab al-Matbou’âte al-Islâmiyyah », tome 7, p. 52-53, notice n° 6623 [19] SHAMS AD-DÎN ADH-DHAHABÎ (m. 748 H.), Mîzân al-I'tidal, éditions « Dâr al-Koutoub al-‘Ilmiyyah », Beyrouth, Liban, 1ère édition, 1995, tome 6, p. 23-24, notice n° 7076 [20] IBN HAJAR AL-‘ASQALÂNÎ (m. 852 H.), Taqrîb at-Tahzîb, éditions « Bayt al-Afkâr ad-Douwaliyyâh », p. 522, notice n°5698 Collectif al-Hanifiyyah | Le Prophète Muhammad ‫ ﷺ‬a-t-il ordonné le meurtre de 65 ‘Asmâ bint Marwân ?
  • 66.
    [21] IBN 'ADÎ(m. 365 H.), Al-Kâmil fî Dou'afâ ar-Rijâl, éditions « Dâr al-Koutoub al-‘Ilmiyyah », Beyrouth, Liban, tome 7, p. 324-327, notice n° 1644 [22] ABOU MUHAMMAD AL-MAQDISSÎ (m. 507 H.) Dhakhîratou al-Houffâdh, éditions « Dâr ad-Da’wah & Dâr as-Salaf », 1ère édition, 1996, tome 5, p. 2577, tradition n° 5990 [23] IBN AL-JAWZÎ (m. 597 H.), Al-'ilal al-Moutanâhiyah fî al-Ahâdith al-Wâhiyah, éditions « Dâr al-Koutoub al‘Ilmiyyah », Beyrouth, 1ère édition, 1983, Liban, partie 1, p. 180-181, tradition n° 279 [24] MOULAVI CHERAGE ALI, A Critical Exposition of the Popular Jihad – showing that all the war of Mohammad were defensive (Calcutta, 1885), éditions « Kessinger Legacy Reprints », p. 61-64 [25] AHMAD B. AS-SIDDÎQ AL-GHOUMÂRÎ (m. 1354 H.), Fath al-Wahhâb bî Takhrîj ahâdith al-Shihâb, éditions « ’Âlam alKoutoub & Maktabat al-Nahdah al-‘Arabiyyah », 1ère édition, 1988, tome 2, p. 89-90, tradition n° 550 [26] NÂSIR AD-DÎN AL-ALBÂNÎ (m. 1420 H.), Silsilat al-Ahâdith ad-Da'îfa wal Mawdoû'a, éditions « Maktabat al-Ma’ârif Lil Nashr wal Tawzi’ », 1ère edition, 1992, Riyad, tome 13, p. 33-35, tradition n° 6013 [27] AL-BOUKHARI, Sahîh, tradition n° 2617 [28] MOUSLIM, Sahîh, tradition n° 1744 [29] MAXIME RODINSON, Mahomet, éditions du Seuil, 1994, p. 12-14 [30] Ibid. p. 14-15 Collectif al-Hanifiyyah | Le Prophète Muhammad ‫ ﷺ‬a-t-il ordonné le meurtre de 66 ‘Asmâ bint Marwân ?