MINISTERE DE L’ENSEIGNEMENT SUPERIEUR ET DE LA RECHERCHE
SCIENTIFIQUE
UNIVERSITE TUNIS EL MANAR
INSTITUT SUPERIEUR D’INFORMATIQUE
Présentation du projet de fin d ’étude
2020-2021
Encadré par:
Mr. DRIDI SKANDER
Mme. KAROUI WAFA
Conception et réalisation d’une application Web et mobile
Réalisé par
AHMED BELGHITH
Plan
2
2
CONTEXTE GÉNÉRAL CONCEPTION
ANALYSE ET
SPECIFICATION DES
BESOINS
RÉALISATION
CONCLUSION ET
PERSPECTIVES
1
2
3
4
5
Contexte générale
3
L’organisme d ’accueil
Problématique
Solution
Méthodologie du projet
Problématique
4
La navigation n’est pas fluide et
l’informations n’est pas hiérarchisée
Les fonctionnalités et les
boutons ne répondent pas à
l’UX.
Les produits professionnels ne sont
pas exposés
Accès limité aux fonctions du
téléphone
Lenteur du traitement de
demandes.
Retour constant de
développeur à la bd et au
code.
Solution proposée
5
5
1 2 3 4 5
refaire l’application avec
une meilleure composition.
Développement d’un
espace client
L’implémentation d’un module
de paiement.
L’instauration d’un back end
pour l’administrateur
Parvenir à une navigation
fluide et optimisée.
6
Méthodologie du projet : Cycle en V
Détails
Temps
Analyse et spécification des besoins
7
Identification des acteurs
Identification des besoins
Modélisation du projet
Diagramme des cas d’utilisation
Identification des acteurs
8
8
Visiteur
Administrateur
Client
IDENTIFICATION DES BESOINS
9
9
Inscription et authentification
Exposition des produits
L’ajout de produit au panier
Confirmation de commande
Paiement
Authentification
Exposition des différents
éléments de boutique
Gestion de différents éléments
Visiteur et Client Administrateur
LES BESOINS FONCTIONNELS
IDENTIFICATION DES BESOINS
10
Ergonomie
Performance
Gestion des
erreurs
Sécurité
Modularité
LES BESOINS NON FONCTIONNELS
MODÉLISATION DU PROJET : UML
11
un langage visuel constitué d’un ensemble de schémas, appelés des diagrammes,
donnant chacun d’eux une différente vision du projet à traiter.
Diagrammes utilisés :
• Diagramme de déploiement
• Diagramme de classe
• Diagramme de cas d’utilisation
• Diagramme de séquence
DIAGRAMMES DES CAS D’UTILISATION : VISITEUR
12
Consulter les produits
Visteur
Client
Contacter la société
Inscription Newsletter
Créer un compte
Installer l’application
mobile
Gérer panier
DIAGRAMMES DES CAS D’UTILISATION : CLIENT
13
Consulter les produits
Client
Effectuer commande
Consulter commande
Gérer son compte
Consulter produits
professionnels
Gestion panier
Modifier Supprimer
Contacter la société
Paiement en ligne
S’authentifier
DIAGRAMMES DES CAS D’UTILISATION : ADMINISTRATEUR
14
Gérer users
Administrateur
Consulter commandes
Consulter contacts
Consulter Newsletters
Gérer catégories
Gérer produits
S’authentifier
Conception
15
Architecture logique
Architecture physique
Diagramme de classes
Diagramme de séquences
ARCHITECTURE LOGIQUE
16
ARCHITECTURE PHYSIQUE
17
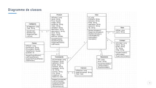
Diagramme de classes
18
DIAGRAMME DE SÉQUENCE «Effectuer commande».
19
DIAGRAMME DE SÉQUENCE «Ajouter produit».
20
RÉALISATION
21
Environnement et choix technologiques
Travail réalisé
Réalisation
22
Environnement logiciel
Réalisation
23
Travail réalisé
Réalisation : Démonstration
24
CONCLUSION
25
Réalisation
L’application a été bien
réalisée elle nécessite juste
des retouches
Fin
Conception et réalisation d’une
application web et mobile de E-
commerce
Atouts
Savoir-faire et connaissances utiles
Découverte de nouvelles technologies
Difficultés
Nouvelle technologie à maitriser
Mise en évidence de notre savoir faire et
l’intégration dans le monde professionnel
PERSPECTIVES
26
26
Réaliser une version IOS
Ajouter une fonction de mailing après la confirmation de commande
Améliorer le tableau de bord administrateur
Merci de votre attention !

Conception et réalisation d'une application web et mobile de e-commerce

Notes de l'éditeur

  • #9 Notre application donc est basée principalement par trois acteurs.
  • #10 notre application web et mobile regroupe des différentes besoins fonctionnels tels que :
  • #12 Il a pour but de représenter le fonctionnement, la mise en route et les actions susceptibles d’être effectuées par le logiciel à développer.
  • #13 Le client est un visiteur ayant déjà créer un compte c’est pour ca il hérite le visiteur
  • #14 Juste il a d’autre action que le visiteur telles: Effectuation d’une commande Consultation des produits professionnels Consultation des commandes Gestion de compte puisque il est inscrit Effectuation d’une commande
  • #15 Notre administrateur est responsable de gérer tous les éléments de l'application sur son tableau de bord
  • #17 Pour notre architecture logique, nous avons utilisé le patron de conception MVC du Framework spring, donc notre architecture est composée principalement par trois parties, Model View et controller
  • #18 ce diagramme de déploiement nous donne une vision sur l’architecture physique de la solution, donc notre diagramme se décompose principalement par l’architecture 3 tiers, c’est l’architecture qui décrit le transfert des requêtes requête et réponse entre le client, le serveur d’application et le serveur base de données, le type de ces requêtes sont http,
  • #20 l’architecture logique est de type mvc donc notre diagramme va être composer principalement par 3 parties view, controller et model
  • #22 Passant maintenant à l’implémentation de projet, dans cette partie nous allons présenter Environnement et choix technologiques et le travail réalisé
  • #23 Notre application est realisée
  • #24 Voici 3 captures pour montrer les interface mobile créés a travers le capaciteur de l’ionic
  • #25 Démonstration Les différentes catégories avant et après l’authentification Fiche produit Remplir formulaire contact Le panier avec passation d’une commande et paiement Client profil et commande Tableau de bord supprimer ajouter modifier
  • #27 En perspective, on peut toujours apporter des améliorations pour rendre l’application plus performante.
  • #28 Nous tenons finalement à vous remercier tous sans exception pour votre attention.