^d dhdKZz  Z E^ ZYh/Z
        KZ ^d Zd/E'
        Wd/s K  D/E



           sE d
            :
D   ' /
^                                                D

    ^ E   W                                                                                          ^
          W                                                              DDZ
                                                                         
          W
          '           W                                            DDZ
          D       W                                               D      
          D       W                                               D      
          D                                                      DDZ   DZ
                                     
                                                                              D 
                                        W                              

          t
                                                              t                           D 
          Z Z                                                                
                                                              D                       t
                                     W                                      

          W                                                   ^           Z                 
          W                                                                              sd Z
                                                                      ^
                                                              ^        t              Z
          W
                                                                              
          W                                               ^           /                   
                                                                                         
                                                                         
          '                          
          '                                                                 D 
          h       Z           
                                                              D                       
          '           D                                          DDZ     DZ
          s           d                                             sd Z
                                      E           ,               E      ,

                                                          t               Z                   
                             E
                                                          W                                   
                                                            /                 
          h       
                                                           D                          W
          h                              s                /                 
          D                                  W       W    D                          W
^ E   W                                                         ^
                                  W                       
                     W
                                                     
      W                                         /
      W
                                          
                 
                                              
      K   W           d   Z
                                        D     Z
              DZ        Z                   DZ
WZK^Wd/E' /E^



    •                                                  D       ^       /
                                                      Z               Z

    •           ^           E D              /        d       ^
    •   
    •   W
    •                  
    •   Z
    •
    •   z
    •              D

    •   
    •



    WZD/^^/KE dK Z/ /E KZ^d

       

    •              W   / // /// /s s
    •          '         /       D 
    •                                  W
    •                                       d
    •   h
    •   W
    •
    •                      W           d
    •   s                                    W
    •   



    D/E W E



    •   
    •   
    •   d
•                               ZYW                                d

    •   h

    •   d                                                                                     DW/
    •   d
            '
    •   d
    •   



    D/E/E'  ^



    •                          /            D                             ^     /
            Z
    •           ^           E D                           /        d                  ^
    •   
    •   W
    •                     
    •   Z
    •
    •          D                                                                                     D

    •              W                            K
    •   
    •   W                                                                  hE
    •   ^
    •                                                                      D



    ^/d ^W// t/ / D E 'DEd W E



    •       '                                                   ^   D           ^       '
    •         D     W                                            /D                     D              W
        Z
    •   EK       ^                 W                       
    •                                                      D
    •     ^
•      s                                                                             D

    •      W
    •   E
    •   E
    •   E
    •   D                                                                         d       ^
                                       D
    •   
    •                                                 ^  K
    •   E
    •   E                                                                 
    •   E
    •   E
    •   D
    •   s                                                                                 D
    •                             
    •      W             D                




    KZ^d /sZ^/KE WZKWK^ 



    •          
    •                    DW                   ZD                                
    •                                                      ZD
    •                 D           W            ^                         W           D                W
                    /D D                                  '         /                          D
    •                                                                       D                     dKZ
        D 
    •       EK                                                  ^           W       
    •   ^
    •   Z
    •   E         W
    •   E       '             Z                   ^
    •   E
    •   E                                      Z        ,       E,
    •            W                                    D
    •   '
•              /        K           D                   K                                                              ^           /               

    •                  DKh                                  ^            '                                         ^           W
                                     W       W
    •   W
    •   Z                                                                                              Z       ZW
    •                                                                                                                
                                                                                ^                                                      EWs
    •   
    •   
    •                                                   D                    ^           D                ^                        K          
                                 Z               Z                D                        ^       
    •                                                           d
    •                                                                                                           K

    •                   D               d   ^                                                                                             D
                                             D                                                                                 W
                    ^                                    W                                         D                                                D
                                                                                                       '                        D



    Es/ZKEDEd   Z E

W               ^

    •   ^                d                                                                                                                                /

                                     D                     /                                                                  ^           
                                     W                                                ^        W                                                  

    •   ^                / Z                W                        d
                                                                                                                                                        d
                                                                                                                   /
    •   W                        d

        /
                EK              W                              
    •   K                                                                                              d


                                                                                                         d
                                                                                                                                    d
Z              Z

    •                  /            D  d                             
                                
    •   W                                   D               d


       

^

    •   d                                            
            o      /                         W
            o d             /                             W
            o Z                                                              D  ^W ^
                                                        '        E

^

    •   K                                                                       ^   W
             
            o 


            o   Z
            o   
            o
            o   /
            o   K
            o   K
                    /
                    
                    W
                    
                    
                    
                    W

/ Z        W

    •   W           /                                DK
            o   '
            o   '
            o   
            o   D
            o   D
o
            o   t
            o   t
            o   E
            o              
            o
            o   W
            o   K
            o   W
            o   '
            o   
            o   ,
            o                          D               W
            o                                              Z



W       ,

    •                                                                          EK   ^W
            o Z                                                                                 

            o /
            o

            o                             /

            o                                                     t


K

    •   '
            o

            o
            o
            o                                                             
            o                                                         D                    /       
                        D               D                  K


                   /           DK

    •                                          DK
o                                                ^       //          /
                        :
                o                   / Z
                o              Y
                o K                                Z W                       EK


W       W           D

    •       D                                                                                         /
                o ^                                                                    DK
                o D                                                                   DK



    WZKhZ dK Z t t dZ
    • d         
                     tZ                                             W                       


    •                                     '                                                      Z
                              d                                            '
                                                             '                            W
                                t    h                  d           




    •       d                                                                    K
    •       d
                                                         t       Z       
    •       d
            t       Z           
    •       d                                                                                         d

                                     K
                            d

    •       d

    •       d

                                               d
•   d

    •   d

    •                                       

    •   d
                                                       
        
                     d
                                                            ^


    •   d

    •   d


    •   d

    •   d   Z Z

    •   d
    •   /




    WZD/^^/KE dK Z t WKtZ ZKD ^d d dZ//dz K Z

       

    •   
    •   
    •   
    •   
    •                                 ^
    •                                           Z
    •   ^
    •   

    •                    EK   WW
    •                    EK   Wh
    •
•   h
•   h                                                                                          
•   h                                                                                 

•   h



WZD/^^/KE dK , E'  E h^
•                       Z
• d                    K                                               D                 ^
• ^E                    ^E
•            ^E                ^ E
• D            ^E                ^E
• /

•   t
                                                                                                   D           W
•   d   D           W                                                              d           W               K       

•   d

•   D                                                                    ^E                                       ^E

•   ^                                   d       W           K                                     K
•                             W                               W
•   /                                       D           ^                          W          E           d       
                    Ed
•   /                                                                                                                d
               W
•                   'KD E               , h                                              d               
    Z                                     K                         
•   /                                                                    E K                       
        '                   ^                               
•   
•   y
•   /       
                                                                               W                              
                                    /
    W           
•
•   d                                                                                                                     d
               W                                                         W       Ed                 Z
d                                                                                                                       '




    WZD/^^/KE KZ Z /K ZYhEz KDDhE/ d/KE

W

    •   ^                                             Z         ^                Z^                               Z^                 D
        /                                             '             /           D / ' /
    •                                                                                                                              ' /
                                             ,                     
    •   W
            D /        E           
    •   /                           /          /         D / ' /
    •                               ^                                                                                                       /
            t              W                                                             tW                       d
        /                 d                        D /d '                   /
    •   /               ^           ^                                                            Z               
                                                       tW
    •                                                                                    ' W        D /
    •   /           ' W              D / ' /
    •                                                                        t              tW  d D /d
    •   /           t              tW  d D /d
    •                                Z^                                                                           ' W



    •                                                            D                       /                                               D /
                                Z^
    •                                         /            /                                                          Z                    E

    •                                    Z                                     d       W                          K               ,
                   d                                              E                                                                ^           
        /       d                                            W K ,Y  d                                     E           ^/
                                                                                                                                                     
                        ^/                        z                             
    •                                                     Z^                                                                  d
                                                                                                                                   D
                ^                  D^                                                             '           W                    ^
        'W^                     z                                                                       ^                   /
•   

    •                                                                             Z^



    E d/KE  ,/',t z /sZ^/KE

W

    •   ^dW      /
        
          E

    •   ^dW    Z                                                                
        E       ,
    •   ^dW   d                                                          

    •   ^dW   d

    •   ^dW   d                                                                  E            ,
                      ^
    •   ^dW   d                                           D           ^
                                                                    DK^d       d
                                                                 E, ^
    •   ^dW    E Yh/^/d/KE E WWZKs ^ ZKD Kd,Z hd,KZ/d/^
           o
              E                   ,                        K
            o d                                                                    ^
                                      E        ,                           /   E, /

            o d                       E        ,                                    E, /
            o d           K
                                           E           ,           
                                      K                        E        ,
                                                 E       /                       ^        '
                                                              Z        
                                                     D                                       D 
                              /



    E  , /sZ^/KE

W

    •   W                     Z
•    ^                                                                                           t
         ^
    •    Z               d                 t                                              ^
    •    Z                                 tZ                 ^                             ^
    •    W                                                       t                                            ^
    •    ^          t                                             E             '       /
    •                         t                                            ' /



    ,/', dE^/KE WKtZ /E^ /sZ^/KE

W

    •    d                                                                                   ^           '           D        dW
              ^         W        d                                                ^Wd
                                          d                                                                                  D
         ^Wd                                                                   D
    •
                             ^Wd
    •                                        ^Wd                                                          ^
                         d
    •    d



    h^ K yWK^/s^

•   W                                         d                                                    Z


•   
        o 
                                                         K                                         
        o 
                             E

•   W                   '             
    s
         ^

                                                                                                                       D
              EK

                                                          EK
'
    /                                               
    

^



•               
    d                                  Z                W
                                            /
        E                                                       E
                                                D

•               

•   ^                                                        




            d

            d



•   d
        Z                      '   ^           '

Z
o d
o d

Z
o d

o d

o d                 
                                                /^
E
o
o d                         ^   


                                       D   EK

d

    •   d       

                                     E
                 D
    •   d       



    •   ^                                E
                                                    

                      

    •
                                             Z


            d                                           d
                                                        d




    •                                     /

                                     /              Z


               s

d
/
                                                      
                                                  /

    E       d

                    E

                    d


    E
    d                                                                         /

                                    ^
            d




    E
        /                                                               EK
                                       /                         EK


        d
                                            EK
        /                                                         EK


                                ^

•
                                   

•                       
•   ^

•   

•   d
                /
•                                                                E
'                               

    d

            •              

            •       / EK
                                                 EK                       /

            •       d                                                      /


    /
                                                                                   ,
                                                                               d




    WZD/^^/KE KZ h^ K yWK^/s s E

W                                            d                                   Z
                                                         s   ^   s                   
                               s


d                                                           Z
                                            

W                       '               
s
            ^




            '

                                        ^
•              Z                                                            d       
                                                     : 
                                                                                                    d
       
                                     E                  s

•           
    d                                           Z                               W
                                                 /                                                  E
                                                                                E
                                             D
•           
    d                                           Z                               W
                                                 /                                                  E
                                                                                E
                                             D
•                       Z
•   ^
•   d
    




            s
                        d


•                                                                 E
    E
                                                    ^                   ^                s//
                   Z
        d                               s


                                    
d

•   /
        K
•   d               

                                 E                                                              D
s                  

d
            /
                                                                               ,
                                                                                   /




    /DWKZd E ^dKZ ' K WdZKhD

W               d                                 y/s            W   Z

                                                                          



                                                                                      Z
                                                   

W                   '
    s                                                                    y/s
    •       ^

    •

    •



    •       '


    WZKhZ^ KZ Z'/^dZ d/KE^ K K/Z^


    W               

^                              K                                     
                                  /
    •                  //         ///                /s
    •                  ///
    •
•          ///
    •   Z

d                                




    t             

•   K                                                                                               
    /                 
•   ^                        K                                    
•   Z                                                         /
        o            //            ///          /s
        o            ///
        o            ///
        o             
        o            ///
        o   Z
•   K           



    WZKhZ^ KZ Z'/^dZ d/KE^ K ^d D /E


•   K                                                                                /       

        o ^

          E                  
        o ^                                                                      Z

        o D


•                                                                                        /       


        o                                              ///
o D                                                  ///
         o t
         o Z

•   K


•   K


•   ^

•   ^

•   ^
                                                  /                                                                   



    WZD/^^/KE dK h^ WZD/^^ ^  dKZz



•                                                              /                     
                                                                              
                      
•                                                                                                        /
                         /                                   
                                                                     E   /
•   

•                                                                                /                               
    /          K                                                                         E       d
                              E   

•                                                                                                             /
                            /       
•                                                                                                                '
        
•             
                                                       W
E

•   
        o
        o
        o      ^
        o   s
        o          ZKZ
        o   
        o   E
        o   d
        o   
        o   
        o   ^                          E      E
        o   d
        o   W
•   
        o                     E
        o   
        o
        o   
        o   
        o   D
        o   y
        o   y
        o   y
        o   y
        o   y
        o   y
        o   y



E           K            /   DZ

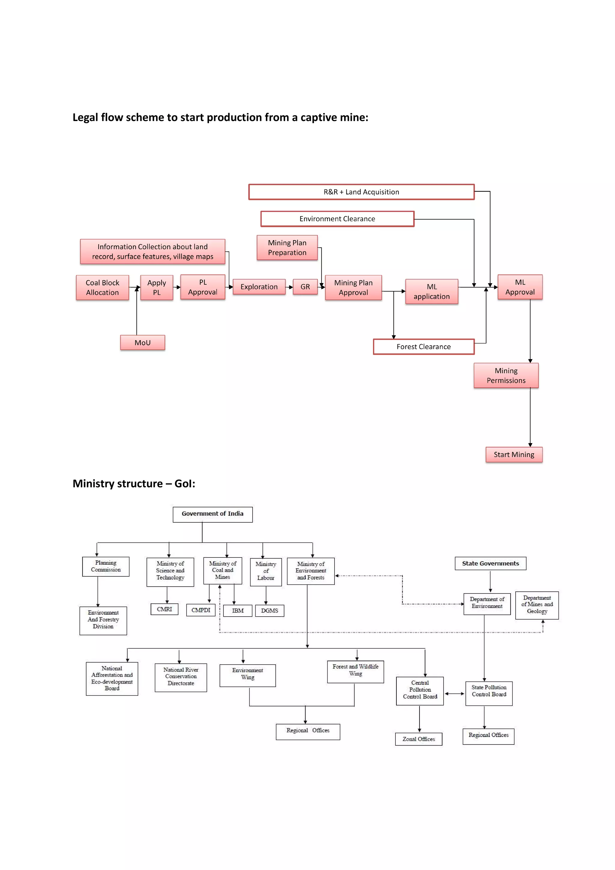
Statutory clearances required to start a greenfield captive opencast coal mine

  • 1.
    ^d dhdKZz Z E^ ZYh/Z KZ ^d Zd/E' Wd/s K D/E sE d :
  • 2.
    D ' /
  • 3.
    ^ D ^ E W ^ W DDZ W ' W DDZ D W D D W D D DDZ DZ D W t t D Z Z D t W W ^ Z W sd Z ^ ^ t Z W W ^ / ' ' D h Z D ' D DDZ DZ s d sd Z E , E , t Z E W / h D W h s / D W W D W
  • 4.
    ^ E W ^ W W W / W K W d Z D Z DZ Z DZ
  • 5.
    WZK^Wd/E' /E^ • D ^ / Z Z • ^ E D / d ^ • • W • • Z • • z • D • • WZD/^^/KE dK Z/ /E KZ^d • W / // /// /s s • ' / D • W • d • h • W • • W d • s W • D/E W E • • • d
  • 6.
    ZYW d • h • d DW/ • d ' • d • D/E/E' ^ • / D ^ / Z • ^ E D / d ^ • • W • • Z • • D D • W K • • W hE • ^ • D ^/d ^W// t/ / D E 'DEd W E • ' ^ D ^ ' • D W /D D W Z • EK ^ W • D • ^
  • 7.
    s D • W • E • E • E • D d ^ D • • ^ K • E • E • E • E • D • s D • • W D KZ^d /sZ^/KE WZKWK^ • • DW ZD • ZD • D W ^ W D W /D D ' / D • D dKZ D • EK ^ W • ^ • Z • E W • E ' Z ^ • E • E Z , E, • W D • '
  • 8.
    / K D K ^ / • DKh ^ ' ^ W W W • W • Z Z ZW • ^ EWs • • • D ^ D ^ K Z Z D ^  • d • K • D d ^ D D W ^ W D D ' D Es/ZKEDEd Z E W ^ • ^ d / D / ^ W ^ W • ^ / Z W d d / • W d / EK W • K d d d
  • 9.
    Z  Z • / D d • W D d ^ • d o / W o d / W o Z D ^W ^ ' E ^ • K ^ W o o Z o o o / o K o K / W W / Z W • W / DK o ' o ' o o D o D
  • 10.
    o o t o t o E o o o W o K o W o ' o o , o D W o Z W , • EK ^W o Z o / o o / o t K • ' o o o o o D / D D K / DK • DK
  • 11.
    o ^ // / : o / Z o Y o K Z W EK W W D • D / o ^ DK o D DK WZKhZ dK Z t t dZ • d tZ W • ' Z d ' ' W t h d • d K • d t Z • d t Z • d d K d • d • d d
  • 12.
    d • d • • d d ^ • d • d • d • d Z Z • d • / WZD/^^/KE dK Z t WKtZ ZKD ^d d dZ//dz K Z • • • • • ^ • Z • ^ • • EK WW • EK Wh •
  • 13.
    h • h • h • h WZD/^^/KE dK , E' E h^ • Z • d K D ^ • ^E ^E • ^E ^ E • D ^E ^E • / • t D W • d D W d W K • d • D ^E ^E • ^ d W K K • W W • / D ^ W E d Ed • / d W • 'KD E , h d Z K • / E K ' ^ • • y • / W / W • • d d W W Ed Z
  • 14.
    d ' WZD/^^/KE KZ Z /K ZYhEz KDDhE/ d/KE W • ^ Z ^ Z^ Z^ D / ' / D / ' / • ' / , • W D / E • / / / D / ' / • ^ / t W tW d / d D /d ' / • / ^ ^ Z tW • ' W D / • / ' W D / ' / • t tW d D /d • / t tW d D /d • Z^ ' W • D / D / Z^ • / / Z E • Z d W K , d E ^ / d W K ,Y d E ^/ ^/ z • Z^ d D ^ D^ ' W ^ 'W^ z ^ /
  • 15.
    • Z^ E d/KE ,/',t z /sZ^/KE W • ^dW / E • ^dW Z E , • ^dW d • ^dW d • ^dW d E , ^ • ^dW d D ^ DK^d d E, ^ • ^dW E Yh/^/d/KE E WWZKs ^ ZKD Kd,Z hd,KZ/d/^ o E , K o d ^ E , / E, / o d E , E, / o d K E , K E , E / ^ ' Z D D / E , /sZ^/KE W • W Z
  • 16.
    ^ t ^ • Z d t ^ • Z tZ ^ ^ • W t ^ • ^ t E ' / • t ' / ,/', dE^/KE WKtZ /E^ /sZ^/KE W • d ^ ' D dW ^ W d ^Wd d D ^Wd D • ^Wd • ^Wd ^ d • d h^ K yWK^/s^ • W d Z • o K o E • W ' s ^ D EK EK
  • 17.
    ' / ^ • d Z W / E E D • • ^ d d • d Z ' ^ ' Z o d o d Z o d o d o d  /^
  • 18.
    E o o d ^ D EK d • d E D • d • ^ E • Z d d d • / / Z s d
  • 19.
    / / E d E d E d / ^ d E / EK / EK d EK / EK ^ • • • ^ • • d / • E
  • 20.
    ' d • • / EK EK / • d / / , d WZD/^^/KE KZ h^ K yWK^/s s E W d Z s ^ s s d Z W ' s ^ ' ^
  • 21.
    Z d : d E s • d Z W / E E D • d Z W / E E D • Z • ^ • d s d • E E ^ ^ s// Z d s d • / K • d E D
  • 22.
    s d / , / /DWKZd E ^dKZ ' K WdZKhD W d y/s W Z Z W ' s y/s • ^ • • • ' WZKhZ^ KZ Z'/^dZ d/KE^ K K/Z^ W ^ K / • // /// /s • /// •
  • 23.
    /// • Z d t • K / • ^ K • Z / o // /// /s o /// o /// o o /// o Z • K WZKhZ^ KZ Z'/^dZ d/KE^ K ^d D /E • K / o ^ E o ^ Z o D • / o ///
  • 24.
    o D /// o t o Z • K • K • ^ • ^ • ^ / WZD/^^/KE dK h^ WZD/^^ ^ dKZz • / • / / E / • • / / K E d E • / / • ' • W
  • 25.
    E • o o o ^ o s o ZKZ o o E o d o o o ^ E E o d o W • o E o o o o o D o y o y o y o y o y o y o y E K / DZ