Université de Tunis El Manar
Institut supérieur d’informatique
Département Génie Logiciel
2-ème
CS-IRS-SE
Conception de Systèmes
d’Information
Page 1 of 7
Série UML ET (correction)
Exercice1 : Réveille-matin
Le fait de sonner constitue un nouvel état pour le réveil. Il s’agit bien d’une période de temps
durant laquelle le réveil effectue une certaine activité (sonner) qui dure jusqu’à ce qu’un
événement vienne l’interrompre.
Le passage de l’étatArmé à l’état Sonnerie est déclenché par une transition due à un changement
interne, représenté au moyen du mot-clé « when ». En revanche, d’après l’énoncé, le retour de
l’état Sonnerie à l’état Armé ne s’effectue que sur un événement utilisateur.
Complétez le diagramme d’états précédent pour prendre en compte le fait que la sonnerie du
réveil s’arrête d’elle-même au bout d’un certain temps.
Réponse :
Une activité durable à l’intérieur d’un état peut être soit :
- « continue » : elle ne cesse que lorsque se produit un événement qui fait sortir l’objet de
l’état ;
- « finie » : elle peut également être interrompue par un événement, mais elle cesse de
toute façon d’elle-même au bout d’un certain temps, ou quand une certaine condition
est remplie.
La transition de complétion d’une activité finie, aussi appelée transition automatique, est
représentée en UML sans nom d’événement ni mot-clé.
Dans notre exemple, il suffit donc d’ajouter une activité durable sonner à l’état Sonnerie et une
transition automatique en sortie de cet état.
Université de Tunis El Manar
Institut supérieur d’informatique
Département Génie Logiciel
2-ème
CS-IRS-SE
Conception de Systèmes
d’Information
Page 2 of 7
Exercice2 : Montre à cadran numérique
Ajoutez le comportement suivant : quand on appuie sur le bouton avance plus de deux secondes,
les heures (ou les minutes) s’incrémentent rapidement jusqu’à ce qu’il se produise un
relâchement dans la pression du bouton.
Exercice3 +4 : Lampe de chevet
Il est également possible de définir un état historique profond représenté graphiquement par un
cercle contenant un H*. Cet état historique profond permet d'atteindre le dernier état visité dans
la région, quel que soit son niveau d'imbrication
Université de Tunis El Manar
Institut supérieur d’informatique
Département Génie Logiciel
2-ème
CS-IRS-SE
Conception de Systèmes
d’Information
Page 3 of 7
Exercice5+6 : La situation professionnelle d’une personne
Le diagramme d'états-transitions est représenté ci-après. Après l'état initial, la personne devient
étudiante. À la fin des études, la personne est soit salariée, soit indépendante, soit sans activité.
Ensuite, elle peut passer d'une activité à une autre ou devenir sans activité au cours de sa carrière
professionnelle.
Quant au passage à l'état Retraité, il intervient quand l'âge de la retraite est atteint.
Par rapport à l'exercice 6, il est maintenant possible pour une personne d'avoir plusieurs activités
simultanées. Pour représenter la simultanéité des états, il serait possible d'avoir un diagramme
avec toute la combinatoire des possibilités mais ce diagramme serait trop complexe et difficile
à lire. Il est donc préférable d'avoir un état composé correspondant au cas où la personne est
active.
Cet état composé contient un état initial suivi d'une transition de type fourche conduisant vers
trois sous-états parallèles correspondant aux activités.
Quand la transition Changement d'activité ou la transition Retrouver une activité sont franchies,
le sous-état initial est réactivé (il n'y a pas de mémoire) et la personne peut alors prendre une
ou plusieurs activités.
Université de Tunis El Manar
Institut supérieur d’informatique
Département Génie Logiciel
2-ème
CS-IRS-SE
Conception de Systèmes
d’Information
Page 4 of 7
Exercice7 : Terminal point de vente (TPV)
Diagramme de cas d’utilisation complété
Université de Tunis El Manar
Institut supérieur d’informatique
Département Génie Logiciel
2-ème
CS-IRS-SE
Conception de Systèmes
d’Information
Page 5 of 7
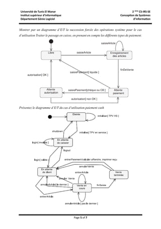
Montrer par un diagramme d’E/T la succession forcée des opérations système pour le cas
d’utilisation Traiter le passage en caisse, en prenant en compte les différents types de paiement.
Présentez le diagramme d’E/T du cas d’utilisation paiement cash
Université de Tunis El Manar
Institut supérieur d’informatique
Département Génie Logiciel
2-ème
CS-IRS-SE
Conception de Systèmes
d’Information
Page 6 of 7
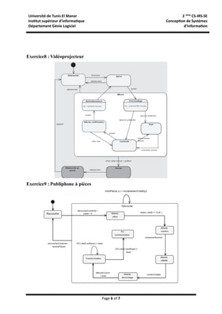
Exercice8 : Vidéoprojecteur
Exercice9 : Publiphone à pièces
Université de Tunis El Manar
Institut supérieur d’informatique
Département Génie Logiciel
2-ème
CS-IRS-SE
Conception de Systèmes
d’Information
Page 7 of 7
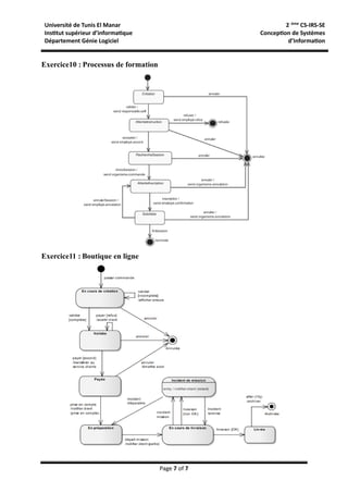
Exercice10 : Processus de formation
Exercice11 : Boutique en ligne

TDEtatTransitionCorrectionTDEtatTransitionCorrection.pdf

  • 1.
    Université de TunisEl Manar Institut supérieur d’informatique Département Génie Logiciel 2-ème CS-IRS-SE Conception de Systèmes d’Information Page 1 of 7 Série UML ET (correction) Exercice1 : Réveille-matin Le fait de sonner constitue un nouvel état pour le réveil. Il s’agit bien d’une période de temps durant laquelle le réveil effectue une certaine activité (sonner) qui dure jusqu’à ce qu’un événement vienne l’interrompre. Le passage de l’étatArmé à l’état Sonnerie est déclenché par une transition due à un changement interne, représenté au moyen du mot-clé « when ». En revanche, d’après l’énoncé, le retour de l’état Sonnerie à l’état Armé ne s’effectue que sur un événement utilisateur. Complétez le diagramme d’états précédent pour prendre en compte le fait que la sonnerie du réveil s’arrête d’elle-même au bout d’un certain temps. Réponse : Une activité durable à l’intérieur d’un état peut être soit : - « continue » : elle ne cesse que lorsque se produit un événement qui fait sortir l’objet de l’état ; - « finie » : elle peut également être interrompue par un événement, mais elle cesse de toute façon d’elle-même au bout d’un certain temps, ou quand une certaine condition est remplie. La transition de complétion d’une activité finie, aussi appelée transition automatique, est représentée en UML sans nom d’événement ni mot-clé. Dans notre exemple, il suffit donc d’ajouter une activité durable sonner à l’état Sonnerie et une transition automatique en sortie de cet état.
  • 2.
    Université de TunisEl Manar Institut supérieur d’informatique Département Génie Logiciel 2-ème CS-IRS-SE Conception de Systèmes d’Information Page 2 of 7 Exercice2 : Montre à cadran numérique Ajoutez le comportement suivant : quand on appuie sur le bouton avance plus de deux secondes, les heures (ou les minutes) s’incrémentent rapidement jusqu’à ce qu’il se produise un relâchement dans la pression du bouton. Exercice3 +4 : Lampe de chevet Il est également possible de définir un état historique profond représenté graphiquement par un cercle contenant un H*. Cet état historique profond permet d'atteindre le dernier état visité dans la région, quel que soit son niveau d'imbrication
  • 3.
    Université de TunisEl Manar Institut supérieur d’informatique Département Génie Logiciel 2-ème CS-IRS-SE Conception de Systèmes d’Information Page 3 of 7 Exercice5+6 : La situation professionnelle d’une personne Le diagramme d'états-transitions est représenté ci-après. Après l'état initial, la personne devient étudiante. À la fin des études, la personne est soit salariée, soit indépendante, soit sans activité. Ensuite, elle peut passer d'une activité à une autre ou devenir sans activité au cours de sa carrière professionnelle. Quant au passage à l'état Retraité, il intervient quand l'âge de la retraite est atteint. Par rapport à l'exercice 6, il est maintenant possible pour une personne d'avoir plusieurs activités simultanées. Pour représenter la simultanéité des états, il serait possible d'avoir un diagramme avec toute la combinatoire des possibilités mais ce diagramme serait trop complexe et difficile à lire. Il est donc préférable d'avoir un état composé correspondant au cas où la personne est active. Cet état composé contient un état initial suivi d'une transition de type fourche conduisant vers trois sous-états parallèles correspondant aux activités. Quand la transition Changement d'activité ou la transition Retrouver une activité sont franchies, le sous-état initial est réactivé (il n'y a pas de mémoire) et la personne peut alors prendre une ou plusieurs activités.
  • 4.
    Université de TunisEl Manar Institut supérieur d’informatique Département Génie Logiciel 2-ème CS-IRS-SE Conception de Systèmes d’Information Page 4 of 7 Exercice7 : Terminal point de vente (TPV) Diagramme de cas d’utilisation complété
  • 5.
    Université de TunisEl Manar Institut supérieur d’informatique Département Génie Logiciel 2-ème CS-IRS-SE Conception de Systèmes d’Information Page 5 of 7 Montrer par un diagramme d’E/T la succession forcée des opérations système pour le cas d’utilisation Traiter le passage en caisse, en prenant en compte les différents types de paiement. Présentez le diagramme d’E/T du cas d’utilisation paiement cash
  • 6.
    Université de TunisEl Manar Institut supérieur d’informatique Département Génie Logiciel 2-ème CS-IRS-SE Conception de Systèmes d’Information Page 6 of 7 Exercice8 : Vidéoprojecteur Exercice9 : Publiphone à pièces
  • 7.
    Université de TunisEl Manar Institut supérieur d’informatique Département Génie Logiciel 2-ème CS-IRS-SE Conception de Systèmes d’Information Page 7 of 7 Exercice10 : Processus de formation Exercice11 : Boutique en ligne