! "#$ %
• &'
( ) *
• &'
+ )
• &'
' )
• , + ) !
-
. * * ! /
0
11
2
3 4
4 *
5 6
!
7 ! *
! - 0
1
• %
o %
o 31#%
* *
o 1#%
*
o /. 5 8.9 % #
6 : !
5
• 8 % *
• : 5 %
o !
o ; % -
! - 0 * %
:
*
o < % ; !
o = %
• ; 5 %
/
• " %
o >
o 2.
o
o : 1
o >'
+
o ? ;
o :
o 3$
@
o :
%
1 5
% ! 1 6
31# 31# * %
• # 31#&
AB 1 ! % 5
• C 31#%
AB
7'
B
B 1 ! %
!
• # 31#D
'
B
B 1 ! % 5 * >'
+ 5
! !
$ -
'
7+ * , *
5 -
$ 5 4
* *
8 - -
8 0 %
2
*
C
$
! * ! !
*
5
E
7A ) 5 '
* :
5 '
7+
&
(
B
F - :
5 +
7(
-
* '
' )
0 %
$
$
'
7+
* * 5
*
• %
A7'
+
• %
GH
7A * I ! !
*
• &
GH *
• $ !
• / 5 4
• / 7
• / 6 5
• / 5 * )
• / * - *
• /
•
• $
! !
• / $ / C 1 J
, / / ; : '
K
K
K
I
H
K
G AH
'
7A
• / L
9 / : %
M .2 > N
O '
P CN 1 Q
%
# @ N7 I
+
B
B
H
(
+
K
7(
(
P
• ! C 2 ! @ #< L !: L3 * 71 L
2 # 7
3 1 %
: 8 1 . # 0 > % * I
+
B
B
G '
P
G
G
7'
P
P
K
• @ > / %
@ 1 %
9 O 1 '
'
: %
2 9 R 9 Q I
+
B
B
G K
G
E
7K
E
A
• # . < 5 #5 * '
+ "
H
S # I+
B
B
(
• # 1 # : 1 < @ $ :
# +
B
B
'
I
A H
'%
+
E
+
+
7+
E
+
G
• # 1 # : 1 < * : 3 :
# +
B
B
'
I
A H
'%
+
E
'
K
7+
E
+
'
• 8 / 5 #: : *
# +
B
B
'
I
A H
B%
+
P
H
K
7+
P
P
'
• < / / % # 1 :
+
B
B
(
I
E
A%
'
+
E
G
7'
+
AB

Anemias

  • 1.
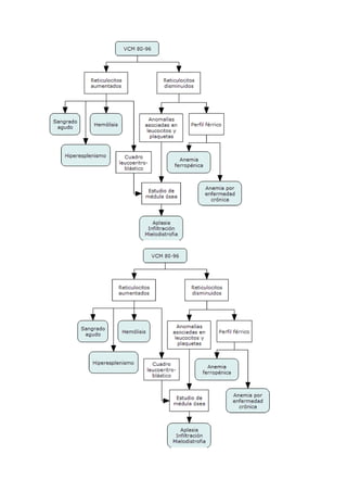
    ! "#$ % •&' ( ) * • &' + ) • &' ' ) • , + ) ! - . * * ! / 0 11 2 3 4 4 * 5 6 ! 7 ! * ! - 0 1 • % o % o 31#% * * o 1#% * o /. 5 8.9 % # 6 : ! 5 • 8 % *
  • 2.
    • : 5% o ! o ; % - ! - 0 * % : * o < % ; ! o = % • ; 5 % / • " % o > o 2. o o : 1 o >' + o ? ; o : o 3$ @ o : % 1 5 % ! 1 6 31# 31# * % • # 31#& AB 1 ! % 5 • C 31#% AB 7' B B 1 ! % ! • # 31#D ' B B 1 ! % 5 * >' + 5 ! !
  • 3.
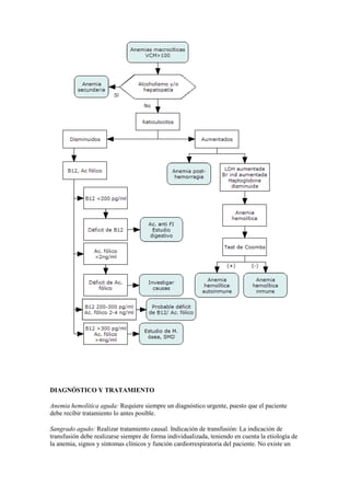
    $ - ' 7+ *, * 5 - $ 5 4 * *
  • 5.
    8 - - 80 % 2 * C
  • 6.
    $ ! * !! * 5 E 7A ) 5 ' * : 5 ' 7+ & ( B F - : 5 + 7( - * ' ' ) 0 % $ $ ' 7+ * * 5 * • % A7' + • % GH 7A * I ! ! * • & GH * • $ ! • / 5 4 • / 7 • / 6 5 • / 5 * ) • / * - * • / • • $ ! ! • / $ / C 1 J , / / ; : ' K K K I H K G AH ' 7A • / L 9 / : % M .2 > N O ' P CN 1 Q % # @ N7 I + B B H ( + K 7( ( P
  • 7.
    • ! C2 ! @ #< L !: L3 * 71 L 2 # 7 3 1 % : 8 1 . # 0 > % * I + B B G ' P G G 7' P P K • @ > / % @ 1 % 9 O 1 ' ' : % 2 9 R 9 Q I + B B G K G E 7K E A • # . < 5 #5 * ' + " H S # I+ B B ( • # 1 # : 1 < @ $ : # + B B ' I A H '% + E + + 7+ E + G • # 1 # : 1 < * : 3 : # + B B ' I A H '% + E ' K 7+ E + ' • 8 / 5 #: : * # + B B ' I A H B% + P H K 7+ P P ' • < / / % # 1 : + B B ( I E A% ' + E G 7' + AB