Project :
Module Odoo de gestion de projet SCRUM
République Tunisienne
Ministère de l'Enseignement Supérieur et de la Recherche
Scientifique
Université de Carthage
École Nationale d'Ingénieurs de Carthage
Projet de Fin d’Études
Encadrant académique : Membres de jury : Encadrant professionnel :
Mme. Olfa DAASSI Mr. Houcemeddine HERMASSI Mme. Intissar BOUSSETA
Mr. Haythem GHAZOUANI
Soutenu le :
Réalisé par : Ichrak BEN OTHMEN ​
Contexte du projet
Analyse et spécification
des besoins
2
1
Conception
3
Réalisation
4
Conclusion et perspectives
5
Plan
Contexte du projet
1
01
02 03
04
2018
Tunis, Tunis
Odoo
Open Source
ERP
CRM
Comptabilité
E-commerce
Gestion de projet
Fabrication
Organisme d'accueil​
2
Implémentation Odoo
Développement Sur Mesure
Formation Odoo
Support Maintenance
Les services fournis par Hadooc
3
Odoo
Discussion
instantanée
Ressource
humaine
Site web
E-commerce Projet
Présentation d'Odoo
Rendez-vous
Projet
4
Absence d’outils du
reporting, de meeting
et de statistiques.
Absence d’automatisation
des actions récurrentes.
Absence des informations
et des détails nécessaires.
Absence de diversité de rôle.
Absence d’outils qui suivent
l’avancement et l’état courant du
projet.
Passage direct entre la création du
projet et ses tâches.
Étude de l’existant et
problématique​
5
Périmètre
Responsabilités​
Calendrier​
​
6
Extension
Support Maintenance
Solution proposée et objectif
Reprise du
module project :
Amélioration
Satisfaction du client
Augmentation du respect de l'agilité
7
Projet Sprints Tâches Sous-tâches
Solution proposée et objectif
8
Méthode adopté
Sprint backlog Completed product
Product backlog Sprint planning
Sprint de
2 à 6 semaines
Daily
scrum
Sprint review
+
Sprint retrospective
Product Owner
Team
Scrum master
9
Analyse et spécification de besoin
10
Product owner
Scrum master
Manager​
Équipe​
Identification des acteurs​
11
2 La gestion des sprints
3 La gestion des tâches
4 La gestion des réunions
5 La génération du tableau de bord
1
2
La gestion des projets
1
Besoins fonctionnels
12
Ergonomie
Besoins non fonctionnels
Maintenabilité Sécurité
13
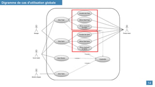
Digramme de cas d'utilisation globale
14
Sprint 1 Sprint 3 Sprint 4
Sprint 2
Gestion de
projet
Gestion de​
sprint
Gestion de
tâche
Gestion de
réunion
Backlog du produit
15
Conception
16
Digramme de classes
17
Réalisation
18
Contrôleur
Vue
Modèle
notifier
notifier
action de l'utilisateur
Le patron architectural : MVC
Mettre à jour
19
20
21
22
23
24
25
O
26
27
28
29
30
31
32
Conclusion
Une première version stable de notre module.
Améliorer l'ancienne version. Augmenter l'aspect de l'agilité
33
1
2
3
Génération du burndown Chart.
Ajout de discussion instantanée entre
l’équipe de travail .
Ajoute des alertes et des notifications
Perspectives
34
Merci Pour Votre Attention!

Presentation-projet-PFE pfe-2022-ichrak-2.pptx

Notes de l'éditeur

  • #1 Bonjour madame et monsieurs les membres de jury  Je tiens tout d’abord à vous remercier pour l’intérêt que vous avez bien voulu porter à mon travail en acceptant de faire partie de ce jury. C’est un honneur pour moi que d’avoir l’occasion de discuter mes résultats avec vous. Je remercie  mes deux encadrantes  pour leur  gentillesse , leur écoute, et leur grande expertise . Puis Je remercie  ma famille, mes amis et mes collègues dont certains viennent de loin, pour leur présence aujourd’hui. L'objet de mon stage de fin d’etude porte sur Le développement d'un module Odoo de gestion des projets scrum. 
  • #2 On va commencer ….. Puis , ensuite et on va clôturer avec une conclusion et les perspectives de notre projet.
  • #4 Hadooc est une société de services informatiques 2-Fondé en 2018  3-elle est basée à Tunis 3-ellle est spécialisé dans le domaine d'…. : 4-et elle mis en oeuvre des solutions dans des nombreux domaines comme :
  • #5 Hadooc propose un large panel de solutions pour ses clients et elle est organisée en 5 grands branches de service :  En effet, elle offre un service d......
  • #6 Odoo  est un éditeur de logiciels open source fondé en 2004 qui offre un ensemble complet de modules de gestion d’entreprise entièrement intégrés. Odoo fournit des applications qui répondent à tous les besoins d’une entreprise. Notamment, la gestion des relations avec la clientèle, les rendez-vous ainsi que la création de sites Web et de commerce électronique, De plus Odoo assure la gestion de projet qui représente le module sur lequel on va travailler durant notre projet c'est vrai que le module "Project" actuel d’Odoo nous aide à automatiser le processus de gestion des projets, et il nous permet de suivre nos projets d’une manière fiable mais inefficace car il contient plusieurs lacunes au niveau de ses besoins fonctionnels ainsi les non fonctionnels… parmi ces problèmes on peut citer :
  • #7 Passons maintenant a l’etude de l’existant ainsi que la présentation du problématique Absence des informations et des détails nécessaires qui nous aide à mieux comprendre le contexte du projet Le passage direct entre la création du projet et ses tâches détaillés sans le passage par des étapes intermédiaires, par exemple le diviser en sprint puis en tâches et sous tâches qui simplifient et clarifient mieux la démarche d’un projet : donc pas d’agilité Pas de diversité de rôle, toutes les actions sont réalisées par un seul utilisateur qui est l’administrateur. Pas d’outils qui suivent l’avancement et l’état courant du projet et ses tâches et qui donnent une vision sur la progression de projet.
  • #8 Cependant, ne pas définir correctement le périmètre, les responsabilités et le calendrier d’un projet résulte de serieux problems par la suite.  Sans un plan bien etudié, on risqué d’avoir un manque de soutien, de ressources, d'argent et de temps, ainsi que des délais non respectés et des collègues ou des clients insatisfaits.
  • #9 Dans notre solution, on a suivi une démarche de création et décomposition de projet non complexe en appuyant encore plus sur l’aspect agilité.  Et qu'on peut la résume par le schéma suivant     
  • #10 Un projet aprés l'étude de son product backlog fournit par le product owner c'est à dire le client va étre décomposer en des sprints , puis un sprint peut etre diviser en 1 ou plusieres tâches , Durant l'étape final on peut affecter à cette derniere une liste de sous-tâche  plus détaillé et  des tâche qui va etre blocké par elle de plus  on peut le configurer comme une tâche reccurente selon une période défenie en jours , semaine et meme années . , 
  • #11 Le déroulement du cycle projet scrum est organiser en sprints. Chaque sprint dure généralement de deux à six semaines, rarement plus. Une réunion de planification est organisée avant le début d’un sprint, afin de sélectionner les tâches  qui seront réalisées durant le sprint. Elles composent alors le sprint backlog. Lors du déroulement d’un sprint, une réunion quotidienne d’avancement est organisée avec l’intégralité de l’équipe. Lors du déroulement d’un sprint, une réunion quotidienne d’avancement est organisée avec l’intégralité de l’équipe. C’est l’occasion de faire le point sur le déroulement du sprint et de vérifier que les objectifs définis seront tenus.  la fin d’un sprint est marquée par une démonstration des derniers développements effectués. Cette démonstration permet de valider la correspondance entre les besoins exprimés et les fonctionnalités réalisées. Un bilan est fait également, lors du Sprint Review Meeting.  Ce scénario se répète pour tous les sprints.
  • #13 Dans notre solution on peut défenir 4 acteur qui son :  Le product owner , le manager , le scrum master et l'équipe
  • #14 En gros les besoins fonctionnels sont les suivant bien evidament les roles se distingue par des droit differentes l(un de l"autre et ça se d"taille au niveau de diagramme de cas d'utilisation.
  • #15 Les principales exigences non fonctionnelles de notre module sont la : Maintenabilité : Les différents modéles du projet doivent être faciles à maintenir. Pour cela, le code doit être lisible et bien structuré. • Sécurité : la sécurité est assurée par le système d’authentification qui est lié au système d’Odoo. • Ergonomie : Les interfaces doivent être facile à manipuler. L’utilisateur doit être guidé par une interaction aisée
  • #19 On presente dans ce slide  les classes principales de notre module :  On a celle qui  sont coloré en violet  represente les elements auquels en divise notre projet, et les autres en  bleu reresente les outils qui nous  aide à faciliter l'organization du projet .  Notre classe principale est la classe  project un projet est d"composé en des sprints , le sprint lui aussi esr décomposé en des task.    Le dashboard  est pour visualisation , les rapport et les meetings se sont les types de réunion que nous connaissant tousse chez scrum .
  • #21  Le contrôleur est les classes python qui contrôlent odoo la vue est définie comme un fichier xml dans odoo Le modèle est l'objet déclaré dans odoo ce sont aussi les tables PostgreSQL
  • #22 Ici on va présenter qq interfaces de notres projet
  • #23  l’interface qui permet à l’utilisateur de constituer l’équipe de projet en sélectionnant les membres à travailler dans ce projet.
  • #29 Cette interface nous montre la liste de tâche. Pour chaque projet on peut lui definir ses propres stages qui représente les étapes par lesquels passe une tâche jusqua elle sera cloturé. 
  • #36  1/ Qui nous permet de representer l'evolution de quantité de travail restante par rapport au temps sur une période doonéé  2/ pour l’échange des avis et des messages concernant les projets 3/ qui aide le dévellopeur à connaitre si il est dans le bon chemin ou bien il doit accélerer son rythme.