REMERCIEMENT
Nous tenons à remercier en premier lieu, toutes les personnes qui nous
ont aidés de près ou de loin par leurs conseils et leurs suggestions à
réaliser ce projet de fin de formation.
Nos vifs remerciements et toute notre gratitude s'adressent à Mr.
ABDELHAK CHAHID et AHMED BAHADDOU pour avoir gardé un œil
attentif sur le déroulement et l’avancement de notre projet et d’avoir
apporté toute leur aide en Développement informatique.
On adresse nos sincères remerciements à Mme ESSADIK MONIA et a
tous les professeurs, qui par leurs remarques, ont pu guider nos
réflexions et répondre à nos questions durant notre recherche.
On voudrait exprimer notre reconnaissance à nos amis, nos camarades
qui nous ont apporté leur support moral et intellectuel tout au long de
cette démarche.
Un grand merci aux membres de jury qui ont accepté d’évaluer ce
travail.
Et toute notre gratitude à nos parents qui, par leur soutien
inconditionnel, nous ont permis d’être là où nous sommes.
Avant-propos
Cette étude entre dans le cadre de la préparation d’un projet de fin pour
l’obtention d’un diplôme d'un technicien Spécialisé En Développement
Informatiques
Afin de consolider nos connaissances, Mr. ABDELHAK CHAHID nous a
proposé de développer une application WEB pour la communication
entre les directions
Le présent rapport est donc une synthèse de différentes étapes
développées dans ce projet.
SOMMAIRE
SOMMAIRE..............................................................................................................................................4
Chapitre 1 :...............................................................................................................................................7
Présentation de l’entreprise......................................................................................................................7
I – INVOLYS........................................................................................................................................ 7
1 -Histoire :................................................................................................................................................................................ 7
Chapitre 2 :.............................................................................................................................................10
Introduction Générale............................................................................................................................10
1. Présentation générale du besoin :.....................................................................................................................................10
2. Spécifications Détaillées :...................................................................................................................................................10
Chapitre 3: .............................................................................................................................................12
Gestion du projet....................................................................................................................................12
1. Cycle de vie :.........................................................................................................................................................................12
3. Planification :........................................................................................................................................................................13
3.1. Diagramme de Gantt :.................................................................................................................................................13
Chapitre 4: .............................................................................................................................................15
Analyse et spécifications des besoins......................................................................................................15
1. Analyse des besoins :...........................................................................................................................................................15
1.1. Besoins fonctionnels :.................................................................................................................................................15
1.2. Besoins non fonctionnels :........................................................................................................................................15
2. Identification des acteurs :.................................................................................................................................................16
Chapitre 5: .............................................................................................................................................17
Etude conceptuelle.................................................................................................................................17
1. Conception et diagrammes.......................................................................................................................18
1.1. Diagramme de classe :................................................................................................................................................18
1.2. Diagramme de cas d’utilisation :............................................................................................................................18
1.3. Diagramme de séquence :.........................................................................................................................................19
1.3.1. Cas d’utilisation « authentification » :.............................................................................................................20
1.3.2. Cas d’utilisation « ajouter une Demande » :...................................................................................................21
1.3.3. Cas d’utilisation Recherche » :............................................................................................................................21
Chapitre 6: .............................................................................................................................................24
Tableau et interfaces..............................................................................................................................24
Interface Principale :..................................................................................................................................24
Fiche Authentification:...............................................................................................................................24
Fiche ajouter personne :.............................................................................................................................25
Fiche Projet :............................................................................................................................................26
Fiche Direction: ........................................................................................................................................27
Fiche Personne:........................................................................................................................................28
Fiche Demande :.......................................................................................................................................28
Fiche Recherche :......................................................................................................................................31
Fiche Profil :.............................................................................................................................................32
Fiche Type demande :................................................................................................................................32
Chapitre 7 :.............................................................................................................................................34
Etude technique.....................................................................................................................................34
1. Application Desktop vs Application Web :..................................................................................................34
2. Langage utilisé : ....................................................................................................................................34
2.1. ASP.net:..........................................................................................................................................................................34
2.2. C-Sharp :........................................................................................................................................................................35
2.3. HTML :...........................................................................................................................................................................35
2.4. CSS/Bootstrap :...........................................................................................................................................................35
2.6. NHibernate :..................................................................................................................................................................36
3. Logiciels utilisés :...................................................................................................................................36
3.1. StarUML :......................................................................................................................................................................37
3.2. SQL Server:...................................................................................................................................................................37
3.3. Visual Studio :..............................................................................................................................................................37
Chapitre 8: .............................................................................................................................................37
Conclusion et perspectives.....................................................................................................................37
L’ENTREPRIS
E
Chapitre 1 :
Présentation de l’entreprise
Dans cette première partie, nous allons présenter l’entreprise qui
m’a accueilli Pour Ce stage: INVOLYS
I – INVOLYS
1 -Histoire :
Aventure technologique. Tel est le motive des fondateurs de la société INVOLYS Omar
Bennani, Bachir Rachdi et le défunt Jamal El Ouarzazi.
Le déclic de l'aventure INVOLYS était au début des années 80 en France avec le début de
recherche et de développement sur des logiciels dédiés au bâtiment. L'hypothèse de base était
comment construire un outil capable de réunir toutes les données d'un projet immobilier et de le
modéliser rapidement en 2 et 3D.
La création de l'entreprise dans un premier temps à l'Hexagone et ensuite au Maroc, marque un
tournant dans l'industrialisation des résultats de la R&D avec la mise sur le marché de la première
version du logiciel de CAO (Conception Assistée par Ordinateur).
La réaction du marché n'a pas tardé à venir. Cette première version a pu être déployée dans
plusieurs pays européens.
Sensible au boom technologique sous l'effet de l'Internet et la libéralisation du marché des
télécoms dans les années 90, INVOLYS parie sur la R&D pour enrichir technologiquement sa
gamme de logiciels dédiés à la gestion active.
Ce pari a pu réussir, puisque la société a levé des fonds depuis 2000 auprès de Upline
Technologies et par la suite auprès du premier groupe privé du Royaume du Maroc « ONA ».
Cette confiance des investisseurs dans la croissance de l'entreprise ne s'est pas démentie puisqu'un
autre fonds d'investissement, en l'occurrence « AM Invest Morocco » a décidé de prendre part à
l'aventure INVOLYS.
Le couronnement de ce processus d'institutionnalisation de l'entreprise était sans conteste son
entrée en Bourse en décembre 2006. La réussite de cette opération boursière a été accompagnée
par une accélération de développement à l'international vers les marchés à fort potentiel de
l'Afrique de l'Ouest et le Moyen-Orient.
Convaincue de l'intérêt d'investir dans l'adoption de standards internationaux dans le domaine de
l'édition de logiciels, l'équipe dirigeante de INVOLYS s'est fixé l'objectif fin 2008 pour adopter le
CMMi. Et l'aventure continue…
2-Vision
Dans un marché mondialisé, marqué par des mutations profondes des technologies, par une offre et
une concurrence importantes, il n'y a de place que pour ceux qui garantissent au client une forte valeur
ajoutée alliée à un développement de la performance. INVOLYS a choisi depuis plus de deux
décennies de répondre à des problématiques complexes dans des domaines où elle dispose d’une
forte et double expertise : une expertise métier et une expertise technologique.
Notre point de départ est d’identifier et d’anticiper les grands questionnements de nos clients et
partenaires tels que : « Comment faire passer les organisations d’une politique basée sur les moyens à
une politique axée sur les résultats ? », « Comment faire passer leurs actifs d’une source de dépense à
un levier de performance ? », « Comment maîtriser un projet immobilier et prévenir les facteurs à fort
impact sur les résultats tout le long du processus, depuis le montage de l’investissement jusqu’à la
commercialisation en passant par l’avancement du chantier ? »…
Les réponses à beaucoup de ces questionnements paraissent à priori lointaines et pourtant, INVOLYS
peut affirmer aujourd’hui, par la voix de ses nombreuses références, que le défi est levé. Nos Progiciels
de Gestion Intégrés (PGI) répondent non seulement à ces soucis et permettent un retour sur
investissement (ROI) à cours terme, mais ils ouvrent aussi les nouveaux horizons d'amélioration de la
performance de nos clients.
Nos investissements sont orientés pour que les solutions INVOLYS profitent de leur avance
technologique et conceptuelle et continuent à se distinguer sur le marché, par leur intégration et par
leur capacité à absorber la complexité des processus et des problématiques liées aux domaines qu’elles
gèrent. Ces solutions sont conçues en adoptant le langage du gestionnaire pour être une source
d’orientation pour les décideurs. Elles capitalisent sur près de 25 ans d’expertise dans la
conceptualisation et la simplification des métiers de la gestion du patrimoine, de la gestion des budgets
et des dépenses et de la promotion immobilière. Elles dégagent les indicateurs les plus pertinents pour
apprécier la performance.
Dans le même sens et en mettant à profit des technologies avancées, INVOLYS participe à la
transformation de l’organisation des métiers dont la gestion a des prolongements sur le terrain
(énergie, distribution,…). Ainsi, les solutions d’informatique mobile offertes par INVOLYS permettent
une forte interaction entre les systèmes d’information centraux et la gestion des données sur sites.
Des choix fondamentaux pour notre stratégie sont à la base de ces réalisations et dès sa création dans
les années 80, INVOLYS a fait de la capitalisation sur les compétences de ses ressources humaines, sa
première force. INVOLYS a misé sur l’innovation et la R&D, comme vecteur de développement et de
positionnement sur le marché des TI. Le budget consacré par INVOLYS à la R&D croît au fil des années
d’une manière substantielle pour accompagner notre dynamique de croissance et pour nous permettre
de continuer à doter nos clients des solutions les plus performantes du marché.
Les grandes ambitions d’INVOLYS ne pouvaient être accessibles sans une stratégie financière à la
hauteur du développement escompté. Les performances qu’INVOLYS a enregistrées dans le passé
nous ont permis de convaincre des investisseurs de premier plan avant d’arriver en 2006 à la phase
introduction à la Bourse de Casablanca. Cette introduction a été la transition entre le plan de
développement 2000-2006 et notre nouveau plan stratégique. Ce plan est encore plus ambitieux et
plus porteur de valeurs aussi bien pour nos clients que pour nos investisseurs.
Notre ambition dépasse les frontières. Nous sommes résolument tournés vers l’international
notamment le marché de l’Afrique de l’Ouest et le Moyen-Orient. L’adoption des standards
internationaux par la certification CMMi ne fait que renforcer davantage ce positionnement.
I NTRODUCTION
Chapitre 2 :
Introduction Générale
1. Présentation générale du besoin :
Afin de fluidifier les échanges entre les deux directions d'édition et d'intégration, INVOLYS souhaite à travers ce
stage mettre en place une application pour la gestion et le suivi des demandes. Il s'agit des sollicitations
effectuées dans les deux sens dans le cadre des projets d'intégration par les deux équipes, et ce pour obtenir
une prestation ou une information.
L'application doit permettre de suivre les demandes et leurs délais de traitement. L'objectif étant d'assurer un
haut niveau de réactivité dans les deux sens.
Ainsi, l'application à mettre en place doit permettre de :
 Enregistrer les demandes avec la date limite de réponse
 Permettre au destinataire de la demande de renseigner la date prévisionnelle de réponse tenant compte de la
date limite de réponse fixée par le demandeur
 Permettre au demandeur d'accepter ou non la date prévisionnelle de réponse
 Enregistrer les réponses aux demandes
 Emettre une alerte à l'approche de la date prévisionnelle de réponse pour les demandes non encore traitées
 Emettre une alerte en cas de dépassement de la date limite de réponse avec un système d'escalade
 Effectuer une recherche multicritères sur les demandes
 Editer une liste d'état permettant de suivre les demandes
2. Spécifications Détaillées :
L'application à mettre en place doit permettre de :
 Gérer une fiche projet
 Gérer une fiche Direction
 Gérer une fiche personne
 Gérer une fiche Demande
 Gérer une fiche de paramétrage des délais de traitement et d'escalade par type de demande
 D'éditer des états permettant de suivre les demandes
GESTION
DU
PROJ ET
Chapitre 3:
Gestion du projet
La bonne gestion d’un projet passe par une bonne répartition de temps
et de tâches entre les membres.
1. Cycle de vie :
Tout projet démarre par son cycle de vie, qui est généralement constitué
comme étant un groupe de phase. Le responsable d’un projet devra
parfois définir les phases du projet dont il a la responsabilité en tenant
compte des paramètres propres au projet. Ces différences ne limitent en
aucune façon la validité ni la pertinence du modèle ci-dessous en quatre
phases qu’il est proposé à l’étudiant de suivre :
Phase d’identification : la demande est clarifiée, les objectifs
précisés et le projet globalement identifié.
Phase de définition : le contenu du projet est défini de façon plus
précise, une planification détaillée est établie pour sa durée, les
échéances, les ressources et les dépenses.
Phase de réalisation : le produit ou le service est effectivement
réalisé suivant le plan prévu et en conformité avec les exigences du
demandeur.
Phase de clôture : le produit ou le service est remis au demandeur, le
projet est évalué et sa clôture administrative effectuée.
Figure : Le cycle de vie d’un projet selon la méthode traditionnelle
3. Planification :
3.1. Diagramme de Gantt :
Avant de commencer la conception la réalisation du projet, l’étape du
planification s’avère comme étant une phase élémentaire qui va nous
permettre d’ordonnancer les tâches du projet et estimer leurs charges
ainsi que le suivi de l’état d’avancement du projet afin de déterminer les
objectifs réalisés
La conduite d’un projet repose sur un découpage chronologique en
précisant ce qui doit être fait comme tâches et par qui cela doit être fait
comme ressources
Planning de Gantt :
Le diagramme de Gantt est un outil permettant la modélisation des tâches
nécessaires pour la réalisation d’un projet. Il s’agit d’un outil inventé en
1917 par Henry Gantt.
Le diagramme GANTT représente un outil pour le chef de projet,
permettant de représenter graphiquement l'avancement du projet, mais
c'est également un bon moyen de communication entre les différents
acteurs d'un projet.
La figure ci-dessous représente le diagramme de GANTT de la
planification de notre projet avec un tableau de planification.
Chapitre 4:
Analyse et spécifications des besoins
1. Analyse des besoins :
1.1. Besoins fonctionnels :
La gestion de l'application :
Permet l'ajout et la mise à jour :
 Des utilisateurs, Profil, Type Demande ....
La gestion des demandes :
 -L’ajout, la modification et la suppression
 -Consultation des demandes (envoyer et reçu)
 -Enregistrez les demandes
 -Effectuer une recherche multicritères sur les demandes
1.2. Besoins non fonctionnels :
 La rapidité du traitement: il est impérativement nécessaire que la
durée d’exécution des traitements s’approche le plus possible du
temps réel.
 La convivialité: Le futur logiciel doit être facile à utiliser. En effet, les
interfaces utilisateurs doivent être conviviales c'est-à-dire simples,
ergonomiques et adaptées à l’utilisateur.
 La confidentialité: vu que les données manipulées par notre
application sont critiques, nous devons garantir une sécurité
optimale. Ainsi, les droits d’accès au système doivent être bien
attribués, afin d’assurer la sécurité des données.
2. Identification des acteurs :
 L’administrateur : Il possède le droit d’accès aux différentes rubriques
de l’application afin d’ajouter de nouvel utilisateur, changer les droits
d’accès pour chaque utilisateur au niveau de son profil.
 L'Utilisateur: Il peut envoyer et recevoir des demandes, Modifier une
demande, enregistrer une demande, et changer sont mot de passe
CONCEPTION
Chapitre 5:
Etude conceptuelle
Après avoir défini les besoins du système, on doit passer à la phase de
conception qui a pour but de schématiser les aspects du système.
1. Conception et diagrammes
1.1. Diagramme de classe :
Figure : Diagramme de classe
Ce diagramme schématise les relations entre les classes et les
Interfaces , Chaque classe décrit le comportement d’un ensemble
D’objets.
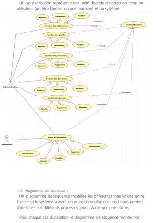
1.2. Diagramme de cas d’utilisation :
Les diagrammes de cas d'utilisation sont des diagrammes UML utilisés
pour donner une vision globale du comportement fonctionnel d'un
système logiciel. Chaque diagramme de cas d’utilisation est composé des
acteurs, des cas d’utilisations et des relations.
Un cas d'utilisation représente une unité discrète d'interaction entre un
utilisateur (un être humain ou une machine) et un système.
1.3. Diagramme de séquence :
Un diagramme de séquence modélise les différentes interactions entre
l’acteur et le système suivant un ordre chronologique, ceci nous permet
d’identifier les différents processus pour accomplir une tâche.
Pour chaque cas d’utilisation le diagramme de séquence montre non
seulement les acteurs qui interagissent avec le système, mais également
les événements système déclenchés par les acteurs.
Dans ce qui suit on va illustrer et analyser quelques diagrammes de
séquences.
1.3.1. Cas d’utilisation « authentification » :
La figure ci-dessous représente le diagramme de séquence correspond
au cas d’utilisation « authentification » avec succès :
Afin d’accéder au contenu de l’application, il faut obligatoirement passer
par l’étape d’authentification qui consiste à suivre ces étapes :
 Saisir l’identifiant et le mot de passe.
 Le système doit vérifier si l’identifiant et le mot de passe sont
corrects ou pas :
 S’ils sont corrects l’utilisateur va être redirigé vers la page
d’accueil.
 Sinon le système va afficher un message d’erreur qui indique
que la saisie est invalide ou les champs sont vide doit saisir à
nouveau ces coordonnées.

1.3.2. Cas d’utilisation « ajouter une Demande » :
1.3.3. Cas d’utilisation Recherche » :
I NTERFACES
Chapitre 6:
Tableau et interfaces
Interface Principale :
Fiche Authentification:
 Interface:
 Description détaillée des champs :
Authentication
Champ Type O/F/A/C Description Commentaire
Login Zone de texte O Nom d'utilisateur
Mots de passe Zone de texte O Le mot de passe
Se connecté bouton O
 Les règles de gestion:
Les champs doivent etre remplis
Les coordonnées doivent être correct
Fiche ajouter personne :
 Interface:
 Description détaillée des champs :
Inscription
Champ Type O/F/A/C Description Commentaire
Code Personne Zone de texte O
Utilisateur
Zone de texte O
Mot de passe Zone de texte O
Confirmation Liste de choix O
Ajouter Button o
Les règles de gestion:
 Le code personne insérer,doitexisterdanslatable personne
 Le motde passe estla confirmation doivent être conforme
Fiche Projet :
 Interface:

 Description détaillée des champs :
Projet
Champ Type O/F/A/C Description Commentaire
Code projet Zone de texte O Code du projet
Désignation Projet Zone de texte O Le Nom de Projet
Directeur de projet Liste de choix O Le Directeur de Projet
Chef de projet Liste de choix O Chef de Projet
Chef de projet technique Liste de choix O
Chef de Projet
Technique
Ajouter Button O
c- Les règles de gestion:
 Le code du projetdoitêtre généré automatiquement
Fiche Direction:
 Interface
 Description détaillée des champs :
Direction :
Champ Type O/F/A/C Description Commentaire
Code Direction Zone de texte O Code du Direction
Designation Direction Zone de texte O Le Nom de la Direction
Directeur Liste de choix O
Le directeur de la
Direction
Ajouter Button O
Fiche Personne:
 Interface:

 b. Description détaillée des champs :
Personne :
Champ Type O/F/A/C Description Commentaire
Code Personne Zone de texte O Le code de la personne
Nom et Prénom Zone de texte O Le nom et le prénomde la personne
Profil Liste de choix O Le Profil de la personne
Direction Liste de choix O La direction de la personne
Email Email O L'email de la personne
Responsable Liste de choix O Le responsable de la personne
Ajouter Button O
 Les règles de gestion:
 Le code de la Personne,estgénéréautomatiquement
 L'émail insérerdoitêtre valideetrespecte lesnormes
Fiche Demande :
Interface
b-1-Description détaillée des champs volets demande :
Demande
Champ Type O/F/A/C Description Commentaire
N° de demande Zone de texte O C'est le numéro de demande
Objet de demande Zone de texte
Multi line
O L'Objet de la demande
Date de demande Date C La Date
Projet Liste de choix O
Le Projet affecté par le
demandeur
Type de demande Liste de choix O Le Type de la demande
Demandeur Liste de choix C La Personne qui fait la demande
Direction de Demandeur Label C La Direction de demandeur
Destinataire Liste de choix O Récepteur
Direction de Destinataire Label C La Direction de Récepteur
Date contrainte Date F
Envoyer Button O
Réponse
Champ Type O/F/A/C Description Commentaire
Réponse Planifier Case à cochée F
C'est le numéro de
demande
Date Prévisionnelle Date F
Date Prévisionnelle de la
demande acceptée
Casa cochée F
Réponse Zone de texte Multi line F
Demande Traité Case à cochée F
Date demande traité Case a cocher F
Confirmation de
demande traitée
Case à cochée F
 Les règles de gestion:
Volet demande
 Le numéro de la demande est généré automatiquement
 La date demande prend par default la date actuel
 Direction de Demandeur être choisi ça dépend la Direction de Demandeur
 Date contrainte doit être choisir par le demandeur
Volet réponse:
 La réponse planifiée ne peut pas être coché, sauf si la date Prévisionnelle et remplis
 Date Prévisionnelle prend par default la date actuel
 lorsque le destinataire répond à la demande, il faut qu’il coche la case Demande Traité
 Date demande traité prend automatiquement la date actuel lorsque la case demande traité est
coché
Fiche Recherche :
 Interface:
 b-2-Description détaillée des champs volets recherche
Critères de recherche :
Champ Type O/F/A/C Description Commentaire
Direction destinataire Liste box F
Direction demandeur Liste box F
Type demande Liste box F
Projet Liste box F
Date demande Date F
Réponse Planifier Case à cocher F
Date réponse planifié accepté Case à cochée F
Traitée Case à cochée F
Confirmer Case à cochée F
Envoyer Button O
Fiche Profil :
Interface
 b-2-Description détaillée des champs volets recherche :
Profil :
Champ Type O/F/A/C Description Commentaire
Code Profil textbox O
Designation Profil Text area F
Fiche Type demande :
Interface
b-2-Description détaillée des champs volets recherche :
Type demande :
Champ Type O/F/A/C Description Commentaire
Code type demande textbox O
Designation type demande Text area F
Chapitre 7 :
Etude technique
Dans ce chapitre on va parler des différents logiciels utilisé ainsi que
l’architecture suivi du développement.
1. Application Desktop vs Application Web :
Une application dans le domaine informatique est un programme(ou
un logiciel) directement utilisé par l'utilisateur pour réaliser une tâche.
On distingue entre plusieurs types d'applications, parmi ces derniers
on trouve l'application bureau (Desktop) et l'application web, la
première est un logiciel applicatif qui affiche son interface graphique
dans un environnement de bureau tandis que la deuxième est un
logiciel applicatif qui imite un site web et affiche son interface homme-
machine dans un navigateur web ,le logiciel est hébergé par un serveur
web transformé et Il est exécuté de façon partagée par les ordinateurs
serveur et client (l'usager).
2. Langage utilisé :
2.1. ASP.net:
ASP.NET est une technique pour générer des pages
web dynamiques. Une page ASP.NET est composée
de deux parties: d'un côté du HTML, et de l'autre
des instructions de programme3. Ces instructions
sont utilisées pour générer le résultat d'une demande de page qui sera
envoyée au navigateur web. Le résultat que reçoit le navigateur est du
HTML ordinaire5. Une page ASP.NET comporte des Web controls: des
portions de HTML qui peuvent être modifiées par programmation
2.2. C-Sharp :
Le C# (C Sharp [siː.ʃɑːp] en anglais) est un langage de
programmation orienté objet, commercialisé
par Microsoft depuis 20021 et destiné à développer sur la
plateforme Microsoft .NET.
Il est dérivé du C++ et très proche du Java dont il reprend la syntaxe
générale ainsi que les concepts, y ajoutant des notions telles que
la surcharge des opérateurs, les indexeurs et les délégués. Il est utilisé
notamment pour développer des applications web sur la
plateforme ASP.NET.
2.3. HTML :
L’Hypertext Markup Language, généralement abrégé HTML,
est le format de données conçu pour représenter les pages
web. C’est un langage de balisage permettant d’écrire de
l’hypertexte, d’où son nom. HTML permet également de
structurer sémantiquement et de mettre en forme le contenu des pages,
d’inclure des ressources multimédias dont des images, des formulaires de
saisie, et des programmes informatiques. Il permet de créer des
documents interopérables avec des équipements très variés de manière
conforme aux exigences de l’accessibilité du web. Il est souvent utilisé
conjointement avec des langages de programmation(JavaScript) et des
formats de présentation (feuilles de style en cascade). HTML est
initialement dérivé du Standard Generalized Markup Language (SGML).
2.4. CSS/Bootstrap :
CSS :
Les feuilles de style en cascade1, généralement
appelées CSS de l'anglais Cascading Style Sheets, forment
un langage informatique qui décrit la présentation des
documents HTML et XML. Les standards définissant CSS sont
publiés par le World Wide Web Consortium (W3C). Introduit
au milieu des années 1990, CSS devient couramment utilisé dans
la conception de sites web et bien pris en charge par les navigateurs
web dans les années 2000.
Twitter Bootstrap :
Twitter Bootstrap est une collection d'outils utile à la
création de sites et d'applications web. C'est un ensemble
qui contient des codes HTML et CSS, des formulaires,
boutons, outils de navigation et autres éléments interactifs,
ainsi que des extensions JavaScript en option. C'est l'un des projets les
plus populaires sur la plate-forme de gestion de développement Git Hub.
2.5. JAVASCRIPT :
JavaScript est un langage de
programmation de scripts principalement employé dans
les pages web interactives mais aussi pour les serveurs2.
C’est un langage orienté objet à prototype, c’est-à-dire que
les bases du langage et ses principales interfaces sont
fournies par des objets qui ne sont pas des instances de classes, mais qui
sont chacun équipés de constructeurs permettant de créer leurs
propriétés, et notamment une propriété de prototypage qui permet d’en
créer des objets héritiers personnalisés. En outre, les fonctions sont
des objets de première classe.
2.6. NHibernate :
Hibernate est un Framework open source gérant
la persistance des objets en base de données
relationnelle.
Hibernate est adaptable en termes d'architecture, il peut donc être utilisé
aussi bien dans un développement client lourd, que dans un
environnement web léger de type Apache Tomcat ou dans un
environnement Java EE complet : WebSphere, JBoss Application
Server et Oracle WebLogic Server.
Hibernate apporte une solution aux problèmes d'adaptation entre
le paradigme objet et les SGBD en remplaçant les accès à la base de
données par des appels à des méthodes objet de haut niveau.
3. Logiciels utilisés :
3.1. StarUML :
StarUML est un logiciel de modélisation UML (Unified Modeling
Language), cédé comme open source par son éditeur, sert à
gérer la plupart des diagrammes.
3.2. SQL Server:
Microsoft SQL Server est un système de
gestion de base de données (abrégé en
SGBD) incorporant entre autres un SGBDR
(SGBD relationnel ») développé et commercialisé par la société Microsoft.
3.3. Visual Studio :
Visual Studio est un ensemble complet d'outils de développement
permettant de générer des applications web ASP.NET, des services
web XML, des applications bureautiques et des applications
mobiles. Visual Basic, Visual C++, Visual C# utilisent tous le
même environnement de développement intégré (IDE), qui leur permet
de partager des outils et facilite la création de solutions faisant appel à
plusieurs langages. Par ailleurs, ces langages permettent de mieux tirer
parti des fonctionnalités du Framework .NET, qui fournit un accès à des
technologies clés simplifiant le développement d'applications web ASP et
de services web XML grâce à Visual Web Developer.
Chapitre 8:
Conclusion et perspectives
Perspectives
Durant la réalisation de ce projet, on a essayé d’intégrer les fonctionnalités
nécessaires la gestion des demandes entre les directions, mais vu le
critère du temps on n’est pas arrivé à implémenter quelques-unes comme
la recherche au niveau de toutes les tables.
Conclusion
L’objectif de ce projet de fin d’études était de concevoir et développer
une application bureau pour la gestion d’un cabinet dentaire.
Nous avons confrontés des contraintes techniques dans la phase du
développement. En effet comme la totalité des objectifs et fonctionnalités
mentionnés dans la partie spécification sont atteintes, d’autres
améliorations peuvent être apportées au projet.
Par ailleurs ce projet de fin d’étude était pour nous une occasion
d’acquérir et approfondir les connaissances techniques acquises durant
nos années d’études.

Rapport_deStage

  • 2.
    REMERCIEMENT Nous tenons àremercier en premier lieu, toutes les personnes qui nous ont aidés de près ou de loin par leurs conseils et leurs suggestions à réaliser ce projet de fin de formation. Nos vifs remerciements et toute notre gratitude s'adressent à Mr. ABDELHAK CHAHID et AHMED BAHADDOU pour avoir gardé un œil attentif sur le déroulement et l’avancement de notre projet et d’avoir apporté toute leur aide en Développement informatique. On adresse nos sincères remerciements à Mme ESSADIK MONIA et a tous les professeurs, qui par leurs remarques, ont pu guider nos réflexions et répondre à nos questions durant notre recherche. On voudrait exprimer notre reconnaissance à nos amis, nos camarades qui nous ont apporté leur support moral et intellectuel tout au long de cette démarche. Un grand merci aux membres de jury qui ont accepté d’évaluer ce travail. Et toute notre gratitude à nos parents qui, par leur soutien inconditionnel, nous ont permis d’être là où nous sommes.
  • 3.
    Avant-propos Cette étude entredans le cadre de la préparation d’un projet de fin pour l’obtention d’un diplôme d'un technicien Spécialisé En Développement Informatiques Afin de consolider nos connaissances, Mr. ABDELHAK CHAHID nous a proposé de développer une application WEB pour la communication entre les directions Le présent rapport est donc une synthèse de différentes étapes développées dans ce projet.
  • 4.
    SOMMAIRE SOMMAIRE..............................................................................................................................................4 Chapitre 1 :...............................................................................................................................................7 Présentationde l’entreprise......................................................................................................................7 I – INVOLYS........................................................................................................................................ 7 1 -Histoire :................................................................................................................................................................................ 7 Chapitre 2 :.............................................................................................................................................10 Introduction Générale............................................................................................................................10 1. Présentation générale du besoin :.....................................................................................................................................10 2. Spécifications Détaillées :...................................................................................................................................................10 Chapitre 3: .............................................................................................................................................12 Gestion du projet....................................................................................................................................12 1. Cycle de vie :.........................................................................................................................................................................12 3. Planification :........................................................................................................................................................................13 3.1. Diagramme de Gantt :.................................................................................................................................................13 Chapitre 4: .............................................................................................................................................15 Analyse et spécifications des besoins......................................................................................................15 1. Analyse des besoins :...........................................................................................................................................................15 1.1. Besoins fonctionnels :.................................................................................................................................................15 1.2. Besoins non fonctionnels :........................................................................................................................................15 2. Identification des acteurs :.................................................................................................................................................16 Chapitre 5: .............................................................................................................................................17 Etude conceptuelle.................................................................................................................................17 1. Conception et diagrammes.......................................................................................................................18 1.1. Diagramme de classe :................................................................................................................................................18 1.2. Diagramme de cas d’utilisation :............................................................................................................................18 1.3. Diagramme de séquence :.........................................................................................................................................19 1.3.1. Cas d’utilisation « authentification » :.............................................................................................................20 1.3.2. Cas d’utilisation « ajouter une Demande » :...................................................................................................21 1.3.3. Cas d’utilisation Recherche » :............................................................................................................................21 Chapitre 6: .............................................................................................................................................24 Tableau et interfaces..............................................................................................................................24 Interface Principale :..................................................................................................................................24 Fiche Authentification:...............................................................................................................................24 Fiche ajouter personne :.............................................................................................................................25 Fiche Projet :............................................................................................................................................26 Fiche Direction: ........................................................................................................................................27 Fiche Personne:........................................................................................................................................28 Fiche Demande :.......................................................................................................................................28 Fiche Recherche :......................................................................................................................................31 Fiche Profil :.............................................................................................................................................32 Fiche Type demande :................................................................................................................................32 Chapitre 7 :.............................................................................................................................................34 Etude technique.....................................................................................................................................34 1. Application Desktop vs Application Web :..................................................................................................34 2. Langage utilisé : ....................................................................................................................................34
  • 5.
    2.1. ASP.net:..........................................................................................................................................................................34 2.2. C-Sharp:........................................................................................................................................................................35 2.3. HTML :...........................................................................................................................................................................35 2.4. CSS/Bootstrap :...........................................................................................................................................................35 2.6. NHibernate :..................................................................................................................................................................36 3. Logiciels utilisés :...................................................................................................................................36 3.1. StarUML :......................................................................................................................................................................37 3.2. SQL Server:...................................................................................................................................................................37 3.3. Visual Studio :..............................................................................................................................................................37 Chapitre 8: .............................................................................................................................................37 Conclusion et perspectives.....................................................................................................................37
  • 6.
  • 7.
    Chapitre 1 : Présentationde l’entreprise Dans cette première partie, nous allons présenter l’entreprise qui m’a accueilli Pour Ce stage: INVOLYS I – INVOLYS 1 -Histoire : Aventure technologique. Tel est le motive des fondateurs de la société INVOLYS Omar Bennani, Bachir Rachdi et le défunt Jamal El Ouarzazi. Le déclic de l'aventure INVOLYS était au début des années 80 en France avec le début de recherche et de développement sur des logiciels dédiés au bâtiment. L'hypothèse de base était comment construire un outil capable de réunir toutes les données d'un projet immobilier et de le modéliser rapidement en 2 et 3D. La création de l'entreprise dans un premier temps à l'Hexagone et ensuite au Maroc, marque un tournant dans l'industrialisation des résultats de la R&D avec la mise sur le marché de la première version du logiciel de CAO (Conception Assistée par Ordinateur). La réaction du marché n'a pas tardé à venir. Cette première version a pu être déployée dans plusieurs pays européens. Sensible au boom technologique sous l'effet de l'Internet et la libéralisation du marché des télécoms dans les années 90, INVOLYS parie sur la R&D pour enrichir technologiquement sa gamme de logiciels dédiés à la gestion active. Ce pari a pu réussir, puisque la société a levé des fonds depuis 2000 auprès de Upline Technologies et par la suite auprès du premier groupe privé du Royaume du Maroc « ONA ». Cette confiance des investisseurs dans la croissance de l'entreprise ne s'est pas démentie puisqu'un autre fonds d'investissement, en l'occurrence « AM Invest Morocco » a décidé de prendre part à l'aventure INVOLYS. Le couronnement de ce processus d'institutionnalisation de l'entreprise était sans conteste son entrée en Bourse en décembre 2006. La réussite de cette opération boursière a été accompagnée par une accélération de développement à l'international vers les marchés à fort potentiel de l'Afrique de l'Ouest et le Moyen-Orient. Convaincue de l'intérêt d'investir dans l'adoption de standards internationaux dans le domaine de l'édition de logiciels, l'équipe dirigeante de INVOLYS s'est fixé l'objectif fin 2008 pour adopter le
  • 8.
    CMMi. Et l'aventurecontinue… 2-Vision Dans un marché mondialisé, marqué par des mutations profondes des technologies, par une offre et une concurrence importantes, il n'y a de place que pour ceux qui garantissent au client une forte valeur ajoutée alliée à un développement de la performance. INVOLYS a choisi depuis plus de deux décennies de répondre à des problématiques complexes dans des domaines où elle dispose d’une forte et double expertise : une expertise métier et une expertise technologique. Notre point de départ est d’identifier et d’anticiper les grands questionnements de nos clients et partenaires tels que : « Comment faire passer les organisations d’une politique basée sur les moyens à une politique axée sur les résultats ? », « Comment faire passer leurs actifs d’une source de dépense à un levier de performance ? », « Comment maîtriser un projet immobilier et prévenir les facteurs à fort impact sur les résultats tout le long du processus, depuis le montage de l’investissement jusqu’à la commercialisation en passant par l’avancement du chantier ? »… Les réponses à beaucoup de ces questionnements paraissent à priori lointaines et pourtant, INVOLYS peut affirmer aujourd’hui, par la voix de ses nombreuses références, que le défi est levé. Nos Progiciels de Gestion Intégrés (PGI) répondent non seulement à ces soucis et permettent un retour sur investissement (ROI) à cours terme, mais ils ouvrent aussi les nouveaux horizons d'amélioration de la performance de nos clients. Nos investissements sont orientés pour que les solutions INVOLYS profitent de leur avance technologique et conceptuelle et continuent à se distinguer sur le marché, par leur intégration et par leur capacité à absorber la complexité des processus et des problématiques liées aux domaines qu’elles gèrent. Ces solutions sont conçues en adoptant le langage du gestionnaire pour être une source d’orientation pour les décideurs. Elles capitalisent sur près de 25 ans d’expertise dans la conceptualisation et la simplification des métiers de la gestion du patrimoine, de la gestion des budgets et des dépenses et de la promotion immobilière. Elles dégagent les indicateurs les plus pertinents pour apprécier la performance. Dans le même sens et en mettant à profit des technologies avancées, INVOLYS participe à la transformation de l’organisation des métiers dont la gestion a des prolongements sur le terrain (énergie, distribution,…). Ainsi, les solutions d’informatique mobile offertes par INVOLYS permettent une forte interaction entre les systèmes d’information centraux et la gestion des données sur sites. Des choix fondamentaux pour notre stratégie sont à la base de ces réalisations et dès sa création dans les années 80, INVOLYS a fait de la capitalisation sur les compétences de ses ressources humaines, sa première force. INVOLYS a misé sur l’innovation et la R&D, comme vecteur de développement et de positionnement sur le marché des TI. Le budget consacré par INVOLYS à la R&D croît au fil des années d’une manière substantielle pour accompagner notre dynamique de croissance et pour nous permettre de continuer à doter nos clients des solutions les plus performantes du marché. Les grandes ambitions d’INVOLYS ne pouvaient être accessibles sans une stratégie financière à la hauteur du développement escompté. Les performances qu’INVOLYS a enregistrées dans le passé nous ont permis de convaincre des investisseurs de premier plan avant d’arriver en 2006 à la phase introduction à la Bourse de Casablanca. Cette introduction a été la transition entre le plan de développement 2000-2006 et notre nouveau plan stratégique. Ce plan est encore plus ambitieux et plus porteur de valeurs aussi bien pour nos clients que pour nos investisseurs.
  • 9.
    Notre ambition dépasseles frontières. Nous sommes résolument tournés vers l’international notamment le marché de l’Afrique de l’Ouest et le Moyen-Orient. L’adoption des standards internationaux par la certification CMMi ne fait que renforcer davantage ce positionnement. I NTRODUCTION
  • 10.
    Chapitre 2 : IntroductionGénérale 1. Présentation générale du besoin : Afin de fluidifier les échanges entre les deux directions d'édition et d'intégration, INVOLYS souhaite à travers ce stage mettre en place une application pour la gestion et le suivi des demandes. Il s'agit des sollicitations effectuées dans les deux sens dans le cadre des projets d'intégration par les deux équipes, et ce pour obtenir une prestation ou une information. L'application doit permettre de suivre les demandes et leurs délais de traitement. L'objectif étant d'assurer un haut niveau de réactivité dans les deux sens. Ainsi, l'application à mettre en place doit permettre de :  Enregistrer les demandes avec la date limite de réponse  Permettre au destinataire de la demande de renseigner la date prévisionnelle de réponse tenant compte de la date limite de réponse fixée par le demandeur  Permettre au demandeur d'accepter ou non la date prévisionnelle de réponse  Enregistrer les réponses aux demandes  Emettre une alerte à l'approche de la date prévisionnelle de réponse pour les demandes non encore traitées  Emettre une alerte en cas de dépassement de la date limite de réponse avec un système d'escalade  Effectuer une recherche multicritères sur les demandes  Editer une liste d'état permettant de suivre les demandes 2. Spécifications Détaillées : L'application à mettre en place doit permettre de :  Gérer une fiche projet  Gérer une fiche Direction  Gérer une fiche personne  Gérer une fiche Demande  Gérer une fiche de paramétrage des délais de traitement et d'escalade par type de demande  D'éditer des états permettant de suivre les demandes
  • 11.
  • 12.
    Chapitre 3: Gestion duprojet La bonne gestion d’un projet passe par une bonne répartition de temps et de tâches entre les membres. 1. Cycle de vie : Tout projet démarre par son cycle de vie, qui est généralement constitué comme étant un groupe de phase. Le responsable d’un projet devra parfois définir les phases du projet dont il a la responsabilité en tenant compte des paramètres propres au projet. Ces différences ne limitent en aucune façon la validité ni la pertinence du modèle ci-dessous en quatre phases qu’il est proposé à l’étudiant de suivre : Phase d’identification : la demande est clarifiée, les objectifs précisés et le projet globalement identifié. Phase de définition : le contenu du projet est défini de façon plus précise, une planification détaillée est établie pour sa durée, les échéances, les ressources et les dépenses. Phase de réalisation : le produit ou le service est effectivement réalisé suivant le plan prévu et en conformité avec les exigences du demandeur. Phase de clôture : le produit ou le service est remis au demandeur, le projet est évalué et sa clôture administrative effectuée.
  • 13.
    Figure : Lecycle de vie d’un projet selon la méthode traditionnelle 3. Planification : 3.1. Diagramme de Gantt : Avant de commencer la conception la réalisation du projet, l’étape du planification s’avère comme étant une phase élémentaire qui va nous permettre d’ordonnancer les tâches du projet et estimer leurs charges ainsi que le suivi de l’état d’avancement du projet afin de déterminer les objectifs réalisés La conduite d’un projet repose sur un découpage chronologique en précisant ce qui doit être fait comme tâches et par qui cela doit être fait comme ressources
  • 14.
    Planning de Gantt: Le diagramme de Gantt est un outil permettant la modélisation des tâches nécessaires pour la réalisation d’un projet. Il s’agit d’un outil inventé en 1917 par Henry Gantt. Le diagramme GANTT représente un outil pour le chef de projet, permettant de représenter graphiquement l'avancement du projet, mais c'est également un bon moyen de communication entre les différents acteurs d'un projet. La figure ci-dessous représente le diagramme de GANTT de la planification de notre projet avec un tableau de planification.
  • 15.
    Chapitre 4: Analyse etspécifications des besoins 1. Analyse des besoins : 1.1. Besoins fonctionnels : La gestion de l'application : Permet l'ajout et la mise à jour :  Des utilisateurs, Profil, Type Demande .... La gestion des demandes :  -L’ajout, la modification et la suppression  -Consultation des demandes (envoyer et reçu)  -Enregistrez les demandes  -Effectuer une recherche multicritères sur les demandes 1.2. Besoins non fonctionnels :  La rapidité du traitement: il est impérativement nécessaire que la durée d’exécution des traitements s’approche le plus possible du temps réel.  La convivialité: Le futur logiciel doit être facile à utiliser. En effet, les interfaces utilisateurs doivent être conviviales c'est-à-dire simples, ergonomiques et adaptées à l’utilisateur.  La confidentialité: vu que les données manipulées par notre application sont critiques, nous devons garantir une sécurité optimale. Ainsi, les droits d’accès au système doivent être bien attribués, afin d’assurer la sécurité des données.
  • 16.
    2. Identification desacteurs :  L’administrateur : Il possède le droit d’accès aux différentes rubriques de l’application afin d’ajouter de nouvel utilisateur, changer les droits d’accès pour chaque utilisateur au niveau de son profil.  L'Utilisateur: Il peut envoyer et recevoir des demandes, Modifier une demande, enregistrer une demande, et changer sont mot de passe
  • 17.
    CONCEPTION Chapitre 5: Etude conceptuelle Aprèsavoir défini les besoins du système, on doit passer à la phase de
  • 18.
    conception qui apour but de schématiser les aspects du système. 1. Conception et diagrammes 1.1. Diagramme de classe : Figure : Diagramme de classe Ce diagramme schématise les relations entre les classes et les Interfaces , Chaque classe décrit le comportement d’un ensemble D’objets. 1.2. Diagramme de cas d’utilisation : Les diagrammes de cas d'utilisation sont des diagrammes UML utilisés pour donner une vision globale du comportement fonctionnel d'un système logiciel. Chaque diagramme de cas d’utilisation est composé des acteurs, des cas d’utilisations et des relations.
  • 19.
    Un cas d'utilisationreprésente une unité discrète d'interaction entre un utilisateur (un être humain ou une machine) et un système. 1.3. Diagramme de séquence : Un diagramme de séquence modélise les différentes interactions entre l’acteur et le système suivant un ordre chronologique, ceci nous permet d’identifier les différents processus pour accomplir une tâche. Pour chaque cas d’utilisation le diagramme de séquence montre non
  • 20.
    seulement les acteursqui interagissent avec le système, mais également les événements système déclenchés par les acteurs. Dans ce qui suit on va illustrer et analyser quelques diagrammes de séquences. 1.3.1. Cas d’utilisation « authentification » : La figure ci-dessous représente le diagramme de séquence correspond au cas d’utilisation « authentification » avec succès : Afin d’accéder au contenu de l’application, il faut obligatoirement passer par l’étape d’authentification qui consiste à suivre ces étapes :  Saisir l’identifiant et le mot de passe.  Le système doit vérifier si l’identifiant et le mot de passe sont
  • 21.
    corrects ou pas:  S’ils sont corrects l’utilisateur va être redirigé vers la page d’accueil.  Sinon le système va afficher un message d’erreur qui indique que la saisie est invalide ou les champs sont vide doit saisir à nouveau ces coordonnées.  1.3.2. Cas d’utilisation « ajouter une Demande » : 1.3.3. Cas d’utilisation Recherche » :
  • 23.
  • 24.
    Chapitre 6: Tableau etinterfaces Interface Principale : Fiche Authentification:  Interface:  Description détaillée des champs : Authentication Champ Type O/F/A/C Description Commentaire Login Zone de texte O Nom d'utilisateur Mots de passe Zone de texte O Le mot de passe Se connecté bouton O  Les règles de gestion: Les champs doivent etre remplis Les coordonnées doivent être correct
  • 25.
    Fiche ajouter personne:  Interface:  Description détaillée des champs : Inscription Champ Type O/F/A/C Description Commentaire Code Personne Zone de texte O Utilisateur Zone de texte O Mot de passe Zone de texte O Confirmation Liste de choix O Ajouter Button o Les règles de gestion:  Le code personne insérer,doitexisterdanslatable personne  Le motde passe estla confirmation doivent être conforme
  • 26.
    Fiche Projet : Interface:   Description détaillée des champs : Projet Champ Type O/F/A/C Description Commentaire Code projet Zone de texte O Code du projet Désignation Projet Zone de texte O Le Nom de Projet Directeur de projet Liste de choix O Le Directeur de Projet Chef de projet Liste de choix O Chef de Projet Chef de projet technique Liste de choix O Chef de Projet Technique Ajouter Button O c- Les règles de gestion:  Le code du projetdoitêtre généré automatiquement
  • 27.
    Fiche Direction:  Interface Description détaillée des champs : Direction : Champ Type O/F/A/C Description Commentaire Code Direction Zone de texte O Code du Direction Designation Direction Zone de texte O Le Nom de la Direction Directeur Liste de choix O Le directeur de la Direction Ajouter Button O
  • 28.
    Fiche Personne:  Interface:  b. Description détaillée des champs : Personne : Champ Type O/F/A/C Description Commentaire Code Personne Zone de texte O Le code de la personne Nom et Prénom Zone de texte O Le nom et le prénomde la personne Profil Liste de choix O Le Profil de la personne Direction Liste de choix O La direction de la personne Email Email O L'email de la personne Responsable Liste de choix O Le responsable de la personne Ajouter Button O  Les règles de gestion:  Le code de la Personne,estgénéréautomatiquement  L'émail insérerdoitêtre valideetrespecte lesnormes Fiche Demande :
  • 29.
    Interface b-1-Description détaillée deschamps volets demande : Demande Champ Type O/F/A/C Description Commentaire N° de demande Zone de texte O C'est le numéro de demande Objet de demande Zone de texte Multi line O L'Objet de la demande Date de demande Date C La Date Projet Liste de choix O Le Projet affecté par le demandeur Type de demande Liste de choix O Le Type de la demande Demandeur Liste de choix C La Personne qui fait la demande Direction de Demandeur Label C La Direction de demandeur Destinataire Liste de choix O Récepteur Direction de Destinataire Label C La Direction de Récepteur Date contrainte Date F Envoyer Button O
  • 30.
    Réponse Champ Type O/F/A/CDescription Commentaire Réponse Planifier Case à cochée F C'est le numéro de demande Date Prévisionnelle Date F Date Prévisionnelle de la demande acceptée Casa cochée F Réponse Zone de texte Multi line F Demande Traité Case à cochée F Date demande traité Case a cocher F Confirmation de demande traitée Case à cochée F  Les règles de gestion: Volet demande  Le numéro de la demande est généré automatiquement  La date demande prend par default la date actuel  Direction de Demandeur être choisi ça dépend la Direction de Demandeur  Date contrainte doit être choisir par le demandeur Volet réponse:  La réponse planifiée ne peut pas être coché, sauf si la date Prévisionnelle et remplis  Date Prévisionnelle prend par default la date actuel  lorsque le destinataire répond à la demande, il faut qu’il coche la case Demande Traité  Date demande traité prend automatiquement la date actuel lorsque la case demande traité est coché
  • 31.
    Fiche Recherche : Interface:  b-2-Description détaillée des champs volets recherche Critères de recherche : Champ Type O/F/A/C Description Commentaire Direction destinataire Liste box F Direction demandeur Liste box F Type demande Liste box F Projet Liste box F Date demande Date F Réponse Planifier Case à cocher F Date réponse planifié accepté Case à cochée F Traitée Case à cochée F Confirmer Case à cochée F Envoyer Button O
  • 32.
    Fiche Profil : Interface b-2-Description détaillée des champs volets recherche : Profil : Champ Type O/F/A/C Description Commentaire Code Profil textbox O Designation Profil Text area F Fiche Type demande : Interface
  • 33.
    b-2-Description détaillée deschamps volets recherche : Type demande : Champ Type O/F/A/C Description Commentaire Code type demande textbox O Designation type demande Text area F
  • 34.
    Chapitre 7 : Etudetechnique Dans ce chapitre on va parler des différents logiciels utilisé ainsi que l’architecture suivi du développement. 1. Application Desktop vs Application Web : Une application dans le domaine informatique est un programme(ou un logiciel) directement utilisé par l'utilisateur pour réaliser une tâche. On distingue entre plusieurs types d'applications, parmi ces derniers on trouve l'application bureau (Desktop) et l'application web, la première est un logiciel applicatif qui affiche son interface graphique dans un environnement de bureau tandis que la deuxième est un logiciel applicatif qui imite un site web et affiche son interface homme- machine dans un navigateur web ,le logiciel est hébergé par un serveur web transformé et Il est exécuté de façon partagée par les ordinateurs serveur et client (l'usager). 2. Langage utilisé : 2.1. ASP.net: ASP.NET est une technique pour générer des pages web dynamiques. Une page ASP.NET est composée de deux parties: d'un côté du HTML, et de l'autre des instructions de programme3. Ces instructions sont utilisées pour générer le résultat d'une demande de page qui sera envoyée au navigateur web. Le résultat que reçoit le navigateur est du HTML ordinaire5. Une page ASP.NET comporte des Web controls: des portions de HTML qui peuvent être modifiées par programmation
  • 35.
    2.2. C-Sharp : LeC# (C Sharp [siː.ʃɑːp] en anglais) est un langage de programmation orienté objet, commercialisé par Microsoft depuis 20021 et destiné à développer sur la plateforme Microsoft .NET. Il est dérivé du C++ et très proche du Java dont il reprend la syntaxe générale ainsi que les concepts, y ajoutant des notions telles que la surcharge des opérateurs, les indexeurs et les délégués. Il est utilisé notamment pour développer des applications web sur la plateforme ASP.NET. 2.3. HTML : L’Hypertext Markup Language, généralement abrégé HTML, est le format de données conçu pour représenter les pages web. C’est un langage de balisage permettant d’écrire de l’hypertexte, d’où son nom. HTML permet également de structurer sémantiquement et de mettre en forme le contenu des pages, d’inclure des ressources multimédias dont des images, des formulaires de saisie, et des programmes informatiques. Il permet de créer des documents interopérables avec des équipements très variés de manière conforme aux exigences de l’accessibilité du web. Il est souvent utilisé conjointement avec des langages de programmation(JavaScript) et des formats de présentation (feuilles de style en cascade). HTML est initialement dérivé du Standard Generalized Markup Language (SGML). 2.4. CSS/Bootstrap : CSS : Les feuilles de style en cascade1, généralement appelées CSS de l'anglais Cascading Style Sheets, forment un langage informatique qui décrit la présentation des documents HTML et XML. Les standards définissant CSS sont publiés par le World Wide Web Consortium (W3C). Introduit au milieu des années 1990, CSS devient couramment utilisé dans la conception de sites web et bien pris en charge par les navigateurs web dans les années 2000.
  • 36.
    Twitter Bootstrap : TwitterBootstrap est une collection d'outils utile à la création de sites et d'applications web. C'est un ensemble qui contient des codes HTML et CSS, des formulaires, boutons, outils de navigation et autres éléments interactifs, ainsi que des extensions JavaScript en option. C'est l'un des projets les plus populaires sur la plate-forme de gestion de développement Git Hub. 2.5. JAVASCRIPT : JavaScript est un langage de programmation de scripts principalement employé dans les pages web interactives mais aussi pour les serveurs2. C’est un langage orienté objet à prototype, c’est-à-dire que les bases du langage et ses principales interfaces sont fournies par des objets qui ne sont pas des instances de classes, mais qui sont chacun équipés de constructeurs permettant de créer leurs propriétés, et notamment une propriété de prototypage qui permet d’en créer des objets héritiers personnalisés. En outre, les fonctions sont des objets de première classe. 2.6. NHibernate : Hibernate est un Framework open source gérant la persistance des objets en base de données relationnelle. Hibernate est adaptable en termes d'architecture, il peut donc être utilisé aussi bien dans un développement client lourd, que dans un environnement web léger de type Apache Tomcat ou dans un environnement Java EE complet : WebSphere, JBoss Application Server et Oracle WebLogic Server. Hibernate apporte une solution aux problèmes d'adaptation entre le paradigme objet et les SGBD en remplaçant les accès à la base de données par des appels à des méthodes objet de haut niveau. 3. Logiciels utilisés :
  • 37.
    3.1. StarUML : StarUMLest un logiciel de modélisation UML (Unified Modeling Language), cédé comme open source par son éditeur, sert à gérer la plupart des diagrammes. 3.2. SQL Server: Microsoft SQL Server est un système de gestion de base de données (abrégé en SGBD) incorporant entre autres un SGBDR (SGBD relationnel ») développé et commercialisé par la société Microsoft. 3.3. Visual Studio : Visual Studio est un ensemble complet d'outils de développement permettant de générer des applications web ASP.NET, des services web XML, des applications bureautiques et des applications mobiles. Visual Basic, Visual C++, Visual C# utilisent tous le même environnement de développement intégré (IDE), qui leur permet de partager des outils et facilite la création de solutions faisant appel à plusieurs langages. Par ailleurs, ces langages permettent de mieux tirer parti des fonctionnalités du Framework .NET, qui fournit un accès à des technologies clés simplifiant le développement d'applications web ASP et de services web XML grâce à Visual Web Developer. Chapitre 8: Conclusion et perspectives
  • 38.
    Perspectives Durant la réalisationde ce projet, on a essayé d’intégrer les fonctionnalités nécessaires la gestion des demandes entre les directions, mais vu le critère du temps on n’est pas arrivé à implémenter quelques-unes comme la recherche au niveau de toutes les tables.
  • 39.
    Conclusion L’objectif de ceprojet de fin d’études était de concevoir et développer une application bureau pour la gestion d’un cabinet dentaire. Nous avons confrontés des contraintes techniques dans la phase du développement. En effet comme la totalité des objectifs et fonctionnalités mentionnés dans la partie spécification sont atteintes, d’autres améliorations peuvent être apportées au projet. Par ailleurs ce projet de fin d’étude était pour nous une occasion d’acquérir et approfondir les connaissances techniques acquises durant nos années d’études.