TABLE DES MATIERES :
                                                                        …..
    SITE WEB DYNAMIQUE : LOCATION DE VOITURE 




                                                   Chapitre 1 : Introduction Générale
                                                   1.   INTRODUCTION .......................................................................................................................................... 4
                                                   2.   QU’EST-CE QUE LE COMMERCE ELECTRONIQUE : ................................................................................................. 4
                                                     2.1.    Les points forts dans un fournisseur d’e-commerce : ..................................................................... 5
                                                     2.2.    Problèmes Rencontrer par l’e-commerce :..................................................................................... 5
                                                     2.3.    Le but qu’on doit atteindre : .......................................................................................................... 6
                                                   3. LES ASPECTS TECHNOLOGIQUES DU COMMERCE ELECTRONIQUE : ............................................................................ 6
                                                     3.1.    L’accès : ......................................................................................................................................... 6
                                                     3.2.    La transaction : .............................................................................................................................. 7
                                                     3.3.    Le soutien ...................................................................................................................................... 7



                                                    Chapitre 2 : Phase d'analyse des besoins

                                                   1.      BUT A ATTEINDRE :...................................................................................................................................... 8
                                                   2.      DEFINITION DE LA MISSION : .......................................................................................................................... 8
                                                   3.      OBJECTIF A ATTEINDRE : ............................................................................................................................... 9
                                                   4.      CAHIER DE CHARGE :.................................................................................................................................... 9
                                                   5.      CONCLUSION :............................................................................................................................................ 9



                                                    Chapitre 3 : Phase d'analyse et de Conception

                                                   1.      INTRODUCTION :........................................................................................................................................10
FACULTE DES SCIENCES DE MONASTIR




                                                   2.      PRESENTATION D’UML ...............................................................................................................................11
                                                        2.1.    Définition d’UML : ........................................................................................................................11
                                                        2.2.    Choix de la méthodologie : ...........................................................................................................12
                                                        2.3.    Les diagrammes d’UML : ...............................................................................................................12
                                                           Diagrammes structurels ou diagrammes statiques (UML Structure) ...................................................................... 12
                                                           Diagrammes comportementaux ou diagrammes dynamiques (UML Behavior) ...................................................... 13
                                                   3.      PHASE DE CONCEPTION : .............................................................................................................................13
                                                        3.1.    Diagramme de cas d’utilisation : ...................................................................................................13
                                                           3.1.1.      Côté Client : ............................................................................................................................................. 15
                                                           3.1.2.      Côté Webmaster: .................................................................................................................................... 16
                                                        3.2.        Diagrammes de séquence : ...........................................................................................................17
                                                           3.2.1.      Côté Client : ............................................................................................................................................. 17
                                                           3.2.2.      Côté Webmaster :.................................................................................................................................... 19
                                                        3.3. Diagramme de classes : ......................................................................................................................21
                                                   4.      CONCLUSION ............................................................................................................................................25




Projet de fin d’étude                                                                                                                                                                                                     1
          2010
Chapitre 4 : Langage et Outils de développement

                                                   1.   PRESENTATION DU WEB : ............................................................................................................................26
                                                     1.1.    Site web : ......................................................................................................................................26
                                                     1.2.    Qu'est-ce qu'un site statique : ......................................................................................................26
                                                     1.3.    Qu'est-ce qu'un site dynamique : .................................................................................................26
                                                     1.4.    Comment choisir si une page est statique ou dynamique? ...........................................................27
    SITE WEB DYNAMIQUE : LOCATION DE VOITURE 




                                                     1.5.    Quels sont les avantages et les inconvénients des deux méthodes? .............................................27
                                                     1.6.    Page web : ....................................................................................................................................27
                                                     1.7.    Hyperlien ou lien hypertexte : ......................................................................................................27
                                                     1.8.    Adresse Web ou URI (URL) : ..........................................................................................................27
                                                     1.9.    Serveur Web : ...............................................................................................................................27
                                                   2. COMMENT CREER UNE APPLICATION WEB AVEC PHP/MYSQL …? .......................................................................28
                                                     2.1.    Qu'est-ce que PHP ?......................................................................................................................29
                                                     2.2.    Qu'est-ce que MySQL ? .................................................................................................................29
                                                     2.3.    Le langage HTML : .........................................................................................................................29
                                                     2.4.    Une feuille de style : .....................................................................................................................30
                                                     2.5.    JavaScript : ...................................................................................................................................30
                                                     2.6.    Le XML : ........................................................................................................................................30
                                                   3. LES OUTILS DE DEVELOPPEMENT : ..................................................................................................................31
                                                     3.1.    XAMPP :........................................................................................................................................31
                                                     3.2.    Adobe DreamWeaver CS3 : ...........................................................................................................31
                                                     3.3.    Mozilla Firefox : ............................................................................................................................31
                                                     3.4.    Adobe Fireworks :.........................................................................................................................31
                                                     3.5.    Power AMC Designer : ..................................................................................................................32



                                                    Chapitre 5 : Réalisation du Projet

                                                   1.      INTRODUCTION :........................................................................................................................................33
                                                   2.      DESCRIPTION DE CYCLE DE VIE : .....................................................................................................................33
FACULTE DES SCIENCES DE MONASTIR




                                                   3.      DEPLOIEMENT DE L’APPLICATION : .................................................................................................................34
                                                   4.      SYSTEME DE GESTION DE BASE DE DONNEES......................................................................................................35
                                                   5.      TRAVAIL REALISE : ......................................................................................................................................35
                                                        5.1.    Coté Client (internaute) : ..............................................................................................................35
                                                           5.1.1.      Page d’Accueil : ....................................................................................................................................... 35
                                                           5.1.2.      La phase de réservation d’une voiture par des illustrations :.................................................................... 36
                                                        5.2.        Coté Administrateur (Webmaster) : .............................................................................................42
                                                           5.2.1.      Authentification de l’administrateur :...................................................................................................... 42
                                                           5.2.2.      Page d’administration : ........................................................................................................................... 43
                                                     Conclusion……………………………………………………………………………………………………………………...4
                                                   4Annexe…………………………………………………………………………………………………………………………...4
                                                   5




Projet de fin d’étude                                                                                                                                                                                                  2
          2010
LISTE DES FIGURES :
                                                                           …..
    SITE WEB DYNAMIQUE : LOCATION DE VOITURE 




                                                   Figure 1: Quelle méthode pour passer de l’expression des besoins au code de l’application ? .......... 11
                                                   Figure 2 : Cas d’utilisation globale ................................................................................................. 14
                                                   Figure 3 : Cas d’utilisation coté client ............................................................................................. 15
                                                   Figure 4 : Cas d’utilisation coté administrateur .............................................................................. 16
                                                   Figure 5 : Diagramme de séquence pour la consultation de la page d'accueil. ................................. 17
                                                   Figure 6 : Diagramme de séquence de la réservation d’une voiture ................................................. 18
                                                   Figure 7 : Diagramme de séquence d'authentification de l'administrateur du site ........................... 19
                                                   Figure 8 : Diagramme de séquence d'ajout d'une voiture ............................................................... 20
                                                   Figure 9 : Diagramme de séquence de suppression d'une voiture .................................................... 20
                                                   Figure 10 : Diagramme de classe de l'agence de location de voiture en ligne .................................. 22
                                                   Figure 11: Modèle physique de données ........................................................................................ 24
                                                   Figure 12 : architecture client-serveur ............................................................................................ 28
                                                   Figure 13 : Diagramme de déploiement ......................................................................................... 35
                                                   Figure 14: Page d'accueil ............................................................................................................... 36
                                                   Figure 15 : Saisie des critères de la recherche ................................................................................. 37
                                                   Figure 16 : Les voitures disponibles pour la réservation .................................................................. 38
                                                   Figure 17 : Saisie des informations du client .................................................................................. 39
                                                   Figure 18 : Phase de paiement ....................................................................................................... 40
                                                   Figure 19 : Bon de Livraison ........................................................................................................... 41
                                                   Figure 20 : Page d’authentification ................................................................................................ 42
                                                   Figure 21 : Page d’Administration .................................................................................................. 43
FACULTE DES SCIENCES DE MONASTIR




Projet de fin d’étude                                                                                                                                                                  3
          2010
1
    SITE WEB DYNAMIQUE : LOCATION DE VOITURE 




                                                                            CHAPITRE
                                                                            ……………………………………………………………………………………………………………..


                                                                            Introduction Générale

                                                   1. Introduction
                                                      Le Commerce électronique connaît une formidable croissance, aussi bien en nombre de sites

                                                   ouverts qu'en fréquentation de ces sites. Les responsables de ces sites vont avoir à faire face à

                                                   des choix cruciaux d'architecture et à répondre correctement à de multiples challenges.

                                                      En effet, pour connaître le succès, un site de commerce électronique doit d'être à la fois sûr,

                                                   accueillant et disponible, mais il doit également offrir un excellent temps de réponse et pouvoir

                                                   traiter correctement les pointes de trafic.
FACULTE DES SCIENCES DE MONASTIR




                                                      Le But de ce Chapitre « le commerce électronique » est de se familiariser avec la notion e-

                                                   commerce, ces nécessités, ces points, ainsi ces aspects technologie d'une part et avec les

                                                   caractéristiques spéciales d'un fournisseur de services commerce électronique (FSCE), et de

                                                   commerce électronique en Tunisie, d'une autre part.


                                                   2. Qu’est-ce que le commerce électronique :
                                                      Le commerce électronique est l’achat ou la vente de produits ou de services via un réseau

                                                   électronique à l’heure actuelle, le support le plus courant pour ce type de transaction est

                                                   l’Internet. Cependant pour remédier les attaques sur ce réseau, Il existe des moyens efficaces


Projet de fin d’étude                                                                                                                          4
          2010
d’assurer la protection des données qu’une entreprise affiche surle Web. Les coupe-feu qui

                                                   bloquent l’accès à quiconque n’est pas autorisé à accéder à un site ou à une partie de celui-ci,

                                                   les méthodes de paiement électronique sécurisé, l’utilisation de messages chiffrés et encodés

                                                   dans le cas de clés publiques et privées ou de signatures et de certificats électroniques sont

                                                   autant d’outils qu’un fournisseur de solutions électroniques fiable saura mettre à la disposition
    SITE WEB DYNAMIQUE : LOCATION DE VOITURE 




                                                   d'un entrepreneur.


                                                      2.1. Les points forts dans un fournisseur d’e-commerce :
                                                      De tous les environnements commerciaux, l'e-business est celui dans lequel les en reprises

                                                   ont le moins le droit à l’erreur.Le succès est directement lié au sentiment "d'expérience

                                                   positive" que l'utilisateur ou l'Internaute retirent sur un site à vocation commerciale.

                                                      Les points qu’on doit prendre au sérieux lors ou même avant l’ouverture de votre site de

                                                   commerce électronique sont :

                                                           Un serveur doit être capable d'accueillir correctement x clients en http
                                                              pratiquement.

                                                           Le fait d'offrir un temps de réponse qui passe de 7 à 8 secondes fait perdre 20% de
                                                              clients d’ou on doit offrir un temps de réponse qui ne dépassera pas les 6 secondes.

                                                           On doit construire notre fournisseur de sorte à garantir que lors des pannes sur l'un
                                                              des serveurs sur un réseau entier, sur l'un des firewall ou sur l'un des accès réseau,
FACULTE DES SCIENCES DE MONASTIR




                                                              le site ne sera pas affecter ou trafiquer …

                                                      2.2. Problèmes Rencontrés par l’e-commerce :
                                                      Le problème du paiement est actuellement au centre de tous les débats consacrés au

                                                   commerce électronique. En effet, pas moins de 68% des internautes n’ayant jamais acheté en

                                                   ligne n'avouent leurs réticences à transmettre leurs numéro de carte bancaire sur l’Internet, par

                                                   peur d’une interception ou d’une utilisation fraudeuse de celui-ci.




Projet de fin d’étude                                                                                                                          5
          2010
2.3. Le but qu’on doit atteindre :
                                                      Quel que soit votre objectif, le but est d’obtenir ou de construire un site commercial qui nous

                                                   garantie :

                                                           Disponibilité : des accès WAN, de l’infrastructure, des serveurs et des services…

                                                           Qualité de service : amélioration des temps de réponse, traitements différentiés…
    SITE WEB DYNAMIQUE : LOCATION DE VOITURE 




                                                           Optimisation financière : économies sur l'infrastructure d'accueil et sur les éléments
                                                                constitutifs du site.




                                                   3. Les aspects technologiques du commerceélectronique:
                                                      Les aspects technologiques du commerce électronique peuvent être répartis en trois groupes,
FACULTE DES SCIENCES DE MONASTIR




                                                   correspondant aux trois fonctions fondamentales de tout environnement de marché :


                                                       3.1. L’accès :
                                                      Des infrastructures de communications électroniques sont indispensables pour que les

                                                   acheteurs et les vendeurs puissent se rencontrer et rester en contact, et pour faciliter la diffusion

                                                   d’informations sur les produits et les besoins des clients. Les échanges d’information peuvent

                                                   se faire sous une forme structurée (comme avec les systèmes d’EDI) ou de manière

                                                   relativement peu structurée ou informelle (comme dans les ventes par téléphone).




Projet de fin d’étude                                                                                                                             6
          2010
Le commerce électronique fait très largement appel aux installations des réseaux publics de

                                                   télécommunications comme le téléphone. Il utilise aussi divers moyens de communication

                                                   informatisée transitant par le réseau public : réseaux de transmission de données, courrier

                                                   électronique, panneaux d’affichage électronique, bases de données en ligne et Internet. Au

                                                   niveau de l’entreprise, en particulier, le commerce électronique a très largement recours aux
    SITE WEB DYNAMIQUE : LOCATION DE VOITURE 




                                                   technologies de réseaux privés, sous la forme de réseaux locaux et de grands réseaux.


                                                      3.2. La transaction :
                                                      Des technologies spécialisées sont nécessaires pour permettre des formes spécifiques

                                                   d’échanges d’informations structurées intervenant directement dans l’organisation et la

                                                   conclusion de transactions commerciales et dans l’exécution d’obligations contractuelles. On

                                                   peut citer, parmi ces technologies, l’EDI, les points de vente électronique, les cartes (de crédit,

                                                   de paiement et à puce), les guichets automatiques et le transfert électronique de fonds.

                                                      3.3. Le soutien :

                                                      D’autres technologies ou applications spécialisées sont nécessaires pour apporter un soutien

                                                   administratif ou technique aux transactions réalisées sur le marché électronique. Il s’agit, entre

                                                   autres, de l’archivage électronique des spécifications et des prix des produits, de

                                                   l’authentification de l’identité de l’acheteur et du vendeur, de la vérification du crédit, des

                                                   garanties et de la validation des adresses. On peut citer, par exemple, les technologies de
FACULTE DES SCIENCES DE MONASTIR




                                                   validation des cartes de crédit et les mécanismes électroniques de compensation et de




Projet de fin d’étude                                                                                                                           7
          2010
CHAPITRE                                  2
    SITE WEB DYNAMIQUE : LOCATION DE VOITURE 




                                                                           ……………………………………………………………………………………………………………..



                                                                           Phase d’Analyse des
                                                                           Besoins



                                                   1. But à atteindre :
                                                      Notre projet consiste à concevoir et développer une application WEB d’une agencede

                                                   location de voiture en ligne.


                                                   2. Définition de la mission :
FACULTE DES SCIENCES DE MONASTIR




                                                      Nous souhaitons proposer une solution complète de location de voiture en ligne qui offre les

                                                   fonctions standard de fonctionnement d’une société de location de voiture à savoir chercher une

                                                   voiture, réserver une voiture, rendre une voiture, éditer son bon de livraison.

                                                      Ce site web dispose d’une interface web graphique, et il doit pouvoir aussi connecter à une

                                                   base de données.




Projet de fin d’étude                                                                                                                       8
          2010
3. Objectif à atteindre :
                                                     Les principaux objectifs à atteindre concernant ce site web sont les suivants :

                                                           Prévoir un site web assez dynamique et simple pour assurer l’exactitude et la
                                                              cohérence des processus.

                                                           Accélérer l’élaboration des documents techniques précis et cohérents.
    SITE WEB DYNAMIQUE : LOCATION DE VOITURE 




                                                           Avoir une base de données adéquate afin de faciliter le suivie des demandes de
                                                              location.

                                                           Appliquer des outils de développement afin d’améliorer la qualité de ce site.


                                                   4. Cahier de charge :
                                                     Certains critères sont nécessaires pour réaliser ce site :

                                                           Savoir distinguer parmi son parc automobile quels sont les véhicules disponibles,
                                                              sachant qu’un véhicule peut être loué plusieurs fois dans la même journée

                                                           La possibilité des modifier la réservation lorsque le client le veut.

                                                           Etablir un bon de livraison qui prend en compte toutes les caractéristiques liées à la
                                                              location :

                                                                     Le type de voiture.
                                                                     Le type de location (location de courte durée, de langue durée).
                                                                     Les plages horaires (1 jours,2 jours…1 semaine ou plus, un mois ou plus ..)
FACULTE DES SCIENCES DE MONASTIR




                                                   5. Conclusion :
                                                     A l’aide des critèresillustrés ci-dessus on essayera de comprendre le fonctionnement du

                                                   système et cela pour nous permettre de bien concevoir notre base de données et par suite

                                                   l’exactitude et la cohérence des processus.




Projet de fin d’étude                                                                                                                        9
          2010
3
    SITE WEB DYNAMIQUE : LOCATION DE VOITURE 




                                                                                CHAPITRE
                                                                                ……………………………………………………………………………………………………………..


                                                                                Phase d’Analyse et de
                                                                                Conception



                                                   1. Introduction :
                                                      La description de la programmation par objets a fait ressortir l’étendue du travail

                                                   conceptuelnécessaire : définition des classes, de leurs relations, des attributs et méthodes, des

                                                   interfaces etc.Pour programmer une application, il ne convient pas de se lancer tête baissée
FACULTE DES SCIENCES DE MONASTIR




                                                   dans l’écriture du code : il faut d’abord organiser ses idées, les documenter, puis organiser la

                                                   réalisation en définissant les modules et étapes de la réalisation. C’est cette démarche antérieure

                                                   à l’écritureque l’on appelle modélisation ; son produit est un modèle.

                                                      Pour aboutir à une application qui soit proche des concepts du monde réel, on pourra

                                                   favoriser la méthodologie qui convient le mieux à la modélisation du problème. Sachant

                                                   qu’UML nous permet de couvrir tout le cycle de développement, on a favorisé l’utilisation de

                                                   cet outil de modélisation. Les avantages et la justification du choix de l’approche objet seront

                                                   exposés dans ce chapitre à travers les différents diagrammes qui suivent.



Projet de fin d’étude                                                                                                                           10
          2010
SITE WEB DYNAMIQUE : LOCATION DE VOITURE 




                                                           Figure 1: Quelle méthode pour passer de l’expression des besoins au code de l’application ?




                                                   2. Présentation d’UML
                                                       2.1. Définition d’UML :
                                                      UML (en anglais Unified Modeling Language ou « langage de modélisation unifié ») est un

                                                   langage de modélisation graphique à base de pictogrammes. Il est apparu dans le monde du

                                                   génie logiciel, dans le cadre de la « conception orientée objet ». Couramment utilisé dans les

                                                   projets logiciels, il peut être appliqué à toutes sortes de systèmes ne se limitant pas au domaine

                                                   informatique.

                                                      UML n’est pas une méthode (i.e. une description normative des étapes de la modélisation) :

                                                   ses auteurs ont en effet estimé qu’il n’était pas opportun de définir une méthode en raison de la

                                                   diversité des cas particuliers. Ils ont préféré se borner à définir un langage graphique qui permet
FACULTE DES SCIENCES DE MONASTIR




                                                   de représenter et de communiquer les divers aspects d’un système d’information.

                                                      UML est donc un métalangage car il fournit les éléments permettant de construire le modèle

                                                   qui, lui, sera le langage du projet.

                                                      Il est impossible de donner une représentation graphique complète d’un logiciel, ou de tout

                                                   autre système complexe, de même qu’il est impossible de représenter entièrement une statue (à

                                                   trois dimensions) par des photographies (à deux dimensions). Mais il est possible de donner sur

                                                   un tel système des vues partielles, analogues chacune à une photographie d’une statue, et dont

                                                   la conjonction donnera une idée utilisable en pratique sans risque d’erreur grave.


Projet de fin d’étude                                                                                                                                    11
          2010
2.2. Choix de la méthodologie :
                                                      Nous avons choisi UML pour ces raisons :

                                                           Les digrammes UML supportent l’abstraction. Leur niveau de détail caractérise le
                                                              niveau d’abstraction du modèle.
    SITE WEB DYNAMIQUE : LOCATION DE VOITURE 




                                                           La structure des diagrammes UML et la notation graphique des éléments de
                                                              modélisation sont normalisées.

                                                           Le recourt à des outils appropriés est un gage de productivité pour la rédaction des
                                                              diagrammes UML, car :

                                                                  Ils facilitent la navigation entre les différentes vues.
                                                                  Ils permettent de centraliser, organiser, partager et synchroniser les diagrammes
                                                                   (indispensables avec un processus itératif),
                                                                  Facilitent l’abstraction, par des filtres visuels,
                                                                  Simplifient la production de documents et autorisent (dans certaines limites) la
                                                                   génération de code.

                                                      2.3. Les diagrammes d’UML :
                                                      UML 2.0 comporte ainsi treize types de diagrammes représentant autant de vues

                                                   distinctespour représenter des concepts particuliers du système d’information. Ils se répartissent

                                                   en deuxgrands groupes :
FACULTE DES SCIENCES DE MONASTIR




                                                   Diagrammes structurels ou diagrammes statiques (UML Structure)
                                                           diagramme de classes (Class diagram)

                                                           diagramme d’objets (Object diagram)

                                                           diagramme de composants (Component diagram)

                                                           diagramme de déploiement (Deployment diagram)

                                                           diagramme de paquetages (Package diagram)

                                                           diagramme de structures composites (Composite structure diagram)




Projet de fin d’étude                                                                                                                          12
          2010
Diagrammes comportementaux ou diagrammes dynamiques (UML Behavior)
                                                           diagramme de cas d’utilisation (Use case diagram)

                                                           diagramme d’activités (Activity diagram)

                                                           diagramme d’états-transitions (State machine diagram)

                                                           Diagrammes d’interaction (Interaction diagram)
    SITE WEB DYNAMIQUE : LOCATION DE VOITURE 




                                                                  diagramme de séquence (Sequence diagram)
                                                                  diagramme de communication (Communication diagram)
                                                                  diagramme global d’interaction (Interaction overview diagram)
                                                                  diagramme de temps (Timing diagram)

                                                      Ces diagrammes, d’une utilité variable selon les cas, ne sont pas nécessairement tous

                                                   produits à l’occasion d’une modélisation. Les plus utiles pour la maîtrise d’ouvrage sont les

                                                   diagrammes de cas d’utilisation, de classes et de séquence.


                                                   3. Phase de Conception :
                                                      3.1. Diagramme de cas d’utilisation :
                                                      Le diagramme de cas d’utilisation représente la structure des grandes fonctionnalités

                                                   nécessaires aux utilisateurs du système. C’est le premier diagramme du modèle UML, celui où

                                                   s’assure la relation entre l’utilisateur et les objets que le système met en œuvre.

                                                      Un diagramme de cas d’utilisation capture le comportement d’un système, d’un sous-
FACULTE DES SCIENCES DE MONASTIR




                                                   système,d’une classe ou d’un composant tel qu’un utilisateur extérieur le voit. Il scinde

                                                   lafonctionnalité du système en unités cohérentes, les cas d’utilisation, ayant un sens pour

                                                   lesacteurs. Les cas d’utilisation permettent d’exprimer le besoin des utilisateurs d’un système,

                                                   ilssont donc une vision orientée utilisateur de ce besoin au contraire d’une vision informatique.

                                                      Il ne faut pas négliger cette première étape pour produire un logiciel conforme aux

                                                   attentesdes utilisateurs. Pour élaborer les cas d’utilisation, il faut se fonder sur des entretiens

                                                   avec lesutilisateurs. Ce diagramme se compose de deux éléments :




Projet de fin d’étude                                                                                                                           13
          2010
 Acteur :Un acteur est l’idéalisation d’un rôle joué par une personne externe, un
                                                              processus ou une chose qui interagit avec un système. Il se représente par un petit
                                                              bonhomme.

                                                           Cas d’utilisation :Un cas d’utilisation est une unité cohérente représentant une
                                                              fonctionnalité visible de l’extérieur. Un cas d’utilisation modélise donc un service
    SITE WEB DYNAMIQUE : LOCATION DE VOITURE 




                                                              rendu par le système, sans imposer le mode de réalisation de ce service.

                                                      Dans notre cas le système d’une agence de location de voiture en ligne possède deux

                                                   acteurs : le client (internaute) et le webmaster (administrateur du site) et un ensemble des cas

                                                   d’utilisations qui représente les différentes fonctionnalités du système.

                                                      Après avoir déterminé les différents acteurs, nous avons procédé à la modélisation du

                                                   comportement du site vis-à-vis des différents acteurs :




                                                                                      Utiliser composant interface client




                                                          WebMaster
                                                                                                                                        Client



                                                                                      Utiliser composant administrateur
FACULTE DES SCIENCES DE MONASTIR




                                                                                 Figure 2 :Cas d’utilisation globale




                                                      Nous allons par la suite détailler les deux diagrammes de cas d’utilisation relatifs au client et

                                                   à l’administrateur.




Projet de fin d’étude                                                                                                                            14
          2010
3.1.1. Côté Client :
                                                      Le diagramme de cas d’utilisation du côté client montre tous les services du système que le

                                                   client peut utiliser.
    SITE WEB DYNAMIQUE : LOCATION DE VOITURE 
FACULTE DES SCIENCES DE MONASTIR




                                                                              Figure 3 :Cas d’utilisation coté client


Projet de fin d’étude                                                                                                                      15
          2010
3.1.2. Côté Webmaster:
                                                      Le diagramme de cas d’utilisation du côté Webmaster montre tous les services du système

                                                   destinés à l’administrateur.
    SITE WEB DYNAMIQUE : LOCATION DE VOITURE 
FACULTE DES SCIENCES DE MONASTIR




                                                                                  Figure 4 : Cas d’utilisation coté administrateur




Projet de fin d’étude                                                                                                                  16
          2010
3.2. Diagrammes de séquence :
                                                      Le diagramme de séquence montre des interactions entre objets selon un point de vue

                                                   temporel. Ce type dediagramme sert à modéliser les aspects dynamiques des systèmes temps
    SITE WEB DYNAMIQUE : LOCATION DE VOITURE 




                                                   réels et des scénarios complexesmettant en œuvre peu d'objets.

                                                      Dans ce type de diagrammes, l'accent est mis sur la chronologie des envois de messages.

                                                   Lareprésentation se concentre sur l'expression des interactions et non pas sur l'état ou le

                                                   contexte des objets.

                                                      Ce type de diagramme est usuellement utilisé pour illustrer les diagrammes de cas

                                                   d'utilisation.

                                                      Dans ce qui suit, nous présenterons les scénarios des principaux cas d’utilisations des deux

                                                   côtés : côté client et côté Webmaster.


                                                              3.2.1. Côté Client :
                                                         i.     Consultation de la page d’accueil :




                                                                                                                                    page d'acceuil
FACULTE DES SCIENCES DE MONASTIR




                                                                                client




                                                                                                          1:demande
                                                          Le client demande
                                                           la page d'acceuil



                                                                                                            2:affiche
                                                        le système affiche la
                                                            page d'acceuil




                                                                     Figure 5 : Diagramme de séquence pour la consultation de la page d'accueil.


Projet de fin d’étude                                                                                                                                17
          2010
ii.   La recherche des voitures disponibles, Réservation et Paiement :
    SITE WEB DYNAMIQUE : LOCATION DE VOITURE 
FACULTE DES SCIENCES DE MONASTIR




                                                                Figure 6 : Diagramme de séquence de la réservation d’une voiture




Projet de fin d’étude                                                                                                              18
          2010
3.2.2. Côté Webmaster :
                                                         i. Diagrammede séquence d’authentification du l’administrateur :

                                                     Pour que l'administrateur gère les différents stockages de site, il faut authentifier.
    SITE WEB DYNAMIQUE : LOCATION DE VOITURE 
FACULTE DES SCIENCES DE MONASTIR




                                                               Figure 7 : Diagramme de séquence d'authentification de l'administrateur du site


                                                         ii. Diagramme de séquence d’ajout d’une voiture :

                                                     Ce diagramme décrit les différentes taches que l'administrateur va suivre pour ajouter une

                                                   véhicule à leur base de données




Projet de fin d’étude                                                                                                                            19
          2010
.
    SITE WEB DYNAMIQUE : LOCATION DE VOITURE 




                                                                         Figure 8 : Diagramme de séquence d'ajout d'une voiture




                                                         iii. Diagramme de séquence desuppression d’une voiture :

                                                     Ce diagramme décrit les différentes tâches que le Webmaster va suivre pour supprimer une

                                                   voiture de la base de données.
FACULTE DES SCIENCES DE MONASTIR




                                                                     Figure 9 : Diagramme de séquence de suppression d'une voiture



Projet de fin d’étude                                                                                                                  20
          2010
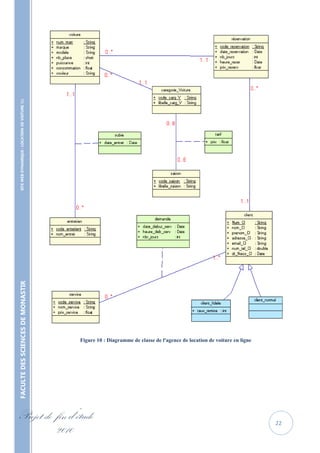
3.3. Diagramme de classes :
                                                      Le diagramme de classes est considéré comme le plus important de la modélisation

                                                   orientéeobjet, il est le seul obligatoire lors d’une telle modélisation.

                                                      Alors que le diagramme de cas d’utilisation montre un système du point de vue des
    SITE WEB DYNAMIQUE : LOCATION DE VOITURE 




                                                   acteurs,le diagramme de classes en montre la structure interne. Il permet de fournir une

                                                   représentationabstraite des objets du système qui vont interagir ensemble pour réaliser les cas

                                                   d’utilisation.

                                                      Il s’agit d’une vue statique car on ne tient pas compte du facteur temporel dans le

                                                   comportement du système.

                                                      Les principaux éléments de cette vue statique sont les classes et leurs relations : association,

                                                   généralisation et plusieurs types de dépendances, telles que la réalisation et l’utilisation.

                                                              Les classes : Une classe est la description formelle d’un ensemble d’objets ayant
                                                               une sémantique et des caractéristiques communes.

                                                              Relations entre classes : Une association est une relation entre deux classes
                                                               (association binaire) ou plus (association n-aire), qui décrit les connexions
                                                               structurelles entre leurs instances. Une association indique donc qu’il peut y avoir
                                                               des liens entre des instances des classes associées.
FACULTE DES SCIENCES DE MONASTIR




                                                      Après l’étude de notre système un ensemble d’objets qui ont été recensés permettant en

                                                   effet de dégager le diagramme de classes.Dans ce qui suit la Figure10 présentera le diagramme

                                                   de classes de notre site.




Projet de fin d’étude                                                                                                                              21
          2010
SITE WEB DYNAMIQUE : LOCATION DE VOITURE 
FACULTE DES SCIENCES DE MONASTIR




                                                   Figure 10 : Diagramme de classe de l'agence de location de voiture en ligne




Projet de fin d’étude                                                                                                            22
          2010
Pour pouvoir passer du diagramme de classes au modèle relationnel un ensemble de règles

                                                   doivent être appliqué. Les règles de passage du modèle relationnel utilisées sont les suivantes :

                                                           Les classes du domaine désignées comme persistances deviennent des tables.
    SITE WEB DYNAMIQUE : LOCATION DE VOITURE 




                                                           Certains attributs deviennent des colonnes des tables.

                                                           Lorsque l’association a un lien de type (1,1) ou (0,1), il y a migration des clefs.

                                                           Lorsque l’association présente les cardinalités (*, n) et (*, m) où m représente 0 ou
                                                              1, elle est traduite par une table dont la clef primaire est la concaténation des
                                                              identifiants des objets participant à l’association.

                                                           Si un objet hérite d’un autre, il est représenté par une table ayant la même clef
                                                              primaire de son père, les mêmes attributs, plus les attributs, qui lui sont propres.

                                                           Les opérations n’existent pas dans le modèle relationnel.

                                                      En appliquant ces règles, nous obtenons le modèle relationnel suivant :
FACULTE DES SCIENCES DE MONASTIR




Projet de fin d’étude                                                                                                                             23
          2010
FACULTE DES SCIENCES DE MONASTIR                     SITE WEB DYNAMIQUE : LOCATION DE VOITURE 




          2010
Projet de fin d’étude
                                     Figure 11: Modèle physique de données




      24
4. Conclusion
                                                      Dans ce chapitre nous avons présenté les exigences et les besoins des différents

                                                   protagonistes ainsi que leur interactions avec le système et avec les autre utilisateurs à travers

                                                   les cas d’utilisations et des scénarios pour mieux comprendre le rôle, les actions et les droits de
    SITE WEB DYNAMIQUE : LOCATION DE VOITURE 




                                                   chaque acteur dans notre site Web.
FACULTE DES SCIENCES DE MONASTIR




Projet de fin d’étude                                                                                                                           25
          2010
4
    SITE WEB DYNAMIQUE : LOCATION DE VOITURE 




                                                                            CHAPITRE
                                                                            ……………………………………………………………………………………………………………..


                                                                            Langages et Outils de
                                                                            Développement.
                                                   1. Présentation du Web :
                                                         1.1. Site web :
                                                      Ensemble de pages web hyperliées entre elles,appartenant à un même serveur web et mises

                                                   en ligne à uneadresse Web.


                                                         1.2. Qu'est-ce qu'un site statique :
FACULTE DES SCIENCES DE MONASTIR




                                                      On entend par page statique, non pas une page sans mouvements ou sans animations, mais

                                                   une          page         visible       telle        qu'elle        a        été         conçue.

                                                   Ces pages peuvent présenter toute forme de contenu, animations flash, images, musique, vidéo

                                                   etc... Mais elles sont toujours présentées de la même façon. Elles ne changent pas et c'est en ce

                                                   sens qu'elles sont statiques.


                                                         1.3. Qu'est-ce qu'un site dynamique :
                                                      En opposition aux pages statiques, les pages dynamiques permettent de présenter les

                                                   informations     de     différentes   manières    selon    l'interaction   avec    le   visiteur.

                                                   Les pages sont alors construites "à la volée" grâce à une programmation conçue par le

Projet de fin d’étude                                                                                                                         26
          2010
webmaster. Le contenu est issu d'une base de données en fonction de critères établis par

                                                   l'internaute


                                                       1.4. Comment choisir si une page est statique ou dynamique?
                                                      Tout d'abord il convient de déterminer le rôle de la page. Tout système d'interaction avec le
    SITE WEB DYNAMIQUE : LOCATION DE VOITURE 




                                                   visiteur              nécessitera               une               partie              dynamique.

                                                   Pour un système de mise à jour, il conviendra de réfléchir aux fréquences des mises à jour. Si le

                                                   contenu ne change peu ou qu'une fois à l'année, il n'est pas nécessaire de passer par des pages

                                                   dynamiques. Une intervention ponctuelle du webmaster peut très bien convenir.


                                                       1.5. Quels sont les avantages et les inconvénients des deux méthodes?
                                                      L'utilisation des pages dynamiques est plus souple pour l'évolution du site mais nécessite

                                                   plus           de       temps          de          travail        pour          laprogrammation.

                                                   En opposition, les pages statiques sont plus "figées" mais plus simples à réaliser.


                                                       1.6. Page web :
                                                      Ressource du World Wide Web conçue pour êtreconsultée par des visiteurs à l'aide d'un

                                                   navigateur Web.


                                                       1.7. Hyperlien ou lien hypertexte:
FACULTE DES SCIENCES DE MONASTIR




                                                      Référence dans un systèmehypertexte permettant de passer automatiquement d'undocument

                                                   consulté à un document lié.


                                                       1.8. Adresse Web ou URI (URL) :

                                                      Référence universelle d'une ressource sur le web (et plus encore), de la forme :

                                                                   protocole://serveur:port/chemin#ancre?params


                                                       1.9. Serveur Web:
                                                      Ensemble machine et logiciel hébergeant despages web



Projet de fin d’étude                                                                                                                         27
          2010
2. Comment créer une application Web avec PHP/MySQL …?
                                                      De nombreuses applications Web reposent sur l'utilisation de bases de données (paniers de

                                                   commandes, forums, ...).

                                                      Les bases de données sont utilisées dans les applications WEB pour permettre de stocker des
    SITE WEB DYNAMIQUE : LOCATION DE VOITURE 




                                                   données nécessaires à l'application. Si par exemple un site vitrine de type site d'entreprise

                                                   n'aura nul besoin de base de données, car il ne sert qu'à présenter des informations, un site

                                                   marchand devra stocker ses produits dans une base de données et mettre à jour les quantités

                                                   pour un produit, en dynamique, après l'achat effectué par un de ses clients.

                                                      Une application Web en PHP/MySQL repose sur une architecture client-serveur mettant en

                                                   jeu trois acteurs (Figure 12) :

                                                           un serveur HTTP (ou serveur Web) permettant l'exécution de scripts PHP,

                                                           un serveur de bases de données MySQL,

                                                           un client HTTP (navigateur).

                                                      Le client émet une requête HTTP. Le serveur Web la reçoit et transmet une réponse au

                                                   client. Lorsque la réponse nécessite l’interrogation d’une base de données, une interface de

                                                   programmation est utilisée pour communiquer avec la base.
FACULTE DES SCIENCES DE MONASTIR




                                                                                     Figure 12 : architecture client-serveur




Projet de fin d’étude                                                                                                                      28
          2010
2.1. Qu'est-ce que PHP ?
                                                      PHP est un l'un des langages de script les plus actifs sur le Web. Il permet de créer

                                                   principalement des pages Web HTML mais aussi d'autres types de contenu comme des images,

                                                   des animations Flash, des documents PDF, etc.

                                                      PHP peut être utilisé soit comme un langage de script répondant à des besoins simples et à
    SITE WEB DYNAMIQUE : LOCATION DE VOITURE 




                                                   court terme (c'est ce quil'a fait connaître), soit comme un langage de programmation complexe

                                                   permettant de mettre en place des applicationsd'entreprise (programmation orientée objet,

                                                   design patterns etc.).


                                                      2.2. Qu'est-ce que MySQL ?
                                                      SQL signifie« Structured Query Language »              c'est-à-dire Langage d'interrogation

                                                   structuré.En fait SQL est un langage complet de gestion de bases de données relationnelles.Il a

                                                   été conçu par IBM dans les années 70. Il est devenu le langagestandard des systèmes de gestion

                                                   de bases de données (SGBD) relationnelles(SGBDR).

                                                      C'est à la fois :

                                                            un langage d'interrogation de la base (ordre SELECT)

                                                            un      langage   de   manipulation    des   données     (LMD;     ordres   UPDATE,
                                                               INSERT,DELETE)

                                                            un langage de définition des données (LDD ; ordres CREATE, ALTER, DROP),
FACULTE DES SCIENCES DE MONASTIR




                                                            un langage de contrôle de l'accès aux données (LCD ; ordres GRANT,REVOKE).

                                                      Le langage SQL est utilisé par les principaux SGBDR : DB2, Oracle,Informix, Ingres,

                                                   RDB,... Chacun de ces SGBDR a cependant sa propre variantedu langage. Ce support de cours

                                                   présente un noyau de commandesdisponibles sur l'ensemble de ces SGBDR, et leur

                                                   implantation dans OracleVersion 7.


                                                      2.3. Le langage HTML :
                                                      HTML est le langage universel utilisé pour communiquer sur le Web. Votre information

                                                   sera ainsi transportée sur cette gigantesque toile de réseaux interconnectés qu'est Internet, pour

Projet de fin d’étude                                                                                                                          29
          2010
aboutir sur l'ordinateur de votre lecteur grâce à un programme appelé navigateur ou browser.

                                                   Le logiciel que l'on appelle un browser vous permet de surfer sur le Net et d'afficher sur votre

                                                   écran les "pages" qu'il a interceptées. Il y a, hélas, beaucoup de marques et de types de

                                                   browsers différents. Des simples, des archaïques ou des sophistiqués... Les plus connus sont

                                                   Netscape Navigator et Internet Explorer de Microsoft mais il en existe beaucoup d'autres.
    SITE WEB DYNAMIQUE : LOCATION DE VOITURE 




                                                   Chaque browser a sa propre façon de travailler.


                                                      2.4. Une feuille de style :
                                                      Une feuille de style est un document numérique qui va pouvoir spécifier toutes les

                                                   caractéristiques de mise en forme du document lié à la balise à laquelle elle s'applique.


                                                      2.5. JavaScript :
                                                      JavaScript est un langage de scripts qui incorporé aux balises Html, permet d'améliorer la

                                                   présentation et l'interactivité des pages Web. Javascript est donc une extension du code Html

                                                   des pages Web. Les scripts, qui s'ajoutent ici aux balises Html,peuvent en quelque sorte être

                                                   comparés aux macros d'un traitement de texte.

                                                      Ces scripts vont être gérés et exécutés par le browser lui-même sans devoir faire appel aux

                                                   ressources duserveur. Ces instructions seront donc traitées en direct et surtout sans retard par le

                                                   navigateur.
FACULTE DES SCIENCES DE MONASTIR




                                                      2.6. Le XML :
                                                      XML (Extensible Markup Language) est un langage de balisage qui permet la création de

                                                   documents structurés. Vous pouvez le considérer comme une généralisation de HTML vous

                                                   permettant de définir des balises. XML dérive du langage SGML (Standard Generalized

                                                   Markup Language). Il permet, comme celui-ci, de définir des ensembles de balises et les

                                                   relations qui existent entre eux.




Projet de fin d’étude                                                                                                                           30
          2010
3. Les outils de développement :
                                                         3.1. XAMPP :
                                                      XAMPP est un ensemble de logiciels permettant de mettre en place facilement un serveur

                                                   Web, un serveur FTP et un serveur de messagerie électronique. Il s'agit d'une distribution de

                                                   logiciels libres (XApacheMySQLPerlPHP) offrant une bonne souplesse d'utilisation, réputée
    SITE WEB DYNAMIQUE : LOCATION DE VOITURE 




                                                   pour son installation simple et rapide. Ainsi, il est à la portée d'un grand nombre de personnes

                                                   puisqu'il ne requiert pas de connaissances particulières et fonctionne, de plus, sur les systèmes

                                                   d'exploitation les plus répandus.


                                                         3.2. Adobe DreamWeaver CS3 :
                                                      Adobe Dreamweaver CS3est un éditeur HTML professionnel destiné à la conception,

                                                   aucodage et au développement de sites, de pages et d'applications Web. Quel que

                                                   soitl'environnement de travail utilisé (codage manuel HTML ou environnement d'édition

                                                   visuel),Dreamweaver propose des outils qui vous aideront à créer des applications Web.

                                                      Les fonctions d'édition visuelle de Dreamweaver vous permettent de créer rapidement des

                                                   pagessans rédiger une seule ligne de code. Vous pouvez afficher tous les éléments ou actifs de

                                                   votre siteet les faire glisser directement d'un panneau convivial dans un document.


                                                         3.3. Mozilla Firefox :
FACULTE DES SCIENCES DE MONASTIR




                                                      Mozilla Firefox est un navigateur Web, développé et distribué par la Mozilla Foundation

                                                   aidée de centaines de bénévoles grâce aux méthodes de développement du logiciel libre/open

                                                   source et à la liberté du code source.


                                                         3.4. Adobe Fireworks CS3 :
                                                      Adobe Fireworks CS3est la solution de conception et de production de graphiques

                                                   Webprofessionnels. Il s’agit du premier environnement de production permettant de faire face

                                                   et derésoudre les défis posés aux concepteurs et aux développeurs de graphiques Web.Créez,

                                                   modifiez et animez des graphismes Web avec Fireworks, ajoutez des fonctions

                                                   d’interactivitéavancées et optimisez les images dans un environnement professionnel. Dans


Projet de fin d’étude                                                                                                                         31
          2010
Fireworks, vouspouvez créer et modifier des graphique bitmap et vectoriels dans une seule

                                                   application. Tout resteentièrement modifiable, à tout moment. En outre, vous pouvez

                                                   automatiser vos procédures detravail pour faire face aux exigences de longues mises à jour et

                                                   modifications.
    SITE WEB DYNAMIQUE : LOCATION DE VOITURE 




                                                           3.5. Power AMC Designer :
                                                     PowerAMC désigner est un logiciel de modélisation. Il permet de modéliser les traitements

                                                   informatiques et leurs basesdedonnées associées. Créé par SDP sous le nom AMC*Designor,

                                                   racheté par Powersoft, ce logiciel est produit par Sybase depuis le rachat par cet éditeur en

                                                   1995.
FACULTE DES SCIENCES DE MONASTIR




Projet de fin d’étude                                                                                                                     32
          2010
5
    SITE WEB DYNAMIQUE : LOCATION DE VOITURE 




                                                                              CHAPITRE
                                                                              ……………………………………………………………………………………………………………..



                                                                              Réalisation du projet.


                                                   1. Introduction :
                                                      Dans cette partie nous traitons les différents détails liés à l’implémentation et

                                                   audéveloppement de l’application déjà conçue et modélisée dans la partie précédente. Nous

                                                   exposons en premier lieu le cycle de vie utilisé dans le développement de notre site, en

                                                   deuxième partie nous présentons le diagramme de déploiement de notre système. Enfin nous
FACULTE DES SCIENCES DE MONASTIR




                                                   allons illustrer par des imprimes écrans la description du travail réalisé, ainsi que

                                                   l’environnement matériel et logiciel qui fera l’objet de la dernière partie de ce dernier chapitre.


                                                   2. Description de cycle de vie :
                                                      Plusieurs modèles de cycle de vie peuvent être appliqués pour réaliser un projet

                                                   informatique et cela en fonction de son type : modèle en V, modèle en spirale, modèle en

                                                   cascade etc.




Projet de fin d’étude                                                                                                                            33
          2010
Pour mener à bien notre site, on a opté le paradigme objet au niveau de la conception. On a

                                                   besoin de développer des prototypes qui ont été améliorés au fur et à mesure pour arriver à la

                                                   version finale.

                                                      En outre, les négociations avec le client ont été basées sur les interfaces. Il se trouve alors

                                                   que le modèle le plus approprié pour l’élaboration de ce PFE est le RAD (Rapid Application
    SITE WEB DYNAMIQUE : LOCATION DE VOITURE 




                                                   Developement).

                                                      Le modèle RAD est basé essentiellement sur la réalisation de prototype, mené conjointement

                                                   avec le client, cette approche est supportée par beaucoup des outils RAD (Rapid Aided

                                                   Design). La phase de prototypage débouche sur une interface validée par le client. L’outil

                                                   génère des squelettes de fonctions de classes. le comportement de chaque objet de l’interface

                                                   est ensuite décrit dans un langage approprié et ses fonctionnalités sont programmés.




                                                                            RAD = Spirale + Orienté objet + IHM




                                                   3. Déploiement de l’application :
                                                      Le déploiement est l’étape qui permet de mettre l’application en ligne. Pour réaliser cette

                                                   tâche, nous avons choisi l’architecture présentée dans la Figure 13. Il fallait tout d’abord créer
FACULTE DES SCIENCES DE MONASTIR




                                                   un projet de déploiement qui servira pour le déploiement de l’application.

                                                      Le schéma si dessous représente le diagramme de dépoilement de notre système :




Projet de fin d’étude                                                                                                                          34
          2010
SITE WEB DYNAMIQUE : LOCATION DE VOITURE 




                                                                                   Figure 13 : Diagramme de déploiement




                                                   4. Système de gestion de base de données
                                                      Pour implémenter notre base de données, nous avons utilisé phpmyAdmin comme SGBD

                                                   (Système de gestion de base de données). PhpmyAdmin est un SGBD relationnel. C’est un

                                                   logiciel libre. Il est caractérisé par sa rapidité et sa fiabilité. Il a été développé à l’origine pour

                                                   gérer de très grandes bases de données.
FACULTE DES SCIENCES DE MONASTIR




                                                   5. Travail réalisé :
                                                      Nous présentons dans cette partie quelques interfaces de notre site web de l’agence de

                                                   location de voiture.


                                                       5.1. Coté Client (internaute) :
                                                           5.1.1. Page d’Accueil :
                                                      Devant la page d’accueil l’internaute a le choix de consulter les rubriques, voir les voitures

                                                   de l’agence, voir les différents services présentés par le site, voir les voitures disponibles pour

                                                   la réservation.

Projet de fin d’étude                                                                                                                               35
          2010
SITE WEB DYNAMIQUE : LOCATION DE VOITURE 




                                                                                             Figure 14: Page d'accueil
FACULTE DES SCIENCES DE MONASTIR




                                                          5.1.2. La phase de réservation d’une voiture par des illustrations :
                                                      Lorsque le client visite la page d’accueil il remarque la présence d’un formulaire pour

                                                   spécifier les critères de sa recherche (la date dont la quelle il veut effectuer la réservation et la

                                                   classe de la voiture souhaitée), ce qui illustre la figure suivante




Projet de fin d’étude                                                                                                                             36
          2010
SITE WEB DYNAMIQUE : LOCATION DE VOITURE 




                                                                                Figure 15 :Saisie des critères de la recherche




                                                      En cliquant sur le bouton Recherche une consultation de la base de données s’effectue par

                                                   une requête de sélectiondont la condition les valeurs saisies, puis le résultat de notre recherche

                                                   s’affiche dans une autre page comme vous voyez dans la figure suivante.
FACULTE DES SCIENCES DE MONASTIR




Projet de fin d’étude                                                                                                                          37
          2010
SITE WEB DYNAMIQUE : LOCATION DE VOITURE 
FACULTE DES SCIENCES DE MONASTIR




                                                                          Figure 16 : Les voitures disponibles pour la réservation




                                                     Dans cette page on voit le résultat de la recherche une liste de voitures avec leurs critères et

                                                   on voit aussi un bouton                                     , en cliquant sur cette bouton le choix

                                                   de la voiture à réserver est effectué et le client va remplir une fiche d’information personnelle

                                                   avant de terminer sa réservation.


Projet de fin d’étude                                                                                                                           38
          2010
SITE WEB DYNAMIQUE : LOCATION DE VOITURE 
FACULTE DES SCIENCES DE MONASTIR




                                                                               Figure 17 : Saisie des informations du client




                                                     Après la saisie de ses informations personnelles et le nombre de jours souhaité pour la

                                                   locationet en validant, le client va passer à la phase de paiement. Le client va à une page qui

                                                   contient le net à payer et un formulaire à remplir concernant les informations de paiement dont



Projet de fin d’étude                                                                                                                       39
          2010
le client va remplir soigneusement, cette phase est la phase la plus importante dans la

                                                   réservation.

                                                      Une réservation n’est validée qu’après le paiement. Donc la phase de paiement est

                                                   obligatoire pour effectuer une réservation.
    SITE WEB DYNAMIQUE : LOCATION DE VOITURE 
FACULTE DES SCIENCES DE MONASTIR




                                                                                      Figure 18 : Phase de paiement



                                                      Cette page (Figure 18) est la page de paiement. Après un paiement réussit, le client atteint

                                                   une page qui contient tous les informations concernant la réservation qui permet au client

                                                   d’imprimer son bon de livraison via le bouton imprimer




Projet de fin d’étude                                                                                                                       40
          2010
FACULTE DES SCIENCES DE MONASTIR   SITE WEB DYNAMIQUE : LOCATION DE VOITURE 




          2010
Projet de fin d’étude
                         Figure 19 : Bon de Livraison




      41
Après l’impression de son bon de livraison la réservation s’est effectuée avec succès et tout

                                                   est terminé pour le client.

                                                      On passe alors au côté administrateur qui est le gérant de ce site.


                                                      5.2. Coté Administrateur (Webmaster) :
    SITE WEB DYNAMIQUE : LOCATION DE VOITURE 




                                                          5.2.1. Authentification de l’administrateur :
                                                      Pour pouvoir effectuer ses fonctionnalités ,l’administrateur doit s’authentifier en saisissant

                                                   un Login et un mot de passe.

                                                      Cette authentification est obligatoire pour passer en mode administration. Après vérification

                                                   de login et de mot de passe, on passe à la page d’administration.
FACULTE DES SCIENCES DE MONASTIR




                                                                                       Figure 20 : Page d’authentification



                                                      L’administrateur saisie son login et sa mot de passe.




Projet de fin d’étude                                                                                                                         42
          2010
5.2.2. Page d’administration :
                                                   Après une authentification réussite, l’administrateur passe à la page d’administration.
    SITE WEB DYNAMIQUE : LOCATION DE VOITURE 




                                                                                      Figure 21 : Page d’Administration



                                                   A partir de cette page l’administrateur peut gérer son site, il effectue toutes ses opérations :
FACULTE DES SCIENCES DE MONASTIR




                                                          Gérer les voitures :

                                                              Ajouter une voiture.
                                                              Supprimer une voiture.
                                                              Modifier les informations d’une voiture.

                                                          Gérer les réservations :

                                                              Ajouter une réservation.
                                                              Annuler une réservation.
                                                              Modifier les informations d’une réservation




Projet de fin d’étude                                                                                                                          43
          2010
 Gérer les clients :

                                                                    Ajouter un client.
                                                                    Supprimer un client.
                                                                    Modifier les informations d’un client.

                                                             Gérer les entretiens des voitures.
    SITE WEB DYNAMIQUE : LOCATION DE VOITURE 




                                                   6. Conclusion :
                                                     Ce chapitre a pour objectif de présenter les différents aspects pratiques de l’application.

                                                     Malgré les difficultés lors de langage de programmation PHP et de la base de donnés qu’on

                                                   a utilisé dans notre application, nous avons pu finalement modéliser la partie conceptuelle de

                                                   notre site. A cette étape la réalisation du projet devient claire suivant la démarche que nous

                                                   avons suivie.




                                                                     .
FACULTE DES SCIENCES DE MONASTIR




Projet de fin d’étude                                                                                                                              44
          2010
Conclusion
    SITE WEB DYNAMIQUE : LOCATION DE VOITURE 




                                                                                          Générale
                                                                         ……………………………………………………………………………………………………………..




                                                      Au cours de ce projet, nous avons étudié un secteur d’activité très intéressant : c’est celui du

                                                   service de location des voitures en ligne.

                                                      L’objectif escompté par ce présent travail est de concevoir, de développer un site web pour

                                                   une agence de location des voitures en ligne.

                                                      En achevant ce rapport, il est indispensable de signaler les aspects bénéfiques de ce projet :

                                                           Sur le plan méthodologique, il a permis de mieux maîtriser le langage de
                                                              modélisation UML.
FACULTE DES SCIENCES DE MONASTIR




                                                           Sur le plan pratique, nous avons été confrontés à la gestion d’un projet depuis la
                                                              phase d’analyse jusqu’à l’implémentation en passant par la conception et la
                                                              réalisation.

                                                      Il nous a permis de faire de nouveaux contacts avec plusieurs personnes s’impliquant de près

                                                   ou de loin aux nouvelles technologies et de côtoyer le monde professionnel.




Projet de fin d’étude                                                                                                                           45
          2010
Annexe
    SITE WEB DYNAMIQUE : LOCATION DE VOITURE 




                                                                        ……………………………………………………………………………………………………………..




                                                   Dictionnaire de donnée

                                                             Nom                    Signification                           Type
                                                      num_matr               Numéro de matricule de la voiture      Alphanumérique
                                                      marque                 La marque de la voiture                Texte
                                                      modele                 Le modèle de la voiture                Texte
                                                      nb_place               Le nombre de places de la voiture      Numérique
                                                      puissance              La puissance de la voiture             Numérique
                                                      consommation           La consommation de la voiture          Numérique
                                                      couleur                Le couleur de la voiture               Texte
                                                      Num_Cl                 Numéro du client                       Alphanumérique
                                                      nom_Cl                 Nom du client                          Texte
                                                      prenom_Cl              prénom du client                       Texte
FACULTE DES SCIENCES DE MONASTIR




                                                      adresse_Cl             adresse du client                      Texte
                                                      email_Cl               E-mail du client                       Texte
                                                      num_tel_Cl             Numéro du téléphone du client          Numérique
                                                      dt_Naiss_Cl            La date de naissance du client         Date
                                                      code_entretien         Le code de l'entretien de la voiture   Alphanumérique
                                                      nom_entret             Nom de l'entretien                     Texte
                                                      code_service           Le code de service fournit             Alphanumérique
                                                      nom_service            Le nom de service                      Texte
                                                      prix_service           Le prix de service                     Numérique
                                                      taux_remise            Le taux de remise selon la catégorie   Numérique
                                                      date_debut_serv        La date du début du service            Date


Projet de fin d’étude                                                                                                           46
          2010
heure_deb_serv      L'heure du début de service                Heure
                                                   nb_jours            Le nombre des jours de la location         Numérique
                                                   code_reservation    Le code de la réservation                  Alphanumérique
                                                   date_reservation    La date de réservation d'une voiture       Date
                                                   nb_jours            Le nombre de jours pour l la réservation   Numérique
                                                   heure_réservation   L'heure de début réservation               Heure
    SITE WEB DYNAMIQUE : LOCATION DE VOITURE 




                                                   code_saison         Le code de la saison de location           Alphanumérique
                                                   libelle_saison      Libellé de la saison de réservation        Texte
                                                   prix_service        Le prix de service                         numérique
                                                   code_catg_V         Le code de la catégorie d'une voiture      Alphanumérique
                                                   libelle_Catg_V      La libellé de la catégorie                 Texte
                                                   prix                Le prix de location par jours              Numérique
FACULTE DES SCIENCES DE MONASTIR




Projet de fin d’étude                                                                                                         47
          2010
BIBLIOGRAPHIE
    SITE WEB DYNAMIQUE : LOCATION DE VOITURE 




                                                                       …………………………………………………………………………………………………………………




                                                   BEN RHOMDHAN Lotfi (2009). Support de cours de bases de données.
                                                   Laurent AUDIBERT, Base de Données et Langage SQL
                                                   Sylvie Vauthier, (2009) PHP : Le tutoriel pour grands débutants pressés




                                                                            WEBOGRAPHIE
                                                                      …………………………………………………………………………………………………………………
FACULTE DES SCIENCES DE MONASTIR




                                                   www.developpez.com
                                                   www.phpcs.com
                                                   www.xampp.com
                                                   www.code-sources.com
                                                   www.wikipedia.com




Projet de fin d’étude                                                                                                        48
          2010

Rapport pfev7

  • 1.
    TABLE DES MATIERES: ….. SITE WEB DYNAMIQUE : LOCATION DE VOITURE Chapitre 1 : Introduction Générale 1. INTRODUCTION .......................................................................................................................................... 4 2. QU’EST-CE QUE LE COMMERCE ELECTRONIQUE : ................................................................................................. 4 2.1. Les points forts dans un fournisseur d’e-commerce : ..................................................................... 5 2.2. Problèmes Rencontrer par l’e-commerce :..................................................................................... 5 2.3. Le but qu’on doit atteindre : .......................................................................................................... 6 3. LES ASPECTS TECHNOLOGIQUES DU COMMERCE ELECTRONIQUE : ............................................................................ 6 3.1. L’accès : ......................................................................................................................................... 6 3.2. La transaction : .............................................................................................................................. 7 3.3. Le soutien ...................................................................................................................................... 7 Chapitre 2 : Phase d'analyse des besoins 1. BUT A ATTEINDRE :...................................................................................................................................... 8 2. DEFINITION DE LA MISSION : .......................................................................................................................... 8 3. OBJECTIF A ATTEINDRE : ............................................................................................................................... 9 4. CAHIER DE CHARGE :.................................................................................................................................... 9 5. CONCLUSION :............................................................................................................................................ 9 Chapitre 3 : Phase d'analyse et de Conception 1. INTRODUCTION :........................................................................................................................................10 FACULTE DES SCIENCES DE MONASTIR 2. PRESENTATION D’UML ...............................................................................................................................11 2.1. Définition d’UML : ........................................................................................................................11 2.2. Choix de la méthodologie : ...........................................................................................................12 2.3. Les diagrammes d’UML : ...............................................................................................................12 Diagrammes structurels ou diagrammes statiques (UML Structure) ...................................................................... 12 Diagrammes comportementaux ou diagrammes dynamiques (UML Behavior) ...................................................... 13 3. PHASE DE CONCEPTION : .............................................................................................................................13 3.1. Diagramme de cas d’utilisation : ...................................................................................................13 3.1.1. Côté Client : ............................................................................................................................................. 15 3.1.2. Côté Webmaster: .................................................................................................................................... 16 3.2. Diagrammes de séquence : ...........................................................................................................17 3.2.1. Côté Client : ............................................................................................................................................. 17 3.2.2. Côté Webmaster :.................................................................................................................................... 19 3.3. Diagramme de classes : ......................................................................................................................21 4. CONCLUSION ............................................................................................................................................25 Projet de fin d’étude 1 2010
  • 2.
    Chapitre 4 :Langage et Outils de développement 1. PRESENTATION DU WEB : ............................................................................................................................26 1.1. Site web : ......................................................................................................................................26 1.2. Qu'est-ce qu'un site statique : ......................................................................................................26 1.3. Qu'est-ce qu'un site dynamique : .................................................................................................26 1.4. Comment choisir si une page est statique ou dynamique? ...........................................................27 SITE WEB DYNAMIQUE : LOCATION DE VOITURE 1.5. Quels sont les avantages et les inconvénients des deux méthodes? .............................................27 1.6. Page web : ....................................................................................................................................27 1.7. Hyperlien ou lien hypertexte : ......................................................................................................27 1.8. Adresse Web ou URI (URL) : ..........................................................................................................27 1.9. Serveur Web : ...............................................................................................................................27 2. COMMENT CREER UNE APPLICATION WEB AVEC PHP/MYSQL …? .......................................................................28 2.1. Qu'est-ce que PHP ?......................................................................................................................29 2.2. Qu'est-ce que MySQL ? .................................................................................................................29 2.3. Le langage HTML : .........................................................................................................................29 2.4. Une feuille de style : .....................................................................................................................30 2.5. JavaScript : ...................................................................................................................................30 2.6. Le XML : ........................................................................................................................................30 3. LES OUTILS DE DEVELOPPEMENT : ..................................................................................................................31 3.1. XAMPP :........................................................................................................................................31 3.2. Adobe DreamWeaver CS3 : ...........................................................................................................31 3.3. Mozilla Firefox : ............................................................................................................................31 3.4. Adobe Fireworks :.........................................................................................................................31 3.5. Power AMC Designer : ..................................................................................................................32 Chapitre 5 : Réalisation du Projet 1. INTRODUCTION :........................................................................................................................................33 2. DESCRIPTION DE CYCLE DE VIE : .....................................................................................................................33 FACULTE DES SCIENCES DE MONASTIR 3. DEPLOIEMENT DE L’APPLICATION : .................................................................................................................34 4. SYSTEME DE GESTION DE BASE DE DONNEES......................................................................................................35 5. TRAVAIL REALISE : ......................................................................................................................................35 5.1. Coté Client (internaute) : ..............................................................................................................35 5.1.1. Page d’Accueil : ....................................................................................................................................... 35 5.1.2. La phase de réservation d’une voiture par des illustrations :.................................................................... 36 5.2. Coté Administrateur (Webmaster) : .............................................................................................42 5.2.1. Authentification de l’administrateur :...................................................................................................... 42 5.2.2. Page d’administration : ........................................................................................................................... 43 Conclusion……………………………………………………………………………………………………………………...4 4Annexe…………………………………………………………………………………………………………………………...4 5 Projet de fin d’étude 2 2010
  • 3.
    LISTE DES FIGURES: ….. SITE WEB DYNAMIQUE : LOCATION DE VOITURE Figure 1: Quelle méthode pour passer de l’expression des besoins au code de l’application ? .......... 11 Figure 2 : Cas d’utilisation globale ................................................................................................. 14 Figure 3 : Cas d’utilisation coté client ............................................................................................. 15 Figure 4 : Cas d’utilisation coté administrateur .............................................................................. 16 Figure 5 : Diagramme de séquence pour la consultation de la page d'accueil. ................................. 17 Figure 6 : Diagramme de séquence de la réservation d’une voiture ................................................. 18 Figure 7 : Diagramme de séquence d'authentification de l'administrateur du site ........................... 19 Figure 8 : Diagramme de séquence d'ajout d'une voiture ............................................................... 20 Figure 9 : Diagramme de séquence de suppression d'une voiture .................................................... 20 Figure 10 : Diagramme de classe de l'agence de location de voiture en ligne .................................. 22 Figure 11: Modèle physique de données ........................................................................................ 24 Figure 12 : architecture client-serveur ............................................................................................ 28 Figure 13 : Diagramme de déploiement ......................................................................................... 35 Figure 14: Page d'accueil ............................................................................................................... 36 Figure 15 : Saisie des critères de la recherche ................................................................................. 37 Figure 16 : Les voitures disponibles pour la réservation .................................................................. 38 Figure 17 : Saisie des informations du client .................................................................................. 39 Figure 18 : Phase de paiement ....................................................................................................... 40 Figure 19 : Bon de Livraison ........................................................................................................... 41 Figure 20 : Page d’authentification ................................................................................................ 42 Figure 21 : Page d’Administration .................................................................................................. 43 FACULTE DES SCIENCES DE MONASTIR Projet de fin d’étude 3 2010
  • 4.
    1 SITE WEB DYNAMIQUE : LOCATION DE VOITURE CHAPITRE …………………………………………………………………………………………………………….. Introduction Générale 1. Introduction Le Commerce électronique connaît une formidable croissance, aussi bien en nombre de sites ouverts qu'en fréquentation de ces sites. Les responsables de ces sites vont avoir à faire face à des choix cruciaux d'architecture et à répondre correctement à de multiples challenges. En effet, pour connaître le succès, un site de commerce électronique doit d'être à la fois sûr, accueillant et disponible, mais il doit également offrir un excellent temps de réponse et pouvoir traiter correctement les pointes de trafic. FACULTE DES SCIENCES DE MONASTIR Le But de ce Chapitre « le commerce électronique » est de se familiariser avec la notion e- commerce, ces nécessités, ces points, ainsi ces aspects technologie d'une part et avec les caractéristiques spéciales d'un fournisseur de services commerce électronique (FSCE), et de commerce électronique en Tunisie, d'une autre part. 2. Qu’est-ce que le commerce électronique : Le commerce électronique est l’achat ou la vente de produits ou de services via un réseau électronique à l’heure actuelle, le support le plus courant pour ce type de transaction est l’Internet. Cependant pour remédier les attaques sur ce réseau, Il existe des moyens efficaces Projet de fin d’étude 4 2010
  • 5.
    d’assurer la protectiondes données qu’une entreprise affiche surle Web. Les coupe-feu qui bloquent l’accès à quiconque n’est pas autorisé à accéder à un site ou à une partie de celui-ci, les méthodes de paiement électronique sécurisé, l’utilisation de messages chiffrés et encodés dans le cas de clés publiques et privées ou de signatures et de certificats électroniques sont autant d’outils qu’un fournisseur de solutions électroniques fiable saura mettre à la disposition SITE WEB DYNAMIQUE : LOCATION DE VOITURE d'un entrepreneur. 2.1. Les points forts dans un fournisseur d’e-commerce : De tous les environnements commerciaux, l'e-business est celui dans lequel les en reprises ont le moins le droit à l’erreur.Le succès est directement lié au sentiment "d'expérience positive" que l'utilisateur ou l'Internaute retirent sur un site à vocation commerciale. Les points qu’on doit prendre au sérieux lors ou même avant l’ouverture de votre site de commerce électronique sont :  Un serveur doit être capable d'accueillir correctement x clients en http pratiquement.  Le fait d'offrir un temps de réponse qui passe de 7 à 8 secondes fait perdre 20% de clients d’ou on doit offrir un temps de réponse qui ne dépassera pas les 6 secondes.  On doit construire notre fournisseur de sorte à garantir que lors des pannes sur l'un des serveurs sur un réseau entier, sur l'un des firewall ou sur l'un des accès réseau, FACULTE DES SCIENCES DE MONASTIR le site ne sera pas affecter ou trafiquer … 2.2. Problèmes Rencontrés par l’e-commerce : Le problème du paiement est actuellement au centre de tous les débats consacrés au commerce électronique. En effet, pas moins de 68% des internautes n’ayant jamais acheté en ligne n'avouent leurs réticences à transmettre leurs numéro de carte bancaire sur l’Internet, par peur d’une interception ou d’une utilisation fraudeuse de celui-ci. Projet de fin d’étude 5 2010
  • 6.
    2.3. Le butqu’on doit atteindre : Quel que soit votre objectif, le but est d’obtenir ou de construire un site commercial qui nous garantie :  Disponibilité : des accès WAN, de l’infrastructure, des serveurs et des services…  Qualité de service : amélioration des temps de réponse, traitements différentiés… SITE WEB DYNAMIQUE : LOCATION DE VOITURE  Optimisation financière : économies sur l'infrastructure d'accueil et sur les éléments constitutifs du site. 3. Les aspects technologiques du commerceélectronique: Les aspects technologiques du commerce électronique peuvent être répartis en trois groupes, FACULTE DES SCIENCES DE MONASTIR correspondant aux trois fonctions fondamentales de tout environnement de marché : 3.1. L’accès : Des infrastructures de communications électroniques sont indispensables pour que les acheteurs et les vendeurs puissent se rencontrer et rester en contact, et pour faciliter la diffusion d’informations sur les produits et les besoins des clients. Les échanges d’information peuvent se faire sous une forme structurée (comme avec les systèmes d’EDI) ou de manière relativement peu structurée ou informelle (comme dans les ventes par téléphone). Projet de fin d’étude 6 2010
  • 7.
    Le commerce électroniquefait très largement appel aux installations des réseaux publics de télécommunications comme le téléphone. Il utilise aussi divers moyens de communication informatisée transitant par le réseau public : réseaux de transmission de données, courrier électronique, panneaux d’affichage électronique, bases de données en ligne et Internet. Au niveau de l’entreprise, en particulier, le commerce électronique a très largement recours aux SITE WEB DYNAMIQUE : LOCATION DE VOITURE technologies de réseaux privés, sous la forme de réseaux locaux et de grands réseaux. 3.2. La transaction : Des technologies spécialisées sont nécessaires pour permettre des formes spécifiques d’échanges d’informations structurées intervenant directement dans l’organisation et la conclusion de transactions commerciales et dans l’exécution d’obligations contractuelles. On peut citer, parmi ces technologies, l’EDI, les points de vente électronique, les cartes (de crédit, de paiement et à puce), les guichets automatiques et le transfert électronique de fonds. 3.3. Le soutien : D’autres technologies ou applications spécialisées sont nécessaires pour apporter un soutien administratif ou technique aux transactions réalisées sur le marché électronique. Il s’agit, entre autres, de l’archivage électronique des spécifications et des prix des produits, de l’authentification de l’identité de l’acheteur et du vendeur, de la vérification du crédit, des garanties et de la validation des adresses. On peut citer, par exemple, les technologies de FACULTE DES SCIENCES DE MONASTIR validation des cartes de crédit et les mécanismes électroniques de compensation et de Projet de fin d’étude 7 2010
  • 8.
    CHAPITRE 2 SITE WEB DYNAMIQUE : LOCATION DE VOITURE …………………………………………………………………………………………………………….. Phase d’Analyse des Besoins 1. But à atteindre : Notre projet consiste à concevoir et développer une application WEB d’une agencede location de voiture en ligne. 2. Définition de la mission : FACULTE DES SCIENCES DE MONASTIR Nous souhaitons proposer une solution complète de location de voiture en ligne qui offre les fonctions standard de fonctionnement d’une société de location de voiture à savoir chercher une voiture, réserver une voiture, rendre une voiture, éditer son bon de livraison. Ce site web dispose d’une interface web graphique, et il doit pouvoir aussi connecter à une base de données. Projet de fin d’étude 8 2010
  • 9.
    3. Objectif àatteindre : Les principaux objectifs à atteindre concernant ce site web sont les suivants :  Prévoir un site web assez dynamique et simple pour assurer l’exactitude et la cohérence des processus.  Accélérer l’élaboration des documents techniques précis et cohérents. SITE WEB DYNAMIQUE : LOCATION DE VOITURE  Avoir une base de données adéquate afin de faciliter le suivie des demandes de location.  Appliquer des outils de développement afin d’améliorer la qualité de ce site. 4. Cahier de charge : Certains critères sont nécessaires pour réaliser ce site :  Savoir distinguer parmi son parc automobile quels sont les véhicules disponibles, sachant qu’un véhicule peut être loué plusieurs fois dans la même journée  La possibilité des modifier la réservation lorsque le client le veut.  Etablir un bon de livraison qui prend en compte toutes les caractéristiques liées à la location :  Le type de voiture.  Le type de location (location de courte durée, de langue durée).  Les plages horaires (1 jours,2 jours…1 semaine ou plus, un mois ou plus ..) FACULTE DES SCIENCES DE MONASTIR 5. Conclusion : A l’aide des critèresillustrés ci-dessus on essayera de comprendre le fonctionnement du système et cela pour nous permettre de bien concevoir notre base de données et par suite l’exactitude et la cohérence des processus. Projet de fin d’étude 9 2010
  • 10.
    3 SITE WEB DYNAMIQUE : LOCATION DE VOITURE CHAPITRE …………………………………………………………………………………………………………….. Phase d’Analyse et de Conception 1. Introduction : La description de la programmation par objets a fait ressortir l’étendue du travail conceptuelnécessaire : définition des classes, de leurs relations, des attributs et méthodes, des interfaces etc.Pour programmer une application, il ne convient pas de se lancer tête baissée FACULTE DES SCIENCES DE MONASTIR dans l’écriture du code : il faut d’abord organiser ses idées, les documenter, puis organiser la réalisation en définissant les modules et étapes de la réalisation. C’est cette démarche antérieure à l’écritureque l’on appelle modélisation ; son produit est un modèle. Pour aboutir à une application qui soit proche des concepts du monde réel, on pourra favoriser la méthodologie qui convient le mieux à la modélisation du problème. Sachant qu’UML nous permet de couvrir tout le cycle de développement, on a favorisé l’utilisation de cet outil de modélisation. Les avantages et la justification du choix de l’approche objet seront exposés dans ce chapitre à travers les différents diagrammes qui suivent. Projet de fin d’étude 10 2010
  • 11.
    SITE WEB DYNAMIQUE: LOCATION DE VOITURE Figure 1: Quelle méthode pour passer de l’expression des besoins au code de l’application ? 2. Présentation d’UML 2.1. Définition d’UML : UML (en anglais Unified Modeling Language ou « langage de modélisation unifié ») est un langage de modélisation graphique à base de pictogrammes. Il est apparu dans le monde du génie logiciel, dans le cadre de la « conception orientée objet ». Couramment utilisé dans les projets logiciels, il peut être appliqué à toutes sortes de systèmes ne se limitant pas au domaine informatique. UML n’est pas une méthode (i.e. une description normative des étapes de la modélisation) : ses auteurs ont en effet estimé qu’il n’était pas opportun de définir une méthode en raison de la diversité des cas particuliers. Ils ont préféré se borner à définir un langage graphique qui permet FACULTE DES SCIENCES DE MONASTIR de représenter et de communiquer les divers aspects d’un système d’information. UML est donc un métalangage car il fournit les éléments permettant de construire le modèle qui, lui, sera le langage du projet. Il est impossible de donner une représentation graphique complète d’un logiciel, ou de tout autre système complexe, de même qu’il est impossible de représenter entièrement une statue (à trois dimensions) par des photographies (à deux dimensions). Mais il est possible de donner sur un tel système des vues partielles, analogues chacune à une photographie d’une statue, et dont la conjonction donnera une idée utilisable en pratique sans risque d’erreur grave. Projet de fin d’étude 11 2010
  • 12.
    2.2. Choix dela méthodologie : Nous avons choisi UML pour ces raisons :  Les digrammes UML supportent l’abstraction. Leur niveau de détail caractérise le niveau d’abstraction du modèle. SITE WEB DYNAMIQUE : LOCATION DE VOITURE  La structure des diagrammes UML et la notation graphique des éléments de modélisation sont normalisées.  Le recourt à des outils appropriés est un gage de productivité pour la rédaction des diagrammes UML, car :  Ils facilitent la navigation entre les différentes vues.  Ils permettent de centraliser, organiser, partager et synchroniser les diagrammes (indispensables avec un processus itératif),  Facilitent l’abstraction, par des filtres visuels,  Simplifient la production de documents et autorisent (dans certaines limites) la génération de code. 2.3. Les diagrammes d’UML : UML 2.0 comporte ainsi treize types de diagrammes représentant autant de vues distinctespour représenter des concepts particuliers du système d’information. Ils se répartissent en deuxgrands groupes : FACULTE DES SCIENCES DE MONASTIR Diagrammes structurels ou diagrammes statiques (UML Structure)  diagramme de classes (Class diagram)  diagramme d’objets (Object diagram)  diagramme de composants (Component diagram)  diagramme de déploiement (Deployment diagram)  diagramme de paquetages (Package diagram)  diagramme de structures composites (Composite structure diagram) Projet de fin d’étude 12 2010
  • 13.
    Diagrammes comportementaux oudiagrammes dynamiques (UML Behavior)  diagramme de cas d’utilisation (Use case diagram)  diagramme d’activités (Activity diagram)  diagramme d’états-transitions (State machine diagram)  Diagrammes d’interaction (Interaction diagram) SITE WEB DYNAMIQUE : LOCATION DE VOITURE  diagramme de séquence (Sequence diagram)  diagramme de communication (Communication diagram)  diagramme global d’interaction (Interaction overview diagram)  diagramme de temps (Timing diagram) Ces diagrammes, d’une utilité variable selon les cas, ne sont pas nécessairement tous produits à l’occasion d’une modélisation. Les plus utiles pour la maîtrise d’ouvrage sont les diagrammes de cas d’utilisation, de classes et de séquence. 3. Phase de Conception : 3.1. Diagramme de cas d’utilisation : Le diagramme de cas d’utilisation représente la structure des grandes fonctionnalités nécessaires aux utilisateurs du système. C’est le premier diagramme du modèle UML, celui où s’assure la relation entre l’utilisateur et les objets que le système met en œuvre. Un diagramme de cas d’utilisation capture le comportement d’un système, d’un sous- FACULTE DES SCIENCES DE MONASTIR système,d’une classe ou d’un composant tel qu’un utilisateur extérieur le voit. Il scinde lafonctionnalité du système en unités cohérentes, les cas d’utilisation, ayant un sens pour lesacteurs. Les cas d’utilisation permettent d’exprimer le besoin des utilisateurs d’un système, ilssont donc une vision orientée utilisateur de ce besoin au contraire d’une vision informatique. Il ne faut pas négliger cette première étape pour produire un logiciel conforme aux attentesdes utilisateurs. Pour élaborer les cas d’utilisation, il faut se fonder sur des entretiens avec lesutilisateurs. Ce diagramme se compose de deux éléments : Projet de fin d’étude 13 2010
  • 14.
     Acteur :Unacteur est l’idéalisation d’un rôle joué par une personne externe, un processus ou une chose qui interagit avec un système. Il se représente par un petit bonhomme.  Cas d’utilisation :Un cas d’utilisation est une unité cohérente représentant une fonctionnalité visible de l’extérieur. Un cas d’utilisation modélise donc un service SITE WEB DYNAMIQUE : LOCATION DE VOITURE rendu par le système, sans imposer le mode de réalisation de ce service. Dans notre cas le système d’une agence de location de voiture en ligne possède deux acteurs : le client (internaute) et le webmaster (administrateur du site) et un ensemble des cas d’utilisations qui représente les différentes fonctionnalités du système. Après avoir déterminé les différents acteurs, nous avons procédé à la modélisation du comportement du site vis-à-vis des différents acteurs : Utiliser composant interface client WebMaster Client Utiliser composant administrateur FACULTE DES SCIENCES DE MONASTIR Figure 2 :Cas d’utilisation globale Nous allons par la suite détailler les deux diagrammes de cas d’utilisation relatifs au client et à l’administrateur. Projet de fin d’étude 14 2010
  • 15.
    3.1.1. Côté Client: Le diagramme de cas d’utilisation du côté client montre tous les services du système que le client peut utiliser. SITE WEB DYNAMIQUE : LOCATION DE VOITURE FACULTE DES SCIENCES DE MONASTIR Figure 3 :Cas d’utilisation coté client Projet de fin d’étude 15 2010
  • 16.
    3.1.2. Côté Webmaster: Le diagramme de cas d’utilisation du côté Webmaster montre tous les services du système destinés à l’administrateur. SITE WEB DYNAMIQUE : LOCATION DE VOITURE FACULTE DES SCIENCES DE MONASTIR Figure 4 : Cas d’utilisation coté administrateur Projet de fin d’étude 16 2010
  • 17.
    3.2. Diagrammes deséquence : Le diagramme de séquence montre des interactions entre objets selon un point de vue temporel. Ce type dediagramme sert à modéliser les aspects dynamiques des systèmes temps SITE WEB DYNAMIQUE : LOCATION DE VOITURE réels et des scénarios complexesmettant en œuvre peu d'objets. Dans ce type de diagrammes, l'accent est mis sur la chronologie des envois de messages. Lareprésentation se concentre sur l'expression des interactions et non pas sur l'état ou le contexte des objets. Ce type de diagramme est usuellement utilisé pour illustrer les diagrammes de cas d'utilisation. Dans ce qui suit, nous présenterons les scénarios des principaux cas d’utilisations des deux côtés : côté client et côté Webmaster. 3.2.1. Côté Client : i. Consultation de la page d’accueil : page d'acceuil FACULTE DES SCIENCES DE MONASTIR client 1:demande Le client demande la page d'acceuil 2:affiche le système affiche la page d'acceuil Figure 5 : Diagramme de séquence pour la consultation de la page d'accueil. Projet de fin d’étude 17 2010
  • 18.
    ii. La recherche des voitures disponibles, Réservation et Paiement : SITE WEB DYNAMIQUE : LOCATION DE VOITURE FACULTE DES SCIENCES DE MONASTIR Figure 6 : Diagramme de séquence de la réservation d’une voiture Projet de fin d’étude 18 2010
  • 19.
    3.2.2. Côté Webmaster: i. Diagrammede séquence d’authentification du l’administrateur : Pour que l'administrateur gère les différents stockages de site, il faut authentifier. SITE WEB DYNAMIQUE : LOCATION DE VOITURE FACULTE DES SCIENCES DE MONASTIR Figure 7 : Diagramme de séquence d'authentification de l'administrateur du site ii. Diagramme de séquence d’ajout d’une voiture : Ce diagramme décrit les différentes taches que l'administrateur va suivre pour ajouter une véhicule à leur base de données Projet de fin d’étude 19 2010
  • 20.
    . SITE WEB DYNAMIQUE : LOCATION DE VOITURE Figure 8 : Diagramme de séquence d'ajout d'une voiture iii. Diagramme de séquence desuppression d’une voiture : Ce diagramme décrit les différentes tâches que le Webmaster va suivre pour supprimer une voiture de la base de données. FACULTE DES SCIENCES DE MONASTIR Figure 9 : Diagramme de séquence de suppression d'une voiture Projet de fin d’étude 20 2010
  • 21.
    3.3. Diagramme declasses : Le diagramme de classes est considéré comme le plus important de la modélisation orientéeobjet, il est le seul obligatoire lors d’une telle modélisation. Alors que le diagramme de cas d’utilisation montre un système du point de vue des SITE WEB DYNAMIQUE : LOCATION DE VOITURE acteurs,le diagramme de classes en montre la structure interne. Il permet de fournir une représentationabstraite des objets du système qui vont interagir ensemble pour réaliser les cas d’utilisation. Il s’agit d’une vue statique car on ne tient pas compte du facteur temporel dans le comportement du système. Les principaux éléments de cette vue statique sont les classes et leurs relations : association, généralisation et plusieurs types de dépendances, telles que la réalisation et l’utilisation.  Les classes : Une classe est la description formelle d’un ensemble d’objets ayant une sémantique et des caractéristiques communes.  Relations entre classes : Une association est une relation entre deux classes (association binaire) ou plus (association n-aire), qui décrit les connexions structurelles entre leurs instances. Une association indique donc qu’il peut y avoir des liens entre des instances des classes associées. FACULTE DES SCIENCES DE MONASTIR Après l’étude de notre système un ensemble d’objets qui ont été recensés permettant en effet de dégager le diagramme de classes.Dans ce qui suit la Figure10 présentera le diagramme de classes de notre site. Projet de fin d’étude 21 2010
  • 22.
    SITE WEB DYNAMIQUE: LOCATION DE VOITURE FACULTE DES SCIENCES DE MONASTIR Figure 10 : Diagramme de classe de l'agence de location de voiture en ligne Projet de fin d’étude 22 2010
  • 23.
    Pour pouvoir passerdu diagramme de classes au modèle relationnel un ensemble de règles doivent être appliqué. Les règles de passage du modèle relationnel utilisées sont les suivantes :  Les classes du domaine désignées comme persistances deviennent des tables. SITE WEB DYNAMIQUE : LOCATION DE VOITURE  Certains attributs deviennent des colonnes des tables.  Lorsque l’association a un lien de type (1,1) ou (0,1), il y a migration des clefs.  Lorsque l’association présente les cardinalités (*, n) et (*, m) où m représente 0 ou 1, elle est traduite par une table dont la clef primaire est la concaténation des identifiants des objets participant à l’association.  Si un objet hérite d’un autre, il est représenté par une table ayant la même clef primaire de son père, les mêmes attributs, plus les attributs, qui lui sont propres.  Les opérations n’existent pas dans le modèle relationnel. En appliquant ces règles, nous obtenons le modèle relationnel suivant : FACULTE DES SCIENCES DE MONASTIR Projet de fin d’étude 23 2010
  • 24.
    FACULTE DES SCIENCESDE MONASTIR SITE WEB DYNAMIQUE : LOCATION DE VOITURE 2010 Projet de fin d’étude Figure 11: Modèle physique de données 24
  • 25.
    4. Conclusion Dans ce chapitre nous avons présenté les exigences et les besoins des différents protagonistes ainsi que leur interactions avec le système et avec les autre utilisateurs à travers les cas d’utilisations et des scénarios pour mieux comprendre le rôle, les actions et les droits de SITE WEB DYNAMIQUE : LOCATION DE VOITURE chaque acteur dans notre site Web. FACULTE DES SCIENCES DE MONASTIR Projet de fin d’étude 25 2010
  • 26.
    4 SITE WEB DYNAMIQUE : LOCATION DE VOITURE CHAPITRE …………………………………………………………………………………………………………….. Langages et Outils de Développement. 1. Présentation du Web : 1.1. Site web : Ensemble de pages web hyperliées entre elles,appartenant à un même serveur web et mises en ligne à uneadresse Web. 1.2. Qu'est-ce qu'un site statique : FACULTE DES SCIENCES DE MONASTIR On entend par page statique, non pas une page sans mouvements ou sans animations, mais une page visible telle qu'elle a été conçue. Ces pages peuvent présenter toute forme de contenu, animations flash, images, musique, vidéo etc... Mais elles sont toujours présentées de la même façon. Elles ne changent pas et c'est en ce sens qu'elles sont statiques. 1.3. Qu'est-ce qu'un site dynamique : En opposition aux pages statiques, les pages dynamiques permettent de présenter les informations de différentes manières selon l'interaction avec le visiteur. Les pages sont alors construites "à la volée" grâce à une programmation conçue par le Projet de fin d’étude 26 2010
  • 27.
    webmaster. Le contenuest issu d'une base de données en fonction de critères établis par l'internaute 1.4. Comment choisir si une page est statique ou dynamique? Tout d'abord il convient de déterminer le rôle de la page. Tout système d'interaction avec le SITE WEB DYNAMIQUE : LOCATION DE VOITURE visiteur nécessitera une partie dynamique. Pour un système de mise à jour, il conviendra de réfléchir aux fréquences des mises à jour. Si le contenu ne change peu ou qu'une fois à l'année, il n'est pas nécessaire de passer par des pages dynamiques. Une intervention ponctuelle du webmaster peut très bien convenir. 1.5. Quels sont les avantages et les inconvénients des deux méthodes? L'utilisation des pages dynamiques est plus souple pour l'évolution du site mais nécessite plus de temps de travail pour laprogrammation. En opposition, les pages statiques sont plus "figées" mais plus simples à réaliser. 1.6. Page web : Ressource du World Wide Web conçue pour êtreconsultée par des visiteurs à l'aide d'un navigateur Web. 1.7. Hyperlien ou lien hypertexte: FACULTE DES SCIENCES DE MONASTIR Référence dans un systèmehypertexte permettant de passer automatiquement d'undocument consulté à un document lié. 1.8. Adresse Web ou URI (URL) : Référence universelle d'une ressource sur le web (et plus encore), de la forme : protocole://serveur:port/chemin#ancre?params 1.9. Serveur Web: Ensemble machine et logiciel hébergeant despages web Projet de fin d’étude 27 2010
  • 28.
    2. Comment créerune application Web avec PHP/MySQL …? De nombreuses applications Web reposent sur l'utilisation de bases de données (paniers de commandes, forums, ...). Les bases de données sont utilisées dans les applications WEB pour permettre de stocker des SITE WEB DYNAMIQUE : LOCATION DE VOITURE données nécessaires à l'application. Si par exemple un site vitrine de type site d'entreprise n'aura nul besoin de base de données, car il ne sert qu'à présenter des informations, un site marchand devra stocker ses produits dans une base de données et mettre à jour les quantités pour un produit, en dynamique, après l'achat effectué par un de ses clients. Une application Web en PHP/MySQL repose sur une architecture client-serveur mettant en jeu trois acteurs (Figure 12) :  un serveur HTTP (ou serveur Web) permettant l'exécution de scripts PHP,  un serveur de bases de données MySQL,  un client HTTP (navigateur). Le client émet une requête HTTP. Le serveur Web la reçoit et transmet une réponse au client. Lorsque la réponse nécessite l’interrogation d’une base de données, une interface de programmation est utilisée pour communiquer avec la base. FACULTE DES SCIENCES DE MONASTIR Figure 12 : architecture client-serveur Projet de fin d’étude 28 2010
  • 29.
    2.1. Qu'est-ce quePHP ? PHP est un l'un des langages de script les plus actifs sur le Web. Il permet de créer principalement des pages Web HTML mais aussi d'autres types de contenu comme des images, des animations Flash, des documents PDF, etc. PHP peut être utilisé soit comme un langage de script répondant à des besoins simples et à SITE WEB DYNAMIQUE : LOCATION DE VOITURE court terme (c'est ce quil'a fait connaître), soit comme un langage de programmation complexe permettant de mettre en place des applicationsd'entreprise (programmation orientée objet, design patterns etc.). 2.2. Qu'est-ce que MySQL ? SQL signifie« Structured Query Language » c'est-à-dire Langage d'interrogation structuré.En fait SQL est un langage complet de gestion de bases de données relationnelles.Il a été conçu par IBM dans les années 70. Il est devenu le langagestandard des systèmes de gestion de bases de données (SGBD) relationnelles(SGBDR). C'est à la fois :  un langage d'interrogation de la base (ordre SELECT)  un langage de manipulation des données (LMD; ordres UPDATE, INSERT,DELETE)  un langage de définition des données (LDD ; ordres CREATE, ALTER, DROP), FACULTE DES SCIENCES DE MONASTIR  un langage de contrôle de l'accès aux données (LCD ; ordres GRANT,REVOKE). Le langage SQL est utilisé par les principaux SGBDR : DB2, Oracle,Informix, Ingres, RDB,... Chacun de ces SGBDR a cependant sa propre variantedu langage. Ce support de cours présente un noyau de commandesdisponibles sur l'ensemble de ces SGBDR, et leur implantation dans OracleVersion 7. 2.3. Le langage HTML : HTML est le langage universel utilisé pour communiquer sur le Web. Votre information sera ainsi transportée sur cette gigantesque toile de réseaux interconnectés qu'est Internet, pour Projet de fin d’étude 29 2010
  • 30.
    aboutir sur l'ordinateurde votre lecteur grâce à un programme appelé navigateur ou browser. Le logiciel que l'on appelle un browser vous permet de surfer sur le Net et d'afficher sur votre écran les "pages" qu'il a interceptées. Il y a, hélas, beaucoup de marques et de types de browsers différents. Des simples, des archaïques ou des sophistiqués... Les plus connus sont Netscape Navigator et Internet Explorer de Microsoft mais il en existe beaucoup d'autres. SITE WEB DYNAMIQUE : LOCATION DE VOITURE Chaque browser a sa propre façon de travailler. 2.4. Une feuille de style : Une feuille de style est un document numérique qui va pouvoir spécifier toutes les caractéristiques de mise en forme du document lié à la balise à laquelle elle s'applique. 2.5. JavaScript : JavaScript est un langage de scripts qui incorporé aux balises Html, permet d'améliorer la présentation et l'interactivité des pages Web. Javascript est donc une extension du code Html des pages Web. Les scripts, qui s'ajoutent ici aux balises Html,peuvent en quelque sorte être comparés aux macros d'un traitement de texte. Ces scripts vont être gérés et exécutés par le browser lui-même sans devoir faire appel aux ressources duserveur. Ces instructions seront donc traitées en direct et surtout sans retard par le navigateur. FACULTE DES SCIENCES DE MONASTIR 2.6. Le XML : XML (Extensible Markup Language) est un langage de balisage qui permet la création de documents structurés. Vous pouvez le considérer comme une généralisation de HTML vous permettant de définir des balises. XML dérive du langage SGML (Standard Generalized Markup Language). Il permet, comme celui-ci, de définir des ensembles de balises et les relations qui existent entre eux. Projet de fin d’étude 30 2010
  • 31.
    3. Les outilsde développement : 3.1. XAMPP : XAMPP est un ensemble de logiciels permettant de mettre en place facilement un serveur Web, un serveur FTP et un serveur de messagerie électronique. Il s'agit d'une distribution de logiciels libres (XApacheMySQLPerlPHP) offrant une bonne souplesse d'utilisation, réputée SITE WEB DYNAMIQUE : LOCATION DE VOITURE pour son installation simple et rapide. Ainsi, il est à la portée d'un grand nombre de personnes puisqu'il ne requiert pas de connaissances particulières et fonctionne, de plus, sur les systèmes d'exploitation les plus répandus. 3.2. Adobe DreamWeaver CS3 : Adobe Dreamweaver CS3est un éditeur HTML professionnel destiné à la conception, aucodage et au développement de sites, de pages et d'applications Web. Quel que soitl'environnement de travail utilisé (codage manuel HTML ou environnement d'édition visuel),Dreamweaver propose des outils qui vous aideront à créer des applications Web. Les fonctions d'édition visuelle de Dreamweaver vous permettent de créer rapidement des pagessans rédiger une seule ligne de code. Vous pouvez afficher tous les éléments ou actifs de votre siteet les faire glisser directement d'un panneau convivial dans un document. 3.3. Mozilla Firefox : FACULTE DES SCIENCES DE MONASTIR Mozilla Firefox est un navigateur Web, développé et distribué par la Mozilla Foundation aidée de centaines de bénévoles grâce aux méthodes de développement du logiciel libre/open source et à la liberté du code source. 3.4. Adobe Fireworks CS3 : Adobe Fireworks CS3est la solution de conception et de production de graphiques Webprofessionnels. Il s’agit du premier environnement de production permettant de faire face et derésoudre les défis posés aux concepteurs et aux développeurs de graphiques Web.Créez, modifiez et animez des graphismes Web avec Fireworks, ajoutez des fonctions d’interactivitéavancées et optimisez les images dans un environnement professionnel. Dans Projet de fin d’étude 31 2010
  • 32.
    Fireworks, vouspouvez créeret modifier des graphique bitmap et vectoriels dans une seule application. Tout resteentièrement modifiable, à tout moment. En outre, vous pouvez automatiser vos procédures detravail pour faire face aux exigences de longues mises à jour et modifications. SITE WEB DYNAMIQUE : LOCATION DE VOITURE 3.5. Power AMC Designer : PowerAMC désigner est un logiciel de modélisation. Il permet de modéliser les traitements informatiques et leurs basesdedonnées associées. Créé par SDP sous le nom AMC*Designor, racheté par Powersoft, ce logiciel est produit par Sybase depuis le rachat par cet éditeur en 1995. FACULTE DES SCIENCES DE MONASTIR Projet de fin d’étude 32 2010
  • 33.
    5 SITE WEB DYNAMIQUE : LOCATION DE VOITURE CHAPITRE …………………………………………………………………………………………………………….. Réalisation du projet. 1. Introduction : Dans cette partie nous traitons les différents détails liés à l’implémentation et audéveloppement de l’application déjà conçue et modélisée dans la partie précédente. Nous exposons en premier lieu le cycle de vie utilisé dans le développement de notre site, en deuxième partie nous présentons le diagramme de déploiement de notre système. Enfin nous FACULTE DES SCIENCES DE MONASTIR allons illustrer par des imprimes écrans la description du travail réalisé, ainsi que l’environnement matériel et logiciel qui fera l’objet de la dernière partie de ce dernier chapitre. 2. Description de cycle de vie : Plusieurs modèles de cycle de vie peuvent être appliqués pour réaliser un projet informatique et cela en fonction de son type : modèle en V, modèle en spirale, modèle en cascade etc. Projet de fin d’étude 33 2010
  • 34.
    Pour mener àbien notre site, on a opté le paradigme objet au niveau de la conception. On a besoin de développer des prototypes qui ont été améliorés au fur et à mesure pour arriver à la version finale. En outre, les négociations avec le client ont été basées sur les interfaces. Il se trouve alors que le modèle le plus approprié pour l’élaboration de ce PFE est le RAD (Rapid Application SITE WEB DYNAMIQUE : LOCATION DE VOITURE Developement). Le modèle RAD est basé essentiellement sur la réalisation de prototype, mené conjointement avec le client, cette approche est supportée par beaucoup des outils RAD (Rapid Aided Design). La phase de prototypage débouche sur une interface validée par le client. L’outil génère des squelettes de fonctions de classes. le comportement de chaque objet de l’interface est ensuite décrit dans un langage approprié et ses fonctionnalités sont programmés. RAD = Spirale + Orienté objet + IHM 3. Déploiement de l’application : Le déploiement est l’étape qui permet de mettre l’application en ligne. Pour réaliser cette tâche, nous avons choisi l’architecture présentée dans la Figure 13. Il fallait tout d’abord créer FACULTE DES SCIENCES DE MONASTIR un projet de déploiement qui servira pour le déploiement de l’application. Le schéma si dessous représente le diagramme de dépoilement de notre système : Projet de fin d’étude 34 2010
  • 35.
    SITE WEB DYNAMIQUE: LOCATION DE VOITURE Figure 13 : Diagramme de déploiement 4. Système de gestion de base de données Pour implémenter notre base de données, nous avons utilisé phpmyAdmin comme SGBD (Système de gestion de base de données). PhpmyAdmin est un SGBD relationnel. C’est un logiciel libre. Il est caractérisé par sa rapidité et sa fiabilité. Il a été développé à l’origine pour gérer de très grandes bases de données. FACULTE DES SCIENCES DE MONASTIR 5. Travail réalisé : Nous présentons dans cette partie quelques interfaces de notre site web de l’agence de location de voiture. 5.1. Coté Client (internaute) : 5.1.1. Page d’Accueil : Devant la page d’accueil l’internaute a le choix de consulter les rubriques, voir les voitures de l’agence, voir les différents services présentés par le site, voir les voitures disponibles pour la réservation. Projet de fin d’étude 35 2010
  • 36.
    SITE WEB DYNAMIQUE: LOCATION DE VOITURE Figure 14: Page d'accueil FACULTE DES SCIENCES DE MONASTIR 5.1.2. La phase de réservation d’une voiture par des illustrations : Lorsque le client visite la page d’accueil il remarque la présence d’un formulaire pour spécifier les critères de sa recherche (la date dont la quelle il veut effectuer la réservation et la classe de la voiture souhaitée), ce qui illustre la figure suivante Projet de fin d’étude 36 2010
  • 37.
    SITE WEB DYNAMIQUE: LOCATION DE VOITURE Figure 15 :Saisie des critères de la recherche En cliquant sur le bouton Recherche une consultation de la base de données s’effectue par une requête de sélectiondont la condition les valeurs saisies, puis le résultat de notre recherche s’affiche dans une autre page comme vous voyez dans la figure suivante. FACULTE DES SCIENCES DE MONASTIR Projet de fin d’étude 37 2010
  • 38.
    SITE WEB DYNAMIQUE: LOCATION DE VOITURE FACULTE DES SCIENCES DE MONASTIR Figure 16 : Les voitures disponibles pour la réservation Dans cette page on voit le résultat de la recherche une liste de voitures avec leurs critères et on voit aussi un bouton , en cliquant sur cette bouton le choix de la voiture à réserver est effectué et le client va remplir une fiche d’information personnelle avant de terminer sa réservation. Projet de fin d’étude 38 2010
  • 39.
    SITE WEB DYNAMIQUE: LOCATION DE VOITURE FACULTE DES SCIENCES DE MONASTIR Figure 17 : Saisie des informations du client Après la saisie de ses informations personnelles et le nombre de jours souhaité pour la locationet en validant, le client va passer à la phase de paiement. Le client va à une page qui contient le net à payer et un formulaire à remplir concernant les informations de paiement dont Projet de fin d’étude 39 2010
  • 40.
    le client varemplir soigneusement, cette phase est la phase la plus importante dans la réservation. Une réservation n’est validée qu’après le paiement. Donc la phase de paiement est obligatoire pour effectuer une réservation. SITE WEB DYNAMIQUE : LOCATION DE VOITURE FACULTE DES SCIENCES DE MONASTIR Figure 18 : Phase de paiement Cette page (Figure 18) est la page de paiement. Après un paiement réussit, le client atteint une page qui contient tous les informations concernant la réservation qui permet au client d’imprimer son bon de livraison via le bouton imprimer Projet de fin d’étude 40 2010
  • 41.
    FACULTE DES SCIENCESDE MONASTIR SITE WEB DYNAMIQUE : LOCATION DE VOITURE 2010 Projet de fin d’étude Figure 19 : Bon de Livraison 41
  • 42.
    Après l’impression deson bon de livraison la réservation s’est effectuée avec succès et tout est terminé pour le client. On passe alors au côté administrateur qui est le gérant de ce site. 5.2. Coté Administrateur (Webmaster) : SITE WEB DYNAMIQUE : LOCATION DE VOITURE 5.2.1. Authentification de l’administrateur : Pour pouvoir effectuer ses fonctionnalités ,l’administrateur doit s’authentifier en saisissant un Login et un mot de passe. Cette authentification est obligatoire pour passer en mode administration. Après vérification de login et de mot de passe, on passe à la page d’administration. FACULTE DES SCIENCES DE MONASTIR Figure 20 : Page d’authentification L’administrateur saisie son login et sa mot de passe. Projet de fin d’étude 42 2010
  • 43.
    5.2.2. Page d’administration: Après une authentification réussite, l’administrateur passe à la page d’administration. SITE WEB DYNAMIQUE : LOCATION DE VOITURE Figure 21 : Page d’Administration A partir de cette page l’administrateur peut gérer son site, il effectue toutes ses opérations : FACULTE DES SCIENCES DE MONASTIR  Gérer les voitures :  Ajouter une voiture.  Supprimer une voiture.  Modifier les informations d’une voiture.  Gérer les réservations :  Ajouter une réservation.  Annuler une réservation.  Modifier les informations d’une réservation Projet de fin d’étude 43 2010
  • 44.
     Gérer lesclients :  Ajouter un client.  Supprimer un client.  Modifier les informations d’un client.  Gérer les entretiens des voitures. SITE WEB DYNAMIQUE : LOCATION DE VOITURE 6. Conclusion : Ce chapitre a pour objectif de présenter les différents aspects pratiques de l’application. Malgré les difficultés lors de langage de programmation PHP et de la base de donnés qu’on a utilisé dans notre application, nous avons pu finalement modéliser la partie conceptuelle de notre site. A cette étape la réalisation du projet devient claire suivant la démarche que nous avons suivie. . FACULTE DES SCIENCES DE MONASTIR Projet de fin d’étude 44 2010
  • 45.
    Conclusion SITE WEB DYNAMIQUE : LOCATION DE VOITURE Générale …………………………………………………………………………………………………………….. Au cours de ce projet, nous avons étudié un secteur d’activité très intéressant : c’est celui du service de location des voitures en ligne. L’objectif escompté par ce présent travail est de concevoir, de développer un site web pour une agence de location des voitures en ligne. En achevant ce rapport, il est indispensable de signaler les aspects bénéfiques de ce projet :  Sur le plan méthodologique, il a permis de mieux maîtriser le langage de modélisation UML. FACULTE DES SCIENCES DE MONASTIR  Sur le plan pratique, nous avons été confrontés à la gestion d’un projet depuis la phase d’analyse jusqu’à l’implémentation en passant par la conception et la réalisation. Il nous a permis de faire de nouveaux contacts avec plusieurs personnes s’impliquant de près ou de loin aux nouvelles technologies et de côtoyer le monde professionnel. Projet de fin d’étude 45 2010
  • 46.
    Annexe SITE WEB DYNAMIQUE : LOCATION DE VOITURE …………………………………………………………………………………………………………….. Dictionnaire de donnée Nom Signification Type num_matr Numéro de matricule de la voiture Alphanumérique marque La marque de la voiture Texte modele Le modèle de la voiture Texte nb_place Le nombre de places de la voiture Numérique puissance La puissance de la voiture Numérique consommation La consommation de la voiture Numérique couleur Le couleur de la voiture Texte Num_Cl Numéro du client Alphanumérique nom_Cl Nom du client Texte prenom_Cl prénom du client Texte FACULTE DES SCIENCES DE MONASTIR adresse_Cl adresse du client Texte email_Cl E-mail du client Texte num_tel_Cl Numéro du téléphone du client Numérique dt_Naiss_Cl La date de naissance du client Date code_entretien Le code de l'entretien de la voiture Alphanumérique nom_entret Nom de l'entretien Texte code_service Le code de service fournit Alphanumérique nom_service Le nom de service Texte prix_service Le prix de service Numérique taux_remise Le taux de remise selon la catégorie Numérique date_debut_serv La date du début du service Date Projet de fin d’étude 46 2010
  • 47.
    heure_deb_serv L'heure du début de service Heure nb_jours Le nombre des jours de la location Numérique code_reservation Le code de la réservation Alphanumérique date_reservation La date de réservation d'une voiture Date nb_jours Le nombre de jours pour l la réservation Numérique heure_réservation L'heure de début réservation Heure SITE WEB DYNAMIQUE : LOCATION DE VOITURE code_saison Le code de la saison de location Alphanumérique libelle_saison Libellé de la saison de réservation Texte prix_service Le prix de service numérique code_catg_V Le code de la catégorie d'une voiture Alphanumérique libelle_Catg_V La libellé de la catégorie Texte prix Le prix de location par jours Numérique FACULTE DES SCIENCES DE MONASTIR Projet de fin d’étude 47 2010
  • 48.
    BIBLIOGRAPHIE SITE WEB DYNAMIQUE : LOCATION DE VOITURE ………………………………………………………………………………………………………………… BEN RHOMDHAN Lotfi (2009). Support de cours de bases de données. Laurent AUDIBERT, Base de Données et Langage SQL Sylvie Vauthier, (2009) PHP : Le tutoriel pour grands débutants pressés WEBOGRAPHIE ………………………………………………………………………………………………………………… FACULTE DES SCIENCES DE MONASTIR www.developpez.com www.phpcs.com www.xampp.com www.code-sources.com www.wikipedia.com Projet de fin d’étude 48 2010