GA
COMPRESSEURS ROTATIFS A
VIS LUBRIFIEES..
EMALEU Théophile
Maintenance Electrolyse
Octobre 2018
14/09/2022
2
AGENDA
1. Safety share ………………………………………………………...……. 05 min
2. Modules Généralités et Circuit d’air ……………………………...…. 02 H
3. Pause café ……………………………………………………………...... 30 min
4. Module Circuit d’huile ………………………………………………….. 55 min
5. Pause déjeuner ………………………………………………………….. 01H
6. Modules Régulation, circuit électrique & maintenance ………… 01H
7. Modules Diagnostiques & Recherche de défauts ………….......... 02H30
SAFETY SHARE
mercredi 14 septembre 2022
4
GENÉRALITÉS
Un compresseur mécanique est un organe mécanique destiné à
augmenter la pression d’un gaz et donc son énergie.
Les deux grandes familles qui caractérisent les compresseurs en
fonction des techniques de compression sont:
 Les compresseurs dynamiques (Turbocompresseurs pour gros
débit)
 Les compresseurs volumétriques (Piston, Spirale, Vis, Lobes,
Palettes…)
mercredi 14 septembre 2022
5
GÉNÉRALITÉS
1. DEFINITION
Un souffle
de progrès
Atlas Copco
Compresseurs
EJECTEUR RADIAL AXIAL
DYNAMIQUES
PALETTE ANNEAU
LIQUIDE
AVIS ASPIRALES ALOBES ROOTS
ROTATIF
SIMPLE ACROSSE ALABYRINTHE ADIAPHRAGME
ALTERNATIF
VOLUMETRIQUES
COMPRESSEURS
TECHNIQUES DE COMPRESSION
mercredi 14 septembre 2022
6
GÉNÉRALITÉS
 Un compresseur volumétrique se caractérise par l’encapsulation, ou
emprisonnement du fluide qui le traverse dans un volume fermé qui est réduit
progressivement. Un retour de ce fluide dans le sens des pressions
décroissantes y est empêché par la présence d’une ou plusieurs parois
mobiles.
 Le compresseur à vis lubrifiée est un compresseur volumétrique comportant
deux vis synchronisées contre rotatives qui permettent de comprimer le
fluide. Les vis synchronisées n’entrent pas en contact l’une avec l’autre.
L’huile utilisée dans ces compresseurs sert surtout à l’étancheité, mais aussi à
la lubrification et au refroidissement. Ils peuvent être mono-étagés ou à
plusieurs étages. Si l’huile est trop chaude, elle n’est plus assez visqueuse pour
garantir l’étancheité et la lubrification. Elle a donc besoin d’être refroidie.
mercredi 14 septembre 2022
7
GÉNÉRALITÉS
A. COMPRESSEUR VOLUMETRIQUE
 Il s’agit des compresseurs volumétriques à vis à
injection d’huile mono-étagés entraînés par un
moteur électrique. Les compresseurs sont refroidis
par air.
 Les compresseurs GA Workplace sont enfermés
dans un capotage insonorisant. Ils sont contrôlés
par le régulateur Elektronikon Atlas Copco. Ce
module de contrôle est monté sur la porte de
droite. Une armoire électrique abritant le
démarreur des moteurs se trouve derrière ce
panneau.
mercredi 14 septembre 2022
8
GÉNÉRALITÉS
B. CAS DES COMPRESSEURS GA
mercredi 14 septembre 2022
9
GÉNÉRALITÉS
C. VUES D’ENSEMBLES
mercredi 14 septembre 2022
10
GÉNÉRALITÉS
C. VUES D’ENSEMBLES
GA55, GA75 ou encore GA55 VSD – FF.
Que signifie ces sigles? A quoi renvoie ces lettres et chiffre?
GA 55 10 VSD – FF W
G: Compresseur à vis
A: à injection d’huile mono-étagé
R: bi-étagé.
Puissance électrique du moteur en KW
Moteur entrainé par variateur de vitesse
(variable system drive)
Full Feature. Compresseur avec sécheur intégré
Apparait si compresseur refroidi par eau
mercredi 14 septembre 2022
11
Pression maximale en bar.
GÉNÉRALITÉS
D. DÉSIGNATION
GÉNÉRALITÉS
Filtres
d’aspiration
Vanne
d’admission
Elément de
compression
Clapet anti-
retour
Séparateur
air/huile
Moteur
Refroidisseur
Clapet d’arrêt
d’huile
Filtres à huile
Air
Huile
Refroidisseur
d’air
Refroidisseur
d’huile
Vanne
thermostatique
Soupape à
pression mini
Circuit d’air
Circuit d’huile
mercredi 14 septembre 2022
12
Mélange
air/huile
E. DIAGRAMME DE FONCTIONNEMENT GÉNÉRAL
CIRCUIT D’AIR
mercredi 14 septembre 2022
13
Clapet d’arrêt
d’huile
Filtres
d’aspiration
Vanne
d’admission
Elément de
compression
Clapet anti-
retour
Séparateur
air/huile
Moteur
Refroidisseur
Filtres à huile
Air
Huile
Refroidisseur
d’air
Refroidisseur
d’huile
Vanne
thermostatique
Soupape à
pression mini
Circuit d’air
Circuit d’huile
mercredi 14 septembre 2022
14
CIRCUIT
D’AIR
1. DIAGRAMME SIMPLIFIE
Mélange air/huile
Air ambiant aspirée
Air compressé humide
Vp
Ca
Co
IV
CV
AR
E
AV
MT
mercredi 14 septembre 2022
15
CIRCUIT
D’AIR
2. CIRCULATION D’AIR (Sans option FF)
L’élément compresseur (E) comprime l’air aspirée via le filtre à air (AF) et la
vanne d’admission (IV) ouverte. L’air comprimé et l’huile pénètrent dans le
réservoir d’air/séparateur d’huile (AR) en passant par le clapet anti-retour
(CV). L’air est refoulé à travers la vanne de sortie (AV) via la soupape à
minimum de pression (Vp) et le refroidisseur d’air (Ca).
Le refroidisseur d’air comprend un séparateur d’eau.
Sur les compresseurs Full-Features (FF) l’air passe à travers un sécheur d’air
avant d’être refoulé via la vanne de sortie (AV).
Il se compose des éléments suivants :
• Filtres à air - Vanne d’admission - Elément compresseur - Un clapet
anti-retour - Réservoir séparateur d’air - Un clapet à minimum de
pression - Refroidisseur d’air - Purgeur des condensat
mercredi 14 septembre 2022
16
CIRCUIT
D’AIR
3. PRINCIPE GENERAL
Le filtre à air a pour fonction d’empêcher les particules de
poussières d’acceder à la chambre de compression.
 L’efficience du filtre est de :
• 98 % pour les particules supérieures ou égales à 1 μm
• 99.5 % pour les particules supérieures ou égales à 2 μm
• 99.9 % pour les particules supérieures ou égales à 3 μm
 Deux étages de filtration :
– La première par action cyclonique et l’élément filtre
– La seconde filtration à travers l’élément de sécurité.
 Cette filtration à double étage est souhaitable pour les
milieux poussièreux. La frèquence de changement peut
être étendue en cas d’un mileu industriel normal.
mercredi 14 septembre 2022
17
CIRCUIT
D’AIR
A. FILTRE A AIR
La vanne d’admission a pour rôle d’assurer la régulation de la pression de
sortie du compresseur en permettant à l’air d’entrée dans la chambre de
compression pendant la charge et de fermer l’admission lors de la mise en
décharge en fonction des réglages préétablies à l’aide du régulateur
ELEKTRONIKON.
• TYPE
Nous utilisons principalement 02 types,
mais il en existe beaucoup d’autres:
• Le clapet de charge standard
• Le déchargeur (GA55+ ou
GA55API0)
• Volet d’admission (ZR400…)
• Tête d’admission (GR…)
mercredi 14 septembre 2022
18
CIRCUIT
D’AIR
B. VANNE D’ADMISSION
Cette vanne d’admission de
type TOR fonctionnement tout
simplement comme un vérin
simple effet à rappel par
ressort. C’est donc un appareil
normalement fermé (NF) :
mercredi 14 septembre 2022
19
NB : Au repos, Le clapet reste
fermé sous l’action du ressort
Clapet
Ressort de
rappel
Piston
Soupape de
décharge
Electrovanne
CIRCUIT
D’AIR
a) CLAPET DE CHARGE STANDARD
Piston
Soupape de
décharge
Clapet
Tige et écrou
du Piston
Joint couvercle
bague
Corps
Nous constatons que cet
appareil lui aussi TOR est de
type normalement ouvert
(NO). C’est-à-dire au repos le
clapet est ouvert.
NB : Si on interrompt l’air de
pilotage, le clapet reste ouvert
(Bon à savoir)
mercredi 14 septembre 2022
20
CIRCUIT
D’AIR
b) LE DECHARGEUR
 PRINCIPE DE FONCTIONNEMENT
o L’admission :
Durant la charge, le volume entre deux
filets est rempli par l’air. L’admission
s’achève lorsque les arrêtes extérieures
dépassent le port de refoulement
o La compression :
La compression est dû aux cavités qui
deviennent de plus en plus petites. Le
refoulement débouche lorsque les
arrêtes dépassent le port de
refoulement. L’air est repoussé vers la
sortie.
Port
d’admission
mercredi 14 septembre 2022
21
CIRCUIT
D’AIR
C. ELEMENT COMPRESSEUR
Port de
refoulement
mercredi 14 septembre 2022
22
CIRCUIT
D’AIR SIMULATION DE LA COMPRESSION
Port de
refoulement
mercredi 14 septembre 2022
23
CIRCUIT
D’AIR SIMULATION DE LA COMPRESSION
Port de
refoulement
mercredi 14 septembre 2022
24
CIRCUIT
D’AIR SIMULATION DE LA COMPRESSION
Port de
refoulement
mercredi 14 septembre 2022
25
CIRCUIT
D’AIR SIMULATION DE LA COMPRESSION
Port de
refoulement
mercredi 14 septembre 2022
26
CIRCUIT
D’AIR SIMULATION DE LA COMPRESSION
Port de
refoulement
mercredi 14 septembre 2022
27
CIRCUIT
D’AIR SIMULATION DE LA COMPRESSION
Port de
refoulement
mercredi 14 septembre 2022
28
CIRCUIT
D’AIR SIMULATION DE LA COMPRESSION
Port de
refoulement
mercredi 14 septembre 2022
29
CIRCUIT
D’AIR SIMULATION DE LA COMPRESSION
Port de
refoulement
mercredi 14 septembre 2022
30
CIRCUIT
D’AIR SIMULATION DE LA COMPRESSION
Port de
refoulement
mercredi 14 septembre 2022
31
CIRCUIT
D’AIR SIMULATION DE LA COMPRESSION
Port de
refoulement
mercredi 14 septembre 2022
32
CIRCUIT
D’AIR SIMULATION DE LA COMPRESSION
Port de
refoulement
mercredi 14 septembre 2022
33
CIRCUIT
D’AIR SIMULATION DE LA COMPRESSION
Port de
refoulement
mercredi 14 septembre 2022
34
CIRCUIT
D’AIR SIMULATION DE LA COMPRESSION
Port de
refoulement
mercredi 14 septembre 2022
35
CIRCUIT
D’AIR SIMULATION DE LA COMPRESSION
Port de
refoulement
mercredi 14 septembre 2022
36
CIRCUIT
D’AIR SIMULATION DE LA COMPRESSION
Port de
refoulement
mercredi 14 septembre 2022
37
CIRCUIT
D’AIR SIMULATION DE LA COMPRESSION
Port de
refoulement
mercredi 14 septembre 2022
38
CIRCUIT
D’AIR SIMULATION DE LA COMPRESSION
 Ce composant sert de vanne à un seul
sens pour l’écoulement d’air vers le
réservoir séparateur air/huile.
 Il empêche le retour de la mousse
d’huile depuis le réservoir vers
l’élément.
 Il empêche le retour de l’air sous
pression vers l’élément .
mercredi 14 septembre 2022
39
CIRCUIT
D’AIR
D. CLAPET ANTI-RETOUR
 Elle a pour rôle d’assure un minimum de
pression dans le réservoir séparateur
nécessaire pour une lubrification suffisante
et le refroidissement de l’élément
 Elle intègre dans son mécanisme un
clapet anti-retour pour éviter de
pressuriser permanemment le réservoir
séparateur air/huile.
mercredi 14 septembre 2022
40
CIRCUIT
D’AIR
E. SOUPAPE DE PRESSION MINIMALE
CIRCUIT D’HUILE
mercredi 14 septembre 2022
41
Filtres
d’aspiration
Vanne
d’admission
Elément de
compression
Clapet anti-
retour
Séparateur
air/huile
Moteur
Refroidisseur
Clapet d’arrêt
d’huile
Filtres à huile
Air
Huile
Refroidisseur
d’air
Refroidisseur
d’huile
Vanne
thermostatique
Soupape à
pression mini
Circuit d’air
Circuit d’huile
mercredi 14 septembre 2022
42
CIRCUIT
D’HUILE
1. DIAGRAMME SIMPLIFIE
mercredi 14 septembre 2022
43
Mélange air/huile
Air ambiant aspirée
Huile
Co
AR
E
AV
BV
OF
VS
CIRCUIT
D’HUILE
2. CIRCULATION D’HUILE
mercredi 14 septembre 2022
44
La circulation de l’huile est forcée par la pression de l’air dans le séparateur.
Cette pression est toujours suffisante grâce à la soupape à minimum de pression.
L’huile est séparée de l’air par centrifugation dans le réservoir d’air, puis par
l’élément séparateur.
Le circuit est composé de :
• Un réservoir séparateur d’air/huile (AR)
• Une vanne thermostatique (BV)
• Un refroidisseur d ’huile (Co)
• Un (ou des) filtre(s) à huile (OF)
• Un clapet (ou vanne) d’arrêt d’huile (Vs)
La pression d’air refoule l’huile du réservoir d’air/séparateur vers l’élément
compresseur au travers du refroidisseur d ’huile, le filtre à huile et le clapet
d’arrêt d’huile. L’huile injectée dans l ’élément compresseur , assure le
refroidissement , l’étanchéité et le graissage des rotors.
CIRCUIT
D’HUILE
3. PRINCIPE GENERAL
mercredi 14 septembre 2022
45
La séparation de l’air et l’huile s’effectue en trois
étapes :
• Effet cyclonique
• Gravitation et changement de direction
• Filtration au travers d’un élément filtrant efficace.
La teneur résiduelle en huile de l’air après filtration est
de : 2 à 3 mg/m³
L’huile injectée dans l’élément compresseur, mélangée à
l’air comprimé, y sort via le clapet anti-retour (CV), et entre
dans le réservoir d’air/huile (AR), d’où elle est séparée par
centrifugation et ensuite par filtration.
L’huile accumulée au fond du séparateur est renvoyée vers
l’élément compresseur par le système de ré-aspiration.
CIRCUIT
D’HUILE
A. SEPARATEUR AIR/HUILE
46
La vanne thermostatique (vanne de by-pass du refroidisseur d’huile)
permet d’une part de réchauffer rapidement l’huile au démarrage
et d’autre part d’éviter tout risque de condensation dans le
réservoir d’air/huile (AR) en maintenant l’huile à une température
minimum, exemple 40°C.
Vers élément
compresseur
Sortie
séparateur
Température < valeur de consigne
B. VANNE THERMOSTATIQUE
mercredi 14 septembre 2022
CIRCUIT
D’HUILE
47
Dès que la température d’huile atteint le point de consigne, la vanne
de dérivation commence à ouvrir l’arrivée d’huile vers le refroidisseur.
A environ 15°C au dessus du point de consigne, toute l’huile passe
par le refroidisseur d’huile.
Vers élément
compresseur
Sortie
séparateur
Température > valeur de consigne
B. VANNE THERMOSTATIQUE
mercredi 14 septembre 2022
CIRCUIT
D’HUILE
mercredi 14 septembre 2022
48
Bouchon
Piston au repos
Joint
Valve
thermostatique
Ressort
de rappel
Corps du
séparateur
Entrée radiateur
d’huile
Sortie radiateur
d’huile
Vers filtre à
huile
Huile venant du
séparateur
CIRCUIT
D’HUILE
B. VANNE THERMOSTATIQUE : DETAILS
mercredi 14 septembre 2022
49
Entrée radiateur
d’huile
Sortie radiateur
d’huile
Vers filtre à
huile
Huile venant du
séparateur
CIRCUIT
D’HUILE
B. VANNE THERMOSTATIQUE : DETAILS
Bouchon
Piston
déclenchée
Joint
Valve
thermostatique
Ressort
de rappel
Corps du
séparateur
mercredi 14 septembre 2022
50
L’huile a besoin d’être refroidie pour garantir
une viscosité optimale afin d’assurer
l’étancheité entre les vis.
Les canaux internes de la chemise de
refroidissement du radiateur sont remplis
d’huile.
Le transfert de chaleur est fait ainsi :
 Dans un premier temps aux ailettes qui
de par leurs formes offrent une plus
grande surface pour dissiper la chaleur.
 Deuxièmement, au courant d’air forcé
par un ventilateur à passer par les
ouvertures des ailettes.
Ventilateur
Radiateur
d’huile
Canal
interne du
radiateur
d’huile
Ailettes de refroidissement
CIRCUIT
D’HUILE
C. REFROIDISSEUR D’HUILE
mercredi 14 septembre 2022
51
Il a pour rôle de séparer l’huile de tous ses contaminants avant
qu’elle n’arrive dans le bloc de compression pour lubrifier les
éléments tournants.
• Le filtre à huile externe est équipé d’une valve by-pass interne
qui se déclenche quand le filtre est colmaté et laisse passé une
petite quantité d’huile pour assurer la lubrification du bloc de
compression.
NB : Nous avons 03 type de filtres sur nos compresseurs
• Filtre à huile externe pas à gauche
• Filtre à huile externe pas à droite
• Filtre à huile interne
CIRCUIT
D’HUILE
D. FILTRE A HUILE
mercredi 14 septembre 2022
52
Le clapet d’arrêt d’huile empêche la submersion par l’huile de l’élément
compresseur lors de l’arrêt du compresseur. En fonctionnement, son
ouverture est pilotée par la pression au refoulement de l’élément
compresseur. Son ouverture est proportionnelle à la pression au
refoulement de cet élément compresseur.
Refoulement
compresseur
Huile refroidie
et filtrée
Huile venant du système
de re-aspiration
Valve de pilotage
CIRCUIT
D’HUILE
E. CLAPET D’ARRET D’HUILE
RÉGULATION
mercredi 14 septembre 2022
53
mercredi 14 septembre 2022
54
Filtres
d’aspiration
Vanne
d’admission
(TOR)
Ligne de
compression
Module
Elektronikon
Capteur de
pression
DIAGRAMME SIMPLIFIE :
REGULATION
mercredi 14 septembre 2022
55
1. CHARGE :
Lorsque la pression du réseau d’air baisse jusqu’à
atteindre la pression de charge, l’électrovalve (Y1) est
activée. Le plongeur de l’électrovalve (Y1) monte :
• L’électrovalve (Y1) contrôle la soupape de
décharge (UV).
• La soupape de décharge (UV) ferme l’ouverture
de décompression d’air (3) et arrête l’apport
vers la chambre (2).
• Cela entraîne la descente du plongeur de
charge (LP) et l’ouverture complète de la vanne
d’entrée (IV).
Le refoulement d’air reprend (100%); Le compresseur
marche en charge.
REGULATION
mercredi 14 septembre 2022
56
Si la consommation d’air est inférieure au débit d’air du
compresseur, la pression du réseau augmente. Lorsque la
pression du réseau atteint la pression de décharge,
l’électrovalve (Y1) est désactivée. Le plongeur de la valve
se rétracte :
• L’électrovalve (Y1) désactive la soupape de
décharge (UV).
• La soupape de décharge (UV) relie la pression du
réservoir d’air (1) à la chambre (2) et à l’ouverture
de la décompression (3)
• La pression de la chambre (2) entraine le
soulèvement du plongeur de charge (LP).
• La pression se stabilise à une valeur basse. Un apport
minime d’air est aspiré en continu et refoulé vers le
déchargeur.
REGULATION
2. DECHARGE :
mercredi 14 septembre 2022
57
1. CAS CLAPET DE CHARGE STANDARD
a) La pression du reservoir P est
connectée à l’électrovanne
b) Electrovanne excitée.
c) La soupape de décharge se
ferme
d) Pas de circulation d’air à travers
la soupape de décharge et le
canal de décharge
e) Le piston est connecté à la
pression de reservoir. Le ressort
est compressé et le clapet est
ouvert.
Soupape de décharge
Electrovanne
Clapet de charge
P
REGULATION
A. Schéma simplifié : CHARGE
mercredi 14 septembre 2022
58
P
a) Electrovanne dé-excitée
(position fermée)
b) La soupape de décharge est
ouverte
c) L’air passe à travers la soupape
de décharge et le canal de
décharge
d) Le ressort de rappel assure la
fermeture du clapet.
e) La chambre au dessus du
piston est connecté à l’air
atmosphérique
Canal de décharge Electrovanne
REGULATION
1. CAS CLAPET DE CHARGE STANDARD
B. Schéma simplifié : DECHARGE
Electrovanne
Soupape de
décharge
Déchargeur
Electrovanne
Soupape de décharge
mercredi 14 septembre 2022
59
REGULATION
2. CAS DU DECHARGEUR
A. Schéma simplifié : CHARGE
Electrovanne
Soupape de décharge
mercredi 14 septembre 2022
60
Electrovanne
Soupape de
décharge
Déchargeur
REGULATION
2. CAS DU DECHARGEUR
B. Schéma simplifié : DECHARGE
CIRCUIT ELECTRIQUE
mercredi 14 septembre 2022
61
mercredi 14 septembre 2022
62
CIRCUIT
ELECTRIQUE Le circuit électrique est composé
principalement de :
 Un équipement de démarrage du moteur
(démarreur étoile triangle) avec 3
contacteurs : K21 (ligne), K22 (étoile) , K23
(triangle).
 Un système de régulation qui a pour but de :
• Faire passer le compresseur à vide ou
en charge
• Arrêter ou démarrer automatiquement
le compresseur
 Les sécurités électriques :
• Sécurité température de sortie d’élément compresseur (maxi 120°C)
• Relais thermique sur chaque moteur électrique (F21 pour le moteur
principal ; Q15 pour le ventilateur)
MAINTENANCE
mercredi 14 septembre 2022
63
mercredi 14 septembre 2022
64
CAS 01 : Filtre à air
MAINTENANCE
mercredi 14 septembre 2022
65
CAS 02 : Huile compresseur
MAINTENANCE
mercredi 14 septembre 2022
66
CAS 03 : Séparateur Air/Huile
MAINTENANCE
mercredi 14 septembre 2022
67
CAS 04 : Filtre à huile
MAINTENANCE
DIAGNOSTIQUE
mercredi 14 septembre 2022
68
mercredi 14 septembre 2022
69
DIAGNOSTIQUE
CAS 01 : Le compresseur tourne mais ne charge pas
Anomalies constatées Causes possibles Remèdes aux problèmes
Le bouton démarrage est
appuyé, le compresseur
commence à tourner mais ne
charge pas après un délai.
1. Le module ne délivre pas l’ordre de
charge
Vérifier que la pression qu’affiche le module
est bonne en la comparant à celle du
manomètre sur le ballon :
Si différence il y a, contrôler le capteur de
pression, la filerie et la connexion sur le
module
Vérifier que le module affiche « Charge
auto » et qu’on a 110v aux bornes de la
bobine de l’électrovalve du clapet
2. Fuites aux flexibles d’air de contrôle
(surtout le flexible alimentant le clapet de
charge)
Contrôler et remplacer le(s) flexible(s) non
étanche(s)
3. Electrovalve du clapet de charge
défectueuse
Contrôler et remplacer l’électrovalve
4. Soupape de pression mini non étanche Contrôler la soupape ou la réviser s’il y a lieu
5. Absence d’air à l’aspiration : filtres à air
fortement colmatés
Contrôler et remplacer les filtres s’il y a lieu
6. Clapet de charge coincé en position
fermée
Remplacer le clapet de charge.
mercredi 14 septembre 2022
70
DIAGNOSTIQUE
CAS 02 : Le compresseur tourne mais ne décharge pas
Anomalies constatées Causes possibles Remèdes aux problèmes
Le compresseur tourne mais ne
décharge pas, la soupape de
sécurité déclenche (explose)
1. Le module ne délivre pas l’ordre de
décharge
Vérifier que le module donne l’ordre de
décharge (affiche décharge) quand la
pression atteint le seuil paramétré et coupe
l’alimentation la bobine de l’électrovalve du
clapet de charge.
2. Electrovalve défectueuse Remplacer l’électrovalve
3. Grippage de la soupape de décharge
(Cas du déchargeur)
Réviser la soupape de décharge ou la
remplacer s’il y a lieu.
4. Capteur de pression colmaté ou
défectueux
Comparer les pressions sur le module et sur le
ballon, si écart important, nettoyer le
capteur ou le remplacer si pas de
changement
mercredi 14 septembre 2022
71
DIAGNOSTIQUE
CAS 03 : Ecoulement excessif d’huile à l’aspiration
Anomalies constatées Causes possibles Remèdes aux problèmes
Ecoulement d’huile excessif aux filtres
à air après l’arrêt
1. Clapet anti-retour non étanche Remplacer le kit clapet anti-retour
2. Disfonctionnement du clapet d’arrêt
d’huile
Réviser le clapet d’arrêt d’huile, puis
remplacer la cartouche filtrante
mercredi 14 septembre 2022
72
DIAGNOSTIQUE
CAS 04 : Baisse de débit en sortie compresseur
Anomalies constatées Causes possibles Remèdes aux problèmes
Débit ou pression d’air du
compresseur anormalement bas.
1. La consommation d’air dépasse le débit
du compresseur
Contrôler l’équipement connecté
2. Cartouches filtres à air colmatées
Dépoussiérer ou remplacer les cartouches
filtrantes s’il y a lieu.
3. Fuites d’air Etancher les fuites d’air
4. Fonctionnement défectueux de
l’électrovalve (Cas du clapet de charge
standard)
Contrôler l’électrovalve, puis la remplacer s’il
y a lieu
5. Ouverture incomplète du clapet de
charge standard
Contrôler et remplacer le clapet s’il y a lieu
6. Transmission erronée des données entre le
capteur de pression et le module
Comparer la valeur de pression affichée sur
le module et celle sur le ballon : Si différence
importante, contrôler la connexion de la
fiche du capteur au module, ensuite vérifier
si le capteur de pression n’est pas colmaté
7. Colmatage de l’élément séparateur
air/huile
Contrôler la différence de pression (Dp >
0,5bar) ou la durée de vie de l’élément
séparateur et le remplacer s’il y a lieu
8. Elément compresseur défectueux Déposer le compresseur pour rénovation
mercredi 14 septembre 2022
73
DIAGNOSTIQUE
CAS 05 : Déclenchement de la soupape de sécurité
dès mise en charge
Anomalies constatées Causes possibles Remèdes aux problèmes
Déclenchement de la soupape de
sécurité après la mise en charge
1. Fonctionnement défectueux du clapet
de charge
Contrôler et remplacer le clapet de charge
s’il y a lieu
2. Grippage de la soupape de pression
mini
Contrôler et réviser la soupape
3. Colmatage de l’élément séparateur
air/huile
Contrôler la durée de vie de l’élément
séparateur et le remplacer s’il y a lieu
4. Vanne de sortie fermé et capteur de
pression colmaté
Contrôler la vanne de sortie et nettoyé le
circuit du capteur de pression
5. Présence d’un bouchon en amont du
capteur de pression
Rechercher le bouchon s’il y a eu une
intervention précédente
6. Soupape de sécurité défectueuse Faire contrôler la soupape
mercredi 14 septembre 2022
74
DIAGNOSTIQUE
CAS 06 : Température sortie élément élevée
Anomalies constatées Causes possibles Remèdes aux problèmes
Température d’air à la sortie de
l’élément élevée
1. Air de refroidissement absent ou insuffisant
Vérifier le confinement du ventilateur et
vérifier qu’il tourne dans le bon sens.
2. Niveau d’huile bas ou trop dégradée
Faire appoint ou renouveler la charge
d’huile
3. Transmission erronée des données entre le
capteur et le module
Contrôler la filerie entre le capteur de
température et les connexions sur le module
4. Colmatage du refroidisseur d’huile Nettoyer le refroidisseur
5. Fonctionnement défectueux de la valve
thermostatique
Tester et remplacer la valve s’il y a lieu
6. Défaut de charge (Pression mini
insuffisante)
Contrôler le défaut de charge et réviser la
soupape de pression mini s’il y a lieu
7. Colmatage des filtres à huile
Contrôler la durée des filtres et les remplacer
s’il y a lieu
8. Grippage du clapet d’arrêt d’huile Réviser le clapet d’arrêt d’huile
9. Module ou capteur de température HS Remplacer les pièces défectueuses
10. Elément compresseur défectueux Déposer le compresseur pour rénovation
RECHERCHE DE DÉFAUT
mercredi 14 septembre 2022
75
?
mercredi 14 septembre 2022
76
QUESTIONS
?
Filtres
d’aspiration
Vanne
d’admission
Elément de
compression
Clapet anti-
retour
Séparateur
air/huile
Moteur
Refroidisseur
Clapet d’arrêt
d’huile
Filtres à huile
Air
Huile
Refroidisseur
d’air
Refroidisseur
d’huile
Vanne
thermostatique
Soupape à
pression mini
Impulsion électrique
Accumulateur
Pilotage
Réseau d’air
Cp
Ct
Module de
contrôle
Mélange Air/Huile
Circuit d’huile
Circuit d’air
mercredi 14 septembre 2022
77
QUESTIONS
?
TEST DE COMPRÉHENSION GENERAL
Feuille de test

764198776-Module-formation-compresseur(1) (1).pdf

  • 1.
    GA COMPRESSEURS ROTATIFS A VISLUBRIFIEES.. EMALEU Théophile Maintenance Electrolyse Octobre 2018
  • 2.
    14/09/2022 2 AGENDA 1. Safety share………………………………………………………...……. 05 min 2. Modules Généralités et Circuit d’air ……………………………...…. 02 H 3. Pause café ……………………………………………………………...... 30 min 4. Module Circuit d’huile ………………………………………………….. 55 min 5. Pause déjeuner ………………………………………………………….. 01H 6. Modules Régulation, circuit électrique & maintenance ………… 01H 7. Modules Diagnostiques & Recherche de défauts ………….......... 02H30
  • 3.
  • 4.
    mercredi 14 septembre2022 4 GENÉRALITÉS
  • 5.
    Un compresseur mécaniqueest un organe mécanique destiné à augmenter la pression d’un gaz et donc son énergie. Les deux grandes familles qui caractérisent les compresseurs en fonction des techniques de compression sont:  Les compresseurs dynamiques (Turbocompresseurs pour gros débit)  Les compresseurs volumétriques (Piston, Spirale, Vis, Lobes, Palettes…) mercredi 14 septembre 2022 5 GÉNÉRALITÉS 1. DEFINITION
  • 6.
    Un souffle de progrès AtlasCopco Compresseurs EJECTEUR RADIAL AXIAL DYNAMIQUES PALETTE ANNEAU LIQUIDE AVIS ASPIRALES ALOBES ROOTS ROTATIF SIMPLE ACROSSE ALABYRINTHE ADIAPHRAGME ALTERNATIF VOLUMETRIQUES COMPRESSEURS TECHNIQUES DE COMPRESSION mercredi 14 septembre 2022 6 GÉNÉRALITÉS
  • 7.
     Un compresseurvolumétrique se caractérise par l’encapsulation, ou emprisonnement du fluide qui le traverse dans un volume fermé qui est réduit progressivement. Un retour de ce fluide dans le sens des pressions décroissantes y est empêché par la présence d’une ou plusieurs parois mobiles.  Le compresseur à vis lubrifiée est un compresseur volumétrique comportant deux vis synchronisées contre rotatives qui permettent de comprimer le fluide. Les vis synchronisées n’entrent pas en contact l’une avec l’autre. L’huile utilisée dans ces compresseurs sert surtout à l’étancheité, mais aussi à la lubrification et au refroidissement. Ils peuvent être mono-étagés ou à plusieurs étages. Si l’huile est trop chaude, elle n’est plus assez visqueuse pour garantir l’étancheité et la lubrification. Elle a donc besoin d’être refroidie. mercredi 14 septembre 2022 7 GÉNÉRALITÉS A. COMPRESSEUR VOLUMETRIQUE
  • 8.
     Il s’agitdes compresseurs volumétriques à vis à injection d’huile mono-étagés entraînés par un moteur électrique. Les compresseurs sont refroidis par air.  Les compresseurs GA Workplace sont enfermés dans un capotage insonorisant. Ils sont contrôlés par le régulateur Elektronikon Atlas Copco. Ce module de contrôle est monté sur la porte de droite. Une armoire électrique abritant le démarreur des moteurs se trouve derrière ce panneau. mercredi 14 septembre 2022 8 GÉNÉRALITÉS B. CAS DES COMPRESSEURS GA
  • 9.
    mercredi 14 septembre2022 9 GÉNÉRALITÉS C. VUES D’ENSEMBLES
  • 10.
    mercredi 14 septembre2022 10 GÉNÉRALITÉS C. VUES D’ENSEMBLES
  • 11.
    GA55, GA75 ouencore GA55 VSD – FF. Que signifie ces sigles? A quoi renvoie ces lettres et chiffre? GA 55 10 VSD – FF W G: Compresseur à vis A: à injection d’huile mono-étagé R: bi-étagé. Puissance électrique du moteur en KW Moteur entrainé par variateur de vitesse (variable system drive) Full Feature. Compresseur avec sécheur intégré Apparait si compresseur refroidi par eau mercredi 14 septembre 2022 11 Pression maximale en bar. GÉNÉRALITÉS D. DÉSIGNATION
  • 12.
    GÉNÉRALITÉS Filtres d’aspiration Vanne d’admission Elément de compression Clapet anti- retour Séparateur air/huile Moteur Refroidisseur Clapetd’arrêt d’huile Filtres à huile Air Huile Refroidisseur d’air Refroidisseur d’huile Vanne thermostatique Soupape à pression mini Circuit d’air Circuit d’huile mercredi 14 septembre 2022 12 Mélange air/huile E. DIAGRAMME DE FONCTIONNEMENT GÉNÉRAL
  • 13.
    CIRCUIT D’AIR mercredi 14septembre 2022 13
  • 14.
    Clapet d’arrêt d’huile Filtres d’aspiration Vanne d’admission Elément de compression Clapetanti- retour Séparateur air/huile Moteur Refroidisseur Filtres à huile Air Huile Refroidisseur d’air Refroidisseur d’huile Vanne thermostatique Soupape à pression mini Circuit d’air Circuit d’huile mercredi 14 septembre 2022 14 CIRCUIT D’AIR 1. DIAGRAMME SIMPLIFIE
  • 15.
    Mélange air/huile Air ambiantaspirée Air compressé humide Vp Ca Co IV CV AR E AV MT mercredi 14 septembre 2022 15 CIRCUIT D’AIR 2. CIRCULATION D’AIR (Sans option FF)
  • 16.
    L’élément compresseur (E)comprime l’air aspirée via le filtre à air (AF) et la vanne d’admission (IV) ouverte. L’air comprimé et l’huile pénètrent dans le réservoir d’air/séparateur d’huile (AR) en passant par le clapet anti-retour (CV). L’air est refoulé à travers la vanne de sortie (AV) via la soupape à minimum de pression (Vp) et le refroidisseur d’air (Ca). Le refroidisseur d’air comprend un séparateur d’eau. Sur les compresseurs Full-Features (FF) l’air passe à travers un sécheur d’air avant d’être refoulé via la vanne de sortie (AV). Il se compose des éléments suivants : • Filtres à air - Vanne d’admission - Elément compresseur - Un clapet anti-retour - Réservoir séparateur d’air - Un clapet à minimum de pression - Refroidisseur d’air - Purgeur des condensat mercredi 14 septembre 2022 16 CIRCUIT D’AIR 3. PRINCIPE GENERAL
  • 17.
    Le filtre àair a pour fonction d’empêcher les particules de poussières d’acceder à la chambre de compression.  L’efficience du filtre est de : • 98 % pour les particules supérieures ou égales à 1 μm • 99.5 % pour les particules supérieures ou égales à 2 μm • 99.9 % pour les particules supérieures ou égales à 3 μm  Deux étages de filtration : – La première par action cyclonique et l’élément filtre – La seconde filtration à travers l’élément de sécurité.  Cette filtration à double étage est souhaitable pour les milieux poussièreux. La frèquence de changement peut être étendue en cas d’un mileu industriel normal. mercredi 14 septembre 2022 17 CIRCUIT D’AIR A. FILTRE A AIR
  • 18.
    La vanne d’admissiona pour rôle d’assurer la régulation de la pression de sortie du compresseur en permettant à l’air d’entrée dans la chambre de compression pendant la charge et de fermer l’admission lors de la mise en décharge en fonction des réglages préétablies à l’aide du régulateur ELEKTRONIKON. • TYPE Nous utilisons principalement 02 types, mais il en existe beaucoup d’autres: • Le clapet de charge standard • Le déchargeur (GA55+ ou GA55API0) • Volet d’admission (ZR400…) • Tête d’admission (GR…) mercredi 14 septembre 2022 18 CIRCUIT D’AIR B. VANNE D’ADMISSION
  • 19.
    Cette vanne d’admissionde type TOR fonctionnement tout simplement comme un vérin simple effet à rappel par ressort. C’est donc un appareil normalement fermé (NF) : mercredi 14 septembre 2022 19 NB : Au repos, Le clapet reste fermé sous l’action du ressort Clapet Ressort de rappel Piston Soupape de décharge Electrovanne CIRCUIT D’AIR a) CLAPET DE CHARGE STANDARD
  • 20.
    Piston Soupape de décharge Clapet Tige etécrou du Piston Joint couvercle bague Corps Nous constatons que cet appareil lui aussi TOR est de type normalement ouvert (NO). C’est-à-dire au repos le clapet est ouvert. NB : Si on interrompt l’air de pilotage, le clapet reste ouvert (Bon à savoir) mercredi 14 septembre 2022 20 CIRCUIT D’AIR b) LE DECHARGEUR
  • 21.
     PRINCIPE DEFONCTIONNEMENT o L’admission : Durant la charge, le volume entre deux filets est rempli par l’air. L’admission s’achève lorsque les arrêtes extérieures dépassent le port de refoulement o La compression : La compression est dû aux cavités qui deviennent de plus en plus petites. Le refoulement débouche lorsque les arrêtes dépassent le port de refoulement. L’air est repoussé vers la sortie. Port d’admission mercredi 14 septembre 2022 21 CIRCUIT D’AIR C. ELEMENT COMPRESSEUR
  • 22.
    Port de refoulement mercredi 14septembre 2022 22 CIRCUIT D’AIR SIMULATION DE LA COMPRESSION
  • 23.
    Port de refoulement mercredi 14septembre 2022 23 CIRCUIT D’AIR SIMULATION DE LA COMPRESSION
  • 24.
    Port de refoulement mercredi 14septembre 2022 24 CIRCUIT D’AIR SIMULATION DE LA COMPRESSION
  • 25.
    Port de refoulement mercredi 14septembre 2022 25 CIRCUIT D’AIR SIMULATION DE LA COMPRESSION
  • 26.
    Port de refoulement mercredi 14septembre 2022 26 CIRCUIT D’AIR SIMULATION DE LA COMPRESSION
  • 27.
    Port de refoulement mercredi 14septembre 2022 27 CIRCUIT D’AIR SIMULATION DE LA COMPRESSION
  • 28.
    Port de refoulement mercredi 14septembre 2022 28 CIRCUIT D’AIR SIMULATION DE LA COMPRESSION
  • 29.
    Port de refoulement mercredi 14septembre 2022 29 CIRCUIT D’AIR SIMULATION DE LA COMPRESSION
  • 30.
    Port de refoulement mercredi 14septembre 2022 30 CIRCUIT D’AIR SIMULATION DE LA COMPRESSION
  • 31.
    Port de refoulement mercredi 14septembre 2022 31 CIRCUIT D’AIR SIMULATION DE LA COMPRESSION
  • 32.
    Port de refoulement mercredi 14septembre 2022 32 CIRCUIT D’AIR SIMULATION DE LA COMPRESSION
  • 33.
    Port de refoulement mercredi 14septembre 2022 33 CIRCUIT D’AIR SIMULATION DE LA COMPRESSION
  • 34.
    Port de refoulement mercredi 14septembre 2022 34 CIRCUIT D’AIR SIMULATION DE LA COMPRESSION
  • 35.
    Port de refoulement mercredi 14septembre 2022 35 CIRCUIT D’AIR SIMULATION DE LA COMPRESSION
  • 36.
    Port de refoulement mercredi 14septembre 2022 36 CIRCUIT D’AIR SIMULATION DE LA COMPRESSION
  • 37.
    Port de refoulement mercredi 14septembre 2022 37 CIRCUIT D’AIR SIMULATION DE LA COMPRESSION
  • 38.
    Port de refoulement mercredi 14septembre 2022 38 CIRCUIT D’AIR SIMULATION DE LA COMPRESSION
  • 39.
     Ce composantsert de vanne à un seul sens pour l’écoulement d’air vers le réservoir séparateur air/huile.  Il empêche le retour de la mousse d’huile depuis le réservoir vers l’élément.  Il empêche le retour de l’air sous pression vers l’élément . mercredi 14 septembre 2022 39 CIRCUIT D’AIR D. CLAPET ANTI-RETOUR
  • 40.
     Elle apour rôle d’assure un minimum de pression dans le réservoir séparateur nécessaire pour une lubrification suffisante et le refroidissement de l’élément  Elle intègre dans son mécanisme un clapet anti-retour pour éviter de pressuriser permanemment le réservoir séparateur air/huile. mercredi 14 septembre 2022 40 CIRCUIT D’AIR E. SOUPAPE DE PRESSION MINIMALE
  • 41.
  • 42.
    Filtres d’aspiration Vanne d’admission Elément de compression Clapet anti- retour Séparateur air/huile Moteur Refroidisseur Clapetd’arrêt d’huile Filtres à huile Air Huile Refroidisseur d’air Refroidisseur d’huile Vanne thermostatique Soupape à pression mini Circuit d’air Circuit d’huile mercredi 14 septembre 2022 42 CIRCUIT D’HUILE 1. DIAGRAMME SIMPLIFIE
  • 43.
    mercredi 14 septembre2022 43 Mélange air/huile Air ambiant aspirée Huile Co AR E AV BV OF VS CIRCUIT D’HUILE 2. CIRCULATION D’HUILE
  • 44.
    mercredi 14 septembre2022 44 La circulation de l’huile est forcée par la pression de l’air dans le séparateur. Cette pression est toujours suffisante grâce à la soupape à minimum de pression. L’huile est séparée de l’air par centrifugation dans le réservoir d’air, puis par l’élément séparateur. Le circuit est composé de : • Un réservoir séparateur d’air/huile (AR) • Une vanne thermostatique (BV) • Un refroidisseur d ’huile (Co) • Un (ou des) filtre(s) à huile (OF) • Un clapet (ou vanne) d’arrêt d’huile (Vs) La pression d’air refoule l’huile du réservoir d’air/séparateur vers l’élément compresseur au travers du refroidisseur d ’huile, le filtre à huile et le clapet d’arrêt d’huile. L’huile injectée dans l ’élément compresseur , assure le refroidissement , l’étanchéité et le graissage des rotors. CIRCUIT D’HUILE 3. PRINCIPE GENERAL
  • 45.
    mercredi 14 septembre2022 45 La séparation de l’air et l’huile s’effectue en trois étapes : • Effet cyclonique • Gravitation et changement de direction • Filtration au travers d’un élément filtrant efficace. La teneur résiduelle en huile de l’air après filtration est de : 2 à 3 mg/m³ L’huile injectée dans l’élément compresseur, mélangée à l’air comprimé, y sort via le clapet anti-retour (CV), et entre dans le réservoir d’air/huile (AR), d’où elle est séparée par centrifugation et ensuite par filtration. L’huile accumulée au fond du séparateur est renvoyée vers l’élément compresseur par le système de ré-aspiration. CIRCUIT D’HUILE A. SEPARATEUR AIR/HUILE
  • 46.
    46 La vanne thermostatique(vanne de by-pass du refroidisseur d’huile) permet d’une part de réchauffer rapidement l’huile au démarrage et d’autre part d’éviter tout risque de condensation dans le réservoir d’air/huile (AR) en maintenant l’huile à une température minimum, exemple 40°C. Vers élément compresseur Sortie séparateur Température < valeur de consigne B. VANNE THERMOSTATIQUE mercredi 14 septembre 2022 CIRCUIT D’HUILE
  • 47.
    47 Dès que latempérature d’huile atteint le point de consigne, la vanne de dérivation commence à ouvrir l’arrivée d’huile vers le refroidisseur. A environ 15°C au dessus du point de consigne, toute l’huile passe par le refroidisseur d’huile. Vers élément compresseur Sortie séparateur Température > valeur de consigne B. VANNE THERMOSTATIQUE mercredi 14 septembre 2022 CIRCUIT D’HUILE
  • 48.
    mercredi 14 septembre2022 48 Bouchon Piston au repos Joint Valve thermostatique Ressort de rappel Corps du séparateur Entrée radiateur d’huile Sortie radiateur d’huile Vers filtre à huile Huile venant du séparateur CIRCUIT D’HUILE B. VANNE THERMOSTATIQUE : DETAILS
  • 49.
    mercredi 14 septembre2022 49 Entrée radiateur d’huile Sortie radiateur d’huile Vers filtre à huile Huile venant du séparateur CIRCUIT D’HUILE B. VANNE THERMOSTATIQUE : DETAILS Bouchon Piston déclenchée Joint Valve thermostatique Ressort de rappel Corps du séparateur
  • 50.
    mercredi 14 septembre2022 50 L’huile a besoin d’être refroidie pour garantir une viscosité optimale afin d’assurer l’étancheité entre les vis. Les canaux internes de la chemise de refroidissement du radiateur sont remplis d’huile. Le transfert de chaleur est fait ainsi :  Dans un premier temps aux ailettes qui de par leurs formes offrent une plus grande surface pour dissiper la chaleur.  Deuxièmement, au courant d’air forcé par un ventilateur à passer par les ouvertures des ailettes. Ventilateur Radiateur d’huile Canal interne du radiateur d’huile Ailettes de refroidissement CIRCUIT D’HUILE C. REFROIDISSEUR D’HUILE
  • 51.
    mercredi 14 septembre2022 51 Il a pour rôle de séparer l’huile de tous ses contaminants avant qu’elle n’arrive dans le bloc de compression pour lubrifier les éléments tournants. • Le filtre à huile externe est équipé d’une valve by-pass interne qui se déclenche quand le filtre est colmaté et laisse passé une petite quantité d’huile pour assurer la lubrification du bloc de compression. NB : Nous avons 03 type de filtres sur nos compresseurs • Filtre à huile externe pas à gauche • Filtre à huile externe pas à droite • Filtre à huile interne CIRCUIT D’HUILE D. FILTRE A HUILE
  • 52.
    mercredi 14 septembre2022 52 Le clapet d’arrêt d’huile empêche la submersion par l’huile de l’élément compresseur lors de l’arrêt du compresseur. En fonctionnement, son ouverture est pilotée par la pression au refoulement de l’élément compresseur. Son ouverture est proportionnelle à la pression au refoulement de cet élément compresseur. Refoulement compresseur Huile refroidie et filtrée Huile venant du système de re-aspiration Valve de pilotage CIRCUIT D’HUILE E. CLAPET D’ARRET D’HUILE
  • 53.
  • 54.
    mercredi 14 septembre2022 54 Filtres d’aspiration Vanne d’admission (TOR) Ligne de compression Module Elektronikon Capteur de pression DIAGRAMME SIMPLIFIE : REGULATION
  • 55.
    mercredi 14 septembre2022 55 1. CHARGE : Lorsque la pression du réseau d’air baisse jusqu’à atteindre la pression de charge, l’électrovalve (Y1) est activée. Le plongeur de l’électrovalve (Y1) monte : • L’électrovalve (Y1) contrôle la soupape de décharge (UV). • La soupape de décharge (UV) ferme l’ouverture de décompression d’air (3) et arrête l’apport vers la chambre (2). • Cela entraîne la descente du plongeur de charge (LP) et l’ouverture complète de la vanne d’entrée (IV). Le refoulement d’air reprend (100%); Le compresseur marche en charge. REGULATION
  • 56.
    mercredi 14 septembre2022 56 Si la consommation d’air est inférieure au débit d’air du compresseur, la pression du réseau augmente. Lorsque la pression du réseau atteint la pression de décharge, l’électrovalve (Y1) est désactivée. Le plongeur de la valve se rétracte : • L’électrovalve (Y1) désactive la soupape de décharge (UV). • La soupape de décharge (UV) relie la pression du réservoir d’air (1) à la chambre (2) et à l’ouverture de la décompression (3) • La pression de la chambre (2) entraine le soulèvement du plongeur de charge (LP). • La pression se stabilise à une valeur basse. Un apport minime d’air est aspiré en continu et refoulé vers le déchargeur. REGULATION 2. DECHARGE :
  • 57.
    mercredi 14 septembre2022 57 1. CAS CLAPET DE CHARGE STANDARD a) La pression du reservoir P est connectée à l’électrovanne b) Electrovanne excitée. c) La soupape de décharge se ferme d) Pas de circulation d’air à travers la soupape de décharge et le canal de décharge e) Le piston est connecté à la pression de reservoir. Le ressort est compressé et le clapet est ouvert. Soupape de décharge Electrovanne Clapet de charge P REGULATION A. Schéma simplifié : CHARGE
  • 58.
    mercredi 14 septembre2022 58 P a) Electrovanne dé-excitée (position fermée) b) La soupape de décharge est ouverte c) L’air passe à travers la soupape de décharge et le canal de décharge d) Le ressort de rappel assure la fermeture du clapet. e) La chambre au dessus du piston est connecté à l’air atmosphérique Canal de décharge Electrovanne REGULATION 1. CAS CLAPET DE CHARGE STANDARD B. Schéma simplifié : DECHARGE
  • 59.
    Electrovanne Soupape de décharge Déchargeur Electrovanne Soupape dedécharge mercredi 14 septembre 2022 59 REGULATION 2. CAS DU DECHARGEUR A. Schéma simplifié : CHARGE
  • 60.
    Electrovanne Soupape de décharge mercredi14 septembre 2022 60 Electrovanne Soupape de décharge Déchargeur REGULATION 2. CAS DU DECHARGEUR B. Schéma simplifié : DECHARGE
  • 61.
  • 62.
    mercredi 14 septembre2022 62 CIRCUIT ELECTRIQUE Le circuit électrique est composé principalement de :  Un équipement de démarrage du moteur (démarreur étoile triangle) avec 3 contacteurs : K21 (ligne), K22 (étoile) , K23 (triangle).  Un système de régulation qui a pour but de : • Faire passer le compresseur à vide ou en charge • Arrêter ou démarrer automatiquement le compresseur  Les sécurités électriques : • Sécurité température de sortie d’élément compresseur (maxi 120°C) • Relais thermique sur chaque moteur électrique (F21 pour le moteur principal ; Q15 pour le ventilateur)
  • 63.
  • 64.
    mercredi 14 septembre2022 64 CAS 01 : Filtre à air MAINTENANCE
  • 65.
    mercredi 14 septembre2022 65 CAS 02 : Huile compresseur MAINTENANCE
  • 66.
    mercredi 14 septembre2022 66 CAS 03 : Séparateur Air/Huile MAINTENANCE
  • 67.
    mercredi 14 septembre2022 67 CAS 04 : Filtre à huile MAINTENANCE
  • 68.
  • 69.
    mercredi 14 septembre2022 69 DIAGNOSTIQUE CAS 01 : Le compresseur tourne mais ne charge pas Anomalies constatées Causes possibles Remèdes aux problèmes Le bouton démarrage est appuyé, le compresseur commence à tourner mais ne charge pas après un délai. 1. Le module ne délivre pas l’ordre de charge Vérifier que la pression qu’affiche le module est bonne en la comparant à celle du manomètre sur le ballon : Si différence il y a, contrôler le capteur de pression, la filerie et la connexion sur le module Vérifier que le module affiche « Charge auto » et qu’on a 110v aux bornes de la bobine de l’électrovalve du clapet 2. Fuites aux flexibles d’air de contrôle (surtout le flexible alimentant le clapet de charge) Contrôler et remplacer le(s) flexible(s) non étanche(s) 3. Electrovalve du clapet de charge défectueuse Contrôler et remplacer l’électrovalve 4. Soupape de pression mini non étanche Contrôler la soupape ou la réviser s’il y a lieu 5. Absence d’air à l’aspiration : filtres à air fortement colmatés Contrôler et remplacer les filtres s’il y a lieu 6. Clapet de charge coincé en position fermée Remplacer le clapet de charge.
  • 70.
    mercredi 14 septembre2022 70 DIAGNOSTIQUE CAS 02 : Le compresseur tourne mais ne décharge pas Anomalies constatées Causes possibles Remèdes aux problèmes Le compresseur tourne mais ne décharge pas, la soupape de sécurité déclenche (explose) 1. Le module ne délivre pas l’ordre de décharge Vérifier que le module donne l’ordre de décharge (affiche décharge) quand la pression atteint le seuil paramétré et coupe l’alimentation la bobine de l’électrovalve du clapet de charge. 2. Electrovalve défectueuse Remplacer l’électrovalve 3. Grippage de la soupape de décharge (Cas du déchargeur) Réviser la soupape de décharge ou la remplacer s’il y a lieu. 4. Capteur de pression colmaté ou défectueux Comparer les pressions sur le module et sur le ballon, si écart important, nettoyer le capteur ou le remplacer si pas de changement
  • 71.
    mercredi 14 septembre2022 71 DIAGNOSTIQUE CAS 03 : Ecoulement excessif d’huile à l’aspiration Anomalies constatées Causes possibles Remèdes aux problèmes Ecoulement d’huile excessif aux filtres à air après l’arrêt 1. Clapet anti-retour non étanche Remplacer le kit clapet anti-retour 2. Disfonctionnement du clapet d’arrêt d’huile Réviser le clapet d’arrêt d’huile, puis remplacer la cartouche filtrante
  • 72.
    mercredi 14 septembre2022 72 DIAGNOSTIQUE CAS 04 : Baisse de débit en sortie compresseur Anomalies constatées Causes possibles Remèdes aux problèmes Débit ou pression d’air du compresseur anormalement bas. 1. La consommation d’air dépasse le débit du compresseur Contrôler l’équipement connecté 2. Cartouches filtres à air colmatées Dépoussiérer ou remplacer les cartouches filtrantes s’il y a lieu. 3. Fuites d’air Etancher les fuites d’air 4. Fonctionnement défectueux de l’électrovalve (Cas du clapet de charge standard) Contrôler l’électrovalve, puis la remplacer s’il y a lieu 5. Ouverture incomplète du clapet de charge standard Contrôler et remplacer le clapet s’il y a lieu 6. Transmission erronée des données entre le capteur de pression et le module Comparer la valeur de pression affichée sur le module et celle sur le ballon : Si différence importante, contrôler la connexion de la fiche du capteur au module, ensuite vérifier si le capteur de pression n’est pas colmaté 7. Colmatage de l’élément séparateur air/huile Contrôler la différence de pression (Dp > 0,5bar) ou la durée de vie de l’élément séparateur et le remplacer s’il y a lieu 8. Elément compresseur défectueux Déposer le compresseur pour rénovation
  • 73.
    mercredi 14 septembre2022 73 DIAGNOSTIQUE CAS 05 : Déclenchement de la soupape de sécurité dès mise en charge Anomalies constatées Causes possibles Remèdes aux problèmes Déclenchement de la soupape de sécurité après la mise en charge 1. Fonctionnement défectueux du clapet de charge Contrôler et remplacer le clapet de charge s’il y a lieu 2. Grippage de la soupape de pression mini Contrôler et réviser la soupape 3. Colmatage de l’élément séparateur air/huile Contrôler la durée de vie de l’élément séparateur et le remplacer s’il y a lieu 4. Vanne de sortie fermé et capteur de pression colmaté Contrôler la vanne de sortie et nettoyé le circuit du capteur de pression 5. Présence d’un bouchon en amont du capteur de pression Rechercher le bouchon s’il y a eu une intervention précédente 6. Soupape de sécurité défectueuse Faire contrôler la soupape
  • 74.
    mercredi 14 septembre2022 74 DIAGNOSTIQUE CAS 06 : Température sortie élément élevée Anomalies constatées Causes possibles Remèdes aux problèmes Température d’air à la sortie de l’élément élevée 1. Air de refroidissement absent ou insuffisant Vérifier le confinement du ventilateur et vérifier qu’il tourne dans le bon sens. 2. Niveau d’huile bas ou trop dégradée Faire appoint ou renouveler la charge d’huile 3. Transmission erronée des données entre le capteur et le module Contrôler la filerie entre le capteur de température et les connexions sur le module 4. Colmatage du refroidisseur d’huile Nettoyer le refroidisseur 5. Fonctionnement défectueux de la valve thermostatique Tester et remplacer la valve s’il y a lieu 6. Défaut de charge (Pression mini insuffisante) Contrôler le défaut de charge et réviser la soupape de pression mini s’il y a lieu 7. Colmatage des filtres à huile Contrôler la durée des filtres et les remplacer s’il y a lieu 8. Grippage du clapet d’arrêt d’huile Réviser le clapet d’arrêt d’huile 9. Module ou capteur de température HS Remplacer les pièces défectueuses 10. Elément compresseur défectueux Déposer le compresseur pour rénovation
  • 75.
    RECHERCHE DE DÉFAUT mercredi14 septembre 2022 75 ?
  • 76.
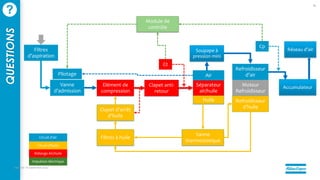
    mercredi 14 septembre2022 76 QUESTIONS ? Filtres d’aspiration Vanne d’admission Elément de compression Clapet anti- retour Séparateur air/huile Moteur Refroidisseur Clapet d’arrêt d’huile Filtres à huile Air Huile Refroidisseur d’air Refroidisseur d’huile Vanne thermostatique Soupape à pression mini Impulsion électrique Accumulateur Pilotage Réseau d’air Cp Ct Module de contrôle Mélange Air/Huile Circuit d’huile Circuit d’air
  • 77.
    mercredi 14 septembre2022 77 QUESTIONS ? TEST DE COMPRÉHENSION GENERAL Feuille de test