Liberté d’expression
Liberté de la presse
1
Vincent.ruy@ac-lyon.fr
C’est quoi la « liberté d’expression » ?
2
C’est quoi la « liberté d’expression » ?
C’est le droit pour chacun de dire ou d’écrire ce
qu’il pense.
3
4
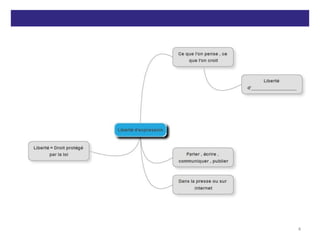
Liberté
d’expression
Parler , Ecrire,
Publier
Liberté
d’_________
Penser,
Réfléchir,
Avoir un avis
Liberté de
____________
Pluralisme
Indépendance
Protection des sources
5
Liberté
d’expression
Parler , Ecrire,
Publier
Liberté
d’_________
Penser,
Réfléchir,
Avoir un avis
Liberté de
____________
Pluralisme
Indépendance
Protection des sources
La liberté d’expression va de pair avec la liberté d’opinion (conviction)
Quelles sont les conditions qui favorisent l’émergence d’une pensée individuelle libre ?
Le pluralisme et donc la liberté de la presse. 6
Les textes de loi
7
http://1jour1actu.com/info-animee/cestquoila-liberte-dexpression/
8
Les textes de loi
De quelle année date de ce texte :
9
Les textes de loi
Déclaration des droits de l’homme et du citoyen, 1789
Rappelée en préambule de la Constitution française de 1958
10
Les textes de loi
De quelle année date de ce texte :
11
Les textes de loi
ONU, Déclaration Universelle des Droits de l’Homme , 1948
12
Les textes de loi
13
Convention européenne des droits de l’homme , 1950
Base juridique de la Cour européenne des Droits de l’homme,
tribunal situé à Strasbourg,
qui peut être saisi par tout citoyen européen
14
Quelles sont les limites à la liberté d’expression?
Quels sont les abus sanctionnés par la loi ?
15
Les abus sanctionnés par laloi
• les diffamations et les injures,
• la transmission sans son consentement d’images d’une
personne prises dans un lieu privé,
• la diffusion ou la reproduction de fausses nouvelles,
• l’apologie ou la provocation à commettre certains
crimes ou délits, telles l’apologie des crimes de guerre
ou contre l’humanité, des actes de terrorisme ou la
provocation à ces actes,
• les diffamations et injures envers les personnes à raison
de leur appartenance, réelle ou supposée, à une nation,
une ethnie, une race ou une religion déterminée.
16
• “Vous manquez de courage civique” ; “et toi, t'es déformé” ;
"folle et décervelée" ; "fofolle" ; "sa Grandeur", "son
insuffisance » ; "sous – apprenti de Dieu", "sa très basse
insuffisance" ; “cynique schizophrène ou menteuse” ; la lettre
"P" suivie de points de suspension signifiant nécessairement le
terme putain dans le contexte ; "buse et rapace" ; “peau de
vache,cornichonne” ; “l'illettrée » ; “tu es un truand, un
malhonnête” ; “illettrée et ignorante et charlatan” ; “vieille
salope : la vieille” ; "cinglé" ; "pourri" ; "bandits" ;
« prostituée » ; "tristes cons" ; "vieux con de gauche" : “Ferme
la toi aussi ou ferme ta gueule toi aussi gros con” ; “menteur et
de bonimenteur” ; et “grand manipulateur dont la trahison a
des allures de vocation” ; "triste sire" ;
17
Apologie ou incitation au terrorisme :
- (apologie = défense publique )
- Loi sur la presse de 1881
- Loi pénale de novembre 2014
- Loi Gaysseau (1990) : contestation de
l’existence de crime contre l’humanité
18
19
http://www.francetvinfo.fr/societe/justice/dieudonne/au-tribunal-dieudonne-se-sent-
toujours-charlie-coulibaly_816279.html 20
21
22
23
24
25
26
27
28
29
La liberté de la presse dans le monde
30
• H, est aujourd'hui en résidence surveillée. Il est sorti
de prison l’année dernière mais il est privé de ses
droits politiques. On lui interdit de parler aux médias
étrangers mais il continue de désobéir. Il ouvre
régulièrement des blogs qui sont rapidement fermés.
Selon les autorités, elles ont déjà tous les éléments
pour l’incriminer pour violation des règles de sa
liberté conditionnelle. Elles peuvent à tout moment le
faire emprisonner à nouveau.
Q De quel pays s’agit-il ?
Q Comment appelle-t-on une personnalité qui exprime
publiquement son désaccord avec le gouvernement
non démocratique de son pays ?
Source : http://tinyurl.com/desnouvellesdeh
31
Anna Politkovskaïa (1958 – 2006 )
32
Vincent.ruy@ac-lyon.fr

Preparer-smpe-libertedexpression-libertedelapresse

  • 1.
    Liberté d’expression Liberté dela presse 1 Vincent.ruy@ac-lyon.fr
  • 2.
    C’est quoi la« liberté d’expression » ? 2
  • 3.
    C’est quoi la« liberté d’expression » ? C’est le droit pour chacun de dire ou d’écrire ce qu’il pense. 3
  • 4.
  • 5.
    Liberté d’expression Parler , Ecrire, Publier Liberté d’_________ Penser, Réfléchir, Avoirun avis Liberté de ____________ Pluralisme Indépendance Protection des sources 5
  • 6.
    Liberté d’expression Parler , Ecrire, Publier Liberté d’_________ Penser, Réfléchir, Avoirun avis Liberté de ____________ Pluralisme Indépendance Protection des sources La liberté d’expression va de pair avec la liberté d’opinion (conviction) Quelles sont les conditions qui favorisent l’émergence d’une pensée individuelle libre ? Le pluralisme et donc la liberté de la presse. 6
  • 7.
  • 8.
  • 9.
    Les textes deloi De quelle année date de ce texte : 9
  • 10.
    Les textes deloi Déclaration des droits de l’homme et du citoyen, 1789 Rappelée en préambule de la Constitution française de 1958 10
  • 11.
    Les textes deloi De quelle année date de ce texte : 11
  • 12.
    Les textes deloi ONU, Déclaration Universelle des Droits de l’Homme , 1948 12
  • 13.
  • 14.
    Convention européenne desdroits de l’homme , 1950 Base juridique de la Cour européenne des Droits de l’homme, tribunal situé à Strasbourg, qui peut être saisi par tout citoyen européen 14
  • 15.
    Quelles sont leslimites à la liberté d’expression? Quels sont les abus sanctionnés par la loi ? 15
  • 16.
    Les abus sanctionnéspar laloi • les diffamations et les injures, • la transmission sans son consentement d’images d’une personne prises dans un lieu privé, • la diffusion ou la reproduction de fausses nouvelles, • l’apologie ou la provocation à commettre certains crimes ou délits, telles l’apologie des crimes de guerre ou contre l’humanité, des actes de terrorisme ou la provocation à ces actes, • les diffamations et injures envers les personnes à raison de leur appartenance, réelle ou supposée, à une nation, une ethnie, une race ou une religion déterminée. 16
  • 17.
    • “Vous manquezde courage civique” ; “et toi, t'es déformé” ; "folle et décervelée" ; "fofolle" ; "sa Grandeur", "son insuffisance » ; "sous – apprenti de Dieu", "sa très basse insuffisance" ; “cynique schizophrène ou menteuse” ; la lettre "P" suivie de points de suspension signifiant nécessairement le terme putain dans le contexte ; "buse et rapace" ; “peau de vache,cornichonne” ; “l'illettrée » ; “tu es un truand, un malhonnête” ; “illettrée et ignorante et charlatan” ; “vieille salope : la vieille” ; "cinglé" ; "pourri" ; "bandits" ; « prostituée » ; "tristes cons" ; "vieux con de gauche" : “Ferme la toi aussi ou ferme ta gueule toi aussi gros con” ; “menteur et de bonimenteur” ; et “grand manipulateur dont la trahison a des allures de vocation” ; "triste sire" ; 17
  • 18.
    Apologie ou incitationau terrorisme : - (apologie = défense publique ) - Loi sur la presse de 1881 - Loi pénale de novembre 2014 - Loi Gaysseau (1990) : contestation de l’existence de crime contre l’humanité 18
  • 19.
  • 20.
  • 21.
  • 22.
  • 23.
  • 24.
  • 25.
  • 26.
  • 27.
  • 28.
  • 29.
  • 30.
    La liberté dela presse dans le monde 30
  • 31.
    • H, estaujourd'hui en résidence surveillée. Il est sorti de prison l’année dernière mais il est privé de ses droits politiques. On lui interdit de parler aux médias étrangers mais il continue de désobéir. Il ouvre régulièrement des blogs qui sont rapidement fermés. Selon les autorités, elles ont déjà tous les éléments pour l’incriminer pour violation des règles de sa liberté conditionnelle. Elles peuvent à tout moment le faire emprisonner à nouveau. Q De quel pays s’agit-il ? Q Comment appelle-t-on une personnalité qui exprime publiquement son désaccord avec le gouvernement non démocratique de son pays ? Source : http://tinyurl.com/desnouvellesdeh 31
  • 32.
    Anna Politkovskaïa (1958– 2006 ) 32 Vincent.ruy@ac-lyon.fr

Notes de l'éditeur

  • #3 + illustration des mesures 1 et 3 (des 11 mesures pour une grande mobilisation de l’École pour les valeurs de la République extrait du discours de Najat Vallaud-Belkacem 22 janvier 2015) faisant partie du parcours éducatif citoyen Concepts clefs Égalité Liberté d’expression Respect Débat Esprit critique La liberté d'expression, principe fondamental à valeur constitutionnelle, est définie à l'article 11 de la Déclaration des droits de l'homme et du citoyen du 26 août 1789 comme le droit à la "libre communication des pensées et des opinions", dans les limites fixées par la loi. L'article 19 de la Déclaration universelle des droits de l'homme du 10 décembre 1948 définit quant à lui la liberté d'opinion et d'expression comme "le droit de ne pas être inquiété pour ses opinions et celui de chercher, de recevoir et de répandre, sans considération de frontières, les informations et les idées par quelque moyen que ce soit". Apprendre aux élèves à mesurer la porté de la liberté d'expression et d'opinion passe notamment par la prise de conscience de la portée de leurs paroles et la confrontation de leur jugement à celui d'autrui.
  • #4 + illustration des mesures 1 et 3 (des 11 mesures pour une grande mobilisation de l’École pour les valeurs de la République extrait du discours de Najat Vallaud-Belkacem 22 janvier 2015) faisant partie du parcours éducatif citoyen Concepts clefs Égalité Liberté d’expression Respect Débat Esprit critique La liberté d'expression, principe fondamental à valeur constitutionnelle, est définie à l'article 11 de la Déclaration des droits de l'homme et du citoyen du 26 août 1789 comme le droit à la "libre communication des pensées et des opinions", dans les limites fixées par la loi. L'article 19 de la Déclaration universelle des droits de l'homme du 10 décembre 1948 définit quant à lui la liberté d'opinion et d'expression comme "le droit de ne pas être inquiété pour ses opinions et celui de chercher, de recevoir et de répandre, sans considération de frontières, les informations et les idées par quelque moyen que ce soit". Apprendre aux élèves à mesurer la porté de la liberté d'expression et d'opinion passe notamment par la prise de conscience de la portée de leurs paroles et la confrontation de leur jugement à celui d'autrui.
  • #5 + illustration des mesures 1 et 3 (des 11 mesures pour une grande mobilisation de l’École pour les valeurs de la République extrait du discours de Najat Vallaud-Belkacem 22 janvier 2015) faisant partie du parcours éducatif citoyen Concepts clefs Égalité Liberté d’expression Respect Débat Esprit critique La liberté d'expression, principe fondamental à valeur constitutionnelle, est définie à l'article 11 de la Déclaration des droits de l'homme et du citoyen du 26 août 1789 comme le droit à la "libre communication des pensées et des opinions", dans les limites fixées par la loi. L'article 19 de la Déclaration universelle des droits de l'homme du 10 décembre 1948 définit quant à lui la liberté d'opinion et d'expression comme "le droit de ne pas être inquiété pour ses opinions et celui de chercher, de recevoir et de répandre, sans considération de frontières, les informations et les idées par quelque moyen que ce soit". Apprendre aux élèves à mesurer la porté de la liberté d'expression et d'opinion passe notamment par la prise de conscience de la portée de leurs paroles et la confrontation de leur jugement à celui d'autrui.
  • #6 + illustration des mesures 1 et 3 (des 11 mesures pour une grande mobilisation de l’École pour les valeurs de la République extrait du discours de Najat Vallaud-Belkacem 22 janvier 2015) faisant partie du parcours éducatif citoyen Concepts clefs Égalité Liberté d’expression Respect Débat Esprit critique La liberté d'expression, principe fondamental à valeur constitutionnelle, est définie à l'article 11 de la Déclaration des droits de l'homme et du citoyen du 26 août 1789 comme le droit à la "libre communication des pensées et des opinions", dans les limites fixées par la loi. L'article 19 de la Déclaration universelle des droits de l'homme du 10 décembre 1948 définit quant à lui la liberté d'opinion et d'expression comme "le droit de ne pas être inquiété pour ses opinions et celui de chercher, de recevoir et de répandre, sans considération de frontières, les informations et les idées par quelque moyen que ce soit". Apprendre aux élèves à mesurer la porté de la liberté d'expression et d'opinion passe notamment par la prise de conscience de la portée de leurs paroles et la confrontation de leur jugement à celui d'autrui.
  • #7 + illustration des mesures 1 et 3 (des 11 mesures pour une grande mobilisation de l’École pour les valeurs de la République extrait du discours de Najat Vallaud-Belkacem 22 janvier 2015) faisant partie du parcours éducatif citoyen Concepts clefs Égalité Liberté d’expression Respect Débat Esprit critique La liberté d'expression, principe fondamental à valeur constitutionnelle, est définie à l'article 11 de la Déclaration des droits de l'homme et du citoyen du 26 août 1789 comme le droit à la "libre communication des pensées et des opinions", dans les limites fixées par la loi. L'article 19 de la Déclaration universelle des droits de l'homme du 10 décembre 1948 définit quant à lui la liberté d'opinion et d'expression comme "le droit de ne pas être inquiété pour ses opinions et celui de chercher, de recevoir et de répandre, sans considération de frontières, les informations et les idées par quelque moyen que ce soit". Apprendre aux élèves à mesurer la porté de la liberté d'expression et d'opinion passe notamment par la prise de conscience de la portée de leurs paroles et la confrontation de leur jugement à celui d'autrui.
  • #8 + illustration des mesures 1 et 3 (des 11 mesures pour une grande mobilisation de l’École pour les valeurs de la République extrait du discours de Najat Vallaud-Belkacem 22 janvier 2015) faisant partie du parcours éducatif citoyen Concepts clefs Égalité Liberté d’expression Respect Débat Esprit critique La liberté d'expression, principe fondamental à valeur constitutionnelle, est définie à l'article 11 de la Déclaration des droits de l'homme et du citoyen du 26 août 1789 comme le droit à la "libre communication des pensées et des opinions", dans les limites fixées par la loi. L'article 19 de la Déclaration universelle des droits de l'homme du 10 décembre 1948 définit quant à lui la liberté d'opinion et d'expression comme "le droit de ne pas être inquiété pour ses opinions et celui de chercher, de recevoir et de répandre, sans considération de frontières, les informations et les idées par quelque moyen que ce soit". Apprendre aux élèves à mesurer la porté de la liberté d'expression et d'opinion passe notamment par la prise de conscience de la portée de leurs paroles et la confrontation de leur jugement à celui d'autrui.
  • #9 + illustration des mesures 1 et 3 (des 11 mesures pour une grande mobilisation de l’École pour les valeurs de la République extrait du discours de Najat Vallaud-Belkacem 22 janvier 2015) faisant partie du parcours éducatif citoyen Concepts clefs Égalité Liberté d’expression Respect Débat Esprit critique La liberté d'expression, principe fondamental à valeur constitutionnelle, est définie à l'article 11 de la Déclaration des droits de l'homme et du citoyen du 26 août 1789 comme le droit à la "libre communication des pensées et des opinions", dans les limites fixées par la loi. L'article 19 de la Déclaration universelle des droits de l'homme du 10 décembre 1948 définit quant à lui la liberté d'opinion et d'expression comme "le droit de ne pas être inquiété pour ses opinions et celui de chercher, de recevoir et de répandre, sans considération de frontières, les informations et les idées par quelque moyen que ce soit". Apprendre aux élèves à mesurer la porté de la liberté d'expression et d'opinion passe notamment par la prise de conscience de la portée de leurs paroles et la confrontation de leur jugement à celui d'autrui.
  • #10 + illustration des mesures 1 et 3 (des 11 mesures pour une grande mobilisation de l’École pour les valeurs de la République extrait du discours de Najat Vallaud-Belkacem 22 janvier 2015) faisant partie du parcours éducatif citoyen Concepts clefs Égalité Liberté d’expression Respect Débat Esprit critique La liberté d'expression, principe fondamental à valeur constitutionnelle, est définie à l'article 11 de la Déclaration des droits de l'homme et du citoyen du 26 août 1789 comme le droit à la "libre communication des pensées et des opinions", dans les limites fixées par la loi. L'article 19 de la Déclaration universelle des droits de l'homme du 10 décembre 1948 définit quant à lui la liberté d'opinion et d'expression comme "le droit de ne pas être inquiété pour ses opinions et celui de chercher, de recevoir et de répandre, sans considération de frontières, les informations et les idées par quelque moyen que ce soit". Apprendre aux élèves à mesurer la porté de la liberté d'expression et d'opinion passe notamment par la prise de conscience de la portée de leurs paroles et la confrontation de leur jugement à celui d'autrui.
  • #11 + illustration des mesures 1 et 3 (des 11 mesures pour une grande mobilisation de l’École pour les valeurs de la République extrait du discours de Najat Vallaud-Belkacem 22 janvier 2015) faisant partie du parcours éducatif citoyen Concepts clefs Égalité Liberté d’expression Respect Débat Esprit critique La liberté d'expression, principe fondamental à valeur constitutionnelle, est définie à l'article 11 de la Déclaration des droits de l'homme et du citoyen du 26 août 1789 comme le droit à la "libre communication des pensées et des opinions", dans les limites fixées par la loi. L'article 19 de la Déclaration universelle des droits de l'homme du 10 décembre 1948 définit quant à lui la liberté d'opinion et d'expression comme "le droit de ne pas être inquiété pour ses opinions et celui de chercher, de recevoir et de répandre, sans considération de frontières, les informations et les idées par quelque moyen que ce soit". Apprendre aux élèves à mesurer la porté de la liberté d'expression et d'opinion passe notamment par la prise de conscience de la portée de leurs paroles et la confrontation de leur jugement à celui d'autrui.
  • #12 + illustration des mesures 1 et 3 (des 11 mesures pour une grande mobilisation de l’École pour les valeurs de la République extrait du discours de Najat Vallaud-Belkacem 22 janvier 2015) faisant partie du parcours éducatif citoyen Concepts clefs Égalité Liberté d’expression Respect Débat Esprit critique La liberté d'expression, principe fondamental à valeur constitutionnelle, est définie à l'article 11 de la Déclaration des droits de l'homme et du citoyen du 26 août 1789 comme le droit à la "libre communication des pensées et des opinions", dans les limites fixées par la loi. L'article 19 de la Déclaration universelle des droits de l'homme du 10 décembre 1948 définit quant à lui la liberté d'opinion et d'expression comme "le droit de ne pas être inquiété pour ses opinions et celui de chercher, de recevoir et de répandre, sans considération de frontières, les informations et les idées par quelque moyen que ce soit". Apprendre aux élèves à mesurer la porté de la liberté d'expression et d'opinion passe notamment par la prise de conscience de la portée de leurs paroles et la confrontation de leur jugement à celui d'autrui.
  • #13 + illustration des mesures 1 et 3 (des 11 mesures pour une grande mobilisation de l’École pour les valeurs de la République extrait du discours de Najat Vallaud-Belkacem 22 janvier 2015) faisant partie du parcours éducatif citoyen Concepts clefs Égalité Liberté d’expression Respect Débat Esprit critique La liberté d'expression, principe fondamental à valeur constitutionnelle, est définie à l'article 11 de la Déclaration des droits de l'homme et du citoyen du 26 août 1789 comme le droit à la "libre communication des pensées et des opinions", dans les limites fixées par la loi. L'article 19 de la Déclaration universelle des droits de l'homme du 10 décembre 1948 définit quant à lui la liberté d'opinion et d'expression comme "le droit de ne pas être inquiété pour ses opinions et celui de chercher, de recevoir et de répandre, sans considération de frontières, les informations et les idées par quelque moyen que ce soit". Apprendre aux élèves à mesurer la porté de la liberté d'expression et d'opinion passe notamment par la prise de conscience de la portée de leurs paroles et la confrontation de leur jugement à celui d'autrui.
  • #14 + illustration des mesures 1 et 3 (des 11 mesures pour une grande mobilisation de l’École pour les valeurs de la République extrait du discours de Najat Vallaud-Belkacem 22 janvier 2015) faisant partie du parcours éducatif citoyen Concepts clefs Égalité Liberté d’expression Respect Débat Esprit critique La liberté d'expression, principe fondamental à valeur constitutionnelle, est définie à l'article 11 de la Déclaration des droits de l'homme et du citoyen du 26 août 1789 comme le droit à la "libre communication des pensées et des opinions", dans les limites fixées par la loi. L'article 19 de la Déclaration universelle des droits de l'homme du 10 décembre 1948 définit quant à lui la liberté d'opinion et d'expression comme "le droit de ne pas être inquiété pour ses opinions et celui de chercher, de recevoir et de répandre, sans considération de frontières, les informations et les idées par quelque moyen que ce soit". Apprendre aux élèves à mesurer la porté de la liberté d'expression et d'opinion passe notamment par la prise de conscience de la portée de leurs paroles et la confrontation de leur jugement à celui d'autrui.
  • #15 + illustration des mesures 1 et 3 (des 11 mesures pour une grande mobilisation de l’École pour les valeurs de la République extrait du discours de Najat Vallaud-Belkacem 22 janvier 2015) faisant partie du parcours éducatif citoyen Concepts clefs Égalité Liberté d’expression Respect Débat Esprit critique La liberté d'expression, principe fondamental à valeur constitutionnelle, est définie à l'article 11 de la Déclaration des droits de l'homme et du citoyen du 26 août 1789 comme le droit à la "libre communication des pensées et des opinions", dans les limites fixées par la loi. L'article 19 de la Déclaration universelle des droits de l'homme du 10 décembre 1948 définit quant à lui la liberté d'opinion et d'expression comme "le droit de ne pas être inquiété pour ses opinions et celui de chercher, de recevoir et de répandre, sans considération de frontières, les informations et les idées par quelque moyen que ce soit". Apprendre aux élèves à mesurer la porté de la liberté d'expression et d'opinion passe notamment par la prise de conscience de la portée de leurs paroles et la confrontation de leur jugement à celui d'autrui.
  • #16 + illustration des mesures 1 et 3 (des 11 mesures pour une grande mobilisation de l’École pour les valeurs de la République extrait du discours de Najat Vallaud-Belkacem 22 janvier 2015) faisant partie du parcours éducatif citoyen Concepts clefs Égalité Liberté d’expression Respect Débat Esprit critique La liberté d'expression, principe fondamental à valeur constitutionnelle, est définie à l'article 11 de la Déclaration des droits de l'homme et du citoyen du 26 août 1789 comme le droit à la "libre communication des pensées et des opinions", dans les limites fixées par la loi. L'article 19 de la Déclaration universelle des droits de l'homme du 10 décembre 1948 définit quant à lui la liberté d'opinion et d'expression comme "le droit de ne pas être inquiété pour ses opinions et celui de chercher, de recevoir et de répandre, sans considération de frontières, les informations et les idées par quelque moyen que ce soit". Apprendre aux élèves à mesurer la porté de la liberté d'expression et d'opinion passe notamment par la prise de conscience de la portée de leurs paroles et la confrontation de leur jugement à celui d'autrui.
  • #17 + illustration des mesures 1 et 3 (des 11 mesures pour une grande mobilisation de l’École pour les valeurs de la République extrait du discours de Najat Vallaud-Belkacem 22 janvier 2015) faisant partie du parcours éducatif citoyen Concepts clefs Égalité Liberté d’expression Respect Débat Esprit critique La liberté d'expression, principe fondamental à valeur constitutionnelle, est définie à l'article 11 de la Déclaration des droits de l'homme et du citoyen du 26 août 1789 comme le droit à la "libre communication des pensées et des opinions", dans les limites fixées par la loi. L'article 19 de la Déclaration universelle des droits de l'homme du 10 décembre 1948 définit quant à lui la liberté d'opinion et d'expression comme "le droit de ne pas être inquiété pour ses opinions et celui de chercher, de recevoir et de répandre, sans considération de frontières, les informations et les idées par quelque moyen que ce soit". Apprendre aux élèves à mesurer la porté de la liberté d'expression et d'opinion passe notamment par la prise de conscience de la portée de leurs paroles et la confrontation de leur jugement à celui d'autrui.
  • #18 + illustration des mesures 1 et 3 (des 11 mesures pour une grande mobilisation de l’École pour les valeurs de la République extrait du discours de Najat Vallaud-Belkacem 22 janvier 2015) faisant partie du parcours éducatif citoyen Concepts clefs Égalité Liberté d’expression Respect Débat Esprit critique La liberté d'expression, principe fondamental à valeur constitutionnelle, est définie à l'article 11 de la Déclaration des droits de l'homme et du citoyen du 26 août 1789 comme le droit à la "libre communication des pensées et des opinions", dans les limites fixées par la loi. L'article 19 de la Déclaration universelle des droits de l'homme du 10 décembre 1948 définit quant à lui la liberté d'opinion et d'expression comme "le droit de ne pas être inquiété pour ses opinions et celui de chercher, de recevoir et de répandre, sans considération de frontières, les informations et les idées par quelque moyen que ce soit". Apprendre aux élèves à mesurer la porté de la liberté d'expression et d'opinion passe notamment par la prise de conscience de la portée de leurs paroles et la confrontation de leur jugement à celui d'autrui.
  • #19 + illustration des mesures 1 et 3 (des 11 mesures pour une grande mobilisation de l’École pour les valeurs de la République extrait du discours de Najat Vallaud-Belkacem 22 janvier 2015) faisant partie du parcours éducatif citoyen Concepts clefs Égalité Liberté d’expression Respect Débat Esprit critique La liberté d'expression, principe fondamental à valeur constitutionnelle, est définie à l'article 11 de la Déclaration des droits de l'homme et du citoyen du 26 août 1789 comme le droit à la "libre communication des pensées et des opinions", dans les limites fixées par la loi. L'article 19 de la Déclaration universelle des droits de l'homme du 10 décembre 1948 définit quant à lui la liberté d'opinion et d'expression comme "le droit de ne pas être inquiété pour ses opinions et celui de chercher, de recevoir et de répandre, sans considération de frontières, les informations et les idées par quelque moyen que ce soit". Apprendre aux élèves à mesurer la porté de la liberté d'expression et d'opinion passe notamment par la prise de conscience de la portée de leurs paroles et la confrontation de leur jugement à celui d'autrui.
  • #20 + illustration des mesures 1 et 3 (des 11 mesures pour une grande mobilisation de l’École pour les valeurs de la République extrait du discours de Najat Vallaud-Belkacem 22 janvier 2015) faisant partie du parcours éducatif citoyen Concepts clefs Égalité Liberté d’expression Respect Débat Esprit critique La liberté d'expression, principe fondamental à valeur constitutionnelle, est définie à l'article 11 de la Déclaration des droits de l'homme et du citoyen du 26 août 1789 comme le droit à la "libre communication des pensées et des opinions", dans les limites fixées par la loi. L'article 19 de la Déclaration universelle des droits de l'homme du 10 décembre 1948 définit quant à lui la liberté d'opinion et d'expression comme "le droit de ne pas être inquiété pour ses opinions et celui de chercher, de recevoir et de répandre, sans considération de frontières, les informations et les idées par quelque moyen que ce soit". Apprendre aux élèves à mesurer la porté de la liberté d'expression et d'opinion passe notamment par la prise de conscience de la portée de leurs paroles et la confrontation de leur jugement à celui d'autrui.
  • #21 + illustration des mesures 1 et 3 (des 11 mesures pour une grande mobilisation de l’École pour les valeurs de la République extrait du discours de Najat Vallaud-Belkacem 22 janvier 2015) faisant partie du parcours éducatif citoyen Concepts clefs Égalité Liberté d’expression Respect Débat Esprit critique La liberté d'expression, principe fondamental à valeur constitutionnelle, est définie à l'article 11 de la Déclaration des droits de l'homme et du citoyen du 26 août 1789 comme le droit à la "libre communication des pensées et des opinions", dans les limites fixées par la loi. L'article 19 de la Déclaration universelle des droits de l'homme du 10 décembre 1948 définit quant à lui la liberté d'opinion et d'expression comme "le droit de ne pas être inquiété pour ses opinions et celui de chercher, de recevoir et de répandre, sans considération de frontières, les informations et les idées par quelque moyen que ce soit". Apprendre aux élèves à mesurer la porté de la liberté d'expression et d'opinion passe notamment par la prise de conscience de la portée de leurs paroles et la confrontation de leur jugement à celui d'autrui.
  • #22 + illustration des mesures 1 et 3 (des 11 mesures pour une grande mobilisation de l’École pour les valeurs de la République extrait du discours de Najat Vallaud-Belkacem 22 janvier 2015) faisant partie du parcours éducatif citoyen Concepts clefs Égalité Liberté d’expression Respect Débat Esprit critique La liberté d'expression, principe fondamental à valeur constitutionnelle, est définie à l'article 11 de la Déclaration des droits de l'homme et du citoyen du 26 août 1789 comme le droit à la "libre communication des pensées et des opinions", dans les limites fixées par la loi. L'article 19 de la Déclaration universelle des droits de l'homme du 10 décembre 1948 définit quant à lui la liberté d'opinion et d'expression comme "le droit de ne pas être inquiété pour ses opinions et celui de chercher, de recevoir et de répandre, sans considération de frontières, les informations et les idées par quelque moyen que ce soit". Apprendre aux élèves à mesurer la porté de la liberté d'expression et d'opinion passe notamment par la prise de conscience de la portée de leurs paroles et la confrontation de leur jugement à celui d'autrui.
  • #23 + illustration des mesures 1 et 3 (des 11 mesures pour une grande mobilisation de l’École pour les valeurs de la République extrait du discours de Najat Vallaud-Belkacem 22 janvier 2015) faisant partie du parcours éducatif citoyen Concepts clefs Égalité Liberté d’expression Respect Débat Esprit critique La liberté d'expression, principe fondamental à valeur constitutionnelle, est définie à l'article 11 de la Déclaration des droits de l'homme et du citoyen du 26 août 1789 comme le droit à la "libre communication des pensées et des opinions", dans les limites fixées par la loi. L'article 19 de la Déclaration universelle des droits de l'homme du 10 décembre 1948 définit quant à lui la liberté d'opinion et d'expression comme "le droit de ne pas être inquiété pour ses opinions et celui de chercher, de recevoir et de répandre, sans considération de frontières, les informations et les idées par quelque moyen que ce soit". Apprendre aux élèves à mesurer la porté de la liberté d'expression et d'opinion passe notamment par la prise de conscience de la portée de leurs paroles et la confrontation de leur jugement à celui d'autrui.
  • #24 + illustration des mesures 1 et 3 (des 11 mesures pour une grande mobilisation de l’École pour les valeurs de la République extrait du discours de Najat Vallaud-Belkacem 22 janvier 2015) faisant partie du parcours éducatif citoyen Concepts clefs Égalité Liberté d’expression Respect Débat Esprit critique La liberté d'expression, principe fondamental à valeur constitutionnelle, est définie à l'article 11 de la Déclaration des droits de l'homme et du citoyen du 26 août 1789 comme le droit à la "libre communication des pensées et des opinions", dans les limites fixées par la loi. L'article 19 de la Déclaration universelle des droits de l'homme du 10 décembre 1948 définit quant à lui la liberté d'opinion et d'expression comme "le droit de ne pas être inquiété pour ses opinions et celui de chercher, de recevoir et de répandre, sans considération de frontières, les informations et les idées par quelque moyen que ce soit". Apprendre aux élèves à mesurer la porté de la liberté d'expression et d'opinion passe notamment par la prise de conscience de la portée de leurs paroles et la confrontation de leur jugement à celui d'autrui.
  • #25 + illustration des mesures 1 et 3 (des 11 mesures pour une grande mobilisation de l’École pour les valeurs de la République extrait du discours de Najat Vallaud-Belkacem 22 janvier 2015) faisant partie du parcours éducatif citoyen Concepts clefs Égalité Liberté d’expression Respect Débat Esprit critique La liberté d'expression, principe fondamental à valeur constitutionnelle, est définie à l'article 11 de la Déclaration des droits de l'homme et du citoyen du 26 août 1789 comme le droit à la "libre communication des pensées et des opinions", dans les limites fixées par la loi. L'article 19 de la Déclaration universelle des droits de l'homme du 10 décembre 1948 définit quant à lui la liberté d'opinion et d'expression comme "le droit de ne pas être inquiété pour ses opinions et celui de chercher, de recevoir et de répandre, sans considération de frontières, les informations et les idées par quelque moyen que ce soit". Apprendre aux élèves à mesurer la porté de la liberté d'expression et d'opinion passe notamment par la prise de conscience de la portée de leurs paroles et la confrontation de leur jugement à celui d'autrui.
  • #26 + illustration des mesures 1 et 3 (des 11 mesures pour une grande mobilisation de l’École pour les valeurs de la République extrait du discours de Najat Vallaud-Belkacem 22 janvier 2015) faisant partie du parcours éducatif citoyen Concepts clefs Égalité Liberté d’expression Respect Débat Esprit critique La liberté d'expression, principe fondamental à valeur constitutionnelle, est définie à l'article 11 de la Déclaration des droits de l'homme et du citoyen du 26 août 1789 comme le droit à la "libre communication des pensées et des opinions", dans les limites fixées par la loi. L'article 19 de la Déclaration universelle des droits de l'homme du 10 décembre 1948 définit quant à lui la liberté d'opinion et d'expression comme "le droit de ne pas être inquiété pour ses opinions et celui de chercher, de recevoir et de répandre, sans considération de frontières, les informations et les idées par quelque moyen que ce soit". Apprendre aux élèves à mesurer la porté de la liberté d'expression et d'opinion passe notamment par la prise de conscience de la portée de leurs paroles et la confrontation de leur jugement à celui d'autrui.
  • #27 + illustration des mesures 1 et 3 (des 11 mesures pour une grande mobilisation de l’École pour les valeurs de la République extrait du discours de Najat Vallaud-Belkacem 22 janvier 2015) faisant partie du parcours éducatif citoyen Concepts clefs Égalité Liberté d’expression Respect Débat Esprit critique La liberté d'expression, principe fondamental à valeur constitutionnelle, est définie à l'article 11 de la Déclaration des droits de l'homme et du citoyen du 26 août 1789 comme le droit à la "libre communication des pensées et des opinions", dans les limites fixées par la loi. L'article 19 de la Déclaration universelle des droits de l'homme du 10 décembre 1948 définit quant à lui la liberté d'opinion et d'expression comme "le droit de ne pas être inquiété pour ses opinions et celui de chercher, de recevoir et de répandre, sans considération de frontières, les informations et les idées par quelque moyen que ce soit". Apprendre aux élèves à mesurer la porté de la liberté d'expression et d'opinion passe notamment par la prise de conscience de la portée de leurs paroles et la confrontation de leur jugement à celui d'autrui.
  • #28 + illustration des mesures 1 et 3 (des 11 mesures pour une grande mobilisation de l’École pour les valeurs de la République extrait du discours de Najat Vallaud-Belkacem 22 janvier 2015) faisant partie du parcours éducatif citoyen Concepts clefs Égalité Liberté d’expression Respect Débat Esprit critique La liberté d'expression, principe fondamental à valeur constitutionnelle, est définie à l'article 11 de la Déclaration des droits de l'homme et du citoyen du 26 août 1789 comme le droit à la "libre communication des pensées et des opinions", dans les limites fixées par la loi. L'article 19 de la Déclaration universelle des droits de l'homme du 10 décembre 1948 définit quant à lui la liberté d'opinion et d'expression comme "le droit de ne pas être inquiété pour ses opinions et celui de chercher, de recevoir et de répandre, sans considération de frontières, les informations et les idées par quelque moyen que ce soit". Apprendre aux élèves à mesurer la porté de la liberté d'expression et d'opinion passe notamment par la prise de conscience de la portée de leurs paroles et la confrontation de leur jugement à celui d'autrui.
  • #29 + illustration des mesures 1 et 3 (des 11 mesures pour une grande mobilisation de l’École pour les valeurs de la République extrait du discours de Najat Vallaud-Belkacem 22 janvier 2015) faisant partie du parcours éducatif citoyen Concepts clefs Égalité Liberté d’expression Respect Débat Esprit critique La liberté d'expression, principe fondamental à valeur constitutionnelle, est définie à l'article 11 de la Déclaration des droits de l'homme et du citoyen du 26 août 1789 comme le droit à la "libre communication des pensées et des opinions", dans les limites fixées par la loi. L'article 19 de la Déclaration universelle des droits de l'homme du 10 décembre 1948 définit quant à lui la liberté d'opinion et d'expression comme "le droit de ne pas être inquiété pour ses opinions et celui de chercher, de recevoir et de répandre, sans considération de frontières, les informations et les idées par quelque moyen que ce soit". Apprendre aux élèves à mesurer la porté de la liberté d'expression et d'opinion passe notamment par la prise de conscience de la portée de leurs paroles et la confrontation de leur jugement à celui d'autrui.
  • #30 + illustration des mesures 1 et 3 (des 11 mesures pour une grande mobilisation de l’École pour les valeurs de la République extrait du discours de Najat Vallaud-Belkacem 22 janvier 2015) faisant partie du parcours éducatif citoyen Concepts clefs Égalité Liberté d’expression Respect Débat Esprit critique La liberté d'expression, principe fondamental à valeur constitutionnelle, est définie à l'article 11 de la Déclaration des droits de l'homme et du citoyen du 26 août 1789 comme le droit à la "libre communication des pensées et des opinions", dans les limites fixées par la loi. L'article 19 de la Déclaration universelle des droits de l'homme du 10 décembre 1948 définit quant à lui la liberté d'opinion et d'expression comme "le droit de ne pas être inquiété pour ses opinions et celui de chercher, de recevoir et de répandre, sans considération de frontières, les informations et les idées par quelque moyen que ce soit". Apprendre aux élèves à mesurer la porté de la liberté d'expression et d'opinion passe notamment par la prise de conscience de la portée de leurs paroles et la confrontation de leur jugement à celui d'autrui.
  • #31 + illustration des mesures 1 et 3 (des 11 mesures pour une grande mobilisation de l’École pour les valeurs de la République extrait du discours de Najat Vallaud-Belkacem 22 janvier 2015) faisant partie du parcours éducatif citoyen Concepts clefs Égalité Liberté d’expression Respect Débat Esprit critique La liberté d'expression, principe fondamental à valeur constitutionnelle, est définie à l'article 11 de la Déclaration des droits de l'homme et du citoyen du 26 août 1789 comme le droit à la "libre communication des pensées et des opinions", dans les limites fixées par la loi. L'article 19 de la Déclaration universelle des droits de l'homme du 10 décembre 1948 définit quant à lui la liberté d'opinion et d'expression comme "le droit de ne pas être inquiété pour ses opinions et celui de chercher, de recevoir et de répandre, sans considération de frontières, les informations et les idées par quelque moyen que ce soit". Apprendre aux élèves à mesurer la porté de la liberté d'expression et d'opinion passe notamment par la prise de conscience de la portée de leurs paroles et la confrontation de leur jugement à celui d'autrui.
  • #32 + illustration des mesures 1 et 3 (des 11 mesures pour une grande mobilisation de l’École pour les valeurs de la République extrait du discours de Najat Vallaud-Belkacem 22 janvier 2015) faisant partie du parcours éducatif citoyen Concepts clefs Égalité Liberté d’expression Respect Débat Esprit critique La liberté d'expression, principe fondamental à valeur constitutionnelle, est définie à l'article 11 de la Déclaration des droits de l'homme et du citoyen du 26 août 1789 comme le droit à la "libre communication des pensées et des opinions", dans les limites fixées par la loi. L'article 19 de la Déclaration universelle des droits de l'homme du 10 décembre 1948 définit quant à lui la liberté d'opinion et d'expression comme "le droit de ne pas être inquiété pour ses opinions et celui de chercher, de recevoir et de répandre, sans considération de frontières, les informations et les idées par quelque moyen que ce soit". Apprendre aux élèves à mesurer la porté de la liberté d'expression et d'opinion passe notamment par la prise de conscience de la portée de leurs paroles et la confrontation de leur jugement à celui d'autrui.
  • #33 + illustration des mesures 1 et 3 (des 11 mesures pour une grande mobilisation de l’École pour les valeurs de la République extrait du discours de Najat Vallaud-Belkacem 22 janvier 2015) faisant partie du parcours éducatif citoyen Concepts clefs Égalité Liberté d’expression Respect Débat Esprit critique La liberté d'expression, principe fondamental à valeur constitutionnelle, est définie à l'article 11 de la Déclaration des droits de l'homme et du citoyen du 26 août 1789 comme le droit à la "libre communication des pensées et des opinions", dans les limites fixées par la loi. L'article 19 de la Déclaration universelle des droits de l'homme du 10 décembre 1948 définit quant à lui la liberté d'opinion et d'expression comme "le droit de ne pas être inquiété pour ses opinions et celui de chercher, de recevoir et de répandre, sans considération de frontières, les informations et les idées par quelque moyen que ce soit". Apprendre aux élèves à mesurer la porté de la liberté d'expression et d'opinion passe notamment par la prise de conscience de la portée de leurs paroles et la confrontation de leur jugement à celui d'autrui.