Adel BOUCHAHED Page 1
0
1
2…
Action-1
Action-2
Etape initiale
Transition
X
Y
Z
Réceptivité
Etiquette
Etape
Etape active
CHAPITRE 4 : GRAFCET ET
PROGRAMMATION DES API
1. Définition :
Le GRAFCET (Graphe Fonctionnel de Commande Étapes et Transitions) est
un diagramme fonctionnel. Il permet de représenter par un graphe le
fonctionnement d’un système automatisé, ce système est composé par trois
parties essentielles qui sont :
Partie pupitre ;
Partie commande ;
Partie opérative.
Le GRAFCET est une représentation graphique alternée des étapes et des
transitions. Une seule transition doit séparer deux étapes. Le diagramme ci-
dessous représente un GRAFCET.
Figure.1. Représentation du GRAFCET séquence unique
‫الشعبية‬ ‫الديمقراطية‬ ‫الجزائرية‬ ‫الجمهورية‬
‫العلمي‬ ‫والبحث‬ ‫العالي‬ ‫التعليم‬ ‫وزارة‬
REPUBLIQUE ALGERIENNE DEMOCRATIQUE ET POPULAIRE
Ministère de l’Enseignement Supérieur et de la Recherche Scientifique
UNIVERSITE DES FRERES MENTOURI CONSTANTINE 1 1 ‫قسنطينة‬ ‫منت‬
‫ــــــــ‬
‫وري‬ ‫جامعـــــــــة‬
‫االخ‬
‫ــــــــ‬
‫وة‬
Institut Des Sciences Et Techniques Appliquées ‫مـعــهــد‬
‫التطبيقي‬ ‫التقنيات‬ ‫و‬ ‫العلـوم‬
‫ة‬
___________________________________________________________________________
Adel BOUCHAHED Page 2
2. TYPES DU GRAFCET
Il existe trois types du GRAFCET qui sont :
2.1. GRAFCET DE NIVEAU 01 (GRAFCET/ partie système)
Ce type de GRAFECT est basé sur la représentation de toutes les parties du
système automatisé avant l’existence de ce dernier (système automatisé). Par
ailleurs le GRAFCET de niveau 1 est un GRAFCET de coordination des
données et des actions.
2.2. GRAFCET DE NIVEAU 02 (GRAFCET/ partie opérative)
Ce type de GRAFCET est basé sur la technologie des actionneurs (moteurs
électriques, vérins, …etc.) et capteurs, ces derniers nous permettent de
réaliser un diagramme séquentielle qui définit le comportement de la partie
commande d’un système automatisé.
2.3. GRAFCET DE NIVEAU 03 (GRAFCET/ partie commande)
Ce type de GRAFCET prend le matériel existant (automates programmables,
contacteurs, boutons poussoirs, …etc.) pour réaliser la partie commande.
Le GRAFCET de niveau 03 est basé sur la programmation des automates
programmables en utilisant par exemple le langage ladder (langage contact)
dont les entrées (%I0.0) et les sorties (%Q0.0).
Exercice-01
Dans un atelier de mécanique situé au niveau de L’ISTA, il existe un poste
de perçage automatisé qui nous a permis le perçage et le serrage des pièces
mécaniques, voir la figure.2. Son fonctionnement est basé sur le
mouvement de rotation du moteur électrique dans les deux sens (marche
avant et marche arrière). Le serrage et le desserrage des pièces mécaniques
sont effectués par le vérin-V1, mais pour les capteurs de positions, sont rôle
est fixé l’arrivé et le retour du vérin-V1 ainsi que du moteur électrique M.
Description du cycle
La pièce mécanique est arrivée en C5 (capteur mécanique de position), l’étau
est ouvert (le capteur C4 indique l’ouverture de l’étau), le moteur tourne le
foret et reste en position haute (le capteur C1 indique la position du moteur).
L’étau serre la pièce mécanique (le capteur C4 indique le serrage de la pièce
Adel BOUCHAHED Page 3
mécanique), la perceuse descend et fait le perçage (le capteur C2 indique la
descente de la perceuse), la perceuse remonte (le capteur C1 indique la
remonte de la perceuse jusqu’à la position initiale). L’étau se desserre la
pièce mécanique (le capteur C3 indique le retour de la tige du vérin à sa
position initiale), la pièce est évacuée (le capteur C6 indique la sortie de la
pièce).
Figure.2. Poste de perçage automatisé
Remarque :
L’avancement du moteur électrique est assuré par le vérin V2
Fiche des données techniques
Entrées automate programmable Sorties automate programmable
I0.0 C1 Q0.0 M-
I0.1 C2 Q0.1 M+
I0.2 C3 Q0.2 V1-
I0.3 C4 Q0.3 V1+
I0.4 C5 Q0.4
I0.5 C6 Q0.5
Moteur électrique
Vérin-V1
Pièce mécanique
Étau
Vérin V-2
Adel BOUCHAHED Page 4
0
1
2
Etau serré la pièce mécanique
Perceuse/ descente
Pièce en C5, Perceuse en position initiale, Etau desserré
3
4
Etau serré
Perceuse en bas
Perceuse/ monte
Perceuse en haut
Etau/ desserré
Etau desserre, pièce évacuée
QUESTIONS
1- Réaliser le GRAFCET de niveau-01 ou GRAFCET de point de vue partie
système ;
2- Réaliser le GRAFCET de niveau-02 ou GRAFCET de point de vue partie
opérative ;
3- Réaliser le GRAFCET de niveau-03 ou GRAFCET de point de vue partie
commande.
Solution-01
1. GRAFCET DE NIVEAU-01
Figure.3. GRAFCET de niveau-01
Adel BOUCHAHED Page 5
0
1
2
V+
M+
C5, C1, C3
3
4
C4
C2
M-
C1
V-
C3, C6
2. GRAFCET DE NIVEAU-02
Figure.4. GRAFCET de niveau-02
3. GRAFCET DE NIVEAU-03
Pour réaliser ce type de GRAFCET on définit les entrées et les sorties de
l’automate programmable.
Le I désigne l’entrée de l’automate programmable et le Q désigne une sortie de
l’automate programmable.
Adel BOUCHAHED Page 6
0
1
2
Q0.3
Q0.1
I0.4, I0.0, I0.3
, C1, C3
3
4
I0.3
I0.1
Q0.0
I0.0
Q0.2
I0.2, I0.5
Figure.5. GRAFCET de niveau-03
Exercice-02
A/- Un chariot de marchandise se déplace du point C1 vers le point C2 (voir la
figure.6), et il revient à sa position initiale.
- Réaliser le GRAFCET de niveau-01, niveau-02 et niveau-03
Condition :
Le chariot ne peut pas se déplacer si le bouton poussoir M non actionné.
Fiche des données techniques
Entrées automate programmable Sorties automate programmable
I0.0 C1 (capteur mécanique) Q0.0 AR
I0.1 C2 (capteur mécanique) Q0.1 AV
I0.2 M
Adel BOUCHAHED Page 7
0
1
2
Marche du chariot en avant
Marche du chariot en arrière
Chariot en position initiale, bouton poussoir M non
actionné
Chariot arrivé en point C2
Chariot arrivé en point C2
B/- Le chariot se déplace au point C2 mais il doit rester 10 seconds.
- Etablir le GRAFCET de niveau-01, niveau-02 et niveau-03.
Entrées automate programmable Sorties automate programmable
I0.0 C1 (capteur mécanique) Q0.0 AR
I0.1 C2 (capteur mécanique) Q0.1 AV
I0.2 M
I0.3 T1/10S Q0.2 T
Figure.6. Chariot de marchandise automatisé
Solution-A
1- GRAFCET de niveau-01
C1 C2
AV
AR
M
Adel BOUCHAHED Page 8
0
1
2
AV
AR
C1, M
C2
C1
0
1
2
Q0.1
Q0.0
I0.0, I0.2
I0.1
I0.0
Figure.7. GRAFCET de niveau-01
2- GRAFCET de niveau-02
Figure.8. GRAFCET de niveau-02
3- GRAFCET de niveau-03
Figure.9. GRAFCET de niveau-03
Adel BOUCHAHED Page 9
0
1
2
Marche du chariot en avant
Temporisateur de 10 seconds
Chariot en position initiale, bouton poussoir M non
3
Chariot arrivé en point C2
Le temps est écoulé
Marche du chariot en arrière
Chariot arrivé en point C1
0
1
2
AV
T
C1, M
3
C2
T1/10s
AR
C1
Solution-B
1- GRAFCET de niveau-01
Figure.10. GRAFCET de niveau-01
2- GRAFCET de niveau-02
Adel BOUCHAHED Page 10
0
1
2
Q0.1
Q0.2
I0.0, I0.2
3
I0.1
I0.3
Q0.0
I0.0
Figure.11. GRAFCET de niveau-02
3- GRAFCET de niveau-03
Figure.12. GRAFCET de niveau-03
Exercice-03
Dans une usine de fabrication des tôles, il existe un pont roulant utilisé pour
prendre les déchets métalliques et qui se déplace du point C1 au point C2 (voir
la figure.13). Pour le chargement et le déchargement des déchets métalliques ce
pont fait monter et descendre la charge.
Les capteurs de position C1 et C2 sont des capteurs mécaniques et les capteurs
A, B, C3 et C4 sont des capteurs magnétiques de position.
Installation électromécanique
Adel BOUCHAHED Page 11
C1 C2
AV
AR
M
C3 C4
A B
Chargement Déchargement
Figure.13. Pont roulant automatisé
Questions :
Réaliser le GRAFCET de niveau-02 et niveau-03.
Entrées automate programmable Sorties automate programmable
I0.0 M
I0.1 C1 (capteur mécanique) Q0.0 AR
I0.2 C2 (capteur mécanique) Q0.1 AV
I0.3 C3 (capteur magnétique) Q0.2 Descente charge (DC)
I0.4 A (capteur magnétique) Q0.3 Monte charge (MC)
I0.5 C4 (capteur magnétique) Q0.4 Descente charge (DC)
I0.6 B (Capteur magnétique) Q0.5 Monte charge (MC)
Adel BOUCHAHED Page 12
0
1
2
Descente charge (DC)
Monte charge et chargement (MC)
M, C1, A
3
C3
A
Pont en avant (AV)
C2
4
5
6
Descente charge et déchargement (DC)
C4
Monte charge (MC)
B
Pont en arrière (AR)
C1
Solution-03
1- GRAFCET de niveau-02
Figure.14. GRAFCET de niveau-02
Adel BOUCHAHED Page 13
0
1
2
Q0.2
Q0.3
I0.0, I0.1,
I0.4
3
I0.3
I0.4
Q0.1
I0.2
4
5
6
Q0.4
I0.5
Q0.5
I0.6
Q0.0
I0.0
2- GRAFCET de niveau-03
Figure.15. GRAFCET de niveau-03
Adel BOUCHAHED Page 14
0
1
2
AV
AR
C1, M
C2
C1, ̅̅̅̅
C1, M1
3. Reprise d’une séquence
Afin de comprendre la reprise d’une séquence on prend le chariot de
marchandise représenté par la figure.6.
Pour la marche continue du chariot on rajoute un commutateur M1.
Condition de fonctionnement :
- Le chariot fait un seul aller et retour le commutateur M1 prend ‘’0’’
- Le chariot fait une marche continue le commutateur M1 prend ‘’1’’
GRAFCET correspondant
Figure.16. GRAFCET de niveau-02 (Reprise d’une séquence)
4. Saut d’étape
Toujours on prend l’exemple du chariot représenté par la figure.06.
Conditions de fonctionnement
Si le chariot est en position initiale (C1), alors une impulsion sur M le chariot
fait un avancement en avant et en arrière.
Si initialement le chariot n’est pas en position initiale (C1), alors une
impulsion sur M provoque le déplacement du chariot au point (C1).
Adel BOUCHAHED Page 15
0
1
2
AV
AR
C1, M
C2
C1, ̅̅̅̅
̅̅̅̅
Figure.17. GRAFCET de niveau-02 (Saut d’étape)
5. Aiguillage en OU
Ce type de GRAFCET est basé sur l’étape initiale ‘’0’’ c'est-à-dire à la sortie
de cette étape on a le choix entre plusieurs séquences. Le choix que nous
avons préféré dépend aux différentes transitions ainsi que ces dernières
dépendent aux réceptivités.
Exercice-04
Dans un atelier de mécanique situé au niveau de L’ISTA, il existe un poste
de perçage automatisé qui nous a permis le perçage et le serrage des pièces
mécaniques, voir la figure.18. Son fonctionnement est basé sur le
mouvement de rotation du moteur électrique dans les deux sens (marche
avant et marche arrière). Le serrage et le desserrage des pièces mécaniques
sont effectués par le vérin-V1, mais pour les capteurs de positions, sont rôle
est fixé l’arrivé et le retour du vérin-V1 ainsi que du moteur électrique M.
Conditions :
- Le système automatisé ne peut pas fonctionner si les deux boutons
poussoirs M et M1 non actionnés.
- Le bouton poussoir M et actionné avant M1
Adel BOUCHAHED Page 16
Remarque :
L’avancement du moteur électrique est assuré par le vérin V2
- Fiche des données techniques
Entrées automate programmable Sorties automate programmable
I0.0 C1 Q0.0 M-
I0.1 C2 Q0.1 M+
I0.2 C3 Q0.2 V1-
I0.3 C4 Q0.3 V1+
I0.4 C5
I0.5 C6 Q0.5 P+
I0.6 M
I0.7 M1
Figure.18. Poste de perçage automatisé
Questions
- Réaliser le GRAFCET de point de vue partie système ;
- Réaliser le GRAFCET de point de vue partie opérative ;
- Réaliser le GRAFCET de point de vue partie commande.
Solution-04
1- GRAFCET de niveau-01
Moteur électrique
Vérin-V1
Pièce mécanique
Étau
Vérin V-2
M M1
Adel BOUCHAHED Page 17
0
11
Etau serré
la pièce
mécanique
Perceuse/ descente
Etau serré Perceuse en bas
Perceuse en haut
Etau
desserré
Pièce évacuée
21
12 22
1.
Perceuse/ monte
Etau desserre
BPM BPM1
Evacuer la pièce
0
11
V+ M+
C4 C2
C1
C6
21
12 22
1.
M-
C3
M, C5 M1, C5
V-
P+
Figure.19. GRAFCET de niveau-01
- GRAFCET de niveau-02
Adel BOUCHAHED Page 18
0
11
Q0.3 Q0.1
I0.3 I0.1
I0.0
I0.5
21
12 22
1.
Q0.0
I0.2
I0.6, I0.4 I0.7, I0.4
Q0.2
Q0.5
Figure.20. GRAFCET de niveau-02
- GRAFCET de niveau-03
Figure.21. GRAFCET de niveau-03
6. Aiguillage en ET
Les séquences dans ce type du GRAFCET sont exécutées au même temps
(simultanément).
Exercice-05
On prend l’exercice-04, mais on a un seul bouton poussoir M qui fait démarrer
le système automatisé.
Questions :
- Réaliser le GRAFCET de niveau-01 ;
- Réaliser le GRAFCET de niveau-02 ;
- Réaliser le GRAFCET de niveau-03 .
Adel BOUCHAHED Page 19
0
11
Etau serré
la pièce
mécanique
Perceuse/ descente
Etau serré Perceuse en bas
Perceuse en haut
Etau
desserré
Pièce évacuée
21
12 22
1.
Perceuse/ monte
Etau desserre
Evacuer la pièce
13 23
=1
Bouton poussoir Marche, présence de la pièce
Solution-05
1- GRAFCET de niveau-01
Figure.22. GRAFCET de niveau-01
Adel BOUCHAHED Page 20
0
11
V1+ M+
C4 C2
C1
C6
21
12 22
1.
M-
C3
P+
13 23
=1
M, C5
V1-
2- GRAFCET de niveau-02
Figure.23. GRAFCET de niveau-02
Adel BOUCHAHED Page 21
0
11
Q0.3 Q0.2
I0.3 I0.1
I0.0
I0.5
21
12 22
1.
Q0.0
I0.2
Q0.5
13 23
=1
I0.6, I0.4
Q0.2
3- GRAFCET de niveau-03
Figure.24. GRAFCET de niveau-03
Adel BOUCHAHED Page 22
PROGRAMMATION DES API
7. Définition
L’automate programmable est un appareil électronique intelligent, il est
constitué par des entrées et des sorties, les entrées dont ce dernier (API)
reçoit les informations des capteurs et compare avec le programme réalisé.
Pour les sorties de L’API font l’activation des pré-actionneurs. La figure ci-
dessous représente un automate programmable.
Figure.25. Automate programmable.
Avec :
MR : bouton poussoir marche ;
AR : bouton poussoir arrêt ;
S : bouton poussoir ;
KM1 : Contacteur.
8. Différents langages de programmation
Pour la programmation des API on a plusieurs types de langage parmi lesquels :
- Langage à contact (Ladder) ;
- Langage de programmation où nous avons utilisé un logigramme (liste
d’instruction) ;
- Langage de programmation à partir d’un GRAFCET.
8.1. Langage à contact
KM 1
MR
AR
S
Entrées Sorties
API
I0.0
Q0.0
Adel BOUCHAHED Page 23
Ce langage est basé sur un schéma électrique ou électronique qui contient, les
contacteurs, relais, boutons poussoirs, capteurs, temporisateurs, pré-actionneurs,
actionneurs, …etc. A partir de ce schéma on va concevoir un schéma à contact
dans le logiciel (Twidosuite) de programmation des API.
8.2. Représentation des éléments principaux pour la programmation des
API
Symbole Désignation Fonction Schéma à contact
Contact à
fermeture
Contact passant
quand il actionné
Contact à
ouverture
Contact passant
quant il n’est pas
actionné
Connexion
horizontale
Permet de relier
les éléments
action en série
Connexion
verticale
Permet de relier
les actions en
parallèle
Bobine direct La sortie prend la
valeur du résultat
logique
Bobine inverse La sortie prend la
valeur inverse du
résultat logique
Bobine
d’enclenchement
Le bit interne est
mis à 1 et garde
cet état
Bobine
déclenchement
Le bit interne est
mis à 0 et garde
cet état
- La sortie directe fonctionne comme une entrée directe ;
- La sortie SET (S) qui agit comme une mémoire est reste à 1.
S
R
S
Adel BOUCHAHED Page 24
Q1
10
5
6
3
1
2 4
N
10
03
04
T1
1
3
2
4
Q1
10
13
14
F1
10
95
96
S1A
1
2
S2M
3
4
L1 L2 L3
F1
10
97
98
KM1
10
53
54
KM1
10
61
62
KM1
A1
A2
KM2
10
5/L3
6/T3
3/L2
1/L1
2/T1 4/T2
RT1
1/L1 3/L2 5/L3
2/T1 4/T2 6/T3
M1
3 ~
M
U1
V1
W1
KM1
A1
A2
KM1
10
13
14
KM1
10
21
22
F1
10
95
96
F1
10
97
98
KM1
10
13
14
- La sortie RESET (R) qui remet à zéro la sortie S.
- Exercice-06
- Soit le démarrage direct du moteur asynchrone à cage d’écureuil. Voir le
schéma ci-dessous.
Figure.26. Démarrage direct du MAS à cage triphasé.
Questions
1- À partir du circuit de commande du moteur asynchrone, Réaliser le
programme (langage ladder) sous Twidosuite.
2- Réaliser le GRAFCET de niveau-02 et niveau-03.
3- Réaliser le GRAFCET de niveau-2 si le moteur chauffe et le relais thermique
disjoncte.
Remarque
On suppose que le contact 13/14 du sectionneur est fermé, et le moteur sous
tension.
R
Adel BOUCHAHED Page 25
- Fiche des données techniques
Entrées automate programmable Sorties automate programmable
I0.0 Q1 Q0.2 L3
I0.1 F1 Q0.1 L2
I0.2 S2M+KM1 Q0.3 M+
I0.3 S1A Q0.0 L1
Solution
1- Langage à contact sous TWIDOSUITE
Figure.27. schéma sous Twitosuite (langage à contact).
Adel BOUCHAHED Page 26
0
1
2
L3
L2 M+
Q1, F1, S1A
S2M+KM1
S1A
Moteur est sous tension
0
1
2
Q0.2
Q0.1 Q0.3
I0.0, I0.1, I0.3
I0.2
̅̅̅̅̅̅
MST
2- GRAFCET de niveau-2
Figure.28. GRAFCET de niveau-2
3- GRAFCET de niveau-03
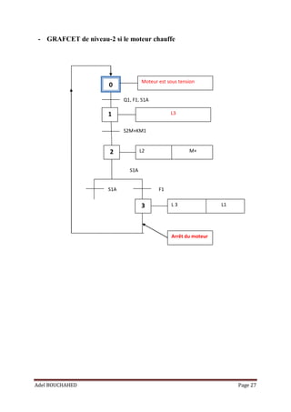
Figure.23. GRAFCET de niveau-3
Adel BOUCHAHED Page 27
0
1
2
L3
L2 M+
Q1, F1, S1A
S2M+KM1
S1A
Moteur est sous tension
F1
S1A
3 L 3 L1
Arrêt du moteur
- GRAFCET de niveau-2 si le moteur chauffe
Références
[1] http://meidoyen.openelement.fr/Files/Other/Structure%20generale_prof.pdf
[2]https://sb47a502462c9ef47.jimcontent.com/download/version/1491229657/module/141280
88424/name/Introduction%20aux%20syst%C3%A8mes%20automatis%C3%A9s.pdf
[3] http://lyceeduruy.fr/si/files/2010/09/Cours_Systemes.pdf...........8
[4] https://www.google.com/url?sa=i&url=https%3A%2F%2Fwww.cdiscount.com%2Fhigh-
tech%2Fr-
contacteur%2Btriphase.html&psig=AOvVaw13ylpnblJ3PljHtSrjOR9K&ust=1587982876467
000&source=images&cd=vfe&ved=0CAIQjRxqFwoTCLje6rbvhekCFQAAAAAdAAAAAB
AD
[5] https://www.technic-achat.com/boutique/images_produits/1272xxxxxx-z.png
[6] https://img.directindustry.fr/images_di/photo-g/9226-2463163.jpg
[7]https://lh3.googleusercontent.com/proxy/qzTZIzbgan3WTTvlvvhg_TFKxdrEQc18Ed2ze0
IU7B3D9uow9bdJI6BPQA-
AGGClDd6QjzF8651Y4G9ELvu6HBgIZcASGcthLV3AfF4DlbGPe1PwNiQ
[8] https://www.automation-sense.com/medias/images/automate-siemens-prix.jpg
[9] https://www.axesindustries.com/images/np/9416FR.JPG
[10] https://img.directindustry.fr/images_di/photo-g/64974-9397959.jpg
[11]https://www.academia.edu/36684394/FORMATION_MODULAIRE_COMPAGNONS_
%C3%89LECTRICIENS_DU_DEVOIR
ASSOCIATION OUVRIERE DES COMPAGNONS DU DEVOIR DU TOUR DE
FRANCE
FÉVRIER 2004
[12] https://www.futura-sciences.com/tech/definitions/informatique-automate-
programmable-10525/
[13] https://fr.wikipedia.org/wiki/Automate_programmable_industriel
[14]http://pamelard.electro.pagesperso-
orange.fr/fichier%20pdf/automatisme/programmation%20des%20API%20cours.pdf
[15] Les automatismes ‘’ Lycée L.RASCOL 10, Rue de la République BP 218. 81012 ALBI
CEDEX’’.
[16]http://www.lpmei.com/cd_bac_mei/Ressources/10
%20Ressource%20Automate%20Programmable/Automate%20TSX%2017%20cours.pdf
[17] Nadia SOUAG: logique combinatoire cours et exercices corrigés ‘alger 2004
[18] peter YK cheung, lecture 11digital logic, boolean algebra, flip-flops, 29 ;may 2018.
[19] W.Bolton, ‘’ Chapter 11 Ladder and Functional Block Programming’’,
[20] Paulo Jorge Oliveira, José Gaspar, ‘’ Industrial automation PLC Programming
languages’’ Instruction list, 2010/2011.
[21] W. Bolton, ‘’Programmable Logic Controllers’’, Fourth Edition, Elsevier E
ELSEVIE.
[22] Chapter 9 Discrete Control Using Programmable Logic Controllers

chapitre-4.pdf GRAFCET ET PROGRAMMATION DES API

  • 1.
    Adel BOUCHAHED Page1 0 1 2… Action-1 Action-2 Etape initiale Transition X Y Z Réceptivité Etiquette Etape Etape active CHAPITRE 4 : GRAFCET ET PROGRAMMATION DES API 1. Définition : Le GRAFCET (Graphe Fonctionnel de Commande Étapes et Transitions) est un diagramme fonctionnel. Il permet de représenter par un graphe le fonctionnement d’un système automatisé, ce système est composé par trois parties essentielles qui sont : Partie pupitre ; Partie commande ; Partie opérative. Le GRAFCET est une représentation graphique alternée des étapes et des transitions. Une seule transition doit séparer deux étapes. Le diagramme ci- dessous représente un GRAFCET. Figure.1. Représentation du GRAFCET séquence unique ‫الشعبية‬ ‫الديمقراطية‬ ‫الجزائرية‬ ‫الجمهورية‬ ‫العلمي‬ ‫والبحث‬ ‫العالي‬ ‫التعليم‬ ‫وزارة‬ REPUBLIQUE ALGERIENNE DEMOCRATIQUE ET POPULAIRE Ministère de l’Enseignement Supérieur et de la Recherche Scientifique UNIVERSITE DES FRERES MENTOURI CONSTANTINE 1 1 ‫قسنطينة‬ ‫منت‬ ‫ــــــــ‬ ‫وري‬ ‫جامعـــــــــة‬ ‫االخ‬ ‫ــــــــ‬ ‫وة‬ Institut Des Sciences Et Techniques Appliquées ‫مـعــهــد‬ ‫التطبيقي‬ ‫التقنيات‬ ‫و‬ ‫العلـوم‬ ‫ة‬ ___________________________________________________________________________
  • 2.
    Adel BOUCHAHED Page2 2. TYPES DU GRAFCET Il existe trois types du GRAFCET qui sont : 2.1. GRAFCET DE NIVEAU 01 (GRAFCET/ partie système) Ce type de GRAFECT est basé sur la représentation de toutes les parties du système automatisé avant l’existence de ce dernier (système automatisé). Par ailleurs le GRAFCET de niveau 1 est un GRAFCET de coordination des données et des actions. 2.2. GRAFCET DE NIVEAU 02 (GRAFCET/ partie opérative) Ce type de GRAFCET est basé sur la technologie des actionneurs (moteurs électriques, vérins, …etc.) et capteurs, ces derniers nous permettent de réaliser un diagramme séquentielle qui définit le comportement de la partie commande d’un système automatisé. 2.3. GRAFCET DE NIVEAU 03 (GRAFCET/ partie commande) Ce type de GRAFCET prend le matériel existant (automates programmables, contacteurs, boutons poussoirs, …etc.) pour réaliser la partie commande. Le GRAFCET de niveau 03 est basé sur la programmation des automates programmables en utilisant par exemple le langage ladder (langage contact) dont les entrées (%I0.0) et les sorties (%Q0.0). Exercice-01 Dans un atelier de mécanique situé au niveau de L’ISTA, il existe un poste de perçage automatisé qui nous a permis le perçage et le serrage des pièces mécaniques, voir la figure.2. Son fonctionnement est basé sur le mouvement de rotation du moteur électrique dans les deux sens (marche avant et marche arrière). Le serrage et le desserrage des pièces mécaniques sont effectués par le vérin-V1, mais pour les capteurs de positions, sont rôle est fixé l’arrivé et le retour du vérin-V1 ainsi que du moteur électrique M. Description du cycle La pièce mécanique est arrivée en C5 (capteur mécanique de position), l’étau est ouvert (le capteur C4 indique l’ouverture de l’étau), le moteur tourne le foret et reste en position haute (le capteur C1 indique la position du moteur). L’étau serre la pièce mécanique (le capteur C4 indique le serrage de la pièce
  • 3.
    Adel BOUCHAHED Page3 mécanique), la perceuse descend et fait le perçage (le capteur C2 indique la descente de la perceuse), la perceuse remonte (le capteur C1 indique la remonte de la perceuse jusqu’à la position initiale). L’étau se desserre la pièce mécanique (le capteur C3 indique le retour de la tige du vérin à sa position initiale), la pièce est évacuée (le capteur C6 indique la sortie de la pièce). Figure.2. Poste de perçage automatisé Remarque : L’avancement du moteur électrique est assuré par le vérin V2 Fiche des données techniques Entrées automate programmable Sorties automate programmable I0.0 C1 Q0.0 M- I0.1 C2 Q0.1 M+ I0.2 C3 Q0.2 V1- I0.3 C4 Q0.3 V1+ I0.4 C5 Q0.4 I0.5 C6 Q0.5 Moteur électrique Vérin-V1 Pièce mécanique Étau Vérin V-2
  • 4.
    Adel BOUCHAHED Page4 0 1 2 Etau serré la pièce mécanique Perceuse/ descente Pièce en C5, Perceuse en position initiale, Etau desserré 3 4 Etau serré Perceuse en bas Perceuse/ monte Perceuse en haut Etau/ desserré Etau desserre, pièce évacuée QUESTIONS 1- Réaliser le GRAFCET de niveau-01 ou GRAFCET de point de vue partie système ; 2- Réaliser le GRAFCET de niveau-02 ou GRAFCET de point de vue partie opérative ; 3- Réaliser le GRAFCET de niveau-03 ou GRAFCET de point de vue partie commande. Solution-01 1. GRAFCET DE NIVEAU-01 Figure.3. GRAFCET de niveau-01
  • 5.
    Adel BOUCHAHED Page5 0 1 2 V+ M+ C5, C1, C3 3 4 C4 C2 M- C1 V- C3, C6 2. GRAFCET DE NIVEAU-02 Figure.4. GRAFCET de niveau-02 3. GRAFCET DE NIVEAU-03 Pour réaliser ce type de GRAFCET on définit les entrées et les sorties de l’automate programmable. Le I désigne l’entrée de l’automate programmable et le Q désigne une sortie de l’automate programmable.
  • 6.
    Adel BOUCHAHED Page6 0 1 2 Q0.3 Q0.1 I0.4, I0.0, I0.3 , C1, C3 3 4 I0.3 I0.1 Q0.0 I0.0 Q0.2 I0.2, I0.5 Figure.5. GRAFCET de niveau-03 Exercice-02 A/- Un chariot de marchandise se déplace du point C1 vers le point C2 (voir la figure.6), et il revient à sa position initiale. - Réaliser le GRAFCET de niveau-01, niveau-02 et niveau-03 Condition : Le chariot ne peut pas se déplacer si le bouton poussoir M non actionné. Fiche des données techniques Entrées automate programmable Sorties automate programmable I0.0 C1 (capteur mécanique) Q0.0 AR I0.1 C2 (capteur mécanique) Q0.1 AV I0.2 M
  • 7.
    Adel BOUCHAHED Page7 0 1 2 Marche du chariot en avant Marche du chariot en arrière Chariot en position initiale, bouton poussoir M non actionné Chariot arrivé en point C2 Chariot arrivé en point C2 B/- Le chariot se déplace au point C2 mais il doit rester 10 seconds. - Etablir le GRAFCET de niveau-01, niveau-02 et niveau-03. Entrées automate programmable Sorties automate programmable I0.0 C1 (capteur mécanique) Q0.0 AR I0.1 C2 (capteur mécanique) Q0.1 AV I0.2 M I0.3 T1/10S Q0.2 T Figure.6. Chariot de marchandise automatisé Solution-A 1- GRAFCET de niveau-01 C1 C2 AV AR M
  • 8.
    Adel BOUCHAHED Page8 0 1 2 AV AR C1, M C2 C1 0 1 2 Q0.1 Q0.0 I0.0, I0.2 I0.1 I0.0 Figure.7. GRAFCET de niveau-01 2- GRAFCET de niveau-02 Figure.8. GRAFCET de niveau-02 3- GRAFCET de niveau-03 Figure.9. GRAFCET de niveau-03
  • 9.
    Adel BOUCHAHED Page9 0 1 2 Marche du chariot en avant Temporisateur de 10 seconds Chariot en position initiale, bouton poussoir M non 3 Chariot arrivé en point C2 Le temps est écoulé Marche du chariot en arrière Chariot arrivé en point C1 0 1 2 AV T C1, M 3 C2 T1/10s AR C1 Solution-B 1- GRAFCET de niveau-01 Figure.10. GRAFCET de niveau-01 2- GRAFCET de niveau-02
  • 10.
    Adel BOUCHAHED Page10 0 1 2 Q0.1 Q0.2 I0.0, I0.2 3 I0.1 I0.3 Q0.0 I0.0 Figure.11. GRAFCET de niveau-02 3- GRAFCET de niveau-03 Figure.12. GRAFCET de niveau-03 Exercice-03 Dans une usine de fabrication des tôles, il existe un pont roulant utilisé pour prendre les déchets métalliques et qui se déplace du point C1 au point C2 (voir la figure.13). Pour le chargement et le déchargement des déchets métalliques ce pont fait monter et descendre la charge. Les capteurs de position C1 et C2 sont des capteurs mécaniques et les capteurs A, B, C3 et C4 sont des capteurs magnétiques de position. Installation électromécanique
  • 11.
    Adel BOUCHAHED Page11 C1 C2 AV AR M C3 C4 A B Chargement Déchargement Figure.13. Pont roulant automatisé Questions : Réaliser le GRAFCET de niveau-02 et niveau-03. Entrées automate programmable Sorties automate programmable I0.0 M I0.1 C1 (capteur mécanique) Q0.0 AR I0.2 C2 (capteur mécanique) Q0.1 AV I0.3 C3 (capteur magnétique) Q0.2 Descente charge (DC) I0.4 A (capteur magnétique) Q0.3 Monte charge (MC) I0.5 C4 (capteur magnétique) Q0.4 Descente charge (DC) I0.6 B (Capteur magnétique) Q0.5 Monte charge (MC)
  • 12.
    Adel BOUCHAHED Page12 0 1 2 Descente charge (DC) Monte charge et chargement (MC) M, C1, A 3 C3 A Pont en avant (AV) C2 4 5 6 Descente charge et déchargement (DC) C4 Monte charge (MC) B Pont en arrière (AR) C1 Solution-03 1- GRAFCET de niveau-02 Figure.14. GRAFCET de niveau-02
  • 13.
    Adel BOUCHAHED Page13 0 1 2 Q0.2 Q0.3 I0.0, I0.1, I0.4 3 I0.3 I0.4 Q0.1 I0.2 4 5 6 Q0.4 I0.5 Q0.5 I0.6 Q0.0 I0.0 2- GRAFCET de niveau-03 Figure.15. GRAFCET de niveau-03
  • 14.
    Adel BOUCHAHED Page14 0 1 2 AV AR C1, M C2 C1, ̅̅̅̅ C1, M1 3. Reprise d’une séquence Afin de comprendre la reprise d’une séquence on prend le chariot de marchandise représenté par la figure.6. Pour la marche continue du chariot on rajoute un commutateur M1. Condition de fonctionnement : - Le chariot fait un seul aller et retour le commutateur M1 prend ‘’0’’ - Le chariot fait une marche continue le commutateur M1 prend ‘’1’’ GRAFCET correspondant Figure.16. GRAFCET de niveau-02 (Reprise d’une séquence) 4. Saut d’étape Toujours on prend l’exemple du chariot représenté par la figure.06. Conditions de fonctionnement Si le chariot est en position initiale (C1), alors une impulsion sur M le chariot fait un avancement en avant et en arrière. Si initialement le chariot n’est pas en position initiale (C1), alors une impulsion sur M provoque le déplacement du chariot au point (C1).
  • 15.
    Adel BOUCHAHED Page15 0 1 2 AV AR C1, M C2 C1, ̅̅̅̅ ̅̅̅̅ Figure.17. GRAFCET de niveau-02 (Saut d’étape) 5. Aiguillage en OU Ce type de GRAFCET est basé sur l’étape initiale ‘’0’’ c'est-à-dire à la sortie de cette étape on a le choix entre plusieurs séquences. Le choix que nous avons préféré dépend aux différentes transitions ainsi que ces dernières dépendent aux réceptivités. Exercice-04 Dans un atelier de mécanique situé au niveau de L’ISTA, il existe un poste de perçage automatisé qui nous a permis le perçage et le serrage des pièces mécaniques, voir la figure.18. Son fonctionnement est basé sur le mouvement de rotation du moteur électrique dans les deux sens (marche avant et marche arrière). Le serrage et le desserrage des pièces mécaniques sont effectués par le vérin-V1, mais pour les capteurs de positions, sont rôle est fixé l’arrivé et le retour du vérin-V1 ainsi que du moteur électrique M. Conditions : - Le système automatisé ne peut pas fonctionner si les deux boutons poussoirs M et M1 non actionnés. - Le bouton poussoir M et actionné avant M1
  • 16.
    Adel BOUCHAHED Page16 Remarque : L’avancement du moteur électrique est assuré par le vérin V2 - Fiche des données techniques Entrées automate programmable Sorties automate programmable I0.0 C1 Q0.0 M- I0.1 C2 Q0.1 M+ I0.2 C3 Q0.2 V1- I0.3 C4 Q0.3 V1+ I0.4 C5 I0.5 C6 Q0.5 P+ I0.6 M I0.7 M1 Figure.18. Poste de perçage automatisé Questions - Réaliser le GRAFCET de point de vue partie système ; - Réaliser le GRAFCET de point de vue partie opérative ; - Réaliser le GRAFCET de point de vue partie commande. Solution-04 1- GRAFCET de niveau-01 Moteur électrique Vérin-V1 Pièce mécanique Étau Vérin V-2 M M1
  • 17.
    Adel BOUCHAHED Page17 0 11 Etau serré la pièce mécanique Perceuse/ descente Etau serré Perceuse en bas Perceuse en haut Etau desserré Pièce évacuée 21 12 22 1. Perceuse/ monte Etau desserre BPM BPM1 Evacuer la pièce 0 11 V+ M+ C4 C2 C1 C6 21 12 22 1. M- C3 M, C5 M1, C5 V- P+ Figure.19. GRAFCET de niveau-01 - GRAFCET de niveau-02
  • 18.
    Adel BOUCHAHED Page18 0 11 Q0.3 Q0.1 I0.3 I0.1 I0.0 I0.5 21 12 22 1. Q0.0 I0.2 I0.6, I0.4 I0.7, I0.4 Q0.2 Q0.5 Figure.20. GRAFCET de niveau-02 - GRAFCET de niveau-03 Figure.21. GRAFCET de niveau-03 6. Aiguillage en ET Les séquences dans ce type du GRAFCET sont exécutées au même temps (simultanément). Exercice-05 On prend l’exercice-04, mais on a un seul bouton poussoir M qui fait démarrer le système automatisé. Questions : - Réaliser le GRAFCET de niveau-01 ; - Réaliser le GRAFCET de niveau-02 ; - Réaliser le GRAFCET de niveau-03 .
  • 19.
    Adel BOUCHAHED Page19 0 11 Etau serré la pièce mécanique Perceuse/ descente Etau serré Perceuse en bas Perceuse en haut Etau desserré Pièce évacuée 21 12 22 1. Perceuse/ monte Etau desserre Evacuer la pièce 13 23 =1 Bouton poussoir Marche, présence de la pièce Solution-05 1- GRAFCET de niveau-01 Figure.22. GRAFCET de niveau-01
  • 20.
    Adel BOUCHAHED Page20 0 11 V1+ M+ C4 C2 C1 C6 21 12 22 1. M- C3 P+ 13 23 =1 M, C5 V1- 2- GRAFCET de niveau-02 Figure.23. GRAFCET de niveau-02
  • 21.
    Adel BOUCHAHED Page21 0 11 Q0.3 Q0.2 I0.3 I0.1 I0.0 I0.5 21 12 22 1. Q0.0 I0.2 Q0.5 13 23 =1 I0.6, I0.4 Q0.2 3- GRAFCET de niveau-03 Figure.24. GRAFCET de niveau-03
  • 22.
    Adel BOUCHAHED Page22 PROGRAMMATION DES API 7. Définition L’automate programmable est un appareil électronique intelligent, il est constitué par des entrées et des sorties, les entrées dont ce dernier (API) reçoit les informations des capteurs et compare avec le programme réalisé. Pour les sorties de L’API font l’activation des pré-actionneurs. La figure ci- dessous représente un automate programmable. Figure.25. Automate programmable. Avec : MR : bouton poussoir marche ; AR : bouton poussoir arrêt ; S : bouton poussoir ; KM1 : Contacteur. 8. Différents langages de programmation Pour la programmation des API on a plusieurs types de langage parmi lesquels : - Langage à contact (Ladder) ; - Langage de programmation où nous avons utilisé un logigramme (liste d’instruction) ; - Langage de programmation à partir d’un GRAFCET. 8.1. Langage à contact KM 1 MR AR S Entrées Sorties API I0.0 Q0.0
  • 23.
    Adel BOUCHAHED Page23 Ce langage est basé sur un schéma électrique ou électronique qui contient, les contacteurs, relais, boutons poussoirs, capteurs, temporisateurs, pré-actionneurs, actionneurs, …etc. A partir de ce schéma on va concevoir un schéma à contact dans le logiciel (Twidosuite) de programmation des API. 8.2. Représentation des éléments principaux pour la programmation des API Symbole Désignation Fonction Schéma à contact Contact à fermeture Contact passant quand il actionné Contact à ouverture Contact passant quant il n’est pas actionné Connexion horizontale Permet de relier les éléments action en série Connexion verticale Permet de relier les actions en parallèle Bobine direct La sortie prend la valeur du résultat logique Bobine inverse La sortie prend la valeur inverse du résultat logique Bobine d’enclenchement Le bit interne est mis à 1 et garde cet état Bobine déclenchement Le bit interne est mis à 0 et garde cet état - La sortie directe fonctionne comme une entrée directe ; - La sortie SET (S) qui agit comme une mémoire est reste à 1. S R S
  • 24.
    Adel BOUCHAHED Page24 Q1 10 5 6 3 1 2 4 N 10 03 04 T1 1 3 2 4 Q1 10 13 14 F1 10 95 96 S1A 1 2 S2M 3 4 L1 L2 L3 F1 10 97 98 KM1 10 53 54 KM1 10 61 62 KM1 A1 A2 KM2 10 5/L3 6/T3 3/L2 1/L1 2/T1 4/T2 RT1 1/L1 3/L2 5/L3 2/T1 4/T2 6/T3 M1 3 ~ M U1 V1 W1 KM1 A1 A2 KM1 10 13 14 KM1 10 21 22 F1 10 95 96 F1 10 97 98 KM1 10 13 14 - La sortie RESET (R) qui remet à zéro la sortie S. - Exercice-06 - Soit le démarrage direct du moteur asynchrone à cage d’écureuil. Voir le schéma ci-dessous. Figure.26. Démarrage direct du MAS à cage triphasé. Questions 1- À partir du circuit de commande du moteur asynchrone, Réaliser le programme (langage ladder) sous Twidosuite. 2- Réaliser le GRAFCET de niveau-02 et niveau-03. 3- Réaliser le GRAFCET de niveau-2 si le moteur chauffe et le relais thermique disjoncte. Remarque On suppose que le contact 13/14 du sectionneur est fermé, et le moteur sous tension. R
  • 25.
    Adel BOUCHAHED Page25 - Fiche des données techniques Entrées automate programmable Sorties automate programmable I0.0 Q1 Q0.2 L3 I0.1 F1 Q0.1 L2 I0.2 S2M+KM1 Q0.3 M+ I0.3 S1A Q0.0 L1 Solution 1- Langage à contact sous TWIDOSUITE Figure.27. schéma sous Twitosuite (langage à contact).
  • 26.
    Adel BOUCHAHED Page26 0 1 2 L3 L2 M+ Q1, F1, S1A S2M+KM1 S1A Moteur est sous tension 0 1 2 Q0.2 Q0.1 Q0.3 I0.0, I0.1, I0.3 I0.2 ̅̅̅̅̅̅ MST 2- GRAFCET de niveau-2 Figure.28. GRAFCET de niveau-2 3- GRAFCET de niveau-03 Figure.23. GRAFCET de niveau-3
  • 27.
    Adel BOUCHAHED Page27 0 1 2 L3 L2 M+ Q1, F1, S1A S2M+KM1 S1A Moteur est sous tension F1 S1A 3 L 3 L1 Arrêt du moteur - GRAFCET de niveau-2 si le moteur chauffe
  • 28.
    Références [1] http://meidoyen.openelement.fr/Files/Other/Structure%20generale_prof.pdf [2]https://sb47a502462c9ef47.jimcontent.com/download/version/1491229657/module/141280 88424/name/Introduction%20aux%20syst%C3%A8mes%20automatis%C3%A9s.pdf [3] http://lyceeduruy.fr/si/files/2010/09/Cours_Systemes.pdf...........8 [4]https://www.google.com/url?sa=i&url=https%3A%2F%2Fwww.cdiscount.com%2Fhigh- tech%2Fr- contacteur%2Btriphase.html&psig=AOvVaw13ylpnblJ3PljHtSrjOR9K&ust=1587982876467 000&source=images&cd=vfe&ved=0CAIQjRxqFwoTCLje6rbvhekCFQAAAAAdAAAAAB AD [5] https://www.technic-achat.com/boutique/images_produits/1272xxxxxx-z.png [6] https://img.directindustry.fr/images_di/photo-g/9226-2463163.jpg [7]https://lh3.googleusercontent.com/proxy/qzTZIzbgan3WTTvlvvhg_TFKxdrEQc18Ed2ze0 IU7B3D9uow9bdJI6BPQA- AGGClDd6QjzF8651Y4G9ELvu6HBgIZcASGcthLV3AfF4DlbGPe1PwNiQ [8] https://www.automation-sense.com/medias/images/automate-siemens-prix.jpg [9] https://www.axesindustries.com/images/np/9416FR.JPG [10] https://img.directindustry.fr/images_di/photo-g/64974-9397959.jpg [11]https://www.academia.edu/36684394/FORMATION_MODULAIRE_COMPAGNONS_ %C3%89LECTRICIENS_DU_DEVOIR ASSOCIATION OUVRIERE DES COMPAGNONS DU DEVOIR DU TOUR DE FRANCE FÉVRIER 2004 [12] https://www.futura-sciences.com/tech/definitions/informatique-automate- programmable-10525/ [13] https://fr.wikipedia.org/wiki/Automate_programmable_industriel [14]http://pamelard.electro.pagesperso- orange.fr/fichier%20pdf/automatisme/programmation%20des%20API%20cours.pdf [15] Les automatismes ‘’ Lycée L.RASCOL 10, Rue de la République BP 218. 81012 ALBI CEDEX’’.
  • 29.
    [16]http://www.lpmei.com/cd_bac_mei/Ressources/10 %20Ressource%20Automate%20Programmable/Automate%20TSX%2017%20cours.pdf [17] Nadia SOUAG:logique combinatoire cours et exercices corrigés ‘alger 2004 [18] peter YK cheung, lecture 11digital logic, boolean algebra, flip-flops, 29 ;may 2018. [19] W.Bolton, ‘’ Chapter 11 Ladder and Functional Block Programming’’, [20] Paulo Jorge Oliveira, José Gaspar, ‘’ Industrial automation PLC Programming languages’’ Instruction list, 2010/2011. [21] W. Bolton, ‘’Programmable Logic Controllers’’, Fourth Edition, Elsevier E ELSEVIE. [22] Chapter 9 Discrete Control Using Programmable Logic Controllers