Intégrer la présentation







































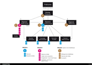
Le document décrit un projet personnel centré sur le DJ Shadow, explorant sa musique éclectique et les concepts de design interactif. Il détaille l'architecture de l'information et les processus utilisateurs pour une interface immersive, ainsi que les éléments graphiques et typographiques à respecter. En outre, il aborde la localisation des contenus et les droits d'auteur, incluant une estimation du temps de production et du budget.





































