BTS SIO2 - 2012-2013 – Corrigé des exercices sur Merise - Partie I
Exercices sur le Cours MERISE-SQL1
Partie MERISE - Corrigé
I - Le modèle conceptuel de données
Cardinalité et type
page 1
Client Produit
Commander
Quantité
Salarié Service
Etre affecté
Personne Voiture
Posséder
Ville Pays
Capitale de
0 ,n 0,n
1,1 1,n
0,n 1,1
0, 1 1,1
Type : [n,n]
Type : [1,n]
Type : [1,n]
Type : [1,1]
BTS SIO2 - 2012-2013 – Corrigé des exercices sur Merise - Partie I
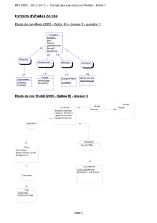
Extraits d'études de cas
Etude de cas Ahola (2005 - Option R) - dossier 3 - question 1
Etude de cas Tholdi (2009 - Option R) - dossier 3
0,n
0,n
0,n
0,n
0,n
1,1
0,n
1,1
Conteneur
Numero Conteneur
Longueur Conteneur
Largeur Conteneur
Hauteur Conteneur
Type Matière
Code Type Matière
Description Type Matière
Client
Code Client
Raison Sociale CLient
Adresse Client
Pays
Code Pays
Description Pays
Appartenir
Etre Inscrit
Transporter
Quantité Max
Année
Année
Utiliser
Nombre
page 2
1,1 0,n
1,1
0,n
1,1
1,1
1,n
0,n
Département
NumDept
NomDept
Voyageur
NumPers
Nom
Prenom
DateNaissance
PermisB
NumPermis
Entreprendre
Rattacher
Classe Voyage
ClasseVoyage
Catégorie Hotel
TypeHotel
AutoriserHéberger
Voyage
NumVoyage
Destination
BTS SIO2 - 2012-2013 – Corrigé des exercices sur Merise - Partie I
II - Traduction du modèle conceptuel en modèle relationnel
MCD MAGASIN
TypeArticle (CodeT, NomT, #CodeF)
Article (CodeA, NomA, Prix, #CodeT)
Fournisseur (CodeF, NomF)
TicketCaisse (NumT, Date, Heure, Total)
Contient (#CodeA, #NumT)
MCD ECOLE
Enfant (NuméroSS, NomENF, Prénom, #CodeEcole, #CodePostal)
Ecole (CodeEcole, NomEC, #CodePostal)
Commune (CodePostal, NomC)
MCD REPRESENTANT
Solution1 Solution2
TypeProduit (CodeP, NomP, #Matricule)
Représentant (Matricule, NomR, Prénom,
#Vend, #Responsable_de)
NoteDeFrais(NumN, Total,#Matricule)
Frais (NumF, TypeF, Montant)
Contient (#NumF, #NumN)
TypeProduit (CodeP, NomP, #Matricule)
Représentant (Matricule, NomR, Prénom, #CodeP)
NoteDeFrais(NumN, Total,#Matricule)
Frais (NumF, TypeF, Montant)
Contient (#NumF, #NumN)
Inconvénient de la solution 2: on ne voit pas très bien ce que représente la clef étrangère #CodeP
MCD BDVol
Avion (NuméroA, Constructeur, Modèle, #NomC)
Compagnie (NomC)
Vol (NuméroV, Jour, HeureDépart, HeureArrivée,
PlacesLibres, #VilleDépart, #VilleArrivée, #NuméroA )
Personnel (NomPE, fonction, #NomC)
Passager ( NomPA )
Aéroport ( NomA, #NomV )
Ville ( NomV )
S_Occupe_Du ( #NuméroV, #NomPE )
A_Réservé ( #NuméroV, #NomPA, DateRéservation)
page 3
BTS SIO2 - 2012-2013 – Corrigé des exercices sur Merise - Partie I
Extraits d'études de cas
Etude de Cas Ahola - 2005 - Option R -Dossier 3 - Question 2
VOYAGEUR(NumPers, Nom, Prenom, DateNaissance, PermisB, NumPermis,NumDept,
TypeHotel, ClasseVoyage)
Clé primaire : NumPers
Clé étrangère : NumDept en référence à NumDept dans la table DEPARTEMENT
TypeHotel en référence à TypeHotel dans la table CATEGORIEHOTEL
ClasseVoyage en référence à ClasseVoyage dans la table CLASSEVOYAGE
BENEFICIER(NumPers, NumTypeCarte, NumCarte, DateFin)
Clé primaire : NumPers, NumTypeCarte
Clé étrangère : NumPers en référence à NumPers dans la table VOYAGEUR
Clé étrangère : NumTypeCarte en référence à NumTypeCarte dans la table TYPECARTE
TYPECARTE(NumTypeCarte, NomCarte, CodeCie)
Clé primaire : NumTypeCarte
Clé étrangère : CodeCie en référence à CodeCie dans la table COMPAGNIE
COMPAGNIE(CodeCie, NomCie)
Clé primaire : CodeCie
Etude de cas Mairie - 2006 - Option R - Dossier 4
SECTEUR (CodeSecteur, NomResponsable, TelResponsable)
Clé primaire : CodeSecteur
RESTAURANT (NoRestaurant, NomRestaurant, AdresseRestaurant, TelRestaurant, CodeSecteur,
MatAgentResponsable)
Clé primaire : NoRestaurant
Clé étrangère : CodeSecteur, clé primaire de la table SECTEUR
MatAgentResponsable, clé primaire MatAgent de la table AGENT-R
AGENT-R (MatAgent, NomAgent, AdresseAgent, NoRestaurant)
Clé primaire : MatAgent
Clé étrangère : NoRestaurant, clé primaire de la table RESTAURANT
ECOLE (CodeEcole, NomEcole, AdresseEcole, TelEcole, NoRestaurant)
Clé primaire : CodeEcole
Clé étrangère : NoRestaurant, clé primaire de la table RESTAURANT
page 4
BTS SIO2 - 2012-2013 – Corrigé des exercices sur Merise - Partie I
III - Traduction du modèle relationnel en modèle conceptuel
Exercice 1- A
page 5
CATALOGUE
Code_Cat
Titre_Cat
CATEGORIE
Code_Grp
Libel_Grp
CLIENT
Num_Cli
Nom_Cli
Prénom_Cli
Adresse_Cli
S'adresse_à
?,n?,n
Appartient_à
?,n
?,1
BTS SIO2 - 2012-2013 – Corrigé des exercices sur Merise - Partie I
Exercice 1- B
page 6
COMMANDE
N_Bon
Date
REPRESENTANT
N_Rep
Nom_Rep
Sal_Mens
CLIENT
Num_Cli
Nom_Cli
Prénom_Cli
Adresse_Cli
Gèré Par
?,n?,1
Concerne
?,1
Pour
?,n
PRODUIT
Ref_Pdt
Nom_Pdt
PUHT
?,n ?,n
BTS SIO2 - 2012-2013 – Corrigé des exercices sur Merise - Partie I
Extrait du sujet BTS IG 2004 : Cas Silvia – Dossier 4
page 7
0,n1,1
1,1
0,n
0,n
1,1
1,10,n
Membre
Mem_code
Mem_raisonsocial
Mem_téléphone
Mem_fax
Mem_courriel
Matériel
Mat_code
Mat_nom
Mat_marque
Mat_caractéristique
Mat_date_achat
Mat_observation
posséde
Intervention
int_no
int_date
int_heuredebut
int_heurefin
int_nbkm
int_motif
T echnicien
tec_numero
tec_nom
tec_prenom
tec_telportable
est_suivi_parconcerne
est_réalisée_par
BTS SIO2 - 2012-2013 – Corrigé des exercices sur Merise - Partie I
Etude de Cas Valdore 2007 - Option R - Dossier 3
Etude de Cas Acklick 2008 - Option R - Dossier 3
0,n
0,n
0,n0,n1,10,n
PARUTION
num
titre
redacteur
dateParution
PAGE
numero
miseEnForme
IMAGE
TEXTE
num
titre
descriptif
CONTENIR
COMPORTE_IMAGE
nombreLignes
num
titre
descriptif
largeur
hauteur
COMPORTE_TEXTE
Id
poids
page 8
1,n
1,1
1,n
1,1
1,n
0,1
TYPE
numéro
libellé
ZONEACTIVITE
numéro
nom
secteur
nomVille
surfTotale
surfDispoAménagée
surfDispoNue
prixM 2
ENTREPRISE
numéro
raisonSoc
descAct
rue
CP
ville
tel
mel
siteWeb
LOCAL
numéro
dateActu
description
superficie
location
prix
plan
Situer
Occuper
Etre

exercices Corrigées du merise

  • 1.
    BTS SIO2 -2012-2013 – Corrigé des exercices sur Merise - Partie I Exercices sur le Cours MERISE-SQL1 Partie MERISE - Corrigé I - Le modèle conceptuel de données Cardinalité et type page 1 Client Produit Commander Quantité Salarié Service Etre affecté Personne Voiture Posséder Ville Pays Capitale de 0 ,n 0,n 1,1 1,n 0,n 1,1 0, 1 1,1 Type : [n,n] Type : [1,n] Type : [1,n] Type : [1,1]
  • 2.
    BTS SIO2 -2012-2013 – Corrigé des exercices sur Merise - Partie I Extraits d'études de cas Etude de cas Ahola (2005 - Option R) - dossier 3 - question 1 Etude de cas Tholdi (2009 - Option R) - dossier 3 0,n 0,n 0,n 0,n 0,n 1,1 0,n 1,1 Conteneur Numero Conteneur Longueur Conteneur Largeur Conteneur Hauteur Conteneur Type Matière Code Type Matière Description Type Matière Client Code Client Raison Sociale CLient Adresse Client Pays Code Pays Description Pays Appartenir Etre Inscrit Transporter Quantité Max Année Année Utiliser Nombre page 2 1,1 0,n 1,1 0,n 1,1 1,1 1,n 0,n Département NumDept NomDept Voyageur NumPers Nom Prenom DateNaissance PermisB NumPermis Entreprendre Rattacher Classe Voyage ClasseVoyage Catégorie Hotel TypeHotel AutoriserHéberger Voyage NumVoyage Destination
  • 3.
    BTS SIO2 -2012-2013 – Corrigé des exercices sur Merise - Partie I II - Traduction du modèle conceptuel en modèle relationnel MCD MAGASIN TypeArticle (CodeT, NomT, #CodeF) Article (CodeA, NomA, Prix, #CodeT) Fournisseur (CodeF, NomF) TicketCaisse (NumT, Date, Heure, Total) Contient (#CodeA, #NumT) MCD ECOLE Enfant (NuméroSS, NomENF, Prénom, #CodeEcole, #CodePostal) Ecole (CodeEcole, NomEC, #CodePostal) Commune (CodePostal, NomC) MCD REPRESENTANT Solution1 Solution2 TypeProduit (CodeP, NomP, #Matricule) Représentant (Matricule, NomR, Prénom, #Vend, #Responsable_de) NoteDeFrais(NumN, Total,#Matricule) Frais (NumF, TypeF, Montant) Contient (#NumF, #NumN) TypeProduit (CodeP, NomP, #Matricule) Représentant (Matricule, NomR, Prénom, #CodeP) NoteDeFrais(NumN, Total,#Matricule) Frais (NumF, TypeF, Montant) Contient (#NumF, #NumN) Inconvénient de la solution 2: on ne voit pas très bien ce que représente la clef étrangère #CodeP MCD BDVol Avion (NuméroA, Constructeur, Modèle, #NomC) Compagnie (NomC) Vol (NuméroV, Jour, HeureDépart, HeureArrivée, PlacesLibres, #VilleDépart, #VilleArrivée, #NuméroA ) Personnel (NomPE, fonction, #NomC) Passager ( NomPA ) Aéroport ( NomA, #NomV ) Ville ( NomV ) S_Occupe_Du ( #NuméroV, #NomPE ) A_Réservé ( #NuméroV, #NomPA, DateRéservation) page 3
  • 4.
    BTS SIO2 -2012-2013 – Corrigé des exercices sur Merise - Partie I Extraits d'études de cas Etude de Cas Ahola - 2005 - Option R -Dossier 3 - Question 2 VOYAGEUR(NumPers, Nom, Prenom, DateNaissance, PermisB, NumPermis,NumDept, TypeHotel, ClasseVoyage) Clé primaire : NumPers Clé étrangère : NumDept en référence à NumDept dans la table DEPARTEMENT TypeHotel en référence à TypeHotel dans la table CATEGORIEHOTEL ClasseVoyage en référence à ClasseVoyage dans la table CLASSEVOYAGE BENEFICIER(NumPers, NumTypeCarte, NumCarte, DateFin) Clé primaire : NumPers, NumTypeCarte Clé étrangère : NumPers en référence à NumPers dans la table VOYAGEUR Clé étrangère : NumTypeCarte en référence à NumTypeCarte dans la table TYPECARTE TYPECARTE(NumTypeCarte, NomCarte, CodeCie) Clé primaire : NumTypeCarte Clé étrangère : CodeCie en référence à CodeCie dans la table COMPAGNIE COMPAGNIE(CodeCie, NomCie) Clé primaire : CodeCie Etude de cas Mairie - 2006 - Option R - Dossier 4 SECTEUR (CodeSecteur, NomResponsable, TelResponsable) Clé primaire : CodeSecteur RESTAURANT (NoRestaurant, NomRestaurant, AdresseRestaurant, TelRestaurant, CodeSecteur, MatAgentResponsable) Clé primaire : NoRestaurant Clé étrangère : CodeSecteur, clé primaire de la table SECTEUR MatAgentResponsable, clé primaire MatAgent de la table AGENT-R AGENT-R (MatAgent, NomAgent, AdresseAgent, NoRestaurant) Clé primaire : MatAgent Clé étrangère : NoRestaurant, clé primaire de la table RESTAURANT ECOLE (CodeEcole, NomEcole, AdresseEcole, TelEcole, NoRestaurant) Clé primaire : CodeEcole Clé étrangère : NoRestaurant, clé primaire de la table RESTAURANT page 4
  • 5.
    BTS SIO2 -2012-2013 – Corrigé des exercices sur Merise - Partie I III - Traduction du modèle relationnel en modèle conceptuel Exercice 1- A page 5 CATALOGUE Code_Cat Titre_Cat CATEGORIE Code_Grp Libel_Grp CLIENT Num_Cli Nom_Cli Prénom_Cli Adresse_Cli S'adresse_à ?,n?,n Appartient_à ?,n ?,1
  • 6.
    BTS SIO2 -2012-2013 – Corrigé des exercices sur Merise - Partie I Exercice 1- B page 6 COMMANDE N_Bon Date REPRESENTANT N_Rep Nom_Rep Sal_Mens CLIENT Num_Cli Nom_Cli Prénom_Cli Adresse_Cli Gèré Par ?,n?,1 Concerne ?,1 Pour ?,n PRODUIT Ref_Pdt Nom_Pdt PUHT ?,n ?,n
  • 7.
    BTS SIO2 -2012-2013 – Corrigé des exercices sur Merise - Partie I Extrait du sujet BTS IG 2004 : Cas Silvia – Dossier 4 page 7 0,n1,1 1,1 0,n 0,n 1,1 1,10,n Membre Mem_code Mem_raisonsocial Mem_téléphone Mem_fax Mem_courriel Matériel Mat_code Mat_nom Mat_marque Mat_caractéristique Mat_date_achat Mat_observation posséde Intervention int_no int_date int_heuredebut int_heurefin int_nbkm int_motif T echnicien tec_numero tec_nom tec_prenom tec_telportable est_suivi_parconcerne est_réalisée_par
  • 8.
    BTS SIO2 -2012-2013 – Corrigé des exercices sur Merise - Partie I Etude de Cas Valdore 2007 - Option R - Dossier 3 Etude de Cas Acklick 2008 - Option R - Dossier 3 0,n 0,n 0,n0,n1,10,n PARUTION num titre redacteur dateParution PAGE numero miseEnForme IMAGE TEXTE num titre descriptif CONTENIR COMPORTE_IMAGE nombreLignes num titre descriptif largeur hauteur COMPORTE_TEXTE Id poids page 8 1,n 1,1 1,n 1,1 1,n 0,1 TYPE numéro libellé ZONEACTIVITE numéro nom secteur nomVille surfTotale surfDispoAménagée surfDispoNue prixM 2 ENTREPRISE numéro raisonSoc descAct rue CP ville tel mel siteWeb LOCAL numéro dateActu description superficie location prix plan Situer Occuper Etre