La relecture de code :
avant tout des pratiques !
Eric SIBER - @esiber – 13/03/2018
© Geek & Poke
But de la présentation
Une orientation selon le manifeste agile
● Les individus et leurs interactions plus
que les processus et les outils
● Des logiciels opérationnels plus qu’une documentation
exhaustive
● La collaboration avec les clients plus que la négociation
contractuelle
● L’adaptation au changement plus que le suivi d’un plan
Qui suis-je ?
Dans le monde du service en IT, en Région
Parisienne depuis plus de 10 ans :
● Agile Java Craftsman
● Creative Ecosystem Organizer
● Runner et Papa 2.0
Qui suis-je ?
Dans le monde du service en IT, en Région
Parisienne depuis plus de 10 ans :
● Agile Java Craftsman
● Creative Ecosystem Organizer
● Runner et Papa 2.0
Sur le plan communautaire :
● Membre actif, modérateur, rédacteur et responsable
bénévole Java sur Developpez.com de 2005 à 2009
● Co-organisateur de la conférence Agile France en 2013
● Interventions en conférence (Scrum Day, Agile Toulouse,
Breizhcamp, Agile France, Culture Kanban, Agile Laval)
Qui suis-je ?
Actuellement en tant que Consultant indépendant :
● Coach Agile pour Chais d’Oeuvre
● Formateur (Ingénierie pédagogique) pour Webforce3
● Expert technique pour CAST
Où me trouver :
● Sur twitter : @esiber
● Sur mon blog : https://eric.siber.fr/
● Sur http://www.brownbaglunch.fr/baggers.html#Eric_Siber_Paris
De quoi va-t-on parler ?
● Bénéfices attendus
● Quelques statistiques
● Typologies de relectures
● Aspects humains
● Scope de la relecture (le quoi, le quand)
● Facteurs clés de succès
● Eléments disruptifs
● Quelques références
Qui estime avoir déjà fait de la relecture de code ?
Qui estime avoir déjà bénéficié d’une
relecture de code ?
Bénéfices attendus
● Qualité
● Apprentissage
● Mentoring
● Partage de la connaissance
● Référentiel de pratiques
● Travail en équipe
● Normalisation
● Confiance
« After experiencing the benefits of
peer reviews for nearly fifteen years,
I would never work in a team that
did not perform them »
« the average effectiveness of design and code
inspections are 55 and 60 percent »
« software testing alone has limited
effectiveness -- the average defect detection
rate is only 25 percent for unit testing, 35
percent for function testing, and 45 percent for
integration testing »
« A study of an organization at AT&T with more
than 200 people reported a 14 percent
increase in productivity and a 90 percent
decrease in defects after the organization
introduced reviews. »
Source : “Code Complete”
« In a group of 11 programs developed by the same
group of people, the first 5 were developed without
reviews. The remaining 6 were developed with
reviews. After all the programs were released to
production, the first 5 had an average of 4.5 errors
per 100 lines of code. The 6 that had been
inspected had an average of only 0.82 errors per
100. Reviews cut the errors by over 80 percent. »
Source : “Code Complete”
SOFTWARE QUALITY TOOLS FOR THE
CONNECTED WORLD
Expérience d’un client sur un projet de 10 000 LOC avec 10
développeurs :
● les anomalies détectées par l’homologation et les utilisateurs
sur une période de 6 mois ont été consignées
● un groupe de développeur a fait une revue de code sur la
même base de code initial et a identifié 162 bugs
supplémentaires
● d’après des métriques ils ont estimé que la revue de code
aurait pu réduire de 50% le coût de correction des
anomalies
Source : Best Kept Secrets of Peer Code Review
Statistiques
● Intrinsèquement plus efficace que les
démarches de tests automatisés
● Légère augmentation de la productivité
● Diminution considérable du taux d’anomalies
détectées de la recette jusqu’à la production
● Plus efficace qu’une recette utilisateur pour
la détection d’anomalies
● Diminution importante du coût consacré à la
correction d’anomalies
Over The Shoulder
–
Face to face
Typologies de relecture à posteriori
Email pass around
Assisté par un outil dédié
Typologies de relecture courantes
● A posteriori
● Over the shoulder
● Face to face
● Email pass-around
● Assisté par un outil
● Pair-programming
Typologies de relecture : variantes
● Réunions de type revue / relecture de code
● Plusieurs intervenants (de 3 à 6)
● Différents rôles attribués
● « Formal Inspections » (défini comme une 5ème typologie
dans Best Kept Secrets of Peer Code Review)
● Mob Programming
● Remote Pair-programming
● Partage de bureau à distance
● VS Anywhere
● Eclipse Saros
Quand relisez vous votre code ?
#AgileLaval16 #codeReview@esiber
● Sentiment d’envahissement ?
Comment appréhender d’être relu ?
o C’est le code qui est évalué,
pas son auteur
● Augmentation de ses exigences ?
o Davantage d’efforts dans la rédaction du
code ?
Comment appréhender d’être relu ?
Source : http://www.tivix.com/blog/everyone-loves-a-good-book/
● Attendre ou solliciter la relecture ?
o Crainte de la relecture ?
o Frustration de ne pas avoir de feedback ?
Comment appréhender d’être relu ?
● Evaluer le code, pas son auteur
● Poser des questions
○ Chercher à comprendre le raisonnement suivi
○ Eviter le « pourquoi » trop accusateur
● Conseiller plutôt que réprimander
● Ne pas chercher systématiquement à
imaginer comment on aurait fait soi même
○ Il y toujours plusieurs solutions à un problème
Comment s’y prendre pour relire ?
● Illustre une absence de pédagogie
● Justifié ou non, l’auteur initial n’aura rien
appris et continuera à faire ce type d’erreur
● Risque de conflit et de défiance / compétition
Les dérives de la modification directe du code
Ces conseils peuvent s’appliquer hors
revue de code !
Les aspects humains
● Propriété collective du code
● Responsabilité partagée
● Une question de contexte
● Quand relire ?
● Quand accueillir une relecture ?
● On évalue le code, pas son auteur
● Questionner sur le cheminement à l’origine
● Conseiller plutôt que reprimander
● Communiquer coûte que coûte
● Jeu de rôle pour le candidat
o Relire un code existant qu’on lui présente
o Subir la relecture sur un code qu’il a produit
o Situation de Pair-programming
● Les aspects humains comptent pour 50%,
autant que les aspects techniques
L’exercice de relecture peut s’appliquer dans
le cadre d’un entretien de recrutement
● Un ensemble de ressources remplissant une
fonction ?
● Un différentiel lié à la mise en place d’une
nouvelle fonctionnalité ?
● Une couche applicative ?
● Etc.
Quoi ?
#AgileLaval16 #codeReview@esiber
● Projet terminé ?
● Fonctionnalité livrée sur un environnement
donné ?
● Itération de développement terminée ?
● Développement d’une fonctionnalité
complète terminée ?
● Code propagé ?
Quand (dans le cycle de vie) ?
Focus sur le commit, 2 nuances à considérer
• Pre-commit review
• Post-commit review
Quand (dans le cycle de vie) ?
Source : http://devmag.fr/pourquoi-il-vous-faut-adopter-les-pull-requests/
• Moins intrusif qu’une intervention sur une
anomalie de production (sauf s’il faut relire la
correction)
• L’impact est lié au workflow employé
Ne pas négliger l’interruption de l’activité
courante
Le quand et le quoi sont à confronter à un
aspect quantitatif
Une tendance
• Le plus souvent
• La plus petite unité de code (le moins
longtemps)
Le scope de la relecture
● Relecture de code != audit de code
● Identifier l’unité de code à relire / relue
● Code en l’état
● Différentiel
● Clarifier le quand
● Attention aux interruptions d’activités
● Réfléchir au cycle de vie de production de
code
● Tendre vers des relectures le plus souvent et
de petites unités de code
Qu’observer sur une relecture de code à
posteriori ?
• Ce qui n’est pas déjà couvert par un outil
d’analyse statique de code
• Ce qui ne peut pas être pris en charge par
un outil d’analyse statique de code
• Le but est de ne garder que des éléments
qualitatifs pour la relecture manuelle : elle
doit cibler le fond et non la forme
Quelques thématiques pour inspirer
• Compréhension générale du code (nommage,
cohérence nom / comportement, couplage)
• Conformité par rapport aux attentes
• Respect des principes de programmation
• Gestion des exceptions
• Démarches de tests
• Problématiques de performance
• Problématiques de droits / sécurité
• Adoption et homogénéité des normes de
développement (ex. XML versus annotations)
Qu’observer sur une relecture de code à
posteriori ?
• Partager une check-list de taille raisonnable
pour guider la relecture ... et l’écriture
• Le listing est utile à l’auteur et au relecteur
• La maturité aidant, deux sous-listes peuvent
émerger
• Liaison avec l’agilité (Definition of Done)
• Il n’est pas interdit d’exploiter la qualimétrie
pour guider une session de relecture de code
A quoi s’intéresser sur une relecture
● Bien distinguer la relecture automatique de la
relecture manuelle
● Priorité de la relecture automatique : le fond
● Priorité de la relecture manuelle : la forme
● Faire écho aux normes de développement
● Intrinsèques aux frameworks / librairies
● Celles adoptées par l’équipe
● Responsabiliser autant auteur et relecteur
● Principe de check-list(s)
Respect du code
● Le résultat des relectures ne le surcharge
pas
● Le code conserve sa lisibilité naturelle
Facteurs clés de succès
● Respect du code : non envahi par les traces
des relectures
● L’importance de la visualisation
● Centralisation et historisation des relectures
● Définition / renforcement d’un workflow de
travail
Ne pas oublier le facteur humain
Ce qui a fait évoluer les pratiques dans le
passé récent
• Les DVCS (ex. Git) et l’apparition de workflows
de développement
• Les interactions avec les plateformes
d’intégration continue (PIC)
• Le Cloud comme support aux 2 outils
précédemment mentionnés
Quelques prédictions / tendances pour
l’avenir (déjà bien en route)
• Elaboration de solutions ALM complètes
o Poussé par la tendance Cloud
o Favorisé par l’évolution des technologies Web tel HTML5
• Percée des Web-IDE
o Encore davantage d’interactions
o Favorisé par l’évolution des technologies Web tel HTML5
• Solutions de type realtime sharing (ex. Google
Docs)
Conclusions
La relecture de code
● s’inscrit dans une démarche qualité => objectifs
● se décline sous diverses formes => process
● est plus efficace incluse au flux de travail
● est une démarche d’équipe qui requiert
courage et respect => valeurs XP
L’outil est un moyen / support à la démarche
● N’est pas une fin en soit
● Ne doit pas imposer le processus de relecture
● Nécessite de clarifier sa place dans le process
La pratique s’inscrit dans un tout cohérent et
créateur de valeur
http://www.amazon.com/Code-Complete-Practical-Handbook-Construction/dp/0735619670/
http://www.amazon.com/Peer-Reviews-Software-Practical-Guide/dp/0201734850/
http://www.amazon.fr/The-Psychology-Computer-Programming-Anniversary/dp/0932633420
http://www.amazon.com/Best-Kept-Secrets-Peer-Review/dp/1599160676
http://smartbear.com/SmartBear/media/pdfs/best-kept-secrets-of-peer-code-review.pdf
• What is code review
• Better code starts with review (infographie)
• 11 proven practices for more effective,
efficient peer code review
La relecture de code :
avant tout des pratiques !
Eric SIBER - @esiber

La relecture de code : avant tout des pratiques

  • 1.
    La relecture decode : avant tout des pratiques ! Eric SIBER - @esiber – 13/03/2018
  • 2.
    © Geek &Poke But de la présentation
  • 3.
    Une orientation selonle manifeste agile ● Les individus et leurs interactions plus que les processus et les outils ● Des logiciels opérationnels plus qu’une documentation exhaustive ● La collaboration avec les clients plus que la négociation contractuelle ● L’adaptation au changement plus que le suivi d’un plan
  • 4.
    Qui suis-je ? Dansle monde du service en IT, en Région Parisienne depuis plus de 10 ans : ● Agile Java Craftsman ● Creative Ecosystem Organizer ● Runner et Papa 2.0
  • 5.
    Qui suis-je ? Dansle monde du service en IT, en Région Parisienne depuis plus de 10 ans : ● Agile Java Craftsman ● Creative Ecosystem Organizer ● Runner et Papa 2.0 Sur le plan communautaire : ● Membre actif, modérateur, rédacteur et responsable bénévole Java sur Developpez.com de 2005 à 2009 ● Co-organisateur de la conférence Agile France en 2013 ● Interventions en conférence (Scrum Day, Agile Toulouse, Breizhcamp, Agile France, Culture Kanban, Agile Laval)
  • 6.
    Qui suis-je ? Actuellementen tant que Consultant indépendant : ● Coach Agile pour Chais d’Oeuvre ● Formateur (Ingénierie pédagogique) pour Webforce3 ● Expert technique pour CAST Où me trouver : ● Sur twitter : @esiber ● Sur mon blog : https://eric.siber.fr/ ● Sur http://www.brownbaglunch.fr/baggers.html#Eric_Siber_Paris
  • 7.
    De quoi va-t-onparler ? ● Bénéfices attendus ● Quelques statistiques ● Typologies de relectures ● Aspects humains ● Scope de la relecture (le quoi, le quand) ● Facteurs clés de succès ● Eléments disruptifs ● Quelques références
  • 8.
    Qui estime avoirdéjà fait de la relecture de code ?
  • 9.
    Qui estime avoirdéjà bénéficié d’une relecture de code ?
  • 15.
    Bénéfices attendus ● Qualité ●Apprentissage ● Mentoring ● Partage de la connaissance ● Référentiel de pratiques ● Travail en équipe ● Normalisation ● Confiance
  • 17.
    « After experiencingthe benefits of peer reviews for nearly fifteen years, I would never work in a team that did not perform them »
  • 19.
    « the averageeffectiveness of design and code inspections are 55 and 60 percent » « software testing alone has limited effectiveness -- the average defect detection rate is only 25 percent for unit testing, 35 percent for function testing, and 45 percent for integration testing »
  • 20.
    « A studyof an organization at AT&T with more than 200 people reported a 14 percent increase in productivity and a 90 percent decrease in defects after the organization introduced reviews. » Source : “Code Complete”
  • 21.
    « In agroup of 11 programs developed by the same group of people, the first 5 were developed without reviews. The remaining 6 were developed with reviews. After all the programs were released to production, the first 5 had an average of 4.5 errors per 100 lines of code. The 6 that had been inspected had an average of only 0.82 errors per 100. Reviews cut the errors by over 80 percent. » Source : “Code Complete”
  • 22.
    SOFTWARE QUALITY TOOLSFOR THE CONNECTED WORLD
  • 23.
    Expérience d’un clientsur un projet de 10 000 LOC avec 10 développeurs : ● les anomalies détectées par l’homologation et les utilisateurs sur une période de 6 mois ont été consignées ● un groupe de développeur a fait une revue de code sur la même base de code initial et a identifié 162 bugs supplémentaires ● d’après des métriques ils ont estimé que la revue de code aurait pu réduire de 50% le coût de correction des anomalies Source : Best Kept Secrets of Peer Code Review
  • 26.
    Statistiques ● Intrinsèquement plusefficace que les démarches de tests automatisés ● Légère augmentation de la productivité ● Diminution considérable du taux d’anomalies détectées de la recette jusqu’à la production ● Plus efficace qu’une recette utilisateur pour la détection d’anomalies ● Diminution importante du coût consacré à la correction d’anomalies
  • 28.
  • 29.
  • 30.
  • 31.
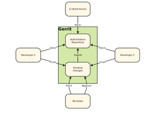
    Assisté par unoutil dédié
  • 35.
    Typologies de relecturecourantes ● A posteriori ● Over the shoulder ● Face to face ● Email pass-around ● Assisté par un outil ● Pair-programming
  • 36.
    Typologies de relecture: variantes ● Réunions de type revue / relecture de code ● Plusieurs intervenants (de 3 à 6) ● Différents rôles attribués ● « Formal Inspections » (défini comme une 5ème typologie dans Best Kept Secrets of Peer Code Review) ● Mob Programming ● Remote Pair-programming ● Partage de bureau à distance ● VS Anywhere ● Eclipse Saros
  • 39.
    Quand relisez vousvotre code ?
  • 41.
  • 42.
    ● Sentiment d’envahissement? Comment appréhender d’être relu ? o C’est le code qui est évalué, pas son auteur
  • 43.
    ● Augmentation deses exigences ? o Davantage d’efforts dans la rédaction du code ? Comment appréhender d’être relu ? Source : http://www.tivix.com/blog/everyone-loves-a-good-book/
  • 44.
    ● Attendre ousolliciter la relecture ? o Crainte de la relecture ? o Frustration de ne pas avoir de feedback ? Comment appréhender d’être relu ?
  • 45.
    ● Evaluer lecode, pas son auteur ● Poser des questions ○ Chercher à comprendre le raisonnement suivi ○ Eviter le « pourquoi » trop accusateur ● Conseiller plutôt que réprimander ● Ne pas chercher systématiquement à imaginer comment on aurait fait soi même ○ Il y toujours plusieurs solutions à un problème Comment s’y prendre pour relire ?
  • 46.
    ● Illustre uneabsence de pédagogie ● Justifié ou non, l’auteur initial n’aura rien appris et continuera à faire ce type d’erreur ● Risque de conflit et de défiance / compétition Les dérives de la modification directe du code Ces conseils peuvent s’appliquer hors revue de code !
  • 47.
    Les aspects humains ●Propriété collective du code ● Responsabilité partagée ● Une question de contexte ● Quand relire ? ● Quand accueillir une relecture ? ● On évalue le code, pas son auteur ● Questionner sur le cheminement à l’origine ● Conseiller plutôt que reprimander ● Communiquer coûte que coûte
  • 48.
    ● Jeu derôle pour le candidat o Relire un code existant qu’on lui présente o Subir la relecture sur un code qu’il a produit o Situation de Pair-programming ● Les aspects humains comptent pour 50%, autant que les aspects techniques L’exercice de relecture peut s’appliquer dans le cadre d’un entretien de recrutement
  • 50.
    ● Un ensemblede ressources remplissant une fonction ? ● Un différentiel lié à la mise en place d’une nouvelle fonctionnalité ? ● Une couche applicative ? ● Etc. Quoi ?
  • 51.
  • 52.
    ● Projet terminé? ● Fonctionnalité livrée sur un environnement donné ? ● Itération de développement terminée ? ● Développement d’une fonctionnalité complète terminée ? ● Code propagé ? Quand (dans le cycle de vie) ?
  • 53.
    Focus sur lecommit, 2 nuances à considérer • Pre-commit review • Post-commit review Quand (dans le cycle de vie) ? Source : http://devmag.fr/pourquoi-il-vous-faut-adopter-les-pull-requests/
  • 54.
    • Moins intrusifqu’une intervention sur une anomalie de production (sauf s’il faut relire la correction) • L’impact est lié au workflow employé Ne pas négliger l’interruption de l’activité courante
  • 55.
    Le quand etle quoi sont à confronter à un aspect quantitatif Une tendance • Le plus souvent • La plus petite unité de code (le moins longtemps)
  • 56.
    Le scope dela relecture ● Relecture de code != audit de code ● Identifier l’unité de code à relire / relue ● Code en l’état ● Différentiel ● Clarifier le quand ● Attention aux interruptions d’activités ● Réfléchir au cycle de vie de production de code ● Tendre vers des relectures le plus souvent et de petites unités de code
  • 58.
    Qu’observer sur unerelecture de code à posteriori ? • Ce qui n’est pas déjà couvert par un outil d’analyse statique de code • Ce qui ne peut pas être pris en charge par un outil d’analyse statique de code • Le but est de ne garder que des éléments qualitatifs pour la relecture manuelle : elle doit cibler le fond et non la forme
  • 59.
    Quelques thématiques pourinspirer • Compréhension générale du code (nommage, cohérence nom / comportement, couplage) • Conformité par rapport aux attentes • Respect des principes de programmation • Gestion des exceptions • Démarches de tests • Problématiques de performance • Problématiques de droits / sécurité • Adoption et homogénéité des normes de développement (ex. XML versus annotations)
  • 60.
    Qu’observer sur unerelecture de code à posteriori ? • Partager une check-list de taille raisonnable pour guider la relecture ... et l’écriture • Le listing est utile à l’auteur et au relecteur • La maturité aidant, deux sous-listes peuvent émerger • Liaison avec l’agilité (Definition of Done) • Il n’est pas interdit d’exploiter la qualimétrie pour guider une session de relecture de code
  • 61.
    A quoi s’intéressersur une relecture ● Bien distinguer la relecture automatique de la relecture manuelle ● Priorité de la relecture automatique : le fond ● Priorité de la relecture manuelle : la forme ● Faire écho aux normes de développement ● Intrinsèques aux frameworks / librairies ● Celles adoptées par l’équipe ● Responsabiliser autant auteur et relecteur ● Principe de check-list(s)
  • 63.
    Respect du code ●Le résultat des relectures ne le surcharge pas ● Le code conserve sa lisibilité naturelle
  • 67.
    Facteurs clés desuccès ● Respect du code : non envahi par les traces des relectures ● L’importance de la visualisation ● Centralisation et historisation des relectures ● Définition / renforcement d’un workflow de travail Ne pas oublier le facteur humain
  • 69.
    Ce qui afait évoluer les pratiques dans le passé récent • Les DVCS (ex. Git) et l’apparition de workflows de développement • Les interactions avec les plateformes d’intégration continue (PIC) • Le Cloud comme support aux 2 outils précédemment mentionnés
  • 70.
    Quelques prédictions /tendances pour l’avenir (déjà bien en route) • Elaboration de solutions ALM complètes o Poussé par la tendance Cloud o Favorisé par l’évolution des technologies Web tel HTML5 • Percée des Web-IDE o Encore davantage d’interactions o Favorisé par l’évolution des technologies Web tel HTML5 • Solutions de type realtime sharing (ex. Google Docs)
  • 71.
    Conclusions La relecture decode ● s’inscrit dans une démarche qualité => objectifs ● se décline sous diverses formes => process ● est plus efficace incluse au flux de travail ● est une démarche d’équipe qui requiert courage et respect => valeurs XP L’outil est un moyen / support à la démarche ● N’est pas une fin en soit ● Ne doit pas imposer le processus de relecture ● Nécessite de clarifier sa place dans le process
  • 72.
    La pratique s’inscritdans un tout cohérent et créateur de valeur
  • 74.
  • 75.
  • 76.
  • 77.
  • 78.
    • What iscode review • Better code starts with review (infographie) • 11 proven practices for more effective, efficient peer code review
  • 79.
    La relecture decode : avant tout des pratiques ! Eric SIBER - @esiber