Les maladies du XXIèmeLes maladies du XXIème
sièclesiècle 1- Introduction1- Introduction
 2- Louis Pasteur2- Louis Pasteur
 3- Les maladies infectieuses dans le monde3- Les maladies infectieuses dans le monde
 4- Pourquoi y aura-t-il toujours des maladies4- Pourquoi y aura-t-il toujours des maladies
infectieusesinfectieuses
 5- Microbes, microorganismes ou agents5- Microbes, microorganismes ou agents
pathogènespathogènes
 6- L’immunité6- L’immunité
– Les types d’immunitéLes types d’immunité
– Les organes lymphoïdesLes organes lymphoïdes
– Les cellules du sangLes cellules du sang
 7- Les patents et les génériques7- Les patents et les génériques
 8- Surveiller les maladies infectieuses et8- Surveiller les maladies infectieuses et
prévenir les épidémiesprévenir les épidémies
 9- Qu’est-ce que le bioterrorisme ?9- Qu’est-ce que le bioterrorisme ?
Les mots clés :Les mots clés :
 la génération spontanée, une bactérie,la génération spontanée, une bactérie,
l’asepsie, l’hygiène, une maladiel’asepsie, l’hygiène, une maladie
infectieuse, OMS, une épidémie, uneinfectieuse, OMS, une épidémie, une
endémie, une pandémie, une flambée, unendémie, une pandémie, une flambée, un
vecteur, un agent pathogène, l’immunité,vecteur, un agent pathogène, l’immunité,
l’immunodéficience, la réponsel’immunodéficience, la réponse
humorale, la réponse cellulaire, unhumorale, la réponse cellulaire, un
antigène, un anticorps, la vaccination, laantigène, un anticorps, la vaccination, la
sérothérapie, les organes lymphoïdes,sérothérapie, les organes lymphoïdes,
les amygdales, la rate, l’érythrocyte, leles amygdales, la rate, l’érythrocyte, le
leucocyte, les plaquettes, les patents, leleucocyte, les plaquettes, les patents, le
brevet, un médicament, une toxine, lesbrevet, un médicament, une toxine, les
génériques, le bioterrorisme.génériques, le bioterrorisme.
ClassificationClassification
internationale desinternationale des
maladiesmaladies
 LaLa ClassificationClassification
internationale des maladiesinternationale des maladies
est une classification médicaleest une classification médicale
codifiée classifiant lescodifiée classifiant les maladiesmaladies etet
une très vaste variété de signes,une très vaste variété de signes,
symptômes, lésions traumatiques,symptômes, lésions traumatiques,
empoisonnements, circonstancesempoisonnements, circonstances
sociales et causes externes desociales et causes externes de
blessures ou de maladies.blessures ou de maladies.
 La Classification internationaleLa Classification internationale
des maladies est publiée pardes maladies est publiée par l'l'
Organisation mondiale de la santéOrganisation mondiale de la santé
(OMS) et est mondialement(OMS) et est mondialement
utilisée pour l'enregistrement desutilisée pour l'enregistrement des
causes de :causes de :
 MMorbiditéorbidité ..
 MMortalitéortalité
touchant le domaine de la médecine.touchant le domaine de la médecine.
LeLe taux de morbiditétaux de morbidité
 Est le rapport qui mesure l'incidence et laEst le rapport qui mesure l'incidence et la
prévalence d'une certaine maladie, enprévalence d'une certaine maladie, en
épidémiologie.épidémiologie.
 Dans le cadre d'une période donnéeDans le cadre d'une période donnée
(typiquement, mais pas nécessairement, un an),(typiquement, mais pas nécessairement, un an),
ce taux indique le nombre de personnesce taux indique le nombre de personnes
atteintes par cette maladie par unité deatteintes par cette maladie par unité de
population. On l'exprime en général en nombrepopulation. On l'exprime en général en nombre
de personnes atteintes par 1 000, 10 000 oude personnes atteintes par 1 000, 10 000 ou
100 000 personnes.100 000 personnes.
LaLa mortalitémortalité, ou, ou
taux de mortalitétaux de mortalité
 Est le nombre de décès annuelsEst le nombre de décès annuels
rapportés au nombre d'habitants d’unrapportés au nombre d'habitants d’un
territoire donné. Elle se distingue duterritoire donné. Elle se distingue du
taux de morbidité, qui est le nombretaux de morbidité, qui est le nombre
dede maladesmalades annuels rapporté à laannuels rapporté à la
population, et du taux de létalité, quipopulation, et du taux de létalité, qui
est le nombre de décès rapporté auest le nombre de décès rapporté au
nombre de malades.nombre de malades.
Taux de mortalité dans le mondeTaux de mortalité dans le monde
par pays pour 1 000 habitants etpar pays pour 1 000 habitants et
par anpar an
La table analytique comporte vingt deux chapitresLa table analytique comporte vingt deux chapitres
depuis 2006, du fait de sa plus récente mise àdepuis 2006, du fait de sa plus récente mise à
jour jour 
 Certaines maladies infectieuses et parasitairesCertaines maladies infectieuses et parasitaires ..
 TumeursTumeurs
 Maladies du sang et des organesMaladies du sang et des organes
hématopoïétiques et certains troubles duhématopoïétiques et certains troubles du
système immunitairesystème immunitaire
 Maladies endocriniennes, nutritionnelles etMaladies endocriniennes, nutritionnelles et
métaboliquesmétaboliques
 Troubles mentaux et du comportementTroubles mentaux et du comportement
 Maladies du système nerveuxMaladies du système nerveux
 Maladies de l'œil et de ses annexesMaladies de l'œil et de ses annexes
 Maladies de l'oreille et de l'apophyse mastoïdeMaladies de l'oreille et de l'apophyse mastoïde
 Maladies de l'appareil circulatoireMaladies de l'appareil circulatoire
 Maladies de l'appareil respiratoireMaladies de l'appareil respiratoire
 Maladies de l'appareil digestifMaladies de l'appareil digestif
 Maladies de la peau et du tissu cellulaire sous-cutanéMaladies de la peau et du tissu cellulaire sous-cutané
 Maladies du système ostéo-articulaire, des muscles et duMaladies du système ostéo-articulaire, des muscles et du
tissu conjonctiftissu conjonctif
 Maladies de l'appareil génito-urinaireMaladies de l'appareil génito-urinaire
 Grossesse, accouchement et puerpéralitéGrossesse, accouchement et puerpéralité
 Certaines affections dont l'origine se situe dans laCertaines affections dont l'origine se situe dans la
période périnatalepériode périnatale
 Malformations congénitales et anomaliesMalformations congénitales et anomalies
chromosomiqueschromosomiques
 Symptômes, signes et résultats anormaux d'examensSymptômes, signes et résultats anormaux d'examens
cliniques et de laboratoire, non classés ailleurscliniques et de laboratoire, non classés ailleurs
 Lésions traumatiques, empoisonnements etLésions traumatiques, empoisonnements et
certaines autres conséquences de causescertaines autres conséquences de causes
externesexternes
 Causes externes de morbidité et de mortalitéCauses externes de morbidité et de mortalité
 Facteurs influant sur l'état de santé et motifs deFacteurs influant sur l'état de santé et motifs de
recours aux services de santérecours aux services de santé
Chapitre I VéroniqueChapitre I Véronique
 A neuf ans, VéroniqueA neuf ans, Véronique étonna le quartier par sa beautéétonna le quartier par sa beauté, Chacun admirait un visage qui pouvait, Chacun admirait un visage qui pouvait
être un jour digne du pinceau des peintres empressés à la recherche du beau idéal. Surnomméeêtre un jour digne du pinceau des peintres empressés à la recherche du beau idéal. Surnommée
lala petite Viergepetite Vierge, elle promettait d'être bien faite et blanche. Sa figure de madone, car la voix du, elle promettait d'être bien faite et blanche. Sa figure de madone, car la voix du
peuple l'avait bien nommée, fut complétée par une riche et abondante chevelure blonde qui fitpeuple l'avait bien nommée, fut complétée par une riche et abondante chevelure blonde qui fit
ressortir la pureté de ses traits. Quiconque a vu la sublime petite Vierge de Titien dans son grandressortir la pureté de ses traits. Quiconque a vu la sublime petite Vierge de Titien dans son grand
tableau de la Présentation au Temple, saura ce que fut Véronique en son enfance : mêmetableau de la Présentation au Temple, saura ce que fut Véronique en son enfance : même
candeur ingénue, même étonnement séraphique dans les yeux, même altitude noble et simple,candeur ingénue, même étonnement séraphique dans les yeux, même altitude noble et simple,
même port d'infante.même port d'infante.
 A onze ans, elle eutA onze ans, elle eut la petite-vérolela petite-vérole , et ne dut la vie qu'aux soins de la sœur Marthe. Pendant, et ne dut la vie qu'aux soins de la sœur Marthe. Pendant
les deux mois que leur fille fut en danger, les Sauviat donnèrent à tout le quartier la mesure deles deux mois que leur fille fut en danger, les Sauviat donnèrent à tout le quartier la mesure de
leur tendresse. Sauviat n'alla plus aux ventes, il resta tout le temps dans sa boutique, montantleur tendresse. Sauviat n'alla plus aux ventes, il resta tout le temps dans sa boutique, montant
chez sa fille, redescendant de moments en moments, la veillant toutes les nuits, de compagniechez sa fille, redescendant de moments en moments, la veillant toutes les nuits, de compagnie
avec sa femme. Sa douleur muette parut trop profonde pour que personne n’osât lui parler, lesavec sa femme. Sa douleur muette parut trop profonde pour que personne n’osât lui parler, les
voisins le regardaient avec compassion, et ne demandaient des nouvelles de Véronique qu'à lavoisins le regardaient avec compassion, et ne demandaient des nouvelles de Véronique qu'à la
sœur Marthe. Durant les jours où le danger atteignit au plus haut degré, les passants et lessœur Marthe. Durant les jours où le danger atteignit au plus haut degré, les passants et les
voisins virent pour la seule et unique fois de la vie de Sauviat des larmes roulant longtemps entrevoisins virent pour la seule et unique fois de la vie de Sauviat des larmes roulant longtemps entre
ses paupières et tombant le long de ses joues creuses ; il ne les essuya point, il resta quelquesses paupières et tombant le long de ses joues creuses ; il ne les essuya point, il resta quelques
heures comme hébété, n'osant point monter chez sa fille, regardant sans voir, on aurait pu leheures comme hébété, n'osant point monter chez sa fille, regardant sans voir, on aurait pu le
voler.voler.
 Véronique fut sauvée, mais sa beauté périt. Cette figure, également colorée par une teinte où leVéronique fut sauvée, mais sa beauté périt. Cette figure, également colorée par une teinte où le
brun et le rouge étaient harmonieusement fondus, resta frappée de mille fossettes qui grossirentbrun et le rouge étaient harmonieusement fondus, resta frappée de mille fossettes qui grossirent
la peau, dont la pulpe blanche avait été profondément travaillée. Le front ne put échapper auxla peau, dont la pulpe blanche avait été profondément travaillée. Le front ne put échapper aux
ravages du fléau, il devint brun et demeura comme martelé. Rien n'est plus discordant que cesravages du fléau, il devint brun et demeura comme martelé. Rien n'est plus discordant que ces
tons de brique sous une chevelure blonde, ils détruisent une harmonie préétablie. Ces déchirurestons de brique sous une chevelure blonde, ils détruisent une harmonie préétablie. Ces déchirures
du tissu, creuses et capricieuses, altérèrent la pureté du profil, la finesse de la coupe du visage,du tissu, creuses et capricieuses, altérèrent la pureté du profil, la finesse de la coupe du visage,
celle du nez, dont la forme grecque se vit à peine, celle du menton, délicat comme le bord d'unecelle du nez, dont la forme grecque se vit à peine, celle du menton, délicat comme le bord d'une
porcelaine blanche. La maladie ne respecta que ce qu'elle ne pouvait atteindre, les yeux et lesporcelaine blanche. La maladie ne respecta que ce qu'elle ne pouvait atteindre, les yeux et les
dents. Véronique ne perdit pas non plus l'élégance et la beauté de son corps, ni la plénitude dedents. Véronique ne perdit pas non plus l'élégance et la beauté de son corps, ni la plénitude de
ses lignes, ni la grâce de sa taille. Elle fut à quinze ans une belle personne, et ce qui consola lesses lignes, ni la grâce de sa taille. Elle fut à quinze ans une belle personne, et ce qui consola les
Sauviat, une sainte et bonne fille, occupée, travailleuse, sédentaire.Sauviat, une sainte et bonne fille, occupée, travailleuse, sédentaire.
Question 1:Question 1:
 Qu’est-ce que la petite-verole ou variole?Qu’est-ce que la petite-verole ou variole?
Et la vérole? Et la varicelle ?Et la vérole? Et la varicelle ?
 Expliquez les changements produits enExpliquez les changements produits en
Véronique?Véronique?
Postulats de KochPostulats de Koch
 LesLes postulats de Kochpostulats de Koch (ou postulats de Henle-Koch)(ou postulats de Henle-Koch)
sont originellement des critères destinés à établir lasont originellement des critères destinés à établir la
relation de cause à effet liant unrelation de cause à effet liant un microbemicrobe et une maladie.et une maladie.
Ces postulats ont été formulés d'abord par Robert KochCes postulats ont été formulés d'abord par Robert Koch
etet Friedrich LoefflerFriedrich Loeffler en 1884 puis redéfinis et publiés paren 1884 puis redéfinis et publiés par
Koch en 1890. Koch a utilisé ses postulats pour établirKoch en 1890. Koch a utilisé ses postulats pour établir
l'étiologie de la tuberculose et de la maladie du charbon,l'étiologie de la tuberculose et de la maladie du charbon,
mais ils sont aussi utilisés pour confirmer le rôlemais ils sont aussi utilisés pour confirmer le rôle
étiologique d'un micro-organisme dans d'autresétiologique d'un micro-organisme dans d'autres
maladies. Depuis les années 1980, les postulatsmaladies. Depuis les années 1980, les postulats
possèdent une adaptation fondée sur les techniquespossèdent une adaptation fondée sur les techniques
moléculaires.moléculaires.
 Le micro-organisme doit être présent enLe micro-organisme doit être présent en
abondance dans tous les organismes souffrantabondance dans tous les organismes souffrant
de la maladie, mais absent des organismesde la maladie, mais absent des organismes
sains.sains.
 Le micro-organisme doit pouvoir être isolé deLe micro-organisme doit pouvoir être isolé de
l'organisme malade et cultivé in vitro.l'organisme malade et cultivé in vitro.
 Le micro-organisme cultivé doit entraînerLe micro-organisme cultivé doit entraîner
l'apparition de la maladie lorsque introduit dansl'apparition de la maladie lorsque introduit dans
un organisme sain.un organisme sain.
 Le micro-organisme doit être à nouveau isoléLe micro-organisme doit être à nouveau isolé
du nouvel organisme hôte rendu malade puisdu nouvel organisme hôte rendu malade puis
identifié comme étant identique à l'agentidentifié comme étant identique à l'agent
infectieux original.infectieux original.
2. LOUIS PASTEUR2. LOUIS PASTEUR
 On ne dira jamais assez combienOn ne dira jamais assez combien
les travaux de Louis Pasteur ontles travaux de Louis Pasteur ont
révolutionné la médecine et sauvérévolutionné la médecine et sauvé
bien des vies.bien des vies.
 Ses thèses ont pourtant mis duSes thèses ont pourtant mis du
temps à être acceptées.temps à être acceptées.
 Louis Pasteur est né leLouis Pasteur est né le
27 décembre 1822 à27 décembre 1822 à
Dole, dans le Jura, et ilDole, dans le Jura, et il
meurt le 28 septembremeurt le 28 septembre
1895 à Marnes la1895 à Marnes la
Coquette.Coquette.
 Les français auraientLes français auraient
voulu qu’il fût enterré auvoulu qu’il fût enterré au
Panthéon de Paris maisPanthéon de Paris mais
sa famille décida desa famille décida de
l’enterrer dans une cryptel’enterrer dans une crypte
de l’Institut Pasteur.de l’Institut Pasteur.
Il a étudié la chimie et a fait des recherchesIl a étudié la chimie et a fait des recherches
sur la fermentation :sur la fermentation :
 Des microorganismes sont responsablesDes microorganismes sont responsables
de la fermentation,de la fermentation,
 Ils sont différents lorsqu’ils produisent deIls sont différents lorsqu’ils produisent de
l’alcool ou du vinaigre.l’alcool ou du vinaigre.
 Les microorganismes ne sont pas produitsLes microorganismes ne sont pas produits
par le jus mais apportés par l’air extérieur.par le jus mais apportés par l’air extérieur.
 En 1861, Pasteur publie ses travauxEn 1861, Pasteur publie ses travaux
réfutant la théorie de la générationréfutant la théorie de la génération
spontanéespontanée..
 Quel scandale! À l’époque, la doctrineQuel scandale! À l’époque, la doctrine
établie et admise de tous est celle de laétablie et admise de tous est celle de la
génération spontanéegénération spontanée..
 En 1865En 1865, Pasteur apporte la preuve que, Pasteur apporte la preuve que
des micro-organismes sontdes micro-organismes sont
responsablesresponsables d’une maladied’une maladie
animaleanimale..
 EnEn 18731873, il réussit à se faire élire à, il réussit à se faire élire à
l’Académie de médecine.l’Académie de médecine.
 Il déclare dans son discours de réceptionIl déclare dans son discours de réception
que des maladies comme la tuberculose,que des maladies comme la tuberculose,
le choléra, la typhoïde, la rougeole… sontle choléra, la typhoïde, la rougeole… sont
dues à des micro-organismes. Il affirmedues à des micro-organismes. Il affirme
même que certains germes, comme ceuxmême que certains germes, comme ceux
de la fièvre puerpérale, sont transmis parde la fièvre puerpérale, sont transmis par
les médecins eux-mêmes.les médecins eux-mêmes.
 "Si j’avais l’honneur d’être"Si j’avais l’honneur d’être
chirurgien, dit-il, non seulementchirurgien, dit-il, non seulement
je ne me servirais queje ne me servirais que
d’instruments d’une propretéd’instruments d’une propreté
parfaite, mais encore, aprèsparfaite, mais encore, après
avoir nettoyé mes mains avecavoir nettoyé mes mains avec
le plus grand soin, jele plus grand soin, je
n’emploierais que desn’emploierais que des
bandelettes préalablementbandelettes préalablement
portées à la température deportées à la température de
130° à 150°, et qu’une eau130° à 150°, et qu’une eau
 Grâce è l’asepsie et aux méthodesGrâce è l’asepsie et aux méthodes
préconisées par Pasteur l’espérance depréconisées par Pasteur l’espérance de
vie va se trouver radicalement augmentée.vie va se trouver radicalement augmentée.
 C’est finalement devant le succèsC’est finalement devant le succès
"miraculeux" de son"miraculeux" de son vaccin contrevaccin contre
la rage (1885)la rage (1885) que l’Académie deque l’Académie de
médecine décide de le soutenir etmédecine décide de le soutenir et
de créer un établissement dede créer un établissement de
recherches et de vaccinationrecherches et de vaccination
portant son nom :portant son nom :l’Institutl’Institut
Pasteur.Pasteur.
 La médecine moderne est née.La médecine moderne est née.
Question 2:Question 2:
 On doit remercier Pasteur ...On doit remercier Pasteur ...
 Qu’est-ce que l’asepsie ?Qu’est-ce que l’asepsie ?
 Qu’est-ce que la fermentation ?Qu’est-ce que la fermentation ?
 Quels sont les germes qui produisent lesQuels sont les germes qui produisent les
maladies du texte précédent?maladies du texte précédent?
3. LES MALADIES3. LES MALADIES
INFECTIEUSES DANSINFECTIEUSES DANS
LE MONDELE MONDE
 Aujourd’hui,Aujourd’hui, il existe desil existe des
médicaments et des stratégies demédicaments et des stratégies de
luttelutte pour réduire considérablement lapour réduire considérablement la
mortalité et les souffrances causées parmortalité et les souffrances causées par
les maladies infectieuses. Pourtant, dansles maladies infectieuses. Pourtant, dans
bien des cas,bien des cas, les pouvoirs publics neles pouvoirs publics ne
peuvent pas attribuer les fondspeuvent pas attribuer les fonds pourpour
atteindre leur butatteindre leur but. Certains des pays. Certains des pays
les plus pauvres dépensent 2 % de leurles plus pauvres dépensent 2 % de leur
PIB parPIB par habitant pour la santé (auhabitant pour la santé (au
Cameroun, en Indonésie, au Nigeria et auCameroun, en Indonésie, au Nigeria et au
Sri Lanka).Sri Lanka).
 On sait queOn sait que 50 % des décès qui50 % des décès qui
surviennent dans les pays ensurviennent dans les pays en
développementdéveloppement sont dus à dessont dus à des
maladies infectieusesmaladies infectieuses . Il n'est pas. Il n'est pas
étonnant qu'un enfant qui naîtétonnant qu'un enfant qui naît
actuellement dans un pays enactuellement dans un pays en
développement ait 1000 fois plus dedéveloppement ait 1000 fois plus de
chances de mourir de la rougeole qu'unchances de mourir de la rougeole qu'un
enfant né dans un pays industrialisé, ouenfant né dans un pays industrialisé, ou
qu'un enfant né à Singapour ait unequ'un enfant né à Singapour ait une
espérance de vie 40 ans plus longue queespérance de vie 40 ans plus longue que
celle d'un enfant né au Sierra Leone.celle d'un enfant né au Sierra Leone.
Six groupes de maladies qui représentent à ellesSix groupes de maladies qui représentent à elles
seules 90% des décès par infection dans le mondeseules 90% des décès par infection dans le monde
::
 Sida: 3,1 millions de décèsSida: 3,1 millions de décès en 2004en 2004
 Maladies respiratoires aiguësMaladies respiratoires aiguës bactériennesbactériennes(pneumocoques) et virales(pneumocoques) et virales
(grippe, virus respiratoire an(grippe, virus respiratoire ansyncitial)syncitial) 3 millions de décès3 millions de décès par an.par an.
 Maladies diarrhéiquesMaladies diarrhéiques (rotavirus, shigellose,(rotavirus, shigellose, Escherichia coliEscherichia coli
pathogènes, choléra, fièvre typhoïde)pathogènes, choléra, fièvre typhoïde) 2,5 millions de décès2,5 millions de décès par an.par an.
 TuberculoseTuberculose Près de 2 millions de décèsPrès de 2 millions de décès par an et 8 à 80% des cas,par an et 8 à 80% des cas,
selon les pays, liés à l'épidémieselon les pays, liés à l'épidémiede Sida.de Sida.
 Paludisme: plus d'1 million de décèsPaludisme: plus d'1 million de décès par an et 300 à 500par an et 300 à 500 milllionsmilllions
cas cliniques annuelscas cliniques annuels
 Rougeole: 750 000 décèsRougeole: 750 000 décès par an, alors qu'il existe unpar an, alors qu'il existe un vaccin quivaccin qui
pourrait prévenir cette mortalitépourrait prévenir cette mortalité
Question 3:Question 3:
 Expliquez les maladies qui tuent laExpliquez les maladies qui tuent la
population mondiale?population mondiale?
 L'une des fonctions les plusL'une des fonctions les plus
importantes deimportantes de l'Organisationl'Organisation
Mondiale de laMondiale de la SantéSanté est d'aider lesest d'aider les
pays à faire un usage optimal despays à faire un usage optimal des
maigres ressources dévolues à lamaigres ressources dévolues à la
santésanté..
 C'est dans l'intérêt deC'est dans l'intérêt de tous les pays detous les pays de
soutenir les initiatives mondialessoutenir les initiatives mondiales
contrecontre les maladies infectieusesles maladies infectieuses ..
Tout groupe social qui se désintéresse deTout groupe social qui se désintéresse de
la progression desla progression des maladies infectieusesmaladies infectieuses
chez ses voisins le fait à son détriment. Ilchez ses voisins le fait à son détriment. Il
suffit qu'un pays devienne le maillon faiblesuffit qu'un pays devienne le maillon faible
de la chaîne de surveillance mondialede la chaîne de surveillance mondiale
pour que chacun soit menacé. Et les outilspour que chacun soit menacé. Et les outils
dont nous disposons aujourd'hui, il nousdont nous disposons aujourd'hui, il nous
faut les utiliser pendant qu'il en est encorefaut les utiliser pendant qu'il en est encore
temps.temps.
Question 4:Question 4:
 Est-ce que chaque pays doit seulementEst-ce que chaque pays doit seulement
s’occuper de ses propres maladies?s’occuper de ses propres maladies?
Pourquoi ? Qu’est-ce que le maillon faiblePourquoi ? Qu’est-ce que le maillon faible
de la chaîne ?de la chaîne ?
 Si la variole n'avait pas été éradiquéeSi la variole n'avait pas été éradiquée
en 1977, le prix à payer pourrait êtreen 1977, le prix à payer pourrait être
lourd, même aujourd'hui. A l'époque,lourd, même aujourd'hui. A l'époque,
on n'avait pas prévu que l'apparitionon n'avait pas prévu que l'apparition
de l'infection à VIH et du SIDA étaitde l'infection à VIH et du SIDA était
imminente.imminente.
 Les progrès que l'on peut faire aujourd'huiLes progrès que l'on peut faire aujourd'hui
dans le monde contre les maladiesdans le monde contre les maladies
infectieuses pourraient ne plus êtreinfectieuses pourraient ne plus être
possibles dans une dizaine d'années.possibles dans une dizaine d'années.
L'accroissement de la résistance desL'accroissement de la résistance des
microorganismes aux médicaments etmicroorganismes aux médicaments et
l'apparition inopinée de nouveauxl'apparition inopinée de nouveaux
microbes pourraient nous interdire toutemicrobes pourraient nous interdire toute
possibilité de faire obstacle aux maladiespossibilité de faire obstacle aux maladies
infectieuses comme nous le pouvonsinfectieuses comme nous le pouvons
aujourd'hui.aujourd'hui.
Question 5:Question 5:
Chaque type d’agent infectieux peut se classer en fonctionChaque type d’agent infectieux peut se classer en fonction
de leurs ampleurs.de leurs ampleurs. Mettez en rapport :Mettez en rapport :
 La pandémieLa pandémie
 L’épidémieL’épidémie
 L’endémieL’endémie
 C’est une maladie infectieuse qui se présente dans unC’est une maladie infectieuse qui se présente dans un
pays ou une région déterminée.pays ou une région déterminée.
 C’est une épidémie qui s’étend à la quasi-totalité d’uneC’est une épidémie qui s’étend à la quasi-totalité d’une
population d’un continent ou de plusieurs continents,population d’un continent ou de plusieurs continents,
voire dans certains cas de la planète.voire dans certains cas de la planète.
 C’est l’apparition, le développement ou la propagationC’est l’apparition, le développement ou la propagation
rapide d’une maladie, le plus souvent par contagion.rapide d’une maladie, le plus souvent par contagion.
Question 6:Question 6:
Mettez en rapport chaque type de maladieMettez en rapport chaque type de maladie
avec leur ampleur:avec leur ampleur:
 la fièvre jaunela fièvre jaune
 La grippe espagnole de 1918 à 1920La grippe espagnole de 1918 à 1920
 La gastro-entériteLa gastro-entérite
Dr Margaret ChanDr Margaret Chan
 Directeur général de l’Organisation mondiale deDirecteur général de l’Organisation mondiale de
la Santéla Santé
 Allocution prononcée à la consultation de haut niveauAllocution prononcée à la consultation de haut niveau
sur la crise économique et financière et la santé dans lesur la crise économique et financière et la santé dans le
monde.monde.
 « Tout d’abord, tous les pays, quel que soit leur niveau« Tout d’abord, tous les pays, quel que soit leur niveau
de développement économique, sont touchés par lesde développement économique, sont touchés par les
conséquences de la crise financière sur la santé.conséquences de la crise financière sur la santé.
 En période d’austérité, comment fixer les priorités?En période d’austérité, comment fixer les priorités?
Comment décider ce que l’on garde et ce que l’onComment décider ce que l’on garde et ce que l’on
supprime?supprime?
 Nous devons faire preuve d’intelligence et tenir compteNous devons faire preuve d’intelligence et tenir compte
du coût des systèmes d’alerte rapide et des mesures dedu coût des systèmes d’alerte rapide et des mesures de
protection que nous proposons. Soyez sûrs que l’OMSprotection que nous proposons. Soyez sûrs que l’OMS
envisage d’utiliser les systèmes et les instrumentsenvisage d’utiliser les systèmes et les instruments
existants... »existants... »
Question 8:Question 8:
 Explique sur le dessin suivant. Quels sontExplique sur le dessin suivant. Quels sont
les impacts positifs et négatifs?les impacts positifs et négatifs? Faites unFaites un
tableau.tableau.
4. POURQUOI Y4. POURQUOI Y
AURA-T-IL TOUJOURSAURA-T-IL TOUJOURS
DES MALADIESDES MALADIES
INFECTIEUSES?INFECTIEUSES?
 "" Il y a 25 ans, biensIl y a 25 ans, biens
rares étaient les microbesrares étaient les microbes
dont on pouvait délivrerdont on pouvait délivrer
le corpsle corps humain, et il y enhumain, et il y en
a encore quelques-unsa encore quelques-uns
qui nous donnent du fil àqui nous donnent du fil à
retordre… Mais ils serontretordre… Mais ils seront
battus avant l'an 2000 !battus avant l'an 2000 ! ""
 Sir Alexander Fleming (né le 6Sir Alexander Fleming (né le 6
août 1881 à Lochfield, enaoût 1881 à Lochfield, en
Écosse et mort le 11 marsÉcosse et mort le 11 mars
1955 à Londres)1955 à Londres)
 Les microorganismes nous dépassent deLes microorganismes nous dépassent de
loin en nombre et enloin en nombre et en plasticitéplasticité
génétiquegénétique..
 Les bactéries ont une capacitéLes bactéries ont une capacité
extraordinaire, par mutation ou parextraordinaire, par mutation ou par
transfert horizontal de gènes, à s'adaptertransfert horizontal de gènes, à s'adapter
à leur environnement, en particulier animalà leur environnement, en particulier animal
et humain.et humain.
 Or, plus la population humaine augmente,Or, plus la population humaine augmente,
plus elle donne prise aux microbesplus elle donne prise aux microbes
pathogènes, les amplifie et les transmet.pathogènes, les amplifie et les transmet.
 Il existe toujours une espèce bactérienneIl existe toujours une espèce bactérienne
adaptée à une situation donnée :adaptée à une situation donnée : ListeriaListeria
monocytogenesmonocytogenes, bactérie transmise par, bactérie transmise par
l'alimentation, est capable de se multiplierl'alimentation, est capable de se multiplier
à 4°C,à 4°C, donc dans les réfrigérateurs…donc dans les réfrigérateurs…
 Nous ne connaissons d'ailleurs pasNous ne connaissons d'ailleurs pas
même 1% des espècesmême 1% des espèces
bactériennes vivant sur notrebactériennes vivant sur notre
planète.planète.
 En fait, à l'échelle de l'évolution,En fait, à l'échelle de l'évolution,
les maladies infectieuses etles maladies infectieuses et
parasitaires ne font probablementparasitaires ne font probablement
que commencer !que commencer !
 L'augmentation rapide de laL'augmentation rapide de la
population de la planètepopulation de la planète ,,
particulièrement dans les paysparticulièrement dans les pays enen
développement, maintient une situationdéveloppement, maintient une situation
alarmante en matière de maladiesalarmante en matière de maladies
infectieuses du fait de l'accroissement duinfectieuses du fait de l'accroissement du
réservoir potentiel de pathogènes et de laréservoir potentiel de pathogènes et de la
facilitation de leur transmission par lafacilitation de leur transmission par la
pauvretépauvreté, l', l'hygiène insuffisantehygiène insuffisante , la, la
malnutritionmalnutrition et laet la carence encarence en
prévention.prévention.
 LeLe mauvais usage des traitementsmauvais usage des traitements
antimicrobiensantimicrobiens sélectionne dessélectionne des
résistances auxrésistances aux agents anti-agents anti-
infectieuxinfectieux..
 LesLes modifications écologiques majeuresmodifications écologiques majeures
induites dans certaines régions du globeinduites dans certaines régions du globe
par l'expansion territoriale de l'espèce humainepar l'expansion territoriale de l'espèce humaine
établissent des conditions, auparavantétablissent des conditions, auparavant
inexistantes, au cours desquelles l'homme seinexistantes, au cours desquelles l'homme se
trouve brutalement au contact d'espècestrouve brutalement au contact d'espèces
animales ou de vecteurs lui transmettant desanimales ou de vecteurs lui transmettant des
microorganismes (dont ils sont porteurs sains lemicroorganismes (dont ils sont porteurs sains le
plus souvent).plus souvent).
 Rarement, mais de façon dramatique, cesRarement, mais de façon dramatique, ces
microorganismes peuvent s'avérermicroorganismes peuvent s'avérer
particulièrement pathogènes pour l'homme :particulièrement pathogènes pour l'homme :
virusvirus Ebola, VIH ,Ebola, VIH , BorreliaBorrelia burgdorferiburgdorferi……
 L'absurdité des comportements humainsL'absurdité des comportements humains
génératrice degénératrice de guerresguerres, de, de faminesfamines, de, de
déplacements massifs de populations avecdéplacements massifs de populations avec
établissement deétablissement de camps de réfugiés àcamps de réfugiés à
l'hygiènel'hygiène précaireprécaire, est cause d'épidémies, est cause d'épidémies
dramatiques.dramatiques.
 En 2004 au Darfour, une épidémie d'hépatiteEn 2004 au Darfour, une épidémie d'hépatite EE
et une épidémie de shigellose ont sévi dans deset une épidémie de shigellose ont sévi dans des
camps de déplacés. Les maladies diarrhéiquescamps de déplacés. Les maladies diarrhéiques
sont la première cause de mortalité dans lessont la première cause de mortalité dans les
camps, également menacés par des infectionscamps, également menacés par des infections
respiratoires aiguës, mais aussi par le paludismerespiratoires aiguës, mais aussi par le paludisme
(dans les pays du Sud) ou les méningites.(dans les pays du Sud) ou les méningites.
 Enfin, lesEnfin, les voyagesvoyages, notamment en, notamment en
avionavion, permettent aux microbes, à travers, permettent aux microbes, à travers
ceux qui les hébergent, de se déplacerceux qui les hébergent, de se déplacer
rapidement d'un bout à l'autre de larapidement d'un bout à l'autre de la
planète.planète.
 Le tourisme représente chaque année laLe tourisme représente chaque année la
plus grande migration de la planète : selonplus grande migration de la planète : selon
l'Organisation Mondiale du Tourisme,l'Organisation Mondiale du Tourisme, 700700
millions de voyages touristiquesmillions de voyages touristiques ontont
été effectués en 2002.été effectués en 2002.
5- MICROBES,5- MICROBES,
MICROORGANISMEMICROORGANISME
S OU AGENTSS OU AGENTS
PATHOGÈNESPATHOGÈNES
 Ils ne peuvent ni être vus, ni être observés àIls ne peuvent ni être vus, ni être observés à
l'œil nu. On a besoin d'un microscope.l'œil nu. On a besoin d'un microscope.
 Le terme microbe ne désigne pas seulement lesLe terme microbe ne désigne pas seulement les
bactéries et les virus, mais indique égalementbactéries et les virus, mais indique également
différents microorganismes comme quelquesdifférents microorganismes comme quelques
champignons ou quelques protistes.champignons ou quelques protistes.
 On peut parler plus exactement du motOn peut parler plus exactement du mot agentagent
pathogènepathogène
Le virus du SIDALe virus du SIDA (VIH Virus de(VIH Virus de
l’immunodéficience humaine)l’immunodéficience humaine)
 UnUn virusvirus est un parasite intracellulaireest un parasite intracellulaire
obligatoire. Il contient :obligatoire. Il contient : une informationune information
génétiquegénétique (sous forme d'ADN ou(sous forme d'ADN ou
d'ARN), etd'ARN), et une structure deune structure de
protectionprotection souventsouvent protéique, compacte,protéique, compacte,
pour protéger son Acide Nucléique (Lapour protéger son Acide Nucléique (La
Capside).Capside).
 LesLes rétrovirusrétrovirus sont des virus très répandussont des virus très répandus
dans le monde animal. Ils sont la cause dedans le monde animal. Ils sont la cause de
différentes formes de cancers,différentes formes de cancers,
d’immunodéficiences, dont le sida, et ded’immunodéficiences, dont le sida, et de
dégénérescences du système nerveux central.dégénérescences du système nerveux central.
Leur génome s’intègre sous forme d’ADNLeur génome s’intègre sous forme d’ADN
dans celui de la cellule hôtedans celui de la cellule hôte , pour ensuite, pour ensuite
s’exprimer pendant toute la vie active de las’exprimer pendant toute la vie active de la
cellule.cellule.
 LesLes lentiviruslentivirus (ou Lentiviridae) font partie de(ou Lentiviridae) font partie de
cette famille : ces virus sont responsables decette famille : ces virus sont responsables de
pathologies à évolution lentepathologies à évolution lente ..
 Le virus du SIDA se compose d'unLe virus du SIDA se compose d'un matérielmatériel
génétique (ARN)génétique (ARN) accompagné de quelquesaccompagné de quelques
protéinesprotéines, le tout contenu dans, le tout contenu dans deuxdeux
"coques" protéiques (les capsides)"coques" protéiques (les capsides) , elles-, elles-
mêmes entouréesmêmes entourées d'une membraned'une membrane , portant, portant
des protéines spécifiques (cette membrane etdes protéines spécifiques (cette membrane et
ces protéines forment l'enveloppe du virus).ces protéines forment l'enveloppe du virus).
 LeLe virus du SIDAvirus du SIDA présent dans le sang estprésent dans le sang est
capable de se fixer à des cellules particulièrescapable de se fixer à des cellules particulières
du système immunitaire : lesdu système immunitaire : les lymphocytes T4lymphocytes T4 ..
Ces lymphocytes sont ainsi nommés, carCes lymphocytes sont ainsi nommés, car
porteurs de la protéine transmembraireporteurs de la protéine transmembraire CD4CD4. La. La
fixation du virus à ces cellules fait intervenir CD4fixation du virus à ces cellules fait intervenir CD4
(reconnu par la protéine gp120 du virus). A partir(reconnu par la protéine gp120 du virus). A partir
de cette fixation, lede cette fixation, le matériel génétiquematériel génétique dudu
VIH peutVIH peut pénétrerpénétrer dans le lymphocyte.dans le lymphocyte.
 Il y aIl y a 5 liquides biologiques "accessibles"5 liquides biologiques "accessibles"
qui sont susceptibles de contenirqui sont susceptibles de contenir
suffisamment de virus pour permettre unesuffisamment de virus pour permettre une
transmissiontransmission ::
 le sang (sang total, plasma etc.)le sang (sang total, plasma etc.)
 les secrétions sexuelles, soient : o leles secrétions sexuelles, soient : o le
spermesperme
 o le liquide pré-séminal chez l'hommeo le liquide pré-séminal chez l'homme
 o les secrétions vaginales chez la femmeo les secrétions vaginales chez la femme
 le lait maternalle lait maternal
 Les situationsLes situations présentant un risque deprésentant un risque de
transmission du virus du Sidatransmission du virus du Sida sont:sont:
 un rapport sexuel non protégé,un rapport sexuel non protégé,
 une blessure par un objet souillé etune blessure par un objet souillé et
 une transmission mère-enfant.une transmission mère-enfant.
 Par ailleurs, il existe généralementPar ailleurs, il existe généralement desdes
moyens de preventionmoyens de prevention ::
 utilisation de seringues neuves pourutilisation de seringues neuves pour
l'usage de drogue etl'usage de drogue et
 utilisation d'un préservatif pour lesutilisation d'un préservatif pour les
rapports sexuels.rapports sexuels.
 La prise en charge du risque deLa prise en charge du risque de
contamination mère-enfant doit elle êtrecontamination mère-enfant doit elle être
réalisée par le corps médical.réalisée par le corps médical.
Le virus de l’hépatite CLe virus de l’hépatite C
 Il est de la famille desIl est de la famille des FlaviviridaeFlaviviridae . Il se. Il se
caractérise par :caractérise par :
 un génome d’ARN simple (9.6 Kb),un génome d’ARN simple (9.6 Kb),
 une nucléocapside icosaédrique (diamètreune nucléocapside icosaédrique (diamètre
d’environ 30 à 40 nm )etd’environ 30 à 40 nm )et
 une enveloppe lipidique sur laquelle sontune enveloppe lipidique sur laquelle sont
ancrées deux glycoprotéines virales, E1 etancrées deux glycoprotéines virales, E1 et
E2.E2.
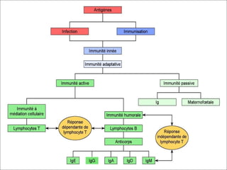
6. L’IMMUNITÉ6. L’IMMUNITÉ
6.1 LES TYPES6.1 LES TYPES
D’IMMUNITÉD’IMMUNITÉ
 L’IMMUNITÉ NATURELLE, NONL’IMMUNITÉ NATURELLE, NON
SPÉCIFIQUE OU INNÉE.SPÉCIFIQUE OU INNÉE.
 L’IMMUNITÉ ACQUISE OUL’IMMUNITÉ ACQUISE OU
SPÉCIFIQUE.SPÉCIFIQUE.
– La réponse humorale.La réponse humorale.
– La réponse cellulaire.La réponse cellulaire.
L’IMMUNITÉ NATURELLE,L’IMMUNITÉ NATURELLE,
NON SPÉCIFIQUE OUNON SPÉCIFIQUE OU
INNÉE.INNÉE.
 Ensemble de moyens de défenseEnsemble de moyens de défense
naturels, non spécifiques à un germenaturels, non spécifiques à un germe
donné.donné.
 Ce sont les défenses de surface (peau,Ce sont les défenses de surface (peau,
trachée, intestin) partrachée, intestin) par l'étanchéité del'étanchéité de lala
peaupeau et deset des muqueusesmuqueuses..
 Elle permet laElle permet la réponse inflammatoireréponse inflammatoire ..
 Les défenses cellulaires se font grâce auxLes défenses cellulaires se font grâce aux
macrophagesmacrophages,, lesles microphagesmicrophages etet lesles
cellulescellules natural killersnatural killers..
 La destruction du germe ingéré entraîneLa destruction du germe ingéré entraîne
la mort de la cellule phagocytaire.la mort de la cellule phagocytaire.
 Lorsque l'inoculation microbienne a étéLorsque l'inoculation microbienne a été
importante, la mort des leucocytesimportante, la mort des leucocytes
détermine la formation de pus oudétermine la formation de pus ou
suppuration (liquide crémeux formé desuppuration (liquide crémeux formé de
débris cellulaires nécrotiques).débris cellulaires nécrotiques).
L’IMMUNITÉ ACQUISE OUL’IMMUNITÉ ACQUISE OU
SPÉCIFIQUESPÉCIFIQUE
 Immunité qui se met en place au cours deImmunité qui se met en place au cours de
la vie d’un individu.la vie d’un individu.
 C’est une réaction de défense développéeC’est une réaction de défense développée
à la suite de la guérison d’une infectionà la suite de la guérison d’une infection
vis-à-vis d’un agent infectieux spécifique.vis-à-vis d’un agent infectieux spécifique.
La réponse humoraleLa réponse humorale
 Elle détermine l’apparition d'anticorpsElle détermine l’apparition d'anticorps
produits par des cellules lymphocyte Bproduits par des cellules lymphocyte B
après l’introduction d'un antigène.après l’introduction d'un antigène.
 Les Ac sont des protéines complexes : lesLes Ac sont des protéines complexes : les
ImmunoglobulinesImmunoglobulines
 Chez l'Homme, il y a 5 classes d'Ac :Chez l'Homme, il y a 5 classes d'Ac :
 Ig G, Ig A, Ig E, Ig M, Ig DIg G, Ig A, Ig E, Ig M, Ig D
La réponse cellulaireLa réponse cellulaire
 L'introduction de l'antigène origine laL'introduction de l'antigène origine la
formation deformation de Lymphocytes TLymphocytes T pourpour
détruire l’antigène.détruire l’antigène.
6.2. L’ADQUISITION DE6.2. L’ADQUISITION DE
L’IMMUNITÉL’IMMUNITÉ
 La vaccination La vaccination.La vaccination La vaccination.
 La sérothérapie.La sérothérapie.
La sérothérapieLa sérothérapie
 Le but de la vaccination est faire fabriquerLe but de la vaccination est faire fabriquer
des anticorps par le sujet vaccinédes anticorps par le sujet vacciné
(immunité acquise active). L'immunité est(immunité acquise active). L'immunité est
lente à apparaître mais elle est durable.lente à apparaître mais elle est durable.
Intérêt préventif.Intérêt préventif.
La sérothérapieLa sérothérapie
 Le but de la sérothérapie est protéger unLe but de la sérothérapie est protéger un
sujet contre une maladie infectieusesujet contre une maladie infectieuse
donnée en lui administrant desdonnée en lui administrant des anticorpsanticorps
fabriqués par un autre organismefabriqués par un autre organisme
(un homme ou un animal) (immunité(un homme ou un animal) (immunité
acquise passive).acquise passive).
Réponse immunitaire induiteRéponse immunitaire induite
par un vaccin inactivé entierpar un vaccin inactivé entier
ou un vaccin à protéinesou un vaccin à protéines
purifiéespurifiées
6.3 LES ORGANES6.3 LES ORGANES
LYMPHOÏDESLYMPHOÏDES
 La rate.La rate.
 Les ganglions lymphatiques.Les ganglions lymphatiques.
 Les amygdales palatines.Les amygdales palatines.
 les tissus lymphoïdes du systèmeles tissus lymphoïdes du système
respiratoire et du tube digestif (les plaquesrespiratoire et du tube digestif (les plaques
de Peyer).de Peyer).
6.4. LES CELLULES DU6.4. LES CELLULES DU
SANGSANG
 Globule rouge, érythrocytes, ouGlobule rouge, érythrocytes, ou
hématies.hématies.
 Globule blanc, leucocyte.Globule blanc, leucocyte.
– LymphocytesLymphocytes. T : Ils combattent contre les cellules. T : Ils combattent contre les cellules
infectées par un virusinfectées par un virus et cellules cancéreuses, B : Ilset cellules cancéreuses, B : Ils
fabriquent des anticorpsfabriquent des anticorps
– MonocytesMonocytes. Ils ont une intense activité phagocytaire. Ils ont une intense activité phagocytaire
– NeutrophilesNeutrophiles . Ils phagocitent les microbes.. Ils phagocitent les microbes.
– EosinophilesEosinophiles . Ils digèrent les parasites.. Ils digèrent les parasites.
– BasophilesBasophiles. Ils sécrètent des substances qui. Ils sécrètent des substances qui
servent à la médiation de laservent à la médiation de la réation dréation d
´hypersensibilité.´hypersensibilité.
 PlaquettesPlaquettes
7. LES PATENS ET7. LES PATENS ET
LES GÉNÉRIQUESLES GÉNÉRIQUES
 UnUn médicament génériquemédicament générique est unest un
médicament identique ou équivalent àmédicament identique ou équivalent à
celui d'une marque (appelécelui d'une marque (appelé médicamentmédicament
princepsprinceps), mais produit et vendu sous sa), mais produit et vendu sous sa
dénomination commune internationaledénomination commune internationale
(DCI, nom chimique de la molécule). Ils(DCI, nom chimique de la molécule). Ils
ont l'obligation légale d'être aussi efficacesont l'obligation légale d'être aussi efficaces
que l'original. Le médicament génériqueque l'original. Le médicament générique
contient la même quantité de principe actifcontient la même quantité de principe actif
que le médicament de marque.que le médicament de marque.
 La posologie, les indications etLa posologie, les indications et
contre-indications, les effetscontre-indications, les effets
secondaires et les garantiessecondaires et les garanties
d'innocuité sont les mêmesd'innocuité sont les mêmes . En. En
revanche, un médicament générique estrevanche, un médicament générique est
vendu àvendu à unun prix moindreprix moindre..
8. SURVEILLER LES8. SURVEILLER LES
MALADIESMALADIES
INFECTIEUSES ETINFECTIEUSES ET
PRÉVENIR LESPRÉVENIR LES
ÉPIDÉMIESÉPIDÉMIES
 La lutte contre les maladies infectieuses passeLa lutte contre les maladies infectieuses passe
par lapar la veille épidémiologiqueveille épidémiologique , le, le
développement des réseauxdéveloppement des réseaux
d'information et d'alerted'information et d'alerte et leset les
interventions sur le terraininterventions sur le terrain ..
 La présence de laboratoires chargés deLa présence de laboratoires chargés de
surveiller la circulation des agentssurveiller la circulation des agents infectieuxinfectieux
joue un rôle-clé dans la prévention desjoue un rôle-clé dans la prévention des
épidémiesépidémies : la détection rapide d'un cas de: la détection rapide d'un cas de
méningite bactérienne par exemple permet deméningite bactérienne par exemple permet de
mettre immédiatement les personnes en contactmettre immédiatement les personnes en contact
avec le malade sous antibiotiques et d'éviteravec le malade sous antibiotiques et d'éviter
ainsi des cas secondairesainsi des cas secondaires
 L'Institut Pasteur participe activement à laL'Institut Pasteur participe activement à la
surveillance des maladies infectieuses, ensurveillance des maladies infectieuses, en
France et dans le monde, disposant deFrance et dans le monde, disposant de
nombreux laboratoires experts, à Paris etnombreux laboratoires experts, à Paris et
au sein du Réseau International.au sein du Réseau International.
9. QU’EST-CE QUE9. QU’EST-CE QUE
LELE
BIOTERRORISME?BIOTERRORISME?
 Le bioterrorismeLe bioterrorisme estest l'utilisation ou lal'utilisation ou la
menace d'utiliser des virus, desmenace d'utiliser des virus, des
bactéries, des champignons, desbactéries, des champignons, des
parasites ou des toxines comme uneparasites ou des toxines comme une
arme, en vue de rendre malade ou dearme, en vue de rendre malade ou de
tuer des êtres humainstuer des êtres humains , en l'absence de, en l'absence de
guerre déclaréeguerre déclarée (par(par opposition à la guerreopposition à la guerre
bactériologique).bactériologique).
 Les agents infectieux utilisables dans le cadreLes agents infectieux utilisables dans le cadre
du bioterrorisme ont été classé en catégorie A, Bdu bioterrorisme ont été classé en catégorie A, B
et C par les «et C par les « Centres de Contrôle et deCentres de Contrôle et de
Prévention des MaladiesPrévention des Maladies », en fonction du», en fonction du
risque potentiel.risque potentiel.
 Catégorie ACatégorie A :: Ce sont les agents présentant unCe sont les agents présentant un
risque parce querisque parce que
 1.1. Ils peuventIls peuvent être aisément disséminés ou transmis deêtre aisément disséminés ou transmis de
personne à personnepersonne à personne ..
 2.2. Ils sont responsables d'une mortalité élevée et ontIls sont responsables d'une mortalité élevée et ont
un impact potentiel majeur en terme de santé publiqueun impact potentiel majeur en terme de santé publique
 3.3. Ils pourraient être responsable de troubles de l'ordreIls pourraient être responsable de troubles de l'ordre
publique et de panique ; etpublique et de panique ; et
 4.4. Ils nécessitent des actions spécifiques et uneIls nécessitent des actions spécifiques et une
capacité de réaction adaptéecapacité de réaction adaptée
 CharbonCharbon ((Bacillus anthracisBacillus anthracis))
 BotulismeBotulisme (toxine de(toxine de Clostridium botulinumClostridium botulinum))
 PestePeste ((Yersinia pestisYersinia pestis))
 VarioleVariole ((Variola majorVariola major))
 TularémieTularémie ((Francisella tularensisFrancisella tularensis))
 Fièvres hémorragiques viralesFièvres hémorragiques virales ((filovirusfilovirus (ex :(ex :
Ebola, Marburg), et AEbola, Marburg), et Arenavirusrenavirus (ex : Lassa, Machupo))(ex : Lassa, Machupo))
Les maladies du xxième siècle
Les maladies du xxième siècle

Les maladies du xxième siècle

  • 1.
    Les maladies duXXIèmeLes maladies du XXIème sièclesiècle 1- Introduction1- Introduction  2- Louis Pasteur2- Louis Pasteur  3- Les maladies infectieuses dans le monde3- Les maladies infectieuses dans le monde  4- Pourquoi y aura-t-il toujours des maladies4- Pourquoi y aura-t-il toujours des maladies infectieusesinfectieuses  5- Microbes, microorganismes ou agents5- Microbes, microorganismes ou agents pathogènespathogènes  6- L’immunité6- L’immunité – Les types d’immunitéLes types d’immunité – Les organes lymphoïdesLes organes lymphoïdes – Les cellules du sangLes cellules du sang  7- Les patents et les génériques7- Les patents et les génériques  8- Surveiller les maladies infectieuses et8- Surveiller les maladies infectieuses et prévenir les épidémiesprévenir les épidémies  9- Qu’est-ce que le bioterrorisme ?9- Qu’est-ce que le bioterrorisme ?
  • 2.
    Les mots clés:Les mots clés :  la génération spontanée, une bactérie,la génération spontanée, une bactérie, l’asepsie, l’hygiène, une maladiel’asepsie, l’hygiène, une maladie infectieuse, OMS, une épidémie, uneinfectieuse, OMS, une épidémie, une endémie, une pandémie, une flambée, unendémie, une pandémie, une flambée, un vecteur, un agent pathogène, l’immunité,vecteur, un agent pathogène, l’immunité, l’immunodéficience, la réponsel’immunodéficience, la réponse humorale, la réponse cellulaire, unhumorale, la réponse cellulaire, un antigène, un anticorps, la vaccination, laantigène, un anticorps, la vaccination, la sérothérapie, les organes lymphoïdes,sérothérapie, les organes lymphoïdes, les amygdales, la rate, l’érythrocyte, leles amygdales, la rate, l’érythrocyte, le leucocyte, les plaquettes, les patents, leleucocyte, les plaquettes, les patents, le brevet, un médicament, une toxine, lesbrevet, un médicament, une toxine, les génériques, le bioterrorisme.génériques, le bioterrorisme.
  • 3.
  • 4.
     LaLa ClassificationClassification internationaledes maladiesinternationale des maladies est une classification médicaleest une classification médicale codifiée classifiant lescodifiée classifiant les maladiesmaladies etet une très vaste variété de signes,une très vaste variété de signes, symptômes, lésions traumatiques,symptômes, lésions traumatiques, empoisonnements, circonstancesempoisonnements, circonstances sociales et causes externes desociales et causes externes de blessures ou de maladies.blessures ou de maladies.
  • 5.
     La ClassificationinternationaleLa Classification internationale des maladies est publiée pardes maladies est publiée par l'l' Organisation mondiale de la santéOrganisation mondiale de la santé (OMS) et est mondialement(OMS) et est mondialement utilisée pour l'enregistrement desutilisée pour l'enregistrement des causes de :causes de :  MMorbiditéorbidité ..  MMortalitéortalité touchant le domaine de la médecine.touchant le domaine de la médecine.
  • 6.
    LeLe taux demorbiditétaux de morbidité  Est le rapport qui mesure l'incidence et laEst le rapport qui mesure l'incidence et la prévalence d'une certaine maladie, enprévalence d'une certaine maladie, en épidémiologie.épidémiologie.  Dans le cadre d'une période donnéeDans le cadre d'une période donnée (typiquement, mais pas nécessairement, un an),(typiquement, mais pas nécessairement, un an), ce taux indique le nombre de personnesce taux indique le nombre de personnes atteintes par cette maladie par unité deatteintes par cette maladie par unité de population. On l'exprime en général en nombrepopulation. On l'exprime en général en nombre de personnes atteintes par 1 000, 10 000 oude personnes atteintes par 1 000, 10 000 ou 100 000 personnes.100 000 personnes.
  • 7.
    LaLa mortalitémortalité, ou,ou taux de mortalitétaux de mortalité  Est le nombre de décès annuelsEst le nombre de décès annuels rapportés au nombre d'habitants d’unrapportés au nombre d'habitants d’un territoire donné. Elle se distingue duterritoire donné. Elle se distingue du taux de morbidité, qui est le nombretaux de morbidité, qui est le nombre dede maladesmalades annuels rapporté à laannuels rapporté à la population, et du taux de létalité, quipopulation, et du taux de létalité, qui est le nombre de décès rapporté auest le nombre de décès rapporté au nombre de malades.nombre de malades.
  • 8.
    Taux de mortalitédans le mondeTaux de mortalité dans le monde par pays pour 1 000 habitants etpar pays pour 1 000 habitants et par anpar an
  • 9.
    La table analytiquecomporte vingt deux chapitresLa table analytique comporte vingt deux chapitres depuis 2006, du fait de sa plus récente mise àdepuis 2006, du fait de sa plus récente mise à jour jour   Certaines maladies infectieuses et parasitairesCertaines maladies infectieuses et parasitaires ..  TumeursTumeurs  Maladies du sang et des organesMaladies du sang et des organes hématopoïétiques et certains troubles duhématopoïétiques et certains troubles du système immunitairesystème immunitaire  Maladies endocriniennes, nutritionnelles etMaladies endocriniennes, nutritionnelles et métaboliquesmétaboliques  Troubles mentaux et du comportementTroubles mentaux et du comportement  Maladies du système nerveuxMaladies du système nerveux  Maladies de l'œil et de ses annexesMaladies de l'œil et de ses annexes  Maladies de l'oreille et de l'apophyse mastoïdeMaladies de l'oreille et de l'apophyse mastoïde  Maladies de l'appareil circulatoireMaladies de l'appareil circulatoire  Maladies de l'appareil respiratoireMaladies de l'appareil respiratoire  Maladies de l'appareil digestifMaladies de l'appareil digestif
  • 10.
     Maladies dela peau et du tissu cellulaire sous-cutanéMaladies de la peau et du tissu cellulaire sous-cutané  Maladies du système ostéo-articulaire, des muscles et duMaladies du système ostéo-articulaire, des muscles et du tissu conjonctiftissu conjonctif  Maladies de l'appareil génito-urinaireMaladies de l'appareil génito-urinaire  Grossesse, accouchement et puerpéralitéGrossesse, accouchement et puerpéralité  Certaines affections dont l'origine se situe dans laCertaines affections dont l'origine se situe dans la période périnatalepériode périnatale  Malformations congénitales et anomaliesMalformations congénitales et anomalies chromosomiqueschromosomiques  Symptômes, signes et résultats anormaux d'examensSymptômes, signes et résultats anormaux d'examens cliniques et de laboratoire, non classés ailleurscliniques et de laboratoire, non classés ailleurs  Lésions traumatiques, empoisonnements etLésions traumatiques, empoisonnements et certaines autres conséquences de causescertaines autres conséquences de causes externesexternes  Causes externes de morbidité et de mortalitéCauses externes de morbidité et de mortalité  Facteurs influant sur l'état de santé et motifs deFacteurs influant sur l'état de santé et motifs de recours aux services de santérecours aux services de santé
  • 11.
    Chapitre I VéroniqueChapitreI Véronique  A neuf ans, VéroniqueA neuf ans, Véronique étonna le quartier par sa beautéétonna le quartier par sa beauté, Chacun admirait un visage qui pouvait, Chacun admirait un visage qui pouvait être un jour digne du pinceau des peintres empressés à la recherche du beau idéal. Surnomméeêtre un jour digne du pinceau des peintres empressés à la recherche du beau idéal. Surnommée lala petite Viergepetite Vierge, elle promettait d'être bien faite et blanche. Sa figure de madone, car la voix du, elle promettait d'être bien faite et blanche. Sa figure de madone, car la voix du peuple l'avait bien nommée, fut complétée par une riche et abondante chevelure blonde qui fitpeuple l'avait bien nommée, fut complétée par une riche et abondante chevelure blonde qui fit ressortir la pureté de ses traits. Quiconque a vu la sublime petite Vierge de Titien dans son grandressortir la pureté de ses traits. Quiconque a vu la sublime petite Vierge de Titien dans son grand tableau de la Présentation au Temple, saura ce que fut Véronique en son enfance : mêmetableau de la Présentation au Temple, saura ce que fut Véronique en son enfance : même candeur ingénue, même étonnement séraphique dans les yeux, même altitude noble et simple,candeur ingénue, même étonnement séraphique dans les yeux, même altitude noble et simple, même port d'infante.même port d'infante.  A onze ans, elle eutA onze ans, elle eut la petite-vérolela petite-vérole , et ne dut la vie qu'aux soins de la sœur Marthe. Pendant, et ne dut la vie qu'aux soins de la sœur Marthe. Pendant les deux mois que leur fille fut en danger, les Sauviat donnèrent à tout le quartier la mesure deles deux mois que leur fille fut en danger, les Sauviat donnèrent à tout le quartier la mesure de leur tendresse. Sauviat n'alla plus aux ventes, il resta tout le temps dans sa boutique, montantleur tendresse. Sauviat n'alla plus aux ventes, il resta tout le temps dans sa boutique, montant chez sa fille, redescendant de moments en moments, la veillant toutes les nuits, de compagniechez sa fille, redescendant de moments en moments, la veillant toutes les nuits, de compagnie avec sa femme. Sa douleur muette parut trop profonde pour que personne n’osât lui parler, lesavec sa femme. Sa douleur muette parut trop profonde pour que personne n’osât lui parler, les voisins le regardaient avec compassion, et ne demandaient des nouvelles de Véronique qu'à lavoisins le regardaient avec compassion, et ne demandaient des nouvelles de Véronique qu'à la sœur Marthe. Durant les jours où le danger atteignit au plus haut degré, les passants et lessœur Marthe. Durant les jours où le danger atteignit au plus haut degré, les passants et les voisins virent pour la seule et unique fois de la vie de Sauviat des larmes roulant longtemps entrevoisins virent pour la seule et unique fois de la vie de Sauviat des larmes roulant longtemps entre ses paupières et tombant le long de ses joues creuses ; il ne les essuya point, il resta quelquesses paupières et tombant le long de ses joues creuses ; il ne les essuya point, il resta quelques heures comme hébété, n'osant point monter chez sa fille, regardant sans voir, on aurait pu leheures comme hébété, n'osant point monter chez sa fille, regardant sans voir, on aurait pu le voler.voler.  Véronique fut sauvée, mais sa beauté périt. Cette figure, également colorée par une teinte où leVéronique fut sauvée, mais sa beauté périt. Cette figure, également colorée par une teinte où le brun et le rouge étaient harmonieusement fondus, resta frappée de mille fossettes qui grossirentbrun et le rouge étaient harmonieusement fondus, resta frappée de mille fossettes qui grossirent la peau, dont la pulpe blanche avait été profondément travaillée. Le front ne put échapper auxla peau, dont la pulpe blanche avait été profondément travaillée. Le front ne put échapper aux ravages du fléau, il devint brun et demeura comme martelé. Rien n'est plus discordant que cesravages du fléau, il devint brun et demeura comme martelé. Rien n'est plus discordant que ces tons de brique sous une chevelure blonde, ils détruisent une harmonie préétablie. Ces déchirurestons de brique sous une chevelure blonde, ils détruisent une harmonie préétablie. Ces déchirures du tissu, creuses et capricieuses, altérèrent la pureté du profil, la finesse de la coupe du visage,du tissu, creuses et capricieuses, altérèrent la pureté du profil, la finesse de la coupe du visage, celle du nez, dont la forme grecque se vit à peine, celle du menton, délicat comme le bord d'unecelle du nez, dont la forme grecque se vit à peine, celle du menton, délicat comme le bord d'une porcelaine blanche. La maladie ne respecta que ce qu'elle ne pouvait atteindre, les yeux et lesporcelaine blanche. La maladie ne respecta que ce qu'elle ne pouvait atteindre, les yeux et les dents. Véronique ne perdit pas non plus l'élégance et la beauté de son corps, ni la plénitude dedents. Véronique ne perdit pas non plus l'élégance et la beauté de son corps, ni la plénitude de ses lignes, ni la grâce de sa taille. Elle fut à quinze ans une belle personne, et ce qui consola lesses lignes, ni la grâce de sa taille. Elle fut à quinze ans une belle personne, et ce qui consola les Sauviat, une sainte et bonne fille, occupée, travailleuse, sédentaire.Sauviat, une sainte et bonne fille, occupée, travailleuse, sédentaire.
  • 12.
    Question 1:Question 1: Qu’est-ce que la petite-verole ou variole?Qu’est-ce que la petite-verole ou variole? Et la vérole? Et la varicelle ?Et la vérole? Et la varicelle ?  Expliquez les changements produits enExpliquez les changements produits en Véronique?Véronique?
  • 13.
    Postulats de KochPostulatsde Koch  LesLes postulats de Kochpostulats de Koch (ou postulats de Henle-Koch)(ou postulats de Henle-Koch) sont originellement des critères destinés à établir lasont originellement des critères destinés à établir la relation de cause à effet liant unrelation de cause à effet liant un microbemicrobe et une maladie.et une maladie. Ces postulats ont été formulés d'abord par Robert KochCes postulats ont été formulés d'abord par Robert Koch etet Friedrich LoefflerFriedrich Loeffler en 1884 puis redéfinis et publiés paren 1884 puis redéfinis et publiés par Koch en 1890. Koch a utilisé ses postulats pour établirKoch en 1890. Koch a utilisé ses postulats pour établir l'étiologie de la tuberculose et de la maladie du charbon,l'étiologie de la tuberculose et de la maladie du charbon, mais ils sont aussi utilisés pour confirmer le rôlemais ils sont aussi utilisés pour confirmer le rôle étiologique d'un micro-organisme dans d'autresétiologique d'un micro-organisme dans d'autres maladies. Depuis les années 1980, les postulatsmaladies. Depuis les années 1980, les postulats possèdent une adaptation fondée sur les techniquespossèdent une adaptation fondée sur les techniques moléculaires.moléculaires.
  • 14.
     Le micro-organismedoit être présent enLe micro-organisme doit être présent en abondance dans tous les organismes souffrantabondance dans tous les organismes souffrant de la maladie, mais absent des organismesde la maladie, mais absent des organismes sains.sains.  Le micro-organisme doit pouvoir être isolé deLe micro-organisme doit pouvoir être isolé de l'organisme malade et cultivé in vitro.l'organisme malade et cultivé in vitro.  Le micro-organisme cultivé doit entraînerLe micro-organisme cultivé doit entraîner l'apparition de la maladie lorsque introduit dansl'apparition de la maladie lorsque introduit dans un organisme sain.un organisme sain.  Le micro-organisme doit être à nouveau isoléLe micro-organisme doit être à nouveau isolé du nouvel organisme hôte rendu malade puisdu nouvel organisme hôte rendu malade puis identifié comme étant identique à l'agentidentifié comme étant identique à l'agent infectieux original.infectieux original.
  • 16.
    2. LOUIS PASTEUR2.LOUIS PASTEUR  On ne dira jamais assez combienOn ne dira jamais assez combien les travaux de Louis Pasteur ontles travaux de Louis Pasteur ont révolutionné la médecine et sauvérévolutionné la médecine et sauvé bien des vies.bien des vies.  Ses thèses ont pourtant mis duSes thèses ont pourtant mis du temps à être acceptées.temps à être acceptées.
  • 17.
     Louis Pasteurest né leLouis Pasteur est né le 27 décembre 1822 à27 décembre 1822 à Dole, dans le Jura, et ilDole, dans le Jura, et il meurt le 28 septembremeurt le 28 septembre 1895 à Marnes la1895 à Marnes la Coquette.Coquette.  Les français auraientLes français auraient voulu qu’il fût enterré auvoulu qu’il fût enterré au Panthéon de Paris maisPanthéon de Paris mais sa famille décida desa famille décida de l’enterrer dans une cryptel’enterrer dans une crypte de l’Institut Pasteur.de l’Institut Pasteur.
  • 19.
    Il a étudiéla chimie et a fait des recherchesIl a étudié la chimie et a fait des recherches sur la fermentation :sur la fermentation :  Des microorganismes sont responsablesDes microorganismes sont responsables de la fermentation,de la fermentation,  Ils sont différents lorsqu’ils produisent deIls sont différents lorsqu’ils produisent de l’alcool ou du vinaigre.l’alcool ou du vinaigre.  Les microorganismes ne sont pas produitsLes microorganismes ne sont pas produits par le jus mais apportés par l’air extérieur.par le jus mais apportés par l’air extérieur.
  • 20.
     En 1861,Pasteur publie ses travauxEn 1861, Pasteur publie ses travaux réfutant la théorie de la générationréfutant la théorie de la génération spontanéespontanée..  Quel scandale! À l’époque, la doctrineQuel scandale! À l’époque, la doctrine établie et admise de tous est celle de laétablie et admise de tous est celle de la génération spontanéegénération spontanée..
  • 22.
     En 1865En1865, Pasteur apporte la preuve que, Pasteur apporte la preuve que des micro-organismes sontdes micro-organismes sont responsablesresponsables d’une maladied’une maladie animaleanimale..  EnEn 18731873, il réussit à se faire élire à, il réussit à se faire élire à l’Académie de médecine.l’Académie de médecine.  Il déclare dans son discours de réceptionIl déclare dans son discours de réception que des maladies comme la tuberculose,que des maladies comme la tuberculose, le choléra, la typhoïde, la rougeole… sontle choléra, la typhoïde, la rougeole… sont dues à des micro-organismes. Il affirmedues à des micro-organismes. Il affirme même que certains germes, comme ceuxmême que certains germes, comme ceux de la fièvre puerpérale, sont transmis parde la fièvre puerpérale, sont transmis par les médecins eux-mêmes.les médecins eux-mêmes.
  • 23.
     "Si j’avaisl’honneur d’être"Si j’avais l’honneur d’être chirurgien, dit-il, non seulementchirurgien, dit-il, non seulement je ne me servirais queje ne me servirais que d’instruments d’une propretéd’instruments d’une propreté parfaite, mais encore, aprèsparfaite, mais encore, après avoir nettoyé mes mains avecavoir nettoyé mes mains avec le plus grand soin, jele plus grand soin, je n’emploierais que desn’emploierais que des bandelettes préalablementbandelettes préalablement portées à la température deportées à la température de 130° à 150°, et qu’une eau130° à 150°, et qu’une eau
  • 24.
     Grâce èl’asepsie et aux méthodesGrâce è l’asepsie et aux méthodes préconisées par Pasteur l’espérance depréconisées par Pasteur l’espérance de vie va se trouver radicalement augmentée.vie va se trouver radicalement augmentée.
  • 25.
     C’est finalementdevant le succèsC’est finalement devant le succès "miraculeux" de son"miraculeux" de son vaccin contrevaccin contre la rage (1885)la rage (1885) que l’Académie deque l’Académie de médecine décide de le soutenir etmédecine décide de le soutenir et de créer un établissement dede créer un établissement de recherches et de vaccinationrecherches et de vaccination portant son nom :portant son nom :l’Institutl’Institut Pasteur.Pasteur.  La médecine moderne est née.La médecine moderne est née.
  • 26.
    Question 2:Question 2: On doit remercier Pasteur ...On doit remercier Pasteur ...  Qu’est-ce que l’asepsie ?Qu’est-ce que l’asepsie ?  Qu’est-ce que la fermentation ?Qu’est-ce que la fermentation ?  Quels sont les germes qui produisent lesQuels sont les germes qui produisent les maladies du texte précédent?maladies du texte précédent?
  • 27.
    3. LES MALADIES3.LES MALADIES INFECTIEUSES DANSINFECTIEUSES DANS LE MONDELE MONDE
  • 28.
     Aujourd’hui,Aujourd’hui, ilexiste desil existe des médicaments et des stratégies demédicaments et des stratégies de luttelutte pour réduire considérablement lapour réduire considérablement la mortalité et les souffrances causées parmortalité et les souffrances causées par les maladies infectieuses. Pourtant, dansles maladies infectieuses. Pourtant, dans bien des cas,bien des cas, les pouvoirs publics neles pouvoirs publics ne peuvent pas attribuer les fondspeuvent pas attribuer les fonds pourpour atteindre leur butatteindre leur but. Certains des pays. Certains des pays les plus pauvres dépensent 2 % de leurles plus pauvres dépensent 2 % de leur PIB parPIB par habitant pour la santé (auhabitant pour la santé (au Cameroun, en Indonésie, au Nigeria et auCameroun, en Indonésie, au Nigeria et au Sri Lanka).Sri Lanka).
  • 29.
     On saitqueOn sait que 50 % des décès qui50 % des décès qui surviennent dans les pays ensurviennent dans les pays en développementdéveloppement sont dus à dessont dus à des maladies infectieusesmaladies infectieuses . Il n'est pas. Il n'est pas étonnant qu'un enfant qui naîtétonnant qu'un enfant qui naît actuellement dans un pays enactuellement dans un pays en développement ait 1000 fois plus dedéveloppement ait 1000 fois plus de chances de mourir de la rougeole qu'unchances de mourir de la rougeole qu'un enfant né dans un pays industrialisé, ouenfant né dans un pays industrialisé, ou qu'un enfant né à Singapour ait unequ'un enfant né à Singapour ait une espérance de vie 40 ans plus longue queespérance de vie 40 ans plus longue que celle d'un enfant né au Sierra Leone.celle d'un enfant né au Sierra Leone.
  • 30.
    Six groupes demaladies qui représentent à ellesSix groupes de maladies qui représentent à elles seules 90% des décès par infection dans le mondeseules 90% des décès par infection dans le monde ::  Sida: 3,1 millions de décèsSida: 3,1 millions de décès en 2004en 2004  Maladies respiratoires aiguësMaladies respiratoires aiguës bactériennesbactériennes(pneumocoques) et virales(pneumocoques) et virales (grippe, virus respiratoire an(grippe, virus respiratoire ansyncitial)syncitial) 3 millions de décès3 millions de décès par an.par an.  Maladies diarrhéiquesMaladies diarrhéiques (rotavirus, shigellose,(rotavirus, shigellose, Escherichia coliEscherichia coli pathogènes, choléra, fièvre typhoïde)pathogènes, choléra, fièvre typhoïde) 2,5 millions de décès2,5 millions de décès par an.par an.  TuberculoseTuberculose Près de 2 millions de décèsPrès de 2 millions de décès par an et 8 à 80% des cas,par an et 8 à 80% des cas, selon les pays, liés à l'épidémieselon les pays, liés à l'épidémiede Sida.de Sida.  Paludisme: plus d'1 million de décèsPaludisme: plus d'1 million de décès par an et 300 à 500par an et 300 à 500 milllionsmilllions cas cliniques annuelscas cliniques annuels  Rougeole: 750 000 décèsRougeole: 750 000 décès par an, alors qu'il existe unpar an, alors qu'il existe un vaccin quivaccin qui pourrait prévenir cette mortalitépourrait prévenir cette mortalité
  • 31.
    Question 3:Question 3: Expliquez les maladies qui tuent laExpliquez les maladies qui tuent la population mondiale?population mondiale?
  • 32.
     L'une desfonctions les plusL'une des fonctions les plus importantes deimportantes de l'Organisationl'Organisation Mondiale de laMondiale de la SantéSanté est d'aider lesest d'aider les pays à faire un usage optimal despays à faire un usage optimal des maigres ressources dévolues à lamaigres ressources dévolues à la santésanté..
  • 33.
     C'est dansl'intérêt deC'est dans l'intérêt de tous les pays detous les pays de soutenir les initiatives mondialessoutenir les initiatives mondiales contrecontre les maladies infectieusesles maladies infectieuses .. Tout groupe social qui se désintéresse deTout groupe social qui se désintéresse de la progression desla progression des maladies infectieusesmaladies infectieuses chez ses voisins le fait à son détriment. Ilchez ses voisins le fait à son détriment. Il suffit qu'un pays devienne le maillon faiblesuffit qu'un pays devienne le maillon faible de la chaîne de surveillance mondialede la chaîne de surveillance mondiale pour que chacun soit menacé. Et les outilspour que chacun soit menacé. Et les outils dont nous disposons aujourd'hui, il nousdont nous disposons aujourd'hui, il nous faut les utiliser pendant qu'il en est encorefaut les utiliser pendant qu'il en est encore temps.temps.
  • 34.
    Question 4:Question 4: Est-ce que chaque pays doit seulementEst-ce que chaque pays doit seulement s’occuper de ses propres maladies?s’occuper de ses propres maladies? Pourquoi ? Qu’est-ce que le maillon faiblePourquoi ? Qu’est-ce que le maillon faible de la chaîne ?de la chaîne ?
  • 35.
     Si lavariole n'avait pas été éradiquéeSi la variole n'avait pas été éradiquée en 1977, le prix à payer pourrait êtreen 1977, le prix à payer pourrait être lourd, même aujourd'hui. A l'époque,lourd, même aujourd'hui. A l'époque, on n'avait pas prévu que l'apparitionon n'avait pas prévu que l'apparition de l'infection à VIH et du SIDA étaitde l'infection à VIH et du SIDA était imminente.imminente.
  • 36.
     Les progrèsque l'on peut faire aujourd'huiLes progrès que l'on peut faire aujourd'hui dans le monde contre les maladiesdans le monde contre les maladies infectieuses pourraient ne plus êtreinfectieuses pourraient ne plus être possibles dans une dizaine d'années.possibles dans une dizaine d'années. L'accroissement de la résistance desL'accroissement de la résistance des microorganismes aux médicaments etmicroorganismes aux médicaments et l'apparition inopinée de nouveauxl'apparition inopinée de nouveaux microbes pourraient nous interdire toutemicrobes pourraient nous interdire toute possibilité de faire obstacle aux maladiespossibilité de faire obstacle aux maladies infectieuses comme nous le pouvonsinfectieuses comme nous le pouvons aujourd'hui.aujourd'hui.
  • 37.
    Question 5:Question 5: Chaquetype d’agent infectieux peut se classer en fonctionChaque type d’agent infectieux peut se classer en fonction de leurs ampleurs.de leurs ampleurs. Mettez en rapport :Mettez en rapport :  La pandémieLa pandémie  L’épidémieL’épidémie  L’endémieL’endémie  C’est une maladie infectieuse qui se présente dans unC’est une maladie infectieuse qui se présente dans un pays ou une région déterminée.pays ou une région déterminée.  C’est une épidémie qui s’étend à la quasi-totalité d’uneC’est une épidémie qui s’étend à la quasi-totalité d’une population d’un continent ou de plusieurs continents,population d’un continent ou de plusieurs continents, voire dans certains cas de la planète.voire dans certains cas de la planète.  C’est l’apparition, le développement ou la propagationC’est l’apparition, le développement ou la propagation rapide d’une maladie, le plus souvent par contagion.rapide d’une maladie, le plus souvent par contagion.
  • 39.
    Question 6:Question 6: Mettezen rapport chaque type de maladieMettez en rapport chaque type de maladie avec leur ampleur:avec leur ampleur:  la fièvre jaunela fièvre jaune  La grippe espagnole de 1918 à 1920La grippe espagnole de 1918 à 1920  La gastro-entériteLa gastro-entérite
  • 40.
    Dr Margaret ChanDrMargaret Chan  Directeur général de l’Organisation mondiale deDirecteur général de l’Organisation mondiale de la Santéla Santé  Allocution prononcée à la consultation de haut niveauAllocution prononcée à la consultation de haut niveau sur la crise économique et financière et la santé dans lesur la crise économique et financière et la santé dans le monde.monde.  « Tout d’abord, tous les pays, quel que soit leur niveau« Tout d’abord, tous les pays, quel que soit leur niveau de développement économique, sont touchés par lesde développement économique, sont touchés par les conséquences de la crise financière sur la santé.conséquences de la crise financière sur la santé.  En période d’austérité, comment fixer les priorités?En période d’austérité, comment fixer les priorités? Comment décider ce que l’on garde et ce que l’onComment décider ce que l’on garde et ce que l’on supprime?supprime?  Nous devons faire preuve d’intelligence et tenir compteNous devons faire preuve d’intelligence et tenir compte du coût des systèmes d’alerte rapide et des mesures dedu coût des systèmes d’alerte rapide et des mesures de protection que nous proposons. Soyez sûrs que l’OMSprotection que nous proposons. Soyez sûrs que l’OMS envisage d’utiliser les systèmes et les instrumentsenvisage d’utiliser les systèmes et les instruments existants... »existants... »
  • 41.
    Question 8:Question 8: Explique sur le dessin suivant. Quels sontExplique sur le dessin suivant. Quels sont les impacts positifs et négatifs?les impacts positifs et négatifs? Faites unFaites un tableau.tableau.
  • 43.
    4. POURQUOI Y4.POURQUOI Y AURA-T-IL TOUJOURSAURA-T-IL TOUJOURS DES MALADIESDES MALADIES INFECTIEUSES?INFECTIEUSES?
  • 44.
     "" Ily a 25 ans, biensIl y a 25 ans, biens rares étaient les microbesrares étaient les microbes dont on pouvait délivrerdont on pouvait délivrer le corpsle corps humain, et il y enhumain, et il y en a encore quelques-unsa encore quelques-uns qui nous donnent du fil àqui nous donnent du fil à retordre… Mais ils serontretordre… Mais ils seront battus avant l'an 2000 !battus avant l'an 2000 ! ""  Sir Alexander Fleming (né le 6Sir Alexander Fleming (né le 6 août 1881 à Lochfield, enaoût 1881 à Lochfield, en Écosse et mort le 11 marsÉcosse et mort le 11 mars 1955 à Londres)1955 à Londres)
  • 45.
     Les microorganismesnous dépassent deLes microorganismes nous dépassent de loin en nombre et enloin en nombre et en plasticitéplasticité génétiquegénétique..  Les bactéries ont une capacitéLes bactéries ont une capacité extraordinaire, par mutation ou parextraordinaire, par mutation ou par transfert horizontal de gènes, à s'adaptertransfert horizontal de gènes, à s'adapter à leur environnement, en particulier animalà leur environnement, en particulier animal et humain.et humain.  Or, plus la population humaine augmente,Or, plus la population humaine augmente, plus elle donne prise aux microbesplus elle donne prise aux microbes pathogènes, les amplifie et les transmet.pathogènes, les amplifie et les transmet.
  • 46.
     Il existetoujours une espèce bactérienneIl existe toujours une espèce bactérienne adaptée à une situation donnée :adaptée à une situation donnée : ListeriaListeria monocytogenesmonocytogenes, bactérie transmise par, bactérie transmise par l'alimentation, est capable de se multiplierl'alimentation, est capable de se multiplier à 4°C,à 4°C, donc dans les réfrigérateurs…donc dans les réfrigérateurs…
  • 47.
     Nous neconnaissons d'ailleurs pasNous ne connaissons d'ailleurs pas même 1% des espècesmême 1% des espèces bactériennes vivant sur notrebactériennes vivant sur notre planète.planète.  En fait, à l'échelle de l'évolution,En fait, à l'échelle de l'évolution, les maladies infectieuses etles maladies infectieuses et parasitaires ne font probablementparasitaires ne font probablement que commencer !que commencer !
  • 48.
     L'augmentation rapidede laL'augmentation rapide de la population de la planètepopulation de la planète ,, particulièrement dans les paysparticulièrement dans les pays enen développement, maintient une situationdéveloppement, maintient une situation alarmante en matière de maladiesalarmante en matière de maladies infectieuses du fait de l'accroissement duinfectieuses du fait de l'accroissement du réservoir potentiel de pathogènes et de laréservoir potentiel de pathogènes et de la facilitation de leur transmission par lafacilitation de leur transmission par la pauvretépauvreté, l', l'hygiène insuffisantehygiène insuffisante , la, la malnutritionmalnutrition et laet la carence encarence en prévention.prévention.
  • 50.
     LeLe mauvaisusage des traitementsmauvais usage des traitements antimicrobiensantimicrobiens sélectionne dessélectionne des résistances auxrésistances aux agents anti-agents anti- infectieuxinfectieux..
  • 51.
     LesLes modificationsécologiques majeuresmodifications écologiques majeures induites dans certaines régions du globeinduites dans certaines régions du globe par l'expansion territoriale de l'espèce humainepar l'expansion territoriale de l'espèce humaine établissent des conditions, auparavantétablissent des conditions, auparavant inexistantes, au cours desquelles l'homme seinexistantes, au cours desquelles l'homme se trouve brutalement au contact d'espècestrouve brutalement au contact d'espèces animales ou de vecteurs lui transmettant desanimales ou de vecteurs lui transmettant des microorganismes (dont ils sont porteurs sains lemicroorganismes (dont ils sont porteurs sains le plus souvent).plus souvent).  Rarement, mais de façon dramatique, cesRarement, mais de façon dramatique, ces microorganismes peuvent s'avérermicroorganismes peuvent s'avérer particulièrement pathogènes pour l'homme :particulièrement pathogènes pour l'homme : virusvirus Ebola, VIH ,Ebola, VIH , BorreliaBorrelia burgdorferiburgdorferi……
  • 53.
     L'absurdité descomportements humainsL'absurdité des comportements humains génératrice degénératrice de guerresguerres, de, de faminesfamines, de, de déplacements massifs de populations avecdéplacements massifs de populations avec établissement deétablissement de camps de réfugiés àcamps de réfugiés à l'hygiènel'hygiène précaireprécaire, est cause d'épidémies, est cause d'épidémies dramatiques.dramatiques.  En 2004 au Darfour, une épidémie d'hépatiteEn 2004 au Darfour, une épidémie d'hépatite EE et une épidémie de shigellose ont sévi dans deset une épidémie de shigellose ont sévi dans des camps de déplacés. Les maladies diarrhéiquescamps de déplacés. Les maladies diarrhéiques sont la première cause de mortalité dans lessont la première cause de mortalité dans les camps, également menacés par des infectionscamps, également menacés par des infections respiratoires aiguës, mais aussi par le paludismerespiratoires aiguës, mais aussi par le paludisme (dans les pays du Sud) ou les méningites.(dans les pays du Sud) ou les méningites.
  • 55.
     Enfin, lesEnfin,les voyagesvoyages, notamment en, notamment en avionavion, permettent aux microbes, à travers, permettent aux microbes, à travers ceux qui les hébergent, de se déplacerceux qui les hébergent, de se déplacer rapidement d'un bout à l'autre de larapidement d'un bout à l'autre de la planète.planète.  Le tourisme représente chaque année laLe tourisme représente chaque année la plus grande migration de la planète : selonplus grande migration de la planète : selon l'Organisation Mondiale du Tourisme,l'Organisation Mondiale du Tourisme, 700700 millions de voyages touristiquesmillions de voyages touristiques ontont été effectués en 2002.été effectués en 2002.
  • 57.
    5- MICROBES,5- MICROBES, MICROORGANISMEMICROORGANISME SOU AGENTSS OU AGENTS PATHOGÈNESPATHOGÈNES
  • 58.
     Ils nepeuvent ni être vus, ni être observés àIls ne peuvent ni être vus, ni être observés à l'œil nu. On a besoin d'un microscope.l'œil nu. On a besoin d'un microscope.  Le terme microbe ne désigne pas seulement lesLe terme microbe ne désigne pas seulement les bactéries et les virus, mais indique égalementbactéries et les virus, mais indique également différents microorganismes comme quelquesdifférents microorganismes comme quelques champignons ou quelques protistes.champignons ou quelques protistes.  On peut parler plus exactement du motOn peut parler plus exactement du mot agentagent pathogènepathogène
  • 65.
    Le virus duSIDALe virus du SIDA (VIH Virus de(VIH Virus de l’immunodéficience humaine)l’immunodéficience humaine)
  • 66.
     UnUn virusvirusest un parasite intracellulaireest un parasite intracellulaire obligatoire. Il contient :obligatoire. Il contient : une informationune information génétiquegénétique (sous forme d'ADN ou(sous forme d'ADN ou d'ARN), etd'ARN), et une structure deune structure de protectionprotection souventsouvent protéique, compacte,protéique, compacte, pour protéger son Acide Nucléique (Lapour protéger son Acide Nucléique (La Capside).Capside).
  • 67.
     LesLes rétrovirusrétrovirussont des virus très répandussont des virus très répandus dans le monde animal. Ils sont la cause dedans le monde animal. Ils sont la cause de différentes formes de cancers,différentes formes de cancers, d’immunodéficiences, dont le sida, et ded’immunodéficiences, dont le sida, et de dégénérescences du système nerveux central.dégénérescences du système nerveux central. Leur génome s’intègre sous forme d’ADNLeur génome s’intègre sous forme d’ADN dans celui de la cellule hôtedans celui de la cellule hôte , pour ensuite, pour ensuite s’exprimer pendant toute la vie active de las’exprimer pendant toute la vie active de la cellule.cellule.  LesLes lentiviruslentivirus (ou Lentiviridae) font partie de(ou Lentiviridae) font partie de cette famille : ces virus sont responsables decette famille : ces virus sont responsables de pathologies à évolution lentepathologies à évolution lente ..
  • 68.
     Le virusdu SIDA se compose d'unLe virus du SIDA se compose d'un matérielmatériel génétique (ARN)génétique (ARN) accompagné de quelquesaccompagné de quelques protéinesprotéines, le tout contenu dans, le tout contenu dans deuxdeux "coques" protéiques (les capsides)"coques" protéiques (les capsides) , elles-, elles- mêmes entouréesmêmes entourées d'une membraned'une membrane , portant, portant des protéines spécifiques (cette membrane etdes protéines spécifiques (cette membrane et ces protéines forment l'enveloppe du virus).ces protéines forment l'enveloppe du virus).  LeLe virus du SIDAvirus du SIDA présent dans le sang estprésent dans le sang est capable de se fixer à des cellules particulièrescapable de se fixer à des cellules particulières du système immunitaire : lesdu système immunitaire : les lymphocytes T4lymphocytes T4 .. Ces lymphocytes sont ainsi nommés, carCes lymphocytes sont ainsi nommés, car porteurs de la protéine transmembraireporteurs de la protéine transmembraire CD4CD4. La. La fixation du virus à ces cellules fait intervenir CD4fixation du virus à ces cellules fait intervenir CD4 (reconnu par la protéine gp120 du virus). A partir(reconnu par la protéine gp120 du virus). A partir de cette fixation, lede cette fixation, le matériel génétiquematériel génétique dudu VIH peutVIH peut pénétrerpénétrer dans le lymphocyte.dans le lymphocyte.
  • 69.
     Il yaIl y a 5 liquides biologiques "accessibles"5 liquides biologiques "accessibles" qui sont susceptibles de contenirqui sont susceptibles de contenir suffisamment de virus pour permettre unesuffisamment de virus pour permettre une transmissiontransmission ::  le sang (sang total, plasma etc.)le sang (sang total, plasma etc.)  les secrétions sexuelles, soient : o leles secrétions sexuelles, soient : o le spermesperme  o le liquide pré-séminal chez l'hommeo le liquide pré-séminal chez l'homme  o les secrétions vaginales chez la femmeo les secrétions vaginales chez la femme  le lait maternalle lait maternal
  • 70.
     Les situationsLessituations présentant un risque deprésentant un risque de transmission du virus du Sidatransmission du virus du Sida sont:sont:  un rapport sexuel non protégé,un rapport sexuel non protégé,  une blessure par un objet souillé etune blessure par un objet souillé et  une transmission mère-enfant.une transmission mère-enfant.
  • 71.
     Par ailleurs,il existe généralementPar ailleurs, il existe généralement desdes moyens de preventionmoyens de prevention ::  utilisation de seringues neuves pourutilisation de seringues neuves pour l'usage de drogue etl'usage de drogue et  utilisation d'un préservatif pour lesutilisation d'un préservatif pour les rapports sexuels.rapports sexuels.  La prise en charge du risque deLa prise en charge du risque de contamination mère-enfant doit elle êtrecontamination mère-enfant doit elle être réalisée par le corps médical.réalisée par le corps médical.
  • 73.
    Le virus del’hépatite CLe virus de l’hépatite C  Il est de la famille desIl est de la famille des FlaviviridaeFlaviviridae . Il se. Il se caractérise par :caractérise par :  un génome d’ARN simple (9.6 Kb),un génome d’ARN simple (9.6 Kb),  une nucléocapside icosaédrique (diamètreune nucléocapside icosaédrique (diamètre d’environ 30 à 40 nm )etd’environ 30 à 40 nm )et  une enveloppe lipidique sur laquelle sontune enveloppe lipidique sur laquelle sont ancrées deux glycoprotéines virales, E1 etancrées deux glycoprotéines virales, E1 et E2.E2.
  • 75.
  • 76.
    6.1 LES TYPES6.1LES TYPES D’IMMUNITÉD’IMMUNITÉ  L’IMMUNITÉ NATURELLE, NONL’IMMUNITÉ NATURELLE, NON SPÉCIFIQUE OU INNÉE.SPÉCIFIQUE OU INNÉE.  L’IMMUNITÉ ACQUISE OUL’IMMUNITÉ ACQUISE OU SPÉCIFIQUE.SPÉCIFIQUE. – La réponse humorale.La réponse humorale. – La réponse cellulaire.La réponse cellulaire.
  • 77.
    L’IMMUNITÉ NATURELLE,L’IMMUNITÉ NATURELLE, NONSPÉCIFIQUE OUNON SPÉCIFIQUE OU INNÉE.INNÉE.  Ensemble de moyens de défenseEnsemble de moyens de défense naturels, non spécifiques à un germenaturels, non spécifiques à un germe donné.donné.  Ce sont les défenses de surface (peau,Ce sont les défenses de surface (peau, trachée, intestin) partrachée, intestin) par l'étanchéité del'étanchéité de lala peaupeau et deset des muqueusesmuqueuses..  Elle permet laElle permet la réponse inflammatoireréponse inflammatoire ..  Les défenses cellulaires se font grâce auxLes défenses cellulaires se font grâce aux macrophagesmacrophages,, lesles microphagesmicrophages etet lesles cellulescellules natural killersnatural killers..
  • 79.
     La destructiondu germe ingéré entraîneLa destruction du germe ingéré entraîne la mort de la cellule phagocytaire.la mort de la cellule phagocytaire.  Lorsque l'inoculation microbienne a étéLorsque l'inoculation microbienne a été importante, la mort des leucocytesimportante, la mort des leucocytes détermine la formation de pus oudétermine la formation de pus ou suppuration (liquide crémeux formé desuppuration (liquide crémeux formé de débris cellulaires nécrotiques).débris cellulaires nécrotiques).
  • 80.
    L’IMMUNITÉ ACQUISE OUL’IMMUNITÉACQUISE OU SPÉCIFIQUESPÉCIFIQUE  Immunité qui se met en place au cours deImmunité qui se met en place au cours de la vie d’un individu.la vie d’un individu.  C’est une réaction de défense développéeC’est une réaction de défense développée à la suite de la guérison d’une infectionà la suite de la guérison d’une infection vis-à-vis d’un agent infectieux spécifique.vis-à-vis d’un agent infectieux spécifique.
  • 82.
    La réponse humoraleLaréponse humorale  Elle détermine l’apparition d'anticorpsElle détermine l’apparition d'anticorps produits par des cellules lymphocyte Bproduits par des cellules lymphocyte B après l’introduction d'un antigène.après l’introduction d'un antigène.  Les Ac sont des protéines complexes : lesLes Ac sont des protéines complexes : les ImmunoglobulinesImmunoglobulines  Chez l'Homme, il y a 5 classes d'Ac :Chez l'Homme, il y a 5 classes d'Ac :  Ig G, Ig A, Ig E, Ig M, Ig DIg G, Ig A, Ig E, Ig M, Ig D
  • 84.
    La réponse cellulaireLaréponse cellulaire  L'introduction de l'antigène origine laL'introduction de l'antigène origine la formation deformation de Lymphocytes TLymphocytes T pourpour détruire l’antigène.détruire l’antigène.
  • 86.
    6.2. L’ADQUISITION DE6.2.L’ADQUISITION DE L’IMMUNITÉL’IMMUNITÉ  La vaccination La vaccination.La vaccination La vaccination.  La sérothérapie.La sérothérapie.
  • 87.
    La sérothérapieLa sérothérapie Le but de la vaccination est faire fabriquerLe but de la vaccination est faire fabriquer des anticorps par le sujet vaccinédes anticorps par le sujet vacciné (immunité acquise active). L'immunité est(immunité acquise active). L'immunité est lente à apparaître mais elle est durable.lente à apparaître mais elle est durable. Intérêt préventif.Intérêt préventif.
  • 88.
    La sérothérapieLa sérothérapie Le but de la sérothérapie est protéger unLe but de la sérothérapie est protéger un sujet contre une maladie infectieusesujet contre une maladie infectieuse donnée en lui administrant desdonnée en lui administrant des anticorpsanticorps fabriqués par un autre organismefabriqués par un autre organisme (un homme ou un animal) (immunité(un homme ou un animal) (immunité acquise passive).acquise passive).
  • 90.
    Réponse immunitaire induiteRéponseimmunitaire induite par un vaccin inactivé entierpar un vaccin inactivé entier ou un vaccin à protéinesou un vaccin à protéines purifiéespurifiées
  • 92.
    6.3 LES ORGANES6.3LES ORGANES LYMPHOÏDESLYMPHOÏDES  La rate.La rate.  Les ganglions lymphatiques.Les ganglions lymphatiques.  Les amygdales palatines.Les amygdales palatines.  les tissus lymphoïdes du systèmeles tissus lymphoïdes du système respiratoire et du tube digestif (les plaquesrespiratoire et du tube digestif (les plaques de Peyer).de Peyer).
  • 94.
    6.4. LES CELLULESDU6.4. LES CELLULES DU SANGSANG  Globule rouge, érythrocytes, ouGlobule rouge, érythrocytes, ou hématies.hématies.  Globule blanc, leucocyte.Globule blanc, leucocyte. – LymphocytesLymphocytes. T : Ils combattent contre les cellules. T : Ils combattent contre les cellules infectées par un virusinfectées par un virus et cellules cancéreuses, B : Ilset cellules cancéreuses, B : Ils fabriquent des anticorpsfabriquent des anticorps – MonocytesMonocytes. Ils ont une intense activité phagocytaire. Ils ont une intense activité phagocytaire – NeutrophilesNeutrophiles . Ils phagocitent les microbes.. Ils phagocitent les microbes. – EosinophilesEosinophiles . Ils digèrent les parasites.. Ils digèrent les parasites. – BasophilesBasophiles. Ils sécrètent des substances qui. Ils sécrètent des substances qui servent à la médiation de laservent à la médiation de la réation dréation d ´hypersensibilité.´hypersensibilité.  PlaquettesPlaquettes
  • 96.
    7. LES PATENSET7. LES PATENS ET LES GÉNÉRIQUESLES GÉNÉRIQUES
  • 97.
     UnUn médicamentgénériquemédicament générique est unest un médicament identique ou équivalent àmédicament identique ou équivalent à celui d'une marque (appelécelui d'une marque (appelé médicamentmédicament princepsprinceps), mais produit et vendu sous sa), mais produit et vendu sous sa dénomination commune internationaledénomination commune internationale (DCI, nom chimique de la molécule). Ils(DCI, nom chimique de la molécule). Ils ont l'obligation légale d'être aussi efficacesont l'obligation légale d'être aussi efficaces que l'original. Le médicament génériqueque l'original. Le médicament générique contient la même quantité de principe actifcontient la même quantité de principe actif que le médicament de marque.que le médicament de marque.
  • 98.
     La posologie,les indications etLa posologie, les indications et contre-indications, les effetscontre-indications, les effets secondaires et les garantiessecondaires et les garanties d'innocuité sont les mêmesd'innocuité sont les mêmes . En. En revanche, un médicament générique estrevanche, un médicament générique est vendu àvendu à unun prix moindreprix moindre..
  • 99.
    8. SURVEILLER LES8.SURVEILLER LES MALADIESMALADIES INFECTIEUSES ETINFECTIEUSES ET PRÉVENIR LESPRÉVENIR LES ÉPIDÉMIESÉPIDÉMIES
  • 100.
     La luttecontre les maladies infectieuses passeLa lutte contre les maladies infectieuses passe par lapar la veille épidémiologiqueveille épidémiologique , le, le développement des réseauxdéveloppement des réseaux d'information et d'alerted'information et d'alerte et leset les interventions sur le terraininterventions sur le terrain ..  La présence de laboratoires chargés deLa présence de laboratoires chargés de surveiller la circulation des agentssurveiller la circulation des agents infectieuxinfectieux joue un rôle-clé dans la prévention desjoue un rôle-clé dans la prévention des épidémiesépidémies : la détection rapide d'un cas de: la détection rapide d'un cas de méningite bactérienne par exemple permet deméningite bactérienne par exemple permet de mettre immédiatement les personnes en contactmettre immédiatement les personnes en contact avec le malade sous antibiotiques et d'éviteravec le malade sous antibiotiques et d'éviter ainsi des cas secondairesainsi des cas secondaires
  • 101.
     L'Institut Pasteurparticipe activement à laL'Institut Pasteur participe activement à la surveillance des maladies infectieuses, ensurveillance des maladies infectieuses, en France et dans le monde, disposant deFrance et dans le monde, disposant de nombreux laboratoires experts, à Paris etnombreux laboratoires experts, à Paris et au sein du Réseau International.au sein du Réseau International.
  • 102.
    9. QU’EST-CE QUE9.QU’EST-CE QUE LELE BIOTERRORISME?BIOTERRORISME?
  • 103.
     Le bioterrorismeLebioterrorisme estest l'utilisation ou lal'utilisation ou la menace d'utiliser des virus, desmenace d'utiliser des virus, des bactéries, des champignons, desbactéries, des champignons, des parasites ou des toxines comme uneparasites ou des toxines comme une arme, en vue de rendre malade ou dearme, en vue de rendre malade ou de tuer des êtres humainstuer des êtres humains , en l'absence de, en l'absence de guerre déclaréeguerre déclarée (par(par opposition à la guerreopposition à la guerre bactériologique).bactériologique).  Les agents infectieux utilisables dans le cadreLes agents infectieux utilisables dans le cadre du bioterrorisme ont été classé en catégorie A, Bdu bioterrorisme ont été classé en catégorie A, B et C par les «et C par les « Centres de Contrôle et deCentres de Contrôle et de Prévention des MaladiesPrévention des Maladies », en fonction du», en fonction du risque potentiel.risque potentiel.
  • 104.
     Catégorie ACatégorieA :: Ce sont les agents présentant unCe sont les agents présentant un risque parce querisque parce que  1.1. Ils peuventIls peuvent être aisément disséminés ou transmis deêtre aisément disséminés ou transmis de personne à personnepersonne à personne ..  2.2. Ils sont responsables d'une mortalité élevée et ontIls sont responsables d'une mortalité élevée et ont un impact potentiel majeur en terme de santé publiqueun impact potentiel majeur en terme de santé publique  3.3. Ils pourraient être responsable de troubles de l'ordreIls pourraient être responsable de troubles de l'ordre publique et de panique ; etpublique et de panique ; et  4.4. Ils nécessitent des actions spécifiques et uneIls nécessitent des actions spécifiques et une capacité de réaction adaptéecapacité de réaction adaptée  CharbonCharbon ((Bacillus anthracisBacillus anthracis))  BotulismeBotulisme (toxine de(toxine de Clostridium botulinumClostridium botulinum))  PestePeste ((Yersinia pestisYersinia pestis))  VarioleVariole ((Variola majorVariola major))  TularémieTularémie ((Francisella tularensisFrancisella tularensis))  Fièvres hémorragiques viralesFièvres hémorragiques virales ((filovirusfilovirus (ex :(ex : Ebola, Marburg), et AEbola, Marburg), et Arenavirusrenavirus (ex : Lassa, Machupo))(ex : Lassa, Machupo))