www.irstea.fr 
Pour mieux 
affirmer 
ses missions, 
le Cemagref 
devient Irstea 
Catherine ROUSSEY 
Projet Animitex 
28 aout 2014, Montpellier 
Ontologies, Web de Données 
et SKOS Transformation 
Merci à 
Fabien Amarger 
Fabien Gandon
2 
Plan 
• Définitions de base: de l’Ontologie aux ontologies 
• Données Information Connaissances 
• Interopérabilité et ontologies 
• Format et standard du web sémantique 
• Ontologie linguistique  système de recherche d’information 
• Exemple SKOS 
• Ontologie de données  web de données 
• Exemple RDFS, OWL 
• Ontologie Logique…
3 
Définitions: 
DONNÉES, INFORMATIONS, CONNAISSANCES 
Donnée: un élément d’information, 
percevable, 
manipulable 
Information: donnée + 
sens + contexte 
type 
Connaissance: information + 
stabilité + croyance 
abstraction + traitement 
généralisation d’un ensemble d’information = modèle 
toujours propre à une personne 
partagée avec d’autres personnes
4 
Schéma général 
DONNÉES, INFORMATIONS, CONNAISSANCES 
Données 
Information 
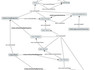
Connaissances 
Perception 
Sens dans un contexte 
Résultat d’un processus d’apprentissage: une 
généralisation d’un ensemble d’information que 
l’on va mémoriser 
Données 
Données typées 
Classes en POO 
Description sous forme d’attribut (description 
quantitative & qualitative ) + méthodes 
(traitements) 
Connaissances en IA 
Des traitement particuliers sur les données 
qualitatives 
Différent niveau de granularité : information 
structurée  non structurées 
BD Relationnelle Données fortement structurées optimisées pour le 
stockage
5 
Définition 
ONTOLOGIE 
Ontologie avec un O majuscule (philosophie): 
Une science: une branche de la métaphysique qui a pour objectif 
l’étude de l’être, c'est-à-dire l'étude des propriétés générales de tout 
ce qui est… 
Ontologies au pluriel avec un o minuscule (informatique): 
Outils informatiques 
résultat d’une modélisation d’un domaine d’étude 
défini pour un objectif donné 
acceptée par une communauté d’utilisateurs 
…
6 
Ontologies … 
Gruber 1993 : « une ontologie est une spécification explicite d’une 
conceptualisation » 
• Conceptualisation: modèle abstrait du domaine: quelles entités? 
• Spécification explicite: les types et leurs contraintes d’usage sont définis 
dans un langage… 
Exemples: 
• Un thésaurus : vocabulaire normalisé 
• Un schéma de BD : un modèle structuré d'un domaine 
• Un système expert : un modèle du domaine formalisé pour les 
inférences, des conditions exprimées à l'aide de formules logiques 
Ontologie linguistique, ressource termino-ontologique, ontologie de 
domaine, ontologie de haut niveau, vocabulaire de métadonnées… 
Thomas R. Gruber. “A translation approach to portable ontology specifications”, 
Knowledge Acquisition, Volume 5, Issue 2, June 1993, Pages 199–220
7 
Différent niveau d’Intéropérabilité 
7 Increasing Interoperability Capability 
Increasing Knowledge 
Lexical 
Interoperability 
Data 
Interoperability 
Object 
Interoperability 
List 
Thesaurus 
Taxonomy 
Conceptual Model 
Logical 
Theory 
Controlled Vocabulary 
Glossary 
UML 
DB 
Schema 
XML Schema 
ER Model 
OWL 
Description 
Logic 
Lexical Database 
RDF 
SKOS
8 
Web sémantique, ontologies, web de données 
World Wide Web Consortium 
(W3C) 
Credit Benjamin Nowak
9 
Syntaxe de base du web sémantique 
RDF: RESOURCE DESCRIPTION FRAMEWORK 
is a triple model i.e. every 
piece of knowledge is broken down into 
( subject , predicate , object ) 
RDF 
Credit Fabien GANDON
10 
http://inria.fr/~fabien#me http://inria.fr/schema#author http://inria.fr/rr/doc.html http://inria.fr/schema#theme "Music" 
10 
Credit Fabien GANDON
11 
<rdf:RDF xmlns:rdf="http://www.w3.org/1999/02/22- rdf-syntax-ns#" xmlns:inria="http://inria.fr/schema#" > 
<rdf:Description rdf:about="http://inria.fr/rr/doc.html"> 
<inria:author rdf:resource= "http://inria.fr/~fabien#me" /> 
<inria:theme>Music</inria:theme> 
</rdf:Description> 
</rdf:RDF> 
11 
Credit Fabien GANDON
12 
Les composants des ontologies 
Concept / 
Class 
Term 
Object/Instance 
Relation 
hasLabel 
Property 
Semantic Relation 
Object Relation 
Linguistic Relation 
Logical Definition Textual Definition 
isInstanceOf 
hasArgument 
hasName hasArgument 
hasArgument 
hasName 
hasName 
* 
* 
* 
1 
* 1 * 
1 
* * 
* * 
1 
*
13 
Ontologie linguistique/terminologique 
Concept/ 
Class 
Term 
Object/Instance 
Relation 
hasLabel 
Property 
Semantic Relation 
Object Relation 
Linguistic Relation 
Logical Definition Textual Definition 
isInstanceOf 
hasArgument 
hasName hasArgument 
hasArgument 
hasName 
hasName 
* 
* 
* 
1 
* 1 * 
1 
* * 
* 
* 
1 
*
14 
Problème de l’interopérabilité lexicale 
Le même terme est utilisé pour représenter différents objets 
Le même objet est référencé par des termes différents 
Credit Fabien GANDON
15 
A relatively large natural stream of water 
15 
rivière 
fleuve 
river 
rio 
A relatively large natural stream of water 
Water course 
Una corriente relativamente larga corriente de agua natural 
Cours d’eau naturel de moyenne ou de faible importance, qui en principe n’aboutit pas directement à la mer 
Cours d’eau naturel généralement important (plus spécialement lorsque ce cours d’eau se jette dans la mer)
16 
A relatively large natural stream of water 
16 
rivière 
fleuve 
river 
rio 
A relatively large natural stream of water 
Water course 
Una corriente relativamente larga corriente de agua natural 
Cours d’eau naturel de moyenne ou de faible importance, qui en principe n’aboutit pas directement à la mer 
Cours d’eau naturel généralement important (plus spécialement lorsque ce cours d’eau se jette dans la mer)
17 
17
18 
Système de Recherche d’Information 
Matchin 
g 
Docum 
ent 
index 
and 
user 
query 
1 
2 
3 
Multilingual Corpora 
Query 
Ordered list of documents 
Terminological 
Ontology 
Information 
Retrieval 
System 
indexing
19 
Système de Recherche sur le web 
mapping 
Query annotation 
Results 
annotation 
annotation
20 
Format des ontologies terminologiques 
SKOS: SIMPLE KNOWLEDGE ORGANIZATION SYSTEM 
Credit http://www.w3.org/2004/02/skos/intro
21 
Ontologie de données 
* 
Concept / 
Class 
Term 
Object/Instance 
Relation 
hasLabel 
Property 
Semantic Relation 
Object Relation 
Linguistic Relation 
Logical Definition Textual Definition 
isInstanceOf 
hasArgument 
hasName hasArgument 
hasArgument 
hasName 
hasName 
* 
* 
1 
* 1 * 
1 
* * 
* * 
1 
*
22 
Exemple d’ontologie de données 
LE DICTIONNAIRE AGRICOLE GIEEA
23 
Intéropérabilité de données 
LES FORMATS D’ÉCHANGE DE DONNÉES (SCHÉMA XML) 
Blue 
data 
Blue 
system 
Green 
data 
Green 
system 
Red 
data 
Red 
system
24 
Intéropérabilité de données 
LE WEB DE DONNÉES OU LINKED DATA 
An extension of the 
current Web… 
… where data are given 
well-defined and 
explicitly represented 
meaning, … 
… so that it can be 
shared and used by 
humans and machines, 
... 
... better enabling them 
to work in cooperation 
And clear principles on 
how to publish data
25 
Les ontologies dans le web de données 
Une ontologie contient un vocabulaire et un schéma de données: 
• consensuels, 
• publiés sur le web et documentés 
• formalisés avec des standards du web (RDF, OWL, SPARQL) 
• Avec des contraintes en DL (conditions nécessaires et/ou suffisantes) 
= un schéma de données pour le web de données
26 
The Linking Open Data cloud 
26 
Credit Bill ROBERTS 
Credit Linking Open Data cloud diagram, by Richard Cyganiak and Anja Jentzsch. http://lod-cloud.net/
27 
Format des ontologies de données 
RDF SCHEMA 
define classes and relations of resources and organize their hierarchy 
define signatures of relations (domain, range) 
document them with labels and comments 
define associated inference rules 
Credit Fabien Gandon 
#12 
#21 
#47 #48 
"document" 
"book" 
"livre" 
"novel" 
"roman" 
"short story" 
"nouvelle"
28
29 
Format des ontologies de données 
OWL WEB ONTOLOGY LANGUAGE 
OWL is based on Description Logics 
The logical theory (model) can be define using different knowledge 
representation Languages: 
Description Logics, Frames, Conceptual Graphs 
OWL Profiles 
EL: large numbers of properties and/or classes and polynomial time. 
QL: large volumes of instance data, and conjunctive query answering 
using conventional relational database in LOGSPACE 
RL: scalable reasoning without sacrificing too much expressive power 
using rule-based reasoning in polynomial time 
Credit Fabien Gandon
30 
Ou trouver des ontologies ? 
SWOOGLE 
http://swoogle.umbc.edu/ 
Watson 
http://watson.kmi.open.ac.uk/WatsonWUI/ 
LOV Linked Open Vocabulary 
http://lov.okfn.org/dataset/lov/ 
W3C groups 
http://www.w3.org/Consortium/activities 
Credit Fabien Gandon
www.irstea.fr 
Pour mieux 
affirmer 
ses missions, 
le Cemagref 
devient Irstea 
C. Roussey J.P. Chanet (Irstea) 
N. Hernandez O. Haemmerlé (IRIT) 
Thèse de Fabien Amarger 
construction d’ontologies 
agricoles …
32 
Plan 
Motivation 
Cas d’étude : projet sur les BSV 
Interrogation avec SWIP 
Thème de la thèse 
Comment construire des ontologies à partir de sources non ontologiques 
Etat de l’art: 
Méthodologie Néon 
Transformation SKOS 
Notre proposition 
Ontology Design Pattern 
Multiplier les Sources 
Calculer la confiance des éléments + filtrage
33 
Motivations 
• Volonté d’aider les agriculteurs à diminuer l’usage des produits 
phytosanitaires 
• Augmentation du nombre de données dans le domaine de l’agriculture 
• Bulletins de Santé du Végétal 
• thésaurus AGROVOC 
• base de données publique e-phy 
• etc. 
• Volonté de contribuer au Linked Open Data (LOD) 
• Interrogation de l’ontologie par requête en langage naturel (projet 
SWIP) 
• Méthodologie de construction d’ontologies à partir de divers sources 
• Interrogation intelligente des informations collectées
34 
Credit Fabien Amarger
35 
Cas d'étude: 
Bulletin de Sante du Végétal (BSV) 
Bulletin d’alerte français contient des observations sur le 
développement des cultures et les risques d’attaques de leurs 
agresseurs 
BSV distribués sur le web au format pdf 
BSV hétérogènes: Différents auteurs, Différents style de 
présentation, Différents contenus (texte structuré, tableau, image) 
Aider la recherche d'information dans ces BSV + reconstruire 
des données d'observation des cultures documentées par les 
BSV 
Comment faciliter la recherche des BSV ? 
Trouver les BSV qui correspondent à un besoin 
Identifier la partie des BSV intéressante 
Un système de Recherche d’Information ?
36 
Processus d'Interrogation SWIP de l'IRIT 
SEMANTIC WEB INTERFACE USING PATTERN 
Interprétation de la 
requête en langage 
naturel 
Ontologie 
+ triplets 
RDF 
Requête exprimée en langage naturel 
Requête exprimée en langage pivot 
Liste de requêtes formelles classées 
Patrons 
Formalisation de la 
requête en langage pivot 
phrases explicatives 
Interrogation en français d’une base de triplets RDF 
Credit Camille Pradel
37 
Le Système d'Interrogation 
SWIP 
pdf Internet 
Archive 
url 
Annotation Triple store RDF 
pdf 
Stockage 
Interrogation 
Modélisation 
Ontologies 
annotations
38 
Cas d'étude: Annotations des BSV 
PROCESSUS ITÉRATIFS D'ANNOTATION 
Ontologies 
agricoles 
1) Reformater les BSV 
2) Tenir compte de la structure 
des textes pour déduire des 
données utiles 
Annotation complexes= 
•Attaque d'un type de culture 
•Par un bio-agresseur 
•Quand 
•Où 
•A quel niveau de risque 
outil d'extraction d'information 
BD d'annotations = ontologie 
peuplée d'observations des 
cultures 
Annotations 
RDF
39 
Etat de l’art: méthodologie Néon
40 
Etat de l’Art 
• Processus incrémentale: Utilisation que d’une seule source 
• Possibilité d’extraction : 
• Classes 
• Relations non nommées 
• Intuition de relation de subsomption (rdfs:subClassOf) 
• Techniques de désambiguïsation 
• Contraignantes ou pas suffisantes 
• Validation peu existante 
• Validation de la conceptualisation manuelle 
• Validation structurelle automatique 
Méthodologie de construction d’ontologie exploitant la 
multiplication des sources d’informations disponibles et dirigée par des 
patrons de conceptions (Ontology Design Pattern)
41 
Transformation automatique d’un SKOS 
EXAMPLE AGROVOC
42 
Transformation automatique d’un SKOS 
RÉSULTAT SUR AGROVOC
43 
Proposition 
Hypothèses générales 
• Chaque source est modelisée en fonction de son usage 
•  Besoin de remodeliser 
• Toutes les sources n’ont pas la même qualité 
• La présence de la même information dans plusieurs sources implique 
une augmentation de la confiance attribuée à cette information 
Motivations 
• Construire des ontologies modulaires, Ontologie de domaine de haut 
niveau centrée sur une fonctionnalité 
• Premier cas d’étude module sur la taxonomie agricole 
• Enrichissement de module AgronomicTaxon
44 
Proposition 
ADAPTATION DE DEUX SCÉNARII DE NÉON
45 
Irstea Agronomic Taxon 
DESIGN PATTERN ONTOLOGIQUES (ODP) 
Il existe déjà des ODP en lien 
avec l'agriculture 
• FAO (projet Neon): isPestOf, 
LinneanTaxonomy 
• Données observations des 
espèces disponibles sur le 
Web de données :Geospecies 
ontology, TaxonConcept, … 
Fusion, intégration et 
enrichissement de ces ODP 
Pour répondre à nos besoins. 
• Méthode de développement d’ 
ontologies à partir d’ODP
46 
Irstea Agronomic Taxon 
DESIGN PATTERN ONTOLOGIQUES (ODP)
47 
Proposition 
Schéma générale de la méthode
48 
Proposition 
TRANSFORMATION AUTOMATIQUE DIRIGÉE PAR LE MODULE
49 
Transformation du thésaurus Agrovoc 
SKOS original
50 
Example Agrovoc
51 
Proposition 
KB MERGING
52 
Expérimentation 
3 sources de bonne qualité: 
Thésaurus Agrovoc 
Classification TaxRef 
Classification NCBI 
Construction d’un gold standard à partir de la validation de 3 agronomes 
INRA et Irstea. 
Extraction des instances F measure > 0.74 très bonne précision 
Extraction des relations à améliorer F measure < 0,45
53 
Conclusion et Perspectives 
Extraction de classes, de labels, de relation d'instanciation 
Besoin de définir un modèle d’annotations spatio-temporelles des 
observations 
Construction d’une ontologie modulaire : 1 module créé / 5 
Des spécifications du workflow d’annotation en devenir 
more on googlesite agriontology
54 
Réutilisation de sources agricoles 
Sources agricoles: Thésaurus (Agrovoc) ou classification TaxRef, NCBI 
Extraire des données de chaque source et les agréger en suivant les ODP 
Construction d'ontologies modulaires

Ontologies, web de données et SKOS transformation

  • 1.
    www.irstea.fr Pour mieux affirmer ses missions, le Cemagref devient Irstea Catherine ROUSSEY Projet Animitex 28 aout 2014, Montpellier Ontologies, Web de Données et SKOS Transformation Merci à Fabien Amarger Fabien Gandon
  • 2.
    2 Plan •Définitions de base: de l’Ontologie aux ontologies • Données Information Connaissances • Interopérabilité et ontologies • Format et standard du web sémantique • Ontologie linguistique  système de recherche d’information • Exemple SKOS • Ontologie de données  web de données • Exemple RDFS, OWL • Ontologie Logique…
  • 3.
    3 Définitions: DONNÉES,INFORMATIONS, CONNAISSANCES Donnée: un élément d’information, percevable, manipulable Information: donnée + sens + contexte type Connaissance: information + stabilité + croyance abstraction + traitement généralisation d’un ensemble d’information = modèle toujours propre à une personne partagée avec d’autres personnes
  • 4.
    4 Schéma général DONNÉES, INFORMATIONS, CONNAISSANCES Données Information Connaissances Perception Sens dans un contexte Résultat d’un processus d’apprentissage: une généralisation d’un ensemble d’information que l’on va mémoriser Données Données typées Classes en POO Description sous forme d’attribut (description quantitative & qualitative ) + méthodes (traitements) Connaissances en IA Des traitement particuliers sur les données qualitatives Différent niveau de granularité : information structurée  non structurées BD Relationnelle Données fortement structurées optimisées pour le stockage
  • 5.
    5 Définition ONTOLOGIE Ontologie avec un O majuscule (philosophie): Une science: une branche de la métaphysique qui a pour objectif l’étude de l’être, c'est-à-dire l'étude des propriétés générales de tout ce qui est… Ontologies au pluriel avec un o minuscule (informatique): Outils informatiques résultat d’une modélisation d’un domaine d’étude défini pour un objectif donné acceptée par une communauté d’utilisateurs …
  • 6.
    6 Ontologies … Gruber 1993 : « une ontologie est une spécification explicite d’une conceptualisation » • Conceptualisation: modèle abstrait du domaine: quelles entités? • Spécification explicite: les types et leurs contraintes d’usage sont définis dans un langage… Exemples: • Un thésaurus : vocabulaire normalisé • Un schéma de BD : un modèle structuré d'un domaine • Un système expert : un modèle du domaine formalisé pour les inférences, des conditions exprimées à l'aide de formules logiques Ontologie linguistique, ressource termino-ontologique, ontologie de domaine, ontologie de haut niveau, vocabulaire de métadonnées… Thomas R. Gruber. “A translation approach to portable ontology specifications”, Knowledge Acquisition, Volume 5, Issue 2, June 1993, Pages 199–220
  • 7.
    7 Différent niveaud’Intéropérabilité 7 Increasing Interoperability Capability Increasing Knowledge Lexical Interoperability Data Interoperability Object Interoperability List Thesaurus Taxonomy Conceptual Model Logical Theory Controlled Vocabulary Glossary UML DB Schema XML Schema ER Model OWL Description Logic Lexical Database RDF SKOS
  • 8.
    8 Web sémantique,ontologies, web de données World Wide Web Consortium (W3C) Credit Benjamin Nowak
  • 9.
    9 Syntaxe debase du web sémantique RDF: RESOURCE DESCRIPTION FRAMEWORK is a triple model i.e. every piece of knowledge is broken down into ( subject , predicate , object ) RDF Credit Fabien GANDON
  • 10.
    10 http://inria.fr/~fabien#me http://inria.fr/schema#authorhttp://inria.fr/rr/doc.html http://inria.fr/schema#theme "Music" 10 Credit Fabien GANDON
  • 11.
    11 <rdf:RDF xmlns:rdf="http://www.w3.org/1999/02/22-rdf-syntax-ns#" xmlns:inria="http://inria.fr/schema#" > <rdf:Description rdf:about="http://inria.fr/rr/doc.html"> <inria:author rdf:resource= "http://inria.fr/~fabien#me" /> <inria:theme>Music</inria:theme> </rdf:Description> </rdf:RDF> 11 Credit Fabien GANDON
  • 12.
    12 Les composantsdes ontologies Concept / Class Term Object/Instance Relation hasLabel Property Semantic Relation Object Relation Linguistic Relation Logical Definition Textual Definition isInstanceOf hasArgument hasName hasArgument hasArgument hasName hasName * * * 1 * 1 * 1 * * * * 1 *
  • 13.
    13 Ontologie linguistique/terminologique Concept/ Class Term Object/Instance Relation hasLabel Property Semantic Relation Object Relation Linguistic Relation Logical Definition Textual Definition isInstanceOf hasArgument hasName hasArgument hasArgument hasName hasName * * * 1 * 1 * 1 * * * * 1 *
  • 14.
    14 Problème del’interopérabilité lexicale Le même terme est utilisé pour représenter différents objets Le même objet est référencé par des termes différents Credit Fabien GANDON
  • 15.
    15 A relativelylarge natural stream of water 15 rivière fleuve river rio A relatively large natural stream of water Water course Una corriente relativamente larga corriente de agua natural Cours d’eau naturel de moyenne ou de faible importance, qui en principe n’aboutit pas directement à la mer Cours d’eau naturel généralement important (plus spécialement lorsque ce cours d’eau se jette dans la mer)
  • 16.
    16 A relativelylarge natural stream of water 16 rivière fleuve river rio A relatively large natural stream of water Water course Una corriente relativamente larga corriente de agua natural Cours d’eau naturel de moyenne ou de faible importance, qui en principe n’aboutit pas directement à la mer Cours d’eau naturel généralement important (plus spécialement lorsque ce cours d’eau se jette dans la mer)
  • 17.
  • 18.
    18 Système deRecherche d’Information Matchin g Docum ent index and user query 1 2 3 Multilingual Corpora Query Ordered list of documents Terminological Ontology Information Retrieval System indexing
  • 19.
    19 Système deRecherche sur le web mapping Query annotation Results annotation annotation
  • 20.
    20 Format desontologies terminologiques SKOS: SIMPLE KNOWLEDGE ORGANIZATION SYSTEM Credit http://www.w3.org/2004/02/skos/intro
  • 21.
    21 Ontologie dedonnées * Concept / Class Term Object/Instance Relation hasLabel Property Semantic Relation Object Relation Linguistic Relation Logical Definition Textual Definition isInstanceOf hasArgument hasName hasArgument hasArgument hasName hasName * * 1 * 1 * 1 * * * * 1 *
  • 22.
    22 Exemple d’ontologiede données LE DICTIONNAIRE AGRICOLE GIEEA
  • 23.
    23 Intéropérabilité dedonnées LES FORMATS D’ÉCHANGE DE DONNÉES (SCHÉMA XML) Blue data Blue system Green data Green system Red data Red system
  • 24.
    24 Intéropérabilité dedonnées LE WEB DE DONNÉES OU LINKED DATA An extension of the current Web… … where data are given well-defined and explicitly represented meaning, … … so that it can be shared and used by humans and machines, ... ... better enabling them to work in cooperation And clear principles on how to publish data
  • 25.
    25 Les ontologiesdans le web de données Une ontologie contient un vocabulaire et un schéma de données: • consensuels, • publiés sur le web et documentés • formalisés avec des standards du web (RDF, OWL, SPARQL) • Avec des contraintes en DL (conditions nécessaires et/ou suffisantes) = un schéma de données pour le web de données
  • 26.
    26 The LinkingOpen Data cloud 26 Credit Bill ROBERTS Credit Linking Open Data cloud diagram, by Richard Cyganiak and Anja Jentzsch. http://lod-cloud.net/
  • 27.
    27 Format desontologies de données RDF SCHEMA define classes and relations of resources and organize their hierarchy define signatures of relations (domain, range) document them with labels and comments define associated inference rules Credit Fabien Gandon #12 #21 #47 #48 "document" "book" "livre" "novel" "roman" "short story" "nouvelle"
  • 28.
  • 29.
    29 Format desontologies de données OWL WEB ONTOLOGY LANGUAGE OWL is based on Description Logics The logical theory (model) can be define using different knowledge representation Languages: Description Logics, Frames, Conceptual Graphs OWL Profiles EL: large numbers of properties and/or classes and polynomial time. QL: large volumes of instance data, and conjunctive query answering using conventional relational database in LOGSPACE RL: scalable reasoning without sacrificing too much expressive power using rule-based reasoning in polynomial time Credit Fabien Gandon
  • 30.
    30 Ou trouverdes ontologies ? SWOOGLE http://swoogle.umbc.edu/ Watson http://watson.kmi.open.ac.uk/WatsonWUI/ LOV Linked Open Vocabulary http://lov.okfn.org/dataset/lov/ W3C groups http://www.w3.org/Consortium/activities Credit Fabien Gandon
  • 31.
    www.irstea.fr Pour mieux affirmer ses missions, le Cemagref devient Irstea C. Roussey J.P. Chanet (Irstea) N. Hernandez O. Haemmerlé (IRIT) Thèse de Fabien Amarger construction d’ontologies agricoles …
  • 32.
    32 Plan Motivation Cas d’étude : projet sur les BSV Interrogation avec SWIP Thème de la thèse Comment construire des ontologies à partir de sources non ontologiques Etat de l’art: Méthodologie Néon Transformation SKOS Notre proposition Ontology Design Pattern Multiplier les Sources Calculer la confiance des éléments + filtrage
  • 33.
    33 Motivations •Volonté d’aider les agriculteurs à diminuer l’usage des produits phytosanitaires • Augmentation du nombre de données dans le domaine de l’agriculture • Bulletins de Santé du Végétal • thésaurus AGROVOC • base de données publique e-phy • etc. • Volonté de contribuer au Linked Open Data (LOD) • Interrogation de l’ontologie par requête en langage naturel (projet SWIP) • Méthodologie de construction d’ontologies à partir de divers sources • Interrogation intelligente des informations collectées
  • 34.
  • 35.
    35 Cas d'étude: Bulletin de Sante du Végétal (BSV) Bulletin d’alerte français contient des observations sur le développement des cultures et les risques d’attaques de leurs agresseurs BSV distribués sur le web au format pdf BSV hétérogènes: Différents auteurs, Différents style de présentation, Différents contenus (texte structuré, tableau, image) Aider la recherche d'information dans ces BSV + reconstruire des données d'observation des cultures documentées par les BSV Comment faciliter la recherche des BSV ? Trouver les BSV qui correspondent à un besoin Identifier la partie des BSV intéressante Un système de Recherche d’Information ?
  • 36.
    36 Processus d'InterrogationSWIP de l'IRIT SEMANTIC WEB INTERFACE USING PATTERN Interprétation de la requête en langage naturel Ontologie + triplets RDF Requête exprimée en langage naturel Requête exprimée en langage pivot Liste de requêtes formelles classées Patrons Formalisation de la requête en langage pivot phrases explicatives Interrogation en français d’une base de triplets RDF Credit Camille Pradel
  • 37.
    37 Le Systèmed'Interrogation SWIP pdf Internet Archive url Annotation Triple store RDF pdf Stockage Interrogation Modélisation Ontologies annotations
  • 38.
    38 Cas d'étude:Annotations des BSV PROCESSUS ITÉRATIFS D'ANNOTATION Ontologies agricoles 1) Reformater les BSV 2) Tenir compte de la structure des textes pour déduire des données utiles Annotation complexes= •Attaque d'un type de culture •Par un bio-agresseur •Quand •Où •A quel niveau de risque outil d'extraction d'information BD d'annotations = ontologie peuplée d'observations des cultures Annotations RDF
  • 39.
    39 Etat del’art: méthodologie Néon
  • 40.
    40 Etat del’Art • Processus incrémentale: Utilisation que d’une seule source • Possibilité d’extraction : • Classes • Relations non nommées • Intuition de relation de subsomption (rdfs:subClassOf) • Techniques de désambiguïsation • Contraignantes ou pas suffisantes • Validation peu existante • Validation de la conceptualisation manuelle • Validation structurelle automatique Méthodologie de construction d’ontologie exploitant la multiplication des sources d’informations disponibles et dirigée par des patrons de conceptions (Ontology Design Pattern)
  • 41.
    41 Transformation automatiqued’un SKOS EXAMPLE AGROVOC
  • 42.
    42 Transformation automatiqued’un SKOS RÉSULTAT SUR AGROVOC
  • 43.
    43 Proposition Hypothèsesgénérales • Chaque source est modelisée en fonction de son usage •  Besoin de remodeliser • Toutes les sources n’ont pas la même qualité • La présence de la même information dans plusieurs sources implique une augmentation de la confiance attribuée à cette information Motivations • Construire des ontologies modulaires, Ontologie de domaine de haut niveau centrée sur une fonctionnalité • Premier cas d’étude module sur la taxonomie agricole • Enrichissement de module AgronomicTaxon
  • 44.
    44 Proposition ADAPTATIONDE DEUX SCÉNARII DE NÉON
  • 45.
    45 Irstea AgronomicTaxon DESIGN PATTERN ONTOLOGIQUES (ODP) Il existe déjà des ODP en lien avec l'agriculture • FAO (projet Neon): isPestOf, LinneanTaxonomy • Données observations des espèces disponibles sur le Web de données :Geospecies ontology, TaxonConcept, … Fusion, intégration et enrichissement de ces ODP Pour répondre à nos besoins. • Méthode de développement d’ ontologies à partir d’ODP
  • 46.
    46 Irstea AgronomicTaxon DESIGN PATTERN ONTOLOGIQUES (ODP)
  • 47.
    47 Proposition Schémagénérale de la méthode
  • 48.
    48 Proposition TRANSFORMATIONAUTOMATIQUE DIRIGÉE PAR LE MODULE
  • 49.
    49 Transformation duthésaurus Agrovoc SKOS original
  • 50.
  • 51.
  • 52.
    52 Expérimentation 3sources de bonne qualité: Thésaurus Agrovoc Classification TaxRef Classification NCBI Construction d’un gold standard à partir de la validation de 3 agronomes INRA et Irstea. Extraction des instances F measure > 0.74 très bonne précision Extraction des relations à améliorer F measure < 0,45
  • 53.
    53 Conclusion etPerspectives Extraction de classes, de labels, de relation d'instanciation Besoin de définir un modèle d’annotations spatio-temporelles des observations Construction d’une ontologie modulaire : 1 module créé / 5 Des spécifications du workflow d’annotation en devenir more on googlesite agriontology
  • 54.
    54 Réutilisation desources agricoles Sources agricoles: Thésaurus (Agrovoc) ou classification TaxRef, NCBI Extraire des données de chaque source et les agréger en suivant les ODP Construction d'ontologies modulaires