Année universitaire :
2017- 2018
Ministère de l’Enseignement Supérieur et de la Recherche Scientifique
Université de Carthage
Faculté des Sciences Economiques et de Gestion de Nabeul
Rapport de stage
Présenté en vue d'obtenir le diplôme en MASTERE PROFESSIONNEL
SPECIALITE : INGENIERIE DES SYSTEMES D’INFORMATION
ET DES CONNAISSANCES
Elaboré par :
Ines Ben Kahla
Mise en place d’une solution décisionnelle pour les ventes du verre creux
Réalisé au sein de
La Société Tunisienne de Verreries SOTUVER
Encadré par
Encadrant(s) universitaire(s) Encadrant(s) professionnel(s)
Saoussen Bel Hadj Kacem Moufida Sassi
Helmi Ben Khemais
ii
Dédicaces
Du profond de mon cœur, je dédie ce travail à,
Mes chers parents
Que nulle dédicace ne puisse exprimer mes sincères sentiments,
pour leur patience illimitée et leurs sacrifices. Je vous remercie
pour tout le soutien et l’amour que vous me portez depuis mon
enfance. Que ce modeste travail soit l’exaucement de vos vœux.
Puisse Dieu, le Très Haut, vous accorder santé, bonheur et longue
vie.
Mon frère, ma sœur
Merci pour votre amour et vos encouragements qui m’ont poussé
à passer de l’avant.
Mes amis et mes collègues
Pour une sincérité si merveilleuse et en leur souhaitant tout le
succès.
iii
Remerciements
C’est avec plaisir que je réserve ces quelques lignes en signe de gratitude et de profonde
reconnaissance à tous ceux qui, de près ou de loin, ont contribué à l’aboutissement de
ce travail.
Je remercie très vivement Monsieur Atef Ben Othman de m’avoir accueilli au sein de
la SOTUVER.
Je tiens à remercier mes encadrants, Madame Saoussen Bel Hadj Kacem,
Madame Moufida Sassi et Monsieur Helmi Ben Khemais pour leurs disponibilités,
leurs critiques constructives et leurs conseils judicieux qui m’ont encouragé et ont
contribué à ma formation au cours de ce projet.
Enfin, je saisis cette occasion pour remercier les membres du jury tout en espérant qu’ils
trouvent dans ce rapport les qualités de clarté et de motivation qu’ils attendent.
iv
Table des matières
Introduction générale.................................................................................................................. 1
Première partie : Aspect théorique....................................................................... 3
Chapitre I : Contexte du projet........................................................................................... 4
I.1 Introduction........................................................................................................................... 5
I.2. Présentation de l’organisme d’accueil ........................................................................... 5
I.2.1. Secteur d’activité........................................................................................................... 5
I.2.2. Historique de la « SOTUVER ».................................................................................... 6
I.2.3. Les produits de « SOTUVER »..................................................................................... 6
I.2.4. Organigramme d’accueil ............................................................................................... 7
I.3. Périmètre du projet............................................................................................................... 8
I.3.1 Système actuel................................................................................................................ 8
I.3.2 Problématique................................................................................................................. 9
I.3.3 Contexte du projet et objectifs ..................................................................................... 10
I.4 Planification du projet......................................................................................................... 10
I.4.1 Cycle de vie du projet................................................................................................... 10
I.4.2 Découpage du projet..................................................................................................... 12
I.5 Spécifications des besoins................................................................................................... 15
I.5.1 Besoins fonctionnels .................................................................................................... 15
I.5.2 Besoins non fonctionnels ............................................................................................. 16
I.6 Conclusion .......................................................................................................................... 16
Chapitre II: Etat de l’art..................................................................................................... 17
II.1 Introduction ....................................................................................................................... 18
II.2 Contexte et définition de l’informatique décisionnelle ..................................................... 18
II.3 Le processus décisionnel ................................................................................................... 19
II.3.1 Donnée ........................................................................................................................ 19
II.3.2 Information ................................................................................................................. 19
II.3.3 Connaissances :........................................................................................................... 19
II.3.4 Décision ...................................................................................................................... 20
II.4 Objectifs de l’informatique décisionnelle.......................................................................... 20
II.5 Concepts clés de l’approche multidimensionnelle ............................................................ 21
II.5.1 Architecture d’un système décisionnel ....................................................................... 21
II.5.2 Les étapes de la chaine décisionnelle.......................................................................... 21
II.5.2.1 La collecte de données ......................................................................................... 21
v
II.5.2.2 L’extraction, la transformation et le chargement ................................................. 22
II.5.2.3 phase de restitution :............................................................................................. 24
II.6 Le Système Opérationnel Vs Le Système Décisionnel : ................................................... 24
II.7 Modélisation multidimensionnelle .................................................................................... 26
II.7.1 Concepts de bases ....................................................................................................... 26
II.7.1.1 Table des Faits...................................................................................................... 26
II.7.1.3 Table de Dimension ............................................................................................. 26
II.8 Les schémas dimensionnels :............................................................................................. 26
II.8.1 Schéma en étoile ......................................................................................................... 27
II.8.2 Schéma en flocon de neige : ....................................................................................... 27
II.8.3 Schéma en constellation :............................................................................................ 28
II.9 Conclusion......................................................................................................................... 28
Deuxième partie: Aspect empirique ................................................................... 29
Chapitre III : Modélisation dimensionnelle.................................................................. 30
III.1 Introduction :.................................................................................................................... 31
III.2 Définition de l’architecture de la solution décisionnelle.................................................. 31
III.3 Alimentation de l’entrepôt de données : .......................................................................... 35
III.4 Modèle multidimensionnel du datamart « vente »........................................................... 37
III.4.1 Dimensions recueillies :............................................................................................. 38
III.4.2 Hiérarchie : ................................................................................................................ 41
III.5 Conclusion........................................................................................................................ 41
Chapitre IV : Réalisation de la solution décisionnelle............................................... 42
IV.1 Introduction...................................................................................................................... 43
IV.2 Choix technologiques....................................................................................................... 43
IV.3 Composants BI................................................................................................................. 44
IV.4 Conception et développement de la zone de préparation de données.............................. 47
IV.4.1 configuration de la source de données ...................................................................... 47
IV.4.2 Alimentation de l’ODS.............................................................................................. 49
IV.4.2.1 flux de contrôle................................................................................................... 49
IV.4.2.2 Tâche de flux de données.................................................................................... 50
IV.4.3 Alimentation du datamart vente ................................................................................ 51
IV.5 Elaboration des rapports : ................................................................................................ 54
IV.6 Déploiement..................................................................................................................... 60
IV.7 Conclusion ....................................................................................................................... 62
Conclusion générale ................................................................................................................. 63
vi
Table des figures
Figure 1: logo de la SOCIETE TUNISIENNE DE VERRERIE ............................................... 5
Figure 2: organigramme de « SOTUVER »............................................................................... 7
Figure 3 les menus de l'ERP QAD............................................................................................. 8
Figure 4: cycle de vie d’un projet décisionnel [3].................................................................... 11
Figure 5: planning des tâches................................................................................................... 13
Figure 6: diagramme de Gantt pour l'avancement du projet .................................................... 14
Figure 7: phase de spécifications des besoins .......................................................................... 15
Figure 8: le processus d’un système décisionnel ..................................................................... 19
Figure 9: Architecture du système décisionnel ........................................................................ 21
Figure 10: vision orientée sujet d'un datawarehouse................................................................ 23
Figure 11: schéma en étoile...................................................................................................... 27
Figure 12: schéma en flocon de neige...................................................................................... 27
Figure 13: schéma en constellation .......................................................................................... 28
Figure 14: définition de l'architecture technique...................................................................... 31
Figure 15: acheminement du flux de données vers l'entrepôt de données ............................... 32
Figure 16: diagramme d'activité de flux de données ODS....................................................... 33
Figure 17: Flux de données relatives à la table ARTICLE contenue dans l’ODS................... 34
Figure 18: Flux de données de la dimension ARTICLE.......................................................... 35
Figure 19: flux de données de la table de fait .......................................................................... 36
Figure 20: modèle en étoile du datamart vente ........................................................................ 37
Figure 21: Phase de réalisation dans le cycle de vie dimensionnel.......................................... 43
Figure 22: classement des outils BI [9].................................................................................... 44
Figure 23: caractéristiques de la machine virtuelle.................................................................. 44
Figure 24: les composants de Microsoft power BI .................................................................. 46
Figure 25: Ajout de la source de données MFGPR.................................................................. 48
Figure 26 :Configuration de la connexion à la base de donnée ODS «SOTUVER_OD » ...... 49
Figure 27 le flux de contrôle pour alimentation de la table ARTICLE.................................... 50
vii
Figure 28 flux de données de la tâche ARTICLE .................................................................... 51
Figure 29: alimentation de la dimension DIM_ARTICLE ...................................................... 52
Figure 30: alimentation de la table de fait "FactVente" ........................................................... 53
Figure 31: interface de connexion aux différentes sources de données ................................... 54
Figure 32: Suivi global du chiffre d’affaire hors taxe.............................................................. 56
Figure 33: CA HT entre la période de l'année (N) et (N-1) .................................................... 57
Figure 34: Top N des clients et des articles.............................................................................. 58
Figure 35: CA HT mensuel ...................................................................................................... 59
Figure 36: Classement des clients selon la loi 20/80 ............................................................... 60
Figure 37: déploiement des page du rapport « Reporting » dans le cloud............................... 61
Figure 38: passerelle de données.............................................................................................. 61
Figure 39: planification de l'actualisation du jeu de données « Reporting »............................ 62
viii
Liste des tableaux
Tableau 1: Tableau comparatif entre le système opérationnel et le système décisionnel ........ 25
Tableau 2: Tableau pour la description de la dimension CLIENT........................................... 38
Tableau 3: Tableau pour la description de la dimension ARTICLE........................................ 39
Tableau 4: Tableau pour la description de la dimension REGION.......................................... 40
Tableau 5: Tableau pour la description de la dimension DOMAINE...................................... 40
Tableau 6: les hiérarchies de chaque dimension ...................................................................... 41
Tableau 7 : les fonctionnalités des outils sélectionnés............................................................. 47
Tableau 8: Expressions DAX pour le calcul des mesures........................................................ 55
ix
Liste des abréviations
BI Business Intelligence
SOTUVER Société Tunisienne de Verrerie
SI Systèmes d’Information
ERP Enterprise Resource Planning
ODS Operational Data Store
DW Data Warehouse
ETL Extract, Transform and Load
SIO Système d’Information Opérationnel
SID Système d’Information Décisionnel
DAX Data Analysis Expressions
CA HT Chiffre d’Affaire Hors Taxe
Introduction générale
1
Introduction générale
Le système d’information opérationnel (SIO) a pour objectif premier de supporter la
réalisation des activités d’un ensemble de processus métier.
La complexité et le rythme des affaires dans le monde d’aujourd’hui exigent que nous ayons
un accès simple, rapide et profond à notre capital informationnel. En effet, les dirigeants des
entreprises doivent faire face à des questions inattendues, et les réponses ne peuvent être
élaborées qu’en combinant des données en provenance de plusieurs sources internes ou externes
à l’entreprise pour comprendre la situation et adopter des actions appropriées.
L’entreprise doit constamment chercher à développer, élargir, spécialiser, adapter ses lignes de
produits à ses marchés et à des marchés nouveaux. Elle doit en permanence revoir l’organisation
de ses processus et de ses compétences. Enfin, elle doit maîtriser la mise en œuvre et
l’intégration des nouveautés technologiques de toutes natures relatives à son activité et en
particulier les nouvelles technologies de l’information et des communications.
Une bonne maîtrise des informations est la clé d’évolution du SI solides.
Tous ces facteurs ont permis d’introduire la notion de Business intelligence.
Dans ce contexte, la société SOTUVER ‘Société Tunisienne de Verrerie’ vise à mettre en place
une solution décisionnelle qui permettra le suivi de processus de vente par la réalisation des
rapports afin d’évaluer les tendances et analyser les ventes.
Ce qui caractérise les entreprises leaders de différentes industries, c’est leur capacité de mettre
en perspective le présent, anticiper le futur et agir en conséquence pour conduire efficacement
leurs affaires.
Notre travail est organisé en deux grandes parties et se présente comme suit :
La première partie est composé deux chapitres :
Dans le premier chapitre, après une introduction générale, nous allons mettre le projet dans son
cadre, c’est-à-dire commencer par présenter l’organisme d’accueil, détailler la problématique
du projet ainsi que les objectifs à atteindre.
Le deuxième chapitre présentera les concepts de l’informatique décisionnelle et les fondements
méthodologiques.
Introduction générale
2
La deuxième partie se compose de deux chapitres :
Le troisième chapitre introduira l’architecture technique employée dans le projet ainsi que le
modèle dimensionnel.
Enfin, le quatrième chapitre sera consacré à la réalisation et la mise en place de la solution
décisionnelle.
3
Première partie : Aspect théorique
« Cette première partie est constituée de deux chapitres. Le premier est réservé à
l’étude générale du projet : la présentation de l’entreprise d’accueil ainsi que le
cadre du projet professionnel dans lequel s’intègre notre travail, la
problématique et la planification du projet.
Le deuxième décrit les concepts généraux sur l’informatique décisionnelle,
l’entrepôt de données et la modélisation multidimensionnelle. »
CHAPITRE I CONTEXTE DU PROJET
4
Chapitre I : Contexte du projet
CHAPITRE I CONTEXTE DU PROJET
5
I.1 Introduction
Afin de mettre en évidence le contexte dans lequel s’inscrit notre projet, ce chapitre présente
deux points :
Dans un premier temps, nous présentons l’organisme d’accueil dans lequel notre stage a été
effectué. Dans un second lieu, nous abordons le contexte et les objectifs du projet.
Enfin, nous conclurons ce chapitre par la planification du projet et la spécification des besoins.
I.2. Présentation de l’organisme d’accueil
I.2.1. Secteur d’activité
La société tunisienne de verrerie SOTUVER est une entreprise de fabrication de verre creux.
Figure 1: logo de la SOCIETE TUNISIENNE DE VERRERIE
La SOTUVER se positionne comme le monopole sur le marché national de production du verre
d’emballage pour le conditionnement des produits (notamment les eaux minérales, les boissons
gazeuses et les boissons alcoolisée).
La « SOTUVER » n’avait pas l’intention de se limiter au marché national, mais elle ne relâche
pas d’essayer de conquérir le marché international. Actuellement, elle est devenue le
fournisseur régional de référence pour ses clients du Grand Maghreb et du Sud de l’Europe.
Contrairement au marché tunisien, le marché international est caractérisé par une concurrence
féroce.
La société est dotée aujourd’hui d’une capacité de production de 120 mille Tonnes par ans lui
permettant de satisfaire toute la demande locale mais aussi de s’orienter de plus en plus vers
l’export, vecteur de croissance de la société durant ces dernières années.
CHAPITRE I CONTEXTE DU PROJET
6
I.2.2. Historique de la « SOTUVER »
Depuis sa date de création, la société tunisienne de verrerie « SOTUVER » est passée
par plusieurs dates importantes et primordiales pour son développement. On trouve ci-
dessus quelques-unes :
 1963 : Année de création par l’Etat Tunisien
 1967 : L’entrée en production avec une capacité annuelle de 10 mille tonnes
 1996 : La privatisation de la société
 1998 : L’introduction en bourse
 2001 : Adhésion au programme de mise à niveau
 2003 : Délocalisation de son usine à Djebel El Oust
 2008 : Acquisition par Groupe BAYAHI
 2009 : Adhésion à un deuxième programme de mise à niveau et engagement
d’un vaste plan de restructuration aux niveaux de la chaîne de production et du
management
 2012 : Démarrage du deuxième four qui a permis de doubler la capacité de
production de l’usine. [1]
I.2.3. Les produits de « SOTUVER »
La société hôte est spécialisée dans la fabrication de l’emballage en verre creux (Bouteilles,
flaconnage, pots…) utilisé dans diverses filières d’activités :
Boissons gazeuses
Jus et Sirops
Eaux Minérales
Huiles et Vinaigres
Bière, Vin, Liqueur
Agroalimentaire
Pharmacie
Parfums et cosmétique
Divers
CHAPITRE I CONTEXTE DU PROJET
7
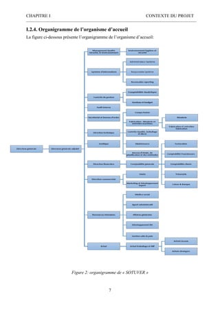
I.2.4. Organigramme de l’organisme d’accueil
La figure ci-dessous présente l’organigramme de l’organisme d’accueil:
Figure 2: organigramme de « SOTUVER »
CHAPITRE I CONTEXTE DU PROJET
8
I.3. Périmètre du projet
I.3.1 Système actuel
Etant une entreprise industrielle, la SOTUVER se base sur l’utilisation de l’ERP QAD
(anciennement MFGPRO) qui intègre les principales composantes fonctionnelles de
l’entreprise : gestion de production, gestion commerciale, logistique, stock, comptabilité,
achat.
« A l'aide de ce système unifié, les utilisateurs de différents métiers travaillent dans un
environnement applicatif identique qui repose sur une base de données unique. Ce modèle
permet d'assurer l'intégrité des données, la non-redondance de l'information, ainsi que la
réduction des temps de traitement ». [2]
QAD utilise une base de données PROGRESS qui est un langage de quatrième génération.
Il est caractérisé par des relations non conventionnelles entre les tables ; il n’y a pas de
relations basées sur les notions de clés primaires / clés étrangères comme pour le cas des
bases de données relationnelles.
Sur le terrain, QAD est utilisé essentiellement pour suivre les bons de commandes, les bons
de livraisons, les factures des clients, les ordres de fabrication, la consommation de matières
premières, comptabilité générale, comptabilité analytique…
Ci-dessus des captures d’écran du logiciel QAD :
Figure 3 les menus de l'ERP QAD
CHAPITRE I CONTEXTE DU PROJET
9
I.3.2 Problématique
Aujourd’hui, l’information est devenue une ressource stratégique pour l’entreprise, c’est
pourquoi cette dernière s’intéresse au management de son capital informationnel qu’elle
collecte au jour le jour.
D’une part, le système d’information de la SOTUVER est assez complexe, dotée d’une
infrastructure générale intéressante associée à une palette assez complète de logiciels, le
regroupement des informations n’est jamais évident. Par ailleurs QAD est un ERP qui
répond fortement aux besoins des utilisateurs pour les besoins opérationnels. Cependant les
décideurs ont besoin d’avoir une visibilité détaillée sur l’état global de la société qu’ils
dirigent. Étant amené à prendre des décisions stratégiques, ils ont besoin d’outils d’aide à
la décision fiable afin de fournir des informations exactes le plus rapidement possible.
D’autre part, l’entreprise opère conjointement sur le marché local et sur le marché à l'export
pour ses activités classiques. Néanmoins, son marché à l'export représente la plus grande
part de son CA. D’où les dirigeants de l’entreprise ont besoin d’avoir une vue détaillé sur
le marché étranger.
Un ERP assure-t-il l’intégration, la consolidation et la restitution d’un nombre croissant de
nouvelles sources ? L’ERP au niveau décisionnel présente-t-il les avantages d’un outil de
business intelligence ?
Pour répondre à ces questions, nous avons tout d’abord relevés les critiques de l’existant :
-des états statiques présentées par L’ERP QAD : les utilisateurs trouvent des difficultés à
explorer les données et à appliquer des filtres.
-difficultés dans l’élaboration des rapports : à chaque fois qu’il est nécessaire d’élaborer un
rapport, il faudra procéder d’abord par l’extraction de la base PROGRESS, ensuite élaborer
manuellement des rapports aux formats souhaités non interactif et qui sont généralement
sous forme de tableau Excel.
-Lenteur de la procédure de REPORTING : la politique de REPORTING est quasi
manuelle, d’où l’absence d’un système automatique qui assure l’élaboration des rapports.
CHAPITRE I CONTEXTE DU PROJET
10
I.3.3 Contexte du projet et objectifs
La réussite de l’entreprise passe d’abord par une surveillance intelligente, continue et
globale de l’information pour s’adapter aux différents changements. En effet, cette vigilance
ne peut être garantie que par la mise en place d’un système décisionnel.
Notre projet de fin d’études s’inscrit dans le cadre de réalisation d’un projet décisionnel
pour une meilleure exploitation des données opérationnelles pertinentes. Ainsi, notre
mission consiste à mettre en place une plateforme décisionnelle destinée aux décideurs et
aux responsables commerciales.
Les principaux objectifs associés à notre projet sont :
 L’extraction des données depuis la base de production Progress jusqu’au
chargement dans le Datamart.
 Elaboration des rapports avec les mesures nécessaires.
 Déploiement des rapports afin de permettre aux différents utilisateurs d’accéder
rapidement aux rapports.
I.4 Planification du projet
I.4.1 Cycle de vie du projet
Pour mener la réalisation de notre projet, nous allons adopter le cycle de vie décisionnel
de Kimball car Modèle Kimball est plus évolutif en raison de l'approche « bottom-up »
c’est une méthodologie pratique en termes de traitements.
CHAPITRE I CONTEXTE DU PROJET
11
Figure 4: cycle de vie d’un projet décisionnel [3]
Lancement et planification :
L’objectif principal de cette étape est la familiarisation avec le projet, c'est-à-dire
organiser le travail planifier les différentes tâches du projet à réaliser.
Recueil et analyse des besoins :
Cette phase passe par une analyse de l’existant, ses inconvénients, ainsi qu’une collecte
de l’ensemble des besoins et les valider par la direction.
La modélisation multidimensionnelle :
Traduction des besoins en un modèle multidimensionnelle de données (la conception
des dimensions et des faits).
La conception de l’architecture technique :
Cette phase a pour but la préparation de l’environnement de développement.
L’installation technologique :
Installation et configuration des outils de développement et le système de gestion des
bases de données.
La conception d’un modèle physique de données :
Consiste à implémenter la base de données logique.
Technologie
Application
Données
CHAPITRE I CONTEXTE DU PROJET
12
La conception et le développement de l’application client :
Le développement du processus ETL et la création des différents rapports et tableau de
bord avec les indicateurs.
Le déploiement :
C’est la mise en place de la plateforme décisionnelle afin de la rendre accessible aux
différents utilisateurs.
La maintenance et croissance :
Cette phase permet d’assurer un suivi continu du système décisionnel mis en place.
I.4.2 Découpage du projet
Dans un projet décisionnel, il est fréquent que le client ne sache pas exactement ce dont
il a besoin, car il n’a pas généralement une idée précise sur ce qu’un projet décisionnel
peut lui offrir. Pour cela, une approche itérative pour la réalisation du projet sera utile.
En projetant sur les méthodes agiles, nous avons appliqué le découpage par itération en
planifiant les différentes tâches à exécuter au cours du projet.
La figure ci-dessous représente les différentes itérations et tâches ainsi que les durées
qui lui sont allouées.
CHAPITRE I CONTEXTE DU PROJET
13
Figure 5: planning des tâches
CHAPITRE I CONTEXTE DU PROJET
14
Figure 6: diagramme de Gantt pour l'avancement du projet
CHAPITRE I CONTEXTE DU PROJET
15
La figure 6 représente le diagramme de Gantt avec ses différentes phases et tâches.
I.5 Spécifications des besoins
Figure 7: phase de spécifications des besoins
I.5.1 Besoins fonctionnels
La solution à réaliser doit répondre aux besoins suivants :
 Conception d’un modèle en étoile avec les différents axes d’analyse adapté aux
besoins d’analyse.
 La gestion des erreurs à travers les fichiers de rejet.
 Création des rapports et leur publication.
 Planification de la mise à jour automatique des rapports publiés.
L’activité analysée au niveau de notre application est Activité commerciale.
Le processus de vente comprend diverses activités, commençant par la demande d’offre ou la
commande de client jusqu’à la livraison du produit.
L’analyse portera sur les ventes selon plusieurs axes :
o Axe temps : analyse selon les années, semestres, trimestres, mois, semaine…
o Axe client : analyse selon le type et les caractéristiques des clients…
o Axe article : analyse selon les lignes de produit, les groupes, désignation…
o Axe région : analyse selon la répartition géographique.
o Axe domaine : analyse selon les différentes sociétés.
CHAPITRE I CONTEXTE DU PROJET
16
I.5.2 Besoins non fonctionnels
 Ergonomie et convivialité : Comme l’application est destinée aux décideurs, nous avons
essayé d’offrir des menus faciles à comprendre et des tableaux de bord faciles à manipuler
et à interpréter.
 Sécurisation du contenu et de l’accès.
I.6 Conclusion
Dans ce chapitre, nous avons décrit l’organisme d’accueil et le contexte du projet.
Dans le chapitre suivant, nous évoquons les concepts de business intelligence et une
analyse sur les besoins identifiés lors de la phase de la collecte et d’étude de l’existant
au sein de la Sotuver.
CHAPITRE II ETAT DE L’ART
17
Chapitre II: Etat de l’art
CHAPITRE II ETAT DE L’ART
18
II.1 Introduction
Face à l’évolution des technologies et ayant de nombreuses données, éparpillées et hétérogènes
à gérer, les dirigeants de l’entreprise sont de plus en plus conscients que l'une des plus grandes
richesses d'une entreprise c’est leur capital d’informations qu’ils collectent le jour au jour. D’où
la nécessité d’assurer une bonne gouvernance du SI (système d’information).
II.2 Contexte et définition de l’informatique décisionnelle
Pour permettre un pilotage efficace et faire face à la concurrence, se doter d’un système
d’information décisionnel est primordial afin d’aider les décideurs à prendre les bonnes
décisions au moment opportun. Donc, le Système d’Information Décisionnel (SID) devrait
figurer dans la liste des priorités des entreprises.
Compte tenu de toutes ces évolutions, il est nécessaire de bien définir l’informatique
décisionnelle.
L’informatique décisionnelle est la déclinaison en français du terme anglais « Business
Intelligence ». Cette discipline englobe les solutions informatiques telles que des rapports et
des tableaux de bord de suivi à la fois analytiques et prospectifs.
Terme générique qui englobe les applications, l’infrastructure, les outils et les meilleures
pratiques permettant l’accès et l’analyse de l’information afin d’améliorer et d’optimiser les
décisions et les performances. [4]
La BI (informatique décisionnelle) propose d'utiliser les données transitant par le Système
d'information, données de production le plus souvent, en informations susceptibles d'être
exploitées à des fins décisionnelles.
Sur le plan pratique et technique, la BI se compose d'une famille d'outils informatiques et de
progiciels assurant le fonctionnement de la chaîne de traitement de l'information.
CHAPITRE II ETAT DE L’ART
19
II.3 Le processus décisionnel
Le processus décisionnel consiste à transformer le capital de données d’une entreprise en
informations pertinentes à partir desquelles les décideurs peuvent tirer des connaissances afin
d’aboutir à de bonnes décisions touchant tous les niveaux de l’entreprise.
Figure 8: le processus d’un système décisionnel
II.3.1 Donnée
Désigne « une description élémentaire, souvent codée, d’une chose, d’une transaction
d’affaires, d’un événement, etc. Les données peuvent être conservées et classées sous
différentes formes : papier, numérique, alphabétique, image, son, etc ».[4]
II.3.2 Information
« L’information est l’agencement des données au sein d’un contexte spécifique
permettant au responsable de prendre une décision sur une action ». [5]
L’information reste un ensemble de données formatées et structurées.
II.3.3 Connaissances :
« L’information devient connaissance à l’issue d’un processus cognitif (moyens
et mécanismes d’acquisition de la connaissance). La connaissance constitue l’intégration
et l’assimilation des règles qui régissent les modèles et les relations, permettant ainsi de
comprendre comment la situation évoluera si les données se modifient.
La connaissance se fonde sur les expériences concrètes, accompagnées des normes, des
valeurs et des qualifications des personnes. » [5]
CHAPITRE II ETAT DE L’ART
20
II.3.4 Décision
« La décision est un acte par lequel un décideur opte pour un choix entre plusieurs options
permettant d’apporter une solution satisfaisante à un problème donné ou l’exécution d’une
action ou d’un projet avec toutes les conséquences que cette décision pourrait engendrer ».
[6]
II.4 Objectifs de l’informatique décisionnelle
Les raisons pour lesquelles les entreprises recourent à un système décisionnel sont communes
malgré la variété de leurs domaines d’activités. Selon KIMBALL les objectifs d’un système
décisionnel sont :
 Accessibilité facile et rapide aux informations.
 Cohérence des informations : les données du système sont crédibles et de qualité.
 Adaptation aux changements : les données existantes doivent généralement rester
inchangées. Lorsque la technologie ou les besoins changent, les données doivent être
changées en mettant au courant tous les utilisateurs du système.
 Présentation des informations à temps : les informations doivent être disponibles au
bon moment afin de réagir rapidement.
 Protection et sécurisation des informations : le système doit permettre le contrôle
d’accès à ces informations confidentielles.
 Conversion de la masse de données en une valeur métier : le système, à travers les
outils d’analyse, permet de dégager une valeur qui aide dans la prise de décision. [3]
CHAPITRE II ETAT DE L’ART
21
II.5 Concepts clés de l’approche multidimensionnelle
II.5.1 Architecture d’un système décisionnel
La mise en place d’un système décisionnel selon notre méthodologie repose sur une
architecture bien définie détaillant le processus depuis le stockage des données jusqu’à
leur restitution. Tout ceci, en gardant constamment à l’esprit que c’est le besoin
spécifique de l’utilisateur qui doit être la finalité de l’outil.
L’architecture ci-dessous décrit le système décisionnel en démontrant les différents
phases à passer par de la collecte jusqu’à la restitution.
Figure 9: Architecture du système décisionnel
II.5.2 Les étapes de la chaine décisionnelle
II.5.2.1 La collecte de données
La collecte s’effectue à partir des données sources. Ces données peuvent se présenter
sous différents formats. Elles doivent être identifiées et extraites de leurs emplacements.
Il s'agit majoritairement de données internes à l'entreprise dispersés, car stockées dans
les bases de données de production des différents services. Ce peut être aussi des sources
externes, récupérées via des services distants ou autres. Ce sont des données complexes
: plusieurs technologies (types de fichiers, encodages, liens d'accès aux systèmes de
gestion de bases de données SGBD) et environnements (systèmes d'exploitation,
matériels) entrent en jeu pour les acquérir.
CHAPITRE II ETAT DE L’ART
22
La disparité des formats des données en circulation est toujours une réalité. C'est le
principal obstacle technologique aux échanges étendus d'informations. Avant d'être
donc utilisables, les données seront formatées, nettoyées et consolidées.
II.5.2.2 L’extraction, la transformation et le chargement
Plus connus sous le terme Extract Transform Load (ETL), ces outils sont fondamentaux
pour la construction des entrepôts de données. Ils extraient les données des systèmes
hétérogènes sources, les normalisent et les rendent cohérentes entre elles, pour qu'elles
puissent être utilisées ensemble. Donc, les outils d'ETL permettent de gérer les flux de
données et d'automatiser les traitements de formatage, nettoyage et consolidation. Les
données sont fournies dans un format permettant leur stockage immédiat dans les
entrepôts, et ultérieurement exploitables, par les décideurs et les analystes.
Entre autres, cette étape permet :
- Le filtrage des données afin de les rendre homogènes ;
-L’identification des données aberrantes ou problématiques, notamment les données
manquantes ;
- L’élimination des doublons dans les fichiers informatiques est nécessaire lorsque
plusieurs sources de données partagent des données communes ;
- Le formatage dans le cas de données codifiées (par exemple, des abréviations
difficilement convertibles), ou de dates qui doivent être décomposées en un ensemble
de champs (année, mois, jour, heure, minute, etc.), contenant chacun une information
pertinente ;
Après l’extraction de données issues de différents systèmes (internes ou externes), de
transformation de ces données (homogénéisation, filtrage, calcul), le système les charge
dans un ODS intermédiaire ou directement dans le DW. Elle garantit la délocalisation
de la charge de calcul et une meilleure disponibilité des sources.
Un ODS (ou Operational data store) est une base de données conçue pour centraliser les
données issues de sources hétérogènes afin de faciliter les opérations d'analyse et de
reporting. Un ODS est généralement destiné à contenir des données de niveau fin
comme un prix ou le montant d'une vente, en opposition aux données agrégées tel que
le montant total des ventes. Les données agrégées sont stockées dans un entrepôt de
données (data warehouse). [7]
CHAPITRE II ETAT DE L’ART
23
Le stockage des données:
L’informatique décisionnelle se concentre plutôt sur le Data Warehouse (DW ou
entrepôt de données en français).
Nous allons d’abord comprendre les principes de le DW et présenter son architecture
par la suite.
Selon Bill Inmon considéré comme le père fondateur du DW, il le définit comme «
une collection de données orientées sujet, intégrées, non volatiles et historiées,
organisées pour le support d’un processus d’aide à la décision »
 Orientées sujet : Les données de l’entrepôt sont organisées autour des thèmes
qui ont un intérêt majeur pour l'entreprise, le but de cette organisation est de
disposer de l'ensemble des informations utiles sur un thème le plus souvent
transversal aux structures fonctionnelles et organisationnelles de l'entreprise tel
que : Le client.
Figure 10: vision orientée sujet d'un datawarehouse
Comme le montre la figure, les données provenant des différents services sont
rassemblés dans une optique métier.
 Intégrées : les données manipulées au niveau d’un Data Warehouse doivent être
centralisées pour éviter les anomalies. Le Data Waterhouse intégrera ces éléments
pour former une vision unique de l'activité de l'entreprise.
 Non volatile : une fois les données sont stockées au niveau d’un Data Warehouse, les
opérations de suppression ne sont plus autorisées. L’accès est autorisé uniquement en
mode lecture.
CHAPITRE II ETAT DE L’ART
24
 Evolutif dans le temps : c’est le fait de garder l’historique des transactions et de
pouvoir visualiser leurs évolutions dans le temps. Dans un système décisionnel il est
important de conserver les différentes valeurs d’une donnée, cela permet les
comparaisons et le suivi de l’évolution des valeurs dans le temps, alors que dans un
système opérationnel la valeur d’une donnée est simplement mise à jour.
Le Datamart (magasin de données) :
Le Datamart, comme le datawarehouse, est un entrepôt de données mais dédié à une
fonction de l’entreprise pour des raisons d’accessibilité, de facilité d’utilisation ou de
performance. Son rôle est de retraiter l’information pour la rendre exploitable par un corps
de métier de l’entreprise. A chaque métier son Datamart : l’information, pour être
transformée en ressources, doit être retravaillée sous forme d’agrégats pour être
compréhensible par l’utilisateur. Un comptable et un marqueteur ne partagent pas la même
vision de l’entreprise, donc l’information doit leur être adaptée.
II.5.2.3 phase de restitution :
C'est dans cette phase qu’on peut exploiter autant que possible notre capital informationnel
grâce à la création périodique de rapports, l’entreprise peut suivre et évaluer son activité.
II.6 Le Système Opérationnel Vs Le Système Décisionnel :
Un système d’information opérationnel (SIO) a pour objectif premier de servir de support
à la réalisation des activités d’un ensemble de processus métier.
Chaque fois qu’une activité est réalisée dans un SIO, on dit que l’on a réalisé une
transaction, c’est pourquoi les SIO sont également appelés systèmes transactionnel. [8]
Un SID est un système d’information dédié aux décideurs d’une organisation et permettant,
au moyen d’une base de données et d’une interface d’accès aux données, aux utilisateurs
d’obtenir des informations utiles à la prise de décision. [8]
CHAPITRE II ETAT DE L’ART
25
Tableau 1: Tableau comparatif entre le système opérationnel et le système décisionnel
CHAPITRE II ETAT DE L’ART
26
II.7 Modélisation multidimensionnelle
L’informatique décisionnelle repose sur l’approche multidimensionnelle qui repose sur bon
nombre de concepts que nous allons essayer d’expliciter dans cette section.
II.7.1 Concepts de bases
Un schéma dimensionnel est composé de :
II.7.1.1 Table des Faits
Représente le sujet d’analyse. Elle est composée d’un ensemble de mesures qui représentent
les différentes valeurs de l’activité analysée.
Chaque table de fait contient au moins deux clés étrangères qui la connectent aux
dimensions. Chaque ligne dans la table de fait correspond à un événement mesurable, ce qui
représente le grain (niveau de granularité).
Le terme ‘Fait’ représente une mesure métier dans une table des faits. Les mesures dans les
tables des faits sont classées selon trois catégories qui sont principalement [3] :
 Additifs : les faits peuvent être sommés suivant toutes les dimensions associées à la
table des faits.
C'est-à-dire que l’opérateur d’agrégation (représenté par la fonction somme SUM) peut
être appliqué pour regrouper les valeurs des mesures au cours de tous les dimensions
(exemple : Quantités vendus, Chiffre d’affaire ….).
 Semi-additif : les faits peuvent être sommés suivant quelques dimensions. (exemple :
Nombre de transactions d’un client).
 Non additifs les mesures ne peuvent pas être agrégées.
II.7.1.2 Table de Dimension
Se compose d’attributs qui servent à enregistrer les descriptions textuelles. Ces attributs sont
utilisés pour l’analyse.
Une hiérarchie de dimension : est le résultat de la décomposition d’une ou plusieurs
dimensions en plusieurs niveaux.
II.8 Les schémas dimensionnels :
On distingue plusieurs types de schémas dimensionnels qui sont :
CHAPITRE II ETAT DE L’ART
27
II.8.1 Schéma en étoile
Dans ce schéma, chaque dimension est représentée par une table de dimension et les
mesures par une table des faits qui référencie les tables de dimension en utilisant une clé
étrangère pour chacune d’elles.
Dans ce schéma, les informations associées à une hiérarchie de dimension, sont représentées
dans une seule table.
La force de ce type de modélisation est sa lisibilité et sa performance.
Figure 11: schéma en étoile
II.8.2 Schéma en flocon de neige :
Le schéma en étoile peut s’étendre à un schéma en flocon de neige. Cela est vérifié grâce
à l’application d’une hiérarchie sur une ou plusieurs dimensions. Pour des tables
volumineuses cette configuration a pour principal avantage de réduire les volumes des
tables dimensions mais ce schéma peut réduire les performances de l’entrepôt au
moment de son utilisation car il présente un temps de réponse élevé causé par plusieurs
jointures dans une seule requête.
Figure 12: schéma en flocon de neige
CHAPITRE II ETAT DE L’ART
28
II.8.3 Schéma en constellation :
Le schéma en constellation est la fusion de plusieurs schémas en étoile qui utilisent des
dimensions communes. Cette configuration est réservée à des entreprises de grande taille et
de grand potentiel d’organisation.
Figure 13: schéma en constellation
Au niveau de notre projet, nous avons adopté le modèle en étoile qui offre les avantages
suivants :
 Le traitement des requêtes est plus rapide.
 La performance, vu qu’il présente moins de jointures que sur un modèle en flocon.
II.9 Conclusion
La démarche suivie au cours de ce chapitre était de présenter les concepts clé de l’informatique
décisionnelle. A partir de l’étude des besoins et des connaissances théoriques que nous avons
évoquées dans les chapitres précédents, la conception et la construction de l’entrepôt des
données peut alors commencer. Cette construction fera l’objet de la partie suivante.
29
Deuxième partie: Aspect empirique
« Après avoir étudié le contexte général du projet nous présentons dans cette
partie la conception de la solution décisionnelle et sa mise en place. »
CHAPITRE III MODELISATION MULTIDIMENSIONNELLE
30
Chapitre III : Modélisation
dimensionnelle
CHAPITRE III MODELISATION MULTIDIMENSIONNELLE
31
III.1 Introduction :
Après avoir bien défini les besoins de la SOTUVER et les concepts de base du décisionnel,
nous exposerons le cœur de notre travail qui consiste dans la conception de l’entrepôt de
données tout en suivant la démarche de KIMBALL.
Figure 14: définition de l'architecture technique
III.2 Définition de l’architecture de la solution décisionnelle
Tout d’abord les données sont extraites depuis les bases de production. Ces dernières sont
transformées, homogénéisées et chargées dans l’ODS.
L’ODS utilise une logique de « suppression /insertion » qui consiste de vider le contenu des
tables de l’ODS et de les recharger à chaque exécution.
Dans une seconde étape, les données contenues dans l’ODS sont acheminées au datamart avec
une logique « d’insertion / mise à jour » : si l’ODS contient de nouvelles données elles seront
insérées dans le datamart sinon (si elles existent déjà) elles seront mises à jour. Une fois notre
datamart alimenté avec les tables des faits et des dimensions avec les relations nécessaires, on
commence par créer nos rapports.
CHAPITRE III MODELISATION MULTIDIMENSIONNELLE
32
Cette figure nous montre le rôle de médiateur que joue l’ODS afin de simplifier le chargement
des données.
Pour mieux cerner, le chargement de données depuis la base de production vers l’ODS nous
allons présenter le diagramme d’activité de la structure générale d’un package ODS dans la
figure suivante :
Figure 15: acheminement du flux de données vers l'entrepôt de données
ETL
CHAPITRE III MODELISATION MULTIDIMENSIONNELLE
33
Figure 16: diagramme d'activité de flux de données ODS
Les fichiers de rejet seront vidés ou réinitialisés : rappelons que dans un effort de synthèse, les
lignes de données avec des dysfonctionnements seront inscrites dans un fichier de rejet.
La deuxième étape consiste à remettre à zéro (vider) la table de l’entité concernée vue que
l’ODS suit une logique de « suppression/insertion ».
Après cela, les données de la base de production seront analysées traitées puis introduites dans
la base de l’ODS tout en générant un nouveau fichier de rejet contenant les lignes qui ne
vérifient pas le test d’intégrité des valeurs nulles ou erronées.
L’étape suivante consiste à compresser le fichier de rejet obtenu à l’aide du programme Winrar.
L’exécution de la partie flux de données est la tâche qui a le plus d’influence sur la structure
des données.
CHAPITRE III MODELISATION MULTIDIMENSIONNELLE
34
Nous allons, de ce fait, présenter un exemple de traitement de la dimension du flux de données
contenu dans l’élaboration de la dimension Article :
Figure 17: Flux de données relatives à la table ARTICLE contenue dans l’ODS
CHAPITRE III MODELISATION MULTIDIMENSIONNELLE
35
III.3 Alimentation de l’entrepôt de données :
Figure 18: Flux de données de la dimension ARTICLE.
La figure ci-dessus présente la tâche de flux de données afin d’alimenter la dimension
ARTICLE, un test de la clé métier est effectué pour décider de l’ajout ou bien de la mise à jour
de la table dans le datamart.
Clé métier existante Clé métier non existante
Flux de contrôle
CHAPITRE III MODELISATION MULTIDIMENSIONNELLE
36
Cas d’une table de fait :
La procédure de chargement de table de fait au niveau du datamart est différente de celle des
dimensions.
La table de fait contiendra les informations de la table ODS avec les relations des tables
dimensions.
Ceci peut être décrit dans la figure ci-dessous :
Figure 19: flux de données de la table de fait
Recherche avec correspondance
Flux de données «FactVente»
Recherche sans correspondance
CHAPITRE III MODELISATION MULTIDIMENSIONNELLE
37
III.4 Modèle multidimensionnel du datamart « vente »
La figure ci-dessous représente le modèle physique du datamart ventes avec les différentes
dimensions et une table de fait « factVente ».
Figure 20: modèle en étoile du datamart vente
CHAPITRE III MODELISATION MULTIDIMENSIONNELLE
38
III.4.1 Dimensions recueillies :
Dimension CLIENT :
Le client est un élément important dans l’analyse des ventes. Il est important de comprendre le
comportement de nos clients au fil du temps. Il est intéressant de suivre la loi 20/80 afin de
comprendre si plus de 80% du chiffre d’affaires de l’entreprise provient de plus 20% des clients
ou pas.
Les détails de la dimension DIM_CLIENT sont :
Attributs Description
ID_Client Clé de substitution (Surrogate Key) de la dimension Client
CODE_CLIENT Code unique pour chaque client
CLIENT Nom de client
TYPE_CLIENT Type de client
DEVISE L’unité monétaire de paiement pour chaque client
BANQUE_CLIENT La banque du client
METHODE_PAIEMENT La méthode de paiement : par chèque (CH), espèces (ES)
LIMITE_CREDIT Limite de crédit pour chaque client
GOUVERNORAT Gouvernorat de chaque pays du client
TELEPHONE Téléphone du client
VENTE Nature de Vente : « LOCAL, EXPORT »
MARCHE Nature du marché : ‘AFRICAIN’, ‘ EUROPEEN’
SOLDECLT Le solde du client
CLASSE Classement des clients par secteur d’activité : « Agroalimentaire »
DOMAINE Le nom de nos sociétés
ADRESSE Adresse du client
Tableau 2: Tableau pour la description de la dimension CLIENT
CHAPITRE III MODELISATION MULTIDIMENSIONNELLE
39
Dimension ARTICLE :
Représente les articles que l’entreprise met en vente.
Il est important de comprendre quels sont les produits les plus vendus et de les situer dans le
temps, selon leur cycle de vie.
Les détails de la dimension DIM_ARTICLE sont :
Attributs Description
ID_Article clé de substitution de la dimension ARTICLE
CODE_ARTICLE Clé candidate pour chaque article
DESIGNATION La désignation de chaque article
UNITE_DE_MESURE Unité de mesure des articles exemple par pièce
TEINTE Teinte (BLANC ; AG ; VERT ; M.BLANC)
CLASSE ABC Classement ABC : diviser les items en trois catégories (A, B et C)
POIDS_NET Poids net des items
PRIX_SOTUVER Prix de vente de chaque article
DATE_CREATION Date de création des articles
CATEGORIE Catégorie article (produit fini, produit semi fini)
LIGNE_PRODUIT Ligne de produit : bouteillerie, pots, flacons, capsules…
GROUPE_PRODUIT Groupe de produit : boissons gazeuses, bouteille d’huile, bouteille
eaux minerales
DATE_INSERTION Date d’insertion dans l’entrepôt de données
STATUT Statut article (Actif, Non Actif, Matiere Première)
DOMAINE Le nom de nos différentes sociétés
Tableau 3: Tableau pour la description de la dimension ARTICLE
CHAPITRE III MODELISATION MULTIDIMENSIONNELLE
40
Dimension DIM_REGION :
Il est important de comprendre comment se comportent nos ventes dans nos différents
marchés (ou régions). Il est intéressant aussi de savoir dans quelle région il faut investir
le plus.
Les détails de la dimension Région :
Attributs Description
ID_Region clé de substitution de la dimension REGION
ABV_PAYS Abréviation des pays
PAYS Le nom des pays
DOMAINE Le nom de nos sociétés
Tableau 4: Tableau pour la description de la dimension REGION
Dimension DOMAINE :
Le groupe « SOTUVER » est composé de deux sociétés qui représentent le nom de
domaine dans notre cas :
 la société « SOTUVER S.A » a pour objet la fabrication et la commercialisation
en Tunisie et à l’étranger de tous les articles en verre ainsi que les produits
connexe ou annexe à l’industrie de verre.
 Société « VETRO MEDITERRANEO » SARL est une société de commerce
international crée en décembre 2014 a pour objet la commercialisation à l’export
des articles de verre creux.
Le fournisseur unique de «VETRO MEDITERRANEO» est «SOTUVER S.A».
Tableau 5: Tableau pour la description de la dimension DOMAINE
Attributs Description
ID_Domaine clé de substitution de la dimension DOMAINE
NOMDOMAINE Nom de domaine : SOTUVER, VETRO MEDITERRANEO
DOMAINE Abréviation du domaine : SOTUVER, NEGOCE
TYPEDOMAINE Le type de domaine : actif ou non actif
CHAPITRE III MODELISATION MULTIDIMENSIONNELLE
41
III.4.2 Hiérarchie :
« Les hiérarchies classent les données en structures d’arborescence pour faciliter l’exploration
au niveau du détail.»
Les hiérarchies relatives à notre modèle multidimensionnel de vente sont :
Dimensions Hiérarchies
Client
CLASSECLIENT
VENTEMARCHE
ARTICLE
LIGNE_PRODUITGROUPE_PRODUITDESIGNATION
CATEGORIELIGNE_PRODUIT
TEMPS
AnneeNomTrimestreNom
AnneeNomMoisNomDate
Tableau 6: les hiérarchies de chaque dimension
III.5 Conclusion
Dans le présent chapitre nous avons pu déterminer l’architecture technique générale de notre
solution. Nous avons donc tout au long du chapitre détaillé la méthodologie qu’on a suivie pour
mettre en place l’ODS et le datamart de vente.
Nous allons à présent entamer la phase de réalisation qui mettra en pratique sur le terrain la
méthodologie qu’on a suivie.
CHAPITRE IV REALISATION DE LA SOLUTION
42
Chapitre IV : Réalisation de
la solution décisionnelle
CHAPITRE IV REALISATION DE LA SOLUTION
43
IV.1 Introduction
Nous avons pu assimiler lors des chapitres antérieurs les besoins de notre projet en termes de
besoins, de ressources et de méthodologie.
Nous entamons maintenant la phase de réalisation qui est décrite dans le cycle de vie
décisionnel.
Figure 21: Phase de réalisation dans le cycle de vie dimensionnel.
Comme le montre la figure, il sera question à ce niveau de sélectionner les outils à utiliser, de
traiter la conception et développement de la zone de préparation des données et de finir par le
développement de l’application utilisateur ainsi que le déploiement.
IV.2 Choix technologiques
Microsoft est un acteur majeur dans le domaine décisionnel qui ne cesse d’évoluer et d’élargir
sa gamme de produit de manière à offrir l’un des produits les plus complets du marché
décisionnel. Il est parmi les outils BI les mieux classés selon le quadrant de Gartner présenté
ci-dessous.
CHAPITRE IV REALISATION DE LA SOLUTION
44
Figure 22: classement des outils BI [10]
Le choix des outils Microsoft BI se justifie par le grand nombre de fonctionnalités offertes par
ces outils pour la réalisation et la mise en place d’une solution complète et par l’adéquation de
ce choix avec la politique de la SOTUVER qui utilise les produits Microsoft pour la réalisation
de ses projets informatiques.
IV.3 Composants BI
Les technologies Microsoft utilisées pour la réalisation de notre solution décisionnelle sont les
suivantes :
Windows server 2008 R2 Entreprise Edition
Figure 23: caractéristiques de la machine virtuelle
CHAPITRE IV REALISATION DE LA SOLUTION
45
Windows Server 2008 R2 s'appuie sur la fondation primée de Windows Server 2008,
développe la technologie existante et ajoute de nouvelles fonctionnalités pour permettre aux
professionnels de l'informatique d'accroître la fiabilité et la flexibilité de leurs
infrastructures de serveurs.
SQL Server 2012 R2 :
Il fournit les services suivants :
-un moteur de base de données SQL Server Management Studio 2012.
-SQL Server Integration Services (SSIS) est un composant de Microsoft SQL Server utilisé
comme outil ETL.
« Integration Services » inclut un ensemble riche de tâches et de transformations intégrées,
des outils pour construire des packages, et le service Integration Services permettant
d'exécuter et de gérer des packages.
SSIS est utilisé pour extraire des données d’une ou plusieurs sources des données afin de
transformer ces données selon un format exploitable par les outils d’analyse et de les
consolider en une seule base de donnée, conservée dans le Datawarehouse.
Microsoft Power BI :
Power BI est une suite d’outils d’analyse commerciale offrant des insights dans l’ensemble
de l’organisation. Power BI est utilisé dans notre projet comme outil de reporting. Le service
Power BI a une version gratuite et une version Pro.
En effet, Power BI se compose d’une application de bureau Windows appelée Power BI
Desktop, d’un service SaaS (Software as a Service) en ligne appelé service Power BI, ainsi
que d’applications Power BI mobiles disponible sur téléphones et tablettes Windows mais
aussi sur les appareils iOS et Android.
CHAPITRE IV REALISATION DE LA SOLUTION
46
Figure 24: les composants de Microsoft power BI
Power BI Desktop est un outil de création d’applications web hybride de données et
de rapports riches en fonctionnalités. La combinaison des données provenant de
plusieurs bases de données, fichiers et services web à l’aide d’outils visuels nous
permettent de comprendre et de corriger automatiquement la qualité des données et
les problèmes de mise en forme. Avec plus de 20 éléments visuels intégrés et un
ensemble riche de visualisations personnalisées, nous pouvons créer d’incroyables
rapports.
L’utilisation du service Power BI permet de publier des rapports en toute sécurité à
l’organisation et configurer une actualisation automatique des données afin que tout
le monde dispose des informations les plus récentes. [13]
A l’aide de l’application mobile Power BI pour Windows, iOS et Android, on
obtient une vue globale de nos données d’entreprise quand on est en déplacement.
Power BI peut unifier toutes les données de l’organisation, qu’elles se trouvent dans
le cloud ou qu’elles soient stockées localement. Les passerelles Power BI
permettent aux utilisateurs de connecter des bases de données SQL Server, des
modèles Analysis Services et de nombreuses sources de données. Bénéficiez d’une
scalabilité à l’échelle de l’entreprise, avec une gouvernance et une sécurité intégrées.
CHAPITRE IV REALISATION DE LA SOLUTION
47
Une passerelle est un logiciel qui facilite l’accès aux données résidant sur un réseau
local privé en vue de leur utilisation ultérieure dans un service cloud tel que Power
BI. [14]
Nous avons choisi d’utiliser ces outils BI car il offre différentes fonctionnalités
comme l’indique le tableau suivant :
IV.4 Conception et développement de la zone de préparation de
données
Dans cette section, on va présenter la solution ODS et datamart proposées.
IV.4.1 configuration de la source de données
En vue d’utiliser un ODS, une base de données doit être prévue à ce fait. Celle-ci doit
être alors suppléée par la création des tables.
Rôle Nom de l’outil Fonctionnalités
Alimentation et stockage
SQL Server Integration
Service (SSIS)
-Chargement de toute
source de données.
-alimentation des datamarts
métiers.
Reporting
Microsoft power BI
desktop
-connexion aux différentes
sources de données avec
une vue des tables et des
relations.
-utilisation du langage DAX
pour créer des mesures.
-création des rapports
interactifs.
Pont entre les données
locales et les données en
cloud
Gateway on premises
-configurer une
actualisation automatique
des données.
Administration
Service power BI/
Power BI Mobile
-publier des rapports en
toute sécurité.
-accès aux différents
rapports.
-connexion via un email
professionnel.
Tableau 7 : les fonctionnalités des outils sélectionnés
CHAPITRE IV REALISATION DE LA SOLUTION
48
Pour nos besoins, nous avons prévus d’utiliser une base de données nommée SOTUVER
ODS qui contiendra les tables article, client...
La deuxième composante à préparer est la connexion à la source de données. L’ajout de
cette connexion se fait par l’ajout d’une connexion ODBC « MFGPR » via les outils
d’administration. Enfin, la dernière composante est la connexion à la source « MFGPR »
via le gestionnaire de connexion dans SQL Server Integration Services.
Figure 25: Ajout de la source de données MFGPR
CHAPITRE IV REALISATION DE LA SOLUTION
49
IV.4.2 Alimentation de l’ODS
Après la phase de préparation, on doit configurer les trois sources de données en les ajoutant
dans le gestionnaire de connexion comme sources de données (voir la figure suivante).
L’ETL a pour objectif d’assurer l’acheminement des données des systèmes sources
jusqu’à l’entrepôt de données et/ ou datamart en passant par différentes phase de
nettoyage et transformations. Pour cela on a commencé par créer nos packages SSIS
dans le but d’alimenter l’ODS.
IV.4.2.1 flux de contrôle
Chaque package traite les informations relatives à une entité bien particulière telles
que client, article… malgré les spécificités de chaque entité, le raisonnement pour
chacune d’elle est identique comme le montre la figure suivante :
Figure 26 :Configuration de la connexion à la base de donnée ODS «SOTUVER_OD »
CHAPITRE IV REALISATION DE LA SOLUTION
50
Figure 27 le flux de contrôle pour alimentation de la table ARTICLE
Un conteneur de séquence qui contient les tâches suivantes:
 Une tâche de système de fichiers SUPPRIMER LES FICHIERS DE REJET : qui va
vider le dossier de rejet de son contenu.
 Une tâche de requête SQL TRUNCATE : elle prend la connexion ODS et exécute
l’instruction « truncate table article » qui permet de vider tout le contenu de la table.
 Un flux de données qui traitera les informations relatives à la table article.
 Une tâche d’exécution de processus COMPRESSION DU DOSSIER REJET : qui
permet de solliciter le programme WINRAR pour compresser le dossier de rejet.
IV.4.2.2 Tâche de flux de données
Dans la partie précédente, nous avons explicités les étapes qu’on a passé par afin
d’alimenter une table ODS.
La tâche qui est responsable des transformations de données n’est autre que la tâche
flux de données.
Nous allons maintenant montrer toute la puissance de processus d’ETL de SSIS en
décortiquant la tâche flux de données ARTICLE (de la figure).
CHAPITRE IV REALISATION DE LA SOLUTION
51
Figure 28 flux de données de la tâche ARTICLE
La figure ci-dessus met en valeur les transformations effectuées :
La première transformation que l’on a appliquée est la vérification des contraintes
d’intégrité pour éliminer les valeurs non valables (encadré en jaune).
En passant par le pipeline « Fail », des données supplémentaires qui décrivent les erreurs
seront ajoutées à celles-ci. Le tout sera inscrit dans le fichier de rejet (encadré en rouge).
Les transformations de jointures de fusion (en bleu) fournissent une sortie générée par la
réunion, à l'aide d'une jointure, de deux ensembles de données triés.
IV.4.3 Alimentation du datamart vente
Après l’alimentation des données dans la base ODS, nous avons chargé les tables
dimensions avant la table de fait afin de respecter les contraintes d’intégrité lors du
chargement des clés étrangères dans la table de fait.
La figure ci-dessous illustre l’acheminement du flux de données depuis la table ODS
ARTICLE vers la dimension DIM_ARTICLE.
CHAPITRE IV REALISATION DE LA SOLUTION
52
Figure 29: alimentation de la dimension DIM_ARTICLE
Le même principe de chargement sera appliqué pour les dimensions « DIM_CLIENT »
« DIM_REGION » et « DIM_DOMAINE ». La dimension Temps est une dimension
incontournable dans un datamart. Nous avons utilisé l’assistant de création de
dimension dans SSAS pour générer la dimension Temps.
CHAPITRE IV REALISATION DE LA SOLUTION
53
Au final, nous avons procédé au chargement de la table de fait en appliquant les
transformations nécessaires pour l’alimenter.
La figure ci-dessous détaille les opérations appliquées dans le flux de données pour
aboutir à l’alimentation de la table de fait.
Figure 30: alimentation de la table de fait "FactVente"
Nouvelle ligne
CHAPITRE IV REALISATION DE LA SOLUTION
54
IV.5 Elaboration des rapports :
Une fois que nous avons terminé la phase de préparation et de chargement des données, nous
pouvons entamer l’étape de connexion à notre source du datamart vente afin de charger les
tables dimension dans Power BI Desktop.
Figure 31: interface de connexion aux différentes sources de données
Dans notre cas, nous avons établi la connexion à la source SQL SERVER en chargeant la
table de fait et les dimensions nécessaires à notre analyse.
Ensuite nous avons utilisé le langage DAX pour créer de nouvelles mesures.
DAX (Data Analysis Expressions) c'est le langage de formule utilisé dans Power BI, se trouve
également dans d'autres offres de Microsoft, telles que Power Pivot et SSAS.
DAX est une collection de fonctions, d’opérateurs et de constantes qui peuvent être utilisés dans
une formule, ou une expression, pour calculer et retourner une ou plusieurs valeurs. En termes
simples, DAX nous aide à créer des informations à partir des données déjà présentes dans le
modèle. [15]
Nous avons utilisé les fonctions de ce langage pour générer de nouvelles mesures du datamart
Vente. [16]
CHAPITRE IV REALISATION DE LA SOLUTION
55
Ci-dessous quelques exemples d’expressions DAX utilisés pour la création des mesures.
Après avoir ajouté ces formules dans le modèle de données sur Power BI Desktop, nous allons
présenter quelques rapports interactifs pour le suivi du processus de vente.
Mesures Formules DAX
CA HT de
l’annee(N)
sum(FactVente[CA HT])
CA HT de
l’annee(N-1)
CALCULATE([CA HT de l'annee (N)];
SAMEPERIODLASTYEAR(DimTemps[Date]))
ECART CA HT
ENTRE ANNEE
(N) ET (N-1)
[CA HT de l'annee (N)]-[CA HT de l'annee (N-1)]
% CA HT FactVente[CA HT de l'annee (N)]/SUMX(all(FactVente);[CA HT de l'annee (N)])
top Vente par
client
var
rankingDimesion=VALUES(DIM_CLIENT[CLIENT])
var
rankingSelect=[selectRang]
return
CALCULATE([CA HT de l'annee (N)];
FILTER(rankingDimesion;RANKX(ALL(DIM_CLIENT[CLIENT]);
[CA HT de l'annee (N)];;DESC)<=rankingSelect))
Tableau 8: Expressions DAX pour le calcul des mesures
CHAPITRE IV REALISATION DE LA SOLUTION
56
Le rapport de la figure 30 présente le suivi global des ventes pendant une période bien
déterminée. Il s’agit de suivre l’état réel du CA HT par désignation d’article, par groupe de
produit et par classe client. A gauche, se trouve le filtre ligne de produit qui permet de filtrer
toute la page selon notre choix. Toutes les informations des pages du rapport sont filtrées par
date et par domaine.
Figure 32: Suivi global du chiffre d’affaire hors taxe
CHAPITRE IV REALISATION DE LA SOLUTION
57
Le rapport de la figure 31 indique la variation du CA HT entre la période de l’année (N)
et (N-1).
Les informations du rapport sont filtrées par type de marches et ligne de produits.
Le tableau présente l’évolution journalière du CA HT de l’année (N) et (N-1) et l’écart entre
ces années.
Figure 33: CA HT entre la période de l'année (N) et (N-1)
CHAPITRE IV REALISATION DE LA SOLUTION
58
Le rapport de la figure 32 permet de suivre les tops N des clients locaux et étrangers et des
articles vendus en local et à l’export. Le CA HT est filtré par année, trimestre et domaine.
Figure 34: Top N des clients et des articles
CHAPITRE IV REALISATION DE LA SOLUTION
59
Le rapport de la figure 33 décrit le CA HT mensuel par désignation article et par client et par
type de vente (local/export) et type de marché. Il présente aussi le CA HT moyen journalier.
Figure 35: CA HT mensuel
CHAPITRE IV REALISATION DE LA SOLUTION
60
Le rapport de la figure 34 montre le CA HT des 20 % des clients et son pourcentage. On
voudrait savoir le potentiel de chaque pays et si les 20% des clients représentent 80 % du chiffre
d’affaires dans différents pays.
Figure 36: Classement des clients selon la loi 20/80
IV.6 Déploiement
Une fois les rapports créer dans Power BI desktop, nous pouvant ensuite passer à la phase de
publication des pages du rapport sur le service de Power BI et sur l’application mobile de Power
BI.
Les dirigeants de l’entreprise auront la possibilité de consulter les pages du rapport via leur
e-mail professionnel et leur mot de passe.
CHAPITRE IV REALISATION DE LA SOLUTION
61
Figure 37: déploiement des page du rapport « Reporting » dans le cloud
Figure 38: passerelle de données
L’actualisation des données du rapport se fait grâce à la passerelle de donnée qui est installé
localement sur notre machine et configurer avec un jeu de données générer automatiquement
lors de la publication des rapports sur le service de power BI.
CHAPITRE IV REALISATION DE LA SOLUTION
62
Figure 39: planification de l'actualisation du jeu de données « Reporting »
Le rafraichissement de données du rapport se fait automatiquement tous les jours le
soir.
IV.7 Conclusion
Au niveau de cette partie, nous avons présenté toutes les étapes de réalisation du projet en
commençant par l’étape l’installation des outils BI jusqu’à la publication des rapports.
CHAPITRE IV REALISATION DE LA SOLUTION
63
Conclusion générale
L’objectif de notre projet de fin d’études était de mettre en place une solution décisionnelle
pour la société « SOTUVER » se rapportant à l’activité commerciale.
Au cours de notre projet, nous avons suivi le cycle de vie du projet proposé par Ralph Kimball
comme méthodologie.
Pour mettre en œuvre ce projet, il était incontournable tout d’abord d’étudier l’existant et de
collecter les besoins.
Par la suite, nous avons créé le datamart vente alimentés via l’ETL SSIS.
La phase finale était de créer des rapports et de les publier sur le service Power BI.
Sur le plan professionnel, le projet a été d’une très grande utilité. Il m’a permis de raffiner les
compétences en matière BI et les méthodologies de travail acquises durant mon parcours de
formation. Ainsi la manipulation des outils de Microsoft BI m’ont permis une maîtrise de ces
technologies permettant un accès rapide et convivial et un affichage clair de rapport interactif.
Sur le plan humain, ce stage nous a offert la possibilité d’améliorer nos capacités d’adaptation,
de communication et de collaboration avec l’environnement professionnel.
CHAPITRE IV REALISATION DE LA SOLUTION
64
Bibliographies et webographies
[1] présentation de la SOTUVER. http://www.sotuver.com.tn
[2] Enterprise Resource Planning. https://fr.wikipedia.org
[3] Ralph Kimball and Margy Ross,The Data Warehouse Toolkit: The Definitive Guide to
Dimensional Modeling, 2013.
[4] INFORMATICA. Des données de qualité : Exploitez le capital de votre organisation. Un
livre blanc de JEMM research, 2008.
[5] Ikram, Cours Knowledge management, 2016.
[6]DRISSI M. La prise de décision au sein de l’entreprise ,2008.
[7]Définition d’un « Operational data store », avril 2017. https://fr.wikipedia.org
[8]INMON W.H. Building the Data Warehouse, 2002
[9] Emmanuel Ferragu, Modélisation des systèmes d'information décisionnels, 2013
[10]Liz Vitt, livre blanc : Choisir une expérience de modélisation tabulaire ou
multidimensionnelle dans SQL Server 2012 Analysis Services, mai 2012
[11] Gartner magic quadrant for business intelligence, février 2017
[12]Microsoft Windows Server 2008 R2, https://www.microsoft.com
[13] présentation de Power BI, mai 2017, https://powerbi.microsoft.com/fr-fr/
[14] les fonctionnalités de Power BI, https://powerbi.microsoft.com/fr-
fr/documentation/powerbi-learning-0-0-what-is-power-bi/
[15] définition du langage DAX, https://powerbi.microsoft.com/en-
us/documentation/powerbi-desktop-quickstart-learn-dax-basics/
[16] les fonctions DAX, https://www.youtube.com/channel/UCJ7UhloHSA4wAqPzyi6TOkw

Rapport de stage: mastère ISIC (Business Intelligence)

  • 1.
    Année universitaire : 2017-2018 Ministère de l’Enseignement Supérieur et de la Recherche Scientifique Université de Carthage Faculté des Sciences Economiques et de Gestion de Nabeul Rapport de stage Présenté en vue d'obtenir le diplôme en MASTERE PROFESSIONNEL SPECIALITE : INGENIERIE DES SYSTEMES D’INFORMATION ET DES CONNAISSANCES Elaboré par : Ines Ben Kahla Mise en place d’une solution décisionnelle pour les ventes du verre creux Réalisé au sein de La Société Tunisienne de Verreries SOTUVER Encadré par Encadrant(s) universitaire(s) Encadrant(s) professionnel(s) Saoussen Bel Hadj Kacem Moufida Sassi Helmi Ben Khemais
  • 2.
    ii Dédicaces Du profond demon cœur, je dédie ce travail à, Mes chers parents Que nulle dédicace ne puisse exprimer mes sincères sentiments, pour leur patience illimitée et leurs sacrifices. Je vous remercie pour tout le soutien et l’amour que vous me portez depuis mon enfance. Que ce modeste travail soit l’exaucement de vos vœux. Puisse Dieu, le Très Haut, vous accorder santé, bonheur et longue vie. Mon frère, ma sœur Merci pour votre amour et vos encouragements qui m’ont poussé à passer de l’avant. Mes amis et mes collègues Pour une sincérité si merveilleuse et en leur souhaitant tout le succès.
  • 3.
    iii Remerciements C’est avec plaisirque je réserve ces quelques lignes en signe de gratitude et de profonde reconnaissance à tous ceux qui, de près ou de loin, ont contribué à l’aboutissement de ce travail. Je remercie très vivement Monsieur Atef Ben Othman de m’avoir accueilli au sein de la SOTUVER. Je tiens à remercier mes encadrants, Madame Saoussen Bel Hadj Kacem, Madame Moufida Sassi et Monsieur Helmi Ben Khemais pour leurs disponibilités, leurs critiques constructives et leurs conseils judicieux qui m’ont encouragé et ont contribué à ma formation au cours de ce projet. Enfin, je saisis cette occasion pour remercier les membres du jury tout en espérant qu’ils trouvent dans ce rapport les qualités de clarté et de motivation qu’ils attendent.
  • 4.
    iv Table des matières Introductiongénérale.................................................................................................................. 1 Première partie : Aspect théorique....................................................................... 3 Chapitre I : Contexte du projet........................................................................................... 4 I.1 Introduction........................................................................................................................... 5 I.2. Présentation de l’organisme d’accueil ........................................................................... 5 I.2.1. Secteur d’activité........................................................................................................... 5 I.2.2. Historique de la « SOTUVER ».................................................................................... 6 I.2.3. Les produits de « SOTUVER »..................................................................................... 6 I.2.4. Organigramme d’accueil ............................................................................................... 7 I.3. Périmètre du projet............................................................................................................... 8 I.3.1 Système actuel................................................................................................................ 8 I.3.2 Problématique................................................................................................................. 9 I.3.3 Contexte du projet et objectifs ..................................................................................... 10 I.4 Planification du projet......................................................................................................... 10 I.4.1 Cycle de vie du projet................................................................................................... 10 I.4.2 Découpage du projet..................................................................................................... 12 I.5 Spécifications des besoins................................................................................................... 15 I.5.1 Besoins fonctionnels .................................................................................................... 15 I.5.2 Besoins non fonctionnels ............................................................................................. 16 I.6 Conclusion .......................................................................................................................... 16 Chapitre II: Etat de l’art..................................................................................................... 17 II.1 Introduction ....................................................................................................................... 18 II.2 Contexte et définition de l’informatique décisionnelle ..................................................... 18 II.3 Le processus décisionnel ................................................................................................... 19 II.3.1 Donnée ........................................................................................................................ 19 II.3.2 Information ................................................................................................................. 19 II.3.3 Connaissances :........................................................................................................... 19 II.3.4 Décision ...................................................................................................................... 20 II.4 Objectifs de l’informatique décisionnelle.......................................................................... 20 II.5 Concepts clés de l’approche multidimensionnelle ............................................................ 21 II.5.1 Architecture d’un système décisionnel ....................................................................... 21 II.5.2 Les étapes de la chaine décisionnelle.......................................................................... 21 II.5.2.1 La collecte de données ......................................................................................... 21
  • 5.
    v II.5.2.2 L’extraction, latransformation et le chargement ................................................. 22 II.5.2.3 phase de restitution :............................................................................................. 24 II.6 Le Système Opérationnel Vs Le Système Décisionnel : ................................................... 24 II.7 Modélisation multidimensionnelle .................................................................................... 26 II.7.1 Concepts de bases ....................................................................................................... 26 II.7.1.1 Table des Faits...................................................................................................... 26 II.7.1.3 Table de Dimension ............................................................................................. 26 II.8 Les schémas dimensionnels :............................................................................................. 26 II.8.1 Schéma en étoile ......................................................................................................... 27 II.8.2 Schéma en flocon de neige : ....................................................................................... 27 II.8.3 Schéma en constellation :............................................................................................ 28 II.9 Conclusion......................................................................................................................... 28 Deuxième partie: Aspect empirique ................................................................... 29 Chapitre III : Modélisation dimensionnelle.................................................................. 30 III.1 Introduction :.................................................................................................................... 31 III.2 Définition de l’architecture de la solution décisionnelle.................................................. 31 III.3 Alimentation de l’entrepôt de données : .......................................................................... 35 III.4 Modèle multidimensionnel du datamart « vente »........................................................... 37 III.4.1 Dimensions recueillies :............................................................................................. 38 III.4.2 Hiérarchie : ................................................................................................................ 41 III.5 Conclusion........................................................................................................................ 41 Chapitre IV : Réalisation de la solution décisionnelle............................................... 42 IV.1 Introduction...................................................................................................................... 43 IV.2 Choix technologiques....................................................................................................... 43 IV.3 Composants BI................................................................................................................. 44 IV.4 Conception et développement de la zone de préparation de données.............................. 47 IV.4.1 configuration de la source de données ...................................................................... 47 IV.4.2 Alimentation de l’ODS.............................................................................................. 49 IV.4.2.1 flux de contrôle................................................................................................... 49 IV.4.2.2 Tâche de flux de données.................................................................................... 50 IV.4.3 Alimentation du datamart vente ................................................................................ 51 IV.5 Elaboration des rapports : ................................................................................................ 54 IV.6 Déploiement..................................................................................................................... 60 IV.7 Conclusion ....................................................................................................................... 62 Conclusion générale ................................................................................................................. 63
  • 6.
    vi Table des figures Figure1: logo de la SOCIETE TUNISIENNE DE VERRERIE ............................................... 5 Figure 2: organigramme de « SOTUVER »............................................................................... 7 Figure 3 les menus de l'ERP QAD............................................................................................. 8 Figure 4: cycle de vie d’un projet décisionnel [3].................................................................... 11 Figure 5: planning des tâches................................................................................................... 13 Figure 6: diagramme de Gantt pour l'avancement du projet .................................................... 14 Figure 7: phase de spécifications des besoins .......................................................................... 15 Figure 8: le processus d’un système décisionnel ..................................................................... 19 Figure 9: Architecture du système décisionnel ........................................................................ 21 Figure 10: vision orientée sujet d'un datawarehouse................................................................ 23 Figure 11: schéma en étoile...................................................................................................... 27 Figure 12: schéma en flocon de neige...................................................................................... 27 Figure 13: schéma en constellation .......................................................................................... 28 Figure 14: définition de l'architecture technique...................................................................... 31 Figure 15: acheminement du flux de données vers l'entrepôt de données ............................... 32 Figure 16: diagramme d'activité de flux de données ODS....................................................... 33 Figure 17: Flux de données relatives à la table ARTICLE contenue dans l’ODS................... 34 Figure 18: Flux de données de la dimension ARTICLE.......................................................... 35 Figure 19: flux de données de la table de fait .......................................................................... 36 Figure 20: modèle en étoile du datamart vente ........................................................................ 37 Figure 21: Phase de réalisation dans le cycle de vie dimensionnel.......................................... 43 Figure 22: classement des outils BI [9].................................................................................... 44 Figure 23: caractéristiques de la machine virtuelle.................................................................. 44 Figure 24: les composants de Microsoft power BI .................................................................. 46 Figure 25: Ajout de la source de données MFGPR.................................................................. 48 Figure 26 :Configuration de la connexion à la base de donnée ODS «SOTUVER_OD » ...... 49 Figure 27 le flux de contrôle pour alimentation de la table ARTICLE.................................... 50
  • 7.
    vii Figure 28 fluxde données de la tâche ARTICLE .................................................................... 51 Figure 29: alimentation de la dimension DIM_ARTICLE ...................................................... 52 Figure 30: alimentation de la table de fait "FactVente" ........................................................... 53 Figure 31: interface de connexion aux différentes sources de données ................................... 54 Figure 32: Suivi global du chiffre d’affaire hors taxe.............................................................. 56 Figure 33: CA HT entre la période de l'année (N) et (N-1) .................................................... 57 Figure 34: Top N des clients et des articles.............................................................................. 58 Figure 35: CA HT mensuel ...................................................................................................... 59 Figure 36: Classement des clients selon la loi 20/80 ............................................................... 60 Figure 37: déploiement des page du rapport « Reporting » dans le cloud............................... 61 Figure 38: passerelle de données.............................................................................................. 61 Figure 39: planification de l'actualisation du jeu de données « Reporting »............................ 62
  • 8.
    viii Liste des tableaux Tableau1: Tableau comparatif entre le système opérationnel et le système décisionnel ........ 25 Tableau 2: Tableau pour la description de la dimension CLIENT........................................... 38 Tableau 3: Tableau pour la description de la dimension ARTICLE........................................ 39 Tableau 4: Tableau pour la description de la dimension REGION.......................................... 40 Tableau 5: Tableau pour la description de la dimension DOMAINE...................................... 40 Tableau 6: les hiérarchies de chaque dimension ...................................................................... 41 Tableau 7 : les fonctionnalités des outils sélectionnés............................................................. 47 Tableau 8: Expressions DAX pour le calcul des mesures........................................................ 55
  • 9.
    ix Liste des abréviations BIBusiness Intelligence SOTUVER Société Tunisienne de Verrerie SI Systèmes d’Information ERP Enterprise Resource Planning ODS Operational Data Store DW Data Warehouse ETL Extract, Transform and Load SIO Système d’Information Opérationnel SID Système d’Information Décisionnel DAX Data Analysis Expressions CA HT Chiffre d’Affaire Hors Taxe
  • 10.
    Introduction générale 1 Introduction générale Lesystème d’information opérationnel (SIO) a pour objectif premier de supporter la réalisation des activités d’un ensemble de processus métier. La complexité et le rythme des affaires dans le monde d’aujourd’hui exigent que nous ayons un accès simple, rapide et profond à notre capital informationnel. En effet, les dirigeants des entreprises doivent faire face à des questions inattendues, et les réponses ne peuvent être élaborées qu’en combinant des données en provenance de plusieurs sources internes ou externes à l’entreprise pour comprendre la situation et adopter des actions appropriées. L’entreprise doit constamment chercher à développer, élargir, spécialiser, adapter ses lignes de produits à ses marchés et à des marchés nouveaux. Elle doit en permanence revoir l’organisation de ses processus et de ses compétences. Enfin, elle doit maîtriser la mise en œuvre et l’intégration des nouveautés technologiques de toutes natures relatives à son activité et en particulier les nouvelles technologies de l’information et des communications. Une bonne maîtrise des informations est la clé d’évolution du SI solides. Tous ces facteurs ont permis d’introduire la notion de Business intelligence. Dans ce contexte, la société SOTUVER ‘Société Tunisienne de Verrerie’ vise à mettre en place une solution décisionnelle qui permettra le suivi de processus de vente par la réalisation des rapports afin d’évaluer les tendances et analyser les ventes. Ce qui caractérise les entreprises leaders de différentes industries, c’est leur capacité de mettre en perspective le présent, anticiper le futur et agir en conséquence pour conduire efficacement leurs affaires. Notre travail est organisé en deux grandes parties et se présente comme suit : La première partie est composé deux chapitres : Dans le premier chapitre, après une introduction générale, nous allons mettre le projet dans son cadre, c’est-à-dire commencer par présenter l’organisme d’accueil, détailler la problématique du projet ainsi que les objectifs à atteindre. Le deuxième chapitre présentera les concepts de l’informatique décisionnelle et les fondements méthodologiques.
  • 11.
    Introduction générale 2 La deuxièmepartie se compose de deux chapitres : Le troisième chapitre introduira l’architecture technique employée dans le projet ainsi que le modèle dimensionnel. Enfin, le quatrième chapitre sera consacré à la réalisation et la mise en place de la solution décisionnelle.
  • 12.
    3 Première partie :Aspect théorique « Cette première partie est constituée de deux chapitres. Le premier est réservé à l’étude générale du projet : la présentation de l’entreprise d’accueil ainsi que le cadre du projet professionnel dans lequel s’intègre notre travail, la problématique et la planification du projet. Le deuxième décrit les concepts généraux sur l’informatique décisionnelle, l’entrepôt de données et la modélisation multidimensionnelle. »
  • 13.
    CHAPITRE I CONTEXTEDU PROJET 4 Chapitre I : Contexte du projet
  • 14.
    CHAPITRE I CONTEXTEDU PROJET 5 I.1 Introduction Afin de mettre en évidence le contexte dans lequel s’inscrit notre projet, ce chapitre présente deux points : Dans un premier temps, nous présentons l’organisme d’accueil dans lequel notre stage a été effectué. Dans un second lieu, nous abordons le contexte et les objectifs du projet. Enfin, nous conclurons ce chapitre par la planification du projet et la spécification des besoins. I.2. Présentation de l’organisme d’accueil I.2.1. Secteur d’activité La société tunisienne de verrerie SOTUVER est une entreprise de fabrication de verre creux. Figure 1: logo de la SOCIETE TUNISIENNE DE VERRERIE La SOTUVER se positionne comme le monopole sur le marché national de production du verre d’emballage pour le conditionnement des produits (notamment les eaux minérales, les boissons gazeuses et les boissons alcoolisée). La « SOTUVER » n’avait pas l’intention de se limiter au marché national, mais elle ne relâche pas d’essayer de conquérir le marché international. Actuellement, elle est devenue le fournisseur régional de référence pour ses clients du Grand Maghreb et du Sud de l’Europe. Contrairement au marché tunisien, le marché international est caractérisé par une concurrence féroce. La société est dotée aujourd’hui d’une capacité de production de 120 mille Tonnes par ans lui permettant de satisfaire toute la demande locale mais aussi de s’orienter de plus en plus vers l’export, vecteur de croissance de la société durant ces dernières années.
  • 15.
    CHAPITRE I CONTEXTEDU PROJET 6 I.2.2. Historique de la « SOTUVER » Depuis sa date de création, la société tunisienne de verrerie « SOTUVER » est passée par plusieurs dates importantes et primordiales pour son développement. On trouve ci- dessus quelques-unes :  1963 : Année de création par l’Etat Tunisien  1967 : L’entrée en production avec une capacité annuelle de 10 mille tonnes  1996 : La privatisation de la société  1998 : L’introduction en bourse  2001 : Adhésion au programme de mise à niveau  2003 : Délocalisation de son usine à Djebel El Oust  2008 : Acquisition par Groupe BAYAHI  2009 : Adhésion à un deuxième programme de mise à niveau et engagement d’un vaste plan de restructuration aux niveaux de la chaîne de production et du management  2012 : Démarrage du deuxième four qui a permis de doubler la capacité de production de l’usine. [1] I.2.3. Les produits de « SOTUVER » La société hôte est spécialisée dans la fabrication de l’emballage en verre creux (Bouteilles, flaconnage, pots…) utilisé dans diverses filières d’activités : Boissons gazeuses Jus et Sirops Eaux Minérales Huiles et Vinaigres Bière, Vin, Liqueur Agroalimentaire Pharmacie Parfums et cosmétique Divers
  • 16.
    CHAPITRE I CONTEXTEDU PROJET 7 I.2.4. Organigramme de l’organisme d’accueil La figure ci-dessous présente l’organigramme de l’organisme d’accueil: Figure 2: organigramme de « SOTUVER »
  • 17.
    CHAPITRE I CONTEXTEDU PROJET 8 I.3. Périmètre du projet I.3.1 Système actuel Etant une entreprise industrielle, la SOTUVER se base sur l’utilisation de l’ERP QAD (anciennement MFGPRO) qui intègre les principales composantes fonctionnelles de l’entreprise : gestion de production, gestion commerciale, logistique, stock, comptabilité, achat. « A l'aide de ce système unifié, les utilisateurs de différents métiers travaillent dans un environnement applicatif identique qui repose sur une base de données unique. Ce modèle permet d'assurer l'intégrité des données, la non-redondance de l'information, ainsi que la réduction des temps de traitement ». [2] QAD utilise une base de données PROGRESS qui est un langage de quatrième génération. Il est caractérisé par des relations non conventionnelles entre les tables ; il n’y a pas de relations basées sur les notions de clés primaires / clés étrangères comme pour le cas des bases de données relationnelles. Sur le terrain, QAD est utilisé essentiellement pour suivre les bons de commandes, les bons de livraisons, les factures des clients, les ordres de fabrication, la consommation de matières premières, comptabilité générale, comptabilité analytique… Ci-dessus des captures d’écran du logiciel QAD : Figure 3 les menus de l'ERP QAD
  • 18.
    CHAPITRE I CONTEXTEDU PROJET 9 I.3.2 Problématique Aujourd’hui, l’information est devenue une ressource stratégique pour l’entreprise, c’est pourquoi cette dernière s’intéresse au management de son capital informationnel qu’elle collecte au jour le jour. D’une part, le système d’information de la SOTUVER est assez complexe, dotée d’une infrastructure générale intéressante associée à une palette assez complète de logiciels, le regroupement des informations n’est jamais évident. Par ailleurs QAD est un ERP qui répond fortement aux besoins des utilisateurs pour les besoins opérationnels. Cependant les décideurs ont besoin d’avoir une visibilité détaillée sur l’état global de la société qu’ils dirigent. Étant amené à prendre des décisions stratégiques, ils ont besoin d’outils d’aide à la décision fiable afin de fournir des informations exactes le plus rapidement possible. D’autre part, l’entreprise opère conjointement sur le marché local et sur le marché à l'export pour ses activités classiques. Néanmoins, son marché à l'export représente la plus grande part de son CA. D’où les dirigeants de l’entreprise ont besoin d’avoir une vue détaillé sur le marché étranger. Un ERP assure-t-il l’intégration, la consolidation et la restitution d’un nombre croissant de nouvelles sources ? L’ERP au niveau décisionnel présente-t-il les avantages d’un outil de business intelligence ? Pour répondre à ces questions, nous avons tout d’abord relevés les critiques de l’existant : -des états statiques présentées par L’ERP QAD : les utilisateurs trouvent des difficultés à explorer les données et à appliquer des filtres. -difficultés dans l’élaboration des rapports : à chaque fois qu’il est nécessaire d’élaborer un rapport, il faudra procéder d’abord par l’extraction de la base PROGRESS, ensuite élaborer manuellement des rapports aux formats souhaités non interactif et qui sont généralement sous forme de tableau Excel. -Lenteur de la procédure de REPORTING : la politique de REPORTING est quasi manuelle, d’où l’absence d’un système automatique qui assure l’élaboration des rapports.
  • 19.
    CHAPITRE I CONTEXTEDU PROJET 10 I.3.3 Contexte du projet et objectifs La réussite de l’entreprise passe d’abord par une surveillance intelligente, continue et globale de l’information pour s’adapter aux différents changements. En effet, cette vigilance ne peut être garantie que par la mise en place d’un système décisionnel. Notre projet de fin d’études s’inscrit dans le cadre de réalisation d’un projet décisionnel pour une meilleure exploitation des données opérationnelles pertinentes. Ainsi, notre mission consiste à mettre en place une plateforme décisionnelle destinée aux décideurs et aux responsables commerciales. Les principaux objectifs associés à notre projet sont :  L’extraction des données depuis la base de production Progress jusqu’au chargement dans le Datamart.  Elaboration des rapports avec les mesures nécessaires.  Déploiement des rapports afin de permettre aux différents utilisateurs d’accéder rapidement aux rapports. I.4 Planification du projet I.4.1 Cycle de vie du projet Pour mener la réalisation de notre projet, nous allons adopter le cycle de vie décisionnel de Kimball car Modèle Kimball est plus évolutif en raison de l'approche « bottom-up » c’est une méthodologie pratique en termes de traitements.
  • 20.
    CHAPITRE I CONTEXTEDU PROJET 11 Figure 4: cycle de vie d’un projet décisionnel [3] Lancement et planification : L’objectif principal de cette étape est la familiarisation avec le projet, c'est-à-dire organiser le travail planifier les différentes tâches du projet à réaliser. Recueil et analyse des besoins : Cette phase passe par une analyse de l’existant, ses inconvénients, ainsi qu’une collecte de l’ensemble des besoins et les valider par la direction. La modélisation multidimensionnelle : Traduction des besoins en un modèle multidimensionnelle de données (la conception des dimensions et des faits). La conception de l’architecture technique : Cette phase a pour but la préparation de l’environnement de développement. L’installation technologique : Installation et configuration des outils de développement et le système de gestion des bases de données. La conception d’un modèle physique de données : Consiste à implémenter la base de données logique. Technologie Application Données
  • 21.
    CHAPITRE I CONTEXTEDU PROJET 12 La conception et le développement de l’application client : Le développement du processus ETL et la création des différents rapports et tableau de bord avec les indicateurs. Le déploiement : C’est la mise en place de la plateforme décisionnelle afin de la rendre accessible aux différents utilisateurs. La maintenance et croissance : Cette phase permet d’assurer un suivi continu du système décisionnel mis en place. I.4.2 Découpage du projet Dans un projet décisionnel, il est fréquent que le client ne sache pas exactement ce dont il a besoin, car il n’a pas généralement une idée précise sur ce qu’un projet décisionnel peut lui offrir. Pour cela, une approche itérative pour la réalisation du projet sera utile. En projetant sur les méthodes agiles, nous avons appliqué le découpage par itération en planifiant les différentes tâches à exécuter au cours du projet. La figure ci-dessous représente les différentes itérations et tâches ainsi que les durées qui lui sont allouées.
  • 22.
    CHAPITRE I CONTEXTEDU PROJET 13 Figure 5: planning des tâches
  • 23.
    CHAPITRE I CONTEXTEDU PROJET 14 Figure 6: diagramme de Gantt pour l'avancement du projet
  • 24.
    CHAPITRE I CONTEXTEDU PROJET 15 La figure 6 représente le diagramme de Gantt avec ses différentes phases et tâches. I.5 Spécifications des besoins Figure 7: phase de spécifications des besoins I.5.1 Besoins fonctionnels La solution à réaliser doit répondre aux besoins suivants :  Conception d’un modèle en étoile avec les différents axes d’analyse adapté aux besoins d’analyse.  La gestion des erreurs à travers les fichiers de rejet.  Création des rapports et leur publication.  Planification de la mise à jour automatique des rapports publiés. L’activité analysée au niveau de notre application est Activité commerciale. Le processus de vente comprend diverses activités, commençant par la demande d’offre ou la commande de client jusqu’à la livraison du produit. L’analyse portera sur les ventes selon plusieurs axes : o Axe temps : analyse selon les années, semestres, trimestres, mois, semaine… o Axe client : analyse selon le type et les caractéristiques des clients… o Axe article : analyse selon les lignes de produit, les groupes, désignation… o Axe région : analyse selon la répartition géographique. o Axe domaine : analyse selon les différentes sociétés.
  • 25.
    CHAPITRE I CONTEXTEDU PROJET 16 I.5.2 Besoins non fonctionnels  Ergonomie et convivialité : Comme l’application est destinée aux décideurs, nous avons essayé d’offrir des menus faciles à comprendre et des tableaux de bord faciles à manipuler et à interpréter.  Sécurisation du contenu et de l’accès. I.6 Conclusion Dans ce chapitre, nous avons décrit l’organisme d’accueil et le contexte du projet. Dans le chapitre suivant, nous évoquons les concepts de business intelligence et une analyse sur les besoins identifiés lors de la phase de la collecte et d’étude de l’existant au sein de la Sotuver.
  • 26.
    CHAPITRE II ETATDE L’ART 17 Chapitre II: Etat de l’art
  • 27.
    CHAPITRE II ETATDE L’ART 18 II.1 Introduction Face à l’évolution des technologies et ayant de nombreuses données, éparpillées et hétérogènes à gérer, les dirigeants de l’entreprise sont de plus en plus conscients que l'une des plus grandes richesses d'une entreprise c’est leur capital d’informations qu’ils collectent le jour au jour. D’où la nécessité d’assurer une bonne gouvernance du SI (système d’information). II.2 Contexte et définition de l’informatique décisionnelle Pour permettre un pilotage efficace et faire face à la concurrence, se doter d’un système d’information décisionnel est primordial afin d’aider les décideurs à prendre les bonnes décisions au moment opportun. Donc, le Système d’Information Décisionnel (SID) devrait figurer dans la liste des priorités des entreprises. Compte tenu de toutes ces évolutions, il est nécessaire de bien définir l’informatique décisionnelle. L’informatique décisionnelle est la déclinaison en français du terme anglais « Business Intelligence ». Cette discipline englobe les solutions informatiques telles que des rapports et des tableaux de bord de suivi à la fois analytiques et prospectifs. Terme générique qui englobe les applications, l’infrastructure, les outils et les meilleures pratiques permettant l’accès et l’analyse de l’information afin d’améliorer et d’optimiser les décisions et les performances. [4] La BI (informatique décisionnelle) propose d'utiliser les données transitant par le Système d'information, données de production le plus souvent, en informations susceptibles d'être exploitées à des fins décisionnelles. Sur le plan pratique et technique, la BI se compose d'une famille d'outils informatiques et de progiciels assurant le fonctionnement de la chaîne de traitement de l'information.
  • 28.
    CHAPITRE II ETATDE L’ART 19 II.3 Le processus décisionnel Le processus décisionnel consiste à transformer le capital de données d’une entreprise en informations pertinentes à partir desquelles les décideurs peuvent tirer des connaissances afin d’aboutir à de bonnes décisions touchant tous les niveaux de l’entreprise. Figure 8: le processus d’un système décisionnel II.3.1 Donnée Désigne « une description élémentaire, souvent codée, d’une chose, d’une transaction d’affaires, d’un événement, etc. Les données peuvent être conservées et classées sous différentes formes : papier, numérique, alphabétique, image, son, etc ».[4] II.3.2 Information « L’information est l’agencement des données au sein d’un contexte spécifique permettant au responsable de prendre une décision sur une action ». [5] L’information reste un ensemble de données formatées et structurées. II.3.3 Connaissances : « L’information devient connaissance à l’issue d’un processus cognitif (moyens et mécanismes d’acquisition de la connaissance). La connaissance constitue l’intégration et l’assimilation des règles qui régissent les modèles et les relations, permettant ainsi de comprendre comment la situation évoluera si les données se modifient. La connaissance se fonde sur les expériences concrètes, accompagnées des normes, des valeurs et des qualifications des personnes. » [5]
  • 29.
    CHAPITRE II ETATDE L’ART 20 II.3.4 Décision « La décision est un acte par lequel un décideur opte pour un choix entre plusieurs options permettant d’apporter une solution satisfaisante à un problème donné ou l’exécution d’une action ou d’un projet avec toutes les conséquences que cette décision pourrait engendrer ». [6] II.4 Objectifs de l’informatique décisionnelle Les raisons pour lesquelles les entreprises recourent à un système décisionnel sont communes malgré la variété de leurs domaines d’activités. Selon KIMBALL les objectifs d’un système décisionnel sont :  Accessibilité facile et rapide aux informations.  Cohérence des informations : les données du système sont crédibles et de qualité.  Adaptation aux changements : les données existantes doivent généralement rester inchangées. Lorsque la technologie ou les besoins changent, les données doivent être changées en mettant au courant tous les utilisateurs du système.  Présentation des informations à temps : les informations doivent être disponibles au bon moment afin de réagir rapidement.  Protection et sécurisation des informations : le système doit permettre le contrôle d’accès à ces informations confidentielles.  Conversion de la masse de données en une valeur métier : le système, à travers les outils d’analyse, permet de dégager une valeur qui aide dans la prise de décision. [3]
  • 30.
    CHAPITRE II ETATDE L’ART 21 II.5 Concepts clés de l’approche multidimensionnelle II.5.1 Architecture d’un système décisionnel La mise en place d’un système décisionnel selon notre méthodologie repose sur une architecture bien définie détaillant le processus depuis le stockage des données jusqu’à leur restitution. Tout ceci, en gardant constamment à l’esprit que c’est le besoin spécifique de l’utilisateur qui doit être la finalité de l’outil. L’architecture ci-dessous décrit le système décisionnel en démontrant les différents phases à passer par de la collecte jusqu’à la restitution. Figure 9: Architecture du système décisionnel II.5.2 Les étapes de la chaine décisionnelle II.5.2.1 La collecte de données La collecte s’effectue à partir des données sources. Ces données peuvent se présenter sous différents formats. Elles doivent être identifiées et extraites de leurs emplacements. Il s'agit majoritairement de données internes à l'entreprise dispersés, car stockées dans les bases de données de production des différents services. Ce peut être aussi des sources externes, récupérées via des services distants ou autres. Ce sont des données complexes : plusieurs technologies (types de fichiers, encodages, liens d'accès aux systèmes de gestion de bases de données SGBD) et environnements (systèmes d'exploitation, matériels) entrent en jeu pour les acquérir.
  • 31.
    CHAPITRE II ETATDE L’ART 22 La disparité des formats des données en circulation est toujours une réalité. C'est le principal obstacle technologique aux échanges étendus d'informations. Avant d'être donc utilisables, les données seront formatées, nettoyées et consolidées. II.5.2.2 L’extraction, la transformation et le chargement Plus connus sous le terme Extract Transform Load (ETL), ces outils sont fondamentaux pour la construction des entrepôts de données. Ils extraient les données des systèmes hétérogènes sources, les normalisent et les rendent cohérentes entre elles, pour qu'elles puissent être utilisées ensemble. Donc, les outils d'ETL permettent de gérer les flux de données et d'automatiser les traitements de formatage, nettoyage et consolidation. Les données sont fournies dans un format permettant leur stockage immédiat dans les entrepôts, et ultérieurement exploitables, par les décideurs et les analystes. Entre autres, cette étape permet : - Le filtrage des données afin de les rendre homogènes ; -L’identification des données aberrantes ou problématiques, notamment les données manquantes ; - L’élimination des doublons dans les fichiers informatiques est nécessaire lorsque plusieurs sources de données partagent des données communes ; - Le formatage dans le cas de données codifiées (par exemple, des abréviations difficilement convertibles), ou de dates qui doivent être décomposées en un ensemble de champs (année, mois, jour, heure, minute, etc.), contenant chacun une information pertinente ; Après l’extraction de données issues de différents systèmes (internes ou externes), de transformation de ces données (homogénéisation, filtrage, calcul), le système les charge dans un ODS intermédiaire ou directement dans le DW. Elle garantit la délocalisation de la charge de calcul et une meilleure disponibilité des sources. Un ODS (ou Operational data store) est une base de données conçue pour centraliser les données issues de sources hétérogènes afin de faciliter les opérations d'analyse et de reporting. Un ODS est généralement destiné à contenir des données de niveau fin comme un prix ou le montant d'une vente, en opposition aux données agrégées tel que le montant total des ventes. Les données agrégées sont stockées dans un entrepôt de données (data warehouse). [7]
  • 32.
    CHAPITRE II ETATDE L’ART 23 Le stockage des données: L’informatique décisionnelle se concentre plutôt sur le Data Warehouse (DW ou entrepôt de données en français). Nous allons d’abord comprendre les principes de le DW et présenter son architecture par la suite. Selon Bill Inmon considéré comme le père fondateur du DW, il le définit comme « une collection de données orientées sujet, intégrées, non volatiles et historiées, organisées pour le support d’un processus d’aide à la décision »  Orientées sujet : Les données de l’entrepôt sont organisées autour des thèmes qui ont un intérêt majeur pour l'entreprise, le but de cette organisation est de disposer de l'ensemble des informations utiles sur un thème le plus souvent transversal aux structures fonctionnelles et organisationnelles de l'entreprise tel que : Le client. Figure 10: vision orientée sujet d'un datawarehouse Comme le montre la figure, les données provenant des différents services sont rassemblés dans une optique métier.  Intégrées : les données manipulées au niveau d’un Data Warehouse doivent être centralisées pour éviter les anomalies. Le Data Waterhouse intégrera ces éléments pour former une vision unique de l'activité de l'entreprise.  Non volatile : une fois les données sont stockées au niveau d’un Data Warehouse, les opérations de suppression ne sont plus autorisées. L’accès est autorisé uniquement en mode lecture.
  • 33.
    CHAPITRE II ETATDE L’ART 24  Evolutif dans le temps : c’est le fait de garder l’historique des transactions et de pouvoir visualiser leurs évolutions dans le temps. Dans un système décisionnel il est important de conserver les différentes valeurs d’une donnée, cela permet les comparaisons et le suivi de l’évolution des valeurs dans le temps, alors que dans un système opérationnel la valeur d’une donnée est simplement mise à jour. Le Datamart (magasin de données) : Le Datamart, comme le datawarehouse, est un entrepôt de données mais dédié à une fonction de l’entreprise pour des raisons d’accessibilité, de facilité d’utilisation ou de performance. Son rôle est de retraiter l’information pour la rendre exploitable par un corps de métier de l’entreprise. A chaque métier son Datamart : l’information, pour être transformée en ressources, doit être retravaillée sous forme d’agrégats pour être compréhensible par l’utilisateur. Un comptable et un marqueteur ne partagent pas la même vision de l’entreprise, donc l’information doit leur être adaptée. II.5.2.3 phase de restitution : C'est dans cette phase qu’on peut exploiter autant que possible notre capital informationnel grâce à la création périodique de rapports, l’entreprise peut suivre et évaluer son activité. II.6 Le Système Opérationnel Vs Le Système Décisionnel : Un système d’information opérationnel (SIO) a pour objectif premier de servir de support à la réalisation des activités d’un ensemble de processus métier. Chaque fois qu’une activité est réalisée dans un SIO, on dit que l’on a réalisé une transaction, c’est pourquoi les SIO sont également appelés systèmes transactionnel. [8] Un SID est un système d’information dédié aux décideurs d’une organisation et permettant, au moyen d’une base de données et d’une interface d’accès aux données, aux utilisateurs d’obtenir des informations utiles à la prise de décision. [8]
  • 34.
    CHAPITRE II ETATDE L’ART 25 Tableau 1: Tableau comparatif entre le système opérationnel et le système décisionnel
  • 35.
    CHAPITRE II ETATDE L’ART 26 II.7 Modélisation multidimensionnelle L’informatique décisionnelle repose sur l’approche multidimensionnelle qui repose sur bon nombre de concepts que nous allons essayer d’expliciter dans cette section. II.7.1 Concepts de bases Un schéma dimensionnel est composé de : II.7.1.1 Table des Faits Représente le sujet d’analyse. Elle est composée d’un ensemble de mesures qui représentent les différentes valeurs de l’activité analysée. Chaque table de fait contient au moins deux clés étrangères qui la connectent aux dimensions. Chaque ligne dans la table de fait correspond à un événement mesurable, ce qui représente le grain (niveau de granularité). Le terme ‘Fait’ représente une mesure métier dans une table des faits. Les mesures dans les tables des faits sont classées selon trois catégories qui sont principalement [3] :  Additifs : les faits peuvent être sommés suivant toutes les dimensions associées à la table des faits. C'est-à-dire que l’opérateur d’agrégation (représenté par la fonction somme SUM) peut être appliqué pour regrouper les valeurs des mesures au cours de tous les dimensions (exemple : Quantités vendus, Chiffre d’affaire ….).  Semi-additif : les faits peuvent être sommés suivant quelques dimensions. (exemple : Nombre de transactions d’un client).  Non additifs les mesures ne peuvent pas être agrégées. II.7.1.2 Table de Dimension Se compose d’attributs qui servent à enregistrer les descriptions textuelles. Ces attributs sont utilisés pour l’analyse. Une hiérarchie de dimension : est le résultat de la décomposition d’une ou plusieurs dimensions en plusieurs niveaux. II.8 Les schémas dimensionnels : On distingue plusieurs types de schémas dimensionnels qui sont :
  • 36.
    CHAPITRE II ETATDE L’ART 27 II.8.1 Schéma en étoile Dans ce schéma, chaque dimension est représentée par une table de dimension et les mesures par une table des faits qui référencie les tables de dimension en utilisant une clé étrangère pour chacune d’elles. Dans ce schéma, les informations associées à une hiérarchie de dimension, sont représentées dans une seule table. La force de ce type de modélisation est sa lisibilité et sa performance. Figure 11: schéma en étoile II.8.2 Schéma en flocon de neige : Le schéma en étoile peut s’étendre à un schéma en flocon de neige. Cela est vérifié grâce à l’application d’une hiérarchie sur une ou plusieurs dimensions. Pour des tables volumineuses cette configuration a pour principal avantage de réduire les volumes des tables dimensions mais ce schéma peut réduire les performances de l’entrepôt au moment de son utilisation car il présente un temps de réponse élevé causé par plusieurs jointures dans une seule requête. Figure 12: schéma en flocon de neige
  • 37.
    CHAPITRE II ETATDE L’ART 28 II.8.3 Schéma en constellation : Le schéma en constellation est la fusion de plusieurs schémas en étoile qui utilisent des dimensions communes. Cette configuration est réservée à des entreprises de grande taille et de grand potentiel d’organisation. Figure 13: schéma en constellation Au niveau de notre projet, nous avons adopté le modèle en étoile qui offre les avantages suivants :  Le traitement des requêtes est plus rapide.  La performance, vu qu’il présente moins de jointures que sur un modèle en flocon. II.9 Conclusion La démarche suivie au cours de ce chapitre était de présenter les concepts clé de l’informatique décisionnelle. A partir de l’étude des besoins et des connaissances théoriques que nous avons évoquées dans les chapitres précédents, la conception et la construction de l’entrepôt des données peut alors commencer. Cette construction fera l’objet de la partie suivante.
  • 38.
    29 Deuxième partie: Aspectempirique « Après avoir étudié le contexte général du projet nous présentons dans cette partie la conception de la solution décisionnelle et sa mise en place. »
  • 39.
    CHAPITRE III MODELISATIONMULTIDIMENSIONNELLE 30 Chapitre III : Modélisation dimensionnelle
  • 40.
    CHAPITRE III MODELISATIONMULTIDIMENSIONNELLE 31 III.1 Introduction : Après avoir bien défini les besoins de la SOTUVER et les concepts de base du décisionnel, nous exposerons le cœur de notre travail qui consiste dans la conception de l’entrepôt de données tout en suivant la démarche de KIMBALL. Figure 14: définition de l'architecture technique III.2 Définition de l’architecture de la solution décisionnelle Tout d’abord les données sont extraites depuis les bases de production. Ces dernières sont transformées, homogénéisées et chargées dans l’ODS. L’ODS utilise une logique de « suppression /insertion » qui consiste de vider le contenu des tables de l’ODS et de les recharger à chaque exécution. Dans une seconde étape, les données contenues dans l’ODS sont acheminées au datamart avec une logique « d’insertion / mise à jour » : si l’ODS contient de nouvelles données elles seront insérées dans le datamart sinon (si elles existent déjà) elles seront mises à jour. Une fois notre datamart alimenté avec les tables des faits et des dimensions avec les relations nécessaires, on commence par créer nos rapports.
  • 41.
    CHAPITRE III MODELISATIONMULTIDIMENSIONNELLE 32 Cette figure nous montre le rôle de médiateur que joue l’ODS afin de simplifier le chargement des données. Pour mieux cerner, le chargement de données depuis la base de production vers l’ODS nous allons présenter le diagramme d’activité de la structure générale d’un package ODS dans la figure suivante : Figure 15: acheminement du flux de données vers l'entrepôt de données ETL
  • 42.
    CHAPITRE III MODELISATIONMULTIDIMENSIONNELLE 33 Figure 16: diagramme d'activité de flux de données ODS Les fichiers de rejet seront vidés ou réinitialisés : rappelons que dans un effort de synthèse, les lignes de données avec des dysfonctionnements seront inscrites dans un fichier de rejet. La deuxième étape consiste à remettre à zéro (vider) la table de l’entité concernée vue que l’ODS suit une logique de « suppression/insertion ». Après cela, les données de la base de production seront analysées traitées puis introduites dans la base de l’ODS tout en générant un nouveau fichier de rejet contenant les lignes qui ne vérifient pas le test d’intégrité des valeurs nulles ou erronées. L’étape suivante consiste à compresser le fichier de rejet obtenu à l’aide du programme Winrar. L’exécution de la partie flux de données est la tâche qui a le plus d’influence sur la structure des données.
  • 43.
    CHAPITRE III MODELISATIONMULTIDIMENSIONNELLE 34 Nous allons, de ce fait, présenter un exemple de traitement de la dimension du flux de données contenu dans l’élaboration de la dimension Article : Figure 17: Flux de données relatives à la table ARTICLE contenue dans l’ODS
  • 44.
    CHAPITRE III MODELISATIONMULTIDIMENSIONNELLE 35 III.3 Alimentation de l’entrepôt de données : Figure 18: Flux de données de la dimension ARTICLE. La figure ci-dessus présente la tâche de flux de données afin d’alimenter la dimension ARTICLE, un test de la clé métier est effectué pour décider de l’ajout ou bien de la mise à jour de la table dans le datamart. Clé métier existante Clé métier non existante Flux de contrôle
  • 45.
    CHAPITRE III MODELISATIONMULTIDIMENSIONNELLE 36 Cas d’une table de fait : La procédure de chargement de table de fait au niveau du datamart est différente de celle des dimensions. La table de fait contiendra les informations de la table ODS avec les relations des tables dimensions. Ceci peut être décrit dans la figure ci-dessous : Figure 19: flux de données de la table de fait Recherche avec correspondance Flux de données «FactVente» Recherche sans correspondance
  • 46.
    CHAPITRE III MODELISATIONMULTIDIMENSIONNELLE 37 III.4 Modèle multidimensionnel du datamart « vente » La figure ci-dessous représente le modèle physique du datamart ventes avec les différentes dimensions et une table de fait « factVente ». Figure 20: modèle en étoile du datamart vente
  • 47.
    CHAPITRE III MODELISATIONMULTIDIMENSIONNELLE 38 III.4.1 Dimensions recueillies : Dimension CLIENT : Le client est un élément important dans l’analyse des ventes. Il est important de comprendre le comportement de nos clients au fil du temps. Il est intéressant de suivre la loi 20/80 afin de comprendre si plus de 80% du chiffre d’affaires de l’entreprise provient de plus 20% des clients ou pas. Les détails de la dimension DIM_CLIENT sont : Attributs Description ID_Client Clé de substitution (Surrogate Key) de la dimension Client CODE_CLIENT Code unique pour chaque client CLIENT Nom de client TYPE_CLIENT Type de client DEVISE L’unité monétaire de paiement pour chaque client BANQUE_CLIENT La banque du client METHODE_PAIEMENT La méthode de paiement : par chèque (CH), espèces (ES) LIMITE_CREDIT Limite de crédit pour chaque client GOUVERNORAT Gouvernorat de chaque pays du client TELEPHONE Téléphone du client VENTE Nature de Vente : « LOCAL, EXPORT » MARCHE Nature du marché : ‘AFRICAIN’, ‘ EUROPEEN’ SOLDECLT Le solde du client CLASSE Classement des clients par secteur d’activité : « Agroalimentaire » DOMAINE Le nom de nos sociétés ADRESSE Adresse du client Tableau 2: Tableau pour la description de la dimension CLIENT
  • 48.
    CHAPITRE III MODELISATIONMULTIDIMENSIONNELLE 39 Dimension ARTICLE : Représente les articles que l’entreprise met en vente. Il est important de comprendre quels sont les produits les plus vendus et de les situer dans le temps, selon leur cycle de vie. Les détails de la dimension DIM_ARTICLE sont : Attributs Description ID_Article clé de substitution de la dimension ARTICLE CODE_ARTICLE Clé candidate pour chaque article DESIGNATION La désignation de chaque article UNITE_DE_MESURE Unité de mesure des articles exemple par pièce TEINTE Teinte (BLANC ; AG ; VERT ; M.BLANC) CLASSE ABC Classement ABC : diviser les items en trois catégories (A, B et C) POIDS_NET Poids net des items PRIX_SOTUVER Prix de vente de chaque article DATE_CREATION Date de création des articles CATEGORIE Catégorie article (produit fini, produit semi fini) LIGNE_PRODUIT Ligne de produit : bouteillerie, pots, flacons, capsules… GROUPE_PRODUIT Groupe de produit : boissons gazeuses, bouteille d’huile, bouteille eaux minerales DATE_INSERTION Date d’insertion dans l’entrepôt de données STATUT Statut article (Actif, Non Actif, Matiere Première) DOMAINE Le nom de nos différentes sociétés Tableau 3: Tableau pour la description de la dimension ARTICLE
  • 49.
    CHAPITRE III MODELISATIONMULTIDIMENSIONNELLE 40 Dimension DIM_REGION : Il est important de comprendre comment se comportent nos ventes dans nos différents marchés (ou régions). Il est intéressant aussi de savoir dans quelle région il faut investir le plus. Les détails de la dimension Région : Attributs Description ID_Region clé de substitution de la dimension REGION ABV_PAYS Abréviation des pays PAYS Le nom des pays DOMAINE Le nom de nos sociétés Tableau 4: Tableau pour la description de la dimension REGION Dimension DOMAINE : Le groupe « SOTUVER » est composé de deux sociétés qui représentent le nom de domaine dans notre cas :  la société « SOTUVER S.A » a pour objet la fabrication et la commercialisation en Tunisie et à l’étranger de tous les articles en verre ainsi que les produits connexe ou annexe à l’industrie de verre.  Société « VETRO MEDITERRANEO » SARL est une société de commerce international crée en décembre 2014 a pour objet la commercialisation à l’export des articles de verre creux. Le fournisseur unique de «VETRO MEDITERRANEO» est «SOTUVER S.A». Tableau 5: Tableau pour la description de la dimension DOMAINE Attributs Description ID_Domaine clé de substitution de la dimension DOMAINE NOMDOMAINE Nom de domaine : SOTUVER, VETRO MEDITERRANEO DOMAINE Abréviation du domaine : SOTUVER, NEGOCE TYPEDOMAINE Le type de domaine : actif ou non actif
  • 50.
    CHAPITRE III MODELISATIONMULTIDIMENSIONNELLE 41 III.4.2 Hiérarchie : « Les hiérarchies classent les données en structures d’arborescence pour faciliter l’exploration au niveau du détail.» Les hiérarchies relatives à notre modèle multidimensionnel de vente sont : Dimensions Hiérarchies Client CLASSECLIENT VENTEMARCHE ARTICLE LIGNE_PRODUITGROUPE_PRODUITDESIGNATION CATEGORIELIGNE_PRODUIT TEMPS AnneeNomTrimestreNom AnneeNomMoisNomDate Tableau 6: les hiérarchies de chaque dimension III.5 Conclusion Dans le présent chapitre nous avons pu déterminer l’architecture technique générale de notre solution. Nous avons donc tout au long du chapitre détaillé la méthodologie qu’on a suivie pour mettre en place l’ODS et le datamart de vente. Nous allons à présent entamer la phase de réalisation qui mettra en pratique sur le terrain la méthodologie qu’on a suivie.
  • 51.
    CHAPITRE IV REALISATIONDE LA SOLUTION 42 Chapitre IV : Réalisation de la solution décisionnelle
  • 52.
    CHAPITRE IV REALISATIONDE LA SOLUTION 43 IV.1 Introduction Nous avons pu assimiler lors des chapitres antérieurs les besoins de notre projet en termes de besoins, de ressources et de méthodologie. Nous entamons maintenant la phase de réalisation qui est décrite dans le cycle de vie décisionnel. Figure 21: Phase de réalisation dans le cycle de vie dimensionnel. Comme le montre la figure, il sera question à ce niveau de sélectionner les outils à utiliser, de traiter la conception et développement de la zone de préparation des données et de finir par le développement de l’application utilisateur ainsi que le déploiement. IV.2 Choix technologiques Microsoft est un acteur majeur dans le domaine décisionnel qui ne cesse d’évoluer et d’élargir sa gamme de produit de manière à offrir l’un des produits les plus complets du marché décisionnel. Il est parmi les outils BI les mieux classés selon le quadrant de Gartner présenté ci-dessous.
  • 53.
    CHAPITRE IV REALISATIONDE LA SOLUTION 44 Figure 22: classement des outils BI [10] Le choix des outils Microsoft BI se justifie par le grand nombre de fonctionnalités offertes par ces outils pour la réalisation et la mise en place d’une solution complète et par l’adéquation de ce choix avec la politique de la SOTUVER qui utilise les produits Microsoft pour la réalisation de ses projets informatiques. IV.3 Composants BI Les technologies Microsoft utilisées pour la réalisation de notre solution décisionnelle sont les suivantes : Windows server 2008 R2 Entreprise Edition Figure 23: caractéristiques de la machine virtuelle
  • 54.
    CHAPITRE IV REALISATIONDE LA SOLUTION 45 Windows Server 2008 R2 s'appuie sur la fondation primée de Windows Server 2008, développe la technologie existante et ajoute de nouvelles fonctionnalités pour permettre aux professionnels de l'informatique d'accroître la fiabilité et la flexibilité de leurs infrastructures de serveurs. SQL Server 2012 R2 : Il fournit les services suivants : -un moteur de base de données SQL Server Management Studio 2012. -SQL Server Integration Services (SSIS) est un composant de Microsoft SQL Server utilisé comme outil ETL. « Integration Services » inclut un ensemble riche de tâches et de transformations intégrées, des outils pour construire des packages, et le service Integration Services permettant d'exécuter et de gérer des packages. SSIS est utilisé pour extraire des données d’une ou plusieurs sources des données afin de transformer ces données selon un format exploitable par les outils d’analyse et de les consolider en une seule base de donnée, conservée dans le Datawarehouse. Microsoft Power BI : Power BI est une suite d’outils d’analyse commerciale offrant des insights dans l’ensemble de l’organisation. Power BI est utilisé dans notre projet comme outil de reporting. Le service Power BI a une version gratuite et une version Pro. En effet, Power BI se compose d’une application de bureau Windows appelée Power BI Desktop, d’un service SaaS (Software as a Service) en ligne appelé service Power BI, ainsi que d’applications Power BI mobiles disponible sur téléphones et tablettes Windows mais aussi sur les appareils iOS et Android.
  • 55.
    CHAPITRE IV REALISATIONDE LA SOLUTION 46 Figure 24: les composants de Microsoft power BI Power BI Desktop est un outil de création d’applications web hybride de données et de rapports riches en fonctionnalités. La combinaison des données provenant de plusieurs bases de données, fichiers et services web à l’aide d’outils visuels nous permettent de comprendre et de corriger automatiquement la qualité des données et les problèmes de mise en forme. Avec plus de 20 éléments visuels intégrés et un ensemble riche de visualisations personnalisées, nous pouvons créer d’incroyables rapports. L’utilisation du service Power BI permet de publier des rapports en toute sécurité à l’organisation et configurer une actualisation automatique des données afin que tout le monde dispose des informations les plus récentes. [13] A l’aide de l’application mobile Power BI pour Windows, iOS et Android, on obtient une vue globale de nos données d’entreprise quand on est en déplacement. Power BI peut unifier toutes les données de l’organisation, qu’elles se trouvent dans le cloud ou qu’elles soient stockées localement. Les passerelles Power BI permettent aux utilisateurs de connecter des bases de données SQL Server, des modèles Analysis Services et de nombreuses sources de données. Bénéficiez d’une scalabilité à l’échelle de l’entreprise, avec une gouvernance et une sécurité intégrées.
  • 56.
    CHAPITRE IV REALISATIONDE LA SOLUTION 47 Une passerelle est un logiciel qui facilite l’accès aux données résidant sur un réseau local privé en vue de leur utilisation ultérieure dans un service cloud tel que Power BI. [14] Nous avons choisi d’utiliser ces outils BI car il offre différentes fonctionnalités comme l’indique le tableau suivant : IV.4 Conception et développement de la zone de préparation de données Dans cette section, on va présenter la solution ODS et datamart proposées. IV.4.1 configuration de la source de données En vue d’utiliser un ODS, une base de données doit être prévue à ce fait. Celle-ci doit être alors suppléée par la création des tables. Rôle Nom de l’outil Fonctionnalités Alimentation et stockage SQL Server Integration Service (SSIS) -Chargement de toute source de données. -alimentation des datamarts métiers. Reporting Microsoft power BI desktop -connexion aux différentes sources de données avec une vue des tables et des relations. -utilisation du langage DAX pour créer des mesures. -création des rapports interactifs. Pont entre les données locales et les données en cloud Gateway on premises -configurer une actualisation automatique des données. Administration Service power BI/ Power BI Mobile -publier des rapports en toute sécurité. -accès aux différents rapports. -connexion via un email professionnel. Tableau 7 : les fonctionnalités des outils sélectionnés
  • 57.
    CHAPITRE IV REALISATIONDE LA SOLUTION 48 Pour nos besoins, nous avons prévus d’utiliser une base de données nommée SOTUVER ODS qui contiendra les tables article, client... La deuxième composante à préparer est la connexion à la source de données. L’ajout de cette connexion se fait par l’ajout d’une connexion ODBC « MFGPR » via les outils d’administration. Enfin, la dernière composante est la connexion à la source « MFGPR » via le gestionnaire de connexion dans SQL Server Integration Services. Figure 25: Ajout de la source de données MFGPR
  • 58.
    CHAPITRE IV REALISATIONDE LA SOLUTION 49 IV.4.2 Alimentation de l’ODS Après la phase de préparation, on doit configurer les trois sources de données en les ajoutant dans le gestionnaire de connexion comme sources de données (voir la figure suivante). L’ETL a pour objectif d’assurer l’acheminement des données des systèmes sources jusqu’à l’entrepôt de données et/ ou datamart en passant par différentes phase de nettoyage et transformations. Pour cela on a commencé par créer nos packages SSIS dans le but d’alimenter l’ODS. IV.4.2.1 flux de contrôle Chaque package traite les informations relatives à une entité bien particulière telles que client, article… malgré les spécificités de chaque entité, le raisonnement pour chacune d’elle est identique comme le montre la figure suivante : Figure 26 :Configuration de la connexion à la base de donnée ODS «SOTUVER_OD »
  • 59.
    CHAPITRE IV REALISATIONDE LA SOLUTION 50 Figure 27 le flux de contrôle pour alimentation de la table ARTICLE Un conteneur de séquence qui contient les tâches suivantes:  Une tâche de système de fichiers SUPPRIMER LES FICHIERS DE REJET : qui va vider le dossier de rejet de son contenu.  Une tâche de requête SQL TRUNCATE : elle prend la connexion ODS et exécute l’instruction « truncate table article » qui permet de vider tout le contenu de la table.  Un flux de données qui traitera les informations relatives à la table article.  Une tâche d’exécution de processus COMPRESSION DU DOSSIER REJET : qui permet de solliciter le programme WINRAR pour compresser le dossier de rejet. IV.4.2.2 Tâche de flux de données Dans la partie précédente, nous avons explicités les étapes qu’on a passé par afin d’alimenter une table ODS. La tâche qui est responsable des transformations de données n’est autre que la tâche flux de données. Nous allons maintenant montrer toute la puissance de processus d’ETL de SSIS en décortiquant la tâche flux de données ARTICLE (de la figure).
  • 60.
    CHAPITRE IV REALISATIONDE LA SOLUTION 51 Figure 28 flux de données de la tâche ARTICLE La figure ci-dessus met en valeur les transformations effectuées : La première transformation que l’on a appliquée est la vérification des contraintes d’intégrité pour éliminer les valeurs non valables (encadré en jaune). En passant par le pipeline « Fail », des données supplémentaires qui décrivent les erreurs seront ajoutées à celles-ci. Le tout sera inscrit dans le fichier de rejet (encadré en rouge). Les transformations de jointures de fusion (en bleu) fournissent une sortie générée par la réunion, à l'aide d'une jointure, de deux ensembles de données triés. IV.4.3 Alimentation du datamart vente Après l’alimentation des données dans la base ODS, nous avons chargé les tables dimensions avant la table de fait afin de respecter les contraintes d’intégrité lors du chargement des clés étrangères dans la table de fait. La figure ci-dessous illustre l’acheminement du flux de données depuis la table ODS ARTICLE vers la dimension DIM_ARTICLE.
  • 61.
    CHAPITRE IV REALISATIONDE LA SOLUTION 52 Figure 29: alimentation de la dimension DIM_ARTICLE Le même principe de chargement sera appliqué pour les dimensions « DIM_CLIENT » « DIM_REGION » et « DIM_DOMAINE ». La dimension Temps est une dimension incontournable dans un datamart. Nous avons utilisé l’assistant de création de dimension dans SSAS pour générer la dimension Temps.
  • 62.
    CHAPITRE IV REALISATIONDE LA SOLUTION 53 Au final, nous avons procédé au chargement de la table de fait en appliquant les transformations nécessaires pour l’alimenter. La figure ci-dessous détaille les opérations appliquées dans le flux de données pour aboutir à l’alimentation de la table de fait. Figure 30: alimentation de la table de fait "FactVente" Nouvelle ligne
  • 63.
    CHAPITRE IV REALISATIONDE LA SOLUTION 54 IV.5 Elaboration des rapports : Une fois que nous avons terminé la phase de préparation et de chargement des données, nous pouvons entamer l’étape de connexion à notre source du datamart vente afin de charger les tables dimension dans Power BI Desktop. Figure 31: interface de connexion aux différentes sources de données Dans notre cas, nous avons établi la connexion à la source SQL SERVER en chargeant la table de fait et les dimensions nécessaires à notre analyse. Ensuite nous avons utilisé le langage DAX pour créer de nouvelles mesures. DAX (Data Analysis Expressions) c'est le langage de formule utilisé dans Power BI, se trouve également dans d'autres offres de Microsoft, telles que Power Pivot et SSAS. DAX est une collection de fonctions, d’opérateurs et de constantes qui peuvent être utilisés dans une formule, ou une expression, pour calculer et retourner une ou plusieurs valeurs. En termes simples, DAX nous aide à créer des informations à partir des données déjà présentes dans le modèle. [15] Nous avons utilisé les fonctions de ce langage pour générer de nouvelles mesures du datamart Vente. [16]
  • 64.
    CHAPITRE IV REALISATIONDE LA SOLUTION 55 Ci-dessous quelques exemples d’expressions DAX utilisés pour la création des mesures. Après avoir ajouté ces formules dans le modèle de données sur Power BI Desktop, nous allons présenter quelques rapports interactifs pour le suivi du processus de vente. Mesures Formules DAX CA HT de l’annee(N) sum(FactVente[CA HT]) CA HT de l’annee(N-1) CALCULATE([CA HT de l'annee (N)]; SAMEPERIODLASTYEAR(DimTemps[Date])) ECART CA HT ENTRE ANNEE (N) ET (N-1) [CA HT de l'annee (N)]-[CA HT de l'annee (N-1)] % CA HT FactVente[CA HT de l'annee (N)]/SUMX(all(FactVente);[CA HT de l'annee (N)]) top Vente par client var rankingDimesion=VALUES(DIM_CLIENT[CLIENT]) var rankingSelect=[selectRang] return CALCULATE([CA HT de l'annee (N)]; FILTER(rankingDimesion;RANKX(ALL(DIM_CLIENT[CLIENT]); [CA HT de l'annee (N)];;DESC)<=rankingSelect)) Tableau 8: Expressions DAX pour le calcul des mesures
  • 65.
    CHAPITRE IV REALISATIONDE LA SOLUTION 56 Le rapport de la figure 30 présente le suivi global des ventes pendant une période bien déterminée. Il s’agit de suivre l’état réel du CA HT par désignation d’article, par groupe de produit et par classe client. A gauche, se trouve le filtre ligne de produit qui permet de filtrer toute la page selon notre choix. Toutes les informations des pages du rapport sont filtrées par date et par domaine. Figure 32: Suivi global du chiffre d’affaire hors taxe
  • 66.
    CHAPITRE IV REALISATIONDE LA SOLUTION 57 Le rapport de la figure 31 indique la variation du CA HT entre la période de l’année (N) et (N-1). Les informations du rapport sont filtrées par type de marches et ligne de produits. Le tableau présente l’évolution journalière du CA HT de l’année (N) et (N-1) et l’écart entre ces années. Figure 33: CA HT entre la période de l'année (N) et (N-1)
  • 67.
    CHAPITRE IV REALISATIONDE LA SOLUTION 58 Le rapport de la figure 32 permet de suivre les tops N des clients locaux et étrangers et des articles vendus en local et à l’export. Le CA HT est filtré par année, trimestre et domaine. Figure 34: Top N des clients et des articles
  • 68.
    CHAPITRE IV REALISATIONDE LA SOLUTION 59 Le rapport de la figure 33 décrit le CA HT mensuel par désignation article et par client et par type de vente (local/export) et type de marché. Il présente aussi le CA HT moyen journalier. Figure 35: CA HT mensuel
  • 69.
    CHAPITRE IV REALISATIONDE LA SOLUTION 60 Le rapport de la figure 34 montre le CA HT des 20 % des clients et son pourcentage. On voudrait savoir le potentiel de chaque pays et si les 20% des clients représentent 80 % du chiffre d’affaires dans différents pays. Figure 36: Classement des clients selon la loi 20/80 IV.6 Déploiement Une fois les rapports créer dans Power BI desktop, nous pouvant ensuite passer à la phase de publication des pages du rapport sur le service de Power BI et sur l’application mobile de Power BI. Les dirigeants de l’entreprise auront la possibilité de consulter les pages du rapport via leur e-mail professionnel et leur mot de passe.
  • 70.
    CHAPITRE IV REALISATIONDE LA SOLUTION 61 Figure 37: déploiement des page du rapport « Reporting » dans le cloud Figure 38: passerelle de données L’actualisation des données du rapport se fait grâce à la passerelle de donnée qui est installé localement sur notre machine et configurer avec un jeu de données générer automatiquement lors de la publication des rapports sur le service de power BI.
  • 71.
    CHAPITRE IV REALISATIONDE LA SOLUTION 62 Figure 39: planification de l'actualisation du jeu de données « Reporting » Le rafraichissement de données du rapport se fait automatiquement tous les jours le soir. IV.7 Conclusion Au niveau de cette partie, nous avons présenté toutes les étapes de réalisation du projet en commençant par l’étape l’installation des outils BI jusqu’à la publication des rapports.
  • 72.
    CHAPITRE IV REALISATIONDE LA SOLUTION 63 Conclusion générale L’objectif de notre projet de fin d’études était de mettre en place une solution décisionnelle pour la société « SOTUVER » se rapportant à l’activité commerciale. Au cours de notre projet, nous avons suivi le cycle de vie du projet proposé par Ralph Kimball comme méthodologie. Pour mettre en œuvre ce projet, il était incontournable tout d’abord d’étudier l’existant et de collecter les besoins. Par la suite, nous avons créé le datamart vente alimentés via l’ETL SSIS. La phase finale était de créer des rapports et de les publier sur le service Power BI. Sur le plan professionnel, le projet a été d’une très grande utilité. Il m’a permis de raffiner les compétences en matière BI et les méthodologies de travail acquises durant mon parcours de formation. Ainsi la manipulation des outils de Microsoft BI m’ont permis une maîtrise de ces technologies permettant un accès rapide et convivial et un affichage clair de rapport interactif. Sur le plan humain, ce stage nous a offert la possibilité d’améliorer nos capacités d’adaptation, de communication et de collaboration avec l’environnement professionnel.
  • 73.
    CHAPITRE IV REALISATIONDE LA SOLUTION 64 Bibliographies et webographies [1] présentation de la SOTUVER. http://www.sotuver.com.tn [2] Enterprise Resource Planning. https://fr.wikipedia.org [3] Ralph Kimball and Margy Ross,The Data Warehouse Toolkit: The Definitive Guide to Dimensional Modeling, 2013. [4] INFORMATICA. Des données de qualité : Exploitez le capital de votre organisation. Un livre blanc de JEMM research, 2008. [5] Ikram, Cours Knowledge management, 2016. [6]DRISSI M. La prise de décision au sein de l’entreprise ,2008. [7]Définition d’un « Operational data store », avril 2017. https://fr.wikipedia.org [8]INMON W.H. Building the Data Warehouse, 2002 [9] Emmanuel Ferragu, Modélisation des systèmes d'information décisionnels, 2013 [10]Liz Vitt, livre blanc : Choisir une expérience de modélisation tabulaire ou multidimensionnelle dans SQL Server 2012 Analysis Services, mai 2012 [11] Gartner magic quadrant for business intelligence, février 2017 [12]Microsoft Windows Server 2008 R2, https://www.microsoft.com [13] présentation de Power BI, mai 2017, https://powerbi.microsoft.com/fr-fr/ [14] les fonctionnalités de Power BI, https://powerbi.microsoft.com/fr- fr/documentation/powerbi-learning-0-0-what-is-power-bi/ [15] définition du langage DAX, https://powerbi.microsoft.com/en- us/documentation/powerbi-desktop-quickstart-learn-dax-basics/ [16] les fonctions DAX, https://www.youtube.com/channel/UCJ7UhloHSA4wAqPzyi6TOkw