Mémoire de fin d’études
   Pour l’obtention du diplôme d’Ingénieur d’Etat en Informatique
              Option : Systèmes d’information



                             Thème
Conception et réalisation d’un Data Warehouse pour
     la mise en place d’un système décisionnel

                         Document de base




    Réalisé par                                 Encadré par
       -   FILALI ABDERRAHMANE                    -   MERABET SOUAD
       -   KEDJNANE SOFIANE                       -   MEDJAOUI NADJI




                        Promotion : 2009/2010
Remerciements


        Nos remerciements vont tout spécialement à nos familles, qui ont sus nous supporter et
encourager tout au long de notre vie, ainsi que pour leur aide inestimable, leur patience et
leur soutien indéfectible.

        Nous tenons aussi, à remercier tout les enseignants qui ont contribué de près ou de loin
à notre formation.

       Nous remercions Mme Souad Merbet et M. Nadji Medjaoui pour avoir assuré
l’encadrement de ce projet, qui n’a pas toujours été de tout repos. On remercie monsieur
Medjaoui pour nos séances de travail agréables et fructueuses, ses remarques pertinentes,
mais aussi pour son écoute et son discours bienveillants.

       Nous remercions Mme Merabet pour la confiance quelle nous a accordé et de nous
avoir donné l’opportunité de travailler sur un projet d’une tel envergure.

       Nous remercions Mme Ait Ali Yahia pour ces critiques constructives qui nous ont
permis d’améliorer ce mémoire.

        Nous nous devons de mentionner la précieuse et totale collaboration que nous avons
reçu au sein de ELIT, de part les moyens mis à notre disposition et l’aide et le support apporté
par l’ensemble des employés et des cadres.

       On remercie vivement Mesdames et Messieurs les membres du jury d’avoir accepter
d’évaluer ce travail.

       Pour finir, et afin de n’oublier personne (amis, membre de la famille et tous ceux qui
nous sont chers) nous utiliserons la formule : « Merci à… ».




                                                                  ^xw}ÇtÇx 9 Y|ÄtÄ|
Dédicaces


Je dédie ce modeste travail à :

      M es parents, qui n’ont jamais cessé de m’encourager et me soutenir,

      M on frère : M oham med, et m es sœurs :A mina et Soum ia

      M on binôm e et ami Sofiane et sa famille,

      M es amis : Amine, M ouhata, M oham med, Lotfi …

      Tous les m embres de ma famille,

      Ceux qui me sont chers,

      M on cousin : Samir, puisse dieu l’accueillir dans son vaste paradis.




                                                     TuwxÜÜt{ÅtÇx
Dédicaces


A:
           M es parents, pour leur soutient indéniable et leur aide précieuse

     « Pourrais-je jamais vous dire tous mon am our»,

           M a grand-mère, pour sa patience et pour avoir su me supporter,

           M a sœur Linda, et mes frères Tareq et Yacine, pour leurs

     encouragements et leur amour,

           Tous les m embres de la famille, pour l’intérêt qu’ils m’ont montré,

           M on binôme (et ami) Abderrahmane « H amza » et toute sa famille,

     pour ce qu’ils m’ont apporté,

           M es amis, pour tous ce qu’on a partagé ensemble,

           Toutes les personnes proches que je n’ai pas citées

                                                                 Je dédie ce travail.


                                                                        fÉy|tÇx
Sommaire
Résumé :………………………………………………………………………………………..I
Abréviations :………………………………………………………………………………….II
Liste des tableaux …………………………………………………………………………….IV
Liste des figures ……………………………………………………………………………...VI
Introduction générale ................................................................................................................. 9
       1. Problématique .............................................................................................................. 10
       2. Objectifs du projet ........................................................................................................ 11


                                     Partie I: Synthèse Bibliographique.
I.     Introduction ...................................................................................................................... 15
     I.1.    Les systèmes décisionnels ........................................................................................ 15
       I.1.1. La place du décisionnel dans l’entreprise .............................................................. 16
       I.1.2. Les différents composantes du décisionnel ............................................................ 17
     I.2.    Décisionnel vs transactionnel ................................................................................... 18
II. Le Data Warehouse .......................................................................................................... 19
     II.1    Qu’est ce qu’un Data Warehouse ............................................................................. 19
     II.2    Historique des Data Warehouse ............................................................................... 20
     II.3    Structure des données d’un Data Warehouse ........................................................... 21
     II.4    Les éléments d’un Data Warehouse ......................................................................... 22
     II.5    Architecture d’un Data Warehouse .......................................................................... 25
III. Modélisation des données de l’entrepôt ........................................................................... 26
     III.1   La modélisation dimensionnelle et ses concepts ...................................................... 26
       III.1.1      Concept de fait .................................................................................................. 27
       III.1.2      Concept de dimension ....................................................................................... 27
       III.1.3      Comparatif entre les tables de faits et les tables de dimensions ........................ 28
     III.2   Différents modèles de la modélisation dimensionnelle ............................................. 28
     III.3   Le concept OLAP ..................................................................................................... 29
       III.3.1      Généralités ......................................................................................................... 29
       III.3.2      Architectures des serveurs OLAP ..................................................................... 29
     III.4   La navigation dans les données ................................................................................ 31
       III.4.1      Slice & Dice ...................................................................................................... 31
       III.4.2      Drill-down & Roll-up ......................................................................................... 32
IV. Démarche de Construction d’un Data Warehouse ........................................................... 34
     IV.1 Modélisation et conception du Data Warehouse ...................................................... 34
       IV.1.1       Approche « Besoins d’analyse » ....................................................................... 34
IV.1.2        Approche « Source de données » ...................................................................... 35
      IV.1.3        Approche mixte ................................................................................................. 36
   IV.2 Alimentation du Data Warehouse.............................................................................. 37
      IV.2.1        Les phases de l’alimentation « E.T.L. » ............................................................ 37
      IV.2.2        Politiques de l’alimentation ............................................................................... 38
      IV.2.3        Les outils E.T.L. ................................................................................................ 40
   IV.3 Mise en œuvre du Data Warehouse .......................................................................... 40
   IV.4 Maintenance et expansion ........................................................................................ 42
V. Conclusion ....................................................................................................................... 43

                                     PartieII: Conception de la solution.
Chapitre 1: Présentation de l'organisme d'accueil.
I. Présentation de SONELGAZ ............................................................................................ 46
   I.1 Historique ...................................................................................................................... 46
      I.1.1 Organisation du groupe SONELGAZ ................................................................... 47
      I.1.2 Le groupe SONELGAZ en chiffres ...................................................................... 49
   I.2 Le métier de la distribution .......................................................................................... 50
      I.2.1 Organisation des sociétés de distribution ............................................................... 51
      I.2.2 La clientèle de la distribution ................................................................................ 52
   I.3 L’informatique au sein du groupe SONELGAZ .......................................................... 53
      I.3.1 Présentation de la filiale « ELIT » ........................................................................ 53
II. Conclusion ....................................................................................................................... 56

Chapitre 2: L'éxistant décisionnel.
I. Introduction ...................................................................................................................... 58
II. Etat du décisionnel au sein du groupe............................................................................... 58
   II.1      Niveau Groupe .......................................................................................................... 58
   II.2      Niveau Société de Distribution ................................................................................. 60
   II.3      Niveau Direction de Distribution ............................................................................. 61
III. Conclusion ....................................................................................................................... 62

Chapitre 3:Etude des besoins.
I. Introduction ....................................................................................................................... 64
   I.1 Description de la démarche d'étude des besoins ........................................................... 65
      1.     Étude préliminaire des systèmes sources et interviews sommaires avec les DBA.... 65
      2.     Détection des postes susceptibles d'être porteur d'informations utiles ...................... 65
      3.     Planification, préparation et conduite des interviews ................................................ 66
      4.     Autres moyens utilisés pour la détection des besoins ............................................... 67
5.     Rédaction et validation du recueil récapitulatif des besoins ..................................... 68
   I.2 Problèmes et obstacles rencontrés ................................................................................ 69
II. Conclusion ....................................................................................................................... 70

Chapitre 4: Conception de la zone « entreposage des données ».
I. Introduction ...................................................................................................................... 73
II. Processus de la modélisation dimensionnelle .................................................................. 73
   II.1      Volet « vente » ......................................................................................................... 74
   II.2      Volet « recouvrement » ............................................................................................ 89
   II.3      Volet « suivi des affaires » ........................................................................................ 93
   II.4      Volet « Suivi des abonnés » ..................................................................................... 99
III. Conclusion ..................................................................................................................... 103

Chapitre 5: Conception de la zone « Alimentation ».
I. Introduction .................................................................................................................... 105
II. Etude et planification ..................................................................................................... 105
   II.1      Les sources de données ........................................................................................... 105
   II.2      Détection des emplacements des données sources ................................................. 106
   II.3      Définition de la périodicité de chargement .............................................................. 106
III. Architecture du processus d’alimentation ...................................................................... 107
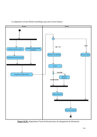
IV. Processus de chargement ............................................................................................... 109
   IV.1 Processus de chargement de dimension .................................................................. 110
   IV.2 Processus de chargement des table de fait .............................................................. 112
   IV.3 Processus de chargement particulier ....................................................................... 114
      IV.3.1       Processus de chargement de la dimension « temps » ...................................... 114
      IV.3.2       Processus de construction d’agrégats .............................................................. 114
V. Conclusion ..................................................................................................................... 115

Chapitre 6: Conception des cubes dimensionnels.
I. Définition des niveaux et des hiérarchies ...................................................................... 117
II. La liste des cubes ........................................................................................................... 121
III. Présentation des cubes dimensionnels ........................................................................... 123
IV. Conclusion ..................................................................................................................... 123


Chapitre 7: Conception des Meta Data.
I. Les « Meta Data » ou « méta données » de l’entrepôt ................................................... 129
II. Rôle des méta données ................................................................................................... 129
III. Exploitation des métas données ..................................................................................... 133
      III.1 Présentation de la partie navigation ....................................................................... 133
III.2 Présentation de la partie supervision ...................................................................... 133
IV. Conclusion ..................................................................................................................... 133

                               Partie III: Implémentation et déploiement.
I.     Introduction .................................................................................................................... 135
II. Implémentation .............................................................................................................. 135
     II.1    Périmètre technique et fonctionnel ......................................................................... 135
       II.1.1 Matériel ............................................................................................................... 135
       II.1.2 Systèmes d’exploitation ...................................................................................... 135
     II.2    Architecture technique de la solution ..................................................................... 136
     II.3    Zone de stockage .................................................................................................... 136
     II.4    Zone d’alimentation de l’entrepôt ........................................................................... 137
     II.5    Zone de restitution .................................................................................................. 137
III. Déploiement ................................................................................................................... 139
     III.1   Déploiement de la zone d’alimentation .................................................................. 139
     III.2   Déploiement de la zone de restitution .................................................................... 140
IV.         Conclusion …………………………………………..……………………………….141

Conclusion générale et perspectives ………………...……………………………………142
Bibliographie ........................................................................................................................ 145
Résumé :
Le groupe SONELGAZ, premier opérateur énergétique en Algérie, assure plusieurs missions
dans le domaine de l’énergie. Ces dernières, allant de la gestion du réseau électrique et gazier
à la distribution et commercialisation de l’électricité et du gaz au profit tant des professionnels
que des particuliers, font de SONELGAZ un acteur incontournable de l’économie nationale.
Le groupe SONELGAZ rencontre, dans le cadre de son activité de distribution, quelques
problèmes dans sa politique de Reporting clientèle. Ces difficultés sont liées notamment à la
lenteur et au coût de la procédure, du fait du nombre important d’intermédiaires et/ou
intervenants. Ces difficultés ont rendu tout effort d’analyse vain ; et c’est pourquoi les
dirigeants du groupe aspirent à la mise en place d’un système qui procure aux décideurs les
informations nécessaires et fiables, les aidant ainsi à pendre dans les meilleurs délais les
décisions les plus appropriées. Dans ce contexte, et afin de répondre à ces attentes
grandissantes le groupe a sollicité sa filiale spécialisée dans les systèmes d’information et les
nouvelles technologies « Elit ».
 Le But recherché étant d’aller vers la mise en place d’un système s’inscrivant dans le cadre
du Système de Gestion de la Clientèle « S.G.C ». Ce système sera construit autour d’une
base de données dédiée totalement aux décisionnel un « Data Warehouse » et répondant à
tout les besoins d’analyse du groupe dans sa fonction de distribution. Ce présent projet a donc
pour vocation première de réaliser une telle base de données.
Mots clés : Data Warehouse « Entrepôt de données », Décisionnel, Business Intelligence
« B.I », intégration de données, solutions « BI » Open Source.




                                                                                                  I
Abréviations :
BI : Business Intelligence.
BT : Basse Tension.
BP : Basse Pression.
CTI : Centre de Traitement Informatique.
DAP : Direction Analyses et Prévision.
DAR : Direction Affaires De Régulation.
DBA : Data Base Administrator.
DCF : Direction Comptabilité et Finance.
DCM: Direction Commercial Et Marketing.
DD : Direction de Distribution.
DED : Département Etudes et Développement.
DGDS : Direction Générale du Développement et de la Stratégie.
DIM : Dimension.
DR : direction régionale(DD).
DRD : Direction de Distribution Régionale.
DW : Data Warehouse (Entrepôt de données).
ED : Etude et développent.
EDW : Entreprise Data Warehouse.
EGA : Electricité et Gaz d’Algérie.
ELIT : EL-djazaïr Information Technology.
EPIC : Etablissement Publique à caractère Industriel et Commercial.
ETL : Extract, Transform and Load (ETC).
FK: Foreign Key.
FTP : File Transfer Protocol.
HOLAP: Hybrid On Line Analytical Process.
HP : Haute Pression.
HT : Haute Tension.
MOLAP: Multidimensional On Line Analytical Process.
MP: Moyenne Pression.
MT : Moyenne Tension.
OLAP : On Line Analytical Process.
OLTP: On Line Transactional Process.

                                                                      II
PDG: Président Directeur General.
PK : Primary Key.
ROLAP : Relational On Line Analytical Process.
SD : Socièté de Distribution.
SGC : Système de Gestion de la Clientèle.
SI : Systèmes d’Information.
SID: Systèmes d’Information Décisionnels.
SID : Systèmes d’information de la distribution.
SIAD : Systèmes d’Information d’Aide à la Décision
SGBD : Système de Gestion de Base de Données.
SMTP : Server Mail Transfer Protocol.
SONELGAZ : Société Nationale de l’Electricité et du GAZ.
SPA : Société Par Action.
SQL : Structured Query Language.




                                                           III
Liste des tableaux

                                     Partie I : Synthèse Bibliographique.
Tableau I.1 : Tableau comparatif entre les systèmes transactionnels et les systèmes
décisionnels... ............................................................................................................................. 6
Tableau I.2 : Tableau comparatif entre les tables de faits et les tables de dimensions............ 16
Tableau I.3 : Avantages et inconvénients de l’approche « Besoins d’analyse » ..................... 23
Tableau I.4 : Avantages et inconvénients de l’approche « Sources de données »................... 24

                                     Partie II: Conception de la solution.
Tableau II.1 :          Le groupe SONELGAZ en chiffres ................................................................ 38
Tableau II.2 :          Présentation des sociétés de distribution ........................................................ 40
Tableau II.3 :          Tableau présentant la population a interviewé ............................................... 54
Tableau II.4 :          Synthétisation des besoins détectés ................................................................ 56
Tableau II.5 :          Tableau descriptif de la dimension « Temps » .............................................. 63
Tableau II.6 :          Tableau descriptif de la dimension « Client » ............................................... 65
Tableau II.7 :          Tableau descriptif de la dimension « Facture » .............................................. 67
Tableau II.8 :          Tableau descriptif de la dimension « Zone géographique » ........................... 69
Tableau II.9 :          Tableau descriptif de la dimension « Activité » ............................................. 70
Tableau II.10 : Tableau descriptif de la dimension « Tarif » .................................................. 70
Tableau II.11 : Tableau descriptif de la dimension « Energie » ............................................. 71
Tableau II.12 : Liste des agrégats potentiels de l’activité « Vente » ...................................... 75
Tableau II.13 : Liste des agrégats utiles de l’activité « Vente » ............................................ 75
Tableau II.14 : Détection des dimensions communes entre les volets « Vente » et
« Recouvrement »..................................................................................................................... 76
Tableau II.15 : Tableau descriptif de la dimension « Nature » ............................................... 77
Tableau II.16 : Tableau descriptif des agrégats potentiel du modèle « Recouvrement » ....... 79
Tableau II.17 : Tableau descriptif des agrégats utiles du modèle « Recouvrement » ............. 79
Tableau II.18 : Détection des dimensions communes entre les volets « Vente »,
« Recouvrement » et « Suivi des affaires »…………………..…………….…………………80
Tableau II.19 : Tableau descriptif de la dimension « Affaire» ............................................... 81
Tableau II.20 : Tableau descriptif de la dimension « Type affaire » ....................................... 8
Tableau II.21 : Tableau descriptif de la dimension « Phase »................................................. 83
Tableau II.22 : Tableau descriptif des agrégats potentiel du modèle « suivi des affaires » .... 85
Tableau II.23 : Tableau descriptif de des agrégats utiles du modèle « Suivi des affaires ».... 85
Tableau II.24 : Détection des dimensions communes entre les volets « Vente »,
« Recouvrement », « Suivi des affaires » et « suivi des abonnés ». ......................................... 86
Tableau II.25 : Tableau descriptif de la dimension « Type abonné » ..................................... 87


                                                                                                                                            IV
Tableau II.26 : Tableau descriptif des agrégats potentiels du modèle « Suivi abonnés » ....... 89
Tableau II.27 : Tableau descriptif des agrégats utiles du modèle « Suivi abonnés ».............. 89
Tableau II.28 : Tableau donnant les nivaux hiérarchiques de chaque dimension ................... 10
Tableau II.29 : Listes des cubes dimensionnels .................................................................... 107




                                                                                                                     V
Liste des figures
 Figure I.1 :       Le décisionnel au sein du système d’information ............................................ 9
 Figure I.2 :       Les différentes composantes du décisionnel .................................................... 5
 Figure I.3 :       Historique des bases de données décisionnelles ............................................... 8
 Figure I.4 :       Structure des données d’un Data Warehouse ................................................... 9
 Figure I.5 : Les Data Mart dans un entrepôt de données selon l’architecture proposée par
 B. Inmon dite Entreprise Data Warehouse ........................................................................... 11
 Figure I.6 : Les Data Mart dans un entrepôt de données selon l’architecture proposée par
 R. kimball dite approche bus ................................................................................................ 13
 Figure I.7 :       Architecture globale d’un Data Warehouse.................................................... 13
 Figure I.8 :       Considération d’un sujet d’analyse comme un cube à plusieurs dimensions . 14
 Figure I.9 :       Un modèle dimensionnel typique ................................................................... 15
 Figure I.10 : Principe de l’architecture MOLAP ................................................................. 18
 Figure I.11 : Principe de l’architecture ROLAP .................................................................. 18
 Figure I.12 : Exemple de Slicing ......................................................................................... 20
 Figure I.13 : Exemple de Dicing ......................................................................................... 20
 Figure I.14 : Exemple de Roll up ........................................................................................ 21
 Figure I.15 : Exemple de Drill Down .................................................................................. 21
 Figure I.16 : Illustration de l’approche « Besoin d’analyse » grâce au cycle de vie
 dimensionnel de kimball ....................................................................................................... 22
 Figure I.17 : Illustration de l’approche « source de données » grâce au cycle de
 développement du Data Warehouse de Inmon ..................................................................... 23
 Figure I.18 : Illustration de l’approche mixte ...................................................................... 24
 Figure I.19 : Objectif de qualité de données dans un processus E.T.L ............................... 27
 Figure II.1 : Planification de la conduite du projet ............................................................. 34
 Figure II.2 : Organigramme représentant l’organisation du Groupe SONELGAZ ............ 37
 Figure II.3 : Evolution du chiffre d’affaire du groupe publiée dans le rapport d’activité de
 l’année 2008 ………………………………………………………………………………38
 Figure II.4 : Répartition du chiffre d’affaire publiée dans le rapport d’activité de l’année
 2008………… ...................................................................................................................... 39
 Figure II.5 : Organisation des sociétés de distribution ....................................................... 40
 Figure II.6 : Organisation des directions de distribution .................................................... 41
 Figure II.7 : Organisation de la filiale ELIT ....................................................................... 44
 Figure II.8 : Organisation de la direction d’étude et de développement............................. 44
 Figure II.9 : Diagramme d’activité modélisant l’édition de rapport pour le niveau groupe48



                                                                                                                                VI
Figure II.10 : La place de l’étape de définition des besoins dans un projet Data
Warehouse………………………………………………………………………………….52
Figure II.11 :        Analyse des priorités du cas de la distribution « SONELGAZ »................ 60
Figure II.12 :        La dimension du Temps de l’activité « Vente » ......................................... 64
Figure II.13 :        La dimension client de l’activité « Vente » ................................................ 65
Figure II.14 :        La dimension facture de l’activité « Vente » .............................................. 68
Figure II.15 :        La dimension zone de l’activité « Vente ».................................................. 70
Figure II.16 :        La dimension activité de l’activité « Vente » ............................................. 70
Figure II.17 :        La dimension Tarif de l’activité « Vente » ................................................. 70
Figure II.18 :        La dimension énergie de l’activité « Vente » ............................................. 71
Figure II.19 :        Modèle en étoile de l’activité « Vente » ..................................................... 74
Figure II.20 :        La dimension Nature de l’activité « Recouvrement »................................. 78
Figure II.21 :        Modèle en étoile de l’activité « Recouvrement » ....................................... 79
Figure II.22 :        La dimension affaire de l’activité «Suivi des affaires ».............................. 83
Figure II.23 :        La dimension type affaire de l’activité « Suivi des affaires »..................... 82
Figure II.24 :        La dimension phase de l’activité « suivie des affaires » ............................. 83
Figure II.25 :        Modèle en étoile de l’activité « Suivie des affaires » ................................. 84
Figure II.26 :        La dimension type abonné de l’activité « Suivi des abonné » .................... 87
Figure II.27 :        Modèle en étoile de l’activité « Suivi des abonné » ................................... 88
Figure II.28 :        Architecture global du processus E.T.L ...................................................... 95
Figure II.29 :        Diagramme d’activité du processus d’alimentation .................................... 94
Figure II.30 :        Diagramme d’activité du processus de chargement de dimension ............. 98
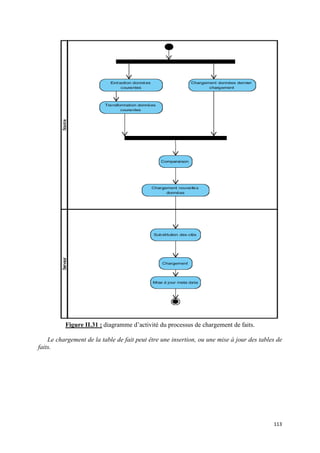
Figure II.31 :        Diagramme d’activité du processus de chargement de fait......................... 99
Figure II.32 :        Cube dimensionnel « Suivi des ventes ». .................................................. 109
Figure II.33 :        Cube dimensionnel « Suivi des ventes et des consommations ». ............. 110
Figure II.34 :        Cube dimensionnel « Suivi des abonnés ». ............................................... 111
Figure II.35 :        Cube dimensionnel « Suivi des recouvrements ». .................................... 111
Figure II.36 :        Cube dimensionnel « Suivi des affaires ». ................................................ 112
Figure II.37 :        Diagramme de classe des métadonnées .................................................... 115
Figure II.38 : DCU navigation dans les métadonnées et administration des MAJ
utilisateurs………… ........................................................................................................... 116
Figure II.39 :        DCU de supervision. ................................................................................. 117
Figure II.40 :        Architecture technique de la solution. ...................................................... 121
Figure II.41 :        Digramme de déploiement de la zone d’alimentation. ............................. 125
Figure II.42 :        Diagramme de déploiement de la zone de restitution. .............................. 126




                                                                                                                             VII
Introduction générale




                        8
Contexte général
        C’est dans un environnement fortement complexe et hautement concurrentiel
qu’évolue la majeure partie, si ce n’est la totalité, des entreprises. Ce climat de forte
concurrence exige de ces entreprises une surveillance très étroite du marché afin de ne pas se
laisser distancer par les concurrents et cela en répondant, le plus rapidement possible, aux
attentes du marché, de leur clientèle et de leurs partenaires.

        Pour se faire, les dirigeants de l’entreprise, quelque en soit d’ailleurs le domaine
d’activité, doivent être en mesure de mener à bien les missions qui leur incombent en la
matière. Ils devront prendre notamment les décisions les plus opportunes. Ces décisions, qui
influeront grandement sur la stratégie de l’entreprise et donc sur son devenir, ne doivent pas
être prises ni à la légère, ni de manière trop hâtive, compte tenu de leurs conséquences sur la
survie de l’entreprise. Il s’agit de prendre des décisions fondées, basées sur des informations
claires, fiables et pertinentes. Le problème est de savoir donc comment identifier et présenter
ces informations à qui de droit, sachant par ailleurs que les entreprises croulent d’une part
sous une masse considérable de données et que d’autre part les systèmes opérationnels
« transactionnels » s’avèrent limités, voire inaptes à fournir de telles informations et
constituer par la même un support appréciable à la prise de décision.

        C’est dans ce contexte que les « systèmes décisionnels » ont vu le jour. Ils offrent
aux décideurs des informations de qualité sur lesquelles ils pourront s’appuyer pour arrêter
leurs choix décisionnels. Pour se faire, ces systèmes utilisent un large éventail de technologies
et de méthodes, dont les « entrepôts de données » (Data Warehouse) représentent l’élément
principal et incontournable pour la mise en place d’un bon système décisionnel.

        De part sa dimension économique et sa position sur le marché énergétique algérien,
l’activité journalière de la SONELGAZ génère des données complexes et volumineuses. Ces
données représentent une source précieuse d’informations, qui serait à même d’améliorer de
façon significative le processus de prise de décision. Cependant, ces données ne sont pas
exploitées de manière satisfaisante, hypothéquant ainsi le processus de prise de décision à
tous les niveaux du groupe.

       Le présent projet tend à la mise en place d’un système en mesure de consolider les
données issues des systèmes transactionnels, et d’offrir des informations de qualité pour les
décideurs. Il s’agit en fait de mettre à la disposition des décideurs des données à même de
les éclairer et leur faciliter une prise de décision prompte en connaissance de cause. Un tel
système requiert la mise en place d’un entrepôt de données fiables contenant les informations
nécessaires à l’accomplissement des processus décisionnels.




                                                                                               9
1. Problématique
       Le groupe SONELGAZ est l’opérateur historique et leader du domaine énergétique en
Algérie, notamment dans le domaine de la distribution de l’électricité et du gaz pour les
professionnels et les particuliers.

        Appelé à interagir avec ses clients sur différentes phases de la distribution (demande
de branchement, facturation, résiliation,…etc.), le groupe s’est doté, dans un souci de suivi de
la clientèle et de gestion de la distribution, d’un « Système de Gestion de la Clientèle –S.G.C.-
 » constitué de 35 applications, développées en interne et exploité par plus de 2900
utilisateurs. Ce système est déployé dans chacune des 58 directions de distributions « D.D. »
exploitant une base de donnée décentralisée au niveau de chaque « D.D. ».

        Dans un pareil contexte, la plus simple des opérations d’analyse devient une tâche
ardue. En effet, les sociétés de distributions « SD » se trouvent dans l’incapacité de faire des
analyses fiables, efficaces et à des moments opportuns sans engager des moyens considérables
sur des périodes plus ou moins longues. Ainsi, les principales difficultés rencontrées peuvent
être résumées en :

•     Difficultés dans l’élaboration des rapports d’activité :
       L’élaboration des rapports        d’activité fait intervenir, généralement, plusieurs
      intermédiaires. En effet, à chaque fois qu’il est nécessaire d’élaborer un rapport
      d’activité , il faudra procéder d’abord à l’ extraction les données à partir des 58 bases de
      données installées au niveau des directions de distribution, pour les acheminer ensuite
      manuellement vers une structure centralisée, qui en fera enfin la consolidation. Il s’agit là
      d’une procédure lourde outre les éventuelles incohérences et erreurs. Les retards
      enregistrés, parfois, font que le rapport d’activité est élaboré sur la base d’une
      consolidation antérieure, en sachant pertinemment que les données ne sont pas à jour.

•     Lenteur de la procédure de Reporting : La politique de Reporting actuelle, qui du reste
      est quasi manuelle, connait des lenteurs qui n’arrangent pas les décideurs. Ceux ci ont
      besoin d’informations fiables et dans des délais raisonnables. À titre indicatif, l’édition
      d’un rapport national peut prendre, en moyenne, plus d’un mois ce qui est plus que
      pénalisant pour une bonne prise de décision.

•     Coût de la procédure de Reporting1 : la procédure de Reporting est jugé très couteuse
      pour l’entreprise, et cela est principalement du au nombre d’intervenant et des moyens mis
      en place pour cette dernière.

•     Insuffisance du module « Statistique » : Afin de produire et offrir un moyen de suivi des
      activités de la distribution, un module « Statistique » a été développé et intégré dans le
      système « SGC ». Ce dernier fournit des états statistiques permettant, aux décideurs de
      niveau D.D., l’analyse et la prise de décision. Cependant, ce module connait quelques

1
    Voir annexe A

                                                                                                10
problèmes dû au fait qu’il interroge directement la base de données en production. En
   effet le lancement de la production de n’importe quel rapport du module pénalise le
   système. Pour éviter cela le module n’est accessible qu’au chef du CTI de la DD.


       2. Objectifs du projet
         Afin de palier aux problèmes précédemment cités, le groupe a initié, à travers sa filiale
Elit, le présent projet.

       Ce projet a pour but d’introduire, en premier lieu, une informatique décisionnelle au
sein du groupe, tout en conférant aux décideurs un support fiable pour une meilleure prise de
décision. Ainsi, les principaux objectifs assignés au projet sont :

   •   La réduction de la durée globale de l’élaboration des rapports, en essayant de ramener
       cette durée, au moins, en dessous de la barre des 48 heures.
   •   La Réduction des coûts de la procédure de Reporting actuelle.
   •   La réduction du nombre d’intervenants lors de la production de rapports.
   •   Offrir aux décideurs et aux analystes la possibilité de faire des analyses appropriées.
   •   Offrir des informations fiables, cohérentes et pertinentes, contenant la logique
       business souhaitée.




                                                                                                 11
Planification et conduite du projet

       L’initiation de tout projet nécessite une phase de planification. Celle
                         out                                                    Celle-ci permet
de définir les tâches à réaliser, maîtriser les risques et rendre compte de l’état d’avancement
du projet.

      « Planifier optimise ainsi les chances de réussite d'un projet en améliorant la
productivité grâce à une meilleure maîtrise de la qualité. » [Soler, 2001].

        Pour garantir le bon déroulement du projet, tout en respectant les délais, nous avons
élaboré une planification globale de conduite du projet. Le diagramme suivant décrit cette
planification ainsi que l’ordonnancement prévu des phases du projet.




                                                                                    Conception E.T.L




                                    Figure : Planification et conduite du projet.

       Afin de présenter notre travail, le présent mémoire est organisé en trois parties et se
présente comme suit :

        Après une introduction générale dans laquelle nous présentons le contexte général du
projet, ainsi que la problématique et les objectifs visés. La première partie présente les aspects
théoriques du domaine des systèmes d’information d’aide à la décision, en évoquant leurs
définitions et les concepts de bases relatifs aux « entrepôts de données » et à la modélisation
dimensionnelle.



                                                                                                       12
Dans la deuxième partie, nous présentons le travail réalisé au sein du Groupe
SONELGAZ à travers les six suivants chapitres:

        Le chapitre un, présente l’organisme d’accueil, sa structure organisationnelle, son
activité et la culture de l’entreprise en matière d’utilisation des technologies de l’information.

        Le chapitre deux a pour vocation de présenter l’existant décisionnel au sein de
l’entreprise et selon différents niveaux de prise de décision.

       Le chapitre trois présente une synthèse de la collecte des besoins des utilisateurs, ainsi
que son déroulement.

        Le chapitre quatre contient la conception de la partie d’entreposage de notre solution.
Il présente entre autre les modèles dimensionnels des activités recensées.

        Le chapitre cinq à pour but de présenter la conception de la zone d’alimentation, ainsi
que les stratégies adoptées.

        Le chapitre six, quant à lui, donne la conception des cubes dimensionnels en détaillant
les différentes caractéristiques de chaque cube (dimensions, mesurables et hiérarchies).

        La troisième partie décrie l’architecture globale de la solution, et cela en présentant les
différents outils intégrés et les volets de la solution développés. Elle décrit aussi la manière
dont se passe le déploiement de la solution.

        Une conclusion générale est proposée afin de synthétiser le travail réalisé et de citer
les perspectives du projet.




                                                                                                13
Partie I : Synthèse
 bibliographique

« Un entrepôt de données ne s'achète pas, il se construit. »
Bill Inmon




                                                          14
I.    Introduction
    Toutes les entreprises du monde disposent d’une masse de données plus ou moins
considérable. Ces informations proviennent soit de sources internes (générées par leurs
systèmes opérationnels au fil des activités journalières), ou bien de sources externes (web,
partenaire, .. etc.).

    Cette surabondance de données, et l’impossibilité des systèmes opérationnels de les
exploiter à des fins d’analyse conduit, inévitablement, l’entreprise à se tourner vers une
nouvelle informatique dite décisionnelle qui met l’accent sur la compréhension de
l’environnement de l’entreprise et l’exploitation de ces données à bon escient.
En effet, les décideurs de l’entreprise ont besoin d’avoir une meilleure vision de leur
environnement et de son évolution, ainsi, que des informations auxquelles ils peuvent se fier.
Cela ne peut se faire qu’en mettant en place des indicateurs « business » clairs et pertinents
permettant la sauvegarde, l’utilisation de la mémoire de l’entreprise et offrant à ses décideurs
la possibilité de se reporter à ces indicateurs pour une bonne prise de décision.

    Le « Data Warehouse », « Entrepôt de données » en français, constitue, dans ces
conditions, une structure informatique et une fondation des plus incontournables pour la mise
en place d’applications décisionnelles.

   Le concept de Data Warehouse, tel que connu aujourd’hui, est apparu pour la première
fois en 1980 ; l’idée consistait alors à réaliser une base de données destinée exclusivement au
processus décisionnel. Les nouveaux besoins de l’entreprise, les quantités importantes de
données produites par les systèmes opérationnels et l’apparition des technologies aptes à sa
mise en œuvre ont contribué à l’apparition du concept « Data Warehouse » comme support
aux systèmes décisionnels.

   I.1. Les systèmes décisionnels
    La raison d’être d’un entrepôt de données, comme évoqué précédemment, est la mise en
place d’une informatique décisionnelle au sein de l’entreprise. Pour cela il serait assez
intéressant de définir quelques concepts clés autour du décisionnel.

    Afin de mieux comprendre la finalité des systèmes décisionnels, nous nous devons de les
placer dans leurs contextes et rappeler ce qu’est un système d’information.

    «Le système d’information est l’ensemble des méthodes et moyens de recueil de contrôle
et de distribution des informations nécessaires à l’exercice de l’activité en tout point de
l’organisation. Il a pour fonction de produire et de mémoriser les informations, de l’activité
du système opérant (système opérationnel), puis de les mettre à disposition du système de
décision (système de pilotage)»[Le Moigne, 1977].

    Les différences qui existent entre le système de pilotage et le système opérationnel, du
point de vue fonctionnel ou des tâches à effectuer, conduit à l’apparition des « systèmes
d’information décisionnels » (S.I.D.). Ces différences seront clairement illustrées un peu plus
loin dans notre document.

                                                                                             15
Les origines des SID remontent au début de l’informatique et des systèmes d’information
qui ont, tous deux, connu une grande et complexe évolution liée notamment à la technologie.
Cette évolution se poursuit à ce jour2.

Parmi les différentes définitions du décisionnel « business intelligence B.I. » qui ont été
données on trouve :

    •   "Le Décisionnel est le processus visant à transformer les données en informations et,
        par l'intermédiaire d'interrogations successives, transformer ces informations en
        connaissances." [Dresner, 2001].

    I.1.1. La place du décisionnel dans l’entreprise:




         Figure I.1 : Le décisionnel au sein du Système d’information [Goglin, 1998]
                                nnel                                           1998].

       La figure ci-dessus illustre parfaitement la place qu revient au décisi
                    dessus                                qui             décisionnel au sein
d’une entreprise. Cette place, comprend plusieurs fonctions clés de l’entreprise. Les finalités
                             ,
décisionnelles, étant différentes selon le poste et la fonction occupée on pour but
                                                                     occupée, ont
d’engendrer plusieurs composantes.




2
 Synthétisation à partir de la thèse de Bouzghoub A. « Modélisation des entrepôts de données XML:
application au domaine de la sécurité sociale » [Bouzghoub, 2008].

                                                                                                    16
I.1.2. Les différentes composantes du décisionnel
                            s

         En relation étroite avec les nouvelles technologies de l’information et des
télécommunications, le système décisionnel se manifeste à différents niveaux selon leurs
                                  e
utilités et leurs missions principales comme illustré dans la figure suivante :
                           principales,




       Figure I.2 :   Les différentes composantes du décisionnel [Goglin, 1998]
                                                                          1998].




                                                                                      17
I.3. Décisionnel vs transactionnel
    Le tableau suivant résume de façon non exhaustive les différences qu’il peut y avoir
entre les systèmes transactionnels et les systèmes décisionnels selon les données et l’usage fait
des systèmes.



 Différence                Systèmes transactionnels                             SID
                      Orienté applications                   Orienté thèmes et sujets
                      Situation instantanée                  Situation historique
    par les données




                      Donnée détaillées et codées non Informations             agrégées   cohérentes
                      redondantes                            souvent avec redondance
                      Données changeantes constamment        Informations stables et synchronisées
                                                             dans le temps
                      Pas de référentiel commun              Un référentiel unique
                      Assure l’activité au quotidien         Permet l’analyse et la prise de
                                                             décision
                      Pour les opérationnels                 Pour les décideurs
                      Mises à jour et requêtes simples       Lecture unique et requêtes complexes
    L’usage




                                                             transparentes
                      Temps de réponse immédiats             Temps de réponse moins critiques
                      Faibles volumes à chaque transaction   Large volume manipulé
                      Conçu pour la mise à jour              Conçue pour l’extraction
                      Usage maîtrisé                         Usage aléatoire

       Tableau I.1 : Tableau comparatif entre les systèmes transactionnels et les systèmes
                                           décisionnels.

       Ces différences font ressortir la nécessité de mettre en place un système répondant aux
besoins décisionnels. Ce système n’est rien d’autre que le « Data Warehouse ».




                                                                                                  18
II.    Le Data Warehouse
   II.1       Qu’est ce qu’un Data Warehouse
   Bill Inmon définit le Data Warehouse, dans son livre considéré comme étant la référence
dans le domaine “Building the Data Warehouse” [Inmon, 2002] comme suit:

    « Le Data Warehouse est une collection de données orientées sujet, intégrées, non
volatiles et évolutives dans le temps, organisées pour le support d’un processus d’aide à
la décision. »

   Les paragraphes suivants illustrent les caractéristiques citées dans la définition d’Inmon.
Orienté sujet : le Data Warehouse est organisé autour des sujets majeurs de l’entreprise,
contrairement à l’approche transactionnelle utilisée dans les systèmes opérationnels, qui sont
conçus autour d’applications et de fonctions telles que : cartes bancaires, solvabilité client…,
les Data Warehouse sont organisés autour de sujets majeurs de l’entreprise tels que : clientèle,
ventes, produits…. Cette organisation affecte forcément la conception et l’implémentation des
données contenues dans le Data Warehouse. Le contenu en données et en relations entre elles
diffère aussi. Dans un système opérationnel, les données sont essentiellement destinées à
satisfaire un processus fonctionnel et obéit à des règles de gestion, alors que celles d’un Data
Warehouse sont destinées à un processus analytique.

Intégrée : le Data Warehouse va intégrer des données en provenance de différentes sources.
Cela nécessite la gestion de toute incohérence.

Evolutives dans le temps : Dans un système décisionnel il est important de conserver les
différentes valeurs d’une donnée, cela permet les comparaisons et le suivi de l’évolution des
valeurs dans le temps, alors que dans un système opérationnel la valeur d’une donnée est
simplement mise à jour. Dans un Data Warehouse chaque valeur est associée à un moment
« Every key structure in the data warehouse contains - implicitly or explicitly -an element of
time » [Inmon, 2000].

Non volatiles : c’est ce qui est, en quelque sorte la conséquence de l’historisation décrite
précédemment. Une donnée dans un environnement opérationnel peut être mise à jour ou
supprimée, de telles opérations n’existent pas dans un environnement Data Warehouse.

Organisées pour le support d’un processus d’aide à la décision : Les données du Data
Warehouse sont organisées de manière à permettre l’exécution des processus d’aide à la
décision (Reporting, Data Mining…).




                                                                                                 19
II.2       Historique des Data Warehouse
    L’origine du concept « Data Warehouse » D.W (entrepôt de données en français) remonte
aux années 80, durant lesquelles un intérêt croissant au système décisionnel a vu le jour, dû
essentiellement à l’émergence des SGBD relationnel et la simplicité du modèle relationnel et
la puissance offerte par le langage SQL,

   Au début, le Data Warehouse n’était rien d’autre qu’une copie des données du système
opérationnel prise de façon périodique, dédiée à un environnement de support à la prise de
décision. Ainsi, les données étaient extraites du système opérationnel, stockées dans une
nouvelle base de données «concept d’infocentre », le motif principal étant de répondre aux
requêtes des décideurs sans pour autant altérer les performances des systèmes opérationnels.

       Le Data Warehouse, tel qu’on le connaît actuellement, n’est plus vu comme une copie
-ou un cumul de copies prises de façon périodique- des données du système opérationnel. Il
est devenu une nouvelle source d’information, alimenté avec des données recueillies et
consolidées des différentes sources internes et externes.




                                                               Entrepôt de
                                                               données
                                    Infocentre



               bases de
               données
               opérationnelles


            1970                 1980                   1990



               Figure I.3 :    évolution des bases de données décisionnelles.




                                                                                          20
II.3       Structure des données d’un Data Warehouse
          Le Data Warehouse a une structure bien définie, selon différents niveaux d’agrégation
    et de détail des données. Cette structure est définie par Inmon [Inmon, 2000] comme suit :


                                    Données fortement agrégées




M                                        Données agrégées
E
T
A
D
O
N
N                                        Données détaillées
É
E
S



                                   Données détaillées archivées

                    Figure I.4 :   Structure des données d’un Data Warehouse.

    Données détaillées : ce sont les données qui reflètent les événements les plus récents,
    fréquemment consultées, généralement volumineuses car elles sont d’un niveau détaillé.

    Données détaillées archivées : anciennes données rarement sollicitées, généralement
    stockées dans un disque de stockage de masse, peu coûteux, à un même niveau de détail que
    les données détaillées.

    Données agrégées : données agrégées à partir des données détaillées.

    Données fortement agrégées : données agrégées à partir des données détaillées, à un niveau
    d’agrégation plus élevé que les données agrégées.
                                                                                            21
Meta données : ce sont les informations relatives à la structure des données, les méthodes
d’agrégation et le lien entre les données opérationnelles et celles du Data Warehouse. Les
métadonnées doivent renseigner sur :

       •   Le modèle de données,
       •   La structure des données telle qu’elle est vue par les développeurs,
       •   La structure des données telle qu’elle est vue par les utilisateurs,
       •   Les sources des données,
       •   Les transformations nécessaires,
       •   Suivi des alimentations,

       II.4        Les éléments d’un Data Warehouse
    L’environnement du Data Warehouse est constitué essentiellement de quatre
composantes : les applications opérationnelles, la zone de préparation des données, la
présentation des données et les outils d’accès aux données.

Les applications opérationnelles : ce sont les applications du système opérationnel de
l’entreprise et dont la priorité est d’assurer le fonctionnement de ce dernier et sa performance.
Ces applications sont extérieures au Data Warehouse.

Préparation des données : la préparation englobe tout ce qu’il y a entre les applications
opérationnelles et la présentation des données. Elle est constituée d’un ensemble de processus
appelé ETL, « Extract, transform and Load », les données sont extraites et stockées pour subir
les transformations nécessaires avant leur chargement.

        « Un point très important, dans l’aménagement d’un entrepôt de données, est
d’interdire aux utilisateurs l’accès à la zone de préparation des données, qui ne fournit aucun
service de requête ou de présentation » [Kimball, 2002].

Présentation des données : c’est l’entrepôt où les données sont organisées et stockées. Si les
données de la zone de préparation sont interdites aux utilisateurs, la zone de présentation est
tout ce que l’utilisateur voit et touche par le biais des outils d’accès.

       L’entrepôt de données est constitué d’un ensemble de Data Mart. Ce dernier est défini
comme étant une miniaturisation d’un Data Warehouse, construit autour d’un sujet précis
d’analyse ou consacré à un niveau départemental3.

        Cette différence de construction, autour d’un sujet ou au niveau départemental, définit
la façon d’implémentation du Data Mart au niveau de l’entrepôt. On distingue, en effet, deux
architectures internes du Data Warehouse :



3
    Synthétisation [Chuck, 1998] page 86.

                                                                                              22
1. Data Mart indépendant

       Les Data Mart sont des versions miniaturisées du Data Warehouse au niveau
départemental, alimentées par le Data Warehouse et basées sur les besoins départementaux en
                        s                               s
informations [Inmon, 2002].




Figure I.5 :   les Data Mart dans un entrepôt de données selon l’architecture Entreprise Data
                               Warehouse (E.D.W) [Inmon, 2002].




                                                                                           23
2. Data Mart interconnectés

        Les Data Mart sont construi autour de sujets, interconnectés grâce aux tables des
         es                   construits
faits contenues dans le Data Warehouse, ce dernier se compose alors des Data Mart et ces
tables des faits, appelées bus4.




Figure I.6 :        les Data Mart dans un entrepôt de données selon l’architecture bus de données
                                                   [Kimball, 2002].


Zone d’outils d’accès : c’est l’ensemble des moyens fournis aux utilisateurs du Data
Warehouse pour exploiter la zone de présentation des données en vue de la prise de décision.
Ces outils varient des simples requêtes ad hoc aux outils permettant l’application de forage de
données plus complexes. Environ 80 à 90% des utilisateurs sont desservis par des applications
                         .
d’analyses préfabriquées, consista essentiellement en des requêtes préétablies.
                                 ant                                           s.




4
    Appellation proposée par R. Kimball dans son ouvrage [Kimball, 2002].

                                                                                               24
II.5       Architecture d’un Data Warehouse
    Après avoir exposé et défini chacun des éléments constituant l’environnement d’un Data
Warehouse, il serait intéressant de connaitre le positionnement de ces éléments dans une
architecture globale d’un Data Warehouse :




                     Figure I.7 : Architecture globale d’un Data Warehouse5.




5
    http://www.formations-sas.fr/data-warehouse

                                                                                       25
III.   Modélisation des données de l’entrepôt
   III.1         La modélisation dimensionnelle et ses concepts
        Les Data Warehouse sont destinés à la mise en place de systèmes décisionnels. Ces
systèmes, devant répondre à des objectifs différents des systèmes transactionnels, ont fait
ressortir très vite la nécessité de recourir à un modèle de données simplifié et aisément
compréhensible. La modélisation dimensionnelle permet cela. Elle consiste à considérer un
sujet d’analyse comme un cube à plusieurs dimensions, offrant des vues en tranches ou des
analyses selon différents axes.




  Figure I.8 :    Considération d’un sujet d’analyse comme un cube à plusieurs dimensions.


       En plus de la perception intuitive qu’offre la modélisation dimensionnelle, celle-ci est
réputée pour ses performances élevées.

         La nomination « schéma des jointures en étoile » a longtemps été adoptée pour décrire
un modèle dimensionnel. Cette nomination est due au fait que le diagramme qui représente un
modèle dimensionnel ressemble à une étoile, avec une grande table centrale et un jeu de
petites tables auxiliaires disposées en étoile autour de la table centrale. Celle-ci est appelée
table de faits et les autres tables sont appelées tables de dimensions. La figure suivante
illustre untel modèle :




                                                                                             26
Figure I.9 :       Un modèle dimensionnel typique [Kimball, 1996].


   III.1.1 Concept de fait

        Une table de faits est la table centrale d’un modèle dimensionnel, où les mesures de
performances sont stockées. Une ligne d’une table de faits correspond à une mesure. Ces
mesures sont généralement des valeurs numériques, additives ; cependant des mesures
textuelles peuvent exister mais sont rares. Le concepteur doit faire son possible pour faire des
mesures textuelles des dimensions, car elles peuvent êtres corrélées efficacement avec les
autres attributs textuels de dimensions.

      Une table de faits assure les liens plusieurs à plusieurs entre les dimensions. Elles
comportent des clés étrangères, qui ne sont autres que les clés primaires des tables de
dimension.

   III.1.2 Concept de dimension

       Les tables de dimension sont les tables qui raccompagnent une table de faits, elles
contiennent les descriptions textuelles de l’activité. Une table de dimension est constituée de
nombreuses colonnes qui décrivent une ligne. C’est grâce à cette table que l’entrepôt de
données est compréhensible et utilisable; elles permettent des analyses en tranches et en dés.

        Une dimension est généralement constituée : d’une clé artificielle, une clé naturelle et
des attributs.

       « Une table de dimension établit l’interface homme / entrepôt, elle comporte une clé
primaire » [Kimball, 2002].



                                                                                             27
III.1.3 Comparatif entre les tables de faits et les tables de dimensions

       Le tableau suivant récapitule les différences au niveau des données de ces tables :

                  Tables de faits                        Tables de dimensions
Structure         Peu de colonnes beaucoup de lignes     Peu de lignes beaucoup de colonnes
Données           Mesurable, généralement numérique      Descriptives généralement textuelles
Référentiel       Plusieurs clés étrangères              Une clé primaire
Valeur            Prend de nombreuses valeurs            Plus ou moins constantes
Manipulation      Participe à des calculs                Participe à des contraintes
Signification     Valeurs de mesure                      Descriptive
Rôle              Assure les relations entre les         Assure l’interface homme / entrepôt
                  dimensions                             de données

    Tableau I.2 :     Tableau comparatif entre les tables de faits et les tables de dimensions.


   III.2        Différents modèles de la modélisation dimensionnelle
        Modèle en étoile : comme indiqué précédemment, ce modèle se présente comme une
étoile dont le centre n’est autre que la table des faits et les branches sont les tables de
dimension. La force de ce type de modélisation est sa lisibilité et sa performance.

       Modèle en flocon : identique au modèle en étoile, sauf que ses branches sont éclatées
en hiérarchies. Cette modélisation est généralement justifiée par l’économie d’espace de
stockage, cependant elle peut s’avérer moins compréhensible pour l’utilisateur final, et très
couteuse en terme de performances.

        Modèle en constellation : Ce n’est rien d’autre que plusieurs modèles en étoile liés
entre eux par des dimensions communes.




                                                                                             28
III.3         Le concept OLAP
    III.3.1 Généralités

       Le terme OLAP (On-Line Analytical Processing) désigne une classe de technologies
conçue pour l’accès aux données et pour une analyse instantanée de ces dernières, dans le but
de répondre aux besoins de Reporting et d’analyse.

        R. Kimball définit le concept « OLAP » comme «Activité globale de requêtage et de
présentation de données textuelles et numériques contenues dans l’entrepôt de données; Style
d’interrogation spécifiquement dimensionnel » [Kimball, 2005].

        C’est en continuant sur sa lancée, qui lui a permis de définir le model OLTP pour les
bases de données relationnelles, que le concept OLAP fut introduit et défini6 en 1993 par E.F
Codd, le père des bases de données relationnelles, dans un document technique portant le titre
de « Providing OLAP (On-Line Analytical Processing) to User-Analysts : An IT Man-date »
[Codd, 1993].

    III.3.2 Architectures des serveurs OLAP
    Le noyau d’un système OLAP est son serveur. Ces serveurs sont classés selon la politique
régissant l’architecture du serveur. Ainsi, ces architectures peuvent être distinguées comme
suit:

    III.3.2.1     Les systèmes à architecture MOLAP
       Ces systèmes MOLAP « Multidimentional On-line Analytical Processing » sont
conçus exceptionnellement pour l’analyse multidimensionnelle.
        R. Kimball définit ces systèmes comme étant un « Ensemble d’interfaces utilisateur,
d’applications et de technologies de bases de données propriétaire dont l’aspect dimensionnel
est prépondérant » [Kimball, 2005].
        Ainsi donc cette base adopte réellement la structure multidimensionnelle, exploitant de
ce fait ces capacités au maximum. En effet MOLAP offre des temps d’accès optimisés et cela
en prédéfinissant les opérations de manipulation et de chemin d’accès prédéfinis.
        Autre caractéristique du MOLAP c’est qu’il agrège tout par défaut, pénalisant du coup
le système lorsque la quantité de données à traiter augmente. On parle généralement de
volume de l’ordre du giga-octet pas plus.




6
 Cette définition passe par l’introduction de 12 règles. Six autres règles furent par la suite, en 1995, ajoutées
aux 12 précédentes et le terme « règles » remplacé par dispositif «features » par le même auteur à savoir
Codd (Voir annexe B).

                                                                                                                    29
Data Warehouse                    Moteur MOLAP                   Aide à la décision




      Données                        Traitements                         Présentation

     Stockage des                                                           Rapports
  données détaillées (et                                               Multi-Dimensionnel
      agrégées)


               Figure I.10 :Principe de l’architecture MOLAP [Nakache, 1998].


   III.3.2.2   Les systèmes à architecture ROLAP
      « Ensemble d’interfaces utilisateurs et d’applications qui donnent une vision
dimensionnelle à des bases de données relationnelles » [Kimball, 2005].
        Les systèmes ROLAP « Relationnel On-line Analytical Processing » sont en mesure
de simuler le comportement d’une SGBD multidimensionnel en exploitant un SGBD
relationnel. L’utilisateur aura ainsi l’impression d’interroger un cube multidimensionnel alors
qu’en réalité il ne fait qu’adresser des requêtes sur une base de données relationnelles.
        ROLAP n’agrège rien. Les règles d’agrégations sont crées au préalable et représentées
dans une table relationnelle ce qui cause une lourdeur d’administration mais confère une
certaine performance et un gage de cohérence lors de l’utilisation.
      Cette structure est généralement adoptée dans le but de se dispenser de l’acquisition
d’un SGBD relationnel.


   Data Warehouse                   Moteur ROLAP                   Aide à la décision




      Données                        Traitements                        Présentation

      Stockage des                  Génération de plans                    Rapports
   données détaillées (et             d'exécution SQL                 Multi-Dimensionnel
       agrégées) et                  afin d'obtenir des
    des méta-données               fonctionnalités OLAP.
               Figure I.11 :    Principe de l’architecture ROLAP [Nakache, 1998].

                                                                                            30
III.2.2.3 Les systèmes à architecture HOLAP
        Les systèmes HOLAP « Hybride On-line Analytical Processing » sont une sorte de
compromis entre les différents systèmes précités. Cette combinaison donne à ce type de
système les avantages du ROLAP et du MOLAP en utilisant tour à tour l’un ou l’autre selon
le type de données.

III.2.2.4 Autres architecture OLAP
        Bien que les architectures évoquées ci-dessus soient les plus répandues et les plus
adoptées par les fournisseurs de solutions OLAP, d’autres systèmes se basent sur des
architectures différentes telles que l’architecture OOLAP « Object On-line Analytical
Processing », ou alors DOLAP « Desktop On-line Analytical Processing » qui décrit une
catégorie de produits qui ne sont pas nécessairement connectés à un serveur et qui s’appuient
sur une source de données (un cube) construites, stockées et exploitées en local sur la machine
de l’utilisateur.

   III.4      La navigation dans les données
        Une fois que le serveur OLAP a construit le cube multidimensionnel « ou simulé ce
cube selon l’architecture du serveur », plusieurs opérations sont possibles sur ce dernier
offrant ainsi la possibilité de naviguer dans les données qui le constituent. Ces opérations de
navigation « Data Surfing » doivent être, d’une part, assez complexes pour adresser
l’ensemble des données et, d’autre part, assez simples afin de permettre à l’utilisateur de
circuler de manière libre et intuitive dans le modèle dimensionnel.
       Afin de répondre à ces attentes, un ensemble de mécanismes est exploité, permettant
une navigation par rapport à la dimension et par rapport à la granularité d’une dimension.

   III.4.1 Slice & Dice
        Le « Slicing » et le « Dicing » sont des techniques qui offrent la possibilité de faire
des tranches « trancher » dans les données par rapport à des filtres de dimension bien précis,
se classant de fait comme des opérations liées à la structure « se font sur les dimensions ». La
différence entre eux se manifestent dans le fait que :
       Le Slicing consiste à faire une sélection de tranches du cube selon des prédicats et
selon une dimension « filtrer une dimension selon une valeur » [Chouder, 2008].




                                                                                             31
Figure I
                                   I.12 :     Exemple de Slicing.


Le Dicing, quant à lui, peut être vu comme étant une extraction d’un sous cube.




                              Figure I
                                     I.13 :      Exemple de Dicing.


   III.4.2 Drill-down & Roll-up
                             up
    Ces méthodes, appelées aussi « forage vers le bas/vers le haut », sont les méthodes les
plus répandues pour une navigation dans un entrepôt de données. Elles consistent à
représenter les données du cube à un niveau de granularité inf rieur, dans le cas du « Drill -
                                                             inférieur,
down », ou un niveau supérieur, c’est le « Roll-up ». En somme, ces deux opérations
permettent de contrôler le niveau de détail des données du cube.




                                                                                           32
Ces opérations ne sont pas aussi faciles à implémenter car basées sur la notion d’une
bonne hiérarchisation des attributs d’une dimension et la différenciation entre tous les niveaux
de hiérarchie disponibles dans les différentes dimensions.




                Figure I.14 :     Exemple de Roll up « moins de détails sur les années».




             Figure I.15 :       Exemple de Drill-Down « plus de détails sur les régions ».




                                                                                              33
IV.          Démarche de Construction d’un Data Warehouse
       Plusieurs chercheurs ou équipes de recherche ont essayé de proposer des démarches
pour la réalisation d’un projet Data Warehouse, ces démarches se croisent essentiellement
dans les étapes suivantes :

         •       Modélisation et conception du Data Warehouse,
         •       Alimentation du Data Warehouse,
         •       Mise en œuvre du Data Warehouse,
         •       Administration et maintenance du Data Warehouse,

   IV.1          Modélisation et conception du Data Warehouse
Les deux approches les plus connues dans la conception des Data Warehouse sont :

   •     L’approche basée sur les besoins d’analyse,
   •     L’approche basée sur les sources de données,

       Aucune des deux approches citées n’est ni parfaite, ni applicable à tous les cas. Toutes
deux doivent être étudiées pour choisir celle qui s’adapte le mieux à notre cas.

        Quelque soit l’approche adoptée pour la conception d’un Data Warehouse, la
définition de celui-là reste la même. En étant un support d’aide à la décision, le Data
Warehouse se base sur une architecture dimensionnelle.

   IV.1.1 Approche « Besoins d’analyse »

        Le contenu du Data Warehouse sera déterminé selon les besoins de l’utilisateur final.
Cette approche est aussi appelée « approche descendante » (Top-Down Approach) et est
illustrée par R. Kimball grâce à son cycle de vie dimensionnel comme suit :




       Figure I.16 : illustration de l’approche « Besoins d’analyse » grâce au cycle de vie
                                dimensionnel de Kimball [Kimball, 2004].

                                                                                              34
Avantages                                     Inconvénients
Aucun risque de concevoir une solution Pas de prise en compte de l’évolution des
obsolète avant d’être opérationnelle   besoins de l’utilisateur. Nécessite une
                                       modification de la structure du Data
                                       Warehouse en cas de nouveau besoin

                                             Négligence du système opérationnel

                                             Difficulté de déterminer les besoins des
                                             utilisateurs

      Tableau I.3 : Avantages et inconvénients de l’approche « Besoins d’analyse ».


   IV.1.2 Approche « Source de données »

      Le contenu du Data Warehouse est déterminé selon les sources de données. Cette
approche est appelée : Approche ascendante (Bottom-up Approach).




     Figure I.17 : Illustration de l’approche « Source de données » grâce au cycle de
                        développement du DW de Inmon [Inmon, 2002].

                                                                                        35
Inmon considère que l’utilisateur ne peut jamais déterminer ses besoins dès le départ,
« Donnez moi ce que je vous demande, et je vous direz ce dont j’ai vraiment besoin »7, il
considère que les besoins sont en constante évolution.


                    Avantages                                        Inconvénients
Meilleure prise en charge de l’évolution des Risque de concevoir une solution obsolète
besoins                                      avant qu’elle soit opérationnelle

                                                     Evolution du schéma des données source

                                                     Complexité de source de données

         Tableau I.4 :       Avantages et inconvénients de l’approche « Sources de données».


      IV.1.3 Approche mixte

        Une combinaison des deux approches appelée hybride ou mixte peut s’avérer efficace.
Elle prend en considération les sources de données et les besoins des utilisateurs.

        Cette approche consiste à construire des schémas dimensionnels à partir des structures
des données du système opérationnel, et les valider par rapport aux besoins analytiques. Cette
approche cumule les avantages et quelques inconvénients des deux approches déjà citées,
telles que la complexité des sources de données et la difficulté quant à la détermination des
besoins analytiques.




                         Figure I.18 :     Illustration de l’approche mixte.



    “Give me what   I tell you I want, then I can tell you what I really want.”[Inmon, 2002]
7



                                                                                               36
Cette étape aboutit à l’établissement du modèle dimensionnel validé du Data
Warehouse. Ce modèle dimensionnel sera transformé en modèle physique, qui différera du
modèle dimensionnel.

IV.2 Alimentation du Data Warehouse
       Une fois le Data Warehouse conçu, il faut l’alimenter et le charger en données. Cette
alimentation (le plus souvent appelée processus ETL « Extract-Transform-Load ») se déroule
en 3 phases qui sont :

   •   Extraction des données primaires (issues par exemple des systèmes de production),
   •   Transformation des données,
   •   Le chargement des données traitées dans l’entrepôt de données,

    Ces trois étapes décrivent une mécanique cyclique qui a pour but de garantir
l’alimentation du Data Warehouse en données homogènes, propres et fiables.

   IV.2.1 Les phases de l’alimentation « E.T.L. »

  Les phases du processus E.T.L. représentent la mécanique d’alimentation du Data
Warehouse. Ainsi elles se déroulent comme suit :

   a) L’extraction des données

   « L’extraction est la première étape du processus d’apport de données à l’entrepôt de
données. Extraire, cela veut dire lire et interpréter les données sources et les copier dans la
zone de préparation en vue de manipulations ultérieures. » [Kimball, 2005].
   Elle consiste en :

  • Cibler les données,
  • Appliquer les filtres nécessaires,
  • Définir la fréquence de chargement,

    Lors du chargement des données, il faut extraire les nouvelles données ainsi que les
changements intervenus sur ces données. Pour cela, il existe trois stratégies de capture de
changement :

     • Colonnes d’audit : la colonne d’audit, est une colonne qui enregistre la date
d’insertion ou du dernier changement d’un enregistrement. Cette colonne est mise à jour soit
par des triggers ou par les applications opérationnelles, d’où la nécessité de vérifier leur
fiabilité.

    • Capture des logs : certains outils ETL utilisent les fichiers logs des systèmes sources
afin de détecter les changements (généralement logs du SGBD). En plus de l’absence de cette
fonctionnalité sur certains outils ETL du marché, l’effacement des fichiers logs engendre la
perte de toute information relative aux transactions.

                                                                                            37
• Comparaison avec le dernier chargement : le processus d’extraction sauvegarde des
copies des chargements antérieurs, de manière à procéder à une comparaison lors de chaque
nouvelle extraction. Il est impossible de rater un nouvel enregistrement avec cette méthode.

      b) La transformation des données

   La transformation est la seconde phase du processus. Cette étape, qui du reste est très
importante, assure en réalité plusieurs tâches qui garantissent la fiabilité des données et leurs
qualités. Ces tâches sont :

       •   Consolidation des données.
       •   Correction des données et élimination de toute ambiguïté.
       •   Elimination des données redondantes.
       •   Compléter et renseigner les valeurs manquantes.

    Cette opération se solde par la production d’informations dignes d’intérêt pour l’entreprise
et de et sont donc prêtes à être entreposées.

      c) Le chargement des données

    C’est la dernière phase de l’alimentation d’un entrepôt de données, le chargement est une
étape indispensable. Elle reste toute fois très délicate et exige une certaine connaissance des
structures du système de gestion de la base de données (tables et index) afin d’optimiser au
mieux le processus.

      IV.2.2 Politiques de l’alimentation

    Le processus de l’alimentation peut se faire de différentes manières. Le choix de la
politique de chargement dépend des sources : disponibilité et accessibilité. Ces politiques
sont8 :

      •    Push : dans cette méthode, la logique de chargement est dans le système de
           production. Il " pousse " les données vers la zone de préparation quand il en a
           l'occasion. L'inconvénient est que si le système est occupé, il ne poussera jamais les
           données.

      •    Pull : contrairement de la méthode précédente, le Pull " tire " les données de la source
           vers la zone de préparation. L'inconvénient de cette méthode est qu'elle peut
           surcharger le système s'il est en cours d'utilisation.

      •    Push-pull : c'est la combinaison des deux méthodes. La source prépare les données à
           envoyer et indique à la zone de préparation qu'elle est prête. La zone de préparation
           va alors récupérer les données.




8
    http://grim.developpez.com/articles/concepts/etl/

                                                                                                38
Aussi, le processus d’alimentation doit répondre à certaines exigences illustrées par la
figure suivante :




                                             Être correctif
  Être rapide                                                                Être sûr
                                       Processus
                                          ETL
                                               Être transparent




   Figure I.19 :      Objectif de qualité de données dans un processus ETL [Kimball, 2004].

    • Sûr : assure l’acheminement des données et leur livraison.

     • Rapide : la quantité de données manipulées peut causer des lenteurs. Le processus
d’alimentation doit palier à ce problème et assurer le chargement du Data Warehouse dans des
délais acceptables.

   • Correctif : le processus d’alimentation doit apporter les correctifs nécessaires pour
améliorer la qualité des données.

    • Transparent : le processus de l’ETL doit être transparent afin d’améliorer la qualité
des données.


                                                                                         39
IV.2.3 Les outils E.T.L.

    Les outils E.T.L, en français E.T.C « Extraction-Transformation-Chargement » [Kimball,
2005], sont des outils qui garantissent la faisabilité et facilitent le déroulement des trois phases
citées précédemment. D’où leur importance dans un projet Data Warehouse.

       IV.3        Mise en œuvre du Data Warehouse
   C’est la dernière étape d’un projet Data Warehouse, soit son exploitation. L’exploitation
du Data Warehouse se fait par le biais d’un ensemble d’outils analytiques développés autour
du Data Warehouse. Donc cette étape nécessite l’achèvement du développement, ou de la
mise en place, de ces outils qui peuvent accomplir les fonctions suivantes:

           a. Requêtage ad-hoc :

        Le requêtage ad-hoc reste très fréquent dans ce type de projet. En effet, les utilisateurs
de l’entrepôt de données, et spécialement les analystes, seront amenés à interagir avec le DW
via des requêtes ad-hoc dans le but de faire les analyses requises par leurs métiers et,
d’élaborer aussi, des rapports et des tableaux de bords spécifiques.

        L’accès à ce genre de service peut se faire via différentes méthodes et outils.
Cependant, les spécialistes en la matière préconisent de laisser la possibilité à l’utilisateur de
choisir les outils qui lui paraissent les plus adéquats.

           b. Reporting :

       Destiné essentiellement à la production de rapports et de tableaux de bord, « il est la
présentation périodique de rapports sur les activités et résultats d'une organisation, d'une
unité de travail ou du responsable d'une fonction, destinée à en informer ceux chargés de les
superviser en interne ou en externe, ou tout simplement concernés par ces activités ou
résultants »9.

       Ces outils de Reporting ne sont pas, à proprement parler, des instruments d'aide à la
décision, mais, lorsqu’ils sont utilisés de manière appropriée, ils peuvent fournir une précieuse
vue d’ensemble.

       Les rapports sont alors crées par le biais d’outils de Reporting qui permettent de leur
donner un format prédéterminé. Les requêtes sont constituées lors de l’élaboration des
rapports qui seront ensuite diffusés périodiquement en automatique ou ponctuellement à la
demande.




9
    http://fr.wikipedia.org/wiki/Reporting

                                                                                                 40
c. Analyse dimensionnelle des données:

        L’analyse dimensionnelle est sans doute celle qui exploite et fait ressortir au mieux les
capacités de l’entrepôt de données. Le but par l’analyse dimensionnelle est d’offrir aux
utilisateurs la possibilité d’analyser les données selon différents critères afin de confirmer une
tendance ou suivre les performances de l’entreprise.
         Cette analyse se fait selon le principe OLAP, offrant de ce fait aux utilisateurs les
possibilités de recourir à différentes opérations facilitant la navigation dans les données. La
mise en place de ces outils est une option très intéressante dans la mesure où les données
seront accessibles en analyses instantanées. Plusieurs fournisseurs de solution OLAP existent
sur le marché et offrent des solutions construites sur des méthodes et technologies différentes.
C’est d’ailleurs pour cela que le choix de la solution doit se faire au préalable, selon les
besoins en utilisation, la taille de l’entrepôt et les moyens techniques disponibles.

       d. Tableaux de bord :

       Les tableaux de bord sont un outil de pilotage qui donne une vision sur l’évolution
d’un processus, afin de permettre aux responsables de mettre en place des actions correctives.

        « Le tableau de bord est un ensemble d’indicateurs peu nombreux conçus pour
permettre aux gestionnaires de prendre connaissance de l’état et de l’évolution des systèmes
qu’ils pilotent et d’identifier les tendances qui les influenceront sur un horizon cohérent avec
la nature de leurs fonctions » [Bouquin, 2003].

       Cette forme de restitution a la particularité de se limiter à l’essentiel, c'est-à-dire la
mise en évidence de l’état d’un indicateur par rapport à un objectif, tout en adoptant une
représentation graphique de l’information.

       e. Data Mining :

        Au sens littéral du terme, le Data Mining signifie le forage de données. Le but de ce
forage est d’extraire de la matière brute qui, dans notre cas, représente de nouvelles
connaissances. L’idée de départ veut qu’il existe dans toute entreprise des connaissances
utiles, cachées sous des gisements de données. Le Data Mining permet donc, grâce à un
certain nombre de techniques, de découvrir ces connaissances en faisant apparaître des
corrélations entre ces données.

        Le Data Warehouse constituera alors la première source de données sur laquelle
s’exécutera le processus de découverte de connaissances. Dans la majeure partie du temps,
l’entrepôt de données représente un pré requis indispensable à toute fouille de données.

        Le recours à ce genre de méthode est de plus en plus utilisé dans les entreprises
modernes. Les applications et outils implémentant ces solutions sont rarement développés en
interne. En effet, les entreprises préfèrent se reposer sur des valeurs sûres du marché afin
d’exploiter au plus vite les données en leur possession.



                                                                                               41
IV.4        Maintenance et expansion
      La mise en service du Data Warehouse ne signifie pas la fin du projet, car un projet
Data Warehouse nécessite un suivi constant compte tenu des besoins d’optimisation de
performance et ou d’expansion. Il est donc nécessaire d’investir dans les domaines suivants
[Kimball, 2002] :

        Support : assurer un support aux utilisateurs pour leur faire apprécier l’utilisation de
l’entrepôt de données. En outre, la relation directe avec les utilisateurs permet de détecter les
correctifs nécessaires à apporter.

        Formation : il est indispensable d’offrir un programme de formation permanant aux
utilisateurs de l’entrepôt de données.

        Support technique : un entrepôt de données est considéré comme un environnement
de production. Naturellement le support technique doit surveiller avec la plus grande vigilance
les performances et les tendances en ce qui concerne la charge du système.

       Management de l’évolution : il faut toujours s’assurer que l’implémentation répond
aux besoins de l’entreprise. Les revues systématiques à certain point de contrôle sont un outil
clé pour détecter et définir les possibilités d’amélioration. En plus du suivi et de la
maintenance du Data Warehouse, des demandes d’expansion sont envisageables pour de
nouveaux besoins, de nouvelles données ou pour des améliorations.

      Ces travaux d’expansion sont à prévoir de façon à faciliter l’évolution du schéma du
Data Warehouse.




                                                                                              42
V.     Conclusion
       Le concept « Data Warehouse » est apparu comme une réponse à des besoins
grandissants dans le domaine décisionnel. Son adaptabilité et sa capacité de fournir les
données nécessaires à une bonne analyse, ont fait de lui un atout majeur et incontournable
pour toute entreprise soucieuse du suivi de ces performances.

        Afin de mettre en place ce genre de système, il est nécessaire de choisir et d’adopter
une démarche précise qui doit tenir compte des réalités de l’entreprise et des contraintes du
projet. La modélisation de l’entrepôt se fait dans tous les cas grâce à la modélisation
dimensionnelle. L’alimentation en données constitue l’étape à laquelle il faut accorder le plus
d’attention et de temps. En effet, elle est le garant de contenance de l’entrepôt en données
fiables et correctes. Une fois l’alimentation terminée, l’exploitation des données peut alors se
faire par différentes méthodes. L’utilisation d’outil OLAP reste, cependant, l’aspect le plus
intéressant dans cette exploitation permettant la navigation dans les données de l’entrepôt à la
demande.

      Au cours de la seconde partie de cette étude, nous allons essayer d’utiliser les
concepts présentés dans la synthèse bibliographique, et cela afin de mettre en œuvre notre
système.




                                                                                             43
Partie II : Cas pratique « filiales de
 distribution SONELGAZ »




                                         44
Chapitre I :   Présentation   de   l’organisme
               d’accueil.




                                             45
I.    Présentation de SONELGAZ
   I.1 Historique
        SONELGAZ est l’opérateur historique dans le domaine de la fourniture des énergies
électrique et gazière en Algérie. Ses missions principales sont la production, le transport et la
distribution de l’électricité ainsi que le transport et la distribution du gaz par canalisations.
Son nouveau statut lui confère la possibilité d’intervenir dans d’autres segments d’activités
présentant un intérêt pour l’entreprise et notamment dans le domaine de la commercialisation
de l’électricité et du gaz à l’étranger. Durant son existence le groupe a connu des évolutions
majeures qui peuvent être résumées comme suit :

1947, Création d’EGA : C’est le décret du 5 juin 1947 qui a crée l’Etablissement Public
National « Electricité et Gaz d’Algérie » (EGA par abréviation). Par décret du 16 août 1947,
seize sociétés qui se partageaient les concessions électriques ont été transférées à EGA. Ces
sociétés détenaient alors 90% des propriétés industrielles électriques et gazières du pays.

1962, Le défi de la relève : Cette année représente la prise en main de l’Algérie indépendante
de la SONELGAZ –alors Electricité et Gaz d’Algérie – et cela en faisant face au départ
massif de cadres et techniciens français.

Période allant de 1962 à 1969 : Cette période a été caractérisée par la baisse de la
consommation (une baisse de prés de 33% en deux ans) dû au départ massive des étrangers
qui représentaient plus de 87% de la clientèle. Par ailleurs, les tâches les plus urgentes ont été
de reprendre le fichier des abonnés, reconstituer les plans des ouvrages et des réseaux,
procéder au recrutement et à la formation dans tous les domaines et de ramener le niveau de
consommation de l’énergie à celui de 1961.

1969, création de SONELGAZ: C’est l’ordonnance n° 69-59 du 28 juillet 1969) portant
dissolution de l’EGA et création de la nouvelle Société Nationale de l’Electricité et du GAZ -
SONELGAZ-. Ce texte s’inscrit dans le cadre des mesures de nationalisation des secteurs clés
de l’économie nationale. L’ordonnance précitée a attribué à l’entreprise le monopole de la
production, du transport, de la distribution, de l’importation et de l’exportation de l’électricité
et du gaz manufacturé (art. 4 et 7). L’ensemble des biens de l’ex-EGA lui a été légué.

1977, le plan national d’électrification : Dès le milieu des années 70, l’Algérie s’est
engagée dans un ambitieux plan national d’électrification qui avait objectif l’amélioration des
conditions de vie des populations des campagnes tout en assurant un développement
harmonieux de l’espace rural.

1983, naissance des entreprises travaux : six entreprises autonomes voient le jour :
KAHRIF pour l’électrification; KAHRAKIB - Infrastructures et installations électriques;
KANAGAZ - Réalisation des réseaux gaz; INERGA - Génie civil; ETTERKIB – Montage
industriel et l’entreprise AMC - Fabrication des compteurs et appareils de mesure et de
contrôle.


                                                                                                46
1991, SONELGAZ EPIC : SONELGAZ change de nature juridique et devient Etablissement
Public à caractère Industriel et Commercial (EPIC) en vertu du décret exécutif n° 91-475 du
14 décembre 1991, portant transformation de la nature juridique de la Société Nationale de
l’Electricité et du Gaz. Le décret exécutif n° 95-280 du 17 septembre 1995 confirme la nature
de SONELGAZ en tant qu’Etablissement Public à caractère Industriel et Commercial.

1998, création de filiales périphériques : Le 1er janvier 1998, neuf filiales périphériques ont
vu le jour.

2002, promulgation de la loi 02 / 01 du 5 février 2002 : Promulguée en février 2002, la
nouvelle loi relative à l’électricité et à la distribution du gaz par canalisations est venue
supprimer le monopole exercé jusque là par SONELGAZ, en ouvrant le secteur de
l’électricité et du gaz à la concurrence, sauf pour les activités de Transport qui ont un
caractère de monopole naturel.

Juin 2002, SONELGAZ SPA : En vertu du décret présidentiel n° 02-195 du 1er juin 2002
portant statuts de la Société algérienne de l’électricité et du gaz dénommée "SONELGAZ.
Spa", SONELGAZ est passé d’Etablissement Public à caractère Industriel et Commercial à
une Société Par Actions dont le capital est détenu par l’Etat.
Sur le plan de son fonctionnement, SONELGAZ Spa est dotée d’une Assemblée Générale et
d’un Conseil d’Administration. Elle est dirigée par un Président directeur général.

   I.1.1   Organisation du groupe

        SONELGAZ, et afin de se mettre en conformité avec les dispositions de la loi de
février 2002, qui lui confère le statut de Société Par Actions, s’est érigée en un Groupe
Industriel constitué de sociétés opérationnelles et d’une Société Mère. Chacune des sociétés
ayant des missions et objectifs différents, il en ressort les principes d’organisation suivants :

       Maison Mère : elle est chargée essentiellement de l’élaboration de la stratégie et de
pilotage du Groupe, le contrôle des filiales, l’élaboration et la mise en œuvre de la politique
financière et la définition de la politique de développement de la Ressource Humaine.

       Filiales Métiers de base : Durant ces cinq dernières années, les métiers de base de
SONELGAZ ont été érigés en filiales. Au nombre de huit, ces dernières activent dans les
domaines de la production, la gestion du réseau de transport, la gestion du système
production / transport, la distribution de l’électricité et du gaz (quatre sociétés).

       Filiales Travaux : Les entreprises de réalisation érigées en entreprises autonomes à la
faveur de la restructuration de 1984 ont été réintégrées, depuis janvier 2006, au sein du
Groupe SONELGAZ.

       Filiales Périphériques : SONELGAZ a externalisé ses activités périphériques et les a
confiées à des filiales dont elle détient entièrement le capital. Ces filiales sont au nombre de
quatorze et opèrent dans des activités diverses.


                                                                                                  47
Sociétés en Participation : SONELGAZ s’est investie dans des domaines clés à haute
valeur technologique tels que les télécommunications ou la maintenance de turbines à gaz.

        L’organigramme suivant donne une vision claire et précise de la structure de
l’entreprise et de son administration :




     Figure II.1 : Organigramme représentant l’organisation du Groupe SONELGAZ.




                                                                                       48
I.1.2   Le groupe en chiffres

   Le tableau suivant donne les chiffres relatifs à l’activité du groupe pour l’année 2008:

Critères                                    Chiffres
Chiffre d’affaire groupe                    137 529 millions de DA
Investissements groupe                      190 828 millions de DA
                      Electricité           32 584 millions de kWh
Ventes
                      Gaz                   7.44 Milliards de m3
                      Electricité           6 298 682
Nombre de clients
                      Gaz                   2 638 963
Production            Production SPE        28 970 millions de kWh
d’électricité groupe  Production IPP        11 017 millions de kWh
Personnel en activité Permanents            35 633 agents
du groupe             Temporaires           24 761 agents


             Tableau II.1 :     Le groupe SONELGAZ en chiffres « année 2008 ».



   La figure suivante illustre l’évolution du chiffre d’affaire du groupe depuis l’année 2001 :




Figure II.2 : Evolution du chiffre d’affaire du groupe « rapport d’activité de l’année 2008 ».


                                                                                              49
La répartition du chiffre d’affaire du groupe pour l’année 2008 est de la manière suivante :




  Figure II.3 : Répartition du chiffre d’affaire publiée dans le rapport d’activité de l’année
                                                2008.

   I.2 Le métier de la distribution
    L’un des métiers les plus importants du groupe, et dans lequel s’inscrit notre projet, est la
fourniture et la distribution de l’énergie électrique et gazière. Ce métier, vu l’organisation du
groupe, est assuré par quatre filiales qui sont les « Sociétés de Distribution ». Les sociétés
sont :

   •   Sociétés de Distribution d’Electricité et du Gaz de l’Ouest (SDO).
   •   Sociétés de Distribution d’Electricité et du Gaz du Centre (SDC).
   •   Sociétés de Distribution d’Electricité et du Gaz d’Alger (SDA).
   •   Sociétés de Distribution d’Electricité et du Gaz de l’Est (SDE).




                                                                                                 50
Les Sociétés de Distribution d’Electricité et du Gaz ont pour principales mission d’assurer :
                                                                          missions

   •    L’exploitation et la maintenance du réseau de distribution de l’électricité et du gaz.
         ’exploitation                                 distribution
   •    Le développement des réseaux électricité et gaz permettant le raccordement des
         e                                                                     raccordement
        nouveaux clients.
   •    La commercialisation de l’électricité et du gaz.
                           tion

Le tableau suivant donne une vue d’ensemble des chiffres d’affaires des sociétés de
distribution :

                                 SDO           SDC          SDA          SDE
Création                         Jan. 2006     Jan. 2006    Jan. 2006    Jan. 2006
Chiffre d’affaire (MDA)          26.366,14     16.242       17.713       39,752
                         ELEC    1.668.668     1.290.058    810.636      2.069.266
Nombre de clients
                         GAZ     549.904       389.410      383.583      893.750
Nombre d’employés                4406          3211         2412         4887

       Tableau II.2 :   Présentation des sociétés de distribution en chiffres « année 2008 ».

   I.2.1    Organisation des sociétés de distribution

Chaque société de distribution compte cinq directions centrales, situées au niveau de son
siège, et gère un certain nombre de « Directions de distribution ». Chacune de ces Directions
de Distributions gère des « Services Commerciaux ». L’organigramme suivant illustre :




                   Figure II.4 : Organisation des sociétés de distribution.

                                                                                            51
L’organisation des directions de distribution se présente comme suit :




                 Figure II.5 : Organisation des Directions de Distribution.


   I.2.2   La clientèle de la distribution

    La segmentation des clients se fait selon la puissance de l’énergie à laquelle est abonné le
                                                                            quelle
client. Ainsi, on distingue :

   a. en électricité :

   •   Client « Basse Tension-BT » : jusqu’à une puissance de 40 KVA, l’abonné est
                                   BT                                        ,
       considéré comme un client BT. La tension délivrée est 220 V ou 380 V.
   •   Client « Moyenne Tension
                             Tension-MT » : d’une puissance de 50 KVA jusqu’à 630 KVA,
       l’abonné est considéré comme un client MT La tension d’alimentation est de 10 KV
       ou 30 KV.
   •   Client « Haute Tension-HT » : est considéré comme client « Haute Tension
                                   HT                                        Tension-HT »
       tout client dont la tension d’alimentation est supérieure à 60 KV.

   b. En gaz :

   •   Client « Basse Pression-BP » : tout client alimenté sous une pression de 21 bars à
                                  BP
       travers un détendeur.
   •   Client « Moyenne Pression
                             ression-MP » : tout client alimenté sous une pression de 4 bars
       avec un poste de détente gaz
                                 gaz.
   •   Client « Haute Pression-HP » : tout client alimenté sous une pression sup
                                  HP                                            supérieure à 4
       bars avec un poste de détente gaz.


                                                                                             52
En BT/BP, on distingue plusieurs types de clients :

   •   Clients ménages : il s’agit des clients domestiques.

   •   Clients non ménages : il s’agit des clients non domestiques (Activités commerciales).

   •   Clients FSM (Facturation sur mémoire).



   I.3 L’informatique au sein du groupe SONELGAZ
        L’informatique occupe une place très importante au sein du groupe SONELGAZ. En
effet, la taille du groupe et son activité l’oblige à se doter des moyens technologiques de
pointe afin d’assurer ses activités métiers et de gestion.

L’informatique au sein du groupe a évolué au fil des années comme suit :

   •   Jusqu’à la fin des années 80, l’informatique était essentiellement présente au niveau
       central sur gros systèmes. Cette période a vu le développement de systèmes de gestion
       de l’entreprise et l’acquisition de modèles scientifiques de calcul pour la planification
       des réseaux Electricité et Gaz (CARAT et APHYRE).

   •   La réorganisation de SONELGAZ en 1991 et l’avènement des mini et micro-
       ordinateurs ont précipité la décentralisation de l’informatique.

   •   En 1996, le schéma directeur informatique de l’entreprise a défini la stratégie de
       décentralisation de l’informatique vers une informatique distribuée, se basant sur
       l’interconnexion des réseaux locaux à travers un réseau de télécommunication propre.

   • En 2006, le Groupe centralise l’activité informatique par la création de la Direction
Générale des Systèmes d’Information (DGSI), chargée de la maîtrise d’œuvre dans le
domaine de l’informatique.

     • En 2009, la DGSI s’est érigée au rang de filiale spécialisée dans le domaine des
systèmes d’information et technologies nouvelles sous le nom de « ELIT ».

   I.3.1   Présentation de « ELIT »

        Elit « El-Djazaïr Information Technology » élabore et met en œuvre les systèmes
d’information destinés au pilotage et à la gestion des différentes activités du groupe
SONELGAZ, assure l’accès à l’information et aux applications, en garantit la sécurité,
l’intégrité et la fiabilité et met à la disposition de ses clients l’expertise technique
indispensable à la satisfaction de leurs besoins.




                                                                                             53
L’organigramme suivant illustre la manière dont est organisée la filiale « ELIT » et la
distribution de son effectif:




                    Figure II.6 :         Organisation de la filiale ELIT.



La direction études et développement

        Notre stage se déroule au sein de la direction d’étude et de développement. Ce
département a pour mission de faire : l’étude, la conception, le développement et le
déploiement de solutions nouvelles et la mise en place des systèmes d’information du groupe.
Aussi, il offre l’assistance nécessaire et le suivi des solutions déployées.



                                                                                            54
L’organigramme et l’effectif de la direction « études et développement » se présente
comme suit :




               Figure II.7 :   Organisation de la direction d’étude et de développement.




        Remarque : au niveau de chaque « DD » il existe une « Division Gestion des Systèmes
Informatique ». Cette dernière s’occupe essentiellement du suivie et de la maintenance des
systèmes déjà déployés, ainsi que de la gestion du matériel informatique au niveau de la DD
et des agences affiliées.




                                                                                           55
II.    Conclusion
        Avec ses décennies d’activité dans le domaine de l’énergie et une réputation qui
dépasse les frontières du pays, le groupe SONELGAZ représente un acteur majeur et
incontournable de l’économie nationale. Cette brève présentation nous a permis de connaître
un peu plus le groupe SONELGAZ, notamment dans sa nouvelle configuration de holding
industriel.

        Par ailleurs, cette présentation nous a fait comprendre la structuration et l’organisation
du métier de la distribution, qui est le premier visé par ce projet, et de nous pencher sur
l’informatique du groupe désormais gérée, au niveau national, par la filiale « ELIT ».

       Dans le chapitre suivant, une étude détaillée de l’existant décisionnel du groupe, dans
sa fonction de distribution, sera présentée.




                                                                                               56
Chapitre II : étude de l’existant




                                57
I.   Introduction
    Le groupe SONELGAZ veut, par le biais de ce projet, palier à un manque important en
matière de décisionnel. Ce manque se caractérise par la quasi inexistence de support d’aide à
la décision, et l’indisponibilité de moyens de Reporting efficaces, en mesure de fournir des
informations adéquates en temps voulu.

    Partant de ce constat, nous allons essayer, à travers ce chapitre, de présenter une analyse
aussi complète que possible de l’existant décisionnel du groupe dans le cadre de sa fonction
de distribution. Ce chapitre a aussi pour but de faire connaître les procédures et les méthodes
de Reporting et de prise de décision, ainsi que les éventuelles lacunes qui peuvent exister.


II.    Etat du décisionnel au sein du groupe
   Il est intéressant de signaler que le groupe, dans sa fonction de distribution, ne dispose
d’aucun système d’aide à la décision automatique ou semi-automatique. Aussi, tout processus
d’analyse et de prise de décision à tous les niveaux se base essentiellement sur des rapports
dont les données sont extraites et consolidées à partir des systèmes transactionnels d’une
manière manuelle.

   Lors de notre étude de l’existant, nous avons pu recenser deux procédés pour l’élaboration
des rapports. Les deux procédés se distinguent par leurs utilisateurs finaux, la structure
chargée de leur élaboration et le niveau de consolidation.

   II.1        Niveau Groupe
     A ce niveau de hiérarchie, les utilisateurs ont besoin de chiffres qui concernent l’ensemble
du groupe, dans sa fonction de distribution. Ces rapports sont essentiellement livrés par la
filiale « ELIT ». Les données étant consolidées à partir des bases de production des « DD »
des quatre filiales de distribution. Cela suppose donc, la participation de différents acteurs
dispersés sur l’ensemble du territoire national ainsi que sur l’ensemble des filiales
distributions.

    Dans le meilleur des cas, le rapport demandé concerne des données déjà consolidées et
prêtes à l’utilisation. L’élaboration du rapport se fait donc sans grandes difficultés. Sinon, le
procédé d’extraction et de consolidation est relancé. Le diagramme suivant donne une vision
claire de la manière dont sont consolidées les données et les rapports élaborés en partant de la
demande d’un état donné jusqu'à sa production :




                                                                                              58
Figure II.8 : Diagramme d’activité modélisant l’édition de rapport pour le niveau groupe.

        À partir de ce diagramme on peut d’ores et déjà avoir une idée sur le nombre
d’intervenants dans cette procédure qui reste une tâche très fastidieuse, surtout dans sa partie
consolidation des données. Cette procédure se déroule comme suit:

       Phase 1 : les utilisateurs de niveau groupe, principalement des analystes et des
décideurs de la DGDS et de la maison mère, formulent leurs requêtes qui sont transmises au
département « Systèmes d’information de la distribution » (SID) de la filiale « ELIT ».

       Phase 2 : le département SID, en recevant une demande de la part des utilisateurs de
niveau groupe, lance la procédure de consolidation des données à partir des différentes DD du
groupe. Cette procédure doit faire l’objet d’une validation de la part du directeur études et
développement. La demande est ensuite transmise au chef de CTI de chaque DD.

       Phase 3 : Les chefs de CTI, en recevant la demande d’extraction, programment une
tranche horaire et préparent les scripts d’extraction. L’étape d’extraction aboutit à la
transmission de fichier texte vers le département SID.




                                                                                             59
Remarque : les fichiers, étant d’une taille assez volumineuse, peuvent atteindre une
centaine de mégas voire plus. Ces dits fichiers subissent parfois des altérations durant le
transfert ou deviennent carrément inutilisables. Dans ce cas les « D.D. » concernées sont
recontactées pour une nouvelle extraction ou un nouvel envoi selon la nature du problème. Il
arrive parfois, suite à des problèmes réseaux, de recourir au transfert des données sur
support physique transportable (CD, clé USB).

        Phase 4 : Une fois les données reçues en totalité, la consolidation se fait au niveau du
département « SID » manuellement. Cette consolidation permet d’élaborer les rapports
voulus.

         Phase 5 : Le rapport est validé par le chef de département est et envoyé aux
utilisateurs finaux.

         Remarque : la procédure se répète généralement quatre fois par an, la consolidation
des chiffres se faisant chaque trimestre. Mais cela n’empêche pas le lancement de cette
procédure en cas de nécessité.
         Sauf en cas de problèmes, toute échange d’information « demandes et fichiers joints »
se fait par le biais de la messagerie interne du groupe.


       II.2         Niveau Sociétés de Distribution
        Pour le niveau « SD », la procédure se déroule exactement comme pour le niveau
groupe. A cela près que « ELIT » n’intervient pas à ce niveau là. C’est alors aux ingénieurs de
la structure concernée de prendre en charge la consolidation et l’élaboration des rapports. Les
différences notées sont :

       Emission de la demande : La demande est formulée par les analystes et décideurs des
deux directions Commerciale Marketing « DCM » et Comptabilité et Finance « DCF ».

       Extraction des données: l’extraction se fait toujours aux niveaux des DD affiliées à la
SD. Dans la plupart du temps les données sont transférées directement sous forme de
rapports10.

       Consolidation des données : la consolidation se fait soit à partir des fichiers de
données, soit en se basant sur les rapports transmis par les DD. Cette consolidation se fait
toujours de façon manuelle et monopolise les ingénieurs et techniciens de SD.

       Remarque : la procédure d’élaboration de rapports au niveau SD se fait
généralement chaque fin de mois. Elle peut aussi être lancée en cas de nécessité.




10
     Ces rapports obéissent à des canevas prédéfinis.

                                                                                             60
II.3        Niveau Directions de Distribution
       Les consommateurs de rapports au niveau des DD utilisent des rapports livrés
directement par leurs CTI. Ces rapports, basés exclusivement sur les données des systèmes
transactionnels, sont élaborés et transmis à la demande des managers. Le schéma suivant
montre la manière dont sont traitées les demandes de rapport au niveau DD.

        La demande est transmise directement du manager vers le chef de CTI via la
messagerie interne «lotus de l’entreprise ». Le chef de CTI charge son équipe technique de
l’élaboration du rapport demandé qu’il contrôle avant sa transmission à qui de droit.

        L’élaboration des rapports se fait à ce niveau soit par le bais du module
« Statistique11 » du SGC, Soit par des requêtes SQL. La présentation du rapport se fait alors
selon le canevas demandé.

         Remarque : Vu le nombre important de demandes et de sollicitations, certaines DD
ont mis à la disposition des managers et des décideurs des systèmes qui fournissent des états
statistiques à la demande. Cependant, ces systèmes, en interrogeant directement la base de
données transactionnelle en production, offrent des services limités avec des temps de
réponse non satisfaisants.
         Cette mise en place de systèmes, ne fait qu’encourager le groupe à uniformiser les
procédures et méthodes de prise de décision.




11
  Ce module a été développé pour fournir un certain nombre de rapports statistiques au niveau DD. Il interagit
directement avec la base de données en production et pénalise souvent le système transactionnel.

                                                                                                            61
III.   Conclusion
        Cette étude nous permet d’avoir une vision générale des procédures d’élaboration de
rapports et de consolidation des données. Elle constitue aussi le point de départ pour définir le
périmètre du projet en général et de l’étude des besoins en particulier. Elle fait ressortir les
insuffisances du système actuel en soulignant les points faibles ou les goulots d’étranglements
de ce dernier.

        Le chapitre suivant consacré à l’étude des besoins, aidera à détecter ceux des
utilisateurs de manière à pouvoir y répondre.




                                                                                              62
Chapitre III : Définition des besoins.




                                         63
I.      Introduction

       Tout Data Warehouse doit être en mesure de répondre aux attentes des utilisateurs.
Cela ne peut, évidemment, se faire sans une étude approfondie de leurs besoins.
                                 e

       Ainsi, il existe deux démarches qui ont été décrites lors de notre synthèse
bibliographique, et qui sont: l'approche « Buttom Up » et l'approche « Top Down ».

        L'application exclusive de l
                                   e l'une de ces deux approches ne produit nullement des
résultats satisfaisants. La démarche généralement adoptée est une démarche mixte, qui allie
entre les deux précédentes dans un souci de prise en considération des besoins des décideurs
sans perdre de vue toute possibilit et opportunité offerte par les données sources Cette
                             possibilité                                        sources.
approche permet donc de recueillir, corriger et de modérer les attentes des utilisateurs dès le
départ, tout en détectant d'éventuels besoins non exprimés.

        Durant l’étude des besoins on ne peut se limiter aux interviews avec les utilisateurs
                                                 limiter                         utilisateurs,
néanmoins, il faudrait absolument prendre en compte l’avis des Administrateurs des bases de
données des systèmes sources« Les DBA sont les principaux experts sur les applications
existantes susceptibles d'aliment
                          d'alimenter l'entrepôt de données. Leurs interviews servent à
confronter aux réalités certains des thèmes qui surgissent lors des rencontres avec les
utilisateurs finaux. » [Kimball, 96]




      Figure II.9 : La place de l’étape d’étude des besoins dans un projet Data Warehouse.



                                                                                             64
Ce chapitre a pour principale vocation d’exposer et de décrire la démarche adoptée
pour la détection des besoins ainsi que la présentation de la synthèse qui en sera faite.

   I.1 Description de la démarche d'étude des besoins
       Afin de faire une étude aussi complète que possible, nous avons choisi d'adopter une
démarche qui nous a permis de combiner, d’une manière assez satisfaisante, entre l'approche
« Buttom Up » et l'approche « Top Down ».

Ainsi, notre démarche peut se résumer au travers des étapes suivantes:

   •   Étude préliminaire des systèmes sources et interviews sommaires avec les DBA,

   •   Détection des postes susceptibles d'être porteurs d'informations utiles,

   •   Planification, préparation et conduite des interviews:

   •   Utilisation d’autres moyens pour la détection des besoins,

   •   Rédaction et validation du recueil récapitulatif des besoins,

   a. Étude préliminaire des systèmes sources et interviews sommaires avec les DBA

    Cette étude représente une étape de compréhension des systèmes opérationnels et de leur
environnement. Elle a pour mérite de consolider les connaissances acquises durant l’étude de
l’existant, ainsi que le jargon et le fonctionnement de l’entreprise. En outre, cette étape permet
de détecter, de manière succincte, les postes susceptibles d’interagir avec le Data Warehouse.
Elle est de ce fait indispensable pour un bon recensement des besoins.
    Outre les DBA, qui sont pour la plupart des chefs de CTI, les gestionnaires qui se trouvent
au sein de l’Elit, et dont la fonction principale est de définir les règles de gestion des
applications et de s’assurer du respect des procédures propres à la distribution, ont été une
source d’information assez bénéfique, eu égard à leur connaissance des applications du SGC
et de leur maîtrise du métier du groupe.

   b. Détection des postes susceptibles d'être porteurs d'informations utiles

        Vu le grand nombre d’employés activant au sein du groupe SONELGAZ, notamment
dans la fonction de distribution, ainsi que la dispersion géographique des filiales, il nous a été,
bien sûr, impossible de voir et d’interviewer toute cette population. Ainsi, notre étude s’est
axée sur les utilisateurs SDA, SDC.

         Cette étape nous a permis, donc, d’identifier, en premier lieu, les services qui peuvent
être porteurs d’informations tangibles et qui représentent la population potentiellement
utilisatrice du projet. Ces dits services sont classés selon leur appartenance aux différentes
structures, indiqué dans le tableau suivant:



                                                                                                65
Structure                    Intitulé du poste                     Nombre total de postes
Direction de distribution    Directeur régional de distribution    58 (1 chef par DD)
                             Commercial                            58 (1 chef par DD)
                             Division finance et comptabilité      58 (1 comptable par DD)
                             Administrateur                        58 (1 administrateur par DD)
Société de distribution      P.D.G de la SD                        4
                             D.C.M                                 4
                             Directeur finance et comptabilité     4
Groupe                       P.D.G                                 1
                             DGDS                                  3
                                         -   DAP
                                         -   DAR
                                         -   ED
                             Total                                 248

                 Tableau II.3 :      Tableau présentant la population à interviewer.


    c. Planification, préparation et conduite des interviews

        Avant de détailler cette étape, il est nécessaire de justifier notre choix de l’entretien «
interviews » comme méthode de collecte des besoins.
Bien qu’il existe d’autres méthodes d’identification des besoins, les entretiens s’imposent
comme étant la valeur sûre dans un tel projet. En effet, cette méthode a l’avantage d’être, plus
ou moins, facilement planifiable et d’ouvrir le dialogue avec les interviewés, qui sont pour la
plus part des décideurs et des analystes.

   Dans le souci de conduire à bien cette étape, qui du reste est très critique et délicate, il est
nécessaire de passer par différentes phases, à savoir :

1      La phase de planification

   La planification se fait généralement plusieurs jours à l’avance. Elle nous permet de
prendre les rendez-vous nécessaires et de prévenir les futurs interviewés de notre arrivée et du
motif de cet entretien.

    Cette phase, qui est un préalable indispensable, s’est avérée être une tâche très ardue. En
effet, la nature organisationnelle et la dispersion des structures liées à la distribution ont posé
des problèmes que nous évoquerons plus loin. Cependant ces mêmes facteurs nous ont


                                                                                                66
poussés à entreprendre ce genre de démarches dans un souci de bonne conduite du projet et
afin de ne pas perdre de temps dans des allers et retours improductifs.

    Aussi, nous avons essayé de planifier nos entretiens de manière à avoir une certaine
alternance entre les interviews des potentiels utilisateurs et les entretiens avec les DBA et les
gestionnaires de manière à combiner entre les besoins d’analyse et les potentialités des
systèmes sources et de leurs données.

2      La phase de préparation

    Une fois la planification de l’entretien terminée, sa préparation doit se faire de telle sorte à
ce qu’il se déroule dans les meilleures conditions possibles.

   La préparation se résume essentiellement en l’identification des questions à poser, des
points à soulever et des thèmes à éviter afin de ne pas trop s’éparpiller.

    Les questions à poser sont classées en deux catégories, selon le poste de la personne
interviewée. Ainsi certaines questions sont destinées aux décideurs alors que d’autres sont
destinées aux analystes.

3      La conduite des entretiens

    Dernière phase de l’étape, la conduite des interviews représente la réalisation sur le terrain
des phases précédentes. Le but escompté étant d’amener les interviewés, au travers de leurs
réponse à nos questions, de présenter leur travail et la manière dont ils procèdent pour le faire.
L’identification des besoins se fera alors en détectant les métriques qu’ils utilisent et les
informations sur lesquelles ils s’appuient pour la prise de décision.

    d. Autres moyens utilisés pour la détection des besoins

        Bien que les entretiens représentent une source importante d’informations et aident
grandement à l’identification des besoins des utilisateurs, leur utilisation exclusive n’est pas
conseillée dans la construction d’un entrepôt de données. Cela tient principalement au fait que
les utilisateurs ne peuvent, même avec la meilleure volonté du monde, exprimer tous leurs
besoins.

       De ce fait, il est fait appel à l’étude des rapports déjà demandés et des données
disponibles a même de fournir des informations exploitables.
L’étude des rapports offre un certain apport à notre démarche d’études des besoins, dans la
mesure où les utilisateurs peuvent ne pas mentionner des besoins qui leur paraissent évidents
ou qui ne leur viennent pas à l’esprit durant nos interviews, ces derniers peuvent être, en effet,
influencés par nos questions.

       L’étude des données, quant à elle, sert à détecter des besoins non déclarés et qui
peuvent se faire sentir ultérieurement, le but de cette démarche étant de construire un entrepôt
de données capable de répondre à ces éventuels nouveaux besoins.



                                                                                                 67
e. Rédaction et validation du recueil récapitulatif des besoins

   L’étude des besoins nous a permis de recenser les besoins que nous avons classés par
volets spécifiques. Ils peuvent être présentés de la manière suivante :



 Volet Détecté                 Besoins enregistrés (Les critères d’analyse)


                 Utilisateurs : Ce volet a été évoqué et solliciter à tous les niveaux et par
                 différents postes. Cependant les utilisateurs des services Commerciaux
                 et marketing, de la DCM et de la DFC ont exprimé un vif intérêt pour ce
   Suivi des
                 volet.
    ventes
                 Besoins : Les utilisateurs ont besoin de connaître l’évolution des ventes
                 et des consommations dans le temps et selon différents critères à savoir :
                 (Zone géographique, type d’abonnement, secteur d’activité)



                 Utilisateurs : Services commerciaux, DCM, utilisateurs de la DGDS.
                 Besoins : ce volet contient les informations relatives à l’apport abonné
   Suivi des
                 (résiliations, nouveaux clients,…etc.), l’utilisateur devrait être en mesure
   abonnés
                 de suivre l’évolution de ces chiffres selon différents critères d’analyse:
                 (Zone géographique, temps, type abonnement, activités).



                 Utilisateurs : Services commerciaux, DCM.
                 Besoins : Avoir une vue d’ensemble de l’évolution des affaires et le
   Suivi des
                 suivi des taux et les délais de réalisations. L’utilisateur doit être en
    affaires
                 mesure de faire des analyses selon les critères : (Zone, Type de l’affaire,
                 énergie, temps)




                 Utilisateurs : Services commerciaux, DCM, DFC.
   Suivi des
                 Besoins :Disposer de la possibilité d’analyse par rapport à des axes bien
recouvrements
                 déterminés, qui sont :(Zone, Type d’abonnée, client, énergie, temps)




                    Tableau II.4 :     Synthétisation des besoins recensés.




                                                                                                68
I.2       Problèmes et obstacles rencontrés
        Bien que notre étude des besoins ait donné lieu aux résultats escomptés, à savoir leur
identification et leur prise en charge, il n’empêche que le travail ne s’est pas effectué sans
obstacles, dont les plus importants sont :

Difficulté de planifier les entretiens à cause de :
           - La charge de travail qui nous incombe,
              -   L’emploi du temps chargé des interviewés,
              -   L’organisation du groupe par filiale a limité notre libre circulation au sein du
                  groupe,
              -   Dispersion géographique des structures d’hébergement            d’hébergent des
                  services et les personnes à interviewer,
      •   L’indisponibilité de personnes concernées par les entretiens et les annulations de
          dernière minute,
      •   Les résistances au changement notamment au sein de quelques directions régionales,
      •   La rétention d’informations sous couvert de confidentialité,
      •   L’appréhension, par les utilisateurs, du projet et de sa faisabilité,




                                                                                               69
II.    Conclusion
        L’étude des besoins est une étape plus que nécessaire dans un projet Data Warehouse.
C’est, en effet, à partir de cette étude que se décidera la manière de construction de l’entrepôt
de données et de son architecture.

        Cette étude des besoins s’est déroulée sur vingt trois entretiens et a concerné quinze
personnes occupant différents postes à des niveaux hiérarchiques différents. L’ensemble des
entretiens a duré plus de 33 heures et nous ont permis tout d’abord d’appliquer les méthodes
d’analyse et de collecte d’information. Il nous a permis de connaître d’avantage de détails sur
les rouages de l’entreprise et d’identifier les besoins analytiques de l’entreprise.

       Les besoins étant recensés, la construction du Data Warehouse peut alors commencer.
Cette construction fera l’objet du chapitre suivant.




                                                                                              70
Chapitre IV :   Conception de la solution




                                            71
Conception de la zone d’entreposage




                                      72
I.    Introduction
       Une fois les besoins des utilisateurs connus, nous pouvons commencer à concevoir les
volets de notre Data Warehouse. Pour cela, nous avons eu recours à la modélisation
dimensionnelle qui est souvent associée aux entrepôts de données compte tenu de ses
avantages.

        Cependant, avant de se lancer dans la modélisation, il est intéressant de classer les
sujets recensés selon l’intérêt qu’ils représentent pour l’entreprise et les facilités de
                                                                              s
réalisation. Ce classement nous aidera à choisir l’activité à modéliser en premier lieu de
manière à garantir des résultats satisfaisant pour l’entreprise.
                                 satisfaisants


II.    Processus de la modélisation dimensionnelle
   La conception d’un modèle dimensionnel passe par cinq étapes essentielles :

   •   Choix de l’activité à modéliser : ce choix se fait après classement des activités dans
       une matrice dite d’analyse des priorités [Kimball, 2004]. Cette matrice permet de
                             ’analyse
       connaître quelle activité choisir en premier. Le classement des sujets recensés, qui
       s’est fait en collaboration avec les décideurs et les techniciens de l’entreprise, est
       illustré dans la figure suivante :




          Figure II.10 : Analyse des priorités du cas « Distribution SONELGAZ ».
                                                                      ONELGAZ

   •   Définition de l’activité et de son grain,
   •   Définition des dimensions qui décrivent une ligne de la table de fait,
   •   Définir les mesurables du fait,
        éfinir
   •   Définir les agrégats.


                                                                                          73
II.1         Volet « Vente »
       a) Présentation de l’activité « Vente »

   « Une vente est la cession d’un bien ou d'un service en échange d'une somme d’argent
convenue entre le vendeur, celui qui cède le bien ou le service, et l'acheteur, celui qui paie »
[Larousse, 2008].
    SONELGAZ, par le biais de ses quatre filiales, propose la vente d’énergie, (électricité ou
gaz), livré par canalisation jusqu’au lieu de consommation, dans le cadre d’un contrat de
fourniture.
    La vente d’énergie, électrique ou gazière, demeure comme l’activité principale des filiales
de distribution du groupe SONELGAZ, réalisant la plus grande partie du chiffre d’affaire du
groupe. Les chiffres liés aux ventes se présentent comme des indicateurs d’une grande
signification par rapport à la performance du groupe. Ainsi la disponibilité de ces
informations s’avère indispensable pour les décideurs de l’entreprise.

       b) Grain de l’activité

        Le choix du grain le plus fin donne un maximum de flexibilité. Dans le cas des ventes
le grain le plus fin, ou le niveau de détail le plus bas, correspond à une opération de
facturation12, d’où une ligne de table de fait correspondant à :

              Suivi de la quantité et du montant de la vente d’une énergie par tarif à un client
                            activant dans un certain domaine à une date donnée.




12
     Ce n’est qu’après facturation que la quantité et le montant consommé sont arrêtés, d’où la vente.

                                                                                                         74
c) Les dimensions participantes du modèle
                  sions
    Les dimensions ont pour objectif de décrire le fait, donc on essaye de recens toutes les
                                                                             recenser
informations qui décrivent une vente et qui peuvent intéresser les décideurs.
  formations

       1. Dimension Temps
       La dimension temps est « la seule dimension qui figure systématiquement dans tout
entrepôt de données, car en pratique tout entrepôt de données est une série temporelle. Le
temps est le plus souvent la première dimension dans le classement sous jacent de la base de
données » [Kimball, 2001].

   La dimension temps se présente com suit :
                                  comme




                 Figure II.11 : La Dimension Temps de l’activité « Vente ».
                           11


    Le niveau de détail le plus bas de cette dimension est la journée. En effet, les utilisateurs
ont fait ressortir le besoin de suivre les chiffres au jour le jour et d
                                                                       d’en garder l’historique de
ces derniers.
    Dans cette dimension, il est utilisé une clé artificielle comme clé primair Cette clé
                                                                              primaire.
artificielle sert à faciliter la manipulation de la dimension. Le tableau suivant donne plus de
détails sur cette dimension :




                                                                                               75
Désignation                     Détails
Code_temps                      Clé artificielle de la dimension temps.

Date                            La date au format complet.

Jour                            Position du Jour dans le mois.

Jour_semaine                    Nom des jours de la semaine.

Mois                            Nom du mois.

Mois_annee                      Numéro du mois dans l’année.

Annee_mois                      Année et mois (concaténation).

Semaine_dans_annee              Numéro de la semaine dans l’année.

Annee                           Année de la date.

Trimestre                       Trimestre de la date.

Trimestre_annee                 Trimestre et année (concaténation).

Saison                          Saison à la quelle appartient une date.

Evénement                       Evénement survenu lors de cette date.



               Tableau II.5 :   Tableau descriptif de la dimension « Temps ».




                                                                                76
2. Dimension client
        Le client s’impose comme un élément important dans l’analyse et intéresse les
                                                                    l’analyse,
analystes et les décideurs de l’entreprise. Outre ce qu’il représente dans une opération de
vente, l’analyse du comportement du client peut aider l’entreprise à mieux le satisfaire.
         analyse




                   Figure II.12 :
                             12          La Dimension Client de l’activité « Vente ».
                                             imension


         La dimension client décrit un client, l’acheteur. Un client est référencié par son lieu de
consommation, c'est-à-dire quatre clients qui ont habité le même lieu, sont considérés comme
                          dire
un seul client. Pour permettre la traçabilité et le suivi d’un client on a introduit une clé
artificielle. Celle-ci aide à pallier à l’insuffisance de la codification en vigueur, notamment
pour une finalité décisionnelle. Les caractéristiques qui décrivent un client sont:
                               le.




                                                                                                77
Désignation                            Détails
Code_client                            Clé artificielle

Reference                              La référence du lieu de consommation

Numero_client                          Le numéro affecté à un client FSM 13(ce champ est utilisé si le
                                       client est un abonné FSM)

Nom_client                             Le nom du client.

Adresse_client                         Adresse du client.

Code_postal                            Code postal du lieu de consommation.

Commune                                Commune du lieu de consommation.

Agence                                 Agence à laquelle le lieu de consommation est affilié.

Direction_regionale                    La direction régionale où le lieu de consommation est affilié.

Wilaya                                 La wilaya du lieu de consommation.

Filiale                                La filiale à laquelle le lieu de consommation est affilié.

Secteur_activite                       Secteur d’activité du client dans le lieu de consommation.

Debit_gaz                              Débit gaz installé sur le lieu de consommation.

Debit_electricite                      Débit électricité installé sur le lieu de consommation.

Type                                   Type du client (ordinaire ou FSM).

Groupe                                 Le groupe de facturation du client (Chaque client appartient à
                                       un groupe de facturation. Il existe 60 groupes de facturation).

Tournee                                La tournée de relève à laquelle appartient le client.



                      Tableau II.6 :   Tableau descriptif de la dimension « Client ».




13
     FSM : Facturation sur mémoire.

                                                                                                    78
3. Dimension facture
       Une facture est un document relatif au fait de vente. Cette dernière contient un certain
nombre d’informations intéressantes pour une analyse. Elle décrit les différentes
caractéristiques d’une facture, et qui caractérisent aussi une vente.




                 Figure II.13 :   La Dimension Facture de l’activité « Vente ».


      La facture est identifiée par un numéro facture. Ce même numéro est affecté dans le cas
                                                                           affecté,
présent, à la facture en cas d’annulation. L différence entre les deux se fait alors grâce au
                                           La ifférence
champ type facture. On pourrait dans ce cas penser à l’adoption d’une clé primaire composée.
Cependant une telle clé nuirait fortement aux performances du système. Pour cela, et dans un
                                                                         .
souci de performance, on a introduit une clé artificielle à cette table. Ce choix est d’autant
                                                artificielle
plus justifiable que la dimension est une dimension à évolution rapide. La facture est
caractérisée par :




                                                                                              79
Désignation                      Détails
Numero_facture                   Clé artificielle

Numero_facture_SGC               Le numéro facture dans le système source.

Date_facture                     Date de la facturation.

Cycle                            Cycle d’émission de la facture.

Type                             Type de la facture (Emission ou Annulation).

Type_releve                      Type de la relève (les relèves d’index se font de différentes
                                 manières).

Montant_HT                       Montant hors taxe.

Montant_TTC                      Montant toutes taxes comprises.

Taxe_habitation                  Taxe habitation.

Montant_timbre                   Montant du timbre.

Montant_TVA                      Montant TVA.

Droit_fixes                      Montant droit fixes.

Soutient_etat                    Montant du soutient de l’état (les wilayas du sud).



                Tableau II.7 :   Tableau descriptif de la dimension « Facture ».




                                                                                            80
4. Dimension zone géographique
       La dimension zone géographique décrit la zone où le fait a eu lieu. Après l’étude des
besoins au sein du groupe, il parait intéressant de faire des comparaisons par rapport à des
zones géographiques. Le grain le plus bas de cette dimension correspond aux communes. Ces
dernières sont susceptibles d’évolution dans le temps (appartenance a une filiale ou une
wilaya). On jugé donc nécessaire d’introduire une clé artificielle pour permettre le suivi de
l’évolution de la dimension et d’assurer la cohérence des données.




          Figure II.14 : La D
                            Dimension Zone géographique de l’activité « Vente ».



       Les caractéristiques de la dimension « Zone géographique » sont explicitées dans le
tableau suivant :




                                                                                          81
Désignation                      Détails
Code_zone                        Clé artificielle.

Code_commune                     Code de la commune.

Nom_commune                      Nom de la commune.

Code_agence                      Code de l’agence (une agence regroupe plusieurs communes).

Nom_agence                       Nom de l’agence.

Adresse_agence                   Adresse de l’agence.

Tel_agence                       Téléphone de l’agence.

Code_dd                          Code de la direction de distribution.

Nom_dd                           Nom de la direction de distribution.

Adresse_dd                       Adresse de la direction de distribution.

Tel_dd                           Téléphone de la direction de distribution.

Code_wilaya                      Code de la wilaya.

Nom_wilaya                       Nom de la wilaya.

Code_filiale                     Code de la filiale de distribution (il y a quatre filiales).

Adresse_filiale                  Adresse de la filiale de distribution.

Tel_filiale                      Téléphone de la filiale de distribution.



          Tableau II.8 :   Tableau descriptif de la dimension « Zone géographique ».




                                                                                                82
5. Dimension activité




                   Figure II.15 : La Dimension Activité de l’activité « Vente ».

        Cette dimension décrit les différents secteurs d’activités économiques. Celle-ci est
                                                                   s
chargée à partir d’un tableau transmit par le ministère des finances, et très importante, dès lors
que beaucoup d’analyses observée pendant l’étude des besoins, se base sur cette dimension.
                          observées


Désignation                          Détails
Code_activité                        Le code de l’activité.

Libellé_activité                     Libellé de l’activité.



                Tableau II.9 :      Tableau descriptif de la dimension « Activité ».


       6. Dimension tarif




                    Figure II.16 : La Dimension Tarif de l’activité « Vente ».
                              16

       Souvent, des analyses sont faite par rapport aux tarifs affectés au client. Cette
                                     faites
tarification est affectée de manière étudiée selon le type du client. En plus du « code_tarif »,
cette dimension contient :

Désignation                          Détails
Code_tarif                           Le code tarif qui est appliqué actuellement.

Abreviation_tarif                    Abréviation du tarif telle qu’utilisée dans l’entreprise et
                                     codifiée sur les documents officiels.

Description_tarif                    Une description sommaire du tarif.


                    Tableau II.10 : Tableau descriptif de la dimension « Tarif ».
                               10

                                                                                                   83
7. Dimension énergie




                 Figure II.17 : La Dimension énergie de l’activité « Vente ».
                           17

         Les filiales de distribution de SONELGAZ livrent plusieurs types d’énergie qui
différent par un certain nombre de caractéristiques Avoir une segmentation par rapport à une
                                     caractéristiques. voir
caractéristique ou à une autre est très intéressant lors d’une analyse. Une énergie est décrite
                                                                         ne
par les caractéristiques suivantes :

Désignation                        Détails
Code_energie                       Code énergie débit/type

Type_energie                       Type de l’énergie

Debit                              Débit

Unite_mesure                       Unité de mesure de l’énergie



                Tableau II.11 : Tableau descriptif de la dimension « Energie».
                           11

        8. Dimension dégénéré « Puissance maximale »
                     dégénérée

        Les clés étrangères de la table de fait référencent les dimensions qui représentent le
contexte du fait. Cependant il existe des clés ne référençant aucune dimension, ces dernières
sont dites dimensions dégénérées.

       La dimension puissance maxmaximale est dans ce cas un exemple de ce type de
                                               st
dimension. En effet, celle-ci ne contient aucune description textuelle et elle ne peut être
assimilée à aucune autre dimension. Elle est identifiée par sa valeur dans la ta
                                                                              table des faits et
fournie grâce à ce dernier la possibilité d’analyser les ventes selon la puissance maximale
                                                         ventes
demandée par le client.




                                                                                             84
d) Les mesurables

    Les mesurables qui correspondent à l’activité des ventes et qui permettent de mesurer les
performances de cette activité, sont la « quantité vendue » et le« montant de la vente en hors
taxe » et les « primes fixes ».




                                                                                           85
e) Le modèle en étoile de l’activité « Vente »




               Figure II.18 : Modèle en étoile de l’activité « Vente ».



                                                                          86
f) Les agrégats
    Les tables d’agrégats améliorent les performances du Data Warehouse, en réduisant le
nombre de lignes que le SGBD manipule afin de répondre à une requête. Cela se fait grâce à
l’agrégation des données contenues dans les tables de faits détaillées et qui sont stockées dans
de nouvelles tables de faits.
    La construction des agrégats se base sur le modèle en étoile détaillée, et elle
peut nécessiter:

   •   La création de nouvelles dimensions dérivées : la construction d’un modèle agrégé
       nécessitera la suppression de quelques attributs d’une dimension qui désigne le grain
       le plus fin.
   •   La suppression de quelques dimensions : le modèle agrégé peut engendrer
       l’élimination de certaines dimensions qui n’apparaissent pas au niveau de détail voulu.

   On peut aussi :

   •   Créer de nouveaux faits: lors de la création de la table de faits agrégée on peut
       rajouter quelques faits qui n’existaient pas dans la modèle de base. En effet, l’usage et
       la signification des tables agrégées peuvent différer du modèle de base.
   •   Créer des tables pré-jointes : une table d’agrégat peut être construite à partir d’une
       jointure entre la table de faits et une ou plusieurs dimensions. Le résultat est stocké
       dans une seule table dite pré-jointure.

   Une table d’agrégat peut être invisible ou visible à l’utilisateur final :

   •   Elle est invisible lorsqu’elle reflète exactement le modèle de base
   •   Elle est visible lorsqu’elle contient des faits supplémentaires.

       Les résultats issus d’une table agrégée ou du modèle de base doivent être identique.

      Pour cette phase, on s’inspire de la démarche décrite par C. Adamson dans son livre
« Mastering the Data Warehouse Aggregates, Solution for Star Schema Performance ». La
démarche consiste à :

   1- Enumérer les agrégats potentiels à partir d’une étoile détaillée : pour détecter les
      agrégats potentiels et choisir ceux à implémenter dans le Data Warehouse. Il est
      nécessaire de bien décrire chaque agrégat.
   2- Détecter les agrégats utiles : choisir des agrégats utiles à partir des agrégats
      potentiels.
   3- Construire le modèle agrégé : enfin on construit le modèle agrégé tout en prenant en
      considération les dimensions dérivées commune entre les différents modèles.


          Les agrégats sont conçus, en général, comme des modèles dimensionnels.


                                                                                              87
1) Les agrégats potentiels

      Le tableau suivant décrit, d’une manière simple et efficace, les agrégats potentiels du
modèle dimensionnel de base de l’activité des ventes:

                                                                                    Nombre
 Dimension                             Agrégats potentiels                         d’agrégats
                                                                                    possibles
Temps               Mois, trimestre, année, saison                                     4
Energie             Type, débit                                                        3
Activité            Code activité                                                      1
Tarif               Tarif                                                              1
Zone                Tournée, agence, commune, DR, wilaya, filiale                      6
Facture             Date, cycle, type, relève                                          4
                    Numéro, commune, agence, DR, wilaya, filiale, activité,
Client                                                                                  10
                    débit gaz, débit électricité, type

                Tableau II.12 : Liste des agrégats potentiels pour l’activité « Vente ».

         2) Les agrégats utiles :

       Les agrégats potentiels ne sont pas en effet tous utiles, soit par le nombre de lignes
agrégées ou par les informations fournies. Pour cela on réduit la liste des agrégats à ce qui
suit :

 Dimension                        Agrégats utiles                 Nombre d’agrégats retenus
Temps               Mois, trimestre, année, saison                           4
Energie             Type, débit                                              3
Activité            Code activité                                            1
Tarif               Tarif                                                    1
Zone                Commune, agence, DR, wilaya, filiale                     5
Facture             Cycle, type, relève                                      4

                   Tableau II.13 : Liste des agrégats utiles de l’activité « Vente ».

       A partir du tableau précédent nous choisissons les agrégats qui nous semblent les plus
pertinents et susceptibles de faire l’objet d’accès fréquents. nous arrêtons la liste des modèles
agrégats suivants :

            •     Ventes journalières par type d’énergie par activité par commune.
            •     Ventes mensuelles par DR (agrégation de plus de dix mille lignes).
            •     Ventes mensuelles par cycle par type de relève (agrégation de plus de trois
                  millions lignes).

      La modélisation des agrégats se fait grâce aux principes de la modélisation
dimensionnelle.

                                                                                                88
II.2         Volet « Recouvrement »

   a) Présentation de l’activité « Recouvrement »

   « Action de recouvrer, de retrouver ce qui était perdu, des sommes dues ». [Larousse,
2008]

    Une suite logique au fait de vente, c’est le recouvrement des sommes dues aux clients.
Une somme peut passer par plusieurs phases ou états : facturée, impayée, payée, prés-
contentieux, contentieux et apurée. Cette terminologie obéit à un jargon au sein de
l’organisation pour définir une créance ou un avoir.

    Ces états correspondent aux différents comptes de recouvrement. Le mouvement d’un
compte à l’autre se fait par rapport aux délais de recouvrement. L’entreprise s’intéresse au
suivi de l’état journalier de ces comptes afin de suivre de près cette activité très importante.

   b) Grain de l’activité :

   Le grain le plus fin de l’activité correspond à :

            Suivi du montant et de l’état d’une facture d’un client appartenant à une zone
                 géographique et activant dans un certain domaine à une date donnée

   c) Les dimensions participantes du modèle
            Les dimensions communes

        Après la détection des dimensions de la nouvelle étoile, on procède à une mise en
conformité des dimensions communes. Pour ce faire, on construit un tableau qui croise les
étoiles conçues avec leurs dimensions. Le but étant de détecter les dimensions communes
pour leurs mises en conformité. Le tableau suivant illustre cela :

   Etoile                         Vente                         Recouvrement
   Dimensions
   Client                                       √                            √
   Zone géographique                            √                            √
   Temps                                        √                            √
   Facture                                      √                            √
   Activité                                     √                            √
   Nature                                                                    √

   Tableau II.14 :        Détection des dimensions communes entre les volets « Vente » et
                                        « Recouvrement ».

        A cette étape il existe quatre dimensions communes. Ces dimensions étant très
détaillées dans la première étoile, il n’y a pas eu nécessité de recourir à une mise en
conformité. Cette remarque reste valable pour l’ensemble du document, ainsi il n’y a pas lieu
de détailler les dimensions communes à la présentation de chaque étoile.

                                                                                             89
1. Dimension nature




              Figure II.19 : La Dimension nature de l’activité « Recouvrement ».

          La dimension « nature » décrit la nature du montant contenu dans le fait, ou plus
précisément le compte dont il est comptabilisé à un moment donné. La dimension contient les
informations listées dans le tableau suivant :

Désignation                        Détails
Code_nature                        Clé artificielle

Libelle                            Libellé de la nature du montant

Operation                          Libellé de l’opération relative au montant


                 Tableau II.15 : Tableau descriptif de la dimension « Nature ».
                            15


   d) Les mesurables

       Le mesurable qui correspond à l’activité « recouvrement » et qui permet de mesurer
les performances de cette activité, est le « montant de l’opération en tout taxes
                                                                             toutes
comprises ».




                                                                                        90
e) Le modèle en étoile de l’activité « Recouvrement »




          Figure II.20 : Modèle en étoile de l’activité « Recouvrement ».



                                                                            91
f) Les agrégats
      1) Les agrégats potentiels

                                                                                  Nombre
Dimension          Agrégats potentiels                                           d’agrégats
                                                                                  possibles
Temps              Mois, trimestre, année, saison                                    4
Nature             Opération, nature                                                 2
Activité           Code activité                                                     1
Zone               Tournée, agence, commune, DR, wilaya, filiale                     6
Facture            Date, cycle, type, relève                                         4
                   Numéro, commune, agence, DR, wilaya, filiale, activité,
Client                                                                               10
                   débit gaz, débit électricité, type

                Tableau II.16 :   Tableau descriptif des agrégats potentiels du modèle
                                           « Recouvrement ».
         2) Les agrégats utiles

Dimension          Agrégats utiles                            Nombre d’agrégats possibles
Temps              Mois, trimestre, année, saison                         4
Activité           Code activité                                          1
Zone               Commune, agence, DR, wilaya, filiale                   5
Facture            Cycle, type, relève                                    4

     Tableau II.17 :      Tableau descriptif des agrégats utiles du modèle « Recouvrement ».


Nous arrêtons la liste des agrégats suivants :

            •    Montant et nombre des factures des comptes de recouvrement journalier.
                 par nature par activité par commune.
            •    Montant et nombre de facture mensuel par opération par commune.
            •    Montant et nombre de facture par nature par type client.




                                                                                              92
II.3        Volet « Suivi des affaires »
   a) Présentation de l’activité « Suivi des affaires »
  Une affaire est une demande initiée soit par la clientèle ou par l’agence et qui nécessite une
mise à jour de la base de données. Cet événement se traduit par l’enregistrement d’une affaire
qui sera suivie jusqu’à son aboutissement.

    Parmi les modules du « SGC », le module « Gestion des Affaires » gère les affaires liées a
la « Basse Moyenne Pression, Basse Moyenne Tension » depuis leurs enregistrements jusqu'à
leurs réalisations. Ce module génère chaque jour, et au niveau de chaque direction de
distribution, une masse de données considérable. Ces données représentent une source
d’information plus qu’indispensables pour le groupe et ses filiales de distribution. D’où la
nécessité de suivre cette activité.

   b) Grain de l’activité

    Le grain le plus fin de l’activité suivi des affaires représente, en réalité, la possibilité de
suivre une affaire selon des critères différents. Le grain peut alors être donné comme suit :

   Suivi dans le temps, et selon leur type, les affaires qui concerne un client selon son
                activité et qui sont initiées au niveau de chaque commune.

   c) Les dimensions participantes
   Les dimensions communes

    D’après le grain de l’activité on peut déjà savoir les dimensions qui seront présentes dans
notre étoile et qui sont listées dans le tableau. Ces dimensions sont indispensables pour
répondre au grain de l’activité. Aussi, et afin d’offrir un suivi plus complet et plus aisé, on a
jugé nécessaire d’introduire la «Dimension phase affaire ».

          Etoile                     Vente              Recouvrement           Suivi des affaires
       Dimension
         Client                        √                        √                       √
   Zone géographique                   √                        √                       √
         Temps                         √                        √                       √
        Facture                        √                        √                       √
        Activité                       √                        √                       √
        Affaire                                                                         √
      Type affaire                                                                      √
         Phase                                                                          √

    Tableau II.18 :        Détection des dimensions communes entre les volets « Vente »,
                            « Recouvrement » et « Suivi des affaires ».



                                                                                                93
1. Dimension affaire

  La dimension affaire est une dimension indispensable pour faire une bonne analyse dans
                           t
cette étoile. En effet, afin de bien suivre une affaire nous avons besoin du maximum
d’information la concernant. Cette dimension décrit donc une affaire qui est identifiée par son
numéro « le numéro de l’affaire est unique au niveau national » et qui est caractérisée par son
degré d’urgence et son initiateur
                         itiateur.




           Figure II.21 : La D
                             Dimension affaire de l’activité « Suivi des affaires ».
                                                                uivi

   Cette dimension est une dimension à évolution rapide. Cela se vérifie par le nombre
                              dimension
d’affaires initiées quotidiennement par agence Cette dimension fournie les informations
                                        agence.
suivantes :


Désignation                        Détails
Numero_affaire                     Un numéro d’ordre donné par le système et qui évolue à
                                   chaque enregistrement.

Degre_urgence                      Représente le degré d’urgence de l’affaire. Certaine affaires
                                                                               Certaines
                                   sont plus urgentes que d’autres.

Observation                        Observation relative à l’affaire.

Initier_par                        Permet de connaitre l’initiateur de l’affaire (agence, client,
                                   DD).

                Tableau II.19 : Tableau descriptif de la dimension « Affaire ».
                           19




                                                                                               94
2. Dimension type affaire

 Cette dimension nous renseigne sur le type de l’affaire. Les types sont classés en catégories
                              igne                          Les
d’après la nature de l’affaire, ensuite en sous catégories d’après l’énergie concernée. En plus
de l’appartenance d’une affaire à une catégorie, cette dimension nous renseigne sur d’autres
caractéristiques à savoir l’énergie de l’affaire et sa durée approximative.
                             nergie                  a




        Figure II.22 : La Dimension type affaire de l’activité « Suivi des affaires ».
                           imension                               uivi

      La dimension est une dimension à évolution lente. En effet, l’ajout d’une catégorie est
peu fréquent. Le détail de cette dimension est le suivant :

Désignation                        Détails
Code_affaire                       Code de l’affaire tel qu’il est connu au sein du groupe.

Intitule_affaire                   Intitulé du type de l’affaire.

Code_categorie                     Le code de la catégorie à laquelle appartient un type
                                                               quelle
                                   d’affaires.

Intitule_categorie                 L’intitulé de la catégorie à laquelle appartient un type
                                                                  quelle
                                   d’affaires.

Code_ss_categorie                  Code de la sous catégorie. Chaque catégorie est divisé en
                                                                                   divisée
                                   sous catégories.

Intitule_ss_categorie              Intitulé de la sous catégorie.

Duree_aproximative                 Une approximation en jours de la durée de l’affaire.


               Tableau II.20 : Tableau descriptif de la dimension « Type affaire».




                                                                                              95
3. Dimension phase

 Chaque affaire transite, durant son cycle de vie, par un certain nombre de phases. CeCelles-ci
ont été normalisées et codifiée de manière à ce qu’elles puissent être utilisées conjointement
                               es                             ssent
par toutes les affaires. La dimension phase reprend donc la codification utilisée par le
« SGC » pour identifier ces phases. L’utilisation d’une telle dimension facilite grandement la
compréhension du modèle dimensionnel et conférera une certaine aisance d’implémentation
et de gestion de l’alimentation de l’étoile.




           Figure II.23 : La Dimension phase de l’activité « Suivi des affaires ».
                                                              uivi

Le tableau suivant donne le détail de cette dimension :

Désignation                        Détails
Code_phase                         Code des phases par lesquelles transitent les affaires.
                                                                          nt

Intitule_phase                     Intitulé de chaque phase.

Description_phase                  Description textuelle de chaque phase.


                 Tableau II.21 : Tableau descriptif de la dimension « Phase».
                            21

   d) Les faits mesurés

     Cette étoile n’a pas de mesurables a proprement parlé. La table de fait dans ce cas est
                                                                           faits
appelée une « Table de faits sans faits ». Ce genre de table permet de renseigner sur le nombre
et l’évolution des affaires dans le temps.




                                                                                             96
e) Modèle en étoile de l’activité « suivi des affaires »




        Figure II.24 : Modèle en étoile de l’activité « Suivi des affaires ».



                                                                                97
f) Les agrégats
   1) Les agrégats potentiels

                                                                                      Nombre
Dimension         Agrégats potentiels                                                d’agrégats
                                                                                      possibles
Temps             Mois, trimestre, année, saison                                         4
Activité          Code activité                                                          1
Zone              Tournée, agence, commune, DR, wilaya, filiale                          6
                  Numéro, commune, agence, DR, wilaya, filiale, activité,
Client                                                                                   10
                  débit gaz, débit électricité, type
Type affaire      Code catégorie, code sous catégorie                                     2

         Tableau II.22 :     Tableau descriptif des agrégats potentiels du modèle « Suivi des
                                            affaires ».

    2) Les agrégats utiles


Dimension         Agrégats utiles                                 Nombre d’agrégats possible
Temps             Mois, trimestre, année, saison                              4
Activité          Code activité                                               1
Zone              Commune, agence, DR, wilaya, filiale                        6
Type affaire      Code catégorie, code sous catégorie                         2

    Tableau II.23 :        Tableau descriptif des agrégats utiles du modèle « Suivi des affaires ».

 On va arrêter la liste des agrégats suivants :

            •   Nombre et durée des affaires par commune.
            •   Nombre et durée des affaires par secteur d’activité.




                                                                                                  98
II.4         Volet « Suivi des abonnés »
   a) Présentation de l’activité « Suivi des abonné »

    Un abonnement électrique (ou gazier) est une contrepartie aux services qui sont rendus
par le gestionnaire du réseau public de distribution. Principalement l’acheminement de
l’électricité, et du gaz de la centrale au lieu de consommation de l’abonné.

   L’abonné est la partie bénéficiaire du service, en contrepartie il doit honorer ses
engagements relatifs au contrat d’abonnement.

    Lors de notre étude des besoins, un des sujets auquel s’intéressent les décideurs est le
suivi des abonnés : abonnement, mise en service, résiliation…. En effet, le nombre d’abonnés
se présente comme un des indicateurs de performances de l’entreprise, d’où l’intérêt de
suivre la réalisation des objectifs tracés.

   b) Grain de l’activité :

   Le grain le plus fin de l’activité correspond à :

         L’historique complet d’un abonné par type, zone géographique et par activité.


   c) Les dimensions participantes du modèle :

         1. Les dimensions communes

        Le tableau suivant nous donne la liste des dimensions communes entre toutes les
étoiles :

Etoile                     Vente         Recouvrement          Suivi des         Suivi des
Dimension                                                      abonnés           abonnés
Client                 √                √                  √                         √
Zone                   √                √                  √                         √
géographique
Temps                  √                √                  √                         √
Activité               √                √                  √                         √
Type abonné                                                √                         √

         Tableau II.24 : Détection des dimensions communes entre les volets « Vente »,
                  « Recouvrement », « Suivi des affaires » et « Suivi des abonnés ».




                                                                                             99
2. Dimension type abonné

      La dimension type abonné contient une description d’un abonné par le type de
paiement (domicilié ou non domicilié) et par rapport au type du lieu de consommation.
                           domicilié)




        Figure II.25 : la Dimension T
                                    Type abonné de l’activité « Suivi des abonné ».
                                                                          abonnés

Désignation                         Détails
Code_type_abonne                    Clé artificielle du type abonné

Type_paiement                       Type abonné selon ses paiements

Type_ lieu                          Type abonné selon le lieu de consommation


              Tableau II.25 : Tableau descriptif de la dimension « Type abonné ».

   d) Les mesurables

    Dans ce cas on se retrouve avec une table de faits sans faits. Cette table a pour objectifs de
tracer l’historique d’un abonné du jour de son abonnement à son éventuelle résiliation.
                                                                   éventuelle




                                                                                              100
e) Le modèle en étoile de l’activité « Suivi des abonnés »




        Figure II.26 : Modèle en étoile de l’activité « Suivi des abonnés ».


                                                                               101
f) Les agrégats
   1. Les agrégats potentiels

                                                                                  Nombre
Dimension         Agrégats potentiels                                            d’agrégats
                                                                                  possibles
Temps             Mois, trimestre, année, saison                                     4
Type abonné       Lieu, paiement                                                     2
Activité          Code activité                                                      1
Zone              Tournée, agence, commune, DR, wilaya, filiale                      6
                  Numéro, commune, agence, DR, wilaya, filiale, activité,
Client                                                                               10
                  débit gaz, débit électricité, type

    Tableau II.26 :     Tableau descriptif des agrégats potentiels du modèle « suivi abonnés ».

   2. Les agrégats utiles


Dimension         Agrégats utiles                             Nombre d’agrégats possibles
Temps             Mois, trimestre, année, saison                          4
Activité          Code activité                                           1
Zone              Commune, agence, DR, wilaya, filiale                    6
Type abonné       Lieu, paiement                                          2

      Tableau II.27 : Tableau descriptif des agrégats utiles du modèle « suivi abonnés ».

On va arrêter la liste des agrégats suivants :

           •   Nombre d’abonnements par commune par jour.
           •   Nombre de résiliations par commune par jour.
           •   Nombre de mises en service par commune par jour.




                                                                                            102
III.   Conclusion
    La zone d’entreposage constitue la zone exploitable par les utilisateurs. La modélisation
de cette zone se fait grâce à la modélisation dimensionnelle. Cette manière de représenter les
données offre aux utilisateurs des modèles intuitifs et compréhensibles permettant de
naviguer et de manipuler les données, détaillées ou agrégées, sans difficulté afin de satisfaire
leurs besoins en analyse.

   La finalisation de la conception d’une étoile de l’entrepôt, nous permet de passer à la
construction de la zone d’alimentation. Cette zone d’alimentation constitue l’objet du
prochain chapitre.




                                                                                            103
Conception de la zone « alimentation »




                                         104
I.    Introduction
        L’ETL, ou l’alimentation du Data Warehouse, est une étape des plus importantes dans
un projet Data Warehouse, elle représente 80% de la charge de travail. Cette étape a pour
objectif d’assurer l’acheminement des données des systèmes sources jusqu’à l’entrepôt de
données, en passant par les différentes phases de nettoyage et de transformations nécessaires.

        La conception du processus d’alimentation nécessite les étapes suivantes :
        • Etude et planification,
        •     Choix de l’architecture,
        •     Conception des processus de chargement :
                 o Processus de chargement des tables de dimension,
                 o Processus de chargement des tables de faits,
                 o Processus de chargement de table temps,


II.     Etude et planification :
        Cette phase représente une phase préliminaire à l’ensemble du processus. Elle consiste
en :

        •     L’étude des sources de données,
        •     La détection des emplacements des données source,
        •     La Définition de la périodicité du chargement,

       II.1      Les sources de données :
        Les sources de données de notre entrepôt sont :
        •     Le système SGC, avec ses 35 modules (voire annexe C),
        •     Le système de gestion de la distribution HT/HP,
        •     Les fichiers plats, en provenance d’autres structures (pour les achats), ou
              d’organismes externes (le ministère des finances),

        Les sources de données en chiffres:

        •     58 sources de données, éparpillées sur l’ensemble du territoire national,
        •     Plus de 6 millions de clients,
        •     Plus de cent trente intégrations d’abonnés jour,
        •     Soixante-dix mille factures jour,



                                                                                          105
II.2 Détection des emplacements des données sources :
       Afin de définir l’emplacement des informations dans les différents systèmes source et
d’en choisir les emplacements les plus fiables, nous avons travaillé de manière étroite avec les
DBA et les gestionnaires.

        Le nombre important de tables, la redondance des données et l’intervention de
différents systèmes, rendent cette tâche très ardue. Afin de mener à bien cette détection, nous
devons :

           •    Lister les données nécessaires à partir des étoiles conçues,
           •    Lister les emplacements de chaque donnée,
           •    Choisir la source la plus fiable et la valider comme source de chargement,
           •    Dresser un tableau14 qui établi le lien entre données sources et donnée cibles avec
                les transformations nécessaires,

      Cette étape s’achève par l’élaboration d’une carte logique entre données sources et
données cibles15.

       Il est important de valider les sources de données (donc le tableau cité
précédemment), afin de vérifier leurs intégrités et leurs fiabilités.


           II.3 Définition de la périodicité de chargement
      La périodicité de chargement est étudiée pour chaque étoile séparément. , ce qui
n’empêche pas une synchronisation dans les chargements des dimensions communes.

        Avant de décider de la périodicité du chargement, les contraintes suivantes doivent
être prises considération :

           •    La quantité de données à charger,
           •    Le temps de non activité des systèmes sources,

       L’étoile qui engendrera les chargements les plus importants, en termes de volume,
n’est autre que l’étoile des ventes. En effet, le système de facturation, établit annuellement
plus de six millions de factures, ce qui représente plus de dix millions de lignes de faits
« ventes ». Ce processus s’exécute de façon journalière (soixante-dix mille lieux de
consommation par jour). Aussi, le module de gestion des affaires (Système source) présente
une forte volatilité de ses données. Cette volatilité est due au fait que le passage, d’une affaire
donnée, d’une phase à une autre, ne laisse aucune trace sur la base de données opérationnelle.



14
     Ce tableau est décrit dans le livre [Kimball 2004].
15
     Voire Annexe D

                                                                                               106
De ce fait, l’idéal est de procéder à des chargements journaliers, pendant les heures de
non activité des systèmes sources, c'est-à-dire, durant la période qui s’étend entre dix-huit
heures et huit heures du matin.

         Pourquoi pas des chargements hebdomadaires

       Même si pendant les week-ends le nombre d’heures de non activité des systèmes est
plus important, la quantité de données à charger sera, elle, plus conséquente, et affectera les
performances du processus de chargement. Par ailleurs, la volatilité de certaines données
nous contraint à appliquer une telle politique de chargement


III.     Architecture du processus d’alimentation
       L’élaboration d’une architecture du processus de l’alimentation « ETL » dès le début
du projet est très importante. En effet, le choix d’une architecture affecte pratiquement toutes
les composantes du projet. Tout changement de celle-ci engendrera nécessairement
d’importants changements dans l’ensemble du projet.



     Partant de ce constat, il est nécessaire de mettre en place une architecture consistante à
même de prendre en charge toutes les contraintes auxquelles on doit faire face.

       Le processus de l’ETL peut se faire de différentes manières. Dans le cas d’espèce
nous avons choisi la méthode « Push-Pull ». En plus des avantages qu’elle présente, cette
méthode pallie aux contraintes rencontrées au sein de l’entreprise et permet d’exploiter toutes
les opportunités offertes. Parmi les contraintes et opportunités il peut être cité :

     •   L’impossibilité d’accès distant aux systèmes source : l’entreprise n’autorise pas des
         accès distants aux systèmes sources. L’accès se fera par le biais d’une base de
         données intermédiaire. Cette restriction est due à la structure organisationnelle de
         l’entreprise16.
     •   Les problèmes du réseau actuel17 : le réseau actuel subi des perturbations au niveau
         de quelques directions de distribution. Ces dernières ne sont pas encore équipées de
         connexion ADSL18.
     •   Le nombre important des sources de données et la quantité des données : Cette
         politique (push-pull) permettra le lancement de chargements parallèles.
     •   L’existence de serveurs au niveau sources : les cinquante-huit directions de
         distribution disposent de matériel informatique important, permettant de lancer des
         processus de préparation de données au niveau des « DD ».
     •   Maintenance facile: même si les sites sont éparpillés, la tâche d’une éventuelle
         maintenance sera facilitée par le biais des équipes informatiques en place.
16
   Le découpage juridique de l’entreprise ne permet pas aux filiales de partager des informations d’une façon
directe.
17
   Voire annexe F.
18
   Plus de quarante D.D sont équipées de connexion ADSL.

                                                                                                            107
Pourquoi adopter cette architecture ?

    Outre un chargement sûr, Cette architecture permet de:

•   Réduire les temps de chargement : grâce au chargement parallèle, le temps de
    traitements sera réduit.
•   L’impact réduit d’un chargement échoué : l’échec d’un chargement aura un impact
    réduit sur les données du Data Warehouse.
•   La possibilité de mise en place d’une nouvelle façon d’accès : dans une architecture
    « Push-Pull » il est préférable de faire un transfert de fichiers, par exemple via FTP.
    cette méthode très performante « testée » est difficile à déployer, elle sera donc mise
    en perspective. La figure suivante illustre l’architecture du processus d’alimentation
    adoptée :




                   Figure II.27 : Architecture globale du processus E.T.L.


    Dans la zone de préparation« Staging area » les données sont extraites à partir des
sources de données, transformées et préparées pour le chargement final. Au niveau du
serveur « ELIT » il est procédé à l’affectation de clés artificielles et à quelques
transformations nécessaires avant le chargement final dans la zone d’entreposage. Après
chaque chargement, une mise à jour des Meta Data doit être faite.




                                                                                       108
IV.    Processus de chargement
        Le diagramme d’activités suivant décrit le processus général de l’alimentation de
l’entrepôt de données dés sa mise en service :




             Figure II.29 : Diagramme d’activité du processus d’alimentation.




                                                                                      109
Deux types de tables dans l’entrepôt de données « faits, dimensions » doivent être
distingués. Chaque type de table diffère dans les d’informations qu’il contient, et d’où donc
l’adoption de deux processus de chargement.

    La stratégie d’extraction adoptée consiste à comparer des chargements successifs afin de
détecter les changements. Cette stratégie, étant la plus fiable, est incontournable pour la
capture des changements pour des raisons de non fiabilité des champs date, généralement non
renseignés. Cette détection se fait au niveau de la zone de préparation améliorant
sensiblement les performances.

   IV.1       Processus de chargement de dimension
     Les tables de dimension constituent le contexte de la table de faits. Elles représentent le
point d’entrée au Data Warehouse. Une dimension est généralement constituée : d’une clé
artificielle, d’une clé naturelle et des attributs.

   Le processus de chargement de dimension doit, outre le chargement des données, assurer :
   • La gestion des clés artificielles: affectation des clés et mise en correspondance avec
      les clés naturelles.
   • La gestion de l’évolution de dimension : gérer les changements que subissent les
      dimensions. Il existe trois types de traitement par rapport à l’évolution d’une
      dimension :

               o Type 1 « écrasement » : consiste à mettre à jour l’attribut subissant un
                 changement.

               o Type 2 « création d’un nouvel enregistrement » : consiste à créer un
                 nouvel enregistrement afin de sauvegarder tout le cycle d’évolution de la
                 dimension.

               o Type 3 « déplacement de la valeur a changé dans un attribut ancien » :
                 consiste à prévoir des attributs pour enregistrer les changements éventuels.
                 Il permet de sauvegarder un nombre défini de changements.




                                                                                            110
Le digramme suivant illustre la politique que nous avons retenue :




       Figure II.30 : diagramme d’activité du processus de chargement de dimension.


                                                                                      111
La stratégie adoptée pour la détection des changements se fait grâce à la comparaison
entre le dernier chargement et le chargement actuel. Cette méthode, comme décrite lors de la
synthèse bibliographique, est la plus fiable pour la capture des changements.
    Les mises à jour de type 3 sont traitées comme de nouvelles insertions, avec la mise à jour
de la table références.

   IV.2       Processus de chargement des tables de faits
   L’extraction des faits se fait avec les clés naturelles utilisées dans les systèmes sources.
L’étape qui précède le chargement de la table des faits consiste à remplacer les clés naturelles
par les clés artificielles. La substitution peut se faire directement par le biais des tables de
dimension, ce qui est correct mais très lent. Pour cela on utilise des tables de référencement.

    Le processus de chargement des tables des faits doit garantir l’intégrité référentielle vis-
à-vis des tables de dimensions.

    Le diagramme d’activité suivant illustre le processus de chargement adopté pour une table
de faits :




                                                                                            112
Figure II.31 : diagramme d’activité du processus de chargement de faits.

    Le chargement de la table de fait peut être une insertion, ou une mise à jour des tables de
faits.




                                                                                           113
IV.3       Processus de chargement particulier
    Dans un entrepôt de données il y a des tables particulières, soit : la table de la dimension
temps et les tables d’agrégats, nécessites un traitement à part.

    IV.3.1 Processus de chargement de la dimension temps

    Contrairement aux autres dimensions, la dimension temps contient uniquement des dates
qui ne sont pas forcément extraites à partir des systèmes sources. Cette dimension doit
contenir, en effet, toutes les dates qui coïncident, ou coïncideront, avec un fait donné. Elle
participe à toutes les étoiles et assure l’historisation. Dès lors, il est préférable de construire un
calendrier :

   « La dimension date est plus souvent construite comme étant un calendrier avec une
granularité journalière ». [Kimball, 2004].

    IV.3.2 Processus de construction d’agrégats

    Après le chargement d’une étoile, les tables d’agrégats doivent être chargées par le biais
de l’ETL et à partir des données détaillées. En plus du calcul des agrégats et de leur insertion,
des mises à jour fréquentes de ces tables sont indispensables.




                                                                                                  114
V.     Conclusion
       Un processus E.T.L a pour mission d’assurer la livraison de données conformes,
cohérentes et correctes tout en assurant des performances acceptables. Lors de la conception
du processus de l’ETL il a été envisagé d’atteindre les objectifs suivants:

   •   Assurer le chargement des données et leur qualité,

   •   Assurer la transparence des processus de chargement et de consolidation qui assure la
       qualité des données,

   •   Ne pas nuire aux performances des systèmes sources,

   •   Utiliser des sources, autres que les sources opérationnelles pour donner une valeur
       ajoutée aux informations,

   •   Permettre un suivi de l’avancement des chargements, et corrections en cas d’erreur,

   •   Offrir une documentation complète du processus, afin de faciliter la maintenance ainsi
       que l’amélioration,

   •   Offrir une performance optimale grâce aux chargements parallèles et séparation des
       données selon l’opération de chargement (mise à jour ou nouvelle insertion),

   •   Mettre en œuvre des solutions secours pour faire face aux problèmes réseau,


   •   Mise à jour des Meta data, pour la maintenance et l’assurance de la qualité de données,




                                                                                             115
Conception des cubes dimensionnels




                                     116
I.     Introduction
        Afin de faciliter l’analyse et la navigation dans les données, il est important que les
cubes dimensionnels soient bien conçues et définis de manière claire pour une utilisation
intuitive.

       La conception des cubes dimensionnels passe par la définition des mesurables, des
dimensions et des hiérarchies présentes au sein des dimensions, ainsi que les différents
niveaux de détails de chaque hiérarchie. Le but de la mise en place de ces cubes est d’offrir
une représentation abstraite d'informations multidimensionnelles à des fins d’analyse.

        Le choix des cubes à construire, des mesurables qu’ils contiendront, des dimensions
participantes dans chacun d’entre eux et des hiérarchies qui constituera chaque dimension
dépend essentiellement des besoins recensés et de l’utilisation finale.


II.     Définition des niveaux et des hiérarchies
        La définition des différentes hiérarchies présente dans une dimension est une étape
cruciale et indispensable pour la conception des cubes. En effet, c’est grâce à ces hiérarchies
que l’utilisateur pourra naviguer et explorer à bon escient les informations offertes par un
cube donné.

Cette étape se déroule en deux phases:

   •    Identification des attributs d’un même niveau pour chaque dimension.
   •    Construction des hiérarchies (Une dimension peut avoir plusieurs hiérarchies).
Au final nous obtiendrons le tableau récapitulatif suivant :

      Dimension               Colonne               Niveaux               Hiérarchies

                             code_activite                                Hierarchy_1 :
  dim_activite                                   Niveau_1 : N1
                            libele_activite                                N1 ALL

                           numero_affaire
                            observation
                           degre_urgence                                  Hierarchy_1 :
   dim_affaire                                   Niveau_1 : N1
                                                                           N1 ALL
                             initier_par
                             commune
                               wilaya




                                                                                           117
code_client
                reference_lc      Niveau_1 : N1       Hierarchy_1 :
                    type                           N1 N2 N3 ALL
dim_client
               numero_client      Niveau_2 : N2         Hirarchy_2 :
                                                       N1 N3 ALL
                  Groupe          Niveau_3 : N3

               numero_facture
              numero_facture_s
                     gc
                date_facture
                  taux_tva        Niveau_1 : N1         Hierarchy_1 :
                soutient_etat                     N1   N2 N3 N4         ALL
              conso_moy_enrgi
dim_facture        e_jour                               Hierarchy_2 :
                                                  N1   N2 N4 N3         ALL
                reference_lc

                type_facture      Niveau_2 : N2

                type_releve       Niveau_3 : N3

                 type_cycle       Niveau_4 : N4

                code_energie                            Hierarchy_1 :
                type_energie      Niveau_1 : N1        N2 N1 ALL
dim_energie     unite_mesure
                                                        Hierarchy_2 :
                   Debit          Niveau_2: N2            N2 N1

                code_nature
                                  Niveau_1 : N1         Hierarchy_1 :
                 lib_nature
dim_nature                                             N2 N1 ALL
                 operation        Niveau_2 : N2
                 code_phase
                intitule_phase
                                                        Hierarchy_1 :
dim_phase        desc_phase       Niveau_1 : N1
                                                         N1 ALL
              durree_estimee_p
                      hase
                 code_tarif
              description_tarif   Niveau_1 : N1
                                                        Hierarchy_1 :
 dim_tarif    abreviation_tarif                        N1 N2 ALL

                  Energie         Niveau_2 : N2

                                                                        118
code_temps
                          date
                    jour_du_mois        Niveau_1 : N1
                         jours
                      evenement
                  semaine_dans_ann      Niveau_2 : N2
                         ee

                     mois_annee                               Hierarchy_1 :
                                        Niveau_3 : N3   N1     N2 N3 N4
                     annee_mois
  dim_temps                                                  N5 N6 ALL
                        mois

                   annee_trimestre
                                        Niveau_4 : N4
                      trimestre

                        Saison          Niveau_5 : N5

                        Annee           Niveau_6 : N6

                  code_type_abonne      Niveau_1 : N1
                          e                                   Hierarchy_1 :
                                                        N1      N2 N3 All
                  type_client_domic     Niveau_2 : N2
dim_type_abonn         iliation                               Hierarchy_2 :
       e                                                N1      N3 N2 All
                  type_client_paiem     Niveau_3 : N3
                          ent

                     code_affaire
                   intitule_affaire
                   energie_affaire      Niveau_1 : N1
                  durree_approxima
                         tive
                                                              Hierarchy_1 :
dim_type_affair                                         N1      N2 N3 All
                  code_ss_categorie
      e                                 Niveau_2 : N2
                  intitule_ss_categor
                           ie


                   code_categorie
                                        Niveau_3 : N3
                  intitule_categorie




                                                                              119
code_zone
                          code_commune          Niveau_1 : N1
                             commune

                           code_agence
                                                Niveau_2 : N2
                             agence


                              code_dr                                    Hierarchy_1 :
                                dr              Niveau_3 : N3       N1   N2 N3 N4
    dim_zone                                                              N5 ALL


                            code_wilaya
                                                Niveau_4 : N4
                              wilaya

                            code_filiale
                               filiale
                                                Niveau_5 : N5
                           adresse_filiale
                             tel_filiale



     Tableau II.28 : Tableau donnant les niveaux et les hiérarchies de chaque dimension.


     Le niveau « All » : Ce niveau représente le niveau le plus haut d’une hiérarchie. De ce
fait, il est le niveau le plus agrégé. Le niveau « ALL » n’apparaît pas systématiquement dans
toutes les hiérarchies.




                                                                                           120
III.   La liste des cubes
       Dans ce qui suit nous allons dresser la liste des cubes à mettre en place. Pour chaque
cube on donnera les dimensions participantes ainsi que les mesurables présents dans ces
cubes. Il est à signaler aussi que la dimension « dim_nature » n’apparaitra nul part dans la
description des cubes. En effet, cette dimension a été remplacée par l’utilisation de
mesurables dans les cubes concernés. Le tableau suivant donne le détail de la conception de
ces cubes :

                                                                                 Les Hiérarchies
   Nom du cube                 Les mesurables               Les dimensions
                                                                                 de la dimension

                                                          Dim_client            Hierarchy_1

                                                                                Hierarchy_1
                                                          Dim_facture
                                                                                Hierarchy_2
                                                                                Hierarchy_1
                                                          Dim_energie
                       1. Chiffre d’affaires                                    Hierarchy_2
  Suivi des ventes
                       2. Nombre de factures
                                                          Dim_zone              Hierarchy_1

                                                          Dim_temps             Hierarchy_1

                                                          Dim_tarif             Hierarchy_1

                                                          Dim_client            Hierarchy_1

                                                          Dim_facture           Hierarchy_1

                       1. Chiffre d’affaires              Dim_energie           Hierarchy_2
Suivi des ventes et    2. Consommation
des consommations      3. Nombre de consommations
                          nulles                          Dim_zone              Hierarchy_1

                                                          Dim_temps             Hierarchy_1

                                                          Dim_tarif             Hierarchy_1

                                                                                Hierarchy_1
                                                          Dim_type_abonné
                                                                                Hierarchy_2

                                                          Dim_zone              Hierarchy_1
  Suivi de l’apport    1. Nombre de raccordements
      abonné
                                                          Dim_client            Hierarchy_1

                                                          Dim_temps             Hierarchy_1


                                                                                         121
Hierarchy_1
                                                       Dim_type_abonné
                                                                          Hierarchy_2

                                                       Dim_zone           Hierarchy_1
    Suivi des
                     1. Nombre de résiliations
   résiliations
                                                       Dim_client         Hierarchy_1

                                                       Dim_temps          Hierarchy_1

                                                                          Hierarchy_1
                                                       Dim_type_abonné
                                                                          Hierarchy_2

                                                       Dim_zone           Hierarchy_1
Suivi des mises en   1. Nombre de mises en service.
      service
                                                       Dim_client         Hierarchy_1

                                                       Dim_temps          Hierarchy_1

                                                       Dim_client         Hierarchy_1

                                                       Dim_energie        Hierarchy_1

                                                       Dim_zone           Hierarchy_1

                     1. Nombre d’affaires
Suivi des affaires                                     Dim_temps          Hierarchy_1
                     2. Durée

                                                       dim_type_affaire   Hierarchy_1

                                                       dim_phase          Hierarchy_1

                                                       dim_affaire        Hierarchy_1

                                                       Dim_temps          Hierarchy_1
                     1.   Montant créances
                     2.   Montant avoir.               Dim_client         Hierarchy_1
    Suivi des
                     3.   Montant factures fraîches.
 recouvrements                                                            Hierarchy_1
                     4.   Montant factures impayées.   Dim_facture
                     5.   Montant précontentieux.                         Hierarchy_2

                                                       Dim_zone           Hierarchy_1


                      Tableau II.29 : Liste des cubes dimensionnels.




                                                                                  122
IV.     Présentation des cubes dimensionnels

                                                        Dim_zone
                                             code_zone               <N1>
                                             code_commune
                                             commune
                                             code_agence             <N2>
                                             agence
                                             code_dd                 <N3>
                                             dd
                                             code_wilaya             <N4>
                                             wilaya
                                                                                                    Dim_client
           Dim_enrgie                        code_filiale            <N5>
                                             filiale                                    code_client                 <N1>
 code_energie                <N1>
                                                                                        reference_lc
 type_energie                                Hierarchie_1 <Default> <h>
                                                                                        type
 unite_mesure
                                                                                        numero_client               <N2>
 debit                       <N2>
                                                                                        Hierarchie_1 <Default> <h>
 Hierarchie_1 <Default> <h1>
 Hierarchie_2           <h2>

                                              Cube_suivi_vente - Dim_zone




        Cube_suivi_vente - Dim_enrgie                                       Cube_suivi_vente - Dim_client




                                                  Cube_suivi_vente
                                               chiffre_affaire
                                               nombre_facture
                                               Fait_vente



        Cube_suivi_vente - Dim_facture                                       Cube_suivi_vente - Dim_tarif



                                            Cube_suivi_vente - Dim_temps



               Dim_facture
numero_facture                <N1>                                                                      Dim_tarif
numero_facture_sgc                                                                       code_tarif                  <N1>
                                                       Dim_temps
date_facture                                                                             description_tarif
soutient_etat                               code_temps               <N1>
                                                                                         abreviation_tarif
conso_moy_enrgie_jour                       date
                                                                                         energie                     <N2>
type_facture                 <N2>           jour_du_mois
                                            jours                                        Hierarchie_1 <Default> <h>
type_releve                  <N3>
type_cycle                   <N4>           evenement
                                            semaine_dans_annee       <N2>
Hierarchie_1     <Default> <h1>
                                            mois_annee               <N3>
Hierarchie_2               <h2>
                                            mois
                                            annee_trimestre          <N4>
                                            trimestre
                                            saison                   <N5>
                                            annee                    <N6>
                                            Hierarchie_1 <Default> <h>



                             Figure II.32 : Cube dimensionnel « Suivi des ventes ».




                                                                                                                       123
Dim_zone
                                                      code_zone              <N1>
                                                      code_commune
                                                      commune
                                                      code_agence            <N2>
                                                      agence
                                                      code_dd                <N3>
                                                      dd
                                                      code_wilaya            <N4>
                                                      wilaya
                                                      code_filiale           <N5>                              Dim_client
                                                      filiale
                                                                                                   code_client              <N1>
         Dim_enrgie                                   Hierarchie_1 <Default> <h>                   reference_lc
code_energie             <N1>                                                                      type
type_energie                                                                                       numero_client            <N2>
unite_mesure                                                                                       Hierarchie_1 <Default> <h>
debit                    <N2>
Hierarchie_2 <Default> <h>


                                                     Cube_suivi_vente_conso - Dim_zone




   Cube_suivi_vente_conso - Dim_enrgie                                              Cube_suivi_vente_conso - Dim_client




                                                         Cube_suivi_vente_conso
                                                    chiffre_affaire
                                                    nombre_facture
                                                    nombre_conso_nul
                                                    Fait_vente


           Cube_suivi_vente_conso - Dim_facture                                        Cube_suivi_vente_conso - Dim_tarif




                                                  Cube_suivi_vente_conso - Dim_temps


                     Dim_facture                                                                                   Dim_tarif
      numero_facture               <N1>                                                               code_tarif               <N1>
      numero_facture_sgc                                                                              description_tarif
      date_facture                                                                                    abreviation_tarif
                                                                 Dim_temps                            energie                  <N2>
      soutient_etat
      conso_moy_enrgie_jour                          code_temps              <N1>                     Hierarchie_1 <Default> <h>
      type_facture                 <N2>              date
      type_releve                  <N3>              jour_du_mois
      type_cycle                   <N4>              jours
                                                     evenement
      Hierarchie_1     <Default> <h1>
                                                     semaine_dans_annee      <N2>
      Hierarchie_2               <h2>
                                                     mois_annee              <N3>
                                                     mois
                                                     annee_trimestre         <N4>
                                                     trimestre
                                                     saison                  <N5>
                                                     annee                   <N6>
                                                     Hierarchie_1 <Default> <h>




         Figure II.33 : Cube dimensionnel « Suivi des ventes et des consommations ».




                                                                                                                                   124
Dim_zone                                                                                                             Dim_temps
                                                                                                                          code_temps             <N1>
  code_zone                <N1>
                                                                                                                          date
  code_commune
                                                                                                                          jour_du_mois
  commune
  code_agence              <N2>        Cube_suivi_des_abonnes - Dim_zone         Cube_suivi_des_abonnes - Dim_temps       jours
  agence                                                                                                                  evenement
                                                                                                                          semaine_dans_annee     <N2>
  code_dd                  <N3>
                                                                                                                          mois_annee             <N3>
  dd
                                                                                                                          mois
  code_wilaya              <N4>
  wilaya                                                                                                                  annee_trimestre         <N4>
  code_filiale             <N5>                                                                                           trimestre
                                                                                                                          saison                 <N5>
  filiale
                                                                                                                          annee                  <N6>
  Hierarchie_1 <Default> <h>
                                                                                                                          Hierarchie_1 <Default> <h>

                                                               Cube_suivi_des_abonnes
                                                            Nombre_raccordements
                                                            Nombre_resiliations
                                                            Nombre_mise_service
                                                            Fait_suivi_abonnes
                                                            ...




                                                                                                                                         Dim_client
           Dim_type_abonne                                                                                                     code_client             <N1>
code_type_abonnee         <N1>                                                                                                 reference_lc
type_client_domiciliation <N2>                                                                                                 type
                                                                                         Cube_suivi_des_abonnes - Dim_client   numero_client           <N2>
type_client_paiement      <N3>       Cube_suivi_des_abonnes - Dim_type_abonne
Hierarchie_1    <Default> <h>                                                                                                  Hierarchie_1 <Default> <h>




                              Figure II.34 : Cube dimensionnel « Suivi des abonnés ».



               Dim_zone                                                                                                                Dim_temps

code_zone                  <N1>                                                                                            code_temps                 <N1>
code_commune                                                                                                               date
commune                                                                                                                    jour_du_mois
code_agence                <N2>                                                                                            jours
                                     Cube_suivi_recouvrement - Dim_zone          Cube_suivi_recouvrement - Dim_temps       evenement
agence
code_dd                    <N3>                                                                                            semaine_dans_annee         <N2>
dd                                                                                                                         mois_annee                 <N3>
code_wilaya                <N4>                                                                                            mois
wilaya                                                                                                                     annee_trimestre            <N4>
code_filiale               <N5>                                                                                            trimestre
filiale                                                                                                                    saison                     <N5>
                                                                                                                           annee                      <N6>
Hierarchie_1 <Default> <h>
                                                                                                                           Hierarchie_1 <Default> <h>


                                                               Cube_suivi_recouvrement
                                                            Montant_creances
                                                            Montant_avoir
                                                            Montant_factures_fraiches
                                                            Montant_facture_impayee
                                                            Montant_precontentieux
                                                            Fait_suivi_abonnes

                Dim_facture
 numero_facture               <N1>
 numero_facture_sgc                                                                                                                     Dim_client
 date_facture
                                                                                                                          code_client            <N1>
 soutient_etat
                                                                                                                          reference_lc
 conso_moy_enrgie_jour
                                                                                                                          type
 type_facture                 <N2>
 type_releve                  <N3>    Cube_suivi_recouvrement - Dim_facture          Cube_suivi_recouvrement - Dim_client numero_client          <N2>
 type_cycle                   <N4>                                                                                        Hierarchie_1 <Default> <h>
 Hierarchie_1     <Default> <h1>
 Hierarchie_2               <h2>



                          Figure II.35 : Cube dimensionnel « Suivi des recouvrements ».

                                                                                                                                               125
Dim_zone
                                          code_zone                <N1>
                                          code_commune
                                          commune
                                          code_agence              <N2>
                                          agence
                                          code_dd                  <N3>
                                          dd
                                                                                                 Dim_temps
                                          code_wilaya              <N4>
                                          wilaya                                      code_temps              <N1>
                                          code_filiale             <N5>               date
                                          filiale                                     jour_du_mois
            Dim_type_affaire
                                                                                      jours
   code_affaire             <N1>          Hierarchie_1 <Default> <h>
                                                                                      evenement
   intitule_affaire                                                                   semaine_dans_annee      <N2>
   durree_approximative                                                               mois_annee              <N3>
   code_ss_categorie       <N2>                                                       mois
   intitule_ss_categorie                                                              annee_trimestre         <N4>
   code_categorie           <N3>                                                      trimestre
   intitule_categorie                                                                 saison                  <N5>
   Hierarchie_1 <Default> <h>                                                         annee                   <N6>
                                                                                      Hierarchie_1 <Default> <h>

                                          Cube_suivi_affaire - Dim_zone




Cube_suivi_affaire - Dim_type_affaire
                                                                             Cube_suivi_affaire - Dim_temps




                                                                                                                 Dim_client
                                                  Cube_suivi_affaire
                                                                                                    code_client               <N1>
                                            nombre_affaire             Cube_suivi_affaire - Dim_client
                                                                                                    reference_lc
                                            durre_moyen                                             type
                                            Fait_suivi_affaire                                      numero_client             <N2>
                                                                                                     Hierarchie_1 <Default> <h>



                                         Cube_suivi_affaire - Dim_energie


    Cube_suivi_affaire - Dim_affaire                                        Cube_suivi_affaire - Dim_phase




                                                                                               Dim_phase
                 Dim_affaire
                                                                                    code_phase           <N1>
     numero_affaire               <N1>
                                                                                    intitule_phase
     degre_urgence
                                                     Dim_energie                    durree_estimee_phase
     initier_par
                                          code_energie             <N1>             desc_phase
     observation
                                          type_energie                              Hierarchie_1 <Default> <h>
     Hierarchie_1 <Default> <h>
                                          unite_mesure
                                          debit                    <N2>
                                          Hierarchie_1 <Default> <h1>
                                          Hierarchie_2           <h2>




                           Figure II.36 : Cube dimensionnel « Suivi des affaires ».




                                                                                                                                126
V.     Conclusion
   Les cubes dimensionnels est une étape très importante dans tout projet Data Warehouse.
C’est grâce à cette dernière que l’utilisateur pourra utiliser et exploiter au mieux les données
contenues dans l’entrepôt de données de manière correcte et intuitive.

   Dans ce chapitre nous avons essayé donc de définir les cubes dimensionnels en
explicitant les dimensions participantes dans chacun d’entre eux. Ensuite nous avons défini,
pour chacune des dimensions, les différentes hiérarchies présentes ainsi que les niveaux qui
composent ces dernières.




                                                                                            127
Meta Data




            128
I.    Les « Méta Data » ou « métas données » de l’entrepôt
        Un entrepôt de données, étant en production constante, doit être suivi de prés.
L'administration d'un Data Warehouse revient à mettre en place des processus et des
mécanismes de gestion. Ces mécanismes sont là pour assurer un meilleur fonctionnement de
l’entrepôt. Aussi ils doivent garantir l’alimentation en données quelques soient les
circonstances.

        Afin d’assurer la mise à jour de l’entrepôt de données, il est nécessaire de suivre son
alimentation au jour le jour, surtout dans le cas présent où les sources de données sont
géographiquement dispersées. Un tel suivi peut être garantie grâce au recours au méta data de
l’entrepôt.


II.    Rôle des métas données
        Les métas données ont un rôle très important dans le cycle de vie d’un entrepôt de
données. En effet, elles donnent une description ainsi qu’un sens aux données contenues dans
l’entrepôt, afin que l’utilisateur comprenne et puisse utiliser au mieux ces données.
Cependant, leur rôle peut dépasser le cadre de cette description en se présentant comme un
moyen de supervision et de suivi de l’évolution de l’entrepôt. Le diagramme illustré sur la
figure II.37 montre la conception des métas données.

       Ce diagramme représente, de manière claire, la structure de l’entrepôt de données,
renseignant de ce fait sur sa contenance en données. En plus de cela, il offre la possibilité de
superviser les chargements en donnant une vue générale sur l’alimentation de l’entrepôt de
données.




                                                                                            129
Figure II.37 : Diagramme de classe des métas données.

                                                        130
III.   Exploitation des métas données
   III.1      Présentation de la partie navigation
        La fonction première des métadonnées est d’offrir un catalogue complet et détaillé sur
le contenu de l’entrepôt. Ce catalogue est bien sûr appelé à évoluer. De ce fait l’utilisateur
doit être en mesure de consulter ce catalogue et d’y proposer des mises à jour, si cela est
nécessaire. Le diagramme des cas d’utilisation suivant illustre ces différents volets :




                   Figure II.38 : DCU navigation dans les métas données.


   III.2      Présentation de la partie supervision
       Vu le nombre de sources de données et leurs dispersions géographiques, il se peut que
l’alimentation en données d’une des directions de distribution ne se déroule pas comme prévu.
Dans ce cas, l’administrateur doit être en mesure de détecter les erreurs survenues lors de
l’alimentation et avoir la possibilité de recourir à des solutions secours. Ces solutions de
supervision et de chargement secours sont :




                                                                                          131
III.2.1 Supervision : l’administrateur aura la possibilité de suivre l’état des chargements
           journaliers de l’entrepôt de données. Ainsi, il aura une situation précise des
           chargements par direction de distribution, lui offrant de ce fait la possibilité de
           détecter les chargements échoués et la date de l’échec de manière à recouvrir les
           données non chargées.

   III.2.2 Solutions secours : lors d’un chargement échoué l’administrateur de l’entrepôt de
           données pourra utiliser l’une des méthodes suivantes pour mettre à jour les
           données de l’entrepôt :

        a. Le chargement paramétré : le chargement peut se faire à distance en spécifiant
           les directions concernées par ce chargement et le jour du chargement concerné.
           Cependant, cette solution n’est utilisable que pour le jour suivant l’échec du
           chargement et cela, soit à cause de la volatilité des données, soit à cause de la
           quantité trop importante des données. Le paramètre de ce chargement n’est autre
           que les Directions de distribution concernées par le chargement.
        b. Le chargement à partir des fichiers de sauvegarde : durant la présentation de la
           partie « alimentation de l’entrepôt » nous avons évoqué les fichiers de sauvegarde.
           Ces fichiers sont utilisés afin de charger les données manquantes en cas de
           problèmes. Ces fichiers, qui sont générés après chaque extraction de données au
           niveau des directions de distribution, sont transférés et utilisés. Une durée de
           sauvegarde de ces fichiers est nécessaire, cette durée a été arrêtée à une semaine.

Le diagramme des cas d’utilisation suivant illustre les cas cités précédemment :




                              Figure II.39 : DCU supervision.

                                                                                          132
IV.    Conclusion
       La couche méta données est très importante dans un projet Data Warehouse, dans la
mesure où elle en permet la maintenance de ce dernier, garantit son intégrité et facilite son
expansion.

       Ainsi il est plus que nécessaire de concevoir les métas données et de développer une
couche applicative permettant de les maintenir. Dans ce chapitre nous avons essayé de
concevoir un sous système d’administration de l’entrepôt de données qui répond aux
exigences d’un tel projet.




                                                                                            133
Partie III :   Réalisation et déploiement




                                            134
I.    Introduction
        Pour la réalisation et la mise en place de la solution, il a été nécessaire de recourir à un
certain nombre d’outils et mettre en place des environnements d’exécution.

        Ce chapitre a pour objectif, de décrire l’environnement mis en place et les outils
utilisés, ainsi que de décrire l’environnement existant (matériels et logiciels), et dans lequel
évoluera notre système.


II.    Implémentation
   II.1        Périmètre technique et fonctionnel
       Cette partie décrit les infrastructures déjà en place. En effet, cette dernière est une
étape à ne pas négliger, car la diversité des sources et leurs plateformes techniques pourront
engendrer des problèmes de compatibilité.

   II.1.1 Matériel

       Les systèmes sources sont installés sur différentes plateformes :

       •   Machine IBM,
       •   Machine INTEL : HP ou DELL,

   II.1.2 Systèmes d’exploitation

       Lors de notre étude il a été recensé les systèmes suivants :

       •   AIX 5.1, 5.2 pour les machines IBM,
       •   LINUX : RedHat 4.5,
       •   Windows Server 2003,
       •   Solaris Sparc,

       L’étude du matériel existant nous a permis de prévoir des solutions à certains
problèmes, tels que la non compatibilité des machines AIX 5.2 avec la version du JRE
nécessaire pour l’exécution des programmes d’extractions.




                                                                                                135
II.2 Architecture technique de la solution
La figure suivante illustre la structure et l’architecture technique de la solution proposée :




                          Figure III : Architecture technique de la solution.
                                 III.1



       II.3           Zone de stockage
          Lors de la conception, il a été question de concevoir et mettre en place deux bases de
       données : la base de données de la zone d’entreposage et celle des Meta data.

       Le choix du système de gestion de base de données s’est fait en fonction de la finalité
de chaque base de données, de son utilisation et des données qu’elle contiendra.
                                                 des

           1) Base de données « Data Warehouse » :

               La base de données, Data Warehouse, a été implémentée sous l SGBD open
                                                                                 le
           source PostgresPlus. CCette distribution de PostgreSQL, en plus du noyau PostgreSQL
           connu pour ses performances par rapport aux bases de données volumineuses19,
           intègre un ensemble d’outil d’administration et de configuration. Aussi ce SGBD est
                                d’outils
           pré configuré pour la mise en place d’un Data Warehouse.



19
     Voir annexe F.

                                                                                                 136
2) Base de données Meta Data :

          La base de données, Meta data, a été implémentée sous le SGBD MySQL, qui est
       un SGBD open source simple d’utilisation et performant pour les petites bases de
       données.

   II.4         Zone d’alimentation de l’entrepôt
         L’implémentation du processus de chargement peut se faire par le biais d’outils
   disponibles sur le marché. Une multitude de choix s’offre à nous. Cependant, et vu
   l’orientation de l’entreprise vers l’open source notre étude s’est limité à cette classe de
   produit.

      Après une étude comparative, le choix a été porté sur « Talend Open Studio » dans sa
   version « 3.1.4r2 », connu comme l’outil le plus performant de sa catégorie open source
   [Daan, 2007]. Ce dernier basé sur l’IDE « Eclipse » intègre un ensemble de composants
   implémentés en JAVA et permet de rajouter son propre code JAVA.

           Les points forts de cet outil sont :

       •     Assurer une indépendance totale vis-à-vis du SGBD source, ou celui
            implémentant l’entrepôt de données.
       •    Sa richesse en nombre de composants, permet l’extraction de toute source de
            données connue et standard.
       •    Génère des programmes en java s’exécutant sur différentes plateformes.
       •    Développé par une communauté importante qui ne cesse d’augmenter.
       •    Permet d’ajouter du code java afin d’implémenter notre solution telle qu’elle a été
            conçue.

   II.5         Zone de restitution
        Cette zone représente l’interface entre l’utilisateur et le Data Warehouse. Elle est
constituée d’un ensemble d’outils qui doivent permettre aux utilisateurs d’exploiter le
système mis en place dans les meilleures conditions possibles. . Ainsi plusieurs outils et
serveurs ont été mis en place:

       •    Un serveur web Apache permettant un accès distant.
       •    Une plateforme BI « SpagoBI » pour la gestion et la diffusion des documents, ainsi
            que pour son module de création de requêtes à la demande « Querry by exemple ».
       •    Un moteur ROLAP « Mondrian », pour l’implémentation des cubes conçus pour
            l’analyse multidimensionnelle. Ce dernier est connu comme leader des moteurs
            ROLAP open source.

                                                                                           137
•   Un serveur de reporting « JasperReports », pour l’édition des rapports préétablis.
              Ces derniers sont conçus séparément et intégrés dans la plateforme « SpagoBI ».
          •   Un serveur SMTP, pour la diffusion des rapports.
          •   Implémentation des tableaux de bord conçus avec l’outil « Open Slazio » pour une
              représentation graphiques efficace et compréhensible.

       Même si ces outils se présentent comme des solutions clé en main, ils nécessitent un
travail d’intégration et de conception afin de donner une valeur ajoutée aux états
implémentés.

          En plus de la mise en place de ces outils, il était nécessaire de développer certains
volets:

          •   Gestion des utilisateurs : ce module permettra la gestion des utilisateurs et des
              droits d’accès.
          •   Administration et supervision de l’entrepôt de données :
          •   Navigation dans les Meta data : cela offrira un support aux utilisateurs finaux.

       Ces deux modules ont été développés en JavaServer Pages (JSP), qui est l’extension
web du langage Java. Le développement s’est fait avec la version 6.5 de l’IDE NetBeans. Le
choix de ce langage est en rapport avec les points suivants :

          •   Les possibilités offertes par ce langage.
          •   La portabilité des modules développés.
          •   L’intégration au sein du même serveur web.
          •   L’intégration dans la plateforme SpagoBI. Cette dernière étant développée en JSP.
          •   L’exécution au niveau serveur, offrant un niveau de sécurité optimum.




                                                                                                 138
III.   Déploiement
      Pour mieux décrire le déploiement de la solution, on utilise le modèle de déploiement
U.M.L qui permet de présenter l’architecture de déploiement d’une manière simple et
compréhensible.

        Comme on peut le voir, notre solution comporte trois zones : zone d’alimentation,
zone de stockage et zone de restitution. Afin d’illustrer cela, on propose deux diagrammes de
déploiements : Un diagramme pour la zone d’alimentation et un autre diagramme pour la
zone de restitution. La zone de stockage étant liée directement aux deux autres zones sera
décrite dans les deux modèles.


   III.1      Déploiement de la zone d’alimentation




            Figure III.2 : Digramme de déploiement de la zone d’alimentation.




                                                                                         139
III.2    Déploiement de la zone de restitution




        Figure III.3 : Diagramme de déploiement de la zone de restitution.




                                                                             140
IV.     Conclusion
        La partie de restitution est la partie sur laquelle l’utilisateur final aura à interagir. Cette
dernière a été mise en place en intégrant des solutions « Open Source », et en développant
certains volets de manière à assurer une bonne utilisation du système.

       Des programmes ont été développés, au préalable, en JAVA, afin d’assurer
l’alimentation de la zone de stockage en données. Cette dernière a été implémentée sous le
SGBD PostgreSQL, dans sa distribution « PostgreSQLPLUS ».

        Le déploiement de la solution se fait suivant les diagrammes de déploiement illustrés
dans la figure III.2 et la figure III.3, et se divise en deux parties :

        •   Déploiement de la zone d’alimentation.
        •   Déploiement de la zone de restitution.

       Le déploiement se fait pour le moment sur trois sites pilotes, et sera étendu à
l’ensemble du territoire des que les résultats des tests fonctionnels auront été approuvés.




                                                                                                   141
Conclusion générale et perspectives




                                      142
Conclusion générale et Perspectives
       Exploiter les données à disposition de l’entreprise afin de leur donner de la valeur
ajoutée, tel est le défi des entreprises modernes.

       Dans ce cadre, et afin de palier à des problèmes récurrents dans le processus de prise
de décision, SONELGAZ a initié le projet de réalisation d’un Data Warehouse pour permettre
la mise en place d’un système décisionnel fiable et efficace.

        Tout au long de notre travail de conception et de réalisation, nous avons essayé de
suivre une démarche mixte, alliant de ce fait entre Deux approches connues dans le domaine
du Data Warehousing, à savoir l’approche « Besoins d’analyse » et l’approche « Sources de
données ». Cette démarche a permis de répondre aux attentes et besoins des utilisateurs tout
en exploitant au mieux les données générées par les systèmes opérationnels de manière à
anticiper sur des besoins non exprimés.

       Bien que la méthode des entretiens soit l’outil principal pour la collecte des besoins
dans ce travail (en effet, le milieu et l’organisation du groupe ont rendu toute autre approche
pratiquement impossible), l’étude des besoins déjà exprimés sous forme de rapports et de
processus de prise de décision nous ont été d’une grande utilité pour définir de manière claire
le périmètre et les besoins réels des utilisateurs. Cette étude a fait ressortir quatre sujets
d’analyse dignes d’intérêt pour l’entreprise qui sont : Les ventes, les affaires, les nouveaux
abonnés, le recouvrement.

        Dans un deuxième temps, la modélisation de la zone de stockage des données s’est
faite grâce aux principes de la modélisation dimensionnelle. Cette modélisation offre une
vision claire et une compréhension intuitive des modèles proposés. Nous avons de ce fait
proposé des modèles en étoiles des quartes activités recensés. Partant de chaque modèle
dimensionnel, nous avons donné les modèles agrégés afin d’améliorer les performances du
futur système.

        La partie d’alimentation de la zone de stockage « implémentation physique des
modèles dimensionnels sur un SGBD relationnel » a été sans nul doute la partie du projet la
plus fastidieuse et consommatrice en temps ; nous permettant de vérifier le postula disant
qu’il est nécessaire d’y consacrer plus de 80% du temps de réalisation d’un Data Warehouse.
Cette étape nous a permis de concevoir et de réaliser, grâce à des outils open source, les
routines d’extraction, transformation et chargement des données.

        L’utilisation d’outils et de solutions open source est un volet très important dans ce
projet. En effet, l’orientation Open Source du projet a été décidée dés l’initiation de ce
dernier. Cette orientation, qui se fait ressentir durant les étapes sus citées, est plus présente
dans la partie « réalisation de la zone de restitution » grâce à l’intégration d’une plateforme
« BI », pour la diffusion et la gestion des documents, et d’outils de Reporting et de navigation
dans les données complètement open source, offrant à l’utilisateur la possibilité d’exploiter les
données de l’entrepôt via n’importe quel client léger. La partie restitution a aussi nécessité le


                                                                                             143
développement des volets de gestion des utilisateurs, d’administration de l’entrepôt et de
supervision de ce dernier.

       Pour la mise en route de la solution, nous avons entamé le travail de déploiement en
choisissant des sites pilotes. Ce déploiement obéit à une démarche clairement illustrée grâce à
des digrammes de déploiement présentés dans le dernier chapitre du rapport.

       Pour finir, et avant de citer les perspectives du projet, nous pouvons dire que ce stage
au niveau de SONELGAZ nous a permis d’acquérir une très bonne expérience professionnelle
et d’évoluer dans un domaine qui nous était totalement inconnu à savoir le domaine des
systèmes décisionnels, et au sein d’un environnement regroupant des équipes de
professionnels du métier représentant la filiale « ELIT ».

     Comme un projet Data Warehouse n’est jamais complètement terminé, nous pouvons
citer les perspectives et les développements suivants :

    •   Suivre le déploiement actuel et recueillir les correctifs et remarques des utilisateurs.
    •   Etendre le déploiement de manière à couvrir, à terme, la totalité du territoire national.
    •   Etendre le système vers d’autres systèmes opérationnels notamment les systèmes de
        la HP/HT et de la ressource humaine.
    •   Utilisation des méthodes et algorithmes de Data Mining pour une meilleure
        exploitation des données.
    •   Continuer le développement du portail de restitution.




                                                                                               144
Bibliographie


Ouvrages

[Bouquin, 2003] : Bouquin Henry ; « Le contrôle de gestion » ; P.U.F ; 2003.
[Dresner, 2001] :    H. Dresner ; « BI : Making the Data Make Sens » ; Gartner Group 2001.

[Franco, 1997] :     Jean-Michel Franco; « Le Data Warehouse, le Data Mining » ; Eyrolles
                     1997.

[Goglin, 1998] :     J.F. Goglin; « La Construction du Datawarehouse : du Datamart au
                     Dataweb »; Hermes 1998.

[Inmon, 2002]:       W. H. Inmon ; « Building the Data Warehouse Third Edition» ; Wiley
                     Computer Publishing 2002.

[Kimball, 2004] :     R. Kimball et J. Caserta ; « The Data warehouse ETL Toolkit» ;Wiley
                     Publisshing, INC 2004

[Kimball, 2002] :     R. Kimball et M. Ross ; « Entrepôts de Données : Guide Pratique de
                     Modélisation Dimensionnelle 2ème édition » ; Vuibert 2002.

[Kimball,1996] :     R. Kimball ; « Entrepôts de données : Guide pratique du concepteur de
                     Data Warehouse » ;Wiley Computer Publishing 1996.

[Le Moigne, 1977] : Le Moigne J.L., « La théorie du système général, théorie de la
                     modélisation », P.U.F., 1977.

[Nakache, 1998] :     Didier Nakache; « Data Warehouse et Data Mining »; Conservatoire
                     National des Arts et Métiers de Lille; Version 1.1; 15 juin 1998.




                                                                                         145
Articles et Thèses
[Bouzghoub, 2008] :    Abdenour Bouzghoub ; « Modélisation des Entrepôts de données
                       XML : Application au domaine de la sécurité sociale » ; Thèse de
                       Magistère Option : SISCSD ; Institut National de Formation en
                       Informatique (I.N.I) 2008.

[Chouder, 2007] :      Lamri Chouder ; « Entrepôt Distribué de Données » ; Thèse de
                       Magistère Option : SI; Institut National de Formation en
                       Informatique (I.N.I) 2007.

[Chuck, 1998]     :     Chuck Ballard, Dirk Herreman, Don Schau, Rhonda Bell, Eunsaeng
                      Kim, Ann Valencic; Data Modeling Techniques for Data
                      Warehousing; International Technical Support Organization;
                      http://www.redbooks.ibm.com; février 1998.

[Codd, 93] :           E. F. Codd ; « Providing OLAP (On-Line Analytical Processing) to
                      User- Analysts : an IT mandate. » ; Technical report ; E.F. Codd &
                      Associates; 1993.

[Daan, 2007] :          Daan Van Beck, Norman Manley, The ETL product survey 2007, A
                      passionned International research paper, 2007.

[Favre, 2008] :       Cécile Favre; «Évolution de schémas dans les entrepôts de données»;
                      Thèse de doctorat ; Université Lumière Lyon 2 «École
                      Doctorale Informatique et Information pour la Société» ; Décembre
                      2007.

[Haciane, 2006] :      Ahmed Haciane ; « Conception d’un datawarehouse Orienté CRM »;
                      Thèse de magistère Option : SI ; Institut National de Formation en
                      Informatique (I.N.I); 2006.

[Hugh, 2009] :           Hugh Watson, Dorothea L. Abraham, Daniel Chen, David Preston;
                       Dominic Thomas,Data Warehousing ROI: Justifying and Assessing a
                       Data      Warehouse;       http://www.bi-bestpractices.com/view-
                       articles/4780; 2009.

[Inmon, 2000]:        B. Inmon; What is a Data Warehouse; Article;
                      http://www.billinmon.com; 2000.

[Inmon, 1998]:         B. Inmon ;Data Mart Does Not Equal Data Warehouse;
                      http://www.information- management.com/infodirect/19991120/1675-
                      1.html ;1998.

[Soler, 2001] :       Y.Soler; PLANIFICATION ET SUIVI D'UN PROJET ; Centre
                      national de la recherche scientifique Direction des systèmes
                      d'information ; http://www.dsi.cnrs.fr/conduite-

                                                                                     146
projet/phasedefinition/gestion-de-projet/planification-suivi-
projet/guide-planif-suivi-projet.pdf ;2001.




                                                                147

Conception et Réalisation d'un Data Warehouse

  • 1.
    Mémoire de find’études Pour l’obtention du diplôme d’Ingénieur d’Etat en Informatique Option : Systèmes d’information Thème Conception et réalisation d’un Data Warehouse pour la mise en place d’un système décisionnel Document de base Réalisé par Encadré par - FILALI ABDERRAHMANE - MERABET SOUAD - KEDJNANE SOFIANE - MEDJAOUI NADJI Promotion : 2009/2010
  • 2.
    Remerciements Nos remerciements vont tout spécialement à nos familles, qui ont sus nous supporter et encourager tout au long de notre vie, ainsi que pour leur aide inestimable, leur patience et leur soutien indéfectible. Nous tenons aussi, à remercier tout les enseignants qui ont contribué de près ou de loin à notre formation. Nous remercions Mme Souad Merbet et M. Nadji Medjaoui pour avoir assuré l’encadrement de ce projet, qui n’a pas toujours été de tout repos. On remercie monsieur Medjaoui pour nos séances de travail agréables et fructueuses, ses remarques pertinentes, mais aussi pour son écoute et son discours bienveillants. Nous remercions Mme Merabet pour la confiance quelle nous a accordé et de nous avoir donné l’opportunité de travailler sur un projet d’une tel envergure. Nous remercions Mme Ait Ali Yahia pour ces critiques constructives qui nous ont permis d’améliorer ce mémoire. Nous nous devons de mentionner la précieuse et totale collaboration que nous avons reçu au sein de ELIT, de part les moyens mis à notre disposition et l’aide et le support apporté par l’ensemble des employés et des cadres. On remercie vivement Mesdames et Messieurs les membres du jury d’avoir accepter d’évaluer ce travail. Pour finir, et afin de n’oublier personne (amis, membre de la famille et tous ceux qui nous sont chers) nous utiliserons la formule : « Merci à… ». ^xw}ÇtÇx 9 Y|ÄtÄ|
  • 3.
    Dédicaces Je dédie cemodeste travail à : M es parents, qui n’ont jamais cessé de m’encourager et me soutenir, M on frère : M oham med, et m es sœurs :A mina et Soum ia M on binôm e et ami Sofiane et sa famille, M es amis : Amine, M ouhata, M oham med, Lotfi … Tous les m embres de ma famille, Ceux qui me sont chers, M on cousin : Samir, puisse dieu l’accueillir dans son vaste paradis. TuwxÜÜt{ÅtÇx
  • 4.
    Dédicaces A: M es parents, pour leur soutient indéniable et leur aide précieuse « Pourrais-je jamais vous dire tous mon am our», M a grand-mère, pour sa patience et pour avoir su me supporter, M a sœur Linda, et mes frères Tareq et Yacine, pour leurs encouragements et leur amour, Tous les m embres de la famille, pour l’intérêt qu’ils m’ont montré, M on binôme (et ami) Abderrahmane « H amza » et toute sa famille, pour ce qu’ils m’ont apporté, M es amis, pour tous ce qu’on a partagé ensemble, Toutes les personnes proches que je n’ai pas citées Je dédie ce travail. fÉy|tÇx
  • 5.
    Sommaire Résumé :………………………………………………………………………………………..I Abréviations :………………………………………………………………………………….II Listedes tableaux …………………………………………………………………………….IV Liste des figures ……………………………………………………………………………...VI Introduction générale ................................................................................................................. 9 1. Problématique .............................................................................................................. 10 2. Objectifs du projet ........................................................................................................ 11 Partie I: Synthèse Bibliographique. I. Introduction ...................................................................................................................... 15 I.1. Les systèmes décisionnels ........................................................................................ 15 I.1.1. La place du décisionnel dans l’entreprise .............................................................. 16 I.1.2. Les différents composantes du décisionnel ............................................................ 17 I.2. Décisionnel vs transactionnel ................................................................................... 18 II. Le Data Warehouse .......................................................................................................... 19 II.1 Qu’est ce qu’un Data Warehouse ............................................................................. 19 II.2 Historique des Data Warehouse ............................................................................... 20 II.3 Structure des données d’un Data Warehouse ........................................................... 21 II.4 Les éléments d’un Data Warehouse ......................................................................... 22 II.5 Architecture d’un Data Warehouse .......................................................................... 25 III. Modélisation des données de l’entrepôt ........................................................................... 26 III.1 La modélisation dimensionnelle et ses concepts ...................................................... 26 III.1.1 Concept de fait .................................................................................................. 27 III.1.2 Concept de dimension ....................................................................................... 27 III.1.3 Comparatif entre les tables de faits et les tables de dimensions ........................ 28 III.2 Différents modèles de la modélisation dimensionnelle ............................................. 28 III.3 Le concept OLAP ..................................................................................................... 29 III.3.1 Généralités ......................................................................................................... 29 III.3.2 Architectures des serveurs OLAP ..................................................................... 29 III.4 La navigation dans les données ................................................................................ 31 III.4.1 Slice & Dice ...................................................................................................... 31 III.4.2 Drill-down & Roll-up ......................................................................................... 32 IV. Démarche de Construction d’un Data Warehouse ........................................................... 34 IV.1 Modélisation et conception du Data Warehouse ...................................................... 34 IV.1.1 Approche « Besoins d’analyse » ....................................................................... 34
  • 6.
    IV.1.2 Approche « Source de données » ...................................................................... 35 IV.1.3 Approche mixte ................................................................................................. 36 IV.2 Alimentation du Data Warehouse.............................................................................. 37 IV.2.1 Les phases de l’alimentation « E.T.L. » ............................................................ 37 IV.2.2 Politiques de l’alimentation ............................................................................... 38 IV.2.3 Les outils E.T.L. ................................................................................................ 40 IV.3 Mise en œuvre du Data Warehouse .......................................................................... 40 IV.4 Maintenance et expansion ........................................................................................ 42 V. Conclusion ....................................................................................................................... 43 PartieII: Conception de la solution. Chapitre 1: Présentation de l'organisme d'accueil. I. Présentation de SONELGAZ ............................................................................................ 46 I.1 Historique ...................................................................................................................... 46 I.1.1 Organisation du groupe SONELGAZ ................................................................... 47 I.1.2 Le groupe SONELGAZ en chiffres ...................................................................... 49 I.2 Le métier de la distribution .......................................................................................... 50 I.2.1 Organisation des sociétés de distribution ............................................................... 51 I.2.2 La clientèle de la distribution ................................................................................ 52 I.3 L’informatique au sein du groupe SONELGAZ .......................................................... 53 I.3.1 Présentation de la filiale « ELIT » ........................................................................ 53 II. Conclusion ....................................................................................................................... 56 Chapitre 2: L'éxistant décisionnel. I. Introduction ...................................................................................................................... 58 II. Etat du décisionnel au sein du groupe............................................................................... 58 II.1 Niveau Groupe .......................................................................................................... 58 II.2 Niveau Société de Distribution ................................................................................. 60 II.3 Niveau Direction de Distribution ............................................................................. 61 III. Conclusion ....................................................................................................................... 62 Chapitre 3:Etude des besoins. I. Introduction ....................................................................................................................... 64 I.1 Description de la démarche d'étude des besoins ........................................................... 65 1. Étude préliminaire des systèmes sources et interviews sommaires avec les DBA.... 65 2. Détection des postes susceptibles d'être porteur d'informations utiles ...................... 65 3. Planification, préparation et conduite des interviews ................................................ 66 4. Autres moyens utilisés pour la détection des besoins ............................................... 67
  • 7.
    5. Rédaction et validation du recueil récapitulatif des besoins ..................................... 68 I.2 Problèmes et obstacles rencontrés ................................................................................ 69 II. Conclusion ....................................................................................................................... 70 Chapitre 4: Conception de la zone « entreposage des données ». I. Introduction ...................................................................................................................... 73 II. Processus de la modélisation dimensionnelle .................................................................. 73 II.1 Volet « vente » ......................................................................................................... 74 II.2 Volet « recouvrement » ............................................................................................ 89 II.3 Volet « suivi des affaires » ........................................................................................ 93 II.4 Volet « Suivi des abonnés » ..................................................................................... 99 III. Conclusion ..................................................................................................................... 103 Chapitre 5: Conception de la zone « Alimentation ». I. Introduction .................................................................................................................... 105 II. Etude et planification ..................................................................................................... 105 II.1 Les sources de données ........................................................................................... 105 II.2 Détection des emplacements des données sources ................................................. 106 II.3 Définition de la périodicité de chargement .............................................................. 106 III. Architecture du processus d’alimentation ...................................................................... 107 IV. Processus de chargement ............................................................................................... 109 IV.1 Processus de chargement de dimension .................................................................. 110 IV.2 Processus de chargement des table de fait .............................................................. 112 IV.3 Processus de chargement particulier ....................................................................... 114 IV.3.1 Processus de chargement de la dimension « temps » ...................................... 114 IV.3.2 Processus de construction d’agrégats .............................................................. 114 V. Conclusion ..................................................................................................................... 115 Chapitre 6: Conception des cubes dimensionnels. I. Définition des niveaux et des hiérarchies ...................................................................... 117 II. La liste des cubes ........................................................................................................... 121 III. Présentation des cubes dimensionnels ........................................................................... 123 IV. Conclusion ..................................................................................................................... 123 Chapitre 7: Conception des Meta Data. I. Les « Meta Data » ou « méta données » de l’entrepôt ................................................... 129 II. Rôle des méta données ................................................................................................... 129 III. Exploitation des métas données ..................................................................................... 133 III.1 Présentation de la partie navigation ....................................................................... 133
  • 8.
    III.2 Présentation dela partie supervision ...................................................................... 133 IV. Conclusion ..................................................................................................................... 133 Partie III: Implémentation et déploiement. I. Introduction .................................................................................................................... 135 II. Implémentation .............................................................................................................. 135 II.1 Périmètre technique et fonctionnel ......................................................................... 135 II.1.1 Matériel ............................................................................................................... 135 II.1.2 Systèmes d’exploitation ...................................................................................... 135 II.2 Architecture technique de la solution ..................................................................... 136 II.3 Zone de stockage .................................................................................................... 136 II.4 Zone d’alimentation de l’entrepôt ........................................................................... 137 II.5 Zone de restitution .................................................................................................. 137 III. Déploiement ................................................................................................................... 139 III.1 Déploiement de la zone d’alimentation .................................................................. 139 III.2 Déploiement de la zone de restitution .................................................................... 140 IV. Conclusion …………………………………………..……………………………….141 Conclusion générale et perspectives ………………...……………………………………142 Bibliographie ........................................................................................................................ 145
  • 9.
    Résumé : Le groupeSONELGAZ, premier opérateur énergétique en Algérie, assure plusieurs missions dans le domaine de l’énergie. Ces dernières, allant de la gestion du réseau électrique et gazier à la distribution et commercialisation de l’électricité et du gaz au profit tant des professionnels que des particuliers, font de SONELGAZ un acteur incontournable de l’économie nationale. Le groupe SONELGAZ rencontre, dans le cadre de son activité de distribution, quelques problèmes dans sa politique de Reporting clientèle. Ces difficultés sont liées notamment à la lenteur et au coût de la procédure, du fait du nombre important d’intermédiaires et/ou intervenants. Ces difficultés ont rendu tout effort d’analyse vain ; et c’est pourquoi les dirigeants du groupe aspirent à la mise en place d’un système qui procure aux décideurs les informations nécessaires et fiables, les aidant ainsi à pendre dans les meilleurs délais les décisions les plus appropriées. Dans ce contexte, et afin de répondre à ces attentes grandissantes le groupe a sollicité sa filiale spécialisée dans les systèmes d’information et les nouvelles technologies « Elit ». Le But recherché étant d’aller vers la mise en place d’un système s’inscrivant dans le cadre du Système de Gestion de la Clientèle « S.G.C ». Ce système sera construit autour d’une base de données dédiée totalement aux décisionnel un « Data Warehouse » et répondant à tout les besoins d’analyse du groupe dans sa fonction de distribution. Ce présent projet a donc pour vocation première de réaliser une telle base de données. Mots clés : Data Warehouse « Entrepôt de données », Décisionnel, Business Intelligence « B.I », intégration de données, solutions « BI » Open Source. I
  • 10.
    Abréviations : BI :Business Intelligence. BT : Basse Tension. BP : Basse Pression. CTI : Centre de Traitement Informatique. DAP : Direction Analyses et Prévision. DAR : Direction Affaires De Régulation. DBA : Data Base Administrator. DCF : Direction Comptabilité et Finance. DCM: Direction Commercial Et Marketing. DD : Direction de Distribution. DED : Département Etudes et Développement. DGDS : Direction Générale du Développement et de la Stratégie. DIM : Dimension. DR : direction régionale(DD). DRD : Direction de Distribution Régionale. DW : Data Warehouse (Entrepôt de données). ED : Etude et développent. EDW : Entreprise Data Warehouse. EGA : Electricité et Gaz d’Algérie. ELIT : EL-djazaïr Information Technology. EPIC : Etablissement Publique à caractère Industriel et Commercial. ETL : Extract, Transform and Load (ETC). FK: Foreign Key. FTP : File Transfer Protocol. HOLAP: Hybrid On Line Analytical Process. HP : Haute Pression. HT : Haute Tension. MOLAP: Multidimensional On Line Analytical Process. MP: Moyenne Pression. MT : Moyenne Tension. OLAP : On Line Analytical Process. OLTP: On Line Transactional Process. II
  • 11.
    PDG: Président DirecteurGeneral. PK : Primary Key. ROLAP : Relational On Line Analytical Process. SD : Socièté de Distribution. SGC : Système de Gestion de la Clientèle. SI : Systèmes d’Information. SID: Systèmes d’Information Décisionnels. SID : Systèmes d’information de la distribution. SIAD : Systèmes d’Information d’Aide à la Décision SGBD : Système de Gestion de Base de Données. SMTP : Server Mail Transfer Protocol. SONELGAZ : Société Nationale de l’Electricité et du GAZ. SPA : Société Par Action. SQL : Structured Query Language. III
  • 12.
    Liste des tableaux Partie I : Synthèse Bibliographique. Tableau I.1 : Tableau comparatif entre les systèmes transactionnels et les systèmes décisionnels... ............................................................................................................................. 6 Tableau I.2 : Tableau comparatif entre les tables de faits et les tables de dimensions............ 16 Tableau I.3 : Avantages et inconvénients de l’approche « Besoins d’analyse » ..................... 23 Tableau I.4 : Avantages et inconvénients de l’approche « Sources de données »................... 24 Partie II: Conception de la solution. Tableau II.1 : Le groupe SONELGAZ en chiffres ................................................................ 38 Tableau II.2 : Présentation des sociétés de distribution ........................................................ 40 Tableau II.3 : Tableau présentant la population a interviewé ............................................... 54 Tableau II.4 : Synthétisation des besoins détectés ................................................................ 56 Tableau II.5 : Tableau descriptif de la dimension « Temps » .............................................. 63 Tableau II.6 : Tableau descriptif de la dimension « Client » ............................................... 65 Tableau II.7 : Tableau descriptif de la dimension « Facture » .............................................. 67 Tableau II.8 : Tableau descriptif de la dimension « Zone géographique » ........................... 69 Tableau II.9 : Tableau descriptif de la dimension « Activité » ............................................. 70 Tableau II.10 : Tableau descriptif de la dimension « Tarif » .................................................. 70 Tableau II.11 : Tableau descriptif de la dimension « Energie » ............................................. 71 Tableau II.12 : Liste des agrégats potentiels de l’activité « Vente » ...................................... 75 Tableau II.13 : Liste des agrégats utiles de l’activité « Vente » ............................................ 75 Tableau II.14 : Détection des dimensions communes entre les volets « Vente » et « Recouvrement »..................................................................................................................... 76 Tableau II.15 : Tableau descriptif de la dimension « Nature » ............................................... 77 Tableau II.16 : Tableau descriptif des agrégats potentiel du modèle « Recouvrement » ....... 79 Tableau II.17 : Tableau descriptif des agrégats utiles du modèle « Recouvrement » ............. 79 Tableau II.18 : Détection des dimensions communes entre les volets « Vente », « Recouvrement » et « Suivi des affaires »…………………..…………….…………………80 Tableau II.19 : Tableau descriptif de la dimension « Affaire» ............................................... 81 Tableau II.20 : Tableau descriptif de la dimension « Type affaire » ....................................... 8 Tableau II.21 : Tableau descriptif de la dimension « Phase »................................................. 83 Tableau II.22 : Tableau descriptif des agrégats potentiel du modèle « suivi des affaires » .... 85 Tableau II.23 : Tableau descriptif de des agrégats utiles du modèle « Suivi des affaires ».... 85 Tableau II.24 : Détection des dimensions communes entre les volets « Vente », « Recouvrement », « Suivi des affaires » et « suivi des abonnés ». ......................................... 86 Tableau II.25 : Tableau descriptif de la dimension « Type abonné » ..................................... 87 IV
  • 13.
    Tableau II.26 :Tableau descriptif des agrégats potentiels du modèle « Suivi abonnés » ....... 89 Tableau II.27 : Tableau descriptif des agrégats utiles du modèle « Suivi abonnés ».............. 89 Tableau II.28 : Tableau donnant les nivaux hiérarchiques de chaque dimension ................... 10 Tableau II.29 : Listes des cubes dimensionnels .................................................................... 107 V
  • 14.
    Liste des figures Figure I.1 : Le décisionnel au sein du système d’information ............................................ 9 Figure I.2 : Les différentes composantes du décisionnel .................................................... 5 Figure I.3 : Historique des bases de données décisionnelles ............................................... 8 Figure I.4 : Structure des données d’un Data Warehouse ................................................... 9 Figure I.5 : Les Data Mart dans un entrepôt de données selon l’architecture proposée par B. Inmon dite Entreprise Data Warehouse ........................................................................... 11 Figure I.6 : Les Data Mart dans un entrepôt de données selon l’architecture proposée par R. kimball dite approche bus ................................................................................................ 13 Figure I.7 : Architecture globale d’un Data Warehouse.................................................... 13 Figure I.8 : Considération d’un sujet d’analyse comme un cube à plusieurs dimensions . 14 Figure I.9 : Un modèle dimensionnel typique ................................................................... 15 Figure I.10 : Principe de l’architecture MOLAP ................................................................. 18 Figure I.11 : Principe de l’architecture ROLAP .................................................................. 18 Figure I.12 : Exemple de Slicing ......................................................................................... 20 Figure I.13 : Exemple de Dicing ......................................................................................... 20 Figure I.14 : Exemple de Roll up ........................................................................................ 21 Figure I.15 : Exemple de Drill Down .................................................................................. 21 Figure I.16 : Illustration de l’approche « Besoin d’analyse » grâce au cycle de vie dimensionnel de kimball ....................................................................................................... 22 Figure I.17 : Illustration de l’approche « source de données » grâce au cycle de développement du Data Warehouse de Inmon ..................................................................... 23 Figure I.18 : Illustration de l’approche mixte ...................................................................... 24 Figure I.19 : Objectif de qualité de données dans un processus E.T.L ............................... 27 Figure II.1 : Planification de la conduite du projet ............................................................. 34 Figure II.2 : Organigramme représentant l’organisation du Groupe SONELGAZ ............ 37 Figure II.3 : Evolution du chiffre d’affaire du groupe publiée dans le rapport d’activité de l’année 2008 ………………………………………………………………………………38 Figure II.4 : Répartition du chiffre d’affaire publiée dans le rapport d’activité de l’année 2008………… ...................................................................................................................... 39 Figure II.5 : Organisation des sociétés de distribution ....................................................... 40 Figure II.6 : Organisation des directions de distribution .................................................... 41 Figure II.7 : Organisation de la filiale ELIT ....................................................................... 44 Figure II.8 : Organisation de la direction d’étude et de développement............................. 44 Figure II.9 : Diagramme d’activité modélisant l’édition de rapport pour le niveau groupe48 VI
  • 15.
    Figure II.10 :La place de l’étape de définition des besoins dans un projet Data Warehouse………………………………………………………………………………….52 Figure II.11 : Analyse des priorités du cas de la distribution « SONELGAZ »................ 60 Figure II.12 : La dimension du Temps de l’activité « Vente » ......................................... 64 Figure II.13 : La dimension client de l’activité « Vente » ................................................ 65 Figure II.14 : La dimension facture de l’activité « Vente » .............................................. 68 Figure II.15 : La dimension zone de l’activité « Vente ».................................................. 70 Figure II.16 : La dimension activité de l’activité « Vente » ............................................. 70 Figure II.17 : La dimension Tarif de l’activité « Vente » ................................................. 70 Figure II.18 : La dimension énergie de l’activité « Vente » ............................................. 71 Figure II.19 : Modèle en étoile de l’activité « Vente » ..................................................... 74 Figure II.20 : La dimension Nature de l’activité « Recouvrement »................................. 78 Figure II.21 : Modèle en étoile de l’activité « Recouvrement » ....................................... 79 Figure II.22 : La dimension affaire de l’activité «Suivi des affaires ».............................. 83 Figure II.23 : La dimension type affaire de l’activité « Suivi des affaires »..................... 82 Figure II.24 : La dimension phase de l’activité « suivie des affaires » ............................. 83 Figure II.25 : Modèle en étoile de l’activité « Suivie des affaires » ................................. 84 Figure II.26 : La dimension type abonné de l’activité « Suivi des abonné » .................... 87 Figure II.27 : Modèle en étoile de l’activité « Suivi des abonné » ................................... 88 Figure II.28 : Architecture global du processus E.T.L ...................................................... 95 Figure II.29 : Diagramme d’activité du processus d’alimentation .................................... 94 Figure II.30 : Diagramme d’activité du processus de chargement de dimension ............. 98 Figure II.31 : Diagramme d’activité du processus de chargement de fait......................... 99 Figure II.32 : Cube dimensionnel « Suivi des ventes ». .................................................. 109 Figure II.33 : Cube dimensionnel « Suivi des ventes et des consommations ». ............. 110 Figure II.34 : Cube dimensionnel « Suivi des abonnés ». ............................................... 111 Figure II.35 : Cube dimensionnel « Suivi des recouvrements ». .................................... 111 Figure II.36 : Cube dimensionnel « Suivi des affaires ». ................................................ 112 Figure II.37 : Diagramme de classe des métadonnées .................................................... 115 Figure II.38 : DCU navigation dans les métadonnées et administration des MAJ utilisateurs………… ........................................................................................................... 116 Figure II.39 : DCU de supervision. ................................................................................. 117 Figure II.40 : Architecture technique de la solution. ...................................................... 121 Figure II.41 : Digramme de déploiement de la zone d’alimentation. ............................. 125 Figure II.42 : Diagramme de déploiement de la zone de restitution. .............................. 126 VII
  • 16.
  • 17.
    Contexte général C’est dans un environnement fortement complexe et hautement concurrentiel qu’évolue la majeure partie, si ce n’est la totalité, des entreprises. Ce climat de forte concurrence exige de ces entreprises une surveillance très étroite du marché afin de ne pas se laisser distancer par les concurrents et cela en répondant, le plus rapidement possible, aux attentes du marché, de leur clientèle et de leurs partenaires. Pour se faire, les dirigeants de l’entreprise, quelque en soit d’ailleurs le domaine d’activité, doivent être en mesure de mener à bien les missions qui leur incombent en la matière. Ils devront prendre notamment les décisions les plus opportunes. Ces décisions, qui influeront grandement sur la stratégie de l’entreprise et donc sur son devenir, ne doivent pas être prises ni à la légère, ni de manière trop hâtive, compte tenu de leurs conséquences sur la survie de l’entreprise. Il s’agit de prendre des décisions fondées, basées sur des informations claires, fiables et pertinentes. Le problème est de savoir donc comment identifier et présenter ces informations à qui de droit, sachant par ailleurs que les entreprises croulent d’une part sous une masse considérable de données et que d’autre part les systèmes opérationnels « transactionnels » s’avèrent limités, voire inaptes à fournir de telles informations et constituer par la même un support appréciable à la prise de décision. C’est dans ce contexte que les « systèmes décisionnels » ont vu le jour. Ils offrent aux décideurs des informations de qualité sur lesquelles ils pourront s’appuyer pour arrêter leurs choix décisionnels. Pour se faire, ces systèmes utilisent un large éventail de technologies et de méthodes, dont les « entrepôts de données » (Data Warehouse) représentent l’élément principal et incontournable pour la mise en place d’un bon système décisionnel. De part sa dimension économique et sa position sur le marché énergétique algérien, l’activité journalière de la SONELGAZ génère des données complexes et volumineuses. Ces données représentent une source précieuse d’informations, qui serait à même d’améliorer de façon significative le processus de prise de décision. Cependant, ces données ne sont pas exploitées de manière satisfaisante, hypothéquant ainsi le processus de prise de décision à tous les niveaux du groupe. Le présent projet tend à la mise en place d’un système en mesure de consolider les données issues des systèmes transactionnels, et d’offrir des informations de qualité pour les décideurs. Il s’agit en fait de mettre à la disposition des décideurs des données à même de les éclairer et leur faciliter une prise de décision prompte en connaissance de cause. Un tel système requiert la mise en place d’un entrepôt de données fiables contenant les informations nécessaires à l’accomplissement des processus décisionnels. 9
  • 18.
    1. Problématique Le groupe SONELGAZ est l’opérateur historique et leader du domaine énergétique en Algérie, notamment dans le domaine de la distribution de l’électricité et du gaz pour les professionnels et les particuliers. Appelé à interagir avec ses clients sur différentes phases de la distribution (demande de branchement, facturation, résiliation,…etc.), le groupe s’est doté, dans un souci de suivi de la clientèle et de gestion de la distribution, d’un « Système de Gestion de la Clientèle –S.G.C.- » constitué de 35 applications, développées en interne et exploité par plus de 2900 utilisateurs. Ce système est déployé dans chacune des 58 directions de distributions « D.D. » exploitant une base de donnée décentralisée au niveau de chaque « D.D. ». Dans un pareil contexte, la plus simple des opérations d’analyse devient une tâche ardue. En effet, les sociétés de distributions « SD » se trouvent dans l’incapacité de faire des analyses fiables, efficaces et à des moments opportuns sans engager des moyens considérables sur des périodes plus ou moins longues. Ainsi, les principales difficultés rencontrées peuvent être résumées en : • Difficultés dans l’élaboration des rapports d’activité : L’élaboration des rapports d’activité fait intervenir, généralement, plusieurs intermédiaires. En effet, à chaque fois qu’il est nécessaire d’élaborer un rapport d’activité , il faudra procéder d’abord à l’ extraction les données à partir des 58 bases de données installées au niveau des directions de distribution, pour les acheminer ensuite manuellement vers une structure centralisée, qui en fera enfin la consolidation. Il s’agit là d’une procédure lourde outre les éventuelles incohérences et erreurs. Les retards enregistrés, parfois, font que le rapport d’activité est élaboré sur la base d’une consolidation antérieure, en sachant pertinemment que les données ne sont pas à jour. • Lenteur de la procédure de Reporting : La politique de Reporting actuelle, qui du reste est quasi manuelle, connait des lenteurs qui n’arrangent pas les décideurs. Ceux ci ont besoin d’informations fiables et dans des délais raisonnables. À titre indicatif, l’édition d’un rapport national peut prendre, en moyenne, plus d’un mois ce qui est plus que pénalisant pour une bonne prise de décision. • Coût de la procédure de Reporting1 : la procédure de Reporting est jugé très couteuse pour l’entreprise, et cela est principalement du au nombre d’intervenant et des moyens mis en place pour cette dernière. • Insuffisance du module « Statistique » : Afin de produire et offrir un moyen de suivi des activités de la distribution, un module « Statistique » a été développé et intégré dans le système « SGC ». Ce dernier fournit des états statistiques permettant, aux décideurs de niveau D.D., l’analyse et la prise de décision. Cependant, ce module connait quelques 1 Voir annexe A 10
  • 19.
    problèmes dû aufait qu’il interroge directement la base de données en production. En effet le lancement de la production de n’importe quel rapport du module pénalise le système. Pour éviter cela le module n’est accessible qu’au chef du CTI de la DD. 2. Objectifs du projet Afin de palier aux problèmes précédemment cités, le groupe a initié, à travers sa filiale Elit, le présent projet. Ce projet a pour but d’introduire, en premier lieu, une informatique décisionnelle au sein du groupe, tout en conférant aux décideurs un support fiable pour une meilleure prise de décision. Ainsi, les principaux objectifs assignés au projet sont : • La réduction de la durée globale de l’élaboration des rapports, en essayant de ramener cette durée, au moins, en dessous de la barre des 48 heures. • La Réduction des coûts de la procédure de Reporting actuelle. • La réduction du nombre d’intervenants lors de la production de rapports. • Offrir aux décideurs et aux analystes la possibilité de faire des analyses appropriées. • Offrir des informations fiables, cohérentes et pertinentes, contenant la logique business souhaitée. 11
  • 20.
    Planification et conduitedu projet L’initiation de tout projet nécessite une phase de planification. Celle out Celle-ci permet de définir les tâches à réaliser, maîtriser les risques et rendre compte de l’état d’avancement du projet. « Planifier optimise ainsi les chances de réussite d'un projet en améliorant la productivité grâce à une meilleure maîtrise de la qualité. » [Soler, 2001]. Pour garantir le bon déroulement du projet, tout en respectant les délais, nous avons élaboré une planification globale de conduite du projet. Le diagramme suivant décrit cette planification ainsi que l’ordonnancement prévu des phases du projet. Conception E.T.L Figure : Planification et conduite du projet. Afin de présenter notre travail, le présent mémoire est organisé en trois parties et se présente comme suit : Après une introduction générale dans laquelle nous présentons le contexte général du projet, ainsi que la problématique et les objectifs visés. La première partie présente les aspects théoriques du domaine des systèmes d’information d’aide à la décision, en évoquant leurs définitions et les concepts de bases relatifs aux « entrepôts de données » et à la modélisation dimensionnelle. 12
  • 21.
    Dans la deuxièmepartie, nous présentons le travail réalisé au sein du Groupe SONELGAZ à travers les six suivants chapitres: Le chapitre un, présente l’organisme d’accueil, sa structure organisationnelle, son activité et la culture de l’entreprise en matière d’utilisation des technologies de l’information. Le chapitre deux a pour vocation de présenter l’existant décisionnel au sein de l’entreprise et selon différents niveaux de prise de décision. Le chapitre trois présente une synthèse de la collecte des besoins des utilisateurs, ainsi que son déroulement. Le chapitre quatre contient la conception de la partie d’entreposage de notre solution. Il présente entre autre les modèles dimensionnels des activités recensées. Le chapitre cinq à pour but de présenter la conception de la zone d’alimentation, ainsi que les stratégies adoptées. Le chapitre six, quant à lui, donne la conception des cubes dimensionnels en détaillant les différentes caractéristiques de chaque cube (dimensions, mesurables et hiérarchies). La troisième partie décrie l’architecture globale de la solution, et cela en présentant les différents outils intégrés et les volets de la solution développés. Elle décrit aussi la manière dont se passe le déploiement de la solution. Une conclusion générale est proposée afin de synthétiser le travail réalisé et de citer les perspectives du projet. 13
  • 22.
    Partie I :Synthèse bibliographique « Un entrepôt de données ne s'achète pas, il se construit. » Bill Inmon 14
  • 23.
    I. Introduction Toutes les entreprises du monde disposent d’une masse de données plus ou moins considérable. Ces informations proviennent soit de sources internes (générées par leurs systèmes opérationnels au fil des activités journalières), ou bien de sources externes (web, partenaire, .. etc.). Cette surabondance de données, et l’impossibilité des systèmes opérationnels de les exploiter à des fins d’analyse conduit, inévitablement, l’entreprise à se tourner vers une nouvelle informatique dite décisionnelle qui met l’accent sur la compréhension de l’environnement de l’entreprise et l’exploitation de ces données à bon escient. En effet, les décideurs de l’entreprise ont besoin d’avoir une meilleure vision de leur environnement et de son évolution, ainsi, que des informations auxquelles ils peuvent se fier. Cela ne peut se faire qu’en mettant en place des indicateurs « business » clairs et pertinents permettant la sauvegarde, l’utilisation de la mémoire de l’entreprise et offrant à ses décideurs la possibilité de se reporter à ces indicateurs pour une bonne prise de décision. Le « Data Warehouse », « Entrepôt de données » en français, constitue, dans ces conditions, une structure informatique et une fondation des plus incontournables pour la mise en place d’applications décisionnelles. Le concept de Data Warehouse, tel que connu aujourd’hui, est apparu pour la première fois en 1980 ; l’idée consistait alors à réaliser une base de données destinée exclusivement au processus décisionnel. Les nouveaux besoins de l’entreprise, les quantités importantes de données produites par les systèmes opérationnels et l’apparition des technologies aptes à sa mise en œuvre ont contribué à l’apparition du concept « Data Warehouse » comme support aux systèmes décisionnels. I.1. Les systèmes décisionnels La raison d’être d’un entrepôt de données, comme évoqué précédemment, est la mise en place d’une informatique décisionnelle au sein de l’entreprise. Pour cela il serait assez intéressant de définir quelques concepts clés autour du décisionnel. Afin de mieux comprendre la finalité des systèmes décisionnels, nous nous devons de les placer dans leurs contextes et rappeler ce qu’est un système d’information. «Le système d’information est l’ensemble des méthodes et moyens de recueil de contrôle et de distribution des informations nécessaires à l’exercice de l’activité en tout point de l’organisation. Il a pour fonction de produire et de mémoriser les informations, de l’activité du système opérant (système opérationnel), puis de les mettre à disposition du système de décision (système de pilotage)»[Le Moigne, 1977]. Les différences qui existent entre le système de pilotage et le système opérationnel, du point de vue fonctionnel ou des tâches à effectuer, conduit à l’apparition des « systèmes d’information décisionnels » (S.I.D.). Ces différences seront clairement illustrées un peu plus loin dans notre document. 15
  • 24.
    Les origines desSID remontent au début de l’informatique et des systèmes d’information qui ont, tous deux, connu une grande et complexe évolution liée notamment à la technologie. Cette évolution se poursuit à ce jour2. Parmi les différentes définitions du décisionnel « business intelligence B.I. » qui ont été données on trouve : • "Le Décisionnel est le processus visant à transformer les données en informations et, par l'intermédiaire d'interrogations successives, transformer ces informations en connaissances." [Dresner, 2001]. I.1.1. La place du décisionnel dans l’entreprise: Figure I.1 : Le décisionnel au sein du Système d’information [Goglin, 1998] nnel 1998]. La figure ci-dessus illustre parfaitement la place qu revient au décisi dessus qui décisionnel au sein d’une entreprise. Cette place, comprend plusieurs fonctions clés de l’entreprise. Les finalités , décisionnelles, étant différentes selon le poste et la fonction occupée on pour but occupée, ont d’engendrer plusieurs composantes. 2 Synthétisation à partir de la thèse de Bouzghoub A. « Modélisation des entrepôts de données XML: application au domaine de la sécurité sociale » [Bouzghoub, 2008]. 16
  • 25.
    I.1.2. Les différentescomposantes du décisionnel s En relation étroite avec les nouvelles technologies de l’information et des télécommunications, le système décisionnel se manifeste à différents niveaux selon leurs e utilités et leurs missions principales comme illustré dans la figure suivante : principales, Figure I.2 : Les différentes composantes du décisionnel [Goglin, 1998] 1998]. 17
  • 26.
    I.3. Décisionnel vstransactionnel Le tableau suivant résume de façon non exhaustive les différences qu’il peut y avoir entre les systèmes transactionnels et les systèmes décisionnels selon les données et l’usage fait des systèmes. Différence Systèmes transactionnels SID Orienté applications Orienté thèmes et sujets Situation instantanée Situation historique par les données Donnée détaillées et codées non Informations agrégées cohérentes redondantes souvent avec redondance Données changeantes constamment Informations stables et synchronisées dans le temps Pas de référentiel commun Un référentiel unique Assure l’activité au quotidien Permet l’analyse et la prise de décision Pour les opérationnels Pour les décideurs Mises à jour et requêtes simples Lecture unique et requêtes complexes L’usage transparentes Temps de réponse immédiats Temps de réponse moins critiques Faibles volumes à chaque transaction Large volume manipulé Conçu pour la mise à jour Conçue pour l’extraction Usage maîtrisé Usage aléatoire Tableau I.1 : Tableau comparatif entre les systèmes transactionnels et les systèmes décisionnels. Ces différences font ressortir la nécessité de mettre en place un système répondant aux besoins décisionnels. Ce système n’est rien d’autre que le « Data Warehouse ». 18
  • 27.
    II. Le Data Warehouse II.1 Qu’est ce qu’un Data Warehouse Bill Inmon définit le Data Warehouse, dans son livre considéré comme étant la référence dans le domaine “Building the Data Warehouse” [Inmon, 2002] comme suit: « Le Data Warehouse est une collection de données orientées sujet, intégrées, non volatiles et évolutives dans le temps, organisées pour le support d’un processus d’aide à la décision. » Les paragraphes suivants illustrent les caractéristiques citées dans la définition d’Inmon. Orienté sujet : le Data Warehouse est organisé autour des sujets majeurs de l’entreprise, contrairement à l’approche transactionnelle utilisée dans les systèmes opérationnels, qui sont conçus autour d’applications et de fonctions telles que : cartes bancaires, solvabilité client…, les Data Warehouse sont organisés autour de sujets majeurs de l’entreprise tels que : clientèle, ventes, produits…. Cette organisation affecte forcément la conception et l’implémentation des données contenues dans le Data Warehouse. Le contenu en données et en relations entre elles diffère aussi. Dans un système opérationnel, les données sont essentiellement destinées à satisfaire un processus fonctionnel et obéit à des règles de gestion, alors que celles d’un Data Warehouse sont destinées à un processus analytique. Intégrée : le Data Warehouse va intégrer des données en provenance de différentes sources. Cela nécessite la gestion de toute incohérence. Evolutives dans le temps : Dans un système décisionnel il est important de conserver les différentes valeurs d’une donnée, cela permet les comparaisons et le suivi de l’évolution des valeurs dans le temps, alors que dans un système opérationnel la valeur d’une donnée est simplement mise à jour. Dans un Data Warehouse chaque valeur est associée à un moment « Every key structure in the data warehouse contains - implicitly or explicitly -an element of time » [Inmon, 2000]. Non volatiles : c’est ce qui est, en quelque sorte la conséquence de l’historisation décrite précédemment. Une donnée dans un environnement opérationnel peut être mise à jour ou supprimée, de telles opérations n’existent pas dans un environnement Data Warehouse. Organisées pour le support d’un processus d’aide à la décision : Les données du Data Warehouse sont organisées de manière à permettre l’exécution des processus d’aide à la décision (Reporting, Data Mining…). 19
  • 28.
    II.2 Historique des Data Warehouse L’origine du concept « Data Warehouse » D.W (entrepôt de données en français) remonte aux années 80, durant lesquelles un intérêt croissant au système décisionnel a vu le jour, dû essentiellement à l’émergence des SGBD relationnel et la simplicité du modèle relationnel et la puissance offerte par le langage SQL, Au début, le Data Warehouse n’était rien d’autre qu’une copie des données du système opérationnel prise de façon périodique, dédiée à un environnement de support à la prise de décision. Ainsi, les données étaient extraites du système opérationnel, stockées dans une nouvelle base de données «concept d’infocentre », le motif principal étant de répondre aux requêtes des décideurs sans pour autant altérer les performances des systèmes opérationnels. Le Data Warehouse, tel qu’on le connaît actuellement, n’est plus vu comme une copie -ou un cumul de copies prises de façon périodique- des données du système opérationnel. Il est devenu une nouvelle source d’information, alimenté avec des données recueillies et consolidées des différentes sources internes et externes. Entrepôt de données Infocentre bases de données opérationnelles 1970 1980 1990 Figure I.3 : évolution des bases de données décisionnelles. 20
  • 29.
    II.3 Structure des données d’un Data Warehouse Le Data Warehouse a une structure bien définie, selon différents niveaux d’agrégation et de détail des données. Cette structure est définie par Inmon [Inmon, 2000] comme suit : Données fortement agrégées M Données agrégées E T A D O N N Données détaillées É E S Données détaillées archivées Figure I.4 : Structure des données d’un Data Warehouse. Données détaillées : ce sont les données qui reflètent les événements les plus récents, fréquemment consultées, généralement volumineuses car elles sont d’un niveau détaillé. Données détaillées archivées : anciennes données rarement sollicitées, généralement stockées dans un disque de stockage de masse, peu coûteux, à un même niveau de détail que les données détaillées. Données agrégées : données agrégées à partir des données détaillées. Données fortement agrégées : données agrégées à partir des données détaillées, à un niveau d’agrégation plus élevé que les données agrégées. 21
  • 30.
    Meta données :ce sont les informations relatives à la structure des données, les méthodes d’agrégation et le lien entre les données opérationnelles et celles du Data Warehouse. Les métadonnées doivent renseigner sur : • Le modèle de données, • La structure des données telle qu’elle est vue par les développeurs, • La structure des données telle qu’elle est vue par les utilisateurs, • Les sources des données, • Les transformations nécessaires, • Suivi des alimentations, II.4 Les éléments d’un Data Warehouse L’environnement du Data Warehouse est constitué essentiellement de quatre composantes : les applications opérationnelles, la zone de préparation des données, la présentation des données et les outils d’accès aux données. Les applications opérationnelles : ce sont les applications du système opérationnel de l’entreprise et dont la priorité est d’assurer le fonctionnement de ce dernier et sa performance. Ces applications sont extérieures au Data Warehouse. Préparation des données : la préparation englobe tout ce qu’il y a entre les applications opérationnelles et la présentation des données. Elle est constituée d’un ensemble de processus appelé ETL, « Extract, transform and Load », les données sont extraites et stockées pour subir les transformations nécessaires avant leur chargement. « Un point très important, dans l’aménagement d’un entrepôt de données, est d’interdire aux utilisateurs l’accès à la zone de préparation des données, qui ne fournit aucun service de requête ou de présentation » [Kimball, 2002]. Présentation des données : c’est l’entrepôt où les données sont organisées et stockées. Si les données de la zone de préparation sont interdites aux utilisateurs, la zone de présentation est tout ce que l’utilisateur voit et touche par le biais des outils d’accès. L’entrepôt de données est constitué d’un ensemble de Data Mart. Ce dernier est défini comme étant une miniaturisation d’un Data Warehouse, construit autour d’un sujet précis d’analyse ou consacré à un niveau départemental3. Cette différence de construction, autour d’un sujet ou au niveau départemental, définit la façon d’implémentation du Data Mart au niveau de l’entrepôt. On distingue, en effet, deux architectures internes du Data Warehouse : 3 Synthétisation [Chuck, 1998] page 86. 22
  • 31.
    1. Data Martindépendant Les Data Mart sont des versions miniaturisées du Data Warehouse au niveau départemental, alimentées par le Data Warehouse et basées sur les besoins départementaux en s s informations [Inmon, 2002]. Figure I.5 : les Data Mart dans un entrepôt de données selon l’architecture Entreprise Data Warehouse (E.D.W) [Inmon, 2002]. 23
  • 32.
    2. Data Martinterconnectés Les Data Mart sont construi autour de sujets, interconnectés grâce aux tables des es construits faits contenues dans le Data Warehouse, ce dernier se compose alors des Data Mart et ces tables des faits, appelées bus4. Figure I.6 : les Data Mart dans un entrepôt de données selon l’architecture bus de données [Kimball, 2002]. Zone d’outils d’accès : c’est l’ensemble des moyens fournis aux utilisateurs du Data Warehouse pour exploiter la zone de présentation des données en vue de la prise de décision. Ces outils varient des simples requêtes ad hoc aux outils permettant l’application de forage de données plus complexes. Environ 80 à 90% des utilisateurs sont desservis par des applications . d’analyses préfabriquées, consista essentiellement en des requêtes préétablies. ant s. 4 Appellation proposée par R. Kimball dans son ouvrage [Kimball, 2002]. 24
  • 33.
    II.5 Architecture d’un Data Warehouse Après avoir exposé et défini chacun des éléments constituant l’environnement d’un Data Warehouse, il serait intéressant de connaitre le positionnement de ces éléments dans une architecture globale d’un Data Warehouse : Figure I.7 : Architecture globale d’un Data Warehouse5. 5 http://www.formations-sas.fr/data-warehouse 25
  • 34.
    III. Modélisation des données de l’entrepôt III.1 La modélisation dimensionnelle et ses concepts Les Data Warehouse sont destinés à la mise en place de systèmes décisionnels. Ces systèmes, devant répondre à des objectifs différents des systèmes transactionnels, ont fait ressortir très vite la nécessité de recourir à un modèle de données simplifié et aisément compréhensible. La modélisation dimensionnelle permet cela. Elle consiste à considérer un sujet d’analyse comme un cube à plusieurs dimensions, offrant des vues en tranches ou des analyses selon différents axes. Figure I.8 : Considération d’un sujet d’analyse comme un cube à plusieurs dimensions. En plus de la perception intuitive qu’offre la modélisation dimensionnelle, celle-ci est réputée pour ses performances élevées. La nomination « schéma des jointures en étoile » a longtemps été adoptée pour décrire un modèle dimensionnel. Cette nomination est due au fait que le diagramme qui représente un modèle dimensionnel ressemble à une étoile, avec une grande table centrale et un jeu de petites tables auxiliaires disposées en étoile autour de la table centrale. Celle-ci est appelée table de faits et les autres tables sont appelées tables de dimensions. La figure suivante illustre untel modèle : 26
  • 35.
    Figure I.9 : Un modèle dimensionnel typique [Kimball, 1996]. III.1.1 Concept de fait Une table de faits est la table centrale d’un modèle dimensionnel, où les mesures de performances sont stockées. Une ligne d’une table de faits correspond à une mesure. Ces mesures sont généralement des valeurs numériques, additives ; cependant des mesures textuelles peuvent exister mais sont rares. Le concepteur doit faire son possible pour faire des mesures textuelles des dimensions, car elles peuvent êtres corrélées efficacement avec les autres attributs textuels de dimensions. Une table de faits assure les liens plusieurs à plusieurs entre les dimensions. Elles comportent des clés étrangères, qui ne sont autres que les clés primaires des tables de dimension. III.1.2 Concept de dimension Les tables de dimension sont les tables qui raccompagnent une table de faits, elles contiennent les descriptions textuelles de l’activité. Une table de dimension est constituée de nombreuses colonnes qui décrivent une ligne. C’est grâce à cette table que l’entrepôt de données est compréhensible et utilisable; elles permettent des analyses en tranches et en dés. Une dimension est généralement constituée : d’une clé artificielle, une clé naturelle et des attributs. « Une table de dimension établit l’interface homme / entrepôt, elle comporte une clé primaire » [Kimball, 2002]. 27
  • 36.
    III.1.3 Comparatif entreles tables de faits et les tables de dimensions Le tableau suivant récapitule les différences au niveau des données de ces tables : Tables de faits Tables de dimensions Structure Peu de colonnes beaucoup de lignes Peu de lignes beaucoup de colonnes Données Mesurable, généralement numérique Descriptives généralement textuelles Référentiel Plusieurs clés étrangères Une clé primaire Valeur Prend de nombreuses valeurs Plus ou moins constantes Manipulation Participe à des calculs Participe à des contraintes Signification Valeurs de mesure Descriptive Rôle Assure les relations entre les Assure l’interface homme / entrepôt dimensions de données Tableau I.2 : Tableau comparatif entre les tables de faits et les tables de dimensions. III.2 Différents modèles de la modélisation dimensionnelle Modèle en étoile : comme indiqué précédemment, ce modèle se présente comme une étoile dont le centre n’est autre que la table des faits et les branches sont les tables de dimension. La force de ce type de modélisation est sa lisibilité et sa performance. Modèle en flocon : identique au modèle en étoile, sauf que ses branches sont éclatées en hiérarchies. Cette modélisation est généralement justifiée par l’économie d’espace de stockage, cependant elle peut s’avérer moins compréhensible pour l’utilisateur final, et très couteuse en terme de performances. Modèle en constellation : Ce n’est rien d’autre que plusieurs modèles en étoile liés entre eux par des dimensions communes. 28
  • 37.
    III.3 Le concept OLAP III.3.1 Généralités Le terme OLAP (On-Line Analytical Processing) désigne une classe de technologies conçue pour l’accès aux données et pour une analyse instantanée de ces dernières, dans le but de répondre aux besoins de Reporting et d’analyse. R. Kimball définit le concept « OLAP » comme «Activité globale de requêtage et de présentation de données textuelles et numériques contenues dans l’entrepôt de données; Style d’interrogation spécifiquement dimensionnel » [Kimball, 2005]. C’est en continuant sur sa lancée, qui lui a permis de définir le model OLTP pour les bases de données relationnelles, que le concept OLAP fut introduit et défini6 en 1993 par E.F Codd, le père des bases de données relationnelles, dans un document technique portant le titre de « Providing OLAP (On-Line Analytical Processing) to User-Analysts : An IT Man-date » [Codd, 1993]. III.3.2 Architectures des serveurs OLAP Le noyau d’un système OLAP est son serveur. Ces serveurs sont classés selon la politique régissant l’architecture du serveur. Ainsi, ces architectures peuvent être distinguées comme suit: III.3.2.1 Les systèmes à architecture MOLAP Ces systèmes MOLAP « Multidimentional On-line Analytical Processing » sont conçus exceptionnellement pour l’analyse multidimensionnelle. R. Kimball définit ces systèmes comme étant un « Ensemble d’interfaces utilisateur, d’applications et de technologies de bases de données propriétaire dont l’aspect dimensionnel est prépondérant » [Kimball, 2005]. Ainsi donc cette base adopte réellement la structure multidimensionnelle, exploitant de ce fait ces capacités au maximum. En effet MOLAP offre des temps d’accès optimisés et cela en prédéfinissant les opérations de manipulation et de chemin d’accès prédéfinis. Autre caractéristique du MOLAP c’est qu’il agrège tout par défaut, pénalisant du coup le système lorsque la quantité de données à traiter augmente. On parle généralement de volume de l’ordre du giga-octet pas plus. 6 Cette définition passe par l’introduction de 12 règles. Six autres règles furent par la suite, en 1995, ajoutées aux 12 précédentes et le terme « règles » remplacé par dispositif «features » par le même auteur à savoir Codd (Voir annexe B). 29
  • 38.
    Data Warehouse Moteur MOLAP Aide à la décision Données Traitements Présentation Stockage des Rapports données détaillées (et Multi-Dimensionnel agrégées) Figure I.10 :Principe de l’architecture MOLAP [Nakache, 1998]. III.3.2.2 Les systèmes à architecture ROLAP « Ensemble d’interfaces utilisateurs et d’applications qui donnent une vision dimensionnelle à des bases de données relationnelles » [Kimball, 2005]. Les systèmes ROLAP « Relationnel On-line Analytical Processing » sont en mesure de simuler le comportement d’une SGBD multidimensionnel en exploitant un SGBD relationnel. L’utilisateur aura ainsi l’impression d’interroger un cube multidimensionnel alors qu’en réalité il ne fait qu’adresser des requêtes sur une base de données relationnelles. ROLAP n’agrège rien. Les règles d’agrégations sont crées au préalable et représentées dans une table relationnelle ce qui cause une lourdeur d’administration mais confère une certaine performance et un gage de cohérence lors de l’utilisation. Cette structure est généralement adoptée dans le but de se dispenser de l’acquisition d’un SGBD relationnel. Data Warehouse Moteur ROLAP Aide à la décision Données Traitements Présentation Stockage des Génération de plans Rapports données détaillées (et d'exécution SQL Multi-Dimensionnel agrégées) et afin d'obtenir des des méta-données fonctionnalités OLAP. Figure I.11 : Principe de l’architecture ROLAP [Nakache, 1998]. 30
  • 39.
    III.2.2.3 Les systèmesà architecture HOLAP Les systèmes HOLAP « Hybride On-line Analytical Processing » sont une sorte de compromis entre les différents systèmes précités. Cette combinaison donne à ce type de système les avantages du ROLAP et du MOLAP en utilisant tour à tour l’un ou l’autre selon le type de données. III.2.2.4 Autres architecture OLAP Bien que les architectures évoquées ci-dessus soient les plus répandues et les plus adoptées par les fournisseurs de solutions OLAP, d’autres systèmes se basent sur des architectures différentes telles que l’architecture OOLAP « Object On-line Analytical Processing », ou alors DOLAP « Desktop On-line Analytical Processing » qui décrit une catégorie de produits qui ne sont pas nécessairement connectés à un serveur et qui s’appuient sur une source de données (un cube) construites, stockées et exploitées en local sur la machine de l’utilisateur. III.4 La navigation dans les données Une fois que le serveur OLAP a construit le cube multidimensionnel « ou simulé ce cube selon l’architecture du serveur », plusieurs opérations sont possibles sur ce dernier offrant ainsi la possibilité de naviguer dans les données qui le constituent. Ces opérations de navigation « Data Surfing » doivent être, d’une part, assez complexes pour adresser l’ensemble des données et, d’autre part, assez simples afin de permettre à l’utilisateur de circuler de manière libre et intuitive dans le modèle dimensionnel. Afin de répondre à ces attentes, un ensemble de mécanismes est exploité, permettant une navigation par rapport à la dimension et par rapport à la granularité d’une dimension. III.4.1 Slice & Dice Le « Slicing » et le « Dicing » sont des techniques qui offrent la possibilité de faire des tranches « trancher » dans les données par rapport à des filtres de dimension bien précis, se classant de fait comme des opérations liées à la structure « se font sur les dimensions ». La différence entre eux se manifestent dans le fait que : Le Slicing consiste à faire une sélection de tranches du cube selon des prédicats et selon une dimension « filtrer une dimension selon une valeur » [Chouder, 2008]. 31
  • 40.
    Figure I I.12 : Exemple de Slicing. Le Dicing, quant à lui, peut être vu comme étant une extraction d’un sous cube. Figure I I.13 : Exemple de Dicing. III.4.2 Drill-down & Roll-up up Ces méthodes, appelées aussi « forage vers le bas/vers le haut », sont les méthodes les plus répandues pour une navigation dans un entrepôt de données. Elles consistent à représenter les données du cube à un niveau de granularité inf rieur, dans le cas du « Drill - inférieur, down », ou un niveau supérieur, c’est le « Roll-up ». En somme, ces deux opérations permettent de contrôler le niveau de détail des données du cube. 32
  • 41.
    Ces opérations nesont pas aussi faciles à implémenter car basées sur la notion d’une bonne hiérarchisation des attributs d’une dimension et la différenciation entre tous les niveaux de hiérarchie disponibles dans les différentes dimensions. Figure I.14 : Exemple de Roll up « moins de détails sur les années». Figure I.15 : Exemple de Drill-Down « plus de détails sur les régions ». 33
  • 42.
    IV. Démarche de Construction d’un Data Warehouse Plusieurs chercheurs ou équipes de recherche ont essayé de proposer des démarches pour la réalisation d’un projet Data Warehouse, ces démarches se croisent essentiellement dans les étapes suivantes : • Modélisation et conception du Data Warehouse, • Alimentation du Data Warehouse, • Mise en œuvre du Data Warehouse, • Administration et maintenance du Data Warehouse, IV.1 Modélisation et conception du Data Warehouse Les deux approches les plus connues dans la conception des Data Warehouse sont : • L’approche basée sur les besoins d’analyse, • L’approche basée sur les sources de données, Aucune des deux approches citées n’est ni parfaite, ni applicable à tous les cas. Toutes deux doivent être étudiées pour choisir celle qui s’adapte le mieux à notre cas. Quelque soit l’approche adoptée pour la conception d’un Data Warehouse, la définition de celui-là reste la même. En étant un support d’aide à la décision, le Data Warehouse se base sur une architecture dimensionnelle. IV.1.1 Approche « Besoins d’analyse » Le contenu du Data Warehouse sera déterminé selon les besoins de l’utilisateur final. Cette approche est aussi appelée « approche descendante » (Top-Down Approach) et est illustrée par R. Kimball grâce à son cycle de vie dimensionnel comme suit : Figure I.16 : illustration de l’approche « Besoins d’analyse » grâce au cycle de vie dimensionnel de Kimball [Kimball, 2004]. 34
  • 43.
    Avantages Inconvénients Aucun risque de concevoir une solution Pas de prise en compte de l’évolution des obsolète avant d’être opérationnelle besoins de l’utilisateur. Nécessite une modification de la structure du Data Warehouse en cas de nouveau besoin Négligence du système opérationnel Difficulté de déterminer les besoins des utilisateurs Tableau I.3 : Avantages et inconvénients de l’approche « Besoins d’analyse ». IV.1.2 Approche « Source de données » Le contenu du Data Warehouse est déterminé selon les sources de données. Cette approche est appelée : Approche ascendante (Bottom-up Approach). Figure I.17 : Illustration de l’approche « Source de données » grâce au cycle de développement du DW de Inmon [Inmon, 2002]. 35
  • 44.
    Inmon considère quel’utilisateur ne peut jamais déterminer ses besoins dès le départ, « Donnez moi ce que je vous demande, et je vous direz ce dont j’ai vraiment besoin »7, il considère que les besoins sont en constante évolution. Avantages Inconvénients Meilleure prise en charge de l’évolution des Risque de concevoir une solution obsolète besoins avant qu’elle soit opérationnelle Evolution du schéma des données source Complexité de source de données Tableau I.4 : Avantages et inconvénients de l’approche « Sources de données». IV.1.3 Approche mixte Une combinaison des deux approches appelée hybride ou mixte peut s’avérer efficace. Elle prend en considération les sources de données et les besoins des utilisateurs. Cette approche consiste à construire des schémas dimensionnels à partir des structures des données du système opérationnel, et les valider par rapport aux besoins analytiques. Cette approche cumule les avantages et quelques inconvénients des deux approches déjà citées, telles que la complexité des sources de données et la difficulté quant à la détermination des besoins analytiques. Figure I.18 : Illustration de l’approche mixte. “Give me what I tell you I want, then I can tell you what I really want.”[Inmon, 2002] 7 36
  • 45.
    Cette étape aboutità l’établissement du modèle dimensionnel validé du Data Warehouse. Ce modèle dimensionnel sera transformé en modèle physique, qui différera du modèle dimensionnel. IV.2 Alimentation du Data Warehouse Une fois le Data Warehouse conçu, il faut l’alimenter et le charger en données. Cette alimentation (le plus souvent appelée processus ETL « Extract-Transform-Load ») se déroule en 3 phases qui sont : • Extraction des données primaires (issues par exemple des systèmes de production), • Transformation des données, • Le chargement des données traitées dans l’entrepôt de données, Ces trois étapes décrivent une mécanique cyclique qui a pour but de garantir l’alimentation du Data Warehouse en données homogènes, propres et fiables. IV.2.1 Les phases de l’alimentation « E.T.L. » Les phases du processus E.T.L. représentent la mécanique d’alimentation du Data Warehouse. Ainsi elles se déroulent comme suit : a) L’extraction des données « L’extraction est la première étape du processus d’apport de données à l’entrepôt de données. Extraire, cela veut dire lire et interpréter les données sources et les copier dans la zone de préparation en vue de manipulations ultérieures. » [Kimball, 2005]. Elle consiste en : • Cibler les données, • Appliquer les filtres nécessaires, • Définir la fréquence de chargement, Lors du chargement des données, il faut extraire les nouvelles données ainsi que les changements intervenus sur ces données. Pour cela, il existe trois stratégies de capture de changement : • Colonnes d’audit : la colonne d’audit, est une colonne qui enregistre la date d’insertion ou du dernier changement d’un enregistrement. Cette colonne est mise à jour soit par des triggers ou par les applications opérationnelles, d’où la nécessité de vérifier leur fiabilité. • Capture des logs : certains outils ETL utilisent les fichiers logs des systèmes sources afin de détecter les changements (généralement logs du SGBD). En plus de l’absence de cette fonctionnalité sur certains outils ETL du marché, l’effacement des fichiers logs engendre la perte de toute information relative aux transactions. 37
  • 46.
    • Comparaison avecle dernier chargement : le processus d’extraction sauvegarde des copies des chargements antérieurs, de manière à procéder à une comparaison lors de chaque nouvelle extraction. Il est impossible de rater un nouvel enregistrement avec cette méthode. b) La transformation des données La transformation est la seconde phase du processus. Cette étape, qui du reste est très importante, assure en réalité plusieurs tâches qui garantissent la fiabilité des données et leurs qualités. Ces tâches sont : • Consolidation des données. • Correction des données et élimination de toute ambiguïté. • Elimination des données redondantes. • Compléter et renseigner les valeurs manquantes. Cette opération se solde par la production d’informations dignes d’intérêt pour l’entreprise et de et sont donc prêtes à être entreposées. c) Le chargement des données C’est la dernière phase de l’alimentation d’un entrepôt de données, le chargement est une étape indispensable. Elle reste toute fois très délicate et exige une certaine connaissance des structures du système de gestion de la base de données (tables et index) afin d’optimiser au mieux le processus. IV.2.2 Politiques de l’alimentation Le processus de l’alimentation peut se faire de différentes manières. Le choix de la politique de chargement dépend des sources : disponibilité et accessibilité. Ces politiques sont8 : • Push : dans cette méthode, la logique de chargement est dans le système de production. Il " pousse " les données vers la zone de préparation quand il en a l'occasion. L'inconvénient est que si le système est occupé, il ne poussera jamais les données. • Pull : contrairement de la méthode précédente, le Pull " tire " les données de la source vers la zone de préparation. L'inconvénient de cette méthode est qu'elle peut surcharger le système s'il est en cours d'utilisation. • Push-pull : c'est la combinaison des deux méthodes. La source prépare les données à envoyer et indique à la zone de préparation qu'elle est prête. La zone de préparation va alors récupérer les données. 8 http://grim.developpez.com/articles/concepts/etl/ 38
  • 47.
    Aussi, le processusd’alimentation doit répondre à certaines exigences illustrées par la figure suivante : Être correctif Être rapide Être sûr Processus ETL Être transparent Figure I.19 : Objectif de qualité de données dans un processus ETL [Kimball, 2004]. • Sûr : assure l’acheminement des données et leur livraison. • Rapide : la quantité de données manipulées peut causer des lenteurs. Le processus d’alimentation doit palier à ce problème et assurer le chargement du Data Warehouse dans des délais acceptables. • Correctif : le processus d’alimentation doit apporter les correctifs nécessaires pour améliorer la qualité des données. • Transparent : le processus de l’ETL doit être transparent afin d’améliorer la qualité des données. 39
  • 48.
    IV.2.3 Les outilsE.T.L. Les outils E.T.L, en français E.T.C « Extraction-Transformation-Chargement » [Kimball, 2005], sont des outils qui garantissent la faisabilité et facilitent le déroulement des trois phases citées précédemment. D’où leur importance dans un projet Data Warehouse. IV.3 Mise en œuvre du Data Warehouse C’est la dernière étape d’un projet Data Warehouse, soit son exploitation. L’exploitation du Data Warehouse se fait par le biais d’un ensemble d’outils analytiques développés autour du Data Warehouse. Donc cette étape nécessite l’achèvement du développement, ou de la mise en place, de ces outils qui peuvent accomplir les fonctions suivantes: a. Requêtage ad-hoc : Le requêtage ad-hoc reste très fréquent dans ce type de projet. En effet, les utilisateurs de l’entrepôt de données, et spécialement les analystes, seront amenés à interagir avec le DW via des requêtes ad-hoc dans le but de faire les analyses requises par leurs métiers et, d’élaborer aussi, des rapports et des tableaux de bords spécifiques. L’accès à ce genre de service peut se faire via différentes méthodes et outils. Cependant, les spécialistes en la matière préconisent de laisser la possibilité à l’utilisateur de choisir les outils qui lui paraissent les plus adéquats. b. Reporting : Destiné essentiellement à la production de rapports et de tableaux de bord, « il est la présentation périodique de rapports sur les activités et résultats d'une organisation, d'une unité de travail ou du responsable d'une fonction, destinée à en informer ceux chargés de les superviser en interne ou en externe, ou tout simplement concernés par ces activités ou résultants »9. Ces outils de Reporting ne sont pas, à proprement parler, des instruments d'aide à la décision, mais, lorsqu’ils sont utilisés de manière appropriée, ils peuvent fournir une précieuse vue d’ensemble. Les rapports sont alors crées par le biais d’outils de Reporting qui permettent de leur donner un format prédéterminé. Les requêtes sont constituées lors de l’élaboration des rapports qui seront ensuite diffusés périodiquement en automatique ou ponctuellement à la demande. 9 http://fr.wikipedia.org/wiki/Reporting 40
  • 49.
    c. Analyse dimensionnelledes données: L’analyse dimensionnelle est sans doute celle qui exploite et fait ressortir au mieux les capacités de l’entrepôt de données. Le but par l’analyse dimensionnelle est d’offrir aux utilisateurs la possibilité d’analyser les données selon différents critères afin de confirmer une tendance ou suivre les performances de l’entreprise. Cette analyse se fait selon le principe OLAP, offrant de ce fait aux utilisateurs les possibilités de recourir à différentes opérations facilitant la navigation dans les données. La mise en place de ces outils est une option très intéressante dans la mesure où les données seront accessibles en analyses instantanées. Plusieurs fournisseurs de solution OLAP existent sur le marché et offrent des solutions construites sur des méthodes et technologies différentes. C’est d’ailleurs pour cela que le choix de la solution doit se faire au préalable, selon les besoins en utilisation, la taille de l’entrepôt et les moyens techniques disponibles. d. Tableaux de bord : Les tableaux de bord sont un outil de pilotage qui donne une vision sur l’évolution d’un processus, afin de permettre aux responsables de mettre en place des actions correctives. « Le tableau de bord est un ensemble d’indicateurs peu nombreux conçus pour permettre aux gestionnaires de prendre connaissance de l’état et de l’évolution des systèmes qu’ils pilotent et d’identifier les tendances qui les influenceront sur un horizon cohérent avec la nature de leurs fonctions » [Bouquin, 2003]. Cette forme de restitution a la particularité de se limiter à l’essentiel, c'est-à-dire la mise en évidence de l’état d’un indicateur par rapport à un objectif, tout en adoptant une représentation graphique de l’information. e. Data Mining : Au sens littéral du terme, le Data Mining signifie le forage de données. Le but de ce forage est d’extraire de la matière brute qui, dans notre cas, représente de nouvelles connaissances. L’idée de départ veut qu’il existe dans toute entreprise des connaissances utiles, cachées sous des gisements de données. Le Data Mining permet donc, grâce à un certain nombre de techniques, de découvrir ces connaissances en faisant apparaître des corrélations entre ces données. Le Data Warehouse constituera alors la première source de données sur laquelle s’exécutera le processus de découverte de connaissances. Dans la majeure partie du temps, l’entrepôt de données représente un pré requis indispensable à toute fouille de données. Le recours à ce genre de méthode est de plus en plus utilisé dans les entreprises modernes. Les applications et outils implémentant ces solutions sont rarement développés en interne. En effet, les entreprises préfèrent se reposer sur des valeurs sûres du marché afin d’exploiter au plus vite les données en leur possession. 41
  • 50.
    IV.4 Maintenance et expansion La mise en service du Data Warehouse ne signifie pas la fin du projet, car un projet Data Warehouse nécessite un suivi constant compte tenu des besoins d’optimisation de performance et ou d’expansion. Il est donc nécessaire d’investir dans les domaines suivants [Kimball, 2002] : Support : assurer un support aux utilisateurs pour leur faire apprécier l’utilisation de l’entrepôt de données. En outre, la relation directe avec les utilisateurs permet de détecter les correctifs nécessaires à apporter. Formation : il est indispensable d’offrir un programme de formation permanant aux utilisateurs de l’entrepôt de données. Support technique : un entrepôt de données est considéré comme un environnement de production. Naturellement le support technique doit surveiller avec la plus grande vigilance les performances et les tendances en ce qui concerne la charge du système. Management de l’évolution : il faut toujours s’assurer que l’implémentation répond aux besoins de l’entreprise. Les revues systématiques à certain point de contrôle sont un outil clé pour détecter et définir les possibilités d’amélioration. En plus du suivi et de la maintenance du Data Warehouse, des demandes d’expansion sont envisageables pour de nouveaux besoins, de nouvelles données ou pour des améliorations. Ces travaux d’expansion sont à prévoir de façon à faciliter l’évolution du schéma du Data Warehouse. 42
  • 51.
    V. Conclusion Le concept « Data Warehouse » est apparu comme une réponse à des besoins grandissants dans le domaine décisionnel. Son adaptabilité et sa capacité de fournir les données nécessaires à une bonne analyse, ont fait de lui un atout majeur et incontournable pour toute entreprise soucieuse du suivi de ces performances. Afin de mettre en place ce genre de système, il est nécessaire de choisir et d’adopter une démarche précise qui doit tenir compte des réalités de l’entreprise et des contraintes du projet. La modélisation de l’entrepôt se fait dans tous les cas grâce à la modélisation dimensionnelle. L’alimentation en données constitue l’étape à laquelle il faut accorder le plus d’attention et de temps. En effet, elle est le garant de contenance de l’entrepôt en données fiables et correctes. Une fois l’alimentation terminée, l’exploitation des données peut alors se faire par différentes méthodes. L’utilisation d’outil OLAP reste, cependant, l’aspect le plus intéressant dans cette exploitation permettant la navigation dans les données de l’entrepôt à la demande. Au cours de la seconde partie de cette étude, nous allons essayer d’utiliser les concepts présentés dans la synthèse bibliographique, et cela afin de mettre en œuvre notre système. 43
  • 52.
    Partie II :Cas pratique « filiales de distribution SONELGAZ » 44
  • 53.
    Chapitre I : Présentation de l’organisme d’accueil. 45
  • 54.
    I. Présentation de SONELGAZ I.1 Historique SONELGAZ est l’opérateur historique dans le domaine de la fourniture des énergies électrique et gazière en Algérie. Ses missions principales sont la production, le transport et la distribution de l’électricité ainsi que le transport et la distribution du gaz par canalisations. Son nouveau statut lui confère la possibilité d’intervenir dans d’autres segments d’activités présentant un intérêt pour l’entreprise et notamment dans le domaine de la commercialisation de l’électricité et du gaz à l’étranger. Durant son existence le groupe a connu des évolutions majeures qui peuvent être résumées comme suit : 1947, Création d’EGA : C’est le décret du 5 juin 1947 qui a crée l’Etablissement Public National « Electricité et Gaz d’Algérie » (EGA par abréviation). Par décret du 16 août 1947, seize sociétés qui se partageaient les concessions électriques ont été transférées à EGA. Ces sociétés détenaient alors 90% des propriétés industrielles électriques et gazières du pays. 1962, Le défi de la relève : Cette année représente la prise en main de l’Algérie indépendante de la SONELGAZ –alors Electricité et Gaz d’Algérie – et cela en faisant face au départ massif de cadres et techniciens français. Période allant de 1962 à 1969 : Cette période a été caractérisée par la baisse de la consommation (une baisse de prés de 33% en deux ans) dû au départ massive des étrangers qui représentaient plus de 87% de la clientèle. Par ailleurs, les tâches les plus urgentes ont été de reprendre le fichier des abonnés, reconstituer les plans des ouvrages et des réseaux, procéder au recrutement et à la formation dans tous les domaines et de ramener le niveau de consommation de l’énergie à celui de 1961. 1969, création de SONELGAZ: C’est l’ordonnance n° 69-59 du 28 juillet 1969) portant dissolution de l’EGA et création de la nouvelle Société Nationale de l’Electricité et du GAZ - SONELGAZ-. Ce texte s’inscrit dans le cadre des mesures de nationalisation des secteurs clés de l’économie nationale. L’ordonnance précitée a attribué à l’entreprise le monopole de la production, du transport, de la distribution, de l’importation et de l’exportation de l’électricité et du gaz manufacturé (art. 4 et 7). L’ensemble des biens de l’ex-EGA lui a été légué. 1977, le plan national d’électrification : Dès le milieu des années 70, l’Algérie s’est engagée dans un ambitieux plan national d’électrification qui avait objectif l’amélioration des conditions de vie des populations des campagnes tout en assurant un développement harmonieux de l’espace rural. 1983, naissance des entreprises travaux : six entreprises autonomes voient le jour : KAHRIF pour l’électrification; KAHRAKIB - Infrastructures et installations électriques; KANAGAZ - Réalisation des réseaux gaz; INERGA - Génie civil; ETTERKIB – Montage industriel et l’entreprise AMC - Fabrication des compteurs et appareils de mesure et de contrôle. 46
  • 55.
    1991, SONELGAZ EPIC: SONELGAZ change de nature juridique et devient Etablissement Public à caractère Industriel et Commercial (EPIC) en vertu du décret exécutif n° 91-475 du 14 décembre 1991, portant transformation de la nature juridique de la Société Nationale de l’Electricité et du Gaz. Le décret exécutif n° 95-280 du 17 septembre 1995 confirme la nature de SONELGAZ en tant qu’Etablissement Public à caractère Industriel et Commercial. 1998, création de filiales périphériques : Le 1er janvier 1998, neuf filiales périphériques ont vu le jour. 2002, promulgation de la loi 02 / 01 du 5 février 2002 : Promulguée en février 2002, la nouvelle loi relative à l’électricité et à la distribution du gaz par canalisations est venue supprimer le monopole exercé jusque là par SONELGAZ, en ouvrant le secteur de l’électricité et du gaz à la concurrence, sauf pour les activités de Transport qui ont un caractère de monopole naturel. Juin 2002, SONELGAZ SPA : En vertu du décret présidentiel n° 02-195 du 1er juin 2002 portant statuts de la Société algérienne de l’électricité et du gaz dénommée "SONELGAZ. Spa", SONELGAZ est passé d’Etablissement Public à caractère Industriel et Commercial à une Société Par Actions dont le capital est détenu par l’Etat. Sur le plan de son fonctionnement, SONELGAZ Spa est dotée d’une Assemblée Générale et d’un Conseil d’Administration. Elle est dirigée par un Président directeur général. I.1.1 Organisation du groupe SONELGAZ, et afin de se mettre en conformité avec les dispositions de la loi de février 2002, qui lui confère le statut de Société Par Actions, s’est érigée en un Groupe Industriel constitué de sociétés opérationnelles et d’une Société Mère. Chacune des sociétés ayant des missions et objectifs différents, il en ressort les principes d’organisation suivants : Maison Mère : elle est chargée essentiellement de l’élaboration de la stratégie et de pilotage du Groupe, le contrôle des filiales, l’élaboration et la mise en œuvre de la politique financière et la définition de la politique de développement de la Ressource Humaine. Filiales Métiers de base : Durant ces cinq dernières années, les métiers de base de SONELGAZ ont été érigés en filiales. Au nombre de huit, ces dernières activent dans les domaines de la production, la gestion du réseau de transport, la gestion du système production / transport, la distribution de l’électricité et du gaz (quatre sociétés). Filiales Travaux : Les entreprises de réalisation érigées en entreprises autonomes à la faveur de la restructuration de 1984 ont été réintégrées, depuis janvier 2006, au sein du Groupe SONELGAZ. Filiales Périphériques : SONELGAZ a externalisé ses activités périphériques et les a confiées à des filiales dont elle détient entièrement le capital. Ces filiales sont au nombre de quatorze et opèrent dans des activités diverses. 47
  • 56.
    Sociétés en Participation: SONELGAZ s’est investie dans des domaines clés à haute valeur technologique tels que les télécommunications ou la maintenance de turbines à gaz. L’organigramme suivant donne une vision claire et précise de la structure de l’entreprise et de son administration : Figure II.1 : Organigramme représentant l’organisation du Groupe SONELGAZ. 48
  • 57.
    I.1.2 Le groupe en chiffres Le tableau suivant donne les chiffres relatifs à l’activité du groupe pour l’année 2008: Critères Chiffres Chiffre d’affaire groupe 137 529 millions de DA Investissements groupe 190 828 millions de DA Electricité 32 584 millions de kWh Ventes Gaz 7.44 Milliards de m3 Electricité 6 298 682 Nombre de clients Gaz 2 638 963 Production Production SPE 28 970 millions de kWh d’électricité groupe Production IPP 11 017 millions de kWh Personnel en activité Permanents 35 633 agents du groupe Temporaires 24 761 agents Tableau II.1 : Le groupe SONELGAZ en chiffres « année 2008 ». La figure suivante illustre l’évolution du chiffre d’affaire du groupe depuis l’année 2001 : Figure II.2 : Evolution du chiffre d’affaire du groupe « rapport d’activité de l’année 2008 ». 49
  • 58.
    La répartition duchiffre d’affaire du groupe pour l’année 2008 est de la manière suivante : Figure II.3 : Répartition du chiffre d’affaire publiée dans le rapport d’activité de l’année 2008. I.2 Le métier de la distribution L’un des métiers les plus importants du groupe, et dans lequel s’inscrit notre projet, est la fourniture et la distribution de l’énergie électrique et gazière. Ce métier, vu l’organisation du groupe, est assuré par quatre filiales qui sont les « Sociétés de Distribution ». Les sociétés sont : • Sociétés de Distribution d’Electricité et du Gaz de l’Ouest (SDO). • Sociétés de Distribution d’Electricité et du Gaz du Centre (SDC). • Sociétés de Distribution d’Electricité et du Gaz d’Alger (SDA). • Sociétés de Distribution d’Electricité et du Gaz de l’Est (SDE). 50
  • 59.
    Les Sociétés deDistribution d’Electricité et du Gaz ont pour principales mission d’assurer : missions • L’exploitation et la maintenance du réseau de distribution de l’électricité et du gaz. ’exploitation distribution • Le développement des réseaux électricité et gaz permettant le raccordement des e raccordement nouveaux clients. • La commercialisation de l’électricité et du gaz. tion Le tableau suivant donne une vue d’ensemble des chiffres d’affaires des sociétés de distribution : SDO SDC SDA SDE Création Jan. 2006 Jan. 2006 Jan. 2006 Jan. 2006 Chiffre d’affaire (MDA) 26.366,14 16.242 17.713 39,752 ELEC 1.668.668 1.290.058 810.636 2.069.266 Nombre de clients GAZ 549.904 389.410 383.583 893.750 Nombre d’employés 4406 3211 2412 4887 Tableau II.2 : Présentation des sociétés de distribution en chiffres « année 2008 ». I.2.1 Organisation des sociétés de distribution Chaque société de distribution compte cinq directions centrales, situées au niveau de son siège, et gère un certain nombre de « Directions de distribution ». Chacune de ces Directions de Distributions gère des « Services Commerciaux ». L’organigramme suivant illustre : Figure II.4 : Organisation des sociétés de distribution. 51
  • 60.
    L’organisation des directionsde distribution se présente comme suit : Figure II.5 : Organisation des Directions de Distribution. I.2.2 La clientèle de la distribution La segmentation des clients se fait selon la puissance de l’énergie à laquelle est abonné le quelle client. Ainsi, on distingue : a. en électricité : • Client « Basse Tension-BT » : jusqu’à une puissance de 40 KVA, l’abonné est BT , considéré comme un client BT. La tension délivrée est 220 V ou 380 V. • Client « Moyenne Tension Tension-MT » : d’une puissance de 50 KVA jusqu’à 630 KVA, l’abonné est considéré comme un client MT La tension d’alimentation est de 10 KV ou 30 KV. • Client « Haute Tension-HT » : est considéré comme client « Haute Tension HT Tension-HT » tout client dont la tension d’alimentation est supérieure à 60 KV. b. En gaz : • Client « Basse Pression-BP » : tout client alimenté sous une pression de 21 bars à BP travers un détendeur. • Client « Moyenne Pression ression-MP » : tout client alimenté sous une pression de 4 bars avec un poste de détente gaz gaz. • Client « Haute Pression-HP » : tout client alimenté sous une pression sup HP supérieure à 4 bars avec un poste de détente gaz. 52
  • 61.
    En BT/BP, ondistingue plusieurs types de clients : • Clients ménages : il s’agit des clients domestiques. • Clients non ménages : il s’agit des clients non domestiques (Activités commerciales). • Clients FSM (Facturation sur mémoire). I.3 L’informatique au sein du groupe SONELGAZ L’informatique occupe une place très importante au sein du groupe SONELGAZ. En effet, la taille du groupe et son activité l’oblige à se doter des moyens technologiques de pointe afin d’assurer ses activités métiers et de gestion. L’informatique au sein du groupe a évolué au fil des années comme suit : • Jusqu’à la fin des années 80, l’informatique était essentiellement présente au niveau central sur gros systèmes. Cette période a vu le développement de systèmes de gestion de l’entreprise et l’acquisition de modèles scientifiques de calcul pour la planification des réseaux Electricité et Gaz (CARAT et APHYRE). • La réorganisation de SONELGAZ en 1991 et l’avènement des mini et micro- ordinateurs ont précipité la décentralisation de l’informatique. • En 1996, le schéma directeur informatique de l’entreprise a défini la stratégie de décentralisation de l’informatique vers une informatique distribuée, se basant sur l’interconnexion des réseaux locaux à travers un réseau de télécommunication propre. • En 2006, le Groupe centralise l’activité informatique par la création de la Direction Générale des Systèmes d’Information (DGSI), chargée de la maîtrise d’œuvre dans le domaine de l’informatique. • En 2009, la DGSI s’est érigée au rang de filiale spécialisée dans le domaine des systèmes d’information et technologies nouvelles sous le nom de « ELIT ». I.3.1 Présentation de « ELIT » Elit « El-Djazaïr Information Technology » élabore et met en œuvre les systèmes d’information destinés au pilotage et à la gestion des différentes activités du groupe SONELGAZ, assure l’accès à l’information et aux applications, en garantit la sécurité, l’intégrité et la fiabilité et met à la disposition de ses clients l’expertise technique indispensable à la satisfaction de leurs besoins. 53
  • 62.
    L’organigramme suivant illustrela manière dont est organisée la filiale « ELIT » et la distribution de son effectif: Figure II.6 : Organisation de la filiale ELIT. La direction études et développement Notre stage se déroule au sein de la direction d’étude et de développement. Ce département a pour mission de faire : l’étude, la conception, le développement et le déploiement de solutions nouvelles et la mise en place des systèmes d’information du groupe. Aussi, il offre l’assistance nécessaire et le suivi des solutions déployées. 54
  • 63.
    L’organigramme et l’effectifde la direction « études et développement » se présente comme suit : Figure II.7 : Organisation de la direction d’étude et de développement. Remarque : au niveau de chaque « DD » il existe une « Division Gestion des Systèmes Informatique ». Cette dernière s’occupe essentiellement du suivie et de la maintenance des systèmes déjà déployés, ainsi que de la gestion du matériel informatique au niveau de la DD et des agences affiliées. 55
  • 64.
    II. Conclusion Avec ses décennies d’activité dans le domaine de l’énergie et une réputation qui dépasse les frontières du pays, le groupe SONELGAZ représente un acteur majeur et incontournable de l’économie nationale. Cette brève présentation nous a permis de connaître un peu plus le groupe SONELGAZ, notamment dans sa nouvelle configuration de holding industriel. Par ailleurs, cette présentation nous a fait comprendre la structuration et l’organisation du métier de la distribution, qui est le premier visé par ce projet, et de nous pencher sur l’informatique du groupe désormais gérée, au niveau national, par la filiale « ELIT ». Dans le chapitre suivant, une étude détaillée de l’existant décisionnel du groupe, dans sa fonction de distribution, sera présentée. 56
  • 65.
    Chapitre II :étude de l’existant 57
  • 66.
    I. Introduction Le groupe SONELGAZ veut, par le biais de ce projet, palier à un manque important en matière de décisionnel. Ce manque se caractérise par la quasi inexistence de support d’aide à la décision, et l’indisponibilité de moyens de Reporting efficaces, en mesure de fournir des informations adéquates en temps voulu. Partant de ce constat, nous allons essayer, à travers ce chapitre, de présenter une analyse aussi complète que possible de l’existant décisionnel du groupe dans le cadre de sa fonction de distribution. Ce chapitre a aussi pour but de faire connaître les procédures et les méthodes de Reporting et de prise de décision, ainsi que les éventuelles lacunes qui peuvent exister. II. Etat du décisionnel au sein du groupe Il est intéressant de signaler que le groupe, dans sa fonction de distribution, ne dispose d’aucun système d’aide à la décision automatique ou semi-automatique. Aussi, tout processus d’analyse et de prise de décision à tous les niveaux se base essentiellement sur des rapports dont les données sont extraites et consolidées à partir des systèmes transactionnels d’une manière manuelle. Lors de notre étude de l’existant, nous avons pu recenser deux procédés pour l’élaboration des rapports. Les deux procédés se distinguent par leurs utilisateurs finaux, la structure chargée de leur élaboration et le niveau de consolidation. II.1 Niveau Groupe A ce niveau de hiérarchie, les utilisateurs ont besoin de chiffres qui concernent l’ensemble du groupe, dans sa fonction de distribution. Ces rapports sont essentiellement livrés par la filiale « ELIT ». Les données étant consolidées à partir des bases de production des « DD » des quatre filiales de distribution. Cela suppose donc, la participation de différents acteurs dispersés sur l’ensemble du territoire national ainsi que sur l’ensemble des filiales distributions. Dans le meilleur des cas, le rapport demandé concerne des données déjà consolidées et prêtes à l’utilisation. L’élaboration du rapport se fait donc sans grandes difficultés. Sinon, le procédé d’extraction et de consolidation est relancé. Le diagramme suivant donne une vision claire de la manière dont sont consolidées les données et les rapports élaborés en partant de la demande d’un état donné jusqu'à sa production : 58
  • 67.
    Figure II.8 :Diagramme d’activité modélisant l’édition de rapport pour le niveau groupe. À partir de ce diagramme on peut d’ores et déjà avoir une idée sur le nombre d’intervenants dans cette procédure qui reste une tâche très fastidieuse, surtout dans sa partie consolidation des données. Cette procédure se déroule comme suit: Phase 1 : les utilisateurs de niveau groupe, principalement des analystes et des décideurs de la DGDS et de la maison mère, formulent leurs requêtes qui sont transmises au département « Systèmes d’information de la distribution » (SID) de la filiale « ELIT ». Phase 2 : le département SID, en recevant une demande de la part des utilisateurs de niveau groupe, lance la procédure de consolidation des données à partir des différentes DD du groupe. Cette procédure doit faire l’objet d’une validation de la part du directeur études et développement. La demande est ensuite transmise au chef de CTI de chaque DD. Phase 3 : Les chefs de CTI, en recevant la demande d’extraction, programment une tranche horaire et préparent les scripts d’extraction. L’étape d’extraction aboutit à la transmission de fichier texte vers le département SID. 59
  • 68.
    Remarque : lesfichiers, étant d’une taille assez volumineuse, peuvent atteindre une centaine de mégas voire plus. Ces dits fichiers subissent parfois des altérations durant le transfert ou deviennent carrément inutilisables. Dans ce cas les « D.D. » concernées sont recontactées pour une nouvelle extraction ou un nouvel envoi selon la nature du problème. Il arrive parfois, suite à des problèmes réseaux, de recourir au transfert des données sur support physique transportable (CD, clé USB). Phase 4 : Une fois les données reçues en totalité, la consolidation se fait au niveau du département « SID » manuellement. Cette consolidation permet d’élaborer les rapports voulus. Phase 5 : Le rapport est validé par le chef de département est et envoyé aux utilisateurs finaux. Remarque : la procédure se répète généralement quatre fois par an, la consolidation des chiffres se faisant chaque trimestre. Mais cela n’empêche pas le lancement de cette procédure en cas de nécessité. Sauf en cas de problèmes, toute échange d’information « demandes et fichiers joints » se fait par le biais de la messagerie interne du groupe. II.2 Niveau Sociétés de Distribution Pour le niveau « SD », la procédure se déroule exactement comme pour le niveau groupe. A cela près que « ELIT » n’intervient pas à ce niveau là. C’est alors aux ingénieurs de la structure concernée de prendre en charge la consolidation et l’élaboration des rapports. Les différences notées sont : Emission de la demande : La demande est formulée par les analystes et décideurs des deux directions Commerciale Marketing « DCM » et Comptabilité et Finance « DCF ». Extraction des données: l’extraction se fait toujours aux niveaux des DD affiliées à la SD. Dans la plupart du temps les données sont transférées directement sous forme de rapports10. Consolidation des données : la consolidation se fait soit à partir des fichiers de données, soit en se basant sur les rapports transmis par les DD. Cette consolidation se fait toujours de façon manuelle et monopolise les ingénieurs et techniciens de SD. Remarque : la procédure d’élaboration de rapports au niveau SD se fait généralement chaque fin de mois. Elle peut aussi être lancée en cas de nécessité. 10 Ces rapports obéissent à des canevas prédéfinis. 60
  • 69.
    II.3 Niveau Directions de Distribution Les consommateurs de rapports au niveau des DD utilisent des rapports livrés directement par leurs CTI. Ces rapports, basés exclusivement sur les données des systèmes transactionnels, sont élaborés et transmis à la demande des managers. Le schéma suivant montre la manière dont sont traitées les demandes de rapport au niveau DD. La demande est transmise directement du manager vers le chef de CTI via la messagerie interne «lotus de l’entreprise ». Le chef de CTI charge son équipe technique de l’élaboration du rapport demandé qu’il contrôle avant sa transmission à qui de droit. L’élaboration des rapports se fait à ce niveau soit par le bais du module « Statistique11 » du SGC, Soit par des requêtes SQL. La présentation du rapport se fait alors selon le canevas demandé. Remarque : Vu le nombre important de demandes et de sollicitations, certaines DD ont mis à la disposition des managers et des décideurs des systèmes qui fournissent des états statistiques à la demande. Cependant, ces systèmes, en interrogeant directement la base de données transactionnelle en production, offrent des services limités avec des temps de réponse non satisfaisants. Cette mise en place de systèmes, ne fait qu’encourager le groupe à uniformiser les procédures et méthodes de prise de décision. 11 Ce module a été développé pour fournir un certain nombre de rapports statistiques au niveau DD. Il interagit directement avec la base de données en production et pénalise souvent le système transactionnel. 61
  • 70.
    III. Conclusion Cette étude nous permet d’avoir une vision générale des procédures d’élaboration de rapports et de consolidation des données. Elle constitue aussi le point de départ pour définir le périmètre du projet en général et de l’étude des besoins en particulier. Elle fait ressortir les insuffisances du système actuel en soulignant les points faibles ou les goulots d’étranglements de ce dernier. Le chapitre suivant consacré à l’étude des besoins, aidera à détecter ceux des utilisateurs de manière à pouvoir y répondre. 62
  • 71.
    Chapitre III :Définition des besoins. 63
  • 72.
    I. Introduction Tout Data Warehouse doit être en mesure de répondre aux attentes des utilisateurs. Cela ne peut, évidemment, se faire sans une étude approfondie de leurs besoins. e Ainsi, il existe deux démarches qui ont été décrites lors de notre synthèse bibliographique, et qui sont: l'approche « Buttom Up » et l'approche « Top Down ». L'application exclusive de l e l'une de ces deux approches ne produit nullement des résultats satisfaisants. La démarche généralement adoptée est une démarche mixte, qui allie entre les deux précédentes dans un souci de prise en considération des besoins des décideurs sans perdre de vue toute possibilit et opportunité offerte par les données sources Cette possibilité sources. approche permet donc de recueillir, corriger et de modérer les attentes des utilisateurs dès le départ, tout en détectant d'éventuels besoins non exprimés. Durant l’étude des besoins on ne peut se limiter aux interviews avec les utilisateurs limiter utilisateurs, néanmoins, il faudrait absolument prendre en compte l’avis des Administrateurs des bases de données des systèmes sources« Les DBA sont les principaux experts sur les applications existantes susceptibles d'aliment d'alimenter l'entrepôt de données. Leurs interviews servent à confronter aux réalités certains des thèmes qui surgissent lors des rencontres avec les utilisateurs finaux. » [Kimball, 96] Figure II.9 : La place de l’étape d’étude des besoins dans un projet Data Warehouse. 64
  • 73.
    Ce chapitre apour principale vocation d’exposer et de décrire la démarche adoptée pour la détection des besoins ainsi que la présentation de la synthèse qui en sera faite. I.1 Description de la démarche d'étude des besoins Afin de faire une étude aussi complète que possible, nous avons choisi d'adopter une démarche qui nous a permis de combiner, d’une manière assez satisfaisante, entre l'approche « Buttom Up » et l'approche « Top Down ». Ainsi, notre démarche peut se résumer au travers des étapes suivantes: • Étude préliminaire des systèmes sources et interviews sommaires avec les DBA, • Détection des postes susceptibles d'être porteurs d'informations utiles, • Planification, préparation et conduite des interviews: • Utilisation d’autres moyens pour la détection des besoins, • Rédaction et validation du recueil récapitulatif des besoins, a. Étude préliminaire des systèmes sources et interviews sommaires avec les DBA Cette étude représente une étape de compréhension des systèmes opérationnels et de leur environnement. Elle a pour mérite de consolider les connaissances acquises durant l’étude de l’existant, ainsi que le jargon et le fonctionnement de l’entreprise. En outre, cette étape permet de détecter, de manière succincte, les postes susceptibles d’interagir avec le Data Warehouse. Elle est de ce fait indispensable pour un bon recensement des besoins. Outre les DBA, qui sont pour la plupart des chefs de CTI, les gestionnaires qui se trouvent au sein de l’Elit, et dont la fonction principale est de définir les règles de gestion des applications et de s’assurer du respect des procédures propres à la distribution, ont été une source d’information assez bénéfique, eu égard à leur connaissance des applications du SGC et de leur maîtrise du métier du groupe. b. Détection des postes susceptibles d'être porteurs d'informations utiles Vu le grand nombre d’employés activant au sein du groupe SONELGAZ, notamment dans la fonction de distribution, ainsi que la dispersion géographique des filiales, il nous a été, bien sûr, impossible de voir et d’interviewer toute cette population. Ainsi, notre étude s’est axée sur les utilisateurs SDA, SDC. Cette étape nous a permis, donc, d’identifier, en premier lieu, les services qui peuvent être porteurs d’informations tangibles et qui représentent la population potentiellement utilisatrice du projet. Ces dits services sont classés selon leur appartenance aux différentes structures, indiqué dans le tableau suivant: 65
  • 74.
    Structure Intitulé du poste Nombre total de postes Direction de distribution Directeur régional de distribution 58 (1 chef par DD) Commercial 58 (1 chef par DD) Division finance et comptabilité 58 (1 comptable par DD) Administrateur 58 (1 administrateur par DD) Société de distribution P.D.G de la SD 4 D.C.M 4 Directeur finance et comptabilité 4 Groupe P.D.G 1 DGDS 3 - DAP - DAR - ED Total 248 Tableau II.3 : Tableau présentant la population à interviewer. c. Planification, préparation et conduite des interviews Avant de détailler cette étape, il est nécessaire de justifier notre choix de l’entretien « interviews » comme méthode de collecte des besoins. Bien qu’il existe d’autres méthodes d’identification des besoins, les entretiens s’imposent comme étant la valeur sûre dans un tel projet. En effet, cette méthode a l’avantage d’être, plus ou moins, facilement planifiable et d’ouvrir le dialogue avec les interviewés, qui sont pour la plus part des décideurs et des analystes. Dans le souci de conduire à bien cette étape, qui du reste est très critique et délicate, il est nécessaire de passer par différentes phases, à savoir : 1 La phase de planification La planification se fait généralement plusieurs jours à l’avance. Elle nous permet de prendre les rendez-vous nécessaires et de prévenir les futurs interviewés de notre arrivée et du motif de cet entretien. Cette phase, qui est un préalable indispensable, s’est avérée être une tâche très ardue. En effet, la nature organisationnelle et la dispersion des structures liées à la distribution ont posé des problèmes que nous évoquerons plus loin. Cependant ces mêmes facteurs nous ont 66
  • 75.
    poussés à entreprendrece genre de démarches dans un souci de bonne conduite du projet et afin de ne pas perdre de temps dans des allers et retours improductifs. Aussi, nous avons essayé de planifier nos entretiens de manière à avoir une certaine alternance entre les interviews des potentiels utilisateurs et les entretiens avec les DBA et les gestionnaires de manière à combiner entre les besoins d’analyse et les potentialités des systèmes sources et de leurs données. 2 La phase de préparation Une fois la planification de l’entretien terminée, sa préparation doit se faire de telle sorte à ce qu’il se déroule dans les meilleures conditions possibles. La préparation se résume essentiellement en l’identification des questions à poser, des points à soulever et des thèmes à éviter afin de ne pas trop s’éparpiller. Les questions à poser sont classées en deux catégories, selon le poste de la personne interviewée. Ainsi certaines questions sont destinées aux décideurs alors que d’autres sont destinées aux analystes. 3 La conduite des entretiens Dernière phase de l’étape, la conduite des interviews représente la réalisation sur le terrain des phases précédentes. Le but escompté étant d’amener les interviewés, au travers de leurs réponse à nos questions, de présenter leur travail et la manière dont ils procèdent pour le faire. L’identification des besoins se fera alors en détectant les métriques qu’ils utilisent et les informations sur lesquelles ils s’appuient pour la prise de décision. d. Autres moyens utilisés pour la détection des besoins Bien que les entretiens représentent une source importante d’informations et aident grandement à l’identification des besoins des utilisateurs, leur utilisation exclusive n’est pas conseillée dans la construction d’un entrepôt de données. Cela tient principalement au fait que les utilisateurs ne peuvent, même avec la meilleure volonté du monde, exprimer tous leurs besoins. De ce fait, il est fait appel à l’étude des rapports déjà demandés et des données disponibles a même de fournir des informations exploitables. L’étude des rapports offre un certain apport à notre démarche d’études des besoins, dans la mesure où les utilisateurs peuvent ne pas mentionner des besoins qui leur paraissent évidents ou qui ne leur viennent pas à l’esprit durant nos interviews, ces derniers peuvent être, en effet, influencés par nos questions. L’étude des données, quant à elle, sert à détecter des besoins non déclarés et qui peuvent se faire sentir ultérieurement, le but de cette démarche étant de construire un entrepôt de données capable de répondre à ces éventuels nouveaux besoins. 67
  • 76.
    e. Rédaction etvalidation du recueil récapitulatif des besoins L’étude des besoins nous a permis de recenser les besoins que nous avons classés par volets spécifiques. Ils peuvent être présentés de la manière suivante : Volet Détecté Besoins enregistrés (Les critères d’analyse) Utilisateurs : Ce volet a été évoqué et solliciter à tous les niveaux et par différents postes. Cependant les utilisateurs des services Commerciaux et marketing, de la DCM et de la DFC ont exprimé un vif intérêt pour ce Suivi des volet. ventes Besoins : Les utilisateurs ont besoin de connaître l’évolution des ventes et des consommations dans le temps et selon différents critères à savoir : (Zone géographique, type d’abonnement, secteur d’activité) Utilisateurs : Services commerciaux, DCM, utilisateurs de la DGDS. Besoins : ce volet contient les informations relatives à l’apport abonné Suivi des (résiliations, nouveaux clients,…etc.), l’utilisateur devrait être en mesure abonnés de suivre l’évolution de ces chiffres selon différents critères d’analyse: (Zone géographique, temps, type abonnement, activités). Utilisateurs : Services commerciaux, DCM. Besoins : Avoir une vue d’ensemble de l’évolution des affaires et le Suivi des suivi des taux et les délais de réalisations. L’utilisateur doit être en affaires mesure de faire des analyses selon les critères : (Zone, Type de l’affaire, énergie, temps) Utilisateurs : Services commerciaux, DCM, DFC. Suivi des Besoins :Disposer de la possibilité d’analyse par rapport à des axes bien recouvrements déterminés, qui sont :(Zone, Type d’abonnée, client, énergie, temps) Tableau II.4 : Synthétisation des besoins recensés. 68
  • 77.
    I.2 Problèmes et obstacles rencontrés Bien que notre étude des besoins ait donné lieu aux résultats escomptés, à savoir leur identification et leur prise en charge, il n’empêche que le travail ne s’est pas effectué sans obstacles, dont les plus importants sont : Difficulté de planifier les entretiens à cause de : - La charge de travail qui nous incombe, - L’emploi du temps chargé des interviewés, - L’organisation du groupe par filiale a limité notre libre circulation au sein du groupe, - Dispersion géographique des structures d’hébergement d’hébergent des services et les personnes à interviewer, • L’indisponibilité de personnes concernées par les entretiens et les annulations de dernière minute, • Les résistances au changement notamment au sein de quelques directions régionales, • La rétention d’informations sous couvert de confidentialité, • L’appréhension, par les utilisateurs, du projet et de sa faisabilité, 69
  • 78.
    II. Conclusion L’étude des besoins est une étape plus que nécessaire dans un projet Data Warehouse. C’est, en effet, à partir de cette étude que se décidera la manière de construction de l’entrepôt de données et de son architecture. Cette étude des besoins s’est déroulée sur vingt trois entretiens et a concerné quinze personnes occupant différents postes à des niveaux hiérarchiques différents. L’ensemble des entretiens a duré plus de 33 heures et nous ont permis tout d’abord d’appliquer les méthodes d’analyse et de collecte d’information. Il nous a permis de connaître d’avantage de détails sur les rouages de l’entreprise et d’identifier les besoins analytiques de l’entreprise. Les besoins étant recensés, la construction du Data Warehouse peut alors commencer. Cette construction fera l’objet du chapitre suivant. 70
  • 79.
    Chapitre IV : Conception de la solution 71
  • 80.
    Conception de lazone d’entreposage 72
  • 81.
    I. Introduction Une fois les besoins des utilisateurs connus, nous pouvons commencer à concevoir les volets de notre Data Warehouse. Pour cela, nous avons eu recours à la modélisation dimensionnelle qui est souvent associée aux entrepôts de données compte tenu de ses avantages. Cependant, avant de se lancer dans la modélisation, il est intéressant de classer les sujets recensés selon l’intérêt qu’ils représentent pour l’entreprise et les facilités de s réalisation. Ce classement nous aidera à choisir l’activité à modéliser en premier lieu de manière à garantir des résultats satisfaisant pour l’entreprise. satisfaisants II. Processus de la modélisation dimensionnelle La conception d’un modèle dimensionnel passe par cinq étapes essentielles : • Choix de l’activité à modéliser : ce choix se fait après classement des activités dans une matrice dite d’analyse des priorités [Kimball, 2004]. Cette matrice permet de ’analyse connaître quelle activité choisir en premier. Le classement des sujets recensés, qui s’est fait en collaboration avec les décideurs et les techniciens de l’entreprise, est illustré dans la figure suivante : Figure II.10 : Analyse des priorités du cas « Distribution SONELGAZ ». ONELGAZ • Définition de l’activité et de son grain, • Définition des dimensions qui décrivent une ligne de la table de fait, • Définir les mesurables du fait, éfinir • Définir les agrégats. 73
  • 82.
    II.1 Volet « Vente » a) Présentation de l’activité « Vente » « Une vente est la cession d’un bien ou d'un service en échange d'une somme d’argent convenue entre le vendeur, celui qui cède le bien ou le service, et l'acheteur, celui qui paie » [Larousse, 2008]. SONELGAZ, par le biais de ses quatre filiales, propose la vente d’énergie, (électricité ou gaz), livré par canalisation jusqu’au lieu de consommation, dans le cadre d’un contrat de fourniture. La vente d’énergie, électrique ou gazière, demeure comme l’activité principale des filiales de distribution du groupe SONELGAZ, réalisant la plus grande partie du chiffre d’affaire du groupe. Les chiffres liés aux ventes se présentent comme des indicateurs d’une grande signification par rapport à la performance du groupe. Ainsi la disponibilité de ces informations s’avère indispensable pour les décideurs de l’entreprise. b) Grain de l’activité Le choix du grain le plus fin donne un maximum de flexibilité. Dans le cas des ventes le grain le plus fin, ou le niveau de détail le plus bas, correspond à une opération de facturation12, d’où une ligne de table de fait correspondant à : Suivi de la quantité et du montant de la vente d’une énergie par tarif à un client activant dans un certain domaine à une date donnée. 12 Ce n’est qu’après facturation que la quantité et le montant consommé sont arrêtés, d’où la vente. 74
  • 83.
    c) Les dimensionsparticipantes du modèle sions Les dimensions ont pour objectif de décrire le fait, donc on essaye de recens toutes les recenser informations qui décrivent une vente et qui peuvent intéresser les décideurs. formations 1. Dimension Temps La dimension temps est « la seule dimension qui figure systématiquement dans tout entrepôt de données, car en pratique tout entrepôt de données est une série temporelle. Le temps est le plus souvent la première dimension dans le classement sous jacent de la base de données » [Kimball, 2001]. La dimension temps se présente com suit : comme Figure II.11 : La Dimension Temps de l’activité « Vente ». 11 Le niveau de détail le plus bas de cette dimension est la journée. En effet, les utilisateurs ont fait ressortir le besoin de suivre les chiffres au jour le jour et d d’en garder l’historique de ces derniers. Dans cette dimension, il est utilisé une clé artificielle comme clé primair Cette clé primaire. artificielle sert à faciliter la manipulation de la dimension. Le tableau suivant donne plus de détails sur cette dimension : 75
  • 84.
    Désignation Détails Code_temps Clé artificielle de la dimension temps. Date La date au format complet. Jour Position du Jour dans le mois. Jour_semaine Nom des jours de la semaine. Mois Nom du mois. Mois_annee Numéro du mois dans l’année. Annee_mois Année et mois (concaténation). Semaine_dans_annee Numéro de la semaine dans l’année. Annee Année de la date. Trimestre Trimestre de la date. Trimestre_annee Trimestre et année (concaténation). Saison Saison à la quelle appartient une date. Evénement Evénement survenu lors de cette date. Tableau II.5 : Tableau descriptif de la dimension « Temps ». 76
  • 85.
    2. Dimension client Le client s’impose comme un élément important dans l’analyse et intéresse les l’analyse, analystes et les décideurs de l’entreprise. Outre ce qu’il représente dans une opération de vente, l’analyse du comportement du client peut aider l’entreprise à mieux le satisfaire. analyse Figure II.12 : 12 La Dimension Client de l’activité « Vente ». imension La dimension client décrit un client, l’acheteur. Un client est référencié par son lieu de consommation, c'est-à-dire quatre clients qui ont habité le même lieu, sont considérés comme dire un seul client. Pour permettre la traçabilité et le suivi d’un client on a introduit une clé artificielle. Celle-ci aide à pallier à l’insuffisance de la codification en vigueur, notamment pour une finalité décisionnelle. Les caractéristiques qui décrivent un client sont: le. 77
  • 86.
    Désignation Détails Code_client Clé artificielle Reference La référence du lieu de consommation Numero_client Le numéro affecté à un client FSM 13(ce champ est utilisé si le client est un abonné FSM) Nom_client Le nom du client. Adresse_client Adresse du client. Code_postal Code postal du lieu de consommation. Commune Commune du lieu de consommation. Agence Agence à laquelle le lieu de consommation est affilié. Direction_regionale La direction régionale où le lieu de consommation est affilié. Wilaya La wilaya du lieu de consommation. Filiale La filiale à laquelle le lieu de consommation est affilié. Secteur_activite Secteur d’activité du client dans le lieu de consommation. Debit_gaz Débit gaz installé sur le lieu de consommation. Debit_electricite Débit électricité installé sur le lieu de consommation. Type Type du client (ordinaire ou FSM). Groupe Le groupe de facturation du client (Chaque client appartient à un groupe de facturation. Il existe 60 groupes de facturation). Tournee La tournée de relève à laquelle appartient le client. Tableau II.6 : Tableau descriptif de la dimension « Client ». 13 FSM : Facturation sur mémoire. 78
  • 87.
    3. Dimension facture Une facture est un document relatif au fait de vente. Cette dernière contient un certain nombre d’informations intéressantes pour une analyse. Elle décrit les différentes caractéristiques d’une facture, et qui caractérisent aussi une vente. Figure II.13 : La Dimension Facture de l’activité « Vente ». La facture est identifiée par un numéro facture. Ce même numéro est affecté dans le cas affecté, présent, à la facture en cas d’annulation. L différence entre les deux se fait alors grâce au La ifférence champ type facture. On pourrait dans ce cas penser à l’adoption d’une clé primaire composée. Cependant une telle clé nuirait fortement aux performances du système. Pour cela, et dans un . souci de performance, on a introduit une clé artificielle à cette table. Ce choix est d’autant artificielle plus justifiable que la dimension est une dimension à évolution rapide. La facture est caractérisée par : 79
  • 88.
    Désignation Détails Numero_facture Clé artificielle Numero_facture_SGC Le numéro facture dans le système source. Date_facture Date de la facturation. Cycle Cycle d’émission de la facture. Type Type de la facture (Emission ou Annulation). Type_releve Type de la relève (les relèves d’index se font de différentes manières). Montant_HT Montant hors taxe. Montant_TTC Montant toutes taxes comprises. Taxe_habitation Taxe habitation. Montant_timbre Montant du timbre. Montant_TVA Montant TVA. Droit_fixes Montant droit fixes. Soutient_etat Montant du soutient de l’état (les wilayas du sud). Tableau II.7 : Tableau descriptif de la dimension « Facture ». 80
  • 89.
    4. Dimension zonegéographique La dimension zone géographique décrit la zone où le fait a eu lieu. Après l’étude des besoins au sein du groupe, il parait intéressant de faire des comparaisons par rapport à des zones géographiques. Le grain le plus bas de cette dimension correspond aux communes. Ces dernières sont susceptibles d’évolution dans le temps (appartenance a une filiale ou une wilaya). On jugé donc nécessaire d’introduire une clé artificielle pour permettre le suivi de l’évolution de la dimension et d’assurer la cohérence des données. Figure II.14 : La D Dimension Zone géographique de l’activité « Vente ». Les caractéristiques de la dimension « Zone géographique » sont explicitées dans le tableau suivant : 81
  • 90.
    Désignation Détails Code_zone Clé artificielle. Code_commune Code de la commune. Nom_commune Nom de la commune. Code_agence Code de l’agence (une agence regroupe plusieurs communes). Nom_agence Nom de l’agence. Adresse_agence Adresse de l’agence. Tel_agence Téléphone de l’agence. Code_dd Code de la direction de distribution. Nom_dd Nom de la direction de distribution. Adresse_dd Adresse de la direction de distribution. Tel_dd Téléphone de la direction de distribution. Code_wilaya Code de la wilaya. Nom_wilaya Nom de la wilaya. Code_filiale Code de la filiale de distribution (il y a quatre filiales). Adresse_filiale Adresse de la filiale de distribution. Tel_filiale Téléphone de la filiale de distribution. Tableau II.8 : Tableau descriptif de la dimension « Zone géographique ». 82
  • 91.
    5. Dimension activité Figure II.15 : La Dimension Activité de l’activité « Vente ». Cette dimension décrit les différents secteurs d’activités économiques. Celle-ci est s chargée à partir d’un tableau transmit par le ministère des finances, et très importante, dès lors que beaucoup d’analyses observée pendant l’étude des besoins, se base sur cette dimension. observées Désignation Détails Code_activité Le code de l’activité. Libellé_activité Libellé de l’activité. Tableau II.9 : Tableau descriptif de la dimension « Activité ». 6. Dimension tarif Figure II.16 : La Dimension Tarif de l’activité « Vente ». 16 Souvent, des analyses sont faite par rapport aux tarifs affectés au client. Cette faites tarification est affectée de manière étudiée selon le type du client. En plus du « code_tarif », cette dimension contient : Désignation Détails Code_tarif Le code tarif qui est appliqué actuellement. Abreviation_tarif Abréviation du tarif telle qu’utilisée dans l’entreprise et codifiée sur les documents officiels. Description_tarif Une description sommaire du tarif. Tableau II.10 : Tableau descriptif de la dimension « Tarif ». 10 83
  • 92.
    7. Dimension énergie Figure II.17 : La Dimension énergie de l’activité « Vente ». 17 Les filiales de distribution de SONELGAZ livrent plusieurs types d’énergie qui différent par un certain nombre de caractéristiques Avoir une segmentation par rapport à une caractéristiques. voir caractéristique ou à une autre est très intéressant lors d’une analyse. Une énergie est décrite ne par les caractéristiques suivantes : Désignation Détails Code_energie Code énergie débit/type Type_energie Type de l’énergie Debit Débit Unite_mesure Unité de mesure de l’énergie Tableau II.11 : Tableau descriptif de la dimension « Energie». 11 8. Dimension dégénéré « Puissance maximale » dégénérée Les clés étrangères de la table de fait référencent les dimensions qui représentent le contexte du fait. Cependant il existe des clés ne référençant aucune dimension, ces dernières sont dites dimensions dégénérées. La dimension puissance maxmaximale est dans ce cas un exemple de ce type de st dimension. En effet, celle-ci ne contient aucune description textuelle et elle ne peut être assimilée à aucune autre dimension. Elle est identifiée par sa valeur dans la ta table des faits et fournie grâce à ce dernier la possibilité d’analyser les ventes selon la puissance maximale ventes demandée par le client. 84
  • 93.
    d) Les mesurables Les mesurables qui correspondent à l’activité des ventes et qui permettent de mesurer les performances de cette activité, sont la « quantité vendue » et le« montant de la vente en hors taxe » et les « primes fixes ». 85
  • 94.
    e) Le modèleen étoile de l’activité « Vente » Figure II.18 : Modèle en étoile de l’activité « Vente ». 86
  • 95.
    f) Les agrégats Les tables d’agrégats améliorent les performances du Data Warehouse, en réduisant le nombre de lignes que le SGBD manipule afin de répondre à une requête. Cela se fait grâce à l’agrégation des données contenues dans les tables de faits détaillées et qui sont stockées dans de nouvelles tables de faits. La construction des agrégats se base sur le modèle en étoile détaillée, et elle peut nécessiter: • La création de nouvelles dimensions dérivées : la construction d’un modèle agrégé nécessitera la suppression de quelques attributs d’une dimension qui désigne le grain le plus fin. • La suppression de quelques dimensions : le modèle agrégé peut engendrer l’élimination de certaines dimensions qui n’apparaissent pas au niveau de détail voulu. On peut aussi : • Créer de nouveaux faits: lors de la création de la table de faits agrégée on peut rajouter quelques faits qui n’existaient pas dans la modèle de base. En effet, l’usage et la signification des tables agrégées peuvent différer du modèle de base. • Créer des tables pré-jointes : une table d’agrégat peut être construite à partir d’une jointure entre la table de faits et une ou plusieurs dimensions. Le résultat est stocké dans une seule table dite pré-jointure. Une table d’agrégat peut être invisible ou visible à l’utilisateur final : • Elle est invisible lorsqu’elle reflète exactement le modèle de base • Elle est visible lorsqu’elle contient des faits supplémentaires. Les résultats issus d’une table agrégée ou du modèle de base doivent être identique. Pour cette phase, on s’inspire de la démarche décrite par C. Adamson dans son livre « Mastering the Data Warehouse Aggregates, Solution for Star Schema Performance ». La démarche consiste à : 1- Enumérer les agrégats potentiels à partir d’une étoile détaillée : pour détecter les agrégats potentiels et choisir ceux à implémenter dans le Data Warehouse. Il est nécessaire de bien décrire chaque agrégat. 2- Détecter les agrégats utiles : choisir des agrégats utiles à partir des agrégats potentiels. 3- Construire le modèle agrégé : enfin on construit le modèle agrégé tout en prenant en considération les dimensions dérivées commune entre les différents modèles. Les agrégats sont conçus, en général, comme des modèles dimensionnels. 87
  • 96.
    1) Les agrégatspotentiels Le tableau suivant décrit, d’une manière simple et efficace, les agrégats potentiels du modèle dimensionnel de base de l’activité des ventes: Nombre Dimension Agrégats potentiels d’agrégats possibles Temps Mois, trimestre, année, saison 4 Energie Type, débit 3 Activité Code activité 1 Tarif Tarif 1 Zone Tournée, agence, commune, DR, wilaya, filiale 6 Facture Date, cycle, type, relève 4 Numéro, commune, agence, DR, wilaya, filiale, activité, Client 10 débit gaz, débit électricité, type Tableau II.12 : Liste des agrégats potentiels pour l’activité « Vente ». 2) Les agrégats utiles : Les agrégats potentiels ne sont pas en effet tous utiles, soit par le nombre de lignes agrégées ou par les informations fournies. Pour cela on réduit la liste des agrégats à ce qui suit : Dimension Agrégats utiles Nombre d’agrégats retenus Temps Mois, trimestre, année, saison 4 Energie Type, débit 3 Activité Code activité 1 Tarif Tarif 1 Zone Commune, agence, DR, wilaya, filiale 5 Facture Cycle, type, relève 4 Tableau II.13 : Liste des agrégats utiles de l’activité « Vente ». A partir du tableau précédent nous choisissons les agrégats qui nous semblent les plus pertinents et susceptibles de faire l’objet d’accès fréquents. nous arrêtons la liste des modèles agrégats suivants : • Ventes journalières par type d’énergie par activité par commune. • Ventes mensuelles par DR (agrégation de plus de dix mille lignes). • Ventes mensuelles par cycle par type de relève (agrégation de plus de trois millions lignes). La modélisation des agrégats se fait grâce aux principes de la modélisation dimensionnelle. 88
  • 97.
    II.2 Volet « Recouvrement » a) Présentation de l’activité « Recouvrement » « Action de recouvrer, de retrouver ce qui était perdu, des sommes dues ». [Larousse, 2008] Une suite logique au fait de vente, c’est le recouvrement des sommes dues aux clients. Une somme peut passer par plusieurs phases ou états : facturée, impayée, payée, prés- contentieux, contentieux et apurée. Cette terminologie obéit à un jargon au sein de l’organisation pour définir une créance ou un avoir. Ces états correspondent aux différents comptes de recouvrement. Le mouvement d’un compte à l’autre se fait par rapport aux délais de recouvrement. L’entreprise s’intéresse au suivi de l’état journalier de ces comptes afin de suivre de près cette activité très importante. b) Grain de l’activité : Le grain le plus fin de l’activité correspond à : Suivi du montant et de l’état d’une facture d’un client appartenant à une zone géographique et activant dans un certain domaine à une date donnée c) Les dimensions participantes du modèle Les dimensions communes Après la détection des dimensions de la nouvelle étoile, on procède à une mise en conformité des dimensions communes. Pour ce faire, on construit un tableau qui croise les étoiles conçues avec leurs dimensions. Le but étant de détecter les dimensions communes pour leurs mises en conformité. Le tableau suivant illustre cela : Etoile Vente Recouvrement Dimensions Client √ √ Zone géographique √ √ Temps √ √ Facture √ √ Activité √ √ Nature √ Tableau II.14 : Détection des dimensions communes entre les volets « Vente » et « Recouvrement ». A cette étape il existe quatre dimensions communes. Ces dimensions étant très détaillées dans la première étoile, il n’y a pas eu nécessité de recourir à une mise en conformité. Cette remarque reste valable pour l’ensemble du document, ainsi il n’y a pas lieu de détailler les dimensions communes à la présentation de chaque étoile. 89
  • 98.
    1. Dimension nature Figure II.19 : La Dimension nature de l’activité « Recouvrement ». La dimension « nature » décrit la nature du montant contenu dans le fait, ou plus précisément le compte dont il est comptabilisé à un moment donné. La dimension contient les informations listées dans le tableau suivant : Désignation Détails Code_nature Clé artificielle Libelle Libellé de la nature du montant Operation Libellé de l’opération relative au montant Tableau II.15 : Tableau descriptif de la dimension « Nature ». 15 d) Les mesurables Le mesurable qui correspond à l’activité « recouvrement » et qui permet de mesurer les performances de cette activité, est le « montant de l’opération en tout taxes toutes comprises ». 90
  • 99.
    e) Le modèleen étoile de l’activité « Recouvrement » Figure II.20 : Modèle en étoile de l’activité « Recouvrement ». 91
  • 100.
    f) Les agrégats 1) Les agrégats potentiels Nombre Dimension Agrégats potentiels d’agrégats possibles Temps Mois, trimestre, année, saison 4 Nature Opération, nature 2 Activité Code activité 1 Zone Tournée, agence, commune, DR, wilaya, filiale 6 Facture Date, cycle, type, relève 4 Numéro, commune, agence, DR, wilaya, filiale, activité, Client 10 débit gaz, débit électricité, type Tableau II.16 : Tableau descriptif des agrégats potentiels du modèle « Recouvrement ». 2) Les agrégats utiles Dimension Agrégats utiles Nombre d’agrégats possibles Temps Mois, trimestre, année, saison 4 Activité Code activité 1 Zone Commune, agence, DR, wilaya, filiale 5 Facture Cycle, type, relève 4 Tableau II.17 : Tableau descriptif des agrégats utiles du modèle « Recouvrement ». Nous arrêtons la liste des agrégats suivants : • Montant et nombre des factures des comptes de recouvrement journalier. par nature par activité par commune. • Montant et nombre de facture mensuel par opération par commune. • Montant et nombre de facture par nature par type client. 92
  • 101.
    II.3 Volet « Suivi des affaires » a) Présentation de l’activité « Suivi des affaires » Une affaire est une demande initiée soit par la clientèle ou par l’agence et qui nécessite une mise à jour de la base de données. Cet événement se traduit par l’enregistrement d’une affaire qui sera suivie jusqu’à son aboutissement. Parmi les modules du « SGC », le module « Gestion des Affaires » gère les affaires liées a la « Basse Moyenne Pression, Basse Moyenne Tension » depuis leurs enregistrements jusqu'à leurs réalisations. Ce module génère chaque jour, et au niveau de chaque direction de distribution, une masse de données considérable. Ces données représentent une source d’information plus qu’indispensables pour le groupe et ses filiales de distribution. D’où la nécessité de suivre cette activité. b) Grain de l’activité Le grain le plus fin de l’activité suivi des affaires représente, en réalité, la possibilité de suivre une affaire selon des critères différents. Le grain peut alors être donné comme suit : Suivi dans le temps, et selon leur type, les affaires qui concerne un client selon son activité et qui sont initiées au niveau de chaque commune. c) Les dimensions participantes Les dimensions communes D’après le grain de l’activité on peut déjà savoir les dimensions qui seront présentes dans notre étoile et qui sont listées dans le tableau. Ces dimensions sont indispensables pour répondre au grain de l’activité. Aussi, et afin d’offrir un suivi plus complet et plus aisé, on a jugé nécessaire d’introduire la «Dimension phase affaire ». Etoile Vente Recouvrement Suivi des affaires Dimension Client √ √ √ Zone géographique √ √ √ Temps √ √ √ Facture √ √ √ Activité √ √ √ Affaire √ Type affaire √ Phase √ Tableau II.18 : Détection des dimensions communes entre les volets « Vente », « Recouvrement » et « Suivi des affaires ». 93
  • 102.
    1. Dimension affaire La dimension affaire est une dimension indispensable pour faire une bonne analyse dans t cette étoile. En effet, afin de bien suivre une affaire nous avons besoin du maximum d’information la concernant. Cette dimension décrit donc une affaire qui est identifiée par son numéro « le numéro de l’affaire est unique au niveau national » et qui est caractérisée par son degré d’urgence et son initiateur itiateur. Figure II.21 : La D Dimension affaire de l’activité « Suivi des affaires ». uivi Cette dimension est une dimension à évolution rapide. Cela se vérifie par le nombre dimension d’affaires initiées quotidiennement par agence Cette dimension fournie les informations agence. suivantes : Désignation Détails Numero_affaire Un numéro d’ordre donné par le système et qui évolue à chaque enregistrement. Degre_urgence Représente le degré d’urgence de l’affaire. Certaine affaires Certaines sont plus urgentes que d’autres. Observation Observation relative à l’affaire. Initier_par Permet de connaitre l’initiateur de l’affaire (agence, client, DD). Tableau II.19 : Tableau descriptif de la dimension « Affaire ». 19 94
  • 103.
    2. Dimension typeaffaire Cette dimension nous renseigne sur le type de l’affaire. Les types sont classés en catégories igne Les d’après la nature de l’affaire, ensuite en sous catégories d’après l’énergie concernée. En plus de l’appartenance d’une affaire à une catégorie, cette dimension nous renseigne sur d’autres caractéristiques à savoir l’énergie de l’affaire et sa durée approximative. nergie a Figure II.22 : La Dimension type affaire de l’activité « Suivi des affaires ». imension uivi La dimension est une dimension à évolution lente. En effet, l’ajout d’une catégorie est peu fréquent. Le détail de cette dimension est le suivant : Désignation Détails Code_affaire Code de l’affaire tel qu’il est connu au sein du groupe. Intitule_affaire Intitulé du type de l’affaire. Code_categorie Le code de la catégorie à laquelle appartient un type quelle d’affaires. Intitule_categorie L’intitulé de la catégorie à laquelle appartient un type quelle d’affaires. Code_ss_categorie Code de la sous catégorie. Chaque catégorie est divisé en divisée sous catégories. Intitule_ss_categorie Intitulé de la sous catégorie. Duree_aproximative Une approximation en jours de la durée de l’affaire. Tableau II.20 : Tableau descriptif de la dimension « Type affaire». 95
  • 104.
    3. Dimension phase Chaque affaire transite, durant son cycle de vie, par un certain nombre de phases. CeCelles-ci ont été normalisées et codifiée de manière à ce qu’elles puissent être utilisées conjointement es ssent par toutes les affaires. La dimension phase reprend donc la codification utilisée par le « SGC » pour identifier ces phases. L’utilisation d’une telle dimension facilite grandement la compréhension du modèle dimensionnel et conférera une certaine aisance d’implémentation et de gestion de l’alimentation de l’étoile. Figure II.23 : La Dimension phase de l’activité « Suivi des affaires ». uivi Le tableau suivant donne le détail de cette dimension : Désignation Détails Code_phase Code des phases par lesquelles transitent les affaires. nt Intitule_phase Intitulé de chaque phase. Description_phase Description textuelle de chaque phase. Tableau II.21 : Tableau descriptif de la dimension « Phase». 21 d) Les faits mesurés Cette étoile n’a pas de mesurables a proprement parlé. La table de fait dans ce cas est faits appelée une « Table de faits sans faits ». Ce genre de table permet de renseigner sur le nombre et l’évolution des affaires dans le temps. 96
  • 105.
    e) Modèle enétoile de l’activité « suivi des affaires » Figure II.24 : Modèle en étoile de l’activité « Suivi des affaires ». 97
  • 106.
    f) Les agrégats 1) Les agrégats potentiels Nombre Dimension Agrégats potentiels d’agrégats possibles Temps Mois, trimestre, année, saison 4 Activité Code activité 1 Zone Tournée, agence, commune, DR, wilaya, filiale 6 Numéro, commune, agence, DR, wilaya, filiale, activité, Client 10 débit gaz, débit électricité, type Type affaire Code catégorie, code sous catégorie 2 Tableau II.22 : Tableau descriptif des agrégats potentiels du modèle « Suivi des affaires ». 2) Les agrégats utiles Dimension Agrégats utiles Nombre d’agrégats possible Temps Mois, trimestre, année, saison 4 Activité Code activité 1 Zone Commune, agence, DR, wilaya, filiale 6 Type affaire Code catégorie, code sous catégorie 2 Tableau II.23 : Tableau descriptif des agrégats utiles du modèle « Suivi des affaires ». On va arrêter la liste des agrégats suivants : • Nombre et durée des affaires par commune. • Nombre et durée des affaires par secteur d’activité. 98
  • 107.
    II.4 Volet « Suivi des abonnés » a) Présentation de l’activité « Suivi des abonné » Un abonnement électrique (ou gazier) est une contrepartie aux services qui sont rendus par le gestionnaire du réseau public de distribution. Principalement l’acheminement de l’électricité, et du gaz de la centrale au lieu de consommation de l’abonné. L’abonné est la partie bénéficiaire du service, en contrepartie il doit honorer ses engagements relatifs au contrat d’abonnement. Lors de notre étude des besoins, un des sujets auquel s’intéressent les décideurs est le suivi des abonnés : abonnement, mise en service, résiliation…. En effet, le nombre d’abonnés se présente comme un des indicateurs de performances de l’entreprise, d’où l’intérêt de suivre la réalisation des objectifs tracés. b) Grain de l’activité : Le grain le plus fin de l’activité correspond à : L’historique complet d’un abonné par type, zone géographique et par activité. c) Les dimensions participantes du modèle : 1. Les dimensions communes Le tableau suivant nous donne la liste des dimensions communes entre toutes les étoiles : Etoile Vente Recouvrement Suivi des Suivi des Dimension abonnés abonnés Client √ √ √ √ Zone √ √ √ √ géographique Temps √ √ √ √ Activité √ √ √ √ Type abonné √ √ Tableau II.24 : Détection des dimensions communes entre les volets « Vente », « Recouvrement », « Suivi des affaires » et « Suivi des abonnés ». 99
  • 108.
    2. Dimension typeabonné La dimension type abonné contient une description d’un abonné par le type de paiement (domicilié ou non domicilié) et par rapport au type du lieu de consommation. domicilié) Figure II.25 : la Dimension T Type abonné de l’activité « Suivi des abonné ». abonnés Désignation Détails Code_type_abonne Clé artificielle du type abonné Type_paiement Type abonné selon ses paiements Type_ lieu Type abonné selon le lieu de consommation Tableau II.25 : Tableau descriptif de la dimension « Type abonné ». d) Les mesurables Dans ce cas on se retrouve avec une table de faits sans faits. Cette table a pour objectifs de tracer l’historique d’un abonné du jour de son abonnement à son éventuelle résiliation. éventuelle 100
  • 109.
    e) Le modèleen étoile de l’activité « Suivi des abonnés » Figure II.26 : Modèle en étoile de l’activité « Suivi des abonnés ». 101
  • 110.
    f) Les agrégats 1. Les agrégats potentiels Nombre Dimension Agrégats potentiels d’agrégats possibles Temps Mois, trimestre, année, saison 4 Type abonné Lieu, paiement 2 Activité Code activité 1 Zone Tournée, agence, commune, DR, wilaya, filiale 6 Numéro, commune, agence, DR, wilaya, filiale, activité, Client 10 débit gaz, débit électricité, type Tableau II.26 : Tableau descriptif des agrégats potentiels du modèle « suivi abonnés ». 2. Les agrégats utiles Dimension Agrégats utiles Nombre d’agrégats possibles Temps Mois, trimestre, année, saison 4 Activité Code activité 1 Zone Commune, agence, DR, wilaya, filiale 6 Type abonné Lieu, paiement 2 Tableau II.27 : Tableau descriptif des agrégats utiles du modèle « suivi abonnés ». On va arrêter la liste des agrégats suivants : • Nombre d’abonnements par commune par jour. • Nombre de résiliations par commune par jour. • Nombre de mises en service par commune par jour. 102
  • 111.
    III. Conclusion La zone d’entreposage constitue la zone exploitable par les utilisateurs. La modélisation de cette zone se fait grâce à la modélisation dimensionnelle. Cette manière de représenter les données offre aux utilisateurs des modèles intuitifs et compréhensibles permettant de naviguer et de manipuler les données, détaillées ou agrégées, sans difficulté afin de satisfaire leurs besoins en analyse. La finalisation de la conception d’une étoile de l’entrepôt, nous permet de passer à la construction de la zone d’alimentation. Cette zone d’alimentation constitue l’objet du prochain chapitre. 103
  • 112.
    Conception de lazone « alimentation » 104
  • 113.
    I. Introduction L’ETL, ou l’alimentation du Data Warehouse, est une étape des plus importantes dans un projet Data Warehouse, elle représente 80% de la charge de travail. Cette étape a pour objectif d’assurer l’acheminement des données des systèmes sources jusqu’à l’entrepôt de données, en passant par les différentes phases de nettoyage et de transformations nécessaires. La conception du processus d’alimentation nécessite les étapes suivantes : • Etude et planification, • Choix de l’architecture, • Conception des processus de chargement : o Processus de chargement des tables de dimension, o Processus de chargement des tables de faits, o Processus de chargement de table temps, II. Etude et planification : Cette phase représente une phase préliminaire à l’ensemble du processus. Elle consiste en : • L’étude des sources de données, • La détection des emplacements des données source, • La Définition de la périodicité du chargement, II.1 Les sources de données : Les sources de données de notre entrepôt sont : • Le système SGC, avec ses 35 modules (voire annexe C), • Le système de gestion de la distribution HT/HP, • Les fichiers plats, en provenance d’autres structures (pour les achats), ou d’organismes externes (le ministère des finances), Les sources de données en chiffres: • 58 sources de données, éparpillées sur l’ensemble du territoire national, • Plus de 6 millions de clients, • Plus de cent trente intégrations d’abonnés jour, • Soixante-dix mille factures jour, 105
  • 114.
    II.2 Détection desemplacements des données sources : Afin de définir l’emplacement des informations dans les différents systèmes source et d’en choisir les emplacements les plus fiables, nous avons travaillé de manière étroite avec les DBA et les gestionnaires. Le nombre important de tables, la redondance des données et l’intervention de différents systèmes, rendent cette tâche très ardue. Afin de mener à bien cette détection, nous devons : • Lister les données nécessaires à partir des étoiles conçues, • Lister les emplacements de chaque donnée, • Choisir la source la plus fiable et la valider comme source de chargement, • Dresser un tableau14 qui établi le lien entre données sources et donnée cibles avec les transformations nécessaires, Cette étape s’achève par l’élaboration d’une carte logique entre données sources et données cibles15. Il est important de valider les sources de données (donc le tableau cité précédemment), afin de vérifier leurs intégrités et leurs fiabilités. II.3 Définition de la périodicité de chargement La périodicité de chargement est étudiée pour chaque étoile séparément. , ce qui n’empêche pas une synchronisation dans les chargements des dimensions communes. Avant de décider de la périodicité du chargement, les contraintes suivantes doivent être prises considération : • La quantité de données à charger, • Le temps de non activité des systèmes sources, L’étoile qui engendrera les chargements les plus importants, en termes de volume, n’est autre que l’étoile des ventes. En effet, le système de facturation, établit annuellement plus de six millions de factures, ce qui représente plus de dix millions de lignes de faits « ventes ». Ce processus s’exécute de façon journalière (soixante-dix mille lieux de consommation par jour). Aussi, le module de gestion des affaires (Système source) présente une forte volatilité de ses données. Cette volatilité est due au fait que le passage, d’une affaire donnée, d’une phase à une autre, ne laisse aucune trace sur la base de données opérationnelle. 14 Ce tableau est décrit dans le livre [Kimball 2004]. 15 Voire Annexe D 106
  • 115.
    De ce fait,l’idéal est de procéder à des chargements journaliers, pendant les heures de non activité des systèmes sources, c'est-à-dire, durant la période qui s’étend entre dix-huit heures et huit heures du matin. Pourquoi pas des chargements hebdomadaires Même si pendant les week-ends le nombre d’heures de non activité des systèmes est plus important, la quantité de données à charger sera, elle, plus conséquente, et affectera les performances du processus de chargement. Par ailleurs, la volatilité de certaines données nous contraint à appliquer une telle politique de chargement III. Architecture du processus d’alimentation L’élaboration d’une architecture du processus de l’alimentation « ETL » dès le début du projet est très importante. En effet, le choix d’une architecture affecte pratiquement toutes les composantes du projet. Tout changement de celle-ci engendrera nécessairement d’importants changements dans l’ensemble du projet. Partant de ce constat, il est nécessaire de mettre en place une architecture consistante à même de prendre en charge toutes les contraintes auxquelles on doit faire face. Le processus de l’ETL peut se faire de différentes manières. Dans le cas d’espèce nous avons choisi la méthode « Push-Pull ». En plus des avantages qu’elle présente, cette méthode pallie aux contraintes rencontrées au sein de l’entreprise et permet d’exploiter toutes les opportunités offertes. Parmi les contraintes et opportunités il peut être cité : • L’impossibilité d’accès distant aux systèmes source : l’entreprise n’autorise pas des accès distants aux systèmes sources. L’accès se fera par le biais d’une base de données intermédiaire. Cette restriction est due à la structure organisationnelle de l’entreprise16. • Les problèmes du réseau actuel17 : le réseau actuel subi des perturbations au niveau de quelques directions de distribution. Ces dernières ne sont pas encore équipées de connexion ADSL18. • Le nombre important des sources de données et la quantité des données : Cette politique (push-pull) permettra le lancement de chargements parallèles. • L’existence de serveurs au niveau sources : les cinquante-huit directions de distribution disposent de matériel informatique important, permettant de lancer des processus de préparation de données au niveau des « DD ». • Maintenance facile: même si les sites sont éparpillés, la tâche d’une éventuelle maintenance sera facilitée par le biais des équipes informatiques en place. 16 Le découpage juridique de l’entreprise ne permet pas aux filiales de partager des informations d’une façon directe. 17 Voire annexe F. 18 Plus de quarante D.D sont équipées de connexion ADSL. 107
  • 116.
    Pourquoi adopter cettearchitecture ? Outre un chargement sûr, Cette architecture permet de: • Réduire les temps de chargement : grâce au chargement parallèle, le temps de traitements sera réduit. • L’impact réduit d’un chargement échoué : l’échec d’un chargement aura un impact réduit sur les données du Data Warehouse. • La possibilité de mise en place d’une nouvelle façon d’accès : dans une architecture « Push-Pull » il est préférable de faire un transfert de fichiers, par exemple via FTP. cette méthode très performante « testée » est difficile à déployer, elle sera donc mise en perspective. La figure suivante illustre l’architecture du processus d’alimentation adoptée : Figure II.27 : Architecture globale du processus E.T.L. Dans la zone de préparation« Staging area » les données sont extraites à partir des sources de données, transformées et préparées pour le chargement final. Au niveau du serveur « ELIT » il est procédé à l’affectation de clés artificielles et à quelques transformations nécessaires avant le chargement final dans la zone d’entreposage. Après chaque chargement, une mise à jour des Meta Data doit être faite. 108
  • 117.
    IV. Processus de chargement Le diagramme d’activités suivant décrit le processus général de l’alimentation de l’entrepôt de données dés sa mise en service : Figure II.29 : Diagramme d’activité du processus d’alimentation. 109
  • 118.
    Deux types detables dans l’entrepôt de données « faits, dimensions » doivent être distingués. Chaque type de table diffère dans les d’informations qu’il contient, et d’où donc l’adoption de deux processus de chargement. La stratégie d’extraction adoptée consiste à comparer des chargements successifs afin de détecter les changements. Cette stratégie, étant la plus fiable, est incontournable pour la capture des changements pour des raisons de non fiabilité des champs date, généralement non renseignés. Cette détection se fait au niveau de la zone de préparation améliorant sensiblement les performances. IV.1 Processus de chargement de dimension Les tables de dimension constituent le contexte de la table de faits. Elles représentent le point d’entrée au Data Warehouse. Une dimension est généralement constituée : d’une clé artificielle, d’une clé naturelle et des attributs. Le processus de chargement de dimension doit, outre le chargement des données, assurer : • La gestion des clés artificielles: affectation des clés et mise en correspondance avec les clés naturelles. • La gestion de l’évolution de dimension : gérer les changements que subissent les dimensions. Il existe trois types de traitement par rapport à l’évolution d’une dimension : o Type 1 « écrasement » : consiste à mettre à jour l’attribut subissant un changement. o Type 2 « création d’un nouvel enregistrement » : consiste à créer un nouvel enregistrement afin de sauvegarder tout le cycle d’évolution de la dimension. o Type 3 « déplacement de la valeur a changé dans un attribut ancien » : consiste à prévoir des attributs pour enregistrer les changements éventuels. Il permet de sauvegarder un nombre défini de changements. 110
  • 119.
    Le digramme suivantillustre la politique que nous avons retenue : Figure II.30 : diagramme d’activité du processus de chargement de dimension. 111
  • 120.
    La stratégie adoptéepour la détection des changements se fait grâce à la comparaison entre le dernier chargement et le chargement actuel. Cette méthode, comme décrite lors de la synthèse bibliographique, est la plus fiable pour la capture des changements. Les mises à jour de type 3 sont traitées comme de nouvelles insertions, avec la mise à jour de la table références. IV.2 Processus de chargement des tables de faits L’extraction des faits se fait avec les clés naturelles utilisées dans les systèmes sources. L’étape qui précède le chargement de la table des faits consiste à remplacer les clés naturelles par les clés artificielles. La substitution peut se faire directement par le biais des tables de dimension, ce qui est correct mais très lent. Pour cela on utilise des tables de référencement. Le processus de chargement des tables des faits doit garantir l’intégrité référentielle vis- à-vis des tables de dimensions. Le diagramme d’activité suivant illustre le processus de chargement adopté pour une table de faits : 112
  • 121.
    Figure II.31 :diagramme d’activité du processus de chargement de faits. Le chargement de la table de fait peut être une insertion, ou une mise à jour des tables de faits. 113
  • 122.
    IV.3 Processus de chargement particulier Dans un entrepôt de données il y a des tables particulières, soit : la table de la dimension temps et les tables d’agrégats, nécessites un traitement à part. IV.3.1 Processus de chargement de la dimension temps Contrairement aux autres dimensions, la dimension temps contient uniquement des dates qui ne sont pas forcément extraites à partir des systèmes sources. Cette dimension doit contenir, en effet, toutes les dates qui coïncident, ou coïncideront, avec un fait donné. Elle participe à toutes les étoiles et assure l’historisation. Dès lors, il est préférable de construire un calendrier : « La dimension date est plus souvent construite comme étant un calendrier avec une granularité journalière ». [Kimball, 2004]. IV.3.2 Processus de construction d’agrégats Après le chargement d’une étoile, les tables d’agrégats doivent être chargées par le biais de l’ETL et à partir des données détaillées. En plus du calcul des agrégats et de leur insertion, des mises à jour fréquentes de ces tables sont indispensables. 114
  • 123.
    V. Conclusion Un processus E.T.L a pour mission d’assurer la livraison de données conformes, cohérentes et correctes tout en assurant des performances acceptables. Lors de la conception du processus de l’ETL il a été envisagé d’atteindre les objectifs suivants: • Assurer le chargement des données et leur qualité, • Assurer la transparence des processus de chargement et de consolidation qui assure la qualité des données, • Ne pas nuire aux performances des systèmes sources, • Utiliser des sources, autres que les sources opérationnelles pour donner une valeur ajoutée aux informations, • Permettre un suivi de l’avancement des chargements, et corrections en cas d’erreur, • Offrir une documentation complète du processus, afin de faciliter la maintenance ainsi que l’amélioration, • Offrir une performance optimale grâce aux chargements parallèles et séparation des données selon l’opération de chargement (mise à jour ou nouvelle insertion), • Mettre en œuvre des solutions secours pour faire face aux problèmes réseau, • Mise à jour des Meta data, pour la maintenance et l’assurance de la qualité de données, 115
  • 124.
    Conception des cubesdimensionnels 116
  • 125.
    I. Introduction Afin de faciliter l’analyse et la navigation dans les données, il est important que les cubes dimensionnels soient bien conçues et définis de manière claire pour une utilisation intuitive. La conception des cubes dimensionnels passe par la définition des mesurables, des dimensions et des hiérarchies présentes au sein des dimensions, ainsi que les différents niveaux de détails de chaque hiérarchie. Le but de la mise en place de ces cubes est d’offrir une représentation abstraite d'informations multidimensionnelles à des fins d’analyse. Le choix des cubes à construire, des mesurables qu’ils contiendront, des dimensions participantes dans chacun d’entre eux et des hiérarchies qui constituera chaque dimension dépend essentiellement des besoins recensés et de l’utilisation finale. II. Définition des niveaux et des hiérarchies La définition des différentes hiérarchies présente dans une dimension est une étape cruciale et indispensable pour la conception des cubes. En effet, c’est grâce à ces hiérarchies que l’utilisateur pourra naviguer et explorer à bon escient les informations offertes par un cube donné. Cette étape se déroule en deux phases: • Identification des attributs d’un même niveau pour chaque dimension. • Construction des hiérarchies (Une dimension peut avoir plusieurs hiérarchies). Au final nous obtiendrons le tableau récapitulatif suivant : Dimension Colonne Niveaux Hiérarchies code_activite Hierarchy_1 : dim_activite Niveau_1 : N1 libele_activite N1 ALL numero_affaire observation degre_urgence Hierarchy_1 : dim_affaire Niveau_1 : N1 N1 ALL initier_par commune wilaya 117
  • 126.
    code_client reference_lc Niveau_1 : N1 Hierarchy_1 : type N1 N2 N3 ALL dim_client numero_client Niveau_2 : N2 Hirarchy_2 : N1 N3 ALL Groupe Niveau_3 : N3 numero_facture numero_facture_s gc date_facture taux_tva Niveau_1 : N1 Hierarchy_1 : soutient_etat N1 N2 N3 N4 ALL conso_moy_enrgi dim_facture e_jour Hierarchy_2 : N1 N2 N4 N3 ALL reference_lc type_facture Niveau_2 : N2 type_releve Niveau_3 : N3 type_cycle Niveau_4 : N4 code_energie Hierarchy_1 : type_energie Niveau_1 : N1 N2 N1 ALL dim_energie unite_mesure Hierarchy_2 : Debit Niveau_2: N2 N2 N1 code_nature Niveau_1 : N1 Hierarchy_1 : lib_nature dim_nature N2 N1 ALL operation Niveau_2 : N2 code_phase intitule_phase Hierarchy_1 : dim_phase desc_phase Niveau_1 : N1 N1 ALL durree_estimee_p hase code_tarif description_tarif Niveau_1 : N1 Hierarchy_1 : dim_tarif abreviation_tarif N1 N2 ALL Energie Niveau_2 : N2 118
  • 127.
    code_temps date jour_du_mois Niveau_1 : N1 jours evenement semaine_dans_ann Niveau_2 : N2 ee mois_annee Hierarchy_1 : Niveau_3 : N3 N1 N2 N3 N4 annee_mois dim_temps N5 N6 ALL mois annee_trimestre Niveau_4 : N4 trimestre Saison Niveau_5 : N5 Annee Niveau_6 : N6 code_type_abonne Niveau_1 : N1 e Hierarchy_1 : N1 N2 N3 All type_client_domic Niveau_2 : N2 dim_type_abonn iliation Hierarchy_2 : e N1 N3 N2 All type_client_paiem Niveau_3 : N3 ent code_affaire intitule_affaire energie_affaire Niveau_1 : N1 durree_approxima tive Hierarchy_1 : dim_type_affair N1 N2 N3 All code_ss_categorie e Niveau_2 : N2 intitule_ss_categor ie code_categorie Niveau_3 : N3 intitule_categorie 119
  • 128.
    code_zone code_commune Niveau_1 : N1 commune code_agence Niveau_2 : N2 agence code_dr Hierarchy_1 : dr Niveau_3 : N3 N1 N2 N3 N4 dim_zone N5 ALL code_wilaya Niveau_4 : N4 wilaya code_filiale filiale Niveau_5 : N5 adresse_filiale tel_filiale Tableau II.28 : Tableau donnant les niveaux et les hiérarchies de chaque dimension. Le niveau « All » : Ce niveau représente le niveau le plus haut d’une hiérarchie. De ce fait, il est le niveau le plus agrégé. Le niveau « ALL » n’apparaît pas systématiquement dans toutes les hiérarchies. 120
  • 129.
    III. La liste des cubes Dans ce qui suit nous allons dresser la liste des cubes à mettre en place. Pour chaque cube on donnera les dimensions participantes ainsi que les mesurables présents dans ces cubes. Il est à signaler aussi que la dimension « dim_nature » n’apparaitra nul part dans la description des cubes. En effet, cette dimension a été remplacée par l’utilisation de mesurables dans les cubes concernés. Le tableau suivant donne le détail de la conception de ces cubes : Les Hiérarchies Nom du cube Les mesurables Les dimensions de la dimension Dim_client Hierarchy_1 Hierarchy_1 Dim_facture Hierarchy_2 Hierarchy_1 Dim_energie 1. Chiffre d’affaires Hierarchy_2 Suivi des ventes 2. Nombre de factures Dim_zone Hierarchy_1 Dim_temps Hierarchy_1 Dim_tarif Hierarchy_1 Dim_client Hierarchy_1 Dim_facture Hierarchy_1 1. Chiffre d’affaires Dim_energie Hierarchy_2 Suivi des ventes et 2. Consommation des consommations 3. Nombre de consommations nulles Dim_zone Hierarchy_1 Dim_temps Hierarchy_1 Dim_tarif Hierarchy_1 Hierarchy_1 Dim_type_abonné Hierarchy_2 Dim_zone Hierarchy_1 Suivi de l’apport 1. Nombre de raccordements abonné Dim_client Hierarchy_1 Dim_temps Hierarchy_1 121
  • 130.
    Hierarchy_1 Dim_type_abonné Hierarchy_2 Dim_zone Hierarchy_1 Suivi des 1. Nombre de résiliations résiliations Dim_client Hierarchy_1 Dim_temps Hierarchy_1 Hierarchy_1 Dim_type_abonné Hierarchy_2 Dim_zone Hierarchy_1 Suivi des mises en 1. Nombre de mises en service. service Dim_client Hierarchy_1 Dim_temps Hierarchy_1 Dim_client Hierarchy_1 Dim_energie Hierarchy_1 Dim_zone Hierarchy_1 1. Nombre d’affaires Suivi des affaires Dim_temps Hierarchy_1 2. Durée dim_type_affaire Hierarchy_1 dim_phase Hierarchy_1 dim_affaire Hierarchy_1 Dim_temps Hierarchy_1 1. Montant créances 2. Montant avoir. Dim_client Hierarchy_1 Suivi des 3. Montant factures fraîches. recouvrements Hierarchy_1 4. Montant factures impayées. Dim_facture 5. Montant précontentieux. Hierarchy_2 Dim_zone Hierarchy_1 Tableau II.29 : Liste des cubes dimensionnels. 122
  • 131.
    IV. Présentation des cubes dimensionnels Dim_zone code_zone <N1> code_commune commune code_agence <N2> agence code_dd <N3> dd code_wilaya <N4> wilaya Dim_client Dim_enrgie code_filiale <N5> filiale code_client <N1> code_energie <N1> reference_lc type_energie Hierarchie_1 <Default> <h> type unite_mesure numero_client <N2> debit <N2> Hierarchie_1 <Default> <h> Hierarchie_1 <Default> <h1> Hierarchie_2 <h2> Cube_suivi_vente - Dim_zone Cube_suivi_vente - Dim_enrgie Cube_suivi_vente - Dim_client Cube_suivi_vente chiffre_affaire nombre_facture Fait_vente Cube_suivi_vente - Dim_facture Cube_suivi_vente - Dim_tarif Cube_suivi_vente - Dim_temps Dim_facture numero_facture <N1> Dim_tarif numero_facture_sgc code_tarif <N1> Dim_temps date_facture description_tarif soutient_etat code_temps <N1> abreviation_tarif conso_moy_enrgie_jour date energie <N2> type_facture <N2> jour_du_mois jours Hierarchie_1 <Default> <h> type_releve <N3> type_cycle <N4> evenement semaine_dans_annee <N2> Hierarchie_1 <Default> <h1> mois_annee <N3> Hierarchie_2 <h2> mois annee_trimestre <N4> trimestre saison <N5> annee <N6> Hierarchie_1 <Default> <h> Figure II.32 : Cube dimensionnel « Suivi des ventes ». 123
  • 132.
    Dim_zone code_zone <N1> code_commune commune code_agence <N2> agence code_dd <N3> dd code_wilaya <N4> wilaya code_filiale <N5> Dim_client filiale code_client <N1> Dim_enrgie Hierarchie_1 <Default> <h> reference_lc code_energie <N1> type type_energie numero_client <N2> unite_mesure Hierarchie_1 <Default> <h> debit <N2> Hierarchie_2 <Default> <h> Cube_suivi_vente_conso - Dim_zone Cube_suivi_vente_conso - Dim_enrgie Cube_suivi_vente_conso - Dim_client Cube_suivi_vente_conso chiffre_affaire nombre_facture nombre_conso_nul Fait_vente Cube_suivi_vente_conso - Dim_facture Cube_suivi_vente_conso - Dim_tarif Cube_suivi_vente_conso - Dim_temps Dim_facture Dim_tarif numero_facture <N1> code_tarif <N1> numero_facture_sgc description_tarif date_facture abreviation_tarif Dim_temps energie <N2> soutient_etat conso_moy_enrgie_jour code_temps <N1> Hierarchie_1 <Default> <h> type_facture <N2> date type_releve <N3> jour_du_mois type_cycle <N4> jours evenement Hierarchie_1 <Default> <h1> semaine_dans_annee <N2> Hierarchie_2 <h2> mois_annee <N3> mois annee_trimestre <N4> trimestre saison <N5> annee <N6> Hierarchie_1 <Default> <h> Figure II.33 : Cube dimensionnel « Suivi des ventes et des consommations ». 124
  • 133.
    Dim_zone Dim_temps code_temps <N1> code_zone <N1> date code_commune jour_du_mois commune code_agence <N2> Cube_suivi_des_abonnes - Dim_zone Cube_suivi_des_abonnes - Dim_temps jours agence evenement semaine_dans_annee <N2> code_dd <N3> mois_annee <N3> dd mois code_wilaya <N4> wilaya annee_trimestre <N4> code_filiale <N5> trimestre saison <N5> filiale annee <N6> Hierarchie_1 <Default> <h> Hierarchie_1 <Default> <h> Cube_suivi_des_abonnes Nombre_raccordements Nombre_resiliations Nombre_mise_service Fait_suivi_abonnes ... Dim_client Dim_type_abonne code_client <N1> code_type_abonnee <N1> reference_lc type_client_domiciliation <N2> type Cube_suivi_des_abonnes - Dim_client numero_client <N2> type_client_paiement <N3> Cube_suivi_des_abonnes - Dim_type_abonne Hierarchie_1 <Default> <h> Hierarchie_1 <Default> <h> Figure II.34 : Cube dimensionnel « Suivi des abonnés ». Dim_zone Dim_temps code_zone <N1> code_temps <N1> code_commune date commune jour_du_mois code_agence <N2> jours Cube_suivi_recouvrement - Dim_zone Cube_suivi_recouvrement - Dim_temps evenement agence code_dd <N3> semaine_dans_annee <N2> dd mois_annee <N3> code_wilaya <N4> mois wilaya annee_trimestre <N4> code_filiale <N5> trimestre filiale saison <N5> annee <N6> Hierarchie_1 <Default> <h> Hierarchie_1 <Default> <h> Cube_suivi_recouvrement Montant_creances Montant_avoir Montant_factures_fraiches Montant_facture_impayee Montant_precontentieux Fait_suivi_abonnes Dim_facture numero_facture <N1> numero_facture_sgc Dim_client date_facture code_client <N1> soutient_etat reference_lc conso_moy_enrgie_jour type type_facture <N2> type_releve <N3> Cube_suivi_recouvrement - Dim_facture Cube_suivi_recouvrement - Dim_client numero_client <N2> type_cycle <N4> Hierarchie_1 <Default> <h> Hierarchie_1 <Default> <h1> Hierarchie_2 <h2> Figure II.35 : Cube dimensionnel « Suivi des recouvrements ». 125
  • 134.
    Dim_zone code_zone <N1> code_commune commune code_agence <N2> agence code_dd <N3> dd Dim_temps code_wilaya <N4> wilaya code_temps <N1> code_filiale <N5> date filiale jour_du_mois Dim_type_affaire jours code_affaire <N1> Hierarchie_1 <Default> <h> evenement intitule_affaire semaine_dans_annee <N2> durree_approximative mois_annee <N3> code_ss_categorie <N2> mois intitule_ss_categorie annee_trimestre <N4> code_categorie <N3> trimestre intitule_categorie saison <N5> Hierarchie_1 <Default> <h> annee <N6> Hierarchie_1 <Default> <h> Cube_suivi_affaire - Dim_zone Cube_suivi_affaire - Dim_type_affaire Cube_suivi_affaire - Dim_temps Dim_client Cube_suivi_affaire code_client <N1> nombre_affaire Cube_suivi_affaire - Dim_client reference_lc durre_moyen type Fait_suivi_affaire numero_client <N2> Hierarchie_1 <Default> <h> Cube_suivi_affaire - Dim_energie Cube_suivi_affaire - Dim_affaire Cube_suivi_affaire - Dim_phase Dim_phase Dim_affaire code_phase <N1> numero_affaire <N1> intitule_phase degre_urgence Dim_energie durree_estimee_phase initier_par code_energie <N1> desc_phase observation type_energie Hierarchie_1 <Default> <h> Hierarchie_1 <Default> <h> unite_mesure debit <N2> Hierarchie_1 <Default> <h1> Hierarchie_2 <h2> Figure II.36 : Cube dimensionnel « Suivi des affaires ». 126
  • 135.
    V. Conclusion Les cubes dimensionnels est une étape très importante dans tout projet Data Warehouse. C’est grâce à cette dernière que l’utilisateur pourra utiliser et exploiter au mieux les données contenues dans l’entrepôt de données de manière correcte et intuitive. Dans ce chapitre nous avons essayé donc de définir les cubes dimensionnels en explicitant les dimensions participantes dans chacun d’entre eux. Ensuite nous avons défini, pour chacune des dimensions, les différentes hiérarchies présentes ainsi que les niveaux qui composent ces dernières. 127
  • 136.
  • 137.
    I. Les « Méta Data » ou « métas données » de l’entrepôt Un entrepôt de données, étant en production constante, doit être suivi de prés. L'administration d'un Data Warehouse revient à mettre en place des processus et des mécanismes de gestion. Ces mécanismes sont là pour assurer un meilleur fonctionnement de l’entrepôt. Aussi ils doivent garantir l’alimentation en données quelques soient les circonstances. Afin d’assurer la mise à jour de l’entrepôt de données, il est nécessaire de suivre son alimentation au jour le jour, surtout dans le cas présent où les sources de données sont géographiquement dispersées. Un tel suivi peut être garantie grâce au recours au méta data de l’entrepôt. II. Rôle des métas données Les métas données ont un rôle très important dans le cycle de vie d’un entrepôt de données. En effet, elles donnent une description ainsi qu’un sens aux données contenues dans l’entrepôt, afin que l’utilisateur comprenne et puisse utiliser au mieux ces données. Cependant, leur rôle peut dépasser le cadre de cette description en se présentant comme un moyen de supervision et de suivi de l’évolution de l’entrepôt. Le diagramme illustré sur la figure II.37 montre la conception des métas données. Ce diagramme représente, de manière claire, la structure de l’entrepôt de données, renseignant de ce fait sur sa contenance en données. En plus de cela, il offre la possibilité de superviser les chargements en donnant une vue générale sur l’alimentation de l’entrepôt de données. 129
  • 138.
    Figure II.37 :Diagramme de classe des métas données. 130
  • 139.
    III. Exploitation des métas données III.1 Présentation de la partie navigation La fonction première des métadonnées est d’offrir un catalogue complet et détaillé sur le contenu de l’entrepôt. Ce catalogue est bien sûr appelé à évoluer. De ce fait l’utilisateur doit être en mesure de consulter ce catalogue et d’y proposer des mises à jour, si cela est nécessaire. Le diagramme des cas d’utilisation suivant illustre ces différents volets : Figure II.38 : DCU navigation dans les métas données. III.2 Présentation de la partie supervision Vu le nombre de sources de données et leurs dispersions géographiques, il se peut que l’alimentation en données d’une des directions de distribution ne se déroule pas comme prévu. Dans ce cas, l’administrateur doit être en mesure de détecter les erreurs survenues lors de l’alimentation et avoir la possibilité de recourir à des solutions secours. Ces solutions de supervision et de chargement secours sont : 131
  • 140.
    III.2.1 Supervision :l’administrateur aura la possibilité de suivre l’état des chargements journaliers de l’entrepôt de données. Ainsi, il aura une situation précise des chargements par direction de distribution, lui offrant de ce fait la possibilité de détecter les chargements échoués et la date de l’échec de manière à recouvrir les données non chargées. III.2.2 Solutions secours : lors d’un chargement échoué l’administrateur de l’entrepôt de données pourra utiliser l’une des méthodes suivantes pour mettre à jour les données de l’entrepôt : a. Le chargement paramétré : le chargement peut se faire à distance en spécifiant les directions concernées par ce chargement et le jour du chargement concerné. Cependant, cette solution n’est utilisable que pour le jour suivant l’échec du chargement et cela, soit à cause de la volatilité des données, soit à cause de la quantité trop importante des données. Le paramètre de ce chargement n’est autre que les Directions de distribution concernées par le chargement. b. Le chargement à partir des fichiers de sauvegarde : durant la présentation de la partie « alimentation de l’entrepôt » nous avons évoqué les fichiers de sauvegarde. Ces fichiers sont utilisés afin de charger les données manquantes en cas de problèmes. Ces fichiers, qui sont générés après chaque extraction de données au niveau des directions de distribution, sont transférés et utilisés. Une durée de sauvegarde de ces fichiers est nécessaire, cette durée a été arrêtée à une semaine. Le diagramme des cas d’utilisation suivant illustre les cas cités précédemment : Figure II.39 : DCU supervision. 132
  • 141.
    IV. Conclusion La couche méta données est très importante dans un projet Data Warehouse, dans la mesure où elle en permet la maintenance de ce dernier, garantit son intégrité et facilite son expansion. Ainsi il est plus que nécessaire de concevoir les métas données et de développer une couche applicative permettant de les maintenir. Dans ce chapitre nous avons essayé de concevoir un sous système d’administration de l’entrepôt de données qui répond aux exigences d’un tel projet. 133
  • 142.
    Partie III : Réalisation et déploiement 134
  • 143.
    I. Introduction Pour la réalisation et la mise en place de la solution, il a été nécessaire de recourir à un certain nombre d’outils et mettre en place des environnements d’exécution. Ce chapitre a pour objectif, de décrire l’environnement mis en place et les outils utilisés, ainsi que de décrire l’environnement existant (matériels et logiciels), et dans lequel évoluera notre système. II. Implémentation II.1 Périmètre technique et fonctionnel Cette partie décrit les infrastructures déjà en place. En effet, cette dernière est une étape à ne pas négliger, car la diversité des sources et leurs plateformes techniques pourront engendrer des problèmes de compatibilité. II.1.1 Matériel Les systèmes sources sont installés sur différentes plateformes : • Machine IBM, • Machine INTEL : HP ou DELL, II.1.2 Systèmes d’exploitation Lors de notre étude il a été recensé les systèmes suivants : • AIX 5.1, 5.2 pour les machines IBM, • LINUX : RedHat 4.5, • Windows Server 2003, • Solaris Sparc, L’étude du matériel existant nous a permis de prévoir des solutions à certains problèmes, tels que la non compatibilité des machines AIX 5.2 avec la version du JRE nécessaire pour l’exécution des programmes d’extractions. 135
  • 144.
    II.2 Architecture techniquede la solution La figure suivante illustre la structure et l’architecture technique de la solution proposée : Figure III : Architecture technique de la solution. III.1 II.3 Zone de stockage Lors de la conception, il a été question de concevoir et mettre en place deux bases de données : la base de données de la zone d’entreposage et celle des Meta data. Le choix du système de gestion de base de données s’est fait en fonction de la finalité de chaque base de données, de son utilisation et des données qu’elle contiendra. des 1) Base de données « Data Warehouse » : La base de données, Data Warehouse, a été implémentée sous l SGBD open le source PostgresPlus. CCette distribution de PostgreSQL, en plus du noyau PostgreSQL connu pour ses performances par rapport aux bases de données volumineuses19, intègre un ensemble d’outil d’administration et de configuration. Aussi ce SGBD est d’outils pré configuré pour la mise en place d’un Data Warehouse. 19 Voir annexe F. 136
  • 145.
    2) Base dedonnées Meta Data : La base de données, Meta data, a été implémentée sous le SGBD MySQL, qui est un SGBD open source simple d’utilisation et performant pour les petites bases de données. II.4 Zone d’alimentation de l’entrepôt L’implémentation du processus de chargement peut se faire par le biais d’outils disponibles sur le marché. Une multitude de choix s’offre à nous. Cependant, et vu l’orientation de l’entreprise vers l’open source notre étude s’est limité à cette classe de produit. Après une étude comparative, le choix a été porté sur « Talend Open Studio » dans sa version « 3.1.4r2 », connu comme l’outil le plus performant de sa catégorie open source [Daan, 2007]. Ce dernier basé sur l’IDE « Eclipse » intègre un ensemble de composants implémentés en JAVA et permet de rajouter son propre code JAVA. Les points forts de cet outil sont : • Assurer une indépendance totale vis-à-vis du SGBD source, ou celui implémentant l’entrepôt de données. • Sa richesse en nombre de composants, permet l’extraction de toute source de données connue et standard. • Génère des programmes en java s’exécutant sur différentes plateformes. • Développé par une communauté importante qui ne cesse d’augmenter. • Permet d’ajouter du code java afin d’implémenter notre solution telle qu’elle a été conçue. II.5 Zone de restitution Cette zone représente l’interface entre l’utilisateur et le Data Warehouse. Elle est constituée d’un ensemble d’outils qui doivent permettre aux utilisateurs d’exploiter le système mis en place dans les meilleures conditions possibles. . Ainsi plusieurs outils et serveurs ont été mis en place: • Un serveur web Apache permettant un accès distant. • Une plateforme BI « SpagoBI » pour la gestion et la diffusion des documents, ainsi que pour son module de création de requêtes à la demande « Querry by exemple ». • Un moteur ROLAP « Mondrian », pour l’implémentation des cubes conçus pour l’analyse multidimensionnelle. Ce dernier est connu comme leader des moteurs ROLAP open source. 137
  • 146.
    Un serveur de reporting « JasperReports », pour l’édition des rapports préétablis. Ces derniers sont conçus séparément et intégrés dans la plateforme « SpagoBI ». • Un serveur SMTP, pour la diffusion des rapports. • Implémentation des tableaux de bord conçus avec l’outil « Open Slazio » pour une représentation graphiques efficace et compréhensible. Même si ces outils se présentent comme des solutions clé en main, ils nécessitent un travail d’intégration et de conception afin de donner une valeur ajoutée aux états implémentés. En plus de la mise en place de ces outils, il était nécessaire de développer certains volets: • Gestion des utilisateurs : ce module permettra la gestion des utilisateurs et des droits d’accès. • Administration et supervision de l’entrepôt de données : • Navigation dans les Meta data : cela offrira un support aux utilisateurs finaux. Ces deux modules ont été développés en JavaServer Pages (JSP), qui est l’extension web du langage Java. Le développement s’est fait avec la version 6.5 de l’IDE NetBeans. Le choix de ce langage est en rapport avec les points suivants : • Les possibilités offertes par ce langage. • La portabilité des modules développés. • L’intégration au sein du même serveur web. • L’intégration dans la plateforme SpagoBI. Cette dernière étant développée en JSP. • L’exécution au niveau serveur, offrant un niveau de sécurité optimum. 138
  • 147.
    III. Déploiement Pour mieux décrire le déploiement de la solution, on utilise le modèle de déploiement U.M.L qui permet de présenter l’architecture de déploiement d’une manière simple et compréhensible. Comme on peut le voir, notre solution comporte trois zones : zone d’alimentation, zone de stockage et zone de restitution. Afin d’illustrer cela, on propose deux diagrammes de déploiements : Un diagramme pour la zone d’alimentation et un autre diagramme pour la zone de restitution. La zone de stockage étant liée directement aux deux autres zones sera décrite dans les deux modèles. III.1 Déploiement de la zone d’alimentation Figure III.2 : Digramme de déploiement de la zone d’alimentation. 139
  • 148.
    III.2 Déploiement de la zone de restitution Figure III.3 : Diagramme de déploiement de la zone de restitution. 140
  • 149.
    IV. Conclusion La partie de restitution est la partie sur laquelle l’utilisateur final aura à interagir. Cette dernière a été mise en place en intégrant des solutions « Open Source », et en développant certains volets de manière à assurer une bonne utilisation du système. Des programmes ont été développés, au préalable, en JAVA, afin d’assurer l’alimentation de la zone de stockage en données. Cette dernière a été implémentée sous le SGBD PostgreSQL, dans sa distribution « PostgreSQLPLUS ». Le déploiement de la solution se fait suivant les diagrammes de déploiement illustrés dans la figure III.2 et la figure III.3, et se divise en deux parties : • Déploiement de la zone d’alimentation. • Déploiement de la zone de restitution. Le déploiement se fait pour le moment sur trois sites pilotes, et sera étendu à l’ensemble du territoire des que les résultats des tests fonctionnels auront été approuvés. 141
  • 150.
    Conclusion générale etperspectives 142
  • 151.
    Conclusion générale etPerspectives Exploiter les données à disposition de l’entreprise afin de leur donner de la valeur ajoutée, tel est le défi des entreprises modernes. Dans ce cadre, et afin de palier à des problèmes récurrents dans le processus de prise de décision, SONELGAZ a initié le projet de réalisation d’un Data Warehouse pour permettre la mise en place d’un système décisionnel fiable et efficace. Tout au long de notre travail de conception et de réalisation, nous avons essayé de suivre une démarche mixte, alliant de ce fait entre Deux approches connues dans le domaine du Data Warehousing, à savoir l’approche « Besoins d’analyse » et l’approche « Sources de données ». Cette démarche a permis de répondre aux attentes et besoins des utilisateurs tout en exploitant au mieux les données générées par les systèmes opérationnels de manière à anticiper sur des besoins non exprimés. Bien que la méthode des entretiens soit l’outil principal pour la collecte des besoins dans ce travail (en effet, le milieu et l’organisation du groupe ont rendu toute autre approche pratiquement impossible), l’étude des besoins déjà exprimés sous forme de rapports et de processus de prise de décision nous ont été d’une grande utilité pour définir de manière claire le périmètre et les besoins réels des utilisateurs. Cette étude a fait ressortir quatre sujets d’analyse dignes d’intérêt pour l’entreprise qui sont : Les ventes, les affaires, les nouveaux abonnés, le recouvrement. Dans un deuxième temps, la modélisation de la zone de stockage des données s’est faite grâce aux principes de la modélisation dimensionnelle. Cette modélisation offre une vision claire et une compréhension intuitive des modèles proposés. Nous avons de ce fait proposé des modèles en étoiles des quartes activités recensés. Partant de chaque modèle dimensionnel, nous avons donné les modèles agrégés afin d’améliorer les performances du futur système. La partie d’alimentation de la zone de stockage « implémentation physique des modèles dimensionnels sur un SGBD relationnel » a été sans nul doute la partie du projet la plus fastidieuse et consommatrice en temps ; nous permettant de vérifier le postula disant qu’il est nécessaire d’y consacrer plus de 80% du temps de réalisation d’un Data Warehouse. Cette étape nous a permis de concevoir et de réaliser, grâce à des outils open source, les routines d’extraction, transformation et chargement des données. L’utilisation d’outils et de solutions open source est un volet très important dans ce projet. En effet, l’orientation Open Source du projet a été décidée dés l’initiation de ce dernier. Cette orientation, qui se fait ressentir durant les étapes sus citées, est plus présente dans la partie « réalisation de la zone de restitution » grâce à l’intégration d’une plateforme « BI », pour la diffusion et la gestion des documents, et d’outils de Reporting et de navigation dans les données complètement open source, offrant à l’utilisateur la possibilité d’exploiter les données de l’entrepôt via n’importe quel client léger. La partie restitution a aussi nécessité le 143
  • 152.
    développement des voletsde gestion des utilisateurs, d’administration de l’entrepôt et de supervision de ce dernier. Pour la mise en route de la solution, nous avons entamé le travail de déploiement en choisissant des sites pilotes. Ce déploiement obéit à une démarche clairement illustrée grâce à des digrammes de déploiement présentés dans le dernier chapitre du rapport. Pour finir, et avant de citer les perspectives du projet, nous pouvons dire que ce stage au niveau de SONELGAZ nous a permis d’acquérir une très bonne expérience professionnelle et d’évoluer dans un domaine qui nous était totalement inconnu à savoir le domaine des systèmes décisionnels, et au sein d’un environnement regroupant des équipes de professionnels du métier représentant la filiale « ELIT ». Comme un projet Data Warehouse n’est jamais complètement terminé, nous pouvons citer les perspectives et les développements suivants : • Suivre le déploiement actuel et recueillir les correctifs et remarques des utilisateurs. • Etendre le déploiement de manière à couvrir, à terme, la totalité du territoire national. • Etendre le système vers d’autres systèmes opérationnels notamment les systèmes de la HP/HT et de la ressource humaine. • Utilisation des méthodes et algorithmes de Data Mining pour une meilleure exploitation des données. • Continuer le développement du portail de restitution. 144
  • 153.
    Bibliographie Ouvrages [Bouquin, 2003] :Bouquin Henry ; « Le contrôle de gestion » ; P.U.F ; 2003. [Dresner, 2001] : H. Dresner ; « BI : Making the Data Make Sens » ; Gartner Group 2001. [Franco, 1997] : Jean-Michel Franco; « Le Data Warehouse, le Data Mining » ; Eyrolles 1997. [Goglin, 1998] : J.F. Goglin; « La Construction du Datawarehouse : du Datamart au Dataweb »; Hermes 1998. [Inmon, 2002]: W. H. Inmon ; « Building the Data Warehouse Third Edition» ; Wiley Computer Publishing 2002. [Kimball, 2004] : R. Kimball et J. Caserta ; « The Data warehouse ETL Toolkit» ;Wiley Publisshing, INC 2004 [Kimball, 2002] : R. Kimball et M. Ross ; « Entrepôts de Données : Guide Pratique de Modélisation Dimensionnelle 2ème édition » ; Vuibert 2002. [Kimball,1996] : R. Kimball ; « Entrepôts de données : Guide pratique du concepteur de Data Warehouse » ;Wiley Computer Publishing 1996. [Le Moigne, 1977] : Le Moigne J.L., « La théorie du système général, théorie de la modélisation », P.U.F., 1977. [Nakache, 1998] : Didier Nakache; « Data Warehouse et Data Mining »; Conservatoire National des Arts et Métiers de Lille; Version 1.1; 15 juin 1998. 145
  • 154.
    Articles et Thèses [Bouzghoub,2008] : Abdenour Bouzghoub ; « Modélisation des Entrepôts de données XML : Application au domaine de la sécurité sociale » ; Thèse de Magistère Option : SISCSD ; Institut National de Formation en Informatique (I.N.I) 2008. [Chouder, 2007] : Lamri Chouder ; « Entrepôt Distribué de Données » ; Thèse de Magistère Option : SI; Institut National de Formation en Informatique (I.N.I) 2007. [Chuck, 1998] : Chuck Ballard, Dirk Herreman, Don Schau, Rhonda Bell, Eunsaeng Kim, Ann Valencic; Data Modeling Techniques for Data Warehousing; International Technical Support Organization; http://www.redbooks.ibm.com; février 1998. [Codd, 93] : E. F. Codd ; « Providing OLAP (On-Line Analytical Processing) to User- Analysts : an IT mandate. » ; Technical report ; E.F. Codd & Associates; 1993. [Daan, 2007] : Daan Van Beck, Norman Manley, The ETL product survey 2007, A passionned International research paper, 2007. [Favre, 2008] : Cécile Favre; «Évolution de schémas dans les entrepôts de données»; Thèse de doctorat ; Université Lumière Lyon 2 «École Doctorale Informatique et Information pour la Société» ; Décembre 2007. [Haciane, 2006] : Ahmed Haciane ; « Conception d’un datawarehouse Orienté CRM »; Thèse de magistère Option : SI ; Institut National de Formation en Informatique (I.N.I); 2006. [Hugh, 2009] : Hugh Watson, Dorothea L. Abraham, Daniel Chen, David Preston; Dominic Thomas,Data Warehousing ROI: Justifying and Assessing a Data Warehouse; http://www.bi-bestpractices.com/view- articles/4780; 2009. [Inmon, 2000]: B. Inmon; What is a Data Warehouse; Article; http://www.billinmon.com; 2000. [Inmon, 1998]: B. Inmon ;Data Mart Does Not Equal Data Warehouse; http://www.information- management.com/infodirect/19991120/1675- 1.html ;1998. [Soler, 2001] : Y.Soler; PLANIFICATION ET SUIVI D'UN PROJET ; Centre national de la recherche scientifique Direction des systèmes d'information ; http://www.dsi.cnrs.fr/conduite- 146
  • 155.