Mise en place d’une plateforme décisionnelle SAP BI
                        autour de SAP MM




SALAH EDDINE BENTALBA       | STAGE DE FIN D’ETUDES
Mise en place d’une plateforme décisionnelle SAP BI
                                               autour de SAP MM




REMERCIEMENTS
       Il est toujours délicat de remercier l’ensemble des personnes qui ont contribué à l’aboutissement
de ce travail. Que ceux qui ne sont pas mentionnés ne m’en tiennent pas rigueur.


       Je tiens à remercier M Abdeljawad BENHADDDOU directeur des systèmes
d’information de m’avoir permis d’effectuer mon projet de fin d'étude au sein de la LYDEC
(Lyonnaise des eaux de Casablanca) et M. Abdelaziz HAYOURI chef de service SAP de m’avoir
proposé un sujet si intéressant.


       Je remercie vivement mon encadrant M. Hicham ELKOUDRI Consultant technique SAP BI
qui m’a fait part de son temps et de son énergie pour m’aider à élaborer ce travail.


      Je n’oublierai pas de remercier les membres de la DSI (Direction des systèmes d’information),
notamment M Yassine ATTASSI et M. Abdelkebir EDDAHNI pour leurs soutiens et les bons
moments qu’on a passé ensemble.

       Je remercie aussi, M. Issam OUFFAKIR professeur à l’EMSI pour ses conseils et son aide pour
la rédaction du rapport.
       Mes sincères gratitudes pour tout le cadre professoral de l’EMSI, pour la formation qu’il m’a
inculquée.
        Que messieurs les membres du jury trouvent ici l’expression de ma reconnaissance d’avoir
accepté de juger ce travail.

        Mes expressions distinguées, pour tous ceux qui ont contribué de près ou de loin à
l’accomplissement de ce projet.

                                                                                          Merci encore.




                   SALAH EDDINE BENTALBA           | STAGE DE FIN D’ETUDES
Mise en place d’une plateforme décisionnelle SAP BI
                                       autour de SAP MM




DEDICACE
A ma mère,
     Sang de mon cœur;
A ma mère,
     Ciel de ma vie;
A ma mère,
     Lune de mes nuits,
     Que Dieu te protège...Je t'aime;
A mon père,
     Pour ton soutien,
     Ton amour,
     Tes sacrifices...Je t'aime;

A mon frère et mes sœurs,
     Nul mot ne pourrait exprimer ma gratitude envers vous;

A l’ensemble de ma famille,
      Je vous porte un grand respect;

A mes amis et à tous ceux qui m'aiment,
     Pour tous les moments inoubliables que nous avons passés ensemble…

A vous,
     Qui partagez avec moi, en ce moment, ces agréables sentiments…

                                                                  Je dédie ce modeste travail…




               SALAH EDDINE BENTALBA         | STAGE DE FIN D’ETUDES
Mise en place d’une plateforme décisionnelle SAP BI
                                                 autour de SAP MM




RESUME
        Le présent document est la synthèse de mon travail dans le cadre du projet de fin d’études effectué au
sein de la LYDEC. J’ai eu la chance durant ce stage de travailler sur un projet décisionnel autour de l’outil SAP
BI.
        Le but de ce travail est de créer une couche décisionnelle pour répondre aux besoins exprimés par le
département des investissements de la LYDEC, concernant la création de la plate-forme de business intelligence
en vertu de SAP BI MM, afin d'avoir une visibilité sur l'état réel des achats réalisés, le stock …etc.


Mots-clés :
Achats, Stock, informatique décisionnel, SAP MM, référentiel de données, SAP Query, Reporting




ABSTRACT

       This document is a summary of my work in the project graduation done within LYDEC. I had the
chance during this intership to work on a project about Business intelligence within the tool SAP BI.

       The main object of this work is to create a decisional layer for needs expressed by LYDEC’s investments
department, concerning the establishment of business intelligence platform under a leader ERP (Enterprise
Resource Planning) SAP BI MM, in order to have a clear visibility about their purchases, stocks and
procurement... etc.

Keywords:

Purchases, Stock, Business Intelligence, SAP MM, Business content, SAP Query, Reporting




                  SALAH EDDINE BENTALBA          | STAGE DE FIN D’ETUDES

                                                                                                              5/79
Mise en place d’une plateforme décisionnelle SAP BI
                                          autour de SAP MM




LISTE DES ABREVIATIONS


 Abréviation                                              Désignation
   ABAP                           Advanced Business Application Programming
    Bex                                        Business Explorer
     BI                                       Business Intelligence
    BO                                          Business Object
    BW                                        Business Warehouse
    DA                                        Demande d’Achats
    DSI                            Département des Systémes d’Informations
    ECC                                     ERP Central Component
    ETL                                  Extract , Transform and Load
    ERP                                  Entreprise Ressources Planning
  LYDEC                                Lyonnaise des Eaux de Casablanca
    MM                                       Material Management
    ODS                                      Operational Data Store
   OLAP                                  On Line Analytical Processing
   OLTP                                On Line Transactional Processing
    PSA                                      Persistent Staging Area
    SAP                               Systems, Applications and Products
   SGBD                             Système de Gestion de Base de Données
    SID                                 Surrogate ID (ID de substitution)
    VBA                                   Visual Basic for Applications




               SALAH EDDINE BENTALBA      | STAGE DE FIN D’ETUDES

                                                                                6/79
Mise en place d’une plateforme décisionnelle SAP BI
                                                    autour de SAP MM




LISTE DES FIGURES
  Figure 1 : Contribution des actionnaires dans le capital de LYDEC en 2011 ....................................... 14

  Figure 2 : Organigramme de la Direction Générale .............................................................................. 15

  Figure 3 : Organigramme de la DSI ..................................................................................................... 16

  Figure 4 : Organigramme du département développement /service SAP ............................................. 16

  Figure 5 : Architecture SAP BI / MM .................................................................................................. 18

  Figure 6 : Résumé des aspects qualité................................................................................................... 19

  Figure 7 : Cycle de vie d’un projet décisionnel...................................................................................... 21

  Figure 8 : Découpage du projet ............................................................................................................ 22

  Figure 9 : Planning prévisionnel du projet ............................................................................................ 23

  Figure 10 : Déroulement réel du projet................................................................................................. 24

  Figure 11 : Organisation de l’équipe du projet ...................................................................................... 25

  Figure 12 : Diagramme de flux de communication ............................................................................... 26

  Figure 13 : Marché mondial des ERP en 2010 ...................................................................................... 29

  Figure 14 : Principaux modules SAP .................................................................................................... 30

  Figure 15 : Les processus de SAP MM ................................................................................................. 31

  Figure 16 : Composantes d’un système décisionnel .............................................................................. 32

  Figure 17 : Architecture d’un système décisionnel ................................................................................ 33

  Figure 18 : Concept multidimensionnel (OLAP ON LINE ANALYTICAL PROCESSING) ............. 34

  Figure 19 : Architecture SAP BW......................................................................................................... 39

  Figure 20 : Principe de l’ETL de SAP .................................................................................................. 41

  Figure 21 : Business Explorer de BW ................................................................................................... 43

  Figure 22 : Processus d’achat de la LYDEC......................................................................................... 45



                SALAH EDDINE BENTALBA                   | STAGE DE FIN D’ETUDES

                                                                                                                                            7/79
Mise en place d’une plateforme décisionnelle SAP BI
                                                    autour de SAP MM




  Figure 23 : Problématiques du processus d’achat de la LYDEC ........................................................... 48

  Figure 24 : Schéma modèle en étoile .................................................................................................... 51

  Figure 25 : Schéma modèle en étoile étendu de SAP ............................................................................ 52

  Figure 26 : Exemple d’utilisation des SID Tables lors d’une requête dans BW ..................................... 52

  Figure 27 : Vue du contenu du référentiel de métadonnées de SAP ..................................................... 54

  Figure 28 : Recherche dans le référentiel de métadonnées .................................................................... 54

  Figure 29 : Liste des cubes MM activés dans le Workbench ................................................................. 67

  Figure 30 : Présentation de l’aspect technique de SAP Query ............................................................... 68

  Figure 31 : Flux de données concernant le cube prestation de services ................................................. 71

  Figure 32 : Flux de données concernant le cube évaluation de fournisseurs ......................................... 71




LISTE DES TABLEAUX

  Tableau 1 : Tableau des livrables .......................................................................................................... 19

  Tableau 2 : Le classement des risques .................................................................................................. 20

  Tableau 3 : Tableau des écarts ............................................................................................................. 25

  Tableau 4 : Les rôles des acteurs .......................................................................................................... 25

  Tableau 5 : Description des phases du processus d’achats.................................................................... 46

  Tableau 6 : Liste des cubes livrés ......................................................................................................... 67




                SALAH EDDINE BENTALBA                   | STAGE DE FIN D’ETUDES

                                                                                                                                             8/79
Mise en place d’une plateforme décisionnelle SAP BI
                                                     autour de SAP MM




SOMMAIRE


    INTRODUCTION........................................................................................................................................................................12

    Contexte globale du projet....................................................................................................... 13
    CHAPITRE 1 : Présentation de l’organisme d’accueil .......................................................................14
               I.Présentation général de la LYDEC : .......................................................................................................................14
                         1.His tori que : ...................................................................................................................................................... 14
                         2.Enjeux et pers pecti ves :................................................................................................................................... 15
                         3.Organigra mme Général : ................................................................................................................................. 15

               II.Présentation de la DSI :..........................................................................................................................................16
                         1.Di recti on des s ys tèmes d’informa tions :......................................................................................................... 16
                         2.Dépa rtement Développement : ...................................................................................................................... 16
                         3.Servi ce SAP :..................................................................................................................................................... 16

       CHAPITRE 2 : Etude générale du projet.....................................................................................17
                   I.Périmètre du projet : ...........................................................................................................................................17
                         1.Présenta tion du projet :................................................................................................................................... 17
                         2.Objecti fs du projet :......................................................................................................................................... 18
                         3.Li vra bles :......................................................................................................................................................... 18
                         4.Aspect quali té : ................................................................................................................................................ 19
                         5.Ma tri ce des risques :........................................................................................................................................ 20

                   II.Conduite du projet :............................................................................................................................................21
                         1.Défini tion : ....................................................................................................................................................... 21
                         2.Cycl e de vie d’un projet décisionnel :.............................................................................................................. 21
                         3.Des cripti on des phases :.................................................................................................................................. 22

                   III.Planification du projet :.....................................................................................................................................22
                         1.Decoupa ge du projet : ..................................................................................................................................... 22
                         2.La planifi ca tion prévisionnelle du projet :....................................................................................................... 23
                         3.Le déroulement réel du projet : ...................................................................................................................... 24
                         4.Anal yse des éca rts : ......................................................................................................................................... 25

                   IV.Organisation du projet : ...................................................................................................................................25
                         1.L'équipe projet :............................................................................................................................................... 25
                         2.Fl ux de Communi ca tion :................................................................................................................................. 26
                         3.Sui vi interne :................................................................................................................................................... 26
                         4.Outils de Ges tion de projet :............................................................................................................................ 27




          SALAH EDDINE BENTALBA                                   | STAGE DE FIN D’ETUDES

                                                                                                                                                                                              9/79
Mise en place d’une plateforme décisionnelle SAP BI
                                               autour de SAP MM




Environnement de travail ......................................................................................................... 28
CHAPITRE 3 : le progiciel SAP ........................................................................................................29
        I.Présentation SAP : .....................................................................................................................................................29
                   1.Défini tion d’un ERP :........................................................................................................................................ 29
                   2.Le progi ciel SAP :.............................................................................................................................................. 29
                   3.Les modules SAP / R3 :..................................................................................................................................... 30

CHAPITRE 4 : Les systèmes décisionnels........................................................................................32
       I.Introduction : ..............................................................................................................................................................32
       II.Définition d’un système d’information décisionnel : .........................................................................................32
       III.Architecture d’un Système décisionnel : .............................................................................................................33
       IV.Le concept O LAP (O N LINE ANALYTICAL PROCESSING) : ..................................................................................33
       V.Les fonctionnalités :..................................................................................................................................................36
CHAPITRE 5 : Présentation de SAP BI .............................................................................................38
       I.Définition de SAP Business Intelligence : ...............................................................................................................38
       II.Business MAP de l’infrastructure NetWeaver : ...................................................................................................38
       III.Les composantes de SAP BI :..................................................................................................................................39
      IV.mySAP BI : fonctionnalités clés : ............................................................................................................................40
      V.Présentation Data Warehousing :...........................................................................................................................41
                   1.L’outil ETL: Extra ction, trans formati on, and loading :..................................................................................... 41
                   2.Da ta Wa rehouse management : ...................................................................................................................... 42
                   3.Présenta tion du BI Platform : ......................................................................................................................... 42
                   4.Présenta tion Business Explorer (BEx) :........................................................................................................... 43

Analyses et Modélisation ......................................................................................................... 44
CHAPITRE 6 : Analyse fonctionnelle ...............................................................................................45
       I.Processus Achats de LYDEC : ....................................................................................................................................45
       II.Description des phases du processus d’achats : ................................................................................................46
       III.Les données renseignés par élément de processus : ........................................................................................46
       IV.Problematiques et solution prévues : ..................................................................................................................48
CHAPITRE 7 : Modélisation ...........................................................................................................50
       I.Concepts Fondamentaux : ........................................................................................................................................50
                   1.Modélisation mul tidimensionnelle :................................................................................................................ 50
                   2.Modélisation mul tidimensionnelle vers us modélisation entité -rela tion :...................................................... 51
                   3.Le modèle en étoile : ....................................................................................................................................... 51
                   4.Le s chéma en étoile étendu de SAP : .............................................................................................................. 52

      II.Business Content (applications préconfigurés) de SAP :......................................................................................53




    SALAH EDDINE BENTALBA                                  | STAGE DE FIN D’ETUDES

                                                                                                                                                                                   10/79
Mise en place d’une plateforme décisionnelle SAP BI
                                                 autour de SAP MM




       III.Modélisation des cubes : ..........................................................................................................................................55
                     1.0PUR_C01 (Données Achats ) :......................................................................................................................... 55
                     2.0SRV_C01 (Pres ta tion de servi ces) :................................................................................................................ 57
                     3.0PUR_C04 (Groupe d’a cheteurs) :................................................................................................................... 59
                     4.0PUR_C02 (Evaluation des fournisseurs) : ...................................................................................................... 61
                     5.0COPC_C04 (Valorisation des s tocks : pri x a rti cles et valeurs s tocks) : .......................................................... 63

Réalisation et mise en œuvre du Projet ................................................................................... 66
CHAPITRE 8 : Cubes Réalisés ........................................................................................................67
         I.Choix de la solution : .................................................................................................................................................67
         II.Liste des Cubes réalisés et mis en production :...................................................................................................67
         III.Présentation de SAP Query :..................................................................................................................................68
         IV.requêtes réalisées : ................................................................................................................................................68
                     1.Etapes de réalisation d’une requete : ............................................................................................................. 68
                     2.Les requetes :................................................................................................................................................... 70
                     3.Fl ux de données :............................................................................................................................................. 71

CHAPITRE 9 : Reporting ................................................................................................................72
         I.Présentation de l’outil de Reporting SAP : Bex analyzer.....................................................................................72
         II.Reporting réalisés : ...................................................................................................................................................72
Conclusion et perspectives ....................................................................................................................................................75




     SALAH EDDINE BENTALBA                                   | STAGE DE FIN D’ETUDES

                                                                                                                                                                                     11/79
Mise en place d’une plateforme décisionnelle SAP BI
                                                  autour de SAP MM




INTRODUCTION
       Les systèmes et les technologies d'information sont devenus aujourd'hui les socles des organismes
modernes. Ils touchent, sans exception, toutes les activités et tous les secteurs de l'entreprise, tant en interne
qu'en externe.

         Les entreprises actuelles ont trouvés dans ces nouveaux systèmes de traitement de l'information des
outils efficaces pour innover en termes d'amélioration des méthodes de travail.

         Dans ce sens, un nouveau contexte professionnel a vu le jour, un contexte qui valorise les organismes
aussi bien par la qualité de la gestion des marchés, que par la richesse de leurs systèmes d'informations, et plus
particulièrement par l'exploitation optimale de ces derniers, réduisant ainsi les coûts, les délais et améliorant la
réactivité et la qualité.

        C'est dans cette optique que la LYDEC a exprimé son besoin de mise en place d’une plateforme du
reporting : une optique qui a pour but de prévoir les futurs objectifs et les moyens dont on aura besoin pour
cerner également les défis du marché, les pressions de la concurrence et l’évolution des technologies.

        Ainsi ce présent mémoire qui est le fruit et l’illustration du travail effectué dans ce stage, relate les
différentes phases ainsi que les moyens auxquels nous avons eu recours pour atteindre les objectifs fixés. , et ceci
en 4 principales parties :

LA PREMIERE PARTIE présente l’organisme d’accueil et introduit le contexte général du projet et l’étude
de ce dernier.

LA DEUXIEME PARTIE présente l’environnement de travail, les Concept de base                            comprenant
l’architecture et les fonctionnalités.

LA TROISIEME PARTIE présente la phase d’analyse fonctionnelle et la modélisation.

LA QUATRIEME PARTIE présente les différentes phases de la réalisation et la mise en œuvre du projet.




                  SALAH EDDINE BENTALBA           | STAGE DE FIN D’ETUDES

                                                                                                                 12/79
Mise en place d’une plateforme décisionnelle SAP BI
                                                   autour de SAP MM




                          Contexte globale du projet



     Ce chapitre introduit le contexte général dans lequel s’est déroulé le projet. Il présente d’abord, La LYDEC,
l’organisme d’accueil. Ensuite il décrit la conduite et le pilotage du projet, les différentes étapes et la gestion des
                                                risques de ce dernier.




                   SALAH EDDINE BENTALBA           | STAGE DE FIN D’ETUDES

                                                                                                                    13/79
Mise en place d’une plateforme décisionnelle SAP BI
                                                      autour de SAP MM




                                               CHAPITRE 1 : Présentation de l’organisme
                                                                                                             d’accueil
  I.    Présentation général de la LYDEC :
             1. Historique :

          Dans le cadre de la mondialisation, le Maroc assiste à un désengagement progressif de
l’Etat, en encourageant l’initiative de privatisation de la plupart des secteurs économiques du
pays. Cette politique vise à mettre en place des structures qui consolideraient la libéralisation et
qui tiennent compte de l’évolution économique et sociale du pays. Le passage de la RAD
(Régie Autonome intercommunale de Distribution) vers LYDEC (Lyonnaise des Eaux de
Casablanca) s’est inscrit dans cette optique.

         Depuis le 1er août 1997, la Lyonnaise des Eaux de Casablanca (LYDEC) a pris en charge la gestion déléguée des
services d’eau, d’électricité, d’assainissement et dernièrement de l’éclairage public de la ville de Casablanca et Mohammedia.

        Cette entreprise est née après deux années de négociations entre le groupe SUEZ Lyonnaise des Eaux et la
Communauté Urbaine de Casablanca. Cette convention de gestion déléguée porte sur l’eau, l’électricité et l’assainissement.
Parmi les motivations des collectivités publiques, il y a le souci d’accéder à une expertise de haute technicité ainsi que le
souci de transférer vers le secteur privé la charge de certains investissements lourds.

         Rappelons qu’une gestion déléguée n’est pas une privatisation car il n’y a aucun transfert définitif de propriété, ni
même de transfert temporaire, contrairement à la privatisation qui est une opération irréversible (un retour à la situation
antérieure nécessite l’indemnisation du propriétaire). La délégation n’est jamais totale et illimitée dans le temps. C’est une
décision locale. Le concessionnaire supporte, avec ses capitaux propres et des fonds d’emprunt, la charge des
investissements nécessaires à la construction des ouvrages à la collectivité publique.


                                                                            SUEZ Environnement


                                       0.20%
                                                                            RMA Watanya

                                 0.14%                      51%
                                                                            Actionnariat flottant à la
                                                                            Bourse des valeurs de
                                         15%                                Casablanca
                                                                            Fipar Holding (groupe
                                                                            CDG)


                    Figure 1 : Contribution des actionnaires dans le capital de LYDEC en 2011

        Le groupe SUEZ est présent dans 120 pays (argentine, Etats-Unis, Chine, Jordanie…). Au Maroc depuis 1912 de
façon évolutive dans les métiers de l’eau.

            Il assure la gestion de plus de 40% des villes de plus d’un million d’habitants ayant délégué leur service d’eau
             au secteur privé dans le monde.
            Il investit, à travers le monde, l’équivalent de plus de 3 milliards de dollars par an.
            Lyonnaise des Eaux : un géant de l’industrie verte.


                     SALAH EDDINE BENTALBA            | STAGE DE FIN D’ETUDES

                                                                                                                          14/79
Mise en place d’une plateforme décisionnelle SAP BI
                                                                                                                        autour de SAP MM




            2. Enjeux et perspectives :

        Depuis le démarrage de la gestion déléguée, LYDEC a mobilisé tous ses moyens pour offrir un service de qualité
aux habitants de la Région du Grand Casablanca et les doter en infrastructures nécessaires. Pour l’entreprise, la révision du
contrat a été l’occasion de faire le bilan du passé et de procéder aux ajustements nécessaires pour l’avenir en fonction de
nouveaux enjeux techniques, commerciaux, sociaux et financiers.

        Les enjeux techniques se manifestent en la lutte contre les inondations et la pollution des côtes et des milieux
récepteurs, le renforcement et la sécurisation de l’alimentation en eau et électricité, le développement des infrastructures
pour accompagner l’urbanisation, la préservation du patrimoine réseau existant, et la pérennité des avancées réalisées en
matière de branchements sociaux.

          En ce qui concerne les enjeux commerciaux, la LYDEC vise en effet à améliorer le taux de satisfaction de la
clientèle, d’assurer une relation de proximité avec ces clients et d’améliorer la qualité de service.

        Au niveau social, la LYDEC a pour objectif de faire de ses collaborateurs de véritables professionnels porteurs des
valeurs et des ambitions de la société, de créer une relation de confiance et de pérennité avec les partenaires sociaux et
d’assurer au personnel les conditions optimales de succès.

            3. Organigramme Général :

         La direction générale est organisée en plusieurs pôles qui regroupent des directions. La figure ci-dessous présente
la structure organisationnelle de l’entreprise.

                                                                                                                                                                                     Direction générale
                                                          Direction d'audit interne et d'inspection




                                                                                                                                                                                                                                                                               Direction des fonctions de support
                                                                                                         Direction de communication et de




                                                                                                                                                                                                                                         d'électricité et d'éclairage public




                                                                                                                                                                                                                                                                                                                                                                                     Direction Inmae et gestion de
               Direction administrative et




                                                                                                                                                                                                                                                                                                                    Direction des opérations
                                                                                                                                                                                                             Direction d'exploitation,
                                                                                                              développement durable




                                                                                                                                                                                                                                                                                                                                               Direction des ressources
                                                                                                                                            Direction des systèmes




                                                                                                                                                                                       Direction technique
                                                                                                                                                                     d'information
                                             financière




                                                                                                                                                                                                                                                                                                                                                                          humaines
                                                                         générale




                                                                                                                                                                                                                                                                                                                                                                                                                     contrat




                                                                                                      Figure 2 : Organigramme de la Direction Générale




                                                    SALAH EDDINE BENTALBA                                                                                                    | STAGE DE FIN D’ETUDES

                                                                                                                                                                                                                                                                                                                                                                                                                               15/79
Mise en place d’une plateforme décisionnelle SAP BI
                                                      autour de SAP MM




     II.    Présentation de la DSI :
              1. Direction des systèmes d’informations :

       Le schéma ci-dessous représente la structure de la Direction des Systèmes d’Information, elle regroupe plusieurs
départements : département de Développement, d’Architecture, d’Exploitation et de Logistique.

                                                   Direction des systèmes d'information


                           Département             Département              Département              Département
                           Archi tecture          Développement              Logi stique             Expl oitation


                                           Figure 3 : Organigramme de la DSI




              2. Département Développement :

         Le département développement aussi regroupe plusieurs services : service support et documentation, service
d’intégration, service application et dernièrement le service SAP.

                                                Déparetement Développement



             Servi ce support et
              documentation
                                            Service SAP             Servi ce Intégration     Servi ce Application



                        Figure 4 : Organigramme du département développement /service SAP



              3. Service SAP :

Le service SAP, où se déroule le projet de fin d’étude prend en charge :

           La gestion des projets autour du système d’information SAP.
           La garantie de la bonne démarche des processus SAP.
           Le help desk SAP.
           La formation des utilisateurs.
           Le Support aux différents responsables métiers pour l’identification de leurs besoins.




                     SALAH EDDINE BENTALBA            | STAGE DE FIN D’ETUDES

                                                                                                                     16/79
Mise en place d’une plateforme décisionnelle SAP BI
                                                     autour de SAP MM




                                                               CHAPITRE 2 : Etude générale du
                                                                                                                     projet
  I.    Périmètre du projet :
        1. Présentation du projet :
          Vivant dans un contexte de mondialisation, de fusion des entreprises et de concurrence, les entreprises veulent
augmenter leur productivité, leur efficacité et leur marge de profit afin de rester compétitives. Donc les sociétés étaient
contraintes d’élargir leurs conceptions traditionnelles de la gestion. Pour cela les décideurs ont besoin d’avoir une visibilité
en temps réel sur l’état global de la société qu’ils dirigent. Étant amené à prendre des décisions stratégiques, ils ont besoin
d’outils d’aide à la décision fiable, à même de fournir des informations exactes le plus rapidement possible. C’est ainsi que
la logistique fait son entrée.

         Historiquement, la logistique a fait son apparition dans les grandes entreprises pour répondre à une double
exigence :

            La mise à disposition au moindre cout de la quantité d’un produit, à l’endroit et au moment où la demande
             existe.
            Gérer les flux d’information, dans le but de réguler les flux de matières.

         Plus qu’une méthode de gestion, la logistique est devenue un instrument privilégié de l’information, un avantage
concurrentiel, un levier de maintien et d’accroissement de la compétitivité. Est à l’aide du module MM du progiciel SAP
qui permet de gérer et d’optimiser les processus qui concerne la gestion des articles d'un point de vue achats et gestion des
stocks, les entreprises peuvent parfaitement répondre à leurs exigences.

         La gestion de la chaine logistique désigne le sous-domaine du système d’information qui répond aux besoins
spécifiques des opérateurs logistiques des gestions de la chaine d’approvisionnement, prévision, planification, etc.….

        Pour ce faire donc il est conduit à faire :

            Entretenir à ce titre des liens très fort avec le système d’information de l’entreprise et en particulier avec le
             progiciel de gestion intégré (PGI ou ERP en anglais) de l’entreprise.
            Mobiliser un grand nombre de données et de flux d’information associés, convenablement organisés et mis à
             disposition par le biais d’un stockage approprié sous forme de base de données.
            Offrir une palette de traitements et d’applications logicielles, en phase avec les besoins particuliers des
             opérateurs logistiques.

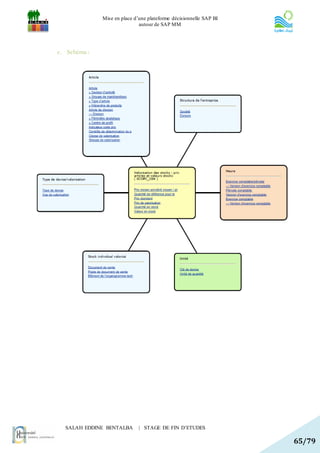
        Le thème soumis à mon projet est la mise en place d’une plate-forme décisionnelle SAP BI autour de SAP MM
(Material Management).




                    SALAH EDDINE BENTALBA             | STAGE DE FIN D’ETUDES

                                                                                                                            17/79
Mise en place d’une plateforme décisionnelle SAP BI
                                                            autour de SAP MM




                                                Figure 5 : Architecture SAP BI / MM

          2. Objectifs du projet :

  Parmi les objectifs fixés par la mise en place de cette plate-forme on peut citer :

               Mettre en place un outil orienté vers les opérationnels pour développer leurs besoins en matière de reporting
                et d’analyse.
               Permettre une prise de décision facile et rapide pour l’ensemble des acteurs autour de SAP.
               Répondre aux exigences de reporting.
                Disposer de tableaux de bord standards autour de SAP et éliminer tous développements spécifiques.
               Délivrer la bonne information, au bon temps, à la bonne personne et sous le bon format.
               Disposer d’une plateforme décisionnelle et d’un entrepôt de données (Dataware house) d’entreprise autour du
                système d’information SAP LYDEC.
               Intégrer et fusionner toutes les données transactionnelles autour de SAP.
               Séparer la plateforme transactionnelle de la plateforme décisionnelle.


          3. Livrables :


      Phases                    Prérequis                 Livrables                     Dépendances              Critère de fin de phase

                                                      Cahier de charge.
                        Fourniture par LYDEC                                                                Le cahier de charge rédigé et validé,
Lancement et
                        de la documentation                                      N/A.                       le travail planifié, la phase d’analyse
planification                                         Plan       d’assurance
                        nécessaire.                                                                         peut commencer.
                                                       qualité.
                       Fourniture par LYDEC
Etude et analyse des                              Dossier de spécification       Phase de lancement et      Validation des besoins exprimés
                       de la documentation
besoins                                           fonctionnelle                  planification.             par le service achats.
                       nécessaire.

                                                                                                            Compréhension fonctionnelle et
Analyse et                                        Dossier       d’architecture   Phase d’étude et analyse
                       Néant.                                                                               technique de l’application par
Modélisation                                      fonctionnelle.                 des besoins.
                                                                                                            l’équipe de développement.




                       SALAH EDDINE BENTALBA                 | STAGE DE FIN D’ETUDES

                                                                                                                                              18/79
Mise en place d’une plateforme décisionnelle SAP BI
                                                      autour de SAP MM




                                                                                 Phase                 de
                                                                                 Modélisation/Phase    de
Développement du    Disposer d’un accès aux                                                                     Mise en place du DATAMART
                                                Dossier d’ETL.                   mise     en   place   de
processus ETL       données.                                                                                    alimenté par le processus ETL.
                                                                                 l’environnement       de
                                                                                 développement.


                                                                                                                  Activation des cubes à travers
                                                                                                                   le datamart réalisé dans la
Reporting et                                    Dossier de tableaux de           Phase Développement du
                    Néant.                                                                                         phase précédente.
tableaux de bord                                bords réalisés et de cubes.      processus ETL                    Mise en place des tableaux de
                                                                                                                   bords réalisés et les validés.


                                                Tableau 1 : Tableau des livrables



         4. Aspect qualité :
Les caractéristiques les plus souvent associées à la réussite d’un Datawerhouse sont les suivantes :


             Objectifs de progrès clairs, mesurables. Si les enjeux ne sont pas définis suffisamment précis, le système risque
              de se limiter au rôle de réservoir de données et d’être trop générique.
             Choix d’informations utiles (privilégier la pertinence à la disponibilité).
             Faire intervenir les utilisateurs dans la conception pour choisir les indicateurs clefs et données pour mieux
              travailler.
             Avoir une bonne qualité de données : cohérentes, à jour, documentées.
             Avoir un accès direct pour les utilisateurs, leur donner les moyens d’être autonomes.
             Etre flexible : pouvoir supporter l’augmentation des utilisateurs, de type de données, de volume de données.
              En effet, le nombre d’utilisateurs du Datawerhouse croît de manière exponentielle (nombre multiplié par 10
              ou 15 en 2 ans). Plus il y a d’utilisateurs, plus il y a des requêtes, plus il y a des données qui transitent.


                                                                                permettre
                                                          s i mple et            un a ccès
                                                          él aborée             ra pi de a ux
                                                                              i nformations


                                                        homogène,                ra pi de,
                                                           cl a ire,              fi a ble,
                                                        conci se et            fl exible et
                                                         i ntuitive           ma intenable




                                              Figure 6 : Résumé des aspects qualité




                     SALAH EDDINE BENTALBA                | STAGE DE FIN D’ETUDES

                                                                                                                                             19/79
Mise en place d’une plateforme décisionnelle SAP BI
                                                           autour de SAP MM




          5. Matrice des risques :
      Maîtriser les risques est une préoccupation majeure en conduite de projet informatique. Les risques sont définis
comme la possibilité qu'un projet ne s'exécute pas conformément aux prévisions de dates, de coût ou de qualité.

         L’identification initiale des risques s’est effectuée en fonction des objectifs, des exigences et du contexte du projet.
Pour effectuer ce recensement, nous avons procédé à un brainstorming avec les membres de l’équipe et consulter les suivis
des risques effectués sur les projets antérieurs.

        Ensuite les risques sont classifiés (classification selon une typologie et estimation de leur probabilité d’apparition) ;
leurs conséquences sont évaluées (en termes d’impacts).

Le tableau suivant illustre la matrice des risques identifiés susceptible d’affecter le déroulement normal du projet, leurs
impacts et les actions préventives à réaliser pour limiter la probabilité de l’apparition de chaque risque.


             Risque                        Impact            Probabilité   Classement                    Actions préventives
Risques gestion de projet
Mauvaise estimation du planning    Retard sur le planning      Moyen                     Planning prévisionnel déterminé avec une marge de
prévisionnel.                      réel.                                                  manœuvre.
Le besoin est changeant selon le   Décalage sur le             Elevé                     Rester flexible pour pouvoir changer ou remplacer
client.                            planning réel.                                         des parties.
Risques humain
Les compétences de l'équipe        Ralentissement des          Moyen                     Structuration de l'équipe.
sont insuffisantes.                travaux.                                              Redistribution des rôles.
                                                                                         Formation, motivation.
Manque de motivation des           Glissement de               Elevé                     Redistribution des rôles.
équipes.                           planning et objectifs                                 Responsabilisation.
                                   moins bien atteints.                                  Formation.
Risques Ressources Matériel
Manque / Problème des              Ca bloquera                 Moyen                     Des sauvegardes sont à faire chaque fin de journée
machines.                          l’avancement du                                        pour minimiser les pertes de données.
                                   projet.
Risques Technique
Importance des changements         Ralentissement des          Elevé                     Identification d'experts internes.
technologiques (innovation).       travaux.                                              Formation.
                                                                                         Assistance externe.
Instabilité de l'environnement.    Ca bloquera                 Elevé                     Recensement des bugs connus.
                                   l’avancement du                                       Choix de versions des logiciels.
                                   projet.                                               Recommandations de configuration.
                                                                                         Accord avec les constructeurs/éditeurs.
Les temps de réponse ne sont       Ralentissement du           Moyen                     Simulation.
pas satisfaisants.                 fonctionnement de                                     Essais comparatifs.
                                   système.                                              Modélisation, prototypage.
Risques Organisationnel
Les utilisateurs ne sont pas       Retarder le projet.         Elevé                     Organisation de groupes de travail.
impliqués.                                                                               Création d'un comité des utilisateurs.
                                                                                         Communication.
Attitude hostile des futurs        Instabilité du système.     Elevé                     Organisation de groupes de travail d'utilisateurs.
utilisateurs.                                                                            Création d'un comité des utilisateurs.
                                                                                         Communication.
                                                                                         Formation.
                                                 Tableau 2 : Le classement des risques
                      Faible                        Moyen                   Sévère                              Dangereux
                                                 Tableau 2 : Le classement des risques

                         SALAH EDDINE BENTALBA               | STAGE DE FIN D’ETUDES

                                                                                                                                               20/79
Mise en place d’une plateforme décisionnelle SAP BI
                                                     autour de SAP MM




 II.    Conduite du projet :
        1. Définition :
       La gestion de projet ou conduite de projet est une démarche visant à structurer, assurer et optimiser le bon
déroulement d'un projet suffisamment complexe pour devoir :

            Etre planifiée dans le temps : c'est l'objet de la planification (La planification est la programmation d'actions et
             d'opérations à mener).
            Etre budgétée (étude préalable des coûts et avantages ou revenus attendus en contrepartie, des sources de
             financement, étude des risques opérationnels et financiers et des impacts divers...).
            Faire intervenir de nombreuses parties prenantes : c'est l'objet des organisations qui identifient maîtrise
             d'œuvre et maîtrise d’ouvrage (voir également fonctions de maîtrise d'ouvrage).
            Responsabiliser le chef de projet ou le directeur de projet (Le directeur de projet ou encore coordinateur de
             projet est la personne responsabilisée sur l'aboutissement d'un projet (par exemple, d'un projet d'évolution du
             système d'information), mettre en place un comité de pilotage.
            Suivre des enjeux opérationnels et financiers importants.
        L'objectif doit être précisé de façon claire, chiffrée et datée. Le résultat doit être conforme à des normes de qualité
et de performances prédéfinies, pour le moindre coût et dans le meilleur délai possible.


        2. Cycle de vie d’un projet décisionnel :
        On obtient toujours de meilleurs résultats avec une méthode que sans méthode. Mon choix s'est porté sur le cycle
de vie dimensionnel proposé par Ralph Kimball.

       Cette méthode est illustrée par le schéma suivant. Ce schéma représente la succession des tâches de haut niveau
(macro tâches) nécessaires à la conception, au développement et au déploiement d'entrepôts de données. Il décrit le
cheminement du projet dans son ensemble: chaque rectangle sert de poteau indicateur ou de borne. Il apparaîtra au début
de chaque grande étape pour signaler notre position dans le cycle de vie.

        Le schéma ci-dessous représente le cycle de vie dimensionnel :




                                     Figure 7 : Cycle de vie d’un projet décisionnel

                    SALAH EDDINE BENTALBA             | STAGE DE FIN D’ETUDES

                                                                                                                             21/79
Mise en place d’une plateforme décisionnelle SAP BI
                                                      autour de SAP MM




        3. Description des phases :
        Les phases du cycle de vie du projet sont les suivantes :

           Lancement et planification : L’objectif principal de cette étape est la familiarisation avec le projet, c'est-à-
            dire comprendre les grands traits du projet et planifier et organiser le travail.
           Recueil et analyse des besoins : cette phase passe par une analyse de la solution existante, ses
            inconvénients, ainsi qu’une collecte de l’ensemble des besoins fonctionnels et non fonctionnels exprimé par la
            DSI et la validation de ces besoins par l’équipe du projet. A l’issue de cette phase un dossier d’analyse et
            spécification sera réalisé.
           Etude technique : cette phase a pour but la montée en compétence dans les outils utilisés et la préparation
            de l’environnement de développement et la résolution de tous les problèmes de l’outillage utilisé.
           Conception : Cette phase part de l’analyse déjà effectuée de l’existant, permet la conception fonctionnelle et
            technique du projet.
           Développement du processus ETL : Cette phase permet la réalisation du processus qui permet l’extraction
            des données depuis les sources de données, leurs transformations et le chargement de ces données.
           Développement des rapports et tableaux de bord : Cette phase a pour objectif la construction du cube et
            la réalisation des différents rapports et tableaux de bord qui vont répondre au beso in du client en termes
            d’analyse.


III.    Planification du projet :
        L'objectif de ce planning est de déterminer les étapes du projet et le timing. Ce planning joue un rôle primordial
pour la réalisation et le suivi du projet, il est établi dans le début de chaque projet afin de suivre le bon déroulement de
chaque tâche. L’élaboration du planning s’est basée sur l’hypothèse suivante :

           Respect des périodes de validation.
           Le planning peut subir des modifications suivant les impératifs du projet.

        1. Decoupage du projet :


                                           Etude et analyse
                    Prise en Charge          des besoins
                                                                    Modélisation       Mise en oeuvre


                                                                    Modélisation            Création des
                        BI / SAP BI           Recensement           du processus              requetes
                                              des besoins           achats de la
                                                                       LYDEC
                                                                                         Réalisation des
                        Métier des
                                                                                           tableaux de
                         achats
                                                                                              bords
                                              Ellaboration
                                                                    Création des
                                              du cahier de
                         SAP MM                                        Cubes                Déploiement
                                                 charge



                                             Figure 8 : Découpage du projet




                    SALAH EDDINE BENTALBA             | STAGE DE FIN D’ETUDES

                                                                                                                        22/79
Mise en place d’une plateforme décisionnelle SAP BI
                                                     autour de SAP MM




        2. La planification prévisionnelle du projet :
        Ce planning a été établi après la définition du besoin. Il comporte les étapes du projet et les durées qui leur ont été
allouées aussi bien que les durées des différentes sous taches composant chaque phase. Ainsi, ce planning a servi de
tableau de bord pour le suivi de l’état d’avancement du projet.




                                       Figure 9 : Planning prévisionnel du projet




                    SALAH EDDINE BENTALBA            | STAGE DE FIN D’ETUDES

                                                                                                                           23/79
Mise en place d’une plateforme décisionnelle SAP BI
                                                     autour de SAP MM




        3. Le déroulement réel du projet :




                                         Figure 10 : Déroulement réel du projet

         La figure ci-dessus représente le planning réel du projet qui est diffèrent du planning prévisionnel cité au début, et
ces écart sont analysés dans la partie suivante.




                    SALAH EDDINE BENTALBA             | STAGE DE FIN D’ETUDES

                                                                                                                             24/79
Mise en place d’une plateforme décisionnelle SAP BI
                                                         autour de SAP MM




       4. Analyse des écarts :

                                            Etape                                            Nombre de jours         Type d’écart

      Prise en charge de l'outil SAP BI                                                             +2                 Retard

      Identifier dans le "Business Content" les cubes standards éligibles                           +2                 Retard

      Identifier dans le Business Content les extracteurs et régles de                                                 Retard
                                                                                                    +1
      transformation
      Elaborer le document des spécifications fonctionnelles                                        -2                 Avance

      Activation des cubes OLAP sur SAP BW                                                          +2                 Retard
      Création des requêtes sur Bex Query Designer                                                  -2                 Avance
      Réalisation des tableaux de bords sur l'analyzer                                              -1                 Avance

                                            Total                                                   +2
                                                 Tableau 3 : Tableau des écarts


IV.    Organisation du projet :
       1. L'équipe projet :

                                                             Chef de projet


                                                          ELKOUDRI HICHAM



                   Equipe systeme              Equipe fonctionelle                            Equipe Technique


                                 MIKOU                                         BENTALBA                  ELKOUDRI
          MORTADI Hassan                            HAYOURI ABDELAZIZ                                                    MORTADI Hassan
                                 Ayoub                                                                    Hicham
                                                                              Salah Eddine



                                        Figure 11 : Organisation de l’équipe du projet


           Nom                              Rôles des acteurs du projet                                       Mail
Abdelaziz HAYOURI                        Chef de service SAP                                Abdelaziz.hayouri@lydec.co.ma
Hicham ELKOUDRI                          Consultant Technique SAP BI / MM                   Hicham.elkoudri@lydec.co.ma
Salah Eddine BENTALBA                    Analyste / Développeur                             Salaheddine.bentalba@gmail.com
Yassine ATTASSI                          Chef de projet SAP                                 Yassine.attassi@lydec.co.ma
Hassan MORTADI                           Administrateur système SAP                         Hassan.mortadi@lydec.co.ma
MIKOU Ayoub                              Administrateur système SAP                         Ayoub.mikou@lydec.co.ma
                                               Tableau 4 : Les rôles des acteurs




                     SALAH EDDINE BENTALBA                  | STAGE DE FIN D’ETUDES

                                                                                                                                     25/79
Mise en place d’une plateforme décisionnelle SAP BI
                                                    autour de SAP MM




        2. Flux de Communication :




                                                                        1 : Le chef de projet SAP guide l’ingénieur pendant son
                                                                        travail.

                                                                        2 : Le chef de service SAP avec un responsable du service
                                                                        achat explique à l’Equipe les besoins du service.

                                                                        3 : L’ingénieur valide son travail de conduite de projet et
                                                                        son rapport avec son encadrant EMSI.



      Figure 12 : Diagramme de flux de communication




        3. Suivi interne :
        Plus le suivi quotidien avec le responsable projet qui est mon encadrant d’entreprise, des réunions hebdomadaires
sont organisées entre les membres de l’équipe du projet.

        Aussi, des réunions sont organisées sur demande par le responsable du service achats.

        Ces réunions ont pour objectifs :

           Le suivi détaillé de l’avancement du projet et l’affectation des ressources sur le projet.
           Le suivi des actions interne et externe à mener sur le projet.
           La synchronisation entre les intervenants.
           La validation de la révision des risques.
           La validation de la ré-estimation et la re-planification du projet.




                   SALAH EDDINE BENTALBA             | STAGE DE FIN D’ETUDES

                                                                                                                                 26/79
Mise en place d’une plateforme décisionnelle SAP BI
                                                      autour de SAP MM




        4. Outils de Gestion de projet :




         Microsoft Project (ou MS Project ou MSP) est un logiciel de gestion de projet de Microsoft. MS Project permet de
planifier les projets et les ressources, et d’assurer le suivi des projets durant leur réalisation. Cet outil permet ainsi au chef
de projet d’assurer une gestion de projet professionnelle, conforme à l’état de l’art, et ainsi garantir le respect des délais.

        Les principales fonctionnalités :


            Planification et pilotage des projets.
            Gestion des ressources.
            Gestion des couts.
            Analyse et communication des informations du projet.




                     SALAH EDDINE BENTALBA             | STAGE DE FIN D’ETUDES

                                                                                                                              27/79
Mise en place d’une plateforme décisionnelle SAP BI
                                             autour de SAP MM




                     Environnement de travail


Ce chapitre présentera l’environnement de travail, les Concept de base comprenant l’architecture et les
                                           fonctionnalités.




              SALAH EDDINE BENTALBA          | STAGE DE FIN D’ETUDES

                                                                                                          28/79
Mise en place d’une plateforme décisionnelle SAP BI
                                                    autour de SAP MM




                                                                        CHAPITRE 3 : le progiciel
                                                                                                                  SAP
  I.    Présentation SAP :
    1. Définition d’un ERP :

           Un ERP (Enterprise Resource Planning) traduit généralement par PGI (Progiciel de Gestion Intégré) - peut être
défini comme un système dans lequel les différentes fonctions de l'entreprise (comptabilité, finances, production,
approvisionnement, marketing, ressources humaines, qualité, maintenance, etc.) sont reliées et intégrées entre elles par
l'utilisation d'un système d'information centralisé sur la base d'une configuration client/serveur.

        La mise en œuvre d'un système complètement intégré permet de répondre de manière précise et en temps réel aux
questions du type: «Que se passe-t-il si je décide de faire ceci ?». Par exemple, si une entreprise reçoit une commande de
marchandises, il est possible de savoir presque instantanément les conséquences de cette demande sur les capacités de
production, sur les besoins d'approvisionnement, sur le personnel nécessaire pour accomplir cette tâche, sur les délais
requis pour satisfaire cette demande, sur les besoins de financement, sur la profitabilité de cette opération, etc.


    2. Le progiciel SAP :
                                             SAP (System, Applications, and Products for data processing) est le leader
                                        mondial des ERP. Ce progiciel a remporté rapidement un succès important
                                        auprès des grandes entreprises en proposant un progiciel multilingue et
                                        multidevises. SAP s’intéresse aussi au marché des PME, en pleine croissance en
                                        proposant sa suite BusinessOne, pour les entreprises de 2 à 250 salariés.

                                      SAP est une application client-serveur. Ses modules couvrent l'ensemble des
fonctions de gestion de l'entreprise. Chaque module couvre des besoins complets de gestion. Certains entreprises
implémentent tous les modules fonctionnels de SAP, ou seulement quelques-uns. SAP R/3 est entièrement paramétrable.
Par ailleurs, grâce à son environnement de développement, SAP R/3 peut être adapté à des besoins spécifiques
(développements en ABAP/4 - Advanced Business Application Programming.

              Le schéma ci-dessous représente la répartition des parts de marché des principaux ERP en 2010 au niveau
mondial. SAP domine avec 24% des parts de marché.




                                                                          SAP
                                                                          ORACLE
                                                                          Microsoft Dynamics
                                                                          Autres




                                       Figure 13 : Marché mondial des ERP en 2010



                   SALAH EDDINE BENTALBA            | STAGE DE FIN D’ETUDES

                                                                                                                      29/79
Mise en place d’une plateforme décisionnelle SAP BI
                                                    autour de SAP MM




    3. Les modules SAP / R3 :

        Les modules sont les composants fonctionnels du système SAP R/3. On peut distinguer 3 familles de modules
fonctionnels (voir figure ci-dessous):

           Les ressources matérielles : modules orientés logistique (MM, PP, SD, QM, PM).
           Les ressources financières : Finance (FI, CO, TR, IM).
           Les ressources humaines : administration et développement du personnel (PA, OM, PT, PD…).




                                               Figure 14 : Principaux modules SAP



            a. Module MM-SD :

                  L’approvisionnement et le flux des matières premières et produits finis représentent un facteur décisif
dans la réussite d’une entreprise. Une gestion efficace des Achats et Stock garantit un flux de matières, de produits et de
services efficace sur l’ensemble de l’entreprise, à un coût raisonnable et prévisible.

                  L’application Achats et Stocks (MM) de R/3 offre un jeu de fonctions hautement intégré, susceptible de
couvrir la totalité des besoins d’une entreprise. Il comprend notamment le calcul des besoins, la gestion des achats, la
réception de marchandises, la gestion des stocks, la gestion des emplacements de magasin, le controle des factures, l’achat
de services externes et le système d’information des achats. Ces fonctions sont étroitement intégrées entre elles et avec le
reste du système R/3. Autrement dit, toute opération d’Achats et Stocks met immédiatement à jour les données
concernées dans les domaines connexes et dans les autres applications R/3, telles que la Gestion de la production (PP),
l’Administration des ventes (SD), la Comptabilité financière (FI), le Contrôle de gestion (CO), la Gestion des
immobilisations (AM) et la Gestion de la qualité (QM). Le calcul d’approvisionnement sur consommation crée des
propositions basées sur point de commande ou prévisions. Des besoins complémentaires issus des demandes d’achat sont
également transmis au service Achats. Les demandes d’achat provenant d’une commande client, d’un centre de coûts ou
du calcul des besoins sont transmises aux Achats, où elles sont converties en commandes. La sélection des fournisseurs et
la création des commandes peuvent s’effectuer automatiquement. L’utilisateur peut accéder aux contrats. Le module
Gestion des achats comprend des procédures de lancement automatiques et peut enregistrer une approbation d’une
personne spécifique via une signature électronique.

         La Gestion des stocks prend en charge l’administration des stocks disponibles en magasin jusqu’à ce qu’ils soient
consommés. Le système gère tous les types courants de mouvements d’entrée, de sortie et de transfert d’articles, ainsi que
les tâches spéciales telles que la gestion des lots, des stocks en consignation, des stocks négatifs ou des stocks commandes
client.

                    SALAH EDDINE BENTALBA           | STAGE DE FIN D’ETUDES

                                                                                                                        30/79
Mise en place d’une plateforme décisionnelle SAP BI
                                                           autour de SAP MM




                                           Commande

                                                           Achat                                         D
                                                                                   Stockage
                          Fournisseurs                                                                   I
                                                                                   Produits
                                                                                                         S
                                                                                     Finis
                                              R                                                          T




                                                                                                                       Client
                                                        Stock matières                                   R
                                              E
                                              C         premières                                        I
                                              E                                                          B
                                              P                                                          U
                                              T                                                          T
                                                        Processus de                                     I
                                              I
                                                        transformatio                                    O
                                              O
                                                              n                 Processus de             N
                                              N
                                                                                  stockage



                                               Figure 15 : Les processus de SAP MM
                b. Autres Modules :

                  Module Finance                                                                     Ressources humaines
-    Module FI (Financial)                                               -   Module PA - Données de base personnel
          Le module FI contient toutes les écritures des ventes et             Gestion de la rémunération.
achats, lesquelles se déversent dans la comptabilité générale via la
comptabilité client ou fournisseur.                                                  Gestion des employés.
         FI-GL : Comptabilité générale (General Ledger).                            Primes d'intéressement.
             FI-AR : Comptabilité client (Accounts Receivable).                     Gestion de la paie.
             FI-AP : Comptabilité fournisseur (Accounts Payable).                   Suivi du temps de travail.
             FI-AM : Comptabilité des immobilisations (Assets                       Suivi des frais de déplacement.
Management).
             Comptabilité bancaire.                                     -   Module PD - Gestion des compétences

             Consolidations                                                         Gestion de la structure HR de l'entreprise.
-      Module CO (Controlling)                                                       Suivi des carrières.

    Le module CO concerne la comptabilité analytique.                                Planification des réservations de salle.
         Contrôle de gestion de l'entreprise.                                       Gestion des séminaires et conférences.
             Analyse des coûts par centre de frais.                                 Gestion de la workforce.
             Comptabilité des ordres et des projets.                                Recrutement de personnel.
             Comptabilité des centres de profits.                                   Employée      self-service   (accès   intranet   pour   les
-      Module PS (Project Systems)                                       employés).

    Le module PS concerne la gestion des projets.                                    Manager self-service.
         Structuration des projets.                                                 Gestion des formations et évènements.
             Suivi de coûts et budgets. /Intégration avec PM, PP
et CO.
             Planning et calendrier. /Système d'information.




                        SALAH EDDINE BENTALBA               | STAGE DE FIN D’ETUDES

                                                                                                                                              31/79
Mise en place d’une plateforme décisionnelle SAP BI
                                                     autour de SAP MM




                                                                         CHAPITRE 4 : Les systèmes
                                                                                                          décisionnels
  I.    Introduction :
         Face à une complexité de l’informatique, un environnement instable où les Rachats et fusion d’entreprises sont
nombreuses, une concurrence omniprésente et une Internationalisation des échanges, les décideurs ont besoin d’avoir une
vision claire de leurs Affaires à tout moment, très rapidement et à l’aide d’outils faciles à utiliser sans perturber le Système
de production existant.
         Quelle entreprise ne voudrait pas :
            Fidéliser ses clients en les identifiant mieux : leur proposer les produits ou services susceptibles de les
             intéresser.
            Maîtriser les risques qu’elle prend.
            Optimiser ses activités.
            Exploiter intelligemment les données stockées.
            Avoir plus d’information que ses concurrents.
            Anticiper.
        D’où l’ère de l’informatique décisionnelle, véritable lame de fond qui balaye tous les secteurs de l’industrie et attire
de plus en plus de fournisseurs qui flairent un marché porteur.
        En effet, un système décisionnel fait appel à toute une palette d’outils de toutes origines : logiciels spécifiques,
machines puissantes, outils de requêtes à multiplier par le nombre de postes de, SGBD.


 II.    Définition d’un système d’information décisionnel :



Le système décisionnel est un SI dédié aux applications
décisionnelles.     Les      applications  décisionnelles
représentent un ensemble d’informations et d’outils mis
à la disposition des décideurs pour supporter de manière
efficace la prise de décision.

Situés au-dessus des systèmes sources, les systèmes
décisionnels se composent de trois éléments principaux :
l’entrepôt de données, les magasins de données et enfin
les outils de restitution.




                                                                  Figure 16 : Composantes d’un système décisionnel



                    SALAH EDDINE BENTALBA             | STAGE DE FIN D’ETUDES

                                                                                                                            32/79
Mise en place d’une plateforme décisionnelle SAP BI
                                                      autour de SAP MM




III.    Architecture d’un Système décisionnel :




                                    Figure 17 : Architecture d’un système décisionnel


         Un système décisionnel ne peut se construire en marge des autres systèmes de l’entreprise. Il nécessite une vision
globale du système d’information opérationnel. Il mobilise des équipes de concepteurs chargés de la mise en œuvre en
respectant des délais courts, des dirigeants et des utilisateurs qui définissent les données pertinentes et orientent le projet
vers un choix technique convivial. Il se caractérise par une simplicité d’utilisation, une disponibilité, une réactivité (utilisé à
tout moment, par de plus en plus de personnes, avec des requêtes toujours plus exigeantes) et une convivialité des outils
d’interrogation. Penser grand et démarrer petit est la devise d’une telle informatisation.

         Cette conception rigoureuse est rendue difficile par la multiplicité des sources de données et p ar sa démarche
différente d’une conception classique :
            Il s’agit d’une modélisation par les vues des utilisateurs indépendamment des bases de production.
            Les informations à prendre en compte ne sont pas les données brutes opérationnelles. Elles doivent sub ir des
             transformations (calculs, ajout de notions de temps ...). Elles peuvent avoir un sens différent selon le secteur
             d’activité concerné. On regroupe donc, dans un référentiel commun, des éléments provenant de plusieurs
             applications, orientés métiers et représentant la mémoire de l’entreprise.




IV.     Le concept OLAP (ON LINE ANALYTICAL PROCESSING) :




                     SALAH EDDINE BENTALBA             | STAGE DE FIN D’ETUDES

                                                                                                                               33/79
Mise en place d’une plateforme décisionnelle SAP BI
                                                      autour de SAP MM




              Figure 18 : Concept multidimensionnel (OLAP ON LINE ANALYTICAL PROCESSING)



         L’informatique décisionnelle a connu ses balbutiements dans les années 80. Mais ce n’est qu’en 1993 qu’elle va être
normalisée par E.F. CODD qui a également formalisé les bases relationnelles.
         Il n’a fait que formaliser un concept déjà mis en œuvre par plusieurs éditeurs :
              ARBOR, IRISOFTWARE, COMSHARE et PILOT.
         OLAP n’est pas une nouvelle technologie mais réunit un ensemble de nouvelles fonctionnalités décrites par les 12
règles suivantes :

    1. Vue multidimensionnelle :
         La base s’appuie sur un hyper-cube (cube à n dimensions).
         L’administrateur définit une fois pour toute les dimensions qui représentent une façon de trier l’information et
regroupent une liste de membres du même type (temps, produit, région ...).
         L’analyse pourra ainsi être affinée dans le détail (vision pyramidale).
         L’utilisateur choisit deux ou trois critères à visualiser sous forme de tableau ou de cube. Il peut également faire
pivoter les axes d’analyse pour projeter les informations sous un angle différent. Ainsi, après avoir examiné les ventes par
région, il peut permuter les axes pour une visualisation par mois.

    2. Transparence :
         L’utilisateur doit pouvoir utiliser ses progiciels habituels (tableur, reporting, interface graphique ...) sans percevoir
la présence d’un outil OLAP.
         Cette transparence s’effectue :
            Entre l’outil bureautique et la base multidimensionnelle.
            Sur l’emplacement physique des données.

    3. Accessibilité :
         L’outil rend invisible à l’utilisateur l’hétérogénéité des données .Il accède simultanément à n’importe quel type de
base et effectue les Mêmes requêtes en conservant la cohérence des résultants.




                     SALAH EDDINE BENTALBA             | STAGE DE FIN D’ETUDES

                                                                                                                              34/79
Mise en place d’une plateforme décisionnelle SAP BI
                                                         autour de SAP MM




     4. Performance continue dans les restitutions :
       Les performances sont indépendantes du nombre de dimensions. Elles ne dépendent pas du volume mais de la
complexité graphique.

     5. Architecture Client / Serveur :
            Une répartition intelligente des traitements et des données est effectuée.

     6. Dimensions graphiques :
        Les axes d’analyse ne dépendent pas de la structure. Toute fonction appliquée à une dimension s’applique aussi
aux autres.

     7. Gestion dynamique des matrices creuses :
            Les cellules non renseignées (pas de correspondance entre les dimensions) ne doivent pas encombrer la mémoire.
            On doit pouvoir modifier la structure de données de l’outil OLAP et changer dynamiquement les méthodes
d’accès.

     8. Support multiutilisateurs :
            Les accès simultanés sont gérés (récupération, mise à jour ...).

     9. Opérations entre dimensions :
        On doit pouvoir effectuer des calculs sur toutes les combinaisons possibles de dimensions sans restriction
technique. De plus, les outils OLAP gèrent les calculs inter-dimensions sans faire appel aux usagers du système.

     10. Manipulation intuitive des données :
        L’utilisateur dispose d’une ergonomie de consultation. Il peut manipuler les données sans avoir recours à un menu
ou à des allers / retours successifs.

     11. Flexibilité des restitutions :
        L’élaboration de rapports doit être souple et conviviale pour un non-initié. Il doit pouvoir cliquer sur une colonne
ou une ligne afin d’obtenir le détail.

     12. Nombre de dimensions et de niveaux de hiérarchie illimités :
            L’outil OLAP gère au moins quinze dimensions dans le même modèle. Le nombre de niveaux d’agrégation est
illimité.




                        SALAH EDDINE BENTALBA            | STAGE DE FIN D’ETUDES

                                                                                                                        35/79
Mise en place d’une plateforme décisionnelle SAP BI
                                                    autour de SAP MM




 V.     Les fonctionnalités :
        Les besoins des utilisateurs peuvent être regroupés en 4 grandes catégories : Simuler, Analyser les données,
Produire des états de gestion, Suivre et contrôler. Face à ces besoins, les systèmes décisionnels proposent les
fonctionnalités suivantes :

        Simuler :
           Gestion de modèles de calcul (Calcul automatique d’ensemble de données complexe en fonction: De
            paramètres entrés par les utilisateurs et de règles de gestion)
                Exemple d’utilisation : Elaboration de business plan.
           Elaboration collaborative (Ajout de fonctionnalités de workflow aux modèles de simulation décrits
            précédemment)
                Exemple d’utilisation : Elaboration budgétaire.
        Analyser les données :
           Fonctionnalités OLAP : Etablissement d’analyses dynamiques multidimensionnelles avec possibilité de trier,
            filtrer et zoomer à l’intérieur des données.
                 Exemple d’utilisation: détermination des causes expliquant l’évolution d’une donnée de synthèse
            (Chiffre d’affaires).
           Fonctionnalités avancées de datamining. Ensemble de techniques statistiques sophistiquées permettant de
            faire apparaître des corrélations, des tendances et des prévisions.
                 Exemple d’utilisation: prédiction de défaillances, sélection de client pour une promotion.

        Produire des états de gestion :
           Fonctionnalité de reporting requêteurs permettant de produire de façon simple et rapide des tableaux de
            données incorporant des calculs plus ou moins sophistiqués.
            Exemple d’utilisation: production d’état de gestion à la demande.

        Suivre et contrôler :
           Elaboration de tableaux de bords : Production et diffusion automatique à fréquence régulière de tableaux de
            bord regroupant des données hétérogènes.
                 Exemple d’utilisation: Production de tableaux de bord graphiques à 2 Tendances récentes des systèmes
            décisionnels le temps réel. Supporté par un petit nombre d’éditeurs et utilisé de façon confidentielle par les
            entreprises.
           Emission d’alerte : Génération conditionnelle de messages sur différents supports (Email, SMS…) plus ou
            moins complexes en fonction de Configuration de données.
                Exemple d’utilisation : alerte sur constatation d’un incident de paiement.


        Il est rare que l’ensemble de ces fonctionnalités soient mises en place dans une entreprise. Les mises en œuvre
sont en outre souvent réalisées par domaine fonctionnel (les ventes, les achats…). Par ailleurs il n’existe pas, à ma
connaissance, de produit couvrant l’ensemble de ces fonctionnalités. Chaque progiciel, en fonction de son origine et du
positionnement que souhaite lui donner son éditeur, est plus ou moins avancé sur l’un ou l’autre thème.

        Il est donc crucial de déterminer précisément ses besoins présents, et futurs, ainsi que les Contraintes liées à son
organisation ou à son activité avant de choisir une solution.


                    SALAH EDDINE BENTALBA           | STAGE DE FIN D’ETUDES

                                                                                                                        36/79
Mise en place d’une plateforme décisionnelle SAP BI
                                                     autour de SAP MM




       D’expérience, il est toujours difficile d’expliquer à des dirigeants que l’on doit dépenser de l’argent, parfois
beaucoup, toujours trop, pour analyser et manipuler des données existant dans les systèmes d’information de l’entreprise.

        Les apports des systèmes décisionnels sont néanmoins réels. Ils peuvent être classés en 2 grandes catégories :

           L’amélioration de l’efficacité de la communication et de la distribution des informations de pilotage.
           L’amélioration du pilotage des entreprises résultant de meilleures décisions, prises plus rapidement.
        Si le premier point est aisément compréhensible, présente peu de risque de mise en œuvre et pose peu de
problème d’évaluation ce n’est clairement pas en revanche une source de gains significative. Il sera très difficile, le plus
souvent, de justifier les coûts d’un projet sur cette seule promesse.

     La seconde catégorie à nettement plus de potentiel de gains mais il faut bien reconnaître que les risques de ne pas
atteindre les objectifs initiaux sont réels, sans parler des énormes difficultés d’évaluation des bénéfices escomptés.

    Les bénéfices de ce type les plus souvent sont les suivants :
           Unicité des chiffres, une seule vérité acceptée par tous.
           Meilleure planification.
           Amélioration de la prise de décision.
           Amélioration de l’efficacité des processus.
           Amélioration de la satisfaction des clients et des fournisseurs.
           Amélioration de la satisfaction des employés.




                    SALAH EDDINE BENTALBA            | STAGE DE FIN D’ETUDES

                                                                                                                         37/79
Mise en place d’une plateforme décisionnelle SAP BI
                                                        autour de SAP MM




                                                                                CHAPITRE 5 : Présentation
                                                                                                                         de SAP BI
  I.    Définition de SAP Business Intelligence :
          SAP Net Weaver BI est la plateforme décisionnelle de SAP. Elle regroupe les disciplines liées à la prise de
décision, de l'alimentation du data Warehouse à la publication des informations. Elle donne une vision analytique de
l'activité de l'entreprise à partir de l'étude des diverses données. Elle permet aux décideurs de suivre le fonctionnement de
l'entreprise, d'étudier sa performance et d'en déduire les tendances prospectives.
          Elle fait appel à quatre catégories d'applications :
           La collecte et l’extraction à partir des données brutes. On dispose pour cela de :

            •      De procédures d’extraction internes
            •      Des ETL (Extraction, Transformation and Loading)

           Le stockage et la consolidation des données :

            •       Dataware house, ou Datamart


           La recherche des tendances fortes :

            •       Le datamining

           la mise en forme et la restitution :

            •      Le décisionnel
            •      Collaboration et Knowledge Management

 II.    Business MAP de l’infrastructure NetWeaver :
        Présentation de la Couche SAP Business Information Management dont fait partie SAP BI



                                                                                                          Enterprise
User Productivity          Running an            Enabling User     Business Task   Mobilizing Business
                                                                                                          Knowledge        Enterprise Search
Enablement               Enterprise Portal       Collaboration     Management          Processes
                                                                                                         Management
Data Unification
                                        Master-Data Management                                   Enterprise Data Warehousing


Business Information     Enterprise Reporting, Business Planning and       Enterprise Data     Enterprise Knowledge
                                                                                                                         Enterprise Search
Management                Query, and Analysis   Analytical Services         Warehousing            Management

Business Event
                                       Business Activity Monitoring                               Business Task Management
Management

                         Enabling Application-
End-to-End Process                                Enabling Business-to-    Business Process      Enabling Platform         Business Task
                            to-Application
Integration                                        Business Processes        Management           Interoperability         Management
                              Processes

Custom Development         Developing, Configuring, and Adapting Applications                  Enabling Platform Interoperability



                      SALAH EDDINE BENTALBA                  | STAGE DE FIN D’ETUDES

                                                                                                                                           38/79
Mise en place d’une plateforme décisionnelle SAP BI
                                                    autour de SAP MM




Unified Life-Cycle
                                 Software Life-Cycle Management                                SAP NetWeaver Operations
Management

Application
Governance and                   Authentication and Single Sign-On                    Integrated User and Access Management
Security Management

                        Enabling Platform      SAP NetWeaver           Master-Data        Enterprise Knowledge     Enterprise Data
Consolidation
                         Interoperability        Operations            Management             Management            Warehousing

Enterprise SOA Design
                                                                Enabling Enterprise Services
and Deployment




III.    Les composantes de SAP BI :




                                            Figure 19 : Architecture SAP BW
        Les outils suivants composent la suite BI de SAP :


Data Warehousing (SAP BW Administrator Workbench):
            Extraction, transformation, and loading (ETL).
            Dataware house management.
            Business modeling.
BI Platform:
            On-line analytical processing (OLAP).
            Data Mining.
            Alerting.
            Meta Data Repository.
            Planning Framework.




                     SALAH EDDINE BENTALBA             | STAGE DE FIN D’ETUDES

                                                                                                                                     39/79
Mise en place d’une plateforme décisionnelle SAP BI
                                                    autour de SAP MM




BI Suite of Tools (SAP BW Business Explorer): BEx
           Query Design.
           Managed Reporting and Analysis.
           Visualization – Web Application Design.
           Collaboration.


IV.     mySAP BI : fonctionnalités clés :
Les fonctionnalités clés de mySAP BI :
           Data Warehouse : Intègre et stocke les données provenant de diverses sources afin de faciliter l'analyse
            stratégique et la prise de décision.
           Reporting et analyse : Prend en charge des requêtes complexes et la prise de décision inter-entreprises grâce
            à une fonction de rapport flexible, basée sur le Web.
           Déploiement des informations : Déploie des informations interprétées sur des canaux multiples via les
            portails d'entreprise.
           Gestion des connaissances : Gère les informations non structurées sous une grande variété de formats,
            notamment texte, audio et vidéo.
           Planification et simulation : Lie la stratégie à la définition d'une cible opératoire et simule l'impact des
            changements envisagés sur les résultats financiers et l'exploitation.
           Gestion de contenu Web : Utilise la fonction de publication pour distribuer du contenu aux intervenants,
            tant à l'intérieur qu'à l'extérieur de l'entreprise. Utilise la fonction d'abonnement pour donner aux utilisateurs
            un meilleur contrôle sur leur environnement de travail.
           Cockpits d’information basés sur le Web : Fournit les bonnes informations aux bonnes personnes,
            rapidement et facilement.
           Gestion des performances : Tire parti d'outils d'analyse et de modélisation de données sophistiqués pour
            produire une représentation visuelle des objectifs stratégiques. Modélise des scénarios pour développer des
            stratégies d'entreprise optimisées et surveille les performances par rapport aux objectifs.
           Applications analytiques : Intègre les processus d'entreprise, ainsi que les scénarios et les règles de mesure
            prédéfinis :

            •   Application relation client : pour mesurer et optimiser la relation client.
            •   Application entreprise : pour évaluer les performances financières et développer une gestion performante
                tout au long des processus de back-office.
            •   Application chaîne logistique : pour mesurer et optimiser les chaînes logistiques.
            •   Application commerce électronique et market place : pour analyser l'expérience du "client on-line".




                   SALAH EDDINE BENTALBA            | STAGE DE FIN D’ETUDES

                                                                                                                          40/79
Mise en place d’une plateforme décisionnelle SAP BI
                                                       autour de SAP MM




 V.     Présentation Data Warehousing :
    1. L’outil ETL: Extraction, transformation, and loading :
          Les transformations et les protocoles de transfert (Data Transfer Protocol) permettent de mettre en place des
processus de transformation et de chargement des données.
          Les règles de transfert peuvent être des routines ABAP/4 (c’est à dire des programmes, en général de taille
modeste, qui vont manipuler les champs écrits dans le langage de SAP qu’est l’ABAP), des correspondances champs à
champs ou des constantes.
          Les transformations comportent principalement le mapping, entre deux objets, mais aussi dans une moindre
mesure les règles de gestion simples, décrites sous forme de routines ou de dérivations, que l’on peut effectuer à l’aide du
code ABAP (utilisé par SAP).
          Décrivons à présent le scénario de base d’alimentation d’un flux transactionnel. Le processus comprend
l’extraction ainsi que la copie des données du DataSource côté ECC, si nécessaire, dans la PSA. Les données extraites sont
recueillies dans la structure de transfert (DataSource côté BW). Les données vont subir des transformations pour établir un
lien avec un ou plusieurs cubes. Ces transformations vont établir la correspondance entre les caractéristiques et ratios de la
structure de communication et les caractéristiques et ratios de l’InfoCube.

       Finalement, il existe plusieurs manières pour mettre en place un flux de données des systèmes sources jusqu’aux
cubes de données, par exemple :


                                                                                                              Cube
                                                                                                     ODS
                               Cube
                      Transformation                                                         Transformation
                PSA                                                                PSA
       Datasource                                                            Datasource
                                                            OU

Quelques avantages de l’ETL SAP :
           Ouvert à différents sources de données (SAP et Non SAP).
           Intégration sur le niveau d’application.
           Ouvert à des outils tiers.
           Des interfaces standard disponibles.




                                           Figure 20 : Principe de l’ETL de SAP



                      SALAH EDDINE BENTALBA            | STAGE DE FIN D’ETUDES

                                                                                                                          41/79
Mise en place d’une plateforme décisionnelle SAP BI
                                                        autour de SAP MM




    2. DataWarehouse management :

Composé de trois parties :


            Dat a Warehouse :                       Operational Data Store : ODS              Modèle multidimensionnel :
                 Non volatile                         Reporting opérationnel                   Analyse multidimensionnelle
                 Granulaire                           Plus au moins du temps Réel              Vue agrégée
                 Intégré                              Volatile                                 Intégré
                 Base historisée                      Granulaire                               Construit avec des
                 Construit avec ObjetsODS                        Construit     avec            Infocubes
                                                                   Objets ODS
                                                                  ODS



    3. Présentation du BI Platform :

La couche BI Platform est une infrastructure technologique proposant des fonctions d’analyses :

               OLAP : préparation de l'information en grandes masses et historisation des données. Le processeur OLAP
                permet la réalisation des analyses multidimensionnelles selon différents angles d’analyses métiers.
               Metadata : permet l’utilisation sur des objets stockés dans le metadata au niveau d’un système source (SAP et
                Non SAP) ou dans le système BW.
               BW-BPS (Business planning and simulation) : Utilisé pour la planification, la budgétisation et la
                simulation.
               APD (Analysis Process Designer) : permet à travers la combinaison d’information d’établir des analyses
                relatives aux processus métiers (data mining).




                       SALAH EDDINE BENTALBA            | STAGE DE FIN D’ETUDES

                                                                                                                                42/79
Mise en place d’une plateforme décisionnelle SAP BI
                                                     autour de SAP MM




    4. Présentation Business Explorer (BEx) :

Business Explorer Suite est composé de:
           SAP NetWeaver BI Query Designer : utilisé pour la création des requêtes par les opérationnels.
           BEx Workbooks : intégré avec Excel ; il permet le transfert et le traitement des requêtes.
           Analysis Process Designer (APD) : utilisé pour le traitement des données de masse avec des analyses
            multidimensionnelles.
           SAP NetWeaver Visual Composer (VC): c’est un outil MDA (Model Driven Architecture) destiné aux
            analystes et aux développeurs, pour la création d'applications composites sans programmation, notamment
            des applications qui font appel aux données BW, ECC et n’importe quel système tiers (Ex : Dashboard).
           Web Application Designer (WAD) : pour développer des applications web à partir des données SAP et non
            SAP à des fins de diffusion dans un portail.
           Report Designer : pour un formatage avancé des reportings.
           Web publishing : destiné pour le publishing, broadcasting et web calls.
           Java Server pages (JSP) et Business Server Pages (BSP): accès aux différentes sources de données OLAP,
            relationnels en utilisant JDBC, XML, ODBO.




                                          Figure 21 : Business Explorer de BW




                    SALAH EDDINE BENTALBA            | STAGE DE FIN D’ETUDES

                                                                                                               43/79
Mise en place d’une plateforme décisionnelle SAP BI
                                                  autour de SAP MM




                             Analyse et Modélisation

    La modélisation représente le pilier et la clé de réussite de tout système décisionnel. Elle constitue la phase la
plus importante, critique et déterminante dans le déroulement du projet. Cette phase présentera une description
            détaillée des différents éléments qui constituent la solution sous SAP qui sera réalisé.




                   SALAH EDDINE BENTALBA          | STAGE DE FIN D’ETUDES

                                                                                                                  44/79
Mise en place d’une plateforme décisionnelle SAP BI
                                                      autour de SAP MM




                                                                                CHAPITRE 6 : Analyse
                                                                                                      fonctionnelle

  I.    Processus Achats de LYDEC :
         Le processus d’achat est l’ensemble des opérations qui permettent à l’entreprise de disposer des biens et des
services nécessaires à son activité qu’elle doit se procurer à l’extérieur (par exemple des flux physiques, des flux
d’information,...).

        La fonction cherche à optimiser :

            Le prix (appel d’offres).
            La qualité (une qualité excessive entraîne des coûts inutiles).
            Les coûts (liés aux achats ou au stockage).
            Les délais (zéro délai).

Les questions qui se posent à l’entreprise sont généralement les suivantes :

            Faut-il diversifier ou non ses sources d’approvisionnement ? (fournisseur unique ou multiples)
            Faut-il fabriquer ou acheter, des composants ou des produits semi-finis ?
            Appréhende-t-on la fonction rationnellement ?

Le processus d’achat chez la LYDEC se présente comme suit :


                                                   Identification de besoin


                                                      Demande d'achat


                                                Lancement demande d'achat


                                                          Commande


                                                     relance fournisseur


                                                          Réception


                                                       controle Facture


                                                          Payement


                                       Figure 22 : Processus d’achat de la LYDEC

                    SALAH EDDINE BENTALBA              | STAGE DE FIN D’ETUDES

                                                                                                                         45/79
Mise en place d’une plateforme décisionnelle SAP BI
                                                    autour de SAP MM




 II.    Description des phases du processus d’achats :

         Etape                              Description
                           Le processus débute avec la manifestation des besoins, elle peut être Instinctive, réaction à une urgence
Identification du besoin   ou bien résultat d’une planification (calcul du besoin net).

                           Les besoins sont formalisés dans le cahier des charges .Le responsable rédige une demande d’achat
                           assortie d’un cahier des charges dans lequel il précise : la quantité à commander, le type et les
Demande d’achat            caractéristiques techniques exigées, la qualité et les délais de livraison souhaités et l’enveloppe budgétaire
                           prévue.

                           La passation de la commande est réalisée par la rédaction de la commande qui rappelle le descriptif du
                           produit et les conditions générales et particulières d’achat, et par l’envoi du bon de commande au
                           fournisseur retenu. Le suivi de la commande consiste en le contrôle de l’accusé de réception de la
Commande
                           commande pour s’assurer que le fournisseur répond parfaitement aux besoins définis dans le cahier des
                           charges et que les délais de livraison sont respectés.


                           À la livraison, la réception doit vérifier la conformité à la commande (quantité, type...).
                           De même, la facture doit être saisie et contrôlée par rapport à la commande (quantité livrée, désignation,
                           conditions de paiement...) avant de la transmettre à la comptabilité pour ordre de paiement.
Réception                  Quel que soit le type d’achat ou d’entreprise, ce processus est presque toujours respecté.
                           Ainsi, pour bien optimiser la réalisation de ce processus, la fonction achats s’implique dans l’analyse des
                           besoins en interface avec les autres fonctions de l’entreprise, dans les négociations et dans le respect des
                           engagements et ce, avec rigueur et esprit d’anticipation.
                           Validation électronique de la DA par le responsable directe de l’entité
                            Tableau 5 : Description des phases du processus d’achats




III.    Les données renseignés par élément de processus :




                    SALAH EDDINE BENTALBA              | STAGE DE FIN D’ETUDES

                                                                                                                                     46/79
Mise en place d’une plateforme décisionnelle SAP BI
                                                          autour de SAP MM




Demande d’achat
  •Da te
  •Qua ntité
  •Budget
  •Pri x uni taire
  •Devi se
  •Ca ra ctéristique de l ’article
  •Fournisseur s ouhaité s’il y a l ieu
  •Orga nisation a chat
  •Di vi sion
  •Groupe d'acheteur
  •Condi tions d'achats
  •Da te récéption souhaitée
Lancement Demande d'achat
  •Accord a chat
  •Da te
Commande
  •données de la demande d'achat
  •Fournisseur
  •Ca ra ctéristiques technique
  •da te de récéption convenu
  •Condi tions de paiement
  •l 'a cheteur
  •Qua ntité commandée
  •Adres se de récéption s ouhaitée
Relance Fournisseur
  •Le Proces sus de relance n'est pas a utomatisé s ous SAP LYDEC . l a relance s e fait manuellement.
Reception
  •Da te Récéption
  •Récéptionnaire
  •Da te comptable de récéption
  •Qua ntité recue
  •Numero de commande a recevoir
  •Condi tions de récéption s'il y a l ieu
  •Adres se de récéption
Controle Facture
  •Da te Comptable de récéption
  •Montant de facture
  •La ta xe
  •l e montant de la taxe
  •Les textes de l a facture
  •Condi tions de paiement s'ils sont changées
  •Da te de paiement
Paiement
  •Date de paiement
  •Montant a payé
  •Support de paiement
  •Banque sie le paiement est par chéque ou effet de virement




                     SALAH EDDINE BENTALBA                | STAGE DE FIN D’ETUDES

                                                                                                         47/79
Mise en place d’une plateforme décisionnelle SAP BI
                                                    autour de SAP MM




IV.   Problematiques et solution prévues :


                   Identification de besoin
                                                                                          Retard / Besoin pas
                      Demande d'achat                                                      bien identifiés


               Lancement demande d'achat

                                                                                           Traitement de la commande
                         Commande
                                                                                                   très lent

                     relance fournisseur


                          Reception
                                                                                          Délai de livraison non maitrisé
                      controle Facture


                          Payement

                          Figure 23 : Problématiques du processus d’achat de la LYDEC

                   Retard / Besoin pas bien identifiés :
           Manque d'analyse du besoin et des objectifs de performance attendus donc un cahier de charge n'est pas
      spécifique ce qui augmente le risque d'avoir une commande non conforme aux besoins réels.
           Solution :
           Il faut connaitre les fonctionnalités du produit, les éléments constitutifs des couts, le marché et les évolutions
  complexes + Réunir l'ensemble les prescripteurs techniciens et commerciaux, …), connaitre l’état réel de son stock,
  fixer des quantités min et max et avoir un descriptif détaillé de chaque produit.
           Tableau de bord :
           Un tableau de bord qui affiche l’etat de stock actuel ainsi que les articles les plus demandés par le personnel.
           Indicateur :
              •     Quantité de Stock.
              •     Valeur en Stock.
              •     Nombre famille d'articles en stock.
              •     Article le plus Commandé.
              •     Quantité la plus commandé.




                   SALAH EDDINE BENTALBA             | STAGE DE FIN D’ETUDES

                                                                                                                           48/79
Mise en place d’une plateforme décisionnelle SAP BI
                                                     autour de SAP MM




                Traitement très lent de la commande :
        Après la passation de la commande le fournisseur peut prendre beaucoup du temps pour nous répondre avec
    une offre valable : fournisseur non réactif.
        Solution :
        Il faut anticiper les commandes + Définir un plan de communication avec le fournisseur.
        Tableau de bord :
        Un tableau de bord qui affiche les commandes , leur suivis et leurs etats ( en cours ou validées ) .
        Indicateur :
            •    Nombre de Jours valable pour une réponse.
            •    Nombre de fournisseurs disponible.
            •    Réactivité aux réclamations.
            •    Suivi des délais.




                Délai de livraison non maitrisé :
          La livraison n'est pas faite au temps convenu dans le contrat d'achat: fournisseur n'est pas ponctuel et
     l'exécution de la commande n'est pas rapide.
          Solution :
          Appliquer des pénalités de retard afin de mettre le fournisseur dans l'obligation de respecter le temps de
livraison+ Faire un suivi et avoir une traçabilité de la commande.
          Tableau de bord :
          Un tableau de bord qui regroupe le resultat de l’analyse sur plusieurs points par rapport a tous les fournisseurs
de la LYDEC pour ressortir les meilleurs en moyenne.
          Indicateur :
            •    Le respect des délais.
            •    Qualité du service.
            •    Le respect des quantités.
            •    Avis de livraison.
            •    Le respect des consignes d'expédition du service.
            •    Ecart sur avis de livraison.




                 SALAH EDDINE BENTALBA               | STAGE DE FIN D’ETUDES

                                                                                                                        49/79
Mise en place d’une plateforme décisionnelle SAP BI
                                                      autour de SAP MM




                                                                         CHAPITRE 7 : Modélisation

  I.     Concepts Fondamentaux :
         1. Modélisation multidimensionnelle :

       Tous les cours sur la modélisation des bases de données évoquent le modèle entité-relation (ou relationnel) et les
formes normales. Ces types de modèles ont été conçus pour donner aux bases de données les caractéristiques suivantes :


            Une facilité de mise à jour des données.
            Une garantie contre les incohérences des données.
            Limiter la redondance des données (et ainsi limiter la taille de la base).

          Malheureusement, et comme ce qui a été dit précédemment, ces modèles de données ne sont pas adaptés à des
systèmes décisionnels. De par leur nature, ils ne permettent pas d’obtenir des performances satisfaisantes pour de
l’extraction de grandes quantités de données. C’est pour cela que des modèles de données, dites décisionnels, ont été
inventés.
          La modélisation d’un entrepôt de données se base sur deux concepts: les faits et les dimensions. Les faits étant ce
que je voulais analyser et les dimensions, les données suivant lesquelles seront analysés ces faits :
      Table de faits :
          Elle contient des indicateurs à analyser (exemple : nombre de ventes, chiffre d’affaire…). Elle regroupe également
les clés primaires des différentes dimensions. Qui se transforment en clés étrangères dans la table de faits.
          Dans une table de faits, on trouve, en plus des clés étrangères, des attributs quantitatifs qui doivent être additifs,
semi-additifs ou utilisés pour faire des sommes, des moyennes ou des ratios.
      Table de dimension :
          Une dimension modélise une perspective de l'analyse. Une dimension se compose de paramètres correspondant
aux informations faisant varier les mesures de l'activité.
          Les dimensions servent à enregistrer les valeurs pour lesquelles sont analysées les mesures de l'activité. Une
dimension est généralement formée de paramètres (ou attributs) textuels et discrets. Les paramètres textuels sont utilisés
pour restreindre la portée des requêtes afin de limiter la taille des réponses. Les paramètres sont discrets, c' est à dire que les
valeurs possibles sont bien déterminées et sont des descripteurs constants.




                     SALAH EDDINE BENTALBA             | STAGE DE FIN D’ETUDES

                                                                                                                               50/79
Mise en place d’une plateforme décisionnelle SAP BI
                                                           autour de SAP MM




          2. Modélisation multidimensionnelle versus modélisation entité-relation :
         Il est intéressant de faire une comparaison entre la modélisation entité-relation (E-R), utilisée au sein des
systèmes OLTP ainsi que dans la zone de préparation des données des systèmes décisionnels, et la modélisation
multidimensionnelle, utilisée dans la zone de présentation des données des systèmes décisionnels.

          Ce que l’on peut noter en premier lieu, c’est qu’en fait, un schéma E-R peut se décomposer en plusieurs schémas
multidimensionnels. En d’autres termes, un schéma E-R est composé de plusieurs étoiles. Pour décomposer un schéma E-
R en multidimensionnel, on va sélectionner dans le schéma E-R les associations contenants des attributs numériques
impliquées dans des relations plusieurs à plusieurs (N:M) entre entités. On fera de ces associations de tables de faits. On
dé-normalisera ensuite les autres entités et on les reliera aux tables de faits identifiées. On obtient ainsi les dimensions.
          En résumé, les principales différences entre les deux approches sont les suivantes :
                                                                                                     Modélisation
                                 Modélisation E-R
                                                                                                  multidimensionnelle
Elimine les redondances dans le stockage des informations (application de la
                                                                                   Facilite l’accès à l’information
3eme forme normale)
                                                                                   Forme prévisible facilitant le travail des outils
Interrogation parfois difficile (certaines requêtes sont difficiles à élaborer)
                                                                                   d’interrogation
Modèle informatique difficile à appréhender par l’utilisateur final (un même
                                                                                   Modèle proche du métier
schéma représente souvent différents processus métier)
                                                                                   Assure une performance d’accès en interrogation
                                                                                   Forme extensible (modifiable)
                           Tableau 5 : Modélisation E-R versus modélisation multidimensionnelle


          3. Le modèle en étoile :

       Il est appelé ainsi en raison de la forme de son modèle conceptuel. Il est composé d’une table regroupant
l’ensemble des agrégats et des clés relatives aux tables des dimensions. Les axes d’analyses regroupés par thèmes,
rayonnent ensuite de la table de faits.




                                                 Figure 24 : Schéma modèle en étoile




                       SALAH EDDINE BENTALBA                  | STAGE DE FIN D’ETUDES

                                                                                                                                       51/79
Mise en place d’une plateforme décisionnelle SAP BI
                                                    autour de SAP MM




        4. Le schéma en étoile étendu de SAP :

         Par rapport à un schéma en étoile classique, le schéma en étoile BW appelé schéma en étoile étendu présente
plusieurs particularités. On voit sur la figure 24 (ci-dessous) que les dimensions contiennent en réalité les SID des
caractéristiques impliquées dans celles-ci. Ces SID, identifiants internes gérés automatiquement par BW, permettent de
dissocier un schéma en étoile particulier des InfoObjets et Master Data qui y participent.


        Plus précisément, on a le schéma suivant :




                                Figure 25 : Schéma modèle en étoile étendu de SAP

       Un exemple d’utilisation des tables SID est donné ci-dessous, pour un utilisateur final demandant «quels sont les
montants pour les attributs X et Y de la caractéristique A ?» :




                          Figure 26 : Exemple d’utilisation des SID Tables lors d’une requête dans BW




                    SALAH EDDINE BENTALBA            | STAGE DE FIN D’ETUDES

                                                                                                                       52/79
Mise en place d’une plateforme décisionnelle SAP BI
                                                    autour de SAP MM




 II.    Business Content (applications préconfigurés) de SAP :
        Business content ou le référentiel de métadonnées est livré comme un add-on pour SAP BW. L'appellation est BI
3.5.3 content Add-On SP06. Ce sera appelée référentiel de métadonnées ci-dessous.
        But :
         Le référentiel de métadonnées est un ensemble préconfiguré de rôles et de modèles d'information et de tâches
pertinentes basées sur des métadonnées cohérentes dans le SAP Business Information Warehouse. Le référentiel de
métadonnées fournit des rôles sélectionnés au sein d'une société de l'information dont ils ont besoin pour s'acquitter de
leurs tâches.
         Ce modèle comprend des informations rôles intégraux, des classeurs, des requêtes, Infosources, InfoCubes, les
ODS, les chiffres clés, les caractéristiques, les règles de mise à jour, et extracteurs pour SAP R / 3, Business
Applications mySAP.com, et pour des applications de sélection.
         Le référentiel de métadonnées peut :
           Être utilisés dans des industries particulières sans être modifié.
           Être modifié, ce qui signifie que vous pouvez travailler avec lui à un degré de détails.
           Servir de modèle ou un exemple de contenu défini par le client d'affaires.
        En outre, le contenu de démonstration, qui comprend des exemples de données et peut être utilisé comme
matériau d'affichage, est à votre disposition avec le SAP Business Information Warehouse.
        Considérations de mise en œuvre :
         D'une part SAP Business Information Warehouse business content global permet une mise en œuvre rapide et
rentable. D'autre part, elle fournit un modèle qui peut être utilisé comme un guide lors de la mise en œuvre en utilisant
l'expérience acquise dans d'autres implémentations.
        Caracteristiques:
        SAP Business Information Warehouse offre des objets préconfigurés sous la rubrique «référentiel de
métadonnées". Ces objets accélèrent la mise en œuvre du SAP Business Information Warehouse car ils offrent des
solutions complètes pour les demandes d'information des entreprises.
        Le référentiel de métadonnées comprend:
           Programmes d'extraction.
           DataSources.
           Chaînes de processus.
           InfoObjects.
           InfoSources.
           Des cibles de données et d'objets (InfoCubes et ODS).
           Variables.
           Les modèles d'exploration de données.
           Requêtes.
           Classeurs.
           Crystal Reports.
           Modèles Web.
           Rôles.




                   SALAH EDDINE BENTALBA             | STAGE DE FIN D’ETUDES

                                                                                                                     53/79
Mise en place d’une plateforme décisionnelle SAP BI
                                                   autour de SAP MM




                        Figure 27 : Vue du contenu du référentiel de métadonnées de SAP



Rechercher dans le référentiel de métadonnées :




                            Figure 28 : Recherche dans le référentiel de métadonnées




                   SALAH EDDINE BENTALBA           | STAGE DE FIN D’ETUDES

                                                                                          54/79
Mise en place d’une plateforme décisionnelle SAP BI
                                                    autour de SAP MM




III.   Modélisation des cubes :
   1. 0PUR_C01 (Données Achats) :

  Standard Business Content
  Standard Business Content avec des spécifiques
  Spécifique

                a. Objectifs :

        Le cube 0PUR_C01 (Données d’achats) est disponible pour effectuer des analyses de groupes de matériaux, des
fournisseurs et des matériaux. Ces données vous permettent de trouver des réponses aux questions de genre : Quels
matériels et combien de chacun ont été commandés auprès d'un fournisseur donné ? Combien d'articles sont là pour un
groupe de certains documents?

                b. Caractéristiques :

            Type d'objet                 Axe                    Nom technique                       Description


                                                       0BASE_UOM                Unité de quantité de base
                           Unité
                                                       0LOC_CURRCY              Devise interne

                           Clé de pays
                                                       0PUR_C011                Clé de pays

                           Numéro de la fiche infos-
                                                       0INFO_REC                Numéro de la fiche infos-achats
                           achats
                           Type de la fiche infos-
                                                       0INFO_TYPE               Type de la fiche infos-achats
                           achats

                           Numéro d'article            0MATERIAL                Article
        Caractéristiques
                           Groupe de marchandises      0MATL_GROUP              Groupe de marchandises

                           Organisation d'achats       0PURCH_ORG               Organisation d'achats

                           Code : données à annuler    0REVERSEDOC              Code : données à annuler

                           Numéro de fournisseur       0VENDOR                  Fournisseur

                                                       0VERSION                 Version
                           Version/type de valeur
                                                       0VTYPE                   Type de valeur pour reporting


                                                       0CALDAY                  Jour calendaire

                                                       0CALMONTH                Année civile/mois

                                                       0CALWEEK                 Année civile / semaine
        Caractéristiques
          Temporelles                                  0FISCPER                 Exercice comptable/période

                                                       0FISCVARNT               Version d'exercice comptable

                                                       0DELIVERIES              Nombre de livraisons

                                                       0DEL_DT_VR1              Ecart des dates de livraison 1


            Mesures                                    0DEL_DT_VR2              Ecart des dates de livraison 2

                                                       0DEL_DT_VR3              Ecart des dates de livraison 3

                                                       0DEL_DT_VR4              Ecart des dates de livraison 4




                    SALAH EDDINE BENTALBA              | STAGE DE FIN D’ETUDES

                                                                                                                  55/79
Mise en place d’une plateforme décisionnelle SAP BI
                           autour de SAP MM




                           0DEL_DT_VR5                 Ecart des dates de livraison 5

                           0QTY_DEV_1                  Ecart de la quantité de livraison 1

                           0QTY_DEV_2                  Ecart de quantité de livraison 2

                           0QTY_DEV_3                  Ecart de quantité de livraison 3

                           0QTY_DEV_4                  Ecart de quantité de livraison 4

                           0QTY_DEV_5                  Ecart de quantité de livraison 5

                           0IR_VAL_RET                 Montant de la facture - retours

                           0WTDDELTIME                 Total de la durée de livraison pondéré

                           0EFF_VAL_RE                 Valeur réelle de commande - Retours

                                                       Valeur de l'entrée de marchandises en devise
                           0GR_VAL
                                                       interne

                           0GR_VAL_PD                  Valeur EM à la date comptable

                           0INV_RC_QTY                 Quantité EF à la date comptable

                           0INV_RC_VAL                 Montant de la facture à la date comptable

                           0GR_QTY                     Quantité EM réelle

                           0GR_QTY_RET                 Quantité EM - Retours

                                                       Qté totale EM en unité de base (pour calcul
                           0GR_QTY_WDT
                                                       dél.livr.pond.)

                           0GR_VAL_R_P                 Valeur EM - Retours à la date comptable

                           0INVCD_AMNT                 Montant facture

                           0IR_QTY_RET                 Quantité d'entrée de facture - Retours

                           0IR_QTY_R_P                 Quantité EF - retours à la date comptable

                           0IR_VAL_R_P                 Valeur EF - Retours à la date comptable

                           0IV_REC_QTY                 Quantité d'entrée de facture

                           0ORDER_VAL                  Valeur réelle de commande

                           0TAR_DL_QTY                 Qté livrée planifiée

                           0PO_QTY_RET                 Quantité commandée - retours

                           0CONTR_ITEM                 Nombre de postes du contrat

                           0DEL_SCHEDS                 Nombre d'échéances du programme de livraison

                           0PO_ITEMLNS                 Nombre d'échéances de la commande

                           0PO_ITEMS                   Nombre de postes de commande d'achat

                           0PO_QTY                     Quantité de commande

                           0QUOT_ITEMS                 Nombre de postes de l'offre

                           0RFQ_ITEMS                  Nombre de postes de l'appel d'offres

                           0SCH_AGR_IT                 Nombre de postes du programme de livraison

                           0TOTDELTIME                 Total des délais de livraison




SALAH EDDINE BENTALBA      | STAGE DE FIN D’ETUDES

                                                                                                      56/79
Mise en place d’une plateforme décisionnelle SAP BI
                                                 autour de SAP MM




               c. Schéma :




   2. 0SRV_C01 (Prestation de services) :


  Standard Business Content
  Standard Business Content avec des spécifiques
  Spécifique

               a. Objectifs :

        Le cube 0SRV_C01 (Prestation de services) est disponible pour fournir des données provenant des services
externes. Pour savoir par exemple combien de chaque service a été commandé à un fournisseur donné.




                  SALAH EDDINE BENTALBA          | STAGE DE FIN D’ETUDES

                                                                                                             57/79
Mise en place d’une plateforme décisionnelle SAP BI
                                              autour de SAP MM




       b. Caractéristiques :

   Type d'objet                axe                 Nom technique                            Description


                                              0BASE_UOM               Unité de quantité de base

                   Unité                      0LOC_CURRCY             Devise interne

                                              0ORDER_CURR             Devise de la commande

                   Numéro de service          0SERVICE                Numéro de service

Caractéristiques   Numéro de fournisseur      0VENDOR                 Fournisseur

                   Division                   0PLANT                  Division

                   Organisation d'achats      0PURCH_ORG              Organisation d'achats

                   Groupe de marchandises     0MATL_GROUP             Groupe de marchandises

                   Type de valeur pour
                                              0VTYPE                  Type de valeur pour reporting
                   reporting

                                              0CALDAY                 Jour calendaire

                                              0CALMONTH               Année civile/mois

Caractéristiques                              0CALWEEK                Année civile / semaine
  Temporelles
                                              0FISCPER                Exercice comptable/période

                                              0FISCVARNT              Version d'exercice comptable

                                              0ACC_QTY                Quantité acceptée

                                              0ACC_VALUE              Valeur acceptée en devise interne

                                              0INVCD_AMNT             Montant facture

                                              0IV_REC_QTY             Quantité d'entrée de facture
    Mesures
                                              0PO_QTY                 Quantité de commande

                                              0PO_VAL                 Valeur de la commande en devise du document

                                              0UNPL_VAL               P art non planifiée comprise dans la valeur acceptée

                                                                      P art non planif. sans réf. à contrat comprise ds valeur
                                              0UNPL_VALOK
                                                                      acc.




           SALAH EDDINE BENTALBA              | STAGE DE FIN D’ETUDES

                                                                                                                                 58/79
Mise en place d’une plateforme décisionnelle SAP BI
                                                    autour de SAP MM




                c. Schéma :




    3. 0PUR_C04 (Groupe d’acheteurs) :

  Standard Business Content
  Standard Business Content avec des spécifiques
  Spécifique

                a. Objectifs :

         Le cube 0PUR_C04 (Groupe d'acheteurs) est disponible pour pouvoir analyser les activités d'achat de vos
acheteurs. Les données sur les valeurs de l'ordre efficaces, les montants facturés et le nombre de livraisons sont à votre
disposition. En outre, vous pouvez obtenir un aperçu de la façon dont de nombreux documents, objets de documents et
des lignes du schéma de document ont été créés par le groupe d'achat.


                   SALAH EDDINE BENTALBA            | STAGE DE FIN D’ETUDES

                                                                                                                      59/79
Mise en place d’une plateforme décisionnelle SAP BI
                                             autour de SAP MM




       b. Caractéristiques :

   Type d'objet                  axe                    Nom technique                        Description


                   Unité                             0LOC_CURRCY        Devise interne

                   Organisation d'achats             0PURCH_ORG         Organisation d'achats

                   Groupe d'acheteurs                0PUR_GROUP         Groupe d'acheteurs

                   Fournisseur                       0VENDOR            Fournisseur
Caractéristiques
                   Version                           0VERSION           Version

                   VTYPE                             0VTYPE             Type de valeur pour reporting

                   Annulation                        0REVERSEDOC        Code : données à annuler

                   Type de valeur pour reporting     0VTYPE             Type de valeur pour reporting

                                                     0CALDAY            Jour calendaire

                                                     0CALMONTH          Année civile/mois

Caractéristiques                                     0CALWEEK           Année civile / semaine
  Temporelles
                                                     0FISCPER           Exercice comptable/période

                                                     0FISCVARNT         Version d'exercice comptable

                                                     0CONTR_ITEM        Nombre de postes du contrat

                                                     0DELIVERIES        Nombre de livraisons

                                                     0DEL_SCHEDS        Nombre d'échéances du programme de livraison

                                                     0INVCD_AMNT        Montant facture

                                                     0NO_PUR_ORD        Nombre de commandes

                                                     0NO_REQ_QUT        Nombre d'appels d'offres

                                                     0ORDER_VAL         Valeur réelle de commande
    Mesures
                                                     0PO_ITEMLNS        Nombre d'échéances de la commande

                                                     0PO_ITEMS          Nombre de postes de commande d'achat

                                                     0QUOT_ITEMS        Nombre de postes de l'offre

                                                     0RFQ_ITEMS         Nombre de postes de l'appel d'offres

                                                     0SCHED_AGR         Nombre de programmes de livraison

                                                     0SCH_AGR_IT        Nombre de postes du programme de livraison

                                                     0CONTRACTS         Nombre de contrats




           SALAH EDDINE BENTALBA                   | STAGE DE FIN D’ETUDES

                                                                                                                       60/79
Mise en place d’une plateforme décisionnelle SAP BI
                                                    autour de SAP MM




                c. Schéma :




    4. 0PUR_C02 (Evaluation des fournisseurs) :

  Standard Business Content
  Standard Business Content avec des spécifiques
  Spécifique


                a. Objectifs :

         Le cube 0PUR_C02 (Evaluation des fournisseurs) est disponible pour faire l'évaluation des fournisseurs, vous
pouvez afficher les scores de l'installation de l'évaluation des fournisseurs dans les achats et ainsi comparer vos
fournisseurs les uns avec les autres. Depuis les scores de la période précédente ainsi du score actuel vous pouvez vérifier
si les performances de vos fournisseurs s'améliore ou se détériore.


                    SALAH EDDINE BENTALBA           | STAGE DE FIN D’ETUDES

                                                                                                                       61/79
Mise en place d’une plateforme décisionnelle SAP BI
                                      autour de SAP MM




    b. Caractéristiques :

   Type d'objet                    axe                  Nom technique                     Description


                    Numéro de la fiche infos-achats   0INFO_REC         Numéro de la fiche infos-achats

                    Type de la fiche infos-achats     0INFO_TYPE        Type de la fiche infos-achats

                    Numéro d'article                  0MATERIAL         Article

                    Division                          0PLANT            Division


Caractéristiques    Organisation d'achats             0PURCH_ORG        Organisation d'achats

                    Code : données à annuler          0REVERSEDOC       Code : données à annuler

                    Numéro de fournisseur             0VENDOR           Fournisseur

                                                      0VERSION          Version
                    Version/type de valeur
                                                      0VTYPE            Type de valeur pour reporting

                                                      0CALDAY           Jour calendaire

                                                      0CALMONTH         Année civile/mois

Caractéristiques
                                                      0CALWEEK          Année civile / semaine
  Temporelles
                                                      0FISCPER          Exercice comptable/période

                                                      0FISCVARNT        Version d'exercice comptable

                                                      0ONT_DEL_1        Note 1 valorisant le respect des délais

                                                      0ONT_DEL_2        Note 2 valorisant le respect des délais

                                                      0QA_SCORE_1       Note 1 valorisant l'audit qualité

                                                      0QA_SCORE_2       Note 2 valorisant l'audit qualité

                                                      0QTY_REL_1        Note 1 valorisant le respect des quantités

                                                      0QTY_REL_2        Note 2 valorisant le respect des quantités

                                                      0SHIP_NOT_1       Note 1 Avis de livraison

                                                      0SHIP_NOT_2       Note 2 Avis de livraison
   Mesures
                                                      0SHP_INS_1        Note 1 pour le respect des consignes d'expédition

                                                      0SHP_INS_2        Note 2 pour le respect des consignes d'expédition

                                                      0SRV_QUAL_1       Note 1 : qualité du service

                                                      0SRV_QUAL_2       Note 2 valorisant la qualité du service


                                                      0SRV_TIME1        Note 1 : respect date du service

                                                      0SRV_TIME2        Note 2 valorisant le respect des dates des services

                                                      0VAR_SHP_1        Note 1 Ecart sur avis de livraison

                                                      0VAR_SHP_2        Note 2 Ecart sur avis de livraison




         SALAH EDDINE BENTALBA               | STAGE DE FIN D’ETUDES

                                                                                                                              62/79
Mise en place d’une plateforme décisionnelle SAP BI
                                                    autour de SAP MM




                c. Schéma :




    5. 0COPC_C04 (Valorisation des stocks : prix articles et valeurs stocks) :

  Standard Business Content
  Standard Business Content avec des spécifiques
  Spécifique

                a. Objectifs :

         Le cube 0COPC_C04 (Valorisation des stocks) est disponible pour pouvoir analyser par période et pour chaque
stock le prix standard ou en déplaçant prix moyen / prix unitaire périodique, et aussi les valeurs d'inventaire et les
quantités. Vous avez la possibilité d'effectuer des évaluations des valeurs d'inventaire et les quantités par drill-down en
fonction de caractéristiques telles que les attributs de groupes de matériaux ou de centre de profit.




                    SALAH EDDINE BENTALBA           | STAGE DE FIN D’ETUDES

                                                                                                                       63/79
Mise en place d’une plateforme décisionnelle SAP BI
                                             autour de SAP MM




       b. Caractéristiques :

   Type d'objet                 axe                        Nom technique                      Description


                                                  0CURRENCY                 Clé de devise
                   Unité
                                                  0UNIT                     Unité de quantité

                                                  0COMP_CODE                Société
                   Structure de l'entreprise
                                                  0PLANT                    Division

                                                  0MATERIAL                 Article

                                                  0MAT_PLANT                Article de division

                   Article                        0VAL_TYPE                 Groupe de valorisation

Caractéristiques                                  0VAL_CLASS                Classe de valorisation

                                                  0PRICE_CTRL               Indicateur code prix

                                                  0STLMT_CTRL               Contrôle de détermination du prix

                                                  0CURTYPE                  Type de devise
                   Type de devise/valorisation

                                                  0VALUATION                Vue de valorisation

                                                  0DOC_NUMBER               Document de vente

                   Stock individuel valorisé      0S_ORD_ITEM               P oste de document de vente

                                                                            Elément de l'organigramme technique de
                                                  0WBS_ELEMT
                                                                            projet (élément OTP )

                                                  0FISCPER                  Exercice comptable/période


Caractéristiques                                  0FISCVARNT                Version d'exercice comptable

  Temporelles                                     0FISCPER3                 P ériode comptable

                                                  0FISCYEAR                 Exercice comptable

                                                  0STOCK_QTY                Quantité en stock

                                                  0STOCK_VAL                Valeur en stock

                                                  0PRICE_BASE               Quantité de référence pour le prix
    Mesures
                                                  0PRICE_VAL                P rix de valorisation

                                                  0PRICE_STD                P rix standard

                                                                            P rix moyen pondéré moyen / prix
                                                  0PRICE_AVG
                                                                            d'imputation périodique




           SALAH EDDINE BENTALBA                 | STAGE DE FIN D’ETUDES

                                                                                                                     64/79
Mise en place d’une plateforme décisionnelle SAP BI
                              autour de SAP MM




c. Schéma :




  SALAH EDDINE BENTALBA       | STAGE DE FIN D’ETUDES

                                                                    65/79
Mise en place d’une plateforme décisionnelle SAP BI
                                            autour de SAP MM




    Réalisation et mise en œuvre du Projet



Ce chapitre abordera la phase réalisation du projet, il s’intéresse tout d’abord à présenter l’outil de travail,
              pour la réalisation des requêtes que pour les tableaux de bords réalisés.




             SALAH EDDINE BENTALBA          | STAGE DE FIN D’ETUDES

                                                                                                             66/79
Mise en place d’une plateforme décisionnelle SAP BI
                                                      autour de SAP MM




                                                                                     CHAPITRE 8 : Cubes
                                                                                                                  Réalisés

  I.    Choix de la solution :
         Le projet a suscité l’activation des plusieurs cubes (9 cubes) et j’ai participé à l’activation de 5 cubes à savoir :
module prestation de service, module évaluation des fournisseurs, module groupes d’acheteurs, les achats et valorisation
des stocks pour répondre au besoin LYDEC exprimé dans la partie analyse.


 II.    Liste des Cubes réalisés et mis en production :



               Cubes BI paramétrés et mis en              Nom technique des                      Domaine
                         production                            cubes
           Données des achats                           0PUR_C01                        Achats
           Prestation de services                       0SRV_C01                        Achats
           Groupe d’acheteurs                           0PUR_C04                        Achats
           Evaluation des fournisseurs                  0PUR_C02                        Achats
           Valorisation des stocks : prix articles      0COPC_C04                       Stock
           et valeurs stocks
                                          Tableau      6 : Liste des cubes livrés

         Une vue sur la liste de tous les cubes activés pour ce projet, et qui concerne la gestion des stocks (4 cubes) et les
achats (5 cubes).




                              Figure 29 : Liste des cubes MM activés dans le Workbench


                     SALAH EDDINE BENTALBA            | STAGE DE FIN D’ETUDES

                                                                                                                                 67/79
Mise en place d’une plateforme décisionnelle SAP BI
                                                   autour de SAP MM




III.   Présentation de SAP Query :

               Les outils de SAP Query se basent sur la base de données SAP R3. Dans les versions précédentes de SAP
       4.6, la méthode principale pour créer des rapports était d’utiliser ABAP (Advanced Business Application
       Programming). Les programmeurs qualifiés seul pourraient écrire une longue série de lignes de codes dans un
       rédacteur d'ABAP pour rechercher l'information de la base de données, pour établir des rapports. D’où la
       naissance des outils SAP Query, la figure ci-dessous est un diagramme qui montre la base des outils de SAP
       Query.




                          Figure 30 : Présentation de l’aspect technique de SAP Query

                  Query Group (groupe de requêtes) a été connu comme groupes d'utilisateur dans les versions de SAP
       avant la version 4.6. Un groupe de requêtes est une collection d'utilisateurs qui sont groupés. Il indique avec
       quelle InfoSets l'utilisateur a accès au travail. Fondamentalement, les groupes de requêtes donnent un accès à
       l’utilisateur pour créer, modifier, et exécuter des rapports dans un certain secteur dans R/3. Par exemple, vous
       pourriez créer un groupe de requêtes pour le département financier, ou vous pourriez créer un groupe de requêtes
       pour le département de ressources humaines que seulement ses membres auront accès aux rapports.


IV.    requêtes réalisées :
   1. Etapes de réalisation d’une requete :

           Ouvrir the query designer, nouvelle requête et choisir l’info Provider qui contient notre cube sur lequel en veut
       se baser pour créer la requête :




                   SALAH EDDINE BENTALBA           | STAGE DE FIN D’ETUDES

                                                                                                                        68/79
Mise en place d’une plateforme décisionnelle SAP BI
                                                      autour de SAP MM




Puis le cube concerné :




On a la liste de toutes les caractéristiques, dimensions et ratios que contient ce cube :




                     SALAH EDDINE BENTALBA            | STAGE DE FIN D’ETUDES

                                                                                            69/79
Mise en place d’une plateforme décisionnelle SAP BI
                                                      autour de SAP MM




Il ne reste que de réaliser la requête avec les spécifications voulues :




    2. Les requetes :

              ID                                   Description                                         Cube
0PUR_C01_Q0022                    Commandes sans contrat                             Données Achats
0PUR_C01_Q0021                    Nombre fournisseurs par article                    Données Achats
0PUR_C01_Q0011                    Quantités de commandes                             Données Achats
0PUR_C01_Q0002                    Taux de service fournisseur                        Données Achats
0PUR_C01_Q0023                    Valeur de commande totale et moyenne               Données Achats
0PUR_C01_Q0014                    Comp. pays pr matières premières - val. d'entrée
                                                                                     Données Achats
                                  de march.
0SRV_C01_Q01                      Quantités des services achetés                     Prestation de services
0SRV_C01_Q02                      Valeurs des services achetés                       Prestation de services
0MMPUR_ C04_Q01                   Analyse des groupes d'acheteurs                    Groupe d’acheteurs
0PUR_C04_Q0003                    Analyse du groupe d'acheteurs - quantités          Groupe d’acheteurs
0PUR_C04_Q0002                    Analyse du groupe d'acheteurs - valeurs            Groupe d’acheteurs
                                  Compar. de fournisseurs au moyen de l'éval. des
0PUR_C02_Q0022                                                                       Evaluation des fournisseurs
                                  fournisseurs




                     SALAH EDDINE BENTALBA             | STAGE DE FIN D’ETUDES

                                                                                                                   70/79
Mise en place d’une plateforme décisionnelle SAP BI
                                                    autour de SAP MM




    3. Flux de données :

     Le flux de données dans l'entrepôt de données décrit les objets qui sont nécessaires au moment du design et des objets
qui sont nécessaires à l'exécution pour transférer des données d'une source du système décisionnel et de nettoyer,
consolider et intégrer les données de sorte qu'il peut être utilisé pour l'analyse, le reporting et, éventuellement, pour la
planification.
     Les besoins individuels de vos processus d'entreprise sont pris en charge par de nombreuses façons de concevoir le
flux de données. Vous pouvez utiliser toutes les sources de données qui permettent de transférer les données au système
décisionnel ou d'accéder à la source de données directement applicables simple ou complexe nettoyer et consolider les
méthodes, et de définir des référentiels de données qui correspondent aux exigences de votre architecture de la couche.


Comme exemple de flux de données des cubes activés, le cube 0SRV_C01 (Prestation de services).




                                                                                          Les données remonte depuis la
                                                                                  source système vers le data source qui a
                                                                                  la même structure que la source système,
                                                                                  ainsi on appliquera les règles de transfert
                                                                                  puis les données seront transmis à l’info
                                                                                  source, appliquer les règles de mise à
                                                                                  jour après pour insérer les données
                                                                                  dans le cube Prestation de Service.

Figure 31 : Flux de données concernant le cube prestation de services




Et un deuxieme exemple pour le cube 0PUR_C02 (Evaluation des fournisseurs)




                                                                                          Les données remonte depuis la
                                                                                  source système vers le data source ainsi
                                                                                  on appliquera les règles de transfert puis
                                                                                  les données seront transmis à l’info
                                                                                  source, appliquer les règles de mise à jour
                                                                                  après pour insérer les données dans le
                                                                                  cube Evaluation des fournisseurs.




Figure 32 : Flux de données concernant le cube évaluation de fournisseurs




                    SALAH EDDINE BENTALBA           | STAGE DE FIN D’ETUDES

                                                                                                                          71/79
Mise en place d’une plateforme décisionnelle SAP BI
                                                  autour de SAP MM




                                                       CHAPITRE 9 : Reporting

I.    Présentation de l’outil de Reporting SAP : Bex analyzer
              BEx Analyzer est un outil d'analyse, de reporting et de conception intégré dans Microsoft Excel. En BEx
      Analyzer, vous pouvez analyser et planifier avec les données InfoProvider sélectionnés en utilisant le menu
      contextuel ou glisser-déposer pour naviguer dans les requêtes créés dans le Concepteur de requêtes BEx.
              Vous pouvez concevoir des interfaces pour vos requêtes en insérant des objets de design (contrôles) tels
      que des grilles d'analyse, des boîtes déroulantes et des boutons dans votre classeur Excel. Cela vous permet de
      transformer votre classeur dans une application de requête.
              Les Fonctionnalité BEx Analyzer sont divisé en deux modes, chacun avec une barre d'outils dédiée et le
      chemin de menu:
              Mode d'analyse : pour l'exécution des analyses OLAP sur des requêtes
              Mode Conception : pour la conception de l'interface pour les applications de requête mode d'analyse.


      Si vous travailler en mode d'analyse, vous pouvez accomplir les types de tâches suivants:
       Lancement BEx Query Designer pour définir des requêtes.
       Analyser les données sélectionnées InfoProvider en naviguant de manière interactive au sein de ces requêtes.
       Naviguer et analyser à l'aide du menu contextuel ou glisser-déposer.
       Utilisez les fonctions OLAP comme le filtrage, le tri et le forage.
       Utilisez les fonctions de planification.
       Pour les fonctions de programmation avancées, incorporer vos propres programmes personnalisés de VBA.
       Enregistrer les classeurs dans vos favoris ou dans votre rôle sur le serveur ou localement sur votre ordinateur.

II.   Reporting réalisés :




                 SALAH EDDINE BENTALBA            | STAGE DE FIN D’ETUDES

                                                                                                                    72/79
Mise en place d’une plateforme décisionnelle SAP BI
                                                  autour de SAP MM




                         Figure 24 : Tableau de bord de l’évaluation des fournisseurs



         Selon cette fiche qui représente une évaluation des fournisseurs de la LYDEC, on peut remarquer depuis le
graphique que le meilleur fournisseur et l’ONE qui respecte le plus les critères d’évaluation exigé par la LYDEC
à savoir :
          Le respect des délais.
          Qualité du service.
          Le respect des quantités.
          Avis de livraison.
          Le respect des consignes d'expédition du service.
          Ecart sur avis de livraison.
       Les fournisseurs sont notés sur 5 comme meilleure note du service, 3 pour moyen et 1 pour un mauvais service.
       Avec ce graphique et la déduction du meilleur fournisseur la LYDEC pourra améliorer les performances
       concernant son processus achat .




                  SALAH EDDINE BENTALBA           | STAGE DE FIN D’ETUDES

                                                                                                                   73/79
Mise en place d’une plateforme décisionnelle SAP BI
                                                    autour de SAP MM




                               Figure 26 : Tableau de bord des prix de valorisation


     Le graphique ci-dessus est une comparaison des prix de valorisations d’une partie des articles achetés par la
LYDEC dans les deux premiers trimestres de l’année 2012.

         On remarque que le prix des articles a baissé durant le deuxième trimestre, sauf pour les tonnerres d’imprimante,
le prix est devenu beaucoup plus élevé par rapport au premier trimestre, et donc la DSI pourra prendre comme décision
à l'aide de cet exemple d'ouvrir une salle d'impression pour les agents de LYDEC de ce département et d’enlever les
imprimantes de tous les bureaux, sauf pour le bureau du chef de département et les bureaux des chefs de service.




NB : Les tableaux de bords donnés comme exemples sont des tableaux de bords de test des
fonctionnalités et des résultats.




                   SALAH EDDINE BENTALBA            | STAGE DE FIN D’ETUDES

                                                                                                                      74/79
Mise en place d’une plateforme décisionnelle SAP BI
                                          autour de SAP MM




      Conclusion et perspectives
     Mon projet de fin d’étude consiste à mettre en place une solution décisionnelle
pour la direction des Investissements de la société Lyonnaise des Eaux de
Casablanca -LYDEC-. Plus précisément Cette solution permet la mise en place
d’une plateforme Décisionnelle SAP BI MM.

       Pour mettre en œuvre ce projet, il était incontournable d’étudier
généralement le métier des logisticiens surtout les achats, de comprendre
l’environnement du progiciel SAP et plus précisément SAP MM ; puis d’établir une
étude sur les besoins du service d’achats, Ainsi j’ai participé à l’activation de certains
cubes de données destinés au suivi des besoins de LYDEC.

       Sur le plan professionnel et humain, le projet a été d’une très grande utilité. Il
m’a permis de raffiner les capacités d’abstraction et les méthodologies de travail
acquises durant mon parcours de formation d’ingénieur. Il était l’occasion pour
marier trois grands aspects celui du métier de logistique, du progiciel SAP et de
l’aspect d’aide à la décision. Au niveau du progiciel SAP.




              SALAH EDDINE BENTALBA       | STAGE DE FIN D’ETUDES

                                                                                       75/79
Mise en place d’une plateforme décisionnelle SAP BI
                               autour de SAP MM




Bibliographie
   BW010 - BIW Concepts
   BW030 - Extraction & Special Topics
   BW305 - Reporting & Analysis
   BW310 - Data Warehousing
   AW SAP BW Step By Step Guide
   Livre Blanc Smile Décisionnel v210




Webographie
   www.lydec.ma
   www.help.sap.com
   www.sdn.sap.com
   www.saptechnical.com
   www.learnsap.com
   www.sapdesignguild.org
   www.fr.wikipedia.org
   www.developpez.com
   www.commentcamarche.net
   www.google.com



    SALAH EDDINE BENTALBA      | STAGE DE FIN D’ETUDES

                                                                     76/79
Mise en place d’une plateforme décisionnelle SAP BI
                                                      autour de SAP MM




Glossaire
        Business content : Le Business Content représente les objets standards pré configurés de SAP BI. Il
représente un recueil assez complet de requêtes et modèle de données. Il fournit des définitions techniques, telles que les
règles d’extraction et de transformation de données. Business Content dispose de Temples (modèles) prédéfinis pour des
reports et des analyses.

        ABAP/4 (Advanced Business Application Programming) : langage interprété conçu par SAP
permettant la personnalisation des modules de R/3.

        Agrégat : enregistrement récapitulatif logiquement redondant avec les données de l’entrepôt mais que l’on utilise
pour optimiser les performances des requêtes. En pratique, la création d’un agrégat met en place une table de faits
supplémentaire qui dérive de la table de faits du cube. Chaque table d’agrégat représente un cumul donné selon une ou
plusieurs dimensions du schéma.

        Business Analyser : dans BW, outil de création des requêtes pour les utilisateurs finaux.

        Business Browser : dans BW, outil de diffusion des requêtes pour les utilisateurs finaux (classification, droits
d’accès).

        Business Explorer : dans BW, outil de consultation des requêtes pour les utilisateurs finaux (macros pour
Microsoft Excel).

        Business Intelligence : terme issu du Gartner Group désignant toutes les fonctions ayant trait à l’aide à la
décision. Le terme englobe toute la chaîne décisionnelle, de la collecte en passant par le stockage et la restitution.

        Client-serveur : modèle d’architecture applicative, mode de fonctionnement dans lequel un poste client
demande des services distants à un serveur par le biais de requêtes et de réponses associées. Le serveur met à disposition
des services (accès à l’Internet, messagerie, …) et des ressources (périphériques, applications, …) que le poste client utilise.

        COM (Component Object Model) : norme binaire définissant un modèle objet et un ensemble de règles
programmatiques permettant aux objets (composants) d’interagir entre eux via leurs interfaces.

        Cube de données : structure multidimensionnelle permettant l’analyse d’informations factuelles (indicateurs) en
les segmentant sur un ensemble d’axes d’analyses (dimensions).

        Entrepôt de données (datawarehouse) : lieu de stockage centralisé d’extraits des bases de données des
systèmes de production pertinents pour les décideurs, historisés et organisés selon un modèle informatique.

        ERP (Entreprise Ressource Planning) : l’ERP, appelé PGI (Progiciel de Gestion Intégré) en français, est
un outil logiciel fédérateur du SI qui intègre les principales fonctions de l’entreprise comme la comptabilité, la GRH, la
gestion de production.



                     SALAH EDDINE BENTALBA            | STAGE DE FIN D’ETUDES

                                                                                                                            77/79
Mise en place d’une plateforme décisionnelle SAP BI
                                                       autour de SAP MM




        ETL (Extract, Transform and Load) : outil d’extraction, transformation et chargement de données,
permettant d’extraire des données d’un système source en direction de l’entrepôt de données.

        Forage de données (drill down) : aller du global au détail lors de l’analyse de données.

        Fouille de données (datamining) : outil d’analyse mettant en évidence des corrélations insoupçonnées en
travaillant sur un grand nombre de données. Le terme englobe des techniques différentes comme les recherches
d’association, les algorithmes génétiques ou encore les réseaux de neurones.

        Gartner Group : société d'analystes, réputée dans le milieu informatique pour ses études et ses audits.

        HOLAP (Hybrid OLAP) : décrit les bases assurant le compromis entre le modèle MOLAP et ROLAP.

         InfoCube : structure de stockage multidimensionnelle d’un cube des données dans BW.

         Infocentre : concept lancé par IBM Canada en 1970, permet aux utilisateurs d’accéder à leurs données dans leurs
propres termes.

         InfoObjet : dans BW, entité extraite d’un système source possédant un identifiant, un état courant et
éventuellement des états passés. Il existe quatre sortes d’InfoObjets, les caractéristiques (axes d'analyse), les ratios
(mesures), les unités (devises ou unités) et les caractéristiques de temps.

         Magasin de donnés (datamart) : extrait de l’entrepôt de données adapté à une classe d’utilisateurs et organisé
selon un modèle approprié facilitant la prise de décision.

         Mandant : un mandant désigne dans la terminologie SAP des unités logiques au sein du système SAP. Ces
unités, au contenu indépendant, contiennent des données propres à chaque mandant (données générales, données de
configuration) et certaines données communes entre mandants (messages d’erreurs par exemple).

         Master Data : dès qu’un InfoObjet de BW possède une description, des attributs ou des hiérarchies, on dit que
cet InfoObjet est une Master Data (littéralement données maîtres). La plupart du temps, ces Master Data représentent des
dimensions conformes c’est à dire des dimensions qui ont la même signification dans toutes les tables de faits avec
lesquelles elles sont liées.

         Métadonnées : méta-informations décrivant le contenu de la base de données et sa structure. Bien que le
contenu de la méta-base soit spécifique à chaque système, on peut dire que, d’une façon générale, la méta-base contient des
informations sur les relations (ou tables), les attributs, les vues, les contraintes d’intégrité, les utilisateurs, les droits d’accès,
les index et les éléments de reprise. Elle peut aussi contenir des informations statistiques. La plupart du temps, les
informations de la métabase sont organisées sous forme de relations directement manipulables en SQL par l’administrateur
de la base de données. Dans ce cas, elles sont stockées dans un endroit privilégié pour des raisons de performance et de
sécurité.

         ODS (Operational Data Store) : un objet ODS peut être vu comme une entité consolidée, normalisée, une
brique de base de l’entrepôt de données permettant d’analyser en détail le statut d’une information à un certain moment du
temps multidimensionnelles établi par Codd (l’inventeur du modèle relationnel). Partant du constat que ce dernier modèle


                      SALAH EDDINE BENTALBA              | STAGE DE FIN D’ETUDES

                                                                                                                                   78/79
Mise en place d’une plateforme décisionnelle SAP BI
                                                     autour de SAP MM




était inadapté aux besoins d’analyse, Codd a formalisé 18 règles du modèle concernant la gestion, le traitement et la
présentation des données multidimensionnelles.

        OLE (Object Linking and Embedding) : permet d’assembler et d’intégrer des objets. OLE regroupe un
ensemble de services basé sur COM, comme le Glisser-Déposser par exemple.

        OLTP (On Line Analytical Processing) : type d'environnement de traitement de l'information dans lequel
une réponse doit être donnée dans un temps acceptable, de manière atomique, cohérente, indivisible et durable.

        Processeur OLAP : permet d’analyser les données en parcourant celles-ci horizontalement, verticalement, par
hiérarchies, par forage (drill down), … En fait, le processeur OLAP permet à l’utilisateur final de parcourir les cubes de
données.

        PSA (Persistant Staging Area) : dans BW, entité de stockage qui contient les données telles qu’elles existent
dans le système opérationnel.

        ROLAP (Relational OLAP) : désigne des bases de données relationnelles implantant le modèle
                 OLAP.

         MRP (Material Requirement Planning) : la planification des besoins en composants est la méthode la plus
connue des techniques existantes en gestion de production. C’est aussi historiquement la première à avoir utilisé des
ressources informatiques. Elle est d’ailleurs à la base de tous les logiciels actuels de GPAO. Conçue en 1965 par Joseph
Orlicky, et implémentée au début des années 1970 sur ordinateur, cette méthode permet le calcul par éclatement des
nomenclatures des quantités en composants générées par le carnet de commande des produits finis. Le résultat est donc
une suggestion des quantités à acheter ou à approvisionner. De nombreuses améliorations ont été apportées au système
MRP de base, au point que pour beaucoup, MRP (ou encore MRP II) signifie aujourd’hui (Manufacturing Resources
Plannification).

        Reporting : informations constatant l’activité et la performance et destinées à des décideurs via des comptes
rendus (tableaux de bord).

        Système d’information : le système d’information (SI) doit saisir, contrôler, stocker, traiter et restituer
l’information pour prendre les bonnes décisions. Ainsi, le SI se doit d’être en cohérence avec la réalité et doit minimiser les
risques d’erreurs de gestion dans l’organisation.

        Transport : dans la terminologie SAP R/3 ou SAP BW, le transport consiste à exporter des objets d’un système
puis à importer ces objets sur un autre système. Par exemple, on crée des objets sur la machine de développement BW et
on transport ces objets de cette dernière machine vers la machine d’intégration de BW.

        Cockpit : est la méthode d’extraction qui concerne le module MM-SD appelé LO-extraction.




                    SALAH EDDINE BENTALBA            | STAGE DE FIN D’ETUDES

                                                                                                                           79/79

Rapport Projet de fin d’études

  • 2.
    Mise en placed’une plateforme décisionnelle SAP BI autour de SAP MM SALAH EDDINE BENTALBA | STAGE DE FIN D’ETUDES
  • 3.
    Mise en placed’une plateforme décisionnelle SAP BI autour de SAP MM REMERCIEMENTS Il est toujours délicat de remercier l’ensemble des personnes qui ont contribué à l’aboutissement de ce travail. Que ceux qui ne sont pas mentionnés ne m’en tiennent pas rigueur. Je tiens à remercier M Abdeljawad BENHADDDOU directeur des systèmes d’information de m’avoir permis d’effectuer mon projet de fin d'étude au sein de la LYDEC (Lyonnaise des eaux de Casablanca) et M. Abdelaziz HAYOURI chef de service SAP de m’avoir proposé un sujet si intéressant. Je remercie vivement mon encadrant M. Hicham ELKOUDRI Consultant technique SAP BI qui m’a fait part de son temps et de son énergie pour m’aider à élaborer ce travail. Je n’oublierai pas de remercier les membres de la DSI (Direction des systèmes d’information), notamment M Yassine ATTASSI et M. Abdelkebir EDDAHNI pour leurs soutiens et les bons moments qu’on a passé ensemble. Je remercie aussi, M. Issam OUFFAKIR professeur à l’EMSI pour ses conseils et son aide pour la rédaction du rapport. Mes sincères gratitudes pour tout le cadre professoral de l’EMSI, pour la formation qu’il m’a inculquée. Que messieurs les membres du jury trouvent ici l’expression de ma reconnaissance d’avoir accepté de juger ce travail. Mes expressions distinguées, pour tous ceux qui ont contribué de près ou de loin à l’accomplissement de ce projet. Merci encore. SALAH EDDINE BENTALBA | STAGE DE FIN D’ETUDES
  • 4.
    Mise en placed’une plateforme décisionnelle SAP BI autour de SAP MM DEDICACE A ma mère, Sang de mon cœur; A ma mère, Ciel de ma vie; A ma mère, Lune de mes nuits, Que Dieu te protège...Je t'aime; A mon père, Pour ton soutien, Ton amour, Tes sacrifices...Je t'aime; A mon frère et mes sœurs, Nul mot ne pourrait exprimer ma gratitude envers vous; A l’ensemble de ma famille, Je vous porte un grand respect; A mes amis et à tous ceux qui m'aiment, Pour tous les moments inoubliables que nous avons passés ensemble… A vous, Qui partagez avec moi, en ce moment, ces agréables sentiments… Je dédie ce modeste travail… SALAH EDDINE BENTALBA | STAGE DE FIN D’ETUDES
  • 5.
    Mise en placed’une plateforme décisionnelle SAP BI autour de SAP MM RESUME Le présent document est la synthèse de mon travail dans le cadre du projet de fin d’études effectué au sein de la LYDEC. J’ai eu la chance durant ce stage de travailler sur un projet décisionnel autour de l’outil SAP BI. Le but de ce travail est de créer une couche décisionnelle pour répondre aux besoins exprimés par le département des investissements de la LYDEC, concernant la création de la plate-forme de business intelligence en vertu de SAP BI MM, afin d'avoir une visibilité sur l'état réel des achats réalisés, le stock …etc. Mots-clés : Achats, Stock, informatique décisionnel, SAP MM, référentiel de données, SAP Query, Reporting ABSTRACT This document is a summary of my work in the project graduation done within LYDEC. I had the chance during this intership to work on a project about Business intelligence within the tool SAP BI. The main object of this work is to create a decisional layer for needs expressed by LYDEC’s investments department, concerning the establishment of business intelligence platform under a leader ERP (Enterprise Resource Planning) SAP BI MM, in order to have a clear visibility about their purchases, stocks and procurement... etc. Keywords: Purchases, Stock, Business Intelligence, SAP MM, Business content, SAP Query, Reporting SALAH EDDINE BENTALBA | STAGE DE FIN D’ETUDES 5/79
  • 6.
    Mise en placed’une plateforme décisionnelle SAP BI autour de SAP MM LISTE DES ABREVIATIONS Abréviation Désignation ABAP Advanced Business Application Programming Bex Business Explorer BI Business Intelligence BO Business Object BW Business Warehouse DA Demande d’Achats DSI Département des Systémes d’Informations ECC ERP Central Component ETL Extract , Transform and Load ERP Entreprise Ressources Planning LYDEC Lyonnaise des Eaux de Casablanca MM Material Management ODS Operational Data Store OLAP On Line Analytical Processing OLTP On Line Transactional Processing PSA Persistent Staging Area SAP Systems, Applications and Products SGBD Système de Gestion de Base de Données SID Surrogate ID (ID de substitution) VBA Visual Basic for Applications SALAH EDDINE BENTALBA | STAGE DE FIN D’ETUDES 6/79
  • 7.
    Mise en placed’une plateforme décisionnelle SAP BI autour de SAP MM LISTE DES FIGURES Figure 1 : Contribution des actionnaires dans le capital de LYDEC en 2011 ....................................... 14 Figure 2 : Organigramme de la Direction Générale .............................................................................. 15 Figure 3 : Organigramme de la DSI ..................................................................................................... 16 Figure 4 : Organigramme du département développement /service SAP ............................................. 16 Figure 5 : Architecture SAP BI / MM .................................................................................................. 18 Figure 6 : Résumé des aspects qualité................................................................................................... 19 Figure 7 : Cycle de vie d’un projet décisionnel...................................................................................... 21 Figure 8 : Découpage du projet ............................................................................................................ 22 Figure 9 : Planning prévisionnel du projet ............................................................................................ 23 Figure 10 : Déroulement réel du projet................................................................................................. 24 Figure 11 : Organisation de l’équipe du projet ...................................................................................... 25 Figure 12 : Diagramme de flux de communication ............................................................................... 26 Figure 13 : Marché mondial des ERP en 2010 ...................................................................................... 29 Figure 14 : Principaux modules SAP .................................................................................................... 30 Figure 15 : Les processus de SAP MM ................................................................................................. 31 Figure 16 : Composantes d’un système décisionnel .............................................................................. 32 Figure 17 : Architecture d’un système décisionnel ................................................................................ 33 Figure 18 : Concept multidimensionnel (OLAP ON LINE ANALYTICAL PROCESSING) ............. 34 Figure 19 : Architecture SAP BW......................................................................................................... 39 Figure 20 : Principe de l’ETL de SAP .................................................................................................. 41 Figure 21 : Business Explorer de BW ................................................................................................... 43 Figure 22 : Processus d’achat de la LYDEC......................................................................................... 45 SALAH EDDINE BENTALBA | STAGE DE FIN D’ETUDES 7/79
  • 8.
    Mise en placed’une plateforme décisionnelle SAP BI autour de SAP MM Figure 23 : Problématiques du processus d’achat de la LYDEC ........................................................... 48 Figure 24 : Schéma modèle en étoile .................................................................................................... 51 Figure 25 : Schéma modèle en étoile étendu de SAP ............................................................................ 52 Figure 26 : Exemple d’utilisation des SID Tables lors d’une requête dans BW ..................................... 52 Figure 27 : Vue du contenu du référentiel de métadonnées de SAP ..................................................... 54 Figure 28 : Recherche dans le référentiel de métadonnées .................................................................... 54 Figure 29 : Liste des cubes MM activés dans le Workbench ................................................................. 67 Figure 30 : Présentation de l’aspect technique de SAP Query ............................................................... 68 Figure 31 : Flux de données concernant le cube prestation de services ................................................. 71 Figure 32 : Flux de données concernant le cube évaluation de fournisseurs ......................................... 71 LISTE DES TABLEAUX Tableau 1 : Tableau des livrables .......................................................................................................... 19 Tableau 2 : Le classement des risques .................................................................................................. 20 Tableau 3 : Tableau des écarts ............................................................................................................. 25 Tableau 4 : Les rôles des acteurs .......................................................................................................... 25 Tableau 5 : Description des phases du processus d’achats.................................................................... 46 Tableau 6 : Liste des cubes livrés ......................................................................................................... 67 SALAH EDDINE BENTALBA | STAGE DE FIN D’ETUDES 8/79
  • 9.
    Mise en placed’une plateforme décisionnelle SAP BI autour de SAP MM SOMMAIRE INTRODUCTION........................................................................................................................................................................12 Contexte globale du projet....................................................................................................... 13 CHAPITRE 1 : Présentation de l’organisme d’accueil .......................................................................14 I.Présentation général de la LYDEC : .......................................................................................................................14 1.His tori que : ...................................................................................................................................................... 14 2.Enjeux et pers pecti ves :................................................................................................................................... 15 3.Organigra mme Général : ................................................................................................................................. 15 II.Présentation de la DSI :..........................................................................................................................................16 1.Di recti on des s ys tèmes d’informa tions :......................................................................................................... 16 2.Dépa rtement Développement : ...................................................................................................................... 16 3.Servi ce SAP :..................................................................................................................................................... 16 CHAPITRE 2 : Etude générale du projet.....................................................................................17 I.Périmètre du projet : ...........................................................................................................................................17 1.Présenta tion du projet :................................................................................................................................... 17 2.Objecti fs du projet :......................................................................................................................................... 18 3.Li vra bles :......................................................................................................................................................... 18 4.Aspect quali té : ................................................................................................................................................ 19 5.Ma tri ce des risques :........................................................................................................................................ 20 II.Conduite du projet :............................................................................................................................................21 1.Défini tion : ....................................................................................................................................................... 21 2.Cycl e de vie d’un projet décisionnel :.............................................................................................................. 21 3.Des cripti on des phases :.................................................................................................................................. 22 III.Planification du projet :.....................................................................................................................................22 1.Decoupa ge du projet : ..................................................................................................................................... 22 2.La planifi ca tion prévisionnelle du projet :....................................................................................................... 23 3.Le déroulement réel du projet : ...................................................................................................................... 24 4.Anal yse des éca rts : ......................................................................................................................................... 25 IV.Organisation du projet : ...................................................................................................................................25 1.L'équipe projet :............................................................................................................................................... 25 2.Fl ux de Communi ca tion :................................................................................................................................. 26 3.Sui vi interne :................................................................................................................................................... 26 4.Outils de Ges tion de projet :............................................................................................................................ 27 SALAH EDDINE BENTALBA | STAGE DE FIN D’ETUDES 9/79
  • 10.
    Mise en placed’une plateforme décisionnelle SAP BI autour de SAP MM Environnement de travail ......................................................................................................... 28 CHAPITRE 3 : le progiciel SAP ........................................................................................................29 I.Présentation SAP : .....................................................................................................................................................29 1.Défini tion d’un ERP :........................................................................................................................................ 29 2.Le progi ciel SAP :.............................................................................................................................................. 29 3.Les modules SAP / R3 :..................................................................................................................................... 30 CHAPITRE 4 : Les systèmes décisionnels........................................................................................32 I.Introduction : ..............................................................................................................................................................32 II.Définition d’un système d’information décisionnel : .........................................................................................32 III.Architecture d’un Système décisionnel : .............................................................................................................33 IV.Le concept O LAP (O N LINE ANALYTICAL PROCESSING) : ..................................................................................33 V.Les fonctionnalités :..................................................................................................................................................36 CHAPITRE 5 : Présentation de SAP BI .............................................................................................38 I.Définition de SAP Business Intelligence : ...............................................................................................................38 II.Business MAP de l’infrastructure NetWeaver : ...................................................................................................38 III.Les composantes de SAP BI :..................................................................................................................................39 IV.mySAP BI : fonctionnalités clés : ............................................................................................................................40 V.Présentation Data Warehousing :...........................................................................................................................41 1.L’outil ETL: Extra ction, trans formati on, and loading :..................................................................................... 41 2.Da ta Wa rehouse management : ...................................................................................................................... 42 3.Présenta tion du BI Platform : ......................................................................................................................... 42 4.Présenta tion Business Explorer (BEx) :........................................................................................................... 43 Analyses et Modélisation ......................................................................................................... 44 CHAPITRE 6 : Analyse fonctionnelle ...............................................................................................45 I.Processus Achats de LYDEC : ....................................................................................................................................45 II.Description des phases du processus d’achats : ................................................................................................46 III.Les données renseignés par élément de processus : ........................................................................................46 IV.Problematiques et solution prévues : ..................................................................................................................48 CHAPITRE 7 : Modélisation ...........................................................................................................50 I.Concepts Fondamentaux : ........................................................................................................................................50 1.Modélisation mul tidimensionnelle :................................................................................................................ 50 2.Modélisation mul tidimensionnelle vers us modélisation entité -rela tion :...................................................... 51 3.Le modèle en étoile : ....................................................................................................................................... 51 4.Le s chéma en étoile étendu de SAP : .............................................................................................................. 52 II.Business Content (applications préconfigurés) de SAP :......................................................................................53 SALAH EDDINE BENTALBA | STAGE DE FIN D’ETUDES 10/79
  • 11.
    Mise en placed’une plateforme décisionnelle SAP BI autour de SAP MM III.Modélisation des cubes : ..........................................................................................................................................55 1.0PUR_C01 (Données Achats ) :......................................................................................................................... 55 2.0SRV_C01 (Pres ta tion de servi ces) :................................................................................................................ 57 3.0PUR_C04 (Groupe d’a cheteurs) :................................................................................................................... 59 4.0PUR_C02 (Evaluation des fournisseurs) : ...................................................................................................... 61 5.0COPC_C04 (Valorisation des s tocks : pri x a rti cles et valeurs s tocks) : .......................................................... 63 Réalisation et mise en œuvre du Projet ................................................................................... 66 CHAPITRE 8 : Cubes Réalisés ........................................................................................................67 I.Choix de la solution : .................................................................................................................................................67 II.Liste des Cubes réalisés et mis en production :...................................................................................................67 III.Présentation de SAP Query :..................................................................................................................................68 IV.requêtes réalisées : ................................................................................................................................................68 1.Etapes de réalisation d’une requete : ............................................................................................................. 68 2.Les requetes :................................................................................................................................................... 70 3.Fl ux de données :............................................................................................................................................. 71 CHAPITRE 9 : Reporting ................................................................................................................72 I.Présentation de l’outil de Reporting SAP : Bex analyzer.....................................................................................72 II.Reporting réalisés : ...................................................................................................................................................72 Conclusion et perspectives ....................................................................................................................................................75 SALAH EDDINE BENTALBA | STAGE DE FIN D’ETUDES 11/79
  • 12.
    Mise en placed’une plateforme décisionnelle SAP BI autour de SAP MM INTRODUCTION Les systèmes et les technologies d'information sont devenus aujourd'hui les socles des organismes modernes. Ils touchent, sans exception, toutes les activités et tous les secteurs de l'entreprise, tant en interne qu'en externe. Les entreprises actuelles ont trouvés dans ces nouveaux systèmes de traitement de l'information des outils efficaces pour innover en termes d'amélioration des méthodes de travail. Dans ce sens, un nouveau contexte professionnel a vu le jour, un contexte qui valorise les organismes aussi bien par la qualité de la gestion des marchés, que par la richesse de leurs systèmes d'informations, et plus particulièrement par l'exploitation optimale de ces derniers, réduisant ainsi les coûts, les délais et améliorant la réactivité et la qualité. C'est dans cette optique que la LYDEC a exprimé son besoin de mise en place d’une plateforme du reporting : une optique qui a pour but de prévoir les futurs objectifs et les moyens dont on aura besoin pour cerner également les défis du marché, les pressions de la concurrence et l’évolution des technologies. Ainsi ce présent mémoire qui est le fruit et l’illustration du travail effectué dans ce stage, relate les différentes phases ainsi que les moyens auxquels nous avons eu recours pour atteindre les objectifs fixés. , et ceci en 4 principales parties : LA PREMIERE PARTIE présente l’organisme d’accueil et introduit le contexte général du projet et l’étude de ce dernier. LA DEUXIEME PARTIE présente l’environnement de travail, les Concept de base comprenant l’architecture et les fonctionnalités. LA TROISIEME PARTIE présente la phase d’analyse fonctionnelle et la modélisation. LA QUATRIEME PARTIE présente les différentes phases de la réalisation et la mise en œuvre du projet. SALAH EDDINE BENTALBA | STAGE DE FIN D’ETUDES 12/79
  • 13.
    Mise en placed’une plateforme décisionnelle SAP BI autour de SAP MM Contexte globale du projet Ce chapitre introduit le contexte général dans lequel s’est déroulé le projet. Il présente d’abord, La LYDEC, l’organisme d’accueil. Ensuite il décrit la conduite et le pilotage du projet, les différentes étapes et la gestion des risques de ce dernier. SALAH EDDINE BENTALBA | STAGE DE FIN D’ETUDES 13/79
  • 14.
    Mise en placed’une plateforme décisionnelle SAP BI autour de SAP MM CHAPITRE 1 : Présentation de l’organisme d’accueil I. Présentation général de la LYDEC : 1. Historique : Dans le cadre de la mondialisation, le Maroc assiste à un désengagement progressif de l’Etat, en encourageant l’initiative de privatisation de la plupart des secteurs économiques du pays. Cette politique vise à mettre en place des structures qui consolideraient la libéralisation et qui tiennent compte de l’évolution économique et sociale du pays. Le passage de la RAD (Régie Autonome intercommunale de Distribution) vers LYDEC (Lyonnaise des Eaux de Casablanca) s’est inscrit dans cette optique. Depuis le 1er août 1997, la Lyonnaise des Eaux de Casablanca (LYDEC) a pris en charge la gestion déléguée des services d’eau, d’électricité, d’assainissement et dernièrement de l’éclairage public de la ville de Casablanca et Mohammedia. Cette entreprise est née après deux années de négociations entre le groupe SUEZ Lyonnaise des Eaux et la Communauté Urbaine de Casablanca. Cette convention de gestion déléguée porte sur l’eau, l’électricité et l’assainissement. Parmi les motivations des collectivités publiques, il y a le souci d’accéder à une expertise de haute technicité ainsi que le souci de transférer vers le secteur privé la charge de certains investissements lourds. Rappelons qu’une gestion déléguée n’est pas une privatisation car il n’y a aucun transfert définitif de propriété, ni même de transfert temporaire, contrairement à la privatisation qui est une opération irréversible (un retour à la situation antérieure nécessite l’indemnisation du propriétaire). La délégation n’est jamais totale et illimitée dans le temps. C’est une décision locale. Le concessionnaire supporte, avec ses capitaux propres et des fonds d’emprunt, la charge des investissements nécessaires à la construction des ouvrages à la collectivité publique. SUEZ Environnement 0.20% RMA Watanya 0.14% 51% Actionnariat flottant à la Bourse des valeurs de 15% Casablanca Fipar Holding (groupe CDG) Figure 1 : Contribution des actionnaires dans le capital de LYDEC en 2011 Le groupe SUEZ est présent dans 120 pays (argentine, Etats-Unis, Chine, Jordanie…). Au Maroc depuis 1912 de façon évolutive dans les métiers de l’eau.  Il assure la gestion de plus de 40% des villes de plus d’un million d’habitants ayant délégué leur service d’eau au secteur privé dans le monde.  Il investit, à travers le monde, l’équivalent de plus de 3 milliards de dollars par an.  Lyonnaise des Eaux : un géant de l’industrie verte. SALAH EDDINE BENTALBA | STAGE DE FIN D’ETUDES 14/79
  • 15.
    Mise en placed’une plateforme décisionnelle SAP BI autour de SAP MM 2. Enjeux et perspectives : Depuis le démarrage de la gestion déléguée, LYDEC a mobilisé tous ses moyens pour offrir un service de qualité aux habitants de la Région du Grand Casablanca et les doter en infrastructures nécessaires. Pour l’entreprise, la révision du contrat a été l’occasion de faire le bilan du passé et de procéder aux ajustements nécessaires pour l’avenir en fonction de nouveaux enjeux techniques, commerciaux, sociaux et financiers. Les enjeux techniques se manifestent en la lutte contre les inondations et la pollution des côtes et des milieux récepteurs, le renforcement et la sécurisation de l’alimentation en eau et électricité, le développement des infrastructures pour accompagner l’urbanisation, la préservation du patrimoine réseau existant, et la pérennité des avancées réalisées en matière de branchements sociaux. En ce qui concerne les enjeux commerciaux, la LYDEC vise en effet à améliorer le taux de satisfaction de la clientèle, d’assurer une relation de proximité avec ces clients et d’améliorer la qualité de service. Au niveau social, la LYDEC a pour objectif de faire de ses collaborateurs de véritables professionnels porteurs des valeurs et des ambitions de la société, de créer une relation de confiance et de pérennité avec les partenaires sociaux et d’assurer au personnel les conditions optimales de succès. 3. Organigramme Général : La direction générale est organisée en plusieurs pôles qui regroupent des directions. La figure ci-dessous présente la structure organisationnelle de l’entreprise. Direction générale Direction d'audit interne et d'inspection Direction des fonctions de support Direction de communication et de d'électricité et d'éclairage public Direction Inmae et gestion de Direction administrative et Direction des opérations Direction d'exploitation, développement durable Direction des ressources Direction des systèmes Direction technique d'information financière humaines générale contrat Figure 2 : Organigramme de la Direction Générale SALAH EDDINE BENTALBA | STAGE DE FIN D’ETUDES 15/79
  • 16.
    Mise en placed’une plateforme décisionnelle SAP BI autour de SAP MM II. Présentation de la DSI : 1. Direction des systèmes d’informations : Le schéma ci-dessous représente la structure de la Direction des Systèmes d’Information, elle regroupe plusieurs départements : département de Développement, d’Architecture, d’Exploitation et de Logistique. Direction des systèmes d'information Département Département Département Département Archi tecture Développement Logi stique Expl oitation Figure 3 : Organigramme de la DSI 2. Département Développement : Le département développement aussi regroupe plusieurs services : service support et documentation, service d’intégration, service application et dernièrement le service SAP. Déparetement Développement Servi ce support et documentation Service SAP Servi ce Intégration Servi ce Application Figure 4 : Organigramme du département développement /service SAP 3. Service SAP : Le service SAP, où se déroule le projet de fin d’étude prend en charge :  La gestion des projets autour du système d’information SAP.  La garantie de la bonne démarche des processus SAP.  Le help desk SAP.  La formation des utilisateurs.  Le Support aux différents responsables métiers pour l’identification de leurs besoins. SALAH EDDINE BENTALBA | STAGE DE FIN D’ETUDES 16/79
  • 17.
    Mise en placed’une plateforme décisionnelle SAP BI autour de SAP MM CHAPITRE 2 : Etude générale du projet I. Périmètre du projet : 1. Présentation du projet : Vivant dans un contexte de mondialisation, de fusion des entreprises et de concurrence, les entreprises veulent augmenter leur productivité, leur efficacité et leur marge de profit afin de rester compétitives. Donc les sociétés étaient contraintes d’élargir leurs conceptions traditionnelles de la gestion. Pour cela les décideurs ont besoin d’avoir une visibilité en temps réel sur l’état global de la société qu’ils dirigent. Étant amené à prendre des décisions stratégiques, ils ont besoin d’outils d’aide à la décision fiable, à même de fournir des informations exactes le plus rapidement possible. C’est ainsi que la logistique fait son entrée. Historiquement, la logistique a fait son apparition dans les grandes entreprises pour répondre à une double exigence :  La mise à disposition au moindre cout de la quantité d’un produit, à l’endroit et au moment où la demande existe.  Gérer les flux d’information, dans le but de réguler les flux de matières. Plus qu’une méthode de gestion, la logistique est devenue un instrument privilégié de l’information, un avantage concurrentiel, un levier de maintien et d’accroissement de la compétitivité. Est à l’aide du module MM du progiciel SAP qui permet de gérer et d’optimiser les processus qui concerne la gestion des articles d'un point de vue achats et gestion des stocks, les entreprises peuvent parfaitement répondre à leurs exigences. La gestion de la chaine logistique désigne le sous-domaine du système d’information qui répond aux besoins spécifiques des opérateurs logistiques des gestions de la chaine d’approvisionnement, prévision, planification, etc.…. Pour ce faire donc il est conduit à faire :  Entretenir à ce titre des liens très fort avec le système d’information de l’entreprise et en particulier avec le progiciel de gestion intégré (PGI ou ERP en anglais) de l’entreprise.  Mobiliser un grand nombre de données et de flux d’information associés, convenablement organisés et mis à disposition par le biais d’un stockage approprié sous forme de base de données.  Offrir une palette de traitements et d’applications logicielles, en phase avec les besoins particuliers des opérateurs logistiques. Le thème soumis à mon projet est la mise en place d’une plate-forme décisionnelle SAP BI autour de SAP MM (Material Management). SALAH EDDINE BENTALBA | STAGE DE FIN D’ETUDES 17/79
  • 18.
    Mise en placed’une plateforme décisionnelle SAP BI autour de SAP MM Figure 5 : Architecture SAP BI / MM 2. Objectifs du projet : Parmi les objectifs fixés par la mise en place de cette plate-forme on peut citer :  Mettre en place un outil orienté vers les opérationnels pour développer leurs besoins en matière de reporting et d’analyse.  Permettre une prise de décision facile et rapide pour l’ensemble des acteurs autour de SAP.  Répondre aux exigences de reporting. Disposer de tableaux de bord standards autour de SAP et éliminer tous développements spécifiques.  Délivrer la bonne information, au bon temps, à la bonne personne et sous le bon format.  Disposer d’une plateforme décisionnelle et d’un entrepôt de données (Dataware house) d’entreprise autour du système d’information SAP LYDEC.  Intégrer et fusionner toutes les données transactionnelles autour de SAP.  Séparer la plateforme transactionnelle de la plateforme décisionnelle. 3. Livrables : Phases Prérequis Livrables Dépendances Critère de fin de phase  Cahier de charge. Fourniture par LYDEC Le cahier de charge rédigé et validé, Lancement et de la documentation N/A. le travail planifié, la phase d’analyse planification  Plan d’assurance nécessaire. peut commencer. qualité. Fourniture par LYDEC Etude et analyse des Dossier de spécification Phase de lancement et Validation des besoins exprimés de la documentation besoins fonctionnelle planification. par le service achats. nécessaire. Compréhension fonctionnelle et Analyse et Dossier d’architecture Phase d’étude et analyse Néant. technique de l’application par Modélisation fonctionnelle. des besoins. l’équipe de développement. SALAH EDDINE BENTALBA | STAGE DE FIN D’ETUDES 18/79
  • 19.
    Mise en placed’une plateforme décisionnelle SAP BI autour de SAP MM Phase de Modélisation/Phase de Développement du Disposer d’un accès aux Mise en place du DATAMART Dossier d’ETL. mise en place de processus ETL données. alimenté par le processus ETL. l’environnement de développement.  Activation des cubes à travers le datamart réalisé dans la Reporting et Dossier de tableaux de Phase Développement du Néant. phase précédente. tableaux de bord bords réalisés et de cubes. processus ETL  Mise en place des tableaux de bords réalisés et les validés. Tableau 1 : Tableau des livrables 4. Aspect qualité : Les caractéristiques les plus souvent associées à la réussite d’un Datawerhouse sont les suivantes :  Objectifs de progrès clairs, mesurables. Si les enjeux ne sont pas définis suffisamment précis, le système risque de se limiter au rôle de réservoir de données et d’être trop générique.  Choix d’informations utiles (privilégier la pertinence à la disponibilité).  Faire intervenir les utilisateurs dans la conception pour choisir les indicateurs clefs et données pour mieux travailler.  Avoir une bonne qualité de données : cohérentes, à jour, documentées.  Avoir un accès direct pour les utilisateurs, leur donner les moyens d’être autonomes.  Etre flexible : pouvoir supporter l’augmentation des utilisateurs, de type de données, de volume de données. En effet, le nombre d’utilisateurs du Datawerhouse croît de manière exponentielle (nombre multiplié par 10 ou 15 en 2 ans). Plus il y a d’utilisateurs, plus il y a des requêtes, plus il y a des données qui transitent. permettre s i mple et un a ccès él aborée ra pi de a ux i nformations homogène, ra pi de, cl a ire, fi a ble, conci se et fl exible et i ntuitive ma intenable Figure 6 : Résumé des aspects qualité SALAH EDDINE BENTALBA | STAGE DE FIN D’ETUDES 19/79
  • 20.
    Mise en placed’une plateforme décisionnelle SAP BI autour de SAP MM 5. Matrice des risques : Maîtriser les risques est une préoccupation majeure en conduite de projet informatique. Les risques sont définis comme la possibilité qu'un projet ne s'exécute pas conformément aux prévisions de dates, de coût ou de qualité. L’identification initiale des risques s’est effectuée en fonction des objectifs, des exigences et du contexte du projet. Pour effectuer ce recensement, nous avons procédé à un brainstorming avec les membres de l’équipe et consulter les suivis des risques effectués sur les projets antérieurs. Ensuite les risques sont classifiés (classification selon une typologie et estimation de leur probabilité d’apparition) ; leurs conséquences sont évaluées (en termes d’impacts). Le tableau suivant illustre la matrice des risques identifiés susceptible d’affecter le déroulement normal du projet, leurs impacts et les actions préventives à réaliser pour limiter la probabilité de l’apparition de chaque risque. Risque Impact Probabilité Classement Actions préventives Risques gestion de projet Mauvaise estimation du planning Retard sur le planning Moyen  Planning prévisionnel déterminé avec une marge de prévisionnel. réel. manœuvre. Le besoin est changeant selon le Décalage sur le Elevé  Rester flexible pour pouvoir changer ou remplacer client. planning réel. des parties. Risques humain Les compétences de l'équipe Ralentissement des Moyen  Structuration de l'équipe. sont insuffisantes. travaux.  Redistribution des rôles.  Formation, motivation. Manque de motivation des Glissement de Elevé  Redistribution des rôles. équipes. planning et objectifs  Responsabilisation. moins bien atteints.  Formation. Risques Ressources Matériel Manque / Problème des Ca bloquera Moyen  Des sauvegardes sont à faire chaque fin de journée machines. l’avancement du pour minimiser les pertes de données. projet. Risques Technique Importance des changements Ralentissement des Elevé  Identification d'experts internes. technologiques (innovation). travaux.  Formation.  Assistance externe. Instabilité de l'environnement. Ca bloquera Elevé  Recensement des bugs connus. l’avancement du  Choix de versions des logiciels. projet.  Recommandations de configuration.  Accord avec les constructeurs/éditeurs. Les temps de réponse ne sont Ralentissement du Moyen  Simulation. pas satisfaisants. fonctionnement de  Essais comparatifs. système.  Modélisation, prototypage. Risques Organisationnel Les utilisateurs ne sont pas Retarder le projet. Elevé  Organisation de groupes de travail. impliqués.  Création d'un comité des utilisateurs.  Communication. Attitude hostile des futurs Instabilité du système. Elevé  Organisation de groupes de travail d'utilisateurs. utilisateurs.  Création d'un comité des utilisateurs.  Communication.  Formation. Tableau 2 : Le classement des risques Faible Moyen Sévère Dangereux Tableau 2 : Le classement des risques SALAH EDDINE BENTALBA | STAGE DE FIN D’ETUDES 20/79
  • 21.
    Mise en placed’une plateforme décisionnelle SAP BI autour de SAP MM II. Conduite du projet : 1. Définition : La gestion de projet ou conduite de projet est une démarche visant à structurer, assurer et optimiser le bon déroulement d'un projet suffisamment complexe pour devoir :  Etre planifiée dans le temps : c'est l'objet de la planification (La planification est la programmation d'actions et d'opérations à mener).  Etre budgétée (étude préalable des coûts et avantages ou revenus attendus en contrepartie, des sources de financement, étude des risques opérationnels et financiers et des impacts divers...).  Faire intervenir de nombreuses parties prenantes : c'est l'objet des organisations qui identifient maîtrise d'œuvre et maîtrise d’ouvrage (voir également fonctions de maîtrise d'ouvrage).  Responsabiliser le chef de projet ou le directeur de projet (Le directeur de projet ou encore coordinateur de projet est la personne responsabilisée sur l'aboutissement d'un projet (par exemple, d'un projet d'évolution du système d'information), mettre en place un comité de pilotage.  Suivre des enjeux opérationnels et financiers importants. L'objectif doit être précisé de façon claire, chiffrée et datée. Le résultat doit être conforme à des normes de qualité et de performances prédéfinies, pour le moindre coût et dans le meilleur délai possible. 2. Cycle de vie d’un projet décisionnel : On obtient toujours de meilleurs résultats avec une méthode que sans méthode. Mon choix s'est porté sur le cycle de vie dimensionnel proposé par Ralph Kimball. Cette méthode est illustrée par le schéma suivant. Ce schéma représente la succession des tâches de haut niveau (macro tâches) nécessaires à la conception, au développement et au déploiement d'entrepôts de données. Il décrit le cheminement du projet dans son ensemble: chaque rectangle sert de poteau indicateur ou de borne. Il apparaîtra au début de chaque grande étape pour signaler notre position dans le cycle de vie. Le schéma ci-dessous représente le cycle de vie dimensionnel : Figure 7 : Cycle de vie d’un projet décisionnel SALAH EDDINE BENTALBA | STAGE DE FIN D’ETUDES 21/79
  • 22.
    Mise en placed’une plateforme décisionnelle SAP BI autour de SAP MM 3. Description des phases : Les phases du cycle de vie du projet sont les suivantes :  Lancement et planification : L’objectif principal de cette étape est la familiarisation avec le projet, c'est-à- dire comprendre les grands traits du projet et planifier et organiser le travail.  Recueil et analyse des besoins : cette phase passe par une analyse de la solution existante, ses inconvénients, ainsi qu’une collecte de l’ensemble des besoins fonctionnels et non fonctionnels exprimé par la DSI et la validation de ces besoins par l’équipe du projet. A l’issue de cette phase un dossier d’analyse et spécification sera réalisé.  Etude technique : cette phase a pour but la montée en compétence dans les outils utilisés et la préparation de l’environnement de développement et la résolution de tous les problèmes de l’outillage utilisé.  Conception : Cette phase part de l’analyse déjà effectuée de l’existant, permet la conception fonctionnelle et technique du projet.  Développement du processus ETL : Cette phase permet la réalisation du processus qui permet l’extraction des données depuis les sources de données, leurs transformations et le chargement de ces données.  Développement des rapports et tableaux de bord : Cette phase a pour objectif la construction du cube et la réalisation des différents rapports et tableaux de bord qui vont répondre au beso in du client en termes d’analyse. III. Planification du projet : L'objectif de ce planning est de déterminer les étapes du projet et le timing. Ce planning joue un rôle primordial pour la réalisation et le suivi du projet, il est établi dans le début de chaque projet afin de suivre le bon déroulement de chaque tâche. L’élaboration du planning s’est basée sur l’hypothèse suivante :  Respect des périodes de validation.  Le planning peut subir des modifications suivant les impératifs du projet. 1. Decoupage du projet : Etude et analyse Prise en Charge des besoins Modélisation Mise en oeuvre Modélisation Création des BI / SAP BI Recensement du processus requetes des besoins achats de la LYDEC Réalisation des Métier des tableaux de achats bords Ellaboration Création des du cahier de SAP MM Cubes Déploiement charge Figure 8 : Découpage du projet SALAH EDDINE BENTALBA | STAGE DE FIN D’ETUDES 22/79
  • 23.
    Mise en placed’une plateforme décisionnelle SAP BI autour de SAP MM 2. La planification prévisionnelle du projet : Ce planning a été établi après la définition du besoin. Il comporte les étapes du projet et les durées qui leur ont été allouées aussi bien que les durées des différentes sous taches composant chaque phase. Ainsi, ce planning a servi de tableau de bord pour le suivi de l’état d’avancement du projet. Figure 9 : Planning prévisionnel du projet SALAH EDDINE BENTALBA | STAGE DE FIN D’ETUDES 23/79
  • 24.
    Mise en placed’une plateforme décisionnelle SAP BI autour de SAP MM 3. Le déroulement réel du projet : Figure 10 : Déroulement réel du projet La figure ci-dessus représente le planning réel du projet qui est diffèrent du planning prévisionnel cité au début, et ces écart sont analysés dans la partie suivante. SALAH EDDINE BENTALBA | STAGE DE FIN D’ETUDES 24/79
  • 25.
    Mise en placed’une plateforme décisionnelle SAP BI autour de SAP MM 4. Analyse des écarts : Etape Nombre de jours Type d’écart Prise en charge de l'outil SAP BI +2 Retard Identifier dans le "Business Content" les cubes standards éligibles +2 Retard Identifier dans le Business Content les extracteurs et régles de Retard +1 transformation Elaborer le document des spécifications fonctionnelles -2 Avance Activation des cubes OLAP sur SAP BW +2 Retard Création des requêtes sur Bex Query Designer -2 Avance Réalisation des tableaux de bords sur l'analyzer -1 Avance Total +2 Tableau 3 : Tableau des écarts IV. Organisation du projet : 1. L'équipe projet : Chef de projet ELKOUDRI HICHAM Equipe systeme Equipe fonctionelle Equipe Technique MIKOU BENTALBA ELKOUDRI MORTADI Hassan HAYOURI ABDELAZIZ MORTADI Hassan Ayoub Hicham Salah Eddine Figure 11 : Organisation de l’équipe du projet Nom Rôles des acteurs du projet Mail Abdelaziz HAYOURI  Chef de service SAP Abdelaziz.hayouri@lydec.co.ma Hicham ELKOUDRI  Consultant Technique SAP BI / MM Hicham.elkoudri@lydec.co.ma Salah Eddine BENTALBA  Analyste / Développeur Salaheddine.bentalba@gmail.com Yassine ATTASSI  Chef de projet SAP Yassine.attassi@lydec.co.ma Hassan MORTADI  Administrateur système SAP Hassan.mortadi@lydec.co.ma MIKOU Ayoub  Administrateur système SAP Ayoub.mikou@lydec.co.ma Tableau 4 : Les rôles des acteurs SALAH EDDINE BENTALBA | STAGE DE FIN D’ETUDES 25/79
  • 26.
    Mise en placed’une plateforme décisionnelle SAP BI autour de SAP MM 2. Flux de Communication : 1 : Le chef de projet SAP guide l’ingénieur pendant son travail. 2 : Le chef de service SAP avec un responsable du service achat explique à l’Equipe les besoins du service. 3 : L’ingénieur valide son travail de conduite de projet et son rapport avec son encadrant EMSI. Figure 12 : Diagramme de flux de communication 3. Suivi interne : Plus le suivi quotidien avec le responsable projet qui est mon encadrant d’entreprise, des réunions hebdomadaires sont organisées entre les membres de l’équipe du projet. Aussi, des réunions sont organisées sur demande par le responsable du service achats. Ces réunions ont pour objectifs :  Le suivi détaillé de l’avancement du projet et l’affectation des ressources sur le projet.  Le suivi des actions interne et externe à mener sur le projet.  La synchronisation entre les intervenants.  La validation de la révision des risques.  La validation de la ré-estimation et la re-planification du projet. SALAH EDDINE BENTALBA | STAGE DE FIN D’ETUDES 26/79
  • 27.
    Mise en placed’une plateforme décisionnelle SAP BI autour de SAP MM 4. Outils de Gestion de projet : Microsoft Project (ou MS Project ou MSP) est un logiciel de gestion de projet de Microsoft. MS Project permet de planifier les projets et les ressources, et d’assurer le suivi des projets durant leur réalisation. Cet outil permet ainsi au chef de projet d’assurer une gestion de projet professionnelle, conforme à l’état de l’art, et ainsi garantir le respect des délais. Les principales fonctionnalités :  Planification et pilotage des projets.  Gestion des ressources.  Gestion des couts.  Analyse et communication des informations du projet. SALAH EDDINE BENTALBA | STAGE DE FIN D’ETUDES 27/79
  • 28.
    Mise en placed’une plateforme décisionnelle SAP BI autour de SAP MM Environnement de travail Ce chapitre présentera l’environnement de travail, les Concept de base comprenant l’architecture et les fonctionnalités. SALAH EDDINE BENTALBA | STAGE DE FIN D’ETUDES 28/79
  • 29.
    Mise en placed’une plateforme décisionnelle SAP BI autour de SAP MM CHAPITRE 3 : le progiciel SAP I. Présentation SAP : 1. Définition d’un ERP : Un ERP (Enterprise Resource Planning) traduit généralement par PGI (Progiciel de Gestion Intégré) - peut être défini comme un système dans lequel les différentes fonctions de l'entreprise (comptabilité, finances, production, approvisionnement, marketing, ressources humaines, qualité, maintenance, etc.) sont reliées et intégrées entre elles par l'utilisation d'un système d'information centralisé sur la base d'une configuration client/serveur. La mise en œuvre d'un système complètement intégré permet de répondre de manière précise et en temps réel aux questions du type: «Que se passe-t-il si je décide de faire ceci ?». Par exemple, si une entreprise reçoit une commande de marchandises, il est possible de savoir presque instantanément les conséquences de cette demande sur les capacités de production, sur les besoins d'approvisionnement, sur le personnel nécessaire pour accomplir cette tâche, sur les délais requis pour satisfaire cette demande, sur les besoins de financement, sur la profitabilité de cette opération, etc. 2. Le progiciel SAP : SAP (System, Applications, and Products for data processing) est le leader mondial des ERP. Ce progiciel a remporté rapidement un succès important auprès des grandes entreprises en proposant un progiciel multilingue et multidevises. SAP s’intéresse aussi au marché des PME, en pleine croissance en proposant sa suite BusinessOne, pour les entreprises de 2 à 250 salariés. SAP est une application client-serveur. Ses modules couvrent l'ensemble des fonctions de gestion de l'entreprise. Chaque module couvre des besoins complets de gestion. Certains entreprises implémentent tous les modules fonctionnels de SAP, ou seulement quelques-uns. SAP R/3 est entièrement paramétrable. Par ailleurs, grâce à son environnement de développement, SAP R/3 peut être adapté à des besoins spécifiques (développements en ABAP/4 - Advanced Business Application Programming. Le schéma ci-dessous représente la répartition des parts de marché des principaux ERP en 2010 au niveau mondial. SAP domine avec 24% des parts de marché. SAP ORACLE Microsoft Dynamics Autres Figure 13 : Marché mondial des ERP en 2010 SALAH EDDINE BENTALBA | STAGE DE FIN D’ETUDES 29/79
  • 30.
    Mise en placed’une plateforme décisionnelle SAP BI autour de SAP MM 3. Les modules SAP / R3 : Les modules sont les composants fonctionnels du système SAP R/3. On peut distinguer 3 familles de modules fonctionnels (voir figure ci-dessous):  Les ressources matérielles : modules orientés logistique (MM, PP, SD, QM, PM).  Les ressources financières : Finance (FI, CO, TR, IM).  Les ressources humaines : administration et développement du personnel (PA, OM, PT, PD…). Figure 14 : Principaux modules SAP a. Module MM-SD : L’approvisionnement et le flux des matières premières et produits finis représentent un facteur décisif dans la réussite d’une entreprise. Une gestion efficace des Achats et Stock garantit un flux de matières, de produits et de services efficace sur l’ensemble de l’entreprise, à un coût raisonnable et prévisible. L’application Achats et Stocks (MM) de R/3 offre un jeu de fonctions hautement intégré, susceptible de couvrir la totalité des besoins d’une entreprise. Il comprend notamment le calcul des besoins, la gestion des achats, la réception de marchandises, la gestion des stocks, la gestion des emplacements de magasin, le controle des factures, l’achat de services externes et le système d’information des achats. Ces fonctions sont étroitement intégrées entre elles et avec le reste du système R/3. Autrement dit, toute opération d’Achats et Stocks met immédiatement à jour les données concernées dans les domaines connexes et dans les autres applications R/3, telles que la Gestion de la production (PP), l’Administration des ventes (SD), la Comptabilité financière (FI), le Contrôle de gestion (CO), la Gestion des immobilisations (AM) et la Gestion de la qualité (QM). Le calcul d’approvisionnement sur consommation crée des propositions basées sur point de commande ou prévisions. Des besoins complémentaires issus des demandes d’achat sont également transmis au service Achats. Les demandes d’achat provenant d’une commande client, d’un centre de coûts ou du calcul des besoins sont transmises aux Achats, où elles sont converties en commandes. La sélection des fournisseurs et la création des commandes peuvent s’effectuer automatiquement. L’utilisateur peut accéder aux contrats. Le module Gestion des achats comprend des procédures de lancement automatiques et peut enregistrer une approbation d’une personne spécifique via une signature électronique. La Gestion des stocks prend en charge l’administration des stocks disponibles en magasin jusqu’à ce qu’ils soient consommés. Le système gère tous les types courants de mouvements d’entrée, de sortie et de transfert d’articles, ainsi que les tâches spéciales telles que la gestion des lots, des stocks en consignation, des stocks négatifs ou des stocks commandes client. SALAH EDDINE BENTALBA | STAGE DE FIN D’ETUDES 30/79
  • 31.
    Mise en placed’une plateforme décisionnelle SAP BI autour de SAP MM Commande Achat D Stockage Fournisseurs I Produits S Finis R T Client Stock matières R E C premières I E B P U T T Processus de I I transformatio O O n Processus de N N stockage Figure 15 : Les processus de SAP MM b. Autres Modules : Module Finance Ressources humaines - Module FI (Financial) - Module PA - Données de base personnel Le module FI contient toutes les écritures des ventes et  Gestion de la rémunération. achats, lesquelles se déversent dans la comptabilité générale via la comptabilité client ou fournisseur.  Gestion des employés.  FI-GL : Comptabilité générale (General Ledger).  Primes d'intéressement.  FI-AR : Comptabilité client (Accounts Receivable).  Gestion de la paie.  FI-AP : Comptabilité fournisseur (Accounts Payable).  Suivi du temps de travail.  FI-AM : Comptabilité des immobilisations (Assets  Suivi des frais de déplacement. Management).  Comptabilité bancaire. - Module PD - Gestion des compétences  Consolidations  Gestion de la structure HR de l'entreprise. - Module CO (Controlling)  Suivi des carrières. Le module CO concerne la comptabilité analytique.  Planification des réservations de salle.  Contrôle de gestion de l'entreprise.  Gestion des séminaires et conférences.  Analyse des coûts par centre de frais.  Gestion de la workforce.  Comptabilité des ordres et des projets.  Recrutement de personnel.  Comptabilité des centres de profits.  Employée self-service (accès intranet pour les - Module PS (Project Systems) employés). Le module PS concerne la gestion des projets.  Manager self-service.  Structuration des projets.  Gestion des formations et évènements.  Suivi de coûts et budgets. /Intégration avec PM, PP et CO.  Planning et calendrier. /Système d'information. SALAH EDDINE BENTALBA | STAGE DE FIN D’ETUDES 31/79
  • 32.
    Mise en placed’une plateforme décisionnelle SAP BI autour de SAP MM CHAPITRE 4 : Les systèmes décisionnels I. Introduction : Face à une complexité de l’informatique, un environnement instable où les Rachats et fusion d’entreprises sont nombreuses, une concurrence omniprésente et une Internationalisation des échanges, les décideurs ont besoin d’avoir une vision claire de leurs Affaires à tout moment, très rapidement et à l’aide d’outils faciles à utiliser sans perturber le Système de production existant. Quelle entreprise ne voudrait pas :  Fidéliser ses clients en les identifiant mieux : leur proposer les produits ou services susceptibles de les intéresser.  Maîtriser les risques qu’elle prend.  Optimiser ses activités.  Exploiter intelligemment les données stockées.  Avoir plus d’information que ses concurrents.  Anticiper. D’où l’ère de l’informatique décisionnelle, véritable lame de fond qui balaye tous les secteurs de l’industrie et attire de plus en plus de fournisseurs qui flairent un marché porteur. En effet, un système décisionnel fait appel à toute une palette d’outils de toutes origines : logiciels spécifiques, machines puissantes, outils de requêtes à multiplier par le nombre de postes de, SGBD. II. Définition d’un système d’information décisionnel : Le système décisionnel est un SI dédié aux applications décisionnelles. Les applications décisionnelles représentent un ensemble d’informations et d’outils mis à la disposition des décideurs pour supporter de manière efficace la prise de décision. Situés au-dessus des systèmes sources, les systèmes décisionnels se composent de trois éléments principaux : l’entrepôt de données, les magasins de données et enfin les outils de restitution. Figure 16 : Composantes d’un système décisionnel SALAH EDDINE BENTALBA | STAGE DE FIN D’ETUDES 32/79
  • 33.
    Mise en placed’une plateforme décisionnelle SAP BI autour de SAP MM III. Architecture d’un Système décisionnel : Figure 17 : Architecture d’un système décisionnel Un système décisionnel ne peut se construire en marge des autres systèmes de l’entreprise. Il nécessite une vision globale du système d’information opérationnel. Il mobilise des équipes de concepteurs chargés de la mise en œuvre en respectant des délais courts, des dirigeants et des utilisateurs qui définissent les données pertinentes et orientent le projet vers un choix technique convivial. Il se caractérise par une simplicité d’utilisation, une disponibilité, une réactivité (utilisé à tout moment, par de plus en plus de personnes, avec des requêtes toujours plus exigeantes) et une convivialité des outils d’interrogation. Penser grand et démarrer petit est la devise d’une telle informatisation. Cette conception rigoureuse est rendue difficile par la multiplicité des sources de données et p ar sa démarche différente d’une conception classique :  Il s’agit d’une modélisation par les vues des utilisateurs indépendamment des bases de production.  Les informations à prendre en compte ne sont pas les données brutes opérationnelles. Elles doivent sub ir des transformations (calculs, ajout de notions de temps ...). Elles peuvent avoir un sens différent selon le secteur d’activité concerné. On regroupe donc, dans un référentiel commun, des éléments provenant de plusieurs applications, orientés métiers et représentant la mémoire de l’entreprise. IV. Le concept OLAP (ON LINE ANALYTICAL PROCESSING) : SALAH EDDINE BENTALBA | STAGE DE FIN D’ETUDES 33/79
  • 34.
    Mise en placed’une plateforme décisionnelle SAP BI autour de SAP MM Figure 18 : Concept multidimensionnel (OLAP ON LINE ANALYTICAL PROCESSING) L’informatique décisionnelle a connu ses balbutiements dans les années 80. Mais ce n’est qu’en 1993 qu’elle va être normalisée par E.F. CODD qui a également formalisé les bases relationnelles. Il n’a fait que formaliser un concept déjà mis en œuvre par plusieurs éditeurs : ARBOR, IRISOFTWARE, COMSHARE et PILOT. OLAP n’est pas une nouvelle technologie mais réunit un ensemble de nouvelles fonctionnalités décrites par les 12 règles suivantes : 1. Vue multidimensionnelle : La base s’appuie sur un hyper-cube (cube à n dimensions). L’administrateur définit une fois pour toute les dimensions qui représentent une façon de trier l’information et regroupent une liste de membres du même type (temps, produit, région ...). L’analyse pourra ainsi être affinée dans le détail (vision pyramidale). L’utilisateur choisit deux ou trois critères à visualiser sous forme de tableau ou de cube. Il peut également faire pivoter les axes d’analyse pour projeter les informations sous un angle différent. Ainsi, après avoir examiné les ventes par région, il peut permuter les axes pour une visualisation par mois. 2. Transparence : L’utilisateur doit pouvoir utiliser ses progiciels habituels (tableur, reporting, interface graphique ...) sans percevoir la présence d’un outil OLAP. Cette transparence s’effectue :  Entre l’outil bureautique et la base multidimensionnelle.  Sur l’emplacement physique des données. 3. Accessibilité : L’outil rend invisible à l’utilisateur l’hétérogénéité des données .Il accède simultanément à n’importe quel type de base et effectue les Mêmes requêtes en conservant la cohérence des résultants. SALAH EDDINE BENTALBA | STAGE DE FIN D’ETUDES 34/79
  • 35.
    Mise en placed’une plateforme décisionnelle SAP BI autour de SAP MM 4. Performance continue dans les restitutions : Les performances sont indépendantes du nombre de dimensions. Elles ne dépendent pas du volume mais de la complexité graphique. 5. Architecture Client / Serveur : Une répartition intelligente des traitements et des données est effectuée. 6. Dimensions graphiques : Les axes d’analyse ne dépendent pas de la structure. Toute fonction appliquée à une dimension s’applique aussi aux autres. 7. Gestion dynamique des matrices creuses : Les cellules non renseignées (pas de correspondance entre les dimensions) ne doivent pas encombrer la mémoire. On doit pouvoir modifier la structure de données de l’outil OLAP et changer dynamiquement les méthodes d’accès. 8. Support multiutilisateurs : Les accès simultanés sont gérés (récupération, mise à jour ...). 9. Opérations entre dimensions : On doit pouvoir effectuer des calculs sur toutes les combinaisons possibles de dimensions sans restriction technique. De plus, les outils OLAP gèrent les calculs inter-dimensions sans faire appel aux usagers du système. 10. Manipulation intuitive des données : L’utilisateur dispose d’une ergonomie de consultation. Il peut manipuler les données sans avoir recours à un menu ou à des allers / retours successifs. 11. Flexibilité des restitutions : L’élaboration de rapports doit être souple et conviviale pour un non-initié. Il doit pouvoir cliquer sur une colonne ou une ligne afin d’obtenir le détail. 12. Nombre de dimensions et de niveaux de hiérarchie illimités : L’outil OLAP gère au moins quinze dimensions dans le même modèle. Le nombre de niveaux d’agrégation est illimité. SALAH EDDINE BENTALBA | STAGE DE FIN D’ETUDES 35/79
  • 36.
    Mise en placed’une plateforme décisionnelle SAP BI autour de SAP MM V. Les fonctionnalités : Les besoins des utilisateurs peuvent être regroupés en 4 grandes catégories : Simuler, Analyser les données, Produire des états de gestion, Suivre et contrôler. Face à ces besoins, les systèmes décisionnels proposent les fonctionnalités suivantes : Simuler :  Gestion de modèles de calcul (Calcul automatique d’ensemble de données complexe en fonction: De paramètres entrés par les utilisateurs et de règles de gestion) Exemple d’utilisation : Elaboration de business plan.  Elaboration collaborative (Ajout de fonctionnalités de workflow aux modèles de simulation décrits précédemment) Exemple d’utilisation : Elaboration budgétaire. Analyser les données :  Fonctionnalités OLAP : Etablissement d’analyses dynamiques multidimensionnelles avec possibilité de trier, filtrer et zoomer à l’intérieur des données. Exemple d’utilisation: détermination des causes expliquant l’évolution d’une donnée de synthèse (Chiffre d’affaires).  Fonctionnalités avancées de datamining. Ensemble de techniques statistiques sophistiquées permettant de faire apparaître des corrélations, des tendances et des prévisions. Exemple d’utilisation: prédiction de défaillances, sélection de client pour une promotion. Produire des états de gestion :  Fonctionnalité de reporting requêteurs permettant de produire de façon simple et rapide des tableaux de données incorporant des calculs plus ou moins sophistiqués. Exemple d’utilisation: production d’état de gestion à la demande. Suivre et contrôler :  Elaboration de tableaux de bords : Production et diffusion automatique à fréquence régulière de tableaux de bord regroupant des données hétérogènes. Exemple d’utilisation: Production de tableaux de bord graphiques à 2 Tendances récentes des systèmes décisionnels le temps réel. Supporté par un petit nombre d’éditeurs et utilisé de façon confidentielle par les entreprises.  Emission d’alerte : Génération conditionnelle de messages sur différents supports (Email, SMS…) plus ou moins complexes en fonction de Configuration de données. Exemple d’utilisation : alerte sur constatation d’un incident de paiement. Il est rare que l’ensemble de ces fonctionnalités soient mises en place dans une entreprise. Les mises en œuvre sont en outre souvent réalisées par domaine fonctionnel (les ventes, les achats…). Par ailleurs il n’existe pas, à ma connaissance, de produit couvrant l’ensemble de ces fonctionnalités. Chaque progiciel, en fonction de son origine et du positionnement que souhaite lui donner son éditeur, est plus ou moins avancé sur l’un ou l’autre thème. Il est donc crucial de déterminer précisément ses besoins présents, et futurs, ainsi que les Contraintes liées à son organisation ou à son activité avant de choisir une solution. SALAH EDDINE BENTALBA | STAGE DE FIN D’ETUDES 36/79
  • 37.
    Mise en placed’une plateforme décisionnelle SAP BI autour de SAP MM D’expérience, il est toujours difficile d’expliquer à des dirigeants que l’on doit dépenser de l’argent, parfois beaucoup, toujours trop, pour analyser et manipuler des données existant dans les systèmes d’information de l’entreprise. Les apports des systèmes décisionnels sont néanmoins réels. Ils peuvent être classés en 2 grandes catégories :  L’amélioration de l’efficacité de la communication et de la distribution des informations de pilotage.  L’amélioration du pilotage des entreprises résultant de meilleures décisions, prises plus rapidement. Si le premier point est aisément compréhensible, présente peu de risque de mise en œuvre et pose peu de problème d’évaluation ce n’est clairement pas en revanche une source de gains significative. Il sera très difficile, le plus souvent, de justifier les coûts d’un projet sur cette seule promesse. La seconde catégorie à nettement plus de potentiel de gains mais il faut bien reconnaître que les risques de ne pas atteindre les objectifs initiaux sont réels, sans parler des énormes difficultés d’évaluation des bénéfices escomptés. Les bénéfices de ce type les plus souvent sont les suivants :  Unicité des chiffres, une seule vérité acceptée par tous.  Meilleure planification.  Amélioration de la prise de décision.  Amélioration de l’efficacité des processus.  Amélioration de la satisfaction des clients et des fournisseurs.  Amélioration de la satisfaction des employés. SALAH EDDINE BENTALBA | STAGE DE FIN D’ETUDES 37/79
  • 38.
    Mise en placed’une plateforme décisionnelle SAP BI autour de SAP MM CHAPITRE 5 : Présentation de SAP BI I. Définition de SAP Business Intelligence : SAP Net Weaver BI est la plateforme décisionnelle de SAP. Elle regroupe les disciplines liées à la prise de décision, de l'alimentation du data Warehouse à la publication des informations. Elle donne une vision analytique de l'activité de l'entreprise à partir de l'étude des diverses données. Elle permet aux décideurs de suivre le fonctionnement de l'entreprise, d'étudier sa performance et d'en déduire les tendances prospectives. Elle fait appel à quatre catégories d'applications :  La collecte et l’extraction à partir des données brutes. On dispose pour cela de : • De procédures d’extraction internes • Des ETL (Extraction, Transformation and Loading)  Le stockage et la consolidation des données : • Dataware house, ou Datamart  La recherche des tendances fortes : • Le datamining  la mise en forme et la restitution : • Le décisionnel • Collaboration et Knowledge Management II. Business MAP de l’infrastructure NetWeaver : Présentation de la Couche SAP Business Information Management dont fait partie SAP BI Enterprise User Productivity Running an Enabling User Business Task Mobilizing Business Knowledge Enterprise Search Enablement Enterprise Portal Collaboration Management Processes Management Data Unification Master-Data Management Enterprise Data Warehousing Business Information Enterprise Reporting, Business Planning and Enterprise Data Enterprise Knowledge Enterprise Search Management Query, and Analysis Analytical Services Warehousing Management Business Event Business Activity Monitoring Business Task Management Management Enabling Application- End-to-End Process Enabling Business-to- Business Process Enabling Platform Business Task to-Application Integration Business Processes Management Interoperability Management Processes Custom Development Developing, Configuring, and Adapting Applications Enabling Platform Interoperability SALAH EDDINE BENTALBA | STAGE DE FIN D’ETUDES 38/79
  • 39.
    Mise en placed’une plateforme décisionnelle SAP BI autour de SAP MM Unified Life-Cycle Software Life-Cycle Management SAP NetWeaver Operations Management Application Governance and Authentication and Single Sign-On Integrated User and Access Management Security Management Enabling Platform SAP NetWeaver Master-Data Enterprise Knowledge Enterprise Data Consolidation Interoperability Operations Management Management Warehousing Enterprise SOA Design Enabling Enterprise Services and Deployment III. Les composantes de SAP BI : Figure 19 : Architecture SAP BW Les outils suivants composent la suite BI de SAP : Data Warehousing (SAP BW Administrator Workbench):  Extraction, transformation, and loading (ETL).  Dataware house management.  Business modeling. BI Platform:  On-line analytical processing (OLAP).  Data Mining.  Alerting.  Meta Data Repository.  Planning Framework. SALAH EDDINE BENTALBA | STAGE DE FIN D’ETUDES 39/79
  • 40.
    Mise en placed’une plateforme décisionnelle SAP BI autour de SAP MM BI Suite of Tools (SAP BW Business Explorer): BEx  Query Design.  Managed Reporting and Analysis.  Visualization – Web Application Design.  Collaboration. IV. mySAP BI : fonctionnalités clés : Les fonctionnalités clés de mySAP BI :  Data Warehouse : Intègre et stocke les données provenant de diverses sources afin de faciliter l'analyse stratégique et la prise de décision.  Reporting et analyse : Prend en charge des requêtes complexes et la prise de décision inter-entreprises grâce à une fonction de rapport flexible, basée sur le Web.  Déploiement des informations : Déploie des informations interprétées sur des canaux multiples via les portails d'entreprise.  Gestion des connaissances : Gère les informations non structurées sous une grande variété de formats, notamment texte, audio et vidéo.  Planification et simulation : Lie la stratégie à la définition d'une cible opératoire et simule l'impact des changements envisagés sur les résultats financiers et l'exploitation.  Gestion de contenu Web : Utilise la fonction de publication pour distribuer du contenu aux intervenants, tant à l'intérieur qu'à l'extérieur de l'entreprise. Utilise la fonction d'abonnement pour donner aux utilisateurs un meilleur contrôle sur leur environnement de travail.  Cockpits d’information basés sur le Web : Fournit les bonnes informations aux bonnes personnes, rapidement et facilement.  Gestion des performances : Tire parti d'outils d'analyse et de modélisation de données sophistiqués pour produire une représentation visuelle des objectifs stratégiques. Modélise des scénarios pour développer des stratégies d'entreprise optimisées et surveille les performances par rapport aux objectifs.  Applications analytiques : Intègre les processus d'entreprise, ainsi que les scénarios et les règles de mesure prédéfinis : • Application relation client : pour mesurer et optimiser la relation client. • Application entreprise : pour évaluer les performances financières et développer une gestion performante tout au long des processus de back-office. • Application chaîne logistique : pour mesurer et optimiser les chaînes logistiques. • Application commerce électronique et market place : pour analyser l'expérience du "client on-line". SALAH EDDINE BENTALBA | STAGE DE FIN D’ETUDES 40/79
  • 41.
    Mise en placed’une plateforme décisionnelle SAP BI autour de SAP MM V. Présentation Data Warehousing : 1. L’outil ETL: Extraction, transformation, and loading : Les transformations et les protocoles de transfert (Data Transfer Protocol) permettent de mettre en place des processus de transformation et de chargement des données. Les règles de transfert peuvent être des routines ABAP/4 (c’est à dire des programmes, en général de taille modeste, qui vont manipuler les champs écrits dans le langage de SAP qu’est l’ABAP), des correspondances champs à champs ou des constantes. Les transformations comportent principalement le mapping, entre deux objets, mais aussi dans une moindre mesure les règles de gestion simples, décrites sous forme de routines ou de dérivations, que l’on peut effectuer à l’aide du code ABAP (utilisé par SAP). Décrivons à présent le scénario de base d’alimentation d’un flux transactionnel. Le processus comprend l’extraction ainsi que la copie des données du DataSource côté ECC, si nécessaire, dans la PSA. Les données extraites sont recueillies dans la structure de transfert (DataSource côté BW). Les données vont subir des transformations pour établir un lien avec un ou plusieurs cubes. Ces transformations vont établir la correspondance entre les caractéristiques et ratios de la structure de communication et les caractéristiques et ratios de l’InfoCube. Finalement, il existe plusieurs manières pour mettre en place un flux de données des systèmes sources jusqu’aux cubes de données, par exemple : Cube ODS Cube Transformation Transformation PSA PSA Datasource Datasource OU Quelques avantages de l’ETL SAP :  Ouvert à différents sources de données (SAP et Non SAP).  Intégration sur le niveau d’application.  Ouvert à des outils tiers.  Des interfaces standard disponibles. Figure 20 : Principe de l’ETL de SAP SALAH EDDINE BENTALBA | STAGE DE FIN D’ETUDES 41/79
  • 42.
    Mise en placed’une plateforme décisionnelle SAP BI autour de SAP MM 2. DataWarehouse management : Composé de trois parties : Dat a Warehouse : Operational Data Store : ODS Modèle multidimensionnel :  Non volatile  Reporting opérationnel  Analyse multidimensionnelle  Granulaire  Plus au moins du temps Réel  Vue agrégée  Intégré  Volatile  Intégré  Base historisée  Granulaire  Construit avec des  Construit avec ObjetsODS  Construit avec  Infocubes Objets ODS  ODS 3. Présentation du BI Platform : La couche BI Platform est une infrastructure technologique proposant des fonctions d’analyses :  OLAP : préparation de l'information en grandes masses et historisation des données. Le processeur OLAP permet la réalisation des analyses multidimensionnelles selon différents angles d’analyses métiers.  Metadata : permet l’utilisation sur des objets stockés dans le metadata au niveau d’un système source (SAP et Non SAP) ou dans le système BW.  BW-BPS (Business planning and simulation) : Utilisé pour la planification, la budgétisation et la simulation.  APD (Analysis Process Designer) : permet à travers la combinaison d’information d’établir des analyses relatives aux processus métiers (data mining). SALAH EDDINE BENTALBA | STAGE DE FIN D’ETUDES 42/79
  • 43.
    Mise en placed’une plateforme décisionnelle SAP BI autour de SAP MM 4. Présentation Business Explorer (BEx) : Business Explorer Suite est composé de:  SAP NetWeaver BI Query Designer : utilisé pour la création des requêtes par les opérationnels.  BEx Workbooks : intégré avec Excel ; il permet le transfert et le traitement des requêtes.  Analysis Process Designer (APD) : utilisé pour le traitement des données de masse avec des analyses multidimensionnelles.  SAP NetWeaver Visual Composer (VC): c’est un outil MDA (Model Driven Architecture) destiné aux analystes et aux développeurs, pour la création d'applications composites sans programmation, notamment des applications qui font appel aux données BW, ECC et n’importe quel système tiers (Ex : Dashboard).  Web Application Designer (WAD) : pour développer des applications web à partir des données SAP et non SAP à des fins de diffusion dans un portail.  Report Designer : pour un formatage avancé des reportings.  Web publishing : destiné pour le publishing, broadcasting et web calls.  Java Server pages (JSP) et Business Server Pages (BSP): accès aux différentes sources de données OLAP, relationnels en utilisant JDBC, XML, ODBO. Figure 21 : Business Explorer de BW SALAH EDDINE BENTALBA | STAGE DE FIN D’ETUDES 43/79
  • 44.
    Mise en placed’une plateforme décisionnelle SAP BI autour de SAP MM Analyse et Modélisation La modélisation représente le pilier et la clé de réussite de tout système décisionnel. Elle constitue la phase la plus importante, critique et déterminante dans le déroulement du projet. Cette phase présentera une description détaillée des différents éléments qui constituent la solution sous SAP qui sera réalisé. SALAH EDDINE BENTALBA | STAGE DE FIN D’ETUDES 44/79
  • 45.
    Mise en placed’une plateforme décisionnelle SAP BI autour de SAP MM CHAPITRE 6 : Analyse fonctionnelle I. Processus Achats de LYDEC : Le processus d’achat est l’ensemble des opérations qui permettent à l’entreprise de disposer des biens et des services nécessaires à son activité qu’elle doit se procurer à l’extérieur (par exemple des flux physiques, des flux d’information,...). La fonction cherche à optimiser :  Le prix (appel d’offres).  La qualité (une qualité excessive entraîne des coûts inutiles).  Les coûts (liés aux achats ou au stockage).  Les délais (zéro délai). Les questions qui se posent à l’entreprise sont généralement les suivantes :  Faut-il diversifier ou non ses sources d’approvisionnement ? (fournisseur unique ou multiples)  Faut-il fabriquer ou acheter, des composants ou des produits semi-finis ?  Appréhende-t-on la fonction rationnellement ? Le processus d’achat chez la LYDEC se présente comme suit : Identification de besoin Demande d'achat Lancement demande d'achat Commande relance fournisseur Réception controle Facture Payement Figure 22 : Processus d’achat de la LYDEC SALAH EDDINE BENTALBA | STAGE DE FIN D’ETUDES 45/79
  • 46.
    Mise en placed’une plateforme décisionnelle SAP BI autour de SAP MM II. Description des phases du processus d’achats : Etape Description Le processus débute avec la manifestation des besoins, elle peut être Instinctive, réaction à une urgence Identification du besoin ou bien résultat d’une planification (calcul du besoin net). Les besoins sont formalisés dans le cahier des charges .Le responsable rédige une demande d’achat assortie d’un cahier des charges dans lequel il précise : la quantité à commander, le type et les Demande d’achat caractéristiques techniques exigées, la qualité et les délais de livraison souhaités et l’enveloppe budgétaire prévue. La passation de la commande est réalisée par la rédaction de la commande qui rappelle le descriptif du produit et les conditions générales et particulières d’achat, et par l’envoi du bon de commande au fournisseur retenu. Le suivi de la commande consiste en le contrôle de l’accusé de réception de la Commande commande pour s’assurer que le fournisseur répond parfaitement aux besoins définis dans le cahier des charges et que les délais de livraison sont respectés. À la livraison, la réception doit vérifier la conformité à la commande (quantité, type...). De même, la facture doit être saisie et contrôlée par rapport à la commande (quantité livrée, désignation, conditions de paiement...) avant de la transmettre à la comptabilité pour ordre de paiement. Réception Quel que soit le type d’achat ou d’entreprise, ce processus est presque toujours respecté. Ainsi, pour bien optimiser la réalisation de ce processus, la fonction achats s’implique dans l’analyse des besoins en interface avec les autres fonctions de l’entreprise, dans les négociations et dans le respect des engagements et ce, avec rigueur et esprit d’anticipation. Validation électronique de la DA par le responsable directe de l’entité Tableau 5 : Description des phases du processus d’achats III. Les données renseignés par élément de processus : SALAH EDDINE BENTALBA | STAGE DE FIN D’ETUDES 46/79
  • 47.
    Mise en placed’une plateforme décisionnelle SAP BI autour de SAP MM Demande d’achat •Da te •Qua ntité •Budget •Pri x uni taire •Devi se •Ca ra ctéristique de l ’article •Fournisseur s ouhaité s’il y a l ieu •Orga nisation a chat •Di vi sion •Groupe d'acheteur •Condi tions d'achats •Da te récéption souhaitée Lancement Demande d'achat •Accord a chat •Da te Commande •données de la demande d'achat •Fournisseur •Ca ra ctéristiques technique •da te de récéption convenu •Condi tions de paiement •l 'a cheteur •Qua ntité commandée •Adres se de récéption s ouhaitée Relance Fournisseur •Le Proces sus de relance n'est pas a utomatisé s ous SAP LYDEC . l a relance s e fait manuellement. Reception •Da te Récéption •Récéptionnaire •Da te comptable de récéption •Qua ntité recue •Numero de commande a recevoir •Condi tions de récéption s'il y a l ieu •Adres se de récéption Controle Facture •Da te Comptable de récéption •Montant de facture •La ta xe •l e montant de la taxe •Les textes de l a facture •Condi tions de paiement s'ils sont changées •Da te de paiement Paiement •Date de paiement •Montant a payé •Support de paiement •Banque sie le paiement est par chéque ou effet de virement SALAH EDDINE BENTALBA | STAGE DE FIN D’ETUDES 47/79
  • 48.
    Mise en placed’une plateforme décisionnelle SAP BI autour de SAP MM IV. Problematiques et solution prévues : Identification de besoin Retard / Besoin pas Demande d'achat bien identifiés Lancement demande d'achat Traitement de la commande Commande très lent relance fournisseur Reception Délai de livraison non maitrisé controle Facture Payement Figure 23 : Problématiques du processus d’achat de la LYDEC  Retard / Besoin pas bien identifiés : Manque d'analyse du besoin et des objectifs de performance attendus donc un cahier de charge n'est pas spécifique ce qui augmente le risque d'avoir une commande non conforme aux besoins réels. Solution : Il faut connaitre les fonctionnalités du produit, les éléments constitutifs des couts, le marché et les évolutions complexes + Réunir l'ensemble les prescripteurs techniciens et commerciaux, …), connaitre l’état réel de son stock, fixer des quantités min et max et avoir un descriptif détaillé de chaque produit. Tableau de bord : Un tableau de bord qui affiche l’etat de stock actuel ainsi que les articles les plus demandés par le personnel. Indicateur : • Quantité de Stock. • Valeur en Stock. • Nombre famille d'articles en stock. • Article le plus Commandé. • Quantité la plus commandé. SALAH EDDINE BENTALBA | STAGE DE FIN D’ETUDES 48/79
  • 49.
    Mise en placed’une plateforme décisionnelle SAP BI autour de SAP MM  Traitement très lent de la commande : Après la passation de la commande le fournisseur peut prendre beaucoup du temps pour nous répondre avec une offre valable : fournisseur non réactif. Solution : Il faut anticiper les commandes + Définir un plan de communication avec le fournisseur. Tableau de bord : Un tableau de bord qui affiche les commandes , leur suivis et leurs etats ( en cours ou validées ) . Indicateur : • Nombre de Jours valable pour une réponse. • Nombre de fournisseurs disponible. • Réactivité aux réclamations. • Suivi des délais.  Délai de livraison non maitrisé : La livraison n'est pas faite au temps convenu dans le contrat d'achat: fournisseur n'est pas ponctuel et l'exécution de la commande n'est pas rapide. Solution : Appliquer des pénalités de retard afin de mettre le fournisseur dans l'obligation de respecter le temps de livraison+ Faire un suivi et avoir une traçabilité de la commande. Tableau de bord : Un tableau de bord qui regroupe le resultat de l’analyse sur plusieurs points par rapport a tous les fournisseurs de la LYDEC pour ressortir les meilleurs en moyenne. Indicateur : • Le respect des délais. • Qualité du service. • Le respect des quantités. • Avis de livraison. • Le respect des consignes d'expédition du service. • Ecart sur avis de livraison. SALAH EDDINE BENTALBA | STAGE DE FIN D’ETUDES 49/79
  • 50.
    Mise en placed’une plateforme décisionnelle SAP BI autour de SAP MM CHAPITRE 7 : Modélisation I. Concepts Fondamentaux : 1. Modélisation multidimensionnelle : Tous les cours sur la modélisation des bases de données évoquent le modèle entité-relation (ou relationnel) et les formes normales. Ces types de modèles ont été conçus pour donner aux bases de données les caractéristiques suivantes :  Une facilité de mise à jour des données.  Une garantie contre les incohérences des données.  Limiter la redondance des données (et ainsi limiter la taille de la base). Malheureusement, et comme ce qui a été dit précédemment, ces modèles de données ne sont pas adaptés à des systèmes décisionnels. De par leur nature, ils ne permettent pas d’obtenir des performances satisfaisantes pour de l’extraction de grandes quantités de données. C’est pour cela que des modèles de données, dites décisionnels, ont été inventés. La modélisation d’un entrepôt de données se base sur deux concepts: les faits et les dimensions. Les faits étant ce que je voulais analyser et les dimensions, les données suivant lesquelles seront analysés ces faits :  Table de faits : Elle contient des indicateurs à analyser (exemple : nombre de ventes, chiffre d’affaire…). Elle regroupe également les clés primaires des différentes dimensions. Qui se transforment en clés étrangères dans la table de faits. Dans une table de faits, on trouve, en plus des clés étrangères, des attributs quantitatifs qui doivent être additifs, semi-additifs ou utilisés pour faire des sommes, des moyennes ou des ratios.  Table de dimension : Une dimension modélise une perspective de l'analyse. Une dimension se compose de paramètres correspondant aux informations faisant varier les mesures de l'activité. Les dimensions servent à enregistrer les valeurs pour lesquelles sont analysées les mesures de l'activité. Une dimension est généralement formée de paramètres (ou attributs) textuels et discrets. Les paramètres textuels sont utilisés pour restreindre la portée des requêtes afin de limiter la taille des réponses. Les paramètres sont discrets, c' est à dire que les valeurs possibles sont bien déterminées et sont des descripteurs constants. SALAH EDDINE BENTALBA | STAGE DE FIN D’ETUDES 50/79
  • 51.
    Mise en placed’une plateforme décisionnelle SAP BI autour de SAP MM 2. Modélisation multidimensionnelle versus modélisation entité-relation : Il est intéressant de faire une comparaison entre la modélisation entité-relation (E-R), utilisée au sein des systèmes OLTP ainsi que dans la zone de préparation des données des systèmes décisionnels, et la modélisation multidimensionnelle, utilisée dans la zone de présentation des données des systèmes décisionnels. Ce que l’on peut noter en premier lieu, c’est qu’en fait, un schéma E-R peut se décomposer en plusieurs schémas multidimensionnels. En d’autres termes, un schéma E-R est composé de plusieurs étoiles. Pour décomposer un schéma E- R en multidimensionnel, on va sélectionner dans le schéma E-R les associations contenants des attributs numériques impliquées dans des relations plusieurs à plusieurs (N:M) entre entités. On fera de ces associations de tables de faits. On dé-normalisera ensuite les autres entités et on les reliera aux tables de faits identifiées. On obtient ainsi les dimensions. En résumé, les principales différences entre les deux approches sont les suivantes : Modélisation Modélisation E-R multidimensionnelle Elimine les redondances dans le stockage des informations (application de la Facilite l’accès à l’information 3eme forme normale) Forme prévisible facilitant le travail des outils Interrogation parfois difficile (certaines requêtes sont difficiles à élaborer) d’interrogation Modèle informatique difficile à appréhender par l’utilisateur final (un même Modèle proche du métier schéma représente souvent différents processus métier) Assure une performance d’accès en interrogation Forme extensible (modifiable) Tableau 5 : Modélisation E-R versus modélisation multidimensionnelle 3. Le modèle en étoile : Il est appelé ainsi en raison de la forme de son modèle conceptuel. Il est composé d’une table regroupant l’ensemble des agrégats et des clés relatives aux tables des dimensions. Les axes d’analyses regroupés par thèmes, rayonnent ensuite de la table de faits. Figure 24 : Schéma modèle en étoile SALAH EDDINE BENTALBA | STAGE DE FIN D’ETUDES 51/79
  • 52.
    Mise en placed’une plateforme décisionnelle SAP BI autour de SAP MM 4. Le schéma en étoile étendu de SAP : Par rapport à un schéma en étoile classique, le schéma en étoile BW appelé schéma en étoile étendu présente plusieurs particularités. On voit sur la figure 24 (ci-dessous) que les dimensions contiennent en réalité les SID des caractéristiques impliquées dans celles-ci. Ces SID, identifiants internes gérés automatiquement par BW, permettent de dissocier un schéma en étoile particulier des InfoObjets et Master Data qui y participent. Plus précisément, on a le schéma suivant : Figure 25 : Schéma modèle en étoile étendu de SAP Un exemple d’utilisation des tables SID est donné ci-dessous, pour un utilisateur final demandant «quels sont les montants pour les attributs X et Y de la caractéristique A ?» : Figure 26 : Exemple d’utilisation des SID Tables lors d’une requête dans BW SALAH EDDINE BENTALBA | STAGE DE FIN D’ETUDES 52/79
  • 53.
    Mise en placed’une plateforme décisionnelle SAP BI autour de SAP MM II. Business Content (applications préconfigurés) de SAP : Business content ou le référentiel de métadonnées est livré comme un add-on pour SAP BW. L'appellation est BI 3.5.3 content Add-On SP06. Ce sera appelée référentiel de métadonnées ci-dessous. But : Le référentiel de métadonnées est un ensemble préconfiguré de rôles et de modèles d'information et de tâches pertinentes basées sur des métadonnées cohérentes dans le SAP Business Information Warehouse. Le référentiel de métadonnées fournit des rôles sélectionnés au sein d'une société de l'information dont ils ont besoin pour s'acquitter de leurs tâches. Ce modèle comprend des informations rôles intégraux, des classeurs, des requêtes, Infosources, InfoCubes, les ODS, les chiffres clés, les caractéristiques, les règles de mise à jour, et extracteurs pour SAP R / 3, Business Applications mySAP.com, et pour des applications de sélection. Le référentiel de métadonnées peut :  Être utilisés dans des industries particulières sans être modifié.  Être modifié, ce qui signifie que vous pouvez travailler avec lui à un degré de détails.  Servir de modèle ou un exemple de contenu défini par le client d'affaires. En outre, le contenu de démonstration, qui comprend des exemples de données et peut être utilisé comme matériau d'affichage, est à votre disposition avec le SAP Business Information Warehouse. Considérations de mise en œuvre : D'une part SAP Business Information Warehouse business content global permet une mise en œuvre rapide et rentable. D'autre part, elle fournit un modèle qui peut être utilisé comme un guide lors de la mise en œuvre en utilisant l'expérience acquise dans d'autres implémentations. Caracteristiques: SAP Business Information Warehouse offre des objets préconfigurés sous la rubrique «référentiel de métadonnées". Ces objets accélèrent la mise en œuvre du SAP Business Information Warehouse car ils offrent des solutions complètes pour les demandes d'information des entreprises. Le référentiel de métadonnées comprend:  Programmes d'extraction.  DataSources.  Chaînes de processus.  InfoObjects.  InfoSources.  Des cibles de données et d'objets (InfoCubes et ODS).  Variables.  Les modèles d'exploration de données.  Requêtes.  Classeurs.  Crystal Reports.  Modèles Web.  Rôles. SALAH EDDINE BENTALBA | STAGE DE FIN D’ETUDES 53/79
  • 54.
    Mise en placed’une plateforme décisionnelle SAP BI autour de SAP MM Figure 27 : Vue du contenu du référentiel de métadonnées de SAP Rechercher dans le référentiel de métadonnées : Figure 28 : Recherche dans le référentiel de métadonnées SALAH EDDINE BENTALBA | STAGE DE FIN D’ETUDES 54/79
  • 55.
    Mise en placed’une plateforme décisionnelle SAP BI autour de SAP MM III. Modélisation des cubes : 1. 0PUR_C01 (Données Achats) : Standard Business Content Standard Business Content avec des spécifiques Spécifique a. Objectifs : Le cube 0PUR_C01 (Données d’achats) est disponible pour effectuer des analyses de groupes de matériaux, des fournisseurs et des matériaux. Ces données vous permettent de trouver des réponses aux questions de genre : Quels matériels et combien de chacun ont été commandés auprès d'un fournisseur donné ? Combien d'articles sont là pour un groupe de certains documents? b. Caractéristiques : Type d'objet Axe Nom technique Description 0BASE_UOM Unité de quantité de base Unité 0LOC_CURRCY Devise interne Clé de pays 0PUR_C011 Clé de pays Numéro de la fiche infos- 0INFO_REC Numéro de la fiche infos-achats achats Type de la fiche infos- 0INFO_TYPE Type de la fiche infos-achats achats Numéro d'article 0MATERIAL Article Caractéristiques Groupe de marchandises 0MATL_GROUP Groupe de marchandises Organisation d'achats 0PURCH_ORG Organisation d'achats Code : données à annuler 0REVERSEDOC Code : données à annuler Numéro de fournisseur 0VENDOR Fournisseur 0VERSION Version Version/type de valeur 0VTYPE Type de valeur pour reporting 0CALDAY Jour calendaire 0CALMONTH Année civile/mois 0CALWEEK Année civile / semaine Caractéristiques Temporelles 0FISCPER Exercice comptable/période 0FISCVARNT Version d'exercice comptable 0DELIVERIES Nombre de livraisons 0DEL_DT_VR1 Ecart des dates de livraison 1 Mesures 0DEL_DT_VR2 Ecart des dates de livraison 2 0DEL_DT_VR3 Ecart des dates de livraison 3 0DEL_DT_VR4 Ecart des dates de livraison 4 SALAH EDDINE BENTALBA | STAGE DE FIN D’ETUDES 55/79
  • 56.
    Mise en placed’une plateforme décisionnelle SAP BI autour de SAP MM 0DEL_DT_VR5 Ecart des dates de livraison 5 0QTY_DEV_1 Ecart de la quantité de livraison 1 0QTY_DEV_2 Ecart de quantité de livraison 2 0QTY_DEV_3 Ecart de quantité de livraison 3 0QTY_DEV_4 Ecart de quantité de livraison 4 0QTY_DEV_5 Ecart de quantité de livraison 5 0IR_VAL_RET Montant de la facture - retours 0WTDDELTIME Total de la durée de livraison pondéré 0EFF_VAL_RE Valeur réelle de commande - Retours Valeur de l'entrée de marchandises en devise 0GR_VAL interne 0GR_VAL_PD Valeur EM à la date comptable 0INV_RC_QTY Quantité EF à la date comptable 0INV_RC_VAL Montant de la facture à la date comptable 0GR_QTY Quantité EM réelle 0GR_QTY_RET Quantité EM - Retours Qté totale EM en unité de base (pour calcul 0GR_QTY_WDT dél.livr.pond.) 0GR_VAL_R_P Valeur EM - Retours à la date comptable 0INVCD_AMNT Montant facture 0IR_QTY_RET Quantité d'entrée de facture - Retours 0IR_QTY_R_P Quantité EF - retours à la date comptable 0IR_VAL_R_P Valeur EF - Retours à la date comptable 0IV_REC_QTY Quantité d'entrée de facture 0ORDER_VAL Valeur réelle de commande 0TAR_DL_QTY Qté livrée planifiée 0PO_QTY_RET Quantité commandée - retours 0CONTR_ITEM Nombre de postes du contrat 0DEL_SCHEDS Nombre d'échéances du programme de livraison 0PO_ITEMLNS Nombre d'échéances de la commande 0PO_ITEMS Nombre de postes de commande d'achat 0PO_QTY Quantité de commande 0QUOT_ITEMS Nombre de postes de l'offre 0RFQ_ITEMS Nombre de postes de l'appel d'offres 0SCH_AGR_IT Nombre de postes du programme de livraison 0TOTDELTIME Total des délais de livraison SALAH EDDINE BENTALBA | STAGE DE FIN D’ETUDES 56/79
  • 57.
    Mise en placed’une plateforme décisionnelle SAP BI autour de SAP MM c. Schéma : 2. 0SRV_C01 (Prestation de services) : Standard Business Content Standard Business Content avec des spécifiques Spécifique a. Objectifs : Le cube 0SRV_C01 (Prestation de services) est disponible pour fournir des données provenant des services externes. Pour savoir par exemple combien de chaque service a été commandé à un fournisseur donné. SALAH EDDINE BENTALBA | STAGE DE FIN D’ETUDES 57/79
  • 58.
    Mise en placed’une plateforme décisionnelle SAP BI autour de SAP MM b. Caractéristiques : Type d'objet axe Nom technique Description 0BASE_UOM Unité de quantité de base Unité 0LOC_CURRCY Devise interne 0ORDER_CURR Devise de la commande Numéro de service 0SERVICE Numéro de service Caractéristiques Numéro de fournisseur 0VENDOR Fournisseur Division 0PLANT Division Organisation d'achats 0PURCH_ORG Organisation d'achats Groupe de marchandises 0MATL_GROUP Groupe de marchandises Type de valeur pour 0VTYPE Type de valeur pour reporting reporting 0CALDAY Jour calendaire 0CALMONTH Année civile/mois Caractéristiques 0CALWEEK Année civile / semaine Temporelles 0FISCPER Exercice comptable/période 0FISCVARNT Version d'exercice comptable 0ACC_QTY Quantité acceptée 0ACC_VALUE Valeur acceptée en devise interne 0INVCD_AMNT Montant facture 0IV_REC_QTY Quantité d'entrée de facture Mesures 0PO_QTY Quantité de commande 0PO_VAL Valeur de la commande en devise du document 0UNPL_VAL P art non planifiée comprise dans la valeur acceptée P art non planif. sans réf. à contrat comprise ds valeur 0UNPL_VALOK acc. SALAH EDDINE BENTALBA | STAGE DE FIN D’ETUDES 58/79
  • 59.
    Mise en placed’une plateforme décisionnelle SAP BI autour de SAP MM c. Schéma : 3. 0PUR_C04 (Groupe d’acheteurs) : Standard Business Content Standard Business Content avec des spécifiques Spécifique a. Objectifs : Le cube 0PUR_C04 (Groupe d'acheteurs) est disponible pour pouvoir analyser les activités d'achat de vos acheteurs. Les données sur les valeurs de l'ordre efficaces, les montants facturés et le nombre de livraisons sont à votre disposition. En outre, vous pouvez obtenir un aperçu de la façon dont de nombreux documents, objets de documents et des lignes du schéma de document ont été créés par le groupe d'achat. SALAH EDDINE BENTALBA | STAGE DE FIN D’ETUDES 59/79
  • 60.
    Mise en placed’une plateforme décisionnelle SAP BI autour de SAP MM b. Caractéristiques : Type d'objet axe Nom technique Description Unité 0LOC_CURRCY Devise interne Organisation d'achats 0PURCH_ORG Organisation d'achats Groupe d'acheteurs 0PUR_GROUP Groupe d'acheteurs Fournisseur 0VENDOR Fournisseur Caractéristiques Version 0VERSION Version VTYPE 0VTYPE Type de valeur pour reporting Annulation 0REVERSEDOC Code : données à annuler Type de valeur pour reporting 0VTYPE Type de valeur pour reporting 0CALDAY Jour calendaire 0CALMONTH Année civile/mois Caractéristiques 0CALWEEK Année civile / semaine Temporelles 0FISCPER Exercice comptable/période 0FISCVARNT Version d'exercice comptable 0CONTR_ITEM Nombre de postes du contrat 0DELIVERIES Nombre de livraisons 0DEL_SCHEDS Nombre d'échéances du programme de livraison 0INVCD_AMNT Montant facture 0NO_PUR_ORD Nombre de commandes 0NO_REQ_QUT Nombre d'appels d'offres 0ORDER_VAL Valeur réelle de commande Mesures 0PO_ITEMLNS Nombre d'échéances de la commande 0PO_ITEMS Nombre de postes de commande d'achat 0QUOT_ITEMS Nombre de postes de l'offre 0RFQ_ITEMS Nombre de postes de l'appel d'offres 0SCHED_AGR Nombre de programmes de livraison 0SCH_AGR_IT Nombre de postes du programme de livraison 0CONTRACTS Nombre de contrats SALAH EDDINE BENTALBA | STAGE DE FIN D’ETUDES 60/79
  • 61.
    Mise en placed’une plateforme décisionnelle SAP BI autour de SAP MM c. Schéma : 4. 0PUR_C02 (Evaluation des fournisseurs) : Standard Business Content Standard Business Content avec des spécifiques Spécifique a. Objectifs : Le cube 0PUR_C02 (Evaluation des fournisseurs) est disponible pour faire l'évaluation des fournisseurs, vous pouvez afficher les scores de l'installation de l'évaluation des fournisseurs dans les achats et ainsi comparer vos fournisseurs les uns avec les autres. Depuis les scores de la période précédente ainsi du score actuel vous pouvez vérifier si les performances de vos fournisseurs s'améliore ou se détériore. SALAH EDDINE BENTALBA | STAGE DE FIN D’ETUDES 61/79
  • 62.
    Mise en placed’une plateforme décisionnelle SAP BI autour de SAP MM b. Caractéristiques : Type d'objet axe Nom technique Description Numéro de la fiche infos-achats 0INFO_REC Numéro de la fiche infos-achats Type de la fiche infos-achats 0INFO_TYPE Type de la fiche infos-achats Numéro d'article 0MATERIAL Article Division 0PLANT Division Caractéristiques Organisation d'achats 0PURCH_ORG Organisation d'achats Code : données à annuler 0REVERSEDOC Code : données à annuler Numéro de fournisseur 0VENDOR Fournisseur 0VERSION Version Version/type de valeur 0VTYPE Type de valeur pour reporting 0CALDAY Jour calendaire 0CALMONTH Année civile/mois Caractéristiques 0CALWEEK Année civile / semaine Temporelles 0FISCPER Exercice comptable/période 0FISCVARNT Version d'exercice comptable 0ONT_DEL_1 Note 1 valorisant le respect des délais 0ONT_DEL_2 Note 2 valorisant le respect des délais 0QA_SCORE_1 Note 1 valorisant l'audit qualité 0QA_SCORE_2 Note 2 valorisant l'audit qualité 0QTY_REL_1 Note 1 valorisant le respect des quantités 0QTY_REL_2 Note 2 valorisant le respect des quantités 0SHIP_NOT_1 Note 1 Avis de livraison 0SHIP_NOT_2 Note 2 Avis de livraison Mesures 0SHP_INS_1 Note 1 pour le respect des consignes d'expédition 0SHP_INS_2 Note 2 pour le respect des consignes d'expédition 0SRV_QUAL_1 Note 1 : qualité du service 0SRV_QUAL_2 Note 2 valorisant la qualité du service 0SRV_TIME1 Note 1 : respect date du service 0SRV_TIME2 Note 2 valorisant le respect des dates des services 0VAR_SHP_1 Note 1 Ecart sur avis de livraison 0VAR_SHP_2 Note 2 Ecart sur avis de livraison SALAH EDDINE BENTALBA | STAGE DE FIN D’ETUDES 62/79
  • 63.
    Mise en placed’une plateforme décisionnelle SAP BI autour de SAP MM c. Schéma : 5. 0COPC_C04 (Valorisation des stocks : prix articles et valeurs stocks) : Standard Business Content Standard Business Content avec des spécifiques Spécifique a. Objectifs : Le cube 0COPC_C04 (Valorisation des stocks) est disponible pour pouvoir analyser par période et pour chaque stock le prix standard ou en déplaçant prix moyen / prix unitaire périodique, et aussi les valeurs d'inventaire et les quantités. Vous avez la possibilité d'effectuer des évaluations des valeurs d'inventaire et les quantités par drill-down en fonction de caractéristiques telles que les attributs de groupes de matériaux ou de centre de profit. SALAH EDDINE BENTALBA | STAGE DE FIN D’ETUDES 63/79
  • 64.
    Mise en placed’une plateforme décisionnelle SAP BI autour de SAP MM b. Caractéristiques : Type d'objet axe Nom technique Description 0CURRENCY Clé de devise Unité 0UNIT Unité de quantité 0COMP_CODE Société Structure de l'entreprise 0PLANT Division 0MATERIAL Article 0MAT_PLANT Article de division Article 0VAL_TYPE Groupe de valorisation Caractéristiques 0VAL_CLASS Classe de valorisation 0PRICE_CTRL Indicateur code prix 0STLMT_CTRL Contrôle de détermination du prix 0CURTYPE Type de devise Type de devise/valorisation 0VALUATION Vue de valorisation 0DOC_NUMBER Document de vente Stock individuel valorisé 0S_ORD_ITEM P oste de document de vente Elément de l'organigramme technique de 0WBS_ELEMT projet (élément OTP ) 0FISCPER Exercice comptable/période Caractéristiques 0FISCVARNT Version d'exercice comptable Temporelles 0FISCPER3 P ériode comptable 0FISCYEAR Exercice comptable 0STOCK_QTY Quantité en stock 0STOCK_VAL Valeur en stock 0PRICE_BASE Quantité de référence pour le prix Mesures 0PRICE_VAL P rix de valorisation 0PRICE_STD P rix standard P rix moyen pondéré moyen / prix 0PRICE_AVG d'imputation périodique SALAH EDDINE BENTALBA | STAGE DE FIN D’ETUDES 64/79
  • 65.
    Mise en placed’une plateforme décisionnelle SAP BI autour de SAP MM c. Schéma : SALAH EDDINE BENTALBA | STAGE DE FIN D’ETUDES 65/79
  • 66.
    Mise en placed’une plateforme décisionnelle SAP BI autour de SAP MM Réalisation et mise en œuvre du Projet Ce chapitre abordera la phase réalisation du projet, il s’intéresse tout d’abord à présenter l’outil de travail, pour la réalisation des requêtes que pour les tableaux de bords réalisés. SALAH EDDINE BENTALBA | STAGE DE FIN D’ETUDES 66/79
  • 67.
    Mise en placed’une plateforme décisionnelle SAP BI autour de SAP MM CHAPITRE 8 : Cubes Réalisés I. Choix de la solution : Le projet a suscité l’activation des plusieurs cubes (9 cubes) et j’ai participé à l’activation de 5 cubes à savoir : module prestation de service, module évaluation des fournisseurs, module groupes d’acheteurs, les achats et valorisation des stocks pour répondre au besoin LYDEC exprimé dans la partie analyse. II. Liste des Cubes réalisés et mis en production : Cubes BI paramétrés et mis en Nom technique des Domaine production cubes Données des achats 0PUR_C01 Achats Prestation de services 0SRV_C01 Achats Groupe d’acheteurs 0PUR_C04 Achats Evaluation des fournisseurs 0PUR_C02 Achats Valorisation des stocks : prix articles 0COPC_C04 Stock et valeurs stocks Tableau 6 : Liste des cubes livrés Une vue sur la liste de tous les cubes activés pour ce projet, et qui concerne la gestion des stocks (4 cubes) et les achats (5 cubes). Figure 29 : Liste des cubes MM activés dans le Workbench SALAH EDDINE BENTALBA | STAGE DE FIN D’ETUDES 67/79
  • 68.
    Mise en placed’une plateforme décisionnelle SAP BI autour de SAP MM III. Présentation de SAP Query : Les outils de SAP Query se basent sur la base de données SAP R3. Dans les versions précédentes de SAP 4.6, la méthode principale pour créer des rapports était d’utiliser ABAP (Advanced Business Application Programming). Les programmeurs qualifiés seul pourraient écrire une longue série de lignes de codes dans un rédacteur d'ABAP pour rechercher l'information de la base de données, pour établir des rapports. D’où la naissance des outils SAP Query, la figure ci-dessous est un diagramme qui montre la base des outils de SAP Query. Figure 30 : Présentation de l’aspect technique de SAP Query Query Group (groupe de requêtes) a été connu comme groupes d'utilisateur dans les versions de SAP avant la version 4.6. Un groupe de requêtes est une collection d'utilisateurs qui sont groupés. Il indique avec quelle InfoSets l'utilisateur a accès au travail. Fondamentalement, les groupes de requêtes donnent un accès à l’utilisateur pour créer, modifier, et exécuter des rapports dans un certain secteur dans R/3. Par exemple, vous pourriez créer un groupe de requêtes pour le département financier, ou vous pourriez créer un groupe de requêtes pour le département de ressources humaines que seulement ses membres auront accès aux rapports. IV. requêtes réalisées : 1. Etapes de réalisation d’une requete : Ouvrir the query designer, nouvelle requête et choisir l’info Provider qui contient notre cube sur lequel en veut se baser pour créer la requête : SALAH EDDINE BENTALBA | STAGE DE FIN D’ETUDES 68/79
  • 69.
    Mise en placed’une plateforme décisionnelle SAP BI autour de SAP MM Puis le cube concerné : On a la liste de toutes les caractéristiques, dimensions et ratios que contient ce cube : SALAH EDDINE BENTALBA | STAGE DE FIN D’ETUDES 69/79
  • 70.
    Mise en placed’une plateforme décisionnelle SAP BI autour de SAP MM Il ne reste que de réaliser la requête avec les spécifications voulues : 2. Les requetes : ID Description Cube 0PUR_C01_Q0022 Commandes sans contrat Données Achats 0PUR_C01_Q0021 Nombre fournisseurs par article Données Achats 0PUR_C01_Q0011 Quantités de commandes Données Achats 0PUR_C01_Q0002 Taux de service fournisseur Données Achats 0PUR_C01_Q0023 Valeur de commande totale et moyenne Données Achats 0PUR_C01_Q0014 Comp. pays pr matières premières - val. d'entrée Données Achats de march. 0SRV_C01_Q01 Quantités des services achetés Prestation de services 0SRV_C01_Q02 Valeurs des services achetés Prestation de services 0MMPUR_ C04_Q01 Analyse des groupes d'acheteurs Groupe d’acheteurs 0PUR_C04_Q0003 Analyse du groupe d'acheteurs - quantités Groupe d’acheteurs 0PUR_C04_Q0002 Analyse du groupe d'acheteurs - valeurs Groupe d’acheteurs Compar. de fournisseurs au moyen de l'éval. des 0PUR_C02_Q0022 Evaluation des fournisseurs fournisseurs SALAH EDDINE BENTALBA | STAGE DE FIN D’ETUDES 70/79
  • 71.
    Mise en placed’une plateforme décisionnelle SAP BI autour de SAP MM 3. Flux de données : Le flux de données dans l'entrepôt de données décrit les objets qui sont nécessaires au moment du design et des objets qui sont nécessaires à l'exécution pour transférer des données d'une source du système décisionnel et de nettoyer, consolider et intégrer les données de sorte qu'il peut être utilisé pour l'analyse, le reporting et, éventuellement, pour la planification. Les besoins individuels de vos processus d'entreprise sont pris en charge par de nombreuses façons de concevoir le flux de données. Vous pouvez utiliser toutes les sources de données qui permettent de transférer les données au système décisionnel ou d'accéder à la source de données directement applicables simple ou complexe nettoyer et consolider les méthodes, et de définir des référentiels de données qui correspondent aux exigences de votre architecture de la couche. Comme exemple de flux de données des cubes activés, le cube 0SRV_C01 (Prestation de services). Les données remonte depuis la source système vers le data source qui a la même structure que la source système, ainsi on appliquera les règles de transfert puis les données seront transmis à l’info source, appliquer les règles de mise à jour après pour insérer les données dans le cube Prestation de Service. Figure 31 : Flux de données concernant le cube prestation de services Et un deuxieme exemple pour le cube 0PUR_C02 (Evaluation des fournisseurs) Les données remonte depuis la source système vers le data source ainsi on appliquera les règles de transfert puis les données seront transmis à l’info source, appliquer les règles de mise à jour après pour insérer les données dans le cube Evaluation des fournisseurs. Figure 32 : Flux de données concernant le cube évaluation de fournisseurs SALAH EDDINE BENTALBA | STAGE DE FIN D’ETUDES 71/79
  • 72.
    Mise en placed’une plateforme décisionnelle SAP BI autour de SAP MM CHAPITRE 9 : Reporting I. Présentation de l’outil de Reporting SAP : Bex analyzer BEx Analyzer est un outil d'analyse, de reporting et de conception intégré dans Microsoft Excel. En BEx Analyzer, vous pouvez analyser et planifier avec les données InfoProvider sélectionnés en utilisant le menu contextuel ou glisser-déposer pour naviguer dans les requêtes créés dans le Concepteur de requêtes BEx. Vous pouvez concevoir des interfaces pour vos requêtes en insérant des objets de design (contrôles) tels que des grilles d'analyse, des boîtes déroulantes et des boutons dans votre classeur Excel. Cela vous permet de transformer votre classeur dans une application de requête. Les Fonctionnalité BEx Analyzer sont divisé en deux modes, chacun avec une barre d'outils dédiée et le chemin de menu: Mode d'analyse : pour l'exécution des analyses OLAP sur des requêtes Mode Conception : pour la conception de l'interface pour les applications de requête mode d'analyse. Si vous travailler en mode d'analyse, vous pouvez accomplir les types de tâches suivants:  Lancement BEx Query Designer pour définir des requêtes.  Analyser les données sélectionnées InfoProvider en naviguant de manière interactive au sein de ces requêtes.  Naviguer et analyser à l'aide du menu contextuel ou glisser-déposer.  Utilisez les fonctions OLAP comme le filtrage, le tri et le forage.  Utilisez les fonctions de planification.  Pour les fonctions de programmation avancées, incorporer vos propres programmes personnalisés de VBA.  Enregistrer les classeurs dans vos favoris ou dans votre rôle sur le serveur ou localement sur votre ordinateur. II. Reporting réalisés : SALAH EDDINE BENTALBA | STAGE DE FIN D’ETUDES 72/79
  • 73.
    Mise en placed’une plateforme décisionnelle SAP BI autour de SAP MM Figure 24 : Tableau de bord de l’évaluation des fournisseurs Selon cette fiche qui représente une évaluation des fournisseurs de la LYDEC, on peut remarquer depuis le graphique que le meilleur fournisseur et l’ONE qui respecte le plus les critères d’évaluation exigé par la LYDEC à savoir :  Le respect des délais.  Qualité du service.  Le respect des quantités.  Avis de livraison.  Le respect des consignes d'expédition du service.  Ecart sur avis de livraison. Les fournisseurs sont notés sur 5 comme meilleure note du service, 3 pour moyen et 1 pour un mauvais service. Avec ce graphique et la déduction du meilleur fournisseur la LYDEC pourra améliorer les performances concernant son processus achat . SALAH EDDINE BENTALBA | STAGE DE FIN D’ETUDES 73/79
  • 74.
    Mise en placed’une plateforme décisionnelle SAP BI autour de SAP MM Figure 26 : Tableau de bord des prix de valorisation Le graphique ci-dessus est une comparaison des prix de valorisations d’une partie des articles achetés par la LYDEC dans les deux premiers trimestres de l’année 2012. On remarque que le prix des articles a baissé durant le deuxième trimestre, sauf pour les tonnerres d’imprimante, le prix est devenu beaucoup plus élevé par rapport au premier trimestre, et donc la DSI pourra prendre comme décision à l'aide de cet exemple d'ouvrir une salle d'impression pour les agents de LYDEC de ce département et d’enlever les imprimantes de tous les bureaux, sauf pour le bureau du chef de département et les bureaux des chefs de service. NB : Les tableaux de bords donnés comme exemples sont des tableaux de bords de test des fonctionnalités et des résultats. SALAH EDDINE BENTALBA | STAGE DE FIN D’ETUDES 74/79
  • 75.
    Mise en placed’une plateforme décisionnelle SAP BI autour de SAP MM Conclusion et perspectives Mon projet de fin d’étude consiste à mettre en place une solution décisionnelle pour la direction des Investissements de la société Lyonnaise des Eaux de Casablanca -LYDEC-. Plus précisément Cette solution permet la mise en place d’une plateforme Décisionnelle SAP BI MM. Pour mettre en œuvre ce projet, il était incontournable d’étudier généralement le métier des logisticiens surtout les achats, de comprendre l’environnement du progiciel SAP et plus précisément SAP MM ; puis d’établir une étude sur les besoins du service d’achats, Ainsi j’ai participé à l’activation de certains cubes de données destinés au suivi des besoins de LYDEC. Sur le plan professionnel et humain, le projet a été d’une très grande utilité. Il m’a permis de raffiner les capacités d’abstraction et les méthodologies de travail acquises durant mon parcours de formation d’ingénieur. Il était l’occasion pour marier trois grands aspects celui du métier de logistique, du progiciel SAP et de l’aspect d’aide à la décision. Au niveau du progiciel SAP. SALAH EDDINE BENTALBA | STAGE DE FIN D’ETUDES 75/79
  • 76.
    Mise en placed’une plateforme décisionnelle SAP BI autour de SAP MM Bibliographie BW010 - BIW Concepts BW030 - Extraction & Special Topics BW305 - Reporting & Analysis BW310 - Data Warehousing AW SAP BW Step By Step Guide Livre Blanc Smile Décisionnel v210 Webographie www.lydec.ma www.help.sap.com www.sdn.sap.com www.saptechnical.com www.learnsap.com www.sapdesignguild.org www.fr.wikipedia.org www.developpez.com www.commentcamarche.net www.google.com SALAH EDDINE BENTALBA | STAGE DE FIN D’ETUDES 76/79
  • 77.
    Mise en placed’une plateforme décisionnelle SAP BI autour de SAP MM Glossaire Business content : Le Business Content représente les objets standards pré configurés de SAP BI. Il représente un recueil assez complet de requêtes et modèle de données. Il fournit des définitions techniques, telles que les règles d’extraction et de transformation de données. Business Content dispose de Temples (modèles) prédéfinis pour des reports et des analyses. ABAP/4 (Advanced Business Application Programming) : langage interprété conçu par SAP permettant la personnalisation des modules de R/3. Agrégat : enregistrement récapitulatif logiquement redondant avec les données de l’entrepôt mais que l’on utilise pour optimiser les performances des requêtes. En pratique, la création d’un agrégat met en place une table de faits supplémentaire qui dérive de la table de faits du cube. Chaque table d’agrégat représente un cumul donné selon une ou plusieurs dimensions du schéma. Business Analyser : dans BW, outil de création des requêtes pour les utilisateurs finaux. Business Browser : dans BW, outil de diffusion des requêtes pour les utilisateurs finaux (classification, droits d’accès). Business Explorer : dans BW, outil de consultation des requêtes pour les utilisateurs finaux (macros pour Microsoft Excel). Business Intelligence : terme issu du Gartner Group désignant toutes les fonctions ayant trait à l’aide à la décision. Le terme englobe toute la chaîne décisionnelle, de la collecte en passant par le stockage et la restitution. Client-serveur : modèle d’architecture applicative, mode de fonctionnement dans lequel un poste client demande des services distants à un serveur par le biais de requêtes et de réponses associées. Le serveur met à disposition des services (accès à l’Internet, messagerie, …) et des ressources (périphériques, applications, …) que le poste client utilise. COM (Component Object Model) : norme binaire définissant un modèle objet et un ensemble de règles programmatiques permettant aux objets (composants) d’interagir entre eux via leurs interfaces. Cube de données : structure multidimensionnelle permettant l’analyse d’informations factuelles (indicateurs) en les segmentant sur un ensemble d’axes d’analyses (dimensions). Entrepôt de données (datawarehouse) : lieu de stockage centralisé d’extraits des bases de données des systèmes de production pertinents pour les décideurs, historisés et organisés selon un modèle informatique. ERP (Entreprise Ressource Planning) : l’ERP, appelé PGI (Progiciel de Gestion Intégré) en français, est un outil logiciel fédérateur du SI qui intègre les principales fonctions de l’entreprise comme la comptabilité, la GRH, la gestion de production. SALAH EDDINE BENTALBA | STAGE DE FIN D’ETUDES 77/79
  • 78.
    Mise en placed’une plateforme décisionnelle SAP BI autour de SAP MM ETL (Extract, Transform and Load) : outil d’extraction, transformation et chargement de données, permettant d’extraire des données d’un système source en direction de l’entrepôt de données. Forage de données (drill down) : aller du global au détail lors de l’analyse de données. Fouille de données (datamining) : outil d’analyse mettant en évidence des corrélations insoupçonnées en travaillant sur un grand nombre de données. Le terme englobe des techniques différentes comme les recherches d’association, les algorithmes génétiques ou encore les réseaux de neurones. Gartner Group : société d'analystes, réputée dans le milieu informatique pour ses études et ses audits. HOLAP (Hybrid OLAP) : décrit les bases assurant le compromis entre le modèle MOLAP et ROLAP. InfoCube : structure de stockage multidimensionnelle d’un cube des données dans BW. Infocentre : concept lancé par IBM Canada en 1970, permet aux utilisateurs d’accéder à leurs données dans leurs propres termes. InfoObjet : dans BW, entité extraite d’un système source possédant un identifiant, un état courant et éventuellement des états passés. Il existe quatre sortes d’InfoObjets, les caractéristiques (axes d'analyse), les ratios (mesures), les unités (devises ou unités) et les caractéristiques de temps. Magasin de donnés (datamart) : extrait de l’entrepôt de données adapté à une classe d’utilisateurs et organisé selon un modèle approprié facilitant la prise de décision. Mandant : un mandant désigne dans la terminologie SAP des unités logiques au sein du système SAP. Ces unités, au contenu indépendant, contiennent des données propres à chaque mandant (données générales, données de configuration) et certaines données communes entre mandants (messages d’erreurs par exemple). Master Data : dès qu’un InfoObjet de BW possède une description, des attributs ou des hiérarchies, on dit que cet InfoObjet est une Master Data (littéralement données maîtres). La plupart du temps, ces Master Data représentent des dimensions conformes c’est à dire des dimensions qui ont la même signification dans toutes les tables de faits avec lesquelles elles sont liées. Métadonnées : méta-informations décrivant le contenu de la base de données et sa structure. Bien que le contenu de la méta-base soit spécifique à chaque système, on peut dire que, d’une façon générale, la méta-base contient des informations sur les relations (ou tables), les attributs, les vues, les contraintes d’intégrité, les utilisateurs, les droits d’accès, les index et les éléments de reprise. Elle peut aussi contenir des informations statistiques. La plupart du temps, les informations de la métabase sont organisées sous forme de relations directement manipulables en SQL par l’administrateur de la base de données. Dans ce cas, elles sont stockées dans un endroit privilégié pour des raisons de performance et de sécurité. ODS (Operational Data Store) : un objet ODS peut être vu comme une entité consolidée, normalisée, une brique de base de l’entrepôt de données permettant d’analyser en détail le statut d’une information à un certain moment du temps multidimensionnelles établi par Codd (l’inventeur du modèle relationnel). Partant du constat que ce dernier modèle SALAH EDDINE BENTALBA | STAGE DE FIN D’ETUDES 78/79
  • 79.
    Mise en placed’une plateforme décisionnelle SAP BI autour de SAP MM était inadapté aux besoins d’analyse, Codd a formalisé 18 règles du modèle concernant la gestion, le traitement et la présentation des données multidimensionnelles. OLE (Object Linking and Embedding) : permet d’assembler et d’intégrer des objets. OLE regroupe un ensemble de services basé sur COM, comme le Glisser-Déposser par exemple. OLTP (On Line Analytical Processing) : type d'environnement de traitement de l'information dans lequel une réponse doit être donnée dans un temps acceptable, de manière atomique, cohérente, indivisible et durable. Processeur OLAP : permet d’analyser les données en parcourant celles-ci horizontalement, verticalement, par hiérarchies, par forage (drill down), … En fait, le processeur OLAP permet à l’utilisateur final de parcourir les cubes de données. PSA (Persistant Staging Area) : dans BW, entité de stockage qui contient les données telles qu’elles existent dans le système opérationnel. ROLAP (Relational OLAP) : désigne des bases de données relationnelles implantant le modèle OLAP. MRP (Material Requirement Planning) : la planification des besoins en composants est la méthode la plus connue des techniques existantes en gestion de production. C’est aussi historiquement la première à avoir utilisé des ressources informatiques. Elle est d’ailleurs à la base de tous les logiciels actuels de GPAO. Conçue en 1965 par Joseph Orlicky, et implémentée au début des années 1970 sur ordinateur, cette méthode permet le calcul par éclatement des nomenclatures des quantités en composants générées par le carnet de commande des produits finis. Le résultat est donc une suggestion des quantités à acheter ou à approvisionner. De nombreuses améliorations ont été apportées au système MRP de base, au point que pour beaucoup, MRP (ou encore MRP II) signifie aujourd’hui (Manufacturing Resources Plannification). Reporting : informations constatant l’activité et la performance et destinées à des décideurs via des comptes rendus (tableaux de bord). Système d’information : le système d’information (SI) doit saisir, contrôler, stocker, traiter et restituer l’information pour prendre les bonnes décisions. Ainsi, le SI se doit d’être en cohérence avec la réalité et doit minimiser les risques d’erreurs de gestion dans l’organisation. Transport : dans la terminologie SAP R/3 ou SAP BW, le transport consiste à exporter des objets d’un système puis à importer ces objets sur un autre système. Par exemple, on crée des objets sur la machine de développement BW et on transport ces objets de cette dernière machine vers la machine d’intégration de BW. Cockpit : est la méthode d’extraction qui concerne le module MM-SD appelé LO-extraction. SALAH EDDINE BENTALBA | STAGE DE FIN D’ETUDES 79/79