UNIVERSITE DE LA MANOUBA
Ecole Supérieure de Commerce de Tunis
MEMOIRE DE FIN D’ETUDES
Présenté en vue de l'obtention de la Maîtrise en
«Méthodes Informatiques Appliqués à la Gestion des Entreprises »
Sujet :
Conception et réalisation d’une
application pour la gestion de la relation client
Présenté et soutenu publiquement par
Mlle. Ben Dhia Imen Mlle. Ben Hamouda Manel
Encadré par:
Mlle. Ben Mustapha Nesrine Mr. Tebourbi haytham &
Mme.Aloulou Jaber Zeineb
Année Universitaire 2008- 2009
Résumé
La gestion de la relation avec la clientèle (GRC), est une stratégie adoptée par les entreprises pour
fidéliser et mieux gérer la relation avec ses clients. Notre objectif est la conception et la réalisation
d‟un module marketing pour une application de GRC.
Le système a été modélisé selon le processus unifié en utilisant « UML » et développé sous une
plateforme J2EE avec une base de données « SQL SERVER ».
Mots clés : CRM, Marketing, RUP, Java, JSF, Spring, Hibernate, Servlet, Apache, SQL
SERVER.
Abstract
Customer Relationship Management (CRM) is a strategy adopted by companies to develop
customer and to better manage the relation with its customers. Our object is the design and the
realization of a marketing application for a CRM system.
The system was designed using the RUP (Unified Rational Process) and it was developed under a
J2EE framework with an « SQL SERVER » data base.
Key words: CRM, Marketing, RUP, Java, JSF, Spring, Hibernate, Servlet, Apache, SQL
SERVER.
Remerciements
Nous voulons exprimer par ces quelques lignes de remerciements notre gratitude
envers tous ceux en qui par leur présence, leur soutien, leur disponibilité et leurs
conseils, nous avons eu courage d‟accomplir ce projet.
Nous commençons par remercier Mme Ben Mustapha Nesrine qui nous a fait
l‟honneur d‟être notre encadrante.
Nous la remercions profondément pour son encouragement continue et aussi
d‟être toujours la pour nous écouter, nous aider et nous guider à retrouver le bon
chemin par sa sagesse et ses précieux conseils.
Ainsi que son soutien moral et sa preuve de compréhension, ce qui nous a donné
la force et le courage d‟accomplir ce projet.
Nos remerciements les plus sincères s‟adressent de même à Monssieur Tebourbi
Haithem et Mme Alouloy Zaineb, nos encadreurs à la société Cynapsys pour
leurs conseils intéressants, leur encouragement continu, ainsi que le temps qu‟ils
nous ont réservé malgré leurs grandes occupations.
Nous tenons à remercier également toute l‟équipe de Cynapsys, et plus
particulièrement, Monsieur Salem Shouickh, pour leur aide et leur soutien, en
leur souhaitant une bonne continuation.
Nous tenons d‟autre part à remercier les respectables membres du jury pour bien
vouloir nous accorder de leur temps précieux pour commenter, discuter et juger
notre travail.
En fin, nous ne pouvons achever ce mémoire sans exprimer notre gratitude à
tous les professeurs de l‟Ecole Supérieure de Commerce, pour leur dévouement
et leur assistance tout au long de nos études universitaires.
Imen & Manel
Dédicaces
Je dédie ce mémoire à :
Mes chers parents, que nulle dédicace ne puisse exprimer mes sincères sentiments,
pour leur patience illimitée, leur encouragement contenu, leur aide, en témoignage de
mon profond amour et respect pour leurs grands sacrifices.
Mes chers frères : Samy, Mariem, Anis et Rym, pour leur grand amour et
leur soutien qu’ils trouvent ici l’expression de ma haute gratitude.
Mon très cher ami Karim.
Mes chers amis qui sans leur encouragement ce travail n’aura jamais vu le jour.
Et à toute ma famille et à tous ceux que j’aime.
Ben Dhia Imen
Dédicaces
Je dédie ce modeste travail :
A mes parents, en guise de reconnaissance et de gratitude pour les
sacrifices qu’ils ont fait.
A mes frères, à qui je dois tout l’amour, avec tous mes vœux de
les voir réussir dans leurs vies.
A ma cousine Olfa et son mari Nabil.
A mes ami(e) s, à qui je souhaite le succès, pour l’amitié qui nous a
toujours unis.
A tous ceux qui me sont chers.
Ben Hammouda Manel
Sommaire
Introduction Générale.............................................................................................................................. 1
Chapitre I : Etude Préalable et spécification des besoins ........................................................................ 3
Introduction :........................................................................................................................................... 3
I Présentation du cadre du projet : ................................................................................................. 3
I.1 Présentation de l‟organisme d‟accueil:.................................................................................... 3
I.2 Présentation de CYNCRM :.................................................................................................... 4
I.2.1 Les axes stratégiques:.............................................................................................................. 5
I.2.2 Les axes opérationnels:............................................................................................................ 6
II Les motivations ........................................................................................................................... 6
III Etude préalable : le processus CRM............................................................................................ 6
III.1 Définition: ............................................................................................................................... 6
III.2 Interactions du système : ......................................................................................................... 7
III.3 Les éléments du CRM :........................................................................................................... 7
III.4 Les domaines du CRM :.......................................................................................................... 8
III.5 Le processus Marketing :......................................................................................................... 9
III.5.1 La gestion des campagnes :............................................................................................... 10
III.5.2 La gestion des communications : ...................................................................................... 11
III.5.3 La gestion des comptes et des contacts : ........................................................................... 12
IV Choix de la méthodologie de conception adoptée:.................................................................... 13
IV.1 Choix de la méthode de conception : .................................................................................... 13
IV.2 Choix du cycle de vie logiciel :............................................................................................. 13
V Planning des tâches : ................................................................................................................. 16
VI Identification des besoins fonctionnels : ................................................................................... 16
VI.1 Identification des acteurs du système :.................................................................................. 17
VI.2 Identification des cas d‟utilisation du système :.................................................................... 17
VI.2.1 Définition d‟un cas d‟utilisation :...................................................................................... 17
VI.2.2 Classification des cas d‟utilisation par acteur : ................................................................. 18
VI.2.3 Structuration des cas d‟utilisation en packages :............................................................... 19
VI.3 Diagramme général des cas d‟utilisation :............................................................................. 19
VI.4 Modèle du domaine:.............................................................................................................. 21
VI.5 Spécification des cas d‟utilisation: ........................................................................................ 23
VI.6 Raffinement du cas d‟utilisation « Gérer produits » : ........................................................... 24
VI.7 Raffinement du cas d‟utilisation « Gérer campagne » : ........................................................ 25
VI.8 Raffinement du cas d‟utilisation « Gérer documents » : ....................................................... 26
VI.9 Raffinement du cas d‟utilisation « Gérer comptes » : ........................................................... 27
VI.10 Raffinement du cas d‟utilisation « Gérer contacts » :........................................................ 27
VI.11 Raffinement du cas d‟utilisation « Gérer prospects » :...................................................... 28
VI.12 Raffinement du cas d‟utilisation « Gérer opportunités » :................................................. 29
VI.13 Raffinement du cas d‟utilisation « Gérer communication » :............................................ 30
VI.14 Raffinement du cas d‟utilisation « Gérer utilisateurs » :................................................... 31
VII Identification des besoins non fonctionnels : ........................................................................ 32
VIII Identification des risques :..................................................................................................... 33
Conclusion :........................................................................................................................................... 33
Chapitre II : Analyse et Conception...................................................................................................... 35
Introduction :......................................................................................................................................... 35
I Analyse :........................................................................................................................................ 35
I.1 Analyse du cas d‟utilisation « Gérer produits » : ...................................................................... 35
I.1.1 Traçabilité entre le modèle de cas d‟utilisation et le modèle d‟analyse du cas d‟utilisation
« Gérer produits » :................................................................................................................................ 35
I.1.2 Diagramme de classe d‟analyse du cas d‟utilisation « Gérer produit » :................................... 36
I.1.3 Diagrammes de collaboration du cas « Gestion de produits » : ................................................ 36
I.1.3.1 Diagramme de collaboration du cas « Créer produit » :........................................................ 36
I.1.3.2 Diagramme de collaboration du cas « Rechercher produits » :............................................. 37
I.1.3.3 Diagrammes de collaboration du cas « Consulter produits » :.............................................. 37
I.2 Analyse du cas d‟utilisation « Créer campagne » : ................................................................... 38
I.2.1 Traçabilité entre le modèle de cas d‟utilisation et le modèle d‟analyse pour le cas d‟utilisation
« Créer campagne » :............................................................................................................................. 38
I.2.2 Diagramme de classe d‟analyse du cas « Créer campagne » : .................................................. 38
I.2.3 Diagramme de collaboration du cas « Créer campagne » : ...................................................... 39
I.3 Analyse du cas d‟utilisation « Contrôler campagne » :............................................................. 40
I.3.1 Traçabilité entre le modèle de cas d‟utilisation et le modèle d‟analyse pour le cas d‟utilisation
« Contrôler campagne » : ..................................................................................................................... 40
I.3.2 Modèle de classe d‟analyse du cas « Contrôler campagne » :................................................... 40
I.3.3 Diagrammes de collaboration du cas « Contrôler campagne » : .............................................. 41
I.4 Analyse du cas d‟utilisation « Planifier campagne » :............................................................... 42
I.4.1 Traçabilité entre le modèle de cas d‟utilisation et le modèle d‟analyse pour le cas
d‟utilisation« Planifier campagne » :.................................................................................................... 42
I.4.2 Modèle de classe d‟analyse du cas d‟utilisation « Planifier campagne » :................................ 42
I.4.3 Diagramme de collaboration du cas d‟utilisation du cas « Planifier campagne » :................... 43
I.5 Analyse du cas d‟utilisation « Lancer campagne » : ................................................................. 44
I.5.1 Traçabilité entre le modèle de cas d‟utilisation et le modèle d‟analyse pour le cas d‟utilisation
« Lancer campagne » :.......................................................................................................................... 44
I.5.2 Diagramme de classe d‟analyse du cas d‟utilisation « Lancer campagne » :............................ 45
I.5.3 Diagramme de collaboration du cas d‟utilisation « Lancer campagne » :................................. 45
I.6 Analyse du cas d‟utilisation « Suivre campagne » :.................................................................. 46
I.6.1 Traçabilité entre le modèle de cas d‟utilisation et le modèle d‟analyse pour le cas d‟utilisation
« Suivre campagne » : .......................................................................................................................... 46
I.6.2 Diagramme de classe d‟analyse du cas d‟utilisation « Suivre campagne » :............................ 46
I.6.3 Diagramme de collaboration du cas d‟utilisation « Suivre campagne » : ................................ 47
I.7 Analyse du cas d‟utilisation « Gérer comptes » :...................................................................... 47
I.7.1 Traçabilité entre le modèle de cas d‟utilisation et le modèle d‟analyse pour le cas d‟utilisation
« Gérer comptes » : .............................................................................................................................. 47
I.7.2 Diagramme de classe d‟analyse du cas « Gérer comptes » : ..................................................... 48
I.7.3 Diagrammes de collaboration du cas « Gérer comptes » : ....................................................... 48
I.8 Analyse du cas d‟utilisation « Gérer contacts » : ...................................................................... 49
I.8.1 Traçabilité entre le modèle de cas d‟utilisation et le modèle d‟analyse pour le cas d‟utilisation
« Gérer contacts » :............................................................................................................................... 49
I.8.2 Diagramme de classe d‟analyse du cas « Gérer contacts » : ..................................................... 50
I.8.3 Diagrammes de collaboration du cas « Gérer contacts » : ....................................................... 50
I.9 Analyse du cas d‟utilisation « Gérer prospects » : .................................................................... 50
I.9.1 Traçabilité entre le modèle de cas d‟utilisation et le modèle d‟analyse pour le cas d‟utilisation
« Gérer prospects » :............................................................................................................................. 50
I.9.2 Diagramme de classe d‟analyse du cas « Gérer prospects » : ................................................... 51
I.9.3 Diagramme de collaboration du sous cas « Créer prospect » :.................................................. 51
I.10 Analyse du cas d‟utilisation « Gérer opportunités » : ............................................................... 52
I.10.1 Traçabilité entre le modèle de cas d‟utilisation et le modèle d‟analyse pour le cas
d‟utilisation « Créer opportunité » : ..................................................................................................... 52
I.10.2 Modèle de classe d‟analyse du cas « Créer opportunité » :................................................... 53
I.10.3 Diagrammes de collaboration du cas « Créer opportunité» : ............................................... 54
I.11 Analyse du cas d‟utilisation « Gérer appels » : ......................................................................... 55
I.11.1 Traçabilité entre le modèle de cas d‟utilisation et le modèle d‟analyse pour le cas
d‟utilisation « Gérer appels » : ............................................................................................................. 55
I.11.2 Modèle de classe d‟analyse du cas « Gérer appels» :............................................................ 56
I.11.3 Diagrammes de collaboration du cas « Gérer appel » :......................................................... 56
I.11.3.1 Diagramme de collaboration du cas « Enregistrer appel » :............................................. 56
I.11.3.2 Diagramme de collaboration du cas d'utilisation "Effectuer appel" :................................ 57
I.11.3.3 Diagramme de collaboration du cas d'utilisation « Planifier appel » : .............................. 57
I.11.3.4 Diagramme de collaboration du cas d'utilisation "Suivre appel" : .................................... 58
I.12 Analyse du cas d‟utilisation « Gérer profils » :......................................................................... 59
I.12.1 Traçabilité entre le modèle de cas d‟utilisation et le modèle d‟analyse pour le cas
d‟utilisation « Gérer profils » :............................................................................................................. 59
I.12.2 Modèle de classe d‟analyse du cas « Gérer profils » :........................................................... 59
I.12.3 Diagrammes de collaboration du cas « Gérer profils » : ...................................................... 60
I.13 Analyse du cas d‟utilisation « Gérer agents » : ........................................................................ 61
I.13.1 Réalisation-Analyse du cas d‟utilisation « Gérer agents » :.................................................. 61
I.13.2 Modèle de classe d‟analyse du cas « Gérer agents » :........................................................... 61
I.13.3 Diagrammes de collaboration du cas « Gérer agents » : ...................................................... 62
I.14 Analyse du cas d‟utilisation « Gérer Comptes Utilisateur » : .................................................. 62
I.14.1 Traçabilité entre le modèle de cas d‟utilisation et le modèle d‟analyse pour le cas
d‟utilisation « Gérer Comptes Utilisateur » : ....................................................................................... 62
I.14.2 Modèle de classe d‟analyse du cas « Gérer Comptes Utilisateur » :..................................... 63
I.14.3 Diagrammes de collaboration du cas « Gérer Comptes Utilisateur » :.................................. 64
I.15 Analyse du cas d‟utilisation « S‟authentifier » :........................................................................ 65
I.15.1 Traçabilité entre le modèle de cas d‟utilisation et le modèle d‟analyse pour le cas
d‟utilisation « S‟authentifier » :............................................................................................................. 65
I.15.2 Modèle de classe d‟analyse du cas « S‟authentifier » : ......................................................... 65
I.15.3 Diagrammes de collaboration du cas « S‟authentifier » :...................................................... 66
II Conception : .................................................................................................................................. 67
II.1 Conception du cas d‟utilisation « Gérer produits » :................................................................. 67
II.2 Du modèle de classe d‟analyse au modèle de classe conception : ............................................ 67
II.3 Diagramme de classe de conception relatif au cas « Gérer produit » :...................................... 67
II.4 Diagrammes de séquence du cas « Gestion de produits » :....................................................... 68
III Conception du cas d‟utilisation « Gérer campagne » :.............................................................. 68
III.1 Conception du cas d‟utilisation « Créer campagne » : ............................................................. 68
III.1.1 Du modèle d‟analyse au modèle de conception du cas d‟utilisation « Créer campagne » :. 68
III.1.2 Modèle de classe d‟analyse du cas « Créer campagne » :..................................................... 69
III.1.3 Diagramme de séquence du cas « Créer campagne » :......................................................... 69
III.2 Conception du cas d‟utilisation « Modifier campagne » :......................................................... 71
III.3 Conception du cas d‟utilisation « Contrôler campagne » :........................................................ 71
III.3.1 Traçabilité Analyse-Conception du cas d‟utilisation « Contrôler campagne » :.................. 71
III.3.2 Diagramme de classe de conception du cas « Contrôler campagne » :................................. 71
III.3.3 Diagrammes de séquence du cas « Contrôler campagne » :................................................. 71
III.4 Conception du cas d‟utilisation « Planifier campagne » : ......................................................... 72
III.4.1 Traçabilité Analyse-Conception du cas d‟utilisation « Planifier campagne » :.................... 72
III.4.2 Diagramme de classe de conception du cas d‟utilisation « Planifier campagne » : .............. 72
III.4.3 Diagrammes de séquence du cas d‟utilisation du cas « Planifier campagne » :.................... 72
III.5 Conception du cas d‟utilisation « Lancer campagne » :............................................................ 74
III.5.1 Traçabilité Analyse-Conception du cas d‟utilisation « Lancer campagne » : ...................... 74
III.5.2 Diagramme de classe d‟analyse du cas d‟utilisation « Lancer campagne » :........................ 74
III.5.3 Diagrammes de séquence du cas d‟utilisation « Lancer campagne » :.................................. 74
III.6 Conception du cas d‟utilisation « Suivre campagne » :............................................................. 75
III.6.1 Traçabilité Analyse-Conception du cas d‟utilisation « Suivre campagne » :....................... 75
III.6.2 Diagramme de classe de conception du cas d‟utilisation « Suivre campagne » :................. 75
III.6.3 Diagrammes de séquence du cas d‟utilisation « Suivre campagne » : ................................. 75
IV Diagramme de classes entités :.................................................................................................. 76
Conclusion :........................................................................................................................................... 78
Chapitre III : Réalisation et Mise en œuvre........................................................................................... 81
Introduction :......................................................................................................................................... 81
I Présentation de la base de données :.............................................................................................. 81
I.1 Les règles de passage d‟un modèle objet à un modèle relationnel:........................................... 81
I.2 Le schéma relationnel :.............................................................................................................. 82
II Le modèle de déploiement: ........................................................................................................... 83
III Le modèle de composants : ....................................................................................................... 83
III.1 Traçabilité entre le modèle de conception et le modèle d‟implémentation :............................. 83
III.2 Diagramme de composants générique :..................................................................................... 84
IV Architecture adoptée :................................................................................................................ 86
V Choix des outils et des logiciels utilisés :...................................................................................... 87
V.1 Choix de la plateforme : J2EE (Java 2 Entreprise Edition)....................................................... 87
V.2 Choix du serveur d‟application: Apache Tomcat...................................................................... 87
V.3 Choix de l‟environnement logiciel :.......................................................................................... 87
V.4 Choix du système de gestion de la base de données : Microsoft SQL Server 2005 :................ 88
VI Tests de l‟application : .............................................................................................................. 88
VI.1 Cas d‟utilisation « S‟identifier » : ............................................................................................. 88
VI.2 Cas d‟utilisation « Gérer produits » : ........................................................................................ 89
VI.3 Cas d‟utilisation « Gérer campagne » : ..................................................................................... 92
VII Constations et perspectives : ..................................................................................................... 97
Conclusion :........................................................................................................................................... 97
Conclusion Générale ............................................................................................................................. 93
Annexes................................................................................................................................................. 94
Glossaire.............................................................................................................................................. 109
Bibliographie et Netographie .............................................................................................................. 110
Table des figures
Figure 1: les pôles technologiques de CYNAPSYS................................................................................ 4
Figure 2: Interactions du système............................................................................................................ 7
Figure 3: Triangle CRM.......................................................................................................................... 7
Figure 4: Domaines du CRM .................................................................................................................. 9
Figure 5: Processus Marketing.............................................................................................................. 10
Figure 6: Gestion des campagnes.......................................................................................................... 10
Figure 7: Gestion des Communications ................................................................................................ 11
Figure 8: Gestion des comptes et des contacts ...................................................................................... 12
Figure 9: Les différentes vues du langage UML................................................................................... 13
Figure 10: Le schéma synthétique du PU (Processus Unifié) ............................................................... 16
Figure 11: Planning de réalisation......................................................................................................... 16
Figure 12: Diagramme de classe des acteurs......................................................................................... 17
Figure 13: Structuration des cas d'utilisation en packages .................................................................... 19
Figure 14: Diagramme général des cas d'utilisation.............................................................................. 20
Figure 15: Modèle du domaine ............................................................................................................. 22
Figure 16: Raffinement du cas " Gérer produits".................................................................................. 24
Figure 17: Raffinement du cas " Gérer campagnes" ............................................................................. 25
Figure 18: Diagramme d'états-transitions de l'objet "Campagne"......................................................... 26
Figure 19: Raffinement du cas " Gérer documents".............................................................................. 26
Figure 20: Raffinement du cas " Gérer comptes".................................................................................. 27
Figure 21: Raffinement du cas " Gérer contacts".................................................................................. 27
Figure 22: Raffinement du cas " Gérer prospects"................................................................................ 28
Figure 23: Diagramme d'états-transitions de l'objet "Prospect"............................................................ 29
Figure 24: Raffinement du cas " Gérer opportunités" ........................................................................... 29
Figure 25: Diagramme d'états-transitions de l'objet "opportunité" ....................................................... 30
Figure 26: Raffinement du cas " Gérer Communications".................................................................... 30
Figure 27: Diagramme d‟états-transitions de l'objet appel.................................................................... 31
Figure 28: Raffinement du cas d'utilisation " Gérer Utilisateurs"......................................................... 31
Figure 29: Diagramme d‟états-transitions de l'objet utilisateur............................................................. 32
Figure 30: Traçabilité du cas d‟utilisation «Gérer produits"................................................................. 35
Figure 31: Diagramme de classe d'analyse du cas "Gérer produit"....................................................... 36
Figure 32: Diagramme de collaboration du cas "Créer produit" ........................................................... 36
Figure 33: Diagramme de collaboration du cas "Rechercher produit".................................................. 37
Figure 34: Diagramme de collaboration du cas "Consulter produit" .................................................... 37
Figure 35: Traçabilité du cas "Créer campagne"................................................................................... 38
Figure 36: Diagramme de classe d'analyse du cas "Créer campagne" .................................................. 39
Figure 37: Diagramme de collaboration du sous cas d'utilisation "Créer campagne"........................... 39
Figure 38: Traçabilité du cas "Contrôler Campagne" ........................................................................... 40
Figure 39: Le modèle de classe d'analyse du cas "Contrôler campagne".............................................. 40
Figure 40: Diagramme de collaboration du sous cas d'utilisation "Contrôler campagne" .................... 41
Figure 41: Traçabilité du cas "Planifier campagne".............................................................................. 42
Figure 42: Diagramme de classe d'analyse du cas "Planifier campagne" ............................................. 42
Figure 43: Diagramme de collaboration "Planifier campagne"............................................................. 43
Figure 44: Traçabilité du cas "Lancer campagne"................................................................................. 44
Figure 45: Diagramme de classe d'analyse du cas "Lancer Campagne" ............................................... 45
Figure 46 : Diagramme de collaboration "Lancer campagne" .............................................................. 45
Figure 47: Traçabilité du cas d'utilisation "Suivre campagne".............................................................. 46
Figure 48: Diagramme de classe d'analyse "Suivre campagne"............................................................ 46
Figure 49: Diagramme de collaboration "Suivre campagne"................................................................ 47
Figure 50: traçabilité du cas d'utilisation "Gérer comptes" ................................................................... 48
Figure 51: Le modèle de classe d'analyse du cas "Gérer compte" ........................................................ 48
Figure 52: Diagramme de collaboration du cas d'utilisation "Créer Compte" ...................................... 49
Figure 53: Traçabilité du cas d'utilisation "Gérer contacts".................................................................. 49
Figure 54: Diagramme de classe d'analyse du cas d'utilisation "Gérer contacts".................................. 50
Figure 55: Diagramme de collaboration du cas "Créer Contact" .......................................................... 50
Figure 56: Traçabilité du cas "Gérer prospects".................................................................................... 51
Figure 57: Diagramme de classe d'analyse du cas "Gérer prospects" ................................................... 51
Figure 58: Diagramme de collaboration du cas d'utilisation "Créer prospect" ..................................... 52
Figure 59: Traçabilité du cas d'utilisation "Gérer opportunités" ........................................................... 53
Figure 60: Diagramme de classe d'analyse du cas "Gérer opportunités" .............................................. 53
Figure 61: Diagramme de collaboration du cas d'utilisation "Créer opportunité"................................. 54
Figure 62: Traçabilité du cas "Gérer appels"......................................................................................... 55
Figure 63: Diagrammes de classes d'analyse du cas "Gérer communications"..................................... 56
Figure 64: Diagramme de collaboration du cas d'utilisation "Créer appel" .......................................... 56
Figure 65: Diagramme de collaboration du cas d'utilisation "Effectuer appel" .................................... 57
Figure 66: Diagramme de collaboration du cas d'utilisation "Planifier appel" ..................................... 58
Figure 67: Diagramme de collaboration du cas d'utilisation "Suivre appel"......................................... 58
Figure 68: Traçabilité du cas "Gérer profils" ........................................................................................ 59
Figure 69: Diagrammes de classes d'analyse du cas "Gérer profils"..................................................... 59
Figure 70: Diagramme de collaboration du cas d'utilisation "Créer profil" .......................................... 60
Figure 71: Traçabilité du cas "Gérer agents"......................................................................................... 61
Figure 72: Diagrammes de classes d'analyse du cas "Gérer agents"..................................................... 61
Figure 73: Diagramme de collaboration du cas d'utilisation "Créer agent" .......................................... 62
Figure 74: Traçabilité du cas "Gérer comptes utilisateur"..................................................................... 63
Figure 75: Diagrammes de classes d'analyse du cas "Gérer comptes utilisateur"................................. 63
Figure 76: Diagramme de collaboration du cas d'utilisation "Créer utilisateur"................................... 64
Figure 77: Traçabilité du cas "S‟authentifier"....................................................................................... 65
Figure 78: Diagrammes de classes d'analyse du cas "Gérer comptes utilisateur"................................. 65
Figure 79: Diagramme de collaboration du cas d'utilisation "S‟authentifier"....................................... 66
Figure 80: Traçabilité entre le modèle d‟analyse et le modèle de conception du cas d‟utilisation « gérer
produits »............................................................................................................................................... 67
Figure 81: Diagramme de classe de conception du cas "Gérer produit" ............................................... 67
Figure 82: Diagramme de séquence du cas "Créer produit".................................................................. 68
Figure 83: Traçabilité entre le modèle d‟analyse et le modèle de conception du cas d‟utilisation «
Créer campagne ».................................................................................................................................. 68
Figure 84: Le modèle de classe de conception du cas "Créer campagne"............................................. 69
Figure 85: Diagramme de séquence du sous cas d'utilisation "Créer campagne" ................................. 70
Figure 86: Traçabilité entre le modèle d‟analyse et le modèle de conception du cas "Contrôler
Campagne" ............................................................................................................................................ 71
Figure 87: Diagramme de classe de conception du cas "Contrôler campagne" .................................... 71
Figure 88: Diagramme de séquence du sous cas d'utilisation "Contrôler campagne"........................... 71
Figure 89: Traçabilité du cas "Planifier campagne".............................................................................. 72
Figure 90: Le modèle de classe de conception du cas "Planifier campagne"........................................ 72
Figure 91: Diagramme de séquence "Planifier campagne" ................................................................... 73
Figure 92: Traçabilité analyse-conception du cas "Lancer campagne"................................................. 74
Figure 93: Diagramme de classe de conception du cas "Lancer Campagne"........................................ 74
Figure 94 : Diagramme de séquence "Lancer campagne"..................................................................... 74
Figure 95: Traçabilité analyse-conception du cas "Suivre campagne" ................................................. 75
Figure 96: Diagramme de classe de conception du cas "Suivre campagne" ......................................... 75
Figure 97: Diagramme de séquence du cas "Suivre campagne" ........................................................... 75
Figure 98: Diagramme de classes entités .............................................................................................. 77
Figure 99: Modèle de déploiement........................................................................................................ 83
Figure 100: Traçabilité entre le modèle de conception et le modèle d'implémentation ........................ 84
Figure 101: Diagramme de composants générique ............................................................................... 85
Figure 102: Architecture J2EE basée sur les technologies JSF, Spring et Hibernate............................ 86
Figure 103: Page d'identification........................................................................................................... 88
Figure 104: Page d'accueil..................................................................................................................... 89
Figure 105: Page d'accueil Produits ...................................................................................................... 89
Figure 106: Création d'un nouveau produit........................................................................................... 90
Figure 107: Confirmation...................................................................................................................... 90
Figure 108: Modification de produit ..................................................................................................... 91
Figure 109: Produit ajouté..................................................................................................................... 92
Figure 110: Page d'accueil Campagnes................................................................................................. 92
Figure 111: Créer campagne ................................................................................................................. 93
Figure 112: Choix des comptes............................................................................................................. 93
Figure 113: Choix des produits ............................................................................................................. 94
Figure 114: Comptes et produits ajoutéss ............................................................................................. 94
Figure 115: Modifications effectués...................................................................................................... 95
Figure 116: Contrôler campagne........................................................................................................... 96
Figure 117: Saisie de notes.................................................................................................................... 96
Figure 118: Le processus de vente ...................................................................................................... 104
Figure 119: Gestion des devis ............................................................................................................. 105
Figure 120: Gestion des contrats......................................................................................................... 105
Figure 121: Envoi au service comptable ............................................................................................. 105
Figure 122: Après-Vente..................................................................................................................... 106
Figure 123: Gestion des incidents ....................................................................................................... 106
Figure 124: Support technique ............................................................................................................ 107
Figure 125: Interactions entre le modèle, la vue et le contrôleur ........................................................ 107
Figure 126: Architecture n-tiers .......................................................................................................... 108
Gestion de la Relation Client Introduction générale
Page | 1
Introduction Générale
Dans notre société, l‟information est devenue un élément à la fois stratégique pour développer
les activités, et essentiel pour assurer un avantage concurrentiel (optimisation des coûts,
meilleure satisfaction des clients…) aux entités qui savent l‟utiliser. Ce constat explique la
raison pour laquelle les entreprises cherchent aujourd‟hui à mettre en place des systèmes de
collecte et de traitement de données plus performants.
De même, la satisfaction du client est plus que jamais au centre des préoccupations des
entreprises et se concrétise par une gestion personnalisée de la relation client : comprendre les
clients et leurs attentes, les fidéliser, les inciter à consommer davantage. Le CRM (Customer
Relationship Management), dit aussi GRC (Gestion de la relation Client) a pour objet
d'identifier, attirer et conserver les meilleurs clients et de maximiser le chiffre d'affaire et la
rentabilité.
La GRC englobe l'ensemble des activités et des processus que doit mettre en place une
entreprise pour interagir avec ses clients et ses prospects afin de leur fournir des produits et
des services adéquats au bon moment. Les entreprises ont, de plus en plus, recours à une
approche de type de CRM, afin de se différencier. Une exigence accrue du client conduit les
entreprises à faire évoluer leur offre dans le sens d'une plus grande personnalisation.
Ce projet consiste à concevoir et à réaliser un module marketing pour une application de
gestion de la relation client, intitulée CYNCRM.
Dans ce cadre, la modélisation de ce module se base sur le Processus Unifié et la notation
UML.
Rappelons que le processus unifié est constitué de quatre phases (Création, Elaboration,
Construction et Transition), chacune comportant les activités suivantes : spécification des
besoins, analyse, conception, réalisations et tests.
Dans ce rapport, on considère uniquement les activités, puisque le projet est présenté en une
seule itération. De ce fait, les différentes phases sont incorporées dans les différentes activités,
qui se présentent en trois principaux chapitres :
Gestion de la Relation Client Introduction générale
Page | 2
 Le premier chapitre intitulé „Etude préalable et spécification des besoins’ est le point
de départ. Il consiste, dans un premier lieu, à donner un aperçu sur l‟organisme
d‟accueil „Cynapsys‟ et à présenter le projet ainsi que les objectifs et les motivations.
En second lieu, il présente une étude succincte de l‟état de l‟art permettant de se situer
par rapport aux solutions et technologies des applications de gestion de la relation
client existantes sur le marché. De même, il met en valeur les besoins attendues par les
futurs utilisateurs du système ainsi que la justification du choix de la méthode de
conception adoptée.
 Le deuxième chapitre intitulé „Analyse et conception’ porte sur l‟analyse des besoins
décrits dans le chapitre précédant. Il met, également, en exergue l‟aspect conceptuel de
l‟application en présentant les différents scénarios par l‟intermédiaire du langage de
conception et de modélisation UML. Cette phase est primordiale puisqu‟elle assure le
développement d‟une carte dont on pourra se servir pour la programmation.
 Le troisième chapitre intitulé „Réalisation et tests‟ est consacré à la présentation de
l‟environnement de réalisation de l‟application et de l‟outil de représentation de la
persistance des données. Il schématise la transformation des besoins capturés, analysés
et conçus dans les précédents chapitres en un produit qui répond aux attentes des
utilisateurs.
Enfin, une conclusion qui, synthétise le travail et présente les perspectives envisagées.
Gestion de la Relation Client Etude préalable et spécification des besoins
Page | 3
Chapitre I : Etude Préalable et spécification des besoins
Introduction :
Ce chapitre présente, en premier lieu, l‟organisme d‟accueil, dans lequel le projet a été
effectué, ainsi que les objectifs et les motivations de ce dernier. En second lieu, il
introduit, d‟une manière générale, la notion de gestion de la relation client et il détaille
le processus Marketing, sur lequel porte ce rapport. Enfin, il justifie la méthodologie de
conception adoptée et mentionne le plan de travail à suivre tout au long du projet.
I Présentation du cadre du projet :
Cette première partie constitue une présentation générale du cadre de ce projet de fin
d‟étude. En premier lieu, l‟organisme d‟accueil, qui est la société Cynapsys, dans
laquelle ce travail a été menu, sera présenté. Ensuite, la problématique sera soulevée
ainsi que les différents objectifs à atteindre. Enfin, les motivations, qui viennent justifier
le choix de ce sujet, seront évoquées.
I.1 Présentation de l’organisme d’accueil:
Fondée en 2003, CYNAPSYS est une entreprise tunisienne de prestation de services en
technologie de l‟information spécialisée dans le domaine du développement de logiciel
pour la télécommunication et l'industrie. Ayant acquis une grande expérience dans la
gestion des projets off-shore et near-shore. Elle a l‟ambition d‟être un partenaire
compétent auprès de ses clients à chaque étape du processus de développement logiciel.
Cynapsys est totalement exportatrice. En effet, elle a développé une bonne connaissance
du marché européen (principalement la France et l‟Allemagne).
Elle s‟appuie sur la puissance des normes internationales. En effet, depuis 2007, des
décisions de la direction ont été prises en vue de la certification CMMI niveau 31
et ISO
9001 - v 20002
afin d'optimiser ses processus internes et de donner à ses clients le
meilleur rapport qualité / prix.
1
Voir glossaire.
2
Voir glossaire.
Gestion de la Relation Client Etude préalable et spécification des besoins
Page | 4
Le management de l‟entreprise adossé à ces compétences a permis à CYNAPSYS
d‟avoir la confiance de grandes enseignes : Siemens Communication, BenQ-Mobile,
Synchronica, Vodafone D2, Orascom Telecom…etc.
Son équipe se compose d‟architectes de logiciel, de programmeurs de logiciel, de
conseillers et de chefs de projet expérimentés.
CYNAPSYS est organisée en trois directions : une direction commerciale, une direction
technique et une direction administrative.
La direction technique, dans laquelle nous avons menu notre travail, comporte trois
principaux pôles (cf. figure 1) :
Figure 1: les pôles technologiques de CYNAPSYS
Le Pôle J2EE a pour tâche la réalisation des applications sur demande en
utilisant la technologie Java/J2EE (JAVA 2 Entreprise Edition).
Le Pôle Microsoft .Net est chargé du développement des applications en
utilisant la technologie «.Net » pour la gestion et la réparation de la
téléphonie mobile.
Le Pôle Systèmes Embarqués a pour rôle le développement des
applications embarquées3
.
I.2 Présentation de CYNCRM :
Dans un environnement turbulent où la concurrence devient de plus en plus accrue, les
clients ne vont pas choisir n‟importe quel produit ou service offert sur le marché mais
3
Voir glossaire.
Gestion de la Relation Client Etude préalable et spécification des besoins
Page | 5
plutôt celui qui répond le plus à leur besoins. Dans cette situation, les entreprises, y
compris CYNAPSYS, doivent offrir un avantage concurrentiel pour attirer et fidéliser
ses clients et assurer sa part de marché.
C‟est pourquoi, soucieuse d‟assouvir les besoins de sa clientèle, CYNAPSYS a décidé
de mettre en place un système informatique chargé de la gestion de sa relation avec ses
clients aussi bien en Tunisie qu‟à l‟étranger.
Elle doit disposer d‟outils et de moyens efficaces pour orienter ses principaux services à
savoir ; le marketing, la vente et l‟après-vente.
En effet, CYNAPSYS envisage la mise en place d‟un CRM. Ce système, intitulé
CYNCRM, lui permettra la conquête, le suivi et la fidélisation de ses clients. De plus, il
fera l‟objet d‟une publication en libre code (Open Source), à la disponibilité des autres
entreprises.
C‟est dans ce cadre que s‟inscrit notre mémoire de fin d‟études universitaires de la
maîtrise en Informatique Appliquée à la Gestion, qui consiste à proposer une solution
dans le but de mieux gérer la relation avec le client. Notre choix a été fixé sur
l‟utilisation des nouvelles technologies de l‟information et de communication à savoir
le WEB, J2EE etc.
I.2.1 Les axes stratégiques:
Cette application CRM s‟inscrit dans le cadre d‟un projet pilote qui vient répondre à
des objectifs d‟ordre stratégique (à long terme).Ces axes stratégiques desquels découle
la mise en place de cette application sont les suivants:
 La consommation de la baisse des charges provoquées par la crise économique
mondiale qui a réduit l‟acquisition des nouveaux projets : il s‟agit de mettre à
jour les profils des ingénieurs et les motiver pour faire face aux problèmes
engendrés par cette crise.
 La production d‟une action de marketing à travers la publication de ce projet en
code libre (open source) : ceci permet de promouvoir le produit et d‟avoir des
activités autour de lui tels que le consulting, la personnalisation (customizing) et
la formation, dans l‟optique de prévoir des versions payantes encore plus
personnalisés en fonction des clients.
 L‟obtention de la certification CMMI niveau 3 et ISO 9001 - v 2000 : à travers
le déploiement des processus qualité exigés par ces modèles et normes.
Gestion de la Relation Client Etude préalable et spécification des besoins
Page | 6
I.2.2 Les axes opérationnels:
Les objectifs opérationnels que les entreprises cherchent à atteindre à travers la mise en
place d‟un tel système CRM, consistent à :
 offrir aux spécialistes de vente des outils permettant d‟augmenter leur chiffre
d‟affaires ;
 accélérer les décisions d‟achat ;
 maximiser la productivité de l‟équipe.
II Les motivations
Le choix du projet de fin d‟étude est une étape délicate, puisqu‟elle matérialise la
transaction entre l‟environnement éducationnel et la vie professionnelle.
Plusieurs motivations ont orienté notre choix :
 En premier lieu, notre sujet fait le lien entre nos atouts qui sont l‟informatique et
la gestion.
 En second lieu, le CRM est devenu un sujet très important voire un sujet
d‟actualité ; il est au cœur des préoccupations de toutes les entreprises qui
cherchent à accroître et fidéliser leurs portefeuilles clients. C‟est pour cette
raison qu‟un système CRM est devenu un ingrédient professionnel en passe de
devoir indispensable pour les entreprises.
 En troisième lieu, il nous permet d‟approfondir encore plus nos connaissances
en matière d‟informatique en ayant l‟occasion de travailler avec des
technologies innovantes telle que la technologie J2EE.
III Etude préalable : le processus CRM
III.1 Définition:
La gestion de la relation client (CRM) se définit comme une démarche qui vise à
identifier, attirer et fidéliser les meilleurs clients afin d‟augmenter la valeur du capital
client de l‟entreprise.
Les actions de CRM sont en général supportées par un environnement informatique ou
un ensemble d‟outils articulés autour d‟une base de données client centralisée, ce qui a
conduit à donner aujourd‟hui une acception plus "informatique" à l‟acronyme CRM.
On utilise généralement le terme CRM pour désigner les systèmes et outils
informatiques mis en œuvre pour gérer la relation avec le client, mais le CRM peut
Gestion de la Relation Client Etude préalable et spécification des besoins
Page | 7
impliquer, au-delà des considérations techniques, un changement certain dans la culture
de l‟entreprise.
Au-delà de nombreuses définitions publiées, le CRM se résume, tout simplement, en
trois processus clefs qui sont le marketing, la vente et le service.
III.2 Interactions du système :
Figure 2: Interactions du système
Le CRM n‟est pas un système autonome, il n‟évolue pas tout seul, mais il interagit avec
d‟autres systèmes. En effet, il interagit avec trois systèmes différents (cf. figure 2):
 Un système de gestion des disponibilités ; pour vérifier la disponibilité du stock
(produit) ou du service demandé.
 Un système GED ; pour la gestion électronique des Documents.
 Un système de comptabilité; pour le suivi des statuts de commandes et la
vérification des garanties.
III.3 Les éléments du CRM :
Figure 3: Triangle CRM
Les principaux éléments du CRM sont (cf. figure 3):
 Le client : il s‟agit de l‟élément fondamental du CRM. Il représente, pour
l‟entreprise, la seule source de son profit à présent et de son développement dans
CRM
Accounting system
Stock Managment EDM
Gestion de la Relation Client Etude préalable et spécification des besoins
Page | 8
le futur. Cependant, il est à noter que, de nos jours, l‟environnement est devenu
de plus en plus concurrentiel et que les clients sont devenus, à leur tour, encore
plus éduqués et plus rationnels. Par conséquent, ces clients peuvent choisir un
autre concurrent pour la simple raison que celui-ci satisfait mieux leurs besoins.
Il n‟est donc pas une tâche facile de distinguer les meilleurs clients. C‟est pour
cette raison que le recours à la mise en place d‟un CRM constitue semble être
un remède pour ce problème. En effet, le CRM offre des outils qui permettent la
distinction des clients et leur gestion.
 Le management: Les informations collectées et relatives aux clients sont
transformées en connaissances qui seront utilisées pour organiser des activités
permettant de tirer profit des opportunités du marché (elles conditionnent les
activités de l‟entreprise). Le CRM implique donc un changement continu dans la
culture de l‟entreprise, de ses différents processus et du comportement de ses
employés qui doivent être dans un état d‟esprit CRM.
 La relation entre les deux : elle matérialise la communication et les différentes
interactions entre l‟entreprise et ses clients. Cette relation peut durer à long-
terme ou à court-terme, elle peut être continue ou discrète, répétée ou unique.
Elle est reliée aux attitudes et aux comportements. Un client peut manifester une
attitude positive envers une entreprise mais son comportement d‟achat est
occasionnel. Ce type de relation est mesuré par le CLV (valeur du cycle de vie
client).
Le CRM consiste donc à gérer cette relation pour qu‟elle soit mutuellement bénéfique.
III.4 Les domaines du CRM :
Le CRM ou GRC est l'intégration technologique des processus transversaux liés au
marketing, à la vente et aux services clients, dans une optique d'automatisation et
d'amélioration de la gestion de la relation avec le client.
En tant qu‟outil orienté client, le CRM s‟adresse avant tout aux services suivants, qui
sont étroitement liés les uns aux autres (cf. figure 4):
 Le Marketing : il s‟agit de l‟avant-vente consistant à étudier le marché ; c'est-à-
dire les besoins des clients et à démarcher les prospects. L‟analyse des
informations collectées sur le client permet à l‟entreprise de revoir sa gamme de
produits afin de répondre plus précisément à ses attentes. En effet, il sert pour le
Gestion de la Relation Client Etude préalable et spécification des besoins
Page | 9
ciblage, la gestion des actions marketing et l‟identification des opportunités de
vente.
 La Vente : elle couvre tout le processus de vente depuis la découverte d‟une
affaire ou vente potentielle, jusqu‟au règlement des factures par le client.
 L‟Après-vente : elle concerne les actions entreprises suite aux ventes dans le but
de répondre aux réactions et réclamations des clients.
Figure 4: Domaines du CRM
Chaque domaine est décrit par un processus spécifique comportant un ensemble
d‟activités. Dans ce qui suit, nous allons nous intéresser, seulement, au processus
Marketing. En effet, ce processus constitue le module qui nous concerne dans le
projet « CYNCRM ».
III.5 Le processus Marketing :
Pour garantir la réussite de la relation avec la clientèle, et ce à long terme, un travail
préliminaire est obligatoire au sein de l‟entreprise permettant d‟attirer d‟abord et de
fidéliser ensuite les meilleurs clients. Ce travail d‟avant-vente s‟appuie sur un aspect
marketing-marché. Cet aspect vise le lancement de compagnes et de promotions
diverses. Pour cela, la conception des campagnes nécessitent de choisir la période, le
produit, le coût, le lieu, la clientèle, les communications et les moyens impliqués.
Tous ces aspects ont un objectif unique qui est celui de mieux vendre et donc
d‟augmenter les bénéfices.
Ainsi, l‟entreprise doit être en mesure de constituer toutes les informations utiles et
nécessaires afin de les analyser facilement et d‟y accéder en temps réel. La gestion des
relations clients permet d‟effectuer le suivi des données des clients, y avoir accès et
interagir avec l‟ensemble des données.
Gestion de la Relation Client Etude préalable et spécification des besoins
Page | 10
Le processus de Marketing correspond à un processus itératif et incrémental constitué
par les étapes suivantes (cf. figure 5) :
 La gestion des campagnes.
 La gestion des communications.
 La gestion des comptes clients.
Figure 5: Processus Marketing
III.5.1 La gestion des campagnes :
Figure 6: Gestion des campagnes
Bien que le client constitue, le centre d‟intérêt des entreprises, l‟importance des produits
et des services commercialisés ne disparaît pas pour autant. L‟entreprise doit gérer de
façon détaillée l‟ensemble de ses produits ou services.
Gestion de la Relation Client Etude préalable et spécification des besoins
Page | 11
Elle doit, également, être en mesure de gérer ses campagnes d‟une manière efficace. En
effet, Les campagnes représentent les actions permettant d‟envoyer les informations de
l‟entreprise vers l‟ensemble du public ou vers un public ciblé. Elle doit, donc, disposer
d‟outils et de moyens nécessaires pour la planification, le lancement et le suivi de ces
dernières, tout en tenant compte des notions qui s‟y rapporte (en relation avec elles) y
compris les promotions, les produits, l‟équipe commerciale…etc. (cf. figure 6)
III.5.2 La gestion des communications :
Figure 7: Gestion des Communications
La gestion des communications est une fonction transversale mise à la disposition des
acteurs du processus marketing, vente et après-vente. Elle consiste à gérer les
communications entrantes et sortantes et à garder trace de ces communications. On
distingue différents types de communications, à savoir les appels, les fax, les emails, les
sms, les rendez-vous…etc.
La diversité des moyens de communication est expliquée par la nature des préférences
qui diffèrent d‟un client à un autre. En effet, pour chaque client, on doit préciser son
moyen de communication préféré qui sera le moyen le plus efficace pour le contacter. Il
peut être le téléphone, le fax, le courrier postal, le courrier électronique…etc. Cette
information est renseignée par le service marketing et elle peut changer dans le temps.
Ainsi, lors des campagnes marketing, le moyen de communication utilisé peut être fixé
pour touts les clients ou bien on peut utiliser pour chaque client son moyen de
communication préféré. (cf. figure 7)
Gestion de la Relation Client Etude préalable et spécification des besoins
Page | 12
III.5.3 La gestion des comptes et des contacts :
Figure 8: Gestion des comptes et des contacts
L‟entreprise doit rassembler les informations lui permettant de décrire et de caractériser
sa clientèle, de la positionner sur son marché et de détecter de nouveaux prospects. De
ce fait, elle doit disposer d‟un moyen technologique pour mieux constituer, gérer et
analyser des masses d‟informations relatives aux clients.
Les clients avec lesquels l‟entreprise établit des relations peuvent être des particuliers
ou des entreprises.
Un particulier est toujours contacté à travers une seule personne appelé contact alors
qu‟une entreprise peut être contactée à travers plusieurs personnes (le PDG, le directeur
technique, l‟attaché commercial…etc.). Dans ce deuxième cas, des informations
relatives à ces contacts doivent être disponibles pour pouvoir les contacter.
Suite aux campagnes effectuées par le service de l‟avant-vente, il y aura,
éventuellement, la découverte des besoins des clients à un ou plusieurs produits. Cette
découverte peut être déclenchée par la réception d‟une consultation directe envoyée par
un client, un appel d‟offre paru dans les médias ou une découverte par un canal
quelconque de l‟intérêt d‟un client pour un produit donné. Par conséquent, L‟entreprise
est en mesure d‟enregistrer les nouveaux prospects qui sont apparus.
Une fois que les prospects sont enregistrés, une décision de poursuite ou non de cette
affaire sera prise.
Dans le cas où une décision de poursuite à été prise, le prospect se transforme, donc, en
une opportunité à laquelle on affectera des agents pour s‟en occuper. (cf. figure 8)
La suite de cette tâche s‟inscrit dans le cadre des processus suivants qui sont le
processus de vente et le processus d‟après-vente. La description de ces processus est
présentée dans l‟annexe [B].
Gestion de la Relation Client Etude préalable et spécification des besoins
Page | 13
IV Choix de la méthodologie de conception adoptée:
« La qualité du processus de développement d‟un logiciel est garante de la qualité du
produit.» [4]. La conception est une étape fondamentale dans le cycle de vie d‟une
application informatique. En effet, c‟est d‟elle que dépendent la qualité et la cohérence
du produit réalisé au développement. Des méthodes de génie logiciel ont alors été
développées afin de guider le concepteur dans sa tâche.
Pour mener à bien ce travail, il est nécessaire de définir une méthodologie de travail.
Dans cette partie, nous présentons les choix conceptuels en termes de méthode de
conception, d‟outils techniques et de cycle de vie logiciel.
IV.1 Choix de la méthode de conception :
Le plus grand avantage d‟une méthode orientée objet est qu‟elle permet de structurer un
système sans centrer l‟analyse uniquement sur les données ou uniquement sur les
traitements mais sur les deux à la fois. Une telle approche a pour but de modéliser les
propriétés statiques et dynamiques de l‟environnement du système. Elle met en
correspondance le problème et la solution, en préservant la structure et le comportement
du système analysé.
Ceci, nous a conduit à adopter l‟approche orientée objet pour modéliser notre système
en se basant sur les diagrammes UML [3]. (cf. figure 9).
Figure 9: Les différentes vues du langage UML
IV.2 Choix du cycle de vie logiciel :
Le choix de la méthodologie qui sera utilisée doit répondre aux critères suivants :
Gestion de la Relation Client Etude préalable et spécification des besoins
Page | 14
 Exprimer au mieux les besoins des futurs clients
 Permettre de développer une application robuste et évolutive
 Elaborer une application répondant aux besoins des clients dans des
délais respectables.
C‟est pour cette raison qu‟on a choisi d‟adopter le processus unifié comme étant la
méthode de l‟étude conceptuelle. En effet, cette méthode englobe l‟ensemble des
activités exigées par un projet logiciel à travers un ensemble de principes génériques,
adaptables en fonction des spécificités des projets.
Donc c‟est un Framework de processus générique pouvant être adapté à une large classe
de systèmes logiciels, à différents domaines d‟application, à différents types
d‟entreprises, à différents niveaux de compétences et à différentes tailles de projets.
Ce processus présente plusieurs avantages, que nous citons :
 Limiter les coûts, en termes de risques, aux strictes dépenses liées à une seule
itération.
 Limiter les risques de retard de mise en place du produit développé.
 Accélérer le rythme de l‟ensemble du développement.
 Prendre en compte le fait que les besoins des utilisateurs et les exigences
correspondantes ne puissent être intégralement définies à l‟avance.
A cet effet, il est intéressant de voir de quoi est composée la méthodologie, choisie dans
le cadre de ce projet, « Processus unifié (PU) » :
En fait, le Processus Unifié (UP) est un processus de développement logiciel « itératif
et incrémental, centré sur l’architecture, guidé par les cas d’utilisation et piloté par
les risques » :
 Itératif et incrémentale : le projet est découpé en itérations ou étapes de courte
durée qui permettent de mieux suivre l‟avancement global. A la fin de chaque
itération une partie exécutable du système finale est produite de façon
incrémentale (par ajout).
 Centré sur l‟architecture : tout système complexe doit être décomposé en partie
modulaire afin d‟en faciliter la maintenance et l‟évolution. Cette architecture
(fonctionnelle, logique, matérielle, etc.) doit être modélisée en UML, et pas
seulement documentée en texte.
Gestion de la Relation Client Etude préalable et spécification des besoins
Page | 15
 Piloté par les risques : les risques majeurs du projet doivent être identifiés au
plutôt mais surtout levés le plus rapidement possible. Les mesures à prendre
dans ce cadre déterminent l‟ordre d‟itération.
 Guidé par les cas d‟utilisation : le projet est mené en tenant compte des besoins
et des exigences des utilisateurs. Les cas d‟utilisation du futur système sont
identifiés, décrits avec précision et classés par priorité.
La gestion d‟un tel processus est organisée selon les quatre phases suivantes :
initialisation, élaboration, construction et transition. (cf. figure 10)
La phase d‟initialisation conduit à définir la « vision » du projet, sa portée, sa faisabilité,
son « business case », pour décider au mieux de sa poursuite ou de son arrêt.
La phase d‟élaboration poursuit trois objectifs principaux en parallèle :
 Identifier et décrire la majeure partie des besoins utilisateurs ;
 Construire (et pas seulement décrire dans un document) l‟architecture de base du
système ;
 Lever les risques majeurs du projet.
La phase de construction consiste surtout à concevoir et à implémenter l‟ensemble des
éléments opérationnels (autres que ceux de l‟architecture de base). C‟est la phase la plus
consommatrice en ressources et en efforts.
Enfin, la phase de transition permet de faire passer le système informatique des mains
des développeurs à celles des utilisateurs finaux. Les mots-clés en sont : conversion des
données, formation des utilisateurs, déploiement, bêta-tests.
Les activités de développement sont définies par cinq disciplines fondamentales qui
décrivent la capture des exigences, l‟analyse et la conception, l‟implémentation, le test
et le déploiement. La modélisation métiers est une discipline en amont, optionnelle et
transverse aux projets. PU doit donc être compris comme une trame commune des
meilleures pratiques de développement et non comme l‟ultime tentative d‟élaborer un
processus universel.
Gestion de la Relation Client Etude préalable et spécification des besoins
Page | 16
Figure 10: Le schéma synthétique du PU (Processus Unifié)
V Planning des tâches :
La figure ci-dessous (cf. figure 11) illustre la planification des tâches, qu‟on a prévues,
durant la période du stage :
Figure 11: Planning de réalisation
VI Identification des besoins fonctionnels :
Nous présentons dans ce qui suit les différentes fonctionnalités du système. Ces
fonctionnalités doivent exprimer les attentes des différents utilisateurs envers notre
application. Les besoins spécifiés doivent être persistants, spécifiques et réalisables.
Les besoins fonctionnels doivent répondre aux questions suivantes :
 A quoi sert le système ?
 Ce qui doit faire le système et ces fonctions outils ?
 La description des données manipulées ?
Gestion de la Relation Client Etude préalable et spécification des besoins
Page | 17
VI.1 Identification des acteurs du système :
Un acteur représente une personne, un matériel ou un logiciel qui interagit directement
avec le système en question.
Un acteur peut consulter et/ou modifier directement l‟état du système en émettant ou
recevant des messages susceptible d‟être porteurs de données.
Les types d‟acteurs qui participent à notre système sont les suivants: (cf. figure 12)
 Utilisateur.
 Administrateur.
 Responsable Marketing.
 Responsable Commercial.
 Agent Marketing.
 Agent Commercial.
Figure 12: Diagramme de classe des acteurs
VI.2 Identification des cas d’utilisation du système :
VI.2.1 Définition d’un cas d’utilisation :
Un cas d‟utilisation représente une fonctionnalité du système qui a une plus value
attendue et mesurable à chacun des utilisateurs potentiels du système [3]. Ainsi, un cas
d‟utilisation représente un ensemble de séquences d‟actions qui sont réalisées par le
système et qui produisent un résultat observable et intéressant pour un acteur particulier.
Il modélise un service rendu par le système. Il exprime les interactions acteurs/système
et apporte une valeur ajoutée « notable » à l‟acteur concerné.
Utilisateur
Agent
Commercial
Agent Marketing
Administrateur
Responsable
Commercial
Responsable
Marketing
Gestion de la Relation Client Etude préalable et spécification des besoins
Page | 18
De ce fait, les cas d‟utilisation sont, principalement, utilisés pour :
 définir le contour du système à modéliser (ils précisent le but à atteindre),
 et aussi, pour permettre d'identifier les fonctionnalités principales (critiques) du
système.
VI.2.2 Classification des cas d’utilisation par acteur :
Dans cette partie, nous recensons les principales fonctionnalités offertes par le système,
tout en les associant aux acteurs qui devront en bénéficier.
Les acteurs du système Les cas d’utilisation à travers lesquels ils réagissent
 Gérer les utilisateurs.
 Gérer campagne.
 Planifier campagne.
 Lancer campagne.
 Suivre campagne.
 Gérer compte.
 Gérer contact.
 Gérer opportunités.
 Gérer prospect.
 Gérer produit.
 Créer campagne.
 Modifier campagne.
 Gérer compte
 Gérer contact.
Gestion de la Relation Client Etude préalable et spécification des besoins
Page | 19
 Gérer opportunités.
 Gérer les appels.
VI.2.3 Structuration des cas d’utilisation en packages :
Dans le but d‟élaborer le modèle de cas d‟utilisation et le regrouper en ensembles
fonctionnels cohérents, nous utiliserons le concept général d‟UML qui s‟appelle le
«package ».
L‟organisation adoptée est faite de cette manière :
Figure 13: Structuration des cas d'utilisation en packages
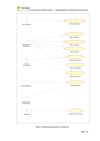
VI.3 Diagramme général des cas d’utilisation :
Dans cette section, nous structurons les fonctionnalités du système dans un diagramme
de cas d„utilisation général (cf. figure 14), permettant de donner une vision globale du
comportement fonctionnel du système.
Gestion de la Relation Client Etude préalable et spécification des besoins
Page | 20
Figure 14: Diagramme général des cas d'utilisation
Gérer communicationsUtilisateur
Gérer utilisateursAdministrateur
Gérer contacts
Gérer comptes
Gérer produits
Gérer opportunités
Gérer campagnes
Agent Marketing Gérer prospects
Responsable
Commercial
Responsable
Marketing
Agent
Commercial
Gérer documents
Gestion de la Relation Client Etude préalable et spécification des besoins
Page | 21
 Description textuelle des cas généraux :
« Gérer utilisateurs » : cette fonctionnalité permet à l‟administrateur de CYNCRM de
bien gérer :
 Les agents.
 Les comptes utilisateur (les utilisateurs du système).
 Les profils utilisateur.
« Gérer comptes » : elle assure une bonne gestion des tiers de l‟entreprise représentés
par des comptes.
« Gérer contacts » : elle assure une bonne gestion des contacts représentant les
comptes.
« Gérer produits » : elle assure une bonne gestion des produits ou des services offerts
par l‟entreprise.
« Gérer campagnes » : elle assure une bonne gestion des campagnes de l‟entreprise
ainsi que leur contrôle, planification, lancement et suivi.
« Gérer prospects » : elle assure une bonne gestion des prospects, ou encore, les clients
potentiels de l‟entreprise.
« Gérer opportunités » : elle assure une bonne gestion des opportunités, dites aussi,
affaires. Ces opportunités peuvent, éventuellement, se transformer en des devis, et par la
suite en des contrats de vente.
« Gérer documents » : elle joue le rôle d‟un GED (système de Gestion Electronique de
Documents). En effet, elle permet d‟associer des documents aux produits et/ou aux
campagnes enregistrés dans la base de données du système.
« Gérer communications » : elle assure une bonne gestion des appels téléphoniques
entre l‟entreprise et ses tiers.
VI.4 Modèle du domaine:
Dans cette section, après avoir mis au point une description fonctionnelle, nous
aborderons l‟identification des concepts du domaine, appelés « objets métiers » à partir
de l‟expression initiale des besoins de notre projet.
Etant donnée qu‟on adopte la méthode de conception orienté objet, cette dernière
demande une description structurelle et statique sous forme de classes logicielles (classe
de conception).
Gestion de la Relation Client Etude préalable et spécification des besoins
Page | 22
Les meilleures classes candidates sont celles issues d‟une analyse du domaine (appelée
aussi une analyse métier). Ces classes sont des concepts réels manipulés par les experts
du domaine. Elles sont déterminées directement à partir de la connaissance des
domaines ou par interviews des acteurs métiers.
En pratique, on s‟est servis du modèle du domaine comme sources complémentaires
d‟information à l‟expression initiale des besoins et au modèle de cas d‟utilisation et on a
adopté les étapes suivantes :
 L‟identification des concepts du domaine (classes conceptuelles) pour chaque
cas d‟utilisation
 L‟élaboration d‟un diagramme de classe du modèle du domaine.
Ainsi, en reprenant les cas d‟utilisation un par un on extrait les concepts du domaine
suivants (cf. figure 15) :
Figure 15: Modèle du domaine
Dans le cadre de la gestion des campagnes, la classe Campagne représente la classe
principale autour de laquelle opèrent toutes les autres classes.
De plus, une campagne cible des comptes (représentés par la clase Compte) qui sont
invités à cette dernière. La notion d‟invitation est représentée par la classe d‟association
Invitation. Le résultat de cette invitation dépend de la réponse des comptes à l‟égard de
la campagne ; cette réponse peut être positive, négative, neutre ou sans réponse.
Gestion de la Relation Client Etude préalable et spécification des besoins
Page | 23
La classe Compte représente un tiers de l‟entreprise entretenant des relations avec cette
dernière.
De plus, un compte peut être représenté par un ou plusieurs contacts (représentés) par la
classe Contact.
Lorsqu‟un contact est intéressé par un produit, celui-ci représentera pour l‟entreprise un
Prospect (un client potentiel). Un prospect pourra éventuellement se transformer en une
opportunité de vente, c‟est à dire une affaire, (représentée par la classe Opportunité),
dans le cas où il passe un devis ou une commande.
Les activités représentent les moyens de communications par l‟intermédiaire desquels
l‟entreprise communique avec ses comptes. Une activité peut être soit un appel, un mail,
un fax, une lettre.
Dans le cadre de ce projet, on a prévu seulement le cas de l‟appel (représenté par la
classe Call).
La classe Document sert à référencer les documents relatifs aux produits et aux
campagnes.
Enfin, dans le cadre de la gestion des utilisateurs, la classe Agent représente le
personnel de l‟entreprise et plus particulièrement qui appartient qui département
commercial ou marketing. La classe Utilisateur représente un agent qui possède un
compte utilisateur lui permettant d‟accéder à l‟application. En effet, à chaque profil, est
associé un ou plusieurs cas d‟utilisation. Par conséquent, un utilisateur ne peut exécuter
que les cas qui correspondent à son ou ses profil(s).
VI.5 Spécification des cas d’utilisation:
Un cas d‟utilisation “complexe” peut être décomposé en sous cas d‟utilisation. Cette
décomposition, connue sous le nom de raffinement, permet de détailler les cas
d‟utilisation afin d‟associer au comportement des cas d‟utilisation les opérations de
bases des classes reliées. Un cas d‟utilisation “père” peut se connecter à ses “fils” par
deux types de relations : la relation d‟utilisation - stéréotypée par «include» et a relation
d‟extension -stéréotypée par «extend»
De plus, un état d'objet est un stade transitoire par lequel passe un objet (instance d‟une
classe) au cours de son cycle de vie.
Dans cette section, nous procédons aux raffinements des cas d‟utilisation généraux,
précédemment identifiés. Ensuite, nous déterminons les cycles de vie de certains objets
Gestion de la Relation Client Etude préalable et spécification des besoins
Page | 24
de système à réaliser, en modélisant les évolutions d‟états de ces derniers, à l‟aide des
diagrammes d‟états-transitions.
VI.6 Raffinement du cas d’utilisation « Gérer produits » :
Figure 16: Raffinement du cas " Gérer produits"
C‟est la première brique du CRM qui permet à l‟utilisateur de gérer les produits offerts
par l‟entreprise. En effet, ce module permet à l‟agent ou au responsable Marketing de
créer de nouveaux produits, de les modifier et de les consulter. En créant ou en
modifiant un produit, l‟utilisateur a la possibilité d‟associer ou de supprimer un ou
plusieurs documents qui sont en relation avec ce produit. De plus, il lui est possible de
chercher un produit précis en saisissant les critères de recherche désirés. (cf. figure 16)
consulter produit
modifier produit
créer produit
gérer document
gérer produit
Agent Marketing
<<extend>>
S'authentifier
<<include>>
Gestion de la Relation Client Etude préalable et spécification des besoins
Page | 25
VI.7 Raffinement du cas d’utilisation « Gérer campagne » :
Figure 17: Raffinement du cas " Gérer campagnes"
Le module « Gérer les campagnes » assure l‟automatisation du processus de gestion des
actions marketing organisées par l‟entreprise. En effet, il permet à l‟utilisateur de créer
des campagnes. Une fois qu‟une campagne est crée, l‟agent marketing a la possibilité de
la rechercher, de la consulter ou de la modifier. Il est à noter qu‟en créant ou en
modifiant une campagne, l‟agent marketing peut lui associer ou supprimer des
documents qui sont en relation avec elle (comme est le cas dans la gestion des produits).
La fonction de contrôle permet au responsable marketing de vérifier le détail des
campagnes ajoutées afin de les valider, de les soumettre à la correction ou de les
annuler.
Une fois qu‟une campagne est validée, le système offre la possibilité à l‟utilisateur de la
planifier en précisant son cadre temporel et en lui associant les informations selon son
type (promotions, comptes, agents ou groupes d‟agents).
La fonction de lancement permet de lancer une campagne qui a été déjà planifiée.
Quant à la fonction de suivi, elle offre des outils statistiques illustrant les résultats des
campagnes lancées. (cf. figure 17)
Diagramme d’état-transitions de l’objet « Campagne » :
Responsable
Marketing
Gérer campagnes
consulter campagne
contrôler
planif ier campagne
lancer campagne
suiv re campagne
céer campagne
modif ier campagne
Agent Marketing
gérer documents
<<extend>>
S'autehentif ier
<<include>>
<<extend>>
Gestion de la Relation Client Etude préalable et spécification des besoins
Page | 26
Lorsqu‟une campagne est crée, elle a le statut «nouvelle ». Ensuite, selon le résultat de
contrôle du responsable, elle sera « valide », « invalide » ou « annulée ». A chaque fois
que l‟utilisateur la modifie, elle prend le statut « modifiée ». Suite à sa planification, elle
prend le statut « planifiée ». Puis, elle est « lancée ». Et enfin, quand sa date de fin est
échue, elle est, systématiquement, « clôturée ». (cf. figure 18)
Figure 18: Diagramme d'états-transitions de l'objet "Campagne"
VI.8 Raffinement du cas d’utilisation « Gérer documents » :
Le module « gérer document » permet de gérer les documents associés aux produits ou
aux campagnes. En effet, l‟utilisateur à la possibilité d‟associer des documents à un
produit ou à une campagne ainsi que de les consulter. (cf. figure 19)
Figure 19: Raffinement du cas " Gérer documents"
modifiée
nouvelle
invalide
valide planifiée lancée
annulée
Clôturée
Utilisateur
Gérer documents
Ajouter document
Consulter document
Supprimer document
Gestion de la Relation Client Etude préalable et spécification des besoins
Page | 27
VI.9 Raffinement du cas d’utilisation « Gérer comptes » :
Figure 20: Raffinement du cas " Gérer comptes"
Le module « gérer comptes » assure la gestion des tiers/comptes de l‟entreprise.
L‟agent Marketing peut créer un compte. Pour chaque compte, il a la possibilité de créer
un ou plusieurs contacts. Une fois que le compte est crée, l‟utilisateur peut le
rechercher, le consulter, le modifier ou le supprimer.
Il est à noter que la gestion des comptes fait, impérativement, appel à la gestion des
contacts. En effet, un compte ne peut pas exister tout seul, mais il doit être représenté
par un contact ou plusieurs. (cf. figure 20)
VI.10 Raffinement du cas d’utilisation « Gérer contacts » :
Figure 21: Raffinement du cas " Gérer contacts"
Créer compte
Consulter compte
Gérer comptes
Agent Marketing
Modifier compte
S'authentifier
Gérer contacts
<<include>>
<<include>>
Supprimer compte
S'authentifier
Créer contact
Consulter contacts
Modifier contact
Gérer comptes
Gérer contacts
<<include>>
Agent Marketing
<<include>>
Supprimer contact
Gestion de la Relation Client Etude préalable et spécification des besoins
Page | 28
Le module « Gérer contacts » assure la gestion des contacts qui ont pour rôle de
représenter les comptes. L‟utilisateur peut créer un contact. Par la suite, il a la
possibilité de l‟associer à un compte soit en faisant appel à un compte déjà existant ou
en créant un nouveau.
Grâce à la fonction de consultation, l‟utilisateur peut visualiser touts les contacts
disponibles comme il peut consulter le détail d‟un contact précis. Il a aussi la possibilité
de rechercher un contact, de le modifier et de le supprimer. (cf. figure 21)
VI.11 Raffinement du cas d’utilisation « Gérer prospects » :
Figure 22: Raffinement du cas " Gérer prospects"
La gestion des prospects est un moyen permettant d‟automatiser le processus de
prospection.
Elle regroupe l'ensemble des activités ayant pour but de se faire connaître des clients
potentiels afin d'entrer en contact avec eux. L‟utilisateur a la possibilité de créer un
nouveau prospect par l‟association d‟un couple (contact, produit). Selon l‟origine du
prospect (campagne ou autres), il y a une procédure spécifique de création. S‟il provient
d‟une campagne, l‟utilisateur peut consulter la liste des campagnes pour en choisir celle
qui est appropriée. De plus, en créant un prospect, l‟utilisateur peut consulter la liste des
contacts ainsi que celle des produits. Il aussi possible de consulter la liste des prospects
disponibles et de supprimer les prospects, à volonté. (cf. figure 22)
S'authentifier
Créer prospect
Consulter prospect
Agent Marketing
Gérer prospects
Supprimer prospect
<<include>>
Gestion de la Relation Client Etude préalable et spécification des besoins
Page | 29
Figure 23: Diagramme d'états-transitions de l'objet "Prospect"
Lorsqu‟il est crée, le prospect a le statut « nouveau ». Il peut être « modifié » une ou
plusieurs fois. Si l‟utilisateur le supprime, il est alors « exclu ». Sinon, il sera « converti
en opportunité ». (cf. figure 23)
VI.12 Raffinement du cas d’utilisation « Gérer opportunités » :
Figure 24: Raffinement du cas " Gérer opportunités"
La gestion des opportunités constitue une continuité de la gestion des prospects. En
effet, l‟utilisateur a la possibilité de créer une nouvelle opportunité, et ce en assignant
un agent à un prospect.
Une fois que l‟opportunité est créée, elle pourrait alors être consultée ou modifiée une
ou plusieurs fois. (cf. figure 24)
Nouveau Modifié Converti en
opportunité
Exclu
Créer opportunité/Assigner
prospect
Modifier opportunité
Consulter opportunité
Gérer communications
S'authentifier
Evaluer opportunité
Agent Marketing
Gérer opportunités
<<include>>
<<include>>
Créée Modifiée Convertie en
commande
Gestion de la Relation Client Etude préalable et spécification des besoins
Page | 30
Figure 25: Diagramme d'états-transitions de l'objet "opportunité"
Tout d‟abord, une opportunité est « créée ». Ensuite, elle peut être « modifiée » une ou
plusieurs fois et puis, « convertie en commande » ou alors directement convertie en
commande. (cf. figure 25)
VI.13 Raffinement du cas d’utilisation « Gérer communication » :
Figure 26: Raffinement du cas " Gérer Communications"
La gestion des communications est un module qui intervient dans tous les processus
CRM. Elle permet à chaque utilisateur d‟enregistrer les appels qui lui sont relatifs. En
effet, l‟utilisateur a la possibilité d‟enregistrer un appel qu‟il a effectué avec un contact
et ce en introduisant les informations nécessaires. De même, il peut planifier un appel
pour être effectué par un agent (dont il est un supérieur hiérarchique) qu‟il désigne à une
date donné. Ainsi, un utilisateur peut consulter la liste des appels qui lui sont affectés et
les effectuer. Il est à noter que si l‟utilisateur n‟est pas administrateur, il ne pourra
planifier un appel que pour lui-même. De plus, l‟utilisateur peut consulter la liste des
appels effectués ainsi que ceux non encore effectués. Pour les appels non effectués, il
peut consulter les appels planifiés ainsi que ceux non encore planifiés. Si un appel
effectué est sans réponse, alors il pourra le consulter et le reporter pour une autre date.
(cf. figure 26)
Planifier appel
Utilisateur
Gérer communications
S'autehentifier
<<include>>
Enregistrer appel
Consulter appels
Gestion de la Relation Client Etude préalable et spécification des besoins
Page | 31
Figure 27: Diagramme d’états-transitions de l'objet appel
Le premier état d‟un appel est « crée ». Il pourrait, par la suite, être « modifié » une ou
plusieurs fois. Lorsque l‟utilisateur le planifie pour une certaine, il est alors « planifié ».
Puis, il est sera « effectué ». S‟il n‟y a pas eu de réponse, il sera « reporté ». (cf. figure
27)
VI.14 Raffinement du cas d’utilisation « Gérer utilisateurs » :
Figure 28: Raffinement du cas d'utilisation " Gérer Utilisateurs"
Cette fonctionnalité permet à l‟administrateur de gérer les profils des utilisateurs et
d‟affecter les droits d‟accès aux différents modules du système. L‟administrateur a la
Crée Planifié Effectué
Modifié
reporté
Gérer agents
Gérer comptes-utilisateur
Gérer profils
Créer agent
Modifier agent
Consulter agent
<<extend>>
Gérer utilisateur
Administrateur
Créer profil
Modifier profil
Supprimer profil
Consulter profil
Créer compte-utilisateur
Modifier compte-utilisateur
Supprimer compte-utilisateur
Consulter compte-utilisateur
S'authentifier
<<include>>
Gestion de la Relation Client Etude préalable et spécification des besoins
Page | 32
possibilité de gérer les agents de l‟entreprise (création, modification, consultation). De
même, il a la possibilité de créer des comptes utilisateurs permettant l‟accès au système.
Pour chaque compte, il peut associer un ou plusieurs profils définissant les privilèges. Il
peut aussi consulter la liste des comptes-utilisateurs disponibles et de supprimer des
comptes.
En plus, la fonction de gestion des profils permet de créer des profils en leur affectant
des cas d‟utilisation et/ou des sous cas d‟utilisation. Il peut aussi consulter la liste des
profils disponibles et de supprimer les profils qu‟il désire. (cf. figure 28)
Figure 29: Diagramme d’états-transitions de l'objet utilisateur
L‟objet utilisateur représente un compte qui peut être, dans un premier temps, « crée ».
Ensuite, celui-ci peut être soit « désactivé » soit « supprimé ». De plus, il a été désactivé
il pourra être « activé » de nouveau.
Tout dépend des décisions de l‟administrateur. (cf. figure 29)
VII Identification des besoins non fonctionnels :
Ce sont des besoins qui spécifient des contraintes physiques sur les besoins fonctionnels
tels que :
 La sécurité, la cohérence et l‟intégrité des données présentes au niveau de la
base de données : Certaines données étant confidentielles et ne pouvant être utilisés
qu‟après identification. Il est donc important de ne pas permettre l‟accès à la base que
pour les utilisateurs légitimes.
 L‟ergonomie des interfaces : Il s‟agit surtout de définir :
 Les couleurs des zones de saisie, couleur de fond, images, images de fond.
 La présentation des menus.
 Les textes défilant, les changements de style et de la couleur.
 La gestion des erreurs : L‟application doit gérer mieux ces exceptions par
l‟apparition d‟un message d‟alerte qui permettra de filtrer les données et de ne prendre
en considération que les données qui correspondent aux types adéquats.
 La maintenance : On distingue trois sortes de maintenance :
Crée Désactivé
Activé
Supprimé
Gestion de la Relation Client Etude préalable et spécification des besoins
Page | 33
 Corrective : qui traite les défaillances des programmes ;
 Adaptative : faire adapter le logiciel de recouvrement à des changements
matériels et logiciels.
 Perfective : qui améliore la performance de notre système.
VIII Identification des risques :
 Un risque qui se présente est la non fiabilité des informations sais auprès du
personnel.
 Le non réalisation du système dans les délais souhaités.
 L‟incompréhension des besoins des utilisateurs ainsi que leur réalisation.
 Le non disponibilité des matériels requis pour implanter l‟architecture J2EE.
Conclusion :
Ce premier chapitre, a été consacré, en premier lieu, à la présentation générale du cadre
de notre travail : (présentation de la société d‟accueil, description des objectifs et des
motivations…). En second lieu, nous avons procédé à l‟étude préalable qui nous a
permis de comprendre les principes de base d‟un système de gestion de la relation
client, en général. Ces principes nous ont permis, par la suite, d‟identifier les principaux
besoins des utilisateurs et de tracer les grandes lignes de notre système en définissant
ses fonctionnalités et les acteurs qui interagissent avec. Puis, grâce au modèle de cas
d‟utilisation, nous avons essayé de lever les ambiguïtés sur les besoins et les exigences.
L‟analyse et la conception des cas d‟utilisation seront détaillées dans le chapitre suivant.
Gestion de la Relation Client Analyse et Conception
Page | 35
Chapitre II : Analyse et Conception
Introduction :
Ce chapitre se consacre, en premier lieu, à l'analyse des besoins décrits dans le chapitre
précédant, en les affinant et en les structurant. L'objectif est d'accéder à une compréhension
plus aiguë des besoins et des exigences et d'en livrer une description facile à entretenir,
favorisant la structuration de l'ensemble du système, y compris de son architecture.
Il s‟agit, donc, d‟analyser les cas d‟utilisation qui ont été identifiés et raffinés pendant la
spécification des besoins. En deuxième lieu, ce chapitre procède à l‟enchaînement de
conception, ayant pour but de produire les spécifications d‟implémentation du système en se
basant sur les produits de l‟analyse. L‟objectif est façonner le système et à lui donner une
forme répondant à tous les besoins et exigences.
I Analyse :
L‟enchaînement d‟analyse présente une analyse détaillée de chaque d‟utilisation à travers les
diagrammes d‟analyse, de classe et de collaboration.
I.1 Analyse du cas d’utilisation « Gérer produits » :
I.1.1 Traçabilité entre le modèle de cas d’utilisation et le modèle d’analyse
du cas d’utilisation « Gérer produits » :
La figure ci-dessous (cf. figure 30) illustre les classes d‟analyse qui participent au cas
d‟utilisation « Gérer produit » :
Figure 30: Traçabilité du cas d’utilisation «Gérer produits"
Gestion de la Relation Client Analyse et Conception
Page | 36
I.1.2 Diagramme de classe d’analyse du cas d’utilisation « Gérer
produit » :
Figure 31: Diagramme de classe d'analyse du cas "Gérer produit"
Pour gérer ses produits, l‟utilisateur peut interagir avec le système grâce à des interfaces
dédiées à faciliter cette communication:
 IUProduit : Cette interface permet à l‟utilisateur de consulter la liste de ses produits et
d‟effectuer une recherche rapide selon des critères bien définis. C‟est à partir d‟elle que
l‟utilisateur peut passer à une interface de création ou de modification d‟un produit.
 IUAjoutProduit : Cette interface permet à l‟utilisateur de créer un nouveau produit.
 InterfaceModificationProduit : Elle permet à l‟utilisateur de créer un produit donné.
Pour réaliser toutes ces opérations, le système se dote d‟un GestionnaireProduit permettant
d‟exécuter les fonctions. En effet, ce gestionnaire extrait les données nécessaires de la classe
Produit contenant les informations de touts les produits. (cf. figure 31)
I.1.3 Diagrammes de collaboration du cas « Gestion de produits » :
I.1.3.1 Diagramme de collaboration du cas « Créer produit » :
Dans ce paragraphe, on va décrire les scénarios de réalisation des opérations possibles sur les
produits par l‟intermédiaire du diagramme de collaboration. On va traiter, seulement le cas de
création d‟un nouveau produit car le cas de modification lui est similaire.
Figure 32: Diagramme de collaboration du cas "Créer produit"
Gestion de la Relation Client Analyse et Conception
Page | 37
Le modèle de collaboration ci-dessus (cf. figure 32) décrit le scénario de réalisation de la
création d‟un nouveau produit. On suppose, pour ce diagramme, que, l‟identification de
l‟utilisateur est effectuée et que le formulaire de création du produit est affiché, après clic sur
le lien „Créer Produit‟.
Description textuelle : L‟utilisateur remplit le formulaire d‟ajout en introduisant les
données dans leurs champs appropriés de l‟interface IUAjoutProduit puis il valide. (1) et (2)
L‟interface IUAjoutProduit demande au GestionnaireProduit de créer le produit. (3) Le
GestionnaireProduit crée un nouveau produit. (4) Le produit a été bien ajouté. (5) et (6) Un
message, indiquant à l‟utilisateur que le produit a été bien enregistré, s‟affiche. (7)
I.1.3.2 Diagramme de collaboration du cas « Rechercher produits » :
Figure 33: Diagramme de collaboration du cas "Rechercher produit"
Description textuelle :
L‟utilisateur saisit les critères de recherche dans les champs appropriés et clique sur le bouton
„Recherche‟. (1) et (2) L‟interface IUProduit demande au GestionnaireProduit de rechercher
les produits correspondant aux critères de recherche saisis. (3) Le GestionnaireProduit extrait
les produits correspondant aux critères de recherche saisis. (4) Liste produits recherchés
retournée et affichée. (5) (6) (7) (cf. figure 33)
I.1.3.3 Diagrammes de collaboration du cas « Consulter produits » :
Figure 34: Diagramme de collaboration du cas "Consulter produit"
: Agent Marketing
: GestionnaireProduit: IUProduit
: Produit
1: Critères de recherche saisis
2: Bouton 'Recherche' cliqué
3: Récupérer produits
6: Liste produits retournée
7: Liste produits retournée
4: Récupérer produits
5: Liste produits retournée
: Agent Marketing
: GestionnaireProduit: IUProduit
: Produit
1: Critères de recherche saisis
2: Bouton 'Recherche' cliqué
3: Récupérer produits
6: Liste produits retournée
7: Liste produits retournée
4: Récupérer produits
5: Liste produits retournée
Gestion de la Relation Client Analyse et Conception
Page | 38
 Description textuelle : L‟utilisateur choisit le menu „Liste produit‟. (1) L‟interface
IUProduit demande au GestionnaireProduit de récupérer la liste des produits disponibles. (2)
Le GestionnaireProduit extrait la liste des produits disponibles. (3) Liste produits retournée et
affichée. (4) (5) (6) (cf. figure 34)
Remarque : Le traitement des fonctions de recherche et de consultation est le même pour
toute les entités de l‟application. Pour cela, on a procédé à les analyser seulement pour le cas
du produit. En effet, le reste des entités sont traitées de la même manière.
I.2 Analyse du cas d’utilisation « Créer campagne » :
Vue sa richesse, l‟analyse du cas « Gérer campagne » va être subdivisée en plusieurs
sections ; chaque section constituera l‟analyse d‟un cas.
I.2.1 Traçabilité entre le modèle de cas d’utilisation et le modèle d’analyse
pour le cas d’utilisation « Créer campagne » :
La figure ci-dessous (cf. figure 35) illustre les classes d‟analyse qui participent dans le cas
d‟utilisation « Créer campagne » :
Figure 35: Traçabilité du cas "Créer campagne"
I.2.2 Diagramme de classe d’analyse du cas « Créer campagne » :
Pour créer une campagne, l‟utilisateur interagit avec le système à travers des interfaces
dédiées à faciliter cette communication :
 IUCreationCampagne : Cette interface permet à l‟utilisateur de saisir les données
nécessaires pour l‟ajout d‟une nouvelle campagne. Elle permet, également, de choisir des
produits à partir d‟une liste des produits, afin de les associer à la nouvelle campagne. Et de
même pour les comptes.
Pour réaliser toutes ces opérations, le système se dote des gestionnaires
GestionnaireCampagne, GestionnaireProduit et GestionnaireCompte qui permettent
Gestion de la Relation Client Analyse et Conception
Page | 39
d‟exécuter les opérations nécessaires à la création d‟une nouvelle campagne. En effet, les
gestionnaires GestionnaireProduit et GestionnaireCompte extraient les données nécessaires,
respectivement des classes Produit et Compte contenant toutes les informations qui se
rapportent aux produits et aux comptes. Quant au GestionnaireCampagne, il permet
d‟enregistrer des informations de la campagne créée dans la classe Campagne (cf. figure 36)
Figure 36: Diagramme de classe d'analyse du cas "Créer campagne"
I.2.3 Diagramme de collaboration du cas « Créer campagne » :
Le modèle de collaboration ci-dessous (cf. figure 37) décrit le scénario de réalisation de la
création d‟une nouvelle campagne.
On suppose, pour ce diagramme, que l‟identification de l‟acteur est effectuée et que le
formulaire de création de campagne est affiché.
Figure 37: Diagramme de collaboration du sous cas d'utilisation "Créer campagne"
Campagne
Produit
Compte
Agent Marketing
GestionnaireProduit
GestionnaireCompte
IUCreationCampagne
ProduitCampagne
GestionnaireCampagne
Invitation
: Agent Marketing : IUCreationCampagne
: GestionnaireProduit
: GestionnaireCampagne
: GestionnaireCompte
: Campagne
: Produit
: Compte
: Invitation
: ProduitCampagne
1: Informations campagne saisies
2: Bouton 'Ajouter Produits' cliqué
7: Liste des produits affichée
8: Produits choisis
9: Bouton 'Ajouter Comptes' cliqué
14: Liste comptes affichée
15: Comptes choisis
16: Bouton 'Valider' cliqué
25: Message "Campagne créée" affiché
17: Créer campagne
24: Campagne créée
10: Récupérer la liste des comptes
13: Liste comptes
4: Récupérer la liste des produits
5: Liste produits
3: Récupérer la liste des produits
6: Liste produits
22: Créer campagne
23: Campagne créée
18: Ajouter ProduitCampagne
19: ProduitCampagne Ajouté
20: Ajouter CompteCampagne
21: CompteCampagne ajouté
11: Récupérer la liste des comptes
12: Liste comptes
Gestion de la Relation Client Analyse et Conception
Page | 40
 Description textuelle :
L‟utilisateur remplit le formulaire en introduisant les données dans leurs champs appropriés
d‟IUCreationCampagne et clique sur le bouton „Ajouter Produits‟. (1) (2)
L‟interface IUCreationCampagne demande au GestionnaireProduit de récupérer la liste des
produits disponibles. (3) Le GestionnaireProduit récupère les produits disponibles et les
affiche. (4) (5) (6) (7) L‟utilisateur choisis les produits à ajouter à la campagne. (8) Même
scénario, pour l‟ajout de comptes. (9) (15) L‟utilisateur valide la création de la campagne.
(16) L‟interface IUCreationCampagne demande au GestionnaireCampagne de créer la
nouvelle campagne. (17) Le GestionnaireCampagne ajoute une nouvelle campagne à la table
Campagne. (18) La campagne a été bien créée. (19) (20) (21)
I.3 Analyse du cas d’utilisation « Contrôler campagne » :
I.3.1 Traçabilité entre le modèle de cas d’utilisation et le modèle d’analyse
pour le cas d’utilisation « Contrôler campagne » :
La figure ci-dessous (cf. figure 38) illustre les classes d‟analyse qui participent dans le cas
d‟utilisation « Créer campagne » :
Figure 38: Traçabilité du cas "Contrôler Campagne"
I.3.2 Modèle de classe d’analyse du cas « Contrôler campagne » :
Figure 39: Le modèle de classe d'analyse du cas "Contrôler campagne"
Gestion de la Relation Client Analyse et Conception
Page | 41
Pour contrôler ses campagnes, l‟utilisateur interagit avec le système à travers l‟interface
IUControleCampagne qui lui permet de choisir une campagne parmi la liste des celles créées
dans le but de vérifier sa validité.
Le système se dote d‟un gestionnaire GestionnaireCampagne, qui permet d‟exécuter les
opérations nécessaires pour le contrôle des campagnes. Il extrait les données nécessaires de la
classe Campagne contenant toutes les informations qui se rapportent aux campagnes. (cf.
figure 39)
I.3.3 Diagrammes de collaboration du cas « Contrôler campagne » :
Le modèle de collaboration ci-dessous (cf. figure 40) décrit le scénario de réalisation du
contrôle d‟une campagne créée ou modifiée.
On suppose, pour ce diagramme, que, l‟identification de l‟acteur est effectuée et que la liste
des campagnes créées et modifiées est affichée.
Remarque : On va supposer que l‟utilisateur va valider la campagne ; le traitement est le
même s‟il la soumet à la correction ou l‟annule.
Figure 40: Diagramme de collaboration du sous cas d'utilisation "Contrôler campagne"
 Description textuelle :
L‟utilisateur choisit la campagne à contrôler. (1) L‟interface InterfaceContrôlerCampagne
demande au GestionnaireCampagne d‟afficher le détail de la campagne choisie. (2) Le
GestionnaireCampagne extrait les données de la campagne choisie. (3) Le détail de la
campagne a été bien extrait et, puis, affiché. (4) (5) (6) L‟utilisateur valide la campagne. (7)
L‟interface InterfaceContrôlerCampagne demande au GestionnaireCampagne de valider la
campagne. (8) Le GestionnaireCampagne change le statut de la campagne en « valide ». (9)
La campagne a été bien validée. (10) (11) (12)
Gestion de la Relation Client Analyse et Conception
Page | 42
I.4 Analyse du cas d’utilisation « Planifier campagne » :
I.4.1 Traçabilité entre le modèle de cas d’utilisation et le modèle d’analyse
pour le cas d’utilisation« Planifier campagne » :
La figure ci-dessous (cf. figure 41) illustre les classes d‟analyse qui participent dans le cas
d‟utilisation « Planifier campagne » :
Figure 41: Traçabilité du cas "Planifier campagne"
I.4.2 Modèle de classe d’analyse du cas d’utilisation « Planifier
campagne » :
Figure 42: Diagramme de classe d'analyse du cas "Planifier campagne"
Pour planifier une campagne, l‟utilisateur interagit avec le système grâce à des interfaces
dédiées à faciliter cette communication :
 IUPlanificationCampagne.
 IUAjoutPromotion.
Le système se dote des gestionnaires GestionnaireCampagne, GestionnaireProdui-
tCampagne, GestionnairePromotion et GestionnaireAssignement permettant de traiter les
données nécessaires, respectivement, des classes Campagne, ProduitCampagne, Promotion,
Gestion de la Relation Client Analyse et Conception
Page | 43
et Assignement contenant toutes les informations qui se rapportent aux campagnes, produits,
promotions, et assignements. (cf. figure 42)
I.4.3 Diagramme de collaboration du cas d’utilisation du cas « Planifier
campagne » :
Le modèle de collaboration ci-dessous (cf. figure 43) décrit le scénario de réalisation de la
planification d‟une campagne validée.
On suppose, pour ce diagramme, que, le responsable marketing est identifié, le formulaire de
planification de la campagne choisie est affiché, la liste des agents qui n‟ont pas été encore
assignés à un compte est aussi affichée et que la liste des comptes invités à la campagne mais
qui n‟ont pas été encore assignés à des agents est également affichée.
Figure 43: Diagramme de collaboration "Planifier campagne"
Description textuelle :
L‟utilisateur complète le formulaire de planification en introduisant les données dans leurs
champs appropriés de l‟interface IUPlanificationCampagne et clique sur le bouton „Ajouter
Promotion „. (1) (2) L‟interface IUPlanificationCampagne demande à l‟interface
IUAjoutPromotion d‟être affichée. (3) L‟interface IUAjoutPromotion est affichée. (4)
L‟utilisateur saisit les informations relatives à la promotion dans les appropriés de l‟interface
IUAjoutPromotion et clique sur le bouton „Ajouter Produit‟ de l‟interface IUAjoutPromotion.
Gestion de la Relation Client Analyse et Conception
Page | 44
(5) (6) L‟interface IUAjoutPromotion demande au GestionnaireProduitCampagne d‟afficher
la liste des produits associés à la campagne lors de sa création. (7)° Le
GestionnaireProduitCampagne extrait la liste des produits relatifs à la campagne, qui va être
affichée par l‟interface IUAjoutPromotions. (8) (9) (10) (11) L‟utilisateur sélectionne la liste
des produits et valide. (12) (13) L‟interface IUAjoutPromotion demande au
GestionnairePromotion de créer la promotion. (14) Le GestionnairePromotion crée une
nouvelle promotion et l‟ajoute à la classe Promotion. (15) (16) (17) L‟interface
IUPlanificationCampagne rafraîchit la liste des promotions, initialement vide, et l‟affiche.
(18) L‟utilisateur sélectionne les agents et des comptes qu‟il souhaite assigner les aux autres
et clique sur le bouton „Assignement‟. (19) (20) L‟interface IUPlanificationCampagne
demande au GestionnaireAssignement d‟assigner les comptes et les agents choisis. (21) Le
GestionnaireAssignement assigne les agents et les comptes les aux autres. L‟interface
IUPlanificationCampagne rafraîchit la liste des assignements, initialement vide, et l‟affiche.
(25) L‟interface IUPlanificationCampagne demande au GestionnaireCampagne d‟enregistrer
la planification effectuée. (27) Le GestionnaireCampagne enregistre les informations entrées
et change le statut de la campagne de „valide‟ à „planifiée‟. (28)
I.5 Analyse du cas d’utilisation « Lancer campagne » :
I.5.1 Traçabilité entre le modèle de cas d’utilisation et le modèle d’analyse
pour le cas d’utilisation « Lancer campagne » :
La figure ci-dessous (cf. figure 44) illustre les classes d‟analyse qui participent dans le cas
d‟utilisation « Lancer campagne ».
Figure 44: Traçabilité du cas "Lancer campagne"
Gestion de la Relation Client Analyse et Conception
Page | 45
I.5.2 Diagramme de classe d’analyse du cas d’utilisation « Lancer
campagne » :
Figure 45: Diagramme de classe d'analyse du cas "Lancer Campagne"
Pour lancer une campagne, l‟utilisateur peut interagir avec le système grâce à l‟interface
IULancement Campagne dédiée à faciliter cette communication.
De même, le système se dote d‟un GestionnaireCampagne permettant de traiter les données
nécessaires de la classe Campagne contenant toutes les informations qui se rapportent aux
campagnes. (cf. figure 45)
I.5.3 Diagramme de collaboration du cas d’utilisation « Lancer
campagne » :
Le modèle de collaboration ci-dessous (cf. figure 46) décrit le scénario de réalisation du
lancement d‟une campagne planifiée. On suppose, pour ce diagramme, que :
 Le responsable marketing est identifié.
 La liste des campagnes planifiées est affiché, après clic sur le sous-menu „Lancer
Campagne‟.
Figure 46 : Diagramme de collaboration "Lancer campagne"
 Description textuelle :
L‟utilisateur choisit la campagne qu‟il a décidé lancer et clique sur le lien „Détails‟. (1)
L‟interface IULancementCampagne demande au gestionnaireCampagne d‟afficher les détails
de la campagne choisie. Le GestionnaireCampagne extrait les données de la campagne
choisie. (3) Données campagne retournées. (4) (5) (6) L‟utilisateur lance la campagne en
CampagneGestionnaireCampagneResponsable Marketing IULancementCampagne
: Responsable Marketing
: GestionnaireCampagne
: Campagne
: IULancementCampagne
1: Campagne choisie
6: Détails campagne affiché
7: Bouton 'Lancer' cliqué
12: Message "Campagne lancée" affiché
3: Récupérer détails campagne
4: Détails campagne
9: Modifier campagne
10: Campagne modifiée
2: Récupérer détails campagne
5: Détails campagne retourné
8: Modifier campagne
11: Campagne lancée
Gestion de la Relation Client Analyse et Conception
Page | 46
cliquant sur le bouton „Lancer‟. (7) L‟IULancementCampagne demande au
gestionnaireCampagne de la lancer. (8) Le GestionnaireCampagne change son statut de
« planifiée » à « lancée». (9) La campagne a été bien lancée. (10) (11) (12)
I.6 Analyse du cas d’utilisation « Suivre campagne » :
I.6.1 Traçabilité entre le modèle de cas d’utilisation et le modèle d’analyse
pour le cas d’utilisation « Suivre campagne » :
La figure ci-dessous (cf. figure 47) illustre les classes d‟analyse qui participent dans le cas
d‟utilisation « Suivre campagne » :
Figure 47: Traçabilité du cas d'utilisation "Suivre campagne"
I.6.2 Diagramme de classe d’analyse du cas d’utilisation « Suivre
campagne » :
Figure 48: Diagramme de classe d'analyse "Suivre campagne"
C‟est grâce à la fonction de suivi des campagnes que le responsable marketing a la possibilité
de suivre les campagnes lancées. Pour ce faire, l‟utilisateur interagit avec le système via
l‟interface IUSuiviCampagne dédiée à faciliter cette communication.
De même, le système se dote d‟un GestionnaireCampagne permettant de traiter les données
nécessaires de la classe Campagne contenant toutes les informations qui se rapportent aux
campagnes. (cf. figure 48)
Responsable Marketing IUSuiviCampagne CampagneGestionnaireCampagne
Invitation
Gestion de la Relation Client Analyse et Conception
Page | 47
I.6.3 Diagramme de collaboration du cas d’utilisation « Suivre
campagne » :
Le modèle de collaboration ci-dessous (cf. figure 49) décrit le scénario de réalisation du suivi
d‟une campagne lancée.
On suppose, pour ce diagramme, que :
 Le responsable marketing est identifié.
 La liste des campagnes lancées est affiché, après clic sur le sous-menu „Suivi
Campagne‟.
Figure 49: Diagramme de collaboration "Suivre campagne"
 Description textuelle :
L‟utilisateur choisit la campagne qu‟il désire suivre et clique sur le lien „Suivi‟. (1)
L‟interface IUSuiviCampagne demande au gestionnaireCampagne d‟afficher le suivi de la
campagne choisie. (2) Le GestionnaireCampagne extrait le suivi de la campagne choisie. (3)
Le suivi campagne est retourné. (4) (5) (6) L‟utilisateur change la nature d‟une réponse. (7)
Le GestionnaireCampagne met à jour la réponse et l‟enregistre. (9) La réponse a été bien
mise à jour. (10) (11) (12)
I.7 Analyse du cas d’utilisation « Gérer comptes » :
I.7.1 Traçabilité entre le modèle de cas d’utilisation et le modèle d’analyse
pour le cas d’utilisation « Gérer comptes » :
La figure ci-dessous (cf. figure 50) illustre les classes d‟analyse qui participent dans le cas
d‟utilisation « Gérer comptes » :
Gestion de la Relation Client Analyse et Conception
Page | 48
Figure 50: traçabilité du cas d'utilisation "Gérer comptes"
I.7.2 Diagramme de classe d’analyse du cas « Gérer comptes » :
Figure 51: Le modèle de classe d'analyse du cas "Gérer compte"
Pour gérer ses comptes, l‟utilisateur peut interagir avec le système grâce à des interfaces
dédiées à faciliter cette communication :
 IUCompte.
 InterfaceAjoutCompte.
 InterfaceModificationCompte.
Mais, pour réaliser toutes ces opérations, le système se dote d‟un gestionnaire
GestionnaireCompte, qui permet d‟exécuter les fonctions selon le choix de l‟utilisateur. Les
gestionnaires GestionnaireCompte et GestionnaireContact extraient les données nécessaires,
respectivement des classes Compte et Contact contenant toutes les informations qui se
rapportent aux comptes et aux contacts. (cf. figure 51)
I.7.3 Diagrammes de collaboration du cas « Gérer comptes » :
Le modèle de collaboration ci-dessous (cf. figure 52) décrit le scénario de réalisation de la
création d‟un nouveau compte.
On suppose, pour ce diagramme, que :
Compte
Agent Marketing
Contact
IUAjoutCompte
IUModoficationCompte
GestionnaireContact
IUCompte
GestionnaireCompte
Gestion de la Relation Client Analyse et Conception
Page | 49
 L‟identification de l‟acteur est effectuée.
 Le formulaire de création d‟un nouveau compte, après clic du sous-menu „Créer
compte‟.
Remarque :
On va supposer que l‟utilisateur va créer un compte ; le traitement est identique pour la
modification et qu‟il est possible, au de la création d‟un nouveau compte, d‟ajouter des
contacts à ce dernier ; dans ce cas le système exécute le cas d‟utilisation « Créer contact ».
Figure 52: Diagramme de collaboration du cas d'utilisation "Créer Compte"
 Description textuelle :
L‟utilisateur remplit le formulaire d‟ajout en introduisant les données dans leurs champs
appropriés de l‟Interface IUAjoutCompte. (1) L‟interface IUAjoutCompte demande au
gestionnaire GestionnaireCompte d‟ajouter un nouveau compte. (2) L‟interface
InterfaceAjoutCompte demande au GestionnaireCompte d‟ajouter le compte. (3) Le
GestionnaireCompte ajoute un nouveau compte à la classe Compte. Le compte a été bien
crée. (5) (6) (7)
I.8 Analyse du cas d’utilisation « Gérer contacts » :
I.8.1 Traçabilité entre le modèle de cas d’utilisation et le modèle d’analyse
pour le cas d’utilisation « Gérer contacts » :
Figure 53: Traçabilité du cas d'utilisation "Gérer contacts"
: Agent Marketing : IUCompte : GestionnaireCompte : Compte
1: Informations comptes saisies
2: bouton 'valider' cliqué 3: demande d'ajout compte 4: ajouter compte
5: compte ajouté6: compte ajouté7: message 'compte ajouté' affiché
Gestion de la Relation Client Analyse et Conception
Page | 50
I.8.2 Diagramme de classe d’analyse du cas « Gérer contacts » :
Figure 54: Diagramme de classe d'analyse du cas d'utilisation "Gérer contacts"
Pour gérer ses contacts, l‟utilisateur peut interagir avec le système grâce à des interfaces
dédiées à faciliter cette communication :
 IUContacts.
 InterfaceAjoutContact.
 InterfaceModificationContact.
Mais, pour réaliser toutes ces opérations, le système se dote des gestionnaires
GestionnaireCompte et GestionnaireContact qui permettent d‟exécuter les fonctions selon le
choix de l‟utilisateur. Les gestionnaires GestionnaireCompte et GestionnaireContact extraient
les données nécessaires, respectivement des classes Compte et Contact contenant toutes les
informations qui se rapportent aux comptes et aux contacts. (cf. figure 52)
I.8.3 Diagrammes de collaboration du cas « Gérer contacts » :
Figure 55: Diagramme de collaboration du cas "Créer Contact"
I.9 Analyse du cas d’utilisation « Gérer prospects » :
I.9.1 Traçabilité entre le modèle de cas d’utilisation et le modèle d’analyse
pour le cas d’utilisation « Gérer prospects » :
La figure ci-dessous (cf. figure 54) illustre les classes d‟analyse qui participent dans le cas
d‟utilisation « Gérer prospects » :
Agent Marketing
Contact
Compte
IUContact
GestionnaireCompte
IUAjoutContact
GestionnaireContact
IUModoficationContact
: Agent
Marketing
: IUContact : GestionnaireContact
1: informations contacts saisies
2: bouton 'valider' cliqué 3: demande d'ajout contact
: Contact
4: ajouter contact
5: contact ajouté6: contact ajouté7: message 'contact ajouté' affiché
Gestion de la Relation Client Analyse et Conception
Page | 51
Figure 56: Traçabilité du cas "Gérer prospects"
I.9.2 Diagramme de classe d’analyse du cas « Gérer prospects » :
Figure 57: Diagramme de classe d'analyse du cas "Gérer prospects"
Pour gérer ses prospects, l‟utilisateur peut interagir avec le système grâce à des interfaces
dédiées à faciliter cette communication :
L‟interface IUProspect est une classe interface permettant à l‟utilisateur de gérer les prospects. Les
fonctionnalités, qu‟offre cette interface, sont l‟ajout (création), la consultation, la recherche et la
suppression des prospects. (cf. figure 57)
Remarque : La description du reste des classes est identique au cas analysés, ci-dessous.
I.9.3 Diagramme de collaboration du sous cas « Créer prospect » :
Le modèle de collaboration ci-dessous (cf. figure 58) décrit le scénario de réalisation de la
création d‟un nouveau prospect.
On suppose, pour ce diagramme, que :
 L‟identification de l‟acteur est effectuée.
 Le formulaire de création d‟un nouveau prospect est affiché.
 Le prospect, à créer, ne provient pas d‟une campagne (c‟est le cas nominal).
Responsable Marketing
GestionnaireCampagne Campagne
Produit
Contact
Prospect
GestionnaireProduit
GestionnaireContact
IUAjoutProspect
IUProspect
IUSuppressionProspect
GestionnaireProspect
Gestion de la Relation Client Analyse et Conception
Page | 52
Figure 58: Diagramme de collaboration du cas d'utilisation "Créer prospect"
Description textuelle :
L‟utilisateur remplit le formulaire d‟ajout de prospect en introduisant les données dans leurs
champs appropriés de l‟Interface IUAjoutProspect et clique sur le bouton „Ajouter Produit‟.
(1) (2) Le GestionnaireProduit extrait la liste des produits à partir de la classe Produit. (4)
L‟utilisateur choisit les produits auxquels le prospect s‟intéresse et clique sur le bouton
„Ajouter Contact‟. (8) (9) Le GestionnaireContact extrait la liste des contacts à partir de la
classe Contact. (11) L‟utilisateur choisit le contact intéressé par les produits et valide. (15)
(16) Le GestionnaireProspect crée le prospect et l‟enregistre dans la classe prospect. (18) Le
prospect a été bien crée. (19) (20) (21)
I.10 Analyse du cas d’utilisation « Gérer opportunités » :
Dans notre analyse, nous nous sommes contentées d‟analyser les cas qui entrent dans le cadre
du module marketing.
I.10.1 Traçabilité entre le modèle de cas d’utilisation et le modèle
d’analyse pour le cas d’utilisation « Créer opportunité » :
La figure ci-dessous (cf. figure 59) illustre les classes d‟analyse qui participent dans le cas
d‟utilisation « Gérer opportunités » :
: Agent Marketing
: IUProspect
: IUAjoutProspect : GestionnaireContact
: GestionnaireProspect
: Gestionnaire Produit
: Contact
: Produit
: Prospect
1: Informations prospects saisies
2: Bouton "Ajouter produits" cliqué
7: liste produits affichée
8: Produits choisis
9: Bouton "Ajouter contact" cliqué
14: liste contacts affichée
15: Contacts choisis
16: valider
21: message 'prospect crée' affiché
3: Récupérer liste produits
6: Produits récupérés
10: Récupérer liste contacts
13: Contacts récupérés
17: Créer prospect
11: Récupérer liste contacts
12: Contacts récupérés
18: Créer prospect
19: Prospect crée20: Prospect crée
4: Récupérer liste produits
5: Produits récupérés
Gestion de la Relation Client Analyse et Conception
Page | 53
Figure 59: Traçabilité du cas d'utilisation "Gérer opportunités"
I.10.2Modèle de classe d’analyse du cas « Créer opportunité » :
Figure 60: Diagramme de classe d'analyse du cas "Gérer opportunités"
Pour gérer les opportunités, l‟utilisateur peut interagir avec le système grâce à des interfaces
dédiées à faciliter cette communication :
 IUOpportunité : Elle permet à l‟utilisateur de consulter la liste des opportunités,
d‟effectuer une recherche rapide dans la liste des opportunités disponibles selon des
critères de recherche bien définis. C‟est à partir d‟elle que l‟utilisateur peut passer à une
interface de création (ajout), de modification ou d‟évaluation d‟une opportunité.
 IUAjoutOpportunité : Elle va être affichée lorsque l‟utilisateur décide d‟ajouter une
opportunité. C‟est à partir de cette page que l‟utilisateur puisse introduire une nouvelle
opportunité.
OpportunitéResponsable Commercial
IUEvaluationOpportunité
GestionnaireOpportunitéIUModificationOpportunité
GestionnaireAgent Agent
IUOpportunité
IUAjoutOpportunité
Gestion de la Relation Client Analyse et Conception
Page | 54
 IUModificationOpportunité : Elle va être affichée lorsque l‟utilisateur décide de modifier
une opportunité donnée.
 IUEvaluationModification : Elle va être affichée lorsque l‟utilisateur décide d‟évaluer une
opportunité donnée.
Pour réaliser toutes ces opérations, le système se dote d‟un gestionnaire
GestionnaireOpportunité, qui permet d‟exécuter les fonctions selon le choix de l‟utilisateur.
Le gestionnaire GestionnaireOpportunié traite les données nécessaires de la classe
Opportunité contenant toutes les informations concernant les opportunités. (cf. figure 60)
I.10.3Diagrammes de collaboration du cas « Créer opportunité» :
Le modèle de collaboration ci-dessous (cf. figure 61) décrit le scénario de réalisation de la
création d‟un nouveau prospect. On suppose, pour ce diagramme, que :
 L‟identification de l‟acteur est effectuée.
 Le formulaire d‟ajout d‟opportunité est affiché.
Remarque : On va supposer que l‟utilisateur va créer une opportunité ; le traitement est
identique pour la modification et l‟évaluation.
Figure 61: Diagramme de collaboration du cas d'utilisation "Créer opportunité"
 Description textuelle :
L‟utilisateur saisit les informations de l‟opportunité et clique sur le lien „Assigner Agents‟ de
l‟interface IUAjoutOpportunité. (1) (2) Le GestionnaireAgent extrait la liste des agents à
partir de la classe agents. (4) La liste des agents a été bien retournée. (5) (6) (7) L‟utilisateur
choisit la liste des agents et clique sur le bouton „Valider‟. (8) Le GestionnaireOpportunité
crée une nouvelle opportunité et l‟ajoute à la table Opportunité. (10) L‟opportunité a été bien
créée. (11) (12) (13)
: Responsable
Commercial
: IUAjoutOpportunité
: IUOpportunité
: GestionnaireOpportunité : Opportunité
: Agent: GestionnaireAgent
1: Infos opportunité saisies
2: Bouton 'Assigner Agent' cliqué
7: liste des agents affichée
8: Agents choisis et bouton 'Valider' cliqué
9: Créer opportunité
3: Récupérer liste des agents
6: liste des agents
13: Message "Opportunité créée" affiché
10: Créer opportunité
11: opportunité créée
12: opportunité créée
4: Récupérer liste des agents
5: liste des agents
Gestion de la Relation Client Analyse et Conception
Page | 55
I.11 Analyse du cas d’utilisation « Gérer appels » :
I.11.1Traçabilité entre le modèle de cas d’utilisation et le modèle d’analyse
pour le cas d’utilisation « Gérer appels » :
La figure ci-dessous (cf. figure 62) illustre les classes d‟analyse qui participent dans le cas
d‟utilisation « Gérer appels » :
Figure 62: Traçabilité du cas "Gérer appels"
Pour gérer les appels, l‟utilisateur peut interagir avec le système grâce à des interfaces dédiées
à faciliter cette communication :
 IUAjoutAppel : C‟est une classe interface qui permet d‟enregistrer un appel effectué.
 IUEffectuationAppel : C‟est une classe interface permettant à l‟utilisateur de consulter la
liste des appels assignés et planifiés et de les effectuer.
 IUPlanificationAppel : C‟est une classe interface qui permet de planifier un appel.
 IUSuiviAppel : C‟est une classe interface permettant à l‟utilisateur de consulter la liste des
appels effectués et de reporter des appels n‟ayant pas de réponse.
 GestionnaireAppel : C‟est une classe contrôle qui permet de gérer toutes les opérations
possibles sur les appels.
 GestionnaireAgent : C‟est une classe contrôle qui permet de gérer toutes les opérations
possibles sur les agents.
 GestionnaireContact : C‟est une classe contrôle qui permet de gérer toutes les opérations
possibles sur les contacts.
 Appe l: C‟est une classe entité contenant toutes les informations de chaque appel.
 Agent: C‟est une classe entité contenant toutes les informations de chaque agent.
 Contact: C‟est une classe entité contenant toutes les informations de chaque contact.
Gestion de la Relation Client Analyse et Conception
Page | 56
I.11.2Modèle de classe d’analyse du cas « Gérer appels» :
Figure 63: Diagrammes de classes d'analyse du cas "Gérer communications"
I.11.3Diagrammes de collaboration du cas « Gérer appel » :
I.11.3.1 Diagramme de collaboration du cas « Enregistrer appel » :
Le modèle de collaboration ci-dessous (cf. figure 64) décrit le scénario de réalisation
d‟enregistrement/ajout instantané d‟un appel.
On suppose, pour ce diagramme, que :
 L‟identification de l‟acteur est effectuée.
 Le formulaire d‟ajout d‟appel est affiché.
Figure 64: Diagramme de collaboration du cas d'utilisation "Créer appel"
Description textuelle :
L‟utilisateur saisit les informations de l‟appel et clique sur le bouton „Ajouter contact‟(1)
(2).Le GestionnaireContact extrait les contacts de la table Contact (4). Liste des contacts
retournée et affichée (5) (6) (7). L‟utilisateur choisit un contact et clique sur le bouton
Appel
Utilisateur
Contact
Utilisateur
IUEffectuationAppel
IUSuiviAppel
IUAjoutAppel GestionnaireAppel
GestionnaireUtilisateur
IUPlanificationAppel GestionnaireContact
: IUAjoutAppel: Utilisateur
: GestionnaireAppel
: GestionnaireContact : Contact
: Appel
3: Récupérer la liste des contacts
6: Liste contacts
10: Créer appel
13: Appel Crée
1: Formulaire rempli
2: Bouton 'Ajouter contact' cliqué
7: Liste contacts affichée
8: Contact choisi
9: Bouton 'Valider' cliqué
14: Message "Appel crée" affiché
4: Récupérer la liste des contacts
5: Liste contacts
11: Créer appel
12: Appel Crée
Gestion de la Relation Client Analyse et Conception
Page | 57
„Créer‟(8) (9). Le GestionnaireAppel ajoute un nouvel appel à la table Appel (11). L‟appel a
été bien crée (12) (13) (14).
I.11.3.2 Diagramme de collaboration du cas d'utilisation "Effectuer appel" :
Le modèle de collaboration ci-dessous (cf. figure 65) décrit le scénario d‟effectuation d‟un
appel. On suppose, pour ce diagramme, que l‟identification de l‟acteur est effectuée et que le
formulaire d‟effectuation d‟appels est affiché.
Remarque : On va supposer que l‟utilisateur va effectuer un appel assigné ; le traitement est
le même pour un appel planifié.
Figure 65: Diagramme de collaboration du cas d'utilisation "Effectuer appel"
 Description textuelle :
L‟utilisateur saisit une date dans le champ approprié et valide (1). Le GestionnaireAppel
extrait la liste des appels assignés pour être effectués à la date saisie (3). La liste des
appels assignés est bien retournée et affichée (4) (5) (6). L‟utilisateur choisit un appel et
clique sur le lien détails (7). Le GestionnaireAppel extrait les détails de l‟appel choisi (9).
Les détails de l‟appel sont bien retournés (10) (11) (12). L‟utilisateur saisit la durée de
l‟appel et éventuellement des notes concernant cet appel et valide (13) (14). Le
GestionnaireAppel enregistre l‟appel effectué (16). L‟appel effectué est bien
enregistré(17) (18) (19).
I.11.3.3 Diagramme de collaboration du cas d'utilisation « Planifier appel » :
Le modèle de collaboration ci-dessous (cf. figure 66) décrit le scénario de réalisation de
planification d‟un appel. On suppose, pour ce diagramme, que, l‟identification de l‟acteur est
effectuée et que le formulaire de planification d‟appel est affiché.
Remarque : On va supposer que l‟utilisateur est, dans ce cas administrateur ; c'est-à-dire qu‟il
a le privilège d‟assigner des appels à des utilisateurs autres que lui même. Le traitement est
Gestion de la Relation Client Analyse et Conception
Page | 58
similaire pour un simple utilisateur ; il est, par défaut, l‟utilisateur à être affecté à l‟appel en
cours de planification.
Figure 66: Diagramme de collaboration du cas d'utilisation "Planifier appel"
 Description textuelle : L‟utilisateur remplit le formulaire de planification de l‟appel et
clique sur le bouton „Ajouter contact‟. (1) (2) Le GestionnaireContact extrait les contacts de la
table Contact. (4) La liste des contacts retournée et affichée. (5) (6) (7) L‟utilisateur choisit un
contact et clique sur le bouton „Assigner utilisateur‟. (8) (9) Le GestionnaireUtilisateur extrait
les contacts de la table Utilisateur. (11) (12) La liste des utilisateurs est bien retournée. (13)
(14) (15) L‟utilisateur choisit un utilisateur et valide la planification de l‟appel. (16) Le
GestionnaireAppel ajoute un nouvel appel et le planifie dans la classe Appel. (18) L‟appel est
bien crée et planifié. (19) (20) (21)
I.11.3.4 Diagramme de collaboration du cas d'utilisation "Suivre appel" :
Le modèle de collaboration ci-dessous (cf. figure 67) décrit le scénario de suivi d‟un appel
effectué. On suppose, pour ce diagramme, que, l‟identification de l‟acteur est effectuée et que
la liste des appels effectués est affichée.
Figure 67: Diagramme de collaboration du cas d'utilisation "Suivre appel"
 Description textuelle :
Gestion de la Relation Client Analyse et Conception
Page | 59
L‟utilisateur choisit un appel et clique sur le bouton „Détails‟. (1) Le GestionnaireAppel
extrait les détails de l‟appel de la table Appel. (3) Les détails de l‟appel sont bien
retournés. (4) (5) (6) L‟utilisateur saisit les informations relatives au reportage de l‟appel
et valide. (7) Le GestionnaireAppel met à jour l‟appel reporté dans la table Appel. (9)
L‟appel a été bien reporté. (10)
I.12 Analyse du cas d’utilisation « Gérer profils » :
I.12.1Traçabilité entre le modèle de cas d’utilisation et le modèle d’analyse
pour le cas d’utilisation « Gérer profils » :
La figure ci-dessous (cf. figure 68) illustre les classes d‟analyse qui participent dans le cas
d‟utilisation « Gérer profils » :
Figure 68: Traçabilité du cas "Gérer profils"
I.12.2Modèle de classe d’analyse du cas « Gérer profils » :
Figure 69: Diagrammes de classes d'analyse du cas "Gérer profils"
Pour gérer les profils, l‟utilisateur interagit avec le système grâce à des interfaces dédiées à
faciliter cette communication :
Administrateur
IUModificationProfil
IUProfil
IUCreationProfil
GestionnaireProfil Profil
Gestion de la Relation Client Analyse et Conception
Page | 60
 IUProfil : Cette interface permet à l‟utilisateur de consulter la liste des profils et
d‟effectuer une recherche rapide dans la liste des profils disponibles selon des critères de
recherche bien définis. C‟est à partir d‟elle que l‟utilisateur peut supprimer un profil ou
passer à une interface de création (ajout) ou de modification d‟un nouveau profil.
 IUCreationProfil : Elle va être affichée lorsque l‟utilisateur décide d‟ajouter un nouveau
profil.
 IUModificationProfil : Elle va être affichée lorsque l‟utilisateur décide modifier un profil
donné.
Pour réaliser toutes ces opérations, le système se dote d‟un GestionnaireProfil permettant
d‟exécuter les fonctions selon le choix de l‟utilisateur. En effet, ce gestionnaire extrait les
données nécessaires de la classe Profil qui contient toutes les informations se rapportant à
touts les profils. (cf. figure 69)
I.12.3Diagrammes de collaboration du cas « Gérer profils » :
Dans ce paragraphe, on va décrire les scénarios de réalisation des opérations possibles sur les
profils par l‟intermédiaire du diagramme de collaboration. On va traiter, donc, seulement le
cas de création d‟un nouveau profil car le cas de modification lui est similaire. Le modèle de
collaboration ci-dessous (cf. figure 70) décrit le scénario de réalisation de la création d‟un
nouveau profil.
On suppose, pour ce diagramme, que :
 L‟identification de l‟acteur est effectuée.
 Le formulaire de création du profil est affiché, après clic sur le lien „Créer Profil‟.
Figure 70: Diagramme de collaboration du cas d'utilisation "Créer profil"
 Description textuelle :
L‟utilisateur remplit le formulaire d‟ajout en introduisant les données dans leurs champs
appropriés de l‟interface IUCreationProduit. (1) (2) Le GestionnaireProfil crée un nouveau
profil et l‟ajoute dans la classe Profil. (4) Le profil a été bien crée. (5) (6) (7)
Gestion de la Relation Client Analyse et Conception
Page | 61
I.13 Analyse du cas d’utilisation « Gérer agents » :
I.13.1Réalisation-Analyse du cas d’utilisation « Gérer agents » :
La figure ci-dessous (cf. figure 71) illustre les classes d‟analyse qui participent dans le cas
d‟utilisation « Gérer agents » :
Figure 71: Traçabilité du cas "Gérer agents"
I.13.2Modèle de classe d’analyse du cas « Gérer agents » :
Figure 72: Diagrammes de classes d'analyse du cas "Gérer agents"
Pour gérer les agents, l‟utilisateur interagit avec le système grâce à des interfaces dédiées à
faciliter cette communication :
 IUAgent : Cette interface permet à l‟utilisateur de consulter la liste des profils et
d‟effectuer une recherche rapide dans la liste des profils disponibles selon des critères de
recherche bien définis. C‟est à partir d‟elle que l‟utilisateur peut supprimer un profil ou
passer à une interface de création (ajout) ou de modification d‟un nouveau profil.
 IUCreationAgent : Elle va être affichée lorsque l‟utilisateur décide d‟ajouter un nouveau
profil.
 IUModificationAgent : Elle va être affichée lorsque l‟utilisateur décide modifier un agent.
Administrateur AgentGestionnaireAgent
IUCreationAgent
IUAgent
IUModificationAgent
Gestion de la Relation Client Analyse et Conception
Page | 62
Pour réaliser toutes ces opérations, le système se dote d‟un GestionnaireAgent permettant
d‟exécuter les fonctions selon le choix de l‟utilisateur. En effet, ce gestionnaire extrait les
données nécessaires de la classe Agent qui contient toutes les informations se rapportant à
touts les agents. (cf. figure 72)
I.13.3Diagrammes de collaboration du cas « Gérer agents » :
Dans ce paragraphe, on va décrire les scénarios de réalisation des opérations possibles sur les
agents par l‟intermédiaire du diagramme de collaboration.
On va traiter, donc, seulement le cas de création d‟un nouvel agent car le cas de modification
lui est similaire.
Le modèle de collaboration ci-dessous (cf. figure 73) décrit le scénario de réalisation de la
création d‟un nouvel agent.
On suppose, pour ce diagramme, que l‟identification de l‟acteur est effectuée et que le
formulaire de création de l‟agent est affiché.
Figure 73: Diagramme de collaboration du cas d'utilisation "Créer agent"
Description textuelle : L‟utilisateur remplit le formulaire d‟ajout en introduisant les
données dans leurs champs appropriés de l‟interface IUCreationAgent et valide. (1) (2) Le
GestionnaireAgent crée un nouvel agent et l‟ajoute à la classe Agent. (4) L‟agent a été bien
crée et l‟utilisateur est informé. (5) (6) (7)
I.14 Analyse du cas d’utilisation « Gérer Comptes Utilisateur » :
I.14.1Traçabilité entre le modèle de cas d’utilisation et le modèle d’analyse
pour le cas d’utilisation « Gérer Comptes Utilisateur » :
La figure ci-dessous (cf. figure 74) illustre les classes d‟analyse qui participent dans le cas
d‟utilisation « Gérer comptes utilisateur » :
Gestion de la Relation Client Analyse et Conception
Page | 63
Figure 74: Traçabilité du cas "Gérer comptes utilisateur"
I.14.2Modèle de classe d’analyse du cas « Gérer Comptes Utilisateur » :
Figure 75: Diagrammes de classes d'analyse du cas "Gérer comptes utilisateur"
Pour gérer les comptes utilisateurs, l‟administrateur interagit avec le système grâce à des
interfaces dédiées à faciliter cette communication :
 IUCompteUtilisateur : Cette interface permet à l‟administrateur de consulter la liste des
utilisateurs et d‟effectuer une recherche rapide dans la liste des utilisateurs disponibles
selon des critères de recherche bien définis. C‟est à partir d‟elle que l‟administrateur peut
supprimer un utilisateur ou passer à une interface de création (ajout) ou de modification
d‟un nouvel utilisateur.
 IUCreationUtilisateur : Elle va être affichée lorsque l‟utilisateur décide d‟ajouter un
nouvel utilisateur.
 IUModificationUtilisateur: Elle va être affichée lorsque l‟utilisateur décide modifier un
utilisateur.
Pour réaliser toutes ces opérations, le système se dote des gestionnaires
GestionnaireCompteUtilisateur, GestionnaireAgent et GestionnaireProfil permettant
Profil
Agent
UtilisateurGestionnaireComptesUtilisateur
GestionnaireAgent
IUCreationCompteUtilisateur GestionnaireProfil
Administrateur
IUModificationCompteUtilisateur
IUComptesUtilisateur
Gestion de la Relation Client Analyse et Conception
Page | 64
d‟exécuter les fonctions selon le choix de l‟administrateur. En effet, ce gestionnaire extrait les
données nécessaires des classes Utilisateur, Agent et Profil qui contiennent toutes les
informations se rapportant, respectivement, à touts les utilisateurs, les agents et les profils. (cf.
figure 75)
I.14.3Diagrammes de collaboration du cas « Gérer Comptes Utilisateur » :
Dans ce paragraphe, on va décrire les scénarios de réalisation des opérations possibles sur les
comptes utilisateurs par l‟intermédiaire du diagramme de collaboration.
On va traiter, donc, seulement le cas de création d‟un nouvel utilisateur car le cas de
modification lui est similaire.
Le modèle de collaboration ci-dessous (cf. figure 76) décrit le scénario de réalisation de la
création d‟un nouvel utilisateur.
On suppose, pour ce diagramme, que :
 L‟identification de l‟acteur est effectuée.
 Le formulaire de création de l‟utilisateur est affiché, après clic sur le lien „Créer
utilisateur‟.
Figure 76: Diagramme de collaboration du cas d'utilisation "Créer utilisateur"
 Description textuelle :
L‟administrateur remplit le formulaire de création en introduisant les données dans leurs
champs appropriés de l‟interface IUCreationCompteUtilisateur. (1) L‟administrateur clique
sur le bouton „Associer agent‟. (2) Le GestionnaireAgent extrait la liste des agents de la classe
Agent. (4) La liste des agents est bien retournée. (5) (6) (7) L‟utilisateur choisit un agent et
clique sur le bouton „Associer profils‟. (8) (9) Le GestionnaireProfil extrait la liste des profils
de la classe Profil. (11) La liste des profils est bien retournée et affichée. (12) (13) (14)
Gestion de la Relation Client Analyse et Conception
Page | 65
L‟administrateur choisit un ou plusieurs profils et valide. (15) (16) Le
GestionnaireCompteUtilisateur ajoute un utilisateur à la classe Utilisateur. (17) L‟utilisateur
est bien crée et l‟administrateur est informé. (19) (20) (21)
I.15 Analyse du cas d’utilisation « S’authentifier » :
I.15.1Traçabilité entre le modèle de cas d’utilisation et le modèle d’analyse
pour le cas d’utilisation « S’authentifier » :
La figure ci-dessous (cf. figure 77) illustre les classes d‟analyse qui participent dans le cas
d‟utilisation « S‟authentifier » :
Figure 77: Traçabilité du cas "S’authentifier"
I.15.2Modèle de classe d’analyse du cas « S’authentifier » :
Figure 78: Diagrammes de classes d'analyse du cas "Gérer comptes utilisateur"
La fonction d‟identification ne représente pas une fonctionnalité du système mais elle vient
répondre à un besoin de sécurité. Donc, pour s‟authentifier, les utilisateurs interagissent avec
le système grâce à des interfaces dédiées à faciliter cette communication :
 IUAuthentification : Cette interface permet à chaque utilisateur de saisir son nom et son
mot de passe à fin de pouvoir accéder à sa session.
 IUAcceuil : Elle va être affichée lorsque l‟authentification de l‟utilisateur réussie.
Gestion de la Relation Client Analyse et Conception
Page | 66
 GestionnaireAuthentification : Cette classe contrôle gère l‟identification et la
reconnaissance de tous les acteurs du système. Elle permet de rediriger l‟utilisateur
concerné vers sa page d‟accueil selon son profil.
Pour réaliser toutes ces opérations, le système se dote du gestionnaire
GestionnaireAuthentification permettant d‟exécuter les fonctions selon le choix de
l‟administrateur. En effet, ce gestionnaire extrait les données nécessaires des classes
Utilisateur et Profil qui contiennent toutes les informations se rapportant, respectivement, à
touts les utilisateurs et les profils. (cf. figure 78)
I.15.3Diagrammes de collaboration du cas « S’authentifier » :
Dans ce paragraphe, on va décrire les scénarios de réalisation de la fonction
d‟authentification.
Le modèle de collaboration ci-dessous (cf. figure 36) décrit le scénario de réalisation d‟une
authentification réussie.
Figure 79: Diagramme de collaboration du cas d'utilisation "S’authentifier"
Description textuelle : L‟utilisateur saisi son nom d‟utilisateur et son mot de passe et valide.
(1) (2) Le GestionnaireAuthentification contrôle l‟existence de cet utilisateur en vérifiant son
nom d‟utilisateur et son mot de passe. (4) L‟utilisateur a été identifié. (5) Le
GestionnaireAuthentification vérifie le profil de cet utilisateur. (6) La classe entité Profil va
attribuer le profil correspondant à cet utilisateur. (7) Le GestionnaireAuthentification ouvre la
session et l‟accueil est affiché. (8)
Gestion de la Relation Client Analyse et Conception
Page | 67
II Conception :
L‟enchaînement d‟activité de la conception, se base sur une conception détaillée de chaque
cas d‟utilisation dégagé à travers les diagrammes des classes de conception et les diagrammes
des séquences.
II.1 Conception du cas d’utilisation « Gérer produits » :
Nous présentons ci-dessous le modèle de conception du cas d‟utilisation « gérer produits ».
II.2 Du modèle de classe d’analyse au modèle de classe conception :
Figure 80: Traçabilité entre le modèle d’analyse et le modèle de conception du cas d’utilisation « gérer produits »
II.3 Diagramme de classe de conception relatif au cas « Gérer produit » :
Figure 81: Diagramme de classe de conception du cas "Gérer produit"
Gestion de la Relation Client Analyse et Conception
Page | 68
II.4 Diagrammes de séquence du cas « Gestion de produits » :
Figure 82: Diagramme de séquence du cas "Créer produit"
III Conception du cas d’utilisation « Gérer campagne » :
III.1Conception du cas d’utilisation « Créer campagne » :
III.1.1 Du modèle d’analyse au modèle de conception du cas d’utilisation « Créer
campagne » :
Figure 83: Traçabilité entre le modèle d’analyse et le modèle de conception du cas d’utilisation « Créer campagne »
Gestion de la Relation Client Analyse et Conception
Page | 69
III.1.2 Modèle de classe d’analyse du cas « Créer campagne » :
Figure 84: Le modèle de classe de conception du cas "Créer campagne"
III.1.3 Diagramme de séquence du cas « Créer campagne » :
Gestion de la Relation Client Analyse et Conception
Page | 70
Figure 85: Diagramme de séquence du sous cas d'utilisation "Créer campagne"
:
ProduirCampagne.java
:
ProduirCampagne.java: Agent
Marketing
: Agent
Marketing
: CreationCampagne.jspx: CreationCampagne.jspx : ListeComptes.jspx: ListeComptes.jspx : ListeProduits.jspx: ListeProduits.jspx :
ConfirmationCreation.jspx
:
ConfirmationCreation.jspx
: SuccesCreation.jspx: SuccesCreation.jspx : ServiceCampagne: ServiceCampagne :
ServiceCompte
:
ServiceCompte
:
ServiceProduit
:
ServiceProduit
:
Campagne
:
Campagne
:
Invitation...
:
Invitation...
: Compte: Compte : Produit: Produit
AjouterComptes() RécupérerComptes()
getComptes()
Liste produits
AjouterProduits( )
AjouterProduits(produits)
Produits retournés
Afficher(ConfirmationCreation)
Confirmer()
Confirmer() CréerCampagne(InformationsCampagne,listeProduits,listeAgents)
Infos saisies
Liste comptes
Liste comptes
Produits choisis
'ConfirmationCreation' affichée
Campagne créée
Afficher(SuccesCreation)
Message "Campagne créée avec succès" affiché
Liste comptes
AjouterComptes( )
AjouterComptes(comptes)
Comptes retounés
RécupérerProduits()
getProduits()
Liste produits
Liste produits
Comptes choisis
Invitation(Campagne,Compte)
Comptes retournés
Liste comptes actualisée
AjouterProduits()
ProduitCampagne(Campagne,Produit)
Produits retournés
Valider() CréerCampagne(InformationsCampagne,listeProduits,listeAgents)
Liste produits actualisée
Gestion de la Relation Client Analyse et Conception
Page | 71
III.2Conception du cas d’utilisation « Modifier campagne » :
La conception du cas d‟utilisation « Modifier campagne » est identique au cas d‟utilisation
« Créer campagne » conçu ci-dessous.
III.3Conception du cas d’utilisation « Contrôler campagne » :
III.3.1 Traçabilité Analyse-Conception du cas d’utilisation « Contrôler campagne » :
Figure 86: Traçabilité entre le modèle d’analyse et le modèle de conception du cas "Contrôler Campagne"
III.3.2 Diagramme de classe de conception du cas « Contrôler campagne » :
Figure 87: Diagramme de classe de conception du cas "Contrôler campagne"
III.3.3 Diagrammes de séquence du cas « Contrôler campagne » :
Figure 88: Diagramme de séquence du sous cas d'utilisation "Contrôler campagne"
:
SuccesValidation.jspx
:
SuccesValidation.jspx
: IUControle: IUControle :
ConfirmationValidation.jspx
:
ConfirmationValidation.jspx
: Responsable
Marketing
: Responsable
Marketing
:
ServiceCampagne
:
ServiceCampagne
c :
Campagne.java
c :
Campagne.java
Valider()
Valider(C)
Afficher(ConfirmationValidation)'ConfirmationValidation' affichée
Confirmer
Valider(C)
setStatutCampagne(Validée)
Afficher(SuccesValidation)
Informations campagne vérifiées
Campagne validée
Message "Campagne validée avec succès" affiché
Gestion de la Relation Client Analyse et Conception
Page | 72
III.4Conception du cas d’utilisation « Planifier campagne » :
III.4.1 Traçabilité Analyse-Conception du cas d’utilisation « Planifier campagne » :
Figure 89: Traçabilité du cas "Planifier campagne"
III.4.2 Diagramme de classe de conception du cas d’utilisation « Planifier campagne » :
Figure 90: Le modèle de classe de conception du cas "Planifier campagne"
III.4.3 Diagrammes de séquence du cas d’utilisation du cas « Planifier campagne » :
Gestion de la Relation Client Analyse et Conception
Page | 73
Figure 91: Diagramme de séquence "Planifier campagne"
: Responsable
Marketing
: Responsable
Marketing
: AjoutPromotion.jspx: AjoutPromotion.jspx: PlanificationC.jspx: PlanificationC.jspx : SuccesPlanification.jspx: SuccesPlanification.jspx: ConfirmationPlanification.jspx: ConfirmationPlanification.jspx : ProduitCampagne.java: ProduitCampagne.java: Promotion.java: Promotion.java: ServiceCampagne: ServiceCampagne : ServiceProduitcampagne: ServiceProduitcampagne: ServicePromotion: ServicePromotion : Campagne.java: Campagne.java : Assignement.java: Assignement.java: ServiceAssignement: ServiceAssignement
AjouterPromotions()
AjouterPromotions()
Afficher(AjoutPromotion)
'AjoutPromotion' affichée
Informations promotions saisies
AjouterProduits()
ConsulterProduits()
ConsulterProduits()
Liste produitsListe produits
Liste produits
Produits choisis
Valider()
CréerPromotion(InfomationsPromotion)
CréerPromotion(InfomationsPromotion)
Promotion créée
Promotion créée
Promotion affichée
Agents et comptes choisis
Assigner(Comptes,Agents)
Assigner(Comptes, Agents)
Assigner(Comptes, Agents)
Assignement créeAssignement crée
Assignement affiché
Bouton 'Valider' cliqué
Planifiner(Campagne, info° planification)
Afficher(()ConfirmationPlanification)
'ConfirmationPlanification' affichée
Confirmer()
Planifiner(Campagne, info° planification) Planifiner(Campagne, info° planification)
Campagne planifiée
Afficher(SuccesPlanification)
Message "Campagne planifiée avec succès" affiché
Informations de planif° saisies
Gestion de la Relation Client Analyse et Conception
Page | 74
III.5Conception du cas d’utilisation « Lancer campagne » :
III.5.1 Traçabilité Analyse-Conception du cas d’utilisation « Lancer campagne » :
Figure 92: Traçabilité analyse-conception du cas "Lancer campagne"
III.5.2 Diagramme de classe d’analyse du cas d’utilisation « Lancer campagne » :
Figure 93: Diagramme de classe de conception du cas "Lancer Campagne"
III.5.3 Diagrammes de séquence du cas d’utilisation « Lancer campagne » :
Figure 94 : Diagramme de séquence "Lancer campagne"
: Responsable
Marketing
: Responsable
Marketing
:
Lancement.jspx
:
Lancement.jspx
:
ServiceCampagne
:
ServiceCampagne
:
SuccesLancement.jspx
:
SuccesLancement.jspx
:
ConfirmationLancement.jspx
:
ConfirmationLancement.jspx
C :
Campagne.java
C :
Campagne.java
Campagne sélectionnée
Valider()
ConsulterCampagne(CampagneSelectionnée)
ConsulterCampagne(C)
Détails campagne
Détails campagne
Détails campagne
Lancer(C)
Lancer(C)
Afficher(ConfirmationLancement)
'ConfirmationLancement' affichée
Confirmer()
Modifier(C)
Modifier(C)
Afficher(SuccesLancement)
Message "Campagne lancée avec succès" affiché
Campagne lancée
Gestion de la Relation Client Analyse et Conception
Page | 75
III.6Conception du cas d’utilisation « Suivre campagne » :
III.6.1 Traçabilité Analyse-Conception du cas d’utilisation « Suivre campagne » :
Figure 95: Traçabilité analyse-conception du cas "Suivre campagne"
III.6.2 Diagramme de classe de conception du cas d’utilisation « Suivre campagne » :
Figure 96: Diagramme de classe de conception du cas "Suivre campagne"
III.6.3 Diagrammes de séquence du cas d’utilisation « Suivre campagne » :
Figure 97: Diagramme de séquence du cas "Suivre campagne"
: Responsable
Marketing
: Responsable
Marketing
:
ConfiramationSuivi.jspx
:
ConfiramationSuivi.jspx
c : Campagnec : Campagne:
ServiceCampagne
:
ServiceCampagne
:
SuccesSuivi.jspx
:
SuccesSuivi.jspx
: Suivi.jspx: Suivi.jspx
Suivre(c)
Récupérer(c)
Récupérer(c)
Suivi campagne
Suivi campagne affiché
Valider()
Modifier(reponse)
Afficher(ConfirmationSuivi)
'ConfirmationSuivi' affiché
Confirmer()
setReponse(positive)
setReponse(positive)
Afficher(SuccesSuivi)
Suivi camapgne
Campagne choisie
Modifier réponse
Réponse mise à jour
Message "Réponse mise à jour avec succès"
Gestion de la Relation Client Analyse et Conception
Page | 76
IV Diagramme de classes entités :
A ce niveau et à stade encore plus approfondi de modélisation, on arrive à dégager de
nouvelles notions, dans le cadre du domaine étudié (marketing). Ces notions viennent
compléter le modèle de domaine, précédemment établi, afin d‟aboutir à un diagramme de
classe complet (cf. figure 98). Ce diagramme de classe va servie de base pour pouvoir
déterminer le modèle de la base de données à mettre en œuvre ainsi que les différentes tables
qu‟elle doit comporter.
En effet, une campagne est caractérisée par une catégorie (représentée par la classe
Categorie). De plus, elle peut être, soit promotionnelle, soit informationnelle ou encore de
prospection. Lorsqu‟il s‟agit d‟une campagne promotionnelle, celle-ci va comporter une ou
plusieurs promotions (représentées par la classe Promotion). Chaque promotion est en relation
avec un ou plusieurs produits. Lorsqu‟il s‟agit d‟une campagne de prospection, elle sera alors
directement reliée aux produits qui la concernent. Par contre, lorsqu‟il s‟agit d‟une campagne
informationnelle, cette dernière n‟est pas nécessairement liée à un produit.
De même, une campagne est en relation avec un lieu (représenté par la classe Lieu) dans
lequel elle sera réalisée. Ce dernier est situé à une ville donné (représenté par la classe Ville)
qui est localisée à son tour dans un pays donné (représenté par la classe Pays).
En vue de garder un historique sur les opérations effectuées par les utilisateurs (représentés
par la classe Utilisateur) sur les campagnes (ajout, modification, planification, lancement,
etc…), on a eu recours à la modélisation de la classe l‟association Trace.
Par ailleurs, un compte est caractérisé par un type de relation (représenté par la classe
NatureRelation) spécifiant la nature de la relation de ce tiers qui peut être soit fournisseur, soit
client, soit partenaire…etc. Il est, également, caractérisé par un secteur d‟activité (représenté
par la classe SecteurActivité).
Un contact est, à son tour caractérisé par un rôle (représenté par la classe role) indiquant son
grade ou sa fonction au sein du compte qu‟il représente.
La classe GroupeUtilisateur est composé de plusieurs utilisateurs qui peuvent être affecté à
une tâche commune.
Enfin, pour chaque compte, on associe un ou plusieurs profils (représentés par la classe Profil)
qui servent à déterminer ses privilèges lors de l‟utilisation de l‟application.
Gestion de la Relation Client Analyse et Conception
Page | 77
Figure 98: Diagramme de classes entités
Gestion de la Relation Client Analyse et Conception
Page | 78
Conclusion :
Dans le présent chapitre, nous avons traité l‟enchaînement d‟analyse, qui élabore un modèle
objet conceptuel servant à analyser les besoins et les exigences, en les affinant et en les
structurant. A la fin de cet enchaînement, nous avons abouti à un modèle d‟analyse, qui nous a
permis de procéder à l‟enchaînement de conception par la prise en compte de la majeure
partie des exigences non fonctionnelles et autres contraintes liées à l‟environnement.
Dans le prochain chapitre, nous allons montrer comment nous avons traduit cette étude
conceptuelle et à l‟aide de quels outils nous avons pu mettre en place notre système.
Gestion de la Relation Client Réalisation
Page | 81
Chapitre III : Réalisation et Mise en œuvre
Introduction :
Pour aboutir à la finalité de notre projet, nous entamons la partie réalisation qui est partie
importante, tant pour nous, que pour la société.
Nous commençons par l‟élaboration du schéma de la base de données. Ensuite, nous
argumentons, les choix matériel et logiciel en présentant l‟architecture du système ainsi
que les technologies utilisés pour l‟implémentation.
Enfin, nous passons à la présentation de l‟application par à l‟élaboration des captures d‟écrans
produites lors de la réalisation des jeux de test.
I Présentation de la base de données :
Dans cette section, nous présentons la structure de notre base de données. Cette dernière est
obtenue en respectant les règles de passage du diagramme de classe vers la base de données
relationnelle.
I.1 Les règles de passage d’un modèle objet à un modèle relationnel:
L‟utilisation d‟un SGBDR impose un changement de représentation entre la structure des
classes et la structure des données relationnelles.
 Règle 1 : Une classe définit une structure de données à laquelle souscrivent des
instances; elle correspond donc à une table du modèle relationnel.
 Règle 2 : Chaque attribut donne lieu à une colonne.
 Règle 3 : Chaque instance stocke ses données dans une ligne (T-uplet) et son OID sert
de clé primaire.
 Règle 4 : Chaque association « un à plusieurs » est représentée par une clé étrangère
dans la table fille ;
 Règle 5 : Chaque association « plusieurs à plusieurs » entre deux classes est
représentée par une nouvelle table qui prend pour clé primaire la concaténation des
clés primaires des deux classes ;
 Règle 6 : Chaque association « un à un » est représentée par l‟intégration d‟une clé
étrangère dans la table la moins récente.
 Règle 7 : Une classe association entre deux classes est représentée par une table qui
prend pour clé primaire la concaténation des clés primaires des deux classes ;
Gestion de la Relation Client Réalisation
Page | 82
I.2 Le schéma relationnel :
Le schéma relationnel est basé sur une organisation des données sous forme de tables en
suivant les règles de passage, évoquées ci-dessus.
Les tables générées sont les suivantes :
Activité (idActivité, type, objet, notes, date, #idCompte, #idContact)
Affectation (idAffectation, #idAdministrateur, #idUtilisateur, #idOpportunité)
Agent (idAgent, civilité, nom, prénom, dateNaissance, dateRecrutement, SituationFamiliale,
nombreDenfant, #idGroupAgent)
UtilisateurCampagne (#idUtilisateur, #idUtilisateur2, #idCampagne)
Appel (idActivité, heureDebut, heureFin)
Assignement (idAssignement, #idUtilisateur, #idAdministrateur, #idActivité, nature)
Campagne (idCampagne, nom, staut, dateDebut, dateFin, objectif, description, budget,
typeAssignement, notes, moyensDeCommunication #idCategorie, #idLieu)
Categorie (idCategorie, nom)
Compte (idCompte, nom, telephonne, fax, adresse, email, siteWeb, dateCreation,
#idNatureRelaion, #idSecteurDactivité, #defaultContact)
Contact (#idAccount, idContact, nom, prenom, civilité, mobile, telephonne, adresse, email,
fax, dateNaissance, photo, situatuonFamiliale, nombreEnfant, dateP, heureP, méthodeP,
appel, mail, fax ; lettre, #idRole)
Document (idDocument, titre, type, description, url, #idProduit, #idCampagne)
Garantie (#idProduit, idGarantie, société, groupe, nature, dateDebut, dateFin)
GroupeUtilisateur (idGroupe, nom)
GroupeCampagne (#idGroupeAgent, #idCampagne, #idUtilisateur)
Invitation (#idCampagne, #idCompte, réponse)
Lieu (#idVille, idLieu, nom, adresse, codePostal)
Opportunité (idOpportunité, #idProduit, #idCompte, #idContact)
Pays (idPays, nom)
Produit (idProduit, nom, type, prixStandard, prixEffectif, tarif, description, dateCreation,
#idCampagne)
Profil (idProfil, nom)
ProfilOption (#idProfil, #idUseCase, #idSousCas)
Promotion (#idCampagne, idPromotion, nom, dateDebut, dateFin, valeur, #idProduit)
Prospect (#idCompte, #idContact, #idProduit, statut, Origine, causeExclusion)
Gestion de la Relation Client Réalisation
Page | 83
Role (idRole, nom)
SecteurDactivité (idSecteurActivité, nom)
SousCas (#idUseCase, idSousCas, nom, description)
TraceCampagne (#idUtilisateur, #idCampagne, nature, date, heure)
TypeRelation (idTypeRelation, nom)
UseCase (idUseCase, nom, description)
Utilisateur (idUtilisateur, login, motDePasse, dateCreation, dateExpiration, #idAgent)
UtilisateurOption (#idUtilisateur, #idProfil)
Ville (#idPays, idVille, nom)
II Le modèle de déploiement:
Le modèle de déploiement montre la disposition physique des matériels qui composent le
système et la répartition des composants sur ces matériels. Les ressources matérielles sont
représentées sous forme de nœuds qui sont connectés entre eux, à l'aide d'un support de
communication.
Figure 99: Modèle de déploiement
III Le modèle de composants :
III.1Traçabilité entre le modèle de conception et le modèle
d’implémentation :
Pour un besoin de lisibilité, on va présenter la traçabilité entre le modèle de conception et le
modèle d‟implémentation par un diagramme générique.
 On substitue les classes « contrôle » par une classe générique appelée
« Gestionnaire ».
 On substitue les classes « Entité » par une classe générique appelée «Entité ».
Gestion de la Relation Client Réalisation
Page | 84
 On substitue les classes « Interface » (« boundary ») par une classe générique appelée
« interface ».
La figure ci-dessous présente un digramme simplifié, vue que les technologies apportées par
J2EE est relativement complexe à schématiser.
Figure 100: Traçabilité entre le modèle de conception et le modèle d'implémentation
III.2Diagramme de composants générique :
Le diagramme de composants décrit l‟organisation et la dépendance entre les différents
composants du système. Il modélise les aspects physiques du système dans un environnement
de réalisation.
Description textuelle :
Interface1.jspx, Interface2.jspx, …, InterfaceN.jspx représentent les interfaces, à travers
lesquelles l‟utilisateur interagit avec le système. La servlet Controller représente un
contrôleur frontal qui assure la communication entre l‟interface utilisateur et le modèle. Model
est le modèle représentant les données. Service locator sert à l‟instanciation des services.
Service1, …, ServiceN englobent les services à invoquer. Dao1, …, DaoN englobent les
méthodes à invoquer pour exécuter des opérations sur les entités. Entities, englobent les
classes représentant chacune des tables de la base de données. HibernateSupport.java, assure
le lien entre la représentation objet des données et sa représentation relationnelle. (c‟est le
mapping objet/relationnel). Base de données représente la base de données.
Gestion de la Relation Client Réalisation
Page | 85
Figure 101: Diagramme de composants générique
Interface1.jspx
<<fichier>>
Interface2.jspx
<<fichier>>
InterfaceN.jspx
<<fichier>>
Service1
Service1able.java
<<fichier>>
Service1impl.java
<<fichier>>
ServiceN
ServiceNable.jav
a
<<fichier>>
ServiceNimpl.jav
a
<<fichier>>
ServiceLocator
ServiceLocatorBean.ja
va
<<fichier>>
Interface3.jspx
<<fichier>>
Dao1
DaoN
Dao1able.java
<<fichiet>>
Dao1impl.java
<<fichiet>>
DaoNable.java
<<fichier>>
DaoNimpl.java
<<fichier>>
Entities
Entity1.java
<<fichier>>
EntityN.java
<<fichier>>
Base de données
Table1
<<Table sql>>
Table2
<<Table sql>>
ServiceLocator.jav
a
<<fichier>>
Controller
<<Servlet>>
Model
Model1.java
<<fichier>>
Model2.java
<<fichier>>
ModelN.java
<<fichier>>
HibernateDaoSuppor
t.java
<<fichier>>
BaseBean.ja
va
<<fichier>>
Gestion de la Relation Client Réalisation
Page | 86
IV Architecture adoptée :
En méditant dans le contexte de notre système, on perçoit que la solution architecturale qu‟on
estime utiliser doit satisfaire les contraintes techniques et logiques qu‟on vise adopter.
Rappelons que la solution proposée consiste à implanter un module de gestion de la relation
client. Ainsi, devant le nombre impressionnant de produits et technologies Web, on dispose
de plusieurs architectures d‟application Web variées qui répondent à notre contexte.
Le choix d‟une solution ou d‟une autre dépend de plusieurs critères tels que :
 Performance d‟interactivité.
 Partage d‟informations par plusieurs utilisateurs simultanément connectés.
 Sécurité des données.
A ce faire, on a choisi d‟utiliser l‟architecture N-tiers/ J2EE (Java2 Entreprise Edition), en
respectant le modèle MVC (cf. figure 102) :
Figure 102: Architecture J2EE basée sur les technologies JSF, Spring et Hibernate
 Browser/Navigateur représente le navigateur web sur lequel va être exécutée
l‟application (exemple : Internet Explorer 6).
 Java Server Faces (JSF) représente la vue du modèle MVC ; c‟est l‟interface
graphique de l‟application.
 Spring Framework représente le contrôle du modèle MVC ; c‟est une plateforme qui
permet de « remplacer » la lourdeur des serveurs d‟application lourds. En effet, on
parle de « conteneur léger ». Il prend en charge la création et la mise en relation
d‟objets par l‟intermédiaire d‟un fichier de configuration décrivant l‟ensemble de ces
relations. L‟un des avantages principal est qu‟il n‟impose pas d‟hériter ou
Gestion de la Relation Client Réalisation
Page | 87
d‟implémenter une quelconque interface ou classe contrairement aux EJB.
 Hibernate représente le modèle du modèle MVC ; c‟est une plateforme qui permet de
« mapper » une base de données relationnelle en objets (POJO : Plain Old Java
Object). Il permet donc d‟abstraire totalement l‟accès à la base de données et propose
donc un accès totalement orienté objet aux données.
 Base de données c‟est la base de données relationnelle qui va contenir toutes les
données.
V Choix des outils et des logiciels utilisés :
V.1 Choix de la plateforme : J2EE (Java 2 Entreprise Edition)
Java Enterprise Edition, ou Java EE (anciennement J2EE), est une spécification pour la
technologie Java de Sun plus particulièrement destinée aux applications d‟entreprise.
Il s‟agit d‟une norme qui va spécifier à la fois l'infrastructure de gestion des applications et
les API des services utilisées pour concevoir ces applications.
La plateforme J2EE est essentiellement un environnement fournissant une infrastructure
d'exécution pour faire tourner les applications et un ensemble de services accessibles via
l'API J2EE pour aider à concevoir des applications.
Dans la mesure où J2EE s'appuie entièrement sur le Java, il bénéficie des avantages de ce
langage, en particulier une bonne portabilité et une facilité de maintenance du code.
De plus, l'architecture J2EE repose sur des composants distincts, interchangeables et
distribués, ce qui signifie notamment :
 Qu'il est simple d'étendre l'architecture.
 Qu'un système reposant sur J2EE peut posséder des mécanismes de haute
disponibilité, afin de garantir une bonne qualité de service.
 Que la facilité de maintenance des applications est facilitée.
V.2 Choix du serveur d’application: Apache Tomcat
Tomcat est un conteneur libre de servlet Java 2 Enterprise Edition. Il implémente les
spécifications des servlets et des JSP de Sun Microsystems. Il inclut des outils pour la
configuration et la gestion, mais peut également être configuré en éditant des fichiers de
configuration XML. Il est aussi considéré comme un serveur HTTP.
V.3 Choix de l’environnement logiciel :
Pour développer des applications complexes, il faut, impérativement, utiliser les IDEs
(Integrated Environnement Development) appropriés.
A la lumière de ceci, on a utilisé Rational Rose 7.0 pour la présentation et la modélisation des
Gestion de la Relation Client Réalisation
Page | 88
différents diagrammes présentés dans le rapport.
Et, on a choisi l‟atelier de génie logiciel Eclipse Ganymede pour le développement de notre
application.
V.4 Choix du système de gestion de la base de données : Microsoft SQL
Server 2005 :
SQL Server 2005, est une solution complète de base de données et d'analyse entièrement
conçu pour le Web permettant d‟effectuer des requêtes et des analyses de données en toute
simplicité sur le Web et d‟accéder facilement aux données en toute sécurité. Ce système de
gestion de base de données relationnel réparti la charge des bases de données pour obtenir une
montée en puissance linéaire aux applications. Il assure une rapidité de mise en œuvre, les
applications peuvent être développées, déployées et administrées plus rapidement.
VI Tests de l’application :
L‟intérêt de cette partie est la présentation des jeux de tests effectués, pour les cas critiques du
système, afin de s‟assurer de leur bon fonctionnement. Ceci, dans l‟optique de vérifier, en
premier lieu, que les cas réalisés sont conformes à la spécification et de les valider par rapport
aux exigences des futurs utilisateurs, d‟éviter, en second lieu, les erreurs d‟exécution, qui
peuvent se produire. Et enfin, pour s‟assurer que les interfaces réalisées sont présentables et
ergonomiques.
VI.1 Cas d’utilisation « S’identifier » :
Figure 103: Page d'identification
Gestion de la Relation Client Réalisation
Page | 89
 Cette interface permet à l‟utilisateur d‟accéder au système après une validation de son
login et son mot de passe.
Figure 104: Page d'accueil
 Cette interface représente la page d‟accueil de l‟application, à partir de laquelle
l‟utilisateur peut choisir n‟importe quelle fonctionnalité.
VI.2 Cas d’utilisation « Gérer produits » :
Figure 105: Page d'accueil Produits
Gestion de la Relation Client Réalisation
Page | 90
 Cette interface représente la page d‟accueil de la gestion des produits. L‟utilisateur
peut consulter la liste des produits disponibles et il peut rechercher ou modifier un produit de
cette liste.
Figure 106: Création d'un nouveau produit
 Cette interface permet la création d‟un nouveau produit, l‟utilisateur doit saisir les
informations relatives à ce dernier.
Figure 107: Confirmation
Gestion de la Relation Client Réalisation
Page | 91
 Le produit ne sera enregistré qu‟après la confirmation de l‟utilisateur.
Figure 108: Modification de produit
 Pour modifier un produit, l‟utilisateur choisit un, de la liste et puis, il clique sur le lien
d‟édition. Ceci va aboutir à l‟apparition d‟un formulaire de modification qui offre à l‟utilisateur
d‟effectuer les mises à jour nécessaires et puis de les valider.
Gestion de la Relation Client Réalisation
Page | 92
Figure 109: Produit ajouté
 Suite à la confirmation de modification du produit, l‟utilisateur va être redirigé vers
l‟accueil, là où figure la liste des produits disponibles, y compris celui qu‟il vient de modifier.
VI.3 Cas d’utilisation « Gérer campagne » :
Figure 110: Page d'accueil Campagnes
Gestion de la Relation Client Réalisation
Page | 93
 Cette interface représente la page d‟accueil de la gestion des campagnes. L‟utilisateur
peut consulter la liste des campagnes disponibles et il peut rechercher, modifier ou
supprimer une campagne de cette liste.
Figure 111: Créer campagne
 Pour la création d‟une nouvelle campagne, l‟utilisateur doit suivre les étapes
suivantes :
 Saisir les informations relatives à la campagne, en remplissant le formulaire affiché.
 Choisir la liste des comptes à associer à la campagne.
 Choisir la liste des produits à associer à la campagne.
 Et enfin, valider et confirmer.
Figure 112: Choix des comptes
Gestion de la Relation Client Réalisation
Page | 94
Figure 113: Choix des produits
Figure 114: Comptes et produits ajoutéss
Gestion de la Relation Client Réalisation
Page | 95
Figure 115: Modifications effectués
 Cette interface permet de contrôler une campagne. En effet, l‟utilisateur choisit une
campagne de la liste des campagnes crées et consulte son détails. Ensuite, il vérifie les
informations pour décider s‟il doit valider la campagne, la soumettre à la correction, ou
l‟annuler. Il a la possibilité de saisir d‟éventuels notes, justifiant sa décision.
Gestion de la Relation Client Réalisation
Page | 96
Figure 116: Contrôler campagne
Figure 117: Saisie de notes
Gestion de la Relation Client Réalisation
Page | 97
VII Constations et perspectives :
Il est vrai d‟après les différents scénarios des tests d‟exécution effectués précédemment que
nous sommes arrivés à satisfaire les besoins de la société.
Mais ceci ne nous empêche pas à penser à des améliorations à apporter au portail comme
perspectives de ce travail.
Nous pouvons faire évoluer notre application en prévoyant un espace collaboratif permettant
aux clients d‟avoir leurs propres espaces personnels aux quels ils peuvent accéder pour
communiquer avec l‟entreprise.
Conclusion :
Dans ce chapitre, on a présenté l‟environnement matériel et logiciel du projet. Nous avons,
par la suite, élaboré quelques aperçus du fruit de notre travail à travers des interfaces résultant
des jeux de tests effectués
Gestion de la Relation Client Conclusion générale
Page | 93
Conclusion Générale
Dans l‟environnement concurrentiel d‟aujourd‟hui, il est primordial pour toute organisation de
maîtriser parfaitement sa relation avec ses clients. Recueillir toutes les informations à leur
propos, automatiser les processus de prospection et de vente et augmenter l‟efficacité des
actions commerciales, tels sont les objectifs du CRM.
Ce projet a été réalisé dans le cadre du mémoire de fin d‟étude pendant quatre mois de stage
au sein de la société de développement logiciel „Cynapsys‟.
Le présent travail se résume dans la conception et la réalisation d‟un module marketing d‟une
application de gestion de la relation client. Il s‟agit d‟informatiser certaines fonctionnalités
essentielles qui serviront de base pour des travaux ultérieurs.
Ainsi, dans ce mémoire on a appliqué les différents enchaînements du cycle de vie du
processus unifié et on s‟est basé sur le paradigme MVC comme schéma de programmation
qui propose de séparer l‟application en trois parties (Modèle, Vue, Contrôleur).
De plus, on s‟est servi de l‟architecture J2EE (la plus récente en ces temps) pour la réalisation
et le déploiement de notre application.
Par ailleurs, ce stage nous a donné la chance de manipuler des techniques innovantes et
évolutives et nous a permis aussi de tester et d‟appliquer nos connaissances acquises au sein
de l‟école supérieure de commerce de Tunis et de les améliorer.
De même, il nous a fournit l‟occasion d‟être intégré dans la vie professionnelle et nous a
donné une vision globale sur notre avenir comme concepteur et développeur.
Cependant, comme tout projet de fin d‟étude nous avons rencontré des problèmes de divers
types. L‟implémentation de notre système fut l‟une des majeures difficultés que nous avons
rencontrées vu le nouvel environnement de travail et sa complexité.
Nous avons pu dépasser ces problèmes par notre volonté à présenter un bon travail, à
apprendre et à utiliser les nouvelles technologies de programmation et en appliquant nos
connaissances.
Gestion de la Relation Client Annexes
Annexes
Annexe [A] : Base de données
L'objectif de cette partie est de présenter le dictionnaire des données relatif à la base de données
du projet « CYNCRM ».
Activité
Attribut Description Type contrainte
idActivité désigne l‟identifiant de l‟activité. entier Clé primaire
type Indique si l‟activité est entrante ou sortante. texte
objet désigne l‟objectif de l‟activité. texte
notes désigne les remarques concernant l‟activité. texte
date désigne la date de l‟activité. date
idCompte désigne le compte concerné par l‟activité entier Clé étrangère
idContact désigne la personne concernée par l‟activité. entier Clé étrangère
Affectation
Attribut Description Type contrainte
idAffectation désigne l‟identifiant de l‟affectation. entier Clé primaire
idAdministrateur désigne la personne qui a affecté l‟opportunité à
un utilisateur.
entier Clé étrangère
idUtilisateur désigne l‟utilisateur qui est affecté à
l‟opportunité.
entier Clé étrangère
idOpportunité désigne l‟opportunité qui a été affectée à
l‟utilisateur.
entier Clé étrangère
Agent
Attribut Description Type contrainte
idAgent désigne l‟identifiant de l‟agent. entier Clé primaire
civilité désigne la civilité de l‟agent (monsieur, madame
ou mademoiselle).
texte
Gestion de la Relation Client Annexes
nom Désigne le nom de l‟agent. texte
prénom Désigne le prénom de l‟agent. texte
dateNaissance Désigne sa date de naissance. date
dateRecrutement désigne sa date de recrutement. date
situationFamiliale désigne sa situation familiale (célibataire, mariée,
divorcée, …).
texte
nombreDenfant désigne le nombre de ses enfants. entier
UtilisateurCampagne
Attribut Description Type contrainte
idUtilisateur désigne l‟utilisateur qui a affecté l‟agent à la
campagne.
entier Clé primaire, Clé étrangère
idUtilisateur2 désigne l‟utilisateur assigné à la campagne. entier Clé primaire, Clé étrangère
idCampagne désigne la campagne à laquelle l‟utilisateur est
affecté.
entier Clé primaire, Clé étrangère
Appel
Attribut Description Type contrainte
idActivité désigne l‟activité qui représente l‟appel. entier Clé primaire, Clé étrangère
heureDebut désigne le temps de début de l‟appel. entier
heureDebut désigne le temps de fin de l‟appel. entier
Assignement
Attribut Description Type contrainte
idAssignement désigne l‟identifiant de l‟assignement. entier Clé primaire
idUtilisateur désigne l‟utilisateur auquel est assignée l‟activité. entier Clé étrangère
idAdministrateur désigne la personne qui a fait l‟assignement. entier Clé étrangère
idActivité désigne l‟activité assignée à l‟utilisateur. entier Clé étrangère
nature Désigne la nature de l‟assignement (agent ou
groupe).
texte
Gestion de la Relation Client Annexes
Campagne
Attribut Description Type contrainte
idCampagne désigne l‟identifiant de la campagne. entier Clé primaire
nom désigne le nom de la campagne. texte
statut désigne le statut de la campagne. texte
dateDebut désigne sa date de début. date
dateFin désigne sa date de fin. date
objectif désigne ses objectifs. texte
description désigne sa description. texte
budget désigne son budget. réel
idCategorie désigne sa catégorie. entier Clé étrangère
idLieu désigne lieu où elle va être réalisée. entier Clé étrangère
typeAssignement désigne si la campagne est assignée à un groupe
ou un agent.
notes désigne les remarques de correction associée à la
campagne.
moyenDeCommu
nication
désigne le moyen de communication utilisé.
Catégorie
Attribut Description Type contrainte
idCategorie désigne l‟identifiant de la catégorie. entier Clé primaire
nom désigne son nom. texte
Compte
Attribut Description Type contrainte
idCompte désigne l‟identifiant du compte. entier Clé primaire
nom désigne le nom du compte. texte
telephone désigne son numéro de téléphone. entier
fax désigne son fax. entier
Gestion de la Relation Client Annexes
adresse désigne son adresse. texte
email désigne son adresse électronique. texte
siteweb désigne son site internet. texte
dateCreation désigne sa date de création. date
idNatureRelation désigne sa nature de relation avec l‟entreprise. entier Clé étrangère
idSecteurDactivité désigne son secteur d‟activité. entier Clé étrangère
defaultContact Désigne le contact par défaut. entier Clé étrangère
Contact
Attribut Description Type contrainte
idContact désigne l‟identifiant du contact. entier Clé primaire
nom désigne son nom. texte
prenom désigne sonprénom. texte
civilité désigne sa civilité. texte
mobile désigne son numéro de téléphone portable. entier
téléphone désigne son numéro de téléphone portable. entier
adresse désigne son adresse. texte
email désigne son adresse électronique. texte
fax désigne son fax. entier
dateNaissance désigne sa date de naissance. date
Photo désigne sa photo. photo
situationFamiliale désigne sa situation familiale. texte
nombreEnfant désigne son nombre d‟enfant. entier
dateP désigne sa date de contact privilégiée. date
heureP désigne son heure de contact privilégiée. entier
appel désigne s‟il préfère recevoir des appels
téléphoniques ou non.
booléen
Gestion de la Relation Client Annexes
mail désigne s‟il préfère recevoir des mails ou non. booléen
fax désigne s‟il préfère recevoir des fax ou non. booléen
lettre désigne s‟il préfère recevoir des lettres ou non. booléen
idRole désigne le rôle qu‟il occupe au sein du compte
auquel il appartient.
entier Clé étrangère
idAccount désigne le compte auquel appartient le contact.
Document
Attribut Description Type contrainte
idDocument désigne l‟identifiant du document. entier Clé primaire
titre désigne son titre. texte
type désigne son type. texte
description désigne sa description. texte
url désigne son chemin depuis la racine. texte
idProduit désigne le produit avec lequel il est en rapport. entier Clé étrangère
idCampagne désigne la campagne avec laquelle il est en
rapport.
entier Clé étrangère
Guarantie
Attribut Description Type contrainte
idGarantie désigne l‟identifiant de la garantie. entier Clé primaire
société désigne sa société. texte
groupe désigne son groupe. texte
nature désigne sa nature. texte
dateDebut désigne sa date de début. date
dateFin désigne sa date de fin. date
idProduit désigne le produit qu‟elle concerne. entier Clé étrangère
GroupeUtilisateur
Gestion de la Relation Client Annexes
Attribut Description Type contrainte
idGroupe désigne l‟identifiant du groupe d‟utilisateurs. entier Clé primaire
nom désigne le nom du groupe. texte
GroupeCampagne
Attribut Description Type contrainte
idGroupeCampag
ne
désigne l‟identifiant du groupe affecté à la
campagne.
entier Clé primaire
idCampagne désigne la campagne à la quelle le groupe a été
affecté.
texte Clé primaire, Clé étrangère
idUtilisateur désigne l‟utilisateur qui a affecté le groupe à la
campagne.
texte Clé primaire, Clé étrangère
Invitation
Attribut Description Type contrainte
idCampagne désigne l‟identifiant de la campagne à quelle est
invité le compte.
entier Clé primaire, Clé étrangère
idCompte désigne le compte invité à la campagne. entier Clé primaire, Clé étrangère
réponse désigne la réponse du compte à l‟égard de
l‟invitation.
texte
Lieu
Attribut Description Type contrainte
idLieu désigne l‟identifiant du lieu. entier Clé primaire
nom désigne son nom. texte
adresse désigne son adresse. texte
codePostal désigne son code postal. entier
idVille désigne la ville dans la quelle il est situé. entier Clé étrangère
Opportunité
Attribut Description Type contrainte
Gestion de la Relation Client Annexes
idOpportunité désigne l‟identifiant de l‟opportunité. entier Clé primaire
idProduit désigne le produit en relation avec l‟opportunité. entier Clé étrangère
idCompte désigne le compte en relation avec l‟opportunité. entier Clé étrangère
idContact désigne le contact en relation avec l‟opportunité. entier Clé étrangère
Pays
Attribut Description Type contrainte
idPays désigne l‟identifiant du pays. entier Clé primaire
nom désigne le nom du pays. texte
Produit
Attribut Description Type contrainte
idProduit désigne l‟identifiant du produit. entier Clé primaire
nom désigne le nom du produit. texte
type désigne s‟il s‟agit d‟un produit ou d‟un service. texte
prixStandard désigne le prix standard du produit. réel
prixEffectif désigne le prix effectif du produit. réel
tarif désigne le tarif du produit. réél
description désigne la description du produit. texte
dateCreation désigne sa date de création. date
idCampaign
Profil
Attribut Description Type contrainte
idProfil désigne l‟identifiant du profil. entier Clé primaire
nom désigne le nom du profil. texte
ProfilOption
Attribut Description Type contrainte
Gestion de la Relation Client Annexes
idProfil désigne l‟identifiant du profil. entier Clé primaire, Clé étrangère
idUseCase désigne le nom du cas d‟utilisation associé au
profil.
entier Clé primaire, Clé étrangère
idSousCas désigne le nom du cas d‟utilisation associé au
profil.
entier Clé primaire, Clé étrangère
Promotion
Attribut Description Type contrainte
idPromotion désigne l‟identifiant de la promotion. entier Clé primaire
nom désigne le nom du cas d‟utilisation associé au
profil.
texte
dateDebut désigne sa date de début. date
dateFin désigne sa date de fin. date
valeur désigne la valeur de la promotion. réel
idCampagne désigne la campagne en relation avec la
promotion.
entier Clé primaire, Clé étrangère
idProduit désigne le produit en promotion. entier Clé étrangère
Prospect
Attribut Description Type contrainte
idCompte désigne le compte représentant le prospect. entier Clé primaire, Clé étrangère
idContact désigne le contact représentant le prospect. entier Clé primaire, Clé étrangère
idProduit désigne le produit auquel est intéressé le contact. entier Clé primaire, Clé étrangère
statut désigne le statut du prospect. texte
origine désigne l‟origine du prospect. texte
causeExclusion désigne la cause d‟exclusion du prospect dans le
cas où il a été supprimé.
texte
Profil
Attribut Description Type contrainte
Gestion de la Relation Client Annexes
idRole désigne l‟identifiant du rôle. entier Clé primaire
nom désigne le nom du rôle. texte
SecteurDactivité
Attribut Description Type contrainte
idSecteurActivité désigne l‟identifiant du secteur d‟activité. entier Clé primaire
nom désigne le nom du secteur d‟activité. texte
SousCas
Attribut Description Type contrainte
idUseCase désigne le cas d‟utilisation auquel appartient le
sous cas.
entier Clé primaire, Clé étrangère
idSousCas désigne l‟identifiant du sous cas. entier Clé primaire
nom désigne le nom du sous cas. texte
description Désigne sa description. texte
TraceCampagne
Attribut Description Type contrainte
idUtilisateur désigne l‟utilisateur qui a effectué une tâche
relative la campagne.
entier Clé primaire, Clé étrangère
idCampagne désigne la campagne affectée par l‟utilisateur. entier Clé primaire, Clé étrangère
nature désigne la nature de la tâche effectuée. texte
date désigne la date de la tâche. date
heure désigne l‟heure de la tâche. entier
TypeRelation
Attribut Description Type contrainte
idTypeRelation désigne l‟identifiant du type de la relation. entier Clé primaire
nom désigne son nom. texte
Gestion de la Relation Client Annexes
UseCase
Attribut Description Type contrainte
idUseCase désigne l‟identifiant du cas d‟utilisation. entier Clé primaire
nom désigne son nom. texte
description désigne sa description. texte
Utilisateur
Attribut Description Type contrainte
idUtilisateur désigne l‟identifiant de l‟utilisateur. entier Clé primaire
login désigne son login. texte
motDePasse désigne son mot de passe. texte
dateCreation désigne sa date de création. date
dateExpiration désigne sa date d‟expiration. date
idAgent désigne l‟agent en relation avec le compte
utilisateur.
entier Clé étrangère
idGroupe désigne le groupe auquel appartient l‟utilisateur. Clé étrangère
UtilisateurOption
Attribut Description Type contrainte
idUtilisateur désigne l‟identifiant de l‟utilisateur. entier Clé primaire, Clé étrangère
idProfil désigne le profil associé à l‟utilisateur. entier Clé primaire, Clé étrangère
Ville
Attribut Description Type contrainte
idVille désigne l‟identifiant de la ville. entier Clé primaire
idPays désigne le pays dans lequel est située la ville. entier Clé primaire, Clé étrangère
nom désigne le nom de la ville. texte
Gestion de la Relation Client Annexes
Annexe [B] : Suite du processus CRM (les modules Vente et Après-
Vente)
Le processus de Vente :
L‟augmentation de la productivité de la force de vente reste l‟objectif traditionnel principal. Dans une
approche CRM, le produit ne fournit pas à long terme un avantage concurrentiel mais plutôt l‟accent
doit être mis sur l‟amélioration de la relation et des services offerts aux clients autour du produit. Cette
nouvelle approche de vente exige de l‟entreprise qu‟elle donne plus d‟autonomie à sa force de vente et
que les systèmes d‟informations soutiennent les vendeurs dans leur activité.
Pour ce faire, la gestion de la vente s‟articule atour des activités suivantes :
Gestion des devis.
Gestion des communications.
Gestion des contrats.
Suivi des commandes.
Figure 118: Le processus de vente
Il s‟agit de préparer des devis/propositions pour les opportunités précédemment créées. Ces devis
concernent les produits pour lesquels le client a manifesté un intérêt en se basant sur les informations
relatives à cette opportunité. Ces propositions seront, par la suite, envoyée aux clients appropriés par
l‟intermédiaire d‟un moyen de communication.
Après relances éventuelles, le sort des propositions s‟inscrira dans l‟un des cas suivants :
Une demande de révision, dans le cas où le client exige d‟apporter certaines modifications à la
proposition.
Refus, dans le cas ou le client manifeste explicitement son désaccord ou implicitement lorsque
la durée de validité est dépassée.
Acceptation (c‟est le cas le plus général).
Gestion de la Relation Client Annexes
Figure 119: Gestion des devis
Une fois le devis est accepté, il sera concrétisé par l‟établissement d‟un contrat de vente entre
l‟entreprise et le client.
Figure 120: Gestion des contrats
Ce contrat sera, à son tour, traduit par la création d‟une ou plusieurs commandes qui seront envoyées au
service comptable qui se chargera de la livraison et de la facturation.
Figure 121: Envoi au service comptable
Le processus d’Après-Vente :
Le service après-vente devient l'occasion privilégiée de concrétiser une relation personnalisée et
durable avec le client, en lui proposant une offre encore mieux adaptée à ses besoins. Le vecteur
idéal de cette relation est le centre d'appel (call center) qui permet d'orchestrer tous les éléments de
la stratégie client, depuis la base de connaissance qui fournit la vue unique du client nécessaire à
cette relation "one to one", jusqu'au scénario personnalisé qui guide l'entretien pour lui présenter
une offre adaptée à ces besoins. Cette qualité de service supplémentaire permet à l'entreprise
Gestion de la Relation Client Annexes
d'améliorer en permanence sa connaissance du client, d'affiner sa stratégie et d'accroître son
efficacité commerciale. Les principales activités de ce processus sont donc :
Gestion des communications.
Gestion des incidents.
Support technique.
Figure 122: Après-Vente
Figure 123: Gestion des incidents
L‟entreprise est en mesure de suivre sa clientèle même après la livraison du produit. Elle doit toujours
veiller une meilleure gestion des incidents. En fait, un incident représente une manifestation de la part
d‟un client auprès de l‟entreprise par un moyen de communication. Il peut être à l‟origine d‟un
problème ou d‟une initiative pour demander des informations.
La déclaration d‟un incident donne lieu à un processus d‟identification de ce dernier. Le résultat de ce
processus conditionne le sort de l‟incident. En effet, il peut être soit résolus et puis clôturé soit
directement clôturé.
Une fonction de suivi des incidents s‟avère aussi indispensable.
Gestion de la Relation Client Annexes
Figure 124: Support technique
Annexe [C] : Modèle MVC:
L'architecture Modèle/Vue/Contrôleur (MVC) est une façon d'organiser une interface
graphique d'un programme. Elle consiste à distinguer trois entités distinctes qui sont, le
modèle, la vue et le contrôleur ayant chacun un rôle précis dans l'interface.
Bien que la façon MVC d'organiser une interface ne soit pas la solution miracle, elle fournit
souvent une première approche qui peut ensuite être adaptée. Elle offre aussi un cadre pour
structurer une application. Dans l'architecture MVC, les rôles des trois entités sont les
suivants :
 Modèle : données (accès et mise à jour).
 Vue : interface utilisateur (entrées et sorties).
 Contrôleur : gestion des événements et synchronisation.
Les différentes interactions entre le modèle, la vue et le contrôleur sont résumées par le schéma
de la figure suivante.
Figure 125: Interactions entre le modèle, la vue et le contrôleur
Annexe [B] : Architecture « complexe »
Nous parlons d‟architecture complexe lorsque les applications qui doivent être développées
sont de type client/serveur ; cela signifie qu‟il existe des « tiers ». D‟où, on parle des
architectures « n-tiers ». Du fait que ce type d‟architecture met en place des connexions
Gestion de la Relation Client Annexes
client/serveur, les différents serveurs vont devoir communiquer entre eux. Voici un diagramme
présentant l‟architecture de type « n-tiers » :
Figure 126: Architecture n-tiers
Nous retrouvons, dans l‟API J2EE, un ensemble de composant permettant d‟interconnecter ces
différents types de technologie. Voici un ensemble d‟avantages (non exhaustif) que procure
l‟élaboration d‟une architecture « complexe », et pensée :
 Structure de l‟application propre.
 Modularité de l‟application. (une forte cohésion et un faible couplage)
 Evolution de l‟application facilitée.
 Factorisation de code et utilisation de plateformes ou composants génériques.
L‟inconvénient principal est la difficulté à mettre en place une architecture correcte et stable.
Cette phase demande une très bonne connaissance des outils disponibles sur le marché mais
également une très bonne aptitude à utiliser l‟abstraction et les concepts objets pour le
développeur.
Gestion de la Relation Client Glossaire
Glossaire
CMMI, sigle de Capability Maturity Model + Integration, est un modèle de référence, un
ensemble structuré de bonnes pratiques, destiné à appréhender, évaluer et améliorer les activités
des entreprises d'ingénierie.
Campagne Marketing, c‟est un ensemble cohérent d‟actions marketing entreprises sur
une même période et visant à promouvoir le même produit ou service.
Campagne informationnelle, c‟est une campagne Marketing dont l‟objectif est de passer
des informations qui ne sont pas nécessairement lié aux produits ou services de l‟entreprise.
Campagne promotionnelle, c‟est une campagne Marketing dont l‟objectif est de stimuler
les ventes à travers l‟organisation des promotions sur des produits ou des services.
Campagne de prospection, c‟est une campagne Marketing dont l‟objectif est d‟identifier
de nouveaux clients potentiels et à les transformer en clients réels (prospection-vente).
Compte, il représente une personne ou une société qui entretient des relations avec
l‟entreprise (il pourrait être un client, un fournisseur, un partenaire…etc). Un compte est
représenté par un ou plusieurs contacts, mais il possède toujours un contact par défaut.
Contact, c‟est un représentant du compte. Il désigne la personne qu‟on doit contacter pour
représenter le compte
ISO 9001 fait partie de la série des normes ISO 9000, relatives aux systèmes de gestion de la
qualité, elle donne les exigences organisationnelles requises pour l'existence d'un système de
gestion de la qualité.
Opportunité de vente, il s‟agit d‟une solution originale pour répondre aux besoins et
attentes détectées chez son client.
Prospect, c‟est client potentiel (une personne ou entreprise susceptible de devenir un client) à
qui on cherche à vendre un produit ou un service.
C‟est une personne ou entreprise intéressé par un produit ou service.
Système embarqué, c‟est un système électronique, piloté par un logiciel (Un logiciel ou
une application est un ensemble de programmes, qui permet à un ordinateur ou à un système
informatique...), qui est complètement intégré au système qu'il contrôle. On peut aussi définir
un système embarqué comme un système électronique soumis à diverses contraintes.
Gestion de la Relation Client Bibliographie et Netographie
Bibliographie et Netographie
Bibliographie
[1] Nathalie Lopez, Jorge Migueis et Emmanuel Pichon, Intégrer UML dans vos projets,
Editions Eyrolles, 2000.
[2] Ivar Jackobson, Grady Boosh, James Rambaugh, Le processus unifié de développement
logiciel, Editions Eyrolles, 1999.
Cours
[3] Cours UML (3ème
IAG) enseigné par Mme Selima Besbes, 2008.
[4] Cours „Génie logiciel et conduite de projet‟ (4ème
IAG) enseigné par Mme Chiraz Laatiri,
2008.
[5] Cours „Conception orientée objet des systèmes d‟information‟ (4ème
IAG) enseigné par
Mme Bouthaïna Jlifi, 2008.
Netographie
[6] http://fr.wikipedia.org/wiki/CMMI
[7] http://fr.wikipedia.org/wiki/Syst%C3%A8mes_embarqu%C3%A9
[8] http://www.labo-sun.com/
[9] http://fr.wikipedia.org/wiki/JavaServer_Faces

Projet de fin d'etude gestion informatique

  • 1.
    UNIVERSITE DE LAMANOUBA Ecole Supérieure de Commerce de Tunis MEMOIRE DE FIN D’ETUDES Présenté en vue de l'obtention de la Maîtrise en «Méthodes Informatiques Appliqués à la Gestion des Entreprises » Sujet : Conception et réalisation d’une application pour la gestion de la relation client Présenté et soutenu publiquement par Mlle. Ben Dhia Imen Mlle. Ben Hamouda Manel Encadré par: Mlle. Ben Mustapha Nesrine Mr. Tebourbi haytham & Mme.Aloulou Jaber Zeineb Année Universitaire 2008- 2009
  • 2.
    Résumé La gestion dela relation avec la clientèle (GRC), est une stratégie adoptée par les entreprises pour fidéliser et mieux gérer la relation avec ses clients. Notre objectif est la conception et la réalisation d‟un module marketing pour une application de GRC. Le système a été modélisé selon le processus unifié en utilisant « UML » et développé sous une plateforme J2EE avec une base de données « SQL SERVER ». Mots clés : CRM, Marketing, RUP, Java, JSF, Spring, Hibernate, Servlet, Apache, SQL SERVER. Abstract Customer Relationship Management (CRM) is a strategy adopted by companies to develop customer and to better manage the relation with its customers. Our object is the design and the realization of a marketing application for a CRM system. The system was designed using the RUP (Unified Rational Process) and it was developed under a J2EE framework with an « SQL SERVER » data base. Key words: CRM, Marketing, RUP, Java, JSF, Spring, Hibernate, Servlet, Apache, SQL SERVER.
  • 3.
    Remerciements Nous voulons exprimerpar ces quelques lignes de remerciements notre gratitude envers tous ceux en qui par leur présence, leur soutien, leur disponibilité et leurs conseils, nous avons eu courage d‟accomplir ce projet. Nous commençons par remercier Mme Ben Mustapha Nesrine qui nous a fait l‟honneur d‟être notre encadrante. Nous la remercions profondément pour son encouragement continue et aussi d‟être toujours la pour nous écouter, nous aider et nous guider à retrouver le bon chemin par sa sagesse et ses précieux conseils. Ainsi que son soutien moral et sa preuve de compréhension, ce qui nous a donné la force et le courage d‟accomplir ce projet. Nos remerciements les plus sincères s‟adressent de même à Monssieur Tebourbi Haithem et Mme Alouloy Zaineb, nos encadreurs à la société Cynapsys pour leurs conseils intéressants, leur encouragement continu, ainsi que le temps qu‟ils nous ont réservé malgré leurs grandes occupations. Nous tenons à remercier également toute l‟équipe de Cynapsys, et plus particulièrement, Monsieur Salem Shouickh, pour leur aide et leur soutien, en leur souhaitant une bonne continuation. Nous tenons d‟autre part à remercier les respectables membres du jury pour bien vouloir nous accorder de leur temps précieux pour commenter, discuter et juger notre travail. En fin, nous ne pouvons achever ce mémoire sans exprimer notre gratitude à tous les professeurs de l‟Ecole Supérieure de Commerce, pour leur dévouement et leur assistance tout au long de nos études universitaires.
  • 4.
    Imen & Manel Dédicaces Jedédie ce mémoire à : Mes chers parents, que nulle dédicace ne puisse exprimer mes sincères sentiments, pour leur patience illimitée, leur encouragement contenu, leur aide, en témoignage de mon profond amour et respect pour leurs grands sacrifices. Mes chers frères : Samy, Mariem, Anis et Rym, pour leur grand amour et leur soutien qu’ils trouvent ici l’expression de ma haute gratitude. Mon très cher ami Karim. Mes chers amis qui sans leur encouragement ce travail n’aura jamais vu le jour. Et à toute ma famille et à tous ceux que j’aime. Ben Dhia Imen
  • 5.
    Dédicaces Je dédie cemodeste travail : A mes parents, en guise de reconnaissance et de gratitude pour les sacrifices qu’ils ont fait. A mes frères, à qui je dois tout l’amour, avec tous mes vœux de les voir réussir dans leurs vies. A ma cousine Olfa et son mari Nabil. A mes ami(e) s, à qui je souhaite le succès, pour l’amitié qui nous a toujours unis. A tous ceux qui me sont chers. Ben Hammouda Manel
  • 6.
    Sommaire Introduction Générale.............................................................................................................................. 1 ChapitreI : Etude Préalable et spécification des besoins ........................................................................ 3 Introduction :........................................................................................................................................... 3 I Présentation du cadre du projet : ................................................................................................. 3 I.1 Présentation de l‟organisme d‟accueil:.................................................................................... 3 I.2 Présentation de CYNCRM :.................................................................................................... 4 I.2.1 Les axes stratégiques:.............................................................................................................. 5 I.2.2 Les axes opérationnels:............................................................................................................ 6 II Les motivations ........................................................................................................................... 6 III Etude préalable : le processus CRM............................................................................................ 6 III.1 Définition: ............................................................................................................................... 6 III.2 Interactions du système : ......................................................................................................... 7 III.3 Les éléments du CRM :........................................................................................................... 7 III.4 Les domaines du CRM :.......................................................................................................... 8 III.5 Le processus Marketing :......................................................................................................... 9 III.5.1 La gestion des campagnes :............................................................................................... 10 III.5.2 La gestion des communications : ...................................................................................... 11 III.5.3 La gestion des comptes et des contacts : ........................................................................... 12 IV Choix de la méthodologie de conception adoptée:.................................................................... 13 IV.1 Choix de la méthode de conception : .................................................................................... 13 IV.2 Choix du cycle de vie logiciel :............................................................................................. 13 V Planning des tâches : ................................................................................................................. 16 VI Identification des besoins fonctionnels : ................................................................................... 16 VI.1 Identification des acteurs du système :.................................................................................. 17 VI.2 Identification des cas d‟utilisation du système :.................................................................... 17 VI.2.1 Définition d‟un cas d‟utilisation :...................................................................................... 17 VI.2.2 Classification des cas d‟utilisation par acteur : ................................................................. 18 VI.2.3 Structuration des cas d‟utilisation en packages :............................................................... 19 VI.3 Diagramme général des cas d‟utilisation :............................................................................. 19
  • 7.
    VI.4 Modèle dudomaine:.............................................................................................................. 21 VI.5 Spécification des cas d‟utilisation: ........................................................................................ 23 VI.6 Raffinement du cas d‟utilisation « Gérer produits » : ........................................................... 24 VI.7 Raffinement du cas d‟utilisation « Gérer campagne » : ........................................................ 25 VI.8 Raffinement du cas d‟utilisation « Gérer documents » : ....................................................... 26 VI.9 Raffinement du cas d‟utilisation « Gérer comptes » : ........................................................... 27 VI.10 Raffinement du cas d‟utilisation « Gérer contacts » :........................................................ 27 VI.11 Raffinement du cas d‟utilisation « Gérer prospects » :...................................................... 28 VI.12 Raffinement du cas d‟utilisation « Gérer opportunités » :................................................. 29 VI.13 Raffinement du cas d‟utilisation « Gérer communication » :............................................ 30 VI.14 Raffinement du cas d‟utilisation « Gérer utilisateurs » :................................................... 31 VII Identification des besoins non fonctionnels : ........................................................................ 32 VIII Identification des risques :..................................................................................................... 33 Conclusion :........................................................................................................................................... 33 Chapitre II : Analyse et Conception...................................................................................................... 35 Introduction :......................................................................................................................................... 35 I Analyse :........................................................................................................................................ 35 I.1 Analyse du cas d‟utilisation « Gérer produits » : ...................................................................... 35 I.1.1 Traçabilité entre le modèle de cas d‟utilisation et le modèle d‟analyse du cas d‟utilisation « Gérer produits » :................................................................................................................................ 35 I.1.2 Diagramme de classe d‟analyse du cas d‟utilisation « Gérer produit » :................................... 36 I.1.3 Diagrammes de collaboration du cas « Gestion de produits » : ................................................ 36 I.1.3.1 Diagramme de collaboration du cas « Créer produit » :........................................................ 36 I.1.3.2 Diagramme de collaboration du cas « Rechercher produits » :............................................. 37 I.1.3.3 Diagrammes de collaboration du cas « Consulter produits » :.............................................. 37 I.2 Analyse du cas d‟utilisation « Créer campagne » : ................................................................... 38 I.2.1 Traçabilité entre le modèle de cas d‟utilisation et le modèle d‟analyse pour le cas d‟utilisation « Créer campagne » :............................................................................................................................. 38 I.2.2 Diagramme de classe d‟analyse du cas « Créer campagne » : .................................................. 38 I.2.3 Diagramme de collaboration du cas « Créer campagne » : ...................................................... 39 I.3 Analyse du cas d‟utilisation « Contrôler campagne » :............................................................. 40 I.3.1 Traçabilité entre le modèle de cas d‟utilisation et le modèle d‟analyse pour le cas d‟utilisation « Contrôler campagne » : ..................................................................................................................... 40 I.3.2 Modèle de classe d‟analyse du cas « Contrôler campagne » :................................................... 40 I.3.3 Diagrammes de collaboration du cas « Contrôler campagne » : .............................................. 41 I.4 Analyse du cas d‟utilisation « Planifier campagne » :............................................................... 42
  • 8.
    I.4.1 Traçabilité entrele modèle de cas d‟utilisation et le modèle d‟analyse pour le cas d‟utilisation« Planifier campagne » :.................................................................................................... 42 I.4.2 Modèle de classe d‟analyse du cas d‟utilisation « Planifier campagne » :................................ 42 I.4.3 Diagramme de collaboration du cas d‟utilisation du cas « Planifier campagne » :................... 43 I.5 Analyse du cas d‟utilisation « Lancer campagne » : ................................................................. 44 I.5.1 Traçabilité entre le modèle de cas d‟utilisation et le modèle d‟analyse pour le cas d‟utilisation « Lancer campagne » :.......................................................................................................................... 44 I.5.2 Diagramme de classe d‟analyse du cas d‟utilisation « Lancer campagne » :............................ 45 I.5.3 Diagramme de collaboration du cas d‟utilisation « Lancer campagne » :................................. 45 I.6 Analyse du cas d‟utilisation « Suivre campagne » :.................................................................. 46 I.6.1 Traçabilité entre le modèle de cas d‟utilisation et le modèle d‟analyse pour le cas d‟utilisation « Suivre campagne » : .......................................................................................................................... 46 I.6.2 Diagramme de classe d‟analyse du cas d‟utilisation « Suivre campagne » :............................ 46 I.6.3 Diagramme de collaboration du cas d‟utilisation « Suivre campagne » : ................................ 47 I.7 Analyse du cas d‟utilisation « Gérer comptes » :...................................................................... 47 I.7.1 Traçabilité entre le modèle de cas d‟utilisation et le modèle d‟analyse pour le cas d‟utilisation « Gérer comptes » : .............................................................................................................................. 47 I.7.2 Diagramme de classe d‟analyse du cas « Gérer comptes » : ..................................................... 48 I.7.3 Diagrammes de collaboration du cas « Gérer comptes » : ....................................................... 48 I.8 Analyse du cas d‟utilisation « Gérer contacts » : ...................................................................... 49 I.8.1 Traçabilité entre le modèle de cas d‟utilisation et le modèle d‟analyse pour le cas d‟utilisation « Gérer contacts » :............................................................................................................................... 49 I.8.2 Diagramme de classe d‟analyse du cas « Gérer contacts » : ..................................................... 50 I.8.3 Diagrammes de collaboration du cas « Gérer contacts » : ....................................................... 50 I.9 Analyse du cas d‟utilisation « Gérer prospects » : .................................................................... 50 I.9.1 Traçabilité entre le modèle de cas d‟utilisation et le modèle d‟analyse pour le cas d‟utilisation « Gérer prospects » :............................................................................................................................. 50 I.9.2 Diagramme de classe d‟analyse du cas « Gérer prospects » : ................................................... 51 I.9.3 Diagramme de collaboration du sous cas « Créer prospect » :.................................................. 51 I.10 Analyse du cas d‟utilisation « Gérer opportunités » : ............................................................... 52 I.10.1 Traçabilité entre le modèle de cas d‟utilisation et le modèle d‟analyse pour le cas d‟utilisation « Créer opportunité » : ..................................................................................................... 52 I.10.2 Modèle de classe d‟analyse du cas « Créer opportunité » :................................................... 53 I.10.3 Diagrammes de collaboration du cas « Créer opportunité» : ............................................... 54 I.11 Analyse du cas d‟utilisation « Gérer appels » : ......................................................................... 55 I.11.1 Traçabilité entre le modèle de cas d‟utilisation et le modèle d‟analyse pour le cas d‟utilisation « Gérer appels » : ............................................................................................................. 55 I.11.2 Modèle de classe d‟analyse du cas « Gérer appels» :............................................................ 56
  • 9.
    I.11.3 Diagrammes decollaboration du cas « Gérer appel » :......................................................... 56 I.11.3.1 Diagramme de collaboration du cas « Enregistrer appel » :............................................. 56 I.11.3.2 Diagramme de collaboration du cas d'utilisation "Effectuer appel" :................................ 57 I.11.3.3 Diagramme de collaboration du cas d'utilisation « Planifier appel » : .............................. 57 I.11.3.4 Diagramme de collaboration du cas d'utilisation "Suivre appel" : .................................... 58 I.12 Analyse du cas d‟utilisation « Gérer profils » :......................................................................... 59 I.12.1 Traçabilité entre le modèle de cas d‟utilisation et le modèle d‟analyse pour le cas d‟utilisation « Gérer profils » :............................................................................................................. 59 I.12.2 Modèle de classe d‟analyse du cas « Gérer profils » :........................................................... 59 I.12.3 Diagrammes de collaboration du cas « Gérer profils » : ...................................................... 60 I.13 Analyse du cas d‟utilisation « Gérer agents » : ........................................................................ 61 I.13.1 Réalisation-Analyse du cas d‟utilisation « Gérer agents » :.................................................. 61 I.13.2 Modèle de classe d‟analyse du cas « Gérer agents » :........................................................... 61 I.13.3 Diagrammes de collaboration du cas « Gérer agents » : ...................................................... 62 I.14 Analyse du cas d‟utilisation « Gérer Comptes Utilisateur » : .................................................. 62 I.14.1 Traçabilité entre le modèle de cas d‟utilisation et le modèle d‟analyse pour le cas d‟utilisation « Gérer Comptes Utilisateur » : ....................................................................................... 62 I.14.2 Modèle de classe d‟analyse du cas « Gérer Comptes Utilisateur » :..................................... 63 I.14.3 Diagrammes de collaboration du cas « Gérer Comptes Utilisateur » :.................................. 64 I.15 Analyse du cas d‟utilisation « S‟authentifier » :........................................................................ 65 I.15.1 Traçabilité entre le modèle de cas d‟utilisation et le modèle d‟analyse pour le cas d‟utilisation « S‟authentifier » :............................................................................................................. 65 I.15.2 Modèle de classe d‟analyse du cas « S‟authentifier » : ......................................................... 65 I.15.3 Diagrammes de collaboration du cas « S‟authentifier » :...................................................... 66 II Conception : .................................................................................................................................. 67 II.1 Conception du cas d‟utilisation « Gérer produits » :................................................................. 67 II.2 Du modèle de classe d‟analyse au modèle de classe conception : ............................................ 67 II.3 Diagramme de classe de conception relatif au cas « Gérer produit » :...................................... 67 II.4 Diagrammes de séquence du cas « Gestion de produits » :....................................................... 68 III Conception du cas d‟utilisation « Gérer campagne » :.............................................................. 68 III.1 Conception du cas d‟utilisation « Créer campagne » : ............................................................. 68 III.1.1 Du modèle d‟analyse au modèle de conception du cas d‟utilisation « Créer campagne » :. 68 III.1.2 Modèle de classe d‟analyse du cas « Créer campagne » :..................................................... 69 III.1.3 Diagramme de séquence du cas « Créer campagne » :......................................................... 69 III.2 Conception du cas d‟utilisation « Modifier campagne » :......................................................... 71 III.3 Conception du cas d‟utilisation « Contrôler campagne » :........................................................ 71
  • 10.
    III.3.1 Traçabilité Analyse-Conceptiondu cas d‟utilisation « Contrôler campagne » :.................. 71 III.3.2 Diagramme de classe de conception du cas « Contrôler campagne » :................................. 71 III.3.3 Diagrammes de séquence du cas « Contrôler campagne » :................................................. 71 III.4 Conception du cas d‟utilisation « Planifier campagne » : ......................................................... 72 III.4.1 Traçabilité Analyse-Conception du cas d‟utilisation « Planifier campagne » :.................... 72 III.4.2 Diagramme de classe de conception du cas d‟utilisation « Planifier campagne » : .............. 72 III.4.3 Diagrammes de séquence du cas d‟utilisation du cas « Planifier campagne » :.................... 72 III.5 Conception du cas d‟utilisation « Lancer campagne » :............................................................ 74 III.5.1 Traçabilité Analyse-Conception du cas d‟utilisation « Lancer campagne » : ...................... 74 III.5.2 Diagramme de classe d‟analyse du cas d‟utilisation « Lancer campagne » :........................ 74 III.5.3 Diagrammes de séquence du cas d‟utilisation « Lancer campagne » :.................................. 74 III.6 Conception du cas d‟utilisation « Suivre campagne » :............................................................. 75 III.6.1 Traçabilité Analyse-Conception du cas d‟utilisation « Suivre campagne » :....................... 75 III.6.2 Diagramme de classe de conception du cas d‟utilisation « Suivre campagne » :................. 75 III.6.3 Diagrammes de séquence du cas d‟utilisation « Suivre campagne » : ................................. 75 IV Diagramme de classes entités :.................................................................................................. 76 Conclusion :........................................................................................................................................... 78 Chapitre III : Réalisation et Mise en œuvre........................................................................................... 81 Introduction :......................................................................................................................................... 81 I Présentation de la base de données :.............................................................................................. 81 I.1 Les règles de passage d‟un modèle objet à un modèle relationnel:........................................... 81 I.2 Le schéma relationnel :.............................................................................................................. 82 II Le modèle de déploiement: ........................................................................................................... 83 III Le modèle de composants : ....................................................................................................... 83 III.1 Traçabilité entre le modèle de conception et le modèle d‟implémentation :............................. 83 III.2 Diagramme de composants générique :..................................................................................... 84 IV Architecture adoptée :................................................................................................................ 86 V Choix des outils et des logiciels utilisés :...................................................................................... 87 V.1 Choix de la plateforme : J2EE (Java 2 Entreprise Edition)....................................................... 87 V.2 Choix du serveur d‟application: Apache Tomcat...................................................................... 87 V.3 Choix de l‟environnement logiciel :.......................................................................................... 87 V.4 Choix du système de gestion de la base de données : Microsoft SQL Server 2005 :................ 88 VI Tests de l‟application : .............................................................................................................. 88 VI.1 Cas d‟utilisation « S‟identifier » : ............................................................................................. 88 VI.2 Cas d‟utilisation « Gérer produits » : ........................................................................................ 89 VI.3 Cas d‟utilisation « Gérer campagne » : ..................................................................................... 92
  • 11.
    VII Constations etperspectives : ..................................................................................................... 97 Conclusion :........................................................................................................................................... 97 Conclusion Générale ............................................................................................................................. 93 Annexes................................................................................................................................................. 94 Glossaire.............................................................................................................................................. 109 Bibliographie et Netographie .............................................................................................................. 110
  • 12.
    Table des figures Figure1: les pôles technologiques de CYNAPSYS................................................................................ 4 Figure 2: Interactions du système............................................................................................................ 7 Figure 3: Triangle CRM.......................................................................................................................... 7 Figure 4: Domaines du CRM .................................................................................................................. 9 Figure 5: Processus Marketing.............................................................................................................. 10 Figure 6: Gestion des campagnes.......................................................................................................... 10 Figure 7: Gestion des Communications ................................................................................................ 11 Figure 8: Gestion des comptes et des contacts ...................................................................................... 12 Figure 9: Les différentes vues du langage UML................................................................................... 13 Figure 10: Le schéma synthétique du PU (Processus Unifié) ............................................................... 16 Figure 11: Planning de réalisation......................................................................................................... 16 Figure 12: Diagramme de classe des acteurs......................................................................................... 17 Figure 13: Structuration des cas d'utilisation en packages .................................................................... 19 Figure 14: Diagramme général des cas d'utilisation.............................................................................. 20 Figure 15: Modèle du domaine ............................................................................................................. 22 Figure 16: Raffinement du cas " Gérer produits".................................................................................. 24 Figure 17: Raffinement du cas " Gérer campagnes" ............................................................................. 25 Figure 18: Diagramme d'états-transitions de l'objet "Campagne"......................................................... 26 Figure 19: Raffinement du cas " Gérer documents".............................................................................. 26 Figure 20: Raffinement du cas " Gérer comptes".................................................................................. 27 Figure 21: Raffinement du cas " Gérer contacts".................................................................................. 27 Figure 22: Raffinement du cas " Gérer prospects"................................................................................ 28 Figure 23: Diagramme d'états-transitions de l'objet "Prospect"............................................................ 29 Figure 24: Raffinement du cas " Gérer opportunités" ........................................................................... 29 Figure 25: Diagramme d'états-transitions de l'objet "opportunité" ....................................................... 30 Figure 26: Raffinement du cas " Gérer Communications".................................................................... 30 Figure 27: Diagramme d‟états-transitions de l'objet appel.................................................................... 31 Figure 28: Raffinement du cas d'utilisation " Gérer Utilisateurs"......................................................... 31 Figure 29: Diagramme d‟états-transitions de l'objet utilisateur............................................................. 32 Figure 30: Traçabilité du cas d‟utilisation «Gérer produits"................................................................. 35 Figure 31: Diagramme de classe d'analyse du cas "Gérer produit"....................................................... 36 Figure 32: Diagramme de collaboration du cas "Créer produit" ........................................................... 36 Figure 33: Diagramme de collaboration du cas "Rechercher produit".................................................. 37 Figure 34: Diagramme de collaboration du cas "Consulter produit" .................................................... 37 Figure 35: Traçabilité du cas "Créer campagne"................................................................................... 38 Figure 36: Diagramme de classe d'analyse du cas "Créer campagne" .................................................. 39 Figure 37: Diagramme de collaboration du sous cas d'utilisation "Créer campagne"........................... 39 Figure 38: Traçabilité du cas "Contrôler Campagne" ........................................................................... 40 Figure 39: Le modèle de classe d'analyse du cas "Contrôler campagne".............................................. 40 Figure 40: Diagramme de collaboration du sous cas d'utilisation "Contrôler campagne" .................... 41
  • 13.
    Figure 41: Traçabilitédu cas "Planifier campagne".............................................................................. 42 Figure 42: Diagramme de classe d'analyse du cas "Planifier campagne" ............................................. 42 Figure 43: Diagramme de collaboration "Planifier campagne"............................................................. 43 Figure 44: Traçabilité du cas "Lancer campagne"................................................................................. 44 Figure 45: Diagramme de classe d'analyse du cas "Lancer Campagne" ............................................... 45 Figure 46 : Diagramme de collaboration "Lancer campagne" .............................................................. 45 Figure 47: Traçabilité du cas d'utilisation "Suivre campagne".............................................................. 46 Figure 48: Diagramme de classe d'analyse "Suivre campagne"............................................................ 46 Figure 49: Diagramme de collaboration "Suivre campagne"................................................................ 47 Figure 50: traçabilité du cas d'utilisation "Gérer comptes" ................................................................... 48 Figure 51: Le modèle de classe d'analyse du cas "Gérer compte" ........................................................ 48 Figure 52: Diagramme de collaboration du cas d'utilisation "Créer Compte" ...................................... 49 Figure 53: Traçabilité du cas d'utilisation "Gérer contacts".................................................................. 49 Figure 54: Diagramme de classe d'analyse du cas d'utilisation "Gérer contacts".................................. 50 Figure 55: Diagramme de collaboration du cas "Créer Contact" .......................................................... 50 Figure 56: Traçabilité du cas "Gérer prospects".................................................................................... 51 Figure 57: Diagramme de classe d'analyse du cas "Gérer prospects" ................................................... 51 Figure 58: Diagramme de collaboration du cas d'utilisation "Créer prospect" ..................................... 52 Figure 59: Traçabilité du cas d'utilisation "Gérer opportunités" ........................................................... 53 Figure 60: Diagramme de classe d'analyse du cas "Gérer opportunités" .............................................. 53 Figure 61: Diagramme de collaboration du cas d'utilisation "Créer opportunité"................................. 54 Figure 62: Traçabilité du cas "Gérer appels"......................................................................................... 55 Figure 63: Diagrammes de classes d'analyse du cas "Gérer communications"..................................... 56 Figure 64: Diagramme de collaboration du cas d'utilisation "Créer appel" .......................................... 56 Figure 65: Diagramme de collaboration du cas d'utilisation "Effectuer appel" .................................... 57 Figure 66: Diagramme de collaboration du cas d'utilisation "Planifier appel" ..................................... 58 Figure 67: Diagramme de collaboration du cas d'utilisation "Suivre appel"......................................... 58 Figure 68: Traçabilité du cas "Gérer profils" ........................................................................................ 59 Figure 69: Diagrammes de classes d'analyse du cas "Gérer profils"..................................................... 59 Figure 70: Diagramme de collaboration du cas d'utilisation "Créer profil" .......................................... 60 Figure 71: Traçabilité du cas "Gérer agents"......................................................................................... 61 Figure 72: Diagrammes de classes d'analyse du cas "Gérer agents"..................................................... 61 Figure 73: Diagramme de collaboration du cas d'utilisation "Créer agent" .......................................... 62 Figure 74: Traçabilité du cas "Gérer comptes utilisateur"..................................................................... 63 Figure 75: Diagrammes de classes d'analyse du cas "Gérer comptes utilisateur"................................. 63 Figure 76: Diagramme de collaboration du cas d'utilisation "Créer utilisateur"................................... 64 Figure 77: Traçabilité du cas "S‟authentifier"....................................................................................... 65 Figure 78: Diagrammes de classes d'analyse du cas "Gérer comptes utilisateur"................................. 65 Figure 79: Diagramme de collaboration du cas d'utilisation "S‟authentifier"....................................... 66 Figure 80: Traçabilité entre le modèle d‟analyse et le modèle de conception du cas d‟utilisation « gérer produits »............................................................................................................................................... 67 Figure 81: Diagramme de classe de conception du cas "Gérer produit" ............................................... 67 Figure 82: Diagramme de séquence du cas "Créer produit".................................................................. 68 Figure 83: Traçabilité entre le modèle d‟analyse et le modèle de conception du cas d‟utilisation « Créer campagne ».................................................................................................................................. 68 Figure 84: Le modèle de classe de conception du cas "Créer campagne"............................................. 69 Figure 85: Diagramme de séquence du sous cas d'utilisation "Créer campagne" ................................. 70
  • 14.
    Figure 86: Traçabilitéentre le modèle d‟analyse et le modèle de conception du cas "Contrôler Campagne" ............................................................................................................................................ 71 Figure 87: Diagramme de classe de conception du cas "Contrôler campagne" .................................... 71 Figure 88: Diagramme de séquence du sous cas d'utilisation "Contrôler campagne"........................... 71 Figure 89: Traçabilité du cas "Planifier campagne".............................................................................. 72 Figure 90: Le modèle de classe de conception du cas "Planifier campagne"........................................ 72 Figure 91: Diagramme de séquence "Planifier campagne" ................................................................... 73 Figure 92: Traçabilité analyse-conception du cas "Lancer campagne"................................................. 74 Figure 93: Diagramme de classe de conception du cas "Lancer Campagne"........................................ 74 Figure 94 : Diagramme de séquence "Lancer campagne"..................................................................... 74 Figure 95: Traçabilité analyse-conception du cas "Suivre campagne" ................................................. 75 Figure 96: Diagramme de classe de conception du cas "Suivre campagne" ......................................... 75 Figure 97: Diagramme de séquence du cas "Suivre campagne" ........................................................... 75 Figure 98: Diagramme de classes entités .............................................................................................. 77 Figure 99: Modèle de déploiement........................................................................................................ 83 Figure 100: Traçabilité entre le modèle de conception et le modèle d'implémentation ........................ 84 Figure 101: Diagramme de composants générique ............................................................................... 85 Figure 102: Architecture J2EE basée sur les technologies JSF, Spring et Hibernate............................ 86 Figure 103: Page d'identification........................................................................................................... 88 Figure 104: Page d'accueil..................................................................................................................... 89 Figure 105: Page d'accueil Produits ...................................................................................................... 89 Figure 106: Création d'un nouveau produit........................................................................................... 90 Figure 107: Confirmation...................................................................................................................... 90 Figure 108: Modification de produit ..................................................................................................... 91 Figure 109: Produit ajouté..................................................................................................................... 92 Figure 110: Page d'accueil Campagnes................................................................................................. 92 Figure 111: Créer campagne ................................................................................................................. 93 Figure 112: Choix des comptes............................................................................................................. 93 Figure 113: Choix des produits ............................................................................................................. 94 Figure 114: Comptes et produits ajoutéss ............................................................................................. 94 Figure 115: Modifications effectués...................................................................................................... 95 Figure 116: Contrôler campagne........................................................................................................... 96 Figure 117: Saisie de notes.................................................................................................................... 96 Figure 118: Le processus de vente ...................................................................................................... 104 Figure 119: Gestion des devis ............................................................................................................. 105 Figure 120: Gestion des contrats......................................................................................................... 105 Figure 121: Envoi au service comptable ............................................................................................. 105 Figure 122: Après-Vente..................................................................................................................... 106 Figure 123: Gestion des incidents ....................................................................................................... 106 Figure 124: Support technique ............................................................................................................ 107 Figure 125: Interactions entre le modèle, la vue et le contrôleur ........................................................ 107 Figure 126: Architecture n-tiers .......................................................................................................... 108
  • 15.
    Gestion de laRelation Client Introduction générale Page | 1 Introduction Générale Dans notre société, l‟information est devenue un élément à la fois stratégique pour développer les activités, et essentiel pour assurer un avantage concurrentiel (optimisation des coûts, meilleure satisfaction des clients…) aux entités qui savent l‟utiliser. Ce constat explique la raison pour laquelle les entreprises cherchent aujourd‟hui à mettre en place des systèmes de collecte et de traitement de données plus performants. De même, la satisfaction du client est plus que jamais au centre des préoccupations des entreprises et se concrétise par une gestion personnalisée de la relation client : comprendre les clients et leurs attentes, les fidéliser, les inciter à consommer davantage. Le CRM (Customer Relationship Management), dit aussi GRC (Gestion de la relation Client) a pour objet d'identifier, attirer et conserver les meilleurs clients et de maximiser le chiffre d'affaire et la rentabilité. La GRC englobe l'ensemble des activités et des processus que doit mettre en place une entreprise pour interagir avec ses clients et ses prospects afin de leur fournir des produits et des services adéquats au bon moment. Les entreprises ont, de plus en plus, recours à une approche de type de CRM, afin de se différencier. Une exigence accrue du client conduit les entreprises à faire évoluer leur offre dans le sens d'une plus grande personnalisation. Ce projet consiste à concevoir et à réaliser un module marketing pour une application de gestion de la relation client, intitulée CYNCRM. Dans ce cadre, la modélisation de ce module se base sur le Processus Unifié et la notation UML. Rappelons que le processus unifié est constitué de quatre phases (Création, Elaboration, Construction et Transition), chacune comportant les activités suivantes : spécification des besoins, analyse, conception, réalisations et tests. Dans ce rapport, on considère uniquement les activités, puisque le projet est présenté en une seule itération. De ce fait, les différentes phases sont incorporées dans les différentes activités, qui se présentent en trois principaux chapitres :
  • 16.
    Gestion de laRelation Client Introduction générale Page | 2  Le premier chapitre intitulé „Etude préalable et spécification des besoins’ est le point de départ. Il consiste, dans un premier lieu, à donner un aperçu sur l‟organisme d‟accueil „Cynapsys‟ et à présenter le projet ainsi que les objectifs et les motivations. En second lieu, il présente une étude succincte de l‟état de l‟art permettant de se situer par rapport aux solutions et technologies des applications de gestion de la relation client existantes sur le marché. De même, il met en valeur les besoins attendues par les futurs utilisateurs du système ainsi que la justification du choix de la méthode de conception adoptée.  Le deuxième chapitre intitulé „Analyse et conception’ porte sur l‟analyse des besoins décrits dans le chapitre précédant. Il met, également, en exergue l‟aspect conceptuel de l‟application en présentant les différents scénarios par l‟intermédiaire du langage de conception et de modélisation UML. Cette phase est primordiale puisqu‟elle assure le développement d‟une carte dont on pourra se servir pour la programmation.  Le troisième chapitre intitulé „Réalisation et tests‟ est consacré à la présentation de l‟environnement de réalisation de l‟application et de l‟outil de représentation de la persistance des données. Il schématise la transformation des besoins capturés, analysés et conçus dans les précédents chapitres en un produit qui répond aux attentes des utilisateurs. Enfin, une conclusion qui, synthétise le travail et présente les perspectives envisagées.
  • 17.
    Gestion de laRelation Client Etude préalable et spécification des besoins Page | 3 Chapitre I : Etude Préalable et spécification des besoins Introduction : Ce chapitre présente, en premier lieu, l‟organisme d‟accueil, dans lequel le projet a été effectué, ainsi que les objectifs et les motivations de ce dernier. En second lieu, il introduit, d‟une manière générale, la notion de gestion de la relation client et il détaille le processus Marketing, sur lequel porte ce rapport. Enfin, il justifie la méthodologie de conception adoptée et mentionne le plan de travail à suivre tout au long du projet. I Présentation du cadre du projet : Cette première partie constitue une présentation générale du cadre de ce projet de fin d‟étude. En premier lieu, l‟organisme d‟accueil, qui est la société Cynapsys, dans laquelle ce travail a été menu, sera présenté. Ensuite, la problématique sera soulevée ainsi que les différents objectifs à atteindre. Enfin, les motivations, qui viennent justifier le choix de ce sujet, seront évoquées. I.1 Présentation de l’organisme d’accueil: Fondée en 2003, CYNAPSYS est une entreprise tunisienne de prestation de services en technologie de l‟information spécialisée dans le domaine du développement de logiciel pour la télécommunication et l'industrie. Ayant acquis une grande expérience dans la gestion des projets off-shore et near-shore. Elle a l‟ambition d‟être un partenaire compétent auprès de ses clients à chaque étape du processus de développement logiciel. Cynapsys est totalement exportatrice. En effet, elle a développé une bonne connaissance du marché européen (principalement la France et l‟Allemagne). Elle s‟appuie sur la puissance des normes internationales. En effet, depuis 2007, des décisions de la direction ont été prises en vue de la certification CMMI niveau 31 et ISO 9001 - v 20002 afin d'optimiser ses processus internes et de donner à ses clients le meilleur rapport qualité / prix. 1 Voir glossaire. 2 Voir glossaire.
  • 18.
    Gestion de laRelation Client Etude préalable et spécification des besoins Page | 4 Le management de l‟entreprise adossé à ces compétences a permis à CYNAPSYS d‟avoir la confiance de grandes enseignes : Siemens Communication, BenQ-Mobile, Synchronica, Vodafone D2, Orascom Telecom…etc. Son équipe se compose d‟architectes de logiciel, de programmeurs de logiciel, de conseillers et de chefs de projet expérimentés. CYNAPSYS est organisée en trois directions : une direction commerciale, une direction technique et une direction administrative. La direction technique, dans laquelle nous avons menu notre travail, comporte trois principaux pôles (cf. figure 1) : Figure 1: les pôles technologiques de CYNAPSYS Le Pôle J2EE a pour tâche la réalisation des applications sur demande en utilisant la technologie Java/J2EE (JAVA 2 Entreprise Edition). Le Pôle Microsoft .Net est chargé du développement des applications en utilisant la technologie «.Net » pour la gestion et la réparation de la téléphonie mobile. Le Pôle Systèmes Embarqués a pour rôle le développement des applications embarquées3 . I.2 Présentation de CYNCRM : Dans un environnement turbulent où la concurrence devient de plus en plus accrue, les clients ne vont pas choisir n‟importe quel produit ou service offert sur le marché mais 3 Voir glossaire.
  • 19.
    Gestion de laRelation Client Etude préalable et spécification des besoins Page | 5 plutôt celui qui répond le plus à leur besoins. Dans cette situation, les entreprises, y compris CYNAPSYS, doivent offrir un avantage concurrentiel pour attirer et fidéliser ses clients et assurer sa part de marché. C‟est pourquoi, soucieuse d‟assouvir les besoins de sa clientèle, CYNAPSYS a décidé de mettre en place un système informatique chargé de la gestion de sa relation avec ses clients aussi bien en Tunisie qu‟à l‟étranger. Elle doit disposer d‟outils et de moyens efficaces pour orienter ses principaux services à savoir ; le marketing, la vente et l‟après-vente. En effet, CYNAPSYS envisage la mise en place d‟un CRM. Ce système, intitulé CYNCRM, lui permettra la conquête, le suivi et la fidélisation de ses clients. De plus, il fera l‟objet d‟une publication en libre code (Open Source), à la disponibilité des autres entreprises. C‟est dans ce cadre que s‟inscrit notre mémoire de fin d‟études universitaires de la maîtrise en Informatique Appliquée à la Gestion, qui consiste à proposer une solution dans le but de mieux gérer la relation avec le client. Notre choix a été fixé sur l‟utilisation des nouvelles technologies de l‟information et de communication à savoir le WEB, J2EE etc. I.2.1 Les axes stratégiques: Cette application CRM s‟inscrit dans le cadre d‟un projet pilote qui vient répondre à des objectifs d‟ordre stratégique (à long terme).Ces axes stratégiques desquels découle la mise en place de cette application sont les suivants:  La consommation de la baisse des charges provoquées par la crise économique mondiale qui a réduit l‟acquisition des nouveaux projets : il s‟agit de mettre à jour les profils des ingénieurs et les motiver pour faire face aux problèmes engendrés par cette crise.  La production d‟une action de marketing à travers la publication de ce projet en code libre (open source) : ceci permet de promouvoir le produit et d‟avoir des activités autour de lui tels que le consulting, la personnalisation (customizing) et la formation, dans l‟optique de prévoir des versions payantes encore plus personnalisés en fonction des clients.  L‟obtention de la certification CMMI niveau 3 et ISO 9001 - v 2000 : à travers le déploiement des processus qualité exigés par ces modèles et normes.
  • 20.
    Gestion de laRelation Client Etude préalable et spécification des besoins Page | 6 I.2.2 Les axes opérationnels: Les objectifs opérationnels que les entreprises cherchent à atteindre à travers la mise en place d‟un tel système CRM, consistent à :  offrir aux spécialistes de vente des outils permettant d‟augmenter leur chiffre d‟affaires ;  accélérer les décisions d‟achat ;  maximiser la productivité de l‟équipe. II Les motivations Le choix du projet de fin d‟étude est une étape délicate, puisqu‟elle matérialise la transaction entre l‟environnement éducationnel et la vie professionnelle. Plusieurs motivations ont orienté notre choix :  En premier lieu, notre sujet fait le lien entre nos atouts qui sont l‟informatique et la gestion.  En second lieu, le CRM est devenu un sujet très important voire un sujet d‟actualité ; il est au cœur des préoccupations de toutes les entreprises qui cherchent à accroître et fidéliser leurs portefeuilles clients. C‟est pour cette raison qu‟un système CRM est devenu un ingrédient professionnel en passe de devoir indispensable pour les entreprises.  En troisième lieu, il nous permet d‟approfondir encore plus nos connaissances en matière d‟informatique en ayant l‟occasion de travailler avec des technologies innovantes telle que la technologie J2EE. III Etude préalable : le processus CRM III.1 Définition: La gestion de la relation client (CRM) se définit comme une démarche qui vise à identifier, attirer et fidéliser les meilleurs clients afin d‟augmenter la valeur du capital client de l‟entreprise. Les actions de CRM sont en général supportées par un environnement informatique ou un ensemble d‟outils articulés autour d‟une base de données client centralisée, ce qui a conduit à donner aujourd‟hui une acception plus "informatique" à l‟acronyme CRM. On utilise généralement le terme CRM pour désigner les systèmes et outils informatiques mis en œuvre pour gérer la relation avec le client, mais le CRM peut
  • 21.
    Gestion de laRelation Client Etude préalable et spécification des besoins Page | 7 impliquer, au-delà des considérations techniques, un changement certain dans la culture de l‟entreprise. Au-delà de nombreuses définitions publiées, le CRM se résume, tout simplement, en trois processus clefs qui sont le marketing, la vente et le service. III.2 Interactions du système : Figure 2: Interactions du système Le CRM n‟est pas un système autonome, il n‟évolue pas tout seul, mais il interagit avec d‟autres systèmes. En effet, il interagit avec trois systèmes différents (cf. figure 2):  Un système de gestion des disponibilités ; pour vérifier la disponibilité du stock (produit) ou du service demandé.  Un système GED ; pour la gestion électronique des Documents.  Un système de comptabilité; pour le suivi des statuts de commandes et la vérification des garanties. III.3 Les éléments du CRM : Figure 3: Triangle CRM Les principaux éléments du CRM sont (cf. figure 3):  Le client : il s‟agit de l‟élément fondamental du CRM. Il représente, pour l‟entreprise, la seule source de son profit à présent et de son développement dans CRM Accounting system Stock Managment EDM
  • 22.
    Gestion de laRelation Client Etude préalable et spécification des besoins Page | 8 le futur. Cependant, il est à noter que, de nos jours, l‟environnement est devenu de plus en plus concurrentiel et que les clients sont devenus, à leur tour, encore plus éduqués et plus rationnels. Par conséquent, ces clients peuvent choisir un autre concurrent pour la simple raison que celui-ci satisfait mieux leurs besoins. Il n‟est donc pas une tâche facile de distinguer les meilleurs clients. C‟est pour cette raison que le recours à la mise en place d‟un CRM constitue semble être un remède pour ce problème. En effet, le CRM offre des outils qui permettent la distinction des clients et leur gestion.  Le management: Les informations collectées et relatives aux clients sont transformées en connaissances qui seront utilisées pour organiser des activités permettant de tirer profit des opportunités du marché (elles conditionnent les activités de l‟entreprise). Le CRM implique donc un changement continu dans la culture de l‟entreprise, de ses différents processus et du comportement de ses employés qui doivent être dans un état d‟esprit CRM.  La relation entre les deux : elle matérialise la communication et les différentes interactions entre l‟entreprise et ses clients. Cette relation peut durer à long- terme ou à court-terme, elle peut être continue ou discrète, répétée ou unique. Elle est reliée aux attitudes et aux comportements. Un client peut manifester une attitude positive envers une entreprise mais son comportement d‟achat est occasionnel. Ce type de relation est mesuré par le CLV (valeur du cycle de vie client). Le CRM consiste donc à gérer cette relation pour qu‟elle soit mutuellement bénéfique. III.4 Les domaines du CRM : Le CRM ou GRC est l'intégration technologique des processus transversaux liés au marketing, à la vente et aux services clients, dans une optique d'automatisation et d'amélioration de la gestion de la relation avec le client. En tant qu‟outil orienté client, le CRM s‟adresse avant tout aux services suivants, qui sont étroitement liés les uns aux autres (cf. figure 4):  Le Marketing : il s‟agit de l‟avant-vente consistant à étudier le marché ; c'est-à- dire les besoins des clients et à démarcher les prospects. L‟analyse des informations collectées sur le client permet à l‟entreprise de revoir sa gamme de produits afin de répondre plus précisément à ses attentes. En effet, il sert pour le
  • 23.
    Gestion de laRelation Client Etude préalable et spécification des besoins Page | 9 ciblage, la gestion des actions marketing et l‟identification des opportunités de vente.  La Vente : elle couvre tout le processus de vente depuis la découverte d‟une affaire ou vente potentielle, jusqu‟au règlement des factures par le client.  L‟Après-vente : elle concerne les actions entreprises suite aux ventes dans le but de répondre aux réactions et réclamations des clients. Figure 4: Domaines du CRM Chaque domaine est décrit par un processus spécifique comportant un ensemble d‟activités. Dans ce qui suit, nous allons nous intéresser, seulement, au processus Marketing. En effet, ce processus constitue le module qui nous concerne dans le projet « CYNCRM ». III.5 Le processus Marketing : Pour garantir la réussite de la relation avec la clientèle, et ce à long terme, un travail préliminaire est obligatoire au sein de l‟entreprise permettant d‟attirer d‟abord et de fidéliser ensuite les meilleurs clients. Ce travail d‟avant-vente s‟appuie sur un aspect marketing-marché. Cet aspect vise le lancement de compagnes et de promotions diverses. Pour cela, la conception des campagnes nécessitent de choisir la période, le produit, le coût, le lieu, la clientèle, les communications et les moyens impliqués. Tous ces aspects ont un objectif unique qui est celui de mieux vendre et donc d‟augmenter les bénéfices. Ainsi, l‟entreprise doit être en mesure de constituer toutes les informations utiles et nécessaires afin de les analyser facilement et d‟y accéder en temps réel. La gestion des relations clients permet d‟effectuer le suivi des données des clients, y avoir accès et interagir avec l‟ensemble des données.
  • 24.
    Gestion de laRelation Client Etude préalable et spécification des besoins Page | 10 Le processus de Marketing correspond à un processus itératif et incrémental constitué par les étapes suivantes (cf. figure 5) :  La gestion des campagnes.  La gestion des communications.  La gestion des comptes clients. Figure 5: Processus Marketing III.5.1 La gestion des campagnes : Figure 6: Gestion des campagnes Bien que le client constitue, le centre d‟intérêt des entreprises, l‟importance des produits et des services commercialisés ne disparaît pas pour autant. L‟entreprise doit gérer de façon détaillée l‟ensemble de ses produits ou services.
  • 25.
    Gestion de laRelation Client Etude préalable et spécification des besoins Page | 11 Elle doit, également, être en mesure de gérer ses campagnes d‟une manière efficace. En effet, Les campagnes représentent les actions permettant d‟envoyer les informations de l‟entreprise vers l‟ensemble du public ou vers un public ciblé. Elle doit, donc, disposer d‟outils et de moyens nécessaires pour la planification, le lancement et le suivi de ces dernières, tout en tenant compte des notions qui s‟y rapporte (en relation avec elles) y compris les promotions, les produits, l‟équipe commerciale…etc. (cf. figure 6) III.5.2 La gestion des communications : Figure 7: Gestion des Communications La gestion des communications est une fonction transversale mise à la disposition des acteurs du processus marketing, vente et après-vente. Elle consiste à gérer les communications entrantes et sortantes et à garder trace de ces communications. On distingue différents types de communications, à savoir les appels, les fax, les emails, les sms, les rendez-vous…etc. La diversité des moyens de communication est expliquée par la nature des préférences qui diffèrent d‟un client à un autre. En effet, pour chaque client, on doit préciser son moyen de communication préféré qui sera le moyen le plus efficace pour le contacter. Il peut être le téléphone, le fax, le courrier postal, le courrier électronique…etc. Cette information est renseignée par le service marketing et elle peut changer dans le temps. Ainsi, lors des campagnes marketing, le moyen de communication utilisé peut être fixé pour touts les clients ou bien on peut utiliser pour chaque client son moyen de communication préféré. (cf. figure 7)
  • 26.
    Gestion de laRelation Client Etude préalable et spécification des besoins Page | 12 III.5.3 La gestion des comptes et des contacts : Figure 8: Gestion des comptes et des contacts L‟entreprise doit rassembler les informations lui permettant de décrire et de caractériser sa clientèle, de la positionner sur son marché et de détecter de nouveaux prospects. De ce fait, elle doit disposer d‟un moyen technologique pour mieux constituer, gérer et analyser des masses d‟informations relatives aux clients. Les clients avec lesquels l‟entreprise établit des relations peuvent être des particuliers ou des entreprises. Un particulier est toujours contacté à travers une seule personne appelé contact alors qu‟une entreprise peut être contactée à travers plusieurs personnes (le PDG, le directeur technique, l‟attaché commercial…etc.). Dans ce deuxième cas, des informations relatives à ces contacts doivent être disponibles pour pouvoir les contacter. Suite aux campagnes effectuées par le service de l‟avant-vente, il y aura, éventuellement, la découverte des besoins des clients à un ou plusieurs produits. Cette découverte peut être déclenchée par la réception d‟une consultation directe envoyée par un client, un appel d‟offre paru dans les médias ou une découverte par un canal quelconque de l‟intérêt d‟un client pour un produit donné. Par conséquent, L‟entreprise est en mesure d‟enregistrer les nouveaux prospects qui sont apparus. Une fois que les prospects sont enregistrés, une décision de poursuite ou non de cette affaire sera prise. Dans le cas où une décision de poursuite à été prise, le prospect se transforme, donc, en une opportunité à laquelle on affectera des agents pour s‟en occuper. (cf. figure 8) La suite de cette tâche s‟inscrit dans le cadre des processus suivants qui sont le processus de vente et le processus d‟après-vente. La description de ces processus est présentée dans l‟annexe [B].
  • 27.
    Gestion de laRelation Client Etude préalable et spécification des besoins Page | 13 IV Choix de la méthodologie de conception adoptée: « La qualité du processus de développement d‟un logiciel est garante de la qualité du produit.» [4]. La conception est une étape fondamentale dans le cycle de vie d‟une application informatique. En effet, c‟est d‟elle que dépendent la qualité et la cohérence du produit réalisé au développement. Des méthodes de génie logiciel ont alors été développées afin de guider le concepteur dans sa tâche. Pour mener à bien ce travail, il est nécessaire de définir une méthodologie de travail. Dans cette partie, nous présentons les choix conceptuels en termes de méthode de conception, d‟outils techniques et de cycle de vie logiciel. IV.1 Choix de la méthode de conception : Le plus grand avantage d‟une méthode orientée objet est qu‟elle permet de structurer un système sans centrer l‟analyse uniquement sur les données ou uniquement sur les traitements mais sur les deux à la fois. Une telle approche a pour but de modéliser les propriétés statiques et dynamiques de l‟environnement du système. Elle met en correspondance le problème et la solution, en préservant la structure et le comportement du système analysé. Ceci, nous a conduit à adopter l‟approche orientée objet pour modéliser notre système en se basant sur les diagrammes UML [3]. (cf. figure 9). Figure 9: Les différentes vues du langage UML IV.2 Choix du cycle de vie logiciel : Le choix de la méthodologie qui sera utilisée doit répondre aux critères suivants :
  • 28.
    Gestion de laRelation Client Etude préalable et spécification des besoins Page | 14  Exprimer au mieux les besoins des futurs clients  Permettre de développer une application robuste et évolutive  Elaborer une application répondant aux besoins des clients dans des délais respectables. C‟est pour cette raison qu‟on a choisi d‟adopter le processus unifié comme étant la méthode de l‟étude conceptuelle. En effet, cette méthode englobe l‟ensemble des activités exigées par un projet logiciel à travers un ensemble de principes génériques, adaptables en fonction des spécificités des projets. Donc c‟est un Framework de processus générique pouvant être adapté à une large classe de systèmes logiciels, à différents domaines d‟application, à différents types d‟entreprises, à différents niveaux de compétences et à différentes tailles de projets. Ce processus présente plusieurs avantages, que nous citons :  Limiter les coûts, en termes de risques, aux strictes dépenses liées à une seule itération.  Limiter les risques de retard de mise en place du produit développé.  Accélérer le rythme de l‟ensemble du développement.  Prendre en compte le fait que les besoins des utilisateurs et les exigences correspondantes ne puissent être intégralement définies à l‟avance. A cet effet, il est intéressant de voir de quoi est composée la méthodologie, choisie dans le cadre de ce projet, « Processus unifié (PU) » : En fait, le Processus Unifié (UP) est un processus de développement logiciel « itératif et incrémental, centré sur l’architecture, guidé par les cas d’utilisation et piloté par les risques » :  Itératif et incrémentale : le projet est découpé en itérations ou étapes de courte durée qui permettent de mieux suivre l‟avancement global. A la fin de chaque itération une partie exécutable du système finale est produite de façon incrémentale (par ajout).  Centré sur l‟architecture : tout système complexe doit être décomposé en partie modulaire afin d‟en faciliter la maintenance et l‟évolution. Cette architecture (fonctionnelle, logique, matérielle, etc.) doit être modélisée en UML, et pas seulement documentée en texte.
  • 29.
    Gestion de laRelation Client Etude préalable et spécification des besoins Page | 15  Piloté par les risques : les risques majeurs du projet doivent être identifiés au plutôt mais surtout levés le plus rapidement possible. Les mesures à prendre dans ce cadre déterminent l‟ordre d‟itération.  Guidé par les cas d‟utilisation : le projet est mené en tenant compte des besoins et des exigences des utilisateurs. Les cas d‟utilisation du futur système sont identifiés, décrits avec précision et classés par priorité. La gestion d‟un tel processus est organisée selon les quatre phases suivantes : initialisation, élaboration, construction et transition. (cf. figure 10) La phase d‟initialisation conduit à définir la « vision » du projet, sa portée, sa faisabilité, son « business case », pour décider au mieux de sa poursuite ou de son arrêt. La phase d‟élaboration poursuit trois objectifs principaux en parallèle :  Identifier et décrire la majeure partie des besoins utilisateurs ;  Construire (et pas seulement décrire dans un document) l‟architecture de base du système ;  Lever les risques majeurs du projet. La phase de construction consiste surtout à concevoir et à implémenter l‟ensemble des éléments opérationnels (autres que ceux de l‟architecture de base). C‟est la phase la plus consommatrice en ressources et en efforts. Enfin, la phase de transition permet de faire passer le système informatique des mains des développeurs à celles des utilisateurs finaux. Les mots-clés en sont : conversion des données, formation des utilisateurs, déploiement, bêta-tests. Les activités de développement sont définies par cinq disciplines fondamentales qui décrivent la capture des exigences, l‟analyse et la conception, l‟implémentation, le test et le déploiement. La modélisation métiers est une discipline en amont, optionnelle et transverse aux projets. PU doit donc être compris comme une trame commune des meilleures pratiques de développement et non comme l‟ultime tentative d‟élaborer un processus universel.
  • 30.
    Gestion de laRelation Client Etude préalable et spécification des besoins Page | 16 Figure 10: Le schéma synthétique du PU (Processus Unifié) V Planning des tâches : La figure ci-dessous (cf. figure 11) illustre la planification des tâches, qu‟on a prévues, durant la période du stage : Figure 11: Planning de réalisation VI Identification des besoins fonctionnels : Nous présentons dans ce qui suit les différentes fonctionnalités du système. Ces fonctionnalités doivent exprimer les attentes des différents utilisateurs envers notre application. Les besoins spécifiés doivent être persistants, spécifiques et réalisables. Les besoins fonctionnels doivent répondre aux questions suivantes :  A quoi sert le système ?  Ce qui doit faire le système et ces fonctions outils ?  La description des données manipulées ?
  • 31.
    Gestion de laRelation Client Etude préalable et spécification des besoins Page | 17 VI.1 Identification des acteurs du système : Un acteur représente une personne, un matériel ou un logiciel qui interagit directement avec le système en question. Un acteur peut consulter et/ou modifier directement l‟état du système en émettant ou recevant des messages susceptible d‟être porteurs de données. Les types d‟acteurs qui participent à notre système sont les suivants: (cf. figure 12)  Utilisateur.  Administrateur.  Responsable Marketing.  Responsable Commercial.  Agent Marketing.  Agent Commercial. Figure 12: Diagramme de classe des acteurs VI.2 Identification des cas d’utilisation du système : VI.2.1 Définition d’un cas d’utilisation : Un cas d‟utilisation représente une fonctionnalité du système qui a une plus value attendue et mesurable à chacun des utilisateurs potentiels du système [3]. Ainsi, un cas d‟utilisation représente un ensemble de séquences d‟actions qui sont réalisées par le système et qui produisent un résultat observable et intéressant pour un acteur particulier. Il modélise un service rendu par le système. Il exprime les interactions acteurs/système et apporte une valeur ajoutée « notable » à l‟acteur concerné. Utilisateur Agent Commercial Agent Marketing Administrateur Responsable Commercial Responsable Marketing
  • 32.
    Gestion de laRelation Client Etude préalable et spécification des besoins Page | 18 De ce fait, les cas d‟utilisation sont, principalement, utilisés pour :  définir le contour du système à modéliser (ils précisent le but à atteindre),  et aussi, pour permettre d'identifier les fonctionnalités principales (critiques) du système. VI.2.2 Classification des cas d’utilisation par acteur : Dans cette partie, nous recensons les principales fonctionnalités offertes par le système, tout en les associant aux acteurs qui devront en bénéficier. Les acteurs du système Les cas d’utilisation à travers lesquels ils réagissent  Gérer les utilisateurs.  Gérer campagne.  Planifier campagne.  Lancer campagne.  Suivre campagne.  Gérer compte.  Gérer contact.  Gérer opportunités.  Gérer prospect.  Gérer produit.  Créer campagne.  Modifier campagne.  Gérer compte  Gérer contact.
  • 33.
    Gestion de laRelation Client Etude préalable et spécification des besoins Page | 19  Gérer opportunités.  Gérer les appels. VI.2.3 Structuration des cas d’utilisation en packages : Dans le but d‟élaborer le modèle de cas d‟utilisation et le regrouper en ensembles fonctionnels cohérents, nous utiliserons le concept général d‟UML qui s‟appelle le «package ». L‟organisation adoptée est faite de cette manière : Figure 13: Structuration des cas d'utilisation en packages VI.3 Diagramme général des cas d’utilisation : Dans cette section, nous structurons les fonctionnalités du système dans un diagramme de cas d„utilisation général (cf. figure 14), permettant de donner une vision globale du comportement fonctionnel du système.
  • 34.
    Gestion de laRelation Client Etude préalable et spécification des besoins Page | 20 Figure 14: Diagramme général des cas d'utilisation Gérer communicationsUtilisateur Gérer utilisateursAdministrateur Gérer contacts Gérer comptes Gérer produits Gérer opportunités Gérer campagnes Agent Marketing Gérer prospects Responsable Commercial Responsable Marketing Agent Commercial Gérer documents
  • 35.
    Gestion de laRelation Client Etude préalable et spécification des besoins Page | 21  Description textuelle des cas généraux : « Gérer utilisateurs » : cette fonctionnalité permet à l‟administrateur de CYNCRM de bien gérer :  Les agents.  Les comptes utilisateur (les utilisateurs du système).  Les profils utilisateur. « Gérer comptes » : elle assure une bonne gestion des tiers de l‟entreprise représentés par des comptes. « Gérer contacts » : elle assure une bonne gestion des contacts représentant les comptes. « Gérer produits » : elle assure une bonne gestion des produits ou des services offerts par l‟entreprise. « Gérer campagnes » : elle assure une bonne gestion des campagnes de l‟entreprise ainsi que leur contrôle, planification, lancement et suivi. « Gérer prospects » : elle assure une bonne gestion des prospects, ou encore, les clients potentiels de l‟entreprise. « Gérer opportunités » : elle assure une bonne gestion des opportunités, dites aussi, affaires. Ces opportunités peuvent, éventuellement, se transformer en des devis, et par la suite en des contrats de vente. « Gérer documents » : elle joue le rôle d‟un GED (système de Gestion Electronique de Documents). En effet, elle permet d‟associer des documents aux produits et/ou aux campagnes enregistrés dans la base de données du système. « Gérer communications » : elle assure une bonne gestion des appels téléphoniques entre l‟entreprise et ses tiers. VI.4 Modèle du domaine: Dans cette section, après avoir mis au point une description fonctionnelle, nous aborderons l‟identification des concepts du domaine, appelés « objets métiers » à partir de l‟expression initiale des besoins de notre projet. Etant donnée qu‟on adopte la méthode de conception orienté objet, cette dernière demande une description structurelle et statique sous forme de classes logicielles (classe de conception).
  • 36.
    Gestion de laRelation Client Etude préalable et spécification des besoins Page | 22 Les meilleures classes candidates sont celles issues d‟une analyse du domaine (appelée aussi une analyse métier). Ces classes sont des concepts réels manipulés par les experts du domaine. Elles sont déterminées directement à partir de la connaissance des domaines ou par interviews des acteurs métiers. En pratique, on s‟est servis du modèle du domaine comme sources complémentaires d‟information à l‟expression initiale des besoins et au modèle de cas d‟utilisation et on a adopté les étapes suivantes :  L‟identification des concepts du domaine (classes conceptuelles) pour chaque cas d‟utilisation  L‟élaboration d‟un diagramme de classe du modèle du domaine. Ainsi, en reprenant les cas d‟utilisation un par un on extrait les concepts du domaine suivants (cf. figure 15) : Figure 15: Modèle du domaine Dans le cadre de la gestion des campagnes, la classe Campagne représente la classe principale autour de laquelle opèrent toutes les autres classes. De plus, une campagne cible des comptes (représentés par la clase Compte) qui sont invités à cette dernière. La notion d‟invitation est représentée par la classe d‟association Invitation. Le résultat de cette invitation dépend de la réponse des comptes à l‟égard de la campagne ; cette réponse peut être positive, négative, neutre ou sans réponse.
  • 37.
    Gestion de laRelation Client Etude préalable et spécification des besoins Page | 23 La classe Compte représente un tiers de l‟entreprise entretenant des relations avec cette dernière. De plus, un compte peut être représenté par un ou plusieurs contacts (représentés) par la classe Contact. Lorsqu‟un contact est intéressé par un produit, celui-ci représentera pour l‟entreprise un Prospect (un client potentiel). Un prospect pourra éventuellement se transformer en une opportunité de vente, c‟est à dire une affaire, (représentée par la classe Opportunité), dans le cas où il passe un devis ou une commande. Les activités représentent les moyens de communications par l‟intermédiaire desquels l‟entreprise communique avec ses comptes. Une activité peut être soit un appel, un mail, un fax, une lettre. Dans le cadre de ce projet, on a prévu seulement le cas de l‟appel (représenté par la classe Call). La classe Document sert à référencer les documents relatifs aux produits et aux campagnes. Enfin, dans le cadre de la gestion des utilisateurs, la classe Agent représente le personnel de l‟entreprise et plus particulièrement qui appartient qui département commercial ou marketing. La classe Utilisateur représente un agent qui possède un compte utilisateur lui permettant d‟accéder à l‟application. En effet, à chaque profil, est associé un ou plusieurs cas d‟utilisation. Par conséquent, un utilisateur ne peut exécuter que les cas qui correspondent à son ou ses profil(s). VI.5 Spécification des cas d’utilisation: Un cas d‟utilisation “complexe” peut être décomposé en sous cas d‟utilisation. Cette décomposition, connue sous le nom de raffinement, permet de détailler les cas d‟utilisation afin d‟associer au comportement des cas d‟utilisation les opérations de bases des classes reliées. Un cas d‟utilisation “père” peut se connecter à ses “fils” par deux types de relations : la relation d‟utilisation - stéréotypée par «include» et a relation d‟extension -stéréotypée par «extend» De plus, un état d'objet est un stade transitoire par lequel passe un objet (instance d‟une classe) au cours de son cycle de vie. Dans cette section, nous procédons aux raffinements des cas d‟utilisation généraux, précédemment identifiés. Ensuite, nous déterminons les cycles de vie de certains objets
  • 38.
    Gestion de laRelation Client Etude préalable et spécification des besoins Page | 24 de système à réaliser, en modélisant les évolutions d‟états de ces derniers, à l‟aide des diagrammes d‟états-transitions. VI.6 Raffinement du cas d’utilisation « Gérer produits » : Figure 16: Raffinement du cas " Gérer produits" C‟est la première brique du CRM qui permet à l‟utilisateur de gérer les produits offerts par l‟entreprise. En effet, ce module permet à l‟agent ou au responsable Marketing de créer de nouveaux produits, de les modifier et de les consulter. En créant ou en modifiant un produit, l‟utilisateur a la possibilité d‟associer ou de supprimer un ou plusieurs documents qui sont en relation avec ce produit. De plus, il lui est possible de chercher un produit précis en saisissant les critères de recherche désirés. (cf. figure 16) consulter produit modifier produit créer produit gérer document gérer produit Agent Marketing <<extend>> S'authentifier <<include>>
  • 39.
    Gestion de laRelation Client Etude préalable et spécification des besoins Page | 25 VI.7 Raffinement du cas d’utilisation « Gérer campagne » : Figure 17: Raffinement du cas " Gérer campagnes" Le module « Gérer les campagnes » assure l‟automatisation du processus de gestion des actions marketing organisées par l‟entreprise. En effet, il permet à l‟utilisateur de créer des campagnes. Une fois qu‟une campagne est crée, l‟agent marketing a la possibilité de la rechercher, de la consulter ou de la modifier. Il est à noter qu‟en créant ou en modifiant une campagne, l‟agent marketing peut lui associer ou supprimer des documents qui sont en relation avec elle (comme est le cas dans la gestion des produits). La fonction de contrôle permet au responsable marketing de vérifier le détail des campagnes ajoutées afin de les valider, de les soumettre à la correction ou de les annuler. Une fois qu‟une campagne est validée, le système offre la possibilité à l‟utilisateur de la planifier en précisant son cadre temporel et en lui associant les informations selon son type (promotions, comptes, agents ou groupes d‟agents). La fonction de lancement permet de lancer une campagne qui a été déjà planifiée. Quant à la fonction de suivi, elle offre des outils statistiques illustrant les résultats des campagnes lancées. (cf. figure 17) Diagramme d’état-transitions de l’objet « Campagne » : Responsable Marketing Gérer campagnes consulter campagne contrôler planif ier campagne lancer campagne suiv re campagne céer campagne modif ier campagne Agent Marketing gérer documents <<extend>> S'autehentif ier <<include>> <<extend>>
  • 40.
    Gestion de laRelation Client Etude préalable et spécification des besoins Page | 26 Lorsqu‟une campagne est crée, elle a le statut «nouvelle ». Ensuite, selon le résultat de contrôle du responsable, elle sera « valide », « invalide » ou « annulée ». A chaque fois que l‟utilisateur la modifie, elle prend le statut « modifiée ». Suite à sa planification, elle prend le statut « planifiée ». Puis, elle est « lancée ». Et enfin, quand sa date de fin est échue, elle est, systématiquement, « clôturée ». (cf. figure 18) Figure 18: Diagramme d'états-transitions de l'objet "Campagne" VI.8 Raffinement du cas d’utilisation « Gérer documents » : Le module « gérer document » permet de gérer les documents associés aux produits ou aux campagnes. En effet, l‟utilisateur à la possibilité d‟associer des documents à un produit ou à une campagne ainsi que de les consulter. (cf. figure 19) Figure 19: Raffinement du cas " Gérer documents" modifiée nouvelle invalide valide planifiée lancée annulée Clôturée Utilisateur Gérer documents Ajouter document Consulter document Supprimer document
  • 41.
    Gestion de laRelation Client Etude préalable et spécification des besoins Page | 27 VI.9 Raffinement du cas d’utilisation « Gérer comptes » : Figure 20: Raffinement du cas " Gérer comptes" Le module « gérer comptes » assure la gestion des tiers/comptes de l‟entreprise. L‟agent Marketing peut créer un compte. Pour chaque compte, il a la possibilité de créer un ou plusieurs contacts. Une fois que le compte est crée, l‟utilisateur peut le rechercher, le consulter, le modifier ou le supprimer. Il est à noter que la gestion des comptes fait, impérativement, appel à la gestion des contacts. En effet, un compte ne peut pas exister tout seul, mais il doit être représenté par un contact ou plusieurs. (cf. figure 20) VI.10 Raffinement du cas d’utilisation « Gérer contacts » : Figure 21: Raffinement du cas " Gérer contacts" Créer compte Consulter compte Gérer comptes Agent Marketing Modifier compte S'authentifier Gérer contacts <<include>> <<include>> Supprimer compte S'authentifier Créer contact Consulter contacts Modifier contact Gérer comptes Gérer contacts <<include>> Agent Marketing <<include>> Supprimer contact
  • 42.
    Gestion de laRelation Client Etude préalable et spécification des besoins Page | 28 Le module « Gérer contacts » assure la gestion des contacts qui ont pour rôle de représenter les comptes. L‟utilisateur peut créer un contact. Par la suite, il a la possibilité de l‟associer à un compte soit en faisant appel à un compte déjà existant ou en créant un nouveau. Grâce à la fonction de consultation, l‟utilisateur peut visualiser touts les contacts disponibles comme il peut consulter le détail d‟un contact précis. Il a aussi la possibilité de rechercher un contact, de le modifier et de le supprimer. (cf. figure 21) VI.11 Raffinement du cas d’utilisation « Gérer prospects » : Figure 22: Raffinement du cas " Gérer prospects" La gestion des prospects est un moyen permettant d‟automatiser le processus de prospection. Elle regroupe l'ensemble des activités ayant pour but de se faire connaître des clients potentiels afin d'entrer en contact avec eux. L‟utilisateur a la possibilité de créer un nouveau prospect par l‟association d‟un couple (contact, produit). Selon l‟origine du prospect (campagne ou autres), il y a une procédure spécifique de création. S‟il provient d‟une campagne, l‟utilisateur peut consulter la liste des campagnes pour en choisir celle qui est appropriée. De plus, en créant un prospect, l‟utilisateur peut consulter la liste des contacts ainsi que celle des produits. Il aussi possible de consulter la liste des prospects disponibles et de supprimer les prospects, à volonté. (cf. figure 22) S'authentifier Créer prospect Consulter prospect Agent Marketing Gérer prospects Supprimer prospect <<include>>
  • 43.
    Gestion de laRelation Client Etude préalable et spécification des besoins Page | 29 Figure 23: Diagramme d'états-transitions de l'objet "Prospect" Lorsqu‟il est crée, le prospect a le statut « nouveau ». Il peut être « modifié » une ou plusieurs fois. Si l‟utilisateur le supprime, il est alors « exclu ». Sinon, il sera « converti en opportunité ». (cf. figure 23) VI.12 Raffinement du cas d’utilisation « Gérer opportunités » : Figure 24: Raffinement du cas " Gérer opportunités" La gestion des opportunités constitue une continuité de la gestion des prospects. En effet, l‟utilisateur a la possibilité de créer une nouvelle opportunité, et ce en assignant un agent à un prospect. Une fois que l‟opportunité est créée, elle pourrait alors être consultée ou modifiée une ou plusieurs fois. (cf. figure 24) Nouveau Modifié Converti en opportunité Exclu Créer opportunité/Assigner prospect Modifier opportunité Consulter opportunité Gérer communications S'authentifier Evaluer opportunité Agent Marketing Gérer opportunités <<include>> <<include>> Créée Modifiée Convertie en commande
  • 44.
    Gestion de laRelation Client Etude préalable et spécification des besoins Page | 30 Figure 25: Diagramme d'états-transitions de l'objet "opportunité" Tout d‟abord, une opportunité est « créée ». Ensuite, elle peut être « modifiée » une ou plusieurs fois et puis, « convertie en commande » ou alors directement convertie en commande. (cf. figure 25) VI.13 Raffinement du cas d’utilisation « Gérer communication » : Figure 26: Raffinement du cas " Gérer Communications" La gestion des communications est un module qui intervient dans tous les processus CRM. Elle permet à chaque utilisateur d‟enregistrer les appels qui lui sont relatifs. En effet, l‟utilisateur a la possibilité d‟enregistrer un appel qu‟il a effectué avec un contact et ce en introduisant les informations nécessaires. De même, il peut planifier un appel pour être effectué par un agent (dont il est un supérieur hiérarchique) qu‟il désigne à une date donné. Ainsi, un utilisateur peut consulter la liste des appels qui lui sont affectés et les effectuer. Il est à noter que si l‟utilisateur n‟est pas administrateur, il ne pourra planifier un appel que pour lui-même. De plus, l‟utilisateur peut consulter la liste des appels effectués ainsi que ceux non encore effectués. Pour les appels non effectués, il peut consulter les appels planifiés ainsi que ceux non encore planifiés. Si un appel effectué est sans réponse, alors il pourra le consulter et le reporter pour une autre date. (cf. figure 26) Planifier appel Utilisateur Gérer communications S'autehentifier <<include>> Enregistrer appel Consulter appels
  • 45.
    Gestion de laRelation Client Etude préalable et spécification des besoins Page | 31 Figure 27: Diagramme d’états-transitions de l'objet appel Le premier état d‟un appel est « crée ». Il pourrait, par la suite, être « modifié » une ou plusieurs fois. Lorsque l‟utilisateur le planifie pour une certaine, il est alors « planifié ». Puis, il est sera « effectué ». S‟il n‟y a pas eu de réponse, il sera « reporté ». (cf. figure 27) VI.14 Raffinement du cas d’utilisation « Gérer utilisateurs » : Figure 28: Raffinement du cas d'utilisation " Gérer Utilisateurs" Cette fonctionnalité permet à l‟administrateur de gérer les profils des utilisateurs et d‟affecter les droits d‟accès aux différents modules du système. L‟administrateur a la Crée Planifié Effectué Modifié reporté Gérer agents Gérer comptes-utilisateur Gérer profils Créer agent Modifier agent Consulter agent <<extend>> Gérer utilisateur Administrateur Créer profil Modifier profil Supprimer profil Consulter profil Créer compte-utilisateur Modifier compte-utilisateur Supprimer compte-utilisateur Consulter compte-utilisateur S'authentifier <<include>>
  • 46.
    Gestion de laRelation Client Etude préalable et spécification des besoins Page | 32 possibilité de gérer les agents de l‟entreprise (création, modification, consultation). De même, il a la possibilité de créer des comptes utilisateurs permettant l‟accès au système. Pour chaque compte, il peut associer un ou plusieurs profils définissant les privilèges. Il peut aussi consulter la liste des comptes-utilisateurs disponibles et de supprimer des comptes. En plus, la fonction de gestion des profils permet de créer des profils en leur affectant des cas d‟utilisation et/ou des sous cas d‟utilisation. Il peut aussi consulter la liste des profils disponibles et de supprimer les profils qu‟il désire. (cf. figure 28) Figure 29: Diagramme d’états-transitions de l'objet utilisateur L‟objet utilisateur représente un compte qui peut être, dans un premier temps, « crée ». Ensuite, celui-ci peut être soit « désactivé » soit « supprimé ». De plus, il a été désactivé il pourra être « activé » de nouveau. Tout dépend des décisions de l‟administrateur. (cf. figure 29) VII Identification des besoins non fonctionnels : Ce sont des besoins qui spécifient des contraintes physiques sur les besoins fonctionnels tels que :  La sécurité, la cohérence et l‟intégrité des données présentes au niveau de la base de données : Certaines données étant confidentielles et ne pouvant être utilisés qu‟après identification. Il est donc important de ne pas permettre l‟accès à la base que pour les utilisateurs légitimes.  L‟ergonomie des interfaces : Il s‟agit surtout de définir :  Les couleurs des zones de saisie, couleur de fond, images, images de fond.  La présentation des menus.  Les textes défilant, les changements de style et de la couleur.  La gestion des erreurs : L‟application doit gérer mieux ces exceptions par l‟apparition d‟un message d‟alerte qui permettra de filtrer les données et de ne prendre en considération que les données qui correspondent aux types adéquats.  La maintenance : On distingue trois sortes de maintenance : Crée Désactivé Activé Supprimé
  • 47.
    Gestion de laRelation Client Etude préalable et spécification des besoins Page | 33  Corrective : qui traite les défaillances des programmes ;  Adaptative : faire adapter le logiciel de recouvrement à des changements matériels et logiciels.  Perfective : qui améliore la performance de notre système. VIII Identification des risques :  Un risque qui se présente est la non fiabilité des informations sais auprès du personnel.  Le non réalisation du système dans les délais souhaités.  L‟incompréhension des besoins des utilisateurs ainsi que leur réalisation.  Le non disponibilité des matériels requis pour implanter l‟architecture J2EE. Conclusion : Ce premier chapitre, a été consacré, en premier lieu, à la présentation générale du cadre de notre travail : (présentation de la société d‟accueil, description des objectifs et des motivations…). En second lieu, nous avons procédé à l‟étude préalable qui nous a permis de comprendre les principes de base d‟un système de gestion de la relation client, en général. Ces principes nous ont permis, par la suite, d‟identifier les principaux besoins des utilisateurs et de tracer les grandes lignes de notre système en définissant ses fonctionnalités et les acteurs qui interagissent avec. Puis, grâce au modèle de cas d‟utilisation, nous avons essayé de lever les ambiguïtés sur les besoins et les exigences. L‟analyse et la conception des cas d‟utilisation seront détaillées dans le chapitre suivant.
  • 48.
    Gestion de laRelation Client Analyse et Conception Page | 35 Chapitre II : Analyse et Conception Introduction : Ce chapitre se consacre, en premier lieu, à l'analyse des besoins décrits dans le chapitre précédant, en les affinant et en les structurant. L'objectif est d'accéder à une compréhension plus aiguë des besoins et des exigences et d'en livrer une description facile à entretenir, favorisant la structuration de l'ensemble du système, y compris de son architecture. Il s‟agit, donc, d‟analyser les cas d‟utilisation qui ont été identifiés et raffinés pendant la spécification des besoins. En deuxième lieu, ce chapitre procède à l‟enchaînement de conception, ayant pour but de produire les spécifications d‟implémentation du système en se basant sur les produits de l‟analyse. L‟objectif est façonner le système et à lui donner une forme répondant à tous les besoins et exigences. I Analyse : L‟enchaînement d‟analyse présente une analyse détaillée de chaque d‟utilisation à travers les diagrammes d‟analyse, de classe et de collaboration. I.1 Analyse du cas d’utilisation « Gérer produits » : I.1.1 Traçabilité entre le modèle de cas d’utilisation et le modèle d’analyse du cas d’utilisation « Gérer produits » : La figure ci-dessous (cf. figure 30) illustre les classes d‟analyse qui participent au cas d‟utilisation « Gérer produit » : Figure 30: Traçabilité du cas d’utilisation «Gérer produits"
  • 49.
    Gestion de laRelation Client Analyse et Conception Page | 36 I.1.2 Diagramme de classe d’analyse du cas d’utilisation « Gérer produit » : Figure 31: Diagramme de classe d'analyse du cas "Gérer produit" Pour gérer ses produits, l‟utilisateur peut interagir avec le système grâce à des interfaces dédiées à faciliter cette communication:  IUProduit : Cette interface permet à l‟utilisateur de consulter la liste de ses produits et d‟effectuer une recherche rapide selon des critères bien définis. C‟est à partir d‟elle que l‟utilisateur peut passer à une interface de création ou de modification d‟un produit.  IUAjoutProduit : Cette interface permet à l‟utilisateur de créer un nouveau produit.  InterfaceModificationProduit : Elle permet à l‟utilisateur de créer un produit donné. Pour réaliser toutes ces opérations, le système se dote d‟un GestionnaireProduit permettant d‟exécuter les fonctions. En effet, ce gestionnaire extrait les données nécessaires de la classe Produit contenant les informations de touts les produits. (cf. figure 31) I.1.3 Diagrammes de collaboration du cas « Gestion de produits » : I.1.3.1 Diagramme de collaboration du cas « Créer produit » : Dans ce paragraphe, on va décrire les scénarios de réalisation des opérations possibles sur les produits par l‟intermédiaire du diagramme de collaboration. On va traiter, seulement le cas de création d‟un nouveau produit car le cas de modification lui est similaire. Figure 32: Diagramme de collaboration du cas "Créer produit"
  • 50.
    Gestion de laRelation Client Analyse et Conception Page | 37 Le modèle de collaboration ci-dessus (cf. figure 32) décrit le scénario de réalisation de la création d‟un nouveau produit. On suppose, pour ce diagramme, que, l‟identification de l‟utilisateur est effectuée et que le formulaire de création du produit est affiché, après clic sur le lien „Créer Produit‟. Description textuelle : L‟utilisateur remplit le formulaire d‟ajout en introduisant les données dans leurs champs appropriés de l‟interface IUAjoutProduit puis il valide. (1) et (2) L‟interface IUAjoutProduit demande au GestionnaireProduit de créer le produit. (3) Le GestionnaireProduit crée un nouveau produit. (4) Le produit a été bien ajouté. (5) et (6) Un message, indiquant à l‟utilisateur que le produit a été bien enregistré, s‟affiche. (7) I.1.3.2 Diagramme de collaboration du cas « Rechercher produits » : Figure 33: Diagramme de collaboration du cas "Rechercher produit" Description textuelle : L‟utilisateur saisit les critères de recherche dans les champs appropriés et clique sur le bouton „Recherche‟. (1) et (2) L‟interface IUProduit demande au GestionnaireProduit de rechercher les produits correspondant aux critères de recherche saisis. (3) Le GestionnaireProduit extrait les produits correspondant aux critères de recherche saisis. (4) Liste produits recherchés retournée et affichée. (5) (6) (7) (cf. figure 33) I.1.3.3 Diagrammes de collaboration du cas « Consulter produits » : Figure 34: Diagramme de collaboration du cas "Consulter produit" : Agent Marketing : GestionnaireProduit: IUProduit : Produit 1: Critères de recherche saisis 2: Bouton 'Recherche' cliqué 3: Récupérer produits 6: Liste produits retournée 7: Liste produits retournée 4: Récupérer produits 5: Liste produits retournée : Agent Marketing : GestionnaireProduit: IUProduit : Produit 1: Critères de recherche saisis 2: Bouton 'Recherche' cliqué 3: Récupérer produits 6: Liste produits retournée 7: Liste produits retournée 4: Récupérer produits 5: Liste produits retournée
  • 51.
    Gestion de laRelation Client Analyse et Conception Page | 38  Description textuelle : L‟utilisateur choisit le menu „Liste produit‟. (1) L‟interface IUProduit demande au GestionnaireProduit de récupérer la liste des produits disponibles. (2) Le GestionnaireProduit extrait la liste des produits disponibles. (3) Liste produits retournée et affichée. (4) (5) (6) (cf. figure 34) Remarque : Le traitement des fonctions de recherche et de consultation est le même pour toute les entités de l‟application. Pour cela, on a procédé à les analyser seulement pour le cas du produit. En effet, le reste des entités sont traitées de la même manière. I.2 Analyse du cas d’utilisation « Créer campagne » : Vue sa richesse, l‟analyse du cas « Gérer campagne » va être subdivisée en plusieurs sections ; chaque section constituera l‟analyse d‟un cas. I.2.1 Traçabilité entre le modèle de cas d’utilisation et le modèle d’analyse pour le cas d’utilisation « Créer campagne » : La figure ci-dessous (cf. figure 35) illustre les classes d‟analyse qui participent dans le cas d‟utilisation « Créer campagne » : Figure 35: Traçabilité du cas "Créer campagne" I.2.2 Diagramme de classe d’analyse du cas « Créer campagne » : Pour créer une campagne, l‟utilisateur interagit avec le système à travers des interfaces dédiées à faciliter cette communication :  IUCreationCampagne : Cette interface permet à l‟utilisateur de saisir les données nécessaires pour l‟ajout d‟une nouvelle campagne. Elle permet, également, de choisir des produits à partir d‟une liste des produits, afin de les associer à la nouvelle campagne. Et de même pour les comptes. Pour réaliser toutes ces opérations, le système se dote des gestionnaires GestionnaireCampagne, GestionnaireProduit et GestionnaireCompte qui permettent
  • 52.
    Gestion de laRelation Client Analyse et Conception Page | 39 d‟exécuter les opérations nécessaires à la création d‟une nouvelle campagne. En effet, les gestionnaires GestionnaireProduit et GestionnaireCompte extraient les données nécessaires, respectivement des classes Produit et Compte contenant toutes les informations qui se rapportent aux produits et aux comptes. Quant au GestionnaireCampagne, il permet d‟enregistrer des informations de la campagne créée dans la classe Campagne (cf. figure 36) Figure 36: Diagramme de classe d'analyse du cas "Créer campagne" I.2.3 Diagramme de collaboration du cas « Créer campagne » : Le modèle de collaboration ci-dessous (cf. figure 37) décrit le scénario de réalisation de la création d‟une nouvelle campagne. On suppose, pour ce diagramme, que l‟identification de l‟acteur est effectuée et que le formulaire de création de campagne est affiché. Figure 37: Diagramme de collaboration du sous cas d'utilisation "Créer campagne" Campagne Produit Compte Agent Marketing GestionnaireProduit GestionnaireCompte IUCreationCampagne ProduitCampagne GestionnaireCampagne Invitation : Agent Marketing : IUCreationCampagne : GestionnaireProduit : GestionnaireCampagne : GestionnaireCompte : Campagne : Produit : Compte : Invitation : ProduitCampagne 1: Informations campagne saisies 2: Bouton 'Ajouter Produits' cliqué 7: Liste des produits affichée 8: Produits choisis 9: Bouton 'Ajouter Comptes' cliqué 14: Liste comptes affichée 15: Comptes choisis 16: Bouton 'Valider' cliqué 25: Message "Campagne créée" affiché 17: Créer campagne 24: Campagne créée 10: Récupérer la liste des comptes 13: Liste comptes 4: Récupérer la liste des produits 5: Liste produits 3: Récupérer la liste des produits 6: Liste produits 22: Créer campagne 23: Campagne créée 18: Ajouter ProduitCampagne 19: ProduitCampagne Ajouté 20: Ajouter CompteCampagne 21: CompteCampagne ajouté 11: Récupérer la liste des comptes 12: Liste comptes
  • 53.
    Gestion de laRelation Client Analyse et Conception Page | 40  Description textuelle : L‟utilisateur remplit le formulaire en introduisant les données dans leurs champs appropriés d‟IUCreationCampagne et clique sur le bouton „Ajouter Produits‟. (1) (2) L‟interface IUCreationCampagne demande au GestionnaireProduit de récupérer la liste des produits disponibles. (3) Le GestionnaireProduit récupère les produits disponibles et les affiche. (4) (5) (6) (7) L‟utilisateur choisis les produits à ajouter à la campagne. (8) Même scénario, pour l‟ajout de comptes. (9) (15) L‟utilisateur valide la création de la campagne. (16) L‟interface IUCreationCampagne demande au GestionnaireCampagne de créer la nouvelle campagne. (17) Le GestionnaireCampagne ajoute une nouvelle campagne à la table Campagne. (18) La campagne a été bien créée. (19) (20) (21) I.3 Analyse du cas d’utilisation « Contrôler campagne » : I.3.1 Traçabilité entre le modèle de cas d’utilisation et le modèle d’analyse pour le cas d’utilisation « Contrôler campagne » : La figure ci-dessous (cf. figure 38) illustre les classes d‟analyse qui participent dans le cas d‟utilisation « Créer campagne » : Figure 38: Traçabilité du cas "Contrôler Campagne" I.3.2 Modèle de classe d’analyse du cas « Contrôler campagne » : Figure 39: Le modèle de classe d'analyse du cas "Contrôler campagne"
  • 54.
    Gestion de laRelation Client Analyse et Conception Page | 41 Pour contrôler ses campagnes, l‟utilisateur interagit avec le système à travers l‟interface IUControleCampagne qui lui permet de choisir une campagne parmi la liste des celles créées dans le but de vérifier sa validité. Le système se dote d‟un gestionnaire GestionnaireCampagne, qui permet d‟exécuter les opérations nécessaires pour le contrôle des campagnes. Il extrait les données nécessaires de la classe Campagne contenant toutes les informations qui se rapportent aux campagnes. (cf. figure 39) I.3.3 Diagrammes de collaboration du cas « Contrôler campagne » : Le modèle de collaboration ci-dessous (cf. figure 40) décrit le scénario de réalisation du contrôle d‟une campagne créée ou modifiée. On suppose, pour ce diagramme, que, l‟identification de l‟acteur est effectuée et que la liste des campagnes créées et modifiées est affichée. Remarque : On va supposer que l‟utilisateur va valider la campagne ; le traitement est le même s‟il la soumet à la correction ou l‟annule. Figure 40: Diagramme de collaboration du sous cas d'utilisation "Contrôler campagne"  Description textuelle : L‟utilisateur choisit la campagne à contrôler. (1) L‟interface InterfaceContrôlerCampagne demande au GestionnaireCampagne d‟afficher le détail de la campagne choisie. (2) Le GestionnaireCampagne extrait les données de la campagne choisie. (3) Le détail de la campagne a été bien extrait et, puis, affiché. (4) (5) (6) L‟utilisateur valide la campagne. (7) L‟interface InterfaceContrôlerCampagne demande au GestionnaireCampagne de valider la campagne. (8) Le GestionnaireCampagne change le statut de la campagne en « valide ». (9) La campagne a été bien validée. (10) (11) (12)
  • 55.
    Gestion de laRelation Client Analyse et Conception Page | 42 I.4 Analyse du cas d’utilisation « Planifier campagne » : I.4.1 Traçabilité entre le modèle de cas d’utilisation et le modèle d’analyse pour le cas d’utilisation« Planifier campagne » : La figure ci-dessous (cf. figure 41) illustre les classes d‟analyse qui participent dans le cas d‟utilisation « Planifier campagne » : Figure 41: Traçabilité du cas "Planifier campagne" I.4.2 Modèle de classe d’analyse du cas d’utilisation « Planifier campagne » : Figure 42: Diagramme de classe d'analyse du cas "Planifier campagne" Pour planifier une campagne, l‟utilisateur interagit avec le système grâce à des interfaces dédiées à faciliter cette communication :  IUPlanificationCampagne.  IUAjoutPromotion. Le système se dote des gestionnaires GestionnaireCampagne, GestionnaireProdui- tCampagne, GestionnairePromotion et GestionnaireAssignement permettant de traiter les données nécessaires, respectivement, des classes Campagne, ProduitCampagne, Promotion,
  • 56.
    Gestion de laRelation Client Analyse et Conception Page | 43 et Assignement contenant toutes les informations qui se rapportent aux campagnes, produits, promotions, et assignements. (cf. figure 42) I.4.3 Diagramme de collaboration du cas d’utilisation du cas « Planifier campagne » : Le modèle de collaboration ci-dessous (cf. figure 43) décrit le scénario de réalisation de la planification d‟une campagne validée. On suppose, pour ce diagramme, que, le responsable marketing est identifié, le formulaire de planification de la campagne choisie est affiché, la liste des agents qui n‟ont pas été encore assignés à un compte est aussi affichée et que la liste des comptes invités à la campagne mais qui n‟ont pas été encore assignés à des agents est également affichée. Figure 43: Diagramme de collaboration "Planifier campagne" Description textuelle : L‟utilisateur complète le formulaire de planification en introduisant les données dans leurs champs appropriés de l‟interface IUPlanificationCampagne et clique sur le bouton „Ajouter Promotion „. (1) (2) L‟interface IUPlanificationCampagne demande à l‟interface IUAjoutPromotion d‟être affichée. (3) L‟interface IUAjoutPromotion est affichée. (4) L‟utilisateur saisit les informations relatives à la promotion dans les appropriés de l‟interface IUAjoutPromotion et clique sur le bouton „Ajouter Produit‟ de l‟interface IUAjoutPromotion.
  • 57.
    Gestion de laRelation Client Analyse et Conception Page | 44 (5) (6) L‟interface IUAjoutPromotion demande au GestionnaireProduitCampagne d‟afficher la liste des produits associés à la campagne lors de sa création. (7)° Le GestionnaireProduitCampagne extrait la liste des produits relatifs à la campagne, qui va être affichée par l‟interface IUAjoutPromotions. (8) (9) (10) (11) L‟utilisateur sélectionne la liste des produits et valide. (12) (13) L‟interface IUAjoutPromotion demande au GestionnairePromotion de créer la promotion. (14) Le GestionnairePromotion crée une nouvelle promotion et l‟ajoute à la classe Promotion. (15) (16) (17) L‟interface IUPlanificationCampagne rafraîchit la liste des promotions, initialement vide, et l‟affiche. (18) L‟utilisateur sélectionne les agents et des comptes qu‟il souhaite assigner les aux autres et clique sur le bouton „Assignement‟. (19) (20) L‟interface IUPlanificationCampagne demande au GestionnaireAssignement d‟assigner les comptes et les agents choisis. (21) Le GestionnaireAssignement assigne les agents et les comptes les aux autres. L‟interface IUPlanificationCampagne rafraîchit la liste des assignements, initialement vide, et l‟affiche. (25) L‟interface IUPlanificationCampagne demande au GestionnaireCampagne d‟enregistrer la planification effectuée. (27) Le GestionnaireCampagne enregistre les informations entrées et change le statut de la campagne de „valide‟ à „planifiée‟. (28) I.5 Analyse du cas d’utilisation « Lancer campagne » : I.5.1 Traçabilité entre le modèle de cas d’utilisation et le modèle d’analyse pour le cas d’utilisation « Lancer campagne » : La figure ci-dessous (cf. figure 44) illustre les classes d‟analyse qui participent dans le cas d‟utilisation « Lancer campagne ». Figure 44: Traçabilité du cas "Lancer campagne"
  • 58.
    Gestion de laRelation Client Analyse et Conception Page | 45 I.5.2 Diagramme de classe d’analyse du cas d’utilisation « Lancer campagne » : Figure 45: Diagramme de classe d'analyse du cas "Lancer Campagne" Pour lancer une campagne, l‟utilisateur peut interagir avec le système grâce à l‟interface IULancement Campagne dédiée à faciliter cette communication. De même, le système se dote d‟un GestionnaireCampagne permettant de traiter les données nécessaires de la classe Campagne contenant toutes les informations qui se rapportent aux campagnes. (cf. figure 45) I.5.3 Diagramme de collaboration du cas d’utilisation « Lancer campagne » : Le modèle de collaboration ci-dessous (cf. figure 46) décrit le scénario de réalisation du lancement d‟une campagne planifiée. On suppose, pour ce diagramme, que :  Le responsable marketing est identifié.  La liste des campagnes planifiées est affiché, après clic sur le sous-menu „Lancer Campagne‟. Figure 46 : Diagramme de collaboration "Lancer campagne"  Description textuelle : L‟utilisateur choisit la campagne qu‟il a décidé lancer et clique sur le lien „Détails‟. (1) L‟interface IULancementCampagne demande au gestionnaireCampagne d‟afficher les détails de la campagne choisie. Le GestionnaireCampagne extrait les données de la campagne choisie. (3) Données campagne retournées. (4) (5) (6) L‟utilisateur lance la campagne en CampagneGestionnaireCampagneResponsable Marketing IULancementCampagne : Responsable Marketing : GestionnaireCampagne : Campagne : IULancementCampagne 1: Campagne choisie 6: Détails campagne affiché 7: Bouton 'Lancer' cliqué 12: Message "Campagne lancée" affiché 3: Récupérer détails campagne 4: Détails campagne 9: Modifier campagne 10: Campagne modifiée 2: Récupérer détails campagne 5: Détails campagne retourné 8: Modifier campagne 11: Campagne lancée
  • 59.
    Gestion de laRelation Client Analyse et Conception Page | 46 cliquant sur le bouton „Lancer‟. (7) L‟IULancementCampagne demande au gestionnaireCampagne de la lancer. (8) Le GestionnaireCampagne change son statut de « planifiée » à « lancée». (9) La campagne a été bien lancée. (10) (11) (12) I.6 Analyse du cas d’utilisation « Suivre campagne » : I.6.1 Traçabilité entre le modèle de cas d’utilisation et le modèle d’analyse pour le cas d’utilisation « Suivre campagne » : La figure ci-dessous (cf. figure 47) illustre les classes d‟analyse qui participent dans le cas d‟utilisation « Suivre campagne » : Figure 47: Traçabilité du cas d'utilisation "Suivre campagne" I.6.2 Diagramme de classe d’analyse du cas d’utilisation « Suivre campagne » : Figure 48: Diagramme de classe d'analyse "Suivre campagne" C‟est grâce à la fonction de suivi des campagnes que le responsable marketing a la possibilité de suivre les campagnes lancées. Pour ce faire, l‟utilisateur interagit avec le système via l‟interface IUSuiviCampagne dédiée à faciliter cette communication. De même, le système se dote d‟un GestionnaireCampagne permettant de traiter les données nécessaires de la classe Campagne contenant toutes les informations qui se rapportent aux campagnes. (cf. figure 48) Responsable Marketing IUSuiviCampagne CampagneGestionnaireCampagne Invitation
  • 60.
    Gestion de laRelation Client Analyse et Conception Page | 47 I.6.3 Diagramme de collaboration du cas d’utilisation « Suivre campagne » : Le modèle de collaboration ci-dessous (cf. figure 49) décrit le scénario de réalisation du suivi d‟une campagne lancée. On suppose, pour ce diagramme, que :  Le responsable marketing est identifié.  La liste des campagnes lancées est affiché, après clic sur le sous-menu „Suivi Campagne‟. Figure 49: Diagramme de collaboration "Suivre campagne"  Description textuelle : L‟utilisateur choisit la campagne qu‟il désire suivre et clique sur le lien „Suivi‟. (1) L‟interface IUSuiviCampagne demande au gestionnaireCampagne d‟afficher le suivi de la campagne choisie. (2) Le GestionnaireCampagne extrait le suivi de la campagne choisie. (3) Le suivi campagne est retourné. (4) (5) (6) L‟utilisateur change la nature d‟une réponse. (7) Le GestionnaireCampagne met à jour la réponse et l‟enregistre. (9) La réponse a été bien mise à jour. (10) (11) (12) I.7 Analyse du cas d’utilisation « Gérer comptes » : I.7.1 Traçabilité entre le modèle de cas d’utilisation et le modèle d’analyse pour le cas d’utilisation « Gérer comptes » : La figure ci-dessous (cf. figure 50) illustre les classes d‟analyse qui participent dans le cas d‟utilisation « Gérer comptes » :
  • 61.
    Gestion de laRelation Client Analyse et Conception Page | 48 Figure 50: traçabilité du cas d'utilisation "Gérer comptes" I.7.2 Diagramme de classe d’analyse du cas « Gérer comptes » : Figure 51: Le modèle de classe d'analyse du cas "Gérer compte" Pour gérer ses comptes, l‟utilisateur peut interagir avec le système grâce à des interfaces dédiées à faciliter cette communication :  IUCompte.  InterfaceAjoutCompte.  InterfaceModificationCompte. Mais, pour réaliser toutes ces opérations, le système se dote d‟un gestionnaire GestionnaireCompte, qui permet d‟exécuter les fonctions selon le choix de l‟utilisateur. Les gestionnaires GestionnaireCompte et GestionnaireContact extraient les données nécessaires, respectivement des classes Compte et Contact contenant toutes les informations qui se rapportent aux comptes et aux contacts. (cf. figure 51) I.7.3 Diagrammes de collaboration du cas « Gérer comptes » : Le modèle de collaboration ci-dessous (cf. figure 52) décrit le scénario de réalisation de la création d‟un nouveau compte. On suppose, pour ce diagramme, que : Compte Agent Marketing Contact IUAjoutCompte IUModoficationCompte GestionnaireContact IUCompte GestionnaireCompte
  • 62.
    Gestion de laRelation Client Analyse et Conception Page | 49  L‟identification de l‟acteur est effectuée.  Le formulaire de création d‟un nouveau compte, après clic du sous-menu „Créer compte‟. Remarque : On va supposer que l‟utilisateur va créer un compte ; le traitement est identique pour la modification et qu‟il est possible, au de la création d‟un nouveau compte, d‟ajouter des contacts à ce dernier ; dans ce cas le système exécute le cas d‟utilisation « Créer contact ». Figure 52: Diagramme de collaboration du cas d'utilisation "Créer Compte"  Description textuelle : L‟utilisateur remplit le formulaire d‟ajout en introduisant les données dans leurs champs appropriés de l‟Interface IUAjoutCompte. (1) L‟interface IUAjoutCompte demande au gestionnaire GestionnaireCompte d‟ajouter un nouveau compte. (2) L‟interface InterfaceAjoutCompte demande au GestionnaireCompte d‟ajouter le compte. (3) Le GestionnaireCompte ajoute un nouveau compte à la classe Compte. Le compte a été bien crée. (5) (6) (7) I.8 Analyse du cas d’utilisation « Gérer contacts » : I.8.1 Traçabilité entre le modèle de cas d’utilisation et le modèle d’analyse pour le cas d’utilisation « Gérer contacts » : Figure 53: Traçabilité du cas d'utilisation "Gérer contacts" : Agent Marketing : IUCompte : GestionnaireCompte : Compte 1: Informations comptes saisies 2: bouton 'valider' cliqué 3: demande d'ajout compte 4: ajouter compte 5: compte ajouté6: compte ajouté7: message 'compte ajouté' affiché
  • 63.
    Gestion de laRelation Client Analyse et Conception Page | 50 I.8.2 Diagramme de classe d’analyse du cas « Gérer contacts » : Figure 54: Diagramme de classe d'analyse du cas d'utilisation "Gérer contacts" Pour gérer ses contacts, l‟utilisateur peut interagir avec le système grâce à des interfaces dédiées à faciliter cette communication :  IUContacts.  InterfaceAjoutContact.  InterfaceModificationContact. Mais, pour réaliser toutes ces opérations, le système se dote des gestionnaires GestionnaireCompte et GestionnaireContact qui permettent d‟exécuter les fonctions selon le choix de l‟utilisateur. Les gestionnaires GestionnaireCompte et GestionnaireContact extraient les données nécessaires, respectivement des classes Compte et Contact contenant toutes les informations qui se rapportent aux comptes et aux contacts. (cf. figure 52) I.8.3 Diagrammes de collaboration du cas « Gérer contacts » : Figure 55: Diagramme de collaboration du cas "Créer Contact" I.9 Analyse du cas d’utilisation « Gérer prospects » : I.9.1 Traçabilité entre le modèle de cas d’utilisation et le modèle d’analyse pour le cas d’utilisation « Gérer prospects » : La figure ci-dessous (cf. figure 54) illustre les classes d‟analyse qui participent dans le cas d‟utilisation « Gérer prospects » : Agent Marketing Contact Compte IUContact GestionnaireCompte IUAjoutContact GestionnaireContact IUModoficationContact : Agent Marketing : IUContact : GestionnaireContact 1: informations contacts saisies 2: bouton 'valider' cliqué 3: demande d'ajout contact : Contact 4: ajouter contact 5: contact ajouté6: contact ajouté7: message 'contact ajouté' affiché
  • 64.
    Gestion de laRelation Client Analyse et Conception Page | 51 Figure 56: Traçabilité du cas "Gérer prospects" I.9.2 Diagramme de classe d’analyse du cas « Gérer prospects » : Figure 57: Diagramme de classe d'analyse du cas "Gérer prospects" Pour gérer ses prospects, l‟utilisateur peut interagir avec le système grâce à des interfaces dédiées à faciliter cette communication : L‟interface IUProspect est une classe interface permettant à l‟utilisateur de gérer les prospects. Les fonctionnalités, qu‟offre cette interface, sont l‟ajout (création), la consultation, la recherche et la suppression des prospects. (cf. figure 57) Remarque : La description du reste des classes est identique au cas analysés, ci-dessous. I.9.3 Diagramme de collaboration du sous cas « Créer prospect » : Le modèle de collaboration ci-dessous (cf. figure 58) décrit le scénario de réalisation de la création d‟un nouveau prospect. On suppose, pour ce diagramme, que :  L‟identification de l‟acteur est effectuée.  Le formulaire de création d‟un nouveau prospect est affiché.  Le prospect, à créer, ne provient pas d‟une campagne (c‟est le cas nominal). Responsable Marketing GestionnaireCampagne Campagne Produit Contact Prospect GestionnaireProduit GestionnaireContact IUAjoutProspect IUProspect IUSuppressionProspect GestionnaireProspect
  • 65.
    Gestion de laRelation Client Analyse et Conception Page | 52 Figure 58: Diagramme de collaboration du cas d'utilisation "Créer prospect" Description textuelle : L‟utilisateur remplit le formulaire d‟ajout de prospect en introduisant les données dans leurs champs appropriés de l‟Interface IUAjoutProspect et clique sur le bouton „Ajouter Produit‟. (1) (2) Le GestionnaireProduit extrait la liste des produits à partir de la classe Produit. (4) L‟utilisateur choisit les produits auxquels le prospect s‟intéresse et clique sur le bouton „Ajouter Contact‟. (8) (9) Le GestionnaireContact extrait la liste des contacts à partir de la classe Contact. (11) L‟utilisateur choisit le contact intéressé par les produits et valide. (15) (16) Le GestionnaireProspect crée le prospect et l‟enregistre dans la classe prospect. (18) Le prospect a été bien crée. (19) (20) (21) I.10 Analyse du cas d’utilisation « Gérer opportunités » : Dans notre analyse, nous nous sommes contentées d‟analyser les cas qui entrent dans le cadre du module marketing. I.10.1 Traçabilité entre le modèle de cas d’utilisation et le modèle d’analyse pour le cas d’utilisation « Créer opportunité » : La figure ci-dessous (cf. figure 59) illustre les classes d‟analyse qui participent dans le cas d‟utilisation « Gérer opportunités » : : Agent Marketing : IUProspect : IUAjoutProspect : GestionnaireContact : GestionnaireProspect : Gestionnaire Produit : Contact : Produit : Prospect 1: Informations prospects saisies 2: Bouton "Ajouter produits" cliqué 7: liste produits affichée 8: Produits choisis 9: Bouton "Ajouter contact" cliqué 14: liste contacts affichée 15: Contacts choisis 16: valider 21: message 'prospect crée' affiché 3: Récupérer liste produits 6: Produits récupérés 10: Récupérer liste contacts 13: Contacts récupérés 17: Créer prospect 11: Récupérer liste contacts 12: Contacts récupérés 18: Créer prospect 19: Prospect crée20: Prospect crée 4: Récupérer liste produits 5: Produits récupérés
  • 66.
    Gestion de laRelation Client Analyse et Conception Page | 53 Figure 59: Traçabilité du cas d'utilisation "Gérer opportunités" I.10.2Modèle de classe d’analyse du cas « Créer opportunité » : Figure 60: Diagramme de classe d'analyse du cas "Gérer opportunités" Pour gérer les opportunités, l‟utilisateur peut interagir avec le système grâce à des interfaces dédiées à faciliter cette communication :  IUOpportunité : Elle permet à l‟utilisateur de consulter la liste des opportunités, d‟effectuer une recherche rapide dans la liste des opportunités disponibles selon des critères de recherche bien définis. C‟est à partir d‟elle que l‟utilisateur peut passer à une interface de création (ajout), de modification ou d‟évaluation d‟une opportunité.  IUAjoutOpportunité : Elle va être affichée lorsque l‟utilisateur décide d‟ajouter une opportunité. C‟est à partir de cette page que l‟utilisateur puisse introduire une nouvelle opportunité. OpportunitéResponsable Commercial IUEvaluationOpportunité GestionnaireOpportunitéIUModificationOpportunité GestionnaireAgent Agent IUOpportunité IUAjoutOpportunité
  • 67.
    Gestion de laRelation Client Analyse et Conception Page | 54  IUModificationOpportunité : Elle va être affichée lorsque l‟utilisateur décide de modifier une opportunité donnée.  IUEvaluationModification : Elle va être affichée lorsque l‟utilisateur décide d‟évaluer une opportunité donnée. Pour réaliser toutes ces opérations, le système se dote d‟un gestionnaire GestionnaireOpportunité, qui permet d‟exécuter les fonctions selon le choix de l‟utilisateur. Le gestionnaire GestionnaireOpportunié traite les données nécessaires de la classe Opportunité contenant toutes les informations concernant les opportunités. (cf. figure 60) I.10.3Diagrammes de collaboration du cas « Créer opportunité» : Le modèle de collaboration ci-dessous (cf. figure 61) décrit le scénario de réalisation de la création d‟un nouveau prospect. On suppose, pour ce diagramme, que :  L‟identification de l‟acteur est effectuée.  Le formulaire d‟ajout d‟opportunité est affiché. Remarque : On va supposer que l‟utilisateur va créer une opportunité ; le traitement est identique pour la modification et l‟évaluation. Figure 61: Diagramme de collaboration du cas d'utilisation "Créer opportunité"  Description textuelle : L‟utilisateur saisit les informations de l‟opportunité et clique sur le lien „Assigner Agents‟ de l‟interface IUAjoutOpportunité. (1) (2) Le GestionnaireAgent extrait la liste des agents à partir de la classe agents. (4) La liste des agents a été bien retournée. (5) (6) (7) L‟utilisateur choisit la liste des agents et clique sur le bouton „Valider‟. (8) Le GestionnaireOpportunité crée une nouvelle opportunité et l‟ajoute à la table Opportunité. (10) L‟opportunité a été bien créée. (11) (12) (13) : Responsable Commercial : IUAjoutOpportunité : IUOpportunité : GestionnaireOpportunité : Opportunité : Agent: GestionnaireAgent 1: Infos opportunité saisies 2: Bouton 'Assigner Agent' cliqué 7: liste des agents affichée 8: Agents choisis et bouton 'Valider' cliqué 9: Créer opportunité 3: Récupérer liste des agents 6: liste des agents 13: Message "Opportunité créée" affiché 10: Créer opportunité 11: opportunité créée 12: opportunité créée 4: Récupérer liste des agents 5: liste des agents
  • 68.
    Gestion de laRelation Client Analyse et Conception Page | 55 I.11 Analyse du cas d’utilisation « Gérer appels » : I.11.1Traçabilité entre le modèle de cas d’utilisation et le modèle d’analyse pour le cas d’utilisation « Gérer appels » : La figure ci-dessous (cf. figure 62) illustre les classes d‟analyse qui participent dans le cas d‟utilisation « Gérer appels » : Figure 62: Traçabilité du cas "Gérer appels" Pour gérer les appels, l‟utilisateur peut interagir avec le système grâce à des interfaces dédiées à faciliter cette communication :  IUAjoutAppel : C‟est une classe interface qui permet d‟enregistrer un appel effectué.  IUEffectuationAppel : C‟est une classe interface permettant à l‟utilisateur de consulter la liste des appels assignés et planifiés et de les effectuer.  IUPlanificationAppel : C‟est une classe interface qui permet de planifier un appel.  IUSuiviAppel : C‟est une classe interface permettant à l‟utilisateur de consulter la liste des appels effectués et de reporter des appels n‟ayant pas de réponse.  GestionnaireAppel : C‟est une classe contrôle qui permet de gérer toutes les opérations possibles sur les appels.  GestionnaireAgent : C‟est une classe contrôle qui permet de gérer toutes les opérations possibles sur les agents.  GestionnaireContact : C‟est une classe contrôle qui permet de gérer toutes les opérations possibles sur les contacts.  Appe l: C‟est une classe entité contenant toutes les informations de chaque appel.  Agent: C‟est une classe entité contenant toutes les informations de chaque agent.  Contact: C‟est une classe entité contenant toutes les informations de chaque contact.
  • 69.
    Gestion de laRelation Client Analyse et Conception Page | 56 I.11.2Modèle de classe d’analyse du cas « Gérer appels» : Figure 63: Diagrammes de classes d'analyse du cas "Gérer communications" I.11.3Diagrammes de collaboration du cas « Gérer appel » : I.11.3.1 Diagramme de collaboration du cas « Enregistrer appel » : Le modèle de collaboration ci-dessous (cf. figure 64) décrit le scénario de réalisation d‟enregistrement/ajout instantané d‟un appel. On suppose, pour ce diagramme, que :  L‟identification de l‟acteur est effectuée.  Le formulaire d‟ajout d‟appel est affiché. Figure 64: Diagramme de collaboration du cas d'utilisation "Créer appel" Description textuelle : L‟utilisateur saisit les informations de l‟appel et clique sur le bouton „Ajouter contact‟(1) (2).Le GestionnaireContact extrait les contacts de la table Contact (4). Liste des contacts retournée et affichée (5) (6) (7). L‟utilisateur choisit un contact et clique sur le bouton Appel Utilisateur Contact Utilisateur IUEffectuationAppel IUSuiviAppel IUAjoutAppel GestionnaireAppel GestionnaireUtilisateur IUPlanificationAppel GestionnaireContact : IUAjoutAppel: Utilisateur : GestionnaireAppel : GestionnaireContact : Contact : Appel 3: Récupérer la liste des contacts 6: Liste contacts 10: Créer appel 13: Appel Crée 1: Formulaire rempli 2: Bouton 'Ajouter contact' cliqué 7: Liste contacts affichée 8: Contact choisi 9: Bouton 'Valider' cliqué 14: Message "Appel crée" affiché 4: Récupérer la liste des contacts 5: Liste contacts 11: Créer appel 12: Appel Crée
  • 70.
    Gestion de laRelation Client Analyse et Conception Page | 57 „Créer‟(8) (9). Le GestionnaireAppel ajoute un nouvel appel à la table Appel (11). L‟appel a été bien crée (12) (13) (14). I.11.3.2 Diagramme de collaboration du cas d'utilisation "Effectuer appel" : Le modèle de collaboration ci-dessous (cf. figure 65) décrit le scénario d‟effectuation d‟un appel. On suppose, pour ce diagramme, que l‟identification de l‟acteur est effectuée et que le formulaire d‟effectuation d‟appels est affiché. Remarque : On va supposer que l‟utilisateur va effectuer un appel assigné ; le traitement est le même pour un appel planifié. Figure 65: Diagramme de collaboration du cas d'utilisation "Effectuer appel"  Description textuelle : L‟utilisateur saisit une date dans le champ approprié et valide (1). Le GestionnaireAppel extrait la liste des appels assignés pour être effectués à la date saisie (3). La liste des appels assignés est bien retournée et affichée (4) (5) (6). L‟utilisateur choisit un appel et clique sur le lien détails (7). Le GestionnaireAppel extrait les détails de l‟appel choisi (9). Les détails de l‟appel sont bien retournés (10) (11) (12). L‟utilisateur saisit la durée de l‟appel et éventuellement des notes concernant cet appel et valide (13) (14). Le GestionnaireAppel enregistre l‟appel effectué (16). L‟appel effectué est bien enregistré(17) (18) (19). I.11.3.3 Diagramme de collaboration du cas d'utilisation « Planifier appel » : Le modèle de collaboration ci-dessous (cf. figure 66) décrit le scénario de réalisation de planification d‟un appel. On suppose, pour ce diagramme, que, l‟identification de l‟acteur est effectuée et que le formulaire de planification d‟appel est affiché. Remarque : On va supposer que l‟utilisateur est, dans ce cas administrateur ; c'est-à-dire qu‟il a le privilège d‟assigner des appels à des utilisateurs autres que lui même. Le traitement est
  • 71.
    Gestion de laRelation Client Analyse et Conception Page | 58 similaire pour un simple utilisateur ; il est, par défaut, l‟utilisateur à être affecté à l‟appel en cours de planification. Figure 66: Diagramme de collaboration du cas d'utilisation "Planifier appel"  Description textuelle : L‟utilisateur remplit le formulaire de planification de l‟appel et clique sur le bouton „Ajouter contact‟. (1) (2) Le GestionnaireContact extrait les contacts de la table Contact. (4) La liste des contacts retournée et affichée. (5) (6) (7) L‟utilisateur choisit un contact et clique sur le bouton „Assigner utilisateur‟. (8) (9) Le GestionnaireUtilisateur extrait les contacts de la table Utilisateur. (11) (12) La liste des utilisateurs est bien retournée. (13) (14) (15) L‟utilisateur choisit un utilisateur et valide la planification de l‟appel. (16) Le GestionnaireAppel ajoute un nouvel appel et le planifie dans la classe Appel. (18) L‟appel est bien crée et planifié. (19) (20) (21) I.11.3.4 Diagramme de collaboration du cas d'utilisation "Suivre appel" : Le modèle de collaboration ci-dessous (cf. figure 67) décrit le scénario de suivi d‟un appel effectué. On suppose, pour ce diagramme, que, l‟identification de l‟acteur est effectuée et que la liste des appels effectués est affichée. Figure 67: Diagramme de collaboration du cas d'utilisation "Suivre appel"  Description textuelle :
  • 72.
    Gestion de laRelation Client Analyse et Conception Page | 59 L‟utilisateur choisit un appel et clique sur le bouton „Détails‟. (1) Le GestionnaireAppel extrait les détails de l‟appel de la table Appel. (3) Les détails de l‟appel sont bien retournés. (4) (5) (6) L‟utilisateur saisit les informations relatives au reportage de l‟appel et valide. (7) Le GestionnaireAppel met à jour l‟appel reporté dans la table Appel. (9) L‟appel a été bien reporté. (10) I.12 Analyse du cas d’utilisation « Gérer profils » : I.12.1Traçabilité entre le modèle de cas d’utilisation et le modèle d’analyse pour le cas d’utilisation « Gérer profils » : La figure ci-dessous (cf. figure 68) illustre les classes d‟analyse qui participent dans le cas d‟utilisation « Gérer profils » : Figure 68: Traçabilité du cas "Gérer profils" I.12.2Modèle de classe d’analyse du cas « Gérer profils » : Figure 69: Diagrammes de classes d'analyse du cas "Gérer profils" Pour gérer les profils, l‟utilisateur interagit avec le système grâce à des interfaces dédiées à faciliter cette communication : Administrateur IUModificationProfil IUProfil IUCreationProfil GestionnaireProfil Profil
  • 73.
    Gestion de laRelation Client Analyse et Conception Page | 60  IUProfil : Cette interface permet à l‟utilisateur de consulter la liste des profils et d‟effectuer une recherche rapide dans la liste des profils disponibles selon des critères de recherche bien définis. C‟est à partir d‟elle que l‟utilisateur peut supprimer un profil ou passer à une interface de création (ajout) ou de modification d‟un nouveau profil.  IUCreationProfil : Elle va être affichée lorsque l‟utilisateur décide d‟ajouter un nouveau profil.  IUModificationProfil : Elle va être affichée lorsque l‟utilisateur décide modifier un profil donné. Pour réaliser toutes ces opérations, le système se dote d‟un GestionnaireProfil permettant d‟exécuter les fonctions selon le choix de l‟utilisateur. En effet, ce gestionnaire extrait les données nécessaires de la classe Profil qui contient toutes les informations se rapportant à touts les profils. (cf. figure 69) I.12.3Diagrammes de collaboration du cas « Gérer profils » : Dans ce paragraphe, on va décrire les scénarios de réalisation des opérations possibles sur les profils par l‟intermédiaire du diagramme de collaboration. On va traiter, donc, seulement le cas de création d‟un nouveau profil car le cas de modification lui est similaire. Le modèle de collaboration ci-dessous (cf. figure 70) décrit le scénario de réalisation de la création d‟un nouveau profil. On suppose, pour ce diagramme, que :  L‟identification de l‟acteur est effectuée.  Le formulaire de création du profil est affiché, après clic sur le lien „Créer Profil‟. Figure 70: Diagramme de collaboration du cas d'utilisation "Créer profil"  Description textuelle : L‟utilisateur remplit le formulaire d‟ajout en introduisant les données dans leurs champs appropriés de l‟interface IUCreationProduit. (1) (2) Le GestionnaireProfil crée un nouveau profil et l‟ajoute dans la classe Profil. (4) Le profil a été bien crée. (5) (6) (7)
  • 74.
    Gestion de laRelation Client Analyse et Conception Page | 61 I.13 Analyse du cas d’utilisation « Gérer agents » : I.13.1Réalisation-Analyse du cas d’utilisation « Gérer agents » : La figure ci-dessous (cf. figure 71) illustre les classes d‟analyse qui participent dans le cas d‟utilisation « Gérer agents » : Figure 71: Traçabilité du cas "Gérer agents" I.13.2Modèle de classe d’analyse du cas « Gérer agents » : Figure 72: Diagrammes de classes d'analyse du cas "Gérer agents" Pour gérer les agents, l‟utilisateur interagit avec le système grâce à des interfaces dédiées à faciliter cette communication :  IUAgent : Cette interface permet à l‟utilisateur de consulter la liste des profils et d‟effectuer une recherche rapide dans la liste des profils disponibles selon des critères de recherche bien définis. C‟est à partir d‟elle que l‟utilisateur peut supprimer un profil ou passer à une interface de création (ajout) ou de modification d‟un nouveau profil.  IUCreationAgent : Elle va être affichée lorsque l‟utilisateur décide d‟ajouter un nouveau profil.  IUModificationAgent : Elle va être affichée lorsque l‟utilisateur décide modifier un agent. Administrateur AgentGestionnaireAgent IUCreationAgent IUAgent IUModificationAgent
  • 75.
    Gestion de laRelation Client Analyse et Conception Page | 62 Pour réaliser toutes ces opérations, le système se dote d‟un GestionnaireAgent permettant d‟exécuter les fonctions selon le choix de l‟utilisateur. En effet, ce gestionnaire extrait les données nécessaires de la classe Agent qui contient toutes les informations se rapportant à touts les agents. (cf. figure 72) I.13.3Diagrammes de collaboration du cas « Gérer agents » : Dans ce paragraphe, on va décrire les scénarios de réalisation des opérations possibles sur les agents par l‟intermédiaire du diagramme de collaboration. On va traiter, donc, seulement le cas de création d‟un nouvel agent car le cas de modification lui est similaire. Le modèle de collaboration ci-dessous (cf. figure 73) décrit le scénario de réalisation de la création d‟un nouvel agent. On suppose, pour ce diagramme, que l‟identification de l‟acteur est effectuée et que le formulaire de création de l‟agent est affiché. Figure 73: Diagramme de collaboration du cas d'utilisation "Créer agent" Description textuelle : L‟utilisateur remplit le formulaire d‟ajout en introduisant les données dans leurs champs appropriés de l‟interface IUCreationAgent et valide. (1) (2) Le GestionnaireAgent crée un nouvel agent et l‟ajoute à la classe Agent. (4) L‟agent a été bien crée et l‟utilisateur est informé. (5) (6) (7) I.14 Analyse du cas d’utilisation « Gérer Comptes Utilisateur » : I.14.1Traçabilité entre le modèle de cas d’utilisation et le modèle d’analyse pour le cas d’utilisation « Gérer Comptes Utilisateur » : La figure ci-dessous (cf. figure 74) illustre les classes d‟analyse qui participent dans le cas d‟utilisation « Gérer comptes utilisateur » :
  • 76.
    Gestion de laRelation Client Analyse et Conception Page | 63 Figure 74: Traçabilité du cas "Gérer comptes utilisateur" I.14.2Modèle de classe d’analyse du cas « Gérer Comptes Utilisateur » : Figure 75: Diagrammes de classes d'analyse du cas "Gérer comptes utilisateur" Pour gérer les comptes utilisateurs, l‟administrateur interagit avec le système grâce à des interfaces dédiées à faciliter cette communication :  IUCompteUtilisateur : Cette interface permet à l‟administrateur de consulter la liste des utilisateurs et d‟effectuer une recherche rapide dans la liste des utilisateurs disponibles selon des critères de recherche bien définis. C‟est à partir d‟elle que l‟administrateur peut supprimer un utilisateur ou passer à une interface de création (ajout) ou de modification d‟un nouvel utilisateur.  IUCreationUtilisateur : Elle va être affichée lorsque l‟utilisateur décide d‟ajouter un nouvel utilisateur.  IUModificationUtilisateur: Elle va être affichée lorsque l‟utilisateur décide modifier un utilisateur. Pour réaliser toutes ces opérations, le système se dote des gestionnaires GestionnaireCompteUtilisateur, GestionnaireAgent et GestionnaireProfil permettant Profil Agent UtilisateurGestionnaireComptesUtilisateur GestionnaireAgent IUCreationCompteUtilisateur GestionnaireProfil Administrateur IUModificationCompteUtilisateur IUComptesUtilisateur
  • 77.
    Gestion de laRelation Client Analyse et Conception Page | 64 d‟exécuter les fonctions selon le choix de l‟administrateur. En effet, ce gestionnaire extrait les données nécessaires des classes Utilisateur, Agent et Profil qui contiennent toutes les informations se rapportant, respectivement, à touts les utilisateurs, les agents et les profils. (cf. figure 75) I.14.3Diagrammes de collaboration du cas « Gérer Comptes Utilisateur » : Dans ce paragraphe, on va décrire les scénarios de réalisation des opérations possibles sur les comptes utilisateurs par l‟intermédiaire du diagramme de collaboration. On va traiter, donc, seulement le cas de création d‟un nouvel utilisateur car le cas de modification lui est similaire. Le modèle de collaboration ci-dessous (cf. figure 76) décrit le scénario de réalisation de la création d‟un nouvel utilisateur. On suppose, pour ce diagramme, que :  L‟identification de l‟acteur est effectuée.  Le formulaire de création de l‟utilisateur est affiché, après clic sur le lien „Créer utilisateur‟. Figure 76: Diagramme de collaboration du cas d'utilisation "Créer utilisateur"  Description textuelle : L‟administrateur remplit le formulaire de création en introduisant les données dans leurs champs appropriés de l‟interface IUCreationCompteUtilisateur. (1) L‟administrateur clique sur le bouton „Associer agent‟. (2) Le GestionnaireAgent extrait la liste des agents de la classe Agent. (4) La liste des agents est bien retournée. (5) (6) (7) L‟utilisateur choisit un agent et clique sur le bouton „Associer profils‟. (8) (9) Le GestionnaireProfil extrait la liste des profils de la classe Profil. (11) La liste des profils est bien retournée et affichée. (12) (13) (14)
  • 78.
    Gestion de laRelation Client Analyse et Conception Page | 65 L‟administrateur choisit un ou plusieurs profils et valide. (15) (16) Le GestionnaireCompteUtilisateur ajoute un utilisateur à la classe Utilisateur. (17) L‟utilisateur est bien crée et l‟administrateur est informé. (19) (20) (21) I.15 Analyse du cas d’utilisation « S’authentifier » : I.15.1Traçabilité entre le modèle de cas d’utilisation et le modèle d’analyse pour le cas d’utilisation « S’authentifier » : La figure ci-dessous (cf. figure 77) illustre les classes d‟analyse qui participent dans le cas d‟utilisation « S‟authentifier » : Figure 77: Traçabilité du cas "S’authentifier" I.15.2Modèle de classe d’analyse du cas « S’authentifier » : Figure 78: Diagrammes de classes d'analyse du cas "Gérer comptes utilisateur" La fonction d‟identification ne représente pas une fonctionnalité du système mais elle vient répondre à un besoin de sécurité. Donc, pour s‟authentifier, les utilisateurs interagissent avec le système grâce à des interfaces dédiées à faciliter cette communication :  IUAuthentification : Cette interface permet à chaque utilisateur de saisir son nom et son mot de passe à fin de pouvoir accéder à sa session.  IUAcceuil : Elle va être affichée lorsque l‟authentification de l‟utilisateur réussie.
  • 79.
    Gestion de laRelation Client Analyse et Conception Page | 66  GestionnaireAuthentification : Cette classe contrôle gère l‟identification et la reconnaissance de tous les acteurs du système. Elle permet de rediriger l‟utilisateur concerné vers sa page d‟accueil selon son profil. Pour réaliser toutes ces opérations, le système se dote du gestionnaire GestionnaireAuthentification permettant d‟exécuter les fonctions selon le choix de l‟administrateur. En effet, ce gestionnaire extrait les données nécessaires des classes Utilisateur et Profil qui contiennent toutes les informations se rapportant, respectivement, à touts les utilisateurs et les profils. (cf. figure 78) I.15.3Diagrammes de collaboration du cas « S’authentifier » : Dans ce paragraphe, on va décrire les scénarios de réalisation de la fonction d‟authentification. Le modèle de collaboration ci-dessous (cf. figure 36) décrit le scénario de réalisation d‟une authentification réussie. Figure 79: Diagramme de collaboration du cas d'utilisation "S’authentifier" Description textuelle : L‟utilisateur saisi son nom d‟utilisateur et son mot de passe et valide. (1) (2) Le GestionnaireAuthentification contrôle l‟existence de cet utilisateur en vérifiant son nom d‟utilisateur et son mot de passe. (4) L‟utilisateur a été identifié. (5) Le GestionnaireAuthentification vérifie le profil de cet utilisateur. (6) La classe entité Profil va attribuer le profil correspondant à cet utilisateur. (7) Le GestionnaireAuthentification ouvre la session et l‟accueil est affiché. (8)
  • 80.
    Gestion de laRelation Client Analyse et Conception Page | 67 II Conception : L‟enchaînement d‟activité de la conception, se base sur une conception détaillée de chaque cas d‟utilisation dégagé à travers les diagrammes des classes de conception et les diagrammes des séquences. II.1 Conception du cas d’utilisation « Gérer produits » : Nous présentons ci-dessous le modèle de conception du cas d‟utilisation « gérer produits ». II.2 Du modèle de classe d’analyse au modèle de classe conception : Figure 80: Traçabilité entre le modèle d’analyse et le modèle de conception du cas d’utilisation « gérer produits » II.3 Diagramme de classe de conception relatif au cas « Gérer produit » : Figure 81: Diagramme de classe de conception du cas "Gérer produit"
  • 81.
    Gestion de laRelation Client Analyse et Conception Page | 68 II.4 Diagrammes de séquence du cas « Gestion de produits » : Figure 82: Diagramme de séquence du cas "Créer produit" III Conception du cas d’utilisation « Gérer campagne » : III.1Conception du cas d’utilisation « Créer campagne » : III.1.1 Du modèle d’analyse au modèle de conception du cas d’utilisation « Créer campagne » : Figure 83: Traçabilité entre le modèle d’analyse et le modèle de conception du cas d’utilisation « Créer campagne »
  • 82.
    Gestion de laRelation Client Analyse et Conception Page | 69 III.1.2 Modèle de classe d’analyse du cas « Créer campagne » : Figure 84: Le modèle de classe de conception du cas "Créer campagne" III.1.3 Diagramme de séquence du cas « Créer campagne » :
  • 83.
    Gestion de laRelation Client Analyse et Conception Page | 70 Figure 85: Diagramme de séquence du sous cas d'utilisation "Créer campagne" : ProduirCampagne.java : ProduirCampagne.java: Agent Marketing : Agent Marketing : CreationCampagne.jspx: CreationCampagne.jspx : ListeComptes.jspx: ListeComptes.jspx : ListeProduits.jspx: ListeProduits.jspx : ConfirmationCreation.jspx : ConfirmationCreation.jspx : SuccesCreation.jspx: SuccesCreation.jspx : ServiceCampagne: ServiceCampagne : ServiceCompte : ServiceCompte : ServiceProduit : ServiceProduit : Campagne : Campagne : Invitation... : Invitation... : Compte: Compte : Produit: Produit AjouterComptes() RécupérerComptes() getComptes() Liste produits AjouterProduits( ) AjouterProduits(produits) Produits retournés Afficher(ConfirmationCreation) Confirmer() Confirmer() CréerCampagne(InformationsCampagne,listeProduits,listeAgents) Infos saisies Liste comptes Liste comptes Produits choisis 'ConfirmationCreation' affichée Campagne créée Afficher(SuccesCreation) Message "Campagne créée avec succès" affiché Liste comptes AjouterComptes( ) AjouterComptes(comptes) Comptes retounés RécupérerProduits() getProduits() Liste produits Liste produits Comptes choisis Invitation(Campagne,Compte) Comptes retournés Liste comptes actualisée AjouterProduits() ProduitCampagne(Campagne,Produit) Produits retournés Valider() CréerCampagne(InformationsCampagne,listeProduits,listeAgents) Liste produits actualisée
  • 84.
    Gestion de laRelation Client Analyse et Conception Page | 71 III.2Conception du cas d’utilisation « Modifier campagne » : La conception du cas d‟utilisation « Modifier campagne » est identique au cas d‟utilisation « Créer campagne » conçu ci-dessous. III.3Conception du cas d’utilisation « Contrôler campagne » : III.3.1 Traçabilité Analyse-Conception du cas d’utilisation « Contrôler campagne » : Figure 86: Traçabilité entre le modèle d’analyse et le modèle de conception du cas "Contrôler Campagne" III.3.2 Diagramme de classe de conception du cas « Contrôler campagne » : Figure 87: Diagramme de classe de conception du cas "Contrôler campagne" III.3.3 Diagrammes de séquence du cas « Contrôler campagne » : Figure 88: Diagramme de séquence du sous cas d'utilisation "Contrôler campagne" : SuccesValidation.jspx : SuccesValidation.jspx : IUControle: IUControle : ConfirmationValidation.jspx : ConfirmationValidation.jspx : Responsable Marketing : Responsable Marketing : ServiceCampagne : ServiceCampagne c : Campagne.java c : Campagne.java Valider() Valider(C) Afficher(ConfirmationValidation)'ConfirmationValidation' affichée Confirmer Valider(C) setStatutCampagne(Validée) Afficher(SuccesValidation) Informations campagne vérifiées Campagne validée Message "Campagne validée avec succès" affiché
  • 85.
    Gestion de laRelation Client Analyse et Conception Page | 72 III.4Conception du cas d’utilisation « Planifier campagne » : III.4.1 Traçabilité Analyse-Conception du cas d’utilisation « Planifier campagne » : Figure 89: Traçabilité du cas "Planifier campagne" III.4.2 Diagramme de classe de conception du cas d’utilisation « Planifier campagne » : Figure 90: Le modèle de classe de conception du cas "Planifier campagne" III.4.3 Diagrammes de séquence du cas d’utilisation du cas « Planifier campagne » :
  • 86.
    Gestion de laRelation Client Analyse et Conception Page | 73 Figure 91: Diagramme de séquence "Planifier campagne" : Responsable Marketing : Responsable Marketing : AjoutPromotion.jspx: AjoutPromotion.jspx: PlanificationC.jspx: PlanificationC.jspx : SuccesPlanification.jspx: SuccesPlanification.jspx: ConfirmationPlanification.jspx: ConfirmationPlanification.jspx : ProduitCampagne.java: ProduitCampagne.java: Promotion.java: Promotion.java: ServiceCampagne: ServiceCampagne : ServiceProduitcampagne: ServiceProduitcampagne: ServicePromotion: ServicePromotion : Campagne.java: Campagne.java : Assignement.java: Assignement.java: ServiceAssignement: ServiceAssignement AjouterPromotions() AjouterPromotions() Afficher(AjoutPromotion) 'AjoutPromotion' affichée Informations promotions saisies AjouterProduits() ConsulterProduits() ConsulterProduits() Liste produitsListe produits Liste produits Produits choisis Valider() CréerPromotion(InfomationsPromotion) CréerPromotion(InfomationsPromotion) Promotion créée Promotion créée Promotion affichée Agents et comptes choisis Assigner(Comptes,Agents) Assigner(Comptes, Agents) Assigner(Comptes, Agents) Assignement créeAssignement crée Assignement affiché Bouton 'Valider' cliqué Planifiner(Campagne, info° planification) Afficher(()ConfirmationPlanification) 'ConfirmationPlanification' affichée Confirmer() Planifiner(Campagne, info° planification) Planifiner(Campagne, info° planification) Campagne planifiée Afficher(SuccesPlanification) Message "Campagne planifiée avec succès" affiché Informations de planif° saisies
  • 87.
    Gestion de laRelation Client Analyse et Conception Page | 74 III.5Conception du cas d’utilisation « Lancer campagne » : III.5.1 Traçabilité Analyse-Conception du cas d’utilisation « Lancer campagne » : Figure 92: Traçabilité analyse-conception du cas "Lancer campagne" III.5.2 Diagramme de classe d’analyse du cas d’utilisation « Lancer campagne » : Figure 93: Diagramme de classe de conception du cas "Lancer Campagne" III.5.3 Diagrammes de séquence du cas d’utilisation « Lancer campagne » : Figure 94 : Diagramme de séquence "Lancer campagne" : Responsable Marketing : Responsable Marketing : Lancement.jspx : Lancement.jspx : ServiceCampagne : ServiceCampagne : SuccesLancement.jspx : SuccesLancement.jspx : ConfirmationLancement.jspx : ConfirmationLancement.jspx C : Campagne.java C : Campagne.java Campagne sélectionnée Valider() ConsulterCampagne(CampagneSelectionnée) ConsulterCampagne(C) Détails campagne Détails campagne Détails campagne Lancer(C) Lancer(C) Afficher(ConfirmationLancement) 'ConfirmationLancement' affichée Confirmer() Modifier(C) Modifier(C) Afficher(SuccesLancement) Message "Campagne lancée avec succès" affiché Campagne lancée
  • 88.
    Gestion de laRelation Client Analyse et Conception Page | 75 III.6Conception du cas d’utilisation « Suivre campagne » : III.6.1 Traçabilité Analyse-Conception du cas d’utilisation « Suivre campagne » : Figure 95: Traçabilité analyse-conception du cas "Suivre campagne" III.6.2 Diagramme de classe de conception du cas d’utilisation « Suivre campagne » : Figure 96: Diagramme de classe de conception du cas "Suivre campagne" III.6.3 Diagrammes de séquence du cas d’utilisation « Suivre campagne » : Figure 97: Diagramme de séquence du cas "Suivre campagne" : Responsable Marketing : Responsable Marketing : ConfiramationSuivi.jspx : ConfiramationSuivi.jspx c : Campagnec : Campagne: ServiceCampagne : ServiceCampagne : SuccesSuivi.jspx : SuccesSuivi.jspx : Suivi.jspx: Suivi.jspx Suivre(c) Récupérer(c) Récupérer(c) Suivi campagne Suivi campagne affiché Valider() Modifier(reponse) Afficher(ConfirmationSuivi) 'ConfirmationSuivi' affiché Confirmer() setReponse(positive) setReponse(positive) Afficher(SuccesSuivi) Suivi camapgne Campagne choisie Modifier réponse Réponse mise à jour Message "Réponse mise à jour avec succès"
  • 89.
    Gestion de laRelation Client Analyse et Conception Page | 76 IV Diagramme de classes entités : A ce niveau et à stade encore plus approfondi de modélisation, on arrive à dégager de nouvelles notions, dans le cadre du domaine étudié (marketing). Ces notions viennent compléter le modèle de domaine, précédemment établi, afin d‟aboutir à un diagramme de classe complet (cf. figure 98). Ce diagramme de classe va servie de base pour pouvoir déterminer le modèle de la base de données à mettre en œuvre ainsi que les différentes tables qu‟elle doit comporter. En effet, une campagne est caractérisée par une catégorie (représentée par la classe Categorie). De plus, elle peut être, soit promotionnelle, soit informationnelle ou encore de prospection. Lorsqu‟il s‟agit d‟une campagne promotionnelle, celle-ci va comporter une ou plusieurs promotions (représentées par la classe Promotion). Chaque promotion est en relation avec un ou plusieurs produits. Lorsqu‟il s‟agit d‟une campagne de prospection, elle sera alors directement reliée aux produits qui la concernent. Par contre, lorsqu‟il s‟agit d‟une campagne informationnelle, cette dernière n‟est pas nécessairement liée à un produit. De même, une campagne est en relation avec un lieu (représenté par la classe Lieu) dans lequel elle sera réalisée. Ce dernier est situé à une ville donné (représenté par la classe Ville) qui est localisée à son tour dans un pays donné (représenté par la classe Pays). En vue de garder un historique sur les opérations effectuées par les utilisateurs (représentés par la classe Utilisateur) sur les campagnes (ajout, modification, planification, lancement, etc…), on a eu recours à la modélisation de la classe l‟association Trace. Par ailleurs, un compte est caractérisé par un type de relation (représenté par la classe NatureRelation) spécifiant la nature de la relation de ce tiers qui peut être soit fournisseur, soit client, soit partenaire…etc. Il est, également, caractérisé par un secteur d‟activité (représenté par la classe SecteurActivité). Un contact est, à son tour caractérisé par un rôle (représenté par la classe role) indiquant son grade ou sa fonction au sein du compte qu‟il représente. La classe GroupeUtilisateur est composé de plusieurs utilisateurs qui peuvent être affecté à une tâche commune. Enfin, pour chaque compte, on associe un ou plusieurs profils (représentés par la classe Profil) qui servent à déterminer ses privilèges lors de l‟utilisation de l‟application.
  • 90.
    Gestion de laRelation Client Analyse et Conception Page | 77 Figure 98: Diagramme de classes entités
  • 91.
    Gestion de laRelation Client Analyse et Conception Page | 78 Conclusion : Dans le présent chapitre, nous avons traité l‟enchaînement d‟analyse, qui élabore un modèle objet conceptuel servant à analyser les besoins et les exigences, en les affinant et en les structurant. A la fin de cet enchaînement, nous avons abouti à un modèle d‟analyse, qui nous a permis de procéder à l‟enchaînement de conception par la prise en compte de la majeure partie des exigences non fonctionnelles et autres contraintes liées à l‟environnement. Dans le prochain chapitre, nous allons montrer comment nous avons traduit cette étude conceptuelle et à l‟aide de quels outils nous avons pu mettre en place notre système.
  • 92.
    Gestion de laRelation Client Réalisation Page | 81 Chapitre III : Réalisation et Mise en œuvre Introduction : Pour aboutir à la finalité de notre projet, nous entamons la partie réalisation qui est partie importante, tant pour nous, que pour la société. Nous commençons par l‟élaboration du schéma de la base de données. Ensuite, nous argumentons, les choix matériel et logiciel en présentant l‟architecture du système ainsi que les technologies utilisés pour l‟implémentation. Enfin, nous passons à la présentation de l‟application par à l‟élaboration des captures d‟écrans produites lors de la réalisation des jeux de test. I Présentation de la base de données : Dans cette section, nous présentons la structure de notre base de données. Cette dernière est obtenue en respectant les règles de passage du diagramme de classe vers la base de données relationnelle. I.1 Les règles de passage d’un modèle objet à un modèle relationnel: L‟utilisation d‟un SGBDR impose un changement de représentation entre la structure des classes et la structure des données relationnelles.  Règle 1 : Une classe définit une structure de données à laquelle souscrivent des instances; elle correspond donc à une table du modèle relationnel.  Règle 2 : Chaque attribut donne lieu à une colonne.  Règle 3 : Chaque instance stocke ses données dans une ligne (T-uplet) et son OID sert de clé primaire.  Règle 4 : Chaque association « un à plusieurs » est représentée par une clé étrangère dans la table fille ;  Règle 5 : Chaque association « plusieurs à plusieurs » entre deux classes est représentée par une nouvelle table qui prend pour clé primaire la concaténation des clés primaires des deux classes ;  Règle 6 : Chaque association « un à un » est représentée par l‟intégration d‟une clé étrangère dans la table la moins récente.  Règle 7 : Une classe association entre deux classes est représentée par une table qui prend pour clé primaire la concaténation des clés primaires des deux classes ;
  • 93.
    Gestion de laRelation Client Réalisation Page | 82 I.2 Le schéma relationnel : Le schéma relationnel est basé sur une organisation des données sous forme de tables en suivant les règles de passage, évoquées ci-dessus. Les tables générées sont les suivantes : Activité (idActivité, type, objet, notes, date, #idCompte, #idContact) Affectation (idAffectation, #idAdministrateur, #idUtilisateur, #idOpportunité) Agent (idAgent, civilité, nom, prénom, dateNaissance, dateRecrutement, SituationFamiliale, nombreDenfant, #idGroupAgent) UtilisateurCampagne (#idUtilisateur, #idUtilisateur2, #idCampagne) Appel (idActivité, heureDebut, heureFin) Assignement (idAssignement, #idUtilisateur, #idAdministrateur, #idActivité, nature) Campagne (idCampagne, nom, staut, dateDebut, dateFin, objectif, description, budget, typeAssignement, notes, moyensDeCommunication #idCategorie, #idLieu) Categorie (idCategorie, nom) Compte (idCompte, nom, telephonne, fax, adresse, email, siteWeb, dateCreation, #idNatureRelaion, #idSecteurDactivité, #defaultContact) Contact (#idAccount, idContact, nom, prenom, civilité, mobile, telephonne, adresse, email, fax, dateNaissance, photo, situatuonFamiliale, nombreEnfant, dateP, heureP, méthodeP, appel, mail, fax ; lettre, #idRole) Document (idDocument, titre, type, description, url, #idProduit, #idCampagne) Garantie (#idProduit, idGarantie, société, groupe, nature, dateDebut, dateFin) GroupeUtilisateur (idGroupe, nom) GroupeCampagne (#idGroupeAgent, #idCampagne, #idUtilisateur) Invitation (#idCampagne, #idCompte, réponse) Lieu (#idVille, idLieu, nom, adresse, codePostal) Opportunité (idOpportunité, #idProduit, #idCompte, #idContact) Pays (idPays, nom) Produit (idProduit, nom, type, prixStandard, prixEffectif, tarif, description, dateCreation, #idCampagne) Profil (idProfil, nom) ProfilOption (#idProfil, #idUseCase, #idSousCas) Promotion (#idCampagne, idPromotion, nom, dateDebut, dateFin, valeur, #idProduit) Prospect (#idCompte, #idContact, #idProduit, statut, Origine, causeExclusion)
  • 94.
    Gestion de laRelation Client Réalisation Page | 83 Role (idRole, nom) SecteurDactivité (idSecteurActivité, nom) SousCas (#idUseCase, idSousCas, nom, description) TraceCampagne (#idUtilisateur, #idCampagne, nature, date, heure) TypeRelation (idTypeRelation, nom) UseCase (idUseCase, nom, description) Utilisateur (idUtilisateur, login, motDePasse, dateCreation, dateExpiration, #idAgent) UtilisateurOption (#idUtilisateur, #idProfil) Ville (#idPays, idVille, nom) II Le modèle de déploiement: Le modèle de déploiement montre la disposition physique des matériels qui composent le système et la répartition des composants sur ces matériels. Les ressources matérielles sont représentées sous forme de nœuds qui sont connectés entre eux, à l'aide d'un support de communication. Figure 99: Modèle de déploiement III Le modèle de composants : III.1Traçabilité entre le modèle de conception et le modèle d’implémentation : Pour un besoin de lisibilité, on va présenter la traçabilité entre le modèle de conception et le modèle d‟implémentation par un diagramme générique.  On substitue les classes « contrôle » par une classe générique appelée « Gestionnaire ».  On substitue les classes « Entité » par une classe générique appelée «Entité ».
  • 95.
    Gestion de laRelation Client Réalisation Page | 84  On substitue les classes « Interface » (« boundary ») par une classe générique appelée « interface ». La figure ci-dessous présente un digramme simplifié, vue que les technologies apportées par J2EE est relativement complexe à schématiser. Figure 100: Traçabilité entre le modèle de conception et le modèle d'implémentation III.2Diagramme de composants générique : Le diagramme de composants décrit l‟organisation et la dépendance entre les différents composants du système. Il modélise les aspects physiques du système dans un environnement de réalisation. Description textuelle : Interface1.jspx, Interface2.jspx, …, InterfaceN.jspx représentent les interfaces, à travers lesquelles l‟utilisateur interagit avec le système. La servlet Controller représente un contrôleur frontal qui assure la communication entre l‟interface utilisateur et le modèle. Model est le modèle représentant les données. Service locator sert à l‟instanciation des services. Service1, …, ServiceN englobent les services à invoquer. Dao1, …, DaoN englobent les méthodes à invoquer pour exécuter des opérations sur les entités. Entities, englobent les classes représentant chacune des tables de la base de données. HibernateSupport.java, assure le lien entre la représentation objet des données et sa représentation relationnelle. (c‟est le mapping objet/relationnel). Base de données représente la base de données.
  • 96.
    Gestion de laRelation Client Réalisation Page | 85 Figure 101: Diagramme de composants générique Interface1.jspx <<fichier>> Interface2.jspx <<fichier>> InterfaceN.jspx <<fichier>> Service1 Service1able.java <<fichier>> Service1impl.java <<fichier>> ServiceN ServiceNable.jav a <<fichier>> ServiceNimpl.jav a <<fichier>> ServiceLocator ServiceLocatorBean.ja va <<fichier>> Interface3.jspx <<fichier>> Dao1 DaoN Dao1able.java <<fichiet>> Dao1impl.java <<fichiet>> DaoNable.java <<fichier>> DaoNimpl.java <<fichier>> Entities Entity1.java <<fichier>> EntityN.java <<fichier>> Base de données Table1 <<Table sql>> Table2 <<Table sql>> ServiceLocator.jav a <<fichier>> Controller <<Servlet>> Model Model1.java <<fichier>> Model2.java <<fichier>> ModelN.java <<fichier>> HibernateDaoSuppor t.java <<fichier>> BaseBean.ja va <<fichier>>
  • 97.
    Gestion de laRelation Client Réalisation Page | 86 IV Architecture adoptée : En méditant dans le contexte de notre système, on perçoit que la solution architecturale qu‟on estime utiliser doit satisfaire les contraintes techniques et logiques qu‟on vise adopter. Rappelons que la solution proposée consiste à implanter un module de gestion de la relation client. Ainsi, devant le nombre impressionnant de produits et technologies Web, on dispose de plusieurs architectures d‟application Web variées qui répondent à notre contexte. Le choix d‟une solution ou d‟une autre dépend de plusieurs critères tels que :  Performance d‟interactivité.  Partage d‟informations par plusieurs utilisateurs simultanément connectés.  Sécurité des données. A ce faire, on a choisi d‟utiliser l‟architecture N-tiers/ J2EE (Java2 Entreprise Edition), en respectant le modèle MVC (cf. figure 102) : Figure 102: Architecture J2EE basée sur les technologies JSF, Spring et Hibernate  Browser/Navigateur représente le navigateur web sur lequel va être exécutée l‟application (exemple : Internet Explorer 6).  Java Server Faces (JSF) représente la vue du modèle MVC ; c‟est l‟interface graphique de l‟application.  Spring Framework représente le contrôle du modèle MVC ; c‟est une plateforme qui permet de « remplacer » la lourdeur des serveurs d‟application lourds. En effet, on parle de « conteneur léger ». Il prend en charge la création et la mise en relation d‟objets par l‟intermédiaire d‟un fichier de configuration décrivant l‟ensemble de ces relations. L‟un des avantages principal est qu‟il n‟impose pas d‟hériter ou
  • 98.
    Gestion de laRelation Client Réalisation Page | 87 d‟implémenter une quelconque interface ou classe contrairement aux EJB.  Hibernate représente le modèle du modèle MVC ; c‟est une plateforme qui permet de « mapper » une base de données relationnelle en objets (POJO : Plain Old Java Object). Il permet donc d‟abstraire totalement l‟accès à la base de données et propose donc un accès totalement orienté objet aux données.  Base de données c‟est la base de données relationnelle qui va contenir toutes les données. V Choix des outils et des logiciels utilisés : V.1 Choix de la plateforme : J2EE (Java 2 Entreprise Edition) Java Enterprise Edition, ou Java EE (anciennement J2EE), est une spécification pour la technologie Java de Sun plus particulièrement destinée aux applications d‟entreprise. Il s‟agit d‟une norme qui va spécifier à la fois l'infrastructure de gestion des applications et les API des services utilisées pour concevoir ces applications. La plateforme J2EE est essentiellement un environnement fournissant une infrastructure d'exécution pour faire tourner les applications et un ensemble de services accessibles via l'API J2EE pour aider à concevoir des applications. Dans la mesure où J2EE s'appuie entièrement sur le Java, il bénéficie des avantages de ce langage, en particulier une bonne portabilité et une facilité de maintenance du code. De plus, l'architecture J2EE repose sur des composants distincts, interchangeables et distribués, ce qui signifie notamment :  Qu'il est simple d'étendre l'architecture.  Qu'un système reposant sur J2EE peut posséder des mécanismes de haute disponibilité, afin de garantir une bonne qualité de service.  Que la facilité de maintenance des applications est facilitée. V.2 Choix du serveur d’application: Apache Tomcat Tomcat est un conteneur libre de servlet Java 2 Enterprise Edition. Il implémente les spécifications des servlets et des JSP de Sun Microsystems. Il inclut des outils pour la configuration et la gestion, mais peut également être configuré en éditant des fichiers de configuration XML. Il est aussi considéré comme un serveur HTTP. V.3 Choix de l’environnement logiciel : Pour développer des applications complexes, il faut, impérativement, utiliser les IDEs (Integrated Environnement Development) appropriés. A la lumière de ceci, on a utilisé Rational Rose 7.0 pour la présentation et la modélisation des
  • 99.
    Gestion de laRelation Client Réalisation Page | 88 différents diagrammes présentés dans le rapport. Et, on a choisi l‟atelier de génie logiciel Eclipse Ganymede pour le développement de notre application. V.4 Choix du système de gestion de la base de données : Microsoft SQL Server 2005 : SQL Server 2005, est une solution complète de base de données et d'analyse entièrement conçu pour le Web permettant d‟effectuer des requêtes et des analyses de données en toute simplicité sur le Web et d‟accéder facilement aux données en toute sécurité. Ce système de gestion de base de données relationnel réparti la charge des bases de données pour obtenir une montée en puissance linéaire aux applications. Il assure une rapidité de mise en œuvre, les applications peuvent être développées, déployées et administrées plus rapidement. VI Tests de l’application : L‟intérêt de cette partie est la présentation des jeux de tests effectués, pour les cas critiques du système, afin de s‟assurer de leur bon fonctionnement. Ceci, dans l‟optique de vérifier, en premier lieu, que les cas réalisés sont conformes à la spécification et de les valider par rapport aux exigences des futurs utilisateurs, d‟éviter, en second lieu, les erreurs d‟exécution, qui peuvent se produire. Et enfin, pour s‟assurer que les interfaces réalisées sont présentables et ergonomiques. VI.1 Cas d’utilisation « S’identifier » : Figure 103: Page d'identification
  • 100.
    Gestion de laRelation Client Réalisation Page | 89  Cette interface permet à l‟utilisateur d‟accéder au système après une validation de son login et son mot de passe. Figure 104: Page d'accueil  Cette interface représente la page d‟accueil de l‟application, à partir de laquelle l‟utilisateur peut choisir n‟importe quelle fonctionnalité. VI.2 Cas d’utilisation « Gérer produits » : Figure 105: Page d'accueil Produits
  • 101.
    Gestion de laRelation Client Réalisation Page | 90  Cette interface représente la page d‟accueil de la gestion des produits. L‟utilisateur peut consulter la liste des produits disponibles et il peut rechercher ou modifier un produit de cette liste. Figure 106: Création d'un nouveau produit  Cette interface permet la création d‟un nouveau produit, l‟utilisateur doit saisir les informations relatives à ce dernier. Figure 107: Confirmation
  • 102.
    Gestion de laRelation Client Réalisation Page | 91  Le produit ne sera enregistré qu‟après la confirmation de l‟utilisateur. Figure 108: Modification de produit  Pour modifier un produit, l‟utilisateur choisit un, de la liste et puis, il clique sur le lien d‟édition. Ceci va aboutir à l‟apparition d‟un formulaire de modification qui offre à l‟utilisateur d‟effectuer les mises à jour nécessaires et puis de les valider.
  • 103.
    Gestion de laRelation Client Réalisation Page | 92 Figure 109: Produit ajouté  Suite à la confirmation de modification du produit, l‟utilisateur va être redirigé vers l‟accueil, là où figure la liste des produits disponibles, y compris celui qu‟il vient de modifier. VI.3 Cas d’utilisation « Gérer campagne » : Figure 110: Page d'accueil Campagnes
  • 104.
    Gestion de laRelation Client Réalisation Page | 93  Cette interface représente la page d‟accueil de la gestion des campagnes. L‟utilisateur peut consulter la liste des campagnes disponibles et il peut rechercher, modifier ou supprimer une campagne de cette liste. Figure 111: Créer campagne  Pour la création d‟une nouvelle campagne, l‟utilisateur doit suivre les étapes suivantes :  Saisir les informations relatives à la campagne, en remplissant le formulaire affiché.  Choisir la liste des comptes à associer à la campagne.  Choisir la liste des produits à associer à la campagne.  Et enfin, valider et confirmer. Figure 112: Choix des comptes
  • 105.
    Gestion de laRelation Client Réalisation Page | 94 Figure 113: Choix des produits Figure 114: Comptes et produits ajoutéss
  • 106.
    Gestion de laRelation Client Réalisation Page | 95 Figure 115: Modifications effectués  Cette interface permet de contrôler une campagne. En effet, l‟utilisateur choisit une campagne de la liste des campagnes crées et consulte son détails. Ensuite, il vérifie les informations pour décider s‟il doit valider la campagne, la soumettre à la correction, ou l‟annuler. Il a la possibilité de saisir d‟éventuels notes, justifiant sa décision.
  • 107.
    Gestion de laRelation Client Réalisation Page | 96 Figure 116: Contrôler campagne Figure 117: Saisie de notes
  • 108.
    Gestion de laRelation Client Réalisation Page | 97 VII Constations et perspectives : Il est vrai d‟après les différents scénarios des tests d‟exécution effectués précédemment que nous sommes arrivés à satisfaire les besoins de la société. Mais ceci ne nous empêche pas à penser à des améliorations à apporter au portail comme perspectives de ce travail. Nous pouvons faire évoluer notre application en prévoyant un espace collaboratif permettant aux clients d‟avoir leurs propres espaces personnels aux quels ils peuvent accéder pour communiquer avec l‟entreprise. Conclusion : Dans ce chapitre, on a présenté l‟environnement matériel et logiciel du projet. Nous avons, par la suite, élaboré quelques aperçus du fruit de notre travail à travers des interfaces résultant des jeux de tests effectués
  • 109.
    Gestion de laRelation Client Conclusion générale Page | 93 Conclusion Générale Dans l‟environnement concurrentiel d‟aujourd‟hui, il est primordial pour toute organisation de maîtriser parfaitement sa relation avec ses clients. Recueillir toutes les informations à leur propos, automatiser les processus de prospection et de vente et augmenter l‟efficacité des actions commerciales, tels sont les objectifs du CRM. Ce projet a été réalisé dans le cadre du mémoire de fin d‟étude pendant quatre mois de stage au sein de la société de développement logiciel „Cynapsys‟. Le présent travail se résume dans la conception et la réalisation d‟un module marketing d‟une application de gestion de la relation client. Il s‟agit d‟informatiser certaines fonctionnalités essentielles qui serviront de base pour des travaux ultérieurs. Ainsi, dans ce mémoire on a appliqué les différents enchaînements du cycle de vie du processus unifié et on s‟est basé sur le paradigme MVC comme schéma de programmation qui propose de séparer l‟application en trois parties (Modèle, Vue, Contrôleur). De plus, on s‟est servi de l‟architecture J2EE (la plus récente en ces temps) pour la réalisation et le déploiement de notre application. Par ailleurs, ce stage nous a donné la chance de manipuler des techniques innovantes et évolutives et nous a permis aussi de tester et d‟appliquer nos connaissances acquises au sein de l‟école supérieure de commerce de Tunis et de les améliorer. De même, il nous a fournit l‟occasion d‟être intégré dans la vie professionnelle et nous a donné une vision globale sur notre avenir comme concepteur et développeur. Cependant, comme tout projet de fin d‟étude nous avons rencontré des problèmes de divers types. L‟implémentation de notre système fut l‟une des majeures difficultés que nous avons rencontrées vu le nouvel environnement de travail et sa complexité. Nous avons pu dépasser ces problèmes par notre volonté à présenter un bon travail, à apprendre et à utiliser les nouvelles technologies de programmation et en appliquant nos connaissances.
  • 110.
    Gestion de laRelation Client Annexes Annexes Annexe [A] : Base de données L'objectif de cette partie est de présenter le dictionnaire des données relatif à la base de données du projet « CYNCRM ». Activité Attribut Description Type contrainte idActivité désigne l‟identifiant de l‟activité. entier Clé primaire type Indique si l‟activité est entrante ou sortante. texte objet désigne l‟objectif de l‟activité. texte notes désigne les remarques concernant l‟activité. texte date désigne la date de l‟activité. date idCompte désigne le compte concerné par l‟activité entier Clé étrangère idContact désigne la personne concernée par l‟activité. entier Clé étrangère Affectation Attribut Description Type contrainte idAffectation désigne l‟identifiant de l‟affectation. entier Clé primaire idAdministrateur désigne la personne qui a affecté l‟opportunité à un utilisateur. entier Clé étrangère idUtilisateur désigne l‟utilisateur qui est affecté à l‟opportunité. entier Clé étrangère idOpportunité désigne l‟opportunité qui a été affectée à l‟utilisateur. entier Clé étrangère Agent Attribut Description Type contrainte idAgent désigne l‟identifiant de l‟agent. entier Clé primaire civilité désigne la civilité de l‟agent (monsieur, madame ou mademoiselle). texte
  • 111.
    Gestion de laRelation Client Annexes nom Désigne le nom de l‟agent. texte prénom Désigne le prénom de l‟agent. texte dateNaissance Désigne sa date de naissance. date dateRecrutement désigne sa date de recrutement. date situationFamiliale désigne sa situation familiale (célibataire, mariée, divorcée, …). texte nombreDenfant désigne le nombre de ses enfants. entier UtilisateurCampagne Attribut Description Type contrainte idUtilisateur désigne l‟utilisateur qui a affecté l‟agent à la campagne. entier Clé primaire, Clé étrangère idUtilisateur2 désigne l‟utilisateur assigné à la campagne. entier Clé primaire, Clé étrangère idCampagne désigne la campagne à laquelle l‟utilisateur est affecté. entier Clé primaire, Clé étrangère Appel Attribut Description Type contrainte idActivité désigne l‟activité qui représente l‟appel. entier Clé primaire, Clé étrangère heureDebut désigne le temps de début de l‟appel. entier heureDebut désigne le temps de fin de l‟appel. entier Assignement Attribut Description Type contrainte idAssignement désigne l‟identifiant de l‟assignement. entier Clé primaire idUtilisateur désigne l‟utilisateur auquel est assignée l‟activité. entier Clé étrangère idAdministrateur désigne la personne qui a fait l‟assignement. entier Clé étrangère idActivité désigne l‟activité assignée à l‟utilisateur. entier Clé étrangère nature Désigne la nature de l‟assignement (agent ou groupe). texte
  • 112.
    Gestion de laRelation Client Annexes Campagne Attribut Description Type contrainte idCampagne désigne l‟identifiant de la campagne. entier Clé primaire nom désigne le nom de la campagne. texte statut désigne le statut de la campagne. texte dateDebut désigne sa date de début. date dateFin désigne sa date de fin. date objectif désigne ses objectifs. texte description désigne sa description. texte budget désigne son budget. réel idCategorie désigne sa catégorie. entier Clé étrangère idLieu désigne lieu où elle va être réalisée. entier Clé étrangère typeAssignement désigne si la campagne est assignée à un groupe ou un agent. notes désigne les remarques de correction associée à la campagne. moyenDeCommu nication désigne le moyen de communication utilisé. Catégorie Attribut Description Type contrainte idCategorie désigne l‟identifiant de la catégorie. entier Clé primaire nom désigne son nom. texte Compte Attribut Description Type contrainte idCompte désigne l‟identifiant du compte. entier Clé primaire nom désigne le nom du compte. texte telephone désigne son numéro de téléphone. entier fax désigne son fax. entier
  • 113.
    Gestion de laRelation Client Annexes adresse désigne son adresse. texte email désigne son adresse électronique. texte siteweb désigne son site internet. texte dateCreation désigne sa date de création. date idNatureRelation désigne sa nature de relation avec l‟entreprise. entier Clé étrangère idSecteurDactivité désigne son secteur d‟activité. entier Clé étrangère defaultContact Désigne le contact par défaut. entier Clé étrangère Contact Attribut Description Type contrainte idContact désigne l‟identifiant du contact. entier Clé primaire nom désigne son nom. texte prenom désigne sonprénom. texte civilité désigne sa civilité. texte mobile désigne son numéro de téléphone portable. entier téléphone désigne son numéro de téléphone portable. entier adresse désigne son adresse. texte email désigne son adresse électronique. texte fax désigne son fax. entier dateNaissance désigne sa date de naissance. date Photo désigne sa photo. photo situationFamiliale désigne sa situation familiale. texte nombreEnfant désigne son nombre d‟enfant. entier dateP désigne sa date de contact privilégiée. date heureP désigne son heure de contact privilégiée. entier appel désigne s‟il préfère recevoir des appels téléphoniques ou non. booléen
  • 114.
    Gestion de laRelation Client Annexes mail désigne s‟il préfère recevoir des mails ou non. booléen fax désigne s‟il préfère recevoir des fax ou non. booléen lettre désigne s‟il préfère recevoir des lettres ou non. booléen idRole désigne le rôle qu‟il occupe au sein du compte auquel il appartient. entier Clé étrangère idAccount désigne le compte auquel appartient le contact. Document Attribut Description Type contrainte idDocument désigne l‟identifiant du document. entier Clé primaire titre désigne son titre. texte type désigne son type. texte description désigne sa description. texte url désigne son chemin depuis la racine. texte idProduit désigne le produit avec lequel il est en rapport. entier Clé étrangère idCampagne désigne la campagne avec laquelle il est en rapport. entier Clé étrangère Guarantie Attribut Description Type contrainte idGarantie désigne l‟identifiant de la garantie. entier Clé primaire société désigne sa société. texte groupe désigne son groupe. texte nature désigne sa nature. texte dateDebut désigne sa date de début. date dateFin désigne sa date de fin. date idProduit désigne le produit qu‟elle concerne. entier Clé étrangère GroupeUtilisateur
  • 115.
    Gestion de laRelation Client Annexes Attribut Description Type contrainte idGroupe désigne l‟identifiant du groupe d‟utilisateurs. entier Clé primaire nom désigne le nom du groupe. texte GroupeCampagne Attribut Description Type contrainte idGroupeCampag ne désigne l‟identifiant du groupe affecté à la campagne. entier Clé primaire idCampagne désigne la campagne à la quelle le groupe a été affecté. texte Clé primaire, Clé étrangère idUtilisateur désigne l‟utilisateur qui a affecté le groupe à la campagne. texte Clé primaire, Clé étrangère Invitation Attribut Description Type contrainte idCampagne désigne l‟identifiant de la campagne à quelle est invité le compte. entier Clé primaire, Clé étrangère idCompte désigne le compte invité à la campagne. entier Clé primaire, Clé étrangère réponse désigne la réponse du compte à l‟égard de l‟invitation. texte Lieu Attribut Description Type contrainte idLieu désigne l‟identifiant du lieu. entier Clé primaire nom désigne son nom. texte adresse désigne son adresse. texte codePostal désigne son code postal. entier idVille désigne la ville dans la quelle il est situé. entier Clé étrangère Opportunité Attribut Description Type contrainte
  • 116.
    Gestion de laRelation Client Annexes idOpportunité désigne l‟identifiant de l‟opportunité. entier Clé primaire idProduit désigne le produit en relation avec l‟opportunité. entier Clé étrangère idCompte désigne le compte en relation avec l‟opportunité. entier Clé étrangère idContact désigne le contact en relation avec l‟opportunité. entier Clé étrangère Pays Attribut Description Type contrainte idPays désigne l‟identifiant du pays. entier Clé primaire nom désigne le nom du pays. texte Produit Attribut Description Type contrainte idProduit désigne l‟identifiant du produit. entier Clé primaire nom désigne le nom du produit. texte type désigne s‟il s‟agit d‟un produit ou d‟un service. texte prixStandard désigne le prix standard du produit. réel prixEffectif désigne le prix effectif du produit. réel tarif désigne le tarif du produit. réél description désigne la description du produit. texte dateCreation désigne sa date de création. date idCampaign Profil Attribut Description Type contrainte idProfil désigne l‟identifiant du profil. entier Clé primaire nom désigne le nom du profil. texte ProfilOption Attribut Description Type contrainte
  • 117.
    Gestion de laRelation Client Annexes idProfil désigne l‟identifiant du profil. entier Clé primaire, Clé étrangère idUseCase désigne le nom du cas d‟utilisation associé au profil. entier Clé primaire, Clé étrangère idSousCas désigne le nom du cas d‟utilisation associé au profil. entier Clé primaire, Clé étrangère Promotion Attribut Description Type contrainte idPromotion désigne l‟identifiant de la promotion. entier Clé primaire nom désigne le nom du cas d‟utilisation associé au profil. texte dateDebut désigne sa date de début. date dateFin désigne sa date de fin. date valeur désigne la valeur de la promotion. réel idCampagne désigne la campagne en relation avec la promotion. entier Clé primaire, Clé étrangère idProduit désigne le produit en promotion. entier Clé étrangère Prospect Attribut Description Type contrainte idCompte désigne le compte représentant le prospect. entier Clé primaire, Clé étrangère idContact désigne le contact représentant le prospect. entier Clé primaire, Clé étrangère idProduit désigne le produit auquel est intéressé le contact. entier Clé primaire, Clé étrangère statut désigne le statut du prospect. texte origine désigne l‟origine du prospect. texte causeExclusion désigne la cause d‟exclusion du prospect dans le cas où il a été supprimé. texte Profil Attribut Description Type contrainte
  • 118.
    Gestion de laRelation Client Annexes idRole désigne l‟identifiant du rôle. entier Clé primaire nom désigne le nom du rôle. texte SecteurDactivité Attribut Description Type contrainte idSecteurActivité désigne l‟identifiant du secteur d‟activité. entier Clé primaire nom désigne le nom du secteur d‟activité. texte SousCas Attribut Description Type contrainte idUseCase désigne le cas d‟utilisation auquel appartient le sous cas. entier Clé primaire, Clé étrangère idSousCas désigne l‟identifiant du sous cas. entier Clé primaire nom désigne le nom du sous cas. texte description Désigne sa description. texte TraceCampagne Attribut Description Type contrainte idUtilisateur désigne l‟utilisateur qui a effectué une tâche relative la campagne. entier Clé primaire, Clé étrangère idCampagne désigne la campagne affectée par l‟utilisateur. entier Clé primaire, Clé étrangère nature désigne la nature de la tâche effectuée. texte date désigne la date de la tâche. date heure désigne l‟heure de la tâche. entier TypeRelation Attribut Description Type contrainte idTypeRelation désigne l‟identifiant du type de la relation. entier Clé primaire nom désigne son nom. texte
  • 119.
    Gestion de laRelation Client Annexes UseCase Attribut Description Type contrainte idUseCase désigne l‟identifiant du cas d‟utilisation. entier Clé primaire nom désigne son nom. texte description désigne sa description. texte Utilisateur Attribut Description Type contrainte idUtilisateur désigne l‟identifiant de l‟utilisateur. entier Clé primaire login désigne son login. texte motDePasse désigne son mot de passe. texte dateCreation désigne sa date de création. date dateExpiration désigne sa date d‟expiration. date idAgent désigne l‟agent en relation avec le compte utilisateur. entier Clé étrangère idGroupe désigne le groupe auquel appartient l‟utilisateur. Clé étrangère UtilisateurOption Attribut Description Type contrainte idUtilisateur désigne l‟identifiant de l‟utilisateur. entier Clé primaire, Clé étrangère idProfil désigne le profil associé à l‟utilisateur. entier Clé primaire, Clé étrangère Ville Attribut Description Type contrainte idVille désigne l‟identifiant de la ville. entier Clé primaire idPays désigne le pays dans lequel est située la ville. entier Clé primaire, Clé étrangère nom désigne le nom de la ville. texte
  • 120.
    Gestion de laRelation Client Annexes Annexe [B] : Suite du processus CRM (les modules Vente et Après- Vente) Le processus de Vente : L‟augmentation de la productivité de la force de vente reste l‟objectif traditionnel principal. Dans une approche CRM, le produit ne fournit pas à long terme un avantage concurrentiel mais plutôt l‟accent doit être mis sur l‟amélioration de la relation et des services offerts aux clients autour du produit. Cette nouvelle approche de vente exige de l‟entreprise qu‟elle donne plus d‟autonomie à sa force de vente et que les systèmes d‟informations soutiennent les vendeurs dans leur activité. Pour ce faire, la gestion de la vente s‟articule atour des activités suivantes : Gestion des devis. Gestion des communications. Gestion des contrats. Suivi des commandes. Figure 118: Le processus de vente Il s‟agit de préparer des devis/propositions pour les opportunités précédemment créées. Ces devis concernent les produits pour lesquels le client a manifesté un intérêt en se basant sur les informations relatives à cette opportunité. Ces propositions seront, par la suite, envoyée aux clients appropriés par l‟intermédiaire d‟un moyen de communication. Après relances éventuelles, le sort des propositions s‟inscrira dans l‟un des cas suivants : Une demande de révision, dans le cas où le client exige d‟apporter certaines modifications à la proposition. Refus, dans le cas ou le client manifeste explicitement son désaccord ou implicitement lorsque la durée de validité est dépassée. Acceptation (c‟est le cas le plus général).
  • 121.
    Gestion de laRelation Client Annexes Figure 119: Gestion des devis Une fois le devis est accepté, il sera concrétisé par l‟établissement d‟un contrat de vente entre l‟entreprise et le client. Figure 120: Gestion des contrats Ce contrat sera, à son tour, traduit par la création d‟une ou plusieurs commandes qui seront envoyées au service comptable qui se chargera de la livraison et de la facturation. Figure 121: Envoi au service comptable Le processus d’Après-Vente : Le service après-vente devient l'occasion privilégiée de concrétiser une relation personnalisée et durable avec le client, en lui proposant une offre encore mieux adaptée à ses besoins. Le vecteur idéal de cette relation est le centre d'appel (call center) qui permet d'orchestrer tous les éléments de la stratégie client, depuis la base de connaissance qui fournit la vue unique du client nécessaire à cette relation "one to one", jusqu'au scénario personnalisé qui guide l'entretien pour lui présenter une offre adaptée à ces besoins. Cette qualité de service supplémentaire permet à l'entreprise
  • 122.
    Gestion de laRelation Client Annexes d'améliorer en permanence sa connaissance du client, d'affiner sa stratégie et d'accroître son efficacité commerciale. Les principales activités de ce processus sont donc : Gestion des communications. Gestion des incidents. Support technique. Figure 122: Après-Vente Figure 123: Gestion des incidents L‟entreprise est en mesure de suivre sa clientèle même après la livraison du produit. Elle doit toujours veiller une meilleure gestion des incidents. En fait, un incident représente une manifestation de la part d‟un client auprès de l‟entreprise par un moyen de communication. Il peut être à l‟origine d‟un problème ou d‟une initiative pour demander des informations. La déclaration d‟un incident donne lieu à un processus d‟identification de ce dernier. Le résultat de ce processus conditionne le sort de l‟incident. En effet, il peut être soit résolus et puis clôturé soit directement clôturé. Une fonction de suivi des incidents s‟avère aussi indispensable.
  • 123.
    Gestion de laRelation Client Annexes Figure 124: Support technique Annexe [C] : Modèle MVC: L'architecture Modèle/Vue/Contrôleur (MVC) est une façon d'organiser une interface graphique d'un programme. Elle consiste à distinguer trois entités distinctes qui sont, le modèle, la vue et le contrôleur ayant chacun un rôle précis dans l'interface. Bien que la façon MVC d'organiser une interface ne soit pas la solution miracle, elle fournit souvent une première approche qui peut ensuite être adaptée. Elle offre aussi un cadre pour structurer une application. Dans l'architecture MVC, les rôles des trois entités sont les suivants :  Modèle : données (accès et mise à jour).  Vue : interface utilisateur (entrées et sorties).  Contrôleur : gestion des événements et synchronisation. Les différentes interactions entre le modèle, la vue et le contrôleur sont résumées par le schéma de la figure suivante. Figure 125: Interactions entre le modèle, la vue et le contrôleur Annexe [B] : Architecture « complexe » Nous parlons d‟architecture complexe lorsque les applications qui doivent être développées sont de type client/serveur ; cela signifie qu‟il existe des « tiers ». D‟où, on parle des architectures « n-tiers ». Du fait que ce type d‟architecture met en place des connexions
  • 124.
    Gestion de laRelation Client Annexes client/serveur, les différents serveurs vont devoir communiquer entre eux. Voici un diagramme présentant l‟architecture de type « n-tiers » : Figure 126: Architecture n-tiers Nous retrouvons, dans l‟API J2EE, un ensemble de composant permettant d‟interconnecter ces différents types de technologie. Voici un ensemble d‟avantages (non exhaustif) que procure l‟élaboration d‟une architecture « complexe », et pensée :  Structure de l‟application propre.  Modularité de l‟application. (une forte cohésion et un faible couplage)  Evolution de l‟application facilitée.  Factorisation de code et utilisation de plateformes ou composants génériques. L‟inconvénient principal est la difficulté à mettre en place une architecture correcte et stable. Cette phase demande une très bonne connaissance des outils disponibles sur le marché mais également une très bonne aptitude à utiliser l‟abstraction et les concepts objets pour le développeur.
  • 125.
    Gestion de laRelation Client Glossaire Glossaire CMMI, sigle de Capability Maturity Model + Integration, est un modèle de référence, un ensemble structuré de bonnes pratiques, destiné à appréhender, évaluer et améliorer les activités des entreprises d'ingénierie. Campagne Marketing, c‟est un ensemble cohérent d‟actions marketing entreprises sur une même période et visant à promouvoir le même produit ou service. Campagne informationnelle, c‟est une campagne Marketing dont l‟objectif est de passer des informations qui ne sont pas nécessairement lié aux produits ou services de l‟entreprise. Campagne promotionnelle, c‟est une campagne Marketing dont l‟objectif est de stimuler les ventes à travers l‟organisation des promotions sur des produits ou des services. Campagne de prospection, c‟est une campagne Marketing dont l‟objectif est d‟identifier de nouveaux clients potentiels et à les transformer en clients réels (prospection-vente). Compte, il représente une personne ou une société qui entretient des relations avec l‟entreprise (il pourrait être un client, un fournisseur, un partenaire…etc). Un compte est représenté par un ou plusieurs contacts, mais il possède toujours un contact par défaut. Contact, c‟est un représentant du compte. Il désigne la personne qu‟on doit contacter pour représenter le compte ISO 9001 fait partie de la série des normes ISO 9000, relatives aux systèmes de gestion de la qualité, elle donne les exigences organisationnelles requises pour l'existence d'un système de gestion de la qualité. Opportunité de vente, il s‟agit d‟une solution originale pour répondre aux besoins et attentes détectées chez son client. Prospect, c‟est client potentiel (une personne ou entreprise susceptible de devenir un client) à qui on cherche à vendre un produit ou un service. C‟est une personne ou entreprise intéressé par un produit ou service. Système embarqué, c‟est un système électronique, piloté par un logiciel (Un logiciel ou une application est un ensemble de programmes, qui permet à un ordinateur ou à un système informatique...), qui est complètement intégré au système qu'il contrôle. On peut aussi définir un système embarqué comme un système électronique soumis à diverses contraintes.
  • 126.
    Gestion de laRelation Client Bibliographie et Netographie Bibliographie et Netographie Bibliographie [1] Nathalie Lopez, Jorge Migueis et Emmanuel Pichon, Intégrer UML dans vos projets, Editions Eyrolles, 2000. [2] Ivar Jackobson, Grady Boosh, James Rambaugh, Le processus unifié de développement logiciel, Editions Eyrolles, 1999. Cours [3] Cours UML (3ème IAG) enseigné par Mme Selima Besbes, 2008. [4] Cours „Génie logiciel et conduite de projet‟ (4ème IAG) enseigné par Mme Chiraz Laatiri, 2008. [5] Cours „Conception orientée objet des systèmes d‟information‟ (4ème IAG) enseigné par Mme Bouthaïna Jlifi, 2008. Netographie [6] http://fr.wikipedia.org/wiki/CMMI [7] http://fr.wikipedia.org/wiki/Syst%C3%A8mes_embarqu%C3%A9 [8] http://www.labo-sun.com/ [9] http://fr.wikipedia.org/wiki/JavaServer_Faces