----***----
ISET Mahdia Adr : Av. Mourouj 5111 Hiboun Mahdia Tél : 73683407 / 73683410 Fax : 73683399
PROJET
PRESENTEE POUR OBTENIR LE TITRE :
DIPLÔME NATIONAL DE LICENCE APPLIQUEE
En Technologies de l’Informatique (TI)
Spécialité : Développement des Systèmes d’Information (DSI)
Réalisé par : Mohamed Amine MAHMOUDI
SOUTENU LE 14/06/2016 DEVANT LE JURY D’EXAMEN :
Mme. Raoudha TRIMECH Président
M. Khairallah KHOUJA Rapporteur
Mme. Olfa BELAZEREG Examinateur
M. Mohamed HAMMOUDA Encadreur-ISET
M. Maher BELHADJ Encadreur-Entreprise
A.U. : 2015-2016
Création d’une application mobile pour le
tourisme dans la région de Mahdia
Institut Supérieur des Etudes
Technologiques de Mahdia
Département Technologie de l’Informatique
République Tunisienne
Ministère de l’Enseignement Supérieur de la
Recherche Scientifique
Dédicaces
Je dédie ce projet à :
Mes chers parents, que nulle dédicace ne puisse exprimer
mes sincères sentiments,
Pour leurs patience illimitée, leur encouragement contenu,
leur aide, en témoignage de
Mon profond amour et respect pour leurs grands sacrifices.
Mes chers grands parents, pour me assistant.
Mes chers frères pour leur grand amour et leur soutien qu'ils
trouvent ici l'expression de ma haute gratitude.
Mes chers amis
Qui sans leur encouragement ce travail n'aura jamais vu le
jour.
Et à toute ma famille et à tous ceux que j'aime.
Mahmoudi Mohamed Amine
Remerciements
Au terme de ce projet fin d’études je tien a exprimer mes respects mais
connaissances et mes sincère remerciement au personnels du E-Pirana, le
directeur de la société M. BELHADJ Maher, qui ont contribués à l’élaboration
de ce rapport modeste.
J’exprime mes profonds remerciements les plus sincères à M. HAMMOUDA
Mohamed, mon superviseur à l’institut, pour son assistance, ses directives et ses
conseils précieux.
Ainsi ceux qui mon aidées durant cette période pour effectuer mon projet dans
les meilleurs conditions, et je tiens également à remercier virement tous ceux qui
m’ont fait preuve d’un grand esprit de collaboration et d’initiative tous les
personnels de l’équipe technique et qui m’apportent une aide précieuse par leurs
suggestion et leurs conseils.
Que tous ceux qui ont contribué de près ou de loin à la réalisation de ce travail
trouvent ici l’expression de nos sincères gratitudes.
En résumé, j’adresse mes sincère sentiments de vivre reconnaissance à tous ceux
qui ont contribué du près ou de loin à fin que ce modeste projet voie le jour.
Table des matières
Introduction générale............................................................................................................... 1
Chapitre 1 : Analyses et Spécifications des Besoins.............................................................. 2
I. Introduction....................................................................................................................... 3
II. Cadre du projet.................................................................................................................. 3
III. Présentation de la société.................................................................................................. 3
IV. Étude de l’existant ............................................................................................................ 3
1. Description de l’existant.......................................................................................... 3
2. Critique de l’existant ............................................................................................... 4
3. Solution proposée.................................................................................................... 5
V. Spécifications des besoins ................................................................................................ 5
1. Besoins fonctionnels................................................................................................ 6
a. Besoin fonctionnels pour la partie mobile ..................................................... 6
b. Besoin fonctionnels pour la partie web.......................................................... 6
2. Besoins non fonctionnels......................................................................................... 6
VI. Conclusion ........................................................................................................................ 7
Chapitre 2 : Conception........................................................................................................... 8
I. Introduction....................................................................................................................... 9
II. Langage de conception ..................................................................................................... 9
1. Langage UML ......................................................................................................... 9
2. Utilisation de l’UML............................................................................................. 10
III. Diagramme de cas d’utilisation ...................................................................................... 10
1. Les Acteurs............................................................................................................ 10
2. Diagramme de cas d’utilisation............................................................................. 11
a. Diagramme de cas d’utilisation global pour l’application mobile............... 12
b. Diagramme de cas d’utilisation global pour l’application web ................... 13
3. Raffinement de cas d’utilisation pour l’application mobile .................................. 14
a. Cas d’utilisation raffiné « Visualiser les cafés ».......................................... 14
b. Cas d’utilisation raffiné « Visualiser les événements »............................... 15
c. Cas d’utilisation raffiné « gérer parcours ».................................................. 16
IV. Diagramme de séquence ................................................................................................. 17
1. Diagramme de séquence « Synchronisation des données » .................................. 17
2. Diagramme de séquence « Authentification » pour la partie web......................... 18
3. Diagramme de séquence « gérer endroit » pour l’application mobile................... 19
4. Diagramme de séquence « gérer parcours » pour l’application mobile................ 20
5. Diagramme de séquence « gérer événement » pour l’application mobile............. 21
V. Diagramme de classe ...................................................................................................... 21
1. Diagramme de classe global.................................................................................. 22
2. Modèle logique de données liée au diagramme de classe ..................................... 23
VI. Diagramme de composants............................................................................................. 23
VII. Conclusion ...................................................................................................................... 24
Chapitre 3 : Réalisation ......................................................................................................... 25
I. Introduction..................................................................................................................... 26
II. Environnement de travail................................................................................................ 26
1. Environnement matériel ........................................................................................ 26
2. Environnement logiciel ......................................................................................... 27
3. Langage de programmation et technologies utilisés ............................................. 28
III. Plateforme Android......................................................................................................... 30
1. Historique .............................................................................................................. 30
2. Architecture Android............................................................................................. 30
a. Application................................................................................................... 30
b. Le Framework (Application Framework).................................................... 31
c. Les bibliothèques (Libraires) ....................................................................... 31
d. Moteur d’exécution Android (Android Runtime)........................................ 31
e. Noyau Linux (Linux Karnel) ....................................................................... 31
IV. Présentation des interfaces de l’application.................................................................... 31
1. Les interfaces de l’application web ....................................................................... 31
a. Interface d’authentification.......................................................................... 32
b. Interface d’accueil........................................................................................ 32
c. Interfaces gérer endroit ................................................................................ 33
d. Interfaces gérer parcours.............................................................................. 34
e. Interfaces gérer évènement .......................................................................... 35
2. Les interfaces de l’application mobile.................................................................. 35
a. Icône de l’application................................................................................... 35
b. Interfaces de chargement de l’application ................................................... 36
c. Interfaces Carte géographique ..................................................................... 37
d. Interfaces de gérer les endroits .................................................................... 38
e. Interfaces gérer les parcours ........................................................................ 39
f. Interfaces gérer les événements ................................................................... 40
3. Conclusion............................................................................................................. 41
Conclusion générale ............................................................................................................... 42
Bibliographie........................................................................................................................... 43
Netographie............................................................................................................................. 44
Annexe..................................................................................................................................... 45
Liste des Figures
FIGURE 1 : LOGO DE LA SOCIETE...................................................................................................................................... 3
FIGURE 2 : PRESENTATION DE LA SOLUTION PROPOSEE......................................................................................................... 5
FIGURE 3 : DIAGRAMME DE CAS D’UTILISATION GLOBAL POUR L’APPLICATION MOBILE ............................................................. 12
FIGURE 4 : DIAGRAMME DE CAS D'UTILISATION GLOBAL POUR L’APPLICATION WEB ................................................................. 13
FIGURE 5 : DIAGRAMME D'UN CAS D'UTILISATION RAFFINEE « VISUALISER LES CAFES »............................................................ 14
FIGURE 6 : DIAGRAMME CAS D'UTILISATION RAFFINEE « VISUALISER EVENEMENTS »............................................................... 15
FIGURE 7 : DIAGRAMME CAS D'UTILISATION RAFFINEE « GERER PARCOURS »......................................................................... 16
FIGURE 8 : DIAGRAMME DE SEQUENCE « SYNCHRONISATION DES DONNEES » ....................................................................... 17
FIGURE 9 : DIAGRAMME DE SEQUENCE « AUTHENTIFICATION » POUR L’APPLICATION WEB....................................................... 18
FIGURE 10 : DIAGRAMME DE SEQUENCE « GERER ENDROIT » POUR L’APPLICATION MOBILE ...................................................... 19
FIGURE 11 : DIAGRAMME DE SEQUENCE « GERER PARCOURS » POUR L’APPLICATION MOBILE ................................................... 20
FIGURE 12 : DIAGRAMME DE SEQUENCE « GERER EVENEMENT » POUR L’APPLICATION MOBILE................................................. 21
FIGURE 13 : DIGRAMME DE CLASSE GLOBAL .................................................................................................................... 22
FIGURE 14 : DIAGRAMME DE COMPOSANTS .................................................................................................................... 23
FIGURE 15 : ARCHITECTURE GENERALE ANDROID ............................................................................................................. 30
FIGURE 16 : INTERFACE D'AUTHENTIFICATION.................................................................................................................. 32
FIGURE 17 : INTERFACE D'ACCUEIL ................................................................................................................................ 32
FIGURE 18 : INTERFACE AJOUTER ENDROIT...................................................................................................................... 33
FIGURE 19 : INTERFACE LISTER LES ENDROITS .................................................................................................................. 33
FIGURE 20 : INTERFACE AJOUTER PARCOURS ................................................................................................................... 34
FIGURE 21 : LISTER LES PARCOURS................................................................................................................................. 34
FIGURE 22 : INTERFACE AJOUTER EVENEMENT ................................................................................................................. 35
FIGURE 23 : INTERFACE LISTER DES EVENEMENTS ............................................................................................................. 35
FIGURE 24 : ICONE PRINCIPALE DE L'APPLICATION............................................................................................................. 36
FIGURE 25 : INTERFACES DE CHARGEMENT DE L'APPLICATION ............................................................................................. 36
FIGURE 26 : INTERFACES DE LA CARTE GEOGRAPHIQUE ...................................................................................................... 37
FIGURE 27 : INTERFACES GERER LES ENDROITS ................................................................................................................. 38
FIGURE 28 : INTERFACES GERER LES PARCOURS ................................................................................................................ 39
FIGURE 29 : INTERFACES GERER LES EVENEMENTS............................................................................................................. 40
Liste des Tableaux
TABLEAU 1 : DESCRIPTIONS LES ACTEURS ........................................................................................................................ 11
TABLEAU 2 : DETAILS DU DIAGRAMME DE CAS D’UTILISATION GLOBAL POUR L’APPLICATION MOBILE........................................... 13
TABLEAU 3 : DETAILS DU DIAGRAMME DE CAS D’UTILISATION GLOBAL POUR L’APPLICATION WEB ............................................... 14
TABLEAU 4 : DETAILS DU RAFFINEMENT DE CAS D’UTILISATION « VISUALISER LES CAFES »......................................................... 15
TABLEAU 5 : DETAILS DU RAFFINEMENT D’UN CAS D’UTILISATION « VISUALISER LES EVENEMENTS » ........................................... 16
TABLEAU 6 : DETAILS DE RAFFINEMENT D'UN CAS D'UTILISATION « GERER PARCOURS » ........................................................... 17
TABLEAU 7 : ENVIRONNEMENT MATERIEL 1..................................................................................................................... 26
TABLEAU 8 : ENVIRONNEMENT MATERIEL 2..................................................................................................................... 26
Projet Fin d’Études Introduction générale
1 Institut Supérieur d’Études Technologiques de Mahdia 2015/2016
Introduction générale
Dans un monde actif et continuellement évolutif, la motivation d'avoir des moyens
performants et efficaces de communication et d'échange d'informations devient de plus en
plus fondamentale. Cette motivation donne naissance à une révolution favorisant le travail à
distance et l'accès aux besoins en temps réduit à l’aide d’internet qui a bouleversée les
habitudes de travail dans de nombreux métiers.
D’après beaucoup d’analyses et statistiques effectuées, il s’avère que de plus en plus
d’internautes se connectent désormais à internet via leurs téléphones portables. Nous
remarquons ces dernières années un développement exponentiel des appareils mobiles qui
sont répandus comme une traînée de poudre dans le monde en développement et
révolutionnant le domaine des communications notamment dans les zones rurales.
C’est dans ce cadre qu’entre le sujet de notre PFE. Il s’agit en fait, de concevoir et de
développer une solution informatique assurant l’exposition des informations des monuments
et des endroits les plus connus de la ville de Mahdia sur un rayon de 100 km.
Pour une meilleure accessibilité à ces informations, nous avons décidé de développer une
application mobile capable de gérer et d’exposer toutes ses informations et de les synchroniser
à travers la communication avec une application web dédiée.
En effet, les applications mobiles ne cessent d’enregistrer une croissance de plus en plus
importante, qui sont facilitent la vie des internautes. Par conséquent, il doit y avoir une
montée rapide en compétences afin de s’adapter aux nouveaux besoins, et développer des
solutions intégrantes plusieurs composantes mobiles, pour des applications mobile sur divers
plateforme comme : IOS, Windows Phone, Bada, Android etc.
Ce rapport détaillera les différentes phases dont nous sommes passées par afin d’aboutir à une
application fiable et satisfaisante. Pour cela le rapport définit le travail qui nous avons
effectué, il est composée par trois grands chapitre. Le premier chapitre aura pour présente
l’entreprise et l’analyse et spécification des besoins, le deuxième chapitre est consacré aux
conceptions. Le dernier chapitre comporte les détails de réalisation de notre application.
Projet Fin d’Études Chapitre 1 : Analyses et Spécifications des Besoins
2 Institut Supérieur d’Études Technologiques de Mahdia 2015/2016
Chapitre 1 : Analyses et Spécifications
des Besoins
Projet Fin d’Études Chapitre 1 : Analyses et Spécifications des Besoins
3 Institut Supérieur d’Études Technologiques de Mahdia 2015/2016
Chapitre 1 : Analyses et Spécifications des Besoins
I. Introduction
Dans ce chapitre, nous allons présenter en premier lieu la société dans laquelle nous avons
effectué notre stage de fin d’étude. Ensuite, nous allons faire une étude de l’existant sur les
modalités des travaux actuelles. Enfin nous allons spécifier l'ensemble des besoins
fonctionnels et non fonctionnels liés à notre application.
II. Cadre du projet
Le projet entre dans le cadre de préparation de stage de fin d'études pour l'obtention de la
licence appliquée en Développement des Systèmes d’Information (DSI) de l'Institut Supérieur
d’Études Technologiques de Mahdia. Ce projet a été effectué au sein de la société e-Pirana
durant la période du 4 mois.
III. Présentation de la société
e-Pirana est une startup situe à Mahdia, spécialisée dans le développement web pour les
différents médias (desktops, tablettes et smartphones) ainsi qu’à la conception et la réalisation
des applications mobile. Elle propose aussi des services d’audits, de conseils et de
référencements à ses clients.
Figure 1 : Logo de la société
IV. Étude de l’existant
1. Description de l’existant
L’application que nous voulons développer est dédiée aux utilisateurs ayant visité le
gouvernement de Mahdia ou bien qui souhaite la visiter dans la future.
Projet Fin d’Études Chapitre 1 : Analyses et Spécifications des Besoins
4 Institut Supérieur d’Études Technologiques de Mahdia 2015/2016
Le tourisme mobile propose aux utilisateurs de téléphone portable de se situer sur une carte
dans la ville où ils se trouvent. Le service comprend non seulement la géo localisation en
temps réel, mais également, des informations sur la ville et ses centres d’intérêts (musées,
parcs, monuments, événements culturels ou artistiques du moment, etc…) : un vrai guide
touristique. L’originalité est qu’il permet à l’utilisateur de personnaliser son guide selon sa
localisation.
Conscients que nous vivons actuellement le passage d’E-tourisme au M-tourisme, nous avons
décidé de saisir cette opportunité en lançant une application mobile touristique. Notre
particularité est que notre application porte dans son spectre le tourisme durable et solidaire.
Nous avons opté pour ce choix parce que nous avons l’intime conviction que le tourisme de
masse n’a plus sa place privilégiée en Tunisie et que l’avenir du secteur touristique est dans le
tourisme alternatif.
2. Critique de l’existant
Selon une étude réalisé par d’Orange, « aujourd'hui, plus d'un tiers de la population mondiale
surfe sur Internet depuis son téléphone mobile. En un an, leurs ventes ont progressé de 74%.
Plus d'un quart de la population mondiale est équipée et on estime que les smartphones
couvriront la totalité du parc de la téléphonie mobile d'ici 2020. Le mobile est en passe de
devenir le principal canal de avant, pendant et après le voyage. Smartphones et tablettes, les
nouveaux outils du voyageur pour s'informer, le voyageur utilise de moins en moins
l'ordinateur mais de plus en plus son mobile (+ 31 % par rapport à 2011) et aussi sa tablette
(+17 % par rapport à 2011). 44 % des voyageurs en 2012 ont téléchargé une application
mobile en lien avec leur voyage. La clientèle de loisirs réserve davantage sur un site mobile:
dans 40 % des cas pour un hébergement, dans 38 % des cas pour le vol et dans 33 % des cas
pour la location de voiture. L'usage de la vidéo : 66 % consultent des vidéos pour avoir des
idées de voyage et 64 % consultent les vidéos d'une destination avant le voyage. Les touristes
européens qui partent en vacances l'été passent quotidiennement 2 heures et 25minutes à
visiter et faire des activités culturelles sur leur Smartphone ou tablette. »
Ces données, confortent notre conviction que les applications mobiles représentent une
nouvelle alternative très attrayante qui permet à la fois de promouvoir la destination Tunisie
en général et le tourisme culturel en particulier.
Projet Fin d’Études Chapitre 1 : Analyses et Spécifications des Besoins
5 Institut Supérieur d’Études Technologiques de Mahdia 2015/2016
3. Solution proposée
Le marché des applications a littéralement explosé à la faveur du succès fulgurant des
Smartphones. L’entreprise nous à demander de réaliser une application m-tourisme pour
valoriser le tourisme de la ville de Mahdia. Cette application aide à trouver la liste des hôtels,
affiche les centres d’intérêts touristiques et informe les utilisateurs des évènements culturels.
Notre solution vise à s’imposer en offrant une bonne qualité de services, une fluidité dans la
navigation et une bonne performance en temps de réponse.
Notre solution consiste à développer un système informatique composée de :
 Application mobile permettent à des revenant ou bien des touristes potentiel d’accéder
à un ensemble des données relatif aux diffèrent endroits la visite de Mahdia.
 Application web concernent la gestion centralisée de toutes les données du système à
développer.
Figure 2 : présentation de la solution proposée
V. Spécifications des besoins
La spécification de besoins constitue la phase de départ de toute application à développer.
Dans cette partie nous allons identifier les besoins de notre application. Nous allons mette
Projet Fin d’Études Chapitre 1 : Analyses et Spécifications des Besoins
6 Institut Supérieur d’Études Technologiques de Mahdia 2015/2016
l’accent sur les besoins fonctionnels ainsi que les besoins non fonctionnels pour éviter le
développement d’une application non satisfaisante.
1. Besoins fonctionnels
Un acteur joue le rôle d’une entité externe (utilisateur humain, dispositif matériel ou autre
système) qui interagit directement avec le système étudié. L’acteur représenté dans notre
application peut être soit un administrateur, soit un visiteur.
a. Besoin fonctionnels pour la partie mobile
 Présenter les informations sur les endroits de ville Mahdia
 Spécifier les localisations qu’on veut priser en compte
 Savoir la localisation des lieux les plus proches
 Consulter la liste des endroits favoris
 Poser des nouveaux circuits du tourisme alternatif
 Consacrer un espace pour la publicité
 Tracer des chemins selon l’emplacement et les besoins du touriste
b. Besoin fonctionnels pour la partie web
 Gérer les endroits (ajouter, supprimer, modifier, Lister).
 Gérer les parcours (ajouter, supprimer, modifier, Lister).
 Gérer les événements (ajouter, supprimer, modifier, Lister).
2. Besoins non fonctionnels
Les besoins non fonctionnels décrivent les objectifs liés aux performances du système et aux
contraintes de son environnement. Ses exigences techniques sont souvent exprimées sous
forme d’objectifs spécifiques que doit atteindre le système.
Les besoins non fonctionnels de cette application sont les suivants :
 Assurer une cohérence et une crédibilité aux informations stockées dans la base de
données.
 L’ergonomie des interfaces de l’application mobile et web.
 Sécurité : à développer d’avantage
Projet Fin d’Études Chapitre 1 : Analyses et Spécifications des Besoins
7 Institut Supérieur d’Études Technologiques de Mahdia 2015/2016
 Qualité
 Accessibilité et performance
 Renouvellement
 Fiabilité
VI. Conclusion
À travers ce chapitre, nous avons présenté l’entreprise et le cadre du projet. En outre nous
avons analysé et étudié les différentes applications de tourisme afin d’enrichir nos
fonctionnalités et augmenter la performance de l’application pour répondre à nos besoins.
Ainsi, nous nous sommes positionnés dans le contexte de notre projet, ceci va nous permettre
d’entamer la prochaine étape qui consiste à présenter la phase de conception.
Projet Fin d’Études Chapitre 2 : Conception
8 Institut Supérieur d’Études Technologiques de Mahdia 2015/2016
Chapitre 2 : Conception
Projet Fin d’Études Chapitre 2 : Conception
9 Institut Supérieur d’Études Technologiques de Mahdia 2015/2016
Chapitre 2 : conception
I. Introduction
Le Modèle conceptuel de données est une représentation statique du système d’information. Il
a comme objectif de constituer une représentation claire et cohérente des données manipulées
dans le système d’information.
Cette section sera présentée comme suit : nous commençons par le choix de la méthodologie
de conception et justification. Ensuite nous identifions les acteurs et les diagrammes des cas
d’utilisation, puis nous présentons les diagrammes de séquence, enfin le diagramme de classe.
II. Langage de conception
Pour élaborer cet application on doit établir une conception modeste pour attentera le but de
notre projet pour cela on doit choisira un langage de conception adaptable avec notre besoins.
1. Langage UML
« UML » (en anglais Unified Modeling Language ou langage de modélisation unifié) est un
langage de modélisation graphique à base de pictogrammes. Il est apparu dans le monde du
génie logiciel, dans le cadre de la « conception orientée objet ».
Couramment utilisé dans les projets logiciels, il peut être appliqué à toutes sortes de systèmes
ne se limitant pas au domaine informatique.
Les 14 diagrammes UML sont dépendants hiérarchiquement et se complètent, de façon à
permettre la modélisation d'un projet tout au long de son cycle de vie. Ces diagrammes sont :
 Diagrammes structurels ou statiques:
o Diagramme de classes
o Diagramme d'objets
o Diagramme de composants
o Diagramme de déploiement
o Diagramme des paquetages
Projet Fin d’Études Chapitre 2 : Conception
10 Institut Supérieur d’Études Technologiques de Mahdia 2015/2016
o Diagramme de structure composite
o Diagramme de profils
 Diagrammes comportementaux :
o Diagramme des cas d'utilisation
o Diagramme états-transitions
o Diagramme d'activité
 Diagrammes d'interaction ou dynamiques :
o Diagramme de séquence
o Diagramme de communication
o Diagramme global d'interaction
o Diagramme de temps
2. Utilisation de l’UML
L’UML est un langage formel et normalisé en termes de modélisation objet. Son
indépendance par rapport aux langages de programmation, son caractère polyvalent et sa
souplesse ont fait de lui un langage universel. En plus UML est essentiellement un support de
communication, qui facilite la représentation et la compréhension de solution objet. Sa
notation graphique permet d’exprimer visuellement une solution objet, ce qui facilite la
comparaison et l’évaluation des solutions. L’aspect de sa notation, limite l’ambigüité et les
incompréhensions.
III. Diagramme de cas d’utilisation
1. Les Acteurs
Un acteur représente l'abstraction d'un rôle joué par des entités externes (utilisateur, dispositif
matériel ou autre système) qui interagissent directement avec le système (réception
d’information, etc.). Pour notre application, il y aura qu'un seul acteur. Nous allons nommer
cet acteur tout simplement : « Utilisateur ».
Projet Fin d’Études Chapitre 2 : Conception
11 Institut Supérieur d’Études Technologiques de Mahdia 2015/2016
Acteur Type Acteur Descriptions
Utilisateur
Acteur
Principale
 Découvrir les endroits
 Suivi les parcours
 Participer aux événements
 Consulte la carte géographie
Administrateur  Gérer les endroits
 Gérer les parcours
 Gérer les événements
Système
Acteur
Secondaire
 Garde les actions de l’utilisateur
 Calcule la distance
 Import les données
 Lance les mises à jour
 Envoyer les notifications
Serveur Google Map  Définir la position de l’utilisateur
 Traçage du l’itinéraire
 Définir la position de l’endroit,
événement
 Rechercher sur les endroits
Serveur Web  Téléchargement les images
 Sauvegarde les données
 Gérer les mises à jour
Tableau 1 : Descriptions les acteurs
2. Diagramme de cas d’utilisation
Chaque usage que les acteurs font du système est représenté par un cas d’utilisation. Chaque
cas d’utilisation représente une fonctionnalité qui leur est offerte afin de produire le résultat
attendu. Ainsi, le diagramme de cas d’utilisation décrit l’interaction entre le système et
l’acteur en déterminant les besoins de l’utilisateur et tout ce que doit faire le système pour
l’acteur.
Dans ce sens nous avons fait deux applications, d’une part une application web pour la
gestion des données et d’autre parte une application mobile.
Projet Fin d’Études Chapitre 2 : Conception
12 Institut Supérieur d’Études Technologiques de Mahdia 2015/2016
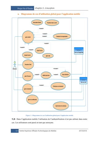
a. Diagramme de cas d’utilisation global pour l’application mobile
Figure 3 : Diagramme de cas d’utilisation global pour l’application mobile
N.B : Dans l’application mobile l’utilisation de l’authentification n’est pas utilisée dans notre
cas. Les utilisateurs sont passé en tant que anonyme.
<<extend>>
<<extend>>
<<extend>>
<<extend>>
<<extend>>
<<extend>>
<<extend>> <<extend>>
<<include>>
<<extend>>
Utilisateur
<<Acteur>>
:Serveur web
gérer endroit
Description Endroit Visualiser dans la carte
Contacter les responsables
gérer note
Synchroniser les données
Visualiser Carte
gérer Parcours
detaille parcours
Tracer itinéraire
gérer événement
Participer au événement
gérer les notifications
<<Acteur>>
:Serveur Google Map
Lister Favoris
Ajouter favoris
Projet Fin d’Études Chapitre 2 : Conception
13 Institut Supérieur d’Études Technologiques de Mahdia 2015/2016
Titre :  Diagramme de cas d’utilisation globale
Acteurs :  Utilisateurs, Système
Raffinement du
Diagramme :
 Aucun
Pré conditions :  Connexion à l’internet requise
Description :  L’utilisateur peut utiliser l’application pour accéder aux
différentes informations de la ville de Mahdia
 Le système qui tourne en arrière-plan va import les
données, lance les notifications et se déclenche en cas
spécifiques
Cas dérivé :  Si la connexion internet échoue ou n’existe pas un
message sera affiche
Post Conditions :  Interfaces affichées
Tableau 2 : Détails du diagramme de cas d’utilisation global pour l’application mobile
b. Diagramme de cas d’utilisation global pour l’application web
Figure 4 : Diagramme de cas d'utilisation global pour l’application web
<<extend>>
<<extend>>
<<extend>>
<<extend>>
<<extend>>
<<extend>>
<<extend>>
<<extend>>
<<extend>>
<<extend>>
<<extend>>
<<extend>>
<<include>>
<<include>>
<<include>>
Administrateur
Gérer endroit
Gérer parcours
Gérer événement
Ajouter Endroit
Modifier Endroit
Supprimer Endroit
Lister Endroit
Ajouter Parcours
Supprimer Parcours
Modifier Parcours
Lister Parcours
Ajouter événement
Modifier événement
Supprimer événement
Lister événement
Authentification
Projet Fin d’Études Chapitre 2 : Conception
14 Institut Supérieur d’Études Technologiques de Mahdia 2015/2016
Titre :  Diagramme de cas d’utilisation globale
Acteurs :  Administrateur, Système
Raffinement du
Diagramme :
 Aucun
Pré conditions :  Connexion à l’internet requise
 L’authentification requise
Description :  L’administrateur gère les endroits
 L’administrateur gère les parcours
 L’administrateur gère les événements
Cas dérivé :  Si la l’authentification échoue un message sera affiche
Post Conditions :  Interfaces affichées
Tableau 3 : Détails du diagramme de cas d’utilisation global pour l’application web
3. Raffinement de cas d’utilisation pour l’application mobile
a. Cas d’utilisation raffiné « Visualiser les cafés »
Figure 5 : Diagramme d'un cas d'utilisation raffinée « Visualiser les cafés »
Projet Fin d’Études Chapitre 2 : Conception
15 Institut Supérieur d’Études Technologiques de Mahdia 2015/2016
Titre :  Visualiser les cafés
Acteurs :  Utilisateur, Serveur web, SGBD
Pré conditions :  Choisir la liste des cafés.
Description  L’utilisateur peut visualiser les cafés et voir son description
 Voir les cafés en carte « Map »
 Consulter le numéro téléphonique de chaque café
 Affichage l’image de couvre a partir d’un serveur web
 L’écoute de la description de voix du système
 L’utilisateur donne son note du café
Cas dérivé :  Impossible de charge l’image en l’absence de la connexion internet.
 Impossible de voir la position du café en carte en l’absence de la
connexion internet.
Post conditions :  Interfaces affiche.
Tableau 4 : Détails du raffinement de cas d’utilisation « Visualiser les cafés »
b. Cas d’utilisation raffiné « Visualiser les événements »
Figure 6 : Diagramme cas d'utilisation raffinée « visualiser événements »
Projet Fin d’Études Chapitre 2 : Conception
16 Institut Supérieur d’Études Technologiques de Mahdia 2015/2016
Titre :  Visualiser les événements
Acteurs :  Utilisateur, SGBD
Pré conditions :  Choisir un événement
Description :  L’utilisateur peut voir la description sur l’événement.
 L’utilisateur peut participer à l’événement.
 L’utilisateur peut voir l’emplacement de l’événement sur la carte
« Map »
 L’utilisateur donnera son avis ce que concerne de l’événement.
 L’enregistrement des données dans un base des données a partir
d’une SGBD
Cas dérivé :  Besoins d’une connexion internet pour l’affichage sur la carte
Post conditions  Interfaces affiches
Tableau 5 : Détails du raffinement d’un cas d’utilisation « Visualiser les événements »
c. Cas d’utilisation raffiné « gérer parcours »
Figure 7 : Diagramme cas d'utilisation raffinée « gérer parcours »
Projet Fin d’Études Chapitre 2 : Conception
17 Institut Supérieur d’Études Technologiques de Mahdia 2015/2016
Titre :  Gérer parcours
Acteurs :  Utilisateur, Google Map Api, Serveur Web
Pré conditions :  Choisir un parcours
Description :  L’utilisateur va voir la description sur le parcours.
 L’utilisateur peut voir l’itinéraire de le parcours sur la carte « Map »
 L’utilisateur donnera son avis ce que concerne de le parcours.
Cas dérivé :  Besoins d’une connexion internet pour l’affichage sur l’itniéraire
Post conditions  Interfaces affiches
Tableau 6 : Détails de raffinement d'un cas d'utilisation « gérer parcours »
IV. Diagramme de séquence
Le diagramme de séquence représente la succession chronologique des opérations réalisées
par un acteur. Il indique les objets que l’acteur va manipuler et les opérations qui font passer
d’un objet à l’autre.
1. Diagramme de séquence « Synchronisation des données »
Ce diagramme représente l’intersection entre deux application mobile et web pour réfléchira
les données.
Figure 8 : Diagramme de séquence « Synchronisation des données »
Projet Fin d’Études Chapitre 2 : Conception
18 Institut Supérieur d’Études Technologiques de Mahdia 2015/2016
 Pour assurer que l’application est à jour il doit être faire des synchronisations des
données avec l’application web dans certains temps prédéfini.
2. Diagramme de séquence « Authentification » pour la partie web
Figure 9 : Diagramme de séquence « Authentification » pour l’application web
 Ce diagramme décrit le cas de l’authentification dans l’application web, l’utilisateur
doit indiquer son login et mot de passe. Une fois vérifiée le système charge l’interface
d’accueil si non un message d’erreur survenue sera affiché.
Projet Fin d’Études Chapitre 2 : Conception
19 Institut Supérieur d’Études Technologiques de Mahdia 2015/2016
3. Diagramme de séquence « gérer endroit » pour l’application mobile
Figure 10 : diagramme de séquence « gérer endroit » pour l’application mobile
Gérer endroit
Afficher liste desendroits
Résultat
Traitement
requêteLister endroit
Exporter l'image
l'importation de l'image
Affichier détails
Retourner résultat Traitement
requêteSelectionner endroit
Lancement description vocale
Retourne Résultat Traitement
Extraction descriptionDemande de la description
Affichage Map
Retourne lesdonnées
Traitement
Demande desCoordonnéesDemande d'affichage Map
établir l'appelle
Demande d'appelle
Extraction le numéro
Afficher le résultat
Retourne le résultat
Traitement du requête
requêteDemande d'ajout aux favoris
:Système :Base DesDonnées :Serveur Web
Utilisateur
[Ajouter aux favoris]opt
[Contacter]opt
[Visualiser Map]opt
[Description Vocale]opt
par
[choisir endroit]opt
Afficher liste desendroits
Résultat
Traitement
requêteLister endroit
Exporter l'image
l'importation de l'image
Affichier détails
Retourner résultat Traitement
requêteSelectionner endroit
Lancement description vocale
Retourne Résultat Traitement
Extraction descriptionDemande de la description
Affichage Map
Retourne lesdonnées
Traitement
Demande desCoordonnéesDemande d'affichage Map
établir l'appelle
Demande d'appelle
Extraction le numéro
Afficher le résultat
Retourne le résultat
Traitement du requête
requêteDemande d'ajout aux favoris
Projet Fin d’Études Chapitre 2 : Conception
20 Institut Supérieur d’Études Technologiques de Mahdia 2015/2016
 Ce diagramme décrit la gestion des endroits dans partie mobile pour laquelle
l’utilisateur doit choisir endroit puis le système afficher les détails sur l’endroit
sélectionné par suite à partir des options ajouter aux favoris, contacter les
propriétaires, visualiser en carte « MAP » et une description vocale.
4. Diagramme de séquence « gérer parcours » pour l’application mobile
Figure 11 : Diagramme de séquence « gérer parcours » pour l’application mobile
 Ce diagramme décrit la gestion des parcours, lorsque l’utilisateur choisira de lister les
parcours il y a deux taches effectués simultanément c’est l’extraction les données à
partir une base des données local « Sqlite » et la deuxième c’est l’importation de
l’image de serveur web pour l’afficher dans avec les détails sur le parcours.
Gérer Parcours
Afficher liste parcours
Résultat
Traitement
requêteLister Parcours
Afficher Map
Traitement
Selectionner Map
Export image
Importer image
Afficher détails
Retourner les parcours Extraction parcours
requêteSelectionner parcours
Utililisateur
:Système :Base des données :Serveur web
par
[Visualiser Map]opt
[Choisir parcours]opt
Afficher liste parcours
Résultat
Traitement
requêteLister Parcours
Afficher Map
Traitement
Selectionner Map
Export image
Importer image
Afficher détails
Retourner les parcours Extraction parcours
requêteSelectionner parcours
Projet Fin d’Études Chapitre 2 : Conception
21 Institut Supérieur d’Études Technologiques de Mahdia 2015/2016
5. Diagramme de séquence « gérer événement » pour l’application mobile
Figure 12 : Diagramme de séquence « gérer événement » pour l’application mobile
 Ce diagramme représente la gestion des événements, lorsque l’utilisateur choisi la liste
des événements, le système va communique avec la base des données pour afficher la
liste. Au même temps en arrière-plan le système exporter les images depuis un serveur
web simultanément. Avant ça l’utilisateur peut choisi deux options Visualiser Map et
la participation aux événements.
V. Diagramme de classe
Le diagramme de classe représente les classes intervenant dans le système. Le diagramme de
classe est une représentation statique des éléments qui composent un système et de leurs
relations.
Gérer évènement
requête
importer image
Afficher liste des événemebts
Retourner les événements Traitement
requêteLister événements
Afficher le résultat
Résultat
sauvgarde les données
envoye les donnéesdemande de participation
Afficher Map Traitement
Selectionner Map
export l'image
Temps de repense
Afficher les détails
Retourner les événements
Extraction les événements
Selectionner événement
Utilisateur
:Systéme requête :Serveur Web
par
[Visualiser Map]opt
[Participer]opt
[Choisir événement]opt
requête
importer image
Afficher liste des événemebts
Retourner les événements Traitement
requêteLister événements
Afficher le résultat
Résultat
sauvgarde les données
envoye les donnéesdemande de participation
Afficher Map Traitement
Selectionner Map
export l'image
Temps de repense
Afficher les détails
Retourner les événements
Extraction les événements
Selectionner événement
Projet Fin d’Études Chapitre 2 : Conception
22 Institut Supérieur d’Études Technologiques de Mahdia 2015/2016
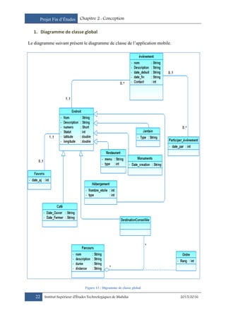
1. Diagramme de classe global
Le diagramme suivant présent le diagramme de classe de l’application mobile.
Figure 13 : Digramme de classe global
Projet Fin d’Études Chapitre 2 : Conception
23 Institut Supérieur d’Études Technologiques de Mahdia 2015/2016
2. Modèle logique de données liée au diagramme de classe
 Endroit (IdEndroit, Nom, description, Latitude, Longitude, numéro, statut, type)
 Parcours (IdParcours, Nom, description, duree, distance)
 Evenement (IdEvenement, Nom, description, date_deb, date_fin, #IdEndroit, contact)
 Order (#IdEndroit, #IdParcours, rang)
 Favoris (#IdEndroit, date_aj)
 Participe_evenement (#idEvenement, date_participation)
VI. Diagramme de composants
Le diagramme de composants décrit l'organisation du système du point de vue des éléments
logiciels comme les modules (paquetages, fichiers sources, bibliothèques, exécutables), des
données (fichiers, bases de données) ou encore d'éléments de configuration (paramètres,
scripts, fichiers de commandes). Ce diagramme permet de mettre en évidence les dépendances
entre les composants (qui utilisent quoi).
Les diagrammes de composants et les diagrammes de déploiement sont les deux derniers
types de vues statiques en UML. Les premiers décrivent le système modélisé sous forme de
composants réutilisables et mettent en évidence leurs relations de dépendance. Les seconds se
rapprochent encore plus de la réalité physique, puisqu'ils identifient les éléments matériels
(PC, Modem, Station de travail, Serveur, etc.), leur disposition physique (connexions) et la
disposition des exécutables (représentés par des composants) sur ces éléments matériels.
Figure 14 : Diagramme de composants
Projet Fin d’Études Chapitre 2 : Conception
24 Institut Supérieur d’Études Technologiques de Mahdia 2015/2016
VII. Conclusion
Ce chapitre a été consacré à différentes étapes de la conception détaillée. Du raffinement du
diagramme de cas d’utilisation, vers du diagramme de séquence de plusieurs cas d’utilisations
pour montrer les interactions entre les acteurs et le système. Finalement nous avons terminé
avec le diagramme de classe avec lequel nous avons pour présenter la structure de notre
application.
Le prochain chapitre contiendra des explications et des clarifications de plusieurs concepts en
rapport avec le contexte de notre travail.
Projet Fin d’Études Chapitre 3 : Réalisation
25 Institut Supérieur d’Études Technologiques de Mahdia 2015/2016
Chapitre 3 : Réalisation
Projet Fin d’Études Chapitre 3 : Réalisation
26 Institut Supérieur d’Études Technologiques de Mahdia 2015/2016
Chapitre 3 : Réalisation
I. Introduction
En détaillent ce chapitre, nous sommes déjà passé par les étapes nécessaires à fin d’entrainer
la phase de la réalisation. Le problème a été profondément analysé, nous avons défini une
conception complète à notre jugement. Une conception qui comporte et décrit tous les besoins
de l’application.
Dans ce chapitre nous commencerons par la description de l’environnement de
développement (matériel et logiciel) ainsi que les différents outils utilisées. Ensuite, nous
présenterons les différents aspects de fonctionnement de notre application.
II. Environnement de travail
Dans ce paragraphe, nous allons présenter l’environnement matériel et logiciel de
développement de l’application que nous avons utilisée.
1. Environnement matériel
Pour développer l’application, nous avons utilisé comme environnement matériel un
ordinateur portable et un téléphone portable qui possèdent les caractéristiques suivant :
Marque ACER
Processeur Intel Core i7 2.4GHz
Mémoire 8 GO
Disque Dur 1 TO
Système d’exploitation Windows 10 Professionnel
Tableau 7 : Environnement matériel 1
Marque Evertek EverVivid Q47
Processeur Quad core 1.3 GHz
Mémoire 1 GO
Disque dur 8 GO
Système d’exploitation Android 4.4
Tableau 8 : Environnement matériel 2
Projet Fin d’Études Chapitre 3 : Réalisation
27 Institut Supérieur d’Études Technologiques de Mahdia 2015/2016
2. Environnement logiciel
 Android studio
Android studio est un est un environnement de développement pour développer des
applications Android. Il est basé sur IntelliJ IDEA, mis gratuitement à la disposition des
développeurs Android accompagné de sa documentation complète. Il est créé par Google pour
remplacer l’ancien IDE eclipse.
 Notepad ++
Notepad ++ est un éditeur de texte générique codé en C++. Ce logiciel, basé sur la
composante Scintilla, a pour but de fournir un éditeur léger (aussi bien au niveau de la taille
du code compilé que des ressources occupées durant l’exécution) et efficace. Il est également
une alternative au bloc-notes de Windows (d’où le nom). Le projet est sous licence GPL.
 FileZilla
FileZilla est un client FTP, FTPS et SFTP, développé sous la licence publique générale
GNU.
 Sqlite Browser
Sqlite Browser est un logiciel gratuit, domaine public, outil visuel open source utilisé
pour créer, concevoir et éditer des fichiers de base des données compatible avec Sqlite.
 Power Designer
Power Designer est un logiciel de conception créé par la société Sybase, qui permet de
modéliser les traitements informatique en utilisent les diagrammes UML.
Projet Fin d’Études Chapitre 3 : Réalisation
28 Institut Supérieur d’Études Technologiques de Mahdia 2015/2016
 WampServer
WampServer est une plateforme de développement Web de type WAMP, permettant
de faire fonctionner localement (sans se connecter à un serveur externe) des scripts PHP.
 Iconion
Iconion vous permet de convertir n'importe quelle police d'icône en une superbe icône
au format png en y ajoutant couleur, ombre, arrière-plan, gradient, traits, et plusieurs autres
éléments fantaisistes.
3. Langage de programmation et technologies utilisés
 JAVA
Le langage Java est un langage de programmation informatique orienté objet créé
par James Gosling et Patrick Naughton, employés de Sun Microsystems.
 XML
L'Extensible Markup Language (XML, « langage de balisage extensible » en français)
est un métalangage informatique de balisage générique qui dérive du SGML.
 PHP
PHP: Hypertext Preprocessor, plus connu sous son sigle PHP (acronyme récursif), est
un langage de programmation libre, principalement utilisé pour produire des pages Web
dynamiques via un serveur HTTP, mais pouvant également fonctionner comme n'importe
quel langage interprété de façon locale. PHP est un langage impératif orienté objet.
 SQL
Projet Fin d’Études Chapitre 3 : Réalisation
29 Institut Supérieur d’Études Technologiques de Mahdia 2015/2016
SQL (sigle de Structured Query Language, en français langage de requête structurée)
est un langage informatique normalisé servant à exploiter des bases de données relationnelles.
La partie langage de manipulation des données de SQL permet de rechercher, d'ajouter, de
modifier ou de supprimer des données dans les bases de données relationnelles.
 HTML5
L’HyperText Markup Language, généralement abrégé HTML, est le format de
données conçu pour représenter les pages web. C’est un langage de balisage permettant
d’écrire de l’hypertexte, d’où son nom.
 JavaScript & JQuery
JavaScript est un langage de programmation de scripts principalement employé dans
les pages web interactives mais aussi pour les serveurs.
JQuery est une bibliothèque JavaScript libre et multiplateforme créée pour faciliter
l'écriture de scripts côté client dans le code HTML des pages web. La première version est
lancée en janvier 2006 par John Resig.
 JSON
JSON ou JavaScript Object Notation, est un format de données textuelles dérivé de la
notation des objets du langage JavaScript.
 Bootstrap
Bootstrap est une collection d'outils utile à la création de sites et d'applications web.
C'est un ensemble qui contient des codes HTML et CSS, des formulaires, boutons, outils de
navigation et autres éléments interactifs, ainsi que des extensions JavaScript en option..
Projet Fin d’Études Chapitre 3 : Réalisation
30 Institut Supérieur d’Études Technologiques de Mahdia 2015/2016
III. Plateforme Android
1. Historique
Android doit son nom à la startup éponyme spécialisée dans le développement d'applications
mobiles rachetée par Google en août 2005, nom venant lui-même d'« androïde » qui désigne
un robot construit à l'image d'un être humain.
2. Architecture Android
Android est basé sur un noyau linux 2.6, au-dessus l’architecture générale :
Figure 15 : Architecture générale Android
a. Application
Android est fourni avec un ensemble de programmes de base (également nommés
applications natives) permettant d'accéder à des fonctionnalités comme les courriels, les SMS,
le téléphone, le calendrier, les photos, les cartes géographiques, le Web, pour ne citer que
quelques exemples. Ces applications sont développées à l'aide du langage de programmation
Java. Pour l'utilisateur final, c'est la seule couche accessible et visible.
Projet Fin d’Études Chapitre 3 : Réalisation
31 Institut Supérieur d’Études Technologiques de Mahdia 2015/2016
b. Le Framework (Application Framework)
En fournissant une plateforme de développement ouverte, Android offre aux développeurs la
possibilité de créer des applications extrêmement riches et innovants. Les développeurs sont
libres de profiter du matériel périphérique, les informations de localisation d'accès, exécutez
les services d'arrière-plan, définir des alarmes, ajouter des notifications de la barre d'état, et
beaucoup, beaucoup plus.
c. Les bibliothèques (Libraires)
En interne, Android inclut un ensemble de bibliothèques C et C++ utilisées par de nombreux
composants de la plateforme Android. Ces bibliothèques sont en réalité accessibles au
développeur par l'intermédiaire du Framework Android. En effet, le Framework Android
effectue, de façon interne, des appels à des fonctions C/C++ beaucoup plus rapides à exécuter
que des méthodes Java standard.
d. Moteur d’exécution Android (Android Runtime)
Android inclut un ensemble de bibliothèques qui fournit la plupart des fonctionnalités
disponibles dans les bibliothèques de base du langage de programmation Java.
e. Noyau Linux (Linux Karnel)
Android repose sur un noyau Linux (version 2.6) qui gère les services du système, comme la
sécurité, la gestion de la mémoire et des processus, la pile réseau et les pilotes. Il agit
également comme une couche d'abstraction entre le matériel et la pile logicielle.
IV. Présentation des interfaces de l’application
Cette section comporte des captures d’écran de quelques interfaces de l’application réalisée
accompagnée par une brève description.
1. Les interfaces de l’application web
Cette application permet à l’administrateur de gérer les endroits, les parcours, les évènements
(insertion, modification, suppression et l’affichage). Pour cela nous hébergons cette
application dans le web sous le nom de domaine stage.lelkol.net
Projet Fin d’Études Chapitre 3 : Réalisation
32 Institut Supérieur d’Études Technologiques de Mahdia 2015/2016
a. Interface d’authentification
Figure 16 : Interface d'authentification
 L’accès à l’application web est protégé par un système d’authentification.
L’administrateur doit saisir son login et mot de passe de passe à fin d’y accéder.
b. Interface d’accueil
Figure 17 : Interface d'accueil
 Dans cette interface l’administrateur peur d’accéder aux plusieurs fonctionnalités de
l’application
 1 : Lien vers la page d’accueil
 2 : gérer les endroits
 3 : gérer les parcours
 4 : gérer les événements
 5 : gérer les notifications
Projet Fin d’Études Chapitre 3 : Réalisation
33 Institut Supérieur d’Études Technologiques de Mahdia 2015/2016
 6 : fermeture la session de l’administrateur et retour vers la page
d’authentification
 7 : message de ressuie à la connexion
c. Interfaces gérer endroit
Figure 18 : Interface ajouter endroit
 Cette interface représente l’étape de l’ajoute des endroits par l’administrateur qui
contient nom, description, long, lat, numéro statues, type, et image de type png
Figure 19 : Interface Lister les endroits
Projet Fin d’Études Chapitre 3 : Réalisation
34 Institut Supérieur d’Études Technologiques de Mahdia 2015/2016
 L’interface représente la liste des endroits qui contient l’image, description, latitude,
longitude, statuts et les actions (modification et suppressions). Ainsi deux actions de
modification et suppression.
d. Interfaces gérer parcours
Figure 20 : Interface ajouter parcours
 Depuis cette interface l’administrateur peut ajouter des nouveaux parcours et les
endroits qui sont formulent le parcours.
Figure 21 : Lister les parcours
 Dans cette interface en trouvent les détails les parcours. Ainsi deux bouton
modification et suppression.
Projet Fin d’Études Chapitre 3 : Réalisation
35 Institut Supérieur d’Études Technologiques de Mahdia 2015/2016
e. Interfaces gérer évènement
Figure 22 : Interface ajouter événement
 Comme les autres interfaces en peut ajouter les événements.
Figure 23 : Interface Lister des événements
 Dans l’interface on représente la liste des événements.
2. Les interfaces de l’application mobile
a. Icône de l’application
Projet Fin d’Études Chapitre 3 : Réalisation
36 Institut Supérieur d’Études Technologiques de Mahdia 2015/2016
Figure 24 : Icone principale de l'application
 La figure représente les différents types des icônes de l’application (hdpi, mdpi, xhdpi,
xxhdpi, xxxhdpi).
b. Interfaces de chargement de l’application
Figure 25 : Interfaces de chargement de l'application
 Cette interface représente le chargement des données de la base des données local
« Sqlite » dans l’application. Ainsi les informations supplémentaires.
Projet Fin d’Études Chapitre 3 : Réalisation
37 Institut Supérieur d’Études Technologiques de Mahdia 2015/2016
c. Interfaces Carte géographique
Figure 26 : Interfaces de la carte géographique
 Depuis cette interface en peut gérer la carte de l’api Google Map, les fonctionnalités
sont :
o Localisation géographique de l’utilisateur sur la carte
o Changement le type de carte (Normale, Hybrid, Satellite, terrain).
o Recherche les endroits
o Et un bouton de retour vers la page d’accueil.
Projet Fin d’Études Chapitre 3 : Réalisation
38 Institut Supérieur d’Études Technologiques de Mahdia 2015/2016
d. Interfaces de gérer les endroits
Figure 27 : Interfaces gérer les endroits
 Dans cette interface, l’utilisateur permet de gérer les endroits et profitez de ces
fonctionnalités suivante :
o Consulte la liste des endroits par son catégorie (Restaurant, cafés, etc.).
o Consulter les détails pour chaque endroit (image, description, etc.).
o Afficher ma position les endroits la plus proche de ma position.
o Gérer favoris c’est-à-dire que en peut ajouter, supprime et consulte les endroits
Projet Fin d’Études Chapitre 3 : Réalisation
39 Institut Supérieur d’Études Technologiques de Mahdia 2015/2016
e. Interfaces gérer les parcours
Figure 28 : Interfaces gérer les parcours
 Ces interfaces permettent à l’utilisateur de :
o Sélectionner un parcours.
o Voir les détails du parcours (liste des endroits à passer, description).
o Tracer un itinéraire sur la carte
Projet Fin d’Études Chapitre 3 : Réalisation
40 Institut Supérieur d’Études Technologiques de Mahdia 2015/2016
f. Interfaces gérer les événements
Figure 29 : Interfaces gérer les événements
 Ces interfaces permettent à l’utilisateur de :
o Visualiser la liste des événements.
o Consulter les détails pour chaque événement.
o Participation et l’annulation dans l’événement.
Projet Fin d’Études Chapitre 3 : Réalisation
41 Institut Supérieur d’Études Technologiques de Mahdia 2015/2016
o Une notification en cas de participation que informe nous avons participent au
événement qui offre deux fonctionnalités (accéder au événement et accéder au
carte et affiche la position de l’événement).
3. Conclusion
Dans ce chapitre on a mis l’accent sur la description des caractéristiques de l’environnement
du travail et décrit les plateformes matérielles et logiciel sur lesquelles nous avons construit
notre application d’une part, d’autre part par la représentation des différents interfaces
développées tout au long de l’application. Enfin nous avons clôturé ce chapitre par la
présentation du chronogramme d’activité.
Projet Fin d’Études Conclusion générale
42 Institut Supérieur d’Études Technologiques de Mahdia 2015/2016
Conclusion générale
Au bout de notre cursus en licence informatique, nous avons été chargés de réaliser un projet
de fin d’études. Notre travail s'est basé sur le développement d'un programme sur les
technologies mobiles (Smartphone). Ceci nous a amené à découvrir une nouvelle plateforme
de développement et à enrichir notre savoir et notre expérience.
Ce projet se dirige dans le cadre de notre licence appliques en informatique au sein de
l’Institut Supérieur d’Études Technologique de Mahdia pour le compte de la société e-pirana.
Au cours de la phase de réalisation de notre application, nous avons élaboré une étude
préalable sur les smart phones et son importance sur le plan social afin de préciser le but
principal pour la future application. Cette phase a constitué le point de départ pour l’étape
d’analyse et de spécification des besoins. Une fois nos objectifs sont fixés nous avons
enchaîné avec la conception afin de mener à bien notre projet. Nous avons procédé à la phase
de réalisation au cours de laquelle nous nous sommes familiarisés avec le langage de
programmation java.
Pour conclure, notre travail peut être sujet à des extensions. En effet, nous envisageons
d’ajouter une application «mTorism» sur Play store dans notre travail, la possibilité
développer sous d’autres plateformes.
Projet Fin d’Études Bibliographique
43 Institut Supérieur d’Études Technologiques de Mahdia 2015/2016
Bibliographie
[1] L'art du développement Android 4eédition, 1er décembre 2012, de Grant Allen
[2] Développez pour Android, 1re édition, 1er mars 2011, de Cyril Mottier et Ludovic
Perrier.
[3] Programmation Android De la conception au déploiement avec le SDK Google
Android 2, de Damien Guignard, Julien Chable, Emmanuel Robles.
Projet Fin d’Études Netographie
44 Institut Supérieur d’Études Technologiques de Mahdia 2015/2016
Netographie
[1] http://stackoverflow.com
[2] https://openclassrooms.com
[3] https://developers.google.com
[4] http://android.developpez.com/cours
[5] https://www.youtube.com
[6] http://www.tutorialspoint.com/android
[7] http://stage.lelkol.net
[8] http://getbootstrap.com
[9] http:// www.w3schools.com/bootstrap
[10] http://phpmyadmin.ovh.net
[11] http://www.ovh.tn
[12] https://www.wikipedia.org
Projet Fin d’Études Annexe
45 Institut Supérieur d’Études Technologiques de Mahdia 2015/2016
Annexe
Annexe
 Android Studio versus Eclipse
ADT (Eclipse) Android Studio
Facilité d'installation Moyen Simple
Langue Nombreuses Anglais
Performance Peut-être lourd Rapide
Système de construction et compilation (build) Ant Gradle
Génération de variante et de multiple APK Non Oui
Complétion de code et refacturation Base Avancé
Éditeur d'interface graphique Oui Oui
Signature d'APK et gestion de Key store Oui Oui
Support NDK Oui oui
 Installer Android Studio
 Android Studio est disponible pour les systèmes Linux, Mac et Windows à partir de
cette page : https://developer.android.com/sdk/index.html
 Pour Windows, si vous ratez votre installation, l'installateur n'arrête pas de boucler en
affichant des messages d'erreur à propos de composantes manquantes, assurez-vous
d'avoir préalablement effacé les fichiers préservés en cache, par la précédente
installation, dans le répertoire Temp de votre machine.
 Quelques paramètres à respecter :
https://developer.android.com/sdk/index.html#Requirements
o Minimum 2 GB RAM, recommandé 4 GB RAM
o Espace disque: 400 Mb
o Au moins 1 Gb pour le SDK d'Android, les images pour l'émulateur et la cache
o 1280 x 800 la résolution minimale de l'écran
o Java Development Kit (JDK) 7
o Si l'on veut accélérer l'émulateur: processeur Intel avec support pour Intel VT-
x, Intel EM64T (Intel 64), et la fonctionnalité « Execute Disable (XD) Bit »

Rapport Projet Fin d'Études PFE

  • 1.
    ----***---- ISET Mahdia Adr: Av. Mourouj 5111 Hiboun Mahdia Tél : 73683407 / 73683410 Fax : 73683399 PROJET PRESENTEE POUR OBTENIR LE TITRE : DIPLÔME NATIONAL DE LICENCE APPLIQUEE En Technologies de l’Informatique (TI) Spécialité : Développement des Systèmes d’Information (DSI) Réalisé par : Mohamed Amine MAHMOUDI SOUTENU LE 14/06/2016 DEVANT LE JURY D’EXAMEN : Mme. Raoudha TRIMECH Président M. Khairallah KHOUJA Rapporteur Mme. Olfa BELAZEREG Examinateur M. Mohamed HAMMOUDA Encadreur-ISET M. Maher BELHADJ Encadreur-Entreprise A.U. : 2015-2016 Création d’une application mobile pour le tourisme dans la région de Mahdia Institut Supérieur des Etudes Technologiques de Mahdia Département Technologie de l’Informatique République Tunisienne Ministère de l’Enseignement Supérieur de la Recherche Scientifique
  • 2.
    Dédicaces Je dédie ceprojet à : Mes chers parents, que nulle dédicace ne puisse exprimer mes sincères sentiments, Pour leurs patience illimitée, leur encouragement contenu, leur aide, en témoignage de Mon profond amour et respect pour leurs grands sacrifices. Mes chers grands parents, pour me assistant. Mes chers frères pour leur grand amour et leur soutien qu'ils trouvent ici l'expression de ma haute gratitude. Mes chers amis Qui sans leur encouragement ce travail n'aura jamais vu le jour. Et à toute ma famille et à tous ceux que j'aime. Mahmoudi Mohamed Amine
  • 3.
    Remerciements Au terme dece projet fin d’études je tien a exprimer mes respects mais connaissances et mes sincère remerciement au personnels du E-Pirana, le directeur de la société M. BELHADJ Maher, qui ont contribués à l’élaboration de ce rapport modeste. J’exprime mes profonds remerciements les plus sincères à M. HAMMOUDA Mohamed, mon superviseur à l’institut, pour son assistance, ses directives et ses conseils précieux. Ainsi ceux qui mon aidées durant cette période pour effectuer mon projet dans les meilleurs conditions, et je tiens également à remercier virement tous ceux qui m’ont fait preuve d’un grand esprit de collaboration et d’initiative tous les personnels de l’équipe technique et qui m’apportent une aide précieuse par leurs suggestion et leurs conseils. Que tous ceux qui ont contribué de près ou de loin à la réalisation de ce travail trouvent ici l’expression de nos sincères gratitudes. En résumé, j’adresse mes sincère sentiments de vivre reconnaissance à tous ceux qui ont contribué du près ou de loin à fin que ce modeste projet voie le jour.
  • 4.
    Table des matières Introductiongénérale............................................................................................................... 1 Chapitre 1 : Analyses et Spécifications des Besoins.............................................................. 2 I. Introduction....................................................................................................................... 3 II. Cadre du projet.................................................................................................................. 3 III. Présentation de la société.................................................................................................. 3 IV. Étude de l’existant ............................................................................................................ 3 1. Description de l’existant.......................................................................................... 3 2. Critique de l’existant ............................................................................................... 4 3. Solution proposée.................................................................................................... 5 V. Spécifications des besoins ................................................................................................ 5 1. Besoins fonctionnels................................................................................................ 6 a. Besoin fonctionnels pour la partie mobile ..................................................... 6 b. Besoin fonctionnels pour la partie web.......................................................... 6 2. Besoins non fonctionnels......................................................................................... 6 VI. Conclusion ........................................................................................................................ 7 Chapitre 2 : Conception........................................................................................................... 8 I. Introduction....................................................................................................................... 9 II. Langage de conception ..................................................................................................... 9 1. Langage UML ......................................................................................................... 9 2. Utilisation de l’UML............................................................................................. 10 III. Diagramme de cas d’utilisation ...................................................................................... 10 1. Les Acteurs............................................................................................................ 10 2. Diagramme de cas d’utilisation............................................................................. 11 a. Diagramme de cas d’utilisation global pour l’application mobile............... 12 b. Diagramme de cas d’utilisation global pour l’application web ................... 13 3. Raffinement de cas d’utilisation pour l’application mobile .................................. 14
  • 5.
    a. Cas d’utilisationraffiné « Visualiser les cafés ».......................................... 14 b. Cas d’utilisation raffiné « Visualiser les événements »............................... 15 c. Cas d’utilisation raffiné « gérer parcours ».................................................. 16 IV. Diagramme de séquence ................................................................................................. 17 1. Diagramme de séquence « Synchronisation des données » .................................. 17 2. Diagramme de séquence « Authentification » pour la partie web......................... 18 3. Diagramme de séquence « gérer endroit » pour l’application mobile................... 19 4. Diagramme de séquence « gérer parcours » pour l’application mobile................ 20 5. Diagramme de séquence « gérer événement » pour l’application mobile............. 21 V. Diagramme de classe ...................................................................................................... 21 1. Diagramme de classe global.................................................................................. 22 2. Modèle logique de données liée au diagramme de classe ..................................... 23 VI. Diagramme de composants............................................................................................. 23 VII. Conclusion ...................................................................................................................... 24 Chapitre 3 : Réalisation ......................................................................................................... 25 I. Introduction..................................................................................................................... 26 II. Environnement de travail................................................................................................ 26 1. Environnement matériel ........................................................................................ 26 2. Environnement logiciel ......................................................................................... 27 3. Langage de programmation et technologies utilisés ............................................. 28 III. Plateforme Android......................................................................................................... 30 1. Historique .............................................................................................................. 30 2. Architecture Android............................................................................................. 30 a. Application................................................................................................... 30 b. Le Framework (Application Framework).................................................... 31 c. Les bibliothèques (Libraires) ....................................................................... 31 d. Moteur d’exécution Android (Android Runtime)........................................ 31
  • 6.
    e. Noyau Linux(Linux Karnel) ....................................................................... 31 IV. Présentation des interfaces de l’application.................................................................... 31 1. Les interfaces de l’application web ....................................................................... 31 a. Interface d’authentification.......................................................................... 32 b. Interface d’accueil........................................................................................ 32 c. Interfaces gérer endroit ................................................................................ 33 d. Interfaces gérer parcours.............................................................................. 34 e. Interfaces gérer évènement .......................................................................... 35 2. Les interfaces de l’application mobile.................................................................. 35 a. Icône de l’application................................................................................... 35 b. Interfaces de chargement de l’application ................................................... 36 c. Interfaces Carte géographique ..................................................................... 37 d. Interfaces de gérer les endroits .................................................................... 38 e. Interfaces gérer les parcours ........................................................................ 39 f. Interfaces gérer les événements ................................................................... 40 3. Conclusion............................................................................................................. 41 Conclusion générale ............................................................................................................... 42 Bibliographie........................................................................................................................... 43 Netographie............................................................................................................................. 44 Annexe..................................................................................................................................... 45
  • 7.
    Liste des Figures FIGURE1 : LOGO DE LA SOCIETE...................................................................................................................................... 3 FIGURE 2 : PRESENTATION DE LA SOLUTION PROPOSEE......................................................................................................... 5 FIGURE 3 : DIAGRAMME DE CAS D’UTILISATION GLOBAL POUR L’APPLICATION MOBILE ............................................................. 12 FIGURE 4 : DIAGRAMME DE CAS D'UTILISATION GLOBAL POUR L’APPLICATION WEB ................................................................. 13 FIGURE 5 : DIAGRAMME D'UN CAS D'UTILISATION RAFFINEE « VISUALISER LES CAFES »............................................................ 14 FIGURE 6 : DIAGRAMME CAS D'UTILISATION RAFFINEE « VISUALISER EVENEMENTS »............................................................... 15 FIGURE 7 : DIAGRAMME CAS D'UTILISATION RAFFINEE « GERER PARCOURS »......................................................................... 16 FIGURE 8 : DIAGRAMME DE SEQUENCE « SYNCHRONISATION DES DONNEES » ....................................................................... 17 FIGURE 9 : DIAGRAMME DE SEQUENCE « AUTHENTIFICATION » POUR L’APPLICATION WEB....................................................... 18 FIGURE 10 : DIAGRAMME DE SEQUENCE « GERER ENDROIT » POUR L’APPLICATION MOBILE ...................................................... 19 FIGURE 11 : DIAGRAMME DE SEQUENCE « GERER PARCOURS » POUR L’APPLICATION MOBILE ................................................... 20 FIGURE 12 : DIAGRAMME DE SEQUENCE « GERER EVENEMENT » POUR L’APPLICATION MOBILE................................................. 21 FIGURE 13 : DIGRAMME DE CLASSE GLOBAL .................................................................................................................... 22 FIGURE 14 : DIAGRAMME DE COMPOSANTS .................................................................................................................... 23 FIGURE 15 : ARCHITECTURE GENERALE ANDROID ............................................................................................................. 30 FIGURE 16 : INTERFACE D'AUTHENTIFICATION.................................................................................................................. 32 FIGURE 17 : INTERFACE D'ACCUEIL ................................................................................................................................ 32 FIGURE 18 : INTERFACE AJOUTER ENDROIT...................................................................................................................... 33 FIGURE 19 : INTERFACE LISTER LES ENDROITS .................................................................................................................. 33 FIGURE 20 : INTERFACE AJOUTER PARCOURS ................................................................................................................... 34 FIGURE 21 : LISTER LES PARCOURS................................................................................................................................. 34 FIGURE 22 : INTERFACE AJOUTER EVENEMENT ................................................................................................................. 35 FIGURE 23 : INTERFACE LISTER DES EVENEMENTS ............................................................................................................. 35 FIGURE 24 : ICONE PRINCIPALE DE L'APPLICATION............................................................................................................. 36 FIGURE 25 : INTERFACES DE CHARGEMENT DE L'APPLICATION ............................................................................................. 36 FIGURE 26 : INTERFACES DE LA CARTE GEOGRAPHIQUE ...................................................................................................... 37 FIGURE 27 : INTERFACES GERER LES ENDROITS ................................................................................................................. 38 FIGURE 28 : INTERFACES GERER LES PARCOURS ................................................................................................................ 39 FIGURE 29 : INTERFACES GERER LES EVENEMENTS............................................................................................................. 40
  • 8.
    Liste des Tableaux TABLEAU1 : DESCRIPTIONS LES ACTEURS ........................................................................................................................ 11 TABLEAU 2 : DETAILS DU DIAGRAMME DE CAS D’UTILISATION GLOBAL POUR L’APPLICATION MOBILE........................................... 13 TABLEAU 3 : DETAILS DU DIAGRAMME DE CAS D’UTILISATION GLOBAL POUR L’APPLICATION WEB ............................................... 14 TABLEAU 4 : DETAILS DU RAFFINEMENT DE CAS D’UTILISATION « VISUALISER LES CAFES »......................................................... 15 TABLEAU 5 : DETAILS DU RAFFINEMENT D’UN CAS D’UTILISATION « VISUALISER LES EVENEMENTS » ........................................... 16 TABLEAU 6 : DETAILS DE RAFFINEMENT D'UN CAS D'UTILISATION « GERER PARCOURS » ........................................................... 17 TABLEAU 7 : ENVIRONNEMENT MATERIEL 1..................................................................................................................... 26 TABLEAU 8 : ENVIRONNEMENT MATERIEL 2..................................................................................................................... 26
  • 9.
    Projet Fin d’ÉtudesIntroduction générale 1 Institut Supérieur d’Études Technologiques de Mahdia 2015/2016 Introduction générale Dans un monde actif et continuellement évolutif, la motivation d'avoir des moyens performants et efficaces de communication et d'échange d'informations devient de plus en plus fondamentale. Cette motivation donne naissance à une révolution favorisant le travail à distance et l'accès aux besoins en temps réduit à l’aide d’internet qui a bouleversée les habitudes de travail dans de nombreux métiers. D’après beaucoup d’analyses et statistiques effectuées, il s’avère que de plus en plus d’internautes se connectent désormais à internet via leurs téléphones portables. Nous remarquons ces dernières années un développement exponentiel des appareils mobiles qui sont répandus comme une traînée de poudre dans le monde en développement et révolutionnant le domaine des communications notamment dans les zones rurales. C’est dans ce cadre qu’entre le sujet de notre PFE. Il s’agit en fait, de concevoir et de développer une solution informatique assurant l’exposition des informations des monuments et des endroits les plus connus de la ville de Mahdia sur un rayon de 100 km. Pour une meilleure accessibilité à ces informations, nous avons décidé de développer une application mobile capable de gérer et d’exposer toutes ses informations et de les synchroniser à travers la communication avec une application web dédiée. En effet, les applications mobiles ne cessent d’enregistrer une croissance de plus en plus importante, qui sont facilitent la vie des internautes. Par conséquent, il doit y avoir une montée rapide en compétences afin de s’adapter aux nouveaux besoins, et développer des solutions intégrantes plusieurs composantes mobiles, pour des applications mobile sur divers plateforme comme : IOS, Windows Phone, Bada, Android etc. Ce rapport détaillera les différentes phases dont nous sommes passées par afin d’aboutir à une application fiable et satisfaisante. Pour cela le rapport définit le travail qui nous avons effectué, il est composée par trois grands chapitre. Le premier chapitre aura pour présente l’entreprise et l’analyse et spécification des besoins, le deuxième chapitre est consacré aux conceptions. Le dernier chapitre comporte les détails de réalisation de notre application.
  • 10.
    Projet Fin d’ÉtudesChapitre 1 : Analyses et Spécifications des Besoins 2 Institut Supérieur d’Études Technologiques de Mahdia 2015/2016 Chapitre 1 : Analyses et Spécifications des Besoins
  • 11.
    Projet Fin d’ÉtudesChapitre 1 : Analyses et Spécifications des Besoins 3 Institut Supérieur d’Études Technologiques de Mahdia 2015/2016 Chapitre 1 : Analyses et Spécifications des Besoins I. Introduction Dans ce chapitre, nous allons présenter en premier lieu la société dans laquelle nous avons effectué notre stage de fin d’étude. Ensuite, nous allons faire une étude de l’existant sur les modalités des travaux actuelles. Enfin nous allons spécifier l'ensemble des besoins fonctionnels et non fonctionnels liés à notre application. II. Cadre du projet Le projet entre dans le cadre de préparation de stage de fin d'études pour l'obtention de la licence appliquée en Développement des Systèmes d’Information (DSI) de l'Institut Supérieur d’Études Technologiques de Mahdia. Ce projet a été effectué au sein de la société e-Pirana durant la période du 4 mois. III. Présentation de la société e-Pirana est une startup situe à Mahdia, spécialisée dans le développement web pour les différents médias (desktops, tablettes et smartphones) ainsi qu’à la conception et la réalisation des applications mobile. Elle propose aussi des services d’audits, de conseils et de référencements à ses clients. Figure 1 : Logo de la société IV. Étude de l’existant 1. Description de l’existant L’application que nous voulons développer est dédiée aux utilisateurs ayant visité le gouvernement de Mahdia ou bien qui souhaite la visiter dans la future.
  • 12.
    Projet Fin d’ÉtudesChapitre 1 : Analyses et Spécifications des Besoins 4 Institut Supérieur d’Études Technologiques de Mahdia 2015/2016 Le tourisme mobile propose aux utilisateurs de téléphone portable de se situer sur une carte dans la ville où ils se trouvent. Le service comprend non seulement la géo localisation en temps réel, mais également, des informations sur la ville et ses centres d’intérêts (musées, parcs, monuments, événements culturels ou artistiques du moment, etc…) : un vrai guide touristique. L’originalité est qu’il permet à l’utilisateur de personnaliser son guide selon sa localisation. Conscients que nous vivons actuellement le passage d’E-tourisme au M-tourisme, nous avons décidé de saisir cette opportunité en lançant une application mobile touristique. Notre particularité est que notre application porte dans son spectre le tourisme durable et solidaire. Nous avons opté pour ce choix parce que nous avons l’intime conviction que le tourisme de masse n’a plus sa place privilégiée en Tunisie et que l’avenir du secteur touristique est dans le tourisme alternatif. 2. Critique de l’existant Selon une étude réalisé par d’Orange, « aujourd'hui, plus d'un tiers de la population mondiale surfe sur Internet depuis son téléphone mobile. En un an, leurs ventes ont progressé de 74%. Plus d'un quart de la population mondiale est équipée et on estime que les smartphones couvriront la totalité du parc de la téléphonie mobile d'ici 2020. Le mobile est en passe de devenir le principal canal de avant, pendant et après le voyage. Smartphones et tablettes, les nouveaux outils du voyageur pour s'informer, le voyageur utilise de moins en moins l'ordinateur mais de plus en plus son mobile (+ 31 % par rapport à 2011) et aussi sa tablette (+17 % par rapport à 2011). 44 % des voyageurs en 2012 ont téléchargé une application mobile en lien avec leur voyage. La clientèle de loisirs réserve davantage sur un site mobile: dans 40 % des cas pour un hébergement, dans 38 % des cas pour le vol et dans 33 % des cas pour la location de voiture. L'usage de la vidéo : 66 % consultent des vidéos pour avoir des idées de voyage et 64 % consultent les vidéos d'une destination avant le voyage. Les touristes européens qui partent en vacances l'été passent quotidiennement 2 heures et 25minutes à visiter et faire des activités culturelles sur leur Smartphone ou tablette. » Ces données, confortent notre conviction que les applications mobiles représentent une nouvelle alternative très attrayante qui permet à la fois de promouvoir la destination Tunisie en général et le tourisme culturel en particulier.
  • 13.
    Projet Fin d’ÉtudesChapitre 1 : Analyses et Spécifications des Besoins 5 Institut Supérieur d’Études Technologiques de Mahdia 2015/2016 3. Solution proposée Le marché des applications a littéralement explosé à la faveur du succès fulgurant des Smartphones. L’entreprise nous à demander de réaliser une application m-tourisme pour valoriser le tourisme de la ville de Mahdia. Cette application aide à trouver la liste des hôtels, affiche les centres d’intérêts touristiques et informe les utilisateurs des évènements culturels. Notre solution vise à s’imposer en offrant une bonne qualité de services, une fluidité dans la navigation et une bonne performance en temps de réponse. Notre solution consiste à développer un système informatique composée de :  Application mobile permettent à des revenant ou bien des touristes potentiel d’accéder à un ensemble des données relatif aux diffèrent endroits la visite de Mahdia.  Application web concernent la gestion centralisée de toutes les données du système à développer. Figure 2 : présentation de la solution proposée V. Spécifications des besoins La spécification de besoins constitue la phase de départ de toute application à développer. Dans cette partie nous allons identifier les besoins de notre application. Nous allons mette
  • 14.
    Projet Fin d’ÉtudesChapitre 1 : Analyses et Spécifications des Besoins 6 Institut Supérieur d’Études Technologiques de Mahdia 2015/2016 l’accent sur les besoins fonctionnels ainsi que les besoins non fonctionnels pour éviter le développement d’une application non satisfaisante. 1. Besoins fonctionnels Un acteur joue le rôle d’une entité externe (utilisateur humain, dispositif matériel ou autre système) qui interagit directement avec le système étudié. L’acteur représenté dans notre application peut être soit un administrateur, soit un visiteur. a. Besoin fonctionnels pour la partie mobile  Présenter les informations sur les endroits de ville Mahdia  Spécifier les localisations qu’on veut priser en compte  Savoir la localisation des lieux les plus proches  Consulter la liste des endroits favoris  Poser des nouveaux circuits du tourisme alternatif  Consacrer un espace pour la publicité  Tracer des chemins selon l’emplacement et les besoins du touriste b. Besoin fonctionnels pour la partie web  Gérer les endroits (ajouter, supprimer, modifier, Lister).  Gérer les parcours (ajouter, supprimer, modifier, Lister).  Gérer les événements (ajouter, supprimer, modifier, Lister). 2. Besoins non fonctionnels Les besoins non fonctionnels décrivent les objectifs liés aux performances du système et aux contraintes de son environnement. Ses exigences techniques sont souvent exprimées sous forme d’objectifs spécifiques que doit atteindre le système. Les besoins non fonctionnels de cette application sont les suivants :  Assurer une cohérence et une crédibilité aux informations stockées dans la base de données.  L’ergonomie des interfaces de l’application mobile et web.  Sécurité : à développer d’avantage
  • 15.
    Projet Fin d’ÉtudesChapitre 1 : Analyses et Spécifications des Besoins 7 Institut Supérieur d’Études Technologiques de Mahdia 2015/2016  Qualité  Accessibilité et performance  Renouvellement  Fiabilité VI. Conclusion À travers ce chapitre, nous avons présenté l’entreprise et le cadre du projet. En outre nous avons analysé et étudié les différentes applications de tourisme afin d’enrichir nos fonctionnalités et augmenter la performance de l’application pour répondre à nos besoins. Ainsi, nous nous sommes positionnés dans le contexte de notre projet, ceci va nous permettre d’entamer la prochaine étape qui consiste à présenter la phase de conception.
  • 16.
    Projet Fin d’ÉtudesChapitre 2 : Conception 8 Institut Supérieur d’Études Technologiques de Mahdia 2015/2016 Chapitre 2 : Conception
  • 17.
    Projet Fin d’ÉtudesChapitre 2 : Conception 9 Institut Supérieur d’Études Technologiques de Mahdia 2015/2016 Chapitre 2 : conception I. Introduction Le Modèle conceptuel de données est une représentation statique du système d’information. Il a comme objectif de constituer une représentation claire et cohérente des données manipulées dans le système d’information. Cette section sera présentée comme suit : nous commençons par le choix de la méthodologie de conception et justification. Ensuite nous identifions les acteurs et les diagrammes des cas d’utilisation, puis nous présentons les diagrammes de séquence, enfin le diagramme de classe. II. Langage de conception Pour élaborer cet application on doit établir une conception modeste pour attentera le but de notre projet pour cela on doit choisira un langage de conception adaptable avec notre besoins. 1. Langage UML « UML » (en anglais Unified Modeling Language ou langage de modélisation unifié) est un langage de modélisation graphique à base de pictogrammes. Il est apparu dans le monde du génie logiciel, dans le cadre de la « conception orientée objet ». Couramment utilisé dans les projets logiciels, il peut être appliqué à toutes sortes de systèmes ne se limitant pas au domaine informatique. Les 14 diagrammes UML sont dépendants hiérarchiquement et se complètent, de façon à permettre la modélisation d'un projet tout au long de son cycle de vie. Ces diagrammes sont :  Diagrammes structurels ou statiques: o Diagramme de classes o Diagramme d'objets o Diagramme de composants o Diagramme de déploiement o Diagramme des paquetages
  • 18.
    Projet Fin d’ÉtudesChapitre 2 : Conception 10 Institut Supérieur d’Études Technologiques de Mahdia 2015/2016 o Diagramme de structure composite o Diagramme de profils  Diagrammes comportementaux : o Diagramme des cas d'utilisation o Diagramme états-transitions o Diagramme d'activité  Diagrammes d'interaction ou dynamiques : o Diagramme de séquence o Diagramme de communication o Diagramme global d'interaction o Diagramme de temps 2. Utilisation de l’UML L’UML est un langage formel et normalisé en termes de modélisation objet. Son indépendance par rapport aux langages de programmation, son caractère polyvalent et sa souplesse ont fait de lui un langage universel. En plus UML est essentiellement un support de communication, qui facilite la représentation et la compréhension de solution objet. Sa notation graphique permet d’exprimer visuellement une solution objet, ce qui facilite la comparaison et l’évaluation des solutions. L’aspect de sa notation, limite l’ambigüité et les incompréhensions. III. Diagramme de cas d’utilisation 1. Les Acteurs Un acteur représente l'abstraction d'un rôle joué par des entités externes (utilisateur, dispositif matériel ou autre système) qui interagissent directement avec le système (réception d’information, etc.). Pour notre application, il y aura qu'un seul acteur. Nous allons nommer cet acteur tout simplement : « Utilisateur ».
  • 19.
    Projet Fin d’ÉtudesChapitre 2 : Conception 11 Institut Supérieur d’Études Technologiques de Mahdia 2015/2016 Acteur Type Acteur Descriptions Utilisateur Acteur Principale  Découvrir les endroits  Suivi les parcours  Participer aux événements  Consulte la carte géographie Administrateur  Gérer les endroits  Gérer les parcours  Gérer les événements Système Acteur Secondaire  Garde les actions de l’utilisateur  Calcule la distance  Import les données  Lance les mises à jour  Envoyer les notifications Serveur Google Map  Définir la position de l’utilisateur  Traçage du l’itinéraire  Définir la position de l’endroit, événement  Rechercher sur les endroits Serveur Web  Téléchargement les images  Sauvegarde les données  Gérer les mises à jour Tableau 1 : Descriptions les acteurs 2. Diagramme de cas d’utilisation Chaque usage que les acteurs font du système est représenté par un cas d’utilisation. Chaque cas d’utilisation représente une fonctionnalité qui leur est offerte afin de produire le résultat attendu. Ainsi, le diagramme de cas d’utilisation décrit l’interaction entre le système et l’acteur en déterminant les besoins de l’utilisateur et tout ce que doit faire le système pour l’acteur. Dans ce sens nous avons fait deux applications, d’une part une application web pour la gestion des données et d’autre parte une application mobile.
  • 20.
    Projet Fin d’ÉtudesChapitre 2 : Conception 12 Institut Supérieur d’Études Technologiques de Mahdia 2015/2016 a. Diagramme de cas d’utilisation global pour l’application mobile Figure 3 : Diagramme de cas d’utilisation global pour l’application mobile N.B : Dans l’application mobile l’utilisation de l’authentification n’est pas utilisée dans notre cas. Les utilisateurs sont passé en tant que anonyme. <<extend>> <<extend>> <<extend>> <<extend>> <<extend>> <<extend>> <<extend>> <<extend>> <<include>> <<extend>> Utilisateur <<Acteur>> :Serveur web gérer endroit Description Endroit Visualiser dans la carte Contacter les responsables gérer note Synchroniser les données Visualiser Carte gérer Parcours detaille parcours Tracer itinéraire gérer événement Participer au événement gérer les notifications <<Acteur>> :Serveur Google Map Lister Favoris Ajouter favoris
  • 21.
    Projet Fin d’ÉtudesChapitre 2 : Conception 13 Institut Supérieur d’Études Technologiques de Mahdia 2015/2016 Titre :  Diagramme de cas d’utilisation globale Acteurs :  Utilisateurs, Système Raffinement du Diagramme :  Aucun Pré conditions :  Connexion à l’internet requise Description :  L’utilisateur peut utiliser l’application pour accéder aux différentes informations de la ville de Mahdia  Le système qui tourne en arrière-plan va import les données, lance les notifications et se déclenche en cas spécifiques Cas dérivé :  Si la connexion internet échoue ou n’existe pas un message sera affiche Post Conditions :  Interfaces affichées Tableau 2 : Détails du diagramme de cas d’utilisation global pour l’application mobile b. Diagramme de cas d’utilisation global pour l’application web Figure 4 : Diagramme de cas d'utilisation global pour l’application web <<extend>> <<extend>> <<extend>> <<extend>> <<extend>> <<extend>> <<extend>> <<extend>> <<extend>> <<extend>> <<extend>> <<extend>> <<include>> <<include>> <<include>> Administrateur Gérer endroit Gérer parcours Gérer événement Ajouter Endroit Modifier Endroit Supprimer Endroit Lister Endroit Ajouter Parcours Supprimer Parcours Modifier Parcours Lister Parcours Ajouter événement Modifier événement Supprimer événement Lister événement Authentification
  • 22.
    Projet Fin d’ÉtudesChapitre 2 : Conception 14 Institut Supérieur d’Études Technologiques de Mahdia 2015/2016 Titre :  Diagramme de cas d’utilisation globale Acteurs :  Administrateur, Système Raffinement du Diagramme :  Aucun Pré conditions :  Connexion à l’internet requise  L’authentification requise Description :  L’administrateur gère les endroits  L’administrateur gère les parcours  L’administrateur gère les événements Cas dérivé :  Si la l’authentification échoue un message sera affiche Post Conditions :  Interfaces affichées Tableau 3 : Détails du diagramme de cas d’utilisation global pour l’application web 3. Raffinement de cas d’utilisation pour l’application mobile a. Cas d’utilisation raffiné « Visualiser les cafés » Figure 5 : Diagramme d'un cas d'utilisation raffinée « Visualiser les cafés »
  • 23.
    Projet Fin d’ÉtudesChapitre 2 : Conception 15 Institut Supérieur d’Études Technologiques de Mahdia 2015/2016 Titre :  Visualiser les cafés Acteurs :  Utilisateur, Serveur web, SGBD Pré conditions :  Choisir la liste des cafés. Description  L’utilisateur peut visualiser les cafés et voir son description  Voir les cafés en carte « Map »  Consulter le numéro téléphonique de chaque café  Affichage l’image de couvre a partir d’un serveur web  L’écoute de la description de voix du système  L’utilisateur donne son note du café Cas dérivé :  Impossible de charge l’image en l’absence de la connexion internet.  Impossible de voir la position du café en carte en l’absence de la connexion internet. Post conditions :  Interfaces affiche. Tableau 4 : Détails du raffinement de cas d’utilisation « Visualiser les cafés » b. Cas d’utilisation raffiné « Visualiser les événements » Figure 6 : Diagramme cas d'utilisation raffinée « visualiser événements »
  • 24.
    Projet Fin d’ÉtudesChapitre 2 : Conception 16 Institut Supérieur d’Études Technologiques de Mahdia 2015/2016 Titre :  Visualiser les événements Acteurs :  Utilisateur, SGBD Pré conditions :  Choisir un événement Description :  L’utilisateur peut voir la description sur l’événement.  L’utilisateur peut participer à l’événement.  L’utilisateur peut voir l’emplacement de l’événement sur la carte « Map »  L’utilisateur donnera son avis ce que concerne de l’événement.  L’enregistrement des données dans un base des données a partir d’une SGBD Cas dérivé :  Besoins d’une connexion internet pour l’affichage sur la carte Post conditions  Interfaces affiches Tableau 5 : Détails du raffinement d’un cas d’utilisation « Visualiser les événements » c. Cas d’utilisation raffiné « gérer parcours » Figure 7 : Diagramme cas d'utilisation raffinée « gérer parcours »
  • 25.
    Projet Fin d’ÉtudesChapitre 2 : Conception 17 Institut Supérieur d’Études Technologiques de Mahdia 2015/2016 Titre :  Gérer parcours Acteurs :  Utilisateur, Google Map Api, Serveur Web Pré conditions :  Choisir un parcours Description :  L’utilisateur va voir la description sur le parcours.  L’utilisateur peut voir l’itinéraire de le parcours sur la carte « Map »  L’utilisateur donnera son avis ce que concerne de le parcours. Cas dérivé :  Besoins d’une connexion internet pour l’affichage sur l’itniéraire Post conditions  Interfaces affiches Tableau 6 : Détails de raffinement d'un cas d'utilisation « gérer parcours » IV. Diagramme de séquence Le diagramme de séquence représente la succession chronologique des opérations réalisées par un acteur. Il indique les objets que l’acteur va manipuler et les opérations qui font passer d’un objet à l’autre. 1. Diagramme de séquence « Synchronisation des données » Ce diagramme représente l’intersection entre deux application mobile et web pour réfléchira les données. Figure 8 : Diagramme de séquence « Synchronisation des données »
  • 26.
    Projet Fin d’ÉtudesChapitre 2 : Conception 18 Institut Supérieur d’Études Technologiques de Mahdia 2015/2016  Pour assurer que l’application est à jour il doit être faire des synchronisations des données avec l’application web dans certains temps prédéfini. 2. Diagramme de séquence « Authentification » pour la partie web Figure 9 : Diagramme de séquence « Authentification » pour l’application web  Ce diagramme décrit le cas de l’authentification dans l’application web, l’utilisateur doit indiquer son login et mot de passe. Une fois vérifiée le système charge l’interface d’accueil si non un message d’erreur survenue sera affiché.
  • 27.
    Projet Fin d’ÉtudesChapitre 2 : Conception 19 Institut Supérieur d’Études Technologiques de Mahdia 2015/2016 3. Diagramme de séquence « gérer endroit » pour l’application mobile Figure 10 : diagramme de séquence « gérer endroit » pour l’application mobile Gérer endroit Afficher liste desendroits Résultat Traitement requêteLister endroit Exporter l'image l'importation de l'image Affichier détails Retourner résultat Traitement requêteSelectionner endroit Lancement description vocale Retourne Résultat Traitement Extraction descriptionDemande de la description Affichage Map Retourne lesdonnées Traitement Demande desCoordonnéesDemande d'affichage Map établir l'appelle Demande d'appelle Extraction le numéro Afficher le résultat Retourne le résultat Traitement du requête requêteDemande d'ajout aux favoris :Système :Base DesDonnées :Serveur Web Utilisateur [Ajouter aux favoris]opt [Contacter]opt [Visualiser Map]opt [Description Vocale]opt par [choisir endroit]opt Afficher liste desendroits Résultat Traitement requêteLister endroit Exporter l'image l'importation de l'image Affichier détails Retourner résultat Traitement requêteSelectionner endroit Lancement description vocale Retourne Résultat Traitement Extraction descriptionDemande de la description Affichage Map Retourne lesdonnées Traitement Demande desCoordonnéesDemande d'affichage Map établir l'appelle Demande d'appelle Extraction le numéro Afficher le résultat Retourne le résultat Traitement du requête requêteDemande d'ajout aux favoris
  • 28.
    Projet Fin d’ÉtudesChapitre 2 : Conception 20 Institut Supérieur d’Études Technologiques de Mahdia 2015/2016  Ce diagramme décrit la gestion des endroits dans partie mobile pour laquelle l’utilisateur doit choisir endroit puis le système afficher les détails sur l’endroit sélectionné par suite à partir des options ajouter aux favoris, contacter les propriétaires, visualiser en carte « MAP » et une description vocale. 4. Diagramme de séquence « gérer parcours » pour l’application mobile Figure 11 : Diagramme de séquence « gérer parcours » pour l’application mobile  Ce diagramme décrit la gestion des parcours, lorsque l’utilisateur choisira de lister les parcours il y a deux taches effectués simultanément c’est l’extraction les données à partir une base des données local « Sqlite » et la deuxième c’est l’importation de l’image de serveur web pour l’afficher dans avec les détails sur le parcours. Gérer Parcours Afficher liste parcours Résultat Traitement requêteLister Parcours Afficher Map Traitement Selectionner Map Export image Importer image Afficher détails Retourner les parcours Extraction parcours requêteSelectionner parcours Utililisateur :Système :Base des données :Serveur web par [Visualiser Map]opt [Choisir parcours]opt Afficher liste parcours Résultat Traitement requêteLister Parcours Afficher Map Traitement Selectionner Map Export image Importer image Afficher détails Retourner les parcours Extraction parcours requêteSelectionner parcours
  • 29.
    Projet Fin d’ÉtudesChapitre 2 : Conception 21 Institut Supérieur d’Études Technologiques de Mahdia 2015/2016 5. Diagramme de séquence « gérer événement » pour l’application mobile Figure 12 : Diagramme de séquence « gérer événement » pour l’application mobile  Ce diagramme représente la gestion des événements, lorsque l’utilisateur choisi la liste des événements, le système va communique avec la base des données pour afficher la liste. Au même temps en arrière-plan le système exporter les images depuis un serveur web simultanément. Avant ça l’utilisateur peut choisi deux options Visualiser Map et la participation aux événements. V. Diagramme de classe Le diagramme de classe représente les classes intervenant dans le système. Le diagramme de classe est une représentation statique des éléments qui composent un système et de leurs relations. Gérer évènement requête importer image Afficher liste des événemebts Retourner les événements Traitement requêteLister événements Afficher le résultat Résultat sauvgarde les données envoye les donnéesdemande de participation Afficher Map Traitement Selectionner Map export l'image Temps de repense Afficher les détails Retourner les événements Extraction les événements Selectionner événement Utilisateur :Systéme requête :Serveur Web par [Visualiser Map]opt [Participer]opt [Choisir événement]opt requête importer image Afficher liste des événemebts Retourner les événements Traitement requêteLister événements Afficher le résultat Résultat sauvgarde les données envoye les donnéesdemande de participation Afficher Map Traitement Selectionner Map export l'image Temps de repense Afficher les détails Retourner les événements Extraction les événements Selectionner événement
  • 30.
    Projet Fin d’ÉtudesChapitre 2 : Conception 22 Institut Supérieur d’Études Technologiques de Mahdia 2015/2016 1. Diagramme de classe global Le diagramme suivant présent le diagramme de classe de l’application mobile. Figure 13 : Digramme de classe global
  • 31.
    Projet Fin d’ÉtudesChapitre 2 : Conception 23 Institut Supérieur d’Études Technologiques de Mahdia 2015/2016 2. Modèle logique de données liée au diagramme de classe  Endroit (IdEndroit, Nom, description, Latitude, Longitude, numéro, statut, type)  Parcours (IdParcours, Nom, description, duree, distance)  Evenement (IdEvenement, Nom, description, date_deb, date_fin, #IdEndroit, contact)  Order (#IdEndroit, #IdParcours, rang)  Favoris (#IdEndroit, date_aj)  Participe_evenement (#idEvenement, date_participation) VI. Diagramme de composants Le diagramme de composants décrit l'organisation du système du point de vue des éléments logiciels comme les modules (paquetages, fichiers sources, bibliothèques, exécutables), des données (fichiers, bases de données) ou encore d'éléments de configuration (paramètres, scripts, fichiers de commandes). Ce diagramme permet de mettre en évidence les dépendances entre les composants (qui utilisent quoi). Les diagrammes de composants et les diagrammes de déploiement sont les deux derniers types de vues statiques en UML. Les premiers décrivent le système modélisé sous forme de composants réutilisables et mettent en évidence leurs relations de dépendance. Les seconds se rapprochent encore plus de la réalité physique, puisqu'ils identifient les éléments matériels (PC, Modem, Station de travail, Serveur, etc.), leur disposition physique (connexions) et la disposition des exécutables (représentés par des composants) sur ces éléments matériels. Figure 14 : Diagramme de composants
  • 32.
    Projet Fin d’ÉtudesChapitre 2 : Conception 24 Institut Supérieur d’Études Technologiques de Mahdia 2015/2016 VII. Conclusion Ce chapitre a été consacré à différentes étapes de la conception détaillée. Du raffinement du diagramme de cas d’utilisation, vers du diagramme de séquence de plusieurs cas d’utilisations pour montrer les interactions entre les acteurs et le système. Finalement nous avons terminé avec le diagramme de classe avec lequel nous avons pour présenter la structure de notre application. Le prochain chapitre contiendra des explications et des clarifications de plusieurs concepts en rapport avec le contexte de notre travail.
  • 33.
    Projet Fin d’ÉtudesChapitre 3 : Réalisation 25 Institut Supérieur d’Études Technologiques de Mahdia 2015/2016 Chapitre 3 : Réalisation
  • 34.
    Projet Fin d’ÉtudesChapitre 3 : Réalisation 26 Institut Supérieur d’Études Technologiques de Mahdia 2015/2016 Chapitre 3 : Réalisation I. Introduction En détaillent ce chapitre, nous sommes déjà passé par les étapes nécessaires à fin d’entrainer la phase de la réalisation. Le problème a été profondément analysé, nous avons défini une conception complète à notre jugement. Une conception qui comporte et décrit tous les besoins de l’application. Dans ce chapitre nous commencerons par la description de l’environnement de développement (matériel et logiciel) ainsi que les différents outils utilisées. Ensuite, nous présenterons les différents aspects de fonctionnement de notre application. II. Environnement de travail Dans ce paragraphe, nous allons présenter l’environnement matériel et logiciel de développement de l’application que nous avons utilisée. 1. Environnement matériel Pour développer l’application, nous avons utilisé comme environnement matériel un ordinateur portable et un téléphone portable qui possèdent les caractéristiques suivant : Marque ACER Processeur Intel Core i7 2.4GHz Mémoire 8 GO Disque Dur 1 TO Système d’exploitation Windows 10 Professionnel Tableau 7 : Environnement matériel 1 Marque Evertek EverVivid Q47 Processeur Quad core 1.3 GHz Mémoire 1 GO Disque dur 8 GO Système d’exploitation Android 4.4 Tableau 8 : Environnement matériel 2
  • 35.
    Projet Fin d’ÉtudesChapitre 3 : Réalisation 27 Institut Supérieur d’Études Technologiques de Mahdia 2015/2016 2. Environnement logiciel  Android studio Android studio est un est un environnement de développement pour développer des applications Android. Il est basé sur IntelliJ IDEA, mis gratuitement à la disposition des développeurs Android accompagné de sa documentation complète. Il est créé par Google pour remplacer l’ancien IDE eclipse.  Notepad ++ Notepad ++ est un éditeur de texte générique codé en C++. Ce logiciel, basé sur la composante Scintilla, a pour but de fournir un éditeur léger (aussi bien au niveau de la taille du code compilé que des ressources occupées durant l’exécution) et efficace. Il est également une alternative au bloc-notes de Windows (d’où le nom). Le projet est sous licence GPL.  FileZilla FileZilla est un client FTP, FTPS et SFTP, développé sous la licence publique générale GNU.  Sqlite Browser Sqlite Browser est un logiciel gratuit, domaine public, outil visuel open source utilisé pour créer, concevoir et éditer des fichiers de base des données compatible avec Sqlite.  Power Designer Power Designer est un logiciel de conception créé par la société Sybase, qui permet de modéliser les traitements informatique en utilisent les diagrammes UML.
  • 36.
    Projet Fin d’ÉtudesChapitre 3 : Réalisation 28 Institut Supérieur d’Études Technologiques de Mahdia 2015/2016  WampServer WampServer est une plateforme de développement Web de type WAMP, permettant de faire fonctionner localement (sans se connecter à un serveur externe) des scripts PHP.  Iconion Iconion vous permet de convertir n'importe quelle police d'icône en une superbe icône au format png en y ajoutant couleur, ombre, arrière-plan, gradient, traits, et plusieurs autres éléments fantaisistes. 3. Langage de programmation et technologies utilisés  JAVA Le langage Java est un langage de programmation informatique orienté objet créé par James Gosling et Patrick Naughton, employés de Sun Microsystems.  XML L'Extensible Markup Language (XML, « langage de balisage extensible » en français) est un métalangage informatique de balisage générique qui dérive du SGML.  PHP PHP: Hypertext Preprocessor, plus connu sous son sigle PHP (acronyme récursif), est un langage de programmation libre, principalement utilisé pour produire des pages Web dynamiques via un serveur HTTP, mais pouvant également fonctionner comme n'importe quel langage interprété de façon locale. PHP est un langage impératif orienté objet.  SQL
  • 37.
    Projet Fin d’ÉtudesChapitre 3 : Réalisation 29 Institut Supérieur d’Études Technologiques de Mahdia 2015/2016 SQL (sigle de Structured Query Language, en français langage de requête structurée) est un langage informatique normalisé servant à exploiter des bases de données relationnelles. La partie langage de manipulation des données de SQL permet de rechercher, d'ajouter, de modifier ou de supprimer des données dans les bases de données relationnelles.  HTML5 L’HyperText Markup Language, généralement abrégé HTML, est le format de données conçu pour représenter les pages web. C’est un langage de balisage permettant d’écrire de l’hypertexte, d’où son nom.  JavaScript & JQuery JavaScript est un langage de programmation de scripts principalement employé dans les pages web interactives mais aussi pour les serveurs. JQuery est une bibliothèque JavaScript libre et multiplateforme créée pour faciliter l'écriture de scripts côté client dans le code HTML des pages web. La première version est lancée en janvier 2006 par John Resig.  JSON JSON ou JavaScript Object Notation, est un format de données textuelles dérivé de la notation des objets du langage JavaScript.  Bootstrap Bootstrap est une collection d'outils utile à la création de sites et d'applications web. C'est un ensemble qui contient des codes HTML et CSS, des formulaires, boutons, outils de navigation et autres éléments interactifs, ainsi que des extensions JavaScript en option..
  • 38.
    Projet Fin d’ÉtudesChapitre 3 : Réalisation 30 Institut Supérieur d’Études Technologiques de Mahdia 2015/2016 III. Plateforme Android 1. Historique Android doit son nom à la startup éponyme spécialisée dans le développement d'applications mobiles rachetée par Google en août 2005, nom venant lui-même d'« androïde » qui désigne un robot construit à l'image d'un être humain. 2. Architecture Android Android est basé sur un noyau linux 2.6, au-dessus l’architecture générale : Figure 15 : Architecture générale Android a. Application Android est fourni avec un ensemble de programmes de base (également nommés applications natives) permettant d'accéder à des fonctionnalités comme les courriels, les SMS, le téléphone, le calendrier, les photos, les cartes géographiques, le Web, pour ne citer que quelques exemples. Ces applications sont développées à l'aide du langage de programmation Java. Pour l'utilisateur final, c'est la seule couche accessible et visible.
  • 39.
    Projet Fin d’ÉtudesChapitre 3 : Réalisation 31 Institut Supérieur d’Études Technologiques de Mahdia 2015/2016 b. Le Framework (Application Framework) En fournissant une plateforme de développement ouverte, Android offre aux développeurs la possibilité de créer des applications extrêmement riches et innovants. Les développeurs sont libres de profiter du matériel périphérique, les informations de localisation d'accès, exécutez les services d'arrière-plan, définir des alarmes, ajouter des notifications de la barre d'état, et beaucoup, beaucoup plus. c. Les bibliothèques (Libraires) En interne, Android inclut un ensemble de bibliothèques C et C++ utilisées par de nombreux composants de la plateforme Android. Ces bibliothèques sont en réalité accessibles au développeur par l'intermédiaire du Framework Android. En effet, le Framework Android effectue, de façon interne, des appels à des fonctions C/C++ beaucoup plus rapides à exécuter que des méthodes Java standard. d. Moteur d’exécution Android (Android Runtime) Android inclut un ensemble de bibliothèques qui fournit la plupart des fonctionnalités disponibles dans les bibliothèques de base du langage de programmation Java. e. Noyau Linux (Linux Karnel) Android repose sur un noyau Linux (version 2.6) qui gère les services du système, comme la sécurité, la gestion de la mémoire et des processus, la pile réseau et les pilotes. Il agit également comme une couche d'abstraction entre le matériel et la pile logicielle. IV. Présentation des interfaces de l’application Cette section comporte des captures d’écran de quelques interfaces de l’application réalisée accompagnée par une brève description. 1. Les interfaces de l’application web Cette application permet à l’administrateur de gérer les endroits, les parcours, les évènements (insertion, modification, suppression et l’affichage). Pour cela nous hébergons cette application dans le web sous le nom de domaine stage.lelkol.net
  • 40.
    Projet Fin d’ÉtudesChapitre 3 : Réalisation 32 Institut Supérieur d’Études Technologiques de Mahdia 2015/2016 a. Interface d’authentification Figure 16 : Interface d'authentification  L’accès à l’application web est protégé par un système d’authentification. L’administrateur doit saisir son login et mot de passe de passe à fin d’y accéder. b. Interface d’accueil Figure 17 : Interface d'accueil  Dans cette interface l’administrateur peur d’accéder aux plusieurs fonctionnalités de l’application  1 : Lien vers la page d’accueil  2 : gérer les endroits  3 : gérer les parcours  4 : gérer les événements  5 : gérer les notifications
  • 41.
    Projet Fin d’ÉtudesChapitre 3 : Réalisation 33 Institut Supérieur d’Études Technologiques de Mahdia 2015/2016  6 : fermeture la session de l’administrateur et retour vers la page d’authentification  7 : message de ressuie à la connexion c. Interfaces gérer endroit Figure 18 : Interface ajouter endroit  Cette interface représente l’étape de l’ajoute des endroits par l’administrateur qui contient nom, description, long, lat, numéro statues, type, et image de type png Figure 19 : Interface Lister les endroits
  • 42.
    Projet Fin d’ÉtudesChapitre 3 : Réalisation 34 Institut Supérieur d’Études Technologiques de Mahdia 2015/2016  L’interface représente la liste des endroits qui contient l’image, description, latitude, longitude, statuts et les actions (modification et suppressions). Ainsi deux actions de modification et suppression. d. Interfaces gérer parcours Figure 20 : Interface ajouter parcours  Depuis cette interface l’administrateur peut ajouter des nouveaux parcours et les endroits qui sont formulent le parcours. Figure 21 : Lister les parcours  Dans cette interface en trouvent les détails les parcours. Ainsi deux bouton modification et suppression.
  • 43.
    Projet Fin d’ÉtudesChapitre 3 : Réalisation 35 Institut Supérieur d’Études Technologiques de Mahdia 2015/2016 e. Interfaces gérer évènement Figure 22 : Interface ajouter événement  Comme les autres interfaces en peut ajouter les événements. Figure 23 : Interface Lister des événements  Dans l’interface on représente la liste des événements. 2. Les interfaces de l’application mobile a. Icône de l’application
  • 44.
    Projet Fin d’ÉtudesChapitre 3 : Réalisation 36 Institut Supérieur d’Études Technologiques de Mahdia 2015/2016 Figure 24 : Icone principale de l'application  La figure représente les différents types des icônes de l’application (hdpi, mdpi, xhdpi, xxhdpi, xxxhdpi). b. Interfaces de chargement de l’application Figure 25 : Interfaces de chargement de l'application  Cette interface représente le chargement des données de la base des données local « Sqlite » dans l’application. Ainsi les informations supplémentaires.
  • 45.
    Projet Fin d’ÉtudesChapitre 3 : Réalisation 37 Institut Supérieur d’Études Technologiques de Mahdia 2015/2016 c. Interfaces Carte géographique Figure 26 : Interfaces de la carte géographique  Depuis cette interface en peut gérer la carte de l’api Google Map, les fonctionnalités sont : o Localisation géographique de l’utilisateur sur la carte o Changement le type de carte (Normale, Hybrid, Satellite, terrain). o Recherche les endroits o Et un bouton de retour vers la page d’accueil.
  • 46.
    Projet Fin d’ÉtudesChapitre 3 : Réalisation 38 Institut Supérieur d’Études Technologiques de Mahdia 2015/2016 d. Interfaces de gérer les endroits Figure 27 : Interfaces gérer les endroits  Dans cette interface, l’utilisateur permet de gérer les endroits et profitez de ces fonctionnalités suivante : o Consulte la liste des endroits par son catégorie (Restaurant, cafés, etc.). o Consulter les détails pour chaque endroit (image, description, etc.). o Afficher ma position les endroits la plus proche de ma position. o Gérer favoris c’est-à-dire que en peut ajouter, supprime et consulte les endroits
  • 47.
    Projet Fin d’ÉtudesChapitre 3 : Réalisation 39 Institut Supérieur d’Études Technologiques de Mahdia 2015/2016 e. Interfaces gérer les parcours Figure 28 : Interfaces gérer les parcours  Ces interfaces permettent à l’utilisateur de : o Sélectionner un parcours. o Voir les détails du parcours (liste des endroits à passer, description). o Tracer un itinéraire sur la carte
  • 48.
    Projet Fin d’ÉtudesChapitre 3 : Réalisation 40 Institut Supérieur d’Études Technologiques de Mahdia 2015/2016 f. Interfaces gérer les événements Figure 29 : Interfaces gérer les événements  Ces interfaces permettent à l’utilisateur de : o Visualiser la liste des événements. o Consulter les détails pour chaque événement. o Participation et l’annulation dans l’événement.
  • 49.
    Projet Fin d’ÉtudesChapitre 3 : Réalisation 41 Institut Supérieur d’Études Technologiques de Mahdia 2015/2016 o Une notification en cas de participation que informe nous avons participent au événement qui offre deux fonctionnalités (accéder au événement et accéder au carte et affiche la position de l’événement). 3. Conclusion Dans ce chapitre on a mis l’accent sur la description des caractéristiques de l’environnement du travail et décrit les plateformes matérielles et logiciel sur lesquelles nous avons construit notre application d’une part, d’autre part par la représentation des différents interfaces développées tout au long de l’application. Enfin nous avons clôturé ce chapitre par la présentation du chronogramme d’activité.
  • 50.
    Projet Fin d’ÉtudesConclusion générale 42 Institut Supérieur d’Études Technologiques de Mahdia 2015/2016 Conclusion générale Au bout de notre cursus en licence informatique, nous avons été chargés de réaliser un projet de fin d’études. Notre travail s'est basé sur le développement d'un programme sur les technologies mobiles (Smartphone). Ceci nous a amené à découvrir une nouvelle plateforme de développement et à enrichir notre savoir et notre expérience. Ce projet se dirige dans le cadre de notre licence appliques en informatique au sein de l’Institut Supérieur d’Études Technologique de Mahdia pour le compte de la société e-pirana. Au cours de la phase de réalisation de notre application, nous avons élaboré une étude préalable sur les smart phones et son importance sur le plan social afin de préciser le but principal pour la future application. Cette phase a constitué le point de départ pour l’étape d’analyse et de spécification des besoins. Une fois nos objectifs sont fixés nous avons enchaîné avec la conception afin de mener à bien notre projet. Nous avons procédé à la phase de réalisation au cours de laquelle nous nous sommes familiarisés avec le langage de programmation java. Pour conclure, notre travail peut être sujet à des extensions. En effet, nous envisageons d’ajouter une application «mTorism» sur Play store dans notre travail, la possibilité développer sous d’autres plateformes.
  • 51.
    Projet Fin d’ÉtudesBibliographique 43 Institut Supérieur d’Études Technologiques de Mahdia 2015/2016 Bibliographie [1] L'art du développement Android 4eédition, 1er décembre 2012, de Grant Allen [2] Développez pour Android, 1re édition, 1er mars 2011, de Cyril Mottier et Ludovic Perrier. [3] Programmation Android De la conception au déploiement avec le SDK Google Android 2, de Damien Guignard, Julien Chable, Emmanuel Robles.
  • 52.
    Projet Fin d’ÉtudesNetographie 44 Institut Supérieur d’Études Technologiques de Mahdia 2015/2016 Netographie [1] http://stackoverflow.com [2] https://openclassrooms.com [3] https://developers.google.com [4] http://android.developpez.com/cours [5] https://www.youtube.com [6] http://www.tutorialspoint.com/android [7] http://stage.lelkol.net [8] http://getbootstrap.com [9] http:// www.w3schools.com/bootstrap [10] http://phpmyadmin.ovh.net [11] http://www.ovh.tn [12] https://www.wikipedia.org
  • 53.
    Projet Fin d’ÉtudesAnnexe 45 Institut Supérieur d’Études Technologiques de Mahdia 2015/2016 Annexe
  • 54.
    Annexe  Android Studioversus Eclipse ADT (Eclipse) Android Studio Facilité d'installation Moyen Simple Langue Nombreuses Anglais Performance Peut-être lourd Rapide Système de construction et compilation (build) Ant Gradle Génération de variante et de multiple APK Non Oui Complétion de code et refacturation Base Avancé Éditeur d'interface graphique Oui Oui Signature d'APK et gestion de Key store Oui Oui Support NDK Oui oui  Installer Android Studio  Android Studio est disponible pour les systèmes Linux, Mac et Windows à partir de cette page : https://developer.android.com/sdk/index.html  Pour Windows, si vous ratez votre installation, l'installateur n'arrête pas de boucler en affichant des messages d'erreur à propos de composantes manquantes, assurez-vous d'avoir préalablement effacé les fichiers préservés en cache, par la précédente installation, dans le répertoire Temp de votre machine.  Quelques paramètres à respecter : https://developer.android.com/sdk/index.html#Requirements o Minimum 2 GB RAM, recommandé 4 GB RAM o Espace disque: 400 Mb o Au moins 1 Gb pour le SDK d'Android, les images pour l'émulateur et la cache o 1280 x 800 la résolution minimale de l'écran o Java Development Kit (JDK) 7 o Si l'on veut accélérer l'émulateur: processeur Intel avec support pour Intel VT- x, Intel EM64T (Intel 64), et la fonctionnalité « Execute Disable (XD) Bit »