RAPPORT DE STAGE                                                 ISET




                       Remerciements


J’adresse mes chaleureux remerciements à tous ceux qui m’ont aidée à
passer ce stage à la STEG District du Kébili dans des conditions de travail
favorables.
      Mes respects au :
Chef de district Mr. SOFFIANE GANOUCHI qui m’a donné le droit de
passer ce stage dans ce district, aussi de me donner l’encourage de faire
mieux.
Je m’intéresse aussi à exprimer ma profonde gratitude et mes sincères
remerciements à mon encadreur :
M. FADHEL BEN MOHAMED pour ses conseils précieux, à tous les
cadres et les agents de la STEG car ils m’ont vraiment donné tous ce qu’ils
peuvent.




1                            2011/2012
RAPPORT DE STAGE                                                   ISET




INTRODUCTION GENERALE




Dans la courte période passée en stage à la STEG, district de Kebili, nous
avons essayé de faire une application qui sert à enrichir notre formation
académique et aide la STEG à mieux gérer son parc véhicule.
J’espère que cette application soit bien utile aux responsables et qu’elle
soit utilisée pour être active. Elle peut être encore améliorée pour répondre
aux besoins souhaités.
Puisque le besoin évolue au cours de temps, on peut ajouter d’autres
tables, des états, des champs et des formulaires.




2                             2011/2012
RAPPORT DE STAGE                                                      ISET




Chapitre:1
                                            PRESENTATION
GENERALE


    1. Présentation de l’organisme


La société tunisienne de l’électricité et gaz (STEG) est un organisme à
caractère nom administratif dont le rôle est de produire, transporter et
distribuer l’énergie électrique et le gaz à travers tout le territoire tunisien.
Elle, à été créée par le décret loi N° 62_8 du 03/01/1982. Dans une
économie de plus en plus mondialisée, la réussite passe inéluctablement
par la capacité du pays à relever certains défis afin de s’intégrer dans le
processus de mondialisation sous peine d’être marginalisé.


Le district se compose de quatre divisions qui sont :
      Division logistique
      Division service à la clientèle

3                              2011/2012
RAPPORT DE STAGE                                ISET

     Division technique
     Division financière et comptable
Plus une agence technico-commerciale à Douze.
      .




4                            2011/2012
RAPPORT DE STAGE                                                        ISET

                                 2. Organigramme du district de kébili


                                                            Chef du district
                                                           Chef du district



                                        Division services àà
        Division financière et           Division services              Division logistique                     Division
       Division financière et                                          Division logistique                     Division
              comptable                      la clientèle                                                      technique
             comptable                      la clientèle                                                      technique




       Service                       Service           Service                                          Service         Service
     Service         Service        Service           Service           Service        Service        Service          Service
      budget et     Service          relation        commercial        Service        Service          travaux          études
    budget et       comptable       relation        commercial          affaires     administratif    travaux          études
     trésorerie    comptable          client                           affaires     administratif
    trésorerie                       client                            générales
                                                                      générales




                                       Service          Service                                                Service             Service
                                      Service          Service                                                Service             Service
                                    intervention     facturation et       Agence techno commerciale           conduite             contrôle
                                   intervention     facturation et       Agence techno commerciale           conduite             contrôle
                                      technique      recouvrement                   Douze.                   maintenance           mesure
                                    technique       recouvrement                   Douze.                   maintenance           mesure




5                                 2011/2012
RAPPORT DE STAGE                                            ISET



Chapitre : 2
                              ETUDE PREALABLE

1. Description de l’existant

    Le district de Kébili possède une caractéristique particulière ce
que presque toute les activités s’appuient sur l’utilisation de
véhicule quelque soit le type de déplacement.
     Donc l’existence, la maintenance, la protection et le contrôle
du parc véhicules s’avère très délicat et très important pour cela
l’établissement et en particulier la division des affaires générales
s’occupe des véhicules par plusieurs moyens mais d’une façon
manuelle.


2. Critique de l’existant :
Ce qui est remarqué au sein du STEG l’existence toujours
des feuilles organisées de façon que chaque véhicule
possède un dossier que ce dernier soumit dans une
armoire, sa recherche demande un peu de temps.
Aussi les demandes et la gestion des véhicules se fait
manuellement et toute modification en temps en temps se
manifeste par un correcteur de blanchir.

6                             2011/2012
RAPPORT DE STAGE                                   ISET




3. Solution proposé :




Une vue superficiel exige une réflexion profond afin de
trouver une solution adéquate.
C’est pour cela on a choisit comme étude de cas la gestion
de parc véhicule, elle vise comme objectif principal de
mécaniser et informatiser les taches de l’administrateur et
de l’employé.




7                       2011/2012
RAPPORT DE STAGE                                            ISET




Chapitre : 3
                                                       ETUDE
CONCEPTUELLE
1. Introduction :


Pour tout projet informatique l’étape de conception est l’un des
axes primordiaux pour arriver            satisfaire les attentes des
utilisateurs.
Ce chapitre contient la présentation des acteurs ainsi les cas
d’utilisation et la description détaillée de chaque cas pour
atteindre à faire un diagramme de séquence primordial. Après
avoir une bonne conception, j’ai fini le chapitre par la conception
de base de données.


2. Outils et démarche Méthodologique :


2.1 Outils de Modélisation et de Développement :
Pour la réalisation de ce projet j’ai choisi :

8                           2011/2012
RAPPORT DE STAGE                                               ISET

-Star UML 5.0 comme outil de modélisation, qui est un projet de
source ouverte à ce développé rapidement, flexible, extensible,
facile à utiliser et manipulable.
-Access Microsoft office 2007 :
     •    Un outil simple et facile à installer et à utiliser , Comme il
          est créé par Microsoft il se sent familier à ceux qui
          sont familiers avec Windows.
     • L'accès est aussi évolutif, ce qui est vraiment
          agréable quand une mise à niveau est nécessaire.
     • L’Access peut également être intégrée facilement
          avec tous les autres produits Office, qui est un
          avantage pour les utilisateurs.
-SudioVisuel.net 2008 :
         • VB.NET est totalement orienté objet.
         • Facile à utiliser et à manipuler.
         • On peut former le code.

    2.2Démarche Méthodologique :
                     Quelques mots d'historique concernant UML :
UML est un langage de modélisation unifié qu’on appelle les
méthodes orientées de seconde génération.
Avec UML ce sont les utilisateurs qui guident les modèles.

9                              2011/2012
RAPPORT DE STAGE                                              ISET

Il permet de :
                 *spécifier
                 *visualiser
                 *construire
                 *Documenter


     UML comporte plusieurs diagrammes, parmi les quels on peut
citer :
                Diagrammes de cas d’utilisation :
  Ils servent à définir le produit à développer, à modéliser, qu’à
tester le produit à réalisé.


     o Les cas d’utilisations :
        Un cas d’utilisation est une unité cohérente représentant une
        fonctionnalité visible de l’extérieur. Il réalise un service de
        bout en bout, avec un déclenchement, un déroulement une
        fin, pour l’acteur qui l’initie.
        Un cas d’utilisation modélise donc un service rendu par le
        système, sans imposer le mode de réalisation de ce service.
        Un cas d’utilisation se représente par une ellipse contenant
        le nom du cas (un verbe à l’infinitif).


     o Les acteurs :


10                              2011/2012
RAPPORT DE STAGE                                           ISET

      Un acteur est l’idéalisation d’un rôle joué par une personne
      externe, un processus ou une chose qui interagit avec un
      système. Il représente par un petit bonhomme avec son nom
      inscrit dessous.


         Elaboration d’un diagramme de séquence :
Les diagrammes des séquences permettant de représenter des
collaborations entre objet selon un point de vue temporel, on y
met l’accent sur la chronologie des envoies des messages
Les diagrammes de séquences peuvent servir à illustrer un cas
d’utilisation.
Les diagrammes de séquences et les diagrammes d’états-
transition sont les vues dynamiques les plus importantes d’UML.


         Diagramme de classe :
Un diagramme de classe est une collection d’éléments de
modélisation statique (classes, paquetages….), qui montre la
structure d’un modèle.
Un diagramme de classes fait abstraction des aspects dynamiques
et temporels.
3. Le modèle de cas d’utilisation
Les cas d’utilisations (uses cases) représentent un modèle
essentiel dans tout projet, ils interviennent dans la conception


11                         2011/2012
RAPPORT DE STAGE                                              ISET

pour     bien concevoir et implémenter un outil adapté aux
exigences de l’utilisateur.
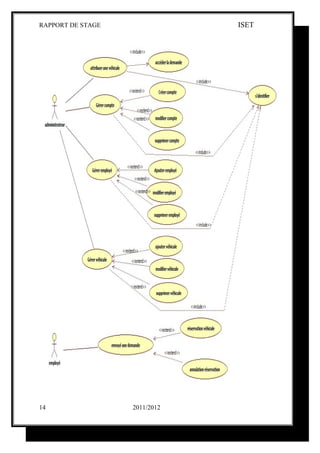
Les principaux acteurs qui interviennent dans ce projet sont :
Administrateur et l’employé
 3.1 Présentation des acteurs :

                  Administrateur :
L’Administrateur est un employé qui est en interaction direct
avec ce système qui va gérer              automatiquement les voitures
présentées au sein du (STEG).
 Il a le droit de faire :
              S’identifier(le faite d’avoir une identité c’est de l’a
                 présentée au système suivant des conditions.)
              Il peut gérer les voitures même les agents en
                 ajoutant, modifiant et en supprimant.
              Il peut gérer les comptes.
              attribuer une voiture à un agent.




                  L’employé :
L’employé est agent personnel celui qui est en besoin toujours
du transport afin de nous fournir de l’énergie électrique.
                     L’employé a le droit de faire :
                         Réserver un véhicule.
                         Annuler la réservation.
12                                2011/2012
RAPPORT DE STAGE                    ISET




  Diagramme principal




13                      2011/2012
RAPPORT DE STAGE               ISET




14                 2011/2012
RAPPORT DE STAGE                           ISET

Diagramme de séquence d’identification :




15                       2011/2012
RAPPORT DE STAGE                     ISET


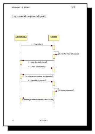
Diagramme de séquence d’ajout :




16                       2011/2012
RAPPORT DE STAGE                               ISET




Diagramme de séquence de création de demande




17                      2011/2012
RAPPORT DE STAGE                    ISET




Diagramme de classe :




18                      2011/2012
RAPPORT DE STAGE                                   ISET




3.3 Les tables de base de données :

On a essayé de travailler les tables de base de donnée
avec,

Access ce qui nous donne les tables suivant :

                     Table administrateur




                                                Table1 :table
administrateur



                       Table employé




19                      2011/2012
RAPPORT DE STAGE                        ISET




                                     Table2 :table
employé




table demande




                                     Table3 :table
demande

                   Table catégorie




20                     2011/2012
RAPPORT DE STAGE                       ISET




                                    Table4 :table
catégorie




                   Table véhicule




                                    Table5 :table
véhicule

4 .Conclusion :


21                 2011/2012
RAPPORT DE STAGE                                       ISET

La phase conception est une nécessitée pour arriver à un

travail complet et organisé et bien sur elle est considérable
un

plan d’une telle application ce qui facilite sa réalisation.




Chapitre :4
                         Réalisation
1. Introduction :

On a essayé de terminer       la phase conceptuelle de notre
application, ce

22                       2011/2012
RAPPORT DE STAGE                                             ISET

Chapitre sera consacré à La réalisation qui est se manifeste par
Visuel

   Studio 2008.Il      commence         par   une   présentation    de
l’environnement

Matériel.

2. Environnement Matériel :

J’ai réalisé ce projet sur un PC portable Packard Bell dont les

Caractéristiques sont les suivantes :

     • Processeur : Intel® pentium® Dual CPU T2330@1.60
       GHZ 1.60 GHZ.
     • Ram : 2.00GO (1.87 GO utilisable)
     • Disque dur :
     • Type de système : Système d’exploitation 32 bits.


3. Présentation de l’interface

Dans cette partie on va exposer Les interface pour montrer les

Fonctionnalités offerts par notre application :




3.1 Interface d’identification :

23                          2011/2012
RAPPORT DE STAGE                                               ISET




         Figure1 :Interface d’identification

Il s’agit de la vérification de l’identité d’un utilisateur, ce qui est

permet de contrôler l’accès à l’application. La page de

l’identification permet à chaque utilisateurs à l’aide de son Login
et de mot de passe.




24                            2011/2012

Rapport de stage de perfectionnement

  • 1.
    RAPPORT DE STAGE ISET Remerciements J’adresse mes chaleureux remerciements à tous ceux qui m’ont aidée à passer ce stage à la STEG District du Kébili dans des conditions de travail favorables. Mes respects au : Chef de district Mr. SOFFIANE GANOUCHI qui m’a donné le droit de passer ce stage dans ce district, aussi de me donner l’encourage de faire mieux. Je m’intéresse aussi à exprimer ma profonde gratitude et mes sincères remerciements à mon encadreur : M. FADHEL BEN MOHAMED pour ses conseils précieux, à tous les cadres et les agents de la STEG car ils m’ont vraiment donné tous ce qu’ils peuvent. 1 2011/2012
  • 2.
    RAPPORT DE STAGE ISET INTRODUCTION GENERALE Dans la courte période passée en stage à la STEG, district de Kebili, nous avons essayé de faire une application qui sert à enrichir notre formation académique et aide la STEG à mieux gérer son parc véhicule. J’espère que cette application soit bien utile aux responsables et qu’elle soit utilisée pour être active. Elle peut être encore améliorée pour répondre aux besoins souhaités. Puisque le besoin évolue au cours de temps, on peut ajouter d’autres tables, des états, des champs et des formulaires. 2 2011/2012
  • 3.
    RAPPORT DE STAGE ISET Chapitre:1 PRESENTATION GENERALE 1. Présentation de l’organisme La société tunisienne de l’électricité et gaz (STEG) est un organisme à caractère nom administratif dont le rôle est de produire, transporter et distribuer l’énergie électrique et le gaz à travers tout le territoire tunisien. Elle, à été créée par le décret loi N° 62_8 du 03/01/1982. Dans une économie de plus en plus mondialisée, la réussite passe inéluctablement par la capacité du pays à relever certains défis afin de s’intégrer dans le processus de mondialisation sous peine d’être marginalisé. Le district se compose de quatre divisions qui sont :  Division logistique  Division service à la clientèle 3 2011/2012
  • 4.
    RAPPORT DE STAGE ISET  Division technique  Division financière et comptable Plus une agence technico-commerciale à Douze. . 4 2011/2012
  • 5.
    RAPPORT DE STAGE ISET 2. Organigramme du district de kébili Chef du district Chef du district Division services àà Division financière et Division services Division logistique Division Division financière et Division logistique Division comptable la clientèle technique comptable la clientèle technique Service Service Service Service Service Service Service Service Service Service Service Service Service budget et Service relation commercial Service Service travaux études budget et comptable relation commercial affaires administratif travaux études trésorerie comptable client affaires administratif trésorerie client générales générales Service Service Service Service Service Service Service Service intervention facturation et Agence techno commerciale conduite contrôle intervention facturation et Agence techno commerciale conduite contrôle technique recouvrement Douze. maintenance mesure technique recouvrement Douze. maintenance mesure 5 2011/2012
  • 6.
    RAPPORT DE STAGE ISET Chapitre : 2 ETUDE PREALABLE 1. Description de l’existant Le district de Kébili possède une caractéristique particulière ce que presque toute les activités s’appuient sur l’utilisation de véhicule quelque soit le type de déplacement. Donc l’existence, la maintenance, la protection et le contrôle du parc véhicules s’avère très délicat et très important pour cela l’établissement et en particulier la division des affaires générales s’occupe des véhicules par plusieurs moyens mais d’une façon manuelle. 2. Critique de l’existant : Ce qui est remarqué au sein du STEG l’existence toujours des feuilles organisées de façon que chaque véhicule possède un dossier que ce dernier soumit dans une armoire, sa recherche demande un peu de temps. Aussi les demandes et la gestion des véhicules se fait manuellement et toute modification en temps en temps se manifeste par un correcteur de blanchir. 6 2011/2012
  • 7.
    RAPPORT DE STAGE ISET 3. Solution proposé : Une vue superficiel exige une réflexion profond afin de trouver une solution adéquate. C’est pour cela on a choisit comme étude de cas la gestion de parc véhicule, elle vise comme objectif principal de mécaniser et informatiser les taches de l’administrateur et de l’employé. 7 2011/2012
  • 8.
    RAPPORT DE STAGE ISET Chapitre : 3 ETUDE CONCEPTUELLE 1. Introduction : Pour tout projet informatique l’étape de conception est l’un des axes primordiaux pour arriver satisfaire les attentes des utilisateurs. Ce chapitre contient la présentation des acteurs ainsi les cas d’utilisation et la description détaillée de chaque cas pour atteindre à faire un diagramme de séquence primordial. Après avoir une bonne conception, j’ai fini le chapitre par la conception de base de données. 2. Outils et démarche Méthodologique : 2.1 Outils de Modélisation et de Développement : Pour la réalisation de ce projet j’ai choisi : 8 2011/2012
  • 9.
    RAPPORT DE STAGE ISET -Star UML 5.0 comme outil de modélisation, qui est un projet de source ouverte à ce développé rapidement, flexible, extensible, facile à utiliser et manipulable. -Access Microsoft office 2007 : • Un outil simple et facile à installer et à utiliser , Comme il est créé par Microsoft il se sent familier à ceux qui sont familiers avec Windows. • L'accès est aussi évolutif, ce qui est vraiment agréable quand une mise à niveau est nécessaire. • L’Access peut également être intégrée facilement avec tous les autres produits Office, qui est un avantage pour les utilisateurs. -SudioVisuel.net 2008 : • VB.NET est totalement orienté objet. • Facile à utiliser et à manipuler. • On peut former le code. 2.2Démarche Méthodologique :  Quelques mots d'historique concernant UML : UML est un langage de modélisation unifié qu’on appelle les méthodes orientées de seconde génération. Avec UML ce sont les utilisateurs qui guident les modèles. 9 2011/2012
  • 10.
    RAPPORT DE STAGE ISET Il permet de : *spécifier *visualiser *construire *Documenter UML comporte plusieurs diagrammes, parmi les quels on peut citer :  Diagrammes de cas d’utilisation : Ils servent à définir le produit à développer, à modéliser, qu’à tester le produit à réalisé. o Les cas d’utilisations : Un cas d’utilisation est une unité cohérente représentant une fonctionnalité visible de l’extérieur. Il réalise un service de bout en bout, avec un déclenchement, un déroulement une fin, pour l’acteur qui l’initie. Un cas d’utilisation modélise donc un service rendu par le système, sans imposer le mode de réalisation de ce service. Un cas d’utilisation se représente par une ellipse contenant le nom du cas (un verbe à l’infinitif). o Les acteurs : 10 2011/2012
  • 11.
    RAPPORT DE STAGE ISET Un acteur est l’idéalisation d’un rôle joué par une personne externe, un processus ou une chose qui interagit avec un système. Il représente par un petit bonhomme avec son nom inscrit dessous.  Elaboration d’un diagramme de séquence : Les diagrammes des séquences permettant de représenter des collaborations entre objet selon un point de vue temporel, on y met l’accent sur la chronologie des envoies des messages Les diagrammes de séquences peuvent servir à illustrer un cas d’utilisation. Les diagrammes de séquences et les diagrammes d’états- transition sont les vues dynamiques les plus importantes d’UML.  Diagramme de classe : Un diagramme de classe est une collection d’éléments de modélisation statique (classes, paquetages….), qui montre la structure d’un modèle. Un diagramme de classes fait abstraction des aspects dynamiques et temporels. 3. Le modèle de cas d’utilisation Les cas d’utilisations (uses cases) représentent un modèle essentiel dans tout projet, ils interviennent dans la conception 11 2011/2012
  • 12.
    RAPPORT DE STAGE ISET pour bien concevoir et implémenter un outil adapté aux exigences de l’utilisateur. Les principaux acteurs qui interviennent dans ce projet sont : Administrateur et l’employé 3.1 Présentation des acteurs :  Administrateur : L’Administrateur est un employé qui est en interaction direct avec ce système qui va gérer automatiquement les voitures présentées au sein du (STEG). Il a le droit de faire :  S’identifier(le faite d’avoir une identité c’est de l’a présentée au système suivant des conditions.)  Il peut gérer les voitures même les agents en ajoutant, modifiant et en supprimant.  Il peut gérer les comptes.  attribuer une voiture à un agent.  L’employé : L’employé est agent personnel celui qui est en besoin toujours du transport afin de nous fournir de l’énergie électrique. L’employé a le droit de faire :  Réserver un véhicule.  Annuler la réservation. 12 2011/2012
  • 13.
    RAPPORT DE STAGE ISET Diagramme principal 13 2011/2012
  • 14.
    RAPPORT DE STAGE ISET 14 2011/2012
  • 15.
    RAPPORT DE STAGE ISET Diagramme de séquence d’identification : 15 2011/2012
  • 16.
    RAPPORT DE STAGE ISET Diagramme de séquence d’ajout : 16 2011/2012
  • 17.
    RAPPORT DE STAGE ISET Diagramme de séquence de création de demande 17 2011/2012
  • 18.
    RAPPORT DE STAGE ISET Diagramme de classe : 18 2011/2012
  • 19.
    RAPPORT DE STAGE ISET 3.3 Les tables de base de données : On a essayé de travailler les tables de base de donnée avec, Access ce qui nous donne les tables suivant : Table administrateur Table1 :table administrateur Table employé 19 2011/2012
  • 20.
    RAPPORT DE STAGE ISET Table2 :table employé table demande Table3 :table demande Table catégorie 20 2011/2012
  • 21.
    RAPPORT DE STAGE ISET Table4 :table catégorie Table véhicule Table5 :table véhicule 4 .Conclusion : 21 2011/2012
  • 22.
    RAPPORT DE STAGE ISET La phase conception est une nécessitée pour arriver à un travail complet et organisé et bien sur elle est considérable un plan d’une telle application ce qui facilite sa réalisation. Chapitre :4 Réalisation 1. Introduction : On a essayé de terminer la phase conceptuelle de notre application, ce 22 2011/2012
  • 23.
    RAPPORT DE STAGE ISET Chapitre sera consacré à La réalisation qui est se manifeste par Visuel Studio 2008.Il commence par une présentation de l’environnement Matériel. 2. Environnement Matériel : J’ai réalisé ce projet sur un PC portable Packard Bell dont les Caractéristiques sont les suivantes : • Processeur : Intel® pentium® Dual CPU T2330@1.60 GHZ 1.60 GHZ. • Ram : 2.00GO (1.87 GO utilisable) • Disque dur : • Type de système : Système d’exploitation 32 bits. 3. Présentation de l’interface Dans cette partie on va exposer Les interface pour montrer les Fonctionnalités offerts par notre application : 3.1 Interface d’identification : 23 2011/2012
  • 24.
    RAPPORT DE STAGE ISET Figure1 :Interface d’identification Il s’agit de la vérification de l’identité d’un utilisateur, ce qui est permet de contrôler l’accès à l’application. La page de l’identification permet à chaque utilisateurs à l’aide de son Login et de mot de passe. 24 2011/2012