Gestion d’opticien
Réalisé par:
Mei missaki
Année universitaire : 2017/2018
Sommaire
 Introduction
 Initialisation
 Cadrage
 Désigne
 Construction
 Finalisation
 Conclusion
Introduction :
 Que pensez-vous du développement de la technologie qui a
un impact sur notre vie quotidienne. Elle facilite plusieurs
choses dans notre vie et nous aidons gagner le temps et les
efforts …etc .
 Dans ce projet on va utiliser la methode Rad pour construire
ce logiciel qui repondre aux plusieurs besoins .
Problèmes :
 Enregistrer les informations du Client Manuellement .
 S’il y a beaucoup du clients alors il y a beaucoup archives et ça mène
à la possibilité de perte les archives des clients .
 La recherche d’une information prend beaucoup du temps .
 L’impossibilité de faire des statistiques .
 La possibilité de tromper dans le calcule de factures etc.…
Solution :
 Ce logiciel est un moyen pour faciliter la tache des opticiens ,Il
permet de gérer les fichiers des clients ,calculer les
factures...etc.
 Par exemple : sauvegarder les informations des clients sur l
ordinateur mieux que les enregistrer dans des archives ,quand
la recherche d’un client donné la recherche ça sera plus rapide
que la recherche dans les archive même chose pour la
suppression ou modification des informations ça prend
beaucoup de temps au contraire sur la machine.
 IL nous aide de gagner le temps et les efforts .Donc la
technologie facilite notre vie …
Sommaire
 Introduction
 Initialisation
 Cadrage
 Désigne
 Construction
 Finalisation
 Conclusion
Les objectifs :
 Consulter les tables (Verres , Montures , Lentilles…).
 Ajouter , Supprimer, Modifier client .
 Faire des statistiques (verre,monture..)
 Connecter & Déconnecter .
 Consulter liste clients .
 Recherche client .
 Impression du bon de commande .
Sommaire
 Introduction
 Initialisation
 Cadrage
 Désigne
 Construction
 Finalisation
 Conclusion
Cahier de Charges :
 Les Besoins Fonctionnels :
 Gérer client (ajouter ,supprimer , modifier , consulter , rechercher)
 Ajouter monture,lentilles,verre …etc.
 Gérer Commande .
 Gestion de statistiques .
 Gestion de Caisse .
 Les Besoins Non Fonctionnels :
 Imprimer Bon de Commande .
 Appel Téléphonique .
 Les Acteurs Intervenants :
 Administrateur
 Client
 System
 Intégration :
 Gestion des Statistique
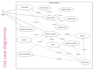
Usecasediagramme:
Sommaire
 Introduction
 Initialisation
 Cadrage
 Désigne
 Conception
 Finalisation
 Conclusion
MCD :
Schéma des Fenêtres :
Login
Fen recherche
Fen
Monture
Fen
Lentilles
Fen Lentilles
cosmétique
Fen Verre Fen Solution
Lentilles
Fen Etat
Bon commande
Fen Client
Menu
principale
Sommaire
 Introduction
 Initialisation
 Cadrage
 Désigne
 Construction
 Finalisation
 Conclusion
Fenêtre Menu principale:
 Bouton « Nouveau »:
Cette bouton permet d’ouvrir la fiche client pour ajoute un nouveau client
et une commande
 Quand on click sur « nouveau » la fenêtre « fiche client » sera
apparu
 Bouton « verre » :
Elle ouvre la fenêtre « Fen verre » pour ajouter un nouveau verre dans a
commande du client .
 Bouton « valider » : elle vérifie les champs et affecter la
facture à champ « montant verre « dans la fiche client.
 La fonction « control_fich_verre » :
 Bouton « Calculer » :
Cette bouton calcule le Devis total et l’affecter dans le devis de la
commande si tous les champs sont bien rempli ,elle affecte les codes
(code client , code verre, code monture, code lentilles ..) aux
variables globale .
 Bouton « Ajouter »:
Cette bouton ajoute un client au table des client avec sa commande
(verre , monture….)apres la verification des champs
 Fonction « control_fich_cient » :
 Bouton « Modifier » :
Cette bouton permet d’ouvrir la fenêtre « cherche_cl »
Elle nous aide de modifier un client qui existe déjà dans
La table client.
Bouton « Modifier » :
Bouton « chercher » :
 Bouton « supprimer » :
Cette bouton fait l opération de la suppression d’un client avec ses
commande après la recherche si il existe ou pas .
 Statistiques :
Sommaire
 Introduction
 Initialisation
 Cadrage
 Désigne
 Construction
 Finalisation
 Conclusion
Sommaire
 Introduction
 Initialisation
 Cadrage
 Désigne
 Construction
 Finalisation
 Conclusion
Conclusion :
 Au cours de ce projet nous avons apprendre l’ acquisition des
nouvelles connaissances aussi bien théoriques que pratiques tel que
la maîtrise des outils de développement de conception et de
réalisation d'un logiciel .
Merci pour votre attention

Gestion d opticien

  • 1.
    Gestion d’opticien Réalisé par: Meimissaki Année universitaire : 2017/2018
  • 2.
    Sommaire  Introduction  Initialisation Cadrage  Désigne  Construction  Finalisation  Conclusion
  • 3.
    Introduction :  Quepensez-vous du développement de la technologie qui a un impact sur notre vie quotidienne. Elle facilite plusieurs choses dans notre vie et nous aidons gagner le temps et les efforts …etc .  Dans ce projet on va utiliser la methode Rad pour construire ce logiciel qui repondre aux plusieurs besoins .
  • 4.
    Problèmes :  Enregistrerles informations du Client Manuellement .  S’il y a beaucoup du clients alors il y a beaucoup archives et ça mène à la possibilité de perte les archives des clients .  La recherche d’une information prend beaucoup du temps .  L’impossibilité de faire des statistiques .  La possibilité de tromper dans le calcule de factures etc.…
  • 5.
    Solution :  Celogiciel est un moyen pour faciliter la tache des opticiens ,Il permet de gérer les fichiers des clients ,calculer les factures...etc.  Par exemple : sauvegarder les informations des clients sur l ordinateur mieux que les enregistrer dans des archives ,quand la recherche d’un client donné la recherche ça sera plus rapide que la recherche dans les archive même chose pour la suppression ou modification des informations ça prend beaucoup de temps au contraire sur la machine.  IL nous aide de gagner le temps et les efforts .Donc la technologie facilite notre vie …
  • 6.
    Sommaire  Introduction  Initialisation Cadrage  Désigne  Construction  Finalisation  Conclusion
  • 7.
    Les objectifs : Consulter les tables (Verres , Montures , Lentilles…).  Ajouter , Supprimer, Modifier client .  Faire des statistiques (verre,monture..)  Connecter & Déconnecter .  Consulter liste clients .  Recherche client .  Impression du bon de commande .
  • 8.
    Sommaire  Introduction  Initialisation Cadrage  Désigne  Construction  Finalisation  Conclusion
  • 9.
    Cahier de Charges:  Les Besoins Fonctionnels :  Gérer client (ajouter ,supprimer , modifier , consulter , rechercher)  Ajouter monture,lentilles,verre …etc.  Gérer Commande .  Gestion de statistiques .  Gestion de Caisse .  Les Besoins Non Fonctionnels :  Imprimer Bon de Commande .  Appel Téléphonique .
  • 10.
     Les ActeursIntervenants :  Administrateur  Client  System  Intégration :  Gestion des Statistique
  • 11.
  • 12.
    Sommaire  Introduction  Initialisation Cadrage  Désigne  Conception  Finalisation  Conclusion
  • 13.
  • 14.
    Schéma des Fenêtres: Login Fen recherche Fen Monture Fen Lentilles Fen Lentilles cosmétique Fen Verre Fen Solution Lentilles Fen Etat Bon commande Fen Client Menu principale
  • 15.
    Sommaire  Introduction  Initialisation Cadrage  Désigne  Construction  Finalisation  Conclusion
  • 16.
  • 17.
     Bouton «Nouveau »: Cette bouton permet d’ouvrir la fiche client pour ajoute un nouveau client et une commande
  • 18.
     Quand onclick sur « nouveau » la fenêtre « fiche client » sera apparu
  • 19.
     Bouton «verre » : Elle ouvre la fenêtre « Fen verre » pour ajouter un nouveau verre dans a commande du client .  Bouton « valider » : elle vérifie les champs et affecter la facture à champ « montant verre « dans la fiche client.
  • 20.
     La fonction« control_fich_verre » :
  • 21.
     Bouton «Calculer » : Cette bouton calcule le Devis total et l’affecter dans le devis de la commande si tous les champs sont bien rempli ,elle affecte les codes (code client , code verre, code monture, code lentilles ..) aux variables globale .
  • 22.
     Bouton «Ajouter »: Cette bouton ajoute un client au table des client avec sa commande (verre , monture….)apres la verification des champs
  • 23.
     Fonction «control_fich_cient » :
  • 25.
     Bouton «Modifier » : Cette bouton permet d’ouvrir la fenêtre « cherche_cl » Elle nous aide de modifier un client qui existe déjà dans La table client.
  • 26.
    Bouton « Modifier» : Bouton « chercher » :
  • 27.
     Bouton «supprimer » : Cette bouton fait l opération de la suppression d’un client avec ses commande après la recherche si il existe ou pas .
  • 29.
  • 30.
    Sommaire  Introduction  Initialisation Cadrage  Désigne  Construction  Finalisation  Conclusion
  • 31.
    Sommaire  Introduction  Initialisation Cadrage  Désigne  Construction  Finalisation  Conclusion
  • 32.
    Conclusion :  Aucours de ce projet nous avons apprendre l’ acquisition des nouvelles connaissances aussi bien théoriques que pratiques tel que la maîtrise des outils de développement de conception et de réalisation d'un logiciel . Merci pour votre attention