Systèmes d’Information
 à Référence Spatiale


            Dorra Ben Ayed & Sami MEZGHANI
Chapitre 3
 Les fonctionnalités du système
d’information à référence spatiale
            (les 5 A)
Sommaire


Introduction
L’Abstraction
L’Acquisition
L’Archivage
L’Analyse
L’Affichage



            3
Introduction (1)

En informatique, une chaîne de traitements est définie comme
«« un ensemble de travaux «enchaînés» exécutés à la suite les
uns des autres et considérés comme une partie d'une
application »»

En géomatique, on peut décrire ces travaux «enchaînés» par
cinq étapes essentielles que l’on surnomme les cinq « A »:

Abstraction, Acquisition, Archivage, Analyse et Affichage


Ces termes résument les fonctionnalités que tous les systèmes
doivent assurer mais cachent leur diversité : différents modèles
mis en oeuvre, nombreuses applications, présentations multiples
des données, variété des informations et capacités de stockage.


                               4
Introduction (2)


Cette chaîne de traitements doit être réalisée dans
l’ordre pour amener les données spatiales à
produire une information répondant à un besoin.


Cette chaîne de traitements est néanmoins un
processus itératif puisqu’il est possible qu’au
cours de la réalisation d’une étape, qu’il soit
nécessaire de reprendre en totalité ou en
partie une étape antérieure pour permettre
une bonne continuité de la chaîne.




                        5
Sommaire


Introduction
L’Abstraction
L’Acquisition
L’Archivage
L’Analyse
L’Affichage




                6
L’Abstraction (1)

En philosophie, l’abstraction est définie
comme : la démarche de l'esprit qui
consiste, au cours d'un raisonnement, à
éliminer les aspects les moins pertinents de
la réflexion pour ne considérer que ceux qui
sont essentiels.

L’abstraction permet de définir le modèle
qui servira à représenter le plus
fidèlement possible le territoire en
définissant les caractéristiques et les
relations des objets le composant.

                     7
L’Abstraction (2)

   La figure suivante illustre bien la complexité de l’étape de
   l’abstraction à définir les relations entre les objets du monde
   réel
                                                    Si la personne illustrée
                                                     souffrait de diarrhées
                                                           fréquentes




un autre spécialiste peut
voir d’autres facteurs
comme:                                               un expert en
                                                     eau potable
• la météo des derniers                              pourrait vouloir
jours,                                               effectuer :
• la proximité de l’usine,
• la consommation
                                                     • des analyses
hebdomadaire de                                      de l’eau du puits
poissons nageant dans
une rivière contaminée

                                    9
L’Abstraction (3)

  Pour effectuer l’abstraction, ces spécialistes créeront chacun
un modèle de la réalité en fonction de leurs besoins, qui
ne sont pas les mêmes.

    chacun définira ou modélisera des objets du monde
réel d’une façon différente et avec un niveau d’abstraction
différent




                              10
L’Abstraction (4)

Les points importants pour l’élaboration d’un modèle abstrait :

     identifier de manière la plus exhaustive possible les
   éléments du monde réel devant être étudiés;

     caractériser pleinement les données à acquérir
   (données descriptives);

     déterminer les relations d’interdépendance
   (spatiale ou non) entre les éléments du monde réel;

     impliquer dès le début du processus de modélisation
   tous les intervenants et utiliser un langage commun
   connu et reconnu par tous.


                               11
L’Abstraction (5)

Ces choix sont effectués:
  En fonction d’objectifs à atteindre ou plus
  généralement
  En fonction des problématiques à résoudre.

Le monde réel est ainsi modélisé en fonction des
besoins, ce qui permet de définir précisément le
contenu du système.




                      12
L’Abstraction (6)

La modélisation doit prendre en compte les
objectifs attendus du système d’information.

Pour cela les méthodes utilisées pour la réalisation
des systèmes d’information « classiques » sont
valables.

Un exemple de modèle d’abstraction est celui
utilisé par les modèles conceptuels de données
(MCD), qui permettent de représenter
graphiquement les objets, leurs caractéristiques et
leurs relations.


                        13
L’Abstraction (7)

Exemple d’une abstraction

                Les voies de communication
                       d’un territoire


       Cas 1
 moyens de communication
terrestre existants entre deux
 lieux quelconque du territoire,                 Cas 2
                                        peuvent aussi exprimer
                                        simplement que l’on peut
                                        aller d’un point à un
                                        autre



                                   14
L’Abstraction (8)

Exemple d’une abstraction

                Les voies de communication
                       d’un territoire


       Cas 1
 moyens de communication
terrestre existants entre deux
 lieux quelconque du territoire,                       Cas 2
                                        peuvent aussi exprimer
                                        simplement que l’on peut aller
                                        d’un point à un autre




                                   15
L’Abstraction (9)

Exemple d’une abstraction

                  Les voies de communication
                         d’un territoire



   Cas 1                                          Cas 2
 moyens de communication                   aller d’un point à un autre

Dans ce cas il sera important de          alors que dans ce second cas
connaître:                                il faut mettre l’accent sur
•les différents tronçons de route,        l’existence même de la voie
•leurs caractéristiques physiques         de communication
permettant d’estimer leur capacité        indépendamment de sa nature
de trafic                                 (chemin sentier voies ferrées
                                          ou autres)

                                     16
L’Abstraction (10)

Exemple d’une abstraction
                 Les voies de communication
                        d’un territoire


  Cas 1                                          Cas 2
 moyens de communication                 aller d’un point à un autre
Dans la première approche, chaque        Dans la deuxième approche
route sera décrite par plusieurs         seule l’information sur
tronçons jointifs. Un tronçon            l’existence d’une
correspondra à une partie de la          route entre deux lieux est
route le long duquel les                 importante.
renseignements attributaires sont
constants.                               On aura donc un tronçon
                                         chaque fois que deux
Un nouveau tronçon devra être            points du territoire seront
créé chaque fois que l’une des           reliés par une route
caractéristiques changera.               directe.
                                    17
L’Abstraction (11)

Exemple d’une abstraction
Le choix d’une des deux modélisations est intimement lié
aux objectifs assignés au système d’information.
             Les voies de communication
                    d’un territoire

 Cas 1                                          Cas 2
moyens de communication                  aller d’un point à un autre

   la gestion du réseau                      calcul d’itinéraire




                             18
L’Abstraction (12)

Exemple d’une abstraction

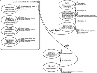
Prenons l’exemple de la mise en place d’un circuit
touristique lié au patrimoine historique d’un pays :
   des bornes interactives situées dans les gares et syndicats
   d’initiatives permettent de constituer un circuit selon un thème et
   son moyen de locomotion.

   On représente tous les lieux pouvant accueillir des touristes,
   reliés par des axes de communication afin que le voyageur
   puisse choisir son mode de transport en fonction du temps dont
   il dispose
Sommaire


Introduction
L’Abstraction
L’Acquisition
L’Archivage
L’Analyse
L’Affichage




                21
Acquisition
            des données géographiques

Définition :L’acquisition des données géographiques consiste au
regroupement de diverses sources permettant la saisie des
données géographiques dans le but de leurs intégration dans
un système à référence spatiale.



Un SIG ne peut fonctionner que s'il contient des données.

L’acquisition des données est la phase la plus coûteuse dans
la mise en place d’un projet SIG.

  Il y a donc tout intérêt à bien définir ses besoins et à
comparer l'ensemble des données disponibles.


                               22
Acquisition
         des données géographiques

A partir du moment où l'on a défini les informations
nécessaires à notre besoin, il reste à régler la
question du choix du mode d'acquisition des
données :

   si les données existent déjà, les importer
   ou dans le cas contraire, les saisir.
   ou les acquérir auprès des organismes nationaux
  et internationaux




                         23
Il existe des organismes nationaux ou internationaux producteurs
ou revendeurs :
    de données de références : IGN (Institut Géographique
    National), INSEE (Institut National de la Statistique et des
    Études Économiques), DGI (Direction Générale des Impôts)
    MEGRIN (Multipurpose European Ground Related Information
    Network) TéléAtlas, Spot Image, Michelin, …

   de données thématiques : INSEE, SHOM (Service
   Hydrographique et Océanographique de la Marine), IFEN
   (Institut Français de l’Environnement), Météo France, Médiapost,
   concessionnaires de réseaux, IGN, observatoires régionaux
   (Système d’Information Régional) …

Il existe des producteurs locaux, cabinet de géomètres, sociétés de
services, service de l’Etat, collectivités territoriales,
concessionnaires de réseaux, SIR …
Mode d’Acquisition
               des données géographiques

Si les données existent déjà, les importer
    :Import de fichiers
    Les SIG offrent généralement trois types de moyens d'importer des
    données :

       importer une base de données structurée dans un format interne à
       un SIG: Ce moyen convient entre les SIG d'un même type mais est plus
       délicat entre des SIG de types ou de versions différentes.

       importer un fichier "à plat", simple fichier textes contenant toutes les
       informations structurées de façon simple. Néanmoins un important
       travail de structuration des données est nécessaire pour coïncider avec
       la structure interne du SIG.

       passer par une des normes d'échange disponible sur le marché.
       Ce troisième moyen est le plus économique à long terme.



                                       25
Mode d’Acquisition
      des données géographiques




     Si les données n’existent pas:
  il faut créer une base de données

Numérisation de nouvelles couches de données




                   26
Mode d’acquisition
               des données géographiques


Mode d’acquisition
( Par Numérisation de nouvelles couches de données)


                Levés topographiques
                Photos aériennes
                Images satellitaires
                GPS
                Digitalisation
                Scannage de plans



                                   27
Mode d’acquisition
                  des données géographiques
      Levés topographiques :Théodolite
                             Un théodolite est un instrument de géodésie
                             complété d’un instrument d’optique, mesurant des
                             angles dans les deux plans horizontal et vertical afin
                             de déterminer une direction. Il est utilisé pour réaliser
                             les mesures d’une triangulation ( mesure des angles
                             d’un triangle).




                        fonctionnalités offertes pour ajuster
                        et régler les mesures




Cet appareil permet d’obtenir le tracé de proche en proche à partir d’un point
de référence

                                        28
Mode d’acquisition
                des données géographiques

Levés topographiques
             Les géomètres vont sur le terrain et utilise
             la lunette visée permettant de mesurer des
             distances et des angles horizontaux et
             verticaux.


                      Utilisation sur terrain



   L'appareil peut enregistrer un code en plus de la position
d'un point. Le code permet d'identifier le point relevé, ce qui
facilite le travail de dessin à l'ordinateur.
   Toutes sortes d'objets peuvent avoir leur code (coins, portes
de bâtiments, trottoirs, tampons, fossés, etc.)


                                      29
Mode d’acquisition
          des données géographiques

Photos aériennes




                             Ensemble de clichés
                             effectués à plusieurs
                             kilomètres d’altitude




                     30
Mode d’acquisition
          des données géographiques

Photos aériennes
                            Exemple de canevas
                            de photos aériennes



                            L’ensemble de clichés
                            fusionnés permet
                            d’obtenir une photo
                            complète d’une zone




                             Les clichés
                             photographiques obtenus
                             nous permettent de
                             déterminer les
                             coordonnées et
                             l’altimétrie des points

                     31
Mode d’acquisition
            des données géographiques

Photos aériennes        Laser range scanning




                                      Laser scanning
                                      de la ville de Lyon
    exemple de cliché


                            32
Mode d’acquisition
                  des données géographiques

  Images satellites




Les satellites d’observation
de la terre, fournissent des
données transmises sous
forme d’images numériques
en mode raster.
                               Les données doivent subir certains
                               traitements rectificatifs avant de les
                               intégrer dans un SIG

                                  33
Mode d’acquisition
          des données géographiques

Images satellites Ikonos




                       34
Mode d’acquisition
               des données géographiques

Global Positioning System : GPS
Le système GPS permet le calcul à
l’aide des stellites la position
(coordonnées avec une précision de
quelques centimètres voire même
quelques millimètres )




                                     35
Mode d’acquisition
               des données géographiques

Global Positioning System (GPS)
 GPS: système de positionnement global par satellite

 Qui indique à un utilisateur :
      sa position précise en 3D (latitude, longitude et altitude)
               24h/24 et partout dans le monde

      l’ heure universelle UTC avec une très grande précision
      sa direction et sa vitesse


 Objectif initial militaire mais ouverture civile en 1993
      Nombreuses application (ex : navigation routière assistée)


                                    36
Mode d’acquisition
                  des données géographiques

Digitalisation
 •La digitalisation est adaptée à la
 représentation vectorielle.

 •Ce mode de saisie permet de conserver
 la précision des informations présentes
 dans le document de base.




 •La digitalisation est un travail long et coûteux.

 •De plus un traitement préalable sur les document de
 base peuvent s’avérer nécessaire si ceux ci sont trop
 chargés
                                        37
Mode d’acquisition
                 des données géographiques

  Scannage de plans

• Convient parfaitement
à la représentation
raster.

• Ce mode de saisie est
rapide et peu coûteux
L’inconvénient de cette méthode est la
retranscription des erreurs dues au
support d’origine (déformation du
papier, épaisseur du trait, …)
Si la donnée est scannée et géo-
référencée c’est de la donnée «raster »

                                          38
Sommaire


Introduction
L’Abstraction
L’Acquisition
L’Archivage ou Assemblage
L’Analyse
L’Affichage




                 39
L’Archivage ou L’Assemblage (1)


Le SIG sert à stocker les données et à les mettre à la
disposition des utilisateurs du système




          BD                       Consultation
                                   et mise à jour
            Serveur

                                                    utilisateurs

   Système de
   sauvegarde


                            40
L’Archivage ou L’Assemblage (2)

Objectifs :
  Centraliser les données de manière normée
  Relier ces données les unes aux autres
  Permettre leur diffusion

Intérêts :
  assurer la cohérence et l’intégrité des données
  partager les bases
  simplifier leur mise à jour

Dépend:
 de l’architecture du logiciel avec la présence intégrée ou
 non d’un Système de Gestion de Base de Données (SGBD)
  relationnel ou orienté objet.
                              41
Sommaire


Introduction
L’Abstraction
L’Acquisition
L’Archivage
L’Analyse
L’Affichage




                 42
L’Analyse (1)

Importance de l’intégration de différentes
données dans un système d’information
De la simple superposition de couches ‐ sans
qu’elles entrent en interaction …




                      43
L’Analyse (2)

au croisement des couches ‐ avec création de nouvelles
informations




                         44
L’Analyse (3)


Principales méthodes d’analyse

a) Requête sémantique
b) Requête géométrique et analyse spatiale
c) Analyse thématique et statistique




                    45
L’Analyse (4)

Principales méthodes d’analyse :
a) Requête sémantique
  Les requêtes sémantiques travaillent sur la
  composante descriptive de l’information
  géographique. Elles interrogent les données
  attributaires en utilisant le langage SQL commun
  aux SGBD.
  Sélection d’objets en fonction d’un ou plusieurs
  attributs au sein d’une même couche de données
  : Opérateurs : >, <, ≤, ≥, =, ≠ ; and, or




                         46
L’Analyse (5)

a) Requête sémantique
Exemples :
 Création de nouveaux attributs en fonction des attributs
 existants. Ces requêtes permettent de répondre à des
 questions du type :
    Quelles sont les communes dont la population ≥ 2 000
    hab. ?
    Quelles sont les communes appartenant à cette
    structure intercommunale et dont la population est ≤
    500 hab. ?
    Quelles sont les parcelles qui sont occupées par du bâti
    ou des infrastructures routières ?
    Calculer la densité de population des communes en
    fonction des attributs existants (population et surface)


                              47
L’Analyse (6)

a) Requête sémantique
Exemples : Utilisation d’opérateurs relationnels

  Sélection d’objets en fonction d’un ou plusieurs attributs et à
  partir de 2 couches de données

  Jointure de tables en fonction d’un attribut
Ces requêtes permettent de répondre à des questions du type :
       Quels sont les espaces verts (I couche) dont la surface
       est supérieure à 2 ha dans les communes (II couche)
       dont la population et supérieure à 50 000 ? (attribut
       commun aux 2 couches : nom de commune)




                               48
L’Analyse (7)

Principales méthodes d’analyse :
b) Requête spatiale

On distinguera des outils géométriques simples et
  des outils d’analyse spatiale
    Calculs de distance
    Caractéristiques géométriques des objets (mode vecteur
    uniquement)


Ils permettent de répondre à des questions du type :
    Quelle est la longueur de cette rivière ?
    Quelle est la distance entre un arrêt de bus et une école
    ou entre la rue et un bâtiment ?

                             49
L’Analyse (8)

Principales méthodes d’analyse :
b) requête spatiale


  Algèbre de cartes : opérateurs algébrique
   réservé au mode raster
   fonctions locales

  Utilisation d’opérateurs topologiques :
    mode vecteur
   et vecteur + raster


                         50
L’Analyse (9)

b) requête spatiale
Prise en compte d’un environnement réduit
  Fonctions zonales :opérations effectuées sur une
zone irrégulière
Exemple: Classification; calcul de la surface ou de
périmètre d’une classe
  Fonctions focales : opérations effectuées sur une
cellule d’une couche raster en utilisant les valeurs du
voisinage
Exemple : Filtres spatiaux en télédétection; calcul des
pentes ou d’exposition sur un MNT (modèle numérique de
terrain)


                         51
L’Analyse (10)

méthodes d’analyse : b) requête spatiale

Prise en compte d’un environnement général
     Fonction d’optimisation ex le plus court chemin
     Simulation de propagation d’un phénomène
   exemple écoulement
      Interpolation




                         52
L’Analyse (11)

b) requête spatiale

Algèbre de cartes
  Utilisation d’opérateurs
  algébrique :
      Arithmétiques : +, ‐, *, /
      Logiques : and, or
      Relationnels : >, <, ≤, ≥, =,
      ≠
  Réservé au mode raster
  Fonctions locales : de pixel à
  pixel
  Mais aussi plus complexes :
  trigonométrique, statistiques,
  exponentiels…
                              53
L’Analyse (12)

Principales méthodes d’analyse : b) requête spatiale
Modèle Numérique de Terrain
  Représentation numérique des variations continues du relief
  Très souvent en mode raster
  Il existe une gamme de fonctions intégrées dans certains
  logiciels SIG qui permettent de dériver du MNT(modèle
  numérique de terrain) certaines caractéristiques du terrain
  comme la Altitude Pente Exposition Ombrage pente,
  l’exposition, la visibilité, la rugosité du terrain, les directions
  d’écoulements etc.




                                 54
L’Analyse (14)

Principales méthodes d’analyse : b) requête
  spatiale
 Permet de résoudre des problèmes du type :
    Quels sont les espaces dotés d’une pente entre 10° et 15°, et
    urbanisés ?Overlay entre la couche pente et occupation des sols
    Déterminer les classes d’altitudes : Reclassification d’un MNT
    Réaliser un modèle d’érosion : Suite de reclassifications et
    d’overlay entre les couches « géologie » et « pentes » et aussi
    « végétation » et « précipitations » avec prise en compte des
    paramètres du modèle




                              55
L’Analyse (15)

Principales méthodes d’analyse : b) requête
  spatiale
Fonctions topologiques
  Utilisation d’opérateurs de génération de nouveaux
  objets (ou géotraitements):




                         56
L’Analyse (16)

Principales méthodes d’analyse : b) requête
  spatiale
Géotraitements sur des vecteurs


On distingue essentiellement
    L’agrégation
    Le regroupement
    Le découpage
    L’intersection
    L’union
    La jointure spatiale

                        57
L’Analyse (18)

Géotraitements sur des vecteurs
L’agrégation (Dissolve) (fusion)
Permet d’assembler des entités d’un thème,
si la valeur du champ servant à l’agrégation
est la même pour les entités.
Le nouveau thème ainsi créé possédera les
attributs du premier thème.

Le regroupement (Merge)
Permet de combiner les entités de 2 ou
plusieurs thèmes.
Les thèmes doivent être de même type de
fichier de forme.

                               58
Exemple Agrégation
L’Analyse (19)

  Géotraitements sur des vecteurs
 L’intersection (Intersect)
 Permet de créer un thème intégrant les
 objets de 2 thèmes, en ne conservant
 que les objets compris dans l’extension
 spatiale commune au 2 thèmes.
 Les attributs des objets du thème créé
 seront ceuxdes 2 thèmes intersectés.
Le découpage (Clip)
Permet de découper une partie d’un thème
d’entités ponctuels, linéaires ou surfacique en
se basant sur l’extension spatiale d’un thème
de polygones.

                                60
L’Analyse (20)

Géotraitements sur des vecteurs

L’union (Union)

Permet de créer un nouveau thème
contenant les entités de 2 thèmes de
polygones ainsi que leurs attributs.

La jointure spatiale (Assign data
by location)
Permet d’attribuer les données d’un thème à
la table d’un autre thème, lorsque les
entités partagent la même extension
spatiale.

                              61
L’Analyse (21)

b) requête spatiale
Buffers ou zones tampons
Création d’objets en fonction de la
distance.
     Ils définissent des zones de
    proximité, de sensibilité
     Ils servent d’outils de sélection en
    analyse spatiale avec d’autres
    opérateurs
  Les buffers permettent de résoudre des problèmes du type :
      Quelles sont les bâtiments résidentiels exposées aux
      nuisances sonores importantes – ceux situés à 200 m de
      l’autoroute (à l’intérieur du buffer) ?
      Quelle est la population résidente dans la zone d’influence
      de mon magasin définie comme la zone située dans un
      rayon de 5 km autour du magasin ?
                                 62
L’Analyse (22)

Principales méthodes d’analyse : c) Analyse
  thématique et statistique
 Analyse statistique permet de caractériser les variables
 (moyenne, variance etc.)
 Analyse thématique utilise la composante graphique pour
 exprimer cartographiquement une caractéristique descriptive
 simple ou calculée.
    Fonctionnalités de catégorisation et d’analyse de variable
    Débouchent directement sur une représentation graphique
 Analyse thématique établie le lien entre l’information
 géographique et la représentation graphique

    Au croisent entre les outils d’analyse et d’affichage


                              63
L’Analyse (23)

Principales méthodes d’analyse : c) Analyse
thématique et statistique
 Les outils d’analyse
 thématique permettent de
 résoudre des problèmes du
 type :

    Représenter les tronçons
    de routes en fonction des
    trafics
    Représenter la répartition
    de la population …




                             64
L’Analyse (24)

Principales méthodes d’analyse : c) Analyse
thématique tabulaire et statistique




                      65
Sommaire


Introduction
L’Abstraction
L’Acquisition
L’Assemblage
L’Analyse
L’Affichage



                66
L’Affichage (1)


Affichage et restitution

 Les systèmes d’information géographique sont
 utilisés pour restituer les données sous
 différentes formes :

   • Cartes,
   • Graphiques,
   • Tables statistiques,
   • Ou tout autre fichier informatique
   exportable vers d'autres applications.


                       67
L’Affichage (2)

Carte de localisation




                        68
L’Affichage (3)


Carte thématique




                   69
L’Affichage (4)




Image




              70
L’Affichage (5)




Tableau




                71
L’Affichage (6)




Graphiques




                   72
L’Affichage (7)

L’affichage (visuel) n’est pas la seule possibilité de
communication offerte par les SIG.

Par extension on peut considérer les possibilités d’échanges
entre systèmes différents comme une possibilité nouvelle
d’affichage au sens communication d’information.

Différents SIG peuvent en effet utiliser des bases de données
relatives au même territoire, et ainsi peuvent nécessiter des
échanges de renseignements.
           Cela nécessite des transformations de format
        prenant en compte les spécificités de chaque logiciel.




                                73

Sig chap-3-2010 2011

  • 1.
    Systèmes d’Information àRéférence Spatiale Dorra Ben Ayed & Sami MEZGHANI
  • 2.
    Chapitre 3 Lesfonctionnalités du système d’information à référence spatiale (les 5 A)
  • 3.
  • 4.
    Introduction (1) En informatique,une chaîne de traitements est définie comme «« un ensemble de travaux «enchaînés» exécutés à la suite les uns des autres et considérés comme une partie d'une application »» En géomatique, on peut décrire ces travaux «enchaînés» par cinq étapes essentielles que l’on surnomme les cinq « A »: Abstraction, Acquisition, Archivage, Analyse et Affichage Ces termes résument les fonctionnalités que tous les systèmes doivent assurer mais cachent leur diversité : différents modèles mis en oeuvre, nombreuses applications, présentations multiples des données, variété des informations et capacités de stockage. 4
  • 5.
    Introduction (2) Cette chaînede traitements doit être réalisée dans l’ordre pour amener les données spatiales à produire une information répondant à un besoin. Cette chaîne de traitements est néanmoins un processus itératif puisqu’il est possible qu’au cours de la réalisation d’une étape, qu’il soit nécessaire de reprendre en totalité ou en partie une étape antérieure pour permettre une bonne continuité de la chaîne. 5
  • 6.
  • 7.
    L’Abstraction (1) En philosophie,l’abstraction est définie comme : la démarche de l'esprit qui consiste, au cours d'un raisonnement, à éliminer les aspects les moins pertinents de la réflexion pour ne considérer que ceux qui sont essentiels. L’abstraction permet de définir le modèle qui servira à représenter le plus fidèlement possible le territoire en définissant les caractéristiques et les relations des objets le composant. 7
  • 9.
    L’Abstraction (2) La figure suivante illustre bien la complexité de l’étape de l’abstraction à définir les relations entre les objets du monde réel Si la personne illustrée souffrait de diarrhées fréquentes un autre spécialiste peut voir d’autres facteurs comme: un expert en eau potable • la météo des derniers pourrait vouloir jours, effectuer : • la proximité de l’usine, • la consommation • des analyses hebdomadaire de de l’eau du puits poissons nageant dans une rivière contaminée 9
  • 10.
    L’Abstraction (3) Pour effectuer l’abstraction, ces spécialistes créeront chacun un modèle de la réalité en fonction de leurs besoins, qui ne sont pas les mêmes. chacun définira ou modélisera des objets du monde réel d’une façon différente et avec un niveau d’abstraction différent 10
  • 11.
    L’Abstraction (4) Les pointsimportants pour l’élaboration d’un modèle abstrait : identifier de manière la plus exhaustive possible les éléments du monde réel devant être étudiés; caractériser pleinement les données à acquérir (données descriptives); déterminer les relations d’interdépendance (spatiale ou non) entre les éléments du monde réel; impliquer dès le début du processus de modélisation tous les intervenants et utiliser un langage commun connu et reconnu par tous. 11
  • 12.
    L’Abstraction (5) Ces choixsont effectués: En fonction d’objectifs à atteindre ou plus généralement En fonction des problématiques à résoudre. Le monde réel est ainsi modélisé en fonction des besoins, ce qui permet de définir précisément le contenu du système. 12
  • 13.
    L’Abstraction (6) La modélisationdoit prendre en compte les objectifs attendus du système d’information. Pour cela les méthodes utilisées pour la réalisation des systèmes d’information « classiques » sont valables. Un exemple de modèle d’abstraction est celui utilisé par les modèles conceptuels de données (MCD), qui permettent de représenter graphiquement les objets, leurs caractéristiques et leurs relations. 13
  • 14.
    L’Abstraction (7) Exemple d’uneabstraction Les voies de communication d’un territoire Cas 1 moyens de communication terrestre existants entre deux lieux quelconque du territoire, Cas 2 peuvent aussi exprimer simplement que l’on peut aller d’un point à un autre 14
  • 15.
    L’Abstraction (8) Exemple d’uneabstraction Les voies de communication d’un territoire Cas 1 moyens de communication terrestre existants entre deux lieux quelconque du territoire, Cas 2 peuvent aussi exprimer simplement que l’on peut aller d’un point à un autre 15
  • 16.
    L’Abstraction (9) Exemple d’uneabstraction Les voies de communication d’un territoire Cas 1 Cas 2 moyens de communication aller d’un point à un autre Dans ce cas il sera important de alors que dans ce second cas connaître: il faut mettre l’accent sur •les différents tronçons de route, l’existence même de la voie •leurs caractéristiques physiques de communication permettant d’estimer leur capacité indépendamment de sa nature de trafic (chemin sentier voies ferrées ou autres) 16
  • 17.
    L’Abstraction (10) Exemple d’uneabstraction Les voies de communication d’un territoire Cas 1 Cas 2 moyens de communication aller d’un point à un autre Dans la première approche, chaque Dans la deuxième approche route sera décrite par plusieurs seule l’information sur tronçons jointifs. Un tronçon l’existence d’une correspondra à une partie de la route entre deux lieux est route le long duquel les importante. renseignements attributaires sont constants. On aura donc un tronçon chaque fois que deux Un nouveau tronçon devra être points du territoire seront créé chaque fois que l’une des reliés par une route caractéristiques changera. directe. 17
  • 18.
    L’Abstraction (11) Exemple d’uneabstraction Le choix d’une des deux modélisations est intimement lié aux objectifs assignés au système d’information. Les voies de communication d’un territoire Cas 1 Cas 2 moyens de communication aller d’un point à un autre la gestion du réseau calcul d’itinéraire 18
  • 19.
    L’Abstraction (12) Exemple d’uneabstraction Prenons l’exemple de la mise en place d’un circuit touristique lié au patrimoine historique d’un pays : des bornes interactives situées dans les gares et syndicats d’initiatives permettent de constituer un circuit selon un thème et son moyen de locomotion. On représente tous les lieux pouvant accueillir des touristes, reliés par des axes de communication afin que le voyageur puisse choisir son mode de transport en fonction du temps dont il dispose
  • 21.
  • 22.
    Acquisition des données géographiques Définition :L’acquisition des données géographiques consiste au regroupement de diverses sources permettant la saisie des données géographiques dans le but de leurs intégration dans un système à référence spatiale. Un SIG ne peut fonctionner que s'il contient des données. L’acquisition des données est la phase la plus coûteuse dans la mise en place d’un projet SIG. Il y a donc tout intérêt à bien définir ses besoins et à comparer l'ensemble des données disponibles. 22
  • 23.
    Acquisition des données géographiques A partir du moment où l'on a défini les informations nécessaires à notre besoin, il reste à régler la question du choix du mode d'acquisition des données : si les données existent déjà, les importer ou dans le cas contraire, les saisir. ou les acquérir auprès des organismes nationaux et internationaux 23
  • 24.
    Il existe desorganismes nationaux ou internationaux producteurs ou revendeurs : de données de références : IGN (Institut Géographique National), INSEE (Institut National de la Statistique et des Études Économiques), DGI (Direction Générale des Impôts) MEGRIN (Multipurpose European Ground Related Information Network) TéléAtlas, Spot Image, Michelin, … de données thématiques : INSEE, SHOM (Service Hydrographique et Océanographique de la Marine), IFEN (Institut Français de l’Environnement), Météo France, Médiapost, concessionnaires de réseaux, IGN, observatoires régionaux (Système d’Information Régional) … Il existe des producteurs locaux, cabinet de géomètres, sociétés de services, service de l’Etat, collectivités territoriales, concessionnaires de réseaux, SIR …
  • 25.
    Mode d’Acquisition des données géographiques Si les données existent déjà, les importer :Import de fichiers Les SIG offrent généralement trois types de moyens d'importer des données : importer une base de données structurée dans un format interne à un SIG: Ce moyen convient entre les SIG d'un même type mais est plus délicat entre des SIG de types ou de versions différentes. importer un fichier "à plat", simple fichier textes contenant toutes les informations structurées de façon simple. Néanmoins un important travail de structuration des données est nécessaire pour coïncider avec la structure interne du SIG. passer par une des normes d'échange disponible sur le marché. Ce troisième moyen est le plus économique à long terme. 25
  • 26.
    Mode d’Acquisition des données géographiques Si les données n’existent pas: il faut créer une base de données Numérisation de nouvelles couches de données 26
  • 27.
    Mode d’acquisition des données géographiques Mode d’acquisition ( Par Numérisation de nouvelles couches de données) Levés topographiques Photos aériennes Images satellitaires GPS Digitalisation Scannage de plans 27
  • 28.
    Mode d’acquisition des données géographiques Levés topographiques :Théodolite Un théodolite est un instrument de géodésie complété d’un instrument d’optique, mesurant des angles dans les deux plans horizontal et vertical afin de déterminer une direction. Il est utilisé pour réaliser les mesures d’une triangulation ( mesure des angles d’un triangle). fonctionnalités offertes pour ajuster et régler les mesures Cet appareil permet d’obtenir le tracé de proche en proche à partir d’un point de référence 28
  • 29.
    Mode d’acquisition des données géographiques Levés topographiques Les géomètres vont sur le terrain et utilise la lunette visée permettant de mesurer des distances et des angles horizontaux et verticaux. Utilisation sur terrain L'appareil peut enregistrer un code en plus de la position d'un point. Le code permet d'identifier le point relevé, ce qui facilite le travail de dessin à l'ordinateur. Toutes sortes d'objets peuvent avoir leur code (coins, portes de bâtiments, trottoirs, tampons, fossés, etc.) 29
  • 30.
    Mode d’acquisition des données géographiques Photos aériennes Ensemble de clichés effectués à plusieurs kilomètres d’altitude 30
  • 31.
    Mode d’acquisition des données géographiques Photos aériennes Exemple de canevas de photos aériennes L’ensemble de clichés fusionnés permet d’obtenir une photo complète d’une zone Les clichés photographiques obtenus nous permettent de déterminer les coordonnées et l’altimétrie des points 31
  • 32.
    Mode d’acquisition des données géographiques Photos aériennes Laser range scanning Laser scanning de la ville de Lyon exemple de cliché 32
  • 33.
    Mode d’acquisition des données géographiques Images satellites Les satellites d’observation de la terre, fournissent des données transmises sous forme d’images numériques en mode raster. Les données doivent subir certains traitements rectificatifs avant de les intégrer dans un SIG 33
  • 34.
    Mode d’acquisition des données géographiques Images satellites Ikonos 34
  • 35.
    Mode d’acquisition des données géographiques Global Positioning System : GPS Le système GPS permet le calcul à l’aide des stellites la position (coordonnées avec une précision de quelques centimètres voire même quelques millimètres ) 35
  • 36.
    Mode d’acquisition des données géographiques Global Positioning System (GPS) GPS: système de positionnement global par satellite Qui indique à un utilisateur : sa position précise en 3D (latitude, longitude et altitude) 24h/24 et partout dans le monde l’ heure universelle UTC avec une très grande précision sa direction et sa vitesse Objectif initial militaire mais ouverture civile en 1993 Nombreuses application (ex : navigation routière assistée) 36
  • 37.
    Mode d’acquisition des données géographiques Digitalisation •La digitalisation est adaptée à la représentation vectorielle. •Ce mode de saisie permet de conserver la précision des informations présentes dans le document de base. •La digitalisation est un travail long et coûteux. •De plus un traitement préalable sur les document de base peuvent s’avérer nécessaire si ceux ci sont trop chargés 37
  • 38.
    Mode d’acquisition des données géographiques Scannage de plans • Convient parfaitement à la représentation raster. • Ce mode de saisie est rapide et peu coûteux L’inconvénient de cette méthode est la retranscription des erreurs dues au support d’origine (déformation du papier, épaisseur du trait, …) Si la donnée est scannée et géo- référencée c’est de la donnée «raster » 38
  • 39.
  • 40.
    L’Archivage ou L’Assemblage(1) Le SIG sert à stocker les données et à les mettre à la disposition des utilisateurs du système BD Consultation et mise à jour Serveur utilisateurs Système de sauvegarde 40
  • 41.
    L’Archivage ou L’Assemblage(2) Objectifs : Centraliser les données de manière normée Relier ces données les unes aux autres Permettre leur diffusion Intérêts : assurer la cohérence et l’intégrité des données partager les bases simplifier leur mise à jour Dépend: de l’architecture du logiciel avec la présence intégrée ou non d’un Système de Gestion de Base de Données (SGBD) relationnel ou orienté objet. 41
  • 42.
  • 43.
    L’Analyse (1) Importance del’intégration de différentes données dans un système d’information De la simple superposition de couches ‐ sans qu’elles entrent en interaction … 43
  • 44.
    L’Analyse (2) au croisementdes couches ‐ avec création de nouvelles informations 44
  • 45.
    L’Analyse (3) Principales méthodesd’analyse a) Requête sémantique b) Requête géométrique et analyse spatiale c) Analyse thématique et statistique 45
  • 46.
    L’Analyse (4) Principales méthodesd’analyse : a) Requête sémantique Les requêtes sémantiques travaillent sur la composante descriptive de l’information géographique. Elles interrogent les données attributaires en utilisant le langage SQL commun aux SGBD. Sélection d’objets en fonction d’un ou plusieurs attributs au sein d’une même couche de données : Opérateurs : >, <, ≤, ≥, =, ≠ ; and, or 46
  • 47.
    L’Analyse (5) a) Requêtesémantique Exemples : Création de nouveaux attributs en fonction des attributs existants. Ces requêtes permettent de répondre à des questions du type : Quelles sont les communes dont la population ≥ 2 000 hab. ? Quelles sont les communes appartenant à cette structure intercommunale et dont la population est ≤ 500 hab. ? Quelles sont les parcelles qui sont occupées par du bâti ou des infrastructures routières ? Calculer la densité de population des communes en fonction des attributs existants (population et surface) 47
  • 48.
    L’Analyse (6) a) Requêtesémantique Exemples : Utilisation d’opérateurs relationnels Sélection d’objets en fonction d’un ou plusieurs attributs et à partir de 2 couches de données Jointure de tables en fonction d’un attribut Ces requêtes permettent de répondre à des questions du type : Quels sont les espaces verts (I couche) dont la surface est supérieure à 2 ha dans les communes (II couche) dont la population et supérieure à 50 000 ? (attribut commun aux 2 couches : nom de commune) 48
  • 49.
    L’Analyse (7) Principales méthodesd’analyse : b) Requête spatiale On distinguera des outils géométriques simples et des outils d’analyse spatiale Calculs de distance Caractéristiques géométriques des objets (mode vecteur uniquement) Ils permettent de répondre à des questions du type : Quelle est la longueur de cette rivière ? Quelle est la distance entre un arrêt de bus et une école ou entre la rue et un bâtiment ? 49
  • 50.
    L’Analyse (8) Principales méthodesd’analyse : b) requête spatiale Algèbre de cartes : opérateurs algébrique réservé au mode raster fonctions locales Utilisation d’opérateurs topologiques : mode vecteur et vecteur + raster 50
  • 51.
    L’Analyse (9) b) requêtespatiale Prise en compte d’un environnement réduit Fonctions zonales :opérations effectuées sur une zone irrégulière Exemple: Classification; calcul de la surface ou de périmètre d’une classe Fonctions focales : opérations effectuées sur une cellule d’une couche raster en utilisant les valeurs du voisinage Exemple : Filtres spatiaux en télédétection; calcul des pentes ou d’exposition sur un MNT (modèle numérique de terrain) 51
  • 52.
    L’Analyse (10) méthodes d’analyse: b) requête spatiale Prise en compte d’un environnement général Fonction d’optimisation ex le plus court chemin Simulation de propagation d’un phénomène exemple écoulement Interpolation 52
  • 53.
    L’Analyse (11) b) requêtespatiale Algèbre de cartes Utilisation d’opérateurs algébrique : Arithmétiques : +, ‐, *, / Logiques : and, or Relationnels : >, <, ≤, ≥, =, ≠ Réservé au mode raster Fonctions locales : de pixel à pixel Mais aussi plus complexes : trigonométrique, statistiques, exponentiels… 53
  • 54.
    L’Analyse (12) Principales méthodesd’analyse : b) requête spatiale Modèle Numérique de Terrain Représentation numérique des variations continues du relief Très souvent en mode raster Il existe une gamme de fonctions intégrées dans certains logiciels SIG qui permettent de dériver du MNT(modèle numérique de terrain) certaines caractéristiques du terrain comme la Altitude Pente Exposition Ombrage pente, l’exposition, la visibilité, la rugosité du terrain, les directions d’écoulements etc. 54
  • 55.
    L’Analyse (14) Principales méthodesd’analyse : b) requête spatiale Permet de résoudre des problèmes du type : Quels sont les espaces dotés d’une pente entre 10° et 15°, et urbanisés ?Overlay entre la couche pente et occupation des sols Déterminer les classes d’altitudes : Reclassification d’un MNT Réaliser un modèle d’érosion : Suite de reclassifications et d’overlay entre les couches « géologie » et « pentes » et aussi « végétation » et « précipitations » avec prise en compte des paramètres du modèle 55
  • 56.
    L’Analyse (15) Principales méthodesd’analyse : b) requête spatiale Fonctions topologiques Utilisation d’opérateurs de génération de nouveaux objets (ou géotraitements): 56
  • 57.
    L’Analyse (16) Principales méthodesd’analyse : b) requête spatiale Géotraitements sur des vecteurs On distingue essentiellement L’agrégation Le regroupement Le découpage L’intersection L’union La jointure spatiale 57
  • 58.
    L’Analyse (18) Géotraitements surdes vecteurs L’agrégation (Dissolve) (fusion) Permet d’assembler des entités d’un thème, si la valeur du champ servant à l’agrégation est la même pour les entités. Le nouveau thème ainsi créé possédera les attributs du premier thème. Le regroupement (Merge) Permet de combiner les entités de 2 ou plusieurs thèmes. Les thèmes doivent être de même type de fichier de forme. 58
  • 59.
  • 60.
    L’Analyse (19) Géotraitements sur des vecteurs L’intersection (Intersect) Permet de créer un thème intégrant les objets de 2 thèmes, en ne conservant que les objets compris dans l’extension spatiale commune au 2 thèmes. Les attributs des objets du thème créé seront ceuxdes 2 thèmes intersectés. Le découpage (Clip) Permet de découper une partie d’un thème d’entités ponctuels, linéaires ou surfacique en se basant sur l’extension spatiale d’un thème de polygones. 60
  • 61.
    L’Analyse (20) Géotraitements surdes vecteurs L’union (Union) Permet de créer un nouveau thème contenant les entités de 2 thèmes de polygones ainsi que leurs attributs. La jointure spatiale (Assign data by location) Permet d’attribuer les données d’un thème à la table d’un autre thème, lorsque les entités partagent la même extension spatiale. 61
  • 62.
    L’Analyse (21) b) requêtespatiale Buffers ou zones tampons Création d’objets en fonction de la distance. Ils définissent des zones de proximité, de sensibilité Ils servent d’outils de sélection en analyse spatiale avec d’autres opérateurs Les buffers permettent de résoudre des problèmes du type : Quelles sont les bâtiments résidentiels exposées aux nuisances sonores importantes – ceux situés à 200 m de l’autoroute (à l’intérieur du buffer) ? Quelle est la population résidente dans la zone d’influence de mon magasin définie comme la zone située dans un rayon de 5 km autour du magasin ? 62
  • 63.
    L’Analyse (22) Principales méthodesd’analyse : c) Analyse thématique et statistique Analyse statistique permet de caractériser les variables (moyenne, variance etc.) Analyse thématique utilise la composante graphique pour exprimer cartographiquement une caractéristique descriptive simple ou calculée. Fonctionnalités de catégorisation et d’analyse de variable Débouchent directement sur une représentation graphique Analyse thématique établie le lien entre l’information géographique et la représentation graphique Au croisent entre les outils d’analyse et d’affichage 63
  • 64.
    L’Analyse (23) Principales méthodesd’analyse : c) Analyse thématique et statistique Les outils d’analyse thématique permettent de résoudre des problèmes du type : Représenter les tronçons de routes en fonction des trafics Représenter la répartition de la population … 64
  • 65.
    L’Analyse (24) Principales méthodesd’analyse : c) Analyse thématique tabulaire et statistique 65
  • 66.
  • 67.
    L’Affichage (1) Affichage etrestitution Les systèmes d’information géographique sont utilisés pour restituer les données sous différentes formes : • Cartes, • Graphiques, • Tables statistiques, • Ou tout autre fichier informatique exportable vers d'autres applications. 67
  • 68.
  • 69.
  • 70.
  • 71.
  • 72.
  • 73.
    L’Affichage (7) L’affichage (visuel)n’est pas la seule possibilité de communication offerte par les SIG. Par extension on peut considérer les possibilités d’échanges entre systèmes différents comme une possibilité nouvelle d’affichage au sens communication d’information. Différents SIG peuvent en effet utiliser des bases de données relatives au même territoire, et ainsi peuvent nécessiter des échanges de renseignements. Cela nécessite des transformations de format prenant en compte les spécificités de chaque logiciel. 73