I
Mémoire de fin d’études
Pour l’obtention du diplôme d’ingénieur d’Etat en informatique
Option : Systèmes Informatiques
Thème
Conception et réalisation
d’un outil de suivi de l’apprenant dans
le serious game CellCraft
Réalisé par Encadré par
- MESELLEM Ahmed. - Mlle
BOUSBIA Nabila.
- YOUCEF Redah. - Mme
THOMAS Pradeepa BENJAMIN.
Promotion: 2011/2012
II
Dédicace
Je dédie ce travail à mes parents, et je les remercie pour leur affection.
A mes frères, mes amis et mon binôme Redah.
Je le dédie particulièrement à mes deux promotrices Melle
Nabila
BOUSBIA et aussi Mme
Pradeepa THOMAS BENJAMIN.
Ahmed
III
Dédicace
Je dédie ce modeste travail à mes parents, qui m’ont soutenu tout au long
de mon parcours, j’espère qu’ils seront fiers de leur fils.
Je le dédie aussi à mes frères et sœur.
A mes amis et mon binôme Ahmed.
A mes promotrices : Mlle BOUSBIA Nabila et Mme THOMAS Pradeepa.
Réda
IV
Remerciements
Nous tenons à présenter nos sincères remerciements à nos encadreurs
Mlle BOUSBIA Nabila, Mme THOMAS Pradeepa et Mme YESSAD Amel,
pour leur confiance, la qualité de leur encadrement, leurs précieux
conseils ainsi que leur disponibilité tout au long de l’année.
Nous tenons aussi à remercier Mr CHOUDER Mohamed pour ces
précieux conseils techniques.
Enfin nous remercions toute personne ayant contribué de près ou de loin
à la réalisation de ce travail.
V
Résumé
Les jeux sérieux ou serious games, sont des applications informatiques dédiés à
l’apprentissage, conçus dans le cadre des Environnements Informatiques pour l’Apprentissage
Humain. Prouver leur efficacité en matière d’apprentissage constitue un axe de recherche,
ceci dit, les indicateurs fournis dans le jeu (score, temps écoulé…etc.) ne suffisent pas pour
évaluer l’acquisition de connaissances. D’où la nécessité d’accompagner le jeu avec un
module de suivi pour analyser les actions faites par l’apprenant/joueur et les diagnostiquer,
pour mieux l’évaluer. Plusieurs méthodes de suivi existent déjà qui seront présentées par la
suite. Nous nous intéressons plus particulièrement, à la méthode créée par l’équipe MOCAH.
La méthode est basée sur le couplage de deux outils formels : les réseaux de Petri et les
ontologies. Le réseau de Petri est utilisé pour modéliser le parcours expert et l’ontologie pour
modéliser les liens sémantiques entre les actions et les contenus pédagogiques correspondants
à chacune d’elles. Dans ce cadre, Notre travail consiste à développer un outil de suivi de
l’apprenant/joueur dans le jeu sérieux CellCraft dans le but de valider la méthode citée
précédemment dans un jeu de type : gestion de ressources. Pour cela, nous avons été amenés à
faire plusieurs adaptations de la méthode appliquée pour développer cet outil. Les résultats de
notre travail seront présentés à travers ce document.
Mots clés: Jeux sérieux, suivi et diagnostic, réseau de Petri, ontologie, Cellcraft.
VI
Abstract
Game-based learning or serious game is becoming an important trend in e-learning research
area, proving their efficiency in learning constitutes a line of research. Hence, the indicators
provided in the game (score, time ... etc.) are not sufficient to evaluate the acquisition of
knowledge. Thus the need to support the game with a tracking module that analyzes the
actions accomplished by the learner / player and diagnoses them in order to establish a
pertinent feedback in term of learning. Several methods for user assessment exist already and
will be presented later. We will give more focus on a method created by team MOCAH. This
method is based on the coupling of two formal tools: Petri nets and ontologies. The Petri net
is used to model expert pathway and ontology to model the semantic relationships between
the actions and the learning contents corresponding to each one of them. Within this context,
our work consists in developing a tool for assessment of the learner/player in the serious game
CellCraft with an aim of validating the method “MOCAH” quoted previously in a game of the
type: resources management. For that, we were brought to make several adaptations of the
method so that it better fits this type of game. The results of our work will be presented
throughout this document.
Key words: serious gaming, user assessment and diagnosis, Petri nets, Ontology, Cellcraft.
VII
‫ملخص‬
‫األلعاب‬‫ّة‬‫ي‬ّ‫د‬‫الج‬‫أو‬serious games‫هي‬‫تطبيقات‬‫كمبيوتر‬‫م‬‫وجه‬‫ة‬‫ل‬،‫لتعلم‬‫ومصممة‬‫في‬‫إطار‬‫التكنولوجيا‬‫المخصصة‬
‫ألغراض‬‫التعلم‬‫اإلنساني‬.‫فعال‬ .‫بحث‬ ‫اطروحة‬ ‫يعتبر‬ ‫التعلم‬ ‫ميدان‬ ‫في‬ ‫فعاليتها‬ ‫اثبات‬،‫فإن‬‫المؤشرات‬‫ال‬‫متوفرة‬‫في‬‫ال‬‫لعبة‬
(،‫نقاط‬‫الوقت‬...‫الخ‬).‫ليست‬‫كافية‬‫لتقييم‬‫اكتساب‬‫المعرفة‬.‫ومن‬‫هنا‬‫كانت‬‫الحاجة‬‫لدعم‬‫اللعبة‬‫ب‬‫وحدة‬‫تتبع‬‫لتحليل‬‫األفعال‬
‫الذي‬‫قام‬‫به‬‫ا‬‫المتعلم‬/‫ا‬‫العب‬‫وتشخيص‬‫اعطاء‬ ‫أجل‬ ‫من‬ ‫اخطائه‬‫تقييم‬‫أفضل‬.‫المعلومات‬ ‫اكتساب‬ ‫يخص‬ ‫فيما‬‫عدة‬‫طرق‬‫لتحليل‬
‫األفعال‬‫متاحة‬‫الحقا‬ ‫عرضها‬ ‫سيتم‬ ‫و‬.‫لكن‬ ‫و‬‫سنهتم‬‫بشكل‬‫خاص‬‫البحث‬ ‫فريق‬ ‫طرحها‬ ‫التي‬ ‫بالفكرة‬MOCAH.
‫وتستند‬‫هذه‬‫الطريقة‬‫على‬‫بين‬ ‫الدمج‬:‫شبكات‬‫بتري‬‫وأنطولوجيات‬.‫حيث‬‫يتم‬‫استخدام‬‫شبكة‬‫بيتري‬‫لتحديد‬‫ا‬‫لمسارات‬‫الخب‬‫يرة‬
‫واألنطولوجيا‬‫لتمثيل‬‫العالقات‬‫الداللية‬‫بين‬‫األفعال‬‫ومحتوى‬‫التعلم‬‫المقابلة‬‫لكل‬‫منها‬.‫وفي‬‫هذا‬،‫السياق‬‫عملنا‬‫هو‬‫تطوير‬‫أداة‬
‫ل‬‫تتبع‬‫المتعلم‬/‫ا‬‫العب‬‫الجدية‬ ‫اللعبة‬ ‫في‬CellCraft‫من‬‫أجل‬‫التحقق‬‫من‬‫صحة‬‫ال‬‫المذكورة‬ ‫فكرة‬‫أعاله‬‫في‬‫لعبة‬‫نوع‬ ‫من‬:‫إدارة‬
‫الموارد‬.،‫لهذا‬‫ق‬‫بعدة‬ ‫منا‬‫ت‬‫غييرات‬‫لفكرة‬MOCAH‫أجل‬ ‫من‬‫األلعاب‬ ‫من‬ ‫النوع‬ ‫هذا‬ ‫مع‬ ‫تكييفها‬.‫وسيتم‬‫عرض‬‫نتائج‬‫عملنا‬
‫طوال‬‫هذه‬‫الوثيقة‬.
VIII
Table des matières
Liste des figures...................................................................................................................................... XI
Liste des tables .....................................................................................................................................XIV
Liste des sigles et abréviations ..............................................................................................................XV
Introduction générale............................................................................................................................... 1
1. Préambule........................................................................................................................................ 1
2. Problématique.................................................................................................................................. 2
3. Organisation du document............................................................................................................... 2
Chapitre1 Les jeux sérieux ...................................................................................... 3
1. Introduction ......................................................................................................................................... 4
2. Définition du jeu sérieux ..................................................................................................................... 5
3. Jeu sérieux versus monde virtuel de simulation .................................................................................. 8
3.1 Définition du monde virtuel de simulation.................................................................................... 8
3.2 Comparaison entre jeu sérieux et monde virtuel de simulation..................................................... 8
3.3 Particularité des jeux sérieux....................................................................................................... 10
4. Classification et types des jeux sérieux............................................................................................. 12
4.1 Classification par thème .............................................................................................................. 12
4.2 Classification d’Alvarez et Rampnoux........................................................................................ 13
4.3 Classification G|P|S ..................................................................................................................... 13
4.4 Classification selon l’intégrité..................................................................................................... 14
5. Présentation du jeu sérieux CellCraft................................................................................................ 15
6. Conclusion......................................................................................................................................... 17
Chapitre2 Le suivi et le diagnostic dans les jeux sérieux ....................................................... 18
1. Introduction ....................................................................................................................................... 19
2. Problématique de suivi ...................................................................................................................... 20
3. Etape de suivi .................................................................................................................................... 20
4. Techniques de suivi existantes .......................................................................................................... 21
4.1 Intégration du module de suivi dans le code source du jeu......................................................... 21
4.2 Intégration des jeux sérieux dans les plateformes d’apprentissages........................................... 22
4.3 Suivi basé sur les réseaux Bayésiens........................................................................................... 27
4.3.1 Définitions des réseaux Bayésiens ....................................................................................... 27
4.3.2 Démarche.............................................................................................................................. 28
5. Démarche de l’équipe MOCAH-LIP6............................................................................................... 29
IX
5.1 Présentation générale de la démarche.......................................................................................... 29
5.2 Techniques utilisées..................................................................................................................... 30
5.2.1 Réseau de Petri .................................................................................................................... 30
5.2.2 Ontologie.............................................................................................................................. 33
5.3 Pourquoi les réseaux de Petri et les ontologies ?......................................................................... 34
5.4 Approche adaptée de l’équipe MOCAH ..................................................................................... 34
5.4.1 Indicateurs utilisés................................................................................................................ 34
5.4.2 Réseau de Petri dans l’approche........................................................................................... 36
5.4.3 Algorithme d’analyse des actions à l’aide du réseau de Petri .............................................. 37
5.4.4 Organigramme d’analyse des actions à l’aide du réseau de Petri........................................ 38
5.4.5 Limite du réseau de Petri...................................................................................................... 40
5.4.6 Ontologie dans l’approche.................................................................................................... 40
6. Synthèse............................................................................................................................................. 41
7. Conclusion......................................................................................................................................... 42
Chapitre 3 Modélisation.................................................................................... 43
1. Introduction ....................................................................................................................................... 44
2. Démarche d’ingénierie ...................................................................................................................... 44
2.1 Approches adaptées en modélisation........................................................................................... 44
2.2. Modélisation UML..................................................................................................................... 45
3. Conception......................................................................................................................................... 54
3.1. Modélisation du domaine ........................................................................................................... 54
3.2. Traçage des actions .................................................................................................................... 55
3.3. L’approche MOCAH appliquée sur CellCraft ........................................................................... 57
3.3.1. Conception du réseau de Petri ............................................................................................. 57
3.3.1.1. Les actions de CellCraft ................................................................................................... 57
3.3.1.2. Extraction des règles métiers............................................................................................ 60
3.3.1.3. Adaptations dans la conception du réseau de Petri........................................................... 60
3.3.1.4. Implémentation du réseau de Petri ................................................................................... 61
3.3.2. Conception de l’ontologie ................................................................................................... 63
4. Calcul des indicateurs........................................................................................................................ 65
5. Diagramme de domaine..................................................................................................................... 65
6. Diagramme des classes persistantes .................................................................................................. 67
7. Conclusion......................................................................................................................................... 68
Chapitre 4 Réalisation.................................................................................... 69
X
1. Introduction ....................................................................................................................................... 70
2. Architecture du système et technologie utilisée ................................................................................ 70
3. Classes de programmation................................................................................................................. 72
4. Description de l’interface utilisateur ................................................................................................. 73
5. Réflexion sur la représentation des indicateurs ................................................................................. 77
6. Conclusion......................................................................................................................................... 82
Conclusion et perspectives .................................................................................................................... 83
Bibliographie........................................................................................................................................ 84
Annexe-A .............................................................................................................................................. 88
Annexe-B .............................................................................................................................................. 89
Annexe-C .............................................................................................................................................. 90
XI
Liste des figures
Figure 1 : Naissance du jeu sérieux en reliant du ludisme, du contenu pédagogique et de
l’interactivité.
Figure 2 : Schéma représentant le lien entre le jeu vidéo et la composante pédagogique en
vue d’élaborer un jeu vidéo.
Figure 3 : Schéma récapitulatif des différences et des ressemblances entre les jeux sérieux et
le monde virtuel de simulation.
Figure 4 : Le tutorat dans les jeux sérieux et dans les mondes virtuels de simulation.
Figure 5 : Champ d’application des jeux sérieux selon M. Zyda.
Figure 6 : Interfaces de quelques jeux sérieux.
Figure 7 : Le jeu sérieux Zombie Division.
Figure 8 : Le serious game CellCraft.
Figure 9 : Les niveaux de CellCraft.
Figure 10 : Modèle relationnel de la base de données externe pour le jeu Star Bank The
Game.
Figure 11 : Architecture générale de l’application.
Figure 12 : Panneau de définition des règles d’évaluation dans la plateforme <e-Adventure>.
Figure 13 : Un exemple de séquencement des activités pédagogiques dans LAMS.
Figure 14 : Intégration des jeux créés par <e-Adventure> dans LAMS.
Figure 15 : Modèles utilisés dans l’approche Evidence-Centered Design.
Figure 16 : La conception du suivi de l'apprenant dans un jeu sérieux.
Figure 17 : Réseau de Petri.
Figure 18 : Graphe d'accessibilité du réseau de Petri.
XII
Figure 19 : Critères de classification des actions de l’approche MOCAH selon la méthode
CREAM.
Figure 20 : Différents types d’actions selon la méthode CREAM.
Figure 21 : Organigramme d’analyse des actions à l’aide du réseau de Petri.
Figure 22 : Organigramme d'analyse à l'aide des ontologies.
Figure 23 : Modèle par incrément.
Figure 24 : Diagramme de contexte.
Figure 25 : Diagramme séquence choix d’utilisateur.
Figure 26 : Diagramme de use cases du joueur.
Figure 27 : Diagramme de séquence joueur-visualisation du parcours.
Figure 28 : Diagramme de séquence joueur-analyse du parcours.
Figure 29 : Diagramme de use case du tuteur.
Figure 30 : Diagramme de séquence tuteur-performance d’un joueur.
Figure 31 : Diagramme de séquence tuteur-analyse différentielle entre plusieurs joueurs.
Figure 32 : Extrait de la carte de modélisation du domaine.
Figure 33 : Tableau de bord du jeu CellCraft.
Figure 34 : Structure générale du fichier des traces.
Figure 35 : Extrait du fichier XML des traces.
Figure 36 : Extrait de la carte conceptuelle du jeu (Règles métiers).
Figure 37 : Extrait de la représentation graphique du réseau de Petri du niveau2 de CellCraft
Figure 38 : Extrait du fichier XML du réseau de Petri.
Figure 39 : Extrait de l’ontologie du jeu sérieux CellCraft.
Figure 40 : Diagramme du domaine.
XIII
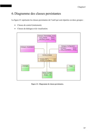
Figure 41 : Diagramme de classes persistantes.
Figure 42 : Architecture de l’outil.
Figure 43 : La classe de traitement Partie.java
Figure 44 : la classe DesktpApplication1View.
Figure 45 : Le menu principal de l’application.
Figure 46 : L’interface de configuration du système.
Figure 47 : Interface du choix du type d’analyse.
Figure 48 : Interface du paramétrage du joueur.
Figure 49 : Interface de visualisation des différents résultats d’une analyse.
Figure 50 : Analyse détaillée du parcours du joueur.
Figure 51 : Représentation graphique des résultats d’une analyse simple.
Figure 52 : Représentation graphique des résultats de l’analyse de performance d’un joueur.
Figure 53 : Représentation graphique des résultats de l’analyse différentielle.
Figure 54 : Affichage textuelle après l’analyse pour l’apprenant/joueur.
XIV
Liste des tables
Tableau 1 : Tableau comparatif entre le jeu sérieux et le monde virtuel de simulation en
termes de contenu pédagogique.
Tableau 2 : Tableau représentatif des buts pédagogiques des différents niveaux de CellCraft.
Tableau 3 : Tableau récapitulatif des types d’actions et leurs descriptions.
Tableau 4 : tableau comparatifs entre les différentes méthodes de suivi.
Tableau 5 : séquence choix d’utilisateur.
Tableau 6 : Séquence joueur-visualisation du parcours.
Tableau 7 : Séquence Apprenant-analyse du parcours.
Tableau 8 : Séquence tuteur-performance d’un joueur.
Tableau 9 : Séquence tuteur-analyse différentielle entre plusieurs joueurs.
Tableau 10 : Extrait du tableau descriptif des actions possibles et l’actions experte du
deuxième niveau.
Tableau 11 : Tableau descriptif des indicateurs calculés.
Tableau 12 : Tableau de pondération des actions.
Tableau 13 : L’effet des types d’erreur sur le taux de performance.
XV
Liste des sigles et abréviations
AA: Amino Acid.
AL: Assessment and Adaptation layer.
ATP: Adenosine Triphosphate.
CL: Communication layer.
CREAM: Cognitive Reliability and Error Analysis Method.
ECD: Evidence-Centered Design.
G: Glucose.
G|P|S: Gameplay, Permet de, Secteur.
LAMS: Learning Activity Management System.
LMS: Learning Management System.
Loé: The Laboratorium of Epidemiology.
MOCAH: Modèles et Outils en ingénierie de Connaissances pour l’Apprentissage Humain.
NA: Nucleuc Acid.
RdP: Réseau de Petri.
SAO: Simulation assistée par ordinateur.
SCORM: Sharable Content Object Reference Model.
SCO: Sharable Content Object.
TIC: Technologies d’information et de communication.
UI: User Interface.
UML: Unified Modeling Language.
XML: eXtensible Markup Language.
Introduction
1
Introduction générale
1.Préambule
Vue l’utilisation intense des outils informatiques dans la vie quotidienne des gens, et les
facilités offertes par les T.I.C en utilisation et en rapidité de développement; les outils
classiques d’apprentissage sont devenus jour après jour des pratiques traditionnels non
efficaces [SAN 11]. La double culture numérique et universitaire chez les jeunes a bien soutenu
l’idée que les nouvelles technologies peuvent être efficaces pour l’apprentissage [BAR 03] dans
[SAN 11].
Le choix de l’outil pertinent pour accomplir la fonction d’apprentissage désirée est un défi
majeur pour les professionnels. Deux études récentes ; faites en 2010; démontrent que sur 7
heures 30 minutes d’expositions journalières des jeunes nord-américains aux médias, 20% du
temps est consacré à jouer des jeux vidéo [RID 10] dans [SAN 11], et la deuxième montre que 63
% des français jouent aux jeux vidéo dont 9,5 millions quotidiennement, ce que fait du jeu
vidéo le premier loisir en France [TNS 07] dans [MAN 11].
L’utilisation des jeux permet aux apprenants d’acquérir de nouvelles connaissances et de
développer leurs compétences dans le domaine vu leur caractéristique qui évoque l’aspect
«situation-problème ». La philosophie des jeux n’est pas utilisée qu’en éducation, mais elle
est utilisée dans des musées, des entreprises, des grandes organisations internationales ou des
organismes de santé. Ces derniers utilisent ce que l’on appelle jeux sérieux pour former le
personnel, recruter des employés, promouvoir les produits et sensibiliser le public [SAN 11].
La manière de développer ce type de jeu vidéo est la thématique de plusieurs travaux de
recherche, mais le suivi de l’apprenant / joueur est un obstacle devant les développeurs.
Introduction
2
2.Problématique
La problématique de suivi du formé est posée dans n’importe quel type d’outils de formation
à cause de l’utilisation de ces derniers dans la majorité des cas en autonomie; et aussi le
manque du face à face entre le formateur et le formé.
Dans ce cadre s’inscrit aussi le problème de suivi dans les jeux sérieux en ajoutant la haute
interaction entre le joueur et le jeu. Pour ces raisons, plusieurs travaux de recherche se
focalisent sur le développement des outils d’accompagnement dans le jeu en guidant le joueur
dans la partie et en facilitant le tutorat pour le joueur en donnant des bilans détaillés mieux
que les indicateurs classiques intégrés dans les systèmes de suivi de type ad-hoc qui ne sont
pas significatifs en terme d’évaluation de l’acquisition de connaissances.
Notre travail se focalise sur le développement d’un système de suivi inspiré de la démarche
proposée par l’équipe MOCAH qui se fonde sur le couplage des réseaux de Petri et des
ontologies pour suivre le joueur selon un parcours expert.
3.Organisation du document
Ce document explique notre démarche pour réaliser cet outil de suivi, il se compose de deux
grandes parties l’état de l’art et la démarche de réalisation.
 Etat de l’art : Cette partie est composée de deux chapitres :
 Chapitre 1 : Ce chapitre traite les jeux sérieux en détaillant les différences entre ces
derniers et les simulateurs, la classification des jeux sérieux en argumentant avec
quelques exemples et une présentation du jeu sérieux CellCraft.
 Chapitre 2 : Dans ce chapitre, nous détaillons les différentes méthodes de suivi
existantes dans les jeux sérieux, et particulièrement l’approche qu’on a adapté dans
notre travail.
 Démarche de réalisation : Cette partie consiste à détailler notre démarche de réalisation
de l’analyse au déploiement de l’outil. Elle contient deux chapitres :
 Chapitre 3 : Ce chapitre représente notre démarche d’ingénierie et les adaptations
faites lors de la conception des deux outils utilisés dans l’approche MOCAH : le réseau
de Petri et l’ontologie.
 Chapitre 4 : Ce chapitre détaille la réalisation de l’outil, et représente aussi nos
réflexions sur la représentation des indicateurs.
3
Chapitre1 Les jeux sérieux
Sommaire
1. Introduction.
2. Définition du jeu sérieux.
3. Jeu sérieux versus monde virtuel de simulation.
3.1. Définition du monde virtuel de simulation.
3.2. Comparaison entre jeu sérieux et monde virtuel de simulation.
3.3. Particularités des jeux sérieux.
4. Classification et types des jeux sérieux.
4.1. Classification par thème.
4.2. Classification d’Alvarez et Rampnoux.
4.3. Classification G|P|S.
4.4. Classification selon l’intégrité.
5. Présentation du jeu sérieux CellCraft.
6. Conclusion.
Chapitre1
4
1.Introduction
Jour après jour, l’exploitation des technologies d’information et de communication à des fins
pédagogiques ne cesse d’augmenter. Cette exploitation nécessite un travail complexe où
toutes les facettes de conception (objectifs, activités, outils didactiques, évaluation) doivent
être soigneusement réfléchies [HUB 00].
Parmi les outils informatiques dédiés à l’éducation : les jeux sérieux permettent aux
utilisateurs d’acquérir des connaissances et de développer des compétences tout en s’amusant
–en leurs proposant des obstacles qu’ils doivent surmonter-.
Pour s’assurer que l’apprenant a bien assimilé les contenus pédagogiques, le joueur doit être
suivi par un tuteur ; qui est dans la majorité des systèmes éducatifs traditionnels un
enseignant. Le fait que ce dernier ne peut pas intervenir en temps réel et analyser toutes les
actions accomplis par l’apprenant / joueur, il est indispensable d’accompagner le jeu avec un
évaluateur automatique.
Comme notre travail se focalise sur le développement d’un outil de suivi de
l’apprenant/joueur dans un jeu sérieux, il est primordial de consacrer ce chapitre pour
présenter les principes essentiels du jeu sérieux, qui selon Ben Sawyer date de 2002 [ALV 07].
Nous commençons ce chapitre par répondre aux questions suivantes :
 Qu’est-ce qu’un jeu sérieux ?
 Un jeu sérieux est-il un simulateur ?
Chapitre1
5
2.Définition du jeu sérieux
Jeu sérieux (Serious game en anglais); ce terme au sens que nous l’entendons; fait référence
implicitement à la notion d’utilisation des technologies issues du monde du jeu vidéo pour
une utilisation ‘sérieuse’ [SAN 11]. Les professionnels du domaine classifient le jeu sérieux
comme un outil d’apprentissage informel qui permet l’acquisition de savoir et de savoir-faire
en dehors de tout dispositif structuré d’enseignement [THE 11]. L’intégration de l’aspect
éducatif dans un jeu vidéo offre dans le domaine des pédagogies actives un moyen efficace ;
qui relie entre des contenus pédagogiques, du ludisme1
et de l’interactivité, comme l’illustre la
figure 1, pour immerger les apprenants dans un univers réaliste et les impliquer pour trouver
la solution du problème dans le jeu.
Figure 1 : Naissance du jeu sérieux en reliant du ludisme, du contenu pédagogique et de
l’interactivité [MAN 11].
1
Ludisme : Comportement caractérisé par la recherche systématique du jeu sous toutes ses formes [Larousse
français].
Chapitre1
6
Une des particularités des jeux est l’immersion du joueur dans une aire intermédiaire
d’expérience qui contient en germe le développement de l’individu et met en œuvre sa
créativité sans impliquer la réalité comme une contrainte qui limite le jeu mais se voit
remodelée selon les besoins internes de ce dernier [WIN 02] dans [SAN 11]. Cette exclusion des
contraintes et des limites de la réalité permet de définir le jeu comme des fictions ou des
activités de second degré par rapport à la réalité [BRO 05] dans [SAN 11] constituant des
situations d’apprentissages complexes [LAS 00] dans [SAN 11] ou contextualisées (situées) [SHA
05] dans [SAN 11] permettant d’exécuter des tâches et de développer des compétences
tous dans le cadre d’une situation qualifiée d’authentique2.
Julian Alvarez ; dans [ALV 07] a mis que Michael Zyda et Ben Sawyer représentent deux
personnes fortement impliqués dans l’avènement des jeux sérieux. Pour cela, nous présentons
leurs définitions et la synthèse d’Alvarez.
Michael Zyda a défini le jeu sérieux comme « Un défi cérébral, joué avec un ordinateur
selon des règles spécifiques, qui utilise le divertissement en tant que valeur ajoutée pour la
formation et l’entrainement dans les milieux institutionnels ou privés, dans les domaines de
l’éducation, de la santé, de la sécurité civile, ainsi qu’à des fins de stratégie de
communication » [ZYD 05] dans [ALV 07].
De son coté, Ben Sawyer a vu que le but de cette initiative est de promouvoir le secteur du
jeu sérieux « en mettant en relation l’industrie du jeu électronique avec l’éducation, la
formation, la santé, et la sécurité civile lorsque ces derniers ont des projets nécessitant du
jeu »3
[ALV 07].
Une simple analyse des deux définitions formelles citées précédemment, montre que l’idée
principale est de partir d’une base vidéo ludique pour un usage dans une activité sérieuse
[ALV 07].
Dans sa thèse, Alvarez a synthétisé et a défini le jeu sérieux comme « Application
informatique, dont l’objectif est de combiner à la fois des aspects sérieux (Serious), de
manière non exhaustive, l’enseignement, l’apprentissage, la communication, ou encore
l’information, avec des ressorts ludiques issus du jeu vidéo(Game). Une telle association a
donc pour but de s’écarter du simple divertissement » [ALV 07].
2
Authentique : référence à la proximité de l’expérience proposée aux apprenants avec une situation réelle.
3
http://www.seriousgames.org/about2.html
Chapitre1
7
Dans un autre sens, l’équipe du projet Loé4
définit le jeu sérieux comme une immersion des
apprenants dans le jeu et les faire sentir engagés dans la modélisation d’une situation réelle
sans être limité ni par les contraintes de la réalité ni par le cadre d’un jeu vidéo dans un seul
écran [SAN 11]. En parallèle, dans [THO 11] on considère que le joueur progresse s’il utilise à
bon escient les connaissances du domaine, objet de l’apprentissage visé.
Un jeu sérieux ; d’après Alvarez ; est composé de plusieurs modules qui rendent leur
développement un travail complexe. La figure 2 illustre les différentes équipes intervenantes
dans leur développement.
Figure 2 : Schéma représentant le lien entre le jeu vidéo et la composante pédagogique en vue d’élaborer
un jeu vidéo [ALV 07]
A travers la figure 2, deux équipes apparaissent principales à la conception ; l’une spécialisée
dans l’aspect ludique (gameplay, design, scénario) où on trouve des designers et des
développeurs, la deuxième équipe est dédiée à l’aspect éducatif du jeu contenant un
enseignant ou un spécialiste en éducation pour introduire le contenu pédagogique et les
objectifs attendus. Une troisième équipe assistante intervient au moment de l’intégration des
deux modules spécialisés dans la coordination et la communication entre les deux premières
équipes.
4
Jeu loé : The Laboratorium of Epidemiology, un jeu sérieux qui immerge des étudiants en médecine de
deuxième année dans une simulation d'un hôpital et de différentes institutions [GON 09].
Chapitre1
8
Un simple lecteur de ces définitions confond entre le jeu sérieux et la simulation assistée par
ordinateur SAO (appelée aussi monde virtuel de simulation) à cause de la ressemblance entre
les deux outils et l’ambiguïté entre eux. Pour enlever cette ambiguïté et bien positionner le
lecteur dans le cadre des jeux sérieux et non pas dans le cadre des mondes virtuels de
simulation, nous spécialisons le point suivant pour comparer entre les deux.
3.Jeu sérieux versus monde virtuel de simulation
Le jeu sérieux et le monde virtuel de simulation sont des dispositifs informatiques dédiés à
des objectifs éducatifs. Cette frontière commune entre les deux, pose une ambiguïté entre eux.
Pour la clarifier, définissant en premier qu’est-ce qu’un monde virtuel de simulation.
3.1 Définition du monde virtuel de simulation
Le monde virtuel de simulation est une immersion en 3D dont le but de simuler une activité
particulière [MOI 11]. Les concepteurs des mondes virtuels de simulation reconstruisent des
situations réelles dans l’espace 3D de formation y compris l’affranchissement des lois
physiques de la réalité [MOI 11].
Ce dispositif informatique permet à un groupe d’utilisateur éclaté géographiquement
d’interagir (parler, écrire, gérer des attitudes corporelles, se déplacer,…) soit dans une
simulation d’un lieu réel soit dans une représentation imaginaire mais en respectant les lois et
les limites de la réalité [MOI 11].
Globalement, le monde virtuel de simulation peut se définir comme une représentation 3D des
situations du réel reproductibles à l’infini développé à l’aide d’une programmation spécifique
permettant aux utilisateurs d’acquérir des savoirs et de développer des compétences [MOI 11].
3.2 Comparaison entre jeu sérieux et monde virtuel de
simulation
La forte ressemblance et les frontières communes entre le jeu sérieux et le monde virtuel de
simulation causent l’ambigüité entre les deux outils, mais l’existence de certaines différences
permet aux experts de dédier chaque outil à une fonction particulière.
Chapitre1
9
Le tableau 1 récapitule les ressemblances et les différences concernant le contenu
pédagogique entre les deux outils.
Jeu sérieux Monde virtuel de simulation
* Placement d’un scénario pédagogique
complexe où l’apprenant est invité à participer
de manière indépendante.
* L’apprenant lui-même nourrit la
situation pédagogique mise en place par
l’enseignant.
* L’existence du scénario pédagogique est
indispensable.
* L’existence du scénario pédagogique
n’est pas toujours indispensable.
* Aucune connaissance préalable des notions
n’est obligée.
* Obligation des connaissances
préalables des contenus pédagogiques.
Tableau 1 : Tableau comparatif entre le jeu sérieux et le monde virtuel de simulation en termes de
contenu pédagogique [MAN 11].
Les autres différences entre les deux outils concernant les acteurs, la localité, etc. sont
résumées dans la figure 3.
Figure 3 : Schéma récapitulatif des différences et des ressemblances entre les jeux sérieux et le monde
virtuel de simulation [MOI 11].
Chapitre1
10
La présence du tuteur est nécessaire dans les deux types d’outils, sauf que l’intervention de ce
dernier se diffère de l’un à l’autre. Dans les jeux sérieux, le tuteur n’est pas un acteur, et fait le
suivi et le diagnostic sans interagir avec le joueur, mais par contre dans un monde virtuel de
simulation, le tuteur est un acteur. La figure 4 consiste en un schéma présenté par Jean-Paul
Moiraud qui montre le rôle du tuteur dans les deux modes d’apprentissage.
Figure 4 : Le tutorat dans les jeux sérieux et dans les mondes virtuels de simulation [MOI 11].
Chacun des deux outils précédents, soit jeux sérieux ou mondes virtuels de simulation, a ses
caractéristiques, et chacun peut s’avérer plus approprié que l’autre dans une situation
particulière.
3.3 Particularité des jeux sérieux
Plusieurs caractéristiques propres aux jeux vidéo rendent l’intégration d’un contenu
pédagogique à ce dispositif informatique un outil efficace pour former des apprenants dans les
différents domaines. Parmi ces particularités, nous citons :
 L’importante place du jeu vidéo dans le quotidien de nombreuses familles.
 La combinaison du jeu vidéo d’après Michael Zyda entre « l’histoire, l’art et le
logiciel » et l’intégration d’une dimension pédagogique comme l’illustre l’écrit
suivant : « Les jeu sérieux sont cependant, plus qu’une histoire, de l’art et de logiciel
[…] ils impliquent la pédagogie : des activités qui éduquent ou instruisent, diffusant
Chapitre1
11
de ce fait de la connaissance ou de la compétence. Cet ajout rend les jeux sérieux »
[ZYD 05] dans [ALV 07].
 La nécessité de convocation des références du jeu vidéo (ludisme,…) au moment de
la conception du jeu sérieux.
 Une plus large couverture des domaines par les jeux sérieux que le didacticiel5
en
intégrant des domaines supplémentaires autre que la communication et l’éducation.
Le schéma de la figure 5 proposé par Michael Zyda montre les vastes possibilités
d’utilisations.
Figure 5 : Champ d’application des jeux sérieux selon M. Zyda [ALV 07]
Cette extension des domaines d’utilisation de ce nouvel outil dont le but est de (former,
éduquer, recruter,…etc.) a poussé les spécialistes du domaine à proposer des classifications
qui se diffèrent l’une de l’autre selon le critère utilisé. Le paragraphe suivant consiste à citer
ces classifications.
5
Le didacticiel d’après le conseil supérieur de l’éducation québécoise : « Un logiciel ou programme, spécialisé
dans l’enseignement d’une discipline, d’une méthode, de certaines connaissances et utilisé en enseignement
assisté par ordinateur ».
Chapitre1
12
4.Classification et types des jeux sérieux
Le jeu sérieux a été adapté par plusieurs domaines, c’est pour cela plusieurs classifications
sont proposées, mais se diffèrent d’un expert à un autre selon les critères utilisés.
4.1 Classification par thème
La classification des jeux sérieux selon la fonction utilitaire ou selon le thème est très riche.
Cette classification distingue notamment entre :
 Advergame: jeux vidéo développés pour atteindre des objectifs publicitaires.
 Edugame: jeux ludoéducatifs dédiés pour l’éducation.
 Exergames: jeux contenant des exercices.
 Datagames: jeux se basant sur les banques de données
 Military game: jeux vidéo dédiés pour des formations militaires.
 Green game: jeux sur le thème de l’écologie.
 Newsgames : jeux informatifs
 Edumarket game : combinaison entre des messages éducatifs ou informatifs avec du
marketing.
 …La liste n’est pas finie et s’enrichie au fil du temps [ALV 10].
La figure 6 représente quelques jeux sérieux.
Figure 6 : Interfaces de quelques jeux sérieux.
Chapitre1
13
4.2 Classification d’Alvarez et Rampnoux
En 2006, une autre classification a été proposée par Alvarez et Rampnoux. Cette classification
consiste à classifier les jeux sérieux en cinq catégories en se basant sur le type [ALV 10].
 Jeux publicitaires (Advergaming).
 Jeux ludo-éducatifs (Edutainement).
 Jeux de marché (Edumarket game).
 Jeux engagés comme Escape from Woomera.
 Jeux d’entrainement et de simulation.
4.3 Classification G|P|S
La classification G|P|S a été proposée en 2007 par Ben Sawyer et Pether Smith. Elle est basée
sur les deux critères suivants :
 L’intention utilitaire du jeu sérieux.
 Le segment de marché proposé.
Un troisième critère a été proposé par Djaouti et Rampnoux, il s’agit du :
 Gameplay.
C’est la naissance d’un nouveau modèle de classification :
o Gameplay= indication s’il y a possibilité de gagner ou non. S’il n’est pas possible de
gagner, on parle d’un serious play. Dans l’autre cas, on parle d’un jeu sérieux.
o Permet de= ce critère permet de recenser les fonctions sérieuses associées au jeu
sérieux. A ce jour, trois grandes fonctions sont recensées [ALV 10]:
1. Diffuser un ou plusieurs messages de quatre natures différentes : éducatif
(Edugame) ; informatif (Newsgames) ; persuasif (Advergames) ; subjectif (Art
games).
2. Proposer des entrainements pour améliorer les capacités cognitives ou physique du
joueur (ex. : Exergames).
3. Echange de données (ex. : Datagames) soit entre les joueurs soit entre le
concepteur du jeu d’un côté et les joueurs de l’autre côté.
Chapitre1
14
o Secteur= selon ce critère on peut illustrer le domaine d’application (santé, entreprise,
religion) et le public visé par le jeu (étudiants, professionnels) [ALV 07].
4.4 Classification selon l’intégrité
L’intégration d’un aspect pédagogique dans un jeu dans le but de passer un message tout en
conservant l’informalité d’apprentissage ; est un critère d’une autre classification des jeux
sérieux. Selon cette classification on distingue :
 Intrinsic fantasy (intégration intérieure) : le problème d’apprentissage est présenté
dans le monde imaginaire donné par le jeu. Ainsi l’apprentissage porte sur les
éléments du logiciel où l’utilisateur joue [SZI 09] (ex : le jeu sérieux Zombie Division
développé en 2007 par J. Habgood et coll).
Figure 7 : Le jeu sérieux Zombie Division [SZI 09].
 Extrinsic fantasy (intégration extérieure) : Dans ce cas, le problème d’apprentissage
est présenté à l’extérieur. En d’autres termes, lorsque l’utilisateur joue il n’apprend
rien et au moment dédié pour l’apprentissage l’utilisateur ne joue pas.
Grâce à la diversité des critères de classification, chacune de ces classifications présentent des
intérêts dans un monde d’utilisation pour faire une étude et une analyse sur une partie du jeu
[SZI 09].
Il existe d’autres critères de classification, parmi les plus importants : le mode de jeu ou la
stratégie. Parmi ces types-là on cite : Les jeux de gestion de ressources (ex : CellCraft), Les
jeux de sélection de choix (ex Zombie Division, Ludiville), Les jeux de rôle…etc.
Dans notre cas, nous nous intéressons à analyser le jeu sérieux « CellCraft », sur lequel se
base notre étude et qui se classifie parmi les jeux d’intégrité intrinsèque, ou encore comme
jeu de gestion de ressources.
Chapitre1
15
5.Présentation du jeu sérieux CellCraft
Ce jeu créé par (Lars Doucet, Chris Gianelloni, Anthony Pecorella et Hibiki Haruto) en 2010
est un jeu de stratégie et de gestion de ressources qui a pour but d’initier les élèves de 6 à 15
ans à la physiologie et l’anatomie de la cellule animale ou végétale. Ceci dit vu que ce jeu est
destiné à des enfants relativement jeunes, le but principal du jeu est de mémoriser les
différentes composantes de la cellule.
Figure 8 : Le serious game CellCraft.
L’objectif primaire dans CellCraft est de faire survivre la cellule. Le jeu se subdivise en 8
niveaux comme l’illustre la figure 9 : dans le premier niveau une figure ombragée vous fait le
point sur les mécanismes de base (déplacement, collecte de ressources,…etc.). Par la suite une
cinématique vient expliquer l’histoire dans laquelle va se dérouler le jeu.
Chapitre1
16
Figure 9 : Les niveaux de CellCraft.
Chaque niveau dans CellCraft possède un but pédagogique, Tous les niveaux et leurs buts
sont classés dans le tableau suivant :
Niveau But pédagogique
1. Pseudopod for the Win L’utilité de la mitochondrie
2. Let’s get Nuclear Fonctionnalité du noyau
4. Insane in the Membrane Réticulum endoplasmique
5. Invasive Infection L'appareil de golgi
6. Green Thumb Chloroplaste
7. The Longest Journey Différents type d’anticorps
8. Heat Shock Crisis La mitochondrie génère la chaleur
9. Indegestion L’appareil de Golgi fabrique les toxines
Tableau 2 : Tableau représentatif des buts pédagogiques des différents niveaux de CellCraft.
Chapitre1
17
CellCraft a mis la barre haute pour les autres jeux sérieux réalisés par flash car l’aspect
éducatif est quasiment immergé dans le gameplay i.e. l’apprentissage des différentes notions
est transformé en l’accomplissement de différents niveaux et challenges.
6.Conclusion
Durant ce premier chapitre, et en analysant les différentes définitions posées par les experts du
domaine, il nous parait important d’utiliser les jeux sérieux autant que les autres outils
modernes d’auto-formation dans les différents domaines.
Une réflexion menée durant tout ce chapitre, nous a permis de bien supporter l’idée que le
tutorat et le suivi dans ce type d’outils d’apprentissage est important.
A ce but-là, le chapitre suivant est consacré à étudier les différentes manières et méthodes de
suivi qui existent en se concentrant sur la méthode de l’équipe MOCAH(Modèles et Outils en
ingénierie de Connaissances pour l’Apprentissage Humain) du LIP6 (Laboratoire d’Informatique
de Paris 6) qui consiste à utiliser un réseau de Petri et une ontologie pour faire le suivi.
18
Chapitre2 Le suivi et le diagnostic dans
les jeux sérieux
Sommaire
1. Introduction.
2. Problématique de suivi.
3. Etape de suivi.
4. Techniques de suivi existantes.
4.1 Intégration du module de suivi dans le code source du jeu.
4.2 Intégration des jeux sérieux dans les plateformes d’apprentissage.
4.3 Suivi basé sur les réseaux Bayésiens.
5. Démarche de l’équipe MOCAH.
5.1 présentation générale de la démarche.
5.2 Techniques utilisées.
5.3 Pourquoi les réseaux de Petri et les ontologies ?
5.4 Approche de l’équipe MOCAH.
6. Synthèse.
7. Conclusion.
Chapitre2
19
1.Introduction
Dans le cadre de tout type de formation, les tuteurs suivent et évaluent les apprenants selon
leurs expressions de visage, leurs questions ou bien leurs interactions [BOU 11]. Par contre,
dans une formation basée sur des outils informatiques le tutorat de l’apprenant se diffère.
Dans les jeux sérieux, les tuteurs se basent et attachent une attention particulière aux
indicateurs fournis par le jeu [THO 11].
Pour aider le tuteur dans son rôle en lui fournissant plus d’informations, il est important voir
indispensable d’accompagner le jeu sérieux par un système automatique pour analyser le
parcours de l’apprenant [THO 11].
Plusieurs travaux de recherches de différentes équipes consistent à développer un évaluateur
numérique pour mettre en évidence les connaissances correctes, d’expliquer et de caractériser
les erreurs commises par l’apprenant [THO 11]. Chaque équipe utilise les modèles
informatiques qu’elle trouve efficace pour cette fonction.
Malgré que notre travail consiste à développer un module pour suivre les apprenants dans le
jeu sérieux CellCraft, il parait nécessaire de présenter les différentes méthodes de suivi
existantes cause de leur similarité de raisonnement (utilisation de traces dans l’analyse).
Dans notre travail, nous nous intéressons particulièrement à la démarche MOCAH qui
consiste à utiliser les réseaux de Petri comme outil informatique pour diagnostiquer les
connaissances procédurales, et impliquer aussi une ontologie pour représenter les
connaissances déclaratives [THO 11].
A travers ce chapitre dédié à citer les techniques du suivi et de diagnostic de l’apprenant, nous
allons répondre aux questions suivantes :
 Quelles sont les causes du recourt à ce type de suivi ?
 Comment modéliser les connaissances d’un domaine par un réseau de Petri ?
 Comment suivre le parcours d’un joueur par les réseaux de Petri et les ontologies ?
Chapitre2
20
2.Problématique de suivi
La difficulté du tutorat dans les jeux sérieux, oblige les formateurs à se baser sur les
indicateurs fournis par le jeu pour suivre les apprenants. En termes d’apprentissage et
d’évaluation d’acquisition de nouvelles connaissances par l’apprenant / joueur, les indicateurs
classiques ; qui sont dans la plupart des cas soit le score obtenu à travers une partie du jeu soit
le temps consacré pour jouer cette partie sont insuffisants [THO 11].
En plus, les différents scores obtenus à travers plusieurs parties ne permettent qu’une analyse
différentielle pour vérifier si le joueur apprend de ses erreurs ou non et ne donnent pas
d’indications détaillées sur les actions correctes ou erronées du joueur [SAN 11].
Ces limites imposent le recours à d’autres types de suivi de l’apprenant / joueur basé sur la
trace. Ce type de suivi permet l’analyse des actions de l’apprenant / joueur une par une dans le
but de fournir un compte rendu contenant les erreurs et aussi les phases qui posent des
obstacles devant l’apprenant [THO 11].
Dans ce qui suit, nous essayons de présenter les différentes méthodes de suivi en nous
concentrant sur le suivi par traces, ensuite nous détaillons la démarche de MOCAH en citons
les modèles et les algorithmes utilisés dans l’analyse des actions et dans la caractérisation des
erreurs.
3.Etape de suivi
Afin de suivre et évaluer l’apprenant / joueur il faut comprendre et interpréter les événements
réalisés par ce dernier [BOU 11], pour cela il est nécessaire de tracer ses actions une par une
durant la partie du jeu [THO 11].
La diverse utilisation des traces dans nombreux domaines cause l’existence de différentes
définitions de cette dernière [BOU 11]. Une définition pertinente pour le cas des jeux sérieux,
qui s’inscrit dans le cadre des environnements informatiques pour l’apprentissage humain,
définit la trace comme « une observation ou un enregistrement de l’interaction de l’apprenant
avec un système en vue d’une analyse » [JER 01] dans [BOU 11].
Plus généralement « la trace est définie comme une séquence temporelle d’observés » [SET 06]
dans [BOU 11]. Cette définition inclut l’existence d’une relation d’ordre dans le temps des
données extraites à travers des observations [BOU 11].
Chapitre2
21
Plusieurs travaux utilisaient le suivi dans les jeux sérieux soit pour évaluer l’acquisition de
l’apprenant de nouvelles connaissances [GEE 03] dans [THO 11], guider l’apprenant dans le jeu
[SHU 09] dans [THO 11], adapter le jeu selon les actions du joueur [CON 09]dans [THO 11] et
même pour améliorer la conception du jeu [MAR 04]dans [THO 11].
La quantité d’informations portées par une action rend la trace : l’information de base de
plusieurs outils de suivi.
Après avoir tracé les actions accomplies par l’apprenant dans le but de le suivre, il faut
comparer ces actions avec celles de l’expert pour savoir s’il a bien assimilé les concepts ou
non. L’approche utilisée pour faire cette comparaison se diffère d’un tuteur à un autre. Dans
ce qui suit, nous présentons ces différentes démarches.
4.Techniques de suivi existantes
Plusieurs outils de suivi sont développés pour accompagner l’apprenant / joueur. La majorité
de ces outils sont basés sur le « model tracing6
» mais la manière de traitement d’informations
issues des traces et aussi les outils utilisés pour le traitement se diffèrent d’une méthode à une
autre. Ils sont basés sur des règles de type « si…alors… ».
Dans ce qui suit, nous citons les différentes méthodes existantes.
4.1 Intégration du module de suivi dans le code source du jeu
Dans le but d’évaluer le joueur / apprenant, certains jeu sérieux intègrent des modules de suivi
dans le code source du jeu.
L’analyse faite sur le jeu StarBank7
; jeu destiné aux nouveaux entrants au groupe BNP
Paribas; a montré que le jeu contient certains éléments qui permettent d’évaluer le joueur lors
du passage au niveau suivant. Le suivi se résume dans l’accomplissement des actions critiques
du jeu par l’apprenant définies auparavant par le développeur.
Lorsque le joueur perd, une analyse se fait en se basant sur les actions prématurées. Pour
chaque niveau du jeu, les actions prématurées (trop tôt) et tardives (trop tard) sont définies
dans le code source du jeu avec des coefficients allant de -1 à -3. Le bilan de l’analyse se
6
Model tracing: Cette démarche consiste à comparer pas à pas les actions de l’apprenant à celles de l’expert, dès
qu’un écart est détecté, le système déclenche un feedback qui impose à l’apprenant de repartir sur le bon
chemin.[THO 11]
7
http://starbankthegame.bnpparibas.com/
Chapitre2
22
construit dynamiquement selon le joueur en comparant pas à pas les actions accomplies par
l’apprenant avec celles prédéfinies dans le jeu.
L’intégration directe du module de suivi dans le code source du jeu alourdit ce dernier à cause
du traitement du suivi, c’est pourquoi dans les autres méthodes les chercheurs ont séparé le
module de suivi du jeu.
4.2 Intégration des jeux sérieux dans les plateformes
d’apprentissages
Pour enrichir les Learning Management Systems LMS; disposés par plusieurs entreprises; par
des dispositifs d’apprentissage autres que les cours classiques, il apparait nécessaire d’intégrer
le jeu sérieux dans ce processus d’apprentissage. Et comme la plupart des LMS sont
compatibles avec le standard Sharable Content Object Reference Model SCORM, il est
important de respecter ses normes [THO 10]. Dans ce dispositif, chaque unité d’apprentissage ;
contenus de e-Learning classique ou jeu ; est considérée comme SCO où l’apprenant peut
basculer entre les deux outils : le cours classique et le jeu sérieux. Chaque SCO envoie des
informations sur ses indicateurs au LMS (score obtenu, durée consacrée à jouer, statut,…)
mais ces informations sont insuffisantes pour le suivi dans un jeu [THO 10].
Certaines limites imposées par le standard SCORM ont rendu la tâche de suivi difficile dans
un LMS. Parmi ces limites on cite :
 L’impossibilité du stockage des indicateurs détaillant les types d’erreurs à cause de la
limite de nombre de champs libres et aussi la limite en taille du seul champ libre
« suspend data » en 255 caractères.
 Un LMS n’enregistre qu’une tentative d’un SCO et dans la majorité des cas la meilleure.
Cette limite ne permet pas une analyse différentielle des différentes parties du jeu.
La solution proposée par l’équipe consiste à recourir à une base de données pour définir un
grands nombre d’indicateurs.
Dans [THO 10] les auteurs ont montré comment le jeu « Star Bank The Game » a été intégré
dans une plateforme d’apprentissage. Au cours de la partie, les actions accomplies par le
joueur sont enregistrées dans un fichier XML avec toutes les informations nécessaires (état
des indicateurs du tableau de bord avant et après l’action, date,…). Ce fichier XML est
Chapitre2
23
transformé en PHP pour alimenter la base de données externe dont le schéma relationnel est
montré dans la figure 10.
Figure 10 : Modèle relationnel de la base de données externe pour le jeu Star Bank The Game [THO 10].
Le modèle expert est prédéfini en définissant les objectifs atteints et les valeurs des
indicateurs clés pour passer au niveau suivant et aussi les indicateurs permettant de
caractériser les actions accomplies par le joueur.
Une analyse des actions se fait pour expliquer au joueur les raisons de son échec et pour
donner au tuteur un compte rendu sur le parcours du joueur. Cette démarche est résumée dans
la figure 11.
Chapitre2
24
Figure 11 : Architecture générale de l’application [THO 10].
Un autre travail dans le même axe de recherche, fait par une autre équipe, vise à intégrer les
jeux éducatifs crées par la plateforme <e-Adventure>8
dans un Learning Activity
Management System LAMS9
. Le choix des deux outils est dû à la disponibilité des deux
outils en open source et aussi aux caractéristiques de chacun d’eux [ANG 10].
La plateforme <e-Adventure> permet aux formateurs de créer leurs propres jeux selon le
contenu pédagogique voulu et de définir les règles d’évaluation de l’apprenant en se basant
sur un ensemble d’indicateurs (score, game-completed, game-time, real-game-time,…)
intégrés dans le jeu et associé au profil de l’apprenant. La figure 12 représente le panneau de
définition des règles d’évaluation dans <e-Adventure> [ANG 10].
8
http://e-adventure.e-ucm.es/
9
http://www.lamsinternational.com/
Chapitre2
25
Figure 12 : Panneau de définition des règles d’évaluation dans la plateforme <e-Adventure> [ANG 10].
D’un autre côté, LAMS offre d’autres fonctionnalités que les LMS classiques, il dispose de
trois vues différentes [ANG 10] :
 The Authoring View : permet de définir le plan du cours en se basant sur le
séquencement des activités en proposant au tuteur une librairie d’activités. La figure13
représente un exemple de séquencement des activités pédagogiques dans LAMS.
 The Learner View : il est conçu pour l’exécution et la synchronisation des activités.
 The Monitoring View : il est chargé du suivi et l’évaluation de l’apprenant dans les
différentes activités pédagogiques.
Chapitre2
26
Figure 13 : Un exemple de séquencement des activités pédagogiques dans LAMS [ANG 10].
L’intégration nécessite un développement des deux côtés [ANG 10] :
 Du côté du jeu : une architecture flexible composée de deux couches (the
communication layer CL, the Assessment and Adaptation layer AL).
 Du côté du LAMS : une architecture séparant entre le noyau destiné pour la
conception des activités d‘apprentissages et les outils conçues pour la gestion des
contenus.
La figure 14 représente l’intégration d’un jeu <e-Adventure> dans LAMS.
Chapitre2
27
Figure 14 : Intégration des jeux créés par <e-Adventure> dans LAMS [ANG 10].
Selon les conditions posées par le tuteur, pour passer d’une activité à une autre et
spécialement les objectifs du jeu, les indicateurs utilisés sont envoyés au LAMS pour
s’attacher au profil de l’apprenant et l’évaluer.
4.3 Suivi basé sur les réseaux Bayésiens
4.3.1 Définitions des réseaux Bayésiens
Les réseaux bayésiens sont basés sur la théorie de Bayes des probabilités conditionnelles dont
les résultats sont : ( ) ( ) ( ) ( ) ( ) et ( )
( ) ( )
( )
.
Donc un réseau bayésien est un système représentatif des connaissances permettant le calcul
des probabilités conditionnelles pour trouver des solutions à différentes sortes de problèmes
[PAR 06].
Concrètement, un réseau bayésien est un graphe orienté acyclique dont les nœuds représentent
des variables aléatoires et les arcs reliant les nœuds sont rattachées à des probabilités
conditionnelles [PAR 06].
Chapitre2
28
La particularité des réseaux bayésiens dans le diagnostic est la possibilité de tenir compte
simultanément les connaissances de l’expert et les expériences contenus dans les données.
La construction du réseau est faite par les experts pour définir le modèle du graphe (appelé
aussi structure), et les probabilités sont calculées à travers les expériences [PAR 06].
4.3.2 Démarche
Cette démarche conçue pour suivre l’apprenant / joueur dans son parcours ; dans le but
d’évaluer ses performances ; consiste à inférer les connaissances de l’apprenant en partant
d’une collecte de données observées. La démarche est basée sur l’approche Evidence-
Centered Design ECD dont la structure est constituée de trois modèles théoriques [SHU 10].
 modèle de représentations de compétences qu’on désire évaluer (competency model).
 modèle de représentation des interactions du joueur avec le jeu et les réponses
possibles du joueur d’un problème donné (evidence model).
 modèle de représentation des tâches et des situations permettant des interactions du
joueur avec le jeu (task model).
La figure 15 résume ces modèles.
Figure 15 : Modèles utilisés dans l’approche Evidence-Centered Design [SHU 10].
La description des comportements autorisés pour le joueur et aussi qu’on attend du joueur
permet de construire un graphe causal contenant les multiples interdépendances.
Chapitre2
29
Le système de suivi compare le graphe causal de l’apprenant avec celui de l’expert pour
trouver les liens causaux manquants et erronés. A l’aide de cette comparaison, un réseau
bayésien à un instant donné sur les compétences inférées est construit en fonction des
observables [SHU 10].
5.Démarche de l’équipe MOCAH-LIP6
L’approche utilisée durant tout notre travail est celle de l’équipe MOCAH (Modèles et Outils
en ingénierie de Connaissances pour l’Apprentissage Humain) du LIP6 (Laboratoire
d’Informatique de Paris 6).
5.1 Présentation générale de la démarche
Lors de la phase de conception d’un module de suivi dans un jeu sérieux, plusieurs modules
doivent être pris en considération pour aboutir à un tuteur complet. Les modules essentiels
sont résumés dans la figure 16. 10
Selon la figure 16, l’analyse et le traitement des actions extraites de la trace se font par le
couplage de deux outils informatiques : les réseaux de Petri et les ontologies.
10
Erreurs courantes
Eléments à intégrer dans la conception du suivi de l’apprenant
Apprenant / Joueur
Experts
Module de suivi
Réseau de Petri
Modèle du jeu
Modèle apprenant
Connaissances
manquantes
Misconceptions
Connaissances
acquises
Modèle du domaine
Connaissances du
domaine
Savoir-faire du
domaine
Ontologie du domaine
et des actions du jeu
Misconceptions11
Interactions dans le jeu
Règles du jeu
Editeur de missions de jeux
sérieux
Formateurs
Modèle de traces
Figure 16 : La conception du suivi de l'apprenant dans un jeu sérieux [THO 11].
Chapitre2
30
Le paragraphe suivant est dédié pour étudier les techniques utilisées et leurs propriétés
exploitées dans la démarche.
5.2 Techniques utilisées
5.2.1 Réseau de Petri
5.2.1.1 Définition et représentation graphique
Le réseau de Petri est un moyen de modélisation du comportement des systèmes dynamiques
à événements discrets. Ce modèle mathématique sert à représenter divers systèmes
(informatique, industriel,…) travaillant sur des variables discrètes et aussi à décrire des
relations existantes entre des conditions et des évènements [NOT 07].
Ce type de graphe orienté est composé des places Pi et des transitions Ti en nombre fini et
non nul. Le réseau de Petri est aussi nommé graphe biparti alterné à cause de l’alternance
entre les nœuds où chaque arc doit avoir un type de nœud dans son extrémité (place et
transition). A chaque arc est effectué un nombre entier positif non nul qui représente le poids
de l’arc qui est par défaut égal à un. A chaque place du graphe est associée un nombre entier,
positif ou égal à 0, de jetons [BOI 03]. La figure 17 représente un réseau de Petri en décrivant
ses composantes.
Théoriquement, un réseau de Petri est un 6-uplet : N=<P, T, F, Mo, W, K> où [KAI 01] :
 P est l’ensemble de places.
 T est l’ensemble de transitions.
 F est l’ensemble d’arcs tel que F (P X T) U (T X P).
 Mo est le marquage initial des places tel que pour chaque p de P il est associé un
nombre de jetons.
 W est la fonction d’évaluation des arcs, tel que W : (P x T) U (T x P) → N.
 K est la limite de capacité ; représentant le nombre maximum de jetons qui peuvent
occupés chaque place.
5.2.1.2. Représentation matricielle d’un réseau de Petri
L’état du réseau à un instant donné t peut se présenter par un vecteur M (vecteur de
marquage) dont la dimension est le nombre de places. Ce vecteur a pour valeurs le nombre de
Chapitre2
31
jetons dans chaque place [BOI 03]. Les vecteurs M0 et M1 de la figure 17 représentent la
matrice correspondante au graphe associé à deux instants (avant et après l’exécution de t1).
La définition matricielle selon [BOI 03] introduit les deux matrices PRE et POST tels que :
 PRE une matrice de référence aux préconditions avec PREpt=W (p,t).
 POST une matrice de référence aux post-conditions avec POSTpt=W(t,p).
La matrice d’incidence11
C d’un réseau de Petri est donnée par la formule suivante :
( ) ( ) ( ) .
5.2.1.3 Evolution temporelle d’un réseau de Petri
L’évolution de l’état du réseau de Petri correspond à une évolution de marquage. Les jetons,
qui matérialisent l’état du réseau à un instant donné, peuvent passer d’une place à l’autre par
franchissement d’une transition [KAI 01]. Selon [KAI 01] pour franchir une transition du réseau,
il faut que :
 La place en amont possède un nombre de jetons supérieur ou égal au poids de l’arc
qui relie cette place en entrée avec la transition.
 Le réseau ne peut évoluer que par le franchissement d’une transition à la fois.
 Le franchissement d’une transition est indivisible et de durée nulle.
Pour une représentation matricielle du réseau M, une transition t est franchissable si et
seulement si : ( ) ( ).
Avec un marquage K, et lors du franchissement d’une transaction t, on arrivera à un
marquage K’ tel que ( ) ( ) ( ) [NOT 07]. La figure 17 représente une
évolution temporelle d’un réseau de Petri après le franchissement d’une transition.
11
Matrice d’incidence : c’est une matrice à deux dimensions où chaque élément (i ; j) de la matrice C donne le
bilan pour la place i du tirage de la transition j [COM 12].
Chapitre2
32
Figure 17 : Réseau de Petri [THO 11].
5.2.1.4. Graphes d’accessibilité
Le franchissement d’une séquence de transitions t1,t2,…,tn conduit le réseau de Petri d’un
état initial Ko à l’état Kn.
Dans un réseau de Petri, un marquage K’
est accessible à partir d’un autre marquage K s’il
existe une séquence de transitions s tel que K s
→ K’
.
Le graphe d’accessibilité d’un réseau représente tous les marquages accessibles à partir du
marquage initial Ko. Les sommets de ce graphe représentent les marquages, et les arcs
représentent les transitions qui conduisent à ces marquages [KAI 01]. La figure 18
représente le graphe d’accessibilité du réseau de Petri présenté dans le figure 17.
Chapitre2
33
Figure 18 : Graphe d'accessibilité du réseau de Petri.
5.2.2 Ontologie
Une ontologie est une représentation structurée d’un ensemble de termes et de concepts
liés à un domaine [TUR 09]. Elle permet la modélisation des relations entre ces concepts.
Ces relations peuvent être soit des relations sémantiques, soit des relations de
subsomption12
.
Les ontologies sont employées dans plusieurs domaines (intelligence artificielle, web
sémantique, le génie logiciel, l’informatique biomédicale, architecture de l’information,…)
[JUL 11].
Elles sont aussi interrogeables par des applications informatiques et permettent de faire des
raisonnements [JUL 11]. Pour concevoir une ontologie, il faut schématiser une liste de
questions que la base de connaissances fondée sur cette ontologie devrait être capable de
répondre [JUL 11].
12
Subsomption : La subsomption désigne une relation hiérarchique entre des concepts, dans les logiques de
description.
Chapitre2
34
5.3 Pourquoi les réseaux de Petri et les ontologies ?
Selon l’équipe, un jeu sérieux est vu comme un ensemble d’objets dynamiques c’est pourquoi
on utilise les réseaux de Petri pour modéliser et simuler l’évolution séquentielle, parallèle et
concurrente de ces objets dans le temps répondant aux évènements du jeu et aux actions du
joueur [THO 11].
La multitude de solutions d’un même problème et la différence d’organisation de la solution
d’un apprenant à un autre rendent le diagnostic en se basant juste sur un réseau de Petri
insuffisant à cause de la limite de ce dernier de présenter que le comportement expert du jeu.
Pour ces raisons, les actions différentes de celles de l’expert ne sont pas considérées erronées
dès le début. Pour cela, on a recours à exploiter une ontologie pour représenter les
connaissances du domaine [THO 11].
En résumant, le réseau de Petri est utilisé pour diagnostiquer les connaissances procédurales
et en complétant l’analyse par une ontologie qui diagnostique les connaissances déclaratives
[THO 11].
5.4 Approche adaptée de l’équipe MOCAH
5.4.1 Indicateurs utilisés
La limite des indicateurs classiques des jeux (score, temps consacré,…) oblige l’équipe à
recourir à un modèle basé sur la trace des actions du joueur. Les actions du joueur sont
analysées et classifiée une par une.
Pour comprendre les erreurs commises et évaluer les connaissances acquises par le joueur, les
actions non expertes sont classifiées dans l’approche selon la méthode d’analyse d’erreur
humaine Cognitive Reliability and Error Analysis Method CREAM. Selon cette méthode, la
classification se fait par quatre critères. La figure 19 représente ces critères de classification.
Chapitre2
35
Figure 19 : Critères de classification des actions selon la méthode CREAM [ELK 07]
Selon ces critères, plusieurs types sont extrais pour être exploités dans le diagnostic. La figure
20 cite les différents types pour chaque critère.
Figure 20 : Différents types d’erreurs d’actions selon la méthode CREAM [ELK 07].
Chapitre2
36
Le tableau 3 suivant résume et décrit les différentes actions illustrées par la méthode CREAM.
Type d’action Description
Experte Action franchissable, attendue par l’expert au moment de
l’exécution.
Trop tôt Action experte (appartient au graphe d’accessibilité), non
franchissable au moment de l’exécution. Il manque des
actions auparavant pour que cette action devienne
exécutable.
Trop tard Action experte (appartient au graphe d’accessibilité),
franchissable au moment de l’exécution et attendue
auparavant par le système. Appartient à l’ensemble des
actions manquantes.
Redondante C’est une action experte, déjà exécutée auparavant par le
joueur.
Inutile Action non experte dont les places en sortie sont
marquées lors de l’initialisation du réseau.
Ensemble des actions
manquantes
C’est l’ensemble des actions expertes jamais exécutées
par le joueur.
Ensemble des actions
manquantes qui rendent une
action correcte
L’ensemble des actions qui précèdent une action considérée
très tôt.
Tableau 3 : Tableau récapitulatif des types d’actions et leurs descriptions [THO 11]
5.4.2 Réseau de Petri dans l’approche
L’utilisation d’un réseau de Petri dans la démarche est important parce qu’il permet de suivre
la progression du joueur.
Dans l’approche, le réseau de Petri représente le comportement expert du jeu (solutions
expertes des problèmes) parce que la citation des graphes d’actions menant à la résolution
optimale peuvent être obtenus juste par l’initialisation du graphe par les données du problème.
Chapitre2
37
L’approche se situe entre le model tracing ; qui consiste à comparer les actions du joueur
une par une avec celles de l’expert et en cas de différence l’action du joueur est considérée
erronée ; et la reconnaissance des plans. Cette approche offre une liberté pour le joueur pour
proposer sa propre solution en le suivant sans intervention immédiate.
Dans l’approche, la sémantique suivante est adaptée :
 Une place du réseau représente soit un objet du jeu, soit une caractéristique de cet objet.
 Le nombre de jetons d’une place définit l’état de cette dernière.
 Les places et leurs jetons constituent un vecteur de modélisation de l’état du jeu à chaque
instant t.
 Les transitions représentent les actions du joueur.
5.4.3 Algorithme d’analyse des actions à l’aide du réseau de Petri
Après initialisation du réseau de Petri, le parcours expert est représenté par les graphes
d’accessibilités. A chaque action du joueur « pédagogiquement-significatif », le module de
suivi consulte le réseau de Petri pour vérifier si cette action présentée par une transition dans
le réseau est franchissable.
 Si c’est le cas, deux cas peuvent apparaître :
 Si cette action appartient à l’ensemble des actions manquantes alors l’action
est considérée trop tard.
 Sinon, le système la considère comme experte.
 Si la transaction n’est pas franchissable alors :
 Si l’action appartient au parcours experts :
 S’il y a des actions manquantes avant elle alors elle sera considérée
comme trop tôt.
 Sinon, elle sera considérée redondante.
 Sinon,
 Si les sorties sont marquées dès le début, alors elle sera considérée
inutile.
 Sinon l’action sera considérée pour le moment erronée.
Chapitre2
38
La construction du réseau de Petri est basée sur la modélisation des règles expertes. Elle
consiste à définir des règles de type si… alors….
5.4.4 Organigramme d’analyse des actions à l’aide du réseau de Petri
Chapitre2
39
Chargement de l’action
Action
franchissable
?
Appartient
aux actions
manquantes
?
Appartient à
la solution de
l’expert ?
Il y a des
actions
manquantes
avant elle?
Toutes sorties
sont
marquées
avant
l’exécution ?
Action erronéeAction inutileAction
redondante
Action trop tôtAction experteAction trop tard
Figure 21 : Organigramme d’analyse des actions à l’aide du réseau de Petri.
Chapitre2
40
5.4.5 Limite du réseau de Petri
Un réseau de Petri ne peut représenter que la solution experte et optimale, mais l’existence de
multitude de solutions pour un seul problème et les différentes manières de voir les choses
peuvent rendre le réseau de Petri limité. Pour résoudre ce problème, l’équipe a fait recours à
l’utilisation d’une ontologie pour représenter les différentes connaissances du domaine et les
relations entre ces connaissances.
5.4.6 Ontologie dans l’approche
Comme cité précédemment, l’ontologie est composée de deux entités principales : des nœuds
et des liens entre ces nœuds.
Un nœud défini une action du jeu (cliquer, se déplacer…etc.) ou une connaissance
pédagogique. Un lien quant à lui peut représenter une relation entre actions (se compose,
nécessite…etc.) ou bien une relation entre une action et une connaissance pédagogique à
assimiler.
L’ontologie est enregistrée dans un fichier XML est lors de l’analyse elle est chargée en
mémoire sous forme de tableau.
Lors de l’analyse par le réseau de Petri, dès qu’une action est considérée comme erronée,
l’algorithme lance une deuxième analyse de l’action par l’ontologie selon l’organigramme
représenté dans la figure 22.
Chapitre2
41
Figure 22 : Organigramme d'analyse à l'aide des ontologies.
6.Synthèse
Toutes les démarches citées précédemment visent à suivre l’apprenant / joueur dans une partie
du jeu dont le but d’évaluer son acquisition de connaissances.
Le problème est que les résultats aboutis se diffèrent d’un cas à un autre à cause de la
diversité d’utilisation des outils et aussi de l’interprétation des résultats. Le tableau 4
récapitule les différences entre ces méthodes selon les critères suivants :
 Formalisation du feedback : est-ce-que le module de suivi est intégré dans le jeu ou
est-il séparé ?
 Parcours expert prédéfinis : est-ce que le parcours expert est défini avant l’analyse ?
 Utilisations des outils prouvés : est-ce que la méthode est fondée sur des outils
mathématiques prouvés ?
 Classification des erreurs : est-ce que la méthode précise les phénotypes13
d’actions ?
Le choix de ces critères est dû aux différents problèmes rencontrés durant l’étude des
différentes méthodes de suivi.
13
Phénotype : les types d’erreurs selon la méthode CREAM [ELK 07].
Chargement de l’action du joueur
Chargement de l’action experte attendue
Recherche de l’action du joueur dans l’ontologie
Recherche de l’action experte dans l’ontologie
Détermination de la relation entre les deux actions
Libeller l’action selon des décisions prédéfinies
Passer à l’action suivante & chargement du RdP
Chapitre2
42
Formalisation du
feedback
Parcours expert
prédéfinis
Utilisations des
outils formels
Classification des
erreurs
Intégration du
module
d’évaluation dans
le code source du
jeu.
Intégration du jeu
sérieux dans une
plateforme
d’apprentissages
Suivi basé sur les
réseaux Bayésiens
Approche de
l’équipe MOCAH-
LIP6
Tableau 4 : tableau comparatifs entre les différentes méthodes de suivi.
7.Conclusion
Durant ce deuxième chapitre, nous avons présenté les différentes méthodes de suivi de
l’apprenant dans les jeux sérieux selon le mode d’utilisation.
La majorité des méthodes donnent un bilan, sauf que la méthode de l’équipe MOCAH détaille
même les types d’erreurs et leur donne de la sémantique.
Dans ce que suit, on va tester cette méthode sur le jeu CellCraft –de type gestion de
ressources- qui contient d’autres types d’actions tels que les clics, les mouvements, la
production, la notion du temps,…etc.
Chapitre3
43
Chapitre 3 Modélisation
Sommaire
1. Introduction.
2. Démarche d’ingénierie.
2.1 Approches adaptées en modélisation.
2.2 Modélisation UML.
3. Conception.
3.1 Modélisation du domaine.
3.2 Traçage des actions.
3.3 L’approche MOCAH appliquée sur CellCraft.
3.3.1 Conception du réseau de Petri.
3.3.1.1 Les actions du CellCraft.
3.3.1.2 Extraction des règles métiers.
3.3.1.3 Adaptations dans la conception u réseau de Petri.
3.3.1.4 Implémentation du réseau de Petri.
3.3.2 Conception de l’ontologie.
4. Calcul des indicateurs.
5. Diagramme de domaine.
6. Diagramme des classes persistantes.
7. Conclusion.
Chapitre3
44
1.Introduction
Après avoir présenté dans le deuxième chapitre les différentes méthodes de suivi de
l’apprenant / joueur dans un jeu sérieux, nous essayons d’appliquer la méthode de diagnostic
proposée par l’équipe MOCAH basée sur le couplage du réseau de Petri expert et de
l’ontologie du domaine sur le jeu sérieux CellCraft.
Pradeepa Thomas dans [THO 11] a montré comment l’équipe a appliqué la méthode sur un jeu
de type de sélection du choix, il s’agit du jeu sérieux « Ludiville ». Dans ce type de jeu, le
procédé est simple, il nécessite une bonne extraction des règles métiers du jeu et aussi une
bonne modélisation des connaissances du domaine.
Dans ce chapitre, nous présentons le procédé suivi durant l’application de la méthode sur ce
nouveau type de jeu classé avec les jeux de catégorie de gestion de ressources en montrant les
différentes adaptations et modifications de la méthode.
Pour arriver à construire ce système de suivi en tenant compte des attentes du formateur et de
l’apprenant / joueur, il est important d’analyser les besoins fonctionnels des acteurs. Pour ces
raisons, nous commençons par identifier les acteurs, puis analyser leurs besoins en montrant
le séquencement et les fonctionnalités des tâches de chaque acteur cité.
2. Démarche d’ingénierie
Dans tout projet informatique, il est extrêmement important de suivre un des modèles
existants (modèle en cascade, en V, en spirale et en incrément), selon le cas et le domaine
d’utilisation.
2.1 Approches adaptées en modélisation
Dans notre projet qui vise à réaliser un outil de suivi, nous adaptons l’approche par incrément
montrée dans la figure 23 où le système est décomposé en trois sous-systèmes conçus
séparément et intégré au fur et à mesure de leur développement.
Chapitre3
45
Figure 23 : Modèle par incrément.
Dans le but de simplifier notre système, nous utilisons UML comme langage de modélisation
en exploitant ses différents diagrammes pour représenter les acteurs et leurs besoins
fonctionnels. Nous utilisons durant toute la phase de modélisation l’outil PowerAMC.
2.2. Modélisation UML
La modélisation par UML, nous offre une exploitation de ses différents diagrammes pour
l’identification des acteurs, de spécifier les besoins fonctionnels de chacun de ses derniers et
aussi de décrire chaque interaction entre les acteurs et le système.
Pour identifier les acteurs d’un système, il faut définir toute les entités externes qui
interagissent avec lui soit d’une manière directe ou indirecte.
Notre système est utilisé par deux acteurs principaux le formé (apprenant/joueur) et le
formateur (tuteur). La figure 24 représente le diagramme de contexte.
Chapitre3
46
Figure 24 : Diagramme de contexte.
 Choix du mode d’utilisateur : Cette opération permet d’identifier le mode d’utilisation
du système (mode tuteur, mode apprenant). Le schéma 25 représente le diagramme de
séquence « Choix du mode utilisateur ». Aussi le tableau 5 détaille cette séquence.
Chapitre3
47
Figure 25 : Diagramme séquence choix d’utilisateur.
Acteur Système
L’acteur choisit le mode utilisateur soit tuteur soit
apprenant
Le système configure ses paramètres
selon le choix.
Acquittement, et opérations offertes.
Tableau 5 : séquence choix d’utilisateur.
 L’apprenant / joueur : Le premier acteur principal, c’est le propriétaire des traces
analysées par le système. Cet acteur peut utiliser le système pour visualiser son parcours
dans un niveau du jeu et aussi faire une analyse de ces traces pour détecter tout écart avec
l’expert et améliorer ses connaissances. La figure 26 représente le diagramme de use cases
de l’apprenant.
Chapitre3
48
Figure 26 : Diagramme de use cases du joueur.
 Visualisation du parcourt : Cette tâche consiste à afficher les actions accomplies par le
joueur dans le but de donner un historique de son interaction avec le jeu. La figure 27
représente la démarche à suivre et aussi le tableau 6 détaille la séquence joueur-
visualisation du parcours.
Chapitre3
49
Figure 27 : Diagramme de séquence joueur-visualisation du parcours.
L’apprenant/joueur Le système
L’apprenant demande au système
de visualiser son parcours en
précisant l’identifiant du joueur,
la tentative et les niveaux du jeu.
Le système extrait les actions selon l’identifiant du
joueur et les niveaux demandés par le joueur.
Le système affiche les actions accomplies par le
joueur sous forme d’une séquence.
Tableau 6 : Séquence joueur-visualisation du parcours.
 Analyse par rapport au parcours expert : Cette tâche ne consiste pas juste à un
affichage du parcours du joueur, mais plus tôt d’analyser les actions une par une et de
dire si l’action est experte ou erronée et de donner le type d’erreur commis. La figure
Chapitre3
50
28 détaille la démarche et le tableau 7 décrit la séquence Apprenant-analyse et
diagnostic.
Figure 28 : Diagramme de séquence joueur-analyse du parcours.
Apprenant Système
L’apprenant demande au système de faire une
analyse et un diagnostic de son parcours dans
une partie du jeu.
Le système extrait les actions accomplies
par l’apprenant une par une.
Faire l’analyse et le diagnostic pour chaque
action.
Affichage des actions, leurs statuts et les
types d’erreurs.
Tableau 7 : Séquence Apprenant-analyse du parcours.
Chapitre3
51
 Le tuteur : C’est le deuxième acteur principal. Il utilise le système pour identifier la
démarche utilisée par l’apprenant dans la résolution du problème, faire une interprétation
des traces et détecter les connaissances acquises et les connaissances échappées. Le
système permet aussi au formateur une interprétation graphique qui représente les
améliorations de performance d’un joueur dans différentes parties et aussi entre plusieurs
joueurs. La figure 29 représente le diagramme de use cases du tuteur.
Figure 29 : Diagramme de use case du tuteur.
 Visualisation du parcours du joueur : idem comme pour l’apprenant.
 Analyse par rapport au parcours expert : idem comme pour l’apprenant.
 Performance d’un jouer entre différente parties : Dans cette tâche, le système fait
l’analyse de plusieurs parties par la méthode précédente, en calculant différents
indicateurs d’amélioration de performance. La figure 30 et le tableau 8 détaillent la
démarche.
Chapitre3
52
Figure 30 : Diagramme de séquence tuteur-performance d’un joueur.
Tuteur Système
Le tuteur demande au système de faire une
analyse différentielle entre plusieurs parties
d’un joueur en spécifiant l’identifiant du joueur
et les différentes parties.
Le système identifie les actions de
chaque partie.
Faire l’analyse par l’algorithme précédent
en enregistrant des indicateurs.
Affichage des différents indicateurs.
Tableau 8 : Séquence tuteur-performance d’un joueur.
 Performance de plusieurs joueurs : Pour un niveau ou plusieurs niveaux, le système fait
l’analyse entre différents joueurs en comparant les performances entre eux. Le tableau
suivant représente la séquence entre le tuteur-performance de plusieurs joueurs. Nous
détaillons le procédé dans la figure 31 et le tableau 9.
Chapitre3
53
Figure 31 : Diagramme de séquence tuteur-analyse différentielle entre plusieurs joueurs.
Tuteur Système
Le formateur demande au système de faire
une analyse différentielle entre plusieurs
joueurs en spécifiant les identifiants du
joueur et les différentes parties.
Le système identifie les actions de chaque
partie.
Faire l’analyse par l’algorithme précédent
en enregistrant des indicateurs.
Affichage de différents indicateurs.
Tableau 9 : Séquence tuteur-analyse différentielle entre plusieurs joueurs.
Cette modélisation nous a permis d’identifier les acteurs de notre système et leurs besoins
fonctionnels. Le noyau de l’application est constitué d’un réseau de Petri expert, d’une
ontologie du domaine et un algorithme d’analyse. Dans ce qui suit nous présentons les étapes
suivis pour concevoir le réseau de Petri et l’ontologie.
Chapitre3
54
3.Conception
3.1. Modélisation du domaine
Lors de la conception d’un outil de suivi, il est extrêmement important de revenir à une carte
conceptuelle du domaine qui modélise soient les bonnes pratiques, les ressources nécessaires
pour produire un objet ou une activité particulière. Ce travail d’ingénierie des connaissances,
nous permet dans ce travail d’extraire les règles métiers exploitées dans la conception du
réseau de Petri et aussi pour compléter l’ontologie du domaine. Pour arriver à concevoir cette
carte conceptuelle, il faut exprimer les bonnes pratiques sous formes de règles
« Si…Alors… ». Pour concevoir la carte conceptuelle du domaine qu’on travaille dessus,
nous utilisons le logiciel FreeMind pour représenter les différents concept de la biologie
cellulaire. La figure 32 présente un extrait de la carte conceptuelle du domaine du jeu.
Figure 32 : Extrait de la carte de modélisation du domaine.
Chapitre3
55
3.2. Traçage des actions
Le jeu sérieux CellCraft dispose d’un système de suivi et de diagnostic ad-hoc incomplet
intégré dans le code source du jeu. Durant la partie, le jeu affiche un tableau de bord qui
contient les quantités des différentes ressources comme l’illustre la figure 33, et à la fin de la
partie, le système évalue le joueur selon les valeurs des indicateurs. Cette évaluation est basée
sur certaines valeurs des indicateurs et des objectifs prédéfinies atteints, et non pas sur une
évaluation d’acquisitions des connaissances.
Figure 33 : Tableau de bord du jeu CellCraft.
Dans le cadre de notre travail, nous souhaitons suivre l’apprenant / joueur d’une manière
approfondie. Pour cela, nous utilisons une banque de traces générés dans des fichiers XML.
La figure 34 représente la structure de ce fichier XML.
Les différents indicateurs du CellCraft
Chapitre3
56
Figure 34 : Structure générale du fichier des traces.
Le fichier permet d’enregistrer plusieurs parties de joueurs différents pour pouvoir faire une
analyse différentielle, et donner des statistiques au tuteur. La figure 35 représente un extrait
du fichier des traces, dans la balise ’action’ on trouve l’identifiant de l’action comme attribut
et la balise ‘info’ qui à son tour contient .la valeur des différents indicateurs ‘ATP, Glucose,
Ribosome,…’ après l’exécution de cette action.
Figure 35 : Extrait du fichier XML des traces
Chapitre3
57
3.3. L’approche MOCAH appliquée sur CellCraft
Dans ce qui suit, nous présentons notre démarche d’adaptation de l’approche MOCAH-LIP6
sur le jeu CellCraft.
3.3.1.Conception du réseau de Petri
3.3.1.1. Les actions de CellCraft
Le jeu sérieux CellCraft est un jeu fondé sur l’action. A chaque instant t, il propose au joueur
plusieurs actions possibles en le guidant par des indications qui constituent les actions
expertes pour résoudre le problème d’une manière optimale. Le tableau 10 représente quelque
étapes du deuxième niveau, en citant les actions possibles et parmi eux l’action experte.
Etape Objectif Les actions
possibles
L’action experte
1 Chercher du NA et
du AA
 Chercher NA
 Chercher AA
 Chercher
glucose
 Déplacer
 Click
 Click
centrosome
 Click nucleus
 Click
mitochondrie
 Déplacer la
mitochondrie
 Recycle
lysosome
 Mute & Un-
mute.
 Click menu
 Click pause
 Chercher NA et AA
Chapitre3
58
2 Cliquer sur le noyau  Chercher NA
 Chercher AA
 Chercher
glucose
 Déplacer
 Click
 Click
centrosome
 Click noyau
 Click
mitochondrie
 Déplacer la
mitochondrie
 Recycle
lysosome
 Mute & Un-
mute.
 Click menu
 Click pause
 Click nucleus
3 Produire quelques
ribosomes
 Chercher NA
 Chercher AA
 Chercher
glucose
 Déplacer
 Click
 Click
centrosome
 Click noyau
 Click
mitochondrie
 Déplacer la
mitochondrie
 Recycle
 Chercher du NA et AA suffisant
pour produire les ribosomes.
 Produire les ribosomes.
Chapitre3
59
lysosome
 Mute & Un-
mute.
 Click menu
 Click pause
 Produire
ribosome
4 Produire quelques
slicers enzymes
 Chercher NA
 Chercher AA
 Chercher
glucose
 Déplacer
 Click
 Click
centrosome
 Click noyau
 Click
mitochondrie
 Déplacer
mitochondrie
 Recycle
lysosome
 Mute & Un-
mute.
 Click menu
 Click pause
 Produire
ribosome
 Produire slice
enzyme
 Chercher du NA et AA suffisant
pour produire les slices enzymes.
 Produire les slices enzymes.
Tableau 10 : Extrait du tableau descriptif des actions possibles et l’actions experte du niveau 2.
Chapitre3
60
3.3.1.2. Extraction des règles métiers
La construction du réseau de Petri expert se fait par la modélisation des règles métiers du jeu
exprimées sous forme de règle « Si…Alors… ». Les règles métiers modélisent les actions et
aussi les pré et post-conditions prévus dans les objectifs pédagogiques. La figure 36 présente
un extrait des règles métiers du jeu CellCraft selon les niveaux.
Figure 36 : Extrait de la carte conceptuelle du jeu (Règles métiers).
3.3.1.3. Adaptations dans la conception du réseau de Petri
Dans tous types de jeux vidéo, une action offerte nécessite des préconditions, et de son
exécution résulte des post-conditions. Dans [THO 11] lors de la conception du réseau de Petri
du jeu Ludiville ; ces normes étaient respectées, d’où on est arrivée à conclure qu’à chaque
instant t, le réseau représente l’état exact du jeu (actions exécutées, ressources consommées,
ressources disponible,…). Le respect de ces normes est dû à la nature du jeu Ludiville où les
résultats d’exécution de chaque action sont prédéfinis en nombre et aussi en nature, et
l’exécution d’une action se fait une et une seule fois,…etc.
Dans le jeu CellCraft, ce n’est plus le cas. Les résultats de l’exécution d’une même action
peuvent être différents à cause de génération aléatoire des ressources (exemple de l’action de
Chapitre3
61
recherche du glucose dans certains cas donne 5G dans d’autres 10G). Aussi de génération
aléatoire de l’apparition d’une action d’une partie à une autre (exemple de l’action d’injection
des virus),…etc. Pour toutes ces raisons et d’autres, nous proposons les adaptations suivantes
pour que l’approche soit applicable sur le jeu.
 Une action peut être présentée plusieurs fois pour assurer l’enchainement, et l’ordre posé
par le concepteur.
 Avant l’exécution d’une action, le réseau de Petri RdP représente l’état du jeu, mais après
exécution pas forcément. Pour assurer l’exécution correcte de chaque action, nous
proposons de faire une mise à jour du RdP après chaque exécution par les données
enregistrées durant le traçage après l’exécution de l’action tout en respectant le monopole
de franchissement des transitions dans un RdP.
 Le poids d’un arc reliant une place avec une transition ne représente pas forcément le
nombre exact de jetons nécessaires pour sensibiliser la transition, mais plus tôt pour
assurer l’enchainement des actions dans l’ordre prévu.
 Le poids d’un arc reliant une transition avec une place ne présente pas forcément les
résultats de la sensibilisation de la transition, mais plus tôt consiste juste de marquer les
places en sortie pour garder la trace de l’exécution lors de la mise à jour du RdP.
 Le parallélisme entre les actions pour simuler la liberté du choix de l’action par le joueur.
3.3.1.4. Implémentation du réseau de Petri
Pour implémenter les règles métiers sous forme d’un réseau de Petri, nous utilisons la
plateforme TINA qui permet de faire une représentation graphique du réseau et le transformer
en XML. La figure 37 représente un extrait de notre réseau de Petri pour le niveau 2 du jeu
CellCraft. Aussi la figure 38 représente sa représentation XML.
Chapitre3
62
Figure 37 : Extrait de la représentation graphique du réseau de Petri du niveau2 de CellCraft
Figure 38 : Extrait du fichier XML du réseau de Petri.
Chapitre3
63
A l’état actuel en terme de diagnostic, le système ne peut suivre l’apprenant / joueur que dans
son parcours expert en se basant sur les règles expertes prédéfinies.
Toute action non citée dans la solution experte est considérée erronée. Et puisque, un seul
problème peut avoir plusieurs solutions, et une même solution peut être organisée dans le
temps de plusieurs manière et même certaines actions experte nécessitent d’autres actions
pour progresser dans le jeu, l’approche utilise une ontologie du domaine pour remédier à ce
problème. Dans ce qui suit nous présentons la démarche de conception de l’ontologie du jeu
CellCraft.
3.3.2. Conception de l’ontologie
Le jeu CellCraft contient d’autres actions qui n’ont pas d’effet sur le parcours du joueur mais
elles sont nécessaires pour la progression dans le jeu. Parmi ces actions, nous citons l’action
NEXT, BACK,…etc. Aussi, notre objectif d’analyse est de détecter les objectifs
pédagogiques assimilés ou non.
Pour résoudre ces deux problèmes (actions nécessaires mais sans effet et identification de
l’acquisition des objectifs pédagogiques), nous proposons de modéliser dans une ontologie les
liens entre les actions expertes et les actions sans effet et aussi les liens entre les actions
expertes et les connaissances à acquérir. La figure 39 représente un extrait de l’ontologie du
jeu sérieux CellCraft que nous avons conçus.
Figure 39 : Extrait de l’ontologie du jeu sérieux CellCraft.
Chapitre3
64
Au moment de l’analyse, dès qu’une action est considérée comme erronée par le réseau de
Petri expert, l’algorithme interroge l’ontologie pour trouver le lien entre l’action attendue
(dite experte) et l’action accomplie par le joueur (cf. Figure 22).
Avec cette ontologie, on identifie deux autres types d’actions :
 Actions nécessaires : Ce sont des actions nécessaires pour la progression dans le jeu,
consommatrices de ressources, mais non associée à l’apprentissage (déplacements ,…).
 Action sans effets : Ce sont des actions d’assistance, aidant le joueur à trouver l’action
experte (Click Encarta, Zoom…).
Aussi, on interroge l’ontologie pour trouver pour chaque action experte, le contenu
pédagogique prévu à acquérir.
Après avoir conçu le réseau de Petri expert et l’ontologie du domaine, nous détaillons dans les
paragraphes qui suivent leurs représentations dans notre application.
Mais avant cela, et comme l’analyse et l’interprétation des traces et la partie la plus
importante dans notre travail, nous détaillons en ce qui suit les indicateurs que nous
souhaitons récupérer suite à cette phase analyse.
Chapitre3
65
4. Calcul des indicateurs
Dans le but de répondre à certains besoin des utilisateurs et faciliter la visualisation des
résultats de l’analyse par des représentations graphique, nous calculons certains indicateurs
durant l’analyse des traces. Ces indicateurs représentent le nombre de chaque type d’actions.
Ces types d’actions sont issus de la méthode CREAM (cf. fig. 20), dont certaines sont déjà
utilisées dans l’approche MOCAH (experte, trop tôt, trop tard), et d’autres types que nous
avons proposé au cours de notre étude (nécessaire, sans effet). Le tableau suivant représente
les indicateurs proposés.
Indicateur Signification
NB-Expert Nombre des actions expertes
NB-Nécessaire Nombre des actions nécessaires pour la progression dans le jeu.
NB-Sans-Effet Nombre des actions aidantes dans le jeu.
NB-Trop-Tôt Nombre des actions trop tôt.
NB-Trop-Tard Nombre des actions trop tard.
NB-Redondante Nombre des actions redondantes
NB-Inutile Nombre des actions inutiles
NB-Erronée Nombre des actions erronées
Tableau 11 : Tableau descriptif des indicateurs calculés.
Ces indicateurs sont utilisés par la suite pour calculer l’indicateur de performance du joueur
que nous détaillons plus loin.
5.Diagramme de domaine
Dans ce qui suit nous présentons les données statiques de notre système nécessaires au
fonctionnement pour les différents acteurs de l’outil. Avant de donner ce diagramme, nous
décrivons les entités importantes du système.
 Trace : contient l’historique du joueur.
 Réseau de Petri : représente les informations du parcours expert.
 Ontologie : Contient les informations des liens entre les différentes actions du jeu.
Chapitre3
66
 Paramétrage : représente les paramètres du système (mode de visualisation et type
d’analyse).
La figure 40 représente le diagramme du domaine complet.
Figure 40 : Diagramme du domaine.
Chapitre3
67
6.Diagramme des classes persistantes
La figure 41 représente les classes persistantes de l’outil qui sont réparties en deux groupes :
 Classes de control (traitement).
 Classes de dialogue et de visualisation.
Figure 41 : Diagramme de classes persistantes.
Chapitre3
68
7.Conclusion
Dans ce chapitre, nous avons présenté notre amélioration de l’approche MOCAH et les
différentes adaptations avec ce type de jeu, à travers la conception du réseau de Petri et de
l’ontologie. Nous avons détaillé également notre démarche d’ingénierie.
Les adaptations proposées (modélisation des ressources du jeu par des places, modélisation
d’une action plusieurs fois, simulation du parallélisme,…etc.) sont nécessaires pour pouvoir
suivre l’apprenant et de vérifier la disponibilité des ressources avant chaque action. Dans
notre cas, on ne peut pas déduire le graphe d’accessibilité juste après l’initialisation grâce à la
mise à jour qui se fait après chaque exécution d’une action.
Dans le chapitre suivant, nous présentons notre démarche de réalisation de cet outil en
intégrant le réseau de Petri et l’ontologie décrits précédemment.
Chapitre4
69
Chapitre 4 Réalisation
Sommaire
1. Introduction.
2. Architecture du système et technologie utilisée.
3. Classes de programmation.
4. Description de l’interface utilisateur.
5. Réflexion sur la représentation des indicateurs.
6. Conclusion.
Chapitre4
70
1.Introduction
Après avoir présenté, dans le chapitre précédent, notre démarche de conception des éléments
utilisés dans la réalisation, nous détaillons ici notre démarche de réalisation et la mise en
œuvre de ce système de suivi.
Dans ce chapitre nous présentons l’architecture générale de notre système, la technologie
utilisée contenant le langage de programmation et aussi la plateforme. Nous concluons par la
présentation des résultats de quelques tests en donnant notre réflexion sur la représentation
des indicateurs retournés soit pour le tuteur/enseignant ou pour l’apprenant / joueur.
2.Architecture du système et technologie utilisée
Cet outil est un système configurable par l’utilisateur pour le choix du mode d’utilisation et le
type de visualisation. En utilisant le réseau de Petri et l’ontologie, l’outil analyse l’ensemble
de traces générées pour les interpréter. Notre système est composé de quatre grandes parties :
 Le paramétrage du système.
 La visualisation des résultats.
 Analyse et interprétation.
 Traitement des fichiers XML utilisés dans l’analyse.
La figure 42 représente l’architecture de l’outil.
Chapitre4
71
Figure 42 : Architecture de l’outil.
Nous avons utilisé dans le développement de notre outil le langage de programmation JAVA.
Nous avons fait appel à quelques API pour pouvoir communiquer avec le réseau de Petri et
l’ontologie et aussi pour visualiser les résultats.
Visualisation des résultats Paramétrage du système
Analyse et interprétation
Traitement du fichier
XMLRéseau de Petri Ontologie
Banque de
traces .XML
Sous
forme
d’arbre
Chapitre4
72
3.Classes de programmation
Notre application se compose principalement de deux classes :
 Classe de traitement : la classe Partie a pour rôle de parcourir le fichier de trace en
utilisant la méthode parser_fichier_xml, où le fichier sera chargé dans un arbre.
Par la suite, nous traitons l’arbre par la méthode analyse_action_Rdp ou
analyse_action_complete selon le choix de l’utilisateur. La figure 43 représente les méthodes
et les variables principales utilisées dans la classe Partie.java.
Figure 43 : la classe de traitement Partie.java
Chapitre4
73
 Classes de configuration et de visualisation : Ce groupe de classes permet de :
o Paramétrer l’outil en choisissant le fichier de trace, l’identifiant du joueur,
niveau,…etc.
o Afficher les différents résultats selon le paramétrage.
La figure 44 représente la classe DesktoApplication1View et ses principales variables
4.Description de l’interface utilisateur
L’utilisateur interagit avec le système à travers une interface développé aussi en NetBeans.
La première UI14
rencontrée par l’utilisateur est celle du menu, qui lui propose soit de
configurer le système, choisir le type de l’analyse ou de visualiser les résultats. La figure 45
est une capture d’écran du menu principal de l’application.
Figure 45 : Le menu principal de l’application
14
User Interface = interface utilisateur.
Figure 44 : La classe DesktopApplication1View.
Chapitre4
74
Le système impose à l’utilisateur de le configurer en choisissant le mode d’utilisation (tuteur
ou apprenant / joueur), le type de visualisation (textuelle ou graphique) et aussi le fichier
contenant les traces à analyser. La figure 46 représente l’interface de configuration du
système.
Figure 46 : L’interface de configuration du système
Après la configuration, le système parcours le fichier de traces pour extraire les actions des
joueurs enregistrés dans le fichier, leurs niveaux accomplies et aussi le nombre de tentatives
Chapitre4
75
de chacun d’eux. A ce moment, l’utilisateur choisit le type d’analyse voulu, l’identifiant du
joueur, les niveaux et aussi les tentatives. La figure 47 représente l’interface du choix du type
d’analyse.
Figure 47 : Interface du choix du type d’analyse.
Après avoir choisi le type d’analyse, le système propose à l’utilisateur de paramétrer le joueur
selon le type d’analyse sélectionné. La figure 48 représente l’interface de paramétrage du
joueur pour une analyse simple.
Chapitre4
76
Figure 48 : Interface du paramétrage du joueur.
Dès que le système est configuré, l’outil propose à l’utilisateur plusieurs types de visualisation
(visualisation du parcours, visualisation des résultats d’analyse par le réseau de Petri, les
résultats d’analyse complète). La figure 49 représente l’interface du choix de type de
visualisation.
Figure 49: Interface de visualisation des différents résultats d’une analyse.
Chapitre4
77
5.Réflexion sur la représentation des indicateurs
Le but principal de notre projet est d’analyser les traces des joueurs et de faire une
interprétation qualitative pour aider le tuteur à mieux exploiter l’analyse détaillée de tout
l’historique du joueur comme l’illustre la figure 50.
Figure 50 : Analyse détaillée du parcours du joueur.
Dans ce but la, nous proposons en plus de la représentation textuelle détaillant tout le
parcours, un taux de performance du joueur et aussi une représentation graphique des
indicateurs calculés (actions expertes, trop tôt, trop tard,…).
Notre proposition pour le calcul du taux de performance est basée sur des travaux faits dans
[YES 11] et qui visent à détecter la pertinence de l’action accomplie par le joueur par rapport à
l’action attendue. Dans cette approche, les actions du jeu sont représentées dans une ontologie
du domaine, et chaque lien est pondéré selon la classe d’appartenance. Le calcul de la
pertinence d’une action par rapport à une autre se fait par le calcul de la proximité sémantique
en se basant sur la distance entre les deux actions.
Nous nous inspirons de l’idée de pondération de chaque lien selon sa classe d’appartenance en
affectant pour chaque type d’action un poids. Ces poids sont choisis selon les critères de
fatalité de l’erreur. Dans notre jeu, nous proposons les poids suivants :
Libellé de l’action Poids (α)
Experte 1/1
Nécessaire 1/2
Sans effet 1/3
Trop tard 1/5
Trop tôt 1/7
Chapitre4
78
Inutile 1/11
Redondante 1/13
Erronée 1/17
Tableau 22 : Tableau de pondération des actions.
La formule adaptée dans le calcul du taux de performance est la suivante :
(
)
Après avoir mené certains tests dans le calcul de taux de performance, nous sommes arrivés
aux résultats présentés dans le tableau suivant.
Cas expertes Nécessaires Sans
effet
Trop
tard
Trop
tôt
inutiles redondantes erronées Taux %
1 5 3 0 0 0 0 0 0 67,18 %
2 5 3 2 0 0 0 0 0 55,97 %
3 5 3 2 2 1 0 0 0 44,76 %
4 5 3 2 2 1 2 0 0 38,91 %
5 5 3 2 2 1 2 2 0 34,40 %
6 5 3 2 2 1 2 2 3 29,24 %
Tableau 13 : L’effet des types d’erreur sur le taux de performance.
Chapitre4
79
Pour chaque type d’analyse, nous proposons une représentation graphique spécifique.
 Analyse simple : dans ce cas, nous présentons les différents pourcentages des types
d‘actions dans un camembert, pour que le tuteur puisse faire une analyse globale sur le
parcours du joueur. La figure 51 illustre une représentation graphique lors d’une analyse
simple.
Figure 51 : Représentation graphique des résultats d’une analyse simple.
 Analyse de performance : dans ce type d’analyse, le tuteur doit analyser l’amélioration
du parcours du joueur dans les différentes tentatives. Pour cela, nous présentons un
ensemble de camemberts représentant les indicateurs calculés durant les différentes
tentatives.
Chapitre4
80
Figure 52 : représentation graphique des résultats de l’analyse de performance d’un joueur.
 Analyse différentielle : dans certains cas, le tuteur doit faire une comparaison entre
plusieurs joueurs. Pour cela, nous lui proposons une analyse différentielle qui consiste en
la représentation sur un même histogramme des résultats, en termes de taux de
performance, de différents joueurs.
Chapitre4
81
Figure 53 : représentation graphique des résultats de l’analyse différentielle.
L’outil permet aussi au joueur de s’autoévaluer. Pour cela, nous proposons au joueur
l’affichage des actions accomplies, leurs libellées, l’action experte attendue en cas d’erreur et
la connaissance correspondante de l’action experte. La figure 54 représente un affichage des
résultats pour le joueur.
Figure 54 : Affichage textuelle après l’analyse pour l’apprenant/joueur.
Chapitre4
82
6.Conclusion
Durant ce chapitre, nous avons présenté notre démarche de réalisation et le processus de
développement de l’outil.
L’outil a été testé en interne et a donné concluant en termes d’évaluation de l’apprentissage.
Notre réflexion sur la représentation des résultats reste une proposition à prouver en termes de
pertinence dans tous types de jeux.
Conclusion et perspectives
83
Conclusion et perspectives
Nous arrivons à la fin de ce projet de fin d’étude à travers l’univers des jeux sérieux et
particulièrement le suivi et le diagnostic de l’apprenant, à concevoir un outil de suivi dans le
serious game CellCraft. Nous arrivons aussi à vérifier la validité de l’approche MOCAH dans
les jeux de type « gestion de ressource ».
En se basant sur une étude approfondie et bien détaillée du jeu, plusieurs adaptations sont
faites pour modéliser le jeu par un réseau de Petri et une ontologie du domaine. Parmi ces
adaptations, nous citons : modélisation des ressources du jeu par des places, modélisation
d’une action plusieurs fois, simulation du parallélisme de choix entre deux actions,…etc.
Cette étude a montré que l’approche est applicable sur ce type de jeu avec les adaptations
citées précédemment.
Dans son but principal, l’approche vise à suivre l’assimilation des contenus pédagogiques et à
évaluer l’acquisition des connaissances du jeu. Toutefois, sur l’aspect technique, l’analyse est
basée sur l’action accomplie par le joueur et ses résultats, ce qui nécessite beaucoup
d’adaptations dans les jeux de gestion de ressources.
Comme future perspectives de notre travail, il serait intéressant d’affiner l’ontologie du
domaine afin de mieux couvrir le domaine de connaissances et/ou introduire plus
d’interdépendances et de relations entre actions et connaissances pédagogiques. Il serait aussi
nécessaire de tester l’outil de suivi sur un plus large échantillon pour améliorer la formule de
calcul de taux de performance et de vérifier la pertinence des différents indicateurs.
Durant notre petite contribution dans le domaine, nous concluions qu’une meilleure façon
d’évaluer l’apprenant c’est de lever le niveau d’abstraction dans le suivi aux contenus
pédagogiques et aussi lier la conception du module de suivi à la conception du jeu lui-même.
Cette conclusion constitue la grande ligne de nos perspectives.
Bibliographie
84
Bibliographie
[ALV 07] ALVREZ J. « Du jeu vidéo au serious game. Approches culturelle, pragmatique
et formelle». Science de la communication et de l’information. Toulouse.
Université TOULOUSE II - Toulouse le Mirail et Université TOULOUSE III -
Paul Sabatier. 17 Décembre 2007.445 p.
[ALV 10] ALVAREZ J, DJAOUTI D. « Introduction au Serious Game, Questions
théoriques » .2010. P 22 à 29.
[ANG 10] ÁNGEL B, JAVIER T, EUGENIO J., IVAN M, PABLO M, BALTASAR F.
« Easing Assessment of Game-based Learning with <e-Adventure> and LAMS ».
MTDL.10 Octobre 2010. Firenze. Italy.
[BAR 03] BARANOWSKI et al.,. « Squire’s Quest! Dietary outcome evaluation of a
multimedia game». American Journal of Preventive Medicine.2003. Volume 24,
P 52-61.
[BOI 03] BOIMOND J. « Simulation, système de production, réseaux de Petri,
SIMAN_ARENA ».Cours. 2003
[BOU 11] BOUSBIA N. « Analyse des traces de navigation des apprenants dans un
environnement de formation dans une perspective de détection automatique des
styles d’apprentissage ». Informatique. Université Pierre et Marie Curie (France)
et l’école nationale supérieure d’informatique (Algérie). 10 Janvier 2011. 218 p.
[BRO 05] BROUGERE G. « Jouer/Apprendre ». Economica. 2005. Paris. France.
[COM 12] COMET J. « Les réseaux de Petri pour la simulation de systèmes
biologiques ».Cours. Université de Nice-Sophia-Antipolis. 2012
[CON 09] CONLAN O, HAMPSON C, PEIRCE N, KICKMEIER6RUST M. « Realtime
Knowledge Space Skill Assessment for Personalized Digital Educational Games
». In: Advanced Conference Learning Technologies, ICALT, Riga, Lettonie,
2009, p. 538-542.
[ELK 07] EL-KECHAI N. « Suivi et assistance des apprenants dans les environnements
virtuels de formation». Informatique. Université du Maine. 18 décembre 2007.
238 p.
Bibliographie
85
[GEE 03] GEE J. P. « What video games have to teach us about learning and literacy »,
Computer Entertainment 2003, vol. 1, n°1, p. 20-20.
[GON 09] GONçALVES C, NEY M, BALCHEFF N. « Les étudiants jouent mais à quel
jeu jouent-ils ? ». Actes de l’Atelier « Jeux Sérieux : conception et usages ».
Environnements informatiques pour l’apprentissage humain. 2009. Le Mans,
France.
[HUB 00] HUBERT S, DETROZ P, DEMILY F, DENIS B. « Utilisation pédagogique
d’internet dans l’enseignement secondaire ». Actes du 1er
congrès des chercheurs
en éducation. 24-25 mai 2000. Bruxelles.
[JER 01] JERMANN P, SOLLER A, MUEHLENBROCK M. « From Mirroring to
Guiding: A Review State of the Art Technologyfor supporting Collaborative
Learning ». Proceedings of the First European Conference on Computer-
Supported Collaborative Learning. 2001.
[JUL 11] JULIAN P, « Les ontologies et la représentation des connaissances ». sur
http://jplu.developpez.com/tutoriels/web-semantique/ontologies-et-representation-
connaissances/ . Consulté le 23/01/2012.
[KAI 01] KAISER C. « Les réseaux de Petri ».Cours. 2001. Reproduit avec la permission de
Francis Cottet, ENSMA.
[LAS 00] LASNIER F. «Réussir la formation par compétences ». Guérin. 2000. Montréal.
Canada.
[MAN 11] MANDART E. « Le Serious Game sur le campus de l’Université de Montréal :
analyse, utilisation et perspective ». Rapport. 2011.
[MAR 04] MARTY J.C, HERAUD J, CARRON T, France L. « A quality approach for
collaborative learning scenarios ». Learning Technology Newsletter of IEEE,
2004, vol. 6, n°24. 2004.
[MOI 11] MOIRAUDD J. « Le tutorat à distance dans les mondes virtuels ». http://
tutvirt.blogspot/2011/08/simulation-en-mnde-virtuel-ou-serious.html. Consulté le
20 Novembre 2011.
[NOT 07] « Notions de base des réseaux de Petri ». Cours. 2007. Récupéré du
http://www.tn.refer.org/hebergement/cours/sys_disc/notions_de_base_RdP.html.
Consulté le 28 Décembre 2011.
Bibliographie
86
[PAR 06] PARENT O, EUSTACHE J. « Les réseaux Bayésiens. A la recherche de la vérité
». Cours. Université Claude Bernard Lyon 1. 2006.
[RID 10] RIDEOUT V.J, FOEHR U.G et ROBERS D. F. « Generation M2: Media in the
lives of 8- to 18-years-old ». Rapport de recherche. Récupéré du site de la Kaiser
Family Foundation : http://www.kff.org
[SAN 11] SANCHEZ E, NEY M, LABAT J. « Jeux sérieux et pédagogie universitaire : de
la conception à l’évaluation des apprentissages ». Revue internationale des
technologies en pédagogie universitaire.2011. Volume 8. P 48-57.
[SET 06] SETTOUTI L, PRIé Y, MILLE A , MARTY J.C. « Systèmes à base de traces
pour l'apprentissage humain ». In : TICE. Toulouse. France. 2006.
[SHA 05] SHAFFER D. W, SQUIRE K. R, HALVERSON R et GEE J. P. «Video games
and the future of learning». Phi Delta Kappan. 2005. Volume 87. P 104-111.
[SHU 09] SHUTE V, VENTURA M, BAUER M., ZAPATA-RIVERA D. « Melding the
Power of Serious Games and Embedded Assessment to Monitor and Foster
Learning: Flow and Grow ». In : The Social Science of Serious Games: Theories
and Applications, Philadelphia : U. Ritterfeld, M. J. Cody, & P. Vorderer.2009. P
293-319.
[SHU 10] SHUTE V, MASDUKI I, DONMEZ O. « Conceptual Framework for Modeling,
Assessing, and Supporting Competencies within Game Environments ». Science.
Volume 8, no
. 2. 2010. P 137-161.
[SZI 09] SZILAS N, WIDMER D. « Mieux comprendre la notion d’intégration entre
l’apprentissage et le jeu ». Actes de l’Atelier « Jeux Sérieux : conception et usages
». Environnements informatiques pour l’apprentissage humain. 2009. Le Mans. P
27-39
[THé 11] THéRèSE L. « L’apprentissage informel ». Journées du E-learning.23-24 juin
2011.Lyon
[THO 10] THOMAS P. « Le suivi de l’apprenant dans un serious game intégré au sein d’une
plateforme d’apprentissage ». Environnements informatiques pour l’apprentissage
humain. 2010. Lyon.
Bibliographie
87
[THO 11] THOMAS P, YESSAD A et LABAT J. « Réseaux de Petri et ontologies : des
outils pour le suivi de l’apprenant dans les jeux sérieux». Environnements
Informatiques pour l'Apprentissage Humain. 2011. Belgique. P 435-447.
[TNS 07] « Panorama des Jeux vidéo en France », TNS SOFRES, 2007.
[TUR 09] TURSI A. « ONTOLOGY-BASED APPROACH FOR PRODUCT-DRIVEN
INTEROPERABILITY OF ENTERPRISE PRODUCTION SYSTEMS ».
Automatique, Traitement du signal et Génie Informatique. l'Université Henri
Poincaré, Nancy I. 13 Novembre 2009. 198 p.
[WIN 02] WINNICOTT D. « Jeu et réalité ».2002. Ouvrage original : MONOD C et
PONTALIS J.B. « Playing and reality ». Basic Books. 1971. New York.
[YES 11] YESSAD A, LABAT J. « Approche Ontologique pour la Détection de la
Pertinence d’une Action dans un Jeu Sérieux ». In 22ème Journées Francophones
d’Ingénierie des Connaissances IC, pp. 557--572.
[ZYD 05] ZYDA M. «From Visual Simulation to Virtual Reality to Games». IEEE Computer
Society. Volume 38, n°9. 2005. p 25-32.
Annexe
88
Annexe-A
Réseau de Petri du 1er
niveau
Annexe
89
Annexe-B
Réseau de Petri du 2ème
niveau
Annexe
90
Annexe-C
Ontologie du jeu CellCraft

Outil_de_suivi_de_l_apprenant_dans_serious_game_CellCraft

  • 1.
    I Mémoire de find’études Pour l’obtention du diplôme d’ingénieur d’Etat en informatique Option : Systèmes Informatiques Thème Conception et réalisation d’un outil de suivi de l’apprenant dans le serious game CellCraft Réalisé par Encadré par - MESELLEM Ahmed. - Mlle BOUSBIA Nabila. - YOUCEF Redah. - Mme THOMAS Pradeepa BENJAMIN. Promotion: 2011/2012
  • 2.
    II Dédicace Je dédie cetravail à mes parents, et je les remercie pour leur affection. A mes frères, mes amis et mon binôme Redah. Je le dédie particulièrement à mes deux promotrices Melle Nabila BOUSBIA et aussi Mme Pradeepa THOMAS BENJAMIN. Ahmed
  • 3.
    III Dédicace Je dédie cemodeste travail à mes parents, qui m’ont soutenu tout au long de mon parcours, j’espère qu’ils seront fiers de leur fils. Je le dédie aussi à mes frères et sœur. A mes amis et mon binôme Ahmed. A mes promotrices : Mlle BOUSBIA Nabila et Mme THOMAS Pradeepa. Réda
  • 4.
    IV Remerciements Nous tenons àprésenter nos sincères remerciements à nos encadreurs Mlle BOUSBIA Nabila, Mme THOMAS Pradeepa et Mme YESSAD Amel, pour leur confiance, la qualité de leur encadrement, leurs précieux conseils ainsi que leur disponibilité tout au long de l’année. Nous tenons aussi à remercier Mr CHOUDER Mohamed pour ces précieux conseils techniques. Enfin nous remercions toute personne ayant contribué de près ou de loin à la réalisation de ce travail.
  • 5.
    V Résumé Les jeux sérieuxou serious games, sont des applications informatiques dédiés à l’apprentissage, conçus dans le cadre des Environnements Informatiques pour l’Apprentissage Humain. Prouver leur efficacité en matière d’apprentissage constitue un axe de recherche, ceci dit, les indicateurs fournis dans le jeu (score, temps écoulé…etc.) ne suffisent pas pour évaluer l’acquisition de connaissances. D’où la nécessité d’accompagner le jeu avec un module de suivi pour analyser les actions faites par l’apprenant/joueur et les diagnostiquer, pour mieux l’évaluer. Plusieurs méthodes de suivi existent déjà qui seront présentées par la suite. Nous nous intéressons plus particulièrement, à la méthode créée par l’équipe MOCAH. La méthode est basée sur le couplage de deux outils formels : les réseaux de Petri et les ontologies. Le réseau de Petri est utilisé pour modéliser le parcours expert et l’ontologie pour modéliser les liens sémantiques entre les actions et les contenus pédagogiques correspondants à chacune d’elles. Dans ce cadre, Notre travail consiste à développer un outil de suivi de l’apprenant/joueur dans le jeu sérieux CellCraft dans le but de valider la méthode citée précédemment dans un jeu de type : gestion de ressources. Pour cela, nous avons été amenés à faire plusieurs adaptations de la méthode appliquée pour développer cet outil. Les résultats de notre travail seront présentés à travers ce document. Mots clés: Jeux sérieux, suivi et diagnostic, réseau de Petri, ontologie, Cellcraft.
  • 6.
    VI Abstract Game-based learning orserious game is becoming an important trend in e-learning research area, proving their efficiency in learning constitutes a line of research. Hence, the indicators provided in the game (score, time ... etc.) are not sufficient to evaluate the acquisition of knowledge. Thus the need to support the game with a tracking module that analyzes the actions accomplished by the learner / player and diagnoses them in order to establish a pertinent feedback in term of learning. Several methods for user assessment exist already and will be presented later. We will give more focus on a method created by team MOCAH. This method is based on the coupling of two formal tools: Petri nets and ontologies. The Petri net is used to model expert pathway and ontology to model the semantic relationships between the actions and the learning contents corresponding to each one of them. Within this context, our work consists in developing a tool for assessment of the learner/player in the serious game CellCraft with an aim of validating the method “MOCAH” quoted previously in a game of the type: resources management. For that, we were brought to make several adaptations of the method so that it better fits this type of game. The results of our work will be presented throughout this document. Key words: serious gaming, user assessment and diagnosis, Petri nets, Ontology, Cellcraft.
  • 7.
    VII ‫ملخص‬ ‫األلعاب‬‫ّة‬‫ي‬ّ‫د‬‫الج‬‫أو‬serious games‫هي‬‫تطبيقات‬‫كمبيوتر‬‫م‬‫وجه‬‫ة‬‫ل‬،‫لتعلم‬‫ومصممة‬‫في‬‫إطار‬‫التكنولوجيا‬‫المخصصة‬ ‫ألغراض‬‫التعلم‬‫اإلنساني‬.‫فعال‬ .‫بحث‬‫اطروحة‬ ‫يعتبر‬ ‫التعلم‬ ‫ميدان‬ ‫في‬ ‫فعاليتها‬ ‫اثبات‬،‫فإن‬‫المؤشرات‬‫ال‬‫متوفرة‬‫في‬‫ال‬‫لعبة‬ (،‫نقاط‬‫الوقت‬...‫الخ‬).‫ليست‬‫كافية‬‫لتقييم‬‫اكتساب‬‫المعرفة‬.‫ومن‬‫هنا‬‫كانت‬‫الحاجة‬‫لدعم‬‫اللعبة‬‫ب‬‫وحدة‬‫تتبع‬‫لتحليل‬‫األفعال‬ ‫الذي‬‫قام‬‫به‬‫ا‬‫المتعلم‬/‫ا‬‫العب‬‫وتشخيص‬‫اعطاء‬ ‫أجل‬ ‫من‬ ‫اخطائه‬‫تقييم‬‫أفضل‬.‫المعلومات‬ ‫اكتساب‬ ‫يخص‬ ‫فيما‬‫عدة‬‫طرق‬‫لتحليل‬ ‫األفعال‬‫متاحة‬‫الحقا‬ ‫عرضها‬ ‫سيتم‬ ‫و‬.‫لكن‬ ‫و‬‫سنهتم‬‫بشكل‬‫خاص‬‫البحث‬ ‫فريق‬ ‫طرحها‬ ‫التي‬ ‫بالفكرة‬MOCAH. ‫وتستند‬‫هذه‬‫الطريقة‬‫على‬‫بين‬ ‫الدمج‬:‫شبكات‬‫بتري‬‫وأنطولوجيات‬.‫حيث‬‫يتم‬‫استخدام‬‫شبكة‬‫بيتري‬‫لتحديد‬‫ا‬‫لمسارات‬‫الخب‬‫يرة‬ ‫واألنطولوجيا‬‫لتمثيل‬‫العالقات‬‫الداللية‬‫بين‬‫األفعال‬‫ومحتوى‬‫التعلم‬‫المقابلة‬‫لكل‬‫منها‬.‫وفي‬‫هذا‬،‫السياق‬‫عملنا‬‫هو‬‫تطوير‬‫أداة‬ ‫ل‬‫تتبع‬‫المتعلم‬/‫ا‬‫العب‬‫الجدية‬ ‫اللعبة‬ ‫في‬CellCraft‫من‬‫أجل‬‫التحقق‬‫من‬‫صحة‬‫ال‬‫المذكورة‬ ‫فكرة‬‫أعاله‬‫في‬‫لعبة‬‫نوع‬ ‫من‬:‫إدارة‬ ‫الموارد‬.،‫لهذا‬‫ق‬‫بعدة‬ ‫منا‬‫ت‬‫غييرات‬‫لفكرة‬MOCAH‫أجل‬ ‫من‬‫األلعاب‬ ‫من‬ ‫النوع‬ ‫هذا‬ ‫مع‬ ‫تكييفها‬.‫وسيتم‬‫عرض‬‫نتائج‬‫عملنا‬ ‫طوال‬‫هذه‬‫الوثيقة‬.
  • 8.
    VIII Table des matières Listedes figures...................................................................................................................................... XI Liste des tables .....................................................................................................................................XIV Liste des sigles et abréviations ..............................................................................................................XV Introduction générale............................................................................................................................... 1 1. Préambule........................................................................................................................................ 1 2. Problématique.................................................................................................................................. 2 3. Organisation du document............................................................................................................... 2 Chapitre1 Les jeux sérieux ...................................................................................... 3 1. Introduction ......................................................................................................................................... 4 2. Définition du jeu sérieux ..................................................................................................................... 5 3. Jeu sérieux versus monde virtuel de simulation .................................................................................. 8 3.1 Définition du monde virtuel de simulation.................................................................................... 8 3.2 Comparaison entre jeu sérieux et monde virtuel de simulation..................................................... 8 3.3 Particularité des jeux sérieux....................................................................................................... 10 4. Classification et types des jeux sérieux............................................................................................. 12 4.1 Classification par thème .............................................................................................................. 12 4.2 Classification d’Alvarez et Rampnoux........................................................................................ 13 4.3 Classification G|P|S ..................................................................................................................... 13 4.4 Classification selon l’intégrité..................................................................................................... 14 5. Présentation du jeu sérieux CellCraft................................................................................................ 15 6. Conclusion......................................................................................................................................... 17 Chapitre2 Le suivi et le diagnostic dans les jeux sérieux ....................................................... 18 1. Introduction ....................................................................................................................................... 19 2. Problématique de suivi ...................................................................................................................... 20 3. Etape de suivi .................................................................................................................................... 20 4. Techniques de suivi existantes .......................................................................................................... 21 4.1 Intégration du module de suivi dans le code source du jeu......................................................... 21 4.2 Intégration des jeux sérieux dans les plateformes d’apprentissages........................................... 22 4.3 Suivi basé sur les réseaux Bayésiens........................................................................................... 27 4.3.1 Définitions des réseaux Bayésiens ....................................................................................... 27 4.3.2 Démarche.............................................................................................................................. 28 5. Démarche de l’équipe MOCAH-LIP6............................................................................................... 29
  • 9.
    IX 5.1 Présentation généralede la démarche.......................................................................................... 29 5.2 Techniques utilisées..................................................................................................................... 30 5.2.1 Réseau de Petri .................................................................................................................... 30 5.2.2 Ontologie.............................................................................................................................. 33 5.3 Pourquoi les réseaux de Petri et les ontologies ?......................................................................... 34 5.4 Approche adaptée de l’équipe MOCAH ..................................................................................... 34 5.4.1 Indicateurs utilisés................................................................................................................ 34 5.4.2 Réseau de Petri dans l’approche........................................................................................... 36 5.4.3 Algorithme d’analyse des actions à l’aide du réseau de Petri .............................................. 37 5.4.4 Organigramme d’analyse des actions à l’aide du réseau de Petri........................................ 38 5.4.5 Limite du réseau de Petri...................................................................................................... 40 5.4.6 Ontologie dans l’approche.................................................................................................... 40 6. Synthèse............................................................................................................................................. 41 7. Conclusion......................................................................................................................................... 42 Chapitre 3 Modélisation.................................................................................... 43 1. Introduction ....................................................................................................................................... 44 2. Démarche d’ingénierie ...................................................................................................................... 44 2.1 Approches adaptées en modélisation........................................................................................... 44 2.2. Modélisation UML..................................................................................................................... 45 3. Conception......................................................................................................................................... 54 3.1. Modélisation du domaine ........................................................................................................... 54 3.2. Traçage des actions .................................................................................................................... 55 3.3. L’approche MOCAH appliquée sur CellCraft ........................................................................... 57 3.3.1. Conception du réseau de Petri ............................................................................................. 57 3.3.1.1. Les actions de CellCraft ................................................................................................... 57 3.3.1.2. Extraction des règles métiers............................................................................................ 60 3.3.1.3. Adaptations dans la conception du réseau de Petri........................................................... 60 3.3.1.4. Implémentation du réseau de Petri ................................................................................... 61 3.3.2. Conception de l’ontologie ................................................................................................... 63 4. Calcul des indicateurs........................................................................................................................ 65 5. Diagramme de domaine..................................................................................................................... 65 6. Diagramme des classes persistantes .................................................................................................. 67 7. Conclusion......................................................................................................................................... 68 Chapitre 4 Réalisation.................................................................................... 69
  • 10.
    X 1. Introduction .......................................................................................................................................70 2. Architecture du système et technologie utilisée ................................................................................ 70 3. Classes de programmation................................................................................................................. 72 4. Description de l’interface utilisateur ................................................................................................. 73 5. Réflexion sur la représentation des indicateurs ................................................................................. 77 6. Conclusion......................................................................................................................................... 82 Conclusion et perspectives .................................................................................................................... 83 Bibliographie........................................................................................................................................ 84 Annexe-A .............................................................................................................................................. 88 Annexe-B .............................................................................................................................................. 89 Annexe-C .............................................................................................................................................. 90
  • 11.
    XI Liste des figures Figure1 : Naissance du jeu sérieux en reliant du ludisme, du contenu pédagogique et de l’interactivité. Figure 2 : Schéma représentant le lien entre le jeu vidéo et la composante pédagogique en vue d’élaborer un jeu vidéo. Figure 3 : Schéma récapitulatif des différences et des ressemblances entre les jeux sérieux et le monde virtuel de simulation. Figure 4 : Le tutorat dans les jeux sérieux et dans les mondes virtuels de simulation. Figure 5 : Champ d’application des jeux sérieux selon M. Zyda. Figure 6 : Interfaces de quelques jeux sérieux. Figure 7 : Le jeu sérieux Zombie Division. Figure 8 : Le serious game CellCraft. Figure 9 : Les niveaux de CellCraft. Figure 10 : Modèle relationnel de la base de données externe pour le jeu Star Bank The Game. Figure 11 : Architecture générale de l’application. Figure 12 : Panneau de définition des règles d’évaluation dans la plateforme <e-Adventure>. Figure 13 : Un exemple de séquencement des activités pédagogiques dans LAMS. Figure 14 : Intégration des jeux créés par <e-Adventure> dans LAMS. Figure 15 : Modèles utilisés dans l’approche Evidence-Centered Design. Figure 16 : La conception du suivi de l'apprenant dans un jeu sérieux. Figure 17 : Réseau de Petri. Figure 18 : Graphe d'accessibilité du réseau de Petri.
  • 12.
    XII Figure 19 :Critères de classification des actions de l’approche MOCAH selon la méthode CREAM. Figure 20 : Différents types d’actions selon la méthode CREAM. Figure 21 : Organigramme d’analyse des actions à l’aide du réseau de Petri. Figure 22 : Organigramme d'analyse à l'aide des ontologies. Figure 23 : Modèle par incrément. Figure 24 : Diagramme de contexte. Figure 25 : Diagramme séquence choix d’utilisateur. Figure 26 : Diagramme de use cases du joueur. Figure 27 : Diagramme de séquence joueur-visualisation du parcours. Figure 28 : Diagramme de séquence joueur-analyse du parcours. Figure 29 : Diagramme de use case du tuteur. Figure 30 : Diagramme de séquence tuteur-performance d’un joueur. Figure 31 : Diagramme de séquence tuteur-analyse différentielle entre plusieurs joueurs. Figure 32 : Extrait de la carte de modélisation du domaine. Figure 33 : Tableau de bord du jeu CellCraft. Figure 34 : Structure générale du fichier des traces. Figure 35 : Extrait du fichier XML des traces. Figure 36 : Extrait de la carte conceptuelle du jeu (Règles métiers). Figure 37 : Extrait de la représentation graphique du réseau de Petri du niveau2 de CellCraft Figure 38 : Extrait du fichier XML du réseau de Petri. Figure 39 : Extrait de l’ontologie du jeu sérieux CellCraft. Figure 40 : Diagramme du domaine.
  • 13.
    XIII Figure 41 :Diagramme de classes persistantes. Figure 42 : Architecture de l’outil. Figure 43 : La classe de traitement Partie.java Figure 44 : la classe DesktpApplication1View. Figure 45 : Le menu principal de l’application. Figure 46 : L’interface de configuration du système. Figure 47 : Interface du choix du type d’analyse. Figure 48 : Interface du paramétrage du joueur. Figure 49 : Interface de visualisation des différents résultats d’une analyse. Figure 50 : Analyse détaillée du parcours du joueur. Figure 51 : Représentation graphique des résultats d’une analyse simple. Figure 52 : Représentation graphique des résultats de l’analyse de performance d’un joueur. Figure 53 : Représentation graphique des résultats de l’analyse différentielle. Figure 54 : Affichage textuelle après l’analyse pour l’apprenant/joueur.
  • 14.
    XIV Liste des tables Tableau1 : Tableau comparatif entre le jeu sérieux et le monde virtuel de simulation en termes de contenu pédagogique. Tableau 2 : Tableau représentatif des buts pédagogiques des différents niveaux de CellCraft. Tableau 3 : Tableau récapitulatif des types d’actions et leurs descriptions. Tableau 4 : tableau comparatifs entre les différentes méthodes de suivi. Tableau 5 : séquence choix d’utilisateur. Tableau 6 : Séquence joueur-visualisation du parcours. Tableau 7 : Séquence Apprenant-analyse du parcours. Tableau 8 : Séquence tuteur-performance d’un joueur. Tableau 9 : Séquence tuteur-analyse différentielle entre plusieurs joueurs. Tableau 10 : Extrait du tableau descriptif des actions possibles et l’actions experte du deuxième niveau. Tableau 11 : Tableau descriptif des indicateurs calculés. Tableau 12 : Tableau de pondération des actions. Tableau 13 : L’effet des types d’erreur sur le taux de performance.
  • 15.
    XV Liste des sigleset abréviations AA: Amino Acid. AL: Assessment and Adaptation layer. ATP: Adenosine Triphosphate. CL: Communication layer. CREAM: Cognitive Reliability and Error Analysis Method. ECD: Evidence-Centered Design. G: Glucose. G|P|S: Gameplay, Permet de, Secteur. LAMS: Learning Activity Management System. LMS: Learning Management System. Loé: The Laboratorium of Epidemiology. MOCAH: Modèles et Outils en ingénierie de Connaissances pour l’Apprentissage Humain. NA: Nucleuc Acid. RdP: Réseau de Petri. SAO: Simulation assistée par ordinateur. SCORM: Sharable Content Object Reference Model. SCO: Sharable Content Object. TIC: Technologies d’information et de communication. UI: User Interface. UML: Unified Modeling Language. XML: eXtensible Markup Language.
  • 16.
    Introduction 1 Introduction générale 1.Préambule Vue l’utilisationintense des outils informatiques dans la vie quotidienne des gens, et les facilités offertes par les T.I.C en utilisation et en rapidité de développement; les outils classiques d’apprentissage sont devenus jour après jour des pratiques traditionnels non efficaces [SAN 11]. La double culture numérique et universitaire chez les jeunes a bien soutenu l’idée que les nouvelles technologies peuvent être efficaces pour l’apprentissage [BAR 03] dans [SAN 11]. Le choix de l’outil pertinent pour accomplir la fonction d’apprentissage désirée est un défi majeur pour les professionnels. Deux études récentes ; faites en 2010; démontrent que sur 7 heures 30 minutes d’expositions journalières des jeunes nord-américains aux médias, 20% du temps est consacré à jouer des jeux vidéo [RID 10] dans [SAN 11], et la deuxième montre que 63 % des français jouent aux jeux vidéo dont 9,5 millions quotidiennement, ce que fait du jeu vidéo le premier loisir en France [TNS 07] dans [MAN 11]. L’utilisation des jeux permet aux apprenants d’acquérir de nouvelles connaissances et de développer leurs compétences dans le domaine vu leur caractéristique qui évoque l’aspect «situation-problème ». La philosophie des jeux n’est pas utilisée qu’en éducation, mais elle est utilisée dans des musées, des entreprises, des grandes organisations internationales ou des organismes de santé. Ces derniers utilisent ce que l’on appelle jeux sérieux pour former le personnel, recruter des employés, promouvoir les produits et sensibiliser le public [SAN 11]. La manière de développer ce type de jeu vidéo est la thématique de plusieurs travaux de recherche, mais le suivi de l’apprenant / joueur est un obstacle devant les développeurs.
  • 17.
    Introduction 2 2.Problématique La problématique desuivi du formé est posée dans n’importe quel type d’outils de formation à cause de l’utilisation de ces derniers dans la majorité des cas en autonomie; et aussi le manque du face à face entre le formateur et le formé. Dans ce cadre s’inscrit aussi le problème de suivi dans les jeux sérieux en ajoutant la haute interaction entre le joueur et le jeu. Pour ces raisons, plusieurs travaux de recherche se focalisent sur le développement des outils d’accompagnement dans le jeu en guidant le joueur dans la partie et en facilitant le tutorat pour le joueur en donnant des bilans détaillés mieux que les indicateurs classiques intégrés dans les systèmes de suivi de type ad-hoc qui ne sont pas significatifs en terme d’évaluation de l’acquisition de connaissances. Notre travail se focalise sur le développement d’un système de suivi inspiré de la démarche proposée par l’équipe MOCAH qui se fonde sur le couplage des réseaux de Petri et des ontologies pour suivre le joueur selon un parcours expert. 3.Organisation du document Ce document explique notre démarche pour réaliser cet outil de suivi, il se compose de deux grandes parties l’état de l’art et la démarche de réalisation.  Etat de l’art : Cette partie est composée de deux chapitres :  Chapitre 1 : Ce chapitre traite les jeux sérieux en détaillant les différences entre ces derniers et les simulateurs, la classification des jeux sérieux en argumentant avec quelques exemples et une présentation du jeu sérieux CellCraft.  Chapitre 2 : Dans ce chapitre, nous détaillons les différentes méthodes de suivi existantes dans les jeux sérieux, et particulièrement l’approche qu’on a adapté dans notre travail.  Démarche de réalisation : Cette partie consiste à détailler notre démarche de réalisation de l’analyse au déploiement de l’outil. Elle contient deux chapitres :  Chapitre 3 : Ce chapitre représente notre démarche d’ingénierie et les adaptations faites lors de la conception des deux outils utilisés dans l’approche MOCAH : le réseau de Petri et l’ontologie.  Chapitre 4 : Ce chapitre détaille la réalisation de l’outil, et représente aussi nos réflexions sur la représentation des indicateurs.
  • 18.
    3 Chapitre1 Les jeuxsérieux Sommaire 1. Introduction. 2. Définition du jeu sérieux. 3. Jeu sérieux versus monde virtuel de simulation. 3.1. Définition du monde virtuel de simulation. 3.2. Comparaison entre jeu sérieux et monde virtuel de simulation. 3.3. Particularités des jeux sérieux. 4. Classification et types des jeux sérieux. 4.1. Classification par thème. 4.2. Classification d’Alvarez et Rampnoux. 4.3. Classification G|P|S. 4.4. Classification selon l’intégrité. 5. Présentation du jeu sérieux CellCraft. 6. Conclusion.
  • 19.
    Chapitre1 4 1.Introduction Jour après jour,l’exploitation des technologies d’information et de communication à des fins pédagogiques ne cesse d’augmenter. Cette exploitation nécessite un travail complexe où toutes les facettes de conception (objectifs, activités, outils didactiques, évaluation) doivent être soigneusement réfléchies [HUB 00]. Parmi les outils informatiques dédiés à l’éducation : les jeux sérieux permettent aux utilisateurs d’acquérir des connaissances et de développer des compétences tout en s’amusant –en leurs proposant des obstacles qu’ils doivent surmonter-. Pour s’assurer que l’apprenant a bien assimilé les contenus pédagogiques, le joueur doit être suivi par un tuteur ; qui est dans la majorité des systèmes éducatifs traditionnels un enseignant. Le fait que ce dernier ne peut pas intervenir en temps réel et analyser toutes les actions accomplis par l’apprenant / joueur, il est indispensable d’accompagner le jeu avec un évaluateur automatique. Comme notre travail se focalise sur le développement d’un outil de suivi de l’apprenant/joueur dans un jeu sérieux, il est primordial de consacrer ce chapitre pour présenter les principes essentiels du jeu sérieux, qui selon Ben Sawyer date de 2002 [ALV 07]. Nous commençons ce chapitre par répondre aux questions suivantes :  Qu’est-ce qu’un jeu sérieux ?  Un jeu sérieux est-il un simulateur ?
  • 20.
    Chapitre1 5 2.Définition du jeusérieux Jeu sérieux (Serious game en anglais); ce terme au sens que nous l’entendons; fait référence implicitement à la notion d’utilisation des technologies issues du monde du jeu vidéo pour une utilisation ‘sérieuse’ [SAN 11]. Les professionnels du domaine classifient le jeu sérieux comme un outil d’apprentissage informel qui permet l’acquisition de savoir et de savoir-faire en dehors de tout dispositif structuré d’enseignement [THE 11]. L’intégration de l’aspect éducatif dans un jeu vidéo offre dans le domaine des pédagogies actives un moyen efficace ; qui relie entre des contenus pédagogiques, du ludisme1 et de l’interactivité, comme l’illustre la figure 1, pour immerger les apprenants dans un univers réaliste et les impliquer pour trouver la solution du problème dans le jeu. Figure 1 : Naissance du jeu sérieux en reliant du ludisme, du contenu pédagogique et de l’interactivité [MAN 11]. 1 Ludisme : Comportement caractérisé par la recherche systématique du jeu sous toutes ses formes [Larousse français].
  • 21.
    Chapitre1 6 Une des particularitésdes jeux est l’immersion du joueur dans une aire intermédiaire d’expérience qui contient en germe le développement de l’individu et met en œuvre sa créativité sans impliquer la réalité comme une contrainte qui limite le jeu mais se voit remodelée selon les besoins internes de ce dernier [WIN 02] dans [SAN 11]. Cette exclusion des contraintes et des limites de la réalité permet de définir le jeu comme des fictions ou des activités de second degré par rapport à la réalité [BRO 05] dans [SAN 11] constituant des situations d’apprentissages complexes [LAS 00] dans [SAN 11] ou contextualisées (situées) [SHA 05] dans [SAN 11] permettant d’exécuter des tâches et de développer des compétences tous dans le cadre d’une situation qualifiée d’authentique2. Julian Alvarez ; dans [ALV 07] a mis que Michael Zyda et Ben Sawyer représentent deux personnes fortement impliqués dans l’avènement des jeux sérieux. Pour cela, nous présentons leurs définitions et la synthèse d’Alvarez. Michael Zyda a défini le jeu sérieux comme « Un défi cérébral, joué avec un ordinateur selon des règles spécifiques, qui utilise le divertissement en tant que valeur ajoutée pour la formation et l’entrainement dans les milieux institutionnels ou privés, dans les domaines de l’éducation, de la santé, de la sécurité civile, ainsi qu’à des fins de stratégie de communication » [ZYD 05] dans [ALV 07]. De son coté, Ben Sawyer a vu que le but de cette initiative est de promouvoir le secteur du jeu sérieux « en mettant en relation l’industrie du jeu électronique avec l’éducation, la formation, la santé, et la sécurité civile lorsque ces derniers ont des projets nécessitant du jeu »3 [ALV 07]. Une simple analyse des deux définitions formelles citées précédemment, montre que l’idée principale est de partir d’une base vidéo ludique pour un usage dans une activité sérieuse [ALV 07]. Dans sa thèse, Alvarez a synthétisé et a défini le jeu sérieux comme « Application informatique, dont l’objectif est de combiner à la fois des aspects sérieux (Serious), de manière non exhaustive, l’enseignement, l’apprentissage, la communication, ou encore l’information, avec des ressorts ludiques issus du jeu vidéo(Game). Une telle association a donc pour but de s’écarter du simple divertissement » [ALV 07]. 2 Authentique : référence à la proximité de l’expérience proposée aux apprenants avec une situation réelle. 3 http://www.seriousgames.org/about2.html
  • 22.
    Chapitre1 7 Dans un autresens, l’équipe du projet Loé4 définit le jeu sérieux comme une immersion des apprenants dans le jeu et les faire sentir engagés dans la modélisation d’une situation réelle sans être limité ni par les contraintes de la réalité ni par le cadre d’un jeu vidéo dans un seul écran [SAN 11]. En parallèle, dans [THO 11] on considère que le joueur progresse s’il utilise à bon escient les connaissances du domaine, objet de l’apprentissage visé. Un jeu sérieux ; d’après Alvarez ; est composé de plusieurs modules qui rendent leur développement un travail complexe. La figure 2 illustre les différentes équipes intervenantes dans leur développement. Figure 2 : Schéma représentant le lien entre le jeu vidéo et la composante pédagogique en vue d’élaborer un jeu vidéo [ALV 07] A travers la figure 2, deux équipes apparaissent principales à la conception ; l’une spécialisée dans l’aspect ludique (gameplay, design, scénario) où on trouve des designers et des développeurs, la deuxième équipe est dédiée à l’aspect éducatif du jeu contenant un enseignant ou un spécialiste en éducation pour introduire le contenu pédagogique et les objectifs attendus. Une troisième équipe assistante intervient au moment de l’intégration des deux modules spécialisés dans la coordination et la communication entre les deux premières équipes. 4 Jeu loé : The Laboratorium of Epidemiology, un jeu sérieux qui immerge des étudiants en médecine de deuxième année dans une simulation d'un hôpital et de différentes institutions [GON 09].
  • 23.
    Chapitre1 8 Un simple lecteurde ces définitions confond entre le jeu sérieux et la simulation assistée par ordinateur SAO (appelée aussi monde virtuel de simulation) à cause de la ressemblance entre les deux outils et l’ambiguïté entre eux. Pour enlever cette ambiguïté et bien positionner le lecteur dans le cadre des jeux sérieux et non pas dans le cadre des mondes virtuels de simulation, nous spécialisons le point suivant pour comparer entre les deux. 3.Jeu sérieux versus monde virtuel de simulation Le jeu sérieux et le monde virtuel de simulation sont des dispositifs informatiques dédiés à des objectifs éducatifs. Cette frontière commune entre les deux, pose une ambiguïté entre eux. Pour la clarifier, définissant en premier qu’est-ce qu’un monde virtuel de simulation. 3.1 Définition du monde virtuel de simulation Le monde virtuel de simulation est une immersion en 3D dont le but de simuler une activité particulière [MOI 11]. Les concepteurs des mondes virtuels de simulation reconstruisent des situations réelles dans l’espace 3D de formation y compris l’affranchissement des lois physiques de la réalité [MOI 11]. Ce dispositif informatique permet à un groupe d’utilisateur éclaté géographiquement d’interagir (parler, écrire, gérer des attitudes corporelles, se déplacer,…) soit dans une simulation d’un lieu réel soit dans une représentation imaginaire mais en respectant les lois et les limites de la réalité [MOI 11]. Globalement, le monde virtuel de simulation peut se définir comme une représentation 3D des situations du réel reproductibles à l’infini développé à l’aide d’une programmation spécifique permettant aux utilisateurs d’acquérir des savoirs et de développer des compétences [MOI 11]. 3.2 Comparaison entre jeu sérieux et monde virtuel de simulation La forte ressemblance et les frontières communes entre le jeu sérieux et le monde virtuel de simulation causent l’ambigüité entre les deux outils, mais l’existence de certaines différences permet aux experts de dédier chaque outil à une fonction particulière.
  • 24.
    Chapitre1 9 Le tableau 1récapitule les ressemblances et les différences concernant le contenu pédagogique entre les deux outils. Jeu sérieux Monde virtuel de simulation * Placement d’un scénario pédagogique complexe où l’apprenant est invité à participer de manière indépendante. * L’apprenant lui-même nourrit la situation pédagogique mise en place par l’enseignant. * L’existence du scénario pédagogique est indispensable. * L’existence du scénario pédagogique n’est pas toujours indispensable. * Aucune connaissance préalable des notions n’est obligée. * Obligation des connaissances préalables des contenus pédagogiques. Tableau 1 : Tableau comparatif entre le jeu sérieux et le monde virtuel de simulation en termes de contenu pédagogique [MAN 11]. Les autres différences entre les deux outils concernant les acteurs, la localité, etc. sont résumées dans la figure 3. Figure 3 : Schéma récapitulatif des différences et des ressemblances entre les jeux sérieux et le monde virtuel de simulation [MOI 11].
  • 25.
    Chapitre1 10 La présence dututeur est nécessaire dans les deux types d’outils, sauf que l’intervention de ce dernier se diffère de l’un à l’autre. Dans les jeux sérieux, le tuteur n’est pas un acteur, et fait le suivi et le diagnostic sans interagir avec le joueur, mais par contre dans un monde virtuel de simulation, le tuteur est un acteur. La figure 4 consiste en un schéma présenté par Jean-Paul Moiraud qui montre le rôle du tuteur dans les deux modes d’apprentissage. Figure 4 : Le tutorat dans les jeux sérieux et dans les mondes virtuels de simulation [MOI 11]. Chacun des deux outils précédents, soit jeux sérieux ou mondes virtuels de simulation, a ses caractéristiques, et chacun peut s’avérer plus approprié que l’autre dans une situation particulière. 3.3 Particularité des jeux sérieux Plusieurs caractéristiques propres aux jeux vidéo rendent l’intégration d’un contenu pédagogique à ce dispositif informatique un outil efficace pour former des apprenants dans les différents domaines. Parmi ces particularités, nous citons :  L’importante place du jeu vidéo dans le quotidien de nombreuses familles.  La combinaison du jeu vidéo d’après Michael Zyda entre « l’histoire, l’art et le logiciel » et l’intégration d’une dimension pédagogique comme l’illustre l’écrit suivant : « Les jeu sérieux sont cependant, plus qu’une histoire, de l’art et de logiciel […] ils impliquent la pédagogie : des activités qui éduquent ou instruisent, diffusant
  • 26.
    Chapitre1 11 de ce faitde la connaissance ou de la compétence. Cet ajout rend les jeux sérieux » [ZYD 05] dans [ALV 07].  La nécessité de convocation des références du jeu vidéo (ludisme,…) au moment de la conception du jeu sérieux.  Une plus large couverture des domaines par les jeux sérieux que le didacticiel5 en intégrant des domaines supplémentaires autre que la communication et l’éducation. Le schéma de la figure 5 proposé par Michael Zyda montre les vastes possibilités d’utilisations. Figure 5 : Champ d’application des jeux sérieux selon M. Zyda [ALV 07] Cette extension des domaines d’utilisation de ce nouvel outil dont le but est de (former, éduquer, recruter,…etc.) a poussé les spécialistes du domaine à proposer des classifications qui se diffèrent l’une de l’autre selon le critère utilisé. Le paragraphe suivant consiste à citer ces classifications. 5 Le didacticiel d’après le conseil supérieur de l’éducation québécoise : « Un logiciel ou programme, spécialisé dans l’enseignement d’une discipline, d’une méthode, de certaines connaissances et utilisé en enseignement assisté par ordinateur ».
  • 27.
    Chapitre1 12 4.Classification et typesdes jeux sérieux Le jeu sérieux a été adapté par plusieurs domaines, c’est pour cela plusieurs classifications sont proposées, mais se diffèrent d’un expert à un autre selon les critères utilisés. 4.1 Classification par thème La classification des jeux sérieux selon la fonction utilitaire ou selon le thème est très riche. Cette classification distingue notamment entre :  Advergame: jeux vidéo développés pour atteindre des objectifs publicitaires.  Edugame: jeux ludoéducatifs dédiés pour l’éducation.  Exergames: jeux contenant des exercices.  Datagames: jeux se basant sur les banques de données  Military game: jeux vidéo dédiés pour des formations militaires.  Green game: jeux sur le thème de l’écologie.  Newsgames : jeux informatifs  Edumarket game : combinaison entre des messages éducatifs ou informatifs avec du marketing.  …La liste n’est pas finie et s’enrichie au fil du temps [ALV 10]. La figure 6 représente quelques jeux sérieux. Figure 6 : Interfaces de quelques jeux sérieux.
  • 28.
    Chapitre1 13 4.2 Classification d’Alvarezet Rampnoux En 2006, une autre classification a été proposée par Alvarez et Rampnoux. Cette classification consiste à classifier les jeux sérieux en cinq catégories en se basant sur le type [ALV 10].  Jeux publicitaires (Advergaming).  Jeux ludo-éducatifs (Edutainement).  Jeux de marché (Edumarket game).  Jeux engagés comme Escape from Woomera.  Jeux d’entrainement et de simulation. 4.3 Classification G|P|S La classification G|P|S a été proposée en 2007 par Ben Sawyer et Pether Smith. Elle est basée sur les deux critères suivants :  L’intention utilitaire du jeu sérieux.  Le segment de marché proposé. Un troisième critère a été proposé par Djaouti et Rampnoux, il s’agit du :  Gameplay. C’est la naissance d’un nouveau modèle de classification : o Gameplay= indication s’il y a possibilité de gagner ou non. S’il n’est pas possible de gagner, on parle d’un serious play. Dans l’autre cas, on parle d’un jeu sérieux. o Permet de= ce critère permet de recenser les fonctions sérieuses associées au jeu sérieux. A ce jour, trois grandes fonctions sont recensées [ALV 10]: 1. Diffuser un ou plusieurs messages de quatre natures différentes : éducatif (Edugame) ; informatif (Newsgames) ; persuasif (Advergames) ; subjectif (Art games). 2. Proposer des entrainements pour améliorer les capacités cognitives ou physique du joueur (ex. : Exergames). 3. Echange de données (ex. : Datagames) soit entre les joueurs soit entre le concepteur du jeu d’un côté et les joueurs de l’autre côté.
  • 29.
    Chapitre1 14 o Secteur= selonce critère on peut illustrer le domaine d’application (santé, entreprise, religion) et le public visé par le jeu (étudiants, professionnels) [ALV 07]. 4.4 Classification selon l’intégrité L’intégration d’un aspect pédagogique dans un jeu dans le but de passer un message tout en conservant l’informalité d’apprentissage ; est un critère d’une autre classification des jeux sérieux. Selon cette classification on distingue :  Intrinsic fantasy (intégration intérieure) : le problème d’apprentissage est présenté dans le monde imaginaire donné par le jeu. Ainsi l’apprentissage porte sur les éléments du logiciel où l’utilisateur joue [SZI 09] (ex : le jeu sérieux Zombie Division développé en 2007 par J. Habgood et coll). Figure 7 : Le jeu sérieux Zombie Division [SZI 09].  Extrinsic fantasy (intégration extérieure) : Dans ce cas, le problème d’apprentissage est présenté à l’extérieur. En d’autres termes, lorsque l’utilisateur joue il n’apprend rien et au moment dédié pour l’apprentissage l’utilisateur ne joue pas. Grâce à la diversité des critères de classification, chacune de ces classifications présentent des intérêts dans un monde d’utilisation pour faire une étude et une analyse sur une partie du jeu [SZI 09]. Il existe d’autres critères de classification, parmi les plus importants : le mode de jeu ou la stratégie. Parmi ces types-là on cite : Les jeux de gestion de ressources (ex : CellCraft), Les jeux de sélection de choix (ex Zombie Division, Ludiville), Les jeux de rôle…etc. Dans notre cas, nous nous intéressons à analyser le jeu sérieux « CellCraft », sur lequel se base notre étude et qui se classifie parmi les jeux d’intégrité intrinsèque, ou encore comme jeu de gestion de ressources.
  • 30.
    Chapitre1 15 5.Présentation du jeusérieux CellCraft Ce jeu créé par (Lars Doucet, Chris Gianelloni, Anthony Pecorella et Hibiki Haruto) en 2010 est un jeu de stratégie et de gestion de ressources qui a pour but d’initier les élèves de 6 à 15 ans à la physiologie et l’anatomie de la cellule animale ou végétale. Ceci dit vu que ce jeu est destiné à des enfants relativement jeunes, le but principal du jeu est de mémoriser les différentes composantes de la cellule. Figure 8 : Le serious game CellCraft. L’objectif primaire dans CellCraft est de faire survivre la cellule. Le jeu se subdivise en 8 niveaux comme l’illustre la figure 9 : dans le premier niveau une figure ombragée vous fait le point sur les mécanismes de base (déplacement, collecte de ressources,…etc.). Par la suite une cinématique vient expliquer l’histoire dans laquelle va se dérouler le jeu.
  • 31.
    Chapitre1 16 Figure 9 :Les niveaux de CellCraft. Chaque niveau dans CellCraft possède un but pédagogique, Tous les niveaux et leurs buts sont classés dans le tableau suivant : Niveau But pédagogique 1. Pseudopod for the Win L’utilité de la mitochondrie 2. Let’s get Nuclear Fonctionnalité du noyau 4. Insane in the Membrane Réticulum endoplasmique 5. Invasive Infection L'appareil de golgi 6. Green Thumb Chloroplaste 7. The Longest Journey Différents type d’anticorps 8. Heat Shock Crisis La mitochondrie génère la chaleur 9. Indegestion L’appareil de Golgi fabrique les toxines Tableau 2 : Tableau représentatif des buts pédagogiques des différents niveaux de CellCraft.
  • 32.
    Chapitre1 17 CellCraft a misla barre haute pour les autres jeux sérieux réalisés par flash car l’aspect éducatif est quasiment immergé dans le gameplay i.e. l’apprentissage des différentes notions est transformé en l’accomplissement de différents niveaux et challenges. 6.Conclusion Durant ce premier chapitre, et en analysant les différentes définitions posées par les experts du domaine, il nous parait important d’utiliser les jeux sérieux autant que les autres outils modernes d’auto-formation dans les différents domaines. Une réflexion menée durant tout ce chapitre, nous a permis de bien supporter l’idée que le tutorat et le suivi dans ce type d’outils d’apprentissage est important. A ce but-là, le chapitre suivant est consacré à étudier les différentes manières et méthodes de suivi qui existent en se concentrant sur la méthode de l’équipe MOCAH(Modèles et Outils en ingénierie de Connaissances pour l’Apprentissage Humain) du LIP6 (Laboratoire d’Informatique de Paris 6) qui consiste à utiliser un réseau de Petri et une ontologie pour faire le suivi.
  • 33.
    18 Chapitre2 Le suiviet le diagnostic dans les jeux sérieux Sommaire 1. Introduction. 2. Problématique de suivi. 3. Etape de suivi. 4. Techniques de suivi existantes. 4.1 Intégration du module de suivi dans le code source du jeu. 4.2 Intégration des jeux sérieux dans les plateformes d’apprentissage. 4.3 Suivi basé sur les réseaux Bayésiens. 5. Démarche de l’équipe MOCAH. 5.1 présentation générale de la démarche. 5.2 Techniques utilisées. 5.3 Pourquoi les réseaux de Petri et les ontologies ? 5.4 Approche de l’équipe MOCAH. 6. Synthèse. 7. Conclusion.
  • 34.
    Chapitre2 19 1.Introduction Dans le cadrede tout type de formation, les tuteurs suivent et évaluent les apprenants selon leurs expressions de visage, leurs questions ou bien leurs interactions [BOU 11]. Par contre, dans une formation basée sur des outils informatiques le tutorat de l’apprenant se diffère. Dans les jeux sérieux, les tuteurs se basent et attachent une attention particulière aux indicateurs fournis par le jeu [THO 11]. Pour aider le tuteur dans son rôle en lui fournissant plus d’informations, il est important voir indispensable d’accompagner le jeu sérieux par un système automatique pour analyser le parcours de l’apprenant [THO 11]. Plusieurs travaux de recherches de différentes équipes consistent à développer un évaluateur numérique pour mettre en évidence les connaissances correctes, d’expliquer et de caractériser les erreurs commises par l’apprenant [THO 11]. Chaque équipe utilise les modèles informatiques qu’elle trouve efficace pour cette fonction. Malgré que notre travail consiste à développer un module pour suivre les apprenants dans le jeu sérieux CellCraft, il parait nécessaire de présenter les différentes méthodes de suivi existantes cause de leur similarité de raisonnement (utilisation de traces dans l’analyse). Dans notre travail, nous nous intéressons particulièrement à la démarche MOCAH qui consiste à utiliser les réseaux de Petri comme outil informatique pour diagnostiquer les connaissances procédurales, et impliquer aussi une ontologie pour représenter les connaissances déclaratives [THO 11]. A travers ce chapitre dédié à citer les techniques du suivi et de diagnostic de l’apprenant, nous allons répondre aux questions suivantes :  Quelles sont les causes du recourt à ce type de suivi ?  Comment modéliser les connaissances d’un domaine par un réseau de Petri ?  Comment suivre le parcours d’un joueur par les réseaux de Petri et les ontologies ?
  • 35.
    Chapitre2 20 2.Problématique de suivi Ladifficulté du tutorat dans les jeux sérieux, oblige les formateurs à se baser sur les indicateurs fournis par le jeu pour suivre les apprenants. En termes d’apprentissage et d’évaluation d’acquisition de nouvelles connaissances par l’apprenant / joueur, les indicateurs classiques ; qui sont dans la plupart des cas soit le score obtenu à travers une partie du jeu soit le temps consacré pour jouer cette partie sont insuffisants [THO 11]. En plus, les différents scores obtenus à travers plusieurs parties ne permettent qu’une analyse différentielle pour vérifier si le joueur apprend de ses erreurs ou non et ne donnent pas d’indications détaillées sur les actions correctes ou erronées du joueur [SAN 11]. Ces limites imposent le recours à d’autres types de suivi de l’apprenant / joueur basé sur la trace. Ce type de suivi permet l’analyse des actions de l’apprenant / joueur une par une dans le but de fournir un compte rendu contenant les erreurs et aussi les phases qui posent des obstacles devant l’apprenant [THO 11]. Dans ce qui suit, nous essayons de présenter les différentes méthodes de suivi en nous concentrant sur le suivi par traces, ensuite nous détaillons la démarche de MOCAH en citons les modèles et les algorithmes utilisés dans l’analyse des actions et dans la caractérisation des erreurs. 3.Etape de suivi Afin de suivre et évaluer l’apprenant / joueur il faut comprendre et interpréter les événements réalisés par ce dernier [BOU 11], pour cela il est nécessaire de tracer ses actions une par une durant la partie du jeu [THO 11]. La diverse utilisation des traces dans nombreux domaines cause l’existence de différentes définitions de cette dernière [BOU 11]. Une définition pertinente pour le cas des jeux sérieux, qui s’inscrit dans le cadre des environnements informatiques pour l’apprentissage humain, définit la trace comme « une observation ou un enregistrement de l’interaction de l’apprenant avec un système en vue d’une analyse » [JER 01] dans [BOU 11]. Plus généralement « la trace est définie comme une séquence temporelle d’observés » [SET 06] dans [BOU 11]. Cette définition inclut l’existence d’une relation d’ordre dans le temps des données extraites à travers des observations [BOU 11].
  • 36.
    Chapitre2 21 Plusieurs travaux utilisaientle suivi dans les jeux sérieux soit pour évaluer l’acquisition de l’apprenant de nouvelles connaissances [GEE 03] dans [THO 11], guider l’apprenant dans le jeu [SHU 09] dans [THO 11], adapter le jeu selon les actions du joueur [CON 09]dans [THO 11] et même pour améliorer la conception du jeu [MAR 04]dans [THO 11]. La quantité d’informations portées par une action rend la trace : l’information de base de plusieurs outils de suivi. Après avoir tracé les actions accomplies par l’apprenant dans le but de le suivre, il faut comparer ces actions avec celles de l’expert pour savoir s’il a bien assimilé les concepts ou non. L’approche utilisée pour faire cette comparaison se diffère d’un tuteur à un autre. Dans ce qui suit, nous présentons ces différentes démarches. 4.Techniques de suivi existantes Plusieurs outils de suivi sont développés pour accompagner l’apprenant / joueur. La majorité de ces outils sont basés sur le « model tracing6 » mais la manière de traitement d’informations issues des traces et aussi les outils utilisés pour le traitement se diffèrent d’une méthode à une autre. Ils sont basés sur des règles de type « si…alors… ». Dans ce qui suit, nous citons les différentes méthodes existantes. 4.1 Intégration du module de suivi dans le code source du jeu Dans le but d’évaluer le joueur / apprenant, certains jeu sérieux intègrent des modules de suivi dans le code source du jeu. L’analyse faite sur le jeu StarBank7 ; jeu destiné aux nouveaux entrants au groupe BNP Paribas; a montré que le jeu contient certains éléments qui permettent d’évaluer le joueur lors du passage au niveau suivant. Le suivi se résume dans l’accomplissement des actions critiques du jeu par l’apprenant définies auparavant par le développeur. Lorsque le joueur perd, une analyse se fait en se basant sur les actions prématurées. Pour chaque niveau du jeu, les actions prématurées (trop tôt) et tardives (trop tard) sont définies dans le code source du jeu avec des coefficients allant de -1 à -3. Le bilan de l’analyse se 6 Model tracing: Cette démarche consiste à comparer pas à pas les actions de l’apprenant à celles de l’expert, dès qu’un écart est détecté, le système déclenche un feedback qui impose à l’apprenant de repartir sur le bon chemin.[THO 11] 7 http://starbankthegame.bnpparibas.com/
  • 37.
    Chapitre2 22 construit dynamiquement selonle joueur en comparant pas à pas les actions accomplies par l’apprenant avec celles prédéfinies dans le jeu. L’intégration directe du module de suivi dans le code source du jeu alourdit ce dernier à cause du traitement du suivi, c’est pourquoi dans les autres méthodes les chercheurs ont séparé le module de suivi du jeu. 4.2 Intégration des jeux sérieux dans les plateformes d’apprentissages Pour enrichir les Learning Management Systems LMS; disposés par plusieurs entreprises; par des dispositifs d’apprentissage autres que les cours classiques, il apparait nécessaire d’intégrer le jeu sérieux dans ce processus d’apprentissage. Et comme la plupart des LMS sont compatibles avec le standard Sharable Content Object Reference Model SCORM, il est important de respecter ses normes [THO 10]. Dans ce dispositif, chaque unité d’apprentissage ; contenus de e-Learning classique ou jeu ; est considérée comme SCO où l’apprenant peut basculer entre les deux outils : le cours classique et le jeu sérieux. Chaque SCO envoie des informations sur ses indicateurs au LMS (score obtenu, durée consacrée à jouer, statut,…) mais ces informations sont insuffisantes pour le suivi dans un jeu [THO 10]. Certaines limites imposées par le standard SCORM ont rendu la tâche de suivi difficile dans un LMS. Parmi ces limites on cite :  L’impossibilité du stockage des indicateurs détaillant les types d’erreurs à cause de la limite de nombre de champs libres et aussi la limite en taille du seul champ libre « suspend data » en 255 caractères.  Un LMS n’enregistre qu’une tentative d’un SCO et dans la majorité des cas la meilleure. Cette limite ne permet pas une analyse différentielle des différentes parties du jeu. La solution proposée par l’équipe consiste à recourir à une base de données pour définir un grands nombre d’indicateurs. Dans [THO 10] les auteurs ont montré comment le jeu « Star Bank The Game » a été intégré dans une plateforme d’apprentissage. Au cours de la partie, les actions accomplies par le joueur sont enregistrées dans un fichier XML avec toutes les informations nécessaires (état des indicateurs du tableau de bord avant et après l’action, date,…). Ce fichier XML est
  • 38.
    Chapitre2 23 transformé en PHPpour alimenter la base de données externe dont le schéma relationnel est montré dans la figure 10. Figure 10 : Modèle relationnel de la base de données externe pour le jeu Star Bank The Game [THO 10]. Le modèle expert est prédéfini en définissant les objectifs atteints et les valeurs des indicateurs clés pour passer au niveau suivant et aussi les indicateurs permettant de caractériser les actions accomplies par le joueur. Une analyse des actions se fait pour expliquer au joueur les raisons de son échec et pour donner au tuteur un compte rendu sur le parcours du joueur. Cette démarche est résumée dans la figure 11.
  • 39.
    Chapitre2 24 Figure 11 :Architecture générale de l’application [THO 10]. Un autre travail dans le même axe de recherche, fait par une autre équipe, vise à intégrer les jeux éducatifs crées par la plateforme <e-Adventure>8 dans un Learning Activity Management System LAMS9 . Le choix des deux outils est dû à la disponibilité des deux outils en open source et aussi aux caractéristiques de chacun d’eux [ANG 10]. La plateforme <e-Adventure> permet aux formateurs de créer leurs propres jeux selon le contenu pédagogique voulu et de définir les règles d’évaluation de l’apprenant en se basant sur un ensemble d’indicateurs (score, game-completed, game-time, real-game-time,…) intégrés dans le jeu et associé au profil de l’apprenant. La figure 12 représente le panneau de définition des règles d’évaluation dans <e-Adventure> [ANG 10]. 8 http://e-adventure.e-ucm.es/ 9 http://www.lamsinternational.com/
  • 40.
    Chapitre2 25 Figure 12 :Panneau de définition des règles d’évaluation dans la plateforme <e-Adventure> [ANG 10]. D’un autre côté, LAMS offre d’autres fonctionnalités que les LMS classiques, il dispose de trois vues différentes [ANG 10] :  The Authoring View : permet de définir le plan du cours en se basant sur le séquencement des activités en proposant au tuteur une librairie d’activités. La figure13 représente un exemple de séquencement des activités pédagogiques dans LAMS.  The Learner View : il est conçu pour l’exécution et la synchronisation des activités.  The Monitoring View : il est chargé du suivi et l’évaluation de l’apprenant dans les différentes activités pédagogiques.
  • 41.
    Chapitre2 26 Figure 13 :Un exemple de séquencement des activités pédagogiques dans LAMS [ANG 10]. L’intégration nécessite un développement des deux côtés [ANG 10] :  Du côté du jeu : une architecture flexible composée de deux couches (the communication layer CL, the Assessment and Adaptation layer AL).  Du côté du LAMS : une architecture séparant entre le noyau destiné pour la conception des activités d‘apprentissages et les outils conçues pour la gestion des contenus. La figure 14 représente l’intégration d’un jeu <e-Adventure> dans LAMS.
  • 42.
    Chapitre2 27 Figure 14 :Intégration des jeux créés par <e-Adventure> dans LAMS [ANG 10]. Selon les conditions posées par le tuteur, pour passer d’une activité à une autre et spécialement les objectifs du jeu, les indicateurs utilisés sont envoyés au LAMS pour s’attacher au profil de l’apprenant et l’évaluer. 4.3 Suivi basé sur les réseaux Bayésiens 4.3.1 Définitions des réseaux Bayésiens Les réseaux bayésiens sont basés sur la théorie de Bayes des probabilités conditionnelles dont les résultats sont : ( ) ( ) ( ) ( ) ( ) et ( ) ( ) ( ) ( ) . Donc un réseau bayésien est un système représentatif des connaissances permettant le calcul des probabilités conditionnelles pour trouver des solutions à différentes sortes de problèmes [PAR 06]. Concrètement, un réseau bayésien est un graphe orienté acyclique dont les nœuds représentent des variables aléatoires et les arcs reliant les nœuds sont rattachées à des probabilités conditionnelles [PAR 06].
  • 43.
    Chapitre2 28 La particularité desréseaux bayésiens dans le diagnostic est la possibilité de tenir compte simultanément les connaissances de l’expert et les expériences contenus dans les données. La construction du réseau est faite par les experts pour définir le modèle du graphe (appelé aussi structure), et les probabilités sont calculées à travers les expériences [PAR 06]. 4.3.2 Démarche Cette démarche conçue pour suivre l’apprenant / joueur dans son parcours ; dans le but d’évaluer ses performances ; consiste à inférer les connaissances de l’apprenant en partant d’une collecte de données observées. La démarche est basée sur l’approche Evidence- Centered Design ECD dont la structure est constituée de trois modèles théoriques [SHU 10].  modèle de représentations de compétences qu’on désire évaluer (competency model).  modèle de représentation des interactions du joueur avec le jeu et les réponses possibles du joueur d’un problème donné (evidence model).  modèle de représentation des tâches et des situations permettant des interactions du joueur avec le jeu (task model). La figure 15 résume ces modèles. Figure 15 : Modèles utilisés dans l’approche Evidence-Centered Design [SHU 10]. La description des comportements autorisés pour le joueur et aussi qu’on attend du joueur permet de construire un graphe causal contenant les multiples interdépendances.
  • 44.
    Chapitre2 29 Le système desuivi compare le graphe causal de l’apprenant avec celui de l’expert pour trouver les liens causaux manquants et erronés. A l’aide de cette comparaison, un réseau bayésien à un instant donné sur les compétences inférées est construit en fonction des observables [SHU 10]. 5.Démarche de l’équipe MOCAH-LIP6 L’approche utilisée durant tout notre travail est celle de l’équipe MOCAH (Modèles et Outils en ingénierie de Connaissances pour l’Apprentissage Humain) du LIP6 (Laboratoire d’Informatique de Paris 6). 5.1 Présentation générale de la démarche Lors de la phase de conception d’un module de suivi dans un jeu sérieux, plusieurs modules doivent être pris en considération pour aboutir à un tuteur complet. Les modules essentiels sont résumés dans la figure 16. 10 Selon la figure 16, l’analyse et le traitement des actions extraites de la trace se font par le couplage de deux outils informatiques : les réseaux de Petri et les ontologies. 10 Erreurs courantes Eléments à intégrer dans la conception du suivi de l’apprenant Apprenant / Joueur Experts Module de suivi Réseau de Petri Modèle du jeu Modèle apprenant Connaissances manquantes Misconceptions Connaissances acquises Modèle du domaine Connaissances du domaine Savoir-faire du domaine Ontologie du domaine et des actions du jeu Misconceptions11 Interactions dans le jeu Règles du jeu Editeur de missions de jeux sérieux Formateurs Modèle de traces Figure 16 : La conception du suivi de l'apprenant dans un jeu sérieux [THO 11].
  • 45.
    Chapitre2 30 Le paragraphe suivantest dédié pour étudier les techniques utilisées et leurs propriétés exploitées dans la démarche. 5.2 Techniques utilisées 5.2.1 Réseau de Petri 5.2.1.1 Définition et représentation graphique Le réseau de Petri est un moyen de modélisation du comportement des systèmes dynamiques à événements discrets. Ce modèle mathématique sert à représenter divers systèmes (informatique, industriel,…) travaillant sur des variables discrètes et aussi à décrire des relations existantes entre des conditions et des évènements [NOT 07]. Ce type de graphe orienté est composé des places Pi et des transitions Ti en nombre fini et non nul. Le réseau de Petri est aussi nommé graphe biparti alterné à cause de l’alternance entre les nœuds où chaque arc doit avoir un type de nœud dans son extrémité (place et transition). A chaque arc est effectué un nombre entier positif non nul qui représente le poids de l’arc qui est par défaut égal à un. A chaque place du graphe est associée un nombre entier, positif ou égal à 0, de jetons [BOI 03]. La figure 17 représente un réseau de Petri en décrivant ses composantes. Théoriquement, un réseau de Petri est un 6-uplet : N=<P, T, F, Mo, W, K> où [KAI 01] :  P est l’ensemble de places.  T est l’ensemble de transitions.  F est l’ensemble d’arcs tel que F (P X T) U (T X P).  Mo est le marquage initial des places tel que pour chaque p de P il est associé un nombre de jetons.  W est la fonction d’évaluation des arcs, tel que W : (P x T) U (T x P) → N.  K est la limite de capacité ; représentant le nombre maximum de jetons qui peuvent occupés chaque place. 5.2.1.2. Représentation matricielle d’un réseau de Petri L’état du réseau à un instant donné t peut se présenter par un vecteur M (vecteur de marquage) dont la dimension est le nombre de places. Ce vecteur a pour valeurs le nombre de
  • 46.
    Chapitre2 31 jetons dans chaqueplace [BOI 03]. Les vecteurs M0 et M1 de la figure 17 représentent la matrice correspondante au graphe associé à deux instants (avant et après l’exécution de t1). La définition matricielle selon [BOI 03] introduit les deux matrices PRE et POST tels que :  PRE une matrice de référence aux préconditions avec PREpt=W (p,t).  POST une matrice de référence aux post-conditions avec POSTpt=W(t,p). La matrice d’incidence11 C d’un réseau de Petri est donnée par la formule suivante : ( ) ( ) ( ) . 5.2.1.3 Evolution temporelle d’un réseau de Petri L’évolution de l’état du réseau de Petri correspond à une évolution de marquage. Les jetons, qui matérialisent l’état du réseau à un instant donné, peuvent passer d’une place à l’autre par franchissement d’une transition [KAI 01]. Selon [KAI 01] pour franchir une transition du réseau, il faut que :  La place en amont possède un nombre de jetons supérieur ou égal au poids de l’arc qui relie cette place en entrée avec la transition.  Le réseau ne peut évoluer que par le franchissement d’une transition à la fois.  Le franchissement d’une transition est indivisible et de durée nulle. Pour une représentation matricielle du réseau M, une transition t est franchissable si et seulement si : ( ) ( ). Avec un marquage K, et lors du franchissement d’une transaction t, on arrivera à un marquage K’ tel que ( ) ( ) ( ) [NOT 07]. La figure 17 représente une évolution temporelle d’un réseau de Petri après le franchissement d’une transition. 11 Matrice d’incidence : c’est une matrice à deux dimensions où chaque élément (i ; j) de la matrice C donne le bilan pour la place i du tirage de la transition j [COM 12].
  • 47.
    Chapitre2 32 Figure 17 :Réseau de Petri [THO 11]. 5.2.1.4. Graphes d’accessibilité Le franchissement d’une séquence de transitions t1,t2,…,tn conduit le réseau de Petri d’un état initial Ko à l’état Kn. Dans un réseau de Petri, un marquage K’ est accessible à partir d’un autre marquage K s’il existe une séquence de transitions s tel que K s → K’ . Le graphe d’accessibilité d’un réseau représente tous les marquages accessibles à partir du marquage initial Ko. Les sommets de ce graphe représentent les marquages, et les arcs représentent les transitions qui conduisent à ces marquages [KAI 01]. La figure 18 représente le graphe d’accessibilité du réseau de Petri présenté dans le figure 17.
  • 48.
    Chapitre2 33 Figure 18 :Graphe d'accessibilité du réseau de Petri. 5.2.2 Ontologie Une ontologie est une représentation structurée d’un ensemble de termes et de concepts liés à un domaine [TUR 09]. Elle permet la modélisation des relations entre ces concepts. Ces relations peuvent être soit des relations sémantiques, soit des relations de subsomption12 . Les ontologies sont employées dans plusieurs domaines (intelligence artificielle, web sémantique, le génie logiciel, l’informatique biomédicale, architecture de l’information,…) [JUL 11]. Elles sont aussi interrogeables par des applications informatiques et permettent de faire des raisonnements [JUL 11]. Pour concevoir une ontologie, il faut schématiser une liste de questions que la base de connaissances fondée sur cette ontologie devrait être capable de répondre [JUL 11]. 12 Subsomption : La subsomption désigne une relation hiérarchique entre des concepts, dans les logiques de description.
  • 49.
    Chapitre2 34 5.3 Pourquoi lesréseaux de Petri et les ontologies ? Selon l’équipe, un jeu sérieux est vu comme un ensemble d’objets dynamiques c’est pourquoi on utilise les réseaux de Petri pour modéliser et simuler l’évolution séquentielle, parallèle et concurrente de ces objets dans le temps répondant aux évènements du jeu et aux actions du joueur [THO 11]. La multitude de solutions d’un même problème et la différence d’organisation de la solution d’un apprenant à un autre rendent le diagnostic en se basant juste sur un réseau de Petri insuffisant à cause de la limite de ce dernier de présenter que le comportement expert du jeu. Pour ces raisons, les actions différentes de celles de l’expert ne sont pas considérées erronées dès le début. Pour cela, on a recours à exploiter une ontologie pour représenter les connaissances du domaine [THO 11]. En résumant, le réseau de Petri est utilisé pour diagnostiquer les connaissances procédurales et en complétant l’analyse par une ontologie qui diagnostique les connaissances déclaratives [THO 11]. 5.4 Approche adaptée de l’équipe MOCAH 5.4.1 Indicateurs utilisés La limite des indicateurs classiques des jeux (score, temps consacré,…) oblige l’équipe à recourir à un modèle basé sur la trace des actions du joueur. Les actions du joueur sont analysées et classifiée une par une. Pour comprendre les erreurs commises et évaluer les connaissances acquises par le joueur, les actions non expertes sont classifiées dans l’approche selon la méthode d’analyse d’erreur humaine Cognitive Reliability and Error Analysis Method CREAM. Selon cette méthode, la classification se fait par quatre critères. La figure 19 représente ces critères de classification.
  • 50.
    Chapitre2 35 Figure 19 :Critères de classification des actions selon la méthode CREAM [ELK 07] Selon ces critères, plusieurs types sont extrais pour être exploités dans le diagnostic. La figure 20 cite les différents types pour chaque critère. Figure 20 : Différents types d’erreurs d’actions selon la méthode CREAM [ELK 07].
  • 51.
    Chapitre2 36 Le tableau 3suivant résume et décrit les différentes actions illustrées par la méthode CREAM. Type d’action Description Experte Action franchissable, attendue par l’expert au moment de l’exécution. Trop tôt Action experte (appartient au graphe d’accessibilité), non franchissable au moment de l’exécution. Il manque des actions auparavant pour que cette action devienne exécutable. Trop tard Action experte (appartient au graphe d’accessibilité), franchissable au moment de l’exécution et attendue auparavant par le système. Appartient à l’ensemble des actions manquantes. Redondante C’est une action experte, déjà exécutée auparavant par le joueur. Inutile Action non experte dont les places en sortie sont marquées lors de l’initialisation du réseau. Ensemble des actions manquantes C’est l’ensemble des actions expertes jamais exécutées par le joueur. Ensemble des actions manquantes qui rendent une action correcte L’ensemble des actions qui précèdent une action considérée très tôt. Tableau 3 : Tableau récapitulatif des types d’actions et leurs descriptions [THO 11] 5.4.2 Réseau de Petri dans l’approche L’utilisation d’un réseau de Petri dans la démarche est important parce qu’il permet de suivre la progression du joueur. Dans l’approche, le réseau de Petri représente le comportement expert du jeu (solutions expertes des problèmes) parce que la citation des graphes d’actions menant à la résolution optimale peuvent être obtenus juste par l’initialisation du graphe par les données du problème.
  • 52.
    Chapitre2 37 L’approche se situeentre le model tracing ; qui consiste à comparer les actions du joueur une par une avec celles de l’expert et en cas de différence l’action du joueur est considérée erronée ; et la reconnaissance des plans. Cette approche offre une liberté pour le joueur pour proposer sa propre solution en le suivant sans intervention immédiate. Dans l’approche, la sémantique suivante est adaptée :  Une place du réseau représente soit un objet du jeu, soit une caractéristique de cet objet.  Le nombre de jetons d’une place définit l’état de cette dernière.  Les places et leurs jetons constituent un vecteur de modélisation de l’état du jeu à chaque instant t.  Les transitions représentent les actions du joueur. 5.4.3 Algorithme d’analyse des actions à l’aide du réseau de Petri Après initialisation du réseau de Petri, le parcours expert est représenté par les graphes d’accessibilités. A chaque action du joueur « pédagogiquement-significatif », le module de suivi consulte le réseau de Petri pour vérifier si cette action présentée par une transition dans le réseau est franchissable.  Si c’est le cas, deux cas peuvent apparaître :  Si cette action appartient à l’ensemble des actions manquantes alors l’action est considérée trop tard.  Sinon, le système la considère comme experte.  Si la transaction n’est pas franchissable alors :  Si l’action appartient au parcours experts :  S’il y a des actions manquantes avant elle alors elle sera considérée comme trop tôt.  Sinon, elle sera considérée redondante.  Sinon,  Si les sorties sont marquées dès le début, alors elle sera considérée inutile.  Sinon l’action sera considérée pour le moment erronée.
  • 53.
    Chapitre2 38 La construction duréseau de Petri est basée sur la modélisation des règles expertes. Elle consiste à définir des règles de type si… alors…. 5.4.4 Organigramme d’analyse des actions à l’aide du réseau de Petri
  • 54.
    Chapitre2 39 Chargement de l’action Action franchissable ? Appartient auxactions manquantes ? Appartient à la solution de l’expert ? Il y a des actions manquantes avant elle? Toutes sorties sont marquées avant l’exécution ? Action erronéeAction inutileAction redondante Action trop tôtAction experteAction trop tard Figure 21 : Organigramme d’analyse des actions à l’aide du réseau de Petri.
  • 55.
    Chapitre2 40 5.4.5 Limite duréseau de Petri Un réseau de Petri ne peut représenter que la solution experte et optimale, mais l’existence de multitude de solutions pour un seul problème et les différentes manières de voir les choses peuvent rendre le réseau de Petri limité. Pour résoudre ce problème, l’équipe a fait recours à l’utilisation d’une ontologie pour représenter les différentes connaissances du domaine et les relations entre ces connaissances. 5.4.6 Ontologie dans l’approche Comme cité précédemment, l’ontologie est composée de deux entités principales : des nœuds et des liens entre ces nœuds. Un nœud défini une action du jeu (cliquer, se déplacer…etc.) ou une connaissance pédagogique. Un lien quant à lui peut représenter une relation entre actions (se compose, nécessite…etc.) ou bien une relation entre une action et une connaissance pédagogique à assimiler. L’ontologie est enregistrée dans un fichier XML est lors de l’analyse elle est chargée en mémoire sous forme de tableau. Lors de l’analyse par le réseau de Petri, dès qu’une action est considérée comme erronée, l’algorithme lance une deuxième analyse de l’action par l’ontologie selon l’organigramme représenté dans la figure 22.
  • 56.
    Chapitre2 41 Figure 22 :Organigramme d'analyse à l'aide des ontologies. 6.Synthèse Toutes les démarches citées précédemment visent à suivre l’apprenant / joueur dans une partie du jeu dont le but d’évaluer son acquisition de connaissances. Le problème est que les résultats aboutis se diffèrent d’un cas à un autre à cause de la diversité d’utilisation des outils et aussi de l’interprétation des résultats. Le tableau 4 récapitule les différences entre ces méthodes selon les critères suivants :  Formalisation du feedback : est-ce-que le module de suivi est intégré dans le jeu ou est-il séparé ?  Parcours expert prédéfinis : est-ce que le parcours expert est défini avant l’analyse ?  Utilisations des outils prouvés : est-ce que la méthode est fondée sur des outils mathématiques prouvés ?  Classification des erreurs : est-ce que la méthode précise les phénotypes13 d’actions ? Le choix de ces critères est dû aux différents problèmes rencontrés durant l’étude des différentes méthodes de suivi. 13 Phénotype : les types d’erreurs selon la méthode CREAM [ELK 07]. Chargement de l’action du joueur Chargement de l’action experte attendue Recherche de l’action du joueur dans l’ontologie Recherche de l’action experte dans l’ontologie Détermination de la relation entre les deux actions Libeller l’action selon des décisions prédéfinies Passer à l’action suivante & chargement du RdP
  • 57.
    Chapitre2 42 Formalisation du feedback Parcours expert prédéfinis Utilisationsdes outils formels Classification des erreurs Intégration du module d’évaluation dans le code source du jeu. Intégration du jeu sérieux dans une plateforme d’apprentissages Suivi basé sur les réseaux Bayésiens Approche de l’équipe MOCAH- LIP6 Tableau 4 : tableau comparatifs entre les différentes méthodes de suivi. 7.Conclusion Durant ce deuxième chapitre, nous avons présenté les différentes méthodes de suivi de l’apprenant dans les jeux sérieux selon le mode d’utilisation. La majorité des méthodes donnent un bilan, sauf que la méthode de l’équipe MOCAH détaille même les types d’erreurs et leur donne de la sémantique. Dans ce que suit, on va tester cette méthode sur le jeu CellCraft –de type gestion de ressources- qui contient d’autres types d’actions tels que les clics, les mouvements, la production, la notion du temps,…etc.
  • 58.
    Chapitre3 43 Chapitre 3 Modélisation Sommaire 1.Introduction. 2. Démarche d’ingénierie. 2.1 Approches adaptées en modélisation. 2.2 Modélisation UML. 3. Conception. 3.1 Modélisation du domaine. 3.2 Traçage des actions. 3.3 L’approche MOCAH appliquée sur CellCraft. 3.3.1 Conception du réseau de Petri. 3.3.1.1 Les actions du CellCraft. 3.3.1.2 Extraction des règles métiers. 3.3.1.3 Adaptations dans la conception u réseau de Petri. 3.3.1.4 Implémentation du réseau de Petri. 3.3.2 Conception de l’ontologie. 4. Calcul des indicateurs. 5. Diagramme de domaine. 6. Diagramme des classes persistantes. 7. Conclusion.
  • 59.
    Chapitre3 44 1.Introduction Après avoir présentédans le deuxième chapitre les différentes méthodes de suivi de l’apprenant / joueur dans un jeu sérieux, nous essayons d’appliquer la méthode de diagnostic proposée par l’équipe MOCAH basée sur le couplage du réseau de Petri expert et de l’ontologie du domaine sur le jeu sérieux CellCraft. Pradeepa Thomas dans [THO 11] a montré comment l’équipe a appliqué la méthode sur un jeu de type de sélection du choix, il s’agit du jeu sérieux « Ludiville ». Dans ce type de jeu, le procédé est simple, il nécessite une bonne extraction des règles métiers du jeu et aussi une bonne modélisation des connaissances du domaine. Dans ce chapitre, nous présentons le procédé suivi durant l’application de la méthode sur ce nouveau type de jeu classé avec les jeux de catégorie de gestion de ressources en montrant les différentes adaptations et modifications de la méthode. Pour arriver à construire ce système de suivi en tenant compte des attentes du formateur et de l’apprenant / joueur, il est important d’analyser les besoins fonctionnels des acteurs. Pour ces raisons, nous commençons par identifier les acteurs, puis analyser leurs besoins en montrant le séquencement et les fonctionnalités des tâches de chaque acteur cité. 2. Démarche d’ingénierie Dans tout projet informatique, il est extrêmement important de suivre un des modèles existants (modèle en cascade, en V, en spirale et en incrément), selon le cas et le domaine d’utilisation. 2.1 Approches adaptées en modélisation Dans notre projet qui vise à réaliser un outil de suivi, nous adaptons l’approche par incrément montrée dans la figure 23 où le système est décomposé en trois sous-systèmes conçus séparément et intégré au fur et à mesure de leur développement.
  • 60.
    Chapitre3 45 Figure 23 :Modèle par incrément. Dans le but de simplifier notre système, nous utilisons UML comme langage de modélisation en exploitant ses différents diagrammes pour représenter les acteurs et leurs besoins fonctionnels. Nous utilisons durant toute la phase de modélisation l’outil PowerAMC. 2.2. Modélisation UML La modélisation par UML, nous offre une exploitation de ses différents diagrammes pour l’identification des acteurs, de spécifier les besoins fonctionnels de chacun de ses derniers et aussi de décrire chaque interaction entre les acteurs et le système. Pour identifier les acteurs d’un système, il faut définir toute les entités externes qui interagissent avec lui soit d’une manière directe ou indirecte. Notre système est utilisé par deux acteurs principaux le formé (apprenant/joueur) et le formateur (tuteur). La figure 24 représente le diagramme de contexte.
  • 61.
    Chapitre3 46 Figure 24 :Diagramme de contexte.  Choix du mode d’utilisateur : Cette opération permet d’identifier le mode d’utilisation du système (mode tuteur, mode apprenant). Le schéma 25 représente le diagramme de séquence « Choix du mode utilisateur ». Aussi le tableau 5 détaille cette séquence.
  • 62.
    Chapitre3 47 Figure 25 :Diagramme séquence choix d’utilisateur. Acteur Système L’acteur choisit le mode utilisateur soit tuteur soit apprenant Le système configure ses paramètres selon le choix. Acquittement, et opérations offertes. Tableau 5 : séquence choix d’utilisateur.  L’apprenant / joueur : Le premier acteur principal, c’est le propriétaire des traces analysées par le système. Cet acteur peut utiliser le système pour visualiser son parcours dans un niveau du jeu et aussi faire une analyse de ces traces pour détecter tout écart avec l’expert et améliorer ses connaissances. La figure 26 représente le diagramme de use cases de l’apprenant.
  • 63.
    Chapitre3 48 Figure 26 :Diagramme de use cases du joueur.  Visualisation du parcourt : Cette tâche consiste à afficher les actions accomplies par le joueur dans le but de donner un historique de son interaction avec le jeu. La figure 27 représente la démarche à suivre et aussi le tableau 6 détaille la séquence joueur- visualisation du parcours.
  • 64.
    Chapitre3 49 Figure 27 :Diagramme de séquence joueur-visualisation du parcours. L’apprenant/joueur Le système L’apprenant demande au système de visualiser son parcours en précisant l’identifiant du joueur, la tentative et les niveaux du jeu. Le système extrait les actions selon l’identifiant du joueur et les niveaux demandés par le joueur. Le système affiche les actions accomplies par le joueur sous forme d’une séquence. Tableau 6 : Séquence joueur-visualisation du parcours.  Analyse par rapport au parcours expert : Cette tâche ne consiste pas juste à un affichage du parcours du joueur, mais plus tôt d’analyser les actions une par une et de dire si l’action est experte ou erronée et de donner le type d’erreur commis. La figure
  • 65.
    Chapitre3 50 28 détaille ladémarche et le tableau 7 décrit la séquence Apprenant-analyse et diagnostic. Figure 28 : Diagramme de séquence joueur-analyse du parcours. Apprenant Système L’apprenant demande au système de faire une analyse et un diagnostic de son parcours dans une partie du jeu. Le système extrait les actions accomplies par l’apprenant une par une. Faire l’analyse et le diagnostic pour chaque action. Affichage des actions, leurs statuts et les types d’erreurs. Tableau 7 : Séquence Apprenant-analyse du parcours.
  • 66.
    Chapitre3 51  Le tuteur: C’est le deuxième acteur principal. Il utilise le système pour identifier la démarche utilisée par l’apprenant dans la résolution du problème, faire une interprétation des traces et détecter les connaissances acquises et les connaissances échappées. Le système permet aussi au formateur une interprétation graphique qui représente les améliorations de performance d’un joueur dans différentes parties et aussi entre plusieurs joueurs. La figure 29 représente le diagramme de use cases du tuteur. Figure 29 : Diagramme de use case du tuteur.  Visualisation du parcours du joueur : idem comme pour l’apprenant.  Analyse par rapport au parcours expert : idem comme pour l’apprenant.  Performance d’un jouer entre différente parties : Dans cette tâche, le système fait l’analyse de plusieurs parties par la méthode précédente, en calculant différents indicateurs d’amélioration de performance. La figure 30 et le tableau 8 détaillent la démarche.
  • 67.
    Chapitre3 52 Figure 30 :Diagramme de séquence tuteur-performance d’un joueur. Tuteur Système Le tuteur demande au système de faire une analyse différentielle entre plusieurs parties d’un joueur en spécifiant l’identifiant du joueur et les différentes parties. Le système identifie les actions de chaque partie. Faire l’analyse par l’algorithme précédent en enregistrant des indicateurs. Affichage des différents indicateurs. Tableau 8 : Séquence tuteur-performance d’un joueur.  Performance de plusieurs joueurs : Pour un niveau ou plusieurs niveaux, le système fait l’analyse entre différents joueurs en comparant les performances entre eux. Le tableau suivant représente la séquence entre le tuteur-performance de plusieurs joueurs. Nous détaillons le procédé dans la figure 31 et le tableau 9.
  • 68.
    Chapitre3 53 Figure 31 :Diagramme de séquence tuteur-analyse différentielle entre plusieurs joueurs. Tuteur Système Le formateur demande au système de faire une analyse différentielle entre plusieurs joueurs en spécifiant les identifiants du joueur et les différentes parties. Le système identifie les actions de chaque partie. Faire l’analyse par l’algorithme précédent en enregistrant des indicateurs. Affichage de différents indicateurs. Tableau 9 : Séquence tuteur-analyse différentielle entre plusieurs joueurs. Cette modélisation nous a permis d’identifier les acteurs de notre système et leurs besoins fonctionnels. Le noyau de l’application est constitué d’un réseau de Petri expert, d’une ontologie du domaine et un algorithme d’analyse. Dans ce qui suit nous présentons les étapes suivis pour concevoir le réseau de Petri et l’ontologie.
  • 69.
    Chapitre3 54 3.Conception 3.1. Modélisation dudomaine Lors de la conception d’un outil de suivi, il est extrêmement important de revenir à une carte conceptuelle du domaine qui modélise soient les bonnes pratiques, les ressources nécessaires pour produire un objet ou une activité particulière. Ce travail d’ingénierie des connaissances, nous permet dans ce travail d’extraire les règles métiers exploitées dans la conception du réseau de Petri et aussi pour compléter l’ontologie du domaine. Pour arriver à concevoir cette carte conceptuelle, il faut exprimer les bonnes pratiques sous formes de règles « Si…Alors… ». Pour concevoir la carte conceptuelle du domaine qu’on travaille dessus, nous utilisons le logiciel FreeMind pour représenter les différents concept de la biologie cellulaire. La figure 32 présente un extrait de la carte conceptuelle du domaine du jeu. Figure 32 : Extrait de la carte de modélisation du domaine.
  • 70.
    Chapitre3 55 3.2. Traçage desactions Le jeu sérieux CellCraft dispose d’un système de suivi et de diagnostic ad-hoc incomplet intégré dans le code source du jeu. Durant la partie, le jeu affiche un tableau de bord qui contient les quantités des différentes ressources comme l’illustre la figure 33, et à la fin de la partie, le système évalue le joueur selon les valeurs des indicateurs. Cette évaluation est basée sur certaines valeurs des indicateurs et des objectifs prédéfinies atteints, et non pas sur une évaluation d’acquisitions des connaissances. Figure 33 : Tableau de bord du jeu CellCraft. Dans le cadre de notre travail, nous souhaitons suivre l’apprenant / joueur d’une manière approfondie. Pour cela, nous utilisons une banque de traces générés dans des fichiers XML. La figure 34 représente la structure de ce fichier XML. Les différents indicateurs du CellCraft
  • 71.
    Chapitre3 56 Figure 34 :Structure générale du fichier des traces. Le fichier permet d’enregistrer plusieurs parties de joueurs différents pour pouvoir faire une analyse différentielle, et donner des statistiques au tuteur. La figure 35 représente un extrait du fichier des traces, dans la balise ’action’ on trouve l’identifiant de l’action comme attribut et la balise ‘info’ qui à son tour contient .la valeur des différents indicateurs ‘ATP, Glucose, Ribosome,…’ après l’exécution de cette action. Figure 35 : Extrait du fichier XML des traces
  • 72.
    Chapitre3 57 3.3. L’approche MOCAHappliquée sur CellCraft Dans ce qui suit, nous présentons notre démarche d’adaptation de l’approche MOCAH-LIP6 sur le jeu CellCraft. 3.3.1.Conception du réseau de Petri 3.3.1.1. Les actions de CellCraft Le jeu sérieux CellCraft est un jeu fondé sur l’action. A chaque instant t, il propose au joueur plusieurs actions possibles en le guidant par des indications qui constituent les actions expertes pour résoudre le problème d’une manière optimale. Le tableau 10 représente quelque étapes du deuxième niveau, en citant les actions possibles et parmi eux l’action experte. Etape Objectif Les actions possibles L’action experte 1 Chercher du NA et du AA  Chercher NA  Chercher AA  Chercher glucose  Déplacer  Click  Click centrosome  Click nucleus  Click mitochondrie  Déplacer la mitochondrie  Recycle lysosome  Mute & Un- mute.  Click menu  Click pause  Chercher NA et AA
  • 73.
    Chapitre3 58 2 Cliquer surle noyau  Chercher NA  Chercher AA  Chercher glucose  Déplacer  Click  Click centrosome  Click noyau  Click mitochondrie  Déplacer la mitochondrie  Recycle lysosome  Mute & Un- mute.  Click menu  Click pause  Click nucleus 3 Produire quelques ribosomes  Chercher NA  Chercher AA  Chercher glucose  Déplacer  Click  Click centrosome  Click noyau  Click mitochondrie  Déplacer la mitochondrie  Recycle  Chercher du NA et AA suffisant pour produire les ribosomes.  Produire les ribosomes.
  • 74.
    Chapitre3 59 lysosome  Mute &Un- mute.  Click menu  Click pause  Produire ribosome 4 Produire quelques slicers enzymes  Chercher NA  Chercher AA  Chercher glucose  Déplacer  Click  Click centrosome  Click noyau  Click mitochondrie  Déplacer mitochondrie  Recycle lysosome  Mute & Un- mute.  Click menu  Click pause  Produire ribosome  Produire slice enzyme  Chercher du NA et AA suffisant pour produire les slices enzymes.  Produire les slices enzymes. Tableau 10 : Extrait du tableau descriptif des actions possibles et l’actions experte du niveau 2.
  • 75.
    Chapitre3 60 3.3.1.2. Extraction desrègles métiers La construction du réseau de Petri expert se fait par la modélisation des règles métiers du jeu exprimées sous forme de règle « Si…Alors… ». Les règles métiers modélisent les actions et aussi les pré et post-conditions prévus dans les objectifs pédagogiques. La figure 36 présente un extrait des règles métiers du jeu CellCraft selon les niveaux. Figure 36 : Extrait de la carte conceptuelle du jeu (Règles métiers). 3.3.1.3. Adaptations dans la conception du réseau de Petri Dans tous types de jeux vidéo, une action offerte nécessite des préconditions, et de son exécution résulte des post-conditions. Dans [THO 11] lors de la conception du réseau de Petri du jeu Ludiville ; ces normes étaient respectées, d’où on est arrivée à conclure qu’à chaque instant t, le réseau représente l’état exact du jeu (actions exécutées, ressources consommées, ressources disponible,…). Le respect de ces normes est dû à la nature du jeu Ludiville où les résultats d’exécution de chaque action sont prédéfinis en nombre et aussi en nature, et l’exécution d’une action se fait une et une seule fois,…etc. Dans le jeu CellCraft, ce n’est plus le cas. Les résultats de l’exécution d’une même action peuvent être différents à cause de génération aléatoire des ressources (exemple de l’action de
  • 76.
    Chapitre3 61 recherche du glucosedans certains cas donne 5G dans d’autres 10G). Aussi de génération aléatoire de l’apparition d’une action d’une partie à une autre (exemple de l’action d’injection des virus),…etc. Pour toutes ces raisons et d’autres, nous proposons les adaptations suivantes pour que l’approche soit applicable sur le jeu.  Une action peut être présentée plusieurs fois pour assurer l’enchainement, et l’ordre posé par le concepteur.  Avant l’exécution d’une action, le réseau de Petri RdP représente l’état du jeu, mais après exécution pas forcément. Pour assurer l’exécution correcte de chaque action, nous proposons de faire une mise à jour du RdP après chaque exécution par les données enregistrées durant le traçage après l’exécution de l’action tout en respectant le monopole de franchissement des transitions dans un RdP.  Le poids d’un arc reliant une place avec une transition ne représente pas forcément le nombre exact de jetons nécessaires pour sensibiliser la transition, mais plus tôt pour assurer l’enchainement des actions dans l’ordre prévu.  Le poids d’un arc reliant une transition avec une place ne présente pas forcément les résultats de la sensibilisation de la transition, mais plus tôt consiste juste de marquer les places en sortie pour garder la trace de l’exécution lors de la mise à jour du RdP.  Le parallélisme entre les actions pour simuler la liberté du choix de l’action par le joueur. 3.3.1.4. Implémentation du réseau de Petri Pour implémenter les règles métiers sous forme d’un réseau de Petri, nous utilisons la plateforme TINA qui permet de faire une représentation graphique du réseau et le transformer en XML. La figure 37 représente un extrait de notre réseau de Petri pour le niveau 2 du jeu CellCraft. Aussi la figure 38 représente sa représentation XML.
  • 77.
    Chapitre3 62 Figure 37 :Extrait de la représentation graphique du réseau de Petri du niveau2 de CellCraft Figure 38 : Extrait du fichier XML du réseau de Petri.
  • 78.
    Chapitre3 63 A l’état actuelen terme de diagnostic, le système ne peut suivre l’apprenant / joueur que dans son parcours expert en se basant sur les règles expertes prédéfinies. Toute action non citée dans la solution experte est considérée erronée. Et puisque, un seul problème peut avoir plusieurs solutions, et une même solution peut être organisée dans le temps de plusieurs manière et même certaines actions experte nécessitent d’autres actions pour progresser dans le jeu, l’approche utilise une ontologie du domaine pour remédier à ce problème. Dans ce qui suit nous présentons la démarche de conception de l’ontologie du jeu CellCraft. 3.3.2. Conception de l’ontologie Le jeu CellCraft contient d’autres actions qui n’ont pas d’effet sur le parcours du joueur mais elles sont nécessaires pour la progression dans le jeu. Parmi ces actions, nous citons l’action NEXT, BACK,…etc. Aussi, notre objectif d’analyse est de détecter les objectifs pédagogiques assimilés ou non. Pour résoudre ces deux problèmes (actions nécessaires mais sans effet et identification de l’acquisition des objectifs pédagogiques), nous proposons de modéliser dans une ontologie les liens entre les actions expertes et les actions sans effet et aussi les liens entre les actions expertes et les connaissances à acquérir. La figure 39 représente un extrait de l’ontologie du jeu sérieux CellCraft que nous avons conçus. Figure 39 : Extrait de l’ontologie du jeu sérieux CellCraft.
  • 79.
    Chapitre3 64 Au moment del’analyse, dès qu’une action est considérée comme erronée par le réseau de Petri expert, l’algorithme interroge l’ontologie pour trouver le lien entre l’action attendue (dite experte) et l’action accomplie par le joueur (cf. Figure 22). Avec cette ontologie, on identifie deux autres types d’actions :  Actions nécessaires : Ce sont des actions nécessaires pour la progression dans le jeu, consommatrices de ressources, mais non associée à l’apprentissage (déplacements ,…).  Action sans effets : Ce sont des actions d’assistance, aidant le joueur à trouver l’action experte (Click Encarta, Zoom…). Aussi, on interroge l’ontologie pour trouver pour chaque action experte, le contenu pédagogique prévu à acquérir. Après avoir conçu le réseau de Petri expert et l’ontologie du domaine, nous détaillons dans les paragraphes qui suivent leurs représentations dans notre application. Mais avant cela, et comme l’analyse et l’interprétation des traces et la partie la plus importante dans notre travail, nous détaillons en ce qui suit les indicateurs que nous souhaitons récupérer suite à cette phase analyse.
  • 80.
    Chapitre3 65 4. Calcul desindicateurs Dans le but de répondre à certains besoin des utilisateurs et faciliter la visualisation des résultats de l’analyse par des représentations graphique, nous calculons certains indicateurs durant l’analyse des traces. Ces indicateurs représentent le nombre de chaque type d’actions. Ces types d’actions sont issus de la méthode CREAM (cf. fig. 20), dont certaines sont déjà utilisées dans l’approche MOCAH (experte, trop tôt, trop tard), et d’autres types que nous avons proposé au cours de notre étude (nécessaire, sans effet). Le tableau suivant représente les indicateurs proposés. Indicateur Signification NB-Expert Nombre des actions expertes NB-Nécessaire Nombre des actions nécessaires pour la progression dans le jeu. NB-Sans-Effet Nombre des actions aidantes dans le jeu. NB-Trop-Tôt Nombre des actions trop tôt. NB-Trop-Tard Nombre des actions trop tard. NB-Redondante Nombre des actions redondantes NB-Inutile Nombre des actions inutiles NB-Erronée Nombre des actions erronées Tableau 11 : Tableau descriptif des indicateurs calculés. Ces indicateurs sont utilisés par la suite pour calculer l’indicateur de performance du joueur que nous détaillons plus loin. 5.Diagramme de domaine Dans ce qui suit nous présentons les données statiques de notre système nécessaires au fonctionnement pour les différents acteurs de l’outil. Avant de donner ce diagramme, nous décrivons les entités importantes du système.  Trace : contient l’historique du joueur.  Réseau de Petri : représente les informations du parcours expert.  Ontologie : Contient les informations des liens entre les différentes actions du jeu.
  • 81.
    Chapitre3 66  Paramétrage :représente les paramètres du système (mode de visualisation et type d’analyse). La figure 40 représente le diagramme du domaine complet. Figure 40 : Diagramme du domaine.
  • 82.
    Chapitre3 67 6.Diagramme des classespersistantes La figure 41 représente les classes persistantes de l’outil qui sont réparties en deux groupes :  Classes de control (traitement).  Classes de dialogue et de visualisation. Figure 41 : Diagramme de classes persistantes.
  • 83.
    Chapitre3 68 7.Conclusion Dans ce chapitre,nous avons présenté notre amélioration de l’approche MOCAH et les différentes adaptations avec ce type de jeu, à travers la conception du réseau de Petri et de l’ontologie. Nous avons détaillé également notre démarche d’ingénierie. Les adaptations proposées (modélisation des ressources du jeu par des places, modélisation d’une action plusieurs fois, simulation du parallélisme,…etc.) sont nécessaires pour pouvoir suivre l’apprenant et de vérifier la disponibilité des ressources avant chaque action. Dans notre cas, on ne peut pas déduire le graphe d’accessibilité juste après l’initialisation grâce à la mise à jour qui se fait après chaque exécution d’une action. Dans le chapitre suivant, nous présentons notre démarche de réalisation de cet outil en intégrant le réseau de Petri et l’ontologie décrits précédemment.
  • 84.
    Chapitre4 69 Chapitre 4 Réalisation Sommaire 1.Introduction. 2. Architecture du système et technologie utilisée. 3. Classes de programmation. 4. Description de l’interface utilisateur. 5. Réflexion sur la représentation des indicateurs. 6. Conclusion.
  • 85.
    Chapitre4 70 1.Introduction Après avoir présenté,dans le chapitre précédent, notre démarche de conception des éléments utilisés dans la réalisation, nous détaillons ici notre démarche de réalisation et la mise en œuvre de ce système de suivi. Dans ce chapitre nous présentons l’architecture générale de notre système, la technologie utilisée contenant le langage de programmation et aussi la plateforme. Nous concluons par la présentation des résultats de quelques tests en donnant notre réflexion sur la représentation des indicateurs retournés soit pour le tuteur/enseignant ou pour l’apprenant / joueur. 2.Architecture du système et technologie utilisée Cet outil est un système configurable par l’utilisateur pour le choix du mode d’utilisation et le type de visualisation. En utilisant le réseau de Petri et l’ontologie, l’outil analyse l’ensemble de traces générées pour les interpréter. Notre système est composé de quatre grandes parties :  Le paramétrage du système.  La visualisation des résultats.  Analyse et interprétation.  Traitement des fichiers XML utilisés dans l’analyse. La figure 42 représente l’architecture de l’outil.
  • 86.
    Chapitre4 71 Figure 42 :Architecture de l’outil. Nous avons utilisé dans le développement de notre outil le langage de programmation JAVA. Nous avons fait appel à quelques API pour pouvoir communiquer avec le réseau de Petri et l’ontologie et aussi pour visualiser les résultats. Visualisation des résultats Paramétrage du système Analyse et interprétation Traitement du fichier XMLRéseau de Petri Ontologie Banque de traces .XML Sous forme d’arbre
  • 87.
    Chapitre4 72 3.Classes de programmation Notreapplication se compose principalement de deux classes :  Classe de traitement : la classe Partie a pour rôle de parcourir le fichier de trace en utilisant la méthode parser_fichier_xml, où le fichier sera chargé dans un arbre. Par la suite, nous traitons l’arbre par la méthode analyse_action_Rdp ou analyse_action_complete selon le choix de l’utilisateur. La figure 43 représente les méthodes et les variables principales utilisées dans la classe Partie.java. Figure 43 : la classe de traitement Partie.java
  • 88.
    Chapitre4 73  Classes deconfiguration et de visualisation : Ce groupe de classes permet de : o Paramétrer l’outil en choisissant le fichier de trace, l’identifiant du joueur, niveau,…etc. o Afficher les différents résultats selon le paramétrage. La figure 44 représente la classe DesktoApplication1View et ses principales variables 4.Description de l’interface utilisateur L’utilisateur interagit avec le système à travers une interface développé aussi en NetBeans. La première UI14 rencontrée par l’utilisateur est celle du menu, qui lui propose soit de configurer le système, choisir le type de l’analyse ou de visualiser les résultats. La figure 45 est une capture d’écran du menu principal de l’application. Figure 45 : Le menu principal de l’application 14 User Interface = interface utilisateur. Figure 44 : La classe DesktopApplication1View.
  • 89.
    Chapitre4 74 Le système imposeà l’utilisateur de le configurer en choisissant le mode d’utilisation (tuteur ou apprenant / joueur), le type de visualisation (textuelle ou graphique) et aussi le fichier contenant les traces à analyser. La figure 46 représente l’interface de configuration du système. Figure 46 : L’interface de configuration du système Après la configuration, le système parcours le fichier de traces pour extraire les actions des joueurs enregistrés dans le fichier, leurs niveaux accomplies et aussi le nombre de tentatives
  • 90.
    Chapitre4 75 de chacun d’eux.A ce moment, l’utilisateur choisit le type d’analyse voulu, l’identifiant du joueur, les niveaux et aussi les tentatives. La figure 47 représente l’interface du choix du type d’analyse. Figure 47 : Interface du choix du type d’analyse. Après avoir choisi le type d’analyse, le système propose à l’utilisateur de paramétrer le joueur selon le type d’analyse sélectionné. La figure 48 représente l’interface de paramétrage du joueur pour une analyse simple.
  • 91.
    Chapitre4 76 Figure 48 :Interface du paramétrage du joueur. Dès que le système est configuré, l’outil propose à l’utilisateur plusieurs types de visualisation (visualisation du parcours, visualisation des résultats d’analyse par le réseau de Petri, les résultats d’analyse complète). La figure 49 représente l’interface du choix de type de visualisation. Figure 49: Interface de visualisation des différents résultats d’une analyse.
  • 92.
    Chapitre4 77 5.Réflexion sur lareprésentation des indicateurs Le but principal de notre projet est d’analyser les traces des joueurs et de faire une interprétation qualitative pour aider le tuteur à mieux exploiter l’analyse détaillée de tout l’historique du joueur comme l’illustre la figure 50. Figure 50 : Analyse détaillée du parcours du joueur. Dans ce but la, nous proposons en plus de la représentation textuelle détaillant tout le parcours, un taux de performance du joueur et aussi une représentation graphique des indicateurs calculés (actions expertes, trop tôt, trop tard,…). Notre proposition pour le calcul du taux de performance est basée sur des travaux faits dans [YES 11] et qui visent à détecter la pertinence de l’action accomplie par le joueur par rapport à l’action attendue. Dans cette approche, les actions du jeu sont représentées dans une ontologie du domaine, et chaque lien est pondéré selon la classe d’appartenance. Le calcul de la pertinence d’une action par rapport à une autre se fait par le calcul de la proximité sémantique en se basant sur la distance entre les deux actions. Nous nous inspirons de l’idée de pondération de chaque lien selon sa classe d’appartenance en affectant pour chaque type d’action un poids. Ces poids sont choisis selon les critères de fatalité de l’erreur. Dans notre jeu, nous proposons les poids suivants : Libellé de l’action Poids (α) Experte 1/1 Nécessaire 1/2 Sans effet 1/3 Trop tard 1/5 Trop tôt 1/7
  • 93.
    Chapitre4 78 Inutile 1/11 Redondante 1/13 Erronée1/17 Tableau 22 : Tableau de pondération des actions. La formule adaptée dans le calcul du taux de performance est la suivante : ( ) Après avoir mené certains tests dans le calcul de taux de performance, nous sommes arrivés aux résultats présentés dans le tableau suivant. Cas expertes Nécessaires Sans effet Trop tard Trop tôt inutiles redondantes erronées Taux % 1 5 3 0 0 0 0 0 0 67,18 % 2 5 3 2 0 0 0 0 0 55,97 % 3 5 3 2 2 1 0 0 0 44,76 % 4 5 3 2 2 1 2 0 0 38,91 % 5 5 3 2 2 1 2 2 0 34,40 % 6 5 3 2 2 1 2 2 3 29,24 % Tableau 13 : L’effet des types d’erreur sur le taux de performance.
  • 94.
    Chapitre4 79 Pour chaque typed’analyse, nous proposons une représentation graphique spécifique.  Analyse simple : dans ce cas, nous présentons les différents pourcentages des types d‘actions dans un camembert, pour que le tuteur puisse faire une analyse globale sur le parcours du joueur. La figure 51 illustre une représentation graphique lors d’une analyse simple. Figure 51 : Représentation graphique des résultats d’une analyse simple.  Analyse de performance : dans ce type d’analyse, le tuteur doit analyser l’amélioration du parcours du joueur dans les différentes tentatives. Pour cela, nous présentons un ensemble de camemberts représentant les indicateurs calculés durant les différentes tentatives.
  • 95.
    Chapitre4 80 Figure 52 :représentation graphique des résultats de l’analyse de performance d’un joueur.  Analyse différentielle : dans certains cas, le tuteur doit faire une comparaison entre plusieurs joueurs. Pour cela, nous lui proposons une analyse différentielle qui consiste en la représentation sur un même histogramme des résultats, en termes de taux de performance, de différents joueurs.
  • 96.
    Chapitre4 81 Figure 53 :représentation graphique des résultats de l’analyse différentielle. L’outil permet aussi au joueur de s’autoévaluer. Pour cela, nous proposons au joueur l’affichage des actions accomplies, leurs libellées, l’action experte attendue en cas d’erreur et la connaissance correspondante de l’action experte. La figure 54 représente un affichage des résultats pour le joueur. Figure 54 : Affichage textuelle après l’analyse pour l’apprenant/joueur.
  • 97.
    Chapitre4 82 6.Conclusion Durant ce chapitre,nous avons présenté notre démarche de réalisation et le processus de développement de l’outil. L’outil a été testé en interne et a donné concluant en termes d’évaluation de l’apprentissage. Notre réflexion sur la représentation des résultats reste une proposition à prouver en termes de pertinence dans tous types de jeux.
  • 98.
    Conclusion et perspectives 83 Conclusionet perspectives Nous arrivons à la fin de ce projet de fin d’étude à travers l’univers des jeux sérieux et particulièrement le suivi et le diagnostic de l’apprenant, à concevoir un outil de suivi dans le serious game CellCraft. Nous arrivons aussi à vérifier la validité de l’approche MOCAH dans les jeux de type « gestion de ressource ». En se basant sur une étude approfondie et bien détaillée du jeu, plusieurs adaptations sont faites pour modéliser le jeu par un réseau de Petri et une ontologie du domaine. Parmi ces adaptations, nous citons : modélisation des ressources du jeu par des places, modélisation d’une action plusieurs fois, simulation du parallélisme de choix entre deux actions,…etc. Cette étude a montré que l’approche est applicable sur ce type de jeu avec les adaptations citées précédemment. Dans son but principal, l’approche vise à suivre l’assimilation des contenus pédagogiques et à évaluer l’acquisition des connaissances du jeu. Toutefois, sur l’aspect technique, l’analyse est basée sur l’action accomplie par le joueur et ses résultats, ce qui nécessite beaucoup d’adaptations dans les jeux de gestion de ressources. Comme future perspectives de notre travail, il serait intéressant d’affiner l’ontologie du domaine afin de mieux couvrir le domaine de connaissances et/ou introduire plus d’interdépendances et de relations entre actions et connaissances pédagogiques. Il serait aussi nécessaire de tester l’outil de suivi sur un plus large échantillon pour améliorer la formule de calcul de taux de performance et de vérifier la pertinence des différents indicateurs. Durant notre petite contribution dans le domaine, nous concluions qu’une meilleure façon d’évaluer l’apprenant c’est de lever le niveau d’abstraction dans le suivi aux contenus pédagogiques et aussi lier la conception du module de suivi à la conception du jeu lui-même. Cette conclusion constitue la grande ligne de nos perspectives.
  • 99.
    Bibliographie 84 Bibliographie [ALV 07] ALVREZJ. « Du jeu vidéo au serious game. Approches culturelle, pragmatique et formelle». Science de la communication et de l’information. Toulouse. Université TOULOUSE II - Toulouse le Mirail et Université TOULOUSE III - Paul Sabatier. 17 Décembre 2007.445 p. [ALV 10] ALVAREZ J, DJAOUTI D. « Introduction au Serious Game, Questions théoriques » .2010. P 22 à 29. [ANG 10] ÁNGEL B, JAVIER T, EUGENIO J., IVAN M, PABLO M, BALTASAR F. « Easing Assessment of Game-based Learning with <e-Adventure> and LAMS ». MTDL.10 Octobre 2010. Firenze. Italy. [BAR 03] BARANOWSKI et al.,. « Squire’s Quest! Dietary outcome evaluation of a multimedia game». American Journal of Preventive Medicine.2003. Volume 24, P 52-61. [BOI 03] BOIMOND J. « Simulation, système de production, réseaux de Petri, SIMAN_ARENA ».Cours. 2003 [BOU 11] BOUSBIA N. « Analyse des traces de navigation des apprenants dans un environnement de formation dans une perspective de détection automatique des styles d’apprentissage ». Informatique. Université Pierre et Marie Curie (France) et l’école nationale supérieure d’informatique (Algérie). 10 Janvier 2011. 218 p. [BRO 05] BROUGERE G. « Jouer/Apprendre ». Economica. 2005. Paris. France. [COM 12] COMET J. « Les réseaux de Petri pour la simulation de systèmes biologiques ».Cours. Université de Nice-Sophia-Antipolis. 2012 [CON 09] CONLAN O, HAMPSON C, PEIRCE N, KICKMEIER6RUST M. « Realtime Knowledge Space Skill Assessment for Personalized Digital Educational Games ». In: Advanced Conference Learning Technologies, ICALT, Riga, Lettonie, 2009, p. 538-542. [ELK 07] EL-KECHAI N. « Suivi et assistance des apprenants dans les environnements virtuels de formation». Informatique. Université du Maine. 18 décembre 2007. 238 p.
  • 100.
    Bibliographie 85 [GEE 03] GEEJ. P. « What video games have to teach us about learning and literacy », Computer Entertainment 2003, vol. 1, n°1, p. 20-20. [GON 09] GONçALVES C, NEY M, BALCHEFF N. « Les étudiants jouent mais à quel jeu jouent-ils ? ». Actes de l’Atelier « Jeux Sérieux : conception et usages ». Environnements informatiques pour l’apprentissage humain. 2009. Le Mans, France. [HUB 00] HUBERT S, DETROZ P, DEMILY F, DENIS B. « Utilisation pédagogique d’internet dans l’enseignement secondaire ». Actes du 1er congrès des chercheurs en éducation. 24-25 mai 2000. Bruxelles. [JER 01] JERMANN P, SOLLER A, MUEHLENBROCK M. « From Mirroring to Guiding: A Review State of the Art Technologyfor supporting Collaborative Learning ». Proceedings of the First European Conference on Computer- Supported Collaborative Learning. 2001. [JUL 11] JULIAN P, « Les ontologies et la représentation des connaissances ». sur http://jplu.developpez.com/tutoriels/web-semantique/ontologies-et-representation- connaissances/ . Consulté le 23/01/2012. [KAI 01] KAISER C. « Les réseaux de Petri ».Cours. 2001. Reproduit avec la permission de Francis Cottet, ENSMA. [LAS 00] LASNIER F. «Réussir la formation par compétences ». Guérin. 2000. Montréal. Canada. [MAN 11] MANDART E. « Le Serious Game sur le campus de l’Université de Montréal : analyse, utilisation et perspective ». Rapport. 2011. [MAR 04] MARTY J.C, HERAUD J, CARRON T, France L. « A quality approach for collaborative learning scenarios ». Learning Technology Newsletter of IEEE, 2004, vol. 6, n°24. 2004. [MOI 11] MOIRAUDD J. « Le tutorat à distance dans les mondes virtuels ». http:// tutvirt.blogspot/2011/08/simulation-en-mnde-virtuel-ou-serious.html. Consulté le 20 Novembre 2011. [NOT 07] « Notions de base des réseaux de Petri ». Cours. 2007. Récupéré du http://www.tn.refer.org/hebergement/cours/sys_disc/notions_de_base_RdP.html. Consulté le 28 Décembre 2011.
  • 101.
    Bibliographie 86 [PAR 06] PARENTO, EUSTACHE J. « Les réseaux Bayésiens. A la recherche de la vérité ». Cours. Université Claude Bernard Lyon 1. 2006. [RID 10] RIDEOUT V.J, FOEHR U.G et ROBERS D. F. « Generation M2: Media in the lives of 8- to 18-years-old ». Rapport de recherche. Récupéré du site de la Kaiser Family Foundation : http://www.kff.org [SAN 11] SANCHEZ E, NEY M, LABAT J. « Jeux sérieux et pédagogie universitaire : de la conception à l’évaluation des apprentissages ». Revue internationale des technologies en pédagogie universitaire.2011. Volume 8. P 48-57. [SET 06] SETTOUTI L, PRIé Y, MILLE A , MARTY J.C. « Systèmes à base de traces pour l'apprentissage humain ». In : TICE. Toulouse. France. 2006. [SHA 05] SHAFFER D. W, SQUIRE K. R, HALVERSON R et GEE J. P. «Video games and the future of learning». Phi Delta Kappan. 2005. Volume 87. P 104-111. [SHU 09] SHUTE V, VENTURA M, BAUER M., ZAPATA-RIVERA D. « Melding the Power of Serious Games and Embedded Assessment to Monitor and Foster Learning: Flow and Grow ». In : The Social Science of Serious Games: Theories and Applications, Philadelphia : U. Ritterfeld, M. J. Cody, & P. Vorderer.2009. P 293-319. [SHU 10] SHUTE V, MASDUKI I, DONMEZ O. « Conceptual Framework for Modeling, Assessing, and Supporting Competencies within Game Environments ». Science. Volume 8, no . 2. 2010. P 137-161. [SZI 09] SZILAS N, WIDMER D. « Mieux comprendre la notion d’intégration entre l’apprentissage et le jeu ». Actes de l’Atelier « Jeux Sérieux : conception et usages ». Environnements informatiques pour l’apprentissage humain. 2009. Le Mans. P 27-39 [THé 11] THéRèSE L. « L’apprentissage informel ». Journées du E-learning.23-24 juin 2011.Lyon [THO 10] THOMAS P. « Le suivi de l’apprenant dans un serious game intégré au sein d’une plateforme d’apprentissage ». Environnements informatiques pour l’apprentissage humain. 2010. Lyon.
  • 102.
    Bibliographie 87 [THO 11] THOMASP, YESSAD A et LABAT J. « Réseaux de Petri et ontologies : des outils pour le suivi de l’apprenant dans les jeux sérieux». Environnements Informatiques pour l'Apprentissage Humain. 2011. Belgique. P 435-447. [TNS 07] « Panorama des Jeux vidéo en France », TNS SOFRES, 2007. [TUR 09] TURSI A. « ONTOLOGY-BASED APPROACH FOR PRODUCT-DRIVEN INTEROPERABILITY OF ENTERPRISE PRODUCTION SYSTEMS ». Automatique, Traitement du signal et Génie Informatique. l'Université Henri Poincaré, Nancy I. 13 Novembre 2009. 198 p. [WIN 02] WINNICOTT D. « Jeu et réalité ».2002. Ouvrage original : MONOD C et PONTALIS J.B. « Playing and reality ». Basic Books. 1971. New York. [YES 11] YESSAD A, LABAT J. « Approche Ontologique pour la Détection de la Pertinence d’une Action dans un Jeu Sérieux ». In 22ème Journées Francophones d’Ingénierie des Connaissances IC, pp. 557--572. [ZYD 05] ZYDA M. «From Visual Simulation to Virtual Reality to Games». IEEE Computer Society. Volume 38, n°9. 2005. p 25-32.
  • 103.
  • 104.
  • 105.