Enrichissement du catalogue des APIs dans le cadre de
l'orientation Open Banking de la Société Générale African
Business Services
L’ É C O L E N AT I O N A L E S U P É R I E U R E D E S M I N E S D E R A B AT
P ro j e t d e F i n d ’ É t u d e s
E n v u e d e l ’ O b t e n t i o n d u t i t r e :
I N G É N I E U R D ’ É TAT
Année universitaire: 2021/2022
Soutenu par :
Khadija ZEKRI
Soutenu le 04 juillet 2022, devant le jury:
Pr. ASSOUL Saliha Présidente de jury
M. KOLOGO Josias Examinateur du projet
Pr. ZAYDI Hayat Directrice du projet
M. BELFQIH Zakaria Parrain Industriel
F i l i è r e : M a n a g e m e n t d e s S y s t è m e s d ’ i n f o r m a t i o n e t d e p r o d u c t i o n
O p t i o n : M a n a g e m e n t d e s S y s t è m e s d ’ i n f o r m a t i o n
Encadré par :
Pr. ZAYDI Hayat
M. BELFQIH Zakaria
Plan
03
Etude technique
04
Réalisation des APIs
Etude fonctionnelle
02
Contexte général du projet
01
Contexte général du projet
01
Contexte général du projet
Organisme d’accueil Problématique Objectifs Méthodologie
Fondée en 11/07/2017
Secteur • Banque et Finance
• Centre d’expertise IT
• Hub technologique panafricain
• IT- Bancaire
Collaborateu
rs
200 - 300
• la technologie
• la méthodologie
• la compréhension des enjeux métier
4
Enrichissement du catalogue des APIs dans le cadre de l'orientation Open Banking de la Société Générale ABS PFE 2022
/33
Contexte général du projet
Conseil
d’Administration
Direction
Générale
COO –
Secrétariat
Général
DRH et
Communication
Direction Pole
Solutions
Direction
Relations
Business
Partner
Direction
Digital
Factory
Direction
technique
(infrastructur
e & Dilevery
Département
Architecture
& Process
Direction
Transformatio
n
Organisme d’accueil Problématique Objectifs Méthodologie
5
Enrichissement du catalogue des APIs dans le cadre de l'orientation Open Banking de la Société Générale ABS PFE 2022
/33
Contexte général du projet
Missions
De la DIFA
3
1
2
Conduire la
transformation
digitale du
groupe
Réaliser des
solutions digitales à
destination des
filiales de la région
AFS
Répondre rapidement à
la vive concurrence
africaine qui ne cesse de
prendre de l’ampleur
Organisme d’accueil Méthodologie
Problématique Objectifs
6
Enrichissement du catalogue des APIs dans le cadre de l'orientation Open Banking de la Société Générale ABS PFE 2022
/33
Contexte général du projet
Programmes
De la DIFA
■ connecter rapidement les
applications aux CBS et
aux différents systèmes
externes.
■ accès unifié et sécurisé.
UniBank
Bank-Up
⚬Entrée en relation
client.
⚬solution « multi-
banques », « multi-
langues » et multi-
devices ».
OPEN R
• Banque en
ligne.
• plateforme
Digitale
mutualisée.
Organisme d’accueil Méthodologie
Problématique Objectifs
7
Enrichissement du catalogue des APIs dans le cadre de l'orientation Open Banking de la Société Générale ABS PFE 2022
/33
Contexte général du projet
Organisme d’accueil Problématique Objectifs Méthodologie
La nouvelle réglementation sécuritaire
du groupe exigent tout les projets de
passer par Unibank
01
02
03
04 600 services non exploités
Les SMGs n’existent pas tous dans la
couche Bridge en tant qu’API.
La plupart des projets communiquent
directement avec les CBS des filiales ce
qui n’est pas sécurisé
8
Enrichissement du catalogue des APIs dans le cadre de l'orientation Open Banking de la Société Générale ABS PFE 2022
/33
Contexte général du projet
Organisme d’accueil Problématique Objectifs Méthodologie
Supprimer toute communication directe
avec les SMGs 01
02
03
04 Assurer la livraison rapide et
accélérer le Time To Market
Englober l’ensemble des protocoles
de communication utilisés par les
projets consommateurs et les
systèmes externes
Définir les fonctionnalités bancaires
sous forme d’APIs transverses
9
Enrichissement du catalogue des APIs dans le cadre de l'orientation Open Banking de la Société Générale ABS PFE 2022
/33
Contexte général du projet
Organisme d’accueil Problématique Objectifs Méthodologie
PRISM
■ Project Implementation Structured Methodology
■ Vise à structurer les projets de IRBS
Opportunité Cadrage Exécution Clôture
10
Enrichissement du catalogue des APIs dans le cadre de l'orientation Open Banking de la Société Générale ABS PFE 2022
/33
Contexte général du projet
Organisme d’accueil Problématique Objectifs Méthodologie
SCRUM
Cadrage Exécution
Conception Réalisation Qualification Déploiement
11
Enrichissement du catalogue des APIs dans le cadre de l'orientation Open Banking de la Société Générale ABS PFE 2022
/33
Etude fonctionnelle
02
Etude fonctionnelle
Stratégi
e
Critères de
priorisation
RoadMap
• L’anticipation de la mise en place d’APIs prévues
dans le schéma directeur de l’entreprise pour
différents projets.
• Enrichir les APIs déjà en production, pour les rendre
conforme aux exigences sécuritaires du groupe.
Hybrid
e
Cadrage Analyse des Besoins Backlog
13
Enrichissement du catalogue des APIs dans le cadre de l'orientation Open Banking de la Société Générale ABS PFE 2022
/33
Etude fonctionnelle
Stratégi
e
critères de
priorisation
RoadMap
Cadrage Analyse des Besoins Backlog
14
Enrichissement du catalogue des APIs dans le cadre de l'orientation Open Banking de la Société Générale ABS PFE 2022
/33
Etude fonctionnelle
Stratégi
e
critères de
priorisation
RoadMap
Cadrage Analyse des Besoins Backlog
15
Enrichissement du catalogue des APIs dans le cadre de l'orientation Open Banking de la Société Générale ABS PFE 2022
/33
Etude fonctionnelle
Cadrage Analyse des Besoins Backlog
Domain
Driven
Design
Users
Loans
Les crédits
Les garants
Les garanties
Les actionnaires
Les données
financières
Les transactions
Les budgets
Le découvert
Les placements
Account
Domain Driven Design
Domain
16
Enrichissement du catalogue des APIs dans le cadre de l'orientation Open Banking de la Société Générale ABS PFE 2022
/33
Etude fonctionnelle
Cadrage Analyse des Besoins Backlog
17
Enrichissement du catalogue des APIs dans le cadre de l'orientation Open Banking de la Société Générale ABS PFE 2022
/33
Etude technique
03
Etude technique
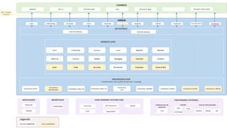
Architecture
Architecture
Hexagonale
19
Enrichissement du catalogue des APIs dans le cadre de l'orientation Open Banking de la Société Générale ABS PFE 2022
/33
20
Etude technique
Architecture
Hexagonale
Architecture
Architecture
Hexagonale
21
Enrichissement du catalogue des APIs dans le cadre de l'orientation Open Banking de la Société Générale ABS PFE 2022
/33
Etude technique
Architecture
Architecture
Hexagonale
Architecture
Hexagonale
adoptée par
Unibank
22
Enrichissement du catalogue des APIs dans le cadre de l'orientation Open Banking de la Société Générale ABS PFE 2022
/33
Réalisation
04
Réalisation
Démarche Résultats Qualification Déploiement
24
Enrichissement du catalogue des APIs dans le cadre de l'orientation Open Banking de la Société Générale ABS PFE 2022
/33
Réalisation
Démarche Résultats Qualification Déploiement
DEM
O
25
Enrichissement du catalogue des APIs dans le cadre de l'orientation Open Banking de la Société Générale ABS PFE 2022
/33
Réalisation
Démarche Résultats Qualification Déploiement
Tests
26
Enrichissement du catalogue des APIs dans le cadre de l'orientation Open Banking de la Société Générale ABS PFE 2022
/33
Réalisation
Démarche Résultats Qualification Déploiement
Tests
27
Enrichissement du catalogue des APIs dans le cadre de l'orientation Open Banking de la Société Générale ABS PFE 2022
/33
Réalisation
Démarche Résultats Qualification Déploiement
Documentation
28
Enrichissement du catalogue des APIs dans le cadre de l'orientation Open Banking de la Société Générale ABS PFE 2022
/33
Réalisation
Démarche Résultats Qualification Déploiement
Environnements de
déploiement
Développeme
nt
Homologation
fonctionnelle
Homologation
technique
Productio
n
Utilisé par l'équipe de développement et l'équi
fonctionnelle permettant des tests unitaires.
Utilisé par l'équipe fonctionnelle et les
représentant des filiales pour conduire les
UAT et tests de non régression.
Utilisé pour la correction des anomalies.
Notamment, dans le cadre des tests de
performance et monitoring.
L'environnement de production est
l'environnement exploité par les utilisateurs
finaux.
29
Enrichissement du catalogue des APIs dans le cadre de l'orientation Open Banking de la Société Générale ABS PFE 2022
/33
Conclusion et perspectives
Merci de votre attention
Enrichissement du catalogue des APIs dans le cadre de
l'orientation Open Banking de la Société Générale African
Business Services
L’ É C O L E N AT I O N A L E S U P É R I E U R E D E S M I N E S D E R A B AT
P ro j e t d e F i n d ’ É t u d e s
E n v u e d e l ’ O b t e n t i o n d u t i t r e :
I N G É N I E U R D ’ É TAT
Année universitaire: 2021/2022
Soutenu par :
Khadija ZEKRI
Soutenu le 04 juillet 2022, devant le jury:
Pr. ASSOUL Saliha Présidente de jury
M. KOLOGO Josias Examinateur du projet
Pr. ZAYDI Hayat Directrice du projet
M. BELFQIH Zakaria Parrain Industriel
F i l i è r e : M a n a g e m e n t d e s S y s t è m e s d ’ i n f o r m a t i o n e t d e p r o d u c t i o n
O p t i o n : M a n a g e m e n t d e s S y s t è m e s d ’ i n f o r m a t i o n
Encadré par :
Pr. ZAYDI Hayat
M. BELFQIH Zakaria

présentation_pfe_V2.pptx.pptx soutenance

  • 1.
    Enrichissement du cataloguedes APIs dans le cadre de l'orientation Open Banking de la Société Générale African Business Services L’ É C O L E N AT I O N A L E S U P É R I E U R E D E S M I N E S D E R A B AT P ro j e t d e F i n d ’ É t u d e s E n v u e d e l ’ O b t e n t i o n d u t i t r e : I N G É N I E U R D ’ É TAT Année universitaire: 2021/2022 Soutenu par : Khadija ZEKRI Soutenu le 04 juillet 2022, devant le jury: Pr. ASSOUL Saliha Présidente de jury M. KOLOGO Josias Examinateur du projet Pr. ZAYDI Hayat Directrice du projet M. BELFQIH Zakaria Parrain Industriel F i l i è r e : M a n a g e m e n t d e s S y s t è m e s d ’ i n f o r m a t i o n e t d e p r o d u c t i o n O p t i o n : M a n a g e m e n t d e s S y s t è m e s d ’ i n f o r m a t i o n Encadré par : Pr. ZAYDI Hayat M. BELFQIH Zakaria
  • 2.
    Plan 03 Etude technique 04 Réalisation desAPIs Etude fonctionnelle 02 Contexte général du projet 01
  • 3.
  • 4.
    Contexte général duprojet Organisme d’accueil Problématique Objectifs Méthodologie Fondée en 11/07/2017 Secteur • Banque et Finance • Centre d’expertise IT • Hub technologique panafricain • IT- Bancaire Collaborateu rs 200 - 300 • la technologie • la méthodologie • la compréhension des enjeux métier 4 Enrichissement du catalogue des APIs dans le cadre de l'orientation Open Banking de la Société Générale ABS PFE 2022 /33
  • 5.
    Contexte général duprojet Conseil d’Administration Direction Générale COO – Secrétariat Général DRH et Communication Direction Pole Solutions Direction Relations Business Partner Direction Digital Factory Direction technique (infrastructur e & Dilevery Département Architecture & Process Direction Transformatio n Organisme d’accueil Problématique Objectifs Méthodologie 5 Enrichissement du catalogue des APIs dans le cadre de l'orientation Open Banking de la Société Générale ABS PFE 2022 /33
  • 6.
    Contexte général duprojet Missions De la DIFA 3 1 2 Conduire la transformation digitale du groupe Réaliser des solutions digitales à destination des filiales de la région AFS Répondre rapidement à la vive concurrence africaine qui ne cesse de prendre de l’ampleur Organisme d’accueil Méthodologie Problématique Objectifs 6 Enrichissement du catalogue des APIs dans le cadre de l'orientation Open Banking de la Société Générale ABS PFE 2022 /33
  • 7.
    Contexte général duprojet Programmes De la DIFA ■ connecter rapidement les applications aux CBS et aux différents systèmes externes. ■ accès unifié et sécurisé. UniBank Bank-Up ⚬Entrée en relation client. ⚬solution « multi- banques », « multi- langues » et multi- devices ». OPEN R • Banque en ligne. • plateforme Digitale mutualisée. Organisme d’accueil Méthodologie Problématique Objectifs 7 Enrichissement du catalogue des APIs dans le cadre de l'orientation Open Banking de la Société Générale ABS PFE 2022 /33
  • 8.
    Contexte général duprojet Organisme d’accueil Problématique Objectifs Méthodologie La nouvelle réglementation sécuritaire du groupe exigent tout les projets de passer par Unibank 01 02 03 04 600 services non exploités Les SMGs n’existent pas tous dans la couche Bridge en tant qu’API. La plupart des projets communiquent directement avec les CBS des filiales ce qui n’est pas sécurisé 8 Enrichissement du catalogue des APIs dans le cadre de l'orientation Open Banking de la Société Générale ABS PFE 2022 /33
  • 9.
    Contexte général duprojet Organisme d’accueil Problématique Objectifs Méthodologie Supprimer toute communication directe avec les SMGs 01 02 03 04 Assurer la livraison rapide et accélérer le Time To Market Englober l’ensemble des protocoles de communication utilisés par les projets consommateurs et les systèmes externes Définir les fonctionnalités bancaires sous forme d’APIs transverses 9 Enrichissement du catalogue des APIs dans le cadre de l'orientation Open Banking de la Société Générale ABS PFE 2022 /33
  • 10.
    Contexte général duprojet Organisme d’accueil Problématique Objectifs Méthodologie PRISM ■ Project Implementation Structured Methodology ■ Vise à structurer les projets de IRBS Opportunité Cadrage Exécution Clôture 10 Enrichissement du catalogue des APIs dans le cadre de l'orientation Open Banking de la Société Générale ABS PFE 2022 /33
  • 11.
    Contexte général duprojet Organisme d’accueil Problématique Objectifs Méthodologie SCRUM Cadrage Exécution Conception Réalisation Qualification Déploiement 11 Enrichissement du catalogue des APIs dans le cadre de l'orientation Open Banking de la Société Générale ABS PFE 2022 /33
  • 12.
  • 13.
    Etude fonctionnelle Stratégi e Critères de priorisation RoadMap •L’anticipation de la mise en place d’APIs prévues dans le schéma directeur de l’entreprise pour différents projets. • Enrichir les APIs déjà en production, pour les rendre conforme aux exigences sécuritaires du groupe. Hybrid e Cadrage Analyse des Besoins Backlog 13 Enrichissement du catalogue des APIs dans le cadre de l'orientation Open Banking de la Société Générale ABS PFE 2022 /33
  • 14.
    Etude fonctionnelle Stratégi e critères de priorisation RoadMap CadrageAnalyse des Besoins Backlog 14 Enrichissement du catalogue des APIs dans le cadre de l'orientation Open Banking de la Société Générale ABS PFE 2022 /33
  • 15.
    Etude fonctionnelle Stratégi e critères de priorisation RoadMap CadrageAnalyse des Besoins Backlog 15 Enrichissement du catalogue des APIs dans le cadre de l'orientation Open Banking de la Société Générale ABS PFE 2022 /33
  • 16.
    Etude fonctionnelle Cadrage Analysedes Besoins Backlog Domain Driven Design Users Loans Les crédits Les garants Les garanties Les actionnaires Les données financières Les transactions Les budgets Le découvert Les placements Account Domain Driven Design Domain 16 Enrichissement du catalogue des APIs dans le cadre de l'orientation Open Banking de la Société Générale ABS PFE 2022 /33
  • 17.
    Etude fonctionnelle Cadrage Analysedes Besoins Backlog 17 Enrichissement du catalogue des APIs dans le cadre de l'orientation Open Banking de la Société Générale ABS PFE 2022 /33
  • 18.
  • 19.
    Etude technique Architecture Architecture Hexagonale 19 Enrichissement ducatalogue des APIs dans le cadre de l'orientation Open Banking de la Société Générale ABS PFE 2022 /33
  • 20.
  • 21.
    Etude technique Architecture Hexagonale Architecture Architecture Hexagonale 21 Enrichissement ducatalogue des APIs dans le cadre de l'orientation Open Banking de la Société Générale ABS PFE 2022 /33
  • 22.
    Etude technique Architecture Architecture Hexagonale Architecture Hexagonale adoptée par Unibank 22 Enrichissementdu catalogue des APIs dans le cadre de l'orientation Open Banking de la Société Générale ABS PFE 2022 /33
  • 23.
  • 24.
    Réalisation Démarche Résultats QualificationDéploiement 24 Enrichissement du catalogue des APIs dans le cadre de l'orientation Open Banking de la Société Générale ABS PFE 2022 /33
  • 25.
    Réalisation Démarche Résultats QualificationDéploiement DEM O 25 Enrichissement du catalogue des APIs dans le cadre de l'orientation Open Banking de la Société Générale ABS PFE 2022 /33
  • 26.
    Réalisation Démarche Résultats QualificationDéploiement Tests 26 Enrichissement du catalogue des APIs dans le cadre de l'orientation Open Banking de la Société Générale ABS PFE 2022 /33
  • 27.
    Réalisation Démarche Résultats QualificationDéploiement Tests 27 Enrichissement du catalogue des APIs dans le cadre de l'orientation Open Banking de la Société Générale ABS PFE 2022 /33
  • 28.
    Réalisation Démarche Résultats QualificationDéploiement Documentation 28 Enrichissement du catalogue des APIs dans le cadre de l'orientation Open Banking de la Société Générale ABS PFE 2022 /33
  • 29.
    Réalisation Démarche Résultats QualificationDéploiement Environnements de déploiement Développeme nt Homologation fonctionnelle Homologation technique Productio n Utilisé par l'équipe de développement et l'équi fonctionnelle permettant des tests unitaires. Utilisé par l'équipe fonctionnelle et les représentant des filiales pour conduire les UAT et tests de non régression. Utilisé pour la correction des anomalies. Notamment, dans le cadre des tests de performance et monitoring. L'environnement de production est l'environnement exploité par les utilisateurs finaux. 29 Enrichissement du catalogue des APIs dans le cadre de l'orientation Open Banking de la Société Générale ABS PFE 2022 /33
  • 30.
  • 31.
    Merci de votreattention
  • 32.
    Enrichissement du cataloguedes APIs dans le cadre de l'orientation Open Banking de la Société Générale African Business Services L’ É C O L E N AT I O N A L E S U P É R I E U R E D E S M I N E S D E R A B AT P ro j e t d e F i n d ’ É t u d e s E n v u e d e l ’ O b t e n t i o n d u t i t r e : I N G É N I E U R D ’ É TAT Année universitaire: 2021/2022 Soutenu par : Khadija ZEKRI Soutenu le 04 juillet 2022, devant le jury: Pr. ASSOUL Saliha Présidente de jury M. KOLOGO Josias Examinateur du projet Pr. ZAYDI Hayat Directrice du projet M. BELFQIH Zakaria Parrain Industriel F i l i è r e : M a n a g e m e n t d e s S y s t è m e s d ’ i n f o r m a t i o n e t d e p r o d u c t i o n O p t i o n : M a n a g e m e n t d e s S y s t è m e s d ’ i n f o r m a t i o n Encadré par : Pr. ZAYDI Hayat M. BELFQIH Zakaria