Le bilame
En soudant ensemble, sur toute leur longueur, deux lamelles minces de métaux
différents on obtient un bilame. Si la température s'élève, les deux métaux se
dilatent; l'un des métaux se dilate plus que l'autre : le bilame se courbe
Ici l’interrupteur bilame
s’ouvre sous l’effet de la
chaleur.
détection par bilames 1
Montage des bilames en série
Les bilames s’ouvrent sous l’effet de la chaleur
détection par bilames 2
Dés que le circuit est sous tension, le relais de commande est excité, ce qui
interrompt la masse des circuits d’alarme .
Une élévation de température fait ouvrir un ou plusieurs bilames, ce qui
coupe l’excitation du relais et active les alarmes sonores et lumineuses.
Le poussoir TEST a le même effet que l’ouverture d’un bilame
Les bilames se ferment sous l’effet de la chaleur
Isolant diélectrique CTN
Fil électrique
Gaine métallique
Les CTN (Coefficient de Température Négatif, en anglais NTC, Negative
Temperature Coefficient) sont des thermistances dont la résistance
diminue de façon uniforme avec la température.
La détection à élément continu
Si la température augmente, le relais incendie ferme le circuit
Un point de coupure de l’élément détecteur n’empêche pas le
fonctionnement en détection
Détection
incendie double
boucle
En cas de surchauffe il
est nécessaire que les
deux boucles détectent
afin de déclencher le
fonctionnement des
alarmes. Allumage d’une
étiquette « boucle »
(LOOP)
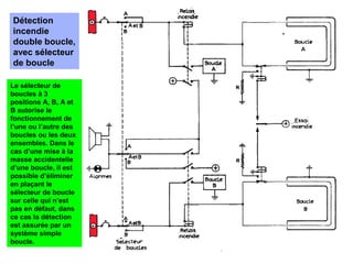
Détection
incendie
double boucle,
avec sélecteur
de boucle
Le sélecteur de
boucles à 3
positions A, B, A et
B autorise le
fonctionnement de
l’une ou l’autre des
boucles ou les deux
ensembles. Dans le
cas d’une mise à la
masse accidentelle
d’une boucle, il est
possible d’éliminer
en plaçant le
sélecteur de boucle
sur celle qui n’est
pas en défaut, dans
ce cas la détection
est assurée par un
système simple
boucle.
Pour faire la distinction entre une détection incendie et un court circuit de boucle, certains aéronefs
sont pourvus d’un relais de défaut (1 par boucle) en liaison avec l’élément détecteur
Dans le cas d’un court circuit, si la résistance de fuite devient inférieure à 200 ohm, le relais de défaut
s’excite en priorité, son fonctionnement annule celui du relais de détection incendie. Une étiquette
défaut alerte l’équipage de l’anomalie de boucle
Cas d’incendie :
Lorsque la résistance de fuite de l’élément de détection devient inférieure à 330 ohm, le courant de
fuite provoque l’excitation du relais de détection incendie.
Essai défaut :
Si l’on place l’inverseur essai défaut sur position A, le relais de test s’excite, ce qui met le fil conducteur
central directement à la masse ; le relais de défaut se ferme, l’étiquette défaut s’allume.
Dispositif discriminateur incendie et
défaut de boucle
Schéma de détection incendie et défaut de boucle
Détection incendie type GRAVINER
L’élément détecteur est identique à
celui des autres systèmes ;
toutefois il est alimenté en courant
alternatif
T et A forment également une résistance R
Capacité de ligne
Résistance d’isolement
On peut l’assimiler à un condensateur
cylindrique de capacité C dont le
diélectrique K est la matière
thermosensible
Schéma équivalent
Dispositif de détection incendie à gaz
L’élément détecteur comprend :
Une enveloppe en acier inoxydable
Une âme métallique en titanium hydraté ayant absorbé un gaz.
Un rembourrage métallique torsadé entre l’âme et l’enveloppe, cet espace est également
rempli de gaz (hélium sous pression)
Lorsque le détecteur est soumis à une élévation de température, la
pression dans le tube augmente et actionne un mano contact qui
provoque à travers un module de détection, le déclenchement des
alarmes sonores et lumineuses
Detection incendie aeronautique

Detection incendie aeronautique

  • 1.
    Le bilame En soudantensemble, sur toute leur longueur, deux lamelles minces de métaux différents on obtient un bilame. Si la température s'élève, les deux métaux se dilatent; l'un des métaux se dilate plus que l'autre : le bilame se courbe Ici l’interrupteur bilame s’ouvre sous l’effet de la chaleur.
  • 2.
    détection par bilames1 Montage des bilames en série Les bilames s’ouvrent sous l’effet de la chaleur
  • 3.
    détection par bilames2 Dés que le circuit est sous tension, le relais de commande est excité, ce qui interrompt la masse des circuits d’alarme . Une élévation de température fait ouvrir un ou plusieurs bilames, ce qui coupe l’excitation du relais et active les alarmes sonores et lumineuses. Le poussoir TEST a le même effet que l’ouverture d’un bilame
  • 4.
    Les bilames seferment sous l’effet de la chaleur
  • 5.
    Isolant diélectrique CTN Filélectrique Gaine métallique Les CTN (Coefficient de Température Négatif, en anglais NTC, Negative Temperature Coefficient) sont des thermistances dont la résistance diminue de façon uniforme avec la température. La détection à élément continu
  • 6.
    Si la températureaugmente, le relais incendie ferme le circuit Un point de coupure de l’élément détecteur n’empêche pas le fonctionnement en détection
  • 7.
    Détection incendie double boucle En casde surchauffe il est nécessaire que les deux boucles détectent afin de déclencher le fonctionnement des alarmes. Allumage d’une étiquette « boucle » (LOOP)
  • 8.
    Détection incendie double boucle, avec sélecteur deboucle Le sélecteur de boucles à 3 positions A, B, A et B autorise le fonctionnement de l’une ou l’autre des boucles ou les deux ensembles. Dans le cas d’une mise à la masse accidentelle d’une boucle, il est possible d’éliminer en plaçant le sélecteur de boucle sur celle qui n’est pas en défaut, dans ce cas la détection est assurée par un système simple boucle.
  • 9.
    Pour faire ladistinction entre une détection incendie et un court circuit de boucle, certains aéronefs sont pourvus d’un relais de défaut (1 par boucle) en liaison avec l’élément détecteur Dans le cas d’un court circuit, si la résistance de fuite devient inférieure à 200 ohm, le relais de défaut s’excite en priorité, son fonctionnement annule celui du relais de détection incendie. Une étiquette défaut alerte l’équipage de l’anomalie de boucle Cas d’incendie : Lorsque la résistance de fuite de l’élément de détection devient inférieure à 330 ohm, le courant de fuite provoque l’excitation du relais de détection incendie. Essai défaut : Si l’on place l’inverseur essai défaut sur position A, le relais de test s’excite, ce qui met le fil conducteur central directement à la masse ; le relais de défaut se ferme, l’étiquette défaut s’allume. Dispositif discriminateur incendie et défaut de boucle
  • 10.
    Schéma de détectionincendie et défaut de boucle
  • 11.
    Détection incendie typeGRAVINER L’élément détecteur est identique à celui des autres systèmes ; toutefois il est alimenté en courant alternatif T et A forment également une résistance R Capacité de ligne Résistance d’isolement On peut l’assimiler à un condensateur cylindrique de capacité C dont le diélectrique K est la matière thermosensible Schéma équivalent
  • 12.
    Dispositif de détectionincendie à gaz L’élément détecteur comprend : Une enveloppe en acier inoxydable Une âme métallique en titanium hydraté ayant absorbé un gaz. Un rembourrage métallique torsadé entre l’âme et l’enveloppe, cet espace est également rempli de gaz (hélium sous pression)
  • 13.
    Lorsque le détecteurest soumis à une élévation de température, la pression dans le tube augmente et actionne un mano contact qui provoque à travers un module de détection, le déclenchement des alarmes sonores et lumineuses