Évolution du rôle de la carte dans la construction du fait scientifique Claire Birchenall Institut de Médecine Tropicale du Service de Santé des Armées (IMTSSA) Marseille Institut d’Étude Politique (IEP) Aix-en-Provence
Évolution  du  rôle des   cartes  … (…publiées et utilisées par des médecins militaires  …) … dans la construction du  fait scientifique .
La carte «  Représentation conventionnelle , généralement  plane , en position relative,  de phénomènes  concrets ou abstraits  localisable dans l’espace . »
Rôles de la carte Classement (mémorisation, archivage, transport, reproduction) Lisibilité Changement d’échelle Réuni artificiellement des éléments dispersés Permet l’analyse d’éléments Privilégie un point de vue
1864   : Archives de Médecine Navale 1890  : Archives de Médecine Navale et Coloniale 1898  : Annales d'Hygiène et de Médecine Coloniale 1920  : Archives de médecine et de pharmacie coloniales  1941  : Revue de médecine tropicale La revue Médecine Tropicale
«  L’Ile de Poulo-Condore, topographie médicale et rapport sur la situation présente  », Viaud, Archives de médecine navale, 1864, p.80.
«  Pathologie mauricienne, des fièvres palustres  », Pellereau, Archives de médecine navale, 1881, p.422.
«  Campagne anti-paludique à Conakry  », Le Moal, Annales d’hygiène et de médecine coloniale, 1906, p.558.
«  Un problème épidémiologique non résolu: la méningite cérébro-spinale en Afrique  », Lapeyssonnie, Revue de médecine tropicale, 1961, p.497.
Originalité du corpus État de toute l’avancée de l’histoire de la cartographie Homogenité (cartes médicales, militaires, publiées) Pb : représentatif de l’évolution du rôle de la carte dans la construction du fait scientifique?
Les trichotomies peirciennes 1 ère  trichotomie Qualisigne Sinsigne Légisigne 2 ème  trichotomie Icône Indice Symbole 3 ème  trichotomie Rhème Dicisigne Argument
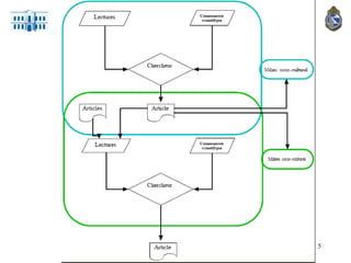
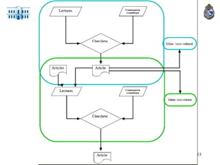
La carte topographique Émetteur Récepteur Production de la carte Insertion de la carte dans une publication Lecture de la publication Utilisation de la carte Sinsigne Iconique Rhématique Legisigne Symbolique  Argumental L’image est crue Légisigne Symbolique Argumental L’image est discutée Sinsigne Iconique Rhématique Sinsigne  Iconique Rhématique Sinsigne Iconique Rhématique
Le Web of Science
Le Web of Science 2000 2000 1998 2001 1993 Cited References Times Cited 2004 2003 2003 2004 …  Naviguer  dans le passé  avec  Cited References ,  dans le futur  avec  Times Cited ,  et étendre vos résultats avec  Related Records .  A partir d’un simple résultat dans le Web of Science, il est possible d’atteindre facilement d’autres enregistrement a travers les liens offerts sur chaque enregistrement.
Pour continuer la recherche … Grille d’analyse des articles citant : forme ? Quels éléments du texte interroger ? Avantage : interrogatoire permettant une analyse similaire des textes quel que soit leur date de publication Difficultés :  se limiter aux articles de « Revue médecine tropicale » permet-il d’extrapoler ? Est-ce nécessaire de se limiter à la RMT ? Le WOS n’indexe pas toutes les revues Évolution du rôle de la carte dans sa « vie » ou évolution du rôle de la carte dans l’histoire ?

Claire Birchenal : L’Evolution du rôle de la carte dans la construction du fait scientifique

  • 1.
    Évolution du rôlede la carte dans la construction du fait scientifique Claire Birchenall Institut de Médecine Tropicale du Service de Santé des Armées (IMTSSA) Marseille Institut d’Étude Politique (IEP) Aix-en-Provence
  • 2.
    Évolution du rôle des cartes … (…publiées et utilisées par des médecins militaires …) … dans la construction du fait scientifique .
  • 3.
    La carte « Représentation conventionnelle , généralement plane , en position relative, de phénomènes concrets ou abstraits localisable dans l’espace . »
  • 4.
    Rôles de lacarte Classement (mémorisation, archivage, transport, reproduction) Lisibilité Changement d’échelle Réuni artificiellement des éléments dispersés Permet l’analyse d’éléments Privilégie un point de vue
  • 6.
    1864 : Archives de Médecine Navale 1890 : Archives de Médecine Navale et Coloniale 1898 : Annales d'Hygiène et de Médecine Coloniale 1920 : Archives de médecine et de pharmacie coloniales 1941 : Revue de médecine tropicale La revue Médecine Tropicale
  • 7.
    «  L’Ile dePoulo-Condore, topographie médicale et rapport sur la situation présente  », Viaud, Archives de médecine navale, 1864, p.80.
  • 8.
    «  Pathologie mauricienne,des fièvres palustres  », Pellereau, Archives de médecine navale, 1881, p.422.
  • 9.
    «  Campagne anti-paludiqueà Conakry  », Le Moal, Annales d’hygiène et de médecine coloniale, 1906, p.558.
  • 10.
    «  Un problèmeépidémiologique non résolu: la méningite cérébro-spinale en Afrique  », Lapeyssonnie, Revue de médecine tropicale, 1961, p.497.
  • 12.
    Originalité du corpusÉtat de toute l’avancée de l’histoire de la cartographie Homogenité (cartes médicales, militaires, publiées) Pb : représentatif de l’évolution du rôle de la carte dans la construction du fait scientifique?
  • 14.
    Les trichotomies peirciennes1 ère trichotomie Qualisigne Sinsigne Légisigne 2 ème trichotomie Icône Indice Symbole 3 ème trichotomie Rhème Dicisigne Argument
  • 15.
    La carte topographiqueÉmetteur Récepteur Production de la carte Insertion de la carte dans une publication Lecture de la publication Utilisation de la carte Sinsigne Iconique Rhématique Legisigne Symbolique Argumental L’image est crue Légisigne Symbolique Argumental L’image est discutée Sinsigne Iconique Rhématique Sinsigne Iconique Rhématique Sinsigne Iconique Rhématique
  • 16.
    Le Web ofScience
  • 17.
    Le Web ofScience 2000 2000 1998 2001 1993 Cited References Times Cited 2004 2003 2003 2004 … Naviguer dans le passé avec Cited References , dans le futur avec Times Cited , et étendre vos résultats avec Related Records . A partir d’un simple résultat dans le Web of Science, il est possible d’atteindre facilement d’autres enregistrement a travers les liens offerts sur chaque enregistrement.
  • 18.
    Pour continuer larecherche … Grille d’analyse des articles citant : forme ? Quels éléments du texte interroger ? Avantage : interrogatoire permettant une analyse similaire des textes quel que soit leur date de publication Difficultés : se limiter aux articles de « Revue médecine tropicale » permet-il d’extrapoler ? Est-ce nécessaire de se limiter à la RMT ? Le WOS n’indexe pas toutes les revues Évolution du rôle de la carte dans sa « vie » ou évolution du rôle de la carte dans l’histoire ?