REPUBLIQUE ALGERIENNE DEMOCRATIQUE ET POPULAIRE
MINISTERE DE L’ENSEIGNEMENT SUPERIEUR ET DE LA RECHERCHE
SCIENTIFIQUE
UNIVERSITE M’HAMED BOUGARA BOUMERDES
Faculté des Hydrocarbures et de la chimie
Département : Transport et équipements des hydrocarbures
Mémoire de fin d’étude
En vue de l’obtention du diplôme de master en génie mécanique
Option : Mécanique des unités pétrochimiques.
Thème
Réalisé par : Encadré par :
Mr: REHRAH Amirouche Mr: A.BENBRIK
Mr: ZAIDI Oualid
BOUMERDES 2014
ETUDE THERMIQUE D’UN ECHANGEUR DE CHALEUR A FAISCEAU ET
CALANDRE E102 A/B
On remercie en premier lieu, le grand dieu pour le
courage, la patience et la santé qui nous a donné pour
suivre nos études.
Nous tenons à exprimer nos profonds remerciements à
tous nos enseignants de la faculté des hydrocarbures et de
la chimie, département du transport et équipements des
hydrocarbures et en particulier notre professeur encadreur
M. BENBRIK pour ces conseilles qui nous ont été
judicieux.
Toute notre gratitude à tous le personnels de service
maintenance du MPP2 et en particulier à :
M .ELGUED LAID, M.LEBIOD, M.RAMI,
M.MEZGHICHE; sans oublier M. HARBI Louanes.
Un grand merci pour le personnels du centre de
formation de HRM en particulier M.Nabile ainsi à toute
personne qui nous a aider de prés ou de loin pendant
l’élaboration de notre travail.
Sommaire
Sommaire
Introduction............................................................................................................................................ 1
Chapitre 1: Présentation de lieu de stage
1.1) Description du champ de Hassi R'mel.................................................................................. 2
1.1.1) Position géographique .............................................................................................2
1.1.2) Développement du champ de hassi R’mel................................................................ 2
1.1.3) Les activités du champ de Hassi R’mel...................................................................3
1.1.4) Direction régionale de Hassi R’mel ......................................................................... 5
1.2) Traitement du gaz naturel.................................................................................................... 7
1.2.1) Procèdes de Prichard ...............................................................................................7
1.2.2) Procèdes de Hudson ................................................................................................ 7
1.3) Présentation du module 2 (MPP2) ....................................................................................... 8
1.3.1) Différentes unités du module 2 ................................................................................ 8
1.3.2) Spécification du gaz brut a traité par l’usine ............................................................9
1.4) Description du procèssus du traitement de gaz..................................................................... 9
1.5) Position de l’échangeur E102 dans le processus................................................................. 10
1.6) Spécification des produits finis .......................................................................................... 11
Chapitre 2 : Technologie de l’échangeur de chaleur E102
2.1) Introduction....................................................................................................................... 12
2.2) le principe de fonctionnement de l’échangeur E102........................................................... 14
2.3) Description de l’échangeur de chaleur E102 ...................................................................... 15
2.3.1) La calandre (Shell) ................................................................................................ 15
2.3.2) Les plaques tubulaires ........................................................................................... 16
2.3.3) Les tubes du faisceau............................................................................................. 17
2.3.4) Les chicanes (baffles) ............................................................................................ 18
Sommaire
2.3.5) Les déflecteurs ...................................................................................................... 19
2.3.6) Les tirants et les entretoises ................................................................................... 19
2.3.7) La boite de distribution.......................................................................................... 20
Chapitre 3: Exploitation et maintenance
3.1) Introduction....................................................................................................................... 21
3.2) Principaux problèmes des échangeurs de chaleur............................................................... 21
3.2.1) L’encrassement des tubes de l’échangeur............................................................... 21
3.2.2) Vibrations dans les échangeurs .............................................................................. 22
3.2.3) Corrosion des entres des tubes............................................................................... 22
3.2.4) État de dégradation des échangeurs de chaleur....................................................... 22
3.3) La maintenance de l’échangeur de chaleur......................................................................... 23
3.3.1) Control normal de l’échangeur et suivi des performances ..................................... 23
3.3.2) Nettoyage des échangeurs...................................................................................... 23
3.3.3) Détections des tubes fuyards et réparation des échangeurs..................................... 26
3.3.4) Préparation de l’échangeur à la réparation ............................................................. 26
3.3.5) Procédure de retubage ........................................................................................... 28
3.4) Opération courante : Inspection de l’échangeur E102 A/B................................................. 30
3.4.1) Résultat d'inspection de E102A ............................................................................. 30
3.4.2) Résultat d'inspection de E102B.............................................................................. 32
3.4.3) Critique et recommandation................................................................................... 33
3.5) Sécurité technique de l’échangeur...................................................................................... 34
Chapitre 4 : Calcul thermique de l’échangeur E102
4.1) But de calcul...................................................................................................................... 35
4.2) Equation fondamentale...................................................................................................... 35
4.3) Calcul thermique de l’échangeur E102 .............................................................................. 36
Sommaire
4.3.1) Calcule de tLM (la différance de température logarithmique moyenne) :............. 37
4.3.2) Correction de TDtlm.............................................................................................. 38
4.3.3) Calcul du coefficient d’échangeur global U ........................................................... 39
4.3.4) Le flux échangé est................................................................................................ 42
4.3.5) Calcul de la surface d’échange A’.......................................................................... 42
4.3.6) Calcul de la surface d’échange disponible sur l’échangeur..................................... 43
4.3.7) Calcul des pertes de charge.................................................................................... 43
4.3.8) Calcul de l’efficacité du E102................................................................................ 45
4.3.9) Détermination de l’efficacité avec des tubes bouchés............................................. 46
4.3.10) La quantité de chaleur échangée avec 9,6 %en moins (Q1)................................... 47
4.3.11) Détermination du débit de compensation ............................................................. 47
4.4) Tableau des resultants de calcul......................................................................................... 47
4.5) Interprétation des résultats de calcul .................................................................................. 48
Conclusion générale ……………………………………………………......................................50
Références bibliographiques
Annexes
Introduction
1
Introduction
L’énergie occupe une place prépondérante dans la vie de l’être humain. Les sciences et les
progrès techniques ont permis à l’homme de découvrir de nouvelles ressources énergétiques,
comme le gaz de schiste sans oublier le pétrole et le gaz naturel qui sont les plus capables de
répondre à l’accroissement des besoins en énergie, qui joue un rôle très important dans le
développement économique des pays du monde.
La place et le rôle qui joue le secteur des hydrocarbures (pétrole et gaz) dans notre pays est
très important car il a constitué et constitue encore aujourd’hui l’axe de l’économie de la nation
par les revenues générés. Il reste aussi l’unique source d’approvisionnement du marché intérieur.
Face au pétrole, le gaz est son second concurrent sur le marché des combustibles, car il
joue un rôle énergétique croissant, l’importance de ses réserves et les avantages qu’il présente
sur le plan de l’environnement favorisent son utilisation.
L’Algérie est le troisième exportateur du gaz naturel à travers le monde, sa politique
d’exploitation consiste à maximiser les revenus en optimisant la récupération, et la valorisation
de toute les dérivés du gaz naturel qui connaissent une hausse des prix et une libre vente sur le
marché international notamment le condensât et le GPL, procurant ainsi une importante source
de devise pour le pays.
La production du gaz et les exigences de marché nécessitent un traitement rigoureux pour
faciliter son transport et sa distribution par canalisation.
pour donner au gaz les spécifications requise pour son utilisation, ainsi que pour récupérer
le maximum des hydrocarbures liquides (condensat, GPL) , le gaz doit être porter à des
températures suffisamment basses pour permettre la condensation de ces derniers, pour atteindre
ces températures les procédés de traitement de gaz que se soit par le procédé HUDSON ou celui
de PRITCHARD incluent le refroidissement de gaz par échange thermique, pour cela les
installations de traitement sont doter d’échangeur de chaleur dont les performances thermiques
doivent assurer des températures exigées par le processus de traitement du gaz.
Cet équipement omniprésent dans toutes les unités pétrochimiques, raffineries et autres
installations industrielles sert à refroidir le gaz brut pour récupérer les hydrocarbures liquides et
chauffé le gaz de vent à une température convenable pour son stockage et son transport. Il
permet en effet de réduire la consommation d’énergie thermique nécessaire pour le traitement, et
ainsi diminuer le prix de revient des produits finis.
Dans le cadre de notre mise en situation professionnelle, en a effectué un stage à la
division de production de Hassi R’Mel où se fait le traitement du gaz naturel.
Ce travail qui s’inscrit dans le cadre de notre mémoire de fin d’études a pour thème «
l’étude thermique de l’échangeur de chaleur à faisceau et calandre E102A/B ».
L’objectif de ce travail est d’étudier l’échangeur et vérifier sa surface d’échange ainsi que
ses performances afin de prodiguer les meilleures recommandations possibles visant
l’amélioration de l’exploitation et la durée de vie de cet échangeur.
Chapitre 1 : Présentation de lieu de stage
2
1.1) Description du champ de Hassi R'mel
1.1.1) Position géographique
Le réservoir de gaz de Hassi R’mel se situe approximativement à 525 km au sud d’Alger, à
une altitude de 760 m (voir figure 1). Ce gisement s’étend sur une superficie de 3500 km2
soit
70 km environ dans la direction Nord-sud et 50 km environ dans la direction ouest.
Figure 1.1 : Position géographique de Hassi R’mel
1.1.2) Développement du champ de hassi R’mel
Les réserves importantes révélées par le gisement découvert, constituent le socle de
l’économie nationale et placent le pays parmi les 4 plus importants producteurs gaziers dans le
monde. Notons également que le gisement de Hassi R’mel est cerné par un anneau d’huile
plaçant le champ parmi les plus importants producteurs du sud du pays. Quatre étapes
importantes ont marqué le développement du champ :
Première étape 1961-1969:
En1961, réalisation d’une petite unité de traitement de gaz (Module 0) de 1.3 milliards m3
par an, cette réalisation a coïncidé avec la construction de la première usine de liquéfaction du
gaz en 1964 à Arzew. En1969, la capacité de production et portée à 4 milliards m3
par an.
Deuxième étape 1969-1971:
Après la nationalisation des hydrocarbures en 1971, la capacité de traitement du champ
atteinte était de 14 milliards m3
/an.
Troisième étape :
La capacité de traitement a été portée à 94 milliards m3
/ an par :
-La réalisation de 4 complexes de traitement de 20 milliards m3
/an chacun.
-La réalisation de deux stations de réinjection de gaz d’une capacité unitaire de 30
milliards m3
/ an et d’une puissance unitaire de 600000 CV.
Chapitre 1 : Présentation de lieu de stage
3
Etape actuelle :
Après un quart de siècle d’exploitation du gisement de Hassi R’mel, la politique actuelle
consiste au maintien du niveau de production par la mise en place des stratégies suivantes :
- Introduction de la récupération secondaire au moyen de la ré-compression.
- Mise en place du projet Boosting pour le maintien de la pression et l’exploitation des
unités en place sans changement du process.
1.1.3) Les activités du champ de Hassi R’mel
Figure 1.2 : Répartition des différentes installations du champ de Hassi R’mel
Le champ de Hassi R’mel se compose de trois zones d’exploitation (nord, centre et sud) entre
les quelles ont été intercalées deux zones de réinjection (voir figure 2).
Zone nord : est constituée du module 3 et de la station de compression Nord
Zone centrale : est constituée du module 0,1et 4, le CSTF, est la station SRGA et le
CNDG.
Zone sud : est constituée du module 2et la station de compression sud.
1.1.3.1) Les Modules
Module, c’est le diminutif de "Module Processing Plant" il désigne une usine de traitement
de gaz naturel à l’échelle industrielle.
Cinq modules sont implantés sur le champ de Hassi R’mel, quatre ont une capacité unitaire
de 60 millions m3
/ jour, le module zéro à une capacité de 30 millions m3
/jour. Il est le plus
ancien.
Arrivant aux unités de traitement en provenance des puits producteurs, le gaz naturel brut
est un mélange d‘hydrocarbure (liquide et gazeux) et de l’eau, avec quelques impuretés.
Chapitre 1 : Présentation de lieu de stage
4
Le rôle essentiel de l’unité de traitement est de séparer la partie liquide (condensât, GPL,
eau) de la partie gazeuse (gaz humide) en première étape et de les traiter séparément en
deuxième étape, en vue de produire du condensât, du GPL et du gaz sec conforme à certaines
spécifications.
Ces spécifications doivent être respectées dans le but de faciliter le transport, le stockage
d’une part et la commercialisation de ces produits d’autre part.
1.1.3.2) Les stations de compression
Les stations de compression ont pour but de réinjecter le gaz sec dans le gisement afin de :
Maintenir la pression du gisement.
Récupérer les hydrocarbures liquides (condensât, GPL).
Flexibilité du fonctionnement.
Leurs implantations au nord et au sud sont définies de telle sorte à avoir une récupération
maximale.
La capacité de réinjection de chaque unité est de 90 millions standard de m3
/jour.
1.1.3.3) Le stockage et l’expédition des hydrocarbures liquides
Le condensât et le GPL produit dans tous les modules de traitement de gaz sont acheminés
vers le centre de stockage et de transfert (CSTF) qui se trouve dans la zone centrale de Hassi
R’mel.
Ils passent à travers un séparateur ou d’éventuelles particules solides et liquides (eau) sont
récupérées, comptabilisés puis expédies vers Arzew.
Le CSTF comprend trois (03) bacs de 35000 m3
et quatre (04) bacs de 45000 m3
chacun
pour le stockage du condensât ; douze (12) sphères de 7000 m3
pour le stockage du GPL.
Les vapeurs formées dans les sphères, sous l’effet de la température ambiante, sont
comprimées par les turbocompresseurs, condensées puis remises pour le stockage pour éviter la
Boil-off et le torchage du gaz.
1.1.3.4) Centre national de distribution du gaz (CNDG)
Son rôle est la collecte de toutes les quantités de gaz produites au niveau de Hassi R’mel et
d’autre région du sud, ces quantités sont ensuite distribuées vers les centres de consommation
comme les centres de GNL, Sonelgaz, et à l’étranger : l’Italie via la Tunisie et l’Espagne via le
Maroc.
Avant son expédition sur chaque ouvrage, le gaz collecté est filtré et comptabilisé. Les
quantités de gaz excédentaires seront acheminées vers les stations de compression Nord et sud.
1.1.3.5) Projet BOOSTING
L’exploitation du gisement s’accompagne avec une baisse de pression. Et tenant compte
des conditions de fonctionnement des procédés utilisés, de l’optimisation de la récupération et
des caractéristiques commerciales des différents produits, le BOOSTING du gaz brut est une
nécessité incontournable.
Il se compose de :
forage des puits additionnels.
Modification du réseau de collectes existant.
Trois stations BOOSTING pour la compression du gaz brut à l’entrée des unités.
Chapitre 1 : Présentation de lieu de stage
5
1.1.3.6) La production du champ de Hassi R’mel
Le développement final du champ a permis d’atteindre les capacités de production
suivantes :
100 milliards de m3
de gaz par an.
12 millions de tonnes de condensât par an.
3.5 millions de tonnes de GPL par an.
1.1.4) Direction régionale de Hassi R’mel
Elle a pour mission essentielle le développement et l’exploitation des hydrocarbures. Pour
ce faire et afin de répondre à son plan de charge convenablement, elle s’est dotée des directions
et divisions présentées dans l’organigramme ci-dessous :
DIRECTION REGIONALE DE HASSI R’MEL
SecrétariatAssistants
Direction Engineering et
Production
Direction Exploitation
Direction Maintenance
Direction Technique
Direction Logistique
Direction Oued Noumer
Division informatique
Division Ressource
Humaine
Division
Approvisionnement
Division Intendance
Division Finance
Division sécurité
Centre de Formation
Figure 3 : Organigramme de la direction régionale de HRM
Chapitre 1 : Présentation de lieu de stage
6
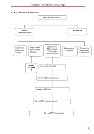
Direction Maintenance
SecrétariatService
Ordonnancement
Département
Maintenance
Centrale
Département
Méthodes
Département
Maintenance
Compression
Département
Maintenance
Modules
Départe ment
Maintenance
Télécoms &
instrumentation
Service MN/SCADA
Service MN/Commutations
Service MN/Radio
Service MN/Instrumentation
Service MN/Automatisme
Service
MN/MPP
2
1.1.4.1) Direction de maintenance
Chapitre 1 : Présentation de lieu de stage
7
CONDENSAT
GPL
74 b
43°C
K101
106 b
-6°C
E103
E102
E101
D001
120b
58°C
A B C
TRAINS
E106
D107
D108
P105
48°C
P103
D106
P102
14b
68°c
C102
185°c
…...
27b
-16.8°c
C101
146.8°c
E107
35°C
H101
P101
P104
H102
E10
8
GAZ DE VENTE
GAZ DE
RECOMPRESSION
D102
100 b
-13°c
D102 D103 65 b
-35°c
D101118 b 40°c
D101
D104 34 b
-40°c
D105 33 b
42°c
E 104GAZ BRUT
1.2) Traitement du gaz naturel
Le gaz subit différents traitements pour extraire ses composants utiles et les adapter aux
normes de vente.
Les procédés de traitement sont basés sur les principes de la thermodynamique c’est-à-dire
sur les échanges thermiques suivant une détente et cela pour liquéfier le gaz.
A l’état liquide, la séparation des différentes compositions se fait suivant leurs densités.
Généralement la qualité d’un gaz dépend de son pouvoir calorifique donc du nombre d’atomes
de carbone dans la molécule de ses composant alors il en résulte que les fractions lourdes qui le
composant représentent son facteur de qualité.
Dans la pratique, l’utilisation des procède dépend généralement :
Des coûts de l’investissement ;
Du taux de récupération des hydrocarbures liquides ;
Des paramètres et composition du gaz brute.
Les procèdes utilisés dans la région de HR sont :
1.2.1) Procèdes de Prichard
Ce procédé est basé sur le refroidissement du gaz par échanges thermiques et par détentes
avec l’utilisation d’une boucle de propane comme système réfrigérant pour atteindre en fin de
cycle des températures voisines de –23 °C.
1.2.2) Procèdes de Hudson
Ce procède est caractérisé par le turbo-expander dans lequel le gaz subit une détente
isentropique après sont passage par une série de refroidissements et détentes à travers différents
échangeurs. Avec ce procède, on peut atteindre la température de - 40°C
Par la comparaison de ces deux procèdes, on voit que le procéder de Hudson est le plus
efficace pour la récupération maximal du liquide.
Le module 2 a adopté le procédé Hudson. (Voir figure 4)
Figure4 : Procédé HUDSON
Chapitre 1 : Présentation de lieu de stage
8
1.3) Présentation du module 2 (MPP2)
En 1979, la société Japonaise (JGC) en collaboration avec SONATRACH a construit le
MPP2 (Module Processing Plant), ce module est alimenté par 39 puits venants de la zone sud,
ces puits sont réunis en 9 collecteurs qui orientent le gaz brut vers les trois trains du module.
Le module II est doté d’installations conçues pour récupérer et séparer les hydrocarbures
lourds en GPL et condensât qui seront envoyés vers le CSTF.
Ces installations permettent ainsi de produire du gaz sec comme étant le gaz de vente ou de
réinjection, ce dernier est comprimé jusqu’à 350 kg/cm2
au niveau des deux stations de
compression sud et nord et réinjecté afin de :
Maintenir la pression du gisement.
Balayer le gaz humide pour bien extraire les hydrocarbures liquides.
Optimiser la production en GPL et Condensât.
Les pressions minimale et maximale du fonctionnement du module sont respectivement
100 kg/cm2
et 140 kg/cm2
, maintenant l’exploitation est à 120 kg/cm2
avec le boosting.
1.3.1) Différentes unités du module 2
a. Unite boosting
Suite à la chute graduelle de la pression du gisement, la nécessité de comprimé le gaz brut
au dessus de la pression minimale de fonctionnement du module est devenue incontournable
pour le maintient de la production de l’usine, le boosting à été mit en œuvre pour répondre à ces
fins, ainsi il comprime le gaz brut alimentant le module de 94 kg/cm2
à 120 kg/cm2
.
Cette unité à été construite dans le but du maintient de la mise en marche du module 2 de 2003 à
2020, elle est opérationnelle depuis le 1er
septembre 2004, elle contient trois sections :
- Section manifold
- Section de séparation
- Section de compression.
b. Unite 20
Section de compression et de transfert du gaz à basse pression et du gaz combustible.
Section de dégazage et expédition de condensât.
Section de stockage et de transfert du GPL.
Deux lignes électriques fournies par la SONELGAZ arrivent à cette unité.
c. Unite 21, 22,23
Comporte trois trains identiques A, B, C qui assurent le traitement du gaz naturel, le
train est la partie de l’usine où s’effectue le processus de traitement du gaz et la
récupération du GPL et condensât.
d. Unite 24 : Section de préparation, stockage et injection du MEG (Mono Ethanol
Glycol).
e. Unite 25,26: Deux sections identiques pour la régénération du MEG.
f. Unite 27 :
Production de l’air comprimé (instrument et service),
L’eau potable, de service, de refroidissement et d’incendie.
Gaz inerte.
Chapitre 1 : Présentation de lieu de stage
9
1.3.2) Spécification du gaz brut a traité par l’usine
Composition Fraction moléculaire (% molaire)
N2 5.569
CO2 0.200
CH4 81.07
C2H6 7.618
C3H8 2.410
IC4H10 0.460
NC4 H10 0.810
IC5 H12 0.220
NC5 H12 0.290
C6 H14 0.390
C7 H16 0.160
C8 H18 0.130
C9 H20 0.110
C10 H22 0.100
C11 H24 0.080
C12 H26 0.360
TOTAL 100.00
1.4) Description du processus du traitement de gaz
Le gaz brut en provenance des puits producteurs est un mélange d’hydrocarbures (Gaz–
Hydrocarbures liquides) contenant une proportion d’eau du gisement, le principe de
fonctionnement (traitement) se déroule autour de quatre étapes :
Elimination de l’eau (déshydratation)
L’eau libre contenue dans la charge est éliminée par décantation au niveau du premier
ballon de séparation et ce après un refroidissement à travers des aéro-réfrigérants.
L’eau de saturation des hydrocarbures est éliminée par absorption au glycol.
Le glycol hydraté ayant absorbé de l’eau contenue dans les hydrocarbures est régénéré
par distillation dans les unités appropriées puis recyclé de nouveau dans le circuit.
Le glycol évite également la formation des hydrates dans les sections à basse température.
Séparations entre gaz et hydrocarbures liquides
Elle se fait par un refroidissement du gaz brut par aéro-réfrigérant et récupération
d’hydrocarbures liquides par gravité dans le premier ballon de séparation, puis le gaz saturé du
premier séparateur subit une série de détentes et passe par différentes phases de refroidissement,
qui permettent la condensation des hydrocarbures liquides et d’obtenir du gaz sec au dernier
ballon de séparation.
Chapitre 1 : Présentation de lieu de stage
10
La stabilisation et le fractionnement des hydrocarbures liquides
Cette section de la chaine permet le traitement des hydrocarbures liquides.
La stabilisation :
Elle permet d’éliminer tous les gaz légers tels que l’éthane et le méthane entrainés par les
hydrocarbures liquides lors des différentes séparations dans les ballons.
Le fractionnement :
Il consiste à séparer les hydrocarbures liquides stabilisés en condensat et GPL.
Récompression des gaz moyenne pression
Les gaz des ballons de séparation moyennes pressions ont les mêmes qualités que le gaz
sec produit, pour cela ils sont récupérés puis recomprimés par un turbocompresseur avant
d’être mélanger au gaz sec produit.
1.5) Position de l’échangeur E102 dans le processus
Le gaz rentre dans le ballon de distribution (D001), ce dernier permet de repartir le gaz à
travers les trois trains A, B et C. le gaz qui alimente chaque train est refroidi, à l’aide d’un
aéroréfrigérant (E101), puis se dirige vers un séparateur d’admission (D101), dans lequel l’eau et
la fraction d’hydrocarbures lourds se séparent du gaz.
Le gaz qui sort du séparateur (D101) est refroidi une deuxième fois dans les échangeurs
gaz /gaz (E102 A/F et E103 A/B), coté tube.
Une solution de glycol à 80% est injectée dans ce gaz à l’entrée de ces échangeurs, pour
éviter la formation des hydrates qui risquent de boucher les tubes.
Le gaz sortant de ces échangeurs est collectés dans une seule conduite, puis il subit une
première détente, ensuite il est séparé de la fraction lourde et du glycol dans le séparateur
(D102A-B).
Le gaz sortant de ces séparateurs est détendu une deuxième fois, par le turbo-expander
(K101)
Les hydrocarbures lourds sont condensés suite à cette détente, se séparent du gaz dans le
séparateur final à haute pression (D103).
Le gaz sec sortant de ce dernier, passe à travers les échangeurs de chaleur (E102), coté
calandre, puis comprimé dans le compresseur (K101) et envoyé comme gaz de vente ou de
réinjection.
Il est clair que le refroidissement de gaz est une étape incontournable du processus, et par
conséquent l’utilisation de l’échangeur de chaleur parait la solution la plus économique.
Pour cela le MPP2 comporte plusieurs échangeurs de chaleur de différents types parmi eux se
trouve le E102 qui fait l’objet de ce travail.
La section de séparation à hauts pression dans laquelle ce dernier se trouve, comporte 6
échangeurs de type BEM nommé E102 A/F ainsi que deux autres nommé E103 A/B, cet
ensemble d’appareils assurent le refroidissement de gaz brut.
Le gaz sortant des deux séparateurs D101 A/B se répartie en quatre écoulements, trois
d’entre eux vont alimenter l’ensemble des E102 A/F, chaque écoulement passe par deux
échangeurs (A/B, C/D, E/F), tandis que le quatrième passe par le E103 A/B.
Chapitre 1 : Présentation de lieu de stage
11
Il est a noté que chaque deux échangeurs sont reliés par un coude, et le gaz brut passe par
le coté tube.
Le gaz qui refroidi le premier cité ci-dessus est celui venant de D103 qui se sépare en trois
écoulements pour rentrer dans le E102 A/F coté calandre.
Le gaz qui passe par le E103 A/B provient de D105 et passe également par le coté
calandre.
1.6) Spécification des produits finis
a. Gaz de vente :
Point de rosée : T= -5 C a P=75 kg/cm2
.
Pouvoir calorifique supérieur PCS à 15°C et 1 kg/cm2
:
9350 kcal/m3
« min »
9450 kcal/m3
« max »
Teneur en eau: 44 PPM en volume max.
Teneur en C+
5 = 0.25 molaire max.
Pression de sortie : 75 kg/cm2
.
b. GPL expédié:
Concentration en C-
2 = 1.72 molaire max.
Concentration en C+
5 =0.2 molaire max.
c. Condensat:
Tension de vapeur Reid (TVR) : 0.70 kg/cm2
(max).
Densité: d= 0.78
Chapitre 2 : Technologie de l’échangeur de chaleur E102
12
2.1) Introduction
Les processus les plus couramment rencontrés dans l’industrie pétrochimique font
intervenir l’échange de chaleur entre deux fluides. Le système utilisé dans cette
situation est un échangeur de chaleur :
C’est un appareil destiné a transféré un flux de chaleur d’un fluide à un autre. En
génér a l, les deux fluides sont séparés par une paroi (simple ou composée) constituant ainsi
une résistance thermique. Dans certains équipements, le transfert thermique se fait par
contact direct entre les fluides. C’est le cas des condenseurs et évaporateurs, ou l’un des fluides
subit un changement de phase.
Nous nous intéresserons aux échangeurs à fluides séparés, précisément aux échangeurs
multitubulaires du fait de leur emploi quasi fréquent.
Ce type d'échangeurs est le plus répandu dans les unités de transformations des industries
chimiques et pétrochimiques. Un faisceau de tubes est situé à l'intérieur d'une calandre dans
laquelle circule le deuxième fluide. Cette conception se retrouve également dans les
condenseurs, les rebouilleurs et les fours multitubulaires.
Tous les éléments entrant dans la construction de ces échangeurs ont fait l'objet d'une
normalisation par la T.E.M.A. (Tubular Exchangers Manufacturer's Association) que l'A.S.M.E.
(American Society of Mechanical Engineers) ou l'A.P.I. (American petroleum institute).
Le faisceau à l’intérieur duquel circule le premier fluide est monté sur deux plaques
tubulaires en communication avec des boîtes de distribution qui assurent la circulation du fluide
à l'intérieur du faisceau en plusieurs passes. Le faisceau muni de chicanes logé dans une calandre
possédant des tubulures d'entrée et de sortie pour le deuxième fluide circulant à l'extérieur des
tubes du faisceau selon un chemin imposé par les chicanes.
Dans les ouvrages généraux consacrés au transfert de chaleur, on trouvera les schémas des
principaux types d'échangeurs à faisceau et calandre.
La calandre est généralement réalisée en acier au carbone et les brides portant les boîtes de
distribution et le couvercle sont soudées. Les tubes du faisceau répondent à des spécifications
très sévères. Le choix du matériau dépend de l’utilisation:
acier au carbone pour usage courant.
laiton amirauté pour les appareils travaillant avec l'eau de mer.
aciers alliés pour les produits corrosifs et les températures élevées.
aluminium et cuivre pour les très basses températures.
Les tubes sont fixés dans les plaques par mandrinage et la perforation des trous dans les
plaques est réalisée selon une disposition normalisée, soit au pas triangle, soit au pas carré.
Le pas triangle permet de placer environ 10 % de plus de tubes que le pas carré sur une
plaque tubulaire de diamètre donné, mais, en contre partie, la disposition des tubes rend difficile
le nettoyage des tubes par insertion de grattoirs.
Chapitre 2 : Technologie de l’échangeur de chaleur E102
13
Les chicanes qui permettent d'allonger le chemin du fluide circulant dans la calandre sont
souvent constituées par un disque de diamètre légèrement inférieur à celui de la calandre
comportant une section libre représentant 20 à 45 % de la section.
Les boîtes de distribution et de retour sont cloisonnées. Ce cloisonnement permet au fluide de
traverser successivement plusieurs sections du faisceau, ce qui a pour objet d'accroître la vitesse
du fluide et d'augmenter le coefficient de transfert à l'intérieur des tubes. Cette disposition
correspond toujours à un nombre pair de passages (ou passes) dans le faisceau.
Figure 2.1 : Divers constituant d’un échangeur TEMA
L’équipement qu’on étudie est un échangeur de chaleur à contact indirect gaz/gaz de type
faisceaux et calandre à plaques tubulaires fixes .les tubes sont montés sur les plaques tubulaires
fixes qui sont soudées entre la calandre et les boites de distribution, l’échangeur repose sur deux
supports, les tubes peuvent être disposés sur la plaque tubulaire en pas carré ou triangulaire
comme le cas de notre échangeur (le pas est triangulaire).
le but de cet échangeur est le refroidissement de gaz brut est la diminution de sa
température au maximum pour réaliser une meilleure séparation à froid, et d’autre part
l’exploitation de cette chaleur pour le chauffage de gaz de vente (sec) et l’obtention d’une
température égale ou proche de 45°C (répond aux spécifications).
Chapitre 2 : Technologie de l’échangeur de chaleur E102
14
Figuer 2.2 : Echangeur E102 A/F
2.2) le principe de fonctionnement de l’échangeur E102
L’échangeur E102 est un équipement statique où l’échange thermique dans cette appareil
se fait entre le gaz brut«coté tube» provenant des puits (après avoir passé par la station du
boosting pour augmenter sa pression et aussi par le separateur d’admission D101 pour separer le
liquide du mélange) et le gaz sec«coté calandre» provenant de separateur D103 (après avoir aussi
parcouru plusieurs autres apareils de process). Le passage des deux fluides dans l’échangeur
s’effectue à courant croisé sans changement de phase.
Figure 2.2a : Entré et sortie du E102
Chapitre 2 : Technologie de l’échangeur de chaleur E102
15
2.3) Description de l’échangeur de chaleur E102
Le E102 est un échangeur multitubulaire a tête fixe d’échange thermique à contre courant
gaz /gaz conçu pour refroidir le gaz brut venant des nombreux puits qui alimente le module 2.
Cet échangeur est de type BEM ce qui signifie selon les normes TEMA
B : distributeur a fond soudé
E : calandre à une seul passe
M : plaque tubulaire fixe et faisceau démontable
Figure 2.3 : Echangeur de type BEM
L’échangeur de chaleur E102A/B se compose de deux échangeurs identiques
communiquant entre eux coté calandre et reliée avec un coude coté tube.
Figure 2.4 : Echangeur E102A/B
Comme le E102A et le E102B sont identiques on se contente de citer les constituants du
premier
2.3.1) La calandre (Shell)
C’est l’enveloppe métallique cylindrique entourant le faisceau tubulaire. Son matériau doit
être compatible avec le fluide utilisé.
Les matériaux les plus courants sont les aciers ordinaires, les aciers inoxydables, le cuivre
ou les matières plastiques. Il semble que la limite technologique des calandres se trouve aux
alentours d’un diamètre de 2 m.
Chapitre 2 : Technologie de l’échangeur de chaleur E102
16
Figure 2.5 : La Calandre du E102
Tableau 2.1 : Les caractéristiques techniques de l’échangeur E102
Longueur (mm) 19115
Diamètre (mm) 1040
Epaisseur (mm) 41,44
Température de calcul (°C) -45,5/93,3
Pression de calcul (kg /cm2
) 91,4
Sur épaisseur de corrosion (mm) 3,2
Matériau SA 536-CL-1
2.3.2) Les plaques tubulaires
Ce sont des plaques percées supportant les tubes à leurs extrémités. Leur épaisseur (5 à 10
cm) est calculée en fonction de la différence de pression entre le fluide dans la calandre et le
fluide dans les boîtes d’une part, des contraintes dues aux différences de dilatation entre les tubes
et la calandre d’autre part.
Les plaques tubulaires peuvent être en acier ordinaire ou en acier spécial massif.
Les tubes peuvent être fixés à la plaque tubulaire par dudgeonnage ou par soudure,
quelquefois aussi par dudgeonnage allié à une soudure qui sert alors simplement à assurer
l’étanchéité.
Les plaques tubulaires sont les parties délicates des échangeurs. Les interstices entre tubes
et plaques sont des lieux privilégiés de corrosion (la concentration en produit agressif y est
parfois très supérieure à celle mesurée dans les autres parties de l’échangeur, car il y a stagnation
du fluide). Par ailleurs, des dilatations différentielles excessives peuvent faire céder les
dudgeonnages ou les soudures.
Chapitre 2 : Technologie de l’échangeur de chaleur E102
17
Figure 2.5 : Plaque tubulaire du E102
Tableau 2.2 : Les caractéristiques techniques de la plaque tubulaire du E102
Diamètre (mm) 1040
Epaisseur (mm) 245
Matériau SA 350-L72
2.3.3) Les tubes du faisceau
Ce sont généralement des tubes normalisés dont le diamètre annoncé correspond
exactement au diamètre extérieur.
Les matériaux utilisés dépendent des fluides choisis; les plus courants sont les aciers
ordinaires, les aciers inoxydables, le cuivre ou le laiton… etc.
Deux dispositions de tubes sont possibles : le pas triangulaire et le pas carré.
La disposition en pas carré offre une plus grande facilité de nettoyage (toute la surface extérieure
des tubes est accessible par un jet d’eau sous pression ou par un instrument de nettoyage).
La disposition en pas triangulaire est plus compacte, donc plus économique.
Les tubes sont fixés à chacune de leur extrémité par des soudures ou dudgeonnage sur deux
plaques tubulaires.
Tableau n°2.3 : Les caractéristiques techniques des tubes de E102
Longueur (mm) 17602
Diamètre (mm) 22,23
Epaisseur (mm) 2,11
Température de calcul (°C) -45,5/93,3
Pression de calcul (kg /cm2
) 169
Nombre des tubes 875
Matériau SA 334-1
Pas (triangulaire) 27,8
Chapitre 2 : Technologie de l’échangeur de chaleur E102
18
Figure 2.6 : Les tubes du E102
2.3.4) Les chicanes (baffles)
L’existence des chicanes forcent le fluide a s’écouler perpendiculairement aux tubes d’une
part et favorisent la turbulence d’autre part, améliorant ainsi l’échange de chaleur.
Elles ont pour rôle d’augmenter la vitesse du fluide dans la calandre et la rigidité du faisceau
(pour évité le phénomène de vibration).
Dans le cas d’un transfert de chaleur sans changement de phase, il est intéressant d’augmenter la
vitesse de fluide pour améliorer le coefficient d’échange. La vitesse est d’autant plus élevée que
les chicanes sont rapprochées pour l’écoulement transversal au faisceau de tubes (entre deux
chicanes) et qu’elles ont une ouverture faible pour l’écoulement parallèle au faisceau de tubes
(au passage de la chicane). Mais un compromis doit être trouvé pour avoir simultanément un
coefficient global d’échange thermique et des pertes de pression acceptable.
Les chicanes sont de même matériau que la calandre ; elles peuvent être de plusieurs types :
chicanes classiques ou à barreaux (Rod baffle dans la littérature anglo-saxonne) dont le
développement et l’utilisation sont relativement récents. Dans ce dernier cas, les tubes sont tenus
dans la calandre par des grilles de barreaux, alternativement de barreaux horizontaux puis
verticaux.
Tableau 2.3 : Les caractéristiques techniques des chicanes du E102
Diamètre (mm) 1037
Epaisseur (mm) 16
Matériau SA 516-60
Nombre 14
Espacement (mm) 1142
Coupe Horizontal 18,5%
Chapitre 2 : Technologie de l’échangeur de chaleur E102
19
Figure 2.7 : Les chicanes
2.3.5) Les déflecteurs
Sont installés au niveau des tubulaires, il sert à protéger dans certains cas le faisceau contre
l’impact du fluide entrant et de diminué l’érosion des tubes par le flux des fluides.
Figure 2.8 : Déflecteurs ou plaque de protection du faisceau
2.3.6) Les tirants et les entretoises
Ce sont des dispositifs ou équivalents assurant la liaison du système de chicanes, qui ont
pour objet de maintenir les chicanes et les plaques supports solidement en place, comme elles
jouent un rôle d’amortisseur de vibration des tubes.
Les tirants et entretoises doivent être du même matériau que la calandre.
Figure 2.9 : Tirants et entretoises
Chapitre 2 : Technologie de l’échangeur de chaleur E102
20
2.3.7) La boite de distribution
C’est l’organe qui distribue ou recueille le fluide aux extrémités des tubes c.-à-d. que la
circulation dans le faisceau est assurée par l’adjonction d’une boite de distribution, portant les
brides d’entrée et de sortie, et d’une boite de retour.
Figure 2.10 : Boite de distribution
Conclusion
Les échangeurs de chaleur sont des équipements très importants dans le processus de
traitement de gaz naturel.
Ils sont fabriqués sur commande en tenant compte des températures et pression tel qu’ils
les prennent supérieur à celle du processus. Les rudes conditions des zones sahariennes et les
contraintes qu’ils subissent pendant leurs services engendrent des défaillances et des
endommagements sur ses équipements.
L’intérêt de prévoir un programme de maintenance est un acte qui permettra de diminuer le
temps d’indisponibilité de l’équipement ainsi qu’augmenter la fiabilité et maintenir la cadence de
la production.
Chapitre 3 : Exploitation et maintenance des échangeurs de chaleur
21
3.1) Introduction
Il est admis de nos jours par tout le monde que le problème de production dans les
entreprises est en relation directe avec la maintenance.
La préoccupation principale de toute l’entreprise consiste à réduire les coûts de production
en minimisant les périodes d’immobilisation des installations.
L’existence d’un service maintenance se justifie par la nécessité d’assurer la disponibilité
permanente des équipements, pour que le service puisse accomplir sa tâche en obtenant le
rendement optimal. Son coût constitue une partie de plus en plus grand de coût total de
fabrication à tel point que le service de maintenance est devenu un organe capital dans les
entreprises.
3.2) Principaux problèmes des échangeurs de chaleur
La mise en service et exploitation des échangeurs de chaleur dépondent de plusieurs
facteurs, comme les matériaux de construction, les fluides en circulation, les températures
d’échange, les pressions et vitesses des fluides dans les différents parties de l’échangeur, le
changement de phase, les états du surface des tubes, les interventions des operateurs. Ainsi que
les industriels sont les plus souvent confrontés aux phénomènes liés à l’encrassement, la
corrosion et les vibrations.
Ceci provoque les dégradations des appareils et perturbe l’évolution de processus. Le mode
de dégradation des appareils doit être connu du personnel exploitant et de maintenance afin de
prévoir la défaillance et d’éviter des situations de panique général, et les problèmes existants
dans notre cas (L’échangeur E102 gaz/gaz) sont :
3.2.1) L’encrassement des tubes de l’échangeur
L’encrassement des équipements de transfert thermique peut être défini comme le dépôt
de matériau ou de substance désirée sur les surfaces d’échange. Ce dépôt qui évalué dans le
temps, peut constitue des cristaux, des sédiments, des résidus biologiques, des produits d’une
réaction chimique ou bien encore de la combinaison de plusieurs des ces éléments (le gaz brut
provenant des puits est un mélange de plusieurs substances. L’encrassement peut se produire à
l’extérieur des tubes mais de moins dégrée.
Figure 3.1 : Encrassement des tubes
Le problème de l’encrassement de l’échangeur est surtout économique, du fait de coût élevé de
l’énergie du matériau. Les dépôts ont généralement une faible conductivité thermique.
L’encrassement des échangeurs de chaleur se réduit par :
Une réduction de l’efficacité des appareils.
Une diminution de leurs performances.
Chapitre 3 : Exploitation et maintenance des échangeurs de chaleur
22
En dimensionnant l’appareil, il faut spécifier une surface d’échange suffisante pour réaliser
l’échange donné en utilisant :
Une certaine valeur de résistance d’encrassement Rs.
Une certaine vitesse de circulation du fluide élevée (supérieur à 1 m/s).
A l’intérieur des tubes :
Des surfaces raclées.
La température de paroi des produits thermosensibles.
Limitation de degré de sous refroidissement des fluides cristallisants.
3.2.2) Vibrations dans les échangeurs
L’échangeur de chaleur E102 a une longueur très importante (l=19m) qui provoque un
problème de vibration des tubes.
Le problème de vibration peut être limité par :
L’utilisation des vitesses des fluides raisonnables.
L’utilisation d’un déflecteur à l’entrée de la tubulure.
L’évitement des larges et faibles distance entre chicanes (15%>d>35% à éviter), les deux
conditions conduisent à une mauvaise distribution des chicanes.
La réduite de la longueur des tubes non supportes par les chicanes.
Le contrôle de jeu (tube-chicane).
3.2.3) Corrosion des entres des tubes
Les fluides corrosifs circulant côté tube ou calandre peuvent engendrer des problèmes de
corrosion importants surtout au niveau d’entre du tube.
La corrosion d’échangeur de chaleur sera limitée en utilisant un matériau résistant :
Acier inoxydable.
Graphite pour les solutions aqueuses des acides minéraux.
Matière plastique pour les températures inferieur à 100°C.
3.2.4) État de dégradation des échangeurs de chaleur
- La présence de dépôts de sédiments et d’oxyde de fer dans les boites de distribution,
plaques tubulaires et sur l’intérieur et l’extérieur des tubes ;
-Attaque de corrosion et piqûres sur la longueur des tubes, dans les boites de distribution,
plaques tubulaires et parois des calandres ; (E102 A)
-Perçage des tubes ;
-De forts encrassements intérieurs et extérieurs des faisceaux pour certains échangeurs par
un dépôt de consistance très dure ;
-Présence de clapets plus en moins corrodés sur le déflecteur de certains échangeurs ;
-Dégradation des vannes de l’échangeur ;
-Fuites au niveau du dudgeonnage des tubes ;
-Corrosion dans les sections des cordons de soudure des tubes ;
-Décalorifugeage des boites de distribution.
Chapitre 3 : Exploitation et maintenance des échangeurs de chaleur
23
Tableau 3.1 : Les causes, effets et remèdes de la dégradation des échangeurs de chaleur
3.3) La maintenance de l’échangeur de chaleur
L’application de la maintenance préventive et curative dans les échangeurs :
3.3.1) Control normal de l’échangeur et suivi des performances
Pour un produit donné, on caractérise la qualité d'un échange thermique par le coefficient
global d'échange. L'encrassement de l'appareil est suivi par le calcul de ce coefficient à partir du
relevé des températures entrées et sorties des deux fluides et des deux débits.
Sur les échangeurs à forte charge thermique et qui sont connus pour s'encrasser rapidement, le
calcul du coefficient d'échange est fait régulièrement, quelquefois directement par ordinateur. A
partir d'une certaine valeur d'encrassement il peut devenir économique d'effectuer le nettoyage
de l'échangeur en marche s'il est possible.
3.3.2) Nettoyage des échangeurs
Lorsque la qualité de l'échange diminue, il faut procéder au nettoyage de l'appareil qui peut
s'effectuer de deux façons, soit en marche à l'aide de produits chimiques, soit mécaniquement
après démontage de certains éléments.
Causes Effets Remèdes et mesure à prendre
Encrassement ; dépôts de tartre
d’hydrocarbures, biologique ; bouchage
des tubes et des conduites
Variation des
paramètres du
processus :
température pression,
vitesse, débits, des
fluides…
Nettoyage au jet cleaner et l’eau,
soufflage à l’air
Fuite importantes au niveau du
dudgeonnage des tubes n > 10%
Variations des
paramètres…
Retubage, établissement d’un
procédé d’exécution de soudure
Fuites au niveau des tubes n 10 % Variations des
paramètres…
Bouchage des tubes percés.
Sévère corrosion de la plaque tubulaire
avec des profondeurs allant jusqu’à
3mm aux pourtours des soudures des
tubes.
Variations des
paramètres…
Soudage à l’arc.
Métallisation des plaques
tubulaires.
Corrosion galvanique et fissuration par
corrosion sous tension des boites de
distributions
Variations des
paramètres…
Modification de la qualité de
métal ou isolement du milieu
corrosif par métallisation et
injection d’inhibiteur,
Propagation de corrosion
Effets thermiques de
soudure (contrainte
de soudage)
Métallisation pour protéger la
soudure et d’espérer une tenue
de vie plus durable.
Chapitre 3 : Exploitation et maintenance des échangeurs de chaleur
24
Nettoyage en marche :
Ce procédé est utilisé sur le côté à nettoyer s'il peut être bipassé. Les températures de
fonctionnement doivent correspondre à celles du nettoyage (solutions chimiques); sinon il faut
isoler l'autre fluide.
On utilise comme agent de nettoyage des solutions à base d'acides chlorhydrique ou sulfurique
que l'on fait circuler dans l'appareil. De nombreux produits existent sur le marché et leur
utilisation nécessite une connaissance exacte des matériaux constituant l'appareil et de la nature
des dépôts.
La durée de l'opération sera fonction de la qualité et de l'épaisseur des dépôts; des analyses
fréquentes seront effectuées sur le produit de circulation : suivi du pH.
En fin de nettoyage, on fera circuler un produit neutralisant à base de soude ou de carbonate de
soude.
La mise en œuvre de produits chimique dangereux nécessitera le balisage de l'aire et le port par
le personnel du matériel individuel de protection.
Nettoyage pendant les phases d’arrêts
Dans de nombreux cas, que les techniques de traitement des fluides et de nettoyage en continu
soient ou non utilisées, il est nécessaire de procéder à un nettoyage complet de l’appareil. Cette
opération s’effectue pendant les phases d’arrêts de l’installation et deux méthodes peuvent être
utilisées(soit en semble, soit séparément) :
- Nettoyage mécanique,
- Nettoyage chimique
Figure 3.2 : nettoyage des tubes
A / Nettoyage mécanique
Le nettoyage mécanique pendant les phases d’arrêts peut être effectué sur l’échangeur en
place lorsque l’espace disponible le permet ou sur une aire de nettoyage (échangeur démonté),
plusieurs techniques peuvent être mise en œuvre :
-Nettoyage à l’eau sous pression
Elle est efficace pour enlever les dépôts à l’intérieur ou à l’extérieur des tubes
d’échangeur ou pour d’autres types de géométrie, de façon occasionnelle, du sable peut être
injecté avec l’eau pour arracher les dépôts durs mais dans ce cas, il ya risque d’érosion de la
surface et surtout de destruction du film protecteur anticorrosion.
- Nettoyage à l’aide d’outils
Cette technique est utilisée pour enlever les dépôts mêmes très durs à l’intérieur des tubes
rectilignes de chaudières, de condenseurs, ou de tous autres échangeurs de chaleur. Ces outils
peuvent être :
Chapitre 3 : Exploitation et maintenance des échangeurs de chaleur
25
•A moteur d’entraînement électrique ou pneumatique entraînant une transmission flexible
en rotation à l’extrémité de laquelle sont montés des outils tels que :des outils à molettes
travaillant par frappe élastique, des outils à lames ou à éléments expansibles travaillant par
grattage, des écouvillons(ou brosses),
•A moteur d’entraînement pneumatique pénétrant dans les tubes, montés à l’extrémité
d’un tuyau d’alimentation en air, les outils utilisés:
- Outils à molettes
- Outils à lames
- Tarières sur joint de cadran pour casser les dépôts durs
• A moteur d’entraînement pneumatique ou électrique à percussion entraînant des tubes
épaisse rabotant entre eux et à l’extrémité desquels sont montés les outils de nettoyage :
- Taillant pour enlèvement de dépôts très durs et épais,
- Trépans pour enlèvement de tous dépôts,
- Traceurs pour enlèvement de certains dépôts mous ou pâteux,
- Ecouvillons
- Mèches hélicoïdales pour enlèvement de dépôts collants
•Pistolet hydraulique (pression d’utilisation: 6 à 15 bar) propulsant des écouvillons
spéciaux dans les tubes : ils permet d’enlever des dépôts de boues ou d’algues dans des tubes de
petit diamètres.
B /Nettoyage chimique
Il présente de nombreux avantages [5 6 ] :
- Opération rapide et efficace,
- Les surfaces d’échange ne subissent pas de dégâts mécaniques importants,
- Les solutions chimiques pénètrent jusqu’aux zones, inaccessibles de l’échangeur et le
traitement de toute la surface d’échange est réalisé,
- Il nécessite moins de main d’œuvre et peut se réaliser sans démontage de l’appareil.
C /Autres méthodes
D’autres techniques de nettoyage sont également utilisées, notamment dans les échangeurs
véhiculant des gaz en crassant, il s’agit des techniques :
-De dissolution du dépôt à l’aide d’un solvant,
-De création d’un choc thermique au niveau de la surface d’échange pour fragiliser le
dépôt et permettre son soufflage hydraulique.
o Vérification d’étanchéité
Dans l’échangeur, il se manifeste deux fuites
a)fuites externes : détection visuelle et facile
Les causes des fuites externes :
Un dudgeonnage imparfait, le fluage des goujons et l’endommagement des joints d’étanchéité
dans la tête ainsi qu’un montage non qualifié.
b) fuites internes : elles ne peuvent être détectées qu’après analyse périodique des échantillons
du produit dont la précision est plus faible.
Les causes les plus répandues des fuites internes est la détérioration des tubes
Chapitre 3 : Exploitation et maintenance des échangeurs de chaleur
26
Le faisceau : corrosion bilatérale donc perçage des tubes, diminution d’épaisseur dans ce cas les
tubes ne résistent plus à la pression.
- Exemple de détection de fuites de tubes
La vérification périodique de l’étanchéité des tubes de condenseurs et d’échangeurs est
essentielle pour maintenir leurs performances initiales. Le KIT LD 2X2 permet un contrôle
rapide et précis des fuites de tubes.
Fonctionnement :
Le KIT LD 2X2 se compose de 2 pistolets légers que l’on introduit dans chaque extrémité
du tube. Le tube est ensuite pressurisé jusqu’à stabilisation de la pression. Si les manomètres
indiquent ensuite une chute de la pression le tube fuit
Figure 3.3 : le KIT LD 2X2
Et d’après le contrôle et le suivie de l’échangeur en pourra localiser les tubes percés puis en
procède a l’opération de bouchage de ses tubes pour que l’échangeur reste en fonctionnement.
3.3.3) Détections des tubes fuyards et réparation des échangeurs
Les tubes d’un échangeur peuvent percer suite à la corrosion. Comment confirmer que les
tubes d’échangeur sont percés ?
Généralement l’échangeur gaz/gaz comme c’est notre cas, véhicule du cote tube le gaz
brute à une pression environ de 169 kg/cm2
, du coté calandre le gaz sec à une pression environ
de 91 kg/cm2
et du glycol qui injecté coté tube pour absorbé l’eau (pour évité le givrage) à une
pression supérieure ou égale à 100 kg/cm2
.
Le gaz à haute pression à travers les tubes percés vers le coté moyenne pression (gaz sec).
Ce dernier est contaminé (présence de glycol et condensat).
Après prise de l’échantillon par le laboratoire et confirmation de présence des
hydrocarbures lourds dans le gaz sec, un dernier test est fait pour évaluer la fuite.
Un manomètre est placé à la sortie de l’échangeur coté calandre, ce dernier surveillant
l’évolution de la pression, si la pression augmente rapidement cela prouve que l’échangeur est
percé.
Bouchage des tubes
Cette opération consiste à éliminer les tubes perforés par bouchage, elle est effectue jusqu’à
15% des tubes percés selon TEMA, si le bouchage des tubes perforés dépassé 15% on propose
de retuber l’échangeur
3.3.4) Préparation de l’échangeur à la réparation
Avant toute réparation il faut garantir la sécurité du personnel et celle de l’unité, et éviter
l’endommagement de l’équipement même pour réparer, il y a une préparation qui dont se faire et
qui consiste à :
Isoler l’appareil du circuit technologique ;
Chapitre 3 : Exploitation et maintenance des échangeurs de chaleur
27
Obturer toutes les conduites liées à l’échangeur ;
Baisser la pression jusqu’à la pression atmosphérique ;
Libérer les produits se trouvant dans l’appareil ;
Purger l’appareil par l’azote ou la vapeur d’eau, puits souffler à l’air, pour éliminer les
mélanges toxiques et inflammables et permettre un refroidissement rapide de l’appareil ;
Etablir un plan de travail et obtenir la permission d’utiliser les appareils à flammes si cela
est nécessaire ;
Enfin établir un acte de remise à la réparation.
3.3.4.1) Mesures à prendre pendant la réparation
a)Lors du démontage
Repérer toutes les pièces afin d’effectuer un montage correcte ;
Conserver 4 goujons diamétralement opposés jusqu’à la fin de l’extraction du faisceau
tubulaires, utiliser les oreilles de levages conçus à cet effet ;
Pendant l’extraction du faisceau garder l’axe de ce dernier en concordance avec celui de la
calandre afin d’éviter les frottements voir même les arrachements du métal ;
Enfin il faut réparer à l’avance des supports pour la pose faisceau tubulaire.
b)lors de nettoyage
La seule préparation à prendre, c’est de bien choisir le produit à utiliser en fonction des
matériaux de la pièce à nettoyer.
c)lors du montage
Vérifier qu’il n’y a pas eu d’arrachement de métal au cours de l’extraction des éléments de
l’appareil ;
Vérifier l’état des brides et des joints et veiller à un montage correct de ces derniers ;
Contrôler l’état des cloisons ;
Vérifier l’étanchéité par l’essai hydraulique
3.3.4.2) Préparation complète
Lorsque le planning de réparation préventive planifiée l’exige, compte tenu de la
proportion importante des tubes détériorés (1/3) et de la forte probabilité pour que les autres le
deviennent rapidement, un retubage complet de l’appareil s’impose ; deux procédures de
réparation ; la procédure de réparation sans ouverture (coupe) de la calandre et la procédure de
réparation avec ouverture de la calandre.
Dans les ateliers de réparation des échangeurs de chaleur, on procède suivant un ordre
chronologique bien déterminé.
a)Sans ouverture de la calandre
Un retubage complet sans ouverture de la calandre est possible, mais compte tenu du
nombre important de tubes détériorés à changer, il y a peu de chance pour que les accidents
suivants ne se produisent pas ; accidents qui mèneront en général à la procédure générale de la
réparation avec ouverture de la calandre.
Rupture des tubes en plusieurs morceaux lors de l’extraction avec impossibilité de sortir les
parties tombées dans la calandre ;
Impossibilité d’extraire certains tubes ;
Chapitre 3 : Exploitation et maintenance des échangeurs de chaleur
28
Augmentation de irréversible des alésages des plaques tubulaires et des chicanes par
frottement des tubes corrodés où déformés, entraînent à l'apparition de vibrations, cause de
nouvelles détériorations des tubes neuf reposés ;
Impossibilité de reposer des tubes.
De plus cette méthode ne permet pas de contrôler l’état de la calandre, chicanes, tirants et
entretoise.
b)Avec ouverture de la calandre
Cette méthode est retenue, car elle permet outre l’examen des chicanes, des tirants et
entretoise, leur répartition ainsi que la possibilité de prélever facilement des échantillons de tubes
pour examens et analyses.
3.3.5) Procédure de retubage
Les travaux préparatoires
- Emission d’un ordre de travail : qui sera avisé par tous les participants (exploitation,
sécurité, maintenance).
- Préparation, vérification et entretient d’outillage : tout l’outillage nécessaire doit être
à la disposition des ouvriers, les produits consommables et les tubes avant d’entamer les
opérations de retubage.
- Organisation des équipes : pour réduire les détails des travaux on a pensé à travailler
avec deux équipes de (08) personnes composé chacun d’un contremaitre(SH), un agent(SH) et
(06) agents ENGTP.
Le service « équipement statique » sera chargé des travaux de démontage et remontage des
couvercles (les boites sont soudées au calendre, et on ne peut pas les démonté.), du montage et
démontage de l’échafaudage puis le test hydrostatique.
Division de la zone de travail
Diviser la zone de travail en 04 parties 1, 2, 3,4.
Effectuer les travaux en ordre numérique.
La raison de division de la zone de travail est pour faciliter l’insertion des tubes.
Figure 3.4 : Les zones de travail
Chapitre 3 : Exploitation et maintenance des échangeurs de chaleur
29
3.3.5.1) Détubage
Le détubage est l'opération qui consiste à enlever les tubes usés de la calandre. Selon le
type d'assemblage des tubes avec la plaque tubulaire (dans notre cas les tubes sont soudés-
dudgeonnés), il existe principalement : tubes dudgeonnés légèrement avec soudure de résistance,
tubes dudgeonnés avec soudure d'étanchéité et tubes dudgeonnés uniquement.
dessoudage des tubes : Après avoir le débouchage des tubes bouchés on va dessouder
l'un des extrémités des tubes.
élongation des tubes : faire une élongation de ces tubes (coté dessoudé) puis passer de
l'autre extrémité pour dessouder aussi.
Extraction des tubes :
Mise en place d'un gabarit d'extraction (coté échafaudage).
Enfoncer un gabarit d'extraction dans le trou à l'aide d'une clé à choc pneumatique.
Après avoir enfoncé le gabarit d'extraction, tirer les tubes jusqu'à ce qu'il soit coupé,
ensuite enlever le gabarit en le tournant en sens inverse par la clé à choc pneumatique,
ensuite on peut extraire les tubes en les tirant par 5 à 6 personnes après que les tubes
aient été tirés à environ de 300 mm par l'extracteur.
Figure 3.5 : Le détubage
3.3.5.2) Tubage
Le tubage est l'opération qui consiste à remettre en état de service l'équipement donc à
remplacer les tubes enlevés (usés) par d'autres tubes en bon état. Il comporte essentiellement
trois phases :
Insertion des tubes dans la calandre à travers les plaques tubulaires et les chicanes.
Soudage des tubes aux plaques tubulaires.
Dudgeonnage : le dudgeonnage peut être partiellement, totalement ou en deux parties
suivant la longueur du tube à dudgeonner et expansion forte, expansion moyenne et
expansion légère suivant le diamètre intérieur du tube à dudgeonner.
Insertion des tubes : L'opération s'effectue manuellement en se servant
d'un guide tube de préférence car il existe actuellement des machines automatiques qui
sont utilisés plutôt pour la fabrication d’échangeur en série.
Soudage des tubes :
La méthode la plus utilisée pour le soudage des tubes aux plaques tubulaire est : le soudage
automatique TIG se conformer aux spécifications constructrices pour déterminer le type du
procédé à utiliser.
dudgeonnage :
Le dudgeonnage est l'opération qui consiste en l'expansion des tubes de façon à obtenir
l'étanchéité nécessaire des fluides circulants dans les tubes et les calandres, en agissant sur
l'épaisseur des tubes avec des outils : appelés dudgeons, choisis en fonction des caractéristiques
des tubes, plaques tubulaires, de la longueur à dudgeonner et du taux d'expansion de l'épaisseur
Chapitre 3 : Exploitation et maintenance des échangeurs de chaleur
30
Figure 3.6a : Une dudgeonneuse figure 3.6b : Dudgeon
Remarque : lorsqu’on fait le retubage complet on ferra juste un essai hydraulique à la fin du
montage sans faire de test aux tubes neufs.
3.3.5.3) Test hydraulique
Après les opérations précédentes, on va faire le test hydraulique sous une pression : P=15
bar pour les tubes et 31.6 bar pour la calandre.
3.4) Opération courante : Inspection de l’échangeur E102 A/B
3.4.1) Résultat d'inspection de E102A
L'inspection de cet équipement est effectuée en raison d'importantes fuites constatées par
l'exploitation du site au niveau du faisceau tubulaire.
A cet effet, le contrôle s'est déroulé après démontage de la manchette 16" entrée et des
deux boites de distributions entré et sortie gaz.
Etat externe
Extérieurement cet équipement calorifugé ne fait référence à aucune remarque particulière.
L'isolant thermique ou calorifuge demeure sans dégradation.
Etat interne
Manchette 16" entrée Gaz
Les parois internes sont exemptes de corrosion.
Boites de distributions entrée et sortie
Les parois internes de ces deux boites de distributions se présentent dans un état satisfaisant.
Injecteurs de glycol
Les deux injecteurs de glycol situés du coté entrée demeurent sans dégradation.
Plaques tubulaire entrée/sortie
Les plaques tubulaires entrée/sortie et sont exemptes de corrosion mais recouvertes par une fine
couche de dépôt adhérente aux parois.
Tubes
Cet équipement présente un nombre important de tubes fuyards lors des précédentes
interventions dont le nombre isolés s'élève à 72. Ces fuites sont les résultats d'une corrosion
interne des tubes engendrant des percements ou des cisaillements.
Le contrôle actuel du faisceau tubulaire par un test d'étanchéité à l'air et sous une pression de 6,0
kg/cm² a révélé 12 d'autres tubes fuyards.
Ce qui fait élever le nombre total à 84 soit : 9,6 %
Voir photos ci-après
Remarque
Chapitre 3 : Exploitation et maintenance des échangeurs de chaleur
31
Le percement des tubes est constaté uniquement sur un seul coté de la plaque tubulaire, ce qui
nous renseigne d'une mauvaise répartition de glycol par un des injecteurs.
Figure 3.7b : Boite de distribution
sortie du 22-E102A
Figure 3.7a : Boite de distribution Entrée
Injecteurs Apparents du 22-E102A
Figure 3.8 : Plaque tubulaire sortie du 22-E102A
Nbre de tubes : 72+12 = 84 Nbre de tubes Réparés :03
Chapitre 3 : Exploitation et maintenance des échangeurs de chaleur
32
3.4.2) Résultat d'inspection de E102B
Etat externe
Extérieurement cet équipement calorifugé ne fait référence à aucune remarque particulière.
L'isolant thermique ou calorifuge demeure sans dégradation.
Etat interne
Manchette 16" entrée Gaz
Les parois internes sont exemptes de corrosion.
Boites de distributions entrée et sortie
Les parois internes de ces deux boites de distributions se présentent dans un état satisfaisant.
Injecteurs de glycol
Les deux injecteurs de glycol situés du coté entrée demeurent sans dégradation.
Plaques tubulaire entrée/sortie
Les plaques tubulaires entrée/sortie et sont exemptes de corrosion mais recouvertes par une fine
couche de dépôt adhérente aux parois.
Tubes
L'intérieur des tubes et des sections des soudures de résistance se présentent dans un état
satisfaisant. Aucune corrosion des parois n'a été constatée
Voir photos ci-après
Figure 3.9a: Boite de distribution
Entrée Injecteurs Apparents du 22-
E102B
Figure 3.9b: Boite de distribution
sortie du 22-E102B
Chapitre 3 : Exploitation et maintenance des échangeurs de chaleur
33
3.4.3) Critique et recommandation
On remarque que le nombre de tubes fuyards a dépassé 9%, certes le retubage complet de
l’échangeur n’a pas été effectué, cela va augmenter la probabilité que d’autres tubes vont subir la
perforation, et ainsi causer un arrêt non productif de l’échangeur. Pour éviter ce genre de
problèmes il faut respecter les préconisations du constructeur à savoir le retubage complet de
l’échangeur si le nombre de tube fuyards dépasse les 15%.
Procéder à un nettoyage au produit chimique dans la mesure où le nettoyage mécanique est
impossible car la disposition des tubes est en triangle.
On propose d’injecter le glycol bien avant la boite de distribution de l’entré d’échangeur où
d’équilibré la répartition du glycol en ajoutons plus d’injecteurs.
Métallisation de la plaque tubulaire pour une meilleure résistance a la corrosion.
S’assurer que les examens des soudures sont effectuer d’une manière correct et dans les normes
pour éviter toutes fuites de gaz et ainsi éviter les accidents et le risque d’explosion.
Figure 3.10: Plaque tubulaire entré du 22-E102B
Nbre de tubes : 00 Nbre de tubes Réparés :00
Chapitre 3 : Exploitation et maintenance des échangeurs de chaleur
34
3.5) Sécurité technique de l’échangeur
La sécurité dans l’exploitation des échangeurs contribue comme celle des autres
équipements en exploitation au sein d’une unité, à la réduction de nombre de risques, et
d’incidents, pendant sa production, en plus de sa contribution au maintient de la production, en
sachant que les échangeurs sont des équipements intermédiaires dans le procédé, et le moindre
incident à leur niveau se répercute, et d’une façon directe sur la production.
L’herméticité est une des conditions de fonctionnement normal de l’échangeur, c’est
pourquoi on associe l’échangeur à une entrée hydraulique qui correspond au planning d’entretien
de l’équipement.
Avant de procède au démontage de l’appareil on doit l’isoler non seulement par les vannes,
mais aussi à l’aide des parois pleines installées entre les brides des conduites, l’appareil étant
vidé, on le laisse un certain moment jusqu'à ce qu’il atteint la température ambiante.
D’après cela on doit abaisser la pression dans l’équipement jusqu'à l’atmosphère, puis à
travers la purge, on évacue le reste du produit et enfin on ouvre l’appareil.
Conclusions
Un bon entretient conduit toujours à un bon fonctionnement d’un équipement et à une
réduction des temps d’arrêtes.
Chapitre 4 : Calcul thermique de l’échangeur E102
35
4.1) But de calcul
Le but de ce calcul est de vérifier les performances d’un échangeur de type faisceau-calandre
disponible, en calculant sa surface d’échange, ses pertes de charge ainsi que son efficacité avec
la méthode de moyenne logarithmique de la différance de température entre deux fluides.
4.2) Equation fondamentale
Le bilan thermique global de l’appareil est le suivant :
Q = Cp (T1-T2)= cp (t2-t1)
Les lettres majuscules caractérisent le fluide chaud et les lettres minuscules celui froid,
alors que les indices 1 et 2 correspondent respectivement à l’entrée et sortie.
et désignent les débits massiques horaires des fluides (kg/s)
T et t désignent les températures des fluides (C°
)
Cp et cp désignent les chaleurs spécifiques des fluides (J/kgC0
)
D’autre part, on peut appliquer l’équation de fourier à l’ensemble de l’appareil :
Q = A. =U.A. TLM
A: est la surface totale d’échange offerte par l’appareil
U : est le coefficient de transfert de chaleur global
Tlm: est la différance de température moyenne du fluide.
Pour un appareil donné dont la surface A est une caractéristique géométrique calculable,
les valeurs des termes U et TLM sont en fonction de la disposition interne des tubes, du nombre
de passe et des caractéristiques de l’écoulement des fluides. La seconde restriction réside dans la
validité de la relation précédente établie pour le cas des échangeurs tubulaire simple à Co-
courant et contre courant. En pratique, dans le cas d’échangeur moins simple que l’échangeur à
double tube, la littérature (TEMA) notamment fournit une expression du flux thermique corrigée
au moyen d’un facteur de correction F issu d’abaques.
Il est en fonction de deux paramètres P et R qui caractérise l’échangeur étudié.
L’expression du flux se met ainsi sous une forme générale :
Q= U.A. TDtlm.F(P,R)
Où : P= et R=
Chapitre 4 : Calcul thermique de l’échangeur E102
36
On réserve la lettre t pour désigner la température du fluide circulant dans la calandre
(froid) et la lettre T celle de fluide circulant dans les tubes (chaud).
En fait, la grandeur P symbolise l’influence relative de l’écart de température global, Quant à R
il représente le rapport des débits calorifique CT et Ct respectivement côté tube et calandre.
4.3) Calcul thermique de l’échangeur E102
Donnés de calcul
Tableau 4.1 : caractéristique des fluides
Propriétés Fluide froid
(coté calandre)
Fluide chaude
(coté tube)
Fluide Gaz sec Gaz Brut
Température d’entrée t1= -35 T1=48.9
Température de sortie t2=43.3 T2= -7
Débit (Kg/s) =52.8 =63.92
Masse volumique (Kg/m3
) f=83.8 c=130.4
Chaleur spécifique ( J/Kg C0
) Cp= 2821.5 cp= 3260.4
Conductivité thermique (J/s M C0
) f=0.034 c=0.049
Viscosité dynamique (Kg/s m) f=1.23.10-5
c=1.33.10-5
Il faut noter que toutes les propriétés sont évaluées à la température moyenne
La température moyenne du fluide froid :
tfm= = =4.15 C0
La température moyenne du fluide chaud :
Tcm= = =20.95 C0
Chapitre 4 : Calcul thermique de l’échangeur E102
37
Tableau 4.2 : Caractéristiques de l’échangeur faisceau-calandre.
Calandre (Gaz sec) Faisceau (Gaz brut)
Diamètre intérieur: di = 1.040 m Nombre des tubes: Nt = 875 tubes
Espacement des chicanes: B = 1.142 m Conductivité thermique : p=58.05 J/smc0
Nombre de passes : Nc = 2 Longueur des tubes : L= 17.602m
Resistance d’encrassement :
rc =1.72.10-4
s m2
C0
/J
Pas triangle normal : P=27.78 10-3
m
Diamètre intérieur des tubes : Di= 18.1 .10-3
m
Epaisseur des chicanes : ec = 16 .10-3
m Epaisseur des tubes : et= 2.11 .10-3
m
Nombre de passes : Np = 2
Resistance d’encrassement :
rt = 1.72 .10-4
s m2
C0
/J
Pertes de charge admissible: Padm=1,5kg/cm2
Pertes de charge admissible: Padm=1,65 kg/cm2
4.3.1) Calcule de tLM (la différance de température logarithmique moyenne) :
Le mode d’écoulement est à contre-courant
Figure 4.1 : Ecoulement à contre-courant
Chapitre 4 : Calcul thermique de l’échangeur E102
38
Calcule de : le mode d’écoulement est contre-courant pur :
= = 48.9-43.3 = 5.6
= = -7 +35 = 28
= = = 13.91
4.3.2) Correction de TDtlm
On à 2 passes cotés tube et 2 passes coté calandre, dans ce cas d’échangeur il faut
introduire le coefficient de correction F
F est obtenu à partir d’un graph.
Si nous concéderons le cas 2 passes cotés calandre on aura
P= = =0,66
R= = =1,4
Pour R=0.93 et P= 0.71 le graphe donne F = 0.75
Figure 4.2 : graphe de facteur de correction (2 passes coté calandre et 2 passes coté tube)
P=0,66
13.91
R=1,4
F=0,75
Chapitre 4 : Calcul thermique de l’échangeur E102
39
4.3.3) Calcul du coefficient d’échangeur global U
Le coefficient d’échange globale qui est nécessaire de connaitre et dont la détermination se
fait par le calcul de deux coefficient d’échange par convection hc et hf , respectivement du
coté fluide chaud et froid.
(J/s m2
c°
)
Calcul de coefficient hc coté tube (fluide chaud) :
hc= (J/ s m2
c°
)
La vitesse massique : Gt = (Kg/s m2
)
At : Section de passage.
Nt : nombre de tubes.
Section de passage coté tube At = (Di)2
(m2
)
At = . (18,1 .10-3
)2
=2.57 .10- 4
m2
Gt= =284,24(kg/sm2
)
La vitesse linéare
Vt = = =2.17 (m/s)
At=2,57 .10- 4
Gt=284,24
Vt=2.17 m/s
Chapitre 4 : Calcul thermique de l’échangeur E102
40
Nombre de Reynolds
Re = = =386822, 85
381379,25 10000 donc le régime est turbulent Nu=0,023. Re0.8
.
Le nombre de Prandtl :
Pr= = =0,88
Nu=0.023 386822,850.8
.0,881/3
=650,75
Donc :
hc= =1761,69 (J/ s m2
c°
)
Calcul de coefficient hf coté calandre (fluide froid)
hf= (J/s m2
c°
)
La vitesse massique :
Gf= = (Kg/s m2
)
La section de passage entre les chicanes :
Figure 4.3 : air de passage entre les chicanes
Re=386822,85
Pr=0.88
Nu=650,75
hc=1761,69 J/s m2
c°
Chapitre 4 : Calcul thermique de l’échangeur E102
41
Ac= (p- De) (B- ec) (m2
)
P : le pas triangulaire
B : Espacement entre chicanes
Ec : Epaisseur des chicanes
De : le diamètre extérieur des tubes : De= Di + 2et (m)
De= 18.1+ (2 2,11)=22,23mm = 22,23 .10-3
m
Ac = (27,78 10-3
– 22,23 -3
) (1.140 - 16 -3
)= 6,31.10-3
m2
Gf = =226,02 Kg / s m2
La vitesse linéaire : Vf = (m/s)
Vf = m/s
Nombre de Reynolds : Re =
Re = = 408489,8 10000
Donc le régime est turbulent :
D’où Nu= B. Re0.6
.Pr0,33
Avec B = 0.26 si le faisceau est aligné et B= 0,33 si le faisceau est en pas triangulaire
Le nombre de Prandtl : Pr =
Pr = =1,02
Ac=6,3 . 10-3
m2
Gf=226,02 Kg/s m2
Vf= 3,46 m/s
Re= 408489,8
Pr= 1,02
Chapitre 4 : Calcul thermique de l’échangeur E102
42
Nu = 0,33 408489,80,6
1,020,33
=772,8
Donc :
hf = = 1181,97 J/s m2
c°
Le coefficient d’échange global est :
=557,40J/sm2
c°
Remarque : la valeur du coefficient U de notre échangeur ne rentre pas dans les normes
standards que la théorie ne donne car l’échangeur E102 est un cas spécial parmi les autres.
4.3.4) Le flux échangé est
Q= Cp (T1-T2)= cp (t2-t1)
Q=63,92 3260,4(48,9-(-7))=1,165 7
J/s
4.3.5) Calcul de la surface d’échange A’
On a: Q= U.A’.F. TLM A’=
A’ = =2003, 41 m2
Nu=772,8
hf= 1181,97 J/s m2
C°
Uf= 557,40 J/s m2
C°
Q=1,165 .107
J/s
A’= 2003,41 m2
Chapitre 4 : Calcul thermique de l’échangeur E102
43
4.3.6) Calcul de la surface d’échange disponible sur l’échangeur
A= Nt 2Lt Dt 3,14
A=875 2(17,602) 3,14=2150,15 m2
Remarque : la différence de la surface disponible dans l’échangeur et la surface d’échange
calculer est dûe au :
-Nombre et a la surface des chicanes
-Nombre et a la surface des tirants
-Nombre et a la surface des supports des tubes
Conclusion : après la comparaison des deux résultats obtenus nous concluons qu’ils sont
satisfaisants.
4.3.7) Calcul des pertes de charge
Les deux fluides qui traversent l’appareil s’écoulent sous l’effet d’un potentiel mesuré par
la différence de pression P entre l’entrée et la sortie est que l’on appelle perte de charge.
La valeur de ces pertes de charge est fonction de la vitesse de circulation des fluides et de
leurs caractéristiques physique : densité et viscosité, ainsi que la géométrie de l’appareil.
Perte de charge à l’intérieur des tubes
L’étude fondamentale de l’écoulement des fluides a permis d’établir la formule connue
sous le nom d’équation de fanning valable en régime isotherme pour une longueur L de
tuyauterie de diamètre uniforme Di
Avec : L : est la distance parcourue par le fluide à l’intérieur d’un tube
: Coefficient de friction, sans dimension, fonction du nombre de Reynolds ;
La valeur du coefficient de friction f en fonction du nombre de Reynolds est donnée par les
expressions suivantes.
Régime laminaire (Re<2100)
A= 2150,15 m2
Chapitre 4 : Calcul thermique de l’échangeur E102
44
Régime turbulent (Re>2100)
Tube lisse d’échangeur f=0,0028 + 0,25 Re-0.32
Tube rugueux IPS f=0,007 + 0,528 Re0.42
Régime de coté tube est Re =383965,07 et l’état des tube est lisse
f= 0,0028+ 0,25. 38396,07-0,32
=6,88. 10-3
Pt= =8290,76 Pa
Perte de charge à l’extérieur des tubes (coté calandre)
Les facteurs caractérisant l’écoulement dans la calandre sont très nombreux, le courant
principale du fluide s’écoule tantôt perpendiculairement au faisceau, tantôt parallèlement, au
travers d’une section de passage constamment variable. Les tolérances de construction
introduisent, en outre, des courants secondaires de fuite qui ont d’autre plus d’importance que le
diamètre de la calandre est petite. A l’usage, ces courants secondaires peuvent se développer ou
se réduire selon qu’il y a érosion ou colmatage des jeux entre les divers éléments.
Coté calandre Re=408489,85
=
Ou est le diamètre de la calandre et le diamètre équivalent de la calandre.
f=0,007+0,528.Re-0,42
f=0,007+0,528.408489,85-0,42
f=9,32 .10-3
Pc= = 12190,85 Pa
f= 6,88. 10-3
Pt=0.00829 Kg/cm2
f=9, 32 .10-3
Pc=0,12 Kg/cm2
Chapitre 4 : Calcul thermique de l’échangeur E102
45
4.3.8) Calcul de l’efficacité du E102
=
Q : est la quantité de chaleur échanger entre les deux fluides et Qmax est la quantité de
chaleur théorique échangé entre eux.
Qmax : est la puissance obtenue
En supposant que l’échangeur est parfait (sans pertes)
En utilise le fluide ayant la plus faible capacité thermique et subissant un
changement de température égale à l’écart maximal existant dans l’échangeur.
Si
f cpf c Cpc Qmax = f cpf (Tce-tfe)
f cpf c Cpc Qmax = f Cpc (Tce-tfs)
Nous avons f cpf c cpc 52,8 2821,5 63,92 3260,4
Donc Qmax = 52,8 2821,5(48.9-(-35))=1,25 .107
J/s
Q= Cp (T1-T2)= cp(t2-t1)
Et ainsi on aura :
= = 0,93
Qmax=1,25.107
J/s
Chapitre 4 : Calcul thermique de l’échangeur E102
46
4.3.9) Détermination de l’efficacité avec des tubes bouchés
Dans le chapitre précédent on a parlé du bouchage des tubes fuyards si leur nombre ne
dépassent pas les 15% on procède au bouchage.
Donc avec moins de tubes la surface d’échange vas diminuer ce qu’il nous ramènent a
refaire le calcul de l’efficacité de notre échangeur lorsqu’il est privé de ce pourcentage des tubes
bouchés.
D’après l’inspection de notre échangeur E102 et après détection et bouchages des tubes
fuyards, le E102 remis en marche avec 84 des tubes bouchés.
nt= 875 tubes
ntb=84 tubes
Donc le pourcentage est de 9,6%
La surface équivalente à 9,6% des tubes en moins est :
A= (Nt - Ntb) 2Lt Dt 3,14
A= (875 – 84) 2(17,602) 3,14=1943,73 m2
Donc l’efficacité avec 9,6% des tubes en moins :
=1-exp{ [exp(-C NUT0,78
)-1]}
Avec :
NUT= = =7,27
C=
=1-exp{ [exp(-0,71 . 7,270,78
)-1]}
Remarque : diminution de l’efficacité d’un pourcentage de 6%.
A=1943,73 m2
NUT= 7,27
C= 0,71
= 0,87
Chapitre 4 : Calcul thermique de l’échangeur E102
47
4.3.10) La quantité de chaleur échangée avec 9,6 %en moins (Q1)
Q1 = U.A1. F. TLM
Q1= 557,4 1943,73 0,75 13,91= 1,13 .107
J/s
Donc la perte de charge échangée est égale :
Q2= Q – Q1
Q2=1,165. 107
– 1,13. 107
= 0,035. 107
J/s
4.3.11) Détermination du débit de compensation
On a : Q2= 2 cp( t2 - t1) 2=
2= =1,58 kg/s
c= 2 +
c= 1,58+ 52,8 = 54,38 kg/s
4.4) Tableau des resultants de calcul
Tableau 4.3 : resultants de calcul
Grandeur Résultats de calcul Données du constructeur
La surface d’échange A’=2003,41 m2
A=2150,51 m2
Pertes de charge Coté tube Pt= 0,00829 kg/cm2
Padm=1,65 kg/cm2
Coté calandre Pc= 0,12 kg/cm2
Padm=1,5 kg/cm2
Le coefficient global de transfert U=557,4 j/s m2
°c
L’efficacité =0,93
L’efficacité avec 9,6%de tubes en moins =0,87
1=1,13.107
J/s
2=0,035.107
J/s
2=1,58 kg/s
c= 54,38 kg/s
Chapitre 4 : Calcul thermique de l’échangeur E102
48
4.5) Interprétation des résultats de calcul
On remarque que la surface calculée est proche de celle de l’échangeur et les pertes de
charge qu’on a calculée sont inférieures aux pertes de charge admissibles.
Donc notre équipement fonctionne correctement ce qui prouve ou confirme le calcul de
l’efficacité qui a atteint les 93%.
Par ailleurs, le bouchage de 9,6 % de tubes a causé une perte de chaleur correspondante à
une diminution de l’efficacité de notre échangeur avec un pourcentage de 6%.
Une compensation par augmentation du débit de fluide froid va y remédier à ce problème,
le calcul donne une augmentation de 1,58 kg/s.
Conclusion
49
Conclusion générale
Ce travail élaboré durant notre stage de mise en situation professionnelle au sein de la SH-
DP-HRM et exactement au MPP 2 nous a été très bénéfique, car il nous a permis d’apprendre
énormément sur l’industrie du gaz naturel et les équipements qui font parties de son processus de
traitement et en particulier l’échangeur de chaleur.
Mon étude réalisée sur cet appareil a apporté à nos connaissances des idées très claire sur
la technologie des échangeurs de chaleur en général, mais surtout sur celle des échangeurs à
faisceau et calandre et ainsi bien comprendre leur fonctionnement et leurs utilités dans le
domaine de la production du gaz.
La maintenance préventive est la voie qui mène vers la préservation du bon état de marche
et la longue durée de vie de l’échangeur, ainsi que la réduction des arrêts improductifs de
l’appareil. Dans ce sens le service maintenance est tenu de respecter les préconisations du
constructeur et appliquer les opérations édictées dans le manuel d’entretien.
Dans le but de contribuer à l’amélioration d’efficacité des échangeurs de chaleur, une
injection d’inhibiteur est une solution envisageable pour combattre la corrosion et diminuer le
risque de perforation des tubes.
Les calculs de vérification thermique nous ont permis d’évaluer la surface et le coefficient
de transfert global d’échange thermique, ainsi que les pertes de charge. Les résultats obtenus sont
positifs étant donné que la surface est très proche de la surface réelle de l’échangeur, et les pertes
de charge sont inferieurs des pertes de charge admissibles données par le constructeur.
Toutefois le bouchage des tubes fuyards donne lieu à une perte de flux échangé entre les
deux fluides, mais celle-ci peut être compensée par l’augmentation de débit du fluide froid dont
le calcul a donnée une valeur de 1,58 kg/s.

Memoire "ECHANGEUR DE CHALEUR"

  • 1.
    REPUBLIQUE ALGERIENNE DEMOCRATIQUEET POPULAIRE MINISTERE DE L’ENSEIGNEMENT SUPERIEUR ET DE LA RECHERCHE SCIENTIFIQUE UNIVERSITE M’HAMED BOUGARA BOUMERDES Faculté des Hydrocarbures et de la chimie Département : Transport et équipements des hydrocarbures Mémoire de fin d’étude En vue de l’obtention du diplôme de master en génie mécanique Option : Mécanique des unités pétrochimiques. Thème Réalisé par : Encadré par : Mr: REHRAH Amirouche Mr: A.BENBRIK Mr: ZAIDI Oualid BOUMERDES 2014 ETUDE THERMIQUE D’UN ECHANGEUR DE CHALEUR A FAISCEAU ET CALANDRE E102 A/B
  • 2.
    On remercie enpremier lieu, le grand dieu pour le courage, la patience et la santé qui nous a donné pour suivre nos études. Nous tenons à exprimer nos profonds remerciements à tous nos enseignants de la faculté des hydrocarbures et de la chimie, département du transport et équipements des hydrocarbures et en particulier notre professeur encadreur M. BENBRIK pour ces conseilles qui nous ont été judicieux. Toute notre gratitude à tous le personnels de service maintenance du MPP2 et en particulier à : M .ELGUED LAID, M.LEBIOD, M.RAMI, M.MEZGHICHE; sans oublier M. HARBI Louanes. Un grand merci pour le personnels du centre de formation de HRM en particulier M.Nabile ainsi à toute personne qui nous a aider de prés ou de loin pendant l’élaboration de notre travail.
  • 3.
    Sommaire Sommaire Introduction............................................................................................................................................ 1 Chapitre 1:Présentation de lieu de stage 1.1) Description du champ de Hassi R'mel.................................................................................. 2 1.1.1) Position géographique .............................................................................................2 1.1.2) Développement du champ de hassi R’mel................................................................ 2 1.1.3) Les activités du champ de Hassi R’mel...................................................................3 1.1.4) Direction régionale de Hassi R’mel ......................................................................... 5 1.2) Traitement du gaz naturel.................................................................................................... 7 1.2.1) Procèdes de Prichard ...............................................................................................7 1.2.2) Procèdes de Hudson ................................................................................................ 7 1.3) Présentation du module 2 (MPP2) ....................................................................................... 8 1.3.1) Différentes unités du module 2 ................................................................................ 8 1.3.2) Spécification du gaz brut a traité par l’usine ............................................................9 1.4) Description du procèssus du traitement de gaz..................................................................... 9 1.5) Position de l’échangeur E102 dans le processus................................................................. 10 1.6) Spécification des produits finis .......................................................................................... 11 Chapitre 2 : Technologie de l’échangeur de chaleur E102 2.1) Introduction....................................................................................................................... 12 2.2) le principe de fonctionnement de l’échangeur E102........................................................... 14 2.3) Description de l’échangeur de chaleur E102 ...................................................................... 15 2.3.1) La calandre (Shell) ................................................................................................ 15 2.3.2) Les plaques tubulaires ........................................................................................... 16 2.3.3) Les tubes du faisceau............................................................................................. 17 2.3.4) Les chicanes (baffles) ............................................................................................ 18
  • 4.
    Sommaire 2.3.5) Les déflecteurs...................................................................................................... 19 2.3.6) Les tirants et les entretoises ................................................................................... 19 2.3.7) La boite de distribution.......................................................................................... 20 Chapitre 3: Exploitation et maintenance 3.1) Introduction....................................................................................................................... 21 3.2) Principaux problèmes des échangeurs de chaleur............................................................... 21 3.2.1) L’encrassement des tubes de l’échangeur............................................................... 21 3.2.2) Vibrations dans les échangeurs .............................................................................. 22 3.2.3) Corrosion des entres des tubes............................................................................... 22 3.2.4) État de dégradation des échangeurs de chaleur....................................................... 22 3.3) La maintenance de l’échangeur de chaleur......................................................................... 23 3.3.1) Control normal de l’échangeur et suivi des performances ..................................... 23 3.3.2) Nettoyage des échangeurs...................................................................................... 23 3.3.3) Détections des tubes fuyards et réparation des échangeurs..................................... 26 3.3.4) Préparation de l’échangeur à la réparation ............................................................. 26 3.3.5) Procédure de retubage ........................................................................................... 28 3.4) Opération courante : Inspection de l’échangeur E102 A/B................................................. 30 3.4.1) Résultat d'inspection de E102A ............................................................................. 30 3.4.2) Résultat d'inspection de E102B.............................................................................. 32 3.4.3) Critique et recommandation................................................................................... 33 3.5) Sécurité technique de l’échangeur...................................................................................... 34 Chapitre 4 : Calcul thermique de l’échangeur E102 4.1) But de calcul...................................................................................................................... 35 4.2) Equation fondamentale...................................................................................................... 35 4.3) Calcul thermique de l’échangeur E102 .............................................................................. 36
  • 5.
    Sommaire 4.3.1) Calcule detLM (la différance de température logarithmique moyenne) :............. 37 4.3.2) Correction de TDtlm.............................................................................................. 38 4.3.3) Calcul du coefficient d’échangeur global U ........................................................... 39 4.3.4) Le flux échangé est................................................................................................ 42 4.3.5) Calcul de la surface d’échange A’.......................................................................... 42 4.3.6) Calcul de la surface d’échange disponible sur l’échangeur..................................... 43 4.3.7) Calcul des pertes de charge.................................................................................... 43 4.3.8) Calcul de l’efficacité du E102................................................................................ 45 4.3.9) Détermination de l’efficacité avec des tubes bouchés............................................. 46 4.3.10) La quantité de chaleur échangée avec 9,6 %en moins (Q1)................................... 47 4.3.11) Détermination du débit de compensation ............................................................. 47 4.4) Tableau des resultants de calcul......................................................................................... 47 4.5) Interprétation des résultats de calcul .................................................................................. 48 Conclusion générale ……………………………………………………......................................50 Références bibliographiques Annexes
  • 6.
    Introduction 1 Introduction L’énergie occupe uneplace prépondérante dans la vie de l’être humain. Les sciences et les progrès techniques ont permis à l’homme de découvrir de nouvelles ressources énergétiques, comme le gaz de schiste sans oublier le pétrole et le gaz naturel qui sont les plus capables de répondre à l’accroissement des besoins en énergie, qui joue un rôle très important dans le développement économique des pays du monde. La place et le rôle qui joue le secteur des hydrocarbures (pétrole et gaz) dans notre pays est très important car il a constitué et constitue encore aujourd’hui l’axe de l’économie de la nation par les revenues générés. Il reste aussi l’unique source d’approvisionnement du marché intérieur. Face au pétrole, le gaz est son second concurrent sur le marché des combustibles, car il joue un rôle énergétique croissant, l’importance de ses réserves et les avantages qu’il présente sur le plan de l’environnement favorisent son utilisation. L’Algérie est le troisième exportateur du gaz naturel à travers le monde, sa politique d’exploitation consiste à maximiser les revenus en optimisant la récupération, et la valorisation de toute les dérivés du gaz naturel qui connaissent une hausse des prix et une libre vente sur le marché international notamment le condensât et le GPL, procurant ainsi une importante source de devise pour le pays. La production du gaz et les exigences de marché nécessitent un traitement rigoureux pour faciliter son transport et sa distribution par canalisation. pour donner au gaz les spécifications requise pour son utilisation, ainsi que pour récupérer le maximum des hydrocarbures liquides (condensat, GPL) , le gaz doit être porter à des températures suffisamment basses pour permettre la condensation de ces derniers, pour atteindre ces températures les procédés de traitement de gaz que se soit par le procédé HUDSON ou celui de PRITCHARD incluent le refroidissement de gaz par échange thermique, pour cela les installations de traitement sont doter d’échangeur de chaleur dont les performances thermiques doivent assurer des températures exigées par le processus de traitement du gaz. Cet équipement omniprésent dans toutes les unités pétrochimiques, raffineries et autres installations industrielles sert à refroidir le gaz brut pour récupérer les hydrocarbures liquides et chauffé le gaz de vent à une température convenable pour son stockage et son transport. Il permet en effet de réduire la consommation d’énergie thermique nécessaire pour le traitement, et ainsi diminuer le prix de revient des produits finis. Dans le cadre de notre mise en situation professionnelle, en a effectué un stage à la division de production de Hassi R’Mel où se fait le traitement du gaz naturel. Ce travail qui s’inscrit dans le cadre de notre mémoire de fin d’études a pour thème « l’étude thermique de l’échangeur de chaleur à faisceau et calandre E102A/B ». L’objectif de ce travail est d’étudier l’échangeur et vérifier sa surface d’échange ainsi que ses performances afin de prodiguer les meilleures recommandations possibles visant l’amélioration de l’exploitation et la durée de vie de cet échangeur.
  • 8.
    Chapitre 1 :Présentation de lieu de stage 2 1.1) Description du champ de Hassi R'mel 1.1.1) Position géographique Le réservoir de gaz de Hassi R’mel se situe approximativement à 525 km au sud d’Alger, à une altitude de 760 m (voir figure 1). Ce gisement s’étend sur une superficie de 3500 km2 soit 70 km environ dans la direction Nord-sud et 50 km environ dans la direction ouest. Figure 1.1 : Position géographique de Hassi R’mel 1.1.2) Développement du champ de hassi R’mel Les réserves importantes révélées par le gisement découvert, constituent le socle de l’économie nationale et placent le pays parmi les 4 plus importants producteurs gaziers dans le monde. Notons également que le gisement de Hassi R’mel est cerné par un anneau d’huile plaçant le champ parmi les plus importants producteurs du sud du pays. Quatre étapes importantes ont marqué le développement du champ : Première étape 1961-1969: En1961, réalisation d’une petite unité de traitement de gaz (Module 0) de 1.3 milliards m3 par an, cette réalisation a coïncidé avec la construction de la première usine de liquéfaction du gaz en 1964 à Arzew. En1969, la capacité de production et portée à 4 milliards m3 par an. Deuxième étape 1969-1971: Après la nationalisation des hydrocarbures en 1971, la capacité de traitement du champ atteinte était de 14 milliards m3 /an. Troisième étape : La capacité de traitement a été portée à 94 milliards m3 / an par : -La réalisation de 4 complexes de traitement de 20 milliards m3 /an chacun. -La réalisation de deux stations de réinjection de gaz d’une capacité unitaire de 30 milliards m3 / an et d’une puissance unitaire de 600000 CV.
  • 9.
    Chapitre 1 :Présentation de lieu de stage 3 Etape actuelle : Après un quart de siècle d’exploitation du gisement de Hassi R’mel, la politique actuelle consiste au maintien du niveau de production par la mise en place des stratégies suivantes : - Introduction de la récupération secondaire au moyen de la ré-compression. - Mise en place du projet Boosting pour le maintien de la pression et l’exploitation des unités en place sans changement du process. 1.1.3) Les activités du champ de Hassi R’mel Figure 1.2 : Répartition des différentes installations du champ de Hassi R’mel Le champ de Hassi R’mel se compose de trois zones d’exploitation (nord, centre et sud) entre les quelles ont été intercalées deux zones de réinjection (voir figure 2). Zone nord : est constituée du module 3 et de la station de compression Nord Zone centrale : est constituée du module 0,1et 4, le CSTF, est la station SRGA et le CNDG. Zone sud : est constituée du module 2et la station de compression sud. 1.1.3.1) Les Modules Module, c’est le diminutif de "Module Processing Plant" il désigne une usine de traitement de gaz naturel à l’échelle industrielle. Cinq modules sont implantés sur le champ de Hassi R’mel, quatre ont une capacité unitaire de 60 millions m3 / jour, le module zéro à une capacité de 30 millions m3 /jour. Il est le plus ancien. Arrivant aux unités de traitement en provenance des puits producteurs, le gaz naturel brut est un mélange d‘hydrocarbure (liquide et gazeux) et de l’eau, avec quelques impuretés.
  • 10.
    Chapitre 1 :Présentation de lieu de stage 4 Le rôle essentiel de l’unité de traitement est de séparer la partie liquide (condensât, GPL, eau) de la partie gazeuse (gaz humide) en première étape et de les traiter séparément en deuxième étape, en vue de produire du condensât, du GPL et du gaz sec conforme à certaines spécifications. Ces spécifications doivent être respectées dans le but de faciliter le transport, le stockage d’une part et la commercialisation de ces produits d’autre part. 1.1.3.2) Les stations de compression Les stations de compression ont pour but de réinjecter le gaz sec dans le gisement afin de : Maintenir la pression du gisement. Récupérer les hydrocarbures liquides (condensât, GPL). Flexibilité du fonctionnement. Leurs implantations au nord et au sud sont définies de telle sorte à avoir une récupération maximale. La capacité de réinjection de chaque unité est de 90 millions standard de m3 /jour. 1.1.3.3) Le stockage et l’expédition des hydrocarbures liquides Le condensât et le GPL produit dans tous les modules de traitement de gaz sont acheminés vers le centre de stockage et de transfert (CSTF) qui se trouve dans la zone centrale de Hassi R’mel. Ils passent à travers un séparateur ou d’éventuelles particules solides et liquides (eau) sont récupérées, comptabilisés puis expédies vers Arzew. Le CSTF comprend trois (03) bacs de 35000 m3 et quatre (04) bacs de 45000 m3 chacun pour le stockage du condensât ; douze (12) sphères de 7000 m3 pour le stockage du GPL. Les vapeurs formées dans les sphères, sous l’effet de la température ambiante, sont comprimées par les turbocompresseurs, condensées puis remises pour le stockage pour éviter la Boil-off et le torchage du gaz. 1.1.3.4) Centre national de distribution du gaz (CNDG) Son rôle est la collecte de toutes les quantités de gaz produites au niveau de Hassi R’mel et d’autre région du sud, ces quantités sont ensuite distribuées vers les centres de consommation comme les centres de GNL, Sonelgaz, et à l’étranger : l’Italie via la Tunisie et l’Espagne via le Maroc. Avant son expédition sur chaque ouvrage, le gaz collecté est filtré et comptabilisé. Les quantités de gaz excédentaires seront acheminées vers les stations de compression Nord et sud. 1.1.3.5) Projet BOOSTING L’exploitation du gisement s’accompagne avec une baisse de pression. Et tenant compte des conditions de fonctionnement des procédés utilisés, de l’optimisation de la récupération et des caractéristiques commerciales des différents produits, le BOOSTING du gaz brut est une nécessité incontournable. Il se compose de : forage des puits additionnels. Modification du réseau de collectes existant. Trois stations BOOSTING pour la compression du gaz brut à l’entrée des unités.
  • 11.
    Chapitre 1 :Présentation de lieu de stage 5 1.1.3.6) La production du champ de Hassi R’mel Le développement final du champ a permis d’atteindre les capacités de production suivantes : 100 milliards de m3 de gaz par an. 12 millions de tonnes de condensât par an. 3.5 millions de tonnes de GPL par an. 1.1.4) Direction régionale de Hassi R’mel Elle a pour mission essentielle le développement et l’exploitation des hydrocarbures. Pour ce faire et afin de répondre à son plan de charge convenablement, elle s’est dotée des directions et divisions présentées dans l’organigramme ci-dessous : DIRECTION REGIONALE DE HASSI R’MEL SecrétariatAssistants Direction Engineering et Production Direction Exploitation Direction Maintenance Direction Technique Direction Logistique Direction Oued Noumer Division informatique Division Ressource Humaine Division Approvisionnement Division Intendance Division Finance Division sécurité Centre de Formation Figure 3 : Organigramme de la direction régionale de HRM
  • 12.
    Chapitre 1 :Présentation de lieu de stage 6 Direction Maintenance SecrétariatService Ordonnancement Département Maintenance Centrale Département Méthodes Département Maintenance Compression Département Maintenance Modules Départe ment Maintenance Télécoms & instrumentation Service MN/SCADA Service MN/Commutations Service MN/Radio Service MN/Instrumentation Service MN/Automatisme Service MN/MPP 2 1.1.4.1) Direction de maintenance
  • 13.
    Chapitre 1 :Présentation de lieu de stage 7 CONDENSAT GPL 74 b 43°C K101 106 b -6°C E103 E102 E101 D001 120b 58°C A B C TRAINS E106 D107 D108 P105 48°C P103 D106 P102 14b 68°c C102 185°c …... 27b -16.8°c C101 146.8°c E107 35°C H101 P101 P104 H102 E10 8 GAZ DE VENTE GAZ DE RECOMPRESSION D102 100 b -13°c D102 D103 65 b -35°c D101118 b 40°c D101 D104 34 b -40°c D105 33 b 42°c E 104GAZ BRUT 1.2) Traitement du gaz naturel Le gaz subit différents traitements pour extraire ses composants utiles et les adapter aux normes de vente. Les procédés de traitement sont basés sur les principes de la thermodynamique c’est-à-dire sur les échanges thermiques suivant une détente et cela pour liquéfier le gaz. A l’état liquide, la séparation des différentes compositions se fait suivant leurs densités. Généralement la qualité d’un gaz dépend de son pouvoir calorifique donc du nombre d’atomes de carbone dans la molécule de ses composant alors il en résulte que les fractions lourdes qui le composant représentent son facteur de qualité. Dans la pratique, l’utilisation des procède dépend généralement : Des coûts de l’investissement ; Du taux de récupération des hydrocarbures liquides ; Des paramètres et composition du gaz brute. Les procèdes utilisés dans la région de HR sont : 1.2.1) Procèdes de Prichard Ce procédé est basé sur le refroidissement du gaz par échanges thermiques et par détentes avec l’utilisation d’une boucle de propane comme système réfrigérant pour atteindre en fin de cycle des températures voisines de –23 °C. 1.2.2) Procèdes de Hudson Ce procède est caractérisé par le turbo-expander dans lequel le gaz subit une détente isentropique après sont passage par une série de refroidissements et détentes à travers différents échangeurs. Avec ce procède, on peut atteindre la température de - 40°C Par la comparaison de ces deux procèdes, on voit que le procéder de Hudson est le plus efficace pour la récupération maximal du liquide. Le module 2 a adopté le procédé Hudson. (Voir figure 4) Figure4 : Procédé HUDSON
  • 14.
    Chapitre 1 :Présentation de lieu de stage 8 1.3) Présentation du module 2 (MPP2) En 1979, la société Japonaise (JGC) en collaboration avec SONATRACH a construit le MPP2 (Module Processing Plant), ce module est alimenté par 39 puits venants de la zone sud, ces puits sont réunis en 9 collecteurs qui orientent le gaz brut vers les trois trains du module. Le module II est doté d’installations conçues pour récupérer et séparer les hydrocarbures lourds en GPL et condensât qui seront envoyés vers le CSTF. Ces installations permettent ainsi de produire du gaz sec comme étant le gaz de vente ou de réinjection, ce dernier est comprimé jusqu’à 350 kg/cm2 au niveau des deux stations de compression sud et nord et réinjecté afin de : Maintenir la pression du gisement. Balayer le gaz humide pour bien extraire les hydrocarbures liquides. Optimiser la production en GPL et Condensât. Les pressions minimale et maximale du fonctionnement du module sont respectivement 100 kg/cm2 et 140 kg/cm2 , maintenant l’exploitation est à 120 kg/cm2 avec le boosting. 1.3.1) Différentes unités du module 2 a. Unite boosting Suite à la chute graduelle de la pression du gisement, la nécessité de comprimé le gaz brut au dessus de la pression minimale de fonctionnement du module est devenue incontournable pour le maintient de la production de l’usine, le boosting à été mit en œuvre pour répondre à ces fins, ainsi il comprime le gaz brut alimentant le module de 94 kg/cm2 à 120 kg/cm2 . Cette unité à été construite dans le but du maintient de la mise en marche du module 2 de 2003 à 2020, elle est opérationnelle depuis le 1er septembre 2004, elle contient trois sections : - Section manifold - Section de séparation - Section de compression. b. Unite 20 Section de compression et de transfert du gaz à basse pression et du gaz combustible. Section de dégazage et expédition de condensât. Section de stockage et de transfert du GPL. Deux lignes électriques fournies par la SONELGAZ arrivent à cette unité. c. Unite 21, 22,23 Comporte trois trains identiques A, B, C qui assurent le traitement du gaz naturel, le train est la partie de l’usine où s’effectue le processus de traitement du gaz et la récupération du GPL et condensât. d. Unite 24 : Section de préparation, stockage et injection du MEG (Mono Ethanol Glycol). e. Unite 25,26: Deux sections identiques pour la régénération du MEG. f. Unite 27 : Production de l’air comprimé (instrument et service), L’eau potable, de service, de refroidissement et d’incendie. Gaz inerte.
  • 15.
    Chapitre 1 :Présentation de lieu de stage 9 1.3.2) Spécification du gaz brut a traité par l’usine Composition Fraction moléculaire (% molaire) N2 5.569 CO2 0.200 CH4 81.07 C2H6 7.618 C3H8 2.410 IC4H10 0.460 NC4 H10 0.810 IC5 H12 0.220 NC5 H12 0.290 C6 H14 0.390 C7 H16 0.160 C8 H18 0.130 C9 H20 0.110 C10 H22 0.100 C11 H24 0.080 C12 H26 0.360 TOTAL 100.00 1.4) Description du processus du traitement de gaz Le gaz brut en provenance des puits producteurs est un mélange d’hydrocarbures (Gaz– Hydrocarbures liquides) contenant une proportion d’eau du gisement, le principe de fonctionnement (traitement) se déroule autour de quatre étapes : Elimination de l’eau (déshydratation) L’eau libre contenue dans la charge est éliminée par décantation au niveau du premier ballon de séparation et ce après un refroidissement à travers des aéro-réfrigérants. L’eau de saturation des hydrocarbures est éliminée par absorption au glycol. Le glycol hydraté ayant absorbé de l’eau contenue dans les hydrocarbures est régénéré par distillation dans les unités appropriées puis recyclé de nouveau dans le circuit. Le glycol évite également la formation des hydrates dans les sections à basse température. Séparations entre gaz et hydrocarbures liquides Elle se fait par un refroidissement du gaz brut par aéro-réfrigérant et récupération d’hydrocarbures liquides par gravité dans le premier ballon de séparation, puis le gaz saturé du premier séparateur subit une série de détentes et passe par différentes phases de refroidissement, qui permettent la condensation des hydrocarbures liquides et d’obtenir du gaz sec au dernier ballon de séparation.
  • 16.
    Chapitre 1 :Présentation de lieu de stage 10 La stabilisation et le fractionnement des hydrocarbures liquides Cette section de la chaine permet le traitement des hydrocarbures liquides. La stabilisation : Elle permet d’éliminer tous les gaz légers tels que l’éthane et le méthane entrainés par les hydrocarbures liquides lors des différentes séparations dans les ballons. Le fractionnement : Il consiste à séparer les hydrocarbures liquides stabilisés en condensat et GPL. Récompression des gaz moyenne pression Les gaz des ballons de séparation moyennes pressions ont les mêmes qualités que le gaz sec produit, pour cela ils sont récupérés puis recomprimés par un turbocompresseur avant d’être mélanger au gaz sec produit. 1.5) Position de l’échangeur E102 dans le processus Le gaz rentre dans le ballon de distribution (D001), ce dernier permet de repartir le gaz à travers les trois trains A, B et C. le gaz qui alimente chaque train est refroidi, à l’aide d’un aéroréfrigérant (E101), puis se dirige vers un séparateur d’admission (D101), dans lequel l’eau et la fraction d’hydrocarbures lourds se séparent du gaz. Le gaz qui sort du séparateur (D101) est refroidi une deuxième fois dans les échangeurs gaz /gaz (E102 A/F et E103 A/B), coté tube. Une solution de glycol à 80% est injectée dans ce gaz à l’entrée de ces échangeurs, pour éviter la formation des hydrates qui risquent de boucher les tubes. Le gaz sortant de ces échangeurs est collectés dans une seule conduite, puis il subit une première détente, ensuite il est séparé de la fraction lourde et du glycol dans le séparateur (D102A-B). Le gaz sortant de ces séparateurs est détendu une deuxième fois, par le turbo-expander (K101) Les hydrocarbures lourds sont condensés suite à cette détente, se séparent du gaz dans le séparateur final à haute pression (D103). Le gaz sec sortant de ce dernier, passe à travers les échangeurs de chaleur (E102), coté calandre, puis comprimé dans le compresseur (K101) et envoyé comme gaz de vente ou de réinjection. Il est clair que le refroidissement de gaz est une étape incontournable du processus, et par conséquent l’utilisation de l’échangeur de chaleur parait la solution la plus économique. Pour cela le MPP2 comporte plusieurs échangeurs de chaleur de différents types parmi eux se trouve le E102 qui fait l’objet de ce travail. La section de séparation à hauts pression dans laquelle ce dernier se trouve, comporte 6 échangeurs de type BEM nommé E102 A/F ainsi que deux autres nommé E103 A/B, cet ensemble d’appareils assurent le refroidissement de gaz brut. Le gaz sortant des deux séparateurs D101 A/B se répartie en quatre écoulements, trois d’entre eux vont alimenter l’ensemble des E102 A/F, chaque écoulement passe par deux échangeurs (A/B, C/D, E/F), tandis que le quatrième passe par le E103 A/B.
  • 17.
    Chapitre 1 :Présentation de lieu de stage 11 Il est a noté que chaque deux échangeurs sont reliés par un coude, et le gaz brut passe par le coté tube. Le gaz qui refroidi le premier cité ci-dessus est celui venant de D103 qui se sépare en trois écoulements pour rentrer dans le E102 A/F coté calandre. Le gaz qui passe par le E103 A/B provient de D105 et passe également par le coté calandre. 1.6) Spécification des produits finis a. Gaz de vente : Point de rosée : T= -5 C a P=75 kg/cm2 . Pouvoir calorifique supérieur PCS à 15°C et 1 kg/cm2 : 9350 kcal/m3 « min » 9450 kcal/m3 « max » Teneur en eau: 44 PPM en volume max. Teneur en C+ 5 = 0.25 molaire max. Pression de sortie : 75 kg/cm2 . b. GPL expédié: Concentration en C- 2 = 1.72 molaire max. Concentration en C+ 5 =0.2 molaire max. c. Condensat: Tension de vapeur Reid (TVR) : 0.70 kg/cm2 (max). Densité: d= 0.78
  • 19.
    Chapitre 2 :Technologie de l’échangeur de chaleur E102 12 2.1) Introduction Les processus les plus couramment rencontrés dans l’industrie pétrochimique font intervenir l’échange de chaleur entre deux fluides. Le système utilisé dans cette situation est un échangeur de chaleur : C’est un appareil destiné a transféré un flux de chaleur d’un fluide à un autre. En génér a l, les deux fluides sont séparés par une paroi (simple ou composée) constituant ainsi une résistance thermique. Dans certains équipements, le transfert thermique se fait par contact direct entre les fluides. C’est le cas des condenseurs et évaporateurs, ou l’un des fluides subit un changement de phase. Nous nous intéresserons aux échangeurs à fluides séparés, précisément aux échangeurs multitubulaires du fait de leur emploi quasi fréquent. Ce type d'échangeurs est le plus répandu dans les unités de transformations des industries chimiques et pétrochimiques. Un faisceau de tubes est situé à l'intérieur d'une calandre dans laquelle circule le deuxième fluide. Cette conception se retrouve également dans les condenseurs, les rebouilleurs et les fours multitubulaires. Tous les éléments entrant dans la construction de ces échangeurs ont fait l'objet d'une normalisation par la T.E.M.A. (Tubular Exchangers Manufacturer's Association) que l'A.S.M.E. (American Society of Mechanical Engineers) ou l'A.P.I. (American petroleum institute). Le faisceau à l’intérieur duquel circule le premier fluide est monté sur deux plaques tubulaires en communication avec des boîtes de distribution qui assurent la circulation du fluide à l'intérieur du faisceau en plusieurs passes. Le faisceau muni de chicanes logé dans une calandre possédant des tubulures d'entrée et de sortie pour le deuxième fluide circulant à l'extérieur des tubes du faisceau selon un chemin imposé par les chicanes. Dans les ouvrages généraux consacrés au transfert de chaleur, on trouvera les schémas des principaux types d'échangeurs à faisceau et calandre. La calandre est généralement réalisée en acier au carbone et les brides portant les boîtes de distribution et le couvercle sont soudées. Les tubes du faisceau répondent à des spécifications très sévères. Le choix du matériau dépend de l’utilisation: acier au carbone pour usage courant. laiton amirauté pour les appareils travaillant avec l'eau de mer. aciers alliés pour les produits corrosifs et les températures élevées. aluminium et cuivre pour les très basses températures. Les tubes sont fixés dans les plaques par mandrinage et la perforation des trous dans les plaques est réalisée selon une disposition normalisée, soit au pas triangle, soit au pas carré. Le pas triangle permet de placer environ 10 % de plus de tubes que le pas carré sur une plaque tubulaire de diamètre donné, mais, en contre partie, la disposition des tubes rend difficile le nettoyage des tubes par insertion de grattoirs.
  • 20.
    Chapitre 2 :Technologie de l’échangeur de chaleur E102 13 Les chicanes qui permettent d'allonger le chemin du fluide circulant dans la calandre sont souvent constituées par un disque de diamètre légèrement inférieur à celui de la calandre comportant une section libre représentant 20 à 45 % de la section. Les boîtes de distribution et de retour sont cloisonnées. Ce cloisonnement permet au fluide de traverser successivement plusieurs sections du faisceau, ce qui a pour objet d'accroître la vitesse du fluide et d'augmenter le coefficient de transfert à l'intérieur des tubes. Cette disposition correspond toujours à un nombre pair de passages (ou passes) dans le faisceau. Figure 2.1 : Divers constituant d’un échangeur TEMA L’équipement qu’on étudie est un échangeur de chaleur à contact indirect gaz/gaz de type faisceaux et calandre à plaques tubulaires fixes .les tubes sont montés sur les plaques tubulaires fixes qui sont soudées entre la calandre et les boites de distribution, l’échangeur repose sur deux supports, les tubes peuvent être disposés sur la plaque tubulaire en pas carré ou triangulaire comme le cas de notre échangeur (le pas est triangulaire). le but de cet échangeur est le refroidissement de gaz brut est la diminution de sa température au maximum pour réaliser une meilleure séparation à froid, et d’autre part l’exploitation de cette chaleur pour le chauffage de gaz de vente (sec) et l’obtention d’une température égale ou proche de 45°C (répond aux spécifications).
  • 21.
    Chapitre 2 :Technologie de l’échangeur de chaleur E102 14 Figuer 2.2 : Echangeur E102 A/F 2.2) le principe de fonctionnement de l’échangeur E102 L’échangeur E102 est un équipement statique où l’échange thermique dans cette appareil se fait entre le gaz brut«coté tube» provenant des puits (après avoir passé par la station du boosting pour augmenter sa pression et aussi par le separateur d’admission D101 pour separer le liquide du mélange) et le gaz sec«coté calandre» provenant de separateur D103 (après avoir aussi parcouru plusieurs autres apareils de process). Le passage des deux fluides dans l’échangeur s’effectue à courant croisé sans changement de phase. Figure 2.2a : Entré et sortie du E102
  • 22.
    Chapitre 2 :Technologie de l’échangeur de chaleur E102 15 2.3) Description de l’échangeur de chaleur E102 Le E102 est un échangeur multitubulaire a tête fixe d’échange thermique à contre courant gaz /gaz conçu pour refroidir le gaz brut venant des nombreux puits qui alimente le module 2. Cet échangeur est de type BEM ce qui signifie selon les normes TEMA B : distributeur a fond soudé E : calandre à une seul passe M : plaque tubulaire fixe et faisceau démontable Figure 2.3 : Echangeur de type BEM L’échangeur de chaleur E102A/B se compose de deux échangeurs identiques communiquant entre eux coté calandre et reliée avec un coude coté tube. Figure 2.4 : Echangeur E102A/B Comme le E102A et le E102B sont identiques on se contente de citer les constituants du premier 2.3.1) La calandre (Shell) C’est l’enveloppe métallique cylindrique entourant le faisceau tubulaire. Son matériau doit être compatible avec le fluide utilisé. Les matériaux les plus courants sont les aciers ordinaires, les aciers inoxydables, le cuivre ou les matières plastiques. Il semble que la limite technologique des calandres se trouve aux alentours d’un diamètre de 2 m.
  • 23.
    Chapitre 2 :Technologie de l’échangeur de chaleur E102 16 Figure 2.5 : La Calandre du E102 Tableau 2.1 : Les caractéristiques techniques de l’échangeur E102 Longueur (mm) 19115 Diamètre (mm) 1040 Epaisseur (mm) 41,44 Température de calcul (°C) -45,5/93,3 Pression de calcul (kg /cm2 ) 91,4 Sur épaisseur de corrosion (mm) 3,2 Matériau SA 536-CL-1 2.3.2) Les plaques tubulaires Ce sont des plaques percées supportant les tubes à leurs extrémités. Leur épaisseur (5 à 10 cm) est calculée en fonction de la différence de pression entre le fluide dans la calandre et le fluide dans les boîtes d’une part, des contraintes dues aux différences de dilatation entre les tubes et la calandre d’autre part. Les plaques tubulaires peuvent être en acier ordinaire ou en acier spécial massif. Les tubes peuvent être fixés à la plaque tubulaire par dudgeonnage ou par soudure, quelquefois aussi par dudgeonnage allié à une soudure qui sert alors simplement à assurer l’étanchéité. Les plaques tubulaires sont les parties délicates des échangeurs. Les interstices entre tubes et plaques sont des lieux privilégiés de corrosion (la concentration en produit agressif y est parfois très supérieure à celle mesurée dans les autres parties de l’échangeur, car il y a stagnation du fluide). Par ailleurs, des dilatations différentielles excessives peuvent faire céder les dudgeonnages ou les soudures.
  • 24.
    Chapitre 2 :Technologie de l’échangeur de chaleur E102 17 Figure 2.5 : Plaque tubulaire du E102 Tableau 2.2 : Les caractéristiques techniques de la plaque tubulaire du E102 Diamètre (mm) 1040 Epaisseur (mm) 245 Matériau SA 350-L72 2.3.3) Les tubes du faisceau Ce sont généralement des tubes normalisés dont le diamètre annoncé correspond exactement au diamètre extérieur. Les matériaux utilisés dépendent des fluides choisis; les plus courants sont les aciers ordinaires, les aciers inoxydables, le cuivre ou le laiton… etc. Deux dispositions de tubes sont possibles : le pas triangulaire et le pas carré. La disposition en pas carré offre une plus grande facilité de nettoyage (toute la surface extérieure des tubes est accessible par un jet d’eau sous pression ou par un instrument de nettoyage). La disposition en pas triangulaire est plus compacte, donc plus économique. Les tubes sont fixés à chacune de leur extrémité par des soudures ou dudgeonnage sur deux plaques tubulaires. Tableau n°2.3 : Les caractéristiques techniques des tubes de E102 Longueur (mm) 17602 Diamètre (mm) 22,23 Epaisseur (mm) 2,11 Température de calcul (°C) -45,5/93,3 Pression de calcul (kg /cm2 ) 169 Nombre des tubes 875 Matériau SA 334-1 Pas (triangulaire) 27,8
  • 25.
    Chapitre 2 :Technologie de l’échangeur de chaleur E102 18 Figure 2.6 : Les tubes du E102 2.3.4) Les chicanes (baffles) L’existence des chicanes forcent le fluide a s’écouler perpendiculairement aux tubes d’une part et favorisent la turbulence d’autre part, améliorant ainsi l’échange de chaleur. Elles ont pour rôle d’augmenter la vitesse du fluide dans la calandre et la rigidité du faisceau (pour évité le phénomène de vibration). Dans le cas d’un transfert de chaleur sans changement de phase, il est intéressant d’augmenter la vitesse de fluide pour améliorer le coefficient d’échange. La vitesse est d’autant plus élevée que les chicanes sont rapprochées pour l’écoulement transversal au faisceau de tubes (entre deux chicanes) et qu’elles ont une ouverture faible pour l’écoulement parallèle au faisceau de tubes (au passage de la chicane). Mais un compromis doit être trouvé pour avoir simultanément un coefficient global d’échange thermique et des pertes de pression acceptable. Les chicanes sont de même matériau que la calandre ; elles peuvent être de plusieurs types : chicanes classiques ou à barreaux (Rod baffle dans la littérature anglo-saxonne) dont le développement et l’utilisation sont relativement récents. Dans ce dernier cas, les tubes sont tenus dans la calandre par des grilles de barreaux, alternativement de barreaux horizontaux puis verticaux. Tableau 2.3 : Les caractéristiques techniques des chicanes du E102 Diamètre (mm) 1037 Epaisseur (mm) 16 Matériau SA 516-60 Nombre 14 Espacement (mm) 1142 Coupe Horizontal 18,5%
  • 26.
    Chapitre 2 :Technologie de l’échangeur de chaleur E102 19 Figure 2.7 : Les chicanes 2.3.5) Les déflecteurs Sont installés au niveau des tubulaires, il sert à protéger dans certains cas le faisceau contre l’impact du fluide entrant et de diminué l’érosion des tubes par le flux des fluides. Figure 2.8 : Déflecteurs ou plaque de protection du faisceau 2.3.6) Les tirants et les entretoises Ce sont des dispositifs ou équivalents assurant la liaison du système de chicanes, qui ont pour objet de maintenir les chicanes et les plaques supports solidement en place, comme elles jouent un rôle d’amortisseur de vibration des tubes. Les tirants et entretoises doivent être du même matériau que la calandre. Figure 2.9 : Tirants et entretoises
  • 27.
    Chapitre 2 :Technologie de l’échangeur de chaleur E102 20 2.3.7) La boite de distribution C’est l’organe qui distribue ou recueille le fluide aux extrémités des tubes c.-à-d. que la circulation dans le faisceau est assurée par l’adjonction d’une boite de distribution, portant les brides d’entrée et de sortie, et d’une boite de retour. Figure 2.10 : Boite de distribution Conclusion Les échangeurs de chaleur sont des équipements très importants dans le processus de traitement de gaz naturel. Ils sont fabriqués sur commande en tenant compte des températures et pression tel qu’ils les prennent supérieur à celle du processus. Les rudes conditions des zones sahariennes et les contraintes qu’ils subissent pendant leurs services engendrent des défaillances et des endommagements sur ses équipements. L’intérêt de prévoir un programme de maintenance est un acte qui permettra de diminuer le temps d’indisponibilité de l’équipement ainsi qu’augmenter la fiabilité et maintenir la cadence de la production.
  • 29.
    Chapitre 3 :Exploitation et maintenance des échangeurs de chaleur 21 3.1) Introduction Il est admis de nos jours par tout le monde que le problème de production dans les entreprises est en relation directe avec la maintenance. La préoccupation principale de toute l’entreprise consiste à réduire les coûts de production en minimisant les périodes d’immobilisation des installations. L’existence d’un service maintenance se justifie par la nécessité d’assurer la disponibilité permanente des équipements, pour que le service puisse accomplir sa tâche en obtenant le rendement optimal. Son coût constitue une partie de plus en plus grand de coût total de fabrication à tel point que le service de maintenance est devenu un organe capital dans les entreprises. 3.2) Principaux problèmes des échangeurs de chaleur La mise en service et exploitation des échangeurs de chaleur dépondent de plusieurs facteurs, comme les matériaux de construction, les fluides en circulation, les températures d’échange, les pressions et vitesses des fluides dans les différents parties de l’échangeur, le changement de phase, les états du surface des tubes, les interventions des operateurs. Ainsi que les industriels sont les plus souvent confrontés aux phénomènes liés à l’encrassement, la corrosion et les vibrations. Ceci provoque les dégradations des appareils et perturbe l’évolution de processus. Le mode de dégradation des appareils doit être connu du personnel exploitant et de maintenance afin de prévoir la défaillance et d’éviter des situations de panique général, et les problèmes existants dans notre cas (L’échangeur E102 gaz/gaz) sont : 3.2.1) L’encrassement des tubes de l’échangeur L’encrassement des équipements de transfert thermique peut être défini comme le dépôt de matériau ou de substance désirée sur les surfaces d’échange. Ce dépôt qui évalué dans le temps, peut constitue des cristaux, des sédiments, des résidus biologiques, des produits d’une réaction chimique ou bien encore de la combinaison de plusieurs des ces éléments (le gaz brut provenant des puits est un mélange de plusieurs substances. L’encrassement peut se produire à l’extérieur des tubes mais de moins dégrée. Figure 3.1 : Encrassement des tubes Le problème de l’encrassement de l’échangeur est surtout économique, du fait de coût élevé de l’énergie du matériau. Les dépôts ont généralement une faible conductivité thermique. L’encrassement des échangeurs de chaleur se réduit par : Une réduction de l’efficacité des appareils. Une diminution de leurs performances.
  • 30.
    Chapitre 3 :Exploitation et maintenance des échangeurs de chaleur 22 En dimensionnant l’appareil, il faut spécifier une surface d’échange suffisante pour réaliser l’échange donné en utilisant : Une certaine valeur de résistance d’encrassement Rs. Une certaine vitesse de circulation du fluide élevée (supérieur à 1 m/s). A l’intérieur des tubes : Des surfaces raclées. La température de paroi des produits thermosensibles. Limitation de degré de sous refroidissement des fluides cristallisants. 3.2.2) Vibrations dans les échangeurs L’échangeur de chaleur E102 a une longueur très importante (l=19m) qui provoque un problème de vibration des tubes. Le problème de vibration peut être limité par : L’utilisation des vitesses des fluides raisonnables. L’utilisation d’un déflecteur à l’entrée de la tubulure. L’évitement des larges et faibles distance entre chicanes (15%>d>35% à éviter), les deux conditions conduisent à une mauvaise distribution des chicanes. La réduite de la longueur des tubes non supportes par les chicanes. Le contrôle de jeu (tube-chicane). 3.2.3) Corrosion des entres des tubes Les fluides corrosifs circulant côté tube ou calandre peuvent engendrer des problèmes de corrosion importants surtout au niveau d’entre du tube. La corrosion d’échangeur de chaleur sera limitée en utilisant un matériau résistant : Acier inoxydable. Graphite pour les solutions aqueuses des acides minéraux. Matière plastique pour les températures inferieur à 100°C. 3.2.4) État de dégradation des échangeurs de chaleur - La présence de dépôts de sédiments et d’oxyde de fer dans les boites de distribution, plaques tubulaires et sur l’intérieur et l’extérieur des tubes ; -Attaque de corrosion et piqûres sur la longueur des tubes, dans les boites de distribution, plaques tubulaires et parois des calandres ; (E102 A) -Perçage des tubes ; -De forts encrassements intérieurs et extérieurs des faisceaux pour certains échangeurs par un dépôt de consistance très dure ; -Présence de clapets plus en moins corrodés sur le déflecteur de certains échangeurs ; -Dégradation des vannes de l’échangeur ; -Fuites au niveau du dudgeonnage des tubes ; -Corrosion dans les sections des cordons de soudure des tubes ; -Décalorifugeage des boites de distribution.
  • 31.
    Chapitre 3 :Exploitation et maintenance des échangeurs de chaleur 23 Tableau 3.1 : Les causes, effets et remèdes de la dégradation des échangeurs de chaleur 3.3) La maintenance de l’échangeur de chaleur L’application de la maintenance préventive et curative dans les échangeurs : 3.3.1) Control normal de l’échangeur et suivi des performances Pour un produit donné, on caractérise la qualité d'un échange thermique par le coefficient global d'échange. L'encrassement de l'appareil est suivi par le calcul de ce coefficient à partir du relevé des températures entrées et sorties des deux fluides et des deux débits. Sur les échangeurs à forte charge thermique et qui sont connus pour s'encrasser rapidement, le calcul du coefficient d'échange est fait régulièrement, quelquefois directement par ordinateur. A partir d'une certaine valeur d'encrassement il peut devenir économique d'effectuer le nettoyage de l'échangeur en marche s'il est possible. 3.3.2) Nettoyage des échangeurs Lorsque la qualité de l'échange diminue, il faut procéder au nettoyage de l'appareil qui peut s'effectuer de deux façons, soit en marche à l'aide de produits chimiques, soit mécaniquement après démontage de certains éléments. Causes Effets Remèdes et mesure à prendre Encrassement ; dépôts de tartre d’hydrocarbures, biologique ; bouchage des tubes et des conduites Variation des paramètres du processus : température pression, vitesse, débits, des fluides… Nettoyage au jet cleaner et l’eau, soufflage à l’air Fuite importantes au niveau du dudgeonnage des tubes n > 10% Variations des paramètres… Retubage, établissement d’un procédé d’exécution de soudure Fuites au niveau des tubes n 10 % Variations des paramètres… Bouchage des tubes percés. Sévère corrosion de la plaque tubulaire avec des profondeurs allant jusqu’à 3mm aux pourtours des soudures des tubes. Variations des paramètres… Soudage à l’arc. Métallisation des plaques tubulaires. Corrosion galvanique et fissuration par corrosion sous tension des boites de distributions Variations des paramètres… Modification de la qualité de métal ou isolement du milieu corrosif par métallisation et injection d’inhibiteur, Propagation de corrosion Effets thermiques de soudure (contrainte de soudage) Métallisation pour protéger la soudure et d’espérer une tenue de vie plus durable.
  • 32.
    Chapitre 3 :Exploitation et maintenance des échangeurs de chaleur 24 Nettoyage en marche : Ce procédé est utilisé sur le côté à nettoyer s'il peut être bipassé. Les températures de fonctionnement doivent correspondre à celles du nettoyage (solutions chimiques); sinon il faut isoler l'autre fluide. On utilise comme agent de nettoyage des solutions à base d'acides chlorhydrique ou sulfurique que l'on fait circuler dans l'appareil. De nombreux produits existent sur le marché et leur utilisation nécessite une connaissance exacte des matériaux constituant l'appareil et de la nature des dépôts. La durée de l'opération sera fonction de la qualité et de l'épaisseur des dépôts; des analyses fréquentes seront effectuées sur le produit de circulation : suivi du pH. En fin de nettoyage, on fera circuler un produit neutralisant à base de soude ou de carbonate de soude. La mise en œuvre de produits chimique dangereux nécessitera le balisage de l'aire et le port par le personnel du matériel individuel de protection. Nettoyage pendant les phases d’arrêts Dans de nombreux cas, que les techniques de traitement des fluides et de nettoyage en continu soient ou non utilisées, il est nécessaire de procéder à un nettoyage complet de l’appareil. Cette opération s’effectue pendant les phases d’arrêts de l’installation et deux méthodes peuvent être utilisées(soit en semble, soit séparément) : - Nettoyage mécanique, - Nettoyage chimique Figure 3.2 : nettoyage des tubes A / Nettoyage mécanique Le nettoyage mécanique pendant les phases d’arrêts peut être effectué sur l’échangeur en place lorsque l’espace disponible le permet ou sur une aire de nettoyage (échangeur démonté), plusieurs techniques peuvent être mise en œuvre : -Nettoyage à l’eau sous pression Elle est efficace pour enlever les dépôts à l’intérieur ou à l’extérieur des tubes d’échangeur ou pour d’autres types de géométrie, de façon occasionnelle, du sable peut être injecté avec l’eau pour arracher les dépôts durs mais dans ce cas, il ya risque d’érosion de la surface et surtout de destruction du film protecteur anticorrosion. - Nettoyage à l’aide d’outils Cette technique est utilisée pour enlever les dépôts mêmes très durs à l’intérieur des tubes rectilignes de chaudières, de condenseurs, ou de tous autres échangeurs de chaleur. Ces outils peuvent être :
  • 33.
    Chapitre 3 :Exploitation et maintenance des échangeurs de chaleur 25 •A moteur d’entraînement électrique ou pneumatique entraînant une transmission flexible en rotation à l’extrémité de laquelle sont montés des outils tels que :des outils à molettes travaillant par frappe élastique, des outils à lames ou à éléments expansibles travaillant par grattage, des écouvillons(ou brosses), •A moteur d’entraînement pneumatique pénétrant dans les tubes, montés à l’extrémité d’un tuyau d’alimentation en air, les outils utilisés: - Outils à molettes - Outils à lames - Tarières sur joint de cadran pour casser les dépôts durs • A moteur d’entraînement pneumatique ou électrique à percussion entraînant des tubes épaisse rabotant entre eux et à l’extrémité desquels sont montés les outils de nettoyage : - Taillant pour enlèvement de dépôts très durs et épais, - Trépans pour enlèvement de tous dépôts, - Traceurs pour enlèvement de certains dépôts mous ou pâteux, - Ecouvillons - Mèches hélicoïdales pour enlèvement de dépôts collants •Pistolet hydraulique (pression d’utilisation: 6 à 15 bar) propulsant des écouvillons spéciaux dans les tubes : ils permet d’enlever des dépôts de boues ou d’algues dans des tubes de petit diamètres. B /Nettoyage chimique Il présente de nombreux avantages [5 6 ] : - Opération rapide et efficace, - Les surfaces d’échange ne subissent pas de dégâts mécaniques importants, - Les solutions chimiques pénètrent jusqu’aux zones, inaccessibles de l’échangeur et le traitement de toute la surface d’échange est réalisé, - Il nécessite moins de main d’œuvre et peut se réaliser sans démontage de l’appareil. C /Autres méthodes D’autres techniques de nettoyage sont également utilisées, notamment dans les échangeurs véhiculant des gaz en crassant, il s’agit des techniques : -De dissolution du dépôt à l’aide d’un solvant, -De création d’un choc thermique au niveau de la surface d’échange pour fragiliser le dépôt et permettre son soufflage hydraulique. o Vérification d’étanchéité Dans l’échangeur, il se manifeste deux fuites a)fuites externes : détection visuelle et facile Les causes des fuites externes : Un dudgeonnage imparfait, le fluage des goujons et l’endommagement des joints d’étanchéité dans la tête ainsi qu’un montage non qualifié. b) fuites internes : elles ne peuvent être détectées qu’après analyse périodique des échantillons du produit dont la précision est plus faible. Les causes les plus répandues des fuites internes est la détérioration des tubes
  • 34.
    Chapitre 3 :Exploitation et maintenance des échangeurs de chaleur 26 Le faisceau : corrosion bilatérale donc perçage des tubes, diminution d’épaisseur dans ce cas les tubes ne résistent plus à la pression. - Exemple de détection de fuites de tubes La vérification périodique de l’étanchéité des tubes de condenseurs et d’échangeurs est essentielle pour maintenir leurs performances initiales. Le KIT LD 2X2 permet un contrôle rapide et précis des fuites de tubes. Fonctionnement : Le KIT LD 2X2 se compose de 2 pistolets légers que l’on introduit dans chaque extrémité du tube. Le tube est ensuite pressurisé jusqu’à stabilisation de la pression. Si les manomètres indiquent ensuite une chute de la pression le tube fuit Figure 3.3 : le KIT LD 2X2 Et d’après le contrôle et le suivie de l’échangeur en pourra localiser les tubes percés puis en procède a l’opération de bouchage de ses tubes pour que l’échangeur reste en fonctionnement. 3.3.3) Détections des tubes fuyards et réparation des échangeurs Les tubes d’un échangeur peuvent percer suite à la corrosion. Comment confirmer que les tubes d’échangeur sont percés ? Généralement l’échangeur gaz/gaz comme c’est notre cas, véhicule du cote tube le gaz brute à une pression environ de 169 kg/cm2 , du coté calandre le gaz sec à une pression environ de 91 kg/cm2 et du glycol qui injecté coté tube pour absorbé l’eau (pour évité le givrage) à une pression supérieure ou égale à 100 kg/cm2 . Le gaz à haute pression à travers les tubes percés vers le coté moyenne pression (gaz sec). Ce dernier est contaminé (présence de glycol et condensat). Après prise de l’échantillon par le laboratoire et confirmation de présence des hydrocarbures lourds dans le gaz sec, un dernier test est fait pour évaluer la fuite. Un manomètre est placé à la sortie de l’échangeur coté calandre, ce dernier surveillant l’évolution de la pression, si la pression augmente rapidement cela prouve que l’échangeur est percé. Bouchage des tubes Cette opération consiste à éliminer les tubes perforés par bouchage, elle est effectue jusqu’à 15% des tubes percés selon TEMA, si le bouchage des tubes perforés dépassé 15% on propose de retuber l’échangeur 3.3.4) Préparation de l’échangeur à la réparation Avant toute réparation il faut garantir la sécurité du personnel et celle de l’unité, et éviter l’endommagement de l’équipement même pour réparer, il y a une préparation qui dont se faire et qui consiste à : Isoler l’appareil du circuit technologique ;
  • 35.
    Chapitre 3 :Exploitation et maintenance des échangeurs de chaleur 27 Obturer toutes les conduites liées à l’échangeur ; Baisser la pression jusqu’à la pression atmosphérique ; Libérer les produits se trouvant dans l’appareil ; Purger l’appareil par l’azote ou la vapeur d’eau, puits souffler à l’air, pour éliminer les mélanges toxiques et inflammables et permettre un refroidissement rapide de l’appareil ; Etablir un plan de travail et obtenir la permission d’utiliser les appareils à flammes si cela est nécessaire ; Enfin établir un acte de remise à la réparation. 3.3.4.1) Mesures à prendre pendant la réparation a)Lors du démontage Repérer toutes les pièces afin d’effectuer un montage correcte ; Conserver 4 goujons diamétralement opposés jusqu’à la fin de l’extraction du faisceau tubulaires, utiliser les oreilles de levages conçus à cet effet ; Pendant l’extraction du faisceau garder l’axe de ce dernier en concordance avec celui de la calandre afin d’éviter les frottements voir même les arrachements du métal ; Enfin il faut réparer à l’avance des supports pour la pose faisceau tubulaire. b)lors de nettoyage La seule préparation à prendre, c’est de bien choisir le produit à utiliser en fonction des matériaux de la pièce à nettoyer. c)lors du montage Vérifier qu’il n’y a pas eu d’arrachement de métal au cours de l’extraction des éléments de l’appareil ; Vérifier l’état des brides et des joints et veiller à un montage correct de ces derniers ; Contrôler l’état des cloisons ; Vérifier l’étanchéité par l’essai hydraulique 3.3.4.2) Préparation complète Lorsque le planning de réparation préventive planifiée l’exige, compte tenu de la proportion importante des tubes détériorés (1/3) et de la forte probabilité pour que les autres le deviennent rapidement, un retubage complet de l’appareil s’impose ; deux procédures de réparation ; la procédure de réparation sans ouverture (coupe) de la calandre et la procédure de réparation avec ouverture de la calandre. Dans les ateliers de réparation des échangeurs de chaleur, on procède suivant un ordre chronologique bien déterminé. a)Sans ouverture de la calandre Un retubage complet sans ouverture de la calandre est possible, mais compte tenu du nombre important de tubes détériorés à changer, il y a peu de chance pour que les accidents suivants ne se produisent pas ; accidents qui mèneront en général à la procédure générale de la réparation avec ouverture de la calandre. Rupture des tubes en plusieurs morceaux lors de l’extraction avec impossibilité de sortir les parties tombées dans la calandre ; Impossibilité d’extraire certains tubes ;
  • 36.
    Chapitre 3 :Exploitation et maintenance des échangeurs de chaleur 28 Augmentation de irréversible des alésages des plaques tubulaires et des chicanes par frottement des tubes corrodés où déformés, entraînent à l'apparition de vibrations, cause de nouvelles détériorations des tubes neuf reposés ; Impossibilité de reposer des tubes. De plus cette méthode ne permet pas de contrôler l’état de la calandre, chicanes, tirants et entretoise. b)Avec ouverture de la calandre Cette méthode est retenue, car elle permet outre l’examen des chicanes, des tirants et entretoise, leur répartition ainsi que la possibilité de prélever facilement des échantillons de tubes pour examens et analyses. 3.3.5) Procédure de retubage Les travaux préparatoires - Emission d’un ordre de travail : qui sera avisé par tous les participants (exploitation, sécurité, maintenance). - Préparation, vérification et entretient d’outillage : tout l’outillage nécessaire doit être à la disposition des ouvriers, les produits consommables et les tubes avant d’entamer les opérations de retubage. - Organisation des équipes : pour réduire les détails des travaux on a pensé à travailler avec deux équipes de (08) personnes composé chacun d’un contremaitre(SH), un agent(SH) et (06) agents ENGTP. Le service « équipement statique » sera chargé des travaux de démontage et remontage des couvercles (les boites sont soudées au calendre, et on ne peut pas les démonté.), du montage et démontage de l’échafaudage puis le test hydrostatique. Division de la zone de travail Diviser la zone de travail en 04 parties 1, 2, 3,4. Effectuer les travaux en ordre numérique. La raison de division de la zone de travail est pour faciliter l’insertion des tubes. Figure 3.4 : Les zones de travail
  • 37.
    Chapitre 3 :Exploitation et maintenance des échangeurs de chaleur 29 3.3.5.1) Détubage Le détubage est l'opération qui consiste à enlever les tubes usés de la calandre. Selon le type d'assemblage des tubes avec la plaque tubulaire (dans notre cas les tubes sont soudés- dudgeonnés), il existe principalement : tubes dudgeonnés légèrement avec soudure de résistance, tubes dudgeonnés avec soudure d'étanchéité et tubes dudgeonnés uniquement. dessoudage des tubes : Après avoir le débouchage des tubes bouchés on va dessouder l'un des extrémités des tubes. élongation des tubes : faire une élongation de ces tubes (coté dessoudé) puis passer de l'autre extrémité pour dessouder aussi. Extraction des tubes : Mise en place d'un gabarit d'extraction (coté échafaudage). Enfoncer un gabarit d'extraction dans le trou à l'aide d'une clé à choc pneumatique. Après avoir enfoncé le gabarit d'extraction, tirer les tubes jusqu'à ce qu'il soit coupé, ensuite enlever le gabarit en le tournant en sens inverse par la clé à choc pneumatique, ensuite on peut extraire les tubes en les tirant par 5 à 6 personnes après que les tubes aient été tirés à environ de 300 mm par l'extracteur. Figure 3.5 : Le détubage 3.3.5.2) Tubage Le tubage est l'opération qui consiste à remettre en état de service l'équipement donc à remplacer les tubes enlevés (usés) par d'autres tubes en bon état. Il comporte essentiellement trois phases : Insertion des tubes dans la calandre à travers les plaques tubulaires et les chicanes. Soudage des tubes aux plaques tubulaires. Dudgeonnage : le dudgeonnage peut être partiellement, totalement ou en deux parties suivant la longueur du tube à dudgeonner et expansion forte, expansion moyenne et expansion légère suivant le diamètre intérieur du tube à dudgeonner. Insertion des tubes : L'opération s'effectue manuellement en se servant d'un guide tube de préférence car il existe actuellement des machines automatiques qui sont utilisés plutôt pour la fabrication d’échangeur en série. Soudage des tubes : La méthode la plus utilisée pour le soudage des tubes aux plaques tubulaire est : le soudage automatique TIG se conformer aux spécifications constructrices pour déterminer le type du procédé à utiliser. dudgeonnage : Le dudgeonnage est l'opération qui consiste en l'expansion des tubes de façon à obtenir l'étanchéité nécessaire des fluides circulants dans les tubes et les calandres, en agissant sur l'épaisseur des tubes avec des outils : appelés dudgeons, choisis en fonction des caractéristiques des tubes, plaques tubulaires, de la longueur à dudgeonner et du taux d'expansion de l'épaisseur
  • 38.
    Chapitre 3 :Exploitation et maintenance des échangeurs de chaleur 30 Figure 3.6a : Une dudgeonneuse figure 3.6b : Dudgeon Remarque : lorsqu’on fait le retubage complet on ferra juste un essai hydraulique à la fin du montage sans faire de test aux tubes neufs. 3.3.5.3) Test hydraulique Après les opérations précédentes, on va faire le test hydraulique sous une pression : P=15 bar pour les tubes et 31.6 bar pour la calandre. 3.4) Opération courante : Inspection de l’échangeur E102 A/B 3.4.1) Résultat d'inspection de E102A L'inspection de cet équipement est effectuée en raison d'importantes fuites constatées par l'exploitation du site au niveau du faisceau tubulaire. A cet effet, le contrôle s'est déroulé après démontage de la manchette 16" entrée et des deux boites de distributions entré et sortie gaz. Etat externe Extérieurement cet équipement calorifugé ne fait référence à aucune remarque particulière. L'isolant thermique ou calorifuge demeure sans dégradation. Etat interne Manchette 16" entrée Gaz Les parois internes sont exemptes de corrosion. Boites de distributions entrée et sortie Les parois internes de ces deux boites de distributions se présentent dans un état satisfaisant. Injecteurs de glycol Les deux injecteurs de glycol situés du coté entrée demeurent sans dégradation. Plaques tubulaire entrée/sortie Les plaques tubulaires entrée/sortie et sont exemptes de corrosion mais recouvertes par une fine couche de dépôt adhérente aux parois. Tubes Cet équipement présente un nombre important de tubes fuyards lors des précédentes interventions dont le nombre isolés s'élève à 72. Ces fuites sont les résultats d'une corrosion interne des tubes engendrant des percements ou des cisaillements. Le contrôle actuel du faisceau tubulaire par un test d'étanchéité à l'air et sous une pression de 6,0 kg/cm² a révélé 12 d'autres tubes fuyards. Ce qui fait élever le nombre total à 84 soit : 9,6 % Voir photos ci-après Remarque
  • 39.
    Chapitre 3 :Exploitation et maintenance des échangeurs de chaleur 31 Le percement des tubes est constaté uniquement sur un seul coté de la plaque tubulaire, ce qui nous renseigne d'une mauvaise répartition de glycol par un des injecteurs. Figure 3.7b : Boite de distribution sortie du 22-E102A Figure 3.7a : Boite de distribution Entrée Injecteurs Apparents du 22-E102A Figure 3.8 : Plaque tubulaire sortie du 22-E102A Nbre de tubes : 72+12 = 84 Nbre de tubes Réparés :03
  • 40.
    Chapitre 3 :Exploitation et maintenance des échangeurs de chaleur 32 3.4.2) Résultat d'inspection de E102B Etat externe Extérieurement cet équipement calorifugé ne fait référence à aucune remarque particulière. L'isolant thermique ou calorifuge demeure sans dégradation. Etat interne Manchette 16" entrée Gaz Les parois internes sont exemptes de corrosion. Boites de distributions entrée et sortie Les parois internes de ces deux boites de distributions se présentent dans un état satisfaisant. Injecteurs de glycol Les deux injecteurs de glycol situés du coté entrée demeurent sans dégradation. Plaques tubulaire entrée/sortie Les plaques tubulaires entrée/sortie et sont exemptes de corrosion mais recouvertes par une fine couche de dépôt adhérente aux parois. Tubes L'intérieur des tubes et des sections des soudures de résistance se présentent dans un état satisfaisant. Aucune corrosion des parois n'a été constatée Voir photos ci-après Figure 3.9a: Boite de distribution Entrée Injecteurs Apparents du 22- E102B Figure 3.9b: Boite de distribution sortie du 22-E102B
  • 41.
    Chapitre 3 :Exploitation et maintenance des échangeurs de chaleur 33 3.4.3) Critique et recommandation On remarque que le nombre de tubes fuyards a dépassé 9%, certes le retubage complet de l’échangeur n’a pas été effectué, cela va augmenter la probabilité que d’autres tubes vont subir la perforation, et ainsi causer un arrêt non productif de l’échangeur. Pour éviter ce genre de problèmes il faut respecter les préconisations du constructeur à savoir le retubage complet de l’échangeur si le nombre de tube fuyards dépasse les 15%. Procéder à un nettoyage au produit chimique dans la mesure où le nettoyage mécanique est impossible car la disposition des tubes est en triangle. On propose d’injecter le glycol bien avant la boite de distribution de l’entré d’échangeur où d’équilibré la répartition du glycol en ajoutons plus d’injecteurs. Métallisation de la plaque tubulaire pour une meilleure résistance a la corrosion. S’assurer que les examens des soudures sont effectuer d’une manière correct et dans les normes pour éviter toutes fuites de gaz et ainsi éviter les accidents et le risque d’explosion. Figure 3.10: Plaque tubulaire entré du 22-E102B Nbre de tubes : 00 Nbre de tubes Réparés :00
  • 42.
    Chapitre 3 :Exploitation et maintenance des échangeurs de chaleur 34 3.5) Sécurité technique de l’échangeur La sécurité dans l’exploitation des échangeurs contribue comme celle des autres équipements en exploitation au sein d’une unité, à la réduction de nombre de risques, et d’incidents, pendant sa production, en plus de sa contribution au maintient de la production, en sachant que les échangeurs sont des équipements intermédiaires dans le procédé, et le moindre incident à leur niveau se répercute, et d’une façon directe sur la production. L’herméticité est une des conditions de fonctionnement normal de l’échangeur, c’est pourquoi on associe l’échangeur à une entrée hydraulique qui correspond au planning d’entretien de l’équipement. Avant de procède au démontage de l’appareil on doit l’isoler non seulement par les vannes, mais aussi à l’aide des parois pleines installées entre les brides des conduites, l’appareil étant vidé, on le laisse un certain moment jusqu'à ce qu’il atteint la température ambiante. D’après cela on doit abaisser la pression dans l’équipement jusqu'à l’atmosphère, puis à travers la purge, on évacue le reste du produit et enfin on ouvre l’appareil. Conclusions Un bon entretient conduit toujours à un bon fonctionnement d’un équipement et à une réduction des temps d’arrêtes.
  • 44.
    Chapitre 4 :Calcul thermique de l’échangeur E102 35 4.1) But de calcul Le but de ce calcul est de vérifier les performances d’un échangeur de type faisceau-calandre disponible, en calculant sa surface d’échange, ses pertes de charge ainsi que son efficacité avec la méthode de moyenne logarithmique de la différance de température entre deux fluides. 4.2) Equation fondamentale Le bilan thermique global de l’appareil est le suivant : Q = Cp (T1-T2)= cp (t2-t1) Les lettres majuscules caractérisent le fluide chaud et les lettres minuscules celui froid, alors que les indices 1 et 2 correspondent respectivement à l’entrée et sortie. et désignent les débits massiques horaires des fluides (kg/s) T et t désignent les températures des fluides (C° ) Cp et cp désignent les chaleurs spécifiques des fluides (J/kgC0 ) D’autre part, on peut appliquer l’équation de fourier à l’ensemble de l’appareil : Q = A. =U.A. TLM A: est la surface totale d’échange offerte par l’appareil U : est le coefficient de transfert de chaleur global Tlm: est la différance de température moyenne du fluide. Pour un appareil donné dont la surface A est une caractéristique géométrique calculable, les valeurs des termes U et TLM sont en fonction de la disposition interne des tubes, du nombre de passe et des caractéristiques de l’écoulement des fluides. La seconde restriction réside dans la validité de la relation précédente établie pour le cas des échangeurs tubulaire simple à Co- courant et contre courant. En pratique, dans le cas d’échangeur moins simple que l’échangeur à double tube, la littérature (TEMA) notamment fournit une expression du flux thermique corrigée au moyen d’un facteur de correction F issu d’abaques. Il est en fonction de deux paramètres P et R qui caractérise l’échangeur étudié. L’expression du flux se met ainsi sous une forme générale : Q= U.A. TDtlm.F(P,R) Où : P= et R=
  • 45.
    Chapitre 4 :Calcul thermique de l’échangeur E102 36 On réserve la lettre t pour désigner la température du fluide circulant dans la calandre (froid) et la lettre T celle de fluide circulant dans les tubes (chaud). En fait, la grandeur P symbolise l’influence relative de l’écart de température global, Quant à R il représente le rapport des débits calorifique CT et Ct respectivement côté tube et calandre. 4.3) Calcul thermique de l’échangeur E102 Donnés de calcul Tableau 4.1 : caractéristique des fluides Propriétés Fluide froid (coté calandre) Fluide chaude (coté tube) Fluide Gaz sec Gaz Brut Température d’entrée t1= -35 T1=48.9 Température de sortie t2=43.3 T2= -7 Débit (Kg/s) =52.8 =63.92 Masse volumique (Kg/m3 ) f=83.8 c=130.4 Chaleur spécifique ( J/Kg C0 ) Cp= 2821.5 cp= 3260.4 Conductivité thermique (J/s M C0 ) f=0.034 c=0.049 Viscosité dynamique (Kg/s m) f=1.23.10-5 c=1.33.10-5 Il faut noter que toutes les propriétés sont évaluées à la température moyenne La température moyenne du fluide froid : tfm= = =4.15 C0 La température moyenne du fluide chaud : Tcm= = =20.95 C0
  • 46.
    Chapitre 4 :Calcul thermique de l’échangeur E102 37 Tableau 4.2 : Caractéristiques de l’échangeur faisceau-calandre. Calandre (Gaz sec) Faisceau (Gaz brut) Diamètre intérieur: di = 1.040 m Nombre des tubes: Nt = 875 tubes Espacement des chicanes: B = 1.142 m Conductivité thermique : p=58.05 J/smc0 Nombre de passes : Nc = 2 Longueur des tubes : L= 17.602m Resistance d’encrassement : rc =1.72.10-4 s m2 C0 /J Pas triangle normal : P=27.78 10-3 m Diamètre intérieur des tubes : Di= 18.1 .10-3 m Epaisseur des chicanes : ec = 16 .10-3 m Epaisseur des tubes : et= 2.11 .10-3 m Nombre de passes : Np = 2 Resistance d’encrassement : rt = 1.72 .10-4 s m2 C0 /J Pertes de charge admissible: Padm=1,5kg/cm2 Pertes de charge admissible: Padm=1,65 kg/cm2 4.3.1) Calcule de tLM (la différance de température logarithmique moyenne) : Le mode d’écoulement est à contre-courant Figure 4.1 : Ecoulement à contre-courant
  • 47.
    Chapitre 4 :Calcul thermique de l’échangeur E102 38 Calcule de : le mode d’écoulement est contre-courant pur : = = 48.9-43.3 = 5.6 = = -7 +35 = 28 = = = 13.91 4.3.2) Correction de TDtlm On à 2 passes cotés tube et 2 passes coté calandre, dans ce cas d’échangeur il faut introduire le coefficient de correction F F est obtenu à partir d’un graph. Si nous concéderons le cas 2 passes cotés calandre on aura P= = =0,66 R= = =1,4 Pour R=0.93 et P= 0.71 le graphe donne F = 0.75 Figure 4.2 : graphe de facteur de correction (2 passes coté calandre et 2 passes coté tube) P=0,66 13.91 R=1,4 F=0,75
  • 48.
    Chapitre 4 :Calcul thermique de l’échangeur E102 39 4.3.3) Calcul du coefficient d’échangeur global U Le coefficient d’échange globale qui est nécessaire de connaitre et dont la détermination se fait par le calcul de deux coefficient d’échange par convection hc et hf , respectivement du coté fluide chaud et froid. (J/s m2 c° ) Calcul de coefficient hc coté tube (fluide chaud) : hc= (J/ s m2 c° ) La vitesse massique : Gt = (Kg/s m2 ) At : Section de passage. Nt : nombre de tubes. Section de passage coté tube At = (Di)2 (m2 ) At = . (18,1 .10-3 )2 =2.57 .10- 4 m2 Gt= =284,24(kg/sm2 ) La vitesse linéare Vt = = =2.17 (m/s) At=2,57 .10- 4 Gt=284,24 Vt=2.17 m/s
  • 49.
    Chapitre 4 :Calcul thermique de l’échangeur E102 40 Nombre de Reynolds Re = = =386822, 85 381379,25 10000 donc le régime est turbulent Nu=0,023. Re0.8 . Le nombre de Prandtl : Pr= = =0,88 Nu=0.023 386822,850.8 .0,881/3 =650,75 Donc : hc= =1761,69 (J/ s m2 c° ) Calcul de coefficient hf coté calandre (fluide froid) hf= (J/s m2 c° ) La vitesse massique : Gf= = (Kg/s m2 ) La section de passage entre les chicanes : Figure 4.3 : air de passage entre les chicanes Re=386822,85 Pr=0.88 Nu=650,75 hc=1761,69 J/s m2 c°
  • 50.
    Chapitre 4 :Calcul thermique de l’échangeur E102 41 Ac= (p- De) (B- ec) (m2 ) P : le pas triangulaire B : Espacement entre chicanes Ec : Epaisseur des chicanes De : le diamètre extérieur des tubes : De= Di + 2et (m) De= 18.1+ (2 2,11)=22,23mm = 22,23 .10-3 m Ac = (27,78 10-3 – 22,23 -3 ) (1.140 - 16 -3 )= 6,31.10-3 m2 Gf = =226,02 Kg / s m2 La vitesse linéaire : Vf = (m/s) Vf = m/s Nombre de Reynolds : Re = Re = = 408489,8 10000 Donc le régime est turbulent : D’où Nu= B. Re0.6 .Pr0,33 Avec B = 0.26 si le faisceau est aligné et B= 0,33 si le faisceau est en pas triangulaire Le nombre de Prandtl : Pr = Pr = =1,02 Ac=6,3 . 10-3 m2 Gf=226,02 Kg/s m2 Vf= 3,46 m/s Re= 408489,8 Pr= 1,02
  • 51.
    Chapitre 4 :Calcul thermique de l’échangeur E102 42 Nu = 0,33 408489,80,6 1,020,33 =772,8 Donc : hf = = 1181,97 J/s m2 c° Le coefficient d’échange global est : =557,40J/sm2 c° Remarque : la valeur du coefficient U de notre échangeur ne rentre pas dans les normes standards que la théorie ne donne car l’échangeur E102 est un cas spécial parmi les autres. 4.3.4) Le flux échangé est Q= Cp (T1-T2)= cp (t2-t1) Q=63,92 3260,4(48,9-(-7))=1,165 7 J/s 4.3.5) Calcul de la surface d’échange A’ On a: Q= U.A’.F. TLM A’= A’ = =2003, 41 m2 Nu=772,8 hf= 1181,97 J/s m2 C° Uf= 557,40 J/s m2 C° Q=1,165 .107 J/s A’= 2003,41 m2
  • 52.
    Chapitre 4 :Calcul thermique de l’échangeur E102 43 4.3.6) Calcul de la surface d’échange disponible sur l’échangeur A= Nt 2Lt Dt 3,14 A=875 2(17,602) 3,14=2150,15 m2 Remarque : la différence de la surface disponible dans l’échangeur et la surface d’échange calculer est dûe au : -Nombre et a la surface des chicanes -Nombre et a la surface des tirants -Nombre et a la surface des supports des tubes Conclusion : après la comparaison des deux résultats obtenus nous concluons qu’ils sont satisfaisants. 4.3.7) Calcul des pertes de charge Les deux fluides qui traversent l’appareil s’écoulent sous l’effet d’un potentiel mesuré par la différence de pression P entre l’entrée et la sortie est que l’on appelle perte de charge. La valeur de ces pertes de charge est fonction de la vitesse de circulation des fluides et de leurs caractéristiques physique : densité et viscosité, ainsi que la géométrie de l’appareil. Perte de charge à l’intérieur des tubes L’étude fondamentale de l’écoulement des fluides a permis d’établir la formule connue sous le nom d’équation de fanning valable en régime isotherme pour une longueur L de tuyauterie de diamètre uniforme Di Avec : L : est la distance parcourue par le fluide à l’intérieur d’un tube : Coefficient de friction, sans dimension, fonction du nombre de Reynolds ; La valeur du coefficient de friction f en fonction du nombre de Reynolds est donnée par les expressions suivantes. Régime laminaire (Re<2100) A= 2150,15 m2
  • 53.
    Chapitre 4 :Calcul thermique de l’échangeur E102 44 Régime turbulent (Re>2100) Tube lisse d’échangeur f=0,0028 + 0,25 Re-0.32 Tube rugueux IPS f=0,007 + 0,528 Re0.42 Régime de coté tube est Re =383965,07 et l’état des tube est lisse f= 0,0028+ 0,25. 38396,07-0,32 =6,88. 10-3 Pt= =8290,76 Pa Perte de charge à l’extérieur des tubes (coté calandre) Les facteurs caractérisant l’écoulement dans la calandre sont très nombreux, le courant principale du fluide s’écoule tantôt perpendiculairement au faisceau, tantôt parallèlement, au travers d’une section de passage constamment variable. Les tolérances de construction introduisent, en outre, des courants secondaires de fuite qui ont d’autre plus d’importance que le diamètre de la calandre est petite. A l’usage, ces courants secondaires peuvent se développer ou se réduire selon qu’il y a érosion ou colmatage des jeux entre les divers éléments. Coté calandre Re=408489,85 = Ou est le diamètre de la calandre et le diamètre équivalent de la calandre. f=0,007+0,528.Re-0,42 f=0,007+0,528.408489,85-0,42 f=9,32 .10-3 Pc= = 12190,85 Pa f= 6,88. 10-3 Pt=0.00829 Kg/cm2 f=9, 32 .10-3 Pc=0,12 Kg/cm2
  • 54.
    Chapitre 4 :Calcul thermique de l’échangeur E102 45 4.3.8) Calcul de l’efficacité du E102 = Q : est la quantité de chaleur échanger entre les deux fluides et Qmax est la quantité de chaleur théorique échangé entre eux. Qmax : est la puissance obtenue En supposant que l’échangeur est parfait (sans pertes) En utilise le fluide ayant la plus faible capacité thermique et subissant un changement de température égale à l’écart maximal existant dans l’échangeur. Si f cpf c Cpc Qmax = f cpf (Tce-tfe) f cpf c Cpc Qmax = f Cpc (Tce-tfs) Nous avons f cpf c cpc 52,8 2821,5 63,92 3260,4 Donc Qmax = 52,8 2821,5(48.9-(-35))=1,25 .107 J/s Q= Cp (T1-T2)= cp(t2-t1) Et ainsi on aura : = = 0,93 Qmax=1,25.107 J/s
  • 55.
    Chapitre 4 :Calcul thermique de l’échangeur E102 46 4.3.9) Détermination de l’efficacité avec des tubes bouchés Dans le chapitre précédent on a parlé du bouchage des tubes fuyards si leur nombre ne dépassent pas les 15% on procède au bouchage. Donc avec moins de tubes la surface d’échange vas diminuer ce qu’il nous ramènent a refaire le calcul de l’efficacité de notre échangeur lorsqu’il est privé de ce pourcentage des tubes bouchés. D’après l’inspection de notre échangeur E102 et après détection et bouchages des tubes fuyards, le E102 remis en marche avec 84 des tubes bouchés. nt= 875 tubes ntb=84 tubes Donc le pourcentage est de 9,6% La surface équivalente à 9,6% des tubes en moins est : A= (Nt - Ntb) 2Lt Dt 3,14 A= (875 – 84) 2(17,602) 3,14=1943,73 m2 Donc l’efficacité avec 9,6% des tubes en moins : =1-exp{ [exp(-C NUT0,78 )-1]} Avec : NUT= = =7,27 C= =1-exp{ [exp(-0,71 . 7,270,78 )-1]} Remarque : diminution de l’efficacité d’un pourcentage de 6%. A=1943,73 m2 NUT= 7,27 C= 0,71 = 0,87
  • 56.
    Chapitre 4 :Calcul thermique de l’échangeur E102 47 4.3.10) La quantité de chaleur échangée avec 9,6 %en moins (Q1) Q1 = U.A1. F. TLM Q1= 557,4 1943,73 0,75 13,91= 1,13 .107 J/s Donc la perte de charge échangée est égale : Q2= Q – Q1 Q2=1,165. 107 – 1,13. 107 = 0,035. 107 J/s 4.3.11) Détermination du débit de compensation On a : Q2= 2 cp( t2 - t1) 2= 2= =1,58 kg/s c= 2 + c= 1,58+ 52,8 = 54,38 kg/s 4.4) Tableau des resultants de calcul Tableau 4.3 : resultants de calcul Grandeur Résultats de calcul Données du constructeur La surface d’échange A’=2003,41 m2 A=2150,51 m2 Pertes de charge Coté tube Pt= 0,00829 kg/cm2 Padm=1,65 kg/cm2 Coté calandre Pc= 0,12 kg/cm2 Padm=1,5 kg/cm2 Le coefficient global de transfert U=557,4 j/s m2 °c L’efficacité =0,93 L’efficacité avec 9,6%de tubes en moins =0,87 1=1,13.107 J/s 2=0,035.107 J/s 2=1,58 kg/s c= 54,38 kg/s
  • 57.
    Chapitre 4 :Calcul thermique de l’échangeur E102 48 4.5) Interprétation des résultats de calcul On remarque que la surface calculée est proche de celle de l’échangeur et les pertes de charge qu’on a calculée sont inférieures aux pertes de charge admissibles. Donc notre équipement fonctionne correctement ce qui prouve ou confirme le calcul de l’efficacité qui a atteint les 93%. Par ailleurs, le bouchage de 9,6 % de tubes a causé une perte de chaleur correspondante à une diminution de l’efficacité de notre échangeur avec un pourcentage de 6%. Une compensation par augmentation du débit de fluide froid va y remédier à ce problème, le calcul donne une augmentation de 1,58 kg/s.
  • 58.
    Conclusion 49 Conclusion générale Ce travailélaboré durant notre stage de mise en situation professionnelle au sein de la SH- DP-HRM et exactement au MPP 2 nous a été très bénéfique, car il nous a permis d’apprendre énormément sur l’industrie du gaz naturel et les équipements qui font parties de son processus de traitement et en particulier l’échangeur de chaleur. Mon étude réalisée sur cet appareil a apporté à nos connaissances des idées très claire sur la technologie des échangeurs de chaleur en général, mais surtout sur celle des échangeurs à faisceau et calandre et ainsi bien comprendre leur fonctionnement et leurs utilités dans le domaine de la production du gaz. La maintenance préventive est la voie qui mène vers la préservation du bon état de marche et la longue durée de vie de l’échangeur, ainsi que la réduction des arrêts improductifs de l’appareil. Dans ce sens le service maintenance est tenu de respecter les préconisations du constructeur et appliquer les opérations édictées dans le manuel d’entretien. Dans le but de contribuer à l’amélioration d’efficacité des échangeurs de chaleur, une injection d’inhibiteur est une solution envisageable pour combattre la corrosion et diminuer le risque de perforation des tubes. Les calculs de vérification thermique nous ont permis d’évaluer la surface et le coefficient de transfert global d’échange thermique, ainsi que les pertes de charge. Les résultats obtenus sont positifs étant donné que la surface est très proche de la surface réelle de l’échangeur, et les pertes de charge sont inferieurs des pertes de charge admissibles données par le constructeur. Toutefois le bouchage des tubes fuyards donne lieu à une perte de flux échangé entre les deux fluides, mais celle-ci peut être compensée par l’augmentation de débit du fluide froid dont le calcul a donnée une valeur de 1,58 kg/s.