Présenté par:
M,ARAHHAL Mohammed Amine
L’université privée de Marrakech
Projet de Fin d’Etudes
Spécification des exigences niveau intégré et smart des interfaces et
tableaux de bord pour le pilotage des opérations du transport du
phosphate tenant compte des besoins actuels de la mine.
Encadrant de stage:
M,Abdellah BOURKOKO
Soutenu le: 11/09/2019
Sous le thème:
Dédicace
A ma très chère et adorable mère
A celle qui a sacrifié sa vie pour moi et pour sa famille, j’espère qu’elle trouvera dans ce
modeste
travail tout mon amour et toute ma reconnaissance et ma gratitude.
A mon cher père
A celui qui m’a soutenu tout au long de mes études, je t’offre le travail que tu as tant attendu.
A mes frères et ma sœur
Rachid et ma chère Sanae
A toute ma famille
A toute l’équipe administratif de l’UPM
A tous mes amis
Je vous remercie d’avoir été auprès de moi et je vous offre ce modeste travail
PLAN
Introduction1
Contexte général2
Projet de stage
Méthode de résolution de problèmes
3
4
Les problèmes5
Conclusion6
4
Le Groupe OCP (abréviation d’Office Chérifien des
Phosphates) est spécialisé dans l’extraction, la valorisation et la
commercialisation de phosphate et des produits dérivés. Chaque
année, plus de 30 millions de tonnes de minerais sont extraites du
sous-sol marocain qui recèle les trois-quarts des réserves
mondiales.
Contexte général
Introduction
Projet de stage
Méthode de résolution
de problèmes
Les problèmes Conclusion
 OCP: Office Chérifien des Phosphates;
 Date de création: Le 07 août 1920;
 Statut juridique: S.A. Société Anonyme à partir de 2008;
 Chiffre d’affaire: 8,6 milliard de dollars en 2013.
Site d’extraction
Khouribgha Youssoufia Bengurir Boucraà
Pole d’exploitation
Pole de Jorf Lasfar Pole de Safi
6
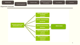
Organisme d’accueil
Contexte général
Introduction Projet de stage
Méthode de résolution
de problèmes
Les problèmes Conclusion
Organisme d’accueil
7
Contexte général
Introduction Projet de stage
Méthode de résolution
de problèmes
Les problèmes Conclusion
8
Contexte général
Présentation de site BG
Contexte général
Introduction Projet de stage
Méthode de résolution
de problèmes
Les problèmes Conclusion
Site OCP BG
À 17 km à l’est de la ville de Benguérir et à 77 km de Youssoufia, la mine à ciel
ouvert de Benguérir est implantée dans la partie orientale du gisement de Gantour. Depuis
1965, le site fait l’objet d’une série d’études géologiques de reconnaissance et de
valorisation. Son plan de développement a été conçu de façon à permettre une évolution
progressive de la capacité de production. L’étape actuelle vise à faire passer le potentiel
d’extraction de 3,10 à 4,5 millions de tonnes par an à l’horizon 2019.
Contexte général
Introduction Projet de stage
Méthode de résolution
de problèmes
Les problèmes Conclusion
Contexte général
Introduction Projet de stage
Méthode de résolution
de problèmes
Les problèmes Conclusion
Contexte général
Introduction Projet de stage
Méthode de résolution
de problèmes
Les problèmes Conclusion
Les étapes de production du phosphate
FORATION
TRANSPORT DEFRUITAGE
SAUTAGE DECAPAGE
Contexte général
Introduction Projet de stage
Méthode de résolution
de problèmes
Les problèmes Conclusion
Foration
Contexte général
Introduction Projet de stage
Méthode de résolution
de problèmes
Les problèmes Conclusion
SAUTAGE
Contexte général
Introduction Projet de stage
Méthode de résolution
de problèmes
Les problèmes Conclusion
Décapage
Contexte général
Introduction Projet de stage
Méthode de résolution
de problèmes
Les problèmes Conclusion
Défruitage
Contexte général
Introduction Projet de stage
Méthode de résolution
de problèmes
Les problèmes Conclusion
Transport
une étude sur la communication entre les déférents
services de l’ocp BG on détectant les moyennes utilisé et
trouvé leur limites et la proposition des solutions
convenables au problèmes trouvé,
Contexte généralIntroduction
Projet de stage
Méthode de résolution
de problèmes
Les problèmes Conclusion
Contexte généralIntroduction Projet de stage
Méthode de résolution
de problèmes
Les problèmes Conclusion
Contexte généralIntroduction Projet de stage
Méthode de résolution
de problèmes
Les problèmes
Conclusion
Les moyennes de comm utilisé Problèmes
Les affiches et tableaux Manque de mise ajour
Les panneaux et plaques Insuffisant
Radio fréquence ou talki walki Manque de réseaux dans les panneaux
de travail(chantier)
La flotte Manque de couverture total de
La flotte.
Réunion Absence ou retard des personnes
intéressé
Au terme de ce projet de fin d’études, une Brève rétrospective permet de dresser le bilan
du travail effectué avec ses difficultés, ses contraintes, mais aussi et surtout le supplément de
formation si riche dont j’ai eu la chance de bénéficier. A l’issue de ce stage, j’ai eu l’opportunité
pour enrichir et approfondir mes connaissances et d’en acquérir encore plus .Ces connaissances
ne sont pas uniquement technique et intellectuel, mais aussi au niveau personnel et relationnel.
Conclusion
Contexte généralIntroduction Projet de stage
Méthode de résolution
de problèmes
Les solutions
Conclusion
MERCI DE VOTRE ATTENTION
37
Présenté par:
M,ARAHHAL Mohammed Amine
L’université privée de Marrakech
Projet de Fin d’Etudes
Spécification des exigences niveau intégré et smart des interfaces et
tableaux de bord pour le pilotage des opérations du transport du
phosphate tenant compte des besoins actuels de la mine.
Encadrant de stage:
M,Abdellah BOURKOKO
Soutenu le: 11/09/2019
Sous le thème:

Présentation de stage PFE a OCP Benguerir 2019

  • 1.
    Présenté par: M,ARAHHAL MohammedAmine L’université privée de Marrakech Projet de Fin d’Etudes Spécification des exigences niveau intégré et smart des interfaces et tableaux de bord pour le pilotage des opérations du transport du phosphate tenant compte des besoins actuels de la mine. Encadrant de stage: M,Abdellah BOURKOKO Soutenu le: 11/09/2019 Sous le thème:
  • 3.
    Dédicace A ma trèschère et adorable mère A celle qui a sacrifié sa vie pour moi et pour sa famille, j’espère qu’elle trouvera dans ce modeste travail tout mon amour et toute ma reconnaissance et ma gratitude. A mon cher père A celui qui m’a soutenu tout au long de mes études, je t’offre le travail que tu as tant attendu. A mes frères et ma sœur Rachid et ma chère Sanae A toute ma famille A toute l’équipe administratif de l’UPM A tous mes amis Je vous remercie d’avoir été auprès de moi et je vous offre ce modeste travail
  • 4.
    PLAN Introduction1 Contexte général2 Projet destage Méthode de résolution de problèmes 3 4 Les problèmes5 Conclusion6 4
  • 5.
    Le Groupe OCP(abréviation d’Office Chérifien des Phosphates) est spécialisé dans l’extraction, la valorisation et la commercialisation de phosphate et des produits dérivés. Chaque année, plus de 30 millions de tonnes de minerais sont extraites du sous-sol marocain qui recèle les trois-quarts des réserves mondiales. Contexte général Introduction Projet de stage Méthode de résolution de problèmes Les problèmes Conclusion
  • 6.
     OCP: OfficeChérifien des Phosphates;  Date de création: Le 07 août 1920;  Statut juridique: S.A. Société Anonyme à partir de 2008;  Chiffre d’affaire: 8,6 milliard de dollars en 2013. Site d’extraction Khouribgha Youssoufia Bengurir Boucraà Pole d’exploitation Pole de Jorf Lasfar Pole de Safi 6 Organisme d’accueil Contexte général Introduction Projet de stage Méthode de résolution de problèmes Les problèmes Conclusion
  • 7.
    Organisme d’accueil 7 Contexte général IntroductionProjet de stage Méthode de résolution de problèmes Les problèmes Conclusion
  • 8.
    8 Contexte général Présentation desite BG Contexte général Introduction Projet de stage Méthode de résolution de problèmes Les problèmes Conclusion
  • 9.
    Site OCP BG À17 km à l’est de la ville de Benguérir et à 77 km de Youssoufia, la mine à ciel ouvert de Benguérir est implantée dans la partie orientale du gisement de Gantour. Depuis 1965, le site fait l’objet d’une série d’études géologiques de reconnaissance et de valorisation. Son plan de développement a été conçu de façon à permettre une évolution progressive de la capacité de production. L’étape actuelle vise à faire passer le potentiel d’extraction de 3,10 à 4,5 millions de tonnes par an à l’horizon 2019. Contexte général Introduction Projet de stage Méthode de résolution de problèmes Les problèmes Conclusion
  • 10.
    Contexte général Introduction Projetde stage Méthode de résolution de problèmes Les problèmes Conclusion
  • 11.
    Contexte général Introduction Projetde stage Méthode de résolution de problèmes Les problèmes Conclusion Les étapes de production du phosphate FORATION TRANSPORT DEFRUITAGE SAUTAGE DECAPAGE
  • 12.
    Contexte général Introduction Projetde stage Méthode de résolution de problèmes Les problèmes Conclusion Foration
  • 13.
    Contexte général Introduction Projetde stage Méthode de résolution de problèmes Les problèmes Conclusion SAUTAGE
  • 14.
    Contexte général Introduction Projetde stage Méthode de résolution de problèmes Les problèmes Conclusion Décapage
  • 15.
    Contexte général Introduction Projetde stage Méthode de résolution de problèmes Les problèmes Conclusion Défruitage
  • 16.
    Contexte général Introduction Projetde stage Méthode de résolution de problèmes Les problèmes Conclusion Transport
  • 17.
    une étude surla communication entre les déférents services de l’ocp BG on détectant les moyennes utilisé et trouvé leur limites et la proposition des solutions convenables au problèmes trouvé, Contexte généralIntroduction Projet de stage Méthode de résolution de problèmes Les problèmes Conclusion
  • 18.
    Contexte généralIntroduction Projetde stage Méthode de résolution de problèmes Les problèmes Conclusion
  • 19.
    Contexte généralIntroduction Projetde stage Méthode de résolution de problèmes Les problèmes Conclusion Les moyennes de comm utilisé Problèmes Les affiches et tableaux Manque de mise ajour Les panneaux et plaques Insuffisant Radio fréquence ou talki walki Manque de réseaux dans les panneaux de travail(chantier) La flotte Manque de couverture total de La flotte. Réunion Absence ou retard des personnes intéressé
  • 20.
    Au terme dece projet de fin d’études, une Brève rétrospective permet de dresser le bilan du travail effectué avec ses difficultés, ses contraintes, mais aussi et surtout le supplément de formation si riche dont j’ai eu la chance de bénéficier. A l’issue de ce stage, j’ai eu l’opportunité pour enrichir et approfondir mes connaissances et d’en acquérir encore plus .Ces connaissances ne sont pas uniquement technique et intellectuel, mais aussi au niveau personnel et relationnel. Conclusion Contexte généralIntroduction Projet de stage Méthode de résolution de problèmes Les solutions Conclusion
  • 21.
    MERCI DE VOTREATTENTION 37
  • 22.
    Présenté par: M,ARAHHAL MohammedAmine L’université privée de Marrakech Projet de Fin d’Etudes Spécification des exigences niveau intégré et smart des interfaces et tableaux de bord pour le pilotage des opérations du transport du phosphate tenant compte des besoins actuels de la mine. Encadrant de stage: M,Abdellah BOURKOKO Soutenu le: 11/09/2019 Sous le thème: