RAPPORT DE STAGE
Page 1 of 43
Réalisé par : AHMAM ABDERRAHMANE
Encadré par : Mr. JEBLI ZAKARIA
Enseigné par :
 Mr. CHCHAB MOHAMED
 Mr. MECHBOUK ZAHER
 Mr. AARABANE AMINE
Période de stage : 01/03/2020 AU 31/03/2020
RAPPORT DE
STAGE
RAPPORT DE STAGE
Page 2 of 43
REMERCIEMENT
Je tiens tout d’abord à remercier tout le personnel de OCP pour
son accueil chaleureux, son soutien tout au long de mon stage et les
diverses connaissances qu’ils ont partagé avec moi durant toute
cette période. Je tiens ensuite à remercier tout particulièrement les
membres du service informatique, à savoir mon tuteur en entreprise
Mr. JEBLI ZAKARIA ainsi que Mr. ELBASSERI MOHAMMED
pour leur disponibilité, leurs précieux conseils et leur bonne humeur
au quotidien. Enfin, je tiens à remercier les enseignants de l’ISTA
Benguerir qui m’ont permis de venir compléter ma formation avec
leurs cours. Ces connaissances complémentaires m’ont permis
d’être encore plus performant lors de mon stage en Société et de
trouver des solutions auxquelles je n’aurai peut-être pas pensé
auparavant.
RAPPORT DE STAGE
Page 3 of 43
Résumé
Dans ce rapport de stage sont présentées les différentes étapes
de conception et de réalisation d’une application web pour OCP.
Cette application a pour but de permettre au DIGITAL
CORNER de gérer les taux de satisfaction des collaborateurs et
d’afficher les statistiques. L’application doit également de
développer aura pour but d’offrir le meilleur rapport ‘qualité’.
Ce stage se déroule du 01 Mars au 31 Mars 2020.
RAPPORT DE STAGE
Page 4 of 43
DEDICACE
Puisse Dieu vous combler de santé, de bonheur et de prospérité et
vous accorde une longue vie.
A mes très chers parents dont le sacrifice et le dévouement
consacré pour notre éducation et la poursuite de mes études restera
la flamme qui éclairera éternellement mon chemin.
Un profond remerciement aux Mr. CHCHAB MOHAMED,
Mr. MECHBOUK ZAHER et Mr. AARABANE AMINE mes
formateurs.
A tous mes amis(es) qui m’ont toujours supporté, soutenus et
encouragés.
Je les remercie vivement pour leur profonde amitié pour moi.
A tous les professeurs qui mon beaucoup aidées durant cette
formation.
RAPPORT DE STAGE
Page 5 of 43
SOMMAIRE :
I. INTRODUCTION :
II. Group OCP :
Historique sur la Création de l’OCP
Présentation du Groupe OCP le leader mondial des phosphates
Statut Juridique de l’OCP
Rôle économique de l’OCP
Des filiales intègres dans une structure de Groupe
Organigramme du Groupe OCP
III. Service DSI :
Présentation du service DSI
IV. Projet de stage :
Présentation du projet
Les ressources de projet
V. Analyse et conception :
Diagramme d’utilisateur :
VI. Diagramme de la base de données :
VII. Fonctionnement du projet :
Fonctionnement de l’application :
Tableau de bord :
VIII. Conclusion:
RAPPORT DE STAGE
Page 6 of 43
INTRODUCTION :
Dès sa création, la faculté des sciences et techniques a toujours veillé
former des futurs cadres à s’adapter facilement avec le monde de travail, et
c’est dans cet esprit qu’elle comporte, comme complément, une initiation
basée des stages pratiques dans le domaine de spécialité de chaque
stagiaire , au sein des entreprises et des établissements.
Le stage est donc un complément, de formation et précisément une
mise en œuvre de toutes les connaissances théoriques acquises, dont le
stagiaire aura besoin, et sur des méthodes et des outils concernant la
spécialité de chacun d’eux, ce qui facilite une intégration réelle au travail.
Le stage effectué au sein du service Informatique de l’OCP était une
occasion exceptionnelle de connaitre le déroulement et le fonctionnement de
cette société aussi bien dans le domaine administratif que professionnel, et
aussi de mettre en œuvre mes connaissances théoriques.
RAPPORT DE STAGE
Page 7 of 43
1ére partie :
Présentation
du Groupe
OCP
RAPPORT DE STAGE
Page 8 of 43
Historique sur la Création de l’OCP
L’Office Chérifien des Phosphates(OCP), a été créé le 07 Aout 1920,
sous la forme d’un organisme d’Etat, mais étant donné le caractère de ses
activités commerciales et industrielles le législateur a tenu à le doter, dès
sa création d’une organisation lui permettant d’agir avec le même
dynamisme et la même souplesse que les entreprises privées
internationales, dans le monde.
Par la suite, l’évolution des activités de l’Office et l’ampleur de ses
projets de valorisation a conduit à la mise en place en 1974-1975, d’une
structure de groupe permettant d’intégration de différentes entités filiales
complémentaires au sein d’un même ensemble : le groupe OCP Avec un
chiffre d’affaires en 2017 s’est éléve à 48 milliards de dirhams, le
groupe OCP contribue dans le PIB national de 2 à 3% et de 16.1% dans
les exportations Marocaines en valeur.
RAPPORT DE STAGE
Page 9 of 43
Présentation du Groupe OCP le leader
mondial des phosphates
Grâce aux nouvelles capacités de la plateforme chimique du
groupe marocain OCP, qui a notamment produit, en octobre
2017, un million de tonnes de phosphate, le Maroc sera le leader
mondial en 2018 dans l’exportation d’engrais avec une
production de 12 millions de tonnes par an.
L’OCP prendra alors le dessus sur l’entreprise américaine
Mosaic, qui est resté longtemps en haut du podium en termes de
production et d’exportation de phosphate.
Le royaume chérifien entend d’ailleurs mettre en place une
autre usine, encore au stade des essais, mais devrait entrer en
activité en 2018. Pour accroître sa production et ses exportations
entre 2018 et 2025, l’OCP misera aussi sur 6 nouvelles usines
d’engrais qui verront le jour à Jorf Lasfar, ainsi qu’un pipeline
faisant la jonction entre les mines de Benguerir et le complexe
chimique de Safi. De plus, l’OCP construira une usine d’engrais
en Ethiopie et une unité de blending (mélange) au Rwanda pour
alimenter les marchés locaux et régionaux
RAPPORT DE STAGE
Page 10 of 43
Statut Juridique de l’OCP
Le groupe OCP est un établissement public, honoré de la
personnalité civile, et dispose d'une autonomie financière absolue,
et ses filiales acquièrent la forme de sociétés anonymes, ainsi
comme l'indique l'article premier du Dahir 1-60-178, le groupe
OCP est mis sous tutelle administrative du ministère de l'économie
nationale.
Rôle économique de l’OCP
D'abord, il est primordial de souligner que le groupe OCP
détient le monopole au niveau national, et classé à la tête des
leaders à l'échelle internationale. Cela revient à l'importance de la
production phosphatique marocaine, qui atteint 23 millions de
tonnes de minerais est extraites du sous-sol marocain, soit 75 %
des réserves du globe. Entant qu'exportateur, le groupe OCP
oriente 95 % de sa production (Phosphate 38%, Acide
Phosphorique 43%, Engrais 12%) vers le marché extérieur qui
se compose de tous les continents, et réalise ainsi un chiffre
d'affaire de 1,3 milliard de dollars annuellement .Le groupe OCP
contribue au PIB avec une part de 2 à 3 %, alors que
ses exportations représentent 18 à 20 % de la valeur des
exportations marocaines. Les clients du groupe OCP sont
RAPPORT DE STAGE
Page 11 of 43
nombreux, dont les principaux sont l'Inde, les Etats-Unis,
l'Espagne et le Mexique. A côté de son rôle dans l'économie
nationale, le groupe OCP assume une seconde responsabilité à
caractère social, matérialisée par l'ensemble des actions
citoyennes, qui visent à participer à la promotion de
l'environnement social, à titre d'exemple il s'agit d'accorder des
facilités aux porteurs de projets (comme la location des terrains
pour réaliser leur projet...), garantir la scolarité aux enfants dans
certaines zones négligées.
Des filiales intègres dans une structure de
Groupe
Dans le but de répondre aux besoins d’études de prestations
liées à l’exploitation et au développement, le groupe OCP dispose
d’entités spécialisées, notamment CERPHOS : (centre d’Etude et
de Recherche des Phosphates Minéraux), doté de laboratoire et
d’unités d’essais pilotes.
MARPHOCEAN : Entreprise maritime spécialisée en particulier
dans le transport de l’acide phosphorique. SMESI : (Société
Marocaine d’Etudes spéciales et industrielles), ui est une entreprise
d’ingénierie et des réalisations industrielles. STAR : (Société de
Transport et d’Affrètement Réunis). SOTREG (Société de
Transports Régionaux), chargé du transport du personnel du
groupe OCP. 6 0 la mise en place d’une industrie de
transformation chimique de grande envergure.
RAPPORT DE STAGE
Page 12 of 43
Organigramme du Groupe OCP
Le groupe a su doter d’une démarche de gestion décentralisée,
caractérisée par la répartition des différentes tâches entre les filiales
et les directions compétentes.
RAPPORT DE STAGE
Page 13 of 43
2éme partie :
Présentation de
service DSI
RAPPORT DE STAGE
Page 14 of 43
Présentation du service DSI
Le service DSI (direction du système d’information) s’occupe
de l’ensemble des matériels et des logiciels qui le compose : qu’il
s’agisse des applications, des données et
des infrastructures nécessaires au stockage, aux sauvegardes,
aux impressions ou encore aux télécommunications.
De par sa place au sein de la direction, la DSI doit donc posséder à
la fois une forte compétence technique, mais également des
aptitudes en termes de gestion de projet et de management.
RAPPORT DE STAGE
Page 15 of 43
3éme partie :
Sujet de stage
Gestion de satisfaction des
collaborateurs
RAPPORT DE STAGE
Page 16 of 43
Présentation du projet
Dans notre cas nous nous concentrons sur les collaborateurs du
service informatique, nous voulons savoir à quelle point ils sont
satisfaits des services Digital corner. Donc on a besoins d’une
application Web/mobile qui va nous permettra de communiquer
avec eux pour résoudre des problèmes d’une façon moderne et
facile.
 But
L’objectif de notre projet c’est de préciser le taux de satisfaction
des collaborateurs et que l’interface de cette application doit être
simple et élégante. En gras l’application développée aura pour but
d’offrir le meilleur rapport qualité.
 Les ressources de projet
Ressources matérielles :
 Internet Information Services (IIS) comme un serveur
web.
 Windows serveur
 VS Code
 Microsoft Visual Studio
 Microsoft SQL Serveur
Orientation :
Etant donné que l’application doit être cross-plateforme, le choix
d’une application développé en :
a)La partie back- end : Asp.net utilisant C# comme langage de
programmation.
RAPPORT DE STAGE
Page 17 of 43
b)La parties front-end :html5/CSS3/Jquery/Bootstrap4
c)Le choix de la base de données est arbitraire mais vu qu’on va
utiliser C# comme langage de programmation il est préférable de
prendre : SQL Server.
d)Pour l’application mobile nous avons utilisé le Framework
IONIC 4 qui utiliser les Technologies de web.
RAPPORT DE STAGE
Page 18 of 43
4éme partie :
Analyse et
conception
RAPPORT DE STAGE
Page 19 of 43
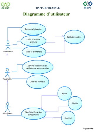
Diagramme d’utilisateur
RAPPORT DE STAGE
Page 20 of 43
5éme partie :
Diagramme de
base de donnée
RAPPORT DE STAGE
Page 21 of 43
RAPPORT DE STAGE
Page 22 of 43
6éme partie :
Fonctionnement
de
projet
RAPPORT DE STAGE
Page 23 of 43
1-Interface Tablette :
Pour les pages qui seront à la tablette du digital corner on va
diviser l’interface aux champs avec la possibilité d’ajouter des
axes :
RAPPORT DE STAGE
Page 24 of 43
Lorsque le collaborateur choisit un de ces champs, une autre
interface contient 4 émoticons (très satisfait, satisfait, neutre,
déçu) apparaîtra.
Lorsque le collaborateur choisit un des deux derniers émojis, une
autre interface contient des problèmes apparaîtra avec un espace
du commentaire pour exprimer son opinion.
RAPPORT DE STAGE
Page 25 of 43
Lorsque le collaborateur terminé son satisfaction, une boite de
dialogue affiché remerciable.
RAPPORT DE STAGE
Page 26 of 43
2-Page Login :
Page de connexion (E-mail, Mot de passe) pour l’administrateur et
les responsables.
RAPPORT DE STAGE
Page 27 of 43
3- Administrateur :
 Page Home :
a) Des graphes qui montrent combien des collaborateurs ont
réagi au chaque service avec la détermination du taux de
satisfaction et le taux de chaque satisfaction pour les digitales.
b) Des informations générales sur l’application.
RAPPORT DE STAGE
Page 28 of 43
Profile de l’administrateur :
RAPPORT DE STAGE
Page 29 of 43
Pour ajouter :
 Axe pour digitale :
 Digital :
RAPPORT DE STAGE
Page 30 of 43
 Problèmes :
 Responsable :
RAPPORT DE STAGE
Page 31 of 43
Afficher et imprimer :
 Responsables :
 Axes :
RAPPORT DE STAGE
Page 32 of 43
 Digitales :
 Modifié :
 Liste Axes :
RAPPORT DE STAGE
Page 33 of 43
 Supprimer :
 Liste Digitale :
RAPPORT DE STAGE
Page 34 of 43
 Liste Responsables :
 Axes :
RAPPORT DE STAGE
Page 35 of 43
 Digitale :
 Responsables :
RAPPORT DE STAGE
Page 36 of 43
Statistique :
 Affectation problèmes :
 Tous les axes :
RAPPORT DE STAGE
Page 37 of 43
 Tous les commentaires :
 Les commentaires des axes :
RAPPORT DE STAGE
Page 38 of 43
 Les notes des Responsables :
 Satisfaction par axe :
RAPPORT DE STAGE
Page 39 of 43
 Satisfaction par digitale :
3-Responsable :
 Home :
RAPPORT DE STAGE
Page 40 of 43
 Toutes les notes :
 Axe digitale avec commentaire :
RAPPORT DE STAGE
Page 41 of 43
 Somme des problèmes affectés :
 Mes notes :
RAPPORT DE STAGE
Page 42 of 43
 Satisfaction par digitale :
 Écrire des notes pour les axes :
RAPPORT DE STAGE
Page 43 of 43
Conclusion :
Ce stage bien qu’il soit court, m’a été d’une part une phase très
importante de ma passation de l’univers estudiantin vers le domaine
professionnel et d’autre part il m’a permis de compléter l’ensemble
de mes connaissances théoriques que j’ai acquis durant ma
formation à l’institut et donc d’acquérir une certaine expérience sur
le plan professionnel.
Ainsi cette période m’a permis de découvrir un monde nouveau et
de nouvelles idées. Par ailleurs j’ai eu l’occasion de tenir de longues
discussions avec des responsables qualifiés sur des sujets qui portent
sur le domaine.
Il est un fait certain que le stage est d’une grande importance pour
l’étudiant, il constitue un atout fondamental et un complément
indispensable pour une formation complète.
Ce rapport contient également des informations générale sur le
groupe OCP et les missions effectuées par le service DSI.

Rapprt de stage

  • 1.
    RAPPORT DE STAGE Page1 of 43 Réalisé par : AHMAM ABDERRAHMANE Encadré par : Mr. JEBLI ZAKARIA Enseigné par :  Mr. CHCHAB MOHAMED  Mr. MECHBOUK ZAHER  Mr. AARABANE AMINE Période de stage : 01/03/2020 AU 31/03/2020 RAPPORT DE STAGE
  • 2.
    RAPPORT DE STAGE Page2 of 43 REMERCIEMENT Je tiens tout d’abord à remercier tout le personnel de OCP pour son accueil chaleureux, son soutien tout au long de mon stage et les diverses connaissances qu’ils ont partagé avec moi durant toute cette période. Je tiens ensuite à remercier tout particulièrement les membres du service informatique, à savoir mon tuteur en entreprise Mr. JEBLI ZAKARIA ainsi que Mr. ELBASSERI MOHAMMED pour leur disponibilité, leurs précieux conseils et leur bonne humeur au quotidien. Enfin, je tiens à remercier les enseignants de l’ISTA Benguerir qui m’ont permis de venir compléter ma formation avec leurs cours. Ces connaissances complémentaires m’ont permis d’être encore plus performant lors de mon stage en Société et de trouver des solutions auxquelles je n’aurai peut-être pas pensé auparavant.
  • 3.
    RAPPORT DE STAGE Page3 of 43 Résumé Dans ce rapport de stage sont présentées les différentes étapes de conception et de réalisation d’une application web pour OCP. Cette application a pour but de permettre au DIGITAL CORNER de gérer les taux de satisfaction des collaborateurs et d’afficher les statistiques. L’application doit également de développer aura pour but d’offrir le meilleur rapport ‘qualité’. Ce stage se déroule du 01 Mars au 31 Mars 2020.
  • 4.
    RAPPORT DE STAGE Page4 of 43 DEDICACE Puisse Dieu vous combler de santé, de bonheur et de prospérité et vous accorde une longue vie. A mes très chers parents dont le sacrifice et le dévouement consacré pour notre éducation et la poursuite de mes études restera la flamme qui éclairera éternellement mon chemin. Un profond remerciement aux Mr. CHCHAB MOHAMED, Mr. MECHBOUK ZAHER et Mr. AARABANE AMINE mes formateurs. A tous mes amis(es) qui m’ont toujours supporté, soutenus et encouragés. Je les remercie vivement pour leur profonde amitié pour moi. A tous les professeurs qui mon beaucoup aidées durant cette formation.
  • 5.
    RAPPORT DE STAGE Page5 of 43 SOMMAIRE : I. INTRODUCTION : II. Group OCP : Historique sur la Création de l’OCP Présentation du Groupe OCP le leader mondial des phosphates Statut Juridique de l’OCP Rôle économique de l’OCP Des filiales intègres dans une structure de Groupe Organigramme du Groupe OCP III. Service DSI : Présentation du service DSI IV. Projet de stage : Présentation du projet Les ressources de projet V. Analyse et conception : Diagramme d’utilisateur : VI. Diagramme de la base de données : VII. Fonctionnement du projet : Fonctionnement de l’application : Tableau de bord : VIII. Conclusion:
  • 6.
    RAPPORT DE STAGE Page6 of 43 INTRODUCTION : Dès sa création, la faculté des sciences et techniques a toujours veillé former des futurs cadres à s’adapter facilement avec le monde de travail, et c’est dans cet esprit qu’elle comporte, comme complément, une initiation basée des stages pratiques dans le domaine de spécialité de chaque stagiaire , au sein des entreprises et des établissements. Le stage est donc un complément, de formation et précisément une mise en œuvre de toutes les connaissances théoriques acquises, dont le stagiaire aura besoin, et sur des méthodes et des outils concernant la spécialité de chacun d’eux, ce qui facilite une intégration réelle au travail. Le stage effectué au sein du service Informatique de l’OCP était une occasion exceptionnelle de connaitre le déroulement et le fonctionnement de cette société aussi bien dans le domaine administratif que professionnel, et aussi de mettre en œuvre mes connaissances théoriques.
  • 7.
    RAPPORT DE STAGE Page7 of 43 1ére partie : Présentation du Groupe OCP
  • 8.
    RAPPORT DE STAGE Page8 of 43 Historique sur la Création de l’OCP L’Office Chérifien des Phosphates(OCP), a été créé le 07 Aout 1920, sous la forme d’un organisme d’Etat, mais étant donné le caractère de ses activités commerciales et industrielles le législateur a tenu à le doter, dès sa création d’une organisation lui permettant d’agir avec le même dynamisme et la même souplesse que les entreprises privées internationales, dans le monde. Par la suite, l’évolution des activités de l’Office et l’ampleur de ses projets de valorisation a conduit à la mise en place en 1974-1975, d’une structure de groupe permettant d’intégration de différentes entités filiales complémentaires au sein d’un même ensemble : le groupe OCP Avec un chiffre d’affaires en 2017 s’est éléve à 48 milliards de dirhams, le groupe OCP contribue dans le PIB national de 2 à 3% et de 16.1% dans les exportations Marocaines en valeur.
  • 9.
    RAPPORT DE STAGE Page9 of 43 Présentation du Groupe OCP le leader mondial des phosphates Grâce aux nouvelles capacités de la plateforme chimique du groupe marocain OCP, qui a notamment produit, en octobre 2017, un million de tonnes de phosphate, le Maroc sera le leader mondial en 2018 dans l’exportation d’engrais avec une production de 12 millions de tonnes par an. L’OCP prendra alors le dessus sur l’entreprise américaine Mosaic, qui est resté longtemps en haut du podium en termes de production et d’exportation de phosphate. Le royaume chérifien entend d’ailleurs mettre en place une autre usine, encore au stade des essais, mais devrait entrer en activité en 2018. Pour accroître sa production et ses exportations entre 2018 et 2025, l’OCP misera aussi sur 6 nouvelles usines d’engrais qui verront le jour à Jorf Lasfar, ainsi qu’un pipeline faisant la jonction entre les mines de Benguerir et le complexe chimique de Safi. De plus, l’OCP construira une usine d’engrais en Ethiopie et une unité de blending (mélange) au Rwanda pour alimenter les marchés locaux et régionaux
  • 10.
    RAPPORT DE STAGE Page10 of 43 Statut Juridique de l’OCP Le groupe OCP est un établissement public, honoré de la personnalité civile, et dispose d'une autonomie financière absolue, et ses filiales acquièrent la forme de sociétés anonymes, ainsi comme l'indique l'article premier du Dahir 1-60-178, le groupe OCP est mis sous tutelle administrative du ministère de l'économie nationale. Rôle économique de l’OCP D'abord, il est primordial de souligner que le groupe OCP détient le monopole au niveau national, et classé à la tête des leaders à l'échelle internationale. Cela revient à l'importance de la production phosphatique marocaine, qui atteint 23 millions de tonnes de minerais est extraites du sous-sol marocain, soit 75 % des réserves du globe. Entant qu'exportateur, le groupe OCP oriente 95 % de sa production (Phosphate 38%, Acide Phosphorique 43%, Engrais 12%) vers le marché extérieur qui se compose de tous les continents, et réalise ainsi un chiffre d'affaire de 1,3 milliard de dollars annuellement .Le groupe OCP contribue au PIB avec une part de 2 à 3 %, alors que ses exportations représentent 18 à 20 % de la valeur des exportations marocaines. Les clients du groupe OCP sont
  • 11.
    RAPPORT DE STAGE Page11 of 43 nombreux, dont les principaux sont l'Inde, les Etats-Unis, l'Espagne et le Mexique. A côté de son rôle dans l'économie nationale, le groupe OCP assume une seconde responsabilité à caractère social, matérialisée par l'ensemble des actions citoyennes, qui visent à participer à la promotion de l'environnement social, à titre d'exemple il s'agit d'accorder des facilités aux porteurs de projets (comme la location des terrains pour réaliser leur projet...), garantir la scolarité aux enfants dans certaines zones négligées. Des filiales intègres dans une structure de Groupe Dans le but de répondre aux besoins d’études de prestations liées à l’exploitation et au développement, le groupe OCP dispose d’entités spécialisées, notamment CERPHOS : (centre d’Etude et de Recherche des Phosphates Minéraux), doté de laboratoire et d’unités d’essais pilotes. MARPHOCEAN : Entreprise maritime spécialisée en particulier dans le transport de l’acide phosphorique. SMESI : (Société Marocaine d’Etudes spéciales et industrielles), ui est une entreprise d’ingénierie et des réalisations industrielles. STAR : (Société de Transport et d’Affrètement Réunis). SOTREG (Société de Transports Régionaux), chargé du transport du personnel du groupe OCP. 6 0 la mise en place d’une industrie de transformation chimique de grande envergure.
  • 12.
    RAPPORT DE STAGE Page12 of 43 Organigramme du Groupe OCP Le groupe a su doter d’une démarche de gestion décentralisée, caractérisée par la répartition des différentes tâches entre les filiales et les directions compétentes.
  • 13.
    RAPPORT DE STAGE Page13 of 43 2éme partie : Présentation de service DSI
  • 14.
    RAPPORT DE STAGE Page14 of 43 Présentation du service DSI Le service DSI (direction du système d’information) s’occupe de l’ensemble des matériels et des logiciels qui le compose : qu’il s’agisse des applications, des données et des infrastructures nécessaires au stockage, aux sauvegardes, aux impressions ou encore aux télécommunications. De par sa place au sein de la direction, la DSI doit donc posséder à la fois une forte compétence technique, mais également des aptitudes en termes de gestion de projet et de management.
  • 15.
    RAPPORT DE STAGE Page15 of 43 3éme partie : Sujet de stage Gestion de satisfaction des collaborateurs
  • 16.
    RAPPORT DE STAGE Page16 of 43 Présentation du projet Dans notre cas nous nous concentrons sur les collaborateurs du service informatique, nous voulons savoir à quelle point ils sont satisfaits des services Digital corner. Donc on a besoins d’une application Web/mobile qui va nous permettra de communiquer avec eux pour résoudre des problèmes d’une façon moderne et facile.  But L’objectif de notre projet c’est de préciser le taux de satisfaction des collaborateurs et que l’interface de cette application doit être simple et élégante. En gras l’application développée aura pour but d’offrir le meilleur rapport qualité.  Les ressources de projet Ressources matérielles :  Internet Information Services (IIS) comme un serveur web.  Windows serveur  VS Code  Microsoft Visual Studio  Microsoft SQL Serveur Orientation : Etant donné que l’application doit être cross-plateforme, le choix d’une application développé en : a)La partie back- end : Asp.net utilisant C# comme langage de programmation.
  • 17.
    RAPPORT DE STAGE Page17 of 43 b)La parties front-end :html5/CSS3/Jquery/Bootstrap4 c)Le choix de la base de données est arbitraire mais vu qu’on va utiliser C# comme langage de programmation il est préférable de prendre : SQL Server. d)Pour l’application mobile nous avons utilisé le Framework IONIC 4 qui utiliser les Technologies de web.
  • 18.
    RAPPORT DE STAGE Page18 of 43 4éme partie : Analyse et conception
  • 19.
    RAPPORT DE STAGE Page19 of 43 Diagramme d’utilisateur
  • 20.
    RAPPORT DE STAGE Page20 of 43 5éme partie : Diagramme de base de donnée
  • 21.
  • 22.
    RAPPORT DE STAGE Page22 of 43 6éme partie : Fonctionnement de projet
  • 23.
    RAPPORT DE STAGE Page23 of 43 1-Interface Tablette : Pour les pages qui seront à la tablette du digital corner on va diviser l’interface aux champs avec la possibilité d’ajouter des axes :
  • 24.
    RAPPORT DE STAGE Page24 of 43 Lorsque le collaborateur choisit un de ces champs, une autre interface contient 4 émoticons (très satisfait, satisfait, neutre, déçu) apparaîtra. Lorsque le collaborateur choisit un des deux derniers émojis, une autre interface contient des problèmes apparaîtra avec un espace du commentaire pour exprimer son opinion.
  • 25.
    RAPPORT DE STAGE Page25 of 43 Lorsque le collaborateur terminé son satisfaction, une boite de dialogue affiché remerciable.
  • 26.
    RAPPORT DE STAGE Page26 of 43 2-Page Login : Page de connexion (E-mail, Mot de passe) pour l’administrateur et les responsables.
  • 27.
    RAPPORT DE STAGE Page27 of 43 3- Administrateur :  Page Home : a) Des graphes qui montrent combien des collaborateurs ont réagi au chaque service avec la détermination du taux de satisfaction et le taux de chaque satisfaction pour les digitales. b) Des informations générales sur l’application.
  • 28.
    RAPPORT DE STAGE Page28 of 43 Profile de l’administrateur :
  • 29.
    RAPPORT DE STAGE Page29 of 43 Pour ajouter :  Axe pour digitale :  Digital :
  • 30.
    RAPPORT DE STAGE Page30 of 43  Problèmes :  Responsable :
  • 31.
    RAPPORT DE STAGE Page31 of 43 Afficher et imprimer :  Responsables :  Axes :
  • 32.
    RAPPORT DE STAGE Page32 of 43  Digitales :  Modifié :  Liste Axes :
  • 33.
    RAPPORT DE STAGE Page33 of 43  Supprimer :  Liste Digitale :
  • 34.
    RAPPORT DE STAGE Page34 of 43  Liste Responsables :  Axes :
  • 35.
    RAPPORT DE STAGE Page35 of 43  Digitale :  Responsables :
  • 36.
    RAPPORT DE STAGE Page36 of 43 Statistique :  Affectation problèmes :  Tous les axes :
  • 37.
    RAPPORT DE STAGE Page37 of 43  Tous les commentaires :  Les commentaires des axes :
  • 38.
    RAPPORT DE STAGE Page38 of 43  Les notes des Responsables :  Satisfaction par axe :
  • 39.
    RAPPORT DE STAGE Page39 of 43  Satisfaction par digitale : 3-Responsable :  Home :
  • 40.
    RAPPORT DE STAGE Page40 of 43  Toutes les notes :  Axe digitale avec commentaire :
  • 41.
    RAPPORT DE STAGE Page41 of 43  Somme des problèmes affectés :  Mes notes :
  • 42.
    RAPPORT DE STAGE Page42 of 43  Satisfaction par digitale :  Écrire des notes pour les axes :
  • 43.
    RAPPORT DE STAGE Page43 of 43 Conclusion : Ce stage bien qu’il soit court, m’a été d’une part une phase très importante de ma passation de l’univers estudiantin vers le domaine professionnel et d’autre part il m’a permis de compléter l’ensemble de mes connaissances théoriques que j’ai acquis durant ma formation à l’institut et donc d’acquérir une certaine expérience sur le plan professionnel. Ainsi cette période m’a permis de découvrir un monde nouveau et de nouvelles idées. Par ailleurs j’ai eu l’occasion de tenir de longues discussions avec des responsables qualifiés sur des sujets qui portent sur le domaine. Il est un fait certain que le stage est d’une grande importance pour l’étudiant, il constitue un atout fondamental et un complément indispensable pour une formation complète. Ce rapport contient également des informations générale sur le groupe OCP et les missions effectuées par le service DSI.