Guide de survie du
développeur dans une
application (Java) qui rame
@blep
Les ordres de grandeur
importent
• Salaire: 1000 --> 1300€
•
Page speed: 30s --> 20s 😭
• Seuls les changements d'ordre de grandeur
( >300%) changent la perception de la
performance de l'application
@blep
About me
• Brice LEPORINI
• Développeur Java / Scala
@blep
http://the-babel-tower.github.io/ @blep
Lenteurs ou performance ?
@blep
Scott Oaks - Java Performance The definitive guide
There is no magical -XX:+RunReallyFast option
@blep
Lenteurs
avec 1 utilisateur?
Ouvrir un shell sur la
plateforme d’exécution
@blep
Collecter des données
sur l'environnement
concerné!
@blep
Lenteurs
avec 1 utilisateur?
Ouvrir un shell sur la
plateforme d’exécution
CPU
bound?
GC?
@blep
Les problèmes liés à la
mémoire
• Terminal avec jstat -gcutil
@blep
Young Generation
Heap
Eden
From Space To Space
Old Generation
Survivor
1: new
2: minor 1
3: n minors
4: promotion
@blep
GC: la master class
http://www.infoq.com/presentations/Understanding-Java-Garbage-Collection
@blep
Les GC Stop The World
• Serial GC: 1 thread
• Throughput Collector ou Parallel Collector:
• multi threads young et old
@blep
Les GC concurrents: CMS
• Concurrent Mark Sweep
• Multi thread sur la young et les phases concurrentes, mono thread sur les Full GC
• STW sur les minor GC
• 6 Phases:
1. Initial mark (STW)
2. Concurrent Mark
3. Pre clean
4. Remark (STW)
5. Sweep
6. Reset
• Ne compacte pas de façon concurrente
@blep
Les GC concurrents : G1
• G1 pour “Garbage first”
• Multi thread sur la young et les phases concurrentes, mono thread sur les Full GC
• STW sur les minor GC
• Gère la heap en zones discrètes
• Phases:
1. Initial Mark (STW)
2. Root Region Scanning
3. Concurrent Marking
4. Remark (STW)
5. Cleanup / Copying
Eden
Survi
vor
Old
Old
EdenEden
Old
Survi
vor
OldEden Eden
@blep
Le log du GC
90,652: [
GC (Allocation Failure) [
PSYoungGen: 130768K->1088K(152576K)
]
381293K->253237K(502272K), 0,0044329 secs
] [Times: user=0,02 sys=0,00, real=0,01 secs]
101,003: [
Full GC (Ergonomics) [
PSYoungGen: 3687K->0K(150528K)
] [
ParOldGen: 344000K->132146K(349696K)
]
347687K->132146K(500224K),
[
Metaspace: 76887K->76887K(1118208K)
],
0,1998650 secs
] [Times: user=1,03 sys=0,01, real=0,20 secs]
Type de collecte
-XX:+PrintGCDetails
-XX:+PrintGCTimeStamps -Xloggc:gc.log
-XX:+UseGCLogFileRotation
-XX:NumberOfGClogFiles=10
-XX:GCLogFileSize=1000K
@blep
GCViewer
https://github.com/chewiebug/GCViewer
@blep
Maintenant qu'on en sait
un peu plus sur les GC,
lequel choisir?
@blep
Profils applicatifs
• Transactionnels
• Batches
@blep
Choix du GC
• Batch:
• Throughtput collector
• Application transactionnelle:
• GC concurrent
• CMS heap < 4GB
• G1 heap >= 4GB
@blep
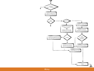
Lenteurs
avec 1 utilisateur?
Ouvrir un shell sur la
plateforme d’exécution
CPU
bound?
GC?
Prélever un heap dump
@blep
Heap dump
$ jmap -dump:file=heap.hprof,format=b,live 4695
Dumping heap to heap.hprof ...
Heap dump file created
$ du -sh heap.hprof
462M heap.hprof
$ java -XX:+HeapDumpOnOutOfMemoryError 
-XX:HeapDumpPath=myApp.hprof ...
@blep
Retained size et dominateur
User
age: 42
8o
name:
4/8o
String
B i l lvalue:
4/8o
Group
name:
4/8o
a d m i n
group:
4/8o
User
age: 42
8o
group:
4/8o
name:
4/8o
String
J o h nvalue:
4/8o
Shallow size
Retained size
deep size
@blep
Memory Analyzer Tool (MAT)
http://www.eclipse.org/mat/
1
2
3
@blep
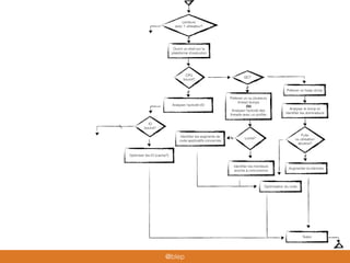
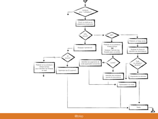
Tester
Lenteurs
avec 1 utilisateur?
Ouvrir un shell sur la
plateforme d’exécution
CPU
bound?
GC?
Prélever un heap dump
Fuite
ou utilisation
abusive?
Analyser le dump et
identifier les dominateurs
Augmenter la mémoire
Optimisation du code
@blep
Et le tuning mémoire et GC?
• Définition des ratios pour tailler les zones Eden, Survivor et Old
• Définition d’objectifs de latence
• Nombre de threads alloués au GC
• Java Ergonomics depuis 1.5 -XX:+UseAdaptiveSizePolicy
$ java -XX:+PrintFlagsFinal -version |wc -l
java version "1.8.0_66"
Java(TM) SE Runtime Environment (build 1.8.0_66-b17)
Java HotSpot(TM) 64-Bit Server VM (build 25.66-b17, mixed
mode)
718
@blep
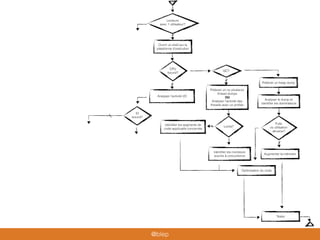
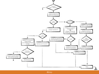
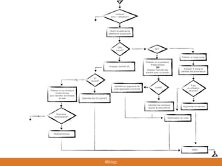
Tester
Lenteurs
avec 1 utilisateur?
Ouvrir un shell sur la
plateforme d’exécution
CPU
bound?
GC?
Prélever un heap dump
Fuite
ou utilisation
abusive?
Analyser le dump et
identifier les dominateurs
Augmenter la mémoire
Prélever un ou plusieurs
thread dumps
OU
Analyser l’activité des
threads avec un profiler
Optimisation du code
@blep
Thread dump
$ jstack 4695
2016-03-06 09:47:03
Full thread dump Java HotSpot(TM) 64-Bit Server VM (25.66-b17 mixed mode):
"http-bio-8081-exec-74" #305 daemon prio=5 os_prio=31 tid=0x00007fa2de53b000 nid=0xf11f runnable [0x00000001202e7000]
java.lang.Thread.State: RUNNABLE
at java.net.SocketInputStream.socketRead0(Native Method)
at java.net.SocketInputStream.socketRead(SocketInputStream.java:116)
at java.net.SocketInputStream.read(SocketInputStream.java:170)
at java.net.SocketInputStream.read(SocketInputStream.java:141)
at java.io.BufferedInputStream.fill(BufferedInputStream.java:246)
at java.io.BufferedInputStream.read(BufferedInputStream.java:265)
- locked <0x00000007a53d8a00> (a java.io.BufferedInputStream)
at java.io.DataInputStream.readByte(DataInputStream.java:265)
at org.hsqldb.result.Result.newResult(Unknown Source)
at org.hsqldb.ClientConnection.read(Unknown Source)
at org.hsqldb.ClientConnection.execute(Unknown Source)
- locked <0x00000007a53d7910> (a org.hsqldb.ClientConnection)
at org.hsqldb.ClientConnection.getAttribute(Unknown Source)
- locked <0x00000007a53d7910> (a org.hsqldb.ClientConnection)
at org.hsqldb.ClientConnection.isAutoCommit(Unknown Source)
- locked <0x00000007a53d7910> (a org.hsqldb.ClientConnection)
at org.hsqldb.jdbc.JDBCConnection.getAutoCommit(Unknown Source)
- locked <0x00000007a53d75f0> (a org.hsqldb.jdbc.JDBCConnection)
at org.apache.commons.dbcp.DelegatingConnection.getAutoCommit(DelegatingConnection.java:337)
[…]
"http-bio-8081-exec-79" #310 daemon prio=5 os_prio=31 tid=0x00007fa2e00e7800 nid=0xe30b waiting for monitor entry
[0x0000000123aa0000]
java.lang.Thread.State: BLOCKED (on object monitor)
at ch.qos.logback.core.OutputStreamAppender.subAppend(OutputStreamAppender.java:216)
- waiting to lock <0x00000007a7be3e38> (a java.lang.Object)
@blep
Les états du thread
@blep
java.lang.Thread.State#BLOCKED
• Un thread bloqué est dans l’attente de l’acquisition d’un moniteur pour entrer dans un
bloc synchronisé
• La synchronisation d’un bloc permet de garantir que les instructions ne sont exécutées
exclusivement que par un et un seul thread
@Test
public void lockMe() throws InterruptedException {
final Thread thread1 = new Thread(this::intenseLockingComputation);
final Thread thread2 = new Thread(this::intenseLockingComputation);
thread1.start();
thread2.start();
thread2.join();
}
private final Object monitor = new Object();
private String intenseLockingComputation() {
synchronized (monitor) {
return { ... }
}
}
Thread1 verrouille monitor
Thread2 attend monitor
Thread2 verrouille monitor
@blep
Lire le thread dump
"Thread-2" #21 prio=5 os_prio=31 tid=0x00007fed9c8b3800 nid=0x6803 waiting for monitor entry [0x000000012d3b1000]
java.lang.Thread.State: BLOCKED (on object monitor)
at blep.LockTest.intenseLockingComputation(LockTest.java:36)
- waiting to lock <0x00000006c0012178> (a java.lang.Object)
at blep.LockTest$$Lambda$9/204349222.run(Unknown Source)
at java.lang.Thread.run(Thread.java:745)
"Thread-1" #20 prio=5 os_prio=31 tid=0x00007fed9bb03000 nid=0x6603 runnable [0x000000012d2ae000]
java.lang.Thread.State: RUNNABLE
at sun.nio.cs.UTF_8$Decoder.decode(UTF_8.java:456)
at java.lang.StringCoding$StringDecoder.decode(StringCoding.java:153)
at java.lang.StringCoding.decode(StringCoding.java:193)
at java.lang.StringCoding.decode(StringCoding.java:254)
at java.lang.String.<init>(String.java:534)
at java.lang.String.<init>(String.java:554)
at blep.LockTest.intenseLockingComputation(LockTest.java:39)
- locked <0x00000006c0012178> (a java.lang.Object)
at blep.LockTest$$Lambda$8/1100439041.run(Unknown Source)
at java.lang.Thread.run(Thread.java:745)
Thread-2 est bloqué là en attente du moniteur de la classe
Thread-1 exécute la ligne et a verrouillé le moniteur là
@blep
Un cas concret de verrouillage
"http-bio-8081-exec-172" #454 daemon prio=5 os_prio=31 tid=0x00007fa2e00f2000 nid=0xe12f waiting for monitor entry
[0x0000000122acc000]
java.lang.Thread.State: BLOCKED (on object monitor)
at ch.qos.logback.core.OutputStreamAppender.subAppend(OutputStreamAppender.java:216)
- waiting to lock <0x00000007b11190c0> (a java.lang.Object)
at ch.qos.logback.core.OutputStreamAppender.append(OutputStreamAppender.java:108)
at ch.qos.logback.core.UnsynchronizedAppenderBase.doAppend(UnsynchronizedAppenderBase.java:88)
at ch.qos.logback.core.spi.AppenderAttachableImpl.appendLoopOnAppenders(AppenderAttachableImpl.java:64)
at ch.qos.logback.classic.Logger.appendLoopOnAppenders(Logger.java:285)
at ch.qos.logback.classic.Logger.callAppenders(Logger.java:272)
at ch.qos.logback.classic.Logger.buildLoggingEventAndAppend(Logger.java:473)
at ch.qos.logback.classic.Logger.filterAndLog_0_Or3Plus(Logger.java:427)
at ch.qos.logback.classic.Logger.debug(Logger.java:534)
"http-bio-8081-exec-173" #457 daemon prio=5 os_prio=31 tid=0x00007fa2e275e800 nid=0xf61b runnable [0x0000000122de8000]
java.lang.Thread.State: RUNNABLE
at java.io.FileOutputStream.writeBytes(Native Method)
at java.io.FileOutputStream.write(FileOutputStream.java:326)
at java.io.BufferedOutputStream.write(BufferedOutputStream.java:122)
- locked <0x00000007a060c310> (a java.io.BufferedOutputStream)
at java.io.PrintStream.write(PrintStream.java:480)
- locked <0x00000007a060c2f0> (a java.io.PrintStream)
at java.io.FilterOutputStream.write(FilterOutputStream.java:97)
at org.apache.tomcat.util.log.SystemLogHandler.write(SystemLogHandler.java:169)
at ch.qos.logback.core.joran.spi.ConsoleTarget$1.write(ConsoleTarget.java:36)
at ch.qos.logback.core.encoder.LayoutWrappingEncoder.doEncode(LayoutWrappingEncoder.java:103)
at ch.qos.logback.core.OutputStreamAppender.writeOut(OutputStreamAppender.java:193)
at ch.qos.logback.core.OutputStreamAppender.subAppend(OutputStreamAppender.java:217)
- locked <0x00000007b11190c0> (a java.lang.Object)
at ch.qos.logback.core.OutputStreamAppender.append(OutputStreamAppender.java:108)
at ch.qos.logback.core.UnsynchronizedAppenderBase.doAppend(UnsynchronizedAppenderBase.java:88)
at ch.qos.logback.core.spi.AppenderAttachableImpl.appendLoopOnAppenders(AppenderAttachableImpl.java:64)
@blep
Mon Thread Dump Analyzer
http://the-babel-tower.github.io/tda.html
Analyse des moniteurs
soumis à concurrence
Stats
Recherche dans les
piles d’appels
Lien vers GrepCode (enfin
quand ça marche…)
Regroupements par état
@blep
Thread history
@blep
Ca dépend !
Dimensionner un pool de
threads
@blep
Sync vs Async
RUN RUNWAIT
Traitement
2 x Traitement @ 1 thread :
RUN11 RUN12WAIT1 RUN21 RUN22WAIT2Sync
Async RUN11 RUN12
WAIT1
RUN21 RUN22
WAIT2
Conception séquentielle
et bloquante
Conception non bloquante
basée sur la composition de
callbacks
@blep
Dimensionner un pool de
threads
• Conception asynchrone: autant que de threads
physiques (@see /proc/cpuinfo)
• Conception synchrone: ça dépend!
• Batch: autant que de threads physiques
• Transactionnel : plus (à voire avec la charge et la
proportion d’attente)
@blep
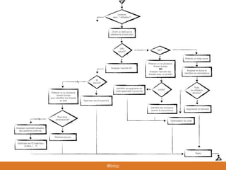
Tester
Lenteurs
avec 1 utilisateur?
Ouvrir un shell sur la
plateforme d’exécution
CPU
bound?
GC?
Prélever un heap dump
Fuite
ou utilisation
abusive?
Analyser le dump et
identifier les dominateurs
Augmenter la mémoire
Prélever un ou plusieurs
thread dumps
OU
Analyser l’activité des
threads avec un profiler
Identifier les segments de
code applicatifs concernés
Optimisation du code
Locks?
Identifier les moniteurs
soumis à concurrence
@blep
Identifier les consommateurs avec un profiler
• Sampling ou profiling?
@blep
Profiler gratuit ou payant?
• Profilers gratuits:
• Gratuit!
• Pas de choix
• Peu performant
• Télémétrie
• Léger
• Profilers payants:
• Coût décent (500/600€)
• Peu de choix
• Performants
• Précis
• Sondes de haut niveau
• Intégrés à l’IDE
@blep
Tester
Lenteurs
avec 1 utilisateur?
Ouvrir un shell sur la
plateforme d’exécution
CPU
bound?
GC?
Prélever un heap dump
Fuite
ou utilisation
abusive?
Analyser le dump et
identifier les dominateurs
Augmenter la mémoire
Prélever un ou plusieurs
thread dumps
OU
Analyser l’activité des
threads avec un profiler
Identifier les segments de
code applicatifs concernés
Optimisation du code
Locks?
Identifier les moniteurs
soumis à concurrence
IO
bound?
Analyser l’activité I/O
@blep
Monitorer les I/O
@blep
Identifier les contentions I/O
@blep
Optimisation IO
• Utilisation de cache:
• Applicatif
• cache FS du kernel
@blep
Tester
Lenteurs
avec 1 utilisateur?
Ouvrir un shell sur la
plateforme d’exécution
CPU
bound?
GC?
Prélever un heap dump
Fuite
ou utilisation
abusive?
Analyser le dump et
identifier les dominateurs
Augmenter la mémoire
Prélever un ou plusieurs
thread dumps
OU
Analyser l’activité des
threads avec un profiler
Identifier les segments de
code applicatifs concernés
Optimisation du code
Locks?
Identifier les moniteurs
soumis à concurrence
IO
bound?
Analyser l’activité I/O
Optimiser les IO (cache?)
@blep
Tester
Lenteurs
avec 1 utilisateur?
Ouvrir un shell sur la
plateforme d’exécution
CPU
bound?
GC?
Prélever un heap dump
Fuite
ou utilisation
abusive?
Analyser le dump et
identifier les dominateurs
Augmenter la mémoire
Prélever un ou plusieurs
thread dumps
OU
Analyser l’activité des
threads avec un profiler
Identifier les segments de
code applicatifs concernés
Optimisation du code
Locks?
Identifier les moniteurs
soumis à concurrence
IO
bound?
Analyser l’activité I/O
Optimiser les IO (cache?)
Prélever un ou plusieurs
thread dumps
pour identifier les threads
en wait
@blep
Exemple du pool sous dimensionné
@blep
Dimensionner un pool JDBC
• x connexions pour y utilisateurs?
• 42?
• Autant que de requêtes HTTP?
• initial = max = maxIdle !
Expérimenter pour réduire le temps d’acquisition et
obtenir la meilleure cadence
@blep
Tester
Pool sous
dimensionné?
Redimensionner
Lenteurs
avec 1 utilisateur?
Ouvrir un shell sur la
plateforme d’exécution
CPU
bound?
GC?
Prélever un heap dump
Fuite
ou utilisation
abusive?
Analyser le dump et
identifier les dominateurs
Augmenter la mémoire
Prélever un ou plusieurs
thread dumps
OU
Analyser l’activité des
threads avec un profiler
Identifier les segments de
code applicatifs concernés
Optimisation du code
Locks?
Identifier les moniteurs
soumis à concurrence
IO
bound?
Analyser l’activité I/O
Optimiser les IO (cache?)
Prélever un ou plusieurs
thread dumps
pour identifier les threads
en wait
@blep
Tester
Pool sous
dimensionné?
Redimensionner
Analyser l’activité/l’utilisation
des systèmes externes
Lenteurs
avec 1 utilisateur?
Ouvrir un shell sur la
plateforme d’exécution
CPU
bound?
GC?
Prélever un heap dump
Fuite
ou utilisation
abusive?
Analyser le dump et
identifier les dominateurs
Augmenter la mémoire
Prélever un ou plusieurs
thread dumps
OU
Analyser l’activité des
threads avec un profiler
Identifier les segments de
code applicatifs concernés
Optimisation du code
Locks?
Identifier les moniteurs
soumis à concurrence
IO
bound?
Analyser l’activité I/O
Optimiser les IO (cache?)
Prélever un ou plusieurs
thread dumps
pour identifier les threads
en wait
@blep
Always blame the database!
• Analyse des plans d’exécution / query trace
• Ajout d’indexes
• Fraîcheur des statistiques
• Purge de données / partitionnement / sharding
(NoSQL)
• Rationalisation des échanges (batches, round trips,
fetch size)
• Dénormalisation
@blep
Optimisation IO
• Utiliser les Buffered(In|Out)putStreams
@blep
Tester
Pool sous
dimensionné?
Redimensionner
Analyser l’activité/l’utilisation
des systèmes externes
Optimiser les IO (batches /
buffers / …?)
Lenteurs
avec 1 utilisateur?
Ouvrir un shell sur la
plateforme d’exécution
CPU
bound?
GC?
Prélever un heap dump
Fuite
ou utilisation
abusive?
Analyser le dump et
identifier les dominateurs
Augmenter la mémoire
Prélever un ou plusieurs
thread dumps
OU
Analyser l’activité des
threads avec un profiler
Identifier les segments de
code applicatifs concernés
Optimisation du code
Locks?
Identifier les moniteurs
soumis à concurrence
IO
bound?
Analyser l’activité I/O
Optimiser les IO (cache?)
Prélever un ou plusieurs
thread dumps
pour identifier les threads
en wait
@blep
Et la virtualisation?
• Réservation de ressources!
@blep
https://www.youtube.com/watch?v=XK2sG7AiEY8
Optimisation du code
Identifier les segments de
code applicatifs concernés
Tester
Pool sous
dimensionné?
Redimensionner
Analyser l’activité/l’utilisation
des systèmes externes
Optimiser les IO (batches /
buffers / …?)
Lenteurs
avec 1 utilisateur?
Ouvrir un shell sur la
plateforme d’exécution
CPU
bound?
GC?
Prélever un heap dump
Fuite
ou utilisation
abusive?
Analyser le dump et
identifier les dominateurs
Augmenter la mémoire
Prélever un ou plusieurs
thread dumps
OU
Analyser l’activité des
threads avec un profiler
Identifier les segments de
code applicatifs concernés
Optimisation du code
Locks?
Identifier les moniteurs
soumis à concurrence
CPU
bound?
Placer des marqueurs de
mesure dans les log
OU
Analyser l’activité avec un
profiler
IO
bound?
Analyser l’activité I/O
Optimiser les IO (cache?)
Tester
Prélever un ou plusieurs
thread dumps
pour identifier les threads
en wait
@blep

Perfug Guide de survie du développeur dans une application Java qui rame

  • 1.
    Guide de surviedu développeur dans une application (Java) qui rame @blep
  • 2.
    Les ordres degrandeur importent • Salaire: 1000 --> 1300€ • Page speed: 30s --> 20s 😭 • Seuls les changements d'ordre de grandeur ( >300%) changent la perception de la performance de l'application @blep
  • 3.
    About me • BriceLEPORINI • Développeur Java / Scala @blep http://the-babel-tower.github.io/ @blep
  • 4.
  • 5.
    Scott Oaks -Java Performance The definitive guide There is no magical -XX:+RunReallyFast option @blep
  • 6.
    Lenteurs avec 1 utilisateur? Ouvrirun shell sur la plateforme d’exécution @blep
  • 7.
    Collecter des données surl'environnement concerné! @blep
  • 8.
    Lenteurs avec 1 utilisateur? Ouvrirun shell sur la plateforme d’exécution CPU bound? GC? @blep
  • 9.
    Les problèmes liésà la mémoire • Terminal avec jstat -gcutil @blep
  • 10.
    Young Generation Heap Eden From SpaceTo Space Old Generation Survivor 1: new 2: minor 1 3: n minors 4: promotion @blep
  • 11.
    GC: la masterclass http://www.infoq.com/presentations/Understanding-Java-Garbage-Collection @blep
  • 12.
    Les GC StopThe World • Serial GC: 1 thread • Throughput Collector ou Parallel Collector: • multi threads young et old @blep
  • 13.
    Les GC concurrents:CMS • Concurrent Mark Sweep • Multi thread sur la young et les phases concurrentes, mono thread sur les Full GC • STW sur les minor GC • 6 Phases: 1. Initial mark (STW) 2. Concurrent Mark 3. Pre clean 4. Remark (STW) 5. Sweep 6. Reset • Ne compacte pas de façon concurrente @blep
  • 14.
    Les GC concurrents: G1 • G1 pour “Garbage first” • Multi thread sur la young et les phases concurrentes, mono thread sur les Full GC • STW sur les minor GC • Gère la heap en zones discrètes • Phases: 1. Initial Mark (STW) 2. Root Region Scanning 3. Concurrent Marking 4. Remark (STW) 5. Cleanup / Copying Eden Survi vor Old Old EdenEden Old Survi vor OldEden Eden @blep
  • 15.
    Le log duGC 90,652: [ GC (Allocation Failure) [ PSYoungGen: 130768K->1088K(152576K) ] 381293K->253237K(502272K), 0,0044329 secs ] [Times: user=0,02 sys=0,00, real=0,01 secs] 101,003: [ Full GC (Ergonomics) [ PSYoungGen: 3687K->0K(150528K) ] [ ParOldGen: 344000K->132146K(349696K) ] 347687K->132146K(500224K), [ Metaspace: 76887K->76887K(1118208K) ], 0,1998650 secs ] [Times: user=1,03 sys=0,01, real=0,20 secs] Type de collecte -XX:+PrintGCDetails -XX:+PrintGCTimeStamps -Xloggc:gc.log -XX:+UseGCLogFileRotation -XX:NumberOfGClogFiles=10 -XX:GCLogFileSize=1000K @blep
  • 16.
  • 17.
    Maintenant qu'on ensait un peu plus sur les GC, lequel choisir? @blep
  • 18.
  • 19.
    Choix du GC •Batch: • Throughtput collector • Application transactionnelle: • GC concurrent • CMS heap < 4GB • G1 heap >= 4GB @blep
  • 20.
    Lenteurs avec 1 utilisateur? Ouvrirun shell sur la plateforme d’exécution CPU bound? GC? Prélever un heap dump @blep
  • 21.
    Heap dump $ jmap-dump:file=heap.hprof,format=b,live 4695 Dumping heap to heap.hprof ... Heap dump file created $ du -sh heap.hprof 462M heap.hprof $ java -XX:+HeapDumpOnOutOfMemoryError -XX:HeapDumpPath=myApp.hprof ... @blep
  • 22.
    Retained size etdominateur User age: 42 8o name: 4/8o String B i l lvalue: 4/8o Group name: 4/8o a d m i n group: 4/8o User age: 42 8o group: 4/8o name: 4/8o String J o h nvalue: 4/8o Shallow size Retained size deep size @blep
  • 23.
    Memory Analyzer Tool(MAT) http://www.eclipse.org/mat/ 1 2 3 @blep
  • 24.
    Tester Lenteurs avec 1 utilisateur? Ouvrirun shell sur la plateforme d’exécution CPU bound? GC? Prélever un heap dump Fuite ou utilisation abusive? Analyser le dump et identifier les dominateurs Augmenter la mémoire Optimisation du code @blep
  • 25.
    Et le tuningmémoire et GC? • Définition des ratios pour tailler les zones Eden, Survivor et Old • Définition d’objectifs de latence • Nombre de threads alloués au GC • Java Ergonomics depuis 1.5 -XX:+UseAdaptiveSizePolicy $ java -XX:+PrintFlagsFinal -version |wc -l java version "1.8.0_66" Java(TM) SE Runtime Environment (build 1.8.0_66-b17) Java HotSpot(TM) 64-Bit Server VM (build 25.66-b17, mixed mode) 718 @blep
  • 26.
    Tester Lenteurs avec 1 utilisateur? Ouvrirun shell sur la plateforme d’exécution CPU bound? GC? Prélever un heap dump Fuite ou utilisation abusive? Analyser le dump et identifier les dominateurs Augmenter la mémoire Prélever un ou plusieurs thread dumps OU Analyser l’activité des threads avec un profiler Optimisation du code @blep
  • 27.
    Thread dump $ jstack4695 2016-03-06 09:47:03 Full thread dump Java HotSpot(TM) 64-Bit Server VM (25.66-b17 mixed mode): "http-bio-8081-exec-74" #305 daemon prio=5 os_prio=31 tid=0x00007fa2de53b000 nid=0xf11f runnable [0x00000001202e7000] java.lang.Thread.State: RUNNABLE at java.net.SocketInputStream.socketRead0(Native Method) at java.net.SocketInputStream.socketRead(SocketInputStream.java:116) at java.net.SocketInputStream.read(SocketInputStream.java:170) at java.net.SocketInputStream.read(SocketInputStream.java:141) at java.io.BufferedInputStream.fill(BufferedInputStream.java:246) at java.io.BufferedInputStream.read(BufferedInputStream.java:265) - locked <0x00000007a53d8a00> (a java.io.BufferedInputStream) at java.io.DataInputStream.readByte(DataInputStream.java:265) at org.hsqldb.result.Result.newResult(Unknown Source) at org.hsqldb.ClientConnection.read(Unknown Source) at org.hsqldb.ClientConnection.execute(Unknown Source) - locked <0x00000007a53d7910> (a org.hsqldb.ClientConnection) at org.hsqldb.ClientConnection.getAttribute(Unknown Source) - locked <0x00000007a53d7910> (a org.hsqldb.ClientConnection) at org.hsqldb.ClientConnection.isAutoCommit(Unknown Source) - locked <0x00000007a53d7910> (a org.hsqldb.ClientConnection) at org.hsqldb.jdbc.JDBCConnection.getAutoCommit(Unknown Source) - locked <0x00000007a53d75f0> (a org.hsqldb.jdbc.JDBCConnection) at org.apache.commons.dbcp.DelegatingConnection.getAutoCommit(DelegatingConnection.java:337) […] "http-bio-8081-exec-79" #310 daemon prio=5 os_prio=31 tid=0x00007fa2e00e7800 nid=0xe30b waiting for monitor entry [0x0000000123aa0000] java.lang.Thread.State: BLOCKED (on object monitor) at ch.qos.logback.core.OutputStreamAppender.subAppend(OutputStreamAppender.java:216) - waiting to lock <0x00000007a7be3e38> (a java.lang.Object) @blep
  • 28.
    Les états duthread @blep
  • 29.
    java.lang.Thread.State#BLOCKED • Un threadbloqué est dans l’attente de l’acquisition d’un moniteur pour entrer dans un bloc synchronisé • La synchronisation d’un bloc permet de garantir que les instructions ne sont exécutées exclusivement que par un et un seul thread @Test public void lockMe() throws InterruptedException { final Thread thread1 = new Thread(this::intenseLockingComputation); final Thread thread2 = new Thread(this::intenseLockingComputation); thread1.start(); thread2.start(); thread2.join(); } private final Object monitor = new Object(); private String intenseLockingComputation() { synchronized (monitor) { return { ... } } } Thread1 verrouille monitor Thread2 attend monitor Thread2 verrouille monitor @blep
  • 30.
    Lire le threaddump "Thread-2" #21 prio=5 os_prio=31 tid=0x00007fed9c8b3800 nid=0x6803 waiting for monitor entry [0x000000012d3b1000] java.lang.Thread.State: BLOCKED (on object monitor) at blep.LockTest.intenseLockingComputation(LockTest.java:36) - waiting to lock <0x00000006c0012178> (a java.lang.Object) at blep.LockTest$$Lambda$9/204349222.run(Unknown Source) at java.lang.Thread.run(Thread.java:745) "Thread-1" #20 prio=5 os_prio=31 tid=0x00007fed9bb03000 nid=0x6603 runnable [0x000000012d2ae000] java.lang.Thread.State: RUNNABLE at sun.nio.cs.UTF_8$Decoder.decode(UTF_8.java:456) at java.lang.StringCoding$StringDecoder.decode(StringCoding.java:153) at java.lang.StringCoding.decode(StringCoding.java:193) at java.lang.StringCoding.decode(StringCoding.java:254) at java.lang.String.<init>(String.java:534) at java.lang.String.<init>(String.java:554) at blep.LockTest.intenseLockingComputation(LockTest.java:39) - locked <0x00000006c0012178> (a java.lang.Object) at blep.LockTest$$Lambda$8/1100439041.run(Unknown Source) at java.lang.Thread.run(Thread.java:745) Thread-2 est bloqué là en attente du moniteur de la classe Thread-1 exécute la ligne et a verrouillé le moniteur là @blep
  • 31.
    Un cas concretde verrouillage "http-bio-8081-exec-172" #454 daemon prio=5 os_prio=31 tid=0x00007fa2e00f2000 nid=0xe12f waiting for monitor entry [0x0000000122acc000] java.lang.Thread.State: BLOCKED (on object monitor) at ch.qos.logback.core.OutputStreamAppender.subAppend(OutputStreamAppender.java:216) - waiting to lock <0x00000007b11190c0> (a java.lang.Object) at ch.qos.logback.core.OutputStreamAppender.append(OutputStreamAppender.java:108) at ch.qos.logback.core.UnsynchronizedAppenderBase.doAppend(UnsynchronizedAppenderBase.java:88) at ch.qos.logback.core.spi.AppenderAttachableImpl.appendLoopOnAppenders(AppenderAttachableImpl.java:64) at ch.qos.logback.classic.Logger.appendLoopOnAppenders(Logger.java:285) at ch.qos.logback.classic.Logger.callAppenders(Logger.java:272) at ch.qos.logback.classic.Logger.buildLoggingEventAndAppend(Logger.java:473) at ch.qos.logback.classic.Logger.filterAndLog_0_Or3Plus(Logger.java:427) at ch.qos.logback.classic.Logger.debug(Logger.java:534) "http-bio-8081-exec-173" #457 daemon prio=5 os_prio=31 tid=0x00007fa2e275e800 nid=0xf61b runnable [0x0000000122de8000] java.lang.Thread.State: RUNNABLE at java.io.FileOutputStream.writeBytes(Native Method) at java.io.FileOutputStream.write(FileOutputStream.java:326) at java.io.BufferedOutputStream.write(BufferedOutputStream.java:122) - locked <0x00000007a060c310> (a java.io.BufferedOutputStream) at java.io.PrintStream.write(PrintStream.java:480) - locked <0x00000007a060c2f0> (a java.io.PrintStream) at java.io.FilterOutputStream.write(FilterOutputStream.java:97) at org.apache.tomcat.util.log.SystemLogHandler.write(SystemLogHandler.java:169) at ch.qos.logback.core.joran.spi.ConsoleTarget$1.write(ConsoleTarget.java:36) at ch.qos.logback.core.encoder.LayoutWrappingEncoder.doEncode(LayoutWrappingEncoder.java:103) at ch.qos.logback.core.OutputStreamAppender.writeOut(OutputStreamAppender.java:193) at ch.qos.logback.core.OutputStreamAppender.subAppend(OutputStreamAppender.java:217) - locked <0x00000007b11190c0> (a java.lang.Object) at ch.qos.logback.core.OutputStreamAppender.append(OutputStreamAppender.java:108) at ch.qos.logback.core.UnsynchronizedAppenderBase.doAppend(UnsynchronizedAppenderBase.java:88) at ch.qos.logback.core.spi.AppenderAttachableImpl.appendLoopOnAppenders(AppenderAttachableImpl.java:64) @blep
  • 32.
    Mon Thread DumpAnalyzer http://the-babel-tower.github.io/tda.html Analyse des moniteurs soumis à concurrence Stats Recherche dans les piles d’appels Lien vers GrepCode (enfin quand ça marche…) Regroupements par état @blep
  • 33.
  • 34.
    Ca dépend ! Dimensionnerun pool de threads @blep
  • 35.
    Sync vs Async RUNRUNWAIT Traitement 2 x Traitement @ 1 thread : RUN11 RUN12WAIT1 RUN21 RUN22WAIT2Sync Async RUN11 RUN12 WAIT1 RUN21 RUN22 WAIT2 Conception séquentielle et bloquante Conception non bloquante basée sur la composition de callbacks @blep
  • 36.
    Dimensionner un poolde threads • Conception asynchrone: autant que de threads physiques (@see /proc/cpuinfo) • Conception synchrone: ça dépend! • Batch: autant que de threads physiques • Transactionnel : plus (à voire avec la charge et la proportion d’attente) @blep
  • 37.
    Tester Lenteurs avec 1 utilisateur? Ouvrirun shell sur la plateforme d’exécution CPU bound? GC? Prélever un heap dump Fuite ou utilisation abusive? Analyser le dump et identifier les dominateurs Augmenter la mémoire Prélever un ou plusieurs thread dumps OU Analyser l’activité des threads avec un profiler Identifier les segments de code applicatifs concernés Optimisation du code Locks? Identifier les moniteurs soumis à concurrence @blep
  • 38.
    Identifier les consommateursavec un profiler • Sampling ou profiling? @blep
  • 39.
    Profiler gratuit oupayant? • Profilers gratuits: • Gratuit! • Pas de choix • Peu performant • Télémétrie • Léger • Profilers payants: • Coût décent (500/600€) • Peu de choix • Performants • Précis • Sondes de haut niveau • Intégrés à l’IDE @blep
  • 40.
    Tester Lenteurs avec 1 utilisateur? Ouvrirun shell sur la plateforme d’exécution CPU bound? GC? Prélever un heap dump Fuite ou utilisation abusive? Analyser le dump et identifier les dominateurs Augmenter la mémoire Prélever un ou plusieurs thread dumps OU Analyser l’activité des threads avec un profiler Identifier les segments de code applicatifs concernés Optimisation du code Locks? Identifier les moniteurs soumis à concurrence IO bound? Analyser l’activité I/O @blep
  • 41.
  • 42.
  • 43.
    Optimisation IO • Utilisationde cache: • Applicatif • cache FS du kernel @blep
  • 44.
    Tester Lenteurs avec 1 utilisateur? Ouvrirun shell sur la plateforme d’exécution CPU bound? GC? Prélever un heap dump Fuite ou utilisation abusive? Analyser le dump et identifier les dominateurs Augmenter la mémoire Prélever un ou plusieurs thread dumps OU Analyser l’activité des threads avec un profiler Identifier les segments de code applicatifs concernés Optimisation du code Locks? Identifier les moniteurs soumis à concurrence IO bound? Analyser l’activité I/O Optimiser les IO (cache?) @blep
  • 45.
    Tester Lenteurs avec 1 utilisateur? Ouvrirun shell sur la plateforme d’exécution CPU bound? GC? Prélever un heap dump Fuite ou utilisation abusive? Analyser le dump et identifier les dominateurs Augmenter la mémoire Prélever un ou plusieurs thread dumps OU Analyser l’activité des threads avec un profiler Identifier les segments de code applicatifs concernés Optimisation du code Locks? Identifier les moniteurs soumis à concurrence IO bound? Analyser l’activité I/O Optimiser les IO (cache?) Prélever un ou plusieurs thread dumps pour identifier les threads en wait @blep
  • 46.
    Exemple du poolsous dimensionné @blep
  • 47.
    Dimensionner un poolJDBC • x connexions pour y utilisateurs? • 42? • Autant que de requêtes HTTP? • initial = max = maxIdle ! Expérimenter pour réduire le temps d’acquisition et obtenir la meilleure cadence @blep
  • 48.
    Tester Pool sous dimensionné? Redimensionner Lenteurs avec 1utilisateur? Ouvrir un shell sur la plateforme d’exécution CPU bound? GC? Prélever un heap dump Fuite ou utilisation abusive? Analyser le dump et identifier les dominateurs Augmenter la mémoire Prélever un ou plusieurs thread dumps OU Analyser l’activité des threads avec un profiler Identifier les segments de code applicatifs concernés Optimisation du code Locks? Identifier les moniteurs soumis à concurrence IO bound? Analyser l’activité I/O Optimiser les IO (cache?) Prélever un ou plusieurs thread dumps pour identifier les threads en wait @blep
  • 49.
    Tester Pool sous dimensionné? Redimensionner Analyser l’activité/l’utilisation dessystèmes externes Lenteurs avec 1 utilisateur? Ouvrir un shell sur la plateforme d’exécution CPU bound? GC? Prélever un heap dump Fuite ou utilisation abusive? Analyser le dump et identifier les dominateurs Augmenter la mémoire Prélever un ou plusieurs thread dumps OU Analyser l’activité des threads avec un profiler Identifier les segments de code applicatifs concernés Optimisation du code Locks? Identifier les moniteurs soumis à concurrence IO bound? Analyser l’activité I/O Optimiser les IO (cache?) Prélever un ou plusieurs thread dumps pour identifier les threads en wait @blep
  • 50.
    Always blame thedatabase! • Analyse des plans d’exécution / query trace • Ajout d’indexes • Fraîcheur des statistiques • Purge de données / partitionnement / sharding (NoSQL) • Rationalisation des échanges (batches, round trips, fetch size) • Dénormalisation @blep
  • 51.
    Optimisation IO • Utiliserles Buffered(In|Out)putStreams @blep
  • 52.
    Tester Pool sous dimensionné? Redimensionner Analyser l’activité/l’utilisation dessystèmes externes Optimiser les IO (batches / buffers / …?) Lenteurs avec 1 utilisateur? Ouvrir un shell sur la plateforme d’exécution CPU bound? GC? Prélever un heap dump Fuite ou utilisation abusive? Analyser le dump et identifier les dominateurs Augmenter la mémoire Prélever un ou plusieurs thread dumps OU Analyser l’activité des threads avec un profiler Identifier les segments de code applicatifs concernés Optimisation du code Locks? Identifier les moniteurs soumis à concurrence IO bound? Analyser l’activité I/O Optimiser les IO (cache?) Prélever un ou plusieurs thread dumps pour identifier les threads en wait @blep
  • 53.
    Et la virtualisation? •Réservation de ressources! @blep https://www.youtube.com/watch?v=XK2sG7AiEY8
  • 54.
    Optimisation du code Identifierles segments de code applicatifs concernés Tester Pool sous dimensionné? Redimensionner Analyser l’activité/l’utilisation des systèmes externes Optimiser les IO (batches / buffers / …?) Lenteurs avec 1 utilisateur? Ouvrir un shell sur la plateforme d’exécution CPU bound? GC? Prélever un heap dump Fuite ou utilisation abusive? Analyser le dump et identifier les dominateurs Augmenter la mémoire Prélever un ou plusieurs thread dumps OU Analyser l’activité des threads avec un profiler Identifier les segments de code applicatifs concernés Optimisation du code Locks? Identifier les moniteurs soumis à concurrence CPU bound? Placer des marqueurs de mesure dans les log OU Analyser l’activité avec un profiler IO bound? Analyser l’activité I/O Optimiser les IO (cache?) Tester Prélever un ou plusieurs thread dumps pour identifier les threads en wait @blep