Universite Hassan 1er
Faculte des Sciences et Techniques de Settat
PROJET DE FIN D’ETUDE
Pour l’Obtention du diplôme
LICENCE EN GENIE ELECTRIQUE
TITRE
RENOVATION DU PUPITRE DE COMMANDE DE LA
CENTRIFUGEUSE BMA G1750
Réalisé à
COSUMAR
PAR
KASSIMI HAMZA & EL HADI MOHAMED
Soutenu le 23 juin 2014
Encadré par : M. A.ECHCHATBI FSTS
M. A.ZERHOUNI COSUMAR
Projet de fin d’étude 2013/2014 Page 1
‫تعالى‬ ‫هللا‬ ‫قال‬
‫ما‬ْ‫ل‬ِ‫ع‬ ‫ِي‬‫ن‬ْ‫د‬ ِ‫ز‬ ‫ي‬ِّ‫ب‬َ‫ر‬ ْ‫ل‬ُ‫ق‬ َ‫و‬
111 - ‫طه‬
Projet de fin d’étude 2013/2014 Page 2
Remerciement
En ayant achevé la préparation de notre projet de fin d’étude, dans l'espoir d'atteindre
les résultats escomptés,
Nous nous sentîmes dans l'obligation de remercier notre encadrant au sein de la
COSUMAR à savoir M. A.ZERHOUNI pour sa disponibilité et ses précieuses consignes.
Nous tenions aussi à remercier nos deux encadrants M. A.ECHCHATBI, M.
A.TOUIL pour leurs soutiens et leurs remarques pertinentes.
C'est à cœur ouvert que nous accueillerons les constatations du jury, des constatations
qui nous serons sans doute utile en vue de la compétence de ses membres.
Après un cursus riche en acquis tant sur le plan du savoir-faire obtenu tout au long de
notre formation que sur le plan du savoir-être incarné par nos enseignants, auréoler le tout par
un projet réussi sera un pur plaisir.
Projet de fin d’étude 2013/2014 Page 3
SYNOPSIS
Dans le but d’améliorer la qualité, la production et des services au sein de
COSUMAR, ce dernier adopte une politique qui donne beaucoup d’importance à
l’investissement dans le renouvellement de ses installations avec comme stratégie majeure
l’automatisation de toutes les lignes de production et la mise à niveau de ces installations.
C’est dans cette optique que s’inscrit notre sujet de stage intitulé « Rénovation du
pupitre de commande de la centrifugeuse BMA G1750 ». Le but est de proposer une solution
pour la rénovation du système de contrôle commande actuel par un système de nouvelle
génération capable de faire face aux problèmes connues par le système actuel.
Le projet consiste, en premier lieu, à faire une étude et une description détaillée des
procédés actuellement utilisés dans la centrifugeuse. Pour ce faire, on procèdera à un
inventaire de tous les équipements présents sur le site avec leurs caractéristiques techniques et
leur mode de fonctionnement.
Ensuite, on mènera une étude critique dans laquelle on révélera les différents
problèmes actuels. Et pour remédier à ces problèmes, on présentera une nouvelle architecture
du système de contrôle commande toujours basée sur du matériel SIEMENS, dont les pièces
de rechanges sont disponibles dans les stocks de COSUMAR.
Enfin, on proposera un programme d’automate et une interface de supervision sur
écran tactile pour piloter la machine.
Projet de fin d’étude 2013/2014 Page 4
INTRODUCTION
La maintenance industrielle est devenue une fonction stratégique dans les entreprises.
Intimement liée à l’incessant développement technologique, à l’apparition de nouveaux
modes de gestion et d’organisation du travail, à la nécessité de réduire les coûts de production
et d’optimiser l’utilisation des machines, et au respect des normes d’hygiène, de sécurité et
d’environnement. Elle n’a plus aujourd’hui comme seul objectif de réparer l’outil de travail
mais aussi d’en prévoir et d’éviter les dysfonctionnements et en améliorer les performances.
Après trois ans d’étude, suivre un stage dans une entreprise devient une nécessité dont
l’objectif est d’appliquer les connaissances pratiques et théoriques afin de se familiariser avec
la réalité professionnelle et s’adapter au monde du travail.
La société COSUMAR, où nous avons effectué notre stage est une entreprise
industrielle qui transforme le sucre brut en sucre blanc.
Le projet réautomatisation de la centrifugeuse BMA G1750 qui a commencé en avril
2007 dans les principaux ateliers de COSUMAR est le premier pas vers le grand progrès au
niveau de tout le système de production.
Durant ce stage, on va ramener une enquête de satisfaction; l’automatisation auprès
des opérateurs et des techniciens, ensuite on va identifier les sources de défauts des principaux
organes de la centrifugeuse au secteur STG1 pour y proposer des solutions adéquates qui
peuvent minimiser les pertes et en même temps améliorer le rendement de l’installation.
Nous avons eu l’occasion d’effectuer notre stage de fin d’études au sein de l’atelier
d’équipements (instrumentation et régulation) de la société COSUMAR, les étapes de
réalisation de ce stage sont décrites dans ce rapport qui sera organisé de la manière suivante :
 Le premier chapitre est consacré à la présentation de la société
 Le second chapitre porte sur la description de la centrifugeuse BMA G1750
 Le troisième chapitre présente une analyse détaillée du projet
 Le quatrième chapitre concerne le travail réalisé au cours de ce stage
Projet de fin d’étude 2013/2014 Page 5
Chapitre I
Présentation de l’organisme d’accueil
Projet de fin d’étude 2013/2014 Page 6
1. Aperçu général sur la société
COSUMAR est un groupe marocain, filiale de la Société nationale d'investissement,
spécialisé dans l'extraction, le raffinage et le conditionnement du sucre sous différentes
formes. Il est devenu l'unique opérateur sucrier marocain après l'acquisition
de SUTA, SUCRAFOR, SUNABEL et SURAC en 2005.
La raffinerie fonde son métier sur trois activités principales :
 L’extraction du sucre à partir des plantes sucrières : canne et betterave à sucre ;
 Le raffinage du sucre brut importé ;
 Le conditionnement sous différentes variétés.
La Raffinerie de Casablanca, créée en 1929, procède au raffinage du sucre brut importé en
sucre blanc contenant plus de 99.7% de saccharose pur. Le sucre brut est acheminé par bateau
depuis le brésil, d’où la position de la Raffinerie à proximité du port de Casablanca. Depuis le
port, le sucre brut est ensuite transporté vers l’usine où il sera stocké dans les silos dédiés.
Raffinerie de Casablanca, produit le pain de sucre, le lingot et le morceau et le granulé sous
la marque «Panthère/Enmer».
La production par cette raffinerie représente plus de 50% de la production totale du sucre.
Figure 1: Les différents filiales de la COSUMAR
Projet de fin d’étude 2013/2014 Page 7
2. Historique
Naissance de COSUMAR (1929)
Création du site historique de la raffinerie de Casablanca par La Société Nouvelle
des Raffineries de Sucre de SAINT LOUIS de MARSEILLE; elle produit 100 tonnes de
sucre par jour, exclusivement sous forme de pains de sucre.
COSUMA devient COSUMAR (1967)
L’Etat marocain acquiert 50% du capital de la société.
COSUMAR : filiale du 1er Groupe Privé, l’ONA (1985)
Le groupe ONA prend le contrôle du capital de Cosumar, désormais cotée à la
Bourse des Valeurs de Casablanca.
Acquisition des sucreries des Doukkalas (1993)
Cosumar absorbe les sucreries des Doukkala (Zemamra et Sidi Bennour), dont il
détenait déjà une part significative.
Les premiers investissements (2002)
Passage en blanc de la sucrerie de Sidi Bennour c’est-à-dire : Production de sucre
granulé destiné à la consommation directe
Naissance d’un Groupe (2005)
Acquisition des 4 sociétés sucrières Publiques, SUTA, SURAC, SUNABEL et
SUCRAFOR
Début du processus de modernisation et de mise à niveau (2006)
Projet d’extension de la capacité de traitement de betteraves à 15 000 t
betteraves/jour de la sucrerie de Sidi Bennour, montant de l’investissement :
850 MDH.
(2009)
Cosumar fête ses 80 ans, sortie d'un timbre dédié à l'industrie sucrière marocaine
Projet de fin d’étude 2013/2014 Page 8
3. Structure de la COSUMAR
president
Directeur
General
Direction
Financiere
Direction
D’Achat
Direction
Commerciale
Direction
D’Etude
Direction
R.H
Direction
Qualite
Direction
Maintenance
Direction
Amont Agricole
Direction
Raffinage
Service
Equipement
Service
Electrique
Service
Mecanique
Figure 2 : Structure de la COSUMAR.
4. Description du service équipement
Le stage a eu lieu à la direction maintenance, bureau de méthode plus précisément au
service équipement.
L‘atelier équipement présente un organe très important au sein de la raffinerie, il est
chargé de la maintenance, l‘automatisation, l‘instrumentation, et la régulation des différents
instruments de mesures. Il s‘occupe de la programmation et du câblage des automates
programmables, configuration des capteurs et des actionneurs, ainsi que l‘assistance aux
travaux de réalisation des projets.
5. Fiche technique
Dénomination « COSUMAR »Compagnie Marocaine
Sucrière et de Raffinage
Président Mohamed FIKRAT.
Directeur Général Mohammed Jaouad KHATTABI
Chiffre d’affaires 5810,9 MDH (en 2010)
Téléphone 05 22 67 83 00 / 05 29 02 83 00
Fax 05 22 24 10 71
Superficie 20 hectares
Effectifs 1081 personnes en 2011
Adresse 8 Rue Mouatamid ibnou abbad, B.P3098,
20300, Casablanca. Maroc.
Site web www.cosumar.co.ma
Capacité de production 2000 tonnes/jour.
Projet de fin d’étude 2013/2014 Page 9
6. Produit de la COSUMAR
COSUMAR assure la production, le conditionnement et la commercialisation du
sucre sous quatre formes : le Pain de sucre, le Lingot et le Morceau, le sucre en granulés. La
production s’effectue selon deux procédés :
 La transformation de la plante sucrière plantée localement, canne à sucre et betterave à
sucre, en sucre blanc
 Le raffinage de sucre brut acheté depuis le marché mondial en sucre blanc
7. Procédé de raffinage de la canne à sucre
A. Le sucre brut :
Le sucre brut constitue la matière première de la raffinerie, il est stocké dans des
grands magasins « Silos » dont la capacité est de 75000 tonnes. Le sucre est transféré vers la
station d’affinage grâce à des bandes transporteuses en passant par deux servo-balances, un
aimant pour éliminer les métaux ferreux, et un tamis pour isoler les grosses impuretés.
B. L’affinage :
L’affinage a pour but d’éliminer les impuretés externes qui enveloppent le sucre pour
obtenir un sucre aussi décoloré que possible. Cette étape se déroule en deux phases :
Le pain de sucre
Le sucre granulé
Le sucre lingot et morceau
Les Pellets
La Mélasse
Figure 3 : Les produits de la COSUMAR.
Projet de fin d’étude 2013/2014 Page 10
 Empattage
Le sucre brut est ramené du silo vers les empâteurs pour l’extraction des métaux, et
l’élimination de tous les objets étrangers. Dans un malaxeur permettant la circulation de la
vapeur pour maintenir la température voisine de 50°C. Le sucre se mélange avec « l’égout
riche d’empattage » et le sirop pour éliminer les impuretés externes de la molécule.
 Turbinage
La masse cuite d'empattage passe alors dans des turbines pour être essorée par
centrifugation. Le sirop obtenu appelé « égout riche d’empattage », filtré à travers la toile de
la turbine, tandis que le sucre reste dans le panier. Ce sucre subit un clairçage qui est une sorte
de rinçage. Le but de cette opération est d’éliminer la totalité des impuretés extérieures.
C. L’épuration:
Cette étape vise à éliminer les impuretés internes renfermées dans les cristaux. Cette
opération se déroule en deux phases :
 La carbonatation
La carbonatation a pour but d’enlever les impuretés internes telles que les cendres,
les matières organiques, ainsi qu’une partie des matières colorantes dans le sirop provenant de
la fonte.
Ce précipite est obtenu par la réaction entre l’acide carbonique et le lait de chaux.
 La filtration
La filtration a pour but d’éliminer les matières non dissoutes contenues dans un
liquide, les impuretés existantes dans le sucre brut sous forme insoluble se retrouvent dans la
fonte (sable, argile, fibres, etc.….).
D. La décoloration
La commune filtrée est d'un degré de pureté assez élevé mais elle renferme encore des
matières colorantes n'ayant pas été retenues par la filtration. Pour atteindre l’objectif de la
décoloration, on utilise souvent la résine comme absorbant de ces colorants.
E. L’évaporation
C’est une opération qui consiste à faire évaporer, par réchauffage, l’eau contenue dans
le sirop sortant de la filtration. Elle s’effectue dans des chaudières CEFT (Corps Evaporator
Flow Tomb).
Projet de fin d’étude 2013/2014 Page 11
A la sortie des filtres, le sirop décoloré se trouve avec une pureté de l’ordre 99,5% et
un brix 64%.
F. La cristallisation
La cristallisation constitue l’ultime étape avant l’obtention du sucre sous forme de
masse cuite.
Elle consiste à cristalliser le sucre contenu dans le raffinage par évaporation de l’eau.
Cette dernière se fait dans des cuites, et permet d’enlever une grande partie de l’eau.
G. Le conditionnement :
La COSUMAR dispose de trois stations de conditionnement, selon le produit fini
désiré. Les stations du sucre granulé, sucre moulé, la station des pains turbinés et la station
des pains.
Projet de fin d’étude 2013/2014 Page 12
Chapitre II
Présentation de la centrifugeuse
Projet de fin d’étude 2013/2014 Page 13
Principe de fonctionnement1.
A. C’est quoi une centrifugeuse
Une centrifugeuse est un appareil destiné à imprimer une accélération, grâce à
un mouvement de rotation, à un mélange liquide-solide. Le plus souvent, le mélange est
déposé dans un récipient perforé de multiples orifices, la taille de ceux-ci étant suffisamment
grande pour laisser passer le liquide et assez petite pour empêcher le passage du solide. Ce
type d'appareil peut aussi servir à séparer les mélanges constitués de parties ayant une densité
différente.
L'essoreuse à salade en est une : sous l'effet de
la rotation, une accélération due à une force
centrifuge est appliquée au contenu. Les feuilles de
laitue sont bloquées par les parois du panier perforé et
l'eau est éjectée sur les parois du récipient : le corps
dense est séparé du corps moins dense.
B. Force centrifuge
La force centrifuge est une force physique inertielle : cela signifie qu’elle entraîne
un mouvement, comme d’autres forces habituelles (les poussées, la gravité, etc.), mais elle
n’est pas un transfert d’énergie, contrairement à ces dernières. Comme la force de Coriolis,
elle résulte d’une sorte de « décalage » entre les mouvements de deux référentiels (voiture qui
tourne par rapport au sol, gravité artificielle dans l’espace, etc.).
Par exemple, un véhicule se déplace par rapport au sol ;
 s’il va tout droit et roule toujours à la même vitesse, il est dans un référentiel appelé
« galiléen », comme la Terre : c’est donc un référentiel galiléen dans un autre, les
mouvements ne sont pas « décalés » et il n’y a pas de
force centrifuge ;
 si, maintenant, le véhicule tourne ou accélère, il n’est
plus dans un référentiel galiléen. Il va exister une sorte
de « différence » entre le référentiel terrestre et lui et
cette différence va être « compensée » par l’apparition
de forces « inertielles », dont la force centrifuge. C’est
pour cela que l’on ressent une force dans les virages :
c’est la force centrifuge.
Figure 4: Essoreuse à salade.
Figure 5 : perdre la maîtrise de son
véhicule dans les courbes à cause de la
force centrifuge.
Projet de fin d’étude 2013/2014 Page 14
Voici l’expression physique de la force centrifuge :
Figure 6 : Représentation du mouvement.
Projet de fin d’étude 2013/2014 Page 15
La centrifugeuse BMA G17502.
BMA (Braunschweigische Maschinenbauanstalt AG) est l’un des fabricants leaders
mondiaux en centrifugeuses pour l'industrie sucrière. Les centrifugeuses discontinues BMA
de la série G, à commande automatique, sont appropriées pour l’essorage de toute sorte de
masses cuites.
Le système de contrôle-commande est
relié à l’automate Siemens S7 300.
La centrifugeuse fonctionne entièrement
automatiquement. De nombreuses options (par
exemple : le dispositif de lavage au sirop, …) à
sélectionner au choix permettent d’adapter la
centrifugeuse aux fins d’utilisation spécifiques.
Elle est entraînée par un moteur asynchrone de
puissance 230 kW. Ce dernier renvoie l’énergie
dégagée pendant le freinage dans le réseau de
l’usine, permettant d’assurer ainsi un mode de
fonctionnement économe en énergie.
Figure 7 : Vue de la centrifugeuse BMA G1750 installée sur
COSUMAR
Figure 8:Vue du pupitre de commande actuel de la machine
Projet de fin d’étude 2013/2014 Page 16
A. Le rôle de la centrifugeuse (La cristallisation)
Cette étape est la phase ultime de purification du sucre. Elle permet de séparer les
impuretés contenues dans le sirop. Cette opération est réalisée à l’inverse de l’épuration calco-
carbonique, puisqu’on élimine le saccharose sous forme de cristaux alors que les impuretés
restent concentrées dans le liquide pour donner en final une solution résiduelle épuisée : la
mélasse.
La cristallisation en usine est généralement réalisée en trois étapes appelées « jets ». Si
on procédait en une seule étape, cela donnerait des produits quasi- solides et impossibles à
véhiculer et à séparer. En général on se limite à un rendement en cristaux de 55 % (% masse
cuite) en 1 er jet et on réalise une
cristallisation fractionnée en 3
jets. Chaque jet se constitue d’une
phase de cristallisation, de
malaxage et de centrifugation. On
procède à l’affinage du sucre 3
(lavage à l’égout) pour réduire le
recyclage de N.S. en 1er jet.
Le sirop d’alimentation du
1er jet est appelé « liqueur
standard » ou (LS), il est le
résultat du mélange de différents
produits. Le sirop et les cristaux
formés au cours de la
cristallisation forment la « masse-
cuite ». Le sirop entourant les
cristaux prend le nom d’eau mère
puisqu’il nourrit les cristaux.
Lors de l’essorage, l ‘eau
mère entourant les cristaux
devient « égout pauvre » ou (EP)
et l’eau utilisée pour le clairçage
(lavage) du sucre en centrifugeuse
constitue « l’égout riche » ou
(ER).
Figure 9:Cristallisation en 3 jets.
Projet de fin d’étude 2013/2014 Page 17
B. Sous-ensembles et pièces détachés
Figure 10 : Sous-ensemble, vue de face - vue de gauche.
Rep. Désignation Rep. Désignation
1 Support 2 Couvercle
3 Cuve 4 Partie supérieure du déchargeur
5 Charrue de déchargement 6 Dispositif de centrage
7 Dispositif interne de séparation des égouts 8 Projecteur
9 Appareil de commande 10 Rampe de clairçage à l’eau
11 Moteur 12 Bague intermédiaire
13 Frein 14 Accouplement
15 Tête d’entraînement 16 Arbre
17 Plateau de distribution 18 Moyeu
19 Panier (avec tamis) 20 Obturateur de fond
21 Dispositif de nettoyage 22 Vanne de chargement
23 Rinçage de la trémie de chargement 24 Trémie de chargement
25 Clapet de sécurité 26 Palpeur de niveau
Projet de fin d’étude 2013/2014 Page 18
C. Explication des différents dispositifs
 Panier
Le corps du panier est une construction soudée en acier inoxydable
de haute résistance. L’enveloppe du panier est perforée sur toute la
hauteur, les perforations d’écoulement présentant un finissage de
surface de haute qualité.
Le moyeu est vissé au corps de panier.
D’un côté, sa forme spéciale assure un bon appui de la tôle
perforée, de l’autre, on obtient ainsi un grand espace libre entre
paroi du panier et tôle perforée à travers lequel le sirop peut couler
vers les perforations du panier.
Tôle perforée et tôle à fentes en pont sont fabriquées en acier
inoxydable.
Pour les cas spéciaux, on emploie également des tamis avec perforations en forme de fentes
d’une largeur de 0,4 mm.
 Arbre
En combinaison avec l’accouplement, l’arbre de centrifugeuse transmet le couple de rotation
du moteur d’entraînement au panier. L’arbre est produit d’un acier de résistance
extraordinairement haute et étudié avec une réserve de sécurité multiple pour la transmission
de forces. Il est pourvu d’une protection anticorrosive par nickelage chimique dur dans les
parties visibles.
 Centrage
Le dispositif de centrage se compose d’une douille
cylindrique fixée sur l’arbre, d’une bague à quatre
rouleaux qui, pendant le service, roulent sur la douille,
ainsi que de la réception extérieure transmettant les
forces produites au couvercle.
 Entraînement
L’entraînement est composé de la tête d’entraînement
avec deux roulements permettant le regraissage, d’une
rotule semi−sphérique pour permettre les mouvements
d’oscillation et de ressorts en caoutchouc pour les
amortir, de l’accouplement, du frein, de l’alarme
Figure 11 : contrôle de
panier de centrifugeuse.
Figure 12 : Tête d'entrainement avec freins à
disque.
Projet de fin d’étude 2013/2014 Page 19
d’oscillations et des transmetteurs de vitesse.
La bague extérieure de l’entraînement est vissée sur le support.
Grâce à sa réalisation constructive avec couronne dentée centrale en caoutchouc,
l’accouplement peut supporter les mouvements d’oscillation sans être endommagé. Le frein
travaille comme frein d’urgence". Pendant le service en cycles, le freinage est effectué en
régime générateur du moteur. Le frein est desserré par pression de ressort et actionné à l’aide
d’air comprimé.
 Support
Le support est composé d’une tête avec quatre pieds de support carrés. La tête est destinée à
recevoir l’accouplement et le frein, de manière à ce qu’aucune poussière de freinage ne puisse
sortir.
La connexion entre moteur et support est assurée par une bague intermédiaire dont la forme
constructive dépend de la bride du moteur.
Le support est guidé dans la cuve moyennant des douilles de serrage pour charges élevées et
vissé à celle−ci.
 Déchargeur
Au choix, deux types de déchargeur peuvent être utilisés. Il est
impossible de combiner les deux systèmes:
 Déchargeur R (tournant à droite, c’est à dire dans le sens
de rotation du panier)
 Déchargeur L (avec lequel on est concerné) ; dans ce
système, un vérin pneumatique fait entrer la charrue dans
la couche du produit, la charrue tournant en direction
opposée au sens de rotation du panier.
Etant donné que, dans ce système, la charrues ne s’étend
pas sur toute la hauteur intérieure du panier, pendant le
procès, elle exerce un mouvement verticale vers le bas
incité également par vérin pneumatique.
 Obturateur de fond
L’obturateur de fond est un cône en tôle avec bague de centrage montée.
En état fermé, cette bague assure le guidage dans le fond de panier et l’obturation envers ce
dernier.
Figure 13 : Opération de
déchargement contre le sens de
rotation (type L).
Projet de fin d’étude 2013/2014 Page 20
Au niveau de l’ouverture supérieure, le cône est guidé sur une unité pneumatique de cylindre
et piston de façon à empêcher que du produit entre dans l’espace se trouvant au−dessous de
l’obturateur.
L’unité de cylindre et piston est alimentée en air à travers un passage tournant de façon à ce
qu’il est possible de renoncer au montage d’éléments supplémentaires à l’intérieur du panier
pour commander l’obturateur.
 Palpeur de niveau
La régulation automatique de la quantité de masse cuite alimentée se fait par l’intermédiaire
du palpeur de niveau fixé sur le couvercle de la cuve.
Au début du processus de chargement, le palpeur est libéré par cylindre pneumatique et, sous
la pression d’un ressort, commence son chemin vers la paroi du panier. La couche de masse
cuite fait retourner le bras du palpeur.
Une fois l’épaisseur de couche préfixée atteinte, un détecteur de valeur limite émet le signal
pour l’achèvement du processus de chargement (il faut tenir compte d’un égouttement
postérieur de masse cuite dû au temps de fermeture de la vanne de chargement). L’impulsion
donnée sert en même temps à amorcer le vérin pneumatique qui entraîne le mouvement du
bras du palpeur vers le centre du panier.
 Dispositif de chargement
Le dispositif de chargement se compose de la tubulure pour le raccordement au malaxeur de
distribution, de la vanne de chargement à commande pneumatique, du positionneur, de l’unité
des fins de course, de la trémie de chargement et du clapet de sécurité.
Le clapet de sécurité est fermé et un peu décalé dans le temps par rapport à la fermeture de la
vanne de chargement pour que la masse cuite restante puisse sortir de la trémie de
chargement. En outre, la trémie de chargement est rincée pendant cette période de différence.
Pendant la phase de chargement, le flux de masse cuite est guidé sur le plateau de distribution
par le clapet de sécurité.
 Dispositif de clairçage à l’eau
Le dispositif de clairçage à l’eau est composé de la rampe de clairçage à l’eau, du flexible de
raccordement orientable et de la vanne d’arrêt à commande pneumatique.
La rampe de clairçage est équipée de buses à jet plat et permet un ajustement radial (pour
régler l’angle de pulvérisation en fonction de l’épaisseur de la couche de produit).
L’automate programmable de la machine comprend un clairçage à l’eau intermittente
Projet de fin d’étude 2013/2014 Page 21
(Interrompu temporairement) afin de pouvoir prévoir plusieurs cycles de clairçage. Il est
également possible de faire sortir l’égout pauvre restant, Après la sortie de l’égout pauvre à
l’aide d’un lavage à l’eau très bref pour que la totalité des égouts provenant de la phase de
clairçage principale puisse être utilisée comme égout riche (le mélange des égouts est ainsi
réduit au minimum).
 Dispositif de clairçage à vapeur
Si le clairçage à vapeur est réalisé avec de la vapeur surchauffée, celui−ci s’effectue avant
tout en vue d’un séchage préalable du produit. Dû à la température élevée, une grande partie
de l’humidité s’évapore de façon à ce qu’une humidité résiduelle réduite du produit est
atteinte.
En cas d’utilisation de vapeur sursaturée, le processus de clairçage à vapeur sert à laver
encore une fois le produit, mais avec une quantité minimale d’eau.
En règle générale: Pour les produits d’une pureté plus élevée, la nécessité d’effectuer un
clairçage à vapeur est moins importante.
En cas de sucre affiné, le clairçage à vapeur aux fins de lavage du sucre est superflu. Pour
cela, seulement un clairçage à vapeur surchauffée donne un sens.
Le dispositif de clairçage à vapeur peut également être utilisé pour un réchauffement préalable
de la centrifugeuse.
 Contrôle d’oscillations
Pour protéger la centrifugeuse, deux interrupteurs d’oscillation et un interrupteur de vibration
sont montés
Les interrupteurs sont destinés à :
Détecter d’une façon préventive les battements du panier, de l’arbre et de l’obturateur contre
la cuve de centrifugeuses et les empêcher.
Protéger la centrifugeuse contre les vibrations excessives dues aux balourds dans le panier ou
par exemple à un arbre déformé.
 Dispositif interne de séparation des égouts, disponible en option
En principe, le dispositif de séparation des égouts est une vanne à siège qui ouvre et ferme le
canal d’égout riche en fonction du temps technologique ajusté.
Projet de fin d’étude 2013/2014 Page 22
Les canaux pour égout pauvre et égout riche sont
complètement séparés l’un de l’autre, de façon à ce
qu’il reste du temps suffisant pour l’évacuation de
l’égout respectif. Un mélange des égouts n’est plus
possible que sur la paroi de l’enveloppe.
Figure 14 : Fonctionnement du canal de
séparation des égouts.
Projet de fin d’étude 2013/2014 Page 23
Chapitre III
Etude de projet
Projet de fin d’étude 2013/2014 Page 24
1. Analyse Fonctionnelle
A. Expression du besoin
La méthode d'expression du besoin repose sur trois questions :
- A qui le produit rend-il service ?
À celui qui l’utilise : L’entreprise (COSUMAR)
- Dans quel but ?
Pour satisfaire le besoin exprimé : Essorer la masse cuite afin d’obtenir un sucre pure
100%
- Sur quoi le produit agit-il ?
Sur l’état d’une matière d’œuvre : La masse cuite
Figure 15 : Graphe des prestations – "bête à cornes".
Le graphe des prestations est le schéma normalisé de l'expression du besoin
Le produit rend service au client en agissant sur la matière d'œuvre pour satisfaire le
besoin.
La centrifugeuse rend service à l’entreprise en agissant sur la masse cuite pour avoir un
sucre pure 100% prêt à s’écher et se conditionner pour enfin le commercialisé.
La satisfaction du produit est générée par la modification de l’état d’une matière d’œuvre.
Essorer la masse cuite afin de fournir du sucre
pure 100%
Centrifugeuse
Entreprise Masse cuite
Dans quel but ?
A qui rend-il service ? Sur quoi agit-il ?
Projet de fin d’étude 2013/2014 Page 25
B. Processus
Les centrifugeuses discontinues travaillent de façon entièrement automatique et par cycles ;
Figure 16: Cycle d'une centrifugeuse discontinue.
Selon produit, exécution de la machine, et variante de l’entrainement, il est possible de
réaliser jusqu’à 25 cycles/h.
 Au début d’un cycle, la centrifugeuse fonctionne à la vitesse de chargement
160Tr/min.
 Quand la vanne de chargement s’ouvre, la masse cuite entre dans le tube d’entrée.
 A travers le clapet de sécurité, le flux de masse cuite est guidé vers le plateau de
distribution et reparti d’ici régulièrement dans le panier.
 Une fois l’épaisseur de masse cuite souhaitée atteinte, le palpeur de niveau émet le
signal pour la fermeture de la vanne de chargement fermée, le lavage du tube d’entrée
et l’accélération à la vitesse d’essorage commencent. Le clapet de sécurité se ferme de
façon temporisée.
 Pendant la phase d’accélération, les opérations de clairçage à l’eau et à la vapeur sont
réalisées, un peu décalés dans le temps l’une envers l’autre. Après avoir appliqué le
clairçage, le dispositif de séparation des égouts passe en position « égout riche
».pendant les phases d’accélération et d’essorage, la plus grande quantité possible de
liquide est amenée vers les canaux d’évacuation des égouts de la cuve.
Chargement
Accélération
Clairçage
EssorageFreinage
Déchargem
-ent
Lavage
Projet de fin d’étude 2013/2014 Page 26
 Après la phase de freinage ; environ à une vitesse de entre 80 et 40 Tr/min ; le
processus de déchargement commence. Pendant quelques révolutions du panier, le
déchargeur écarte la couche de produit de la paroi de panier en dirigeant les cristaux
vers l’ouverture se trouvant dans le fond du panier.
 Avant le processus de déchargement, cette ouverture a été libérée par l’obturateur de
fond.
 Le produit tombe de la sortie de la cuve dans les unités de transport postposées.
 Une fois le processus de déchargement achevé, le lavage des tamis est effectué
pendant que la centrifugeuse accélère de nouveau à la vitesse de chargement.
 Après la fin du lavage et le passage du dispositif de séparation des égouts
éventuellement existant en position « égout pauvre », il est possible de commencer
automatiquement ou manuellement un nouveau cycle.
C. L’analyse fonctionnelle du besoin
L'analyse fonctionnelle du besoin, permet de caractériser les fonctions de service
attendues et générées par l'usage du produit.
La définition des relations entre le produit et les éléments du milieu extérieur est
généralement une "histoire" de spécialistes, qui "racontent" l'utilisation du produit, pour
envisager toutes les interactions avec l'extérieur. On peut alors construire le graphe des inters
acteurs.
Figure 17: diagramme des interactions.
Les fonctions principales (FP) les fonctions pour lesquels le produit a été créé.
Les fonctions contraintes (FC) traduisent des réactions ou des adaptations à des éléments du
milieu extérieur.
Projet de fin d’étude 2013/2014 Page 27
 Liste des fonctions
FP1 Essorer la masse cuite par la force centrifuge générer par la rotation à grande vitesse.
FP2 Claircer le sucre cristallisé on envoyant de l’eau et de la vapeur.
FC1 Etre alimenter en énergie électrique.
FC2 Assurer la sécurité des personnes.
FC3 Etre opérationnel sous les conditions de pression, humidité et corrosion usuelles.
FC4 Se fixer et d’adapter à un support en assurant la démunissions des risques causé par les
vibrations.
FC5 Possibilité de superviser et intervenir par un opérateur de maintenance en cas de besoin.
FC6 Permet le lavage du tamis à la fin de chaque cycle.
D. L’analyse fonctionnelle interne
Il s'agit cette fois de l'étude des fonctions de service réalisées (et non plus attendues) à partir
des solutions techniques proposées par l'entreprise pour réaliser le produit. On se place du
point de vue de l'exploitant ou du concepteur.
Pour cela nous allons utiliser l’outil SADT (Structured Analysis & Design Technic)
Qui est une méthode graphique qui part du général pour aller au particulier. Elle permet de
décrire des systèmes où coexistent des flux de matières d'œuvre (produits, énergies et
informations). Elle s'appuie sur la mise en relation de ces différents flux avec les fonctions
que remplit le système.
Le modèle de représentation prend la forme d'Actigrammes, rectangles basés sur les activités
ou les fonctions du système.
Les actigrammes sont définis par :
 Les entrées : SUR QUOI agit la fonction ?
 Les sorties : QUE DEVIENNENT les entrées, après réalisation de la fonction ?
 Les contraintes de pilotage : éléments qui paramètrent et modulent la fonction.
 Les moyens (support d'activités) : c'est la réponse à la question : QUI
Projet de fin d’étude 2013/2014 Page 28
W : Contrainte énergétique (énergie électrique et pneumatique)
C : Contrainte de configuration (Information sur le fonctionnement)
R : Contrainte de réglage (Programme)
E : Contrainte d’exploitation (Réglage)
Projet de fin d’étude 2013/2014 Page 29
Projet de fin d’étude 2013/2014 Page 30
2. Cahier de charges
A. Système de contrôle-commande actuel
Un automate programmable industriel, ou API, est un dispositif électronique
programmable destiné à la commande de processus industriels par un traitement séquentiel. Il
envoie des ordres vers les prés actionneurs (partie opérative ou PO côté actionneur) à partir de
données d’entrées (capteurs) (partie commande ou PC côté capteur), de consignes et d’un
programme informatique.
Figure 18: Structure d'un API.
 Les composantes de l’automate programmable S7-300
L’automate programmable S7-300 se compose des unités suivantes :
Le module d’alimentation PS 307 ; 2A (6ES7307-1BA00-0AA0)
Le module d'alimentation PS 307 ; 2 A présente les propriétés
suivantes :
Courant de sortie 2 A
 Tension nominale de sortie 24 V cc
 stabilisée, tenue aux courts-circuits et à la marche à
vide
 Peut assurer la tension d'alimentation des capteurs et
actionneurs.
Figure 19: module d'alimentation
PS 307
Projet de fin d’étude 2013/2014 Page 31
L’unité centrale CPU 315-2 DP (6ES7315-2AFO3-0AB0)
 L’unité centrale exécute le programme utilisateur, alimente le
bus interne du S7-300 en 5V, communique avec d’autres
appareils d’un réseau MPI via l’interface MPI.
 Temps de traitement élevé en arithmétique binaire (0,3 µs) et en
virgule flottante (50 µs).
 Interface maître/esclave DP PROFIBUS
L’unité centrale est livrée avec une alimentation intégrée de 24V cc
et une mémoire de travail de 64 Ko.
Les deux modules d’entrées/sorties TOR SM 323 ; DI16/DO16 24V/0,5A (6ES7323-
1BLOO-0AA0)
Le SM 323 ; DI 16/DO-16 x 24 V cc/0,5 A possède les caractéristiques
suivantes :
 16 entrées numériques, séparation galvanique par groupes de 16
 16 sorties numériques, séparation galvanique par groupes de 8
 Tension d'entrée nominale : 24 V cc
 Courant de sortie : 0,5 A
 Entrées convenant pour des commutateurs et des détecteurs de
proximité
 Sorties convenant aux électrovannes, aux contacteurs à courant continu et aux
lampes de signalisation.
Le processeur de communication CP 342-5 DP (6GK7342-5DA01-
0XE0)
Le processeur de communication CP 342-5 est le module de
communication du SIMATIC S7-300 pour le bus PROFIBUS DP. Le CP
342-5 soulage la CPU des tâches de communication.
Le CP 342-5 présente tous les avantages architecturaux du SIMATIC
S7-300, à savoir :
 Compacité : largeur standard simple des modules SM du SIMATIC S7-300
Figure 20: CPU 315-2 DP
Figure 21: TOR SM 323
Figure 22: CP 342-5 DP
Projet de fin d’étude 2013/2014 Page 32
 Connecteur femelle Sub-D 9 points pour la connexion au PROFIBUS-DP
 Bornier à 4 bornes pour l'application de l'alimentation externe de 24 V cc
 Facilité de câblage : le connecteur femelle Sub-D et les bornes sont facilement
accessibles
 Le CP 324-5 peut être utilisé sans ventilation forcée, ni pile de sauvegarde, ni
cartouche mémoire ne sont nécessaires
 Le pupitre Siemens OP17
Les pupitres opérateur OP7 et OP17 sont des
périphériques permettant de visualiser l’état d’exploitation, les
valeurs actuelles d’un processus ainsi que les alarmes d’un
automate qui leur est relié. De plus, il est possible de procéder sur
le pupitre à des entrées écrites directement dans l’automate. Vous
pouvez même exécuter des fonctions de diagnostic sur
l’installation depuis le pupitre opérateur.
L’OP17 est doté d’un boîtier en plastique avec panneau frontal à
membrane, il convient donc à un montage isolé de la terre.
 Variateur de vitesse SIMOVERT MASTERDRIVE (6SE7035-
1TJ60)
Les SIMOVERT MASTERDRIVE VC (Vector Control)
font partie du groupe de produits SIMOVERT MASTERDRIVE
qui est un système complet de variation numérique de fréquence
pour les entraînements à vitesse variables avec moteurs triphasés.
Le MASTERDRIVE VC série de convertisseurs SIMOVERT est
à la fois uniforme et de conception modulaire. La puissance de
sortie de l’unité standard varie de 0,55 kW à 2300 kW. Toutes les
tensions d'alimentation standard internationale de 380 V à 690 V
sont couvertes.
Siemens 6SE7035-1TJ60 unité de SIMOVERT
MASTERDRIVES VC est un onduleur encastrable dont les
caractéristiques sont les suivantes :
 Puissance nominale : 250kW
 Courant nominal de sortie : 510A
Figure 23: Siemens OP17
Figure 24: SIMVERT MASTERDRIVE VECTOR
CONTROL.
Projet de fin d’étude 2013/2014 Page 33
 Tension d’alimentation triphasée : 380V à 480V AC
B. Problématique
Ainsi, toute perturbation, ou problème relié à ce système doit être détecté et corrigé en
un minimum de temps. Dans le cas du système d’automatisation, sur lequel nous avons
travaillé, les problèmes qui se posent peuvent se résumer comme suit :
L’endommagement des pupitres opérateurs dû aux facteurs suivants :
 L’accumulation de la poussière (existante dans l’environnement de l’implantation de
ces pupitres qui est un milieu hostile) au niveau du module de refroidissement qui
obstrue le dissipateur de chaleur et réduit la moyenne d’air à l’intérieur, ce qui
provoque une augmentation de la température (Surchauffe).
 La durée de vie limitée des composantes des pupitres opérateurs lors de l’utilisation
excessive et continue de ce dernier.
 La vapeur dégagée par les turbines et qui y pénètre à travers les encoches. Cette
vapeur se condense à l’intérieur des pupitres et provoque des courts-circuits au niveau
des cartes électroniques.
 La mauvaise manipulation qui entraîne des problèmes au niveau de la visualisation de
l’OP.
 Le coût élevé lors de la maintenance nécessite des pièces de rechange très chères. Le
dépannage d’équipement ne permet d'assurer qu’une partie de la fonction requise ; elle
doit toutefois être suivie par une action curative dans les plus brefs délais.
C. Solution et traitement de solution
COSUMAR est le principal acteur sucrier au Maroc et chaque problème au niveau de
la fabrication et du conditionnement peut influencer la production entière de l’usine.
Pour assurer sa survie, l’entreprise se trouve dans l’obligation de maintenir des marges
bénéficiaires suffisantes afin de rester compétitive dans le marché. Tout cela requiert une
bonne fiabilité des processus de fabrication du sucre.
Les solutions que nous allons suggérer par la suite ne concernent que le pupitre
opérateur.
On propose donc de remplacer l’OP17 avec un pupitre de modèle plus récent.
Pourquoi ?
 Remplacer un OP17 avec un autre OP17 est impossible car il n’est plus commercialisé
au marché
 Acheter un pupitre préprogrammer de la part du constructeur s’élevé à deux fois le
cout du même pupitre non programmé
Projet de fin d’étude 2013/2014 Page 34
Pour que la programmation soit utile, il faut que chaque bouton de notre nouveau
pupitre ait une adresse qui réfère à la tâche à exécuter si on appuie sur celui-ci, alors un
problème s’impose : comment connaitre la signification de chaque adresse mémoire de
DB45 Le programme STEP7 de la centrifugeuse en question non commenté, et sans
mnémoniques car le constructeur ne fournit pas le code source.
On propose alors d’éditer un nouveau programme qui doit être le plus similaire
possible à l’ancien, en gardant les mêmes diapositives de l’automate et tout le câblage déjà
existé (voir annexe P-55).
Notre objet se limitera à la programmation de l’automate et du pupitre.
D. Les capteurs les actionneurs de la machine
Comme déjà indiqué dans notre solution ; la rénovation du pupitre nécessite une
rénovation du programme lui-même.
Le programme doit être édité de façon à ce qu’il soit facilement compris par les agents
de COSUMAR, maintenable, et mis à jour au fur et à mesure. Dans ce cas, on doit essayer au
maximum d’utiliser les fonctions, d’écrire le programme de façon modulaire plutôt que
linéaire, de commenter chaque branche de programme et d’enrichir la mnémonique.
Pour écrire notre programme on doit connaitre tous les capteurs et les actionneurs
existant sur la machine et on doit respecter le processus de fonctionnement de la centrifugeuse
BMA G1750.
 Déroulement du cycle typique de la centrifugeuse
Figure 25 : déroulement du cycle typique de la centrifugeuse
Projet de fin d’étude 2013/2014 Page 35
 Temps technologiques
Relais de
temporisation
Fonction
T1 Contrôle de temps de cycle
T2 Contrôle de temps de chargement
T3 Retardement passage de la séparation des égouts en position égout riche
T4 Retardement passage de la séparation des égouts en position égout pauvre
T5 Début clairçage à l’eau 1
T6 Durée clairçage à l’eau 1
T7 Début clairçage à l’eau 2
T8 Durée clairçage à l’eau 2
T9 Déchargeur ; temps de séjour en haut
T10 Déchargeur ; temps de séjour en bas
T11 Durée essorage
T12 Durée lavage de tamis
T13 Début rinçage de la trémie de chargement
T14 Durée rinçage de la trémie de chargement
T15 Retardement fermeture du clapet de sécurité
T16 Début clairçage à vapeur
T17 Durée clairçage à vapeur
 Les capteurs
Désignation Type Fonction
S101 Détecteur de proximité Déchargeur en haut
S106 Détecteur de proximité Déchargeur en bas
S103* Détecteur de proximité Obturateur de font ouvert
S104* Détecteur de proximité Obturateur de fond fermé
S119 Interrupteur de pression Frein desserré
S114 Fin de course Mécanique Palpeur de niveau
S111/S112 Détecteur de proximité Oscillations
S113 Interrupteur à chute de bille Contrôle d’oscillations
S102 Détecteur de proximité Déchargeur en position de repos
S105 Détecteur de proximité Déchargeur en position de travail
S144 Détecteur de proximité Déchargeur verrouillé
S145 Détecteur de proximité Déchargeur non verrouillé
S115 Détecteur de proximité Vanne de chargement fermée
Y20 Electrovanne Rinçage de la trémie de chargement
Projet de fin d’étude 2013/2014 Page 36
 Schéma pneumatique
Figure 26:schéma pneumatique des actionneurs
Projet de fin d’étude 2013/2014 Page 37
Chapitre IV
Procédé de réalisation
Projet de fin d’étude 2013/2014 Page 38
Pour qu’on puisse réaliser notre projet on doit d’abord choisir le support matériel et
logiciel sur lequel on va travailler, l’existence d’un automate SIEMENS déjà installé nous
oblige à utiliser des logiciels SIEMENS compatible avec notre CPU permettant la mise en
œuvre de notre programme.
Il nous reste de choisir le pupitre nécessaire et efficace pour ce travail, par souci
d’efficacité, de fiabilité, et de compatibilité, nous allons devoir choisir un pupitre efficace
pour une réalisation efficace de ce travail, dans notre cas nous allons utiliser un pupitre récent
appartenant à la marque SIEMENS. Après de longues recherches et comparaisons entre les
différents modèles que présente cette marque nous avons finalement choisi le pupitre
opérateur MP277 10” TOUCH (N° de référence 61V6671-8XS00-01X0).
En terme pratique la moyenne des pannes des OP17s à COSUMAR vaut deux OP17s
par an, mais le MP277 n’aura besoin de rénovation que une fois par an au mois ca ça ce qui
est un gain pour l’entreprise en terme d’arrêt de production et l’occupation de la main
d’œuvre qui s’occupe du renouvellement.
1. Présentation générale du produit
Les Multi Panel MP 277 constituent une extension de la gamme des 270. Les pupitres
opérateurs se basent sur le système d'exploitation standard et innovateur Microsoft Windows
CE 5.0. Les Multi Panel MP 277 sont les représentants de la catégorie de produits appelée
"Plate-forme multifonctionnelle". Les pupitres opérateurs offrent des possibilités de
communication avec le monde de la bureautique élargies. Le programme Pocket Internet
Explorer est installé sur les pupitres opérateur.
Les MP 277 peuvent être employés de manière
variable, ils sont très performants et offrent un excellent
rapport qualité-prix.
 Les appareils sont équipés des composants suivants :
 Interface PROFIBUS
 Interface Ethernet pour la connexion à PROFINET
 2 interfaces USB
 Ecran TFT couleurs jusqu'à 64k
(Voir annexe P-54)
Figure 27: vue du MP277” 10 TOUCH
Projet de fin d’étude 2013/2014 Page 39
1. Présentation du logiciel
L’utilisation des composants de la famille SIEMENS nos oblige à utiliser des logiciels de
SIEMENS aussi, pour programmer le CPU nous devrons utiliser SIMATIC STEP7 et pour
programmer le pupitre il faut utiliser SIMATIC WINCC, pour cela nous avons choisie TIA
PORTAL V12, un logiciel qui combine les deux et qui est plus récent plus professionnel et
plus facile à utiliser.
Le nouvel environnement de développement Totally Integrated Automation Portal fédère
au sein d'un seul environnement de développement tous les outils logiciels d'automatisation.
En étant le premier logiciel d'automatisation de l'industrie à se satisfaire d'un seul
environnement, TIA Portal représente un jalon dans le développement logiciel – un seul projet
logiciel pour toutes les tâches d'automatisation.
Figure 28 : Vue du logiciel TIA PORTAL V12
2. Profibus (Process Field Bus)
Pour assurer la liaison entre AUTOMATE-HMI-
VARIATEUR DE VITESSE, il faut un support efficace et
rapide pour éviter toute perte d’information qui peut causer
un arrêt de production pour cela nous allons utiliser
Profibus.
Profibus est le nom d'un type de bus de
terrain propriétaire et de son protocole, inter-automates et
de supervision. Il est devenu peu à peu une norme de
communication dans le monde de l'industrie ces dix
dernières années.
Figure 29: connexion entre des différents
composants avec POFIBUS-DP
Projet de fin d’étude 2013/2014 Page 40
Le bus Profibus-DP (Decentralised Peripheral) (périphérie décentralisée) est utilisé pour
la commande déterministe dite "temps réel" de capteurs et d'actionneurs par une commande
centrale, par exemple par un automate programmable réalisant des fonctions d'automatisme et
de régulation.
On reconnaît facilement un réseau Profibus-DP à la couleur de son câble : violet. En
l'ouvrant, on distingue deux fils : un vert et un rouge, nommés respectivement "A" et "B". En
général, les connecteurs Profibus sont des connecteurs DE-9 plus ou moins standards. Le fil
"A" est relié au pin n° 8 du connecteur DE-9, tandis que le fil "B" est relié au pin n° 3. La
communication sur cette paire torsadée d'impédance caractéristique de 150 ohms est du
type RS-485 et se fait en mode NRZ à l'instar de nombreux autres protocoles sur ce support
physique.
Programmation3.
Avant de se lancer à la programmation il faut d’abord le représenter sous forme de grafcet
pour lui donner une forme plus claire et explicative, Après on pourra le traduire en un
programme en langage LADDER, lorsque nous finissons la programmation du CPU nous
passons à la réalisation des vues de la supervision ainsi que configurer ses différents éléments.
A. Programme en GRAFCET
Le GRAFCET est un modèle de description graphique du fonctionnement des systèmes. Il
décrit les comportements successifs d'un système logique préalablement défini par ses entrées
et ses sorties.
L’élément de base de cette représentation est le couple ETAPE - TRANSITION.
D'où son nom : GRAphe Fonctionnel de Commande, Etapes, Transitions.
La description du fonctionnement d'un automatisme logique peut alors être représentée
graphiquement par un ensemble :
- D’ETAPES auxquelles sont associées des ACTIONS,
- De TRANSITIONS auxquelles sont associées des RECEPTIVITES,
Projet de fin d’étude 2013/2014 Page 41
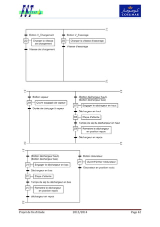
 Grafcet maitre
 Grafcet du mode manuel
Projet de fin d’étude 2013/2014 Page 42
Projet de fin d’étude 2013/2014 Page 43
 Grafcet du mode automatique
Projet de fin d’étude 2013/2014 Page 44
 Macro-étape de chargement
Projet de fin d’étude 2013/2014 Page 45
 Macro-étape de clairçage
 Macro-étape d’essorage
Projet de fin d’étude 2013/2014 Page 46
 Macro-étape de déchargement
 Macro-étape de lavage
Projet de fin d’étude 2013/2014 Page 47
 Grafcet de réinitialisation
B. Ladder
Un programme Ladder se lit de haut en bas et l'évaluation des valeurs se fait de
gauche à droite. Les valeurs correspondent en fait, si on le compare à un schéma électrique, à
la présence ou non d'un potentiel électrique à chaque nœud de connexion.
En effet, le Ladder est basé sur le principe d’une alimentation en tension représentée
par deux traits verticaux reliés horizontalement par des bobines, des contacts et des blocs
fonctionnels, d'où le nom 'Ladder' (échelle).
Il existe 3 types d'élément de langage :
 les entrées (ou contact), qui permettent de lire la valeur d'une variable booléenne ;
 les sorties (ou bobines) qui permettent d'écrire la valeur d'une variable booléenne ;
 les blocs fonctionnels qui permettent de réaliser des fonctions avancées.
Pour le programme de la machine en LADDER (voir CD ci-joint)
Projet de fin d’étude 2013/2014 Page 48
C. Supervision MP277 10 TOUCH
Pour réaliser la supervision, il faut d’abord créer un tableau de variables qu’on va
commander avec les différents éléments existant sur les vues de la supervision, sur notre
tableau il y a des variables de différents type (S5TIME, INT, WORD, BIT) puisque chaque
variable dans la supervision correspond à une autre dans l’API. (Voir CD ci-joint).
Notre supervision se compose de 5 vues:
 Vue principale.
 Vue de temporisations technologiques (3pages).
 Vue de configuration des vitesses.
 Vue de visualisation des défauts.
 Vue d’aide.
 Entête des vues
Figure 30 : Entête de la supervision.
1- Logo de COSUMAR
2- Pour accéder à la vue principale,
3- Pour accéder aux vues des temporisations technologiques,
4- Pour accéder à la configuration des vitesses,
5- Pour accéder à la fenêtre des défauts,
6- Pour accéder à la vue d’aide,
7- Date et heure,
 Vue principale
1- Vitesse du moteur (donner par le
variateur de vitesse)
2- Courant du moteur (donner par le
variateur de vitesse)
3- Pourcentage d’ouverture de la vanne
4- Pourcentage de vibration du moteur
(donner par le variateur de vitesse)
5- Température du moteur (donner par
le variateur de vitesse)
6- Cercle permet la visualisation de la
phase exécutée en mode automatique
Figure 31 : la vue principale de la supervision.
Projet de fin d’étude 2013/2014 Page 49
7- La vitesse consigne donner au variateur de vitesse dans chaque phase
8- Signalisation (Vert : prêt à fonctionner ; Rouge : existence de défaut ; Gris :
conditions initiales non validé)
9- Bouton d’activation du mode automatique (en vert si activé)
10- Bouton pour lancer le mode automatique après son activation
11- Bouton pour activer le point de réinitialisation qui met la centrifugeuse en mode
déchargement, activé en cas de vouloir passer du mode automatique au mode manuel
(en vert si activé)
12- Cycle par cycle ou cycle continue dans le mode automatique (en vert si activé)
13- Pour agrandir le pourcentage d’ouverture de la vanne du chargement
14- Pour réduire le pourcentage d’ouverture de la vanne du chargement
15- Pour l’appel de la vitesse d’essorage (en mode manuel)
16- Pour l’appel de la vitesse du déchargement (en mode manuel)
17- Pour l’appel de la vitesse de chargement (en mode manuel)
18- Ouvrir et fermer l’obturateur (en mode manuel)
19- Engagement du déchargeur en haut (en mode manuel)
20- Clairçage à eau (en mode manuel)
21- Clairçage à vapeur (en mode manuel)
22- Engagement du déchargeur en bas (en mode manuel)
 Vue de temporisations technologiques
1- Affichage et modification des valeurs de
temporisations (protéger en modification
avec nom d’utilisateur et mot de passe)
2- Affichage de la décrémentation de la
temporisation lorsqu’elle est en exécution
3- Passer aux différents pages des
temporisations
4- Le numéro de la page en vue
5- Se déconnecter de la session lorsqu’on
termine la saisie des temporisations (très
conseillé)
Figure 32 : Vue de temporisations.
Projet de fin d’étude 2013/2014 Page 50
 Vue de configuration
1- Les champs où on peut modifier les
consignes de vitesse voulue
2- Pour activer ou désactiver le clairçage à
eau 2 (en vert si activé)
3- Les limites des vitesses devrait être
prendre en considération
4- Se déconnecter de la session lorsqu’on
termine la saisie des vitesses (très
conseillé)
 Vue de défauts
1- C’est ici où s’affiche les défauts si existent
(pour la liste des défauts possible voir
annexe P-54)
 Vue d’aide
Une description détaillée des différents éléments
de la supervision.
Figure 33 : Vue de configuration.
Figure 34 : Vue des alarmes.
Figure 35 : Vue d'aide.
Projet de fin d’étude 2013/2014 Page 51
CONCLUSION
Le stage effectué à COSUMAR nous a permis de nous familiariser avec les différents
équipements de raffinage du sucre tout en contribuant à notre intégration au milieu industriel.
De plus, il nous a donné l’occasion de mettre en pratique les connaissances théoriques
acquises durant notre formation.
La thématique traitée nous a donné l’occasion d’assimiler la démarche et les pratiques
à suivre pour la résolution des problèmes et l’amélioration du rendement en proposant les
solutions adéquates.
En guise de conclusion nous tenons à affirmer que la COSUMAR s’est engagée dans
une voie d’innovation, restructuration, automatisation et d’informatisation de son tissu
industriel et administratif.
Projet de fin d’étude 2013/2014 Page 52
Glossaire
- Le brix : étant la quantité de matière sèche par 100g de produit. Il est déterminé par un
brix -mètre.
- Masse cuite : substance obtenue par la cristallisation du jus de la canne à sucre.
Webographie
 Procédé de raffinage http://www.lantic.ca/refining-process/cane.php .
 La force centrifuge http://fr.wikipedia.org/wiki/Force_centrifuge .
 La force centrifuge http://tpeforcecentrifuge.e-monsite.com/pages/q.html .
 Histoire de la COSUMAR, implantations, et chiffres, http://www.cosumar.co.ma .
Bibliographie
 HMI MP277 operating instructions (N° de référence 6AV6691-1DJ01-0AC0).
 Instructions de services pour les centrifugeuses discontinues BMA (B) version 2009.
 Cours « ETUDE DES SYSTEMES PLURITECHNIQUES ANALYSE DU BESOIN
– ANALYSE FONCTIONNELLE » Lycées Jules Renard et Raoul Follereau, Dijon,
France.
Projet de fin d’étude 2013/2014 Page 53
ANNEXE
Caractéristiques technique MP277 10 TOUCH
Poids sans emballage env. 2 650 g
Zone d'affichage, active 211,2 mm x 158,4 mm (10,4")
Type LCD-TFT
Résolution 640 x 480 pixels
Couleurs, représentables 64k
Réglage de la luminosité Oui
Type d’unité de saisie Ecran tactile analogique résistif
Mémoire d'applications 6 Mo
1 x RS 422/RS 485 12 Mbit/s max. 12 Mbit/s max
2 x USB USB-Host
1 x Ethernet RJ45 10/100 Mbit/s
Tension nominale
Plage, admissible
+24 V CC
20,4 V à 28,8 V (-15 %, +20 %)
Transitoires, au maximum
autorisées
35 V (500 ms)
Intervalle de temps entre
deux transitoires, minimum
50 s
Consommation de courant
 Typique
 Courant permanent, maximal
 Courant d'appel à l'enclenchement I2t
 env. 700 mA
 env. 1 100 mA
 env. 1 A2s
Listes des alarmes
ID Texte d’alarme Adresse de déclenchement
1 Arrêt d’urgence %DB1.DBX18.0
2 Survitesse %DB1.DBX18.2
3 Basse vitesse %DB1.DBX18.3
4 Pas de tension de commande %DB1.DBX18.4
5 Défaut moteur à balourd %DB1.DBX18.5
6 Défaut moteur de ventilateur %DB1.DBX18.6
7 Niveau masse cuite %DB1.DBX18.7
8 Défaut transporteur de sucre %DB1.DBX19.0
7 Oscillation %DB1.DBX19.1
10 Durée de cycle dépassée %DB1.DBX19.2
11 Vibration faible %DB1.DBX19.3
12 Vibration élevée %DB1.DBX19.4
Projet de fin d’étude 2013/2014 Page 54
Table des Entrées/Sorties d’API
Nom Adresse
Arrêt d'urgence I4.0
Pas de survitesse I4.3
Basse vitesse I4.4
Tension de commande I4.5
Moteur à balourd sortie du sucre I4.6
Moteur de ventilateur I4.7
Niveau masse cuite I5.1
Transporteur de sucre I5.2
Déchargeur en haut I8.0
Déchargeur au repos I8.1
Obturateur ouvert I8.2
Obturateur fermé I8.3
Déchargeur en service I8.4
Déchargeur en bas I8.5
Oscillation 1 I8.6
Oscillation 2 I8.7
Vibration élevée I9.0
Vibration petite I9.1
Palpeur de niveau I9.2
vanne de chargement 0% I9.3
vanne de chargement 25% I9.4
vanne de chargement 50% I9.5
vanne de chargement 75% I9.6
Frein desserré I9.7
Brancher la tension de commande Q4.0
Freinage rapide Q4.1
Moteur a balourd sortie du sucre Q4.2
Moteur de ventilateur Q4.3
Signalisation groupe de défaut Q5.2
klaxon Q5.5
Desserrer le frein Q8.0
Rampe de clairçage à eau Q8.1
Soupape à vapeur Q8.2
Séparateur des égouts Q8.3
Clapet de chargement Q8.4
Déchargeur montée/descente Q8.5
Déchargeur en service Q8.6
Déchargeur au repos Q8.7
Obturateur Q9.0
Vanne de chargement A0 Q9.2
vanne de chargement. palpeur de niveau Q9.3
Vanne de chargement A1 Q9.5
Vanne de rinçage de la trémie Q9.7
Projet de fin d’étude 2013/2014 Page 55
Table des matières
REMERCIEMENT ............................................................................................................................2
SYNOPSIS .............................................................................................................................................3
INTRODUCTION.................................................................................................................................4
CHAPITRE I : PRESENTATION DE L’ORGANISME D’ACCUEIL .............................................5
1. Aperçu général sur la société ...................................................................................................................6
2. Historique................................................................................................................................................7
3. Structure de la COSUMAR........................................................................................................................8
4. Description du service équipement..........................................................................................................8
5. Fiche technique........................................................................................................................................8
6. Produit de la COSUMAR...........................................................................................................................9
7. Procédé de raffinage de la canne à sucre .................................................................................................9
A. Le sucre brut : ............................................................................................................................................ 9
B. L’affinage :.................................................................................................................................................. 9
C. L’épuration:.............................................................................................................................................. 10
D. La décoloration ........................................................................................................................................ 10
E. L’évaporation ........................................................................................................................................... 10
F. La cristallisation........................................................................................................................................ 11
G. Le conditionnement :............................................................................................................................... 11
CHAPITRE II : PRESENTATION DE LA CENTRIFUGEUSE................................................... 12
Principe de fonctionnement................................................................................................................... 131.
A. C’est quoi une centrifugeuse ................................................................................................................... 13
B. Force centrifuge....................................................................................................................................... 13
La centrifugeuse BMA G1750 ................................................................................................................. 152.
A. Le rôle de la centrifugeuse (La cristallisation).......................................................................................... 16
B. Sous-ensembles et pièces détachés......................................................................................................... 17
C. Explication des différents dispositifs........................................................................................................ 18
CHAPITRE III : ETUDE DE PROJET............................................................................................ 23
1. Analyse Fonctionnelle............................................................................................................................ 24
A. Expression du besoin ............................................................................................................................... 24
B. Processus ................................................................................................................................................. 25
C. L’analyse fonctionnelle du besoin............................................................................................................ 26
D. L’analyse fonctionnelle interne................................................................................................................ 27
2. Cahier de charges................................................................................................................................... 30
A. Système de contrôle-commande actuel .................................................................................................. 30
B. Problématique ......................................................................................................................................... 33
C. Solution et traitement de solution........................................................................................................... 33
D. Les capteurs les actionneurs de la machine............................................................................................. 34
CHAPITRE IV : PROCEDE DE REALISATION........................................................................... 37
1. Présentation générale du produit .......................................................................................................... 38
1. Présentation du logiciel ......................................................................................................................... 39
2. Profibus (Process Field Bus) ................................................................................................................... 39
Programmation...................................................................................................................................... 403.
A. Programme en GRAFCET......................................................................................................................... 40
B. Ladder ...................................................................................................................................................... 47
Projet de fin d’étude 2013/2014 Page 56
C. Supervision MP277 10 TOUCH................................................................................................................. 48
CONCLUSION.................................................................................................................................... 51
GLOSSAIRE ....................................................................................................................................... 52
WEBOGRAPHIE............................................................................................................................... 52
BIBLIOGRAPHIE ............................................................................................................................. 52
ANNEXE ............................................................................................................................................. 53
Caractéristiques technique MP277 10 TOUCH................................................................................................ 53
Listes des alarmes .......................................................................................................................................... 53
Table des Entrées/Sorties d’API ..................................................................................................................... 54
Liste des figures.............................................................................................................................................. 57
Complément du rapport................................................................................................................................. 58
Projet de fin d’étude 2013/2014 Page 57
Liste des figures
Figure 1: Les différents filiales de la COSUMAR...................................................................................... 6
Figure 2 : Structure de la COSUMAR. ...................................................................................................... 8
Figure 3 : Les produits de la COSUMAR................................................................................................... 9
Figure 4: Essoreuse à salade.................................................................................................................. 13
Figure 5 : perdre la maîtrise de son véhicule dans les courbes à cause de la force centrifuge. ........... 13
Figure 6 : Représentation du mouvement. ........................................................................................... 14
Figure 7 : Vue de la centrifugeuse BMA G1750 installée sur COSUMAR .............................................. 15
Figure 8:Vue du pupitre de commande actuel de la machine .............................................................. 15
Figure 9:Cristallisation en 3 jets. ........................................................................................................... 16
Figure 10 : Sous-ensemble, vue de face - vue de gauche...................................................................... 17
Figure 11 : contrôle de panier de centrifugeuse................................................................................... 18
Figure 12 : Tête d'entrainement avec freins à disque........................................................................... 18
Figure 13 : Opération de déchargement contre le sens de rotation (type L). ...................................... 19
Figure 14 : Fonctionnement du canal de séparation des égouts.......................................................... 22
Figure 15 : Graphe des prestations – "bête à cornes"............................................................................ 24
Figure 16: Cycle d'une centrifugeuse discontinue................................................................................. 25
Figure 17: diagramme des interactions.................................................................................................. 26
Figure 19: Structure d'un API. ............................................................................................................... 30
Figure 20: module d'alimentation PS 307 ............................................................................................. 30
Figure 21: CPU 315-2 DP........................................................................................................................ 31
Figure 22: TOR SM 323.......................................................................................................................... 31
Figure 23: CP 342-5 DP.......................................................................................................................... 31
Figure 24: Siemens OP17....................................................................................................................... 32
Figure 25: SIMVERT MASTERDRIVE VECTOR CONTROL. ....................................................................... 32
Figure 26 : déroulement du cycle typique de la centrifugeuse............................................................. 34
Figure 27:schéma pneumatique des actionneurs................................................................................. 36
Figure 28: vue du MP277” 10 TOUCH ................................................................................................... 38
Figure 29 : Vue du logiciel TIA PORTAL V12 .......................................................................................... 39
Figure 30: connexion entre des différents composants avec POFIBUS-DP........................................... 39
Figure 31 : Entête de la supervision. ..................................................................................................... 48
Figure 32 : la vue principale de la supervision. ..................................................................................... 48
Figure 33 : Vue de temporisations. ....................................................................................................... 49
Figure 34 : Vue de configuration........................................................................................................... 50
Figure 35 : Vue des alarmes. ................................................................................................................. 50
Figure 36 : Vue d'aide............................................................................................................................ 50
Projet de fin d’étude 2013/2014 Page 58
Complément du rapport
Le CD ci-joint contient :
- Fichier PDF des variables de la HMI
- Fichier PDF des variables de l’API
- Fichier PDF du programme de l’API
- Les programmes d’API et de la HMI réalisés (extension *.ap12 nécessite TIA V12)

Rapport - H.KASSMI & M.ELHADI

  • 1.
    Universite Hassan 1er Facultedes Sciences et Techniques de Settat PROJET DE FIN D’ETUDE Pour l’Obtention du diplôme LICENCE EN GENIE ELECTRIQUE TITRE RENOVATION DU PUPITRE DE COMMANDE DE LA CENTRIFUGEUSE BMA G1750 Réalisé à COSUMAR PAR KASSIMI HAMZA & EL HADI MOHAMED Soutenu le 23 juin 2014 Encadré par : M. A.ECHCHATBI FSTS M. A.ZERHOUNI COSUMAR
  • 2.
    Projet de find’étude 2013/2014 Page 1 ‫تعالى‬ ‫هللا‬ ‫قال‬ ‫ما‬ْ‫ل‬ِ‫ع‬ ‫ِي‬‫ن‬ْ‫د‬ ِ‫ز‬ ‫ي‬ِّ‫ب‬َ‫ر‬ ْ‫ل‬ُ‫ق‬ َ‫و‬ 111 - ‫طه‬
  • 3.
    Projet de find’étude 2013/2014 Page 2 Remerciement En ayant achevé la préparation de notre projet de fin d’étude, dans l'espoir d'atteindre les résultats escomptés, Nous nous sentîmes dans l'obligation de remercier notre encadrant au sein de la COSUMAR à savoir M. A.ZERHOUNI pour sa disponibilité et ses précieuses consignes. Nous tenions aussi à remercier nos deux encadrants M. A.ECHCHATBI, M. A.TOUIL pour leurs soutiens et leurs remarques pertinentes. C'est à cœur ouvert que nous accueillerons les constatations du jury, des constatations qui nous serons sans doute utile en vue de la compétence de ses membres. Après un cursus riche en acquis tant sur le plan du savoir-faire obtenu tout au long de notre formation que sur le plan du savoir-être incarné par nos enseignants, auréoler le tout par un projet réussi sera un pur plaisir.
  • 4.
    Projet de find’étude 2013/2014 Page 3 SYNOPSIS Dans le but d’améliorer la qualité, la production et des services au sein de COSUMAR, ce dernier adopte une politique qui donne beaucoup d’importance à l’investissement dans le renouvellement de ses installations avec comme stratégie majeure l’automatisation de toutes les lignes de production et la mise à niveau de ces installations. C’est dans cette optique que s’inscrit notre sujet de stage intitulé « Rénovation du pupitre de commande de la centrifugeuse BMA G1750 ». Le but est de proposer une solution pour la rénovation du système de contrôle commande actuel par un système de nouvelle génération capable de faire face aux problèmes connues par le système actuel. Le projet consiste, en premier lieu, à faire une étude et une description détaillée des procédés actuellement utilisés dans la centrifugeuse. Pour ce faire, on procèdera à un inventaire de tous les équipements présents sur le site avec leurs caractéristiques techniques et leur mode de fonctionnement. Ensuite, on mènera une étude critique dans laquelle on révélera les différents problèmes actuels. Et pour remédier à ces problèmes, on présentera une nouvelle architecture du système de contrôle commande toujours basée sur du matériel SIEMENS, dont les pièces de rechanges sont disponibles dans les stocks de COSUMAR. Enfin, on proposera un programme d’automate et une interface de supervision sur écran tactile pour piloter la machine.
  • 5.
    Projet de find’étude 2013/2014 Page 4 INTRODUCTION La maintenance industrielle est devenue une fonction stratégique dans les entreprises. Intimement liée à l’incessant développement technologique, à l’apparition de nouveaux modes de gestion et d’organisation du travail, à la nécessité de réduire les coûts de production et d’optimiser l’utilisation des machines, et au respect des normes d’hygiène, de sécurité et d’environnement. Elle n’a plus aujourd’hui comme seul objectif de réparer l’outil de travail mais aussi d’en prévoir et d’éviter les dysfonctionnements et en améliorer les performances. Après trois ans d’étude, suivre un stage dans une entreprise devient une nécessité dont l’objectif est d’appliquer les connaissances pratiques et théoriques afin de se familiariser avec la réalité professionnelle et s’adapter au monde du travail. La société COSUMAR, où nous avons effectué notre stage est une entreprise industrielle qui transforme le sucre brut en sucre blanc. Le projet réautomatisation de la centrifugeuse BMA G1750 qui a commencé en avril 2007 dans les principaux ateliers de COSUMAR est le premier pas vers le grand progrès au niveau de tout le système de production. Durant ce stage, on va ramener une enquête de satisfaction; l’automatisation auprès des opérateurs et des techniciens, ensuite on va identifier les sources de défauts des principaux organes de la centrifugeuse au secteur STG1 pour y proposer des solutions adéquates qui peuvent minimiser les pertes et en même temps améliorer le rendement de l’installation. Nous avons eu l’occasion d’effectuer notre stage de fin d’études au sein de l’atelier d’équipements (instrumentation et régulation) de la société COSUMAR, les étapes de réalisation de ce stage sont décrites dans ce rapport qui sera organisé de la manière suivante :  Le premier chapitre est consacré à la présentation de la société  Le second chapitre porte sur la description de la centrifugeuse BMA G1750  Le troisième chapitre présente une analyse détaillée du projet  Le quatrième chapitre concerne le travail réalisé au cours de ce stage
  • 6.
    Projet de find’étude 2013/2014 Page 5 Chapitre I Présentation de l’organisme d’accueil
  • 7.
    Projet de find’étude 2013/2014 Page 6 1. Aperçu général sur la société COSUMAR est un groupe marocain, filiale de la Société nationale d'investissement, spécialisé dans l'extraction, le raffinage et le conditionnement du sucre sous différentes formes. Il est devenu l'unique opérateur sucrier marocain après l'acquisition de SUTA, SUCRAFOR, SUNABEL et SURAC en 2005. La raffinerie fonde son métier sur trois activités principales :  L’extraction du sucre à partir des plantes sucrières : canne et betterave à sucre ;  Le raffinage du sucre brut importé ;  Le conditionnement sous différentes variétés. La Raffinerie de Casablanca, créée en 1929, procède au raffinage du sucre brut importé en sucre blanc contenant plus de 99.7% de saccharose pur. Le sucre brut est acheminé par bateau depuis le brésil, d’où la position de la Raffinerie à proximité du port de Casablanca. Depuis le port, le sucre brut est ensuite transporté vers l’usine où il sera stocké dans les silos dédiés. Raffinerie de Casablanca, produit le pain de sucre, le lingot et le morceau et le granulé sous la marque «Panthère/Enmer». La production par cette raffinerie représente plus de 50% de la production totale du sucre. Figure 1: Les différents filiales de la COSUMAR
  • 8.
    Projet de find’étude 2013/2014 Page 7 2. Historique Naissance de COSUMAR (1929) Création du site historique de la raffinerie de Casablanca par La Société Nouvelle des Raffineries de Sucre de SAINT LOUIS de MARSEILLE; elle produit 100 tonnes de sucre par jour, exclusivement sous forme de pains de sucre. COSUMA devient COSUMAR (1967) L’Etat marocain acquiert 50% du capital de la société. COSUMAR : filiale du 1er Groupe Privé, l’ONA (1985) Le groupe ONA prend le contrôle du capital de Cosumar, désormais cotée à la Bourse des Valeurs de Casablanca. Acquisition des sucreries des Doukkalas (1993) Cosumar absorbe les sucreries des Doukkala (Zemamra et Sidi Bennour), dont il détenait déjà une part significative. Les premiers investissements (2002) Passage en blanc de la sucrerie de Sidi Bennour c’est-à-dire : Production de sucre granulé destiné à la consommation directe Naissance d’un Groupe (2005) Acquisition des 4 sociétés sucrières Publiques, SUTA, SURAC, SUNABEL et SUCRAFOR Début du processus de modernisation et de mise à niveau (2006) Projet d’extension de la capacité de traitement de betteraves à 15 000 t betteraves/jour de la sucrerie de Sidi Bennour, montant de l’investissement : 850 MDH. (2009) Cosumar fête ses 80 ans, sortie d'un timbre dédié à l'industrie sucrière marocaine
  • 9.
    Projet de find’étude 2013/2014 Page 8 3. Structure de la COSUMAR president Directeur General Direction Financiere Direction D’Achat Direction Commerciale Direction D’Etude Direction R.H Direction Qualite Direction Maintenance Direction Amont Agricole Direction Raffinage Service Equipement Service Electrique Service Mecanique Figure 2 : Structure de la COSUMAR. 4. Description du service équipement Le stage a eu lieu à la direction maintenance, bureau de méthode plus précisément au service équipement. L‘atelier équipement présente un organe très important au sein de la raffinerie, il est chargé de la maintenance, l‘automatisation, l‘instrumentation, et la régulation des différents instruments de mesures. Il s‘occupe de la programmation et du câblage des automates programmables, configuration des capteurs et des actionneurs, ainsi que l‘assistance aux travaux de réalisation des projets. 5. Fiche technique Dénomination « COSUMAR »Compagnie Marocaine Sucrière et de Raffinage Président Mohamed FIKRAT. Directeur Général Mohammed Jaouad KHATTABI Chiffre d’affaires 5810,9 MDH (en 2010) Téléphone 05 22 67 83 00 / 05 29 02 83 00 Fax 05 22 24 10 71 Superficie 20 hectares Effectifs 1081 personnes en 2011 Adresse 8 Rue Mouatamid ibnou abbad, B.P3098, 20300, Casablanca. Maroc. Site web www.cosumar.co.ma Capacité de production 2000 tonnes/jour.
  • 10.
    Projet de find’étude 2013/2014 Page 9 6. Produit de la COSUMAR COSUMAR assure la production, le conditionnement et la commercialisation du sucre sous quatre formes : le Pain de sucre, le Lingot et le Morceau, le sucre en granulés. La production s’effectue selon deux procédés :  La transformation de la plante sucrière plantée localement, canne à sucre et betterave à sucre, en sucre blanc  Le raffinage de sucre brut acheté depuis le marché mondial en sucre blanc 7. Procédé de raffinage de la canne à sucre A. Le sucre brut : Le sucre brut constitue la matière première de la raffinerie, il est stocké dans des grands magasins « Silos » dont la capacité est de 75000 tonnes. Le sucre est transféré vers la station d’affinage grâce à des bandes transporteuses en passant par deux servo-balances, un aimant pour éliminer les métaux ferreux, et un tamis pour isoler les grosses impuretés. B. L’affinage : L’affinage a pour but d’éliminer les impuretés externes qui enveloppent le sucre pour obtenir un sucre aussi décoloré que possible. Cette étape se déroule en deux phases : Le pain de sucre Le sucre granulé Le sucre lingot et morceau Les Pellets La Mélasse Figure 3 : Les produits de la COSUMAR.
  • 11.
    Projet de find’étude 2013/2014 Page 10  Empattage Le sucre brut est ramené du silo vers les empâteurs pour l’extraction des métaux, et l’élimination de tous les objets étrangers. Dans un malaxeur permettant la circulation de la vapeur pour maintenir la température voisine de 50°C. Le sucre se mélange avec « l’égout riche d’empattage » et le sirop pour éliminer les impuretés externes de la molécule.  Turbinage La masse cuite d'empattage passe alors dans des turbines pour être essorée par centrifugation. Le sirop obtenu appelé « égout riche d’empattage », filtré à travers la toile de la turbine, tandis que le sucre reste dans le panier. Ce sucre subit un clairçage qui est une sorte de rinçage. Le but de cette opération est d’éliminer la totalité des impuretés extérieures. C. L’épuration: Cette étape vise à éliminer les impuretés internes renfermées dans les cristaux. Cette opération se déroule en deux phases :  La carbonatation La carbonatation a pour but d’enlever les impuretés internes telles que les cendres, les matières organiques, ainsi qu’une partie des matières colorantes dans le sirop provenant de la fonte. Ce précipite est obtenu par la réaction entre l’acide carbonique et le lait de chaux.  La filtration La filtration a pour but d’éliminer les matières non dissoutes contenues dans un liquide, les impuretés existantes dans le sucre brut sous forme insoluble se retrouvent dans la fonte (sable, argile, fibres, etc.….). D. La décoloration La commune filtrée est d'un degré de pureté assez élevé mais elle renferme encore des matières colorantes n'ayant pas été retenues par la filtration. Pour atteindre l’objectif de la décoloration, on utilise souvent la résine comme absorbant de ces colorants. E. L’évaporation C’est une opération qui consiste à faire évaporer, par réchauffage, l’eau contenue dans le sirop sortant de la filtration. Elle s’effectue dans des chaudières CEFT (Corps Evaporator Flow Tomb).
  • 12.
    Projet de find’étude 2013/2014 Page 11 A la sortie des filtres, le sirop décoloré se trouve avec une pureté de l’ordre 99,5% et un brix 64%. F. La cristallisation La cristallisation constitue l’ultime étape avant l’obtention du sucre sous forme de masse cuite. Elle consiste à cristalliser le sucre contenu dans le raffinage par évaporation de l’eau. Cette dernière se fait dans des cuites, et permet d’enlever une grande partie de l’eau. G. Le conditionnement : La COSUMAR dispose de trois stations de conditionnement, selon le produit fini désiré. Les stations du sucre granulé, sucre moulé, la station des pains turbinés et la station des pains.
  • 13.
    Projet de find’étude 2013/2014 Page 12 Chapitre II Présentation de la centrifugeuse
  • 14.
    Projet de find’étude 2013/2014 Page 13 Principe de fonctionnement1. A. C’est quoi une centrifugeuse Une centrifugeuse est un appareil destiné à imprimer une accélération, grâce à un mouvement de rotation, à un mélange liquide-solide. Le plus souvent, le mélange est déposé dans un récipient perforé de multiples orifices, la taille de ceux-ci étant suffisamment grande pour laisser passer le liquide et assez petite pour empêcher le passage du solide. Ce type d'appareil peut aussi servir à séparer les mélanges constitués de parties ayant une densité différente. L'essoreuse à salade en est une : sous l'effet de la rotation, une accélération due à une force centrifuge est appliquée au contenu. Les feuilles de laitue sont bloquées par les parois du panier perforé et l'eau est éjectée sur les parois du récipient : le corps dense est séparé du corps moins dense. B. Force centrifuge La force centrifuge est une force physique inertielle : cela signifie qu’elle entraîne un mouvement, comme d’autres forces habituelles (les poussées, la gravité, etc.), mais elle n’est pas un transfert d’énergie, contrairement à ces dernières. Comme la force de Coriolis, elle résulte d’une sorte de « décalage » entre les mouvements de deux référentiels (voiture qui tourne par rapport au sol, gravité artificielle dans l’espace, etc.). Par exemple, un véhicule se déplace par rapport au sol ;  s’il va tout droit et roule toujours à la même vitesse, il est dans un référentiel appelé « galiléen », comme la Terre : c’est donc un référentiel galiléen dans un autre, les mouvements ne sont pas « décalés » et il n’y a pas de force centrifuge ;  si, maintenant, le véhicule tourne ou accélère, il n’est plus dans un référentiel galiléen. Il va exister une sorte de « différence » entre le référentiel terrestre et lui et cette différence va être « compensée » par l’apparition de forces « inertielles », dont la force centrifuge. C’est pour cela que l’on ressent une force dans les virages : c’est la force centrifuge. Figure 4: Essoreuse à salade. Figure 5 : perdre la maîtrise de son véhicule dans les courbes à cause de la force centrifuge.
  • 15.
    Projet de find’étude 2013/2014 Page 14 Voici l’expression physique de la force centrifuge : Figure 6 : Représentation du mouvement.
  • 16.
    Projet de find’étude 2013/2014 Page 15 La centrifugeuse BMA G17502. BMA (Braunschweigische Maschinenbauanstalt AG) est l’un des fabricants leaders mondiaux en centrifugeuses pour l'industrie sucrière. Les centrifugeuses discontinues BMA de la série G, à commande automatique, sont appropriées pour l’essorage de toute sorte de masses cuites. Le système de contrôle-commande est relié à l’automate Siemens S7 300. La centrifugeuse fonctionne entièrement automatiquement. De nombreuses options (par exemple : le dispositif de lavage au sirop, …) à sélectionner au choix permettent d’adapter la centrifugeuse aux fins d’utilisation spécifiques. Elle est entraînée par un moteur asynchrone de puissance 230 kW. Ce dernier renvoie l’énergie dégagée pendant le freinage dans le réseau de l’usine, permettant d’assurer ainsi un mode de fonctionnement économe en énergie. Figure 7 : Vue de la centrifugeuse BMA G1750 installée sur COSUMAR Figure 8:Vue du pupitre de commande actuel de la machine
  • 17.
    Projet de find’étude 2013/2014 Page 16 A. Le rôle de la centrifugeuse (La cristallisation) Cette étape est la phase ultime de purification du sucre. Elle permet de séparer les impuretés contenues dans le sirop. Cette opération est réalisée à l’inverse de l’épuration calco- carbonique, puisqu’on élimine le saccharose sous forme de cristaux alors que les impuretés restent concentrées dans le liquide pour donner en final une solution résiduelle épuisée : la mélasse. La cristallisation en usine est généralement réalisée en trois étapes appelées « jets ». Si on procédait en une seule étape, cela donnerait des produits quasi- solides et impossibles à véhiculer et à séparer. En général on se limite à un rendement en cristaux de 55 % (% masse cuite) en 1 er jet et on réalise une cristallisation fractionnée en 3 jets. Chaque jet se constitue d’une phase de cristallisation, de malaxage et de centrifugation. On procède à l’affinage du sucre 3 (lavage à l’égout) pour réduire le recyclage de N.S. en 1er jet. Le sirop d’alimentation du 1er jet est appelé « liqueur standard » ou (LS), il est le résultat du mélange de différents produits. Le sirop et les cristaux formés au cours de la cristallisation forment la « masse- cuite ». Le sirop entourant les cristaux prend le nom d’eau mère puisqu’il nourrit les cristaux. Lors de l’essorage, l ‘eau mère entourant les cristaux devient « égout pauvre » ou (EP) et l’eau utilisée pour le clairçage (lavage) du sucre en centrifugeuse constitue « l’égout riche » ou (ER). Figure 9:Cristallisation en 3 jets.
  • 18.
    Projet de find’étude 2013/2014 Page 17 B. Sous-ensembles et pièces détachés Figure 10 : Sous-ensemble, vue de face - vue de gauche. Rep. Désignation Rep. Désignation 1 Support 2 Couvercle 3 Cuve 4 Partie supérieure du déchargeur 5 Charrue de déchargement 6 Dispositif de centrage 7 Dispositif interne de séparation des égouts 8 Projecteur 9 Appareil de commande 10 Rampe de clairçage à l’eau 11 Moteur 12 Bague intermédiaire 13 Frein 14 Accouplement 15 Tête d’entraînement 16 Arbre 17 Plateau de distribution 18 Moyeu 19 Panier (avec tamis) 20 Obturateur de fond 21 Dispositif de nettoyage 22 Vanne de chargement 23 Rinçage de la trémie de chargement 24 Trémie de chargement 25 Clapet de sécurité 26 Palpeur de niveau
  • 19.
    Projet de find’étude 2013/2014 Page 18 C. Explication des différents dispositifs  Panier Le corps du panier est une construction soudée en acier inoxydable de haute résistance. L’enveloppe du panier est perforée sur toute la hauteur, les perforations d’écoulement présentant un finissage de surface de haute qualité. Le moyeu est vissé au corps de panier. D’un côté, sa forme spéciale assure un bon appui de la tôle perforée, de l’autre, on obtient ainsi un grand espace libre entre paroi du panier et tôle perforée à travers lequel le sirop peut couler vers les perforations du panier. Tôle perforée et tôle à fentes en pont sont fabriquées en acier inoxydable. Pour les cas spéciaux, on emploie également des tamis avec perforations en forme de fentes d’une largeur de 0,4 mm.  Arbre En combinaison avec l’accouplement, l’arbre de centrifugeuse transmet le couple de rotation du moteur d’entraînement au panier. L’arbre est produit d’un acier de résistance extraordinairement haute et étudié avec une réserve de sécurité multiple pour la transmission de forces. Il est pourvu d’une protection anticorrosive par nickelage chimique dur dans les parties visibles.  Centrage Le dispositif de centrage se compose d’une douille cylindrique fixée sur l’arbre, d’une bague à quatre rouleaux qui, pendant le service, roulent sur la douille, ainsi que de la réception extérieure transmettant les forces produites au couvercle.  Entraînement L’entraînement est composé de la tête d’entraînement avec deux roulements permettant le regraissage, d’une rotule semi−sphérique pour permettre les mouvements d’oscillation et de ressorts en caoutchouc pour les amortir, de l’accouplement, du frein, de l’alarme Figure 11 : contrôle de panier de centrifugeuse. Figure 12 : Tête d'entrainement avec freins à disque.
  • 20.
    Projet de find’étude 2013/2014 Page 19 d’oscillations et des transmetteurs de vitesse. La bague extérieure de l’entraînement est vissée sur le support. Grâce à sa réalisation constructive avec couronne dentée centrale en caoutchouc, l’accouplement peut supporter les mouvements d’oscillation sans être endommagé. Le frein travaille comme frein d’urgence". Pendant le service en cycles, le freinage est effectué en régime générateur du moteur. Le frein est desserré par pression de ressort et actionné à l’aide d’air comprimé.  Support Le support est composé d’une tête avec quatre pieds de support carrés. La tête est destinée à recevoir l’accouplement et le frein, de manière à ce qu’aucune poussière de freinage ne puisse sortir. La connexion entre moteur et support est assurée par une bague intermédiaire dont la forme constructive dépend de la bride du moteur. Le support est guidé dans la cuve moyennant des douilles de serrage pour charges élevées et vissé à celle−ci.  Déchargeur Au choix, deux types de déchargeur peuvent être utilisés. Il est impossible de combiner les deux systèmes:  Déchargeur R (tournant à droite, c’est à dire dans le sens de rotation du panier)  Déchargeur L (avec lequel on est concerné) ; dans ce système, un vérin pneumatique fait entrer la charrue dans la couche du produit, la charrue tournant en direction opposée au sens de rotation du panier. Etant donné que, dans ce système, la charrues ne s’étend pas sur toute la hauteur intérieure du panier, pendant le procès, elle exerce un mouvement verticale vers le bas incité également par vérin pneumatique.  Obturateur de fond L’obturateur de fond est un cône en tôle avec bague de centrage montée. En état fermé, cette bague assure le guidage dans le fond de panier et l’obturation envers ce dernier. Figure 13 : Opération de déchargement contre le sens de rotation (type L).
  • 21.
    Projet de find’étude 2013/2014 Page 20 Au niveau de l’ouverture supérieure, le cône est guidé sur une unité pneumatique de cylindre et piston de façon à empêcher que du produit entre dans l’espace se trouvant au−dessous de l’obturateur. L’unité de cylindre et piston est alimentée en air à travers un passage tournant de façon à ce qu’il est possible de renoncer au montage d’éléments supplémentaires à l’intérieur du panier pour commander l’obturateur.  Palpeur de niveau La régulation automatique de la quantité de masse cuite alimentée se fait par l’intermédiaire du palpeur de niveau fixé sur le couvercle de la cuve. Au début du processus de chargement, le palpeur est libéré par cylindre pneumatique et, sous la pression d’un ressort, commence son chemin vers la paroi du panier. La couche de masse cuite fait retourner le bras du palpeur. Une fois l’épaisseur de couche préfixée atteinte, un détecteur de valeur limite émet le signal pour l’achèvement du processus de chargement (il faut tenir compte d’un égouttement postérieur de masse cuite dû au temps de fermeture de la vanne de chargement). L’impulsion donnée sert en même temps à amorcer le vérin pneumatique qui entraîne le mouvement du bras du palpeur vers le centre du panier.  Dispositif de chargement Le dispositif de chargement se compose de la tubulure pour le raccordement au malaxeur de distribution, de la vanne de chargement à commande pneumatique, du positionneur, de l’unité des fins de course, de la trémie de chargement et du clapet de sécurité. Le clapet de sécurité est fermé et un peu décalé dans le temps par rapport à la fermeture de la vanne de chargement pour que la masse cuite restante puisse sortir de la trémie de chargement. En outre, la trémie de chargement est rincée pendant cette période de différence. Pendant la phase de chargement, le flux de masse cuite est guidé sur le plateau de distribution par le clapet de sécurité.  Dispositif de clairçage à l’eau Le dispositif de clairçage à l’eau est composé de la rampe de clairçage à l’eau, du flexible de raccordement orientable et de la vanne d’arrêt à commande pneumatique. La rampe de clairçage est équipée de buses à jet plat et permet un ajustement radial (pour régler l’angle de pulvérisation en fonction de l’épaisseur de la couche de produit). L’automate programmable de la machine comprend un clairçage à l’eau intermittente
  • 22.
    Projet de find’étude 2013/2014 Page 21 (Interrompu temporairement) afin de pouvoir prévoir plusieurs cycles de clairçage. Il est également possible de faire sortir l’égout pauvre restant, Après la sortie de l’égout pauvre à l’aide d’un lavage à l’eau très bref pour que la totalité des égouts provenant de la phase de clairçage principale puisse être utilisée comme égout riche (le mélange des égouts est ainsi réduit au minimum).  Dispositif de clairçage à vapeur Si le clairçage à vapeur est réalisé avec de la vapeur surchauffée, celui−ci s’effectue avant tout en vue d’un séchage préalable du produit. Dû à la température élevée, une grande partie de l’humidité s’évapore de façon à ce qu’une humidité résiduelle réduite du produit est atteinte. En cas d’utilisation de vapeur sursaturée, le processus de clairçage à vapeur sert à laver encore une fois le produit, mais avec une quantité minimale d’eau. En règle générale: Pour les produits d’une pureté plus élevée, la nécessité d’effectuer un clairçage à vapeur est moins importante. En cas de sucre affiné, le clairçage à vapeur aux fins de lavage du sucre est superflu. Pour cela, seulement un clairçage à vapeur surchauffée donne un sens. Le dispositif de clairçage à vapeur peut également être utilisé pour un réchauffement préalable de la centrifugeuse.  Contrôle d’oscillations Pour protéger la centrifugeuse, deux interrupteurs d’oscillation et un interrupteur de vibration sont montés Les interrupteurs sont destinés à : Détecter d’une façon préventive les battements du panier, de l’arbre et de l’obturateur contre la cuve de centrifugeuses et les empêcher. Protéger la centrifugeuse contre les vibrations excessives dues aux balourds dans le panier ou par exemple à un arbre déformé.  Dispositif interne de séparation des égouts, disponible en option En principe, le dispositif de séparation des égouts est une vanne à siège qui ouvre et ferme le canal d’égout riche en fonction du temps technologique ajusté.
  • 23.
    Projet de find’étude 2013/2014 Page 22 Les canaux pour égout pauvre et égout riche sont complètement séparés l’un de l’autre, de façon à ce qu’il reste du temps suffisant pour l’évacuation de l’égout respectif. Un mélange des égouts n’est plus possible que sur la paroi de l’enveloppe. Figure 14 : Fonctionnement du canal de séparation des égouts.
  • 24.
    Projet de find’étude 2013/2014 Page 23 Chapitre III Etude de projet
  • 25.
    Projet de find’étude 2013/2014 Page 24 1. Analyse Fonctionnelle A. Expression du besoin La méthode d'expression du besoin repose sur trois questions : - A qui le produit rend-il service ? À celui qui l’utilise : L’entreprise (COSUMAR) - Dans quel but ? Pour satisfaire le besoin exprimé : Essorer la masse cuite afin d’obtenir un sucre pure 100% - Sur quoi le produit agit-il ? Sur l’état d’une matière d’œuvre : La masse cuite Figure 15 : Graphe des prestations – "bête à cornes". Le graphe des prestations est le schéma normalisé de l'expression du besoin Le produit rend service au client en agissant sur la matière d'œuvre pour satisfaire le besoin. La centrifugeuse rend service à l’entreprise en agissant sur la masse cuite pour avoir un sucre pure 100% prêt à s’écher et se conditionner pour enfin le commercialisé. La satisfaction du produit est générée par la modification de l’état d’une matière d’œuvre. Essorer la masse cuite afin de fournir du sucre pure 100% Centrifugeuse Entreprise Masse cuite Dans quel but ? A qui rend-il service ? Sur quoi agit-il ?
  • 26.
    Projet de find’étude 2013/2014 Page 25 B. Processus Les centrifugeuses discontinues travaillent de façon entièrement automatique et par cycles ; Figure 16: Cycle d'une centrifugeuse discontinue. Selon produit, exécution de la machine, et variante de l’entrainement, il est possible de réaliser jusqu’à 25 cycles/h.  Au début d’un cycle, la centrifugeuse fonctionne à la vitesse de chargement 160Tr/min.  Quand la vanne de chargement s’ouvre, la masse cuite entre dans le tube d’entrée.  A travers le clapet de sécurité, le flux de masse cuite est guidé vers le plateau de distribution et reparti d’ici régulièrement dans le panier.  Une fois l’épaisseur de masse cuite souhaitée atteinte, le palpeur de niveau émet le signal pour la fermeture de la vanne de chargement fermée, le lavage du tube d’entrée et l’accélération à la vitesse d’essorage commencent. Le clapet de sécurité se ferme de façon temporisée.  Pendant la phase d’accélération, les opérations de clairçage à l’eau et à la vapeur sont réalisées, un peu décalés dans le temps l’une envers l’autre. Après avoir appliqué le clairçage, le dispositif de séparation des égouts passe en position « égout riche ».pendant les phases d’accélération et d’essorage, la plus grande quantité possible de liquide est amenée vers les canaux d’évacuation des égouts de la cuve. Chargement Accélération Clairçage EssorageFreinage Déchargem -ent Lavage
  • 27.
    Projet de find’étude 2013/2014 Page 26  Après la phase de freinage ; environ à une vitesse de entre 80 et 40 Tr/min ; le processus de déchargement commence. Pendant quelques révolutions du panier, le déchargeur écarte la couche de produit de la paroi de panier en dirigeant les cristaux vers l’ouverture se trouvant dans le fond du panier.  Avant le processus de déchargement, cette ouverture a été libérée par l’obturateur de fond.  Le produit tombe de la sortie de la cuve dans les unités de transport postposées.  Une fois le processus de déchargement achevé, le lavage des tamis est effectué pendant que la centrifugeuse accélère de nouveau à la vitesse de chargement.  Après la fin du lavage et le passage du dispositif de séparation des égouts éventuellement existant en position « égout pauvre », il est possible de commencer automatiquement ou manuellement un nouveau cycle. C. L’analyse fonctionnelle du besoin L'analyse fonctionnelle du besoin, permet de caractériser les fonctions de service attendues et générées par l'usage du produit. La définition des relations entre le produit et les éléments du milieu extérieur est généralement une "histoire" de spécialistes, qui "racontent" l'utilisation du produit, pour envisager toutes les interactions avec l'extérieur. On peut alors construire le graphe des inters acteurs. Figure 17: diagramme des interactions. Les fonctions principales (FP) les fonctions pour lesquels le produit a été créé. Les fonctions contraintes (FC) traduisent des réactions ou des adaptations à des éléments du milieu extérieur.
  • 28.
    Projet de find’étude 2013/2014 Page 27  Liste des fonctions FP1 Essorer la masse cuite par la force centrifuge générer par la rotation à grande vitesse. FP2 Claircer le sucre cristallisé on envoyant de l’eau et de la vapeur. FC1 Etre alimenter en énergie électrique. FC2 Assurer la sécurité des personnes. FC3 Etre opérationnel sous les conditions de pression, humidité et corrosion usuelles. FC4 Se fixer et d’adapter à un support en assurant la démunissions des risques causé par les vibrations. FC5 Possibilité de superviser et intervenir par un opérateur de maintenance en cas de besoin. FC6 Permet le lavage du tamis à la fin de chaque cycle. D. L’analyse fonctionnelle interne Il s'agit cette fois de l'étude des fonctions de service réalisées (et non plus attendues) à partir des solutions techniques proposées par l'entreprise pour réaliser le produit. On se place du point de vue de l'exploitant ou du concepteur. Pour cela nous allons utiliser l’outil SADT (Structured Analysis & Design Technic) Qui est une méthode graphique qui part du général pour aller au particulier. Elle permet de décrire des systèmes où coexistent des flux de matières d'œuvre (produits, énergies et informations). Elle s'appuie sur la mise en relation de ces différents flux avec les fonctions que remplit le système. Le modèle de représentation prend la forme d'Actigrammes, rectangles basés sur les activités ou les fonctions du système. Les actigrammes sont définis par :  Les entrées : SUR QUOI agit la fonction ?  Les sorties : QUE DEVIENNENT les entrées, après réalisation de la fonction ?  Les contraintes de pilotage : éléments qui paramètrent et modulent la fonction.  Les moyens (support d'activités) : c'est la réponse à la question : QUI
  • 29.
    Projet de find’étude 2013/2014 Page 28 W : Contrainte énergétique (énergie électrique et pneumatique) C : Contrainte de configuration (Information sur le fonctionnement) R : Contrainte de réglage (Programme) E : Contrainte d’exploitation (Réglage)
  • 30.
    Projet de find’étude 2013/2014 Page 29
  • 31.
    Projet de find’étude 2013/2014 Page 30 2. Cahier de charges A. Système de contrôle-commande actuel Un automate programmable industriel, ou API, est un dispositif électronique programmable destiné à la commande de processus industriels par un traitement séquentiel. Il envoie des ordres vers les prés actionneurs (partie opérative ou PO côté actionneur) à partir de données d’entrées (capteurs) (partie commande ou PC côté capteur), de consignes et d’un programme informatique. Figure 18: Structure d'un API.  Les composantes de l’automate programmable S7-300 L’automate programmable S7-300 se compose des unités suivantes : Le module d’alimentation PS 307 ; 2A (6ES7307-1BA00-0AA0) Le module d'alimentation PS 307 ; 2 A présente les propriétés suivantes : Courant de sortie 2 A  Tension nominale de sortie 24 V cc  stabilisée, tenue aux courts-circuits et à la marche à vide  Peut assurer la tension d'alimentation des capteurs et actionneurs. Figure 19: module d'alimentation PS 307
  • 32.
    Projet de find’étude 2013/2014 Page 31 L’unité centrale CPU 315-2 DP (6ES7315-2AFO3-0AB0)  L’unité centrale exécute le programme utilisateur, alimente le bus interne du S7-300 en 5V, communique avec d’autres appareils d’un réseau MPI via l’interface MPI.  Temps de traitement élevé en arithmétique binaire (0,3 µs) et en virgule flottante (50 µs).  Interface maître/esclave DP PROFIBUS L’unité centrale est livrée avec une alimentation intégrée de 24V cc et une mémoire de travail de 64 Ko. Les deux modules d’entrées/sorties TOR SM 323 ; DI16/DO16 24V/0,5A (6ES7323- 1BLOO-0AA0) Le SM 323 ; DI 16/DO-16 x 24 V cc/0,5 A possède les caractéristiques suivantes :  16 entrées numériques, séparation galvanique par groupes de 16  16 sorties numériques, séparation galvanique par groupes de 8  Tension d'entrée nominale : 24 V cc  Courant de sortie : 0,5 A  Entrées convenant pour des commutateurs et des détecteurs de proximité  Sorties convenant aux électrovannes, aux contacteurs à courant continu et aux lampes de signalisation. Le processeur de communication CP 342-5 DP (6GK7342-5DA01- 0XE0) Le processeur de communication CP 342-5 est le module de communication du SIMATIC S7-300 pour le bus PROFIBUS DP. Le CP 342-5 soulage la CPU des tâches de communication. Le CP 342-5 présente tous les avantages architecturaux du SIMATIC S7-300, à savoir :  Compacité : largeur standard simple des modules SM du SIMATIC S7-300 Figure 20: CPU 315-2 DP Figure 21: TOR SM 323 Figure 22: CP 342-5 DP
  • 33.
    Projet de find’étude 2013/2014 Page 32  Connecteur femelle Sub-D 9 points pour la connexion au PROFIBUS-DP  Bornier à 4 bornes pour l'application de l'alimentation externe de 24 V cc  Facilité de câblage : le connecteur femelle Sub-D et les bornes sont facilement accessibles  Le CP 324-5 peut être utilisé sans ventilation forcée, ni pile de sauvegarde, ni cartouche mémoire ne sont nécessaires  Le pupitre Siemens OP17 Les pupitres opérateur OP7 et OP17 sont des périphériques permettant de visualiser l’état d’exploitation, les valeurs actuelles d’un processus ainsi que les alarmes d’un automate qui leur est relié. De plus, il est possible de procéder sur le pupitre à des entrées écrites directement dans l’automate. Vous pouvez même exécuter des fonctions de diagnostic sur l’installation depuis le pupitre opérateur. L’OP17 est doté d’un boîtier en plastique avec panneau frontal à membrane, il convient donc à un montage isolé de la terre.  Variateur de vitesse SIMOVERT MASTERDRIVE (6SE7035- 1TJ60) Les SIMOVERT MASTERDRIVE VC (Vector Control) font partie du groupe de produits SIMOVERT MASTERDRIVE qui est un système complet de variation numérique de fréquence pour les entraînements à vitesse variables avec moteurs triphasés. Le MASTERDRIVE VC série de convertisseurs SIMOVERT est à la fois uniforme et de conception modulaire. La puissance de sortie de l’unité standard varie de 0,55 kW à 2300 kW. Toutes les tensions d'alimentation standard internationale de 380 V à 690 V sont couvertes. Siemens 6SE7035-1TJ60 unité de SIMOVERT MASTERDRIVES VC est un onduleur encastrable dont les caractéristiques sont les suivantes :  Puissance nominale : 250kW  Courant nominal de sortie : 510A Figure 23: Siemens OP17 Figure 24: SIMVERT MASTERDRIVE VECTOR CONTROL.
  • 34.
    Projet de find’étude 2013/2014 Page 33  Tension d’alimentation triphasée : 380V à 480V AC B. Problématique Ainsi, toute perturbation, ou problème relié à ce système doit être détecté et corrigé en un minimum de temps. Dans le cas du système d’automatisation, sur lequel nous avons travaillé, les problèmes qui se posent peuvent se résumer comme suit : L’endommagement des pupitres opérateurs dû aux facteurs suivants :  L’accumulation de la poussière (existante dans l’environnement de l’implantation de ces pupitres qui est un milieu hostile) au niveau du module de refroidissement qui obstrue le dissipateur de chaleur et réduit la moyenne d’air à l’intérieur, ce qui provoque une augmentation de la température (Surchauffe).  La durée de vie limitée des composantes des pupitres opérateurs lors de l’utilisation excessive et continue de ce dernier.  La vapeur dégagée par les turbines et qui y pénètre à travers les encoches. Cette vapeur se condense à l’intérieur des pupitres et provoque des courts-circuits au niveau des cartes électroniques.  La mauvaise manipulation qui entraîne des problèmes au niveau de la visualisation de l’OP.  Le coût élevé lors de la maintenance nécessite des pièces de rechange très chères. Le dépannage d’équipement ne permet d'assurer qu’une partie de la fonction requise ; elle doit toutefois être suivie par une action curative dans les plus brefs délais. C. Solution et traitement de solution COSUMAR est le principal acteur sucrier au Maroc et chaque problème au niveau de la fabrication et du conditionnement peut influencer la production entière de l’usine. Pour assurer sa survie, l’entreprise se trouve dans l’obligation de maintenir des marges bénéficiaires suffisantes afin de rester compétitive dans le marché. Tout cela requiert une bonne fiabilité des processus de fabrication du sucre. Les solutions que nous allons suggérer par la suite ne concernent que le pupitre opérateur. On propose donc de remplacer l’OP17 avec un pupitre de modèle plus récent. Pourquoi ?  Remplacer un OP17 avec un autre OP17 est impossible car il n’est plus commercialisé au marché  Acheter un pupitre préprogrammer de la part du constructeur s’élevé à deux fois le cout du même pupitre non programmé
  • 35.
    Projet de find’étude 2013/2014 Page 34 Pour que la programmation soit utile, il faut que chaque bouton de notre nouveau pupitre ait une adresse qui réfère à la tâche à exécuter si on appuie sur celui-ci, alors un problème s’impose : comment connaitre la signification de chaque adresse mémoire de DB45 Le programme STEP7 de la centrifugeuse en question non commenté, et sans mnémoniques car le constructeur ne fournit pas le code source. On propose alors d’éditer un nouveau programme qui doit être le plus similaire possible à l’ancien, en gardant les mêmes diapositives de l’automate et tout le câblage déjà existé (voir annexe P-55). Notre objet se limitera à la programmation de l’automate et du pupitre. D. Les capteurs les actionneurs de la machine Comme déjà indiqué dans notre solution ; la rénovation du pupitre nécessite une rénovation du programme lui-même. Le programme doit être édité de façon à ce qu’il soit facilement compris par les agents de COSUMAR, maintenable, et mis à jour au fur et à mesure. Dans ce cas, on doit essayer au maximum d’utiliser les fonctions, d’écrire le programme de façon modulaire plutôt que linéaire, de commenter chaque branche de programme et d’enrichir la mnémonique. Pour écrire notre programme on doit connaitre tous les capteurs et les actionneurs existant sur la machine et on doit respecter le processus de fonctionnement de la centrifugeuse BMA G1750.  Déroulement du cycle typique de la centrifugeuse Figure 25 : déroulement du cycle typique de la centrifugeuse
  • 36.
    Projet de find’étude 2013/2014 Page 35  Temps technologiques Relais de temporisation Fonction T1 Contrôle de temps de cycle T2 Contrôle de temps de chargement T3 Retardement passage de la séparation des égouts en position égout riche T4 Retardement passage de la séparation des égouts en position égout pauvre T5 Début clairçage à l’eau 1 T6 Durée clairçage à l’eau 1 T7 Début clairçage à l’eau 2 T8 Durée clairçage à l’eau 2 T9 Déchargeur ; temps de séjour en haut T10 Déchargeur ; temps de séjour en bas T11 Durée essorage T12 Durée lavage de tamis T13 Début rinçage de la trémie de chargement T14 Durée rinçage de la trémie de chargement T15 Retardement fermeture du clapet de sécurité T16 Début clairçage à vapeur T17 Durée clairçage à vapeur  Les capteurs Désignation Type Fonction S101 Détecteur de proximité Déchargeur en haut S106 Détecteur de proximité Déchargeur en bas S103* Détecteur de proximité Obturateur de font ouvert S104* Détecteur de proximité Obturateur de fond fermé S119 Interrupteur de pression Frein desserré S114 Fin de course Mécanique Palpeur de niveau S111/S112 Détecteur de proximité Oscillations S113 Interrupteur à chute de bille Contrôle d’oscillations S102 Détecteur de proximité Déchargeur en position de repos S105 Détecteur de proximité Déchargeur en position de travail S144 Détecteur de proximité Déchargeur verrouillé S145 Détecteur de proximité Déchargeur non verrouillé S115 Détecteur de proximité Vanne de chargement fermée Y20 Electrovanne Rinçage de la trémie de chargement
  • 37.
    Projet de find’étude 2013/2014 Page 36  Schéma pneumatique Figure 26:schéma pneumatique des actionneurs
  • 38.
    Projet de find’étude 2013/2014 Page 37 Chapitre IV Procédé de réalisation
  • 39.
    Projet de find’étude 2013/2014 Page 38 Pour qu’on puisse réaliser notre projet on doit d’abord choisir le support matériel et logiciel sur lequel on va travailler, l’existence d’un automate SIEMENS déjà installé nous oblige à utiliser des logiciels SIEMENS compatible avec notre CPU permettant la mise en œuvre de notre programme. Il nous reste de choisir le pupitre nécessaire et efficace pour ce travail, par souci d’efficacité, de fiabilité, et de compatibilité, nous allons devoir choisir un pupitre efficace pour une réalisation efficace de ce travail, dans notre cas nous allons utiliser un pupitre récent appartenant à la marque SIEMENS. Après de longues recherches et comparaisons entre les différents modèles que présente cette marque nous avons finalement choisi le pupitre opérateur MP277 10” TOUCH (N° de référence 61V6671-8XS00-01X0). En terme pratique la moyenne des pannes des OP17s à COSUMAR vaut deux OP17s par an, mais le MP277 n’aura besoin de rénovation que une fois par an au mois ca ça ce qui est un gain pour l’entreprise en terme d’arrêt de production et l’occupation de la main d’œuvre qui s’occupe du renouvellement. 1. Présentation générale du produit Les Multi Panel MP 277 constituent une extension de la gamme des 270. Les pupitres opérateurs se basent sur le système d'exploitation standard et innovateur Microsoft Windows CE 5.0. Les Multi Panel MP 277 sont les représentants de la catégorie de produits appelée "Plate-forme multifonctionnelle". Les pupitres opérateurs offrent des possibilités de communication avec le monde de la bureautique élargies. Le programme Pocket Internet Explorer est installé sur les pupitres opérateur. Les MP 277 peuvent être employés de manière variable, ils sont très performants et offrent un excellent rapport qualité-prix.  Les appareils sont équipés des composants suivants :  Interface PROFIBUS  Interface Ethernet pour la connexion à PROFINET  2 interfaces USB  Ecran TFT couleurs jusqu'à 64k (Voir annexe P-54) Figure 27: vue du MP277” 10 TOUCH
  • 40.
    Projet de find’étude 2013/2014 Page 39 1. Présentation du logiciel L’utilisation des composants de la famille SIEMENS nos oblige à utiliser des logiciels de SIEMENS aussi, pour programmer le CPU nous devrons utiliser SIMATIC STEP7 et pour programmer le pupitre il faut utiliser SIMATIC WINCC, pour cela nous avons choisie TIA PORTAL V12, un logiciel qui combine les deux et qui est plus récent plus professionnel et plus facile à utiliser. Le nouvel environnement de développement Totally Integrated Automation Portal fédère au sein d'un seul environnement de développement tous les outils logiciels d'automatisation. En étant le premier logiciel d'automatisation de l'industrie à se satisfaire d'un seul environnement, TIA Portal représente un jalon dans le développement logiciel – un seul projet logiciel pour toutes les tâches d'automatisation. Figure 28 : Vue du logiciel TIA PORTAL V12 2. Profibus (Process Field Bus) Pour assurer la liaison entre AUTOMATE-HMI- VARIATEUR DE VITESSE, il faut un support efficace et rapide pour éviter toute perte d’information qui peut causer un arrêt de production pour cela nous allons utiliser Profibus. Profibus est le nom d'un type de bus de terrain propriétaire et de son protocole, inter-automates et de supervision. Il est devenu peu à peu une norme de communication dans le monde de l'industrie ces dix dernières années. Figure 29: connexion entre des différents composants avec POFIBUS-DP
  • 41.
    Projet de find’étude 2013/2014 Page 40 Le bus Profibus-DP (Decentralised Peripheral) (périphérie décentralisée) est utilisé pour la commande déterministe dite "temps réel" de capteurs et d'actionneurs par une commande centrale, par exemple par un automate programmable réalisant des fonctions d'automatisme et de régulation. On reconnaît facilement un réseau Profibus-DP à la couleur de son câble : violet. En l'ouvrant, on distingue deux fils : un vert et un rouge, nommés respectivement "A" et "B". En général, les connecteurs Profibus sont des connecteurs DE-9 plus ou moins standards. Le fil "A" est relié au pin n° 8 du connecteur DE-9, tandis que le fil "B" est relié au pin n° 3. La communication sur cette paire torsadée d'impédance caractéristique de 150 ohms est du type RS-485 et se fait en mode NRZ à l'instar de nombreux autres protocoles sur ce support physique. Programmation3. Avant de se lancer à la programmation il faut d’abord le représenter sous forme de grafcet pour lui donner une forme plus claire et explicative, Après on pourra le traduire en un programme en langage LADDER, lorsque nous finissons la programmation du CPU nous passons à la réalisation des vues de la supervision ainsi que configurer ses différents éléments. A. Programme en GRAFCET Le GRAFCET est un modèle de description graphique du fonctionnement des systèmes. Il décrit les comportements successifs d'un système logique préalablement défini par ses entrées et ses sorties. L’élément de base de cette représentation est le couple ETAPE - TRANSITION. D'où son nom : GRAphe Fonctionnel de Commande, Etapes, Transitions. La description du fonctionnement d'un automatisme logique peut alors être représentée graphiquement par un ensemble : - D’ETAPES auxquelles sont associées des ACTIONS, - De TRANSITIONS auxquelles sont associées des RECEPTIVITES,
  • 42.
    Projet de find’étude 2013/2014 Page 41  Grafcet maitre  Grafcet du mode manuel
  • 43.
    Projet de find’étude 2013/2014 Page 42
  • 44.
    Projet de find’étude 2013/2014 Page 43  Grafcet du mode automatique
  • 45.
    Projet de find’étude 2013/2014 Page 44  Macro-étape de chargement
  • 46.
    Projet de find’étude 2013/2014 Page 45  Macro-étape de clairçage  Macro-étape d’essorage
  • 47.
    Projet de find’étude 2013/2014 Page 46  Macro-étape de déchargement  Macro-étape de lavage
  • 48.
    Projet de find’étude 2013/2014 Page 47  Grafcet de réinitialisation B. Ladder Un programme Ladder se lit de haut en bas et l'évaluation des valeurs se fait de gauche à droite. Les valeurs correspondent en fait, si on le compare à un schéma électrique, à la présence ou non d'un potentiel électrique à chaque nœud de connexion. En effet, le Ladder est basé sur le principe d’une alimentation en tension représentée par deux traits verticaux reliés horizontalement par des bobines, des contacts et des blocs fonctionnels, d'où le nom 'Ladder' (échelle). Il existe 3 types d'élément de langage :  les entrées (ou contact), qui permettent de lire la valeur d'une variable booléenne ;  les sorties (ou bobines) qui permettent d'écrire la valeur d'une variable booléenne ;  les blocs fonctionnels qui permettent de réaliser des fonctions avancées. Pour le programme de la machine en LADDER (voir CD ci-joint)
  • 49.
    Projet de find’étude 2013/2014 Page 48 C. Supervision MP277 10 TOUCH Pour réaliser la supervision, il faut d’abord créer un tableau de variables qu’on va commander avec les différents éléments existant sur les vues de la supervision, sur notre tableau il y a des variables de différents type (S5TIME, INT, WORD, BIT) puisque chaque variable dans la supervision correspond à une autre dans l’API. (Voir CD ci-joint). Notre supervision se compose de 5 vues:  Vue principale.  Vue de temporisations technologiques (3pages).  Vue de configuration des vitesses.  Vue de visualisation des défauts.  Vue d’aide.  Entête des vues Figure 30 : Entête de la supervision. 1- Logo de COSUMAR 2- Pour accéder à la vue principale, 3- Pour accéder aux vues des temporisations technologiques, 4- Pour accéder à la configuration des vitesses, 5- Pour accéder à la fenêtre des défauts, 6- Pour accéder à la vue d’aide, 7- Date et heure,  Vue principale 1- Vitesse du moteur (donner par le variateur de vitesse) 2- Courant du moteur (donner par le variateur de vitesse) 3- Pourcentage d’ouverture de la vanne 4- Pourcentage de vibration du moteur (donner par le variateur de vitesse) 5- Température du moteur (donner par le variateur de vitesse) 6- Cercle permet la visualisation de la phase exécutée en mode automatique Figure 31 : la vue principale de la supervision.
  • 50.
    Projet de find’étude 2013/2014 Page 49 7- La vitesse consigne donner au variateur de vitesse dans chaque phase 8- Signalisation (Vert : prêt à fonctionner ; Rouge : existence de défaut ; Gris : conditions initiales non validé) 9- Bouton d’activation du mode automatique (en vert si activé) 10- Bouton pour lancer le mode automatique après son activation 11- Bouton pour activer le point de réinitialisation qui met la centrifugeuse en mode déchargement, activé en cas de vouloir passer du mode automatique au mode manuel (en vert si activé) 12- Cycle par cycle ou cycle continue dans le mode automatique (en vert si activé) 13- Pour agrandir le pourcentage d’ouverture de la vanne du chargement 14- Pour réduire le pourcentage d’ouverture de la vanne du chargement 15- Pour l’appel de la vitesse d’essorage (en mode manuel) 16- Pour l’appel de la vitesse du déchargement (en mode manuel) 17- Pour l’appel de la vitesse de chargement (en mode manuel) 18- Ouvrir et fermer l’obturateur (en mode manuel) 19- Engagement du déchargeur en haut (en mode manuel) 20- Clairçage à eau (en mode manuel) 21- Clairçage à vapeur (en mode manuel) 22- Engagement du déchargeur en bas (en mode manuel)  Vue de temporisations technologiques 1- Affichage et modification des valeurs de temporisations (protéger en modification avec nom d’utilisateur et mot de passe) 2- Affichage de la décrémentation de la temporisation lorsqu’elle est en exécution 3- Passer aux différents pages des temporisations 4- Le numéro de la page en vue 5- Se déconnecter de la session lorsqu’on termine la saisie des temporisations (très conseillé) Figure 32 : Vue de temporisations.
  • 51.
    Projet de find’étude 2013/2014 Page 50  Vue de configuration 1- Les champs où on peut modifier les consignes de vitesse voulue 2- Pour activer ou désactiver le clairçage à eau 2 (en vert si activé) 3- Les limites des vitesses devrait être prendre en considération 4- Se déconnecter de la session lorsqu’on termine la saisie des vitesses (très conseillé)  Vue de défauts 1- C’est ici où s’affiche les défauts si existent (pour la liste des défauts possible voir annexe P-54)  Vue d’aide Une description détaillée des différents éléments de la supervision. Figure 33 : Vue de configuration. Figure 34 : Vue des alarmes. Figure 35 : Vue d'aide.
  • 52.
    Projet de find’étude 2013/2014 Page 51 CONCLUSION Le stage effectué à COSUMAR nous a permis de nous familiariser avec les différents équipements de raffinage du sucre tout en contribuant à notre intégration au milieu industriel. De plus, il nous a donné l’occasion de mettre en pratique les connaissances théoriques acquises durant notre formation. La thématique traitée nous a donné l’occasion d’assimiler la démarche et les pratiques à suivre pour la résolution des problèmes et l’amélioration du rendement en proposant les solutions adéquates. En guise de conclusion nous tenons à affirmer que la COSUMAR s’est engagée dans une voie d’innovation, restructuration, automatisation et d’informatisation de son tissu industriel et administratif.
  • 53.
    Projet de find’étude 2013/2014 Page 52 Glossaire - Le brix : étant la quantité de matière sèche par 100g de produit. Il est déterminé par un brix -mètre. - Masse cuite : substance obtenue par la cristallisation du jus de la canne à sucre. Webographie  Procédé de raffinage http://www.lantic.ca/refining-process/cane.php .  La force centrifuge http://fr.wikipedia.org/wiki/Force_centrifuge .  La force centrifuge http://tpeforcecentrifuge.e-monsite.com/pages/q.html .  Histoire de la COSUMAR, implantations, et chiffres, http://www.cosumar.co.ma . Bibliographie  HMI MP277 operating instructions (N° de référence 6AV6691-1DJ01-0AC0).  Instructions de services pour les centrifugeuses discontinues BMA (B) version 2009.  Cours « ETUDE DES SYSTEMES PLURITECHNIQUES ANALYSE DU BESOIN – ANALYSE FONCTIONNELLE » Lycées Jules Renard et Raoul Follereau, Dijon, France.
  • 54.
    Projet de find’étude 2013/2014 Page 53 ANNEXE Caractéristiques technique MP277 10 TOUCH Poids sans emballage env. 2 650 g Zone d'affichage, active 211,2 mm x 158,4 mm (10,4") Type LCD-TFT Résolution 640 x 480 pixels Couleurs, représentables 64k Réglage de la luminosité Oui Type d’unité de saisie Ecran tactile analogique résistif Mémoire d'applications 6 Mo 1 x RS 422/RS 485 12 Mbit/s max. 12 Mbit/s max 2 x USB USB-Host 1 x Ethernet RJ45 10/100 Mbit/s Tension nominale Plage, admissible +24 V CC 20,4 V à 28,8 V (-15 %, +20 %) Transitoires, au maximum autorisées 35 V (500 ms) Intervalle de temps entre deux transitoires, minimum 50 s Consommation de courant  Typique  Courant permanent, maximal  Courant d'appel à l'enclenchement I2t  env. 700 mA  env. 1 100 mA  env. 1 A2s Listes des alarmes ID Texte d’alarme Adresse de déclenchement 1 Arrêt d’urgence %DB1.DBX18.0 2 Survitesse %DB1.DBX18.2 3 Basse vitesse %DB1.DBX18.3 4 Pas de tension de commande %DB1.DBX18.4 5 Défaut moteur à balourd %DB1.DBX18.5 6 Défaut moteur de ventilateur %DB1.DBX18.6 7 Niveau masse cuite %DB1.DBX18.7 8 Défaut transporteur de sucre %DB1.DBX19.0 7 Oscillation %DB1.DBX19.1 10 Durée de cycle dépassée %DB1.DBX19.2 11 Vibration faible %DB1.DBX19.3 12 Vibration élevée %DB1.DBX19.4
  • 55.
    Projet de find’étude 2013/2014 Page 54 Table des Entrées/Sorties d’API Nom Adresse Arrêt d'urgence I4.0 Pas de survitesse I4.3 Basse vitesse I4.4 Tension de commande I4.5 Moteur à balourd sortie du sucre I4.6 Moteur de ventilateur I4.7 Niveau masse cuite I5.1 Transporteur de sucre I5.2 Déchargeur en haut I8.0 Déchargeur au repos I8.1 Obturateur ouvert I8.2 Obturateur fermé I8.3 Déchargeur en service I8.4 Déchargeur en bas I8.5 Oscillation 1 I8.6 Oscillation 2 I8.7 Vibration élevée I9.0 Vibration petite I9.1 Palpeur de niveau I9.2 vanne de chargement 0% I9.3 vanne de chargement 25% I9.4 vanne de chargement 50% I9.5 vanne de chargement 75% I9.6 Frein desserré I9.7 Brancher la tension de commande Q4.0 Freinage rapide Q4.1 Moteur a balourd sortie du sucre Q4.2 Moteur de ventilateur Q4.3 Signalisation groupe de défaut Q5.2 klaxon Q5.5 Desserrer le frein Q8.0 Rampe de clairçage à eau Q8.1 Soupape à vapeur Q8.2 Séparateur des égouts Q8.3 Clapet de chargement Q8.4 Déchargeur montée/descente Q8.5 Déchargeur en service Q8.6 Déchargeur au repos Q8.7 Obturateur Q9.0 Vanne de chargement A0 Q9.2 vanne de chargement. palpeur de niveau Q9.3 Vanne de chargement A1 Q9.5 Vanne de rinçage de la trémie Q9.7
  • 56.
    Projet de find’étude 2013/2014 Page 55 Table des matières REMERCIEMENT ............................................................................................................................2 SYNOPSIS .............................................................................................................................................3 INTRODUCTION.................................................................................................................................4 CHAPITRE I : PRESENTATION DE L’ORGANISME D’ACCUEIL .............................................5 1. Aperçu général sur la société ...................................................................................................................6 2. Historique................................................................................................................................................7 3. Structure de la COSUMAR........................................................................................................................8 4. Description du service équipement..........................................................................................................8 5. Fiche technique........................................................................................................................................8 6. Produit de la COSUMAR...........................................................................................................................9 7. Procédé de raffinage de la canne à sucre .................................................................................................9 A. Le sucre brut : ............................................................................................................................................ 9 B. L’affinage :.................................................................................................................................................. 9 C. L’épuration:.............................................................................................................................................. 10 D. La décoloration ........................................................................................................................................ 10 E. L’évaporation ........................................................................................................................................... 10 F. La cristallisation........................................................................................................................................ 11 G. Le conditionnement :............................................................................................................................... 11 CHAPITRE II : PRESENTATION DE LA CENTRIFUGEUSE................................................... 12 Principe de fonctionnement................................................................................................................... 131. A. C’est quoi une centrifugeuse ................................................................................................................... 13 B. Force centrifuge....................................................................................................................................... 13 La centrifugeuse BMA G1750 ................................................................................................................. 152. A. Le rôle de la centrifugeuse (La cristallisation).......................................................................................... 16 B. Sous-ensembles et pièces détachés......................................................................................................... 17 C. Explication des différents dispositifs........................................................................................................ 18 CHAPITRE III : ETUDE DE PROJET............................................................................................ 23 1. Analyse Fonctionnelle............................................................................................................................ 24 A. Expression du besoin ............................................................................................................................... 24 B. Processus ................................................................................................................................................. 25 C. L’analyse fonctionnelle du besoin............................................................................................................ 26 D. L’analyse fonctionnelle interne................................................................................................................ 27 2. Cahier de charges................................................................................................................................... 30 A. Système de contrôle-commande actuel .................................................................................................. 30 B. Problématique ......................................................................................................................................... 33 C. Solution et traitement de solution........................................................................................................... 33 D. Les capteurs les actionneurs de la machine............................................................................................. 34 CHAPITRE IV : PROCEDE DE REALISATION........................................................................... 37 1. Présentation générale du produit .......................................................................................................... 38 1. Présentation du logiciel ......................................................................................................................... 39 2. Profibus (Process Field Bus) ................................................................................................................... 39 Programmation...................................................................................................................................... 403. A. Programme en GRAFCET......................................................................................................................... 40 B. Ladder ...................................................................................................................................................... 47
  • 57.
    Projet de find’étude 2013/2014 Page 56 C. Supervision MP277 10 TOUCH................................................................................................................. 48 CONCLUSION.................................................................................................................................... 51 GLOSSAIRE ....................................................................................................................................... 52 WEBOGRAPHIE............................................................................................................................... 52 BIBLIOGRAPHIE ............................................................................................................................. 52 ANNEXE ............................................................................................................................................. 53 Caractéristiques technique MP277 10 TOUCH................................................................................................ 53 Listes des alarmes .......................................................................................................................................... 53 Table des Entrées/Sorties d’API ..................................................................................................................... 54 Liste des figures.............................................................................................................................................. 57 Complément du rapport................................................................................................................................. 58
  • 58.
    Projet de find’étude 2013/2014 Page 57 Liste des figures Figure 1: Les différents filiales de la COSUMAR...................................................................................... 6 Figure 2 : Structure de la COSUMAR. ...................................................................................................... 8 Figure 3 : Les produits de la COSUMAR................................................................................................... 9 Figure 4: Essoreuse à salade.................................................................................................................. 13 Figure 5 : perdre la maîtrise de son véhicule dans les courbes à cause de la force centrifuge. ........... 13 Figure 6 : Représentation du mouvement. ........................................................................................... 14 Figure 7 : Vue de la centrifugeuse BMA G1750 installée sur COSUMAR .............................................. 15 Figure 8:Vue du pupitre de commande actuel de la machine .............................................................. 15 Figure 9:Cristallisation en 3 jets. ........................................................................................................... 16 Figure 10 : Sous-ensemble, vue de face - vue de gauche...................................................................... 17 Figure 11 : contrôle de panier de centrifugeuse................................................................................... 18 Figure 12 : Tête d'entrainement avec freins à disque........................................................................... 18 Figure 13 : Opération de déchargement contre le sens de rotation (type L). ...................................... 19 Figure 14 : Fonctionnement du canal de séparation des égouts.......................................................... 22 Figure 15 : Graphe des prestations – "bête à cornes"............................................................................ 24 Figure 16: Cycle d'une centrifugeuse discontinue................................................................................. 25 Figure 17: diagramme des interactions.................................................................................................. 26 Figure 19: Structure d'un API. ............................................................................................................... 30 Figure 20: module d'alimentation PS 307 ............................................................................................. 30 Figure 21: CPU 315-2 DP........................................................................................................................ 31 Figure 22: TOR SM 323.......................................................................................................................... 31 Figure 23: CP 342-5 DP.......................................................................................................................... 31 Figure 24: Siemens OP17....................................................................................................................... 32 Figure 25: SIMVERT MASTERDRIVE VECTOR CONTROL. ....................................................................... 32 Figure 26 : déroulement du cycle typique de la centrifugeuse............................................................. 34 Figure 27:schéma pneumatique des actionneurs................................................................................. 36 Figure 28: vue du MP277” 10 TOUCH ................................................................................................... 38 Figure 29 : Vue du logiciel TIA PORTAL V12 .......................................................................................... 39 Figure 30: connexion entre des différents composants avec POFIBUS-DP........................................... 39 Figure 31 : Entête de la supervision. ..................................................................................................... 48 Figure 32 : la vue principale de la supervision. ..................................................................................... 48 Figure 33 : Vue de temporisations. ....................................................................................................... 49 Figure 34 : Vue de configuration........................................................................................................... 50 Figure 35 : Vue des alarmes. ................................................................................................................. 50 Figure 36 : Vue d'aide............................................................................................................................ 50
  • 59.
    Projet de find’étude 2013/2014 Page 58 Complément du rapport Le CD ci-joint contient : - Fichier PDF des variables de la HMI - Fichier PDF des variables de l’API - Fichier PDF du programme de l’API - Les programmes d’API et de la HMI réalisés (extension *.ap12 nécessite TIA V12)