Rapport de stage
Réalisé par : Encadré par :
Mlle RADOUANY Houda M. BOUNOUALA Noureddine
Mlle ELAZOUZI Jihane
Année 2005
Remerciements
Nous sommes redevables à beaucoup de personnes pour leur encouragement et leur
soutien, nous pouvons pas les remercier tous individuellement, mais nous espérons
qu’ils accepteront l’anonymat d’une reconnaissance globale et sincère.
Néanmoins, Un remerciement particulier à M. BOUNOUALA Noureddine
Responsable de suivi industriel pour le temps qu’il nous a consacré , pour son
soutien et pour les précieuses informations qu’ils nous a prodigué avec intérêt et
compréhension, ainsi mes sincères remerciements, vont aussi à Mlle ELAZOUZI
Jihane chef du service de contrôle de gestion qui nous a encadrés tout au long de
notre stage.
2
SOMMAIRE
INTRODUCTION.........................................................................................2
Première partie :CONTEXTE PROFESSIONNEL.........................3
I.1 Présentation ONA............................................................................4
I.2 Historique de Lesieur Cristal...........................................................5
I.3 L’organigramme de la société..........................................................6
I.4 Sites de production...........................................................................8
A - L’usine de Roches Noires I (RNI) ............................................................8
B - L’usine de Roches Noires II (RNII)............................................................8
C - L’usine de Ain Harrouda (AH)...................................................................8
I.5 Les activités de Lesieur Cristal........................................................8
A - La trituration des grains..............................................................................9
B - Le raffinage...............................................................................................12
C - Conditionnement et fabrication d’emballage d’huile de table..................15
D - Activité Savonnerie..................................................................................18
Deuxième partie : CONTRÖLE DE GESTION INDUSTRIEL. .21
II.1 - Définition du contrôle de gestion...............................................22
II.2 - Les composantes du contrôle de gestion....................................23
II.3 - Processus de contrôle de gestion................................................24
II.4 - la mission de contrôle de gestion................................................25
II.5- Qu’est ce qu’un tableau de bord ? ..............................................27
CONCLUSION............................................................................................30
3
INTRODUCTION
Aujourd’hui la création d’un service du contrôle de gestion au sein d’une
entreprise est devenue primordiale, car le besoin en matière d’aide à la décision devient
crucial pour piloter un environnement perturbé, c’est pour cela il faut concevoir un
système de mesure de la performance conforme et efficace. Ce système doit être basé
sur étude, prévision, mis en œuvre et enfin le contrôle de l’efficacité, c’est comme par
exemple si vous voulez conduire votre auto, vous avez besoin de voir la route et de
disposer d’un certain nombres d’indicateurs, vous aidant à appréhender les difficultés à
venir. L’ensemble de ces instruments vous permet de rester maître de votre véhicule.
C’est le but de chaque gestionnaire dans son entreprise pour ne pas être surpris un jour
des instabilités de toutes nature. C’est pour quoi un diagnostic périodique des force et
des faiblesses de l’entreprise reste parmi les tâches les plus importantes pour les gérants
de l’entreprise.
Dans ce contexte, Lesieur Cristal a opté la création d’un service Contrôle de
Gestion Industriel pour assurer la bonne gestion et suivi de ses activités.
Qu’est ce qu’un contrôle de gestion industriel ?
répondre à cette interrogation, permet à l’évidence de cerner la notion de
contrôle de gestion.
Mais avant d’analyser la réponse en question nous nous permettons de rappeler
dans un premier temps un certain nombre de fait, tel que :
Présentation ONA
Historique de Lesieur Cristal
4
L’organigramme de la société
Site de production
Les activités de Lesieur Cristal
5
I.1-Présentation ONA.
Le groupe ONA a été crée en 1919. Ses activités sont développées autour des
métiers historiques, les mines, le transport et le tourisme.
L’histoire du groupe ONA avec l’activité minière remonte à 1928. au fil de ces 72
années le holding a renforcé sa présence dans ce secteur . Aujourd’hui, l’activité du
holding minier Managem .consiste d’abord a extraire, concentrer et commercialiser
différents minerais : métaux de base, métaux précieux et enfin des substances utile
comme la fluorine. Ces activités contribuent à raison de 80% du CA de Managem.
Le holding minier a été pendant de longue années le premier contribuable au
résultat de sa maison mère .plus de 32% du résultat global en 1999 « cette réalisation due
à une plus- value exceptionnelle réalisée sur la cession des titre de SMI ». Mais cet
résultat connu un diminution en 1er
semestre 2000 s’explique par le contexte favorable du
marché des change (renforcement de la valeur du dollar) et de l’appréciation des cours des
métaux sur le marché mondial.
Sucre, huile, lait et sodas se sont des produits qui ont leurs entrées dans tous les
ménages marocains. Le holding ONA dicte sa loi sur ces 4 marchés :
6
Marché Cosumar Raffinage-sucrerie Lesieur Cristal
Part d’ONA en % 64 70 62
En juillet 1999, la SNI est passée sous le giron de l’ONA sans que cela soulève
le moindre débat sur un rapprochement forcé dont la finalité était le renforcement de la
position dominante de l’ONA dans l’économie national. Sur le plan international le faite
marquant dans la vie de Managem réside dans la prise de participation à hauteur de 51%
du capital de Semofo « E/se canadienne » en septembre 1999.
La main-mise de l’ONA ne se limite pas à ces deux filières. La configuration des
marchés des produits laitiers et des marchés des boissons gazeuses est presque
monopolistique au profil de 2 autres filiales de l’ONA. Centrale laitière et groupe
des Brasseries du Maroc qui détiennent chacune des part de marché de 70% sur certain
lignes de produits et l’acquisition de Bimo en fin septembre 1999 et Leader Food en mars
2000, permet à l’ONA de s’attaquer à des nouveaux marchés : biscuiterie et croustilles.
Avec la dominance sur ces différentes filières l’ONA il devient un monopole dans
l’agro-industrie.
En 2000, Siger, l’anagramme de « régis » par son représentant Driss JATTO,
choisi pour désigner le principal actionnaire est toujours l’actionnaire le plus important au
groupe ONA avec 13,63% de résultat à coté des compagnies d’assurances qui ont un part
de capital de 23.48% (CIMR 5%….).
Après l’annonce de la fusion entre AXA et la Compagnie Africain d’Assurance,
ancienne filiale d’ONA, un nouveau leader de l’assurance apparaît
AXAASSURANCEMAROC.
Aujourd’hui l’ONA a plus de 25000 collaborateurs et réalise un chiffre d’affaire
annuel prés de 20 milliards de dirhams par an. Opérant au Maroc et en Afrique
subsaharienne.
7
I.2-Historique de Lesieur Cristal.
Derrière la bouteille d’huile présente sur toutes les bonnes tables se cache une
belle histoire d’une famille. Celle de Georges LESIEUR. Tout commence en 1908. Alors
qu’il pourrait goûter aux plaisirs d’une retraite bien méritée, l’ancien président de la
chambre de commerce de Paris n’a qu’une idée en tête : entreprendre.
Avec ses trois fils, George décide d’investir le fruit de quarante années de labeur
dans la création d’une affaire d’huiles végétales.
La première usine LESIEUR sort de terre dans le nord de la France. Les ventes
explosent et de nouveaux entrepôts voient le jour. Dés 1941, LESIEUR ouvre sa première
filiale africaine, au Sénégal. Deux autres naissent l’année suivante, au Maroc et en
Algérie.
A la fin de la seconde guerre mondiale, la famille LESIEUR retrousse ses
manches. L’heure est à la reconstruction des installations anéanties par les
bombardements. L’Ascension reprend de plus belle. A partir de 1958, LESIEUR est déjà
le premier huilier du marché français.
Depuis, la notoriété de la marque n’a cessé de croître grâce aux efforts déployés
pour développer la gamme et améliore la qualité des produits. Au fil des décennies, la vie
de la maison LESIEUR a ainsi été rythmée par une succession d’innovations dont
certaines font encore autorité : la bouteille en PVC en 1963, la bouteille en polythylène
téréphtalique (PET) en 1985, le bouchon équipé d’un bec verseur en 1997…..
UNIGRAL CRISTAL a été créée en 1937 par un groupe d’obédience danoise sur
le nom de SIHAM (Société Industrielle des Huiles au Maroc), a cette époque, sa
production ne dépassait pas les cinq tonnes par jour, son activité était limitée au raffinage
des huiles avant de se diriger vers la production des savons en 1955, cependant la
production des huiles a été améliorée surtout avec la création en 1954, d’une union
industrielle des grandes huileries (SIHAM, HSM, GALIA et SIMON) .
A la fin de l’année 1989, la société LESIEUR AFRIQUE a fusionné avec la
société UNIGRAL CRISTAL donnant naissance à LESIEUR CRISTAL et en 1993, la
société d’exploitation des produits oléagineux (SEPO) rejoint LAUC pour constitue la
8
société LESIEUR CRISTAL, grande filiale d’ONA et leader au Maroc dans le secteur des
corps gras.
I.3 L’organigramme de la société
L'organigramme de Lesieur Cristal se présente comme suit :
9
Directeur
Marketing
Directeur
Industriel
Directeur
Financier et
Contrôle de
Président
directeur général
Directeur des
achats et des
approv.
I.4 Sites de production
Lesieur Cristal dispose de trois sites de production :
A - L’usine de Roches Noires I(RNI) :
Elle a pour activité principale le raffinage des huiles brutes (local ou importées)
sa capacité de production est estimée à 400T/J.
B - L’usine de Roches Noires II (RNII) :
Au niveau de cette usine, sont triturées les différentes qualités de graine
oléagineuse. Sa capacité de production varie selon la qualité de graine traité, celle ci
s’élève à 1100T/J quand il y a lieu de traiter la graine de soya et à 900 T/J pour les
autres qualités de graine.
C - L’usine de Ain Harrouda (AH) :
10
Direction
systèmes
information
Directeur de
l’inter nation
Directeur
commercial
Directeur des
R H
Chef de
département
qualité et
Chef de
département filière
huile d’olive
Cette usine dispose d’une section savonnerie ou est produite les différentes
gammes de savon. Elle est spécialisée également dans le raffinage des huiles
brutes(produit locale ou importées), la fabrication des bouteilles et le conditionnement.
En terme d’huile raffinée sa capacité de production est estimée à 550 T/J. quant à la
fabrication des bouteilles et au conditionnement, la capacité de production s’élève à
800T/J.
I.5 Les activités de Lesieur Cristal
La chaîne de la production englobe plusieurs opérations :
§La trituration des graines oléagineuses.
§Le raffinage des huiles brute.
§La fabrication des emballage.
§Conditionnement des huiles de palme
§Conditionnement des huiles de table.
§La savonnerie.
§La fabrication des emballages et conditionnement des produits de nettoyage
A - La trituration des grains :
La trituration des graines oléagineuse vise à travers les différentes opérations
de traitement ,à extraire d’une part l’huile brute qui sera raffinée pour donner l’huile de
11
table et d’autre part, à obtenir le tourteau qui sera destiné à la vente aux industries et aux
provendiers.
Avant de passer au procédé suivant, il serait préférable de donner un aperçu sur
le processus de la trituration, celui ci se caractérise par trois phases contenant plusieurs
étapes :
La Phase de réception :
Elle consiste à faire un pré nettoyage des graines afin d’éliminer les impuretés
solides et les poussières par tamisage, aspiration et utilisation des aimants magnétiques
pour éliminer tous ce qui est métallique. Ensuite on procède au stockage suivi du
stockage dans des silos de béton ou métallique.
La Phase préparation :
Après la réception et le nettoyage des graines on parle du broyage : l’objectif de
cette étape diffère selon la graine traitée : la graine de soya est divisée en 4 morceaux
afin de faciliter les étapes de traitements suivantes quant aux autres graines de tournesol,
elles sont décortiquées de manière à libérer l’amande riche en matière grasse.
Conditionnement thermique : à ce niveau, la graine broyée et chauffée, elle
est ainsi préparé pour la phase d’aplatissage.
Aplatissage : Cette phase rend la graine plus susceptible de céder son huile à
l’extraction.
Pressage : cette opération consiste à amener la graine broyée et chauffée à
libérer une partie de l’huile brute qu’elle renferme.
A la sortie de la presse, outre l’huile brute produite, un autre produit semi fini
est obtenu, ce sont les coques qui continuent dans la chaîne de production jusqu’à
l’obtention du tourteau.
La Phase extraction :
Dans cette phase, l’hexane s’enrichit de plus en plus d’huile moyennant un
déplacement à contre-courant dans l’extracteur. Dans cet appareil,les collettes circulent
12
sur une bande continue, qui circule à faible vitesse et supportant une couche des
collettes à déshuiler.
Les collettes totalement épuisé sont alors égouttés à la partie extrême du
tapis, puis déversé dans la trémie de réception du tourteaux .
Le mélange d’huile et l’hexane récupéré est appelé « Miscilla »qui sera
d’abord filtré pour éliminer les farinettes.
On procède ensuite à l’élimination de la majeur partie de l’hexane par la
distillation à l’aide d’un évaporateur. Le Miscilla ainsi concentré contient encore des
traces de l’hexane qui sera éliminé. Le principe de cette séparation est basé sur le
chauffage à trois étapes. Chaque étapes récupère une partie d’hexane qui sera condensé
dans des condenseurs est recyclé dans le circuit. L’huile est enfin envoyée vers le
stockage afin d’être raffinée. Cette activité peut être résumée par le schéma suivant :
Processus de trituration
13
Nettoyage
Phase de ExtractionStockage
Phase de Réception
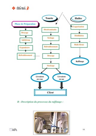
B - Description du processus du raffinage :
14
Phase de Préparation
Broyage
Aplatissag
e
Expandeurs
Refroidissement
Désolvantisatio
n
Séchage
Refroidissement
Huile Brute
Distillation
Evaporisation
Broyage
Stockage
Raffinage
Livraison
en sac
Livraison
en vrac
Client
Tourte Huiles
La trituration suit par la raffinage c’est éliminer les impuretés de l’huile brute.
C’est une série de traitements destinés à transformer l’huile brute en produit alimentaire.
Les étapes du raffinage sont :
Décantation
Dans cette phase, l’huile est gardée un certain temps dans des réservoirs.
Démucilagination
Dans cette étape du raffinage on injecte de l’acide phosphorique pour éliminer
les phospholipides.
Neutralisation :
Cette étape vise à éliminer les acides gras libres, qui sont sous forme de pâte à
savon.
Le système de neutralisation fonctionne comme suit : L’huile démucilaginée
reçoit grâce à un mélangeur , une quantité de soude pour sépare la pâte à savon et passe
au séparateur pour avoir une huile neutralisée.
Le Lavage
cette étape à pour objectif d’éliminer les dernières traces de phospholipides.
On procède à deux lavage successifs : injection de l’eau chaude dans l’huile
neutralisée. De la même façon, le deuxième lavage qui permet d’obtenir une huile ayant
moins de savon.
Séchage
15
L’étape de séchage à pour objectif l’aspiration d’humidité qui se trouve dans
l’huile lavée, donc on procède à l’injection de la vapeur dans une colonne
d’évaporation.
Décoloration
Cette opération vise à corriger la couleur de l’huile et d’éliminer les pigments
restants de la neutralisation à l’aide de la terre décolorante.
Le procédé de décoloration consiste à pomper de l’huile séchée dans un
mélangeur avec la terre décolorante, puis le transmettre vers un décolorateur.
Ensuite, le mélange passe dans un premier temps dans des filtres aniagara qui
séparent l’huile décolorée de la terre décolorante.
Dans un deuxième temps, le mélange passe dans des filtres à poche pour
éliminer la totalité de la terre décolorante.
Désodorisation.
C’est la dernière phase du raffinage de l’huile. Elle a pour but d’enlever les
odeurs restants dans l’huile.
Cette huile sera pompée vers un désodoriseur au niveau duquel elle va subir à
la fois un chauffage et une injection de la vapeur ce qui permet de remonter toutes les
matières volatiles.
En dernier lieu, l’huile finie passe dans un système d’échangeur sert à la
refroidir pour un stockage ultérieur approprié.
Processus du raffinage
16
Raffinage
-Huile brute -huile raffinée
-Matière auxiliaires -pâte à savon
17
Huile brute
Démucilagination
Neutralisation
Lavage1,Lavage2
Séchage
Décoloration
Désodorisation
Stockage Huile raffinée
Récupération
de la pâte à
savon
Atelier
savonnerie
Cassage de la
pâte : acide gras
C - Conditionnement et fabrication d’emballage :
Dans ce paragraphe nous allons décrire les deux activités : fabrication des
emballages et conditionnement des huiles de table .
Lesieur Cristal conditionne une large gamme d’huile de table, d’huile d’olive
(Lesieur, Cristal, Safia, Jawhara, Zitouna, Mabrouka, ….etc.), et pour cela Lesieur
Cristal fabrique ses propres emballages (bouteilles et bidons), il existe deux ateliers de
fabrication des emballages : PET et PEHD pour le conditionnement des huiles de table.
Fabrication des emballages :
PEHD (Polyéthylène en Haute Densité) :
Ce procédé a pour objectif : la fabrication de bidons de 2L et 5L pour les
huiles de table, dans des machines de haute technologie avec l’utilisation de graines de
plastic comme matière première mélangée avec des colorants selon la gamme (Jaune,
Blanc et Orange), après, ce mélange soit chauffé à une température très élevée , et
ensuite, il est injecté dans des moules qui prend sa forme à la sortie à l’aide du
soufflage avec l’air comprimé, enfin les bidons sont refroidis, contrôlés et transférés
dans des silos prêts à l’utilisation dans l’atelier conditionnement .
PET (Polyéthylène Téréphtalique) :
Cet atelier consiste à fabriquer des bouteilles PET (1/2L, 1L, 2L et 5L) à l’aide
des préformes, qui sont plus pratique, plus moderne et facile à l’utilisation. Ces
18
préformes sont chauffés, puis soufflés dans des moules à l’aide de l’air comprimé et
contrôlés, enfin stockés dans des silos.
LESIEUR CRISTAL est s’intéressée beaucoup par l’innovation de ses
emballages pour les rendre plus pratiques, plus modernes, garantit une conservation
durable et facile à utiliser.
Conditionnement :
Il consiste de conditionner le produit fini et de le mettre dans son emballage
finale.
Afin que le produit soit conditionné et prêt à être consommé, les étapes se
présentent comme suites :
Positionner les bouteilles ou bidons à l’aide d’un positionneur selon les quantités
demandés par l’atelier.
Remplir les bouteilles selon la marque demandée.
Capsulage.
Etiquetage.
Encaissage.
Stocker les cartons dans un magasin de stockage.
19
Le processus de fabrication des emballages
20
Remplissage
Etiquetage
Encaissage
Palettisation
Stockage
PEHD Préforme PET
Fabrication des
emballages
PEHD (2L-5L)
Soufflage PET
(1/2L- 1L- 2L- 5L )
Stockage des emballages vides
Positionneur
D - Activité Savonnerie
C’est une ancienne activité crée par Lesieur Cristal à Ain Harouda, pour la
fabrication du savon.
Aujourd’hui, et grâce à l’innovation et l’emploi de la nouvelle technologie,
Lesieur Cristal devient le leader de cet activité avec une part de marché de 90%.
Dans cette activité nous pouvons citer deux qualités de savon : Savon de
ménages et Savon de toilette qui passent par deux étapes: la saponification et le
conditionnement.
Avant de passer à la saponification, il y’a un stockage de la matière première
utilisée (matière grasse de source végétale :huile de palme, acide gras, huile de palmiste,
la stéarine…etc., ou de source animal :suif fancy, suif top white). ce stockage se fait
dans des cuves où la température est maintenue entre 30°C à 50°C pour préserver ces
matières dans l’état liquide.
21
Clients
Procédé de saponification :
Cette étape a pour objectif de transformer la matière première à un Savon Liss
avec l’utilisation de matières auxiliaires (Soude, Sel, Colorant, parfum, l’eau …etc.) .Et
cela par le passage de plusieurs étapes :
Dosage de la matière première : cette étape consiste à préparer des mélanges de
corps gras.
Réaction de saponification : injecter à la matière première dosée une solution « la
soude », afin d’obtenir une matière liquide qui contient du savon et de la glycérine.
Lavage du savon : ici la matière se dirige vers la colonne de lavage pour éliminer
les impuretés et séparer le savon de la glycérine, cette dernière elle sera traitée dans un
autre atelier « atelier de glycérine » pour la vendre à d’autres industries et surtout à des
industries de produits cosmétiques.
Neutralisation de savon : à cette étape l’unique objectif est de diminuer le taux de
soude présent dans le savon, à une norme comprise entre 0.1% et 0.4%.
A la fin de se processus on obtient un produit semi fini « Savon Liss », qui contient
60% de la matière grasse.
Le conditionnement :
Cette étape consiste à transformer le savon de son état liquide à un état solide
pour qu’il soit prêt à la mise en emballage, et pour cela plusieurs étapes jalonnent le
parcours :
Séchage : c’est une étape qui consiste, à cristalliser le savon dans un échangeur de
chaleur, pour vaporiser l’eau qui se trouve dans le savon, après il passe à l’atomiseur
pour refroidir afin qu’il devient solide, le savon solide contient ici à la sortie 80% de
matière grasse.
Le savon solide passe dans des boudineuses, qui éliminent les ports secs qui se
trouvent dans le savon, l’homogénéiser après le transformer en morceaux de boudin qui
sont ensuite coupés en morceaux grâce à une coupeuse.
22
Les morceaux de savon passent ensuite dans une mouleuse, qui grave sur les savons
le logo, un symbole, poids et le pourcentage de matière grasse dans le savon et on
obtient soit une savonnette :Taous authentique, Taous plus…etc. ou un savon de
ménages :Elmanjel, Laaroussa, El kef…etc.
Après, le savon passe à la misse en emballage soit dans des étuis, cartons ou
encellophané.
Et en dernier lieu il est stocké dans un magasin produit fini prêt pour la livraison.
Enfin, cette activité connaît de nombreuses étapes mais peut se résumer dans le
schéma suivant :
Schéma sur le processus de la Savonnerie
23
Stockage de matière première
Saponification
Lavage Savon
Décantation
Boudinage
Séchage
Moulage
Coupage
Stockage
Traitement
Eau Glycérineuse
Concentration
24
Emballage
Client
Vue qu’on a passés notre stage au sein du service contrôle de gestion, nous
avons consacrés toute une partie pour définir et décrire les tâches effectuées dans ce
25
service qui n’est là que pour veiller sur l’efficacité et l’efficience de Lesieur Cristal, et
pour représenter les composantes contrôle de gestion ainsi que son processus.
II-1-Définition du contrôle de gestion
Il existe plusieurs approches du contrôle de gestion. Ces approches ne sont pas
contradictoires mais plutôt complémentaires.
En effet, pour tenter de faire le point sur le terme nous évoquons ces définitions :
Le contrôle de gestion est un système d’information mis en place dans le but de
permettre aux dirigeants de l’entreprise de gérer efficacement les activités industriels de
Lesieur Cristal et de suivre régulièrement l’évolution de sa situation.
Il est aussi défini, comme étant le processus par lequel le dirigeant peut se fixer
un ensemble d’objectifs et de prévisions, d’établir des chiffres fiables, rapides et
pertinents permettant d’identifier les résultats, de les analyser et de détecter les causes
d’écarts.
Le contrôle de gestion est le procédé par lequel les dirigeants peuvent :
Fixer les objectifs.
Mette au point, en collaboration avec les opérationnels des plans d’actions
correctifs.
Interpréter les résultats partiels en vue de prendre les décisions correctives
appropriées.
Le contrôle de gestion fait appel à quatre catégories de dispositifs : des objectifs,
des normes des règles, des outils.
Les objectifs : sont les résultats (financiers, industriel et autres) que l’on se
propose d’atteindre sur à court et moyen terme déterminé;
Les normes ou politiques sont des lignes de conduite à tenir en présence
d’une situation donnée ;
26
Les règles ou procédures définissent l’enchaînement des tâches à effectuer
pour traiter une situation. Elle visent donc des aspects répétitifs et
programmables du fonctionnement d’une organisation ;
Les outils sont les différents moyen d’information et d’aide à la décision
nécessaires au pilotage.
II-2-Les composantes du contrôle de gestion
Les définitions de contrôle de gestion suscitent plusieurs remarques :
1-Dirigeants : Le contrôle de gestion demande l’intervention de trois catégories de
dirigeants aux rôles différents.
Les dirigeants opérationnels incorporent leur jugement dans le système, adoptent
des plans d’action permettant d’atteindre les objectifs et voient leur performance
mesurée à partie de ceux-ci.
Des dirigeants plus fonctionnels collectent, résument et présentent l’information
utile au processus, ils actualisent le système analysant les situations et soumettent leurs
conclusions d’un jugement des dirigeants opérationnels.
Le manager décisionnel c’est lui qui prend tout les décision selon les stratégies
2-Information : un ensemble de données transformées sous une forme significative
pour le récepteur, elle a une valeur pour ses décisions et ses actions.
3-Système d’information : un système d’information peut être défini comme un
ensemble construit et articulé de techniques, de procédures, de règles destinés à réaliser
des tâches d’acquisition, de stockage, de traitement et de diffusion des informations,
dans l’objectif d’aider les individus et les groupes d’individus de l’entreprise ( service,
atelier, département, etc.…) à prendre des décisions de gestion.
4-Objectifs : Les objectifs de l’organisation ont été fixés à l’occasion de la formulation
de la stratégie, dans le processus du contrôle de gestion, ils sont donc pris comme des
données.
5- Processus : Un système de contrôle de gestion englobe à la fois un processus et une
structure. Le processus est l’ensembles des actions mises en œuvres, la structure
27
concerne les adaptations organisationnelles et les constructions d’information qui
facilitent le processus.
6 - Efficience, efficacité et pertinence : le mots « efficace » est utilisé ici dans son sens
technique, c’est à dire pour mesurer l’efficacité d’un processus on doit fixer un certain
nombre d’indicateurs.
L’efficacité, au contraire, s’apprécie par rapport aux objectifs de l’organisation
(jusqu’à quel point a- t-on atteint les résultats prévus voulus ?).
L’articulation entre les objectifs et les moyens soulève le problème de la
pertinence :
Les objectifs (en niveau et en qualité) doivent être en rapport avec les moyens
existants ou mobilisables en peu de temps.
La combinaison de l’efficience « Productivité » et l’efficacité et la pertinence
permet d’atteindre la performance.
Ces différents commentaires ou remarque montrent que le contrôle de gestion
est à la croisée de trois territoires : il cherche à agir sur les comportements des acteurs, il
modélise les relations ressources-finalités et il assure l’interface entre la stratégie et la
gestion opérationnelle.
II-3-Processus de contrôle de gestion
Le processus de contrôle de gestion correspond aux phases traditionnelles de
management :
-Prévision
-Action
-Evaluation
-Apprentissage
Phase de prévision :
28
Cette phase est déterminée par la stratégie définie par l’organisation. La
direction prévoit les moyens nécessaires pour atteindre les objectifs fixés par la stratégie
en fonction de l’horizon temporel. Les résultats attendus par la direction constituent un
modèle de représentation des objectifs à courts terme retenu.
Phase d’exécution :
Cette phase se déroule à l’échelon des entités de l’organisation : les responsables
des entités mettent en œuvre les moyens qui leurs sont alloués, ils disposent d’un
système d’information qui mesure le résultat de leur action. Ce système de mesure doit
être compris et accepté par les responsables d’entités. Il doit uniquement mesurer les
actions qui leur ont été déléguées.
Phase d’évaluation :
Cette phase constitue à confronter les résultats obtenus par les entités aux
résultats souhaités par la direction afin d’évaluer leur performance. Cette étape de
contrôle( au sens strict) met en évidence des écarts et en détermine les causes. Elle doit
conduire les responsables à prendre des mesures correctives.
Le processus est plus réactif lorsque cette étape de contrôle est réalisée
régulièrement au niveau des entités .
Phase d’amélioration :
Cette phase permet, grâce à l’analyse des écarts, de faire progresser l’ensemble
du système de prévision par amélioration. Des facteurs de compétitivité peuvent être
découverts ainsi que d’éventuelles faiblesses. Une base de données est constituée pour
être utilisée en vue des futures prévisions.
II-4-la mission de contrôle de gestion
Lesieur Cristal est l’une des plus importantes entreprises industrielles sur le
marché marocain, et pour préserver sa position de leader et sa réputation de moteur
d’innovation du secteur agroalimentaire, Lesieur&Cristal doit garder l’avance qu’elle a
sur ses concurrents par différents moyens, entre autres : la recherche développement,
29
l’innovation, l’écoute du clients,…etc. Mais avant cela, elle doit contrôler ses coûts pour
pouvoir les maîtriser, voir pour les réduire, et doit effectuer un suivi de son activité sur
le plan interne et même externe, car ceci permettrait aux décideurs de prendre les
bonnes décisions aux moments opportuns.
C’est la raison pour laquelle Lesieur&Cristal s’est dotée des moyens techniques
et humains nécessaires pour créer un service contrôle de gestion industriel indépendant
du service financier, ce service fournira les informations nécessaires se rattachant à
l’activité industrielle de l’entreprise qui serviront de base à la prise de décision
Le service contrôle de gestion industriel a démarré en Mars 2004. Sa mission
consiste à collecter, synthétiser, analyser, suivre et diffuser toutes les informations ayant
trait à l’activité industrielle de l’entreprise :
Volume des consommations des matières premières.
Volume des productions.
Rendements.
Ratios de consommations énergiques.
Coûts industriels.
Volume et coûts de la masse salariale.
Dépenses d’entretient.
Sachant que la qualité des décisions prises dépend de celle des informations
disponibles, l’équipe du contrôle de gestion se soucie d’améliorer en permanence
l’information des décideurs. Ceci induit le travail de traitement des données qui
consistent à concevoir des ratios et des tableaux de bord, à calculer des coûts, ou encore
à expliquer les écarts entre les réalisations et les standards.
30
Ces derniers sont des indicateurs stables des activités industrielles. Ils sont
définis sur la base d’un historique, tout en intégrant les objectifs à réaliser pour l’année
prochaine. La détermination des standards résulte d’une concertation entre le contrôle
de gestion industriel et les opérationnels.
L’analyse des écarts conduit à fonder un mode de gestion qui consiste à prendre
des décisions correctives nécessaires sur la base des écarts significatifs constatés entre
les réalisations et les prévisions.
Le contrôle de gestion industriel repose aussi sur des réunions mensuelles, au
cours de quelles les managers concernés commentent la situation de leurs ateliers sur la
base de l’activité du mois, afin d’identifier tout problème, et le contrôleur de gestion et
les opérationnels concernés mettent en place un plan d’action pour y remédier, enfin un
suivi régulier de la concrétisation des plans d’action est instauré.
II-5-Qu’est ce qu’un tableau de bord ?
Le système de contrôle de gestion dans les entreprises procurait un outil de
pilotage en temps différé. En effet, le décideur ne constatait que tardivement les
conséquences des actions engagées. Les différents outils de pilotage pour piloter son
organisation agrégeaient essentiellement des données comptables et ne fournissaient que
la rentabilité économique.
Les responsables des entreprises se trouvent ainsi appelés plus que jamais à
décider, satisfaire le client et maîtriser les performances.
Mais pour que le pilotage s’effectue dans de bonnes conditions le décideur doit
disposer d’un instrument de mesure fiable et recueillant toute sa confiance : le tableau
de bord.
Le tableau de bord que tient le contrôleur de gestion industriel est un outil très
perspicace de pilotage de l’activité industrielle. Il inclut un ensemble d’indicateurs
industriels et financiers, qui reflète la performance globale de l’outil de production. Sa
force réside dans son approche souple et évolutive de l’action.
31
Il permet, également d’analyser des écarts qui consiste, pas a pas, à décomposer
la différence constatée entre réalisation, standards, ou budget en écart sur volume, écart
sur rendement et écart sur coût etc. .
Le calcul des écarts conduit à fonder un mode de gestion qui consiste à prendre
les décisions correctives sur la base des écarts significatifs entre réalisations et
prévisions, indiquant si les réalisations dérivent de trop par rapport aux engagements
pris. En effet, chaque fois qu’un problème est identifié, le contrôleur de gestion et les
opérationnels concernés, mettent en place un plan d’action pour y remédier. Les
responsabilités et les délais de réalisation y sont clairement définis. Enfin un régulier de
la concrétisation des plans d’action est instauré.
Si on prend l’exemple de tableau de bord de raffinage de Lesieur Cristal
le tableau de bord synthétique de Lesieur Cristal se constitue d’un ensemble
d’information collectée. Il est établi par qualité d’huile traitée et regroupe un ensemble
d’indicateurs exprimés en unité d’œuvre.
Pour l’atelier de raffinage, le responsable communique les informations
suivantes qui seront inclus au niveau du dit tableau de bord :
La mise en œuvre : elle désigne la consommation mensuelle d’huile brute qu’elle
soit locale ou importée.
La productivité :Elle est obtenue par division de la somme des heures travaillées
par le total des mises en œuvre.
Rendement : c’est l’indicateur le plus pertinent dans la mesure où il nous
renseigne sur la part de la production par rapport à la mise en œuvre de la qualité
d’huile traitée.
32
Il est également communiqué le volume des consommations des matières
auxiliaires au niveau de la section. A travers ces indicateurs, le contrôleur de gestion
dégage un certain nombre de conclusions lui permettant d’expliquer la performance
réalisée. C’est le cas par exemple quand il y a lieu d’expliquer l’augmentation d’une
matière consommée et la qualité d’huile traitée.
La soude caustique : elle est généralement utilisé pour éliminer l’acidité que
l’huile brute contient. L’indicateur est obtenu en calculant le rapport entre la quantité de
soude consommée et la mise en œuvre. Il permet d’estimer la part de l’acidité dans
l’huile brute traitée et donc de justifier la qualité de soude consommée.
Acide phosphorique : cette matière est injectée afin d’éliminer les
phospholipides de l’huile traitée .L’indicateur est obtenu en calculant le rapport entre la
qualité d’acide consommée et la mise en œuvre.
Terre décolorante : ayant pour but la décolorisation et désodorisant de l’huile
traitée. L’indicateur se fait en divisant la qualité de terre décolorante consommée par la
mise en œuvre.
Adjuvants : c’est la qualité d’adjuvants consommée divisée par la mise en œuvre
En ce qui concerne l’établissement des indicateurs relatifs aux charges
indirectes, il est effectué selon une clé de répartition prédéfinie et qui permet de
déterminer la part de chaque section dans la charge indirecte. C’est le cas d’ailleurs pour
l’électricité.
Électricité : Le calcul de cet indicateur ne se fait qu’après répartition de cette
charge sur l’ensemble des sections, il est établi suivant la formule : Electricité
consommée divisée par la mise en œuvre.
Fuel : c’est la quantité de fuel consommée divisée par la mise en œuvre.
Eau : c’est la quantité d’eau consommée divisée par la mise en œuvre.
33
Conclusion
L’objectif principal de ce stage était la découverte du monde de l’entreprise et
l’adaptation de mes connaissances théoriques par rapport a ce qui existe dans le marché,
ce stage a totalement répondu à mes attentes. Toutefois on a pu constater qu’il y a une
grande différence entre la théorie et son application dans le monde professionnel. En
effet, les priorités ne sont pas les mêmes, il faut faire preuve d’une grande réactivité et
autonomie dans l’entreprise et savoir tenir compte des disponibilités de chacun.
Il convient de souligner un autre point important qui nous permis une adaptation
rapide dans ce niveau contexte : C’est la confiance que l’on m’a accordé à Lesieur
Cristal.
En effet, la confiance est selon moi un atout indéniable dans l’intégration d’une
nouvelle structure, car elle nous a permis d’y trouver facilement ma place. Tout au long
de mon stage, on a travaillé en autonomie, ce qui m’a fallu apprendre à gérer le temps
pour essayer devenir à bout du travail demandé.
34
Ce stage est donc pour mois une expérience enrichissante car il m’a fait
progresser dans de nombreux domaines comme le domaine technique et relationnel.
Grâce à ce projet, on a une idée beaucoup plus précise du travail en entreprise et
l’assurance que je me dirige dans la bonne vois.
On gardera donc un très bon souvenir de ce stage qui m’a permis de découvrir
une passion pour le travail, et l’envie de poursuivre mes études dans cette direction.
35

Rapport de stage Lesieur cristal

  • 1.
    Rapport de stage Réalisépar : Encadré par : Mlle RADOUANY Houda M. BOUNOUALA Noureddine Mlle ELAZOUZI Jihane Année 2005
  • 2.
    Remerciements Nous sommes redevablesà beaucoup de personnes pour leur encouragement et leur soutien, nous pouvons pas les remercier tous individuellement, mais nous espérons qu’ils accepteront l’anonymat d’une reconnaissance globale et sincère. Néanmoins, Un remerciement particulier à M. BOUNOUALA Noureddine Responsable de suivi industriel pour le temps qu’il nous a consacré , pour son soutien et pour les précieuses informations qu’ils nous a prodigué avec intérêt et compréhension, ainsi mes sincères remerciements, vont aussi à Mlle ELAZOUZI Jihane chef du service de contrôle de gestion qui nous a encadrés tout au long de notre stage. 2
  • 3.
    SOMMAIRE INTRODUCTION.........................................................................................2 Première partie :CONTEXTEPROFESSIONNEL.........................3 I.1 Présentation ONA............................................................................4 I.2 Historique de Lesieur Cristal...........................................................5 I.3 L’organigramme de la société..........................................................6 I.4 Sites de production...........................................................................8 A - L’usine de Roches Noires I (RNI) ............................................................8 B - L’usine de Roches Noires II (RNII)............................................................8 C - L’usine de Ain Harrouda (AH)...................................................................8 I.5 Les activités de Lesieur Cristal........................................................8 A - La trituration des grains..............................................................................9 B - Le raffinage...............................................................................................12 C - Conditionnement et fabrication d’emballage d’huile de table..................15 D - Activité Savonnerie..................................................................................18 Deuxième partie : CONTRÖLE DE GESTION INDUSTRIEL. .21 II.1 - Définition du contrôle de gestion...............................................22 II.2 - Les composantes du contrôle de gestion....................................23 II.3 - Processus de contrôle de gestion................................................24 II.4 - la mission de contrôle de gestion................................................25 II.5- Qu’est ce qu’un tableau de bord ? ..............................................27 CONCLUSION............................................................................................30 3
  • 4.
    INTRODUCTION Aujourd’hui la créationd’un service du contrôle de gestion au sein d’une entreprise est devenue primordiale, car le besoin en matière d’aide à la décision devient crucial pour piloter un environnement perturbé, c’est pour cela il faut concevoir un système de mesure de la performance conforme et efficace. Ce système doit être basé sur étude, prévision, mis en œuvre et enfin le contrôle de l’efficacité, c’est comme par exemple si vous voulez conduire votre auto, vous avez besoin de voir la route et de disposer d’un certain nombres d’indicateurs, vous aidant à appréhender les difficultés à venir. L’ensemble de ces instruments vous permet de rester maître de votre véhicule. C’est le but de chaque gestionnaire dans son entreprise pour ne pas être surpris un jour des instabilités de toutes nature. C’est pour quoi un diagnostic périodique des force et des faiblesses de l’entreprise reste parmi les tâches les plus importantes pour les gérants de l’entreprise. Dans ce contexte, Lesieur Cristal a opté la création d’un service Contrôle de Gestion Industriel pour assurer la bonne gestion et suivi de ses activités. Qu’est ce qu’un contrôle de gestion industriel ? répondre à cette interrogation, permet à l’évidence de cerner la notion de contrôle de gestion. Mais avant d’analyser la réponse en question nous nous permettons de rappeler dans un premier temps un certain nombre de fait, tel que : Présentation ONA Historique de Lesieur Cristal 4
  • 5.
    L’organigramme de lasociété Site de production Les activités de Lesieur Cristal 5
  • 6.
    I.1-Présentation ONA. Le groupeONA a été crée en 1919. Ses activités sont développées autour des métiers historiques, les mines, le transport et le tourisme. L’histoire du groupe ONA avec l’activité minière remonte à 1928. au fil de ces 72 années le holding a renforcé sa présence dans ce secteur . Aujourd’hui, l’activité du holding minier Managem .consiste d’abord a extraire, concentrer et commercialiser différents minerais : métaux de base, métaux précieux et enfin des substances utile comme la fluorine. Ces activités contribuent à raison de 80% du CA de Managem. Le holding minier a été pendant de longue années le premier contribuable au résultat de sa maison mère .plus de 32% du résultat global en 1999 « cette réalisation due à une plus- value exceptionnelle réalisée sur la cession des titre de SMI ». Mais cet résultat connu un diminution en 1er semestre 2000 s’explique par le contexte favorable du marché des change (renforcement de la valeur du dollar) et de l’appréciation des cours des métaux sur le marché mondial. Sucre, huile, lait et sodas se sont des produits qui ont leurs entrées dans tous les ménages marocains. Le holding ONA dicte sa loi sur ces 4 marchés : 6
  • 7.
    Marché Cosumar Raffinage-sucrerieLesieur Cristal Part d’ONA en % 64 70 62 En juillet 1999, la SNI est passée sous le giron de l’ONA sans que cela soulève le moindre débat sur un rapprochement forcé dont la finalité était le renforcement de la position dominante de l’ONA dans l’économie national. Sur le plan international le faite marquant dans la vie de Managem réside dans la prise de participation à hauteur de 51% du capital de Semofo « E/se canadienne » en septembre 1999. La main-mise de l’ONA ne se limite pas à ces deux filières. La configuration des marchés des produits laitiers et des marchés des boissons gazeuses est presque monopolistique au profil de 2 autres filiales de l’ONA. Centrale laitière et groupe des Brasseries du Maroc qui détiennent chacune des part de marché de 70% sur certain lignes de produits et l’acquisition de Bimo en fin septembre 1999 et Leader Food en mars 2000, permet à l’ONA de s’attaquer à des nouveaux marchés : biscuiterie et croustilles. Avec la dominance sur ces différentes filières l’ONA il devient un monopole dans l’agro-industrie. En 2000, Siger, l’anagramme de « régis » par son représentant Driss JATTO, choisi pour désigner le principal actionnaire est toujours l’actionnaire le plus important au groupe ONA avec 13,63% de résultat à coté des compagnies d’assurances qui ont un part de capital de 23.48% (CIMR 5%….). Après l’annonce de la fusion entre AXA et la Compagnie Africain d’Assurance, ancienne filiale d’ONA, un nouveau leader de l’assurance apparaît AXAASSURANCEMAROC. Aujourd’hui l’ONA a plus de 25000 collaborateurs et réalise un chiffre d’affaire annuel prés de 20 milliards de dirhams par an. Opérant au Maroc et en Afrique subsaharienne. 7
  • 8.
    I.2-Historique de LesieurCristal. Derrière la bouteille d’huile présente sur toutes les bonnes tables se cache une belle histoire d’une famille. Celle de Georges LESIEUR. Tout commence en 1908. Alors qu’il pourrait goûter aux plaisirs d’une retraite bien méritée, l’ancien président de la chambre de commerce de Paris n’a qu’une idée en tête : entreprendre. Avec ses trois fils, George décide d’investir le fruit de quarante années de labeur dans la création d’une affaire d’huiles végétales. La première usine LESIEUR sort de terre dans le nord de la France. Les ventes explosent et de nouveaux entrepôts voient le jour. Dés 1941, LESIEUR ouvre sa première filiale africaine, au Sénégal. Deux autres naissent l’année suivante, au Maroc et en Algérie. A la fin de la seconde guerre mondiale, la famille LESIEUR retrousse ses manches. L’heure est à la reconstruction des installations anéanties par les bombardements. L’Ascension reprend de plus belle. A partir de 1958, LESIEUR est déjà le premier huilier du marché français. Depuis, la notoriété de la marque n’a cessé de croître grâce aux efforts déployés pour développer la gamme et améliore la qualité des produits. Au fil des décennies, la vie de la maison LESIEUR a ainsi été rythmée par une succession d’innovations dont certaines font encore autorité : la bouteille en PVC en 1963, la bouteille en polythylène téréphtalique (PET) en 1985, le bouchon équipé d’un bec verseur en 1997….. UNIGRAL CRISTAL a été créée en 1937 par un groupe d’obédience danoise sur le nom de SIHAM (Société Industrielle des Huiles au Maroc), a cette époque, sa production ne dépassait pas les cinq tonnes par jour, son activité était limitée au raffinage des huiles avant de se diriger vers la production des savons en 1955, cependant la production des huiles a été améliorée surtout avec la création en 1954, d’une union industrielle des grandes huileries (SIHAM, HSM, GALIA et SIMON) . A la fin de l’année 1989, la société LESIEUR AFRIQUE a fusionné avec la société UNIGRAL CRISTAL donnant naissance à LESIEUR CRISTAL et en 1993, la société d’exploitation des produits oléagineux (SEPO) rejoint LAUC pour constitue la 8
  • 9.
    société LESIEUR CRISTAL,grande filiale d’ONA et leader au Maroc dans le secteur des corps gras. I.3 L’organigramme de la société L'organigramme de Lesieur Cristal se présente comme suit : 9 Directeur Marketing Directeur Industriel Directeur Financier et Contrôle de Président directeur général Directeur des achats et des approv.
  • 10.
    I.4 Sites deproduction Lesieur Cristal dispose de trois sites de production : A - L’usine de Roches Noires I(RNI) : Elle a pour activité principale le raffinage des huiles brutes (local ou importées) sa capacité de production est estimée à 400T/J. B - L’usine de Roches Noires II (RNII) : Au niveau de cette usine, sont triturées les différentes qualités de graine oléagineuse. Sa capacité de production varie selon la qualité de graine traité, celle ci s’élève à 1100T/J quand il y a lieu de traiter la graine de soya et à 900 T/J pour les autres qualités de graine. C - L’usine de Ain Harrouda (AH) : 10 Direction systèmes information Directeur de l’inter nation Directeur commercial Directeur des R H Chef de département qualité et Chef de département filière huile d’olive
  • 11.
    Cette usine disposed’une section savonnerie ou est produite les différentes gammes de savon. Elle est spécialisée également dans le raffinage des huiles brutes(produit locale ou importées), la fabrication des bouteilles et le conditionnement. En terme d’huile raffinée sa capacité de production est estimée à 550 T/J. quant à la fabrication des bouteilles et au conditionnement, la capacité de production s’élève à 800T/J. I.5 Les activités de Lesieur Cristal La chaîne de la production englobe plusieurs opérations : §La trituration des graines oléagineuses. §Le raffinage des huiles brute. §La fabrication des emballage. §Conditionnement des huiles de palme §Conditionnement des huiles de table. §La savonnerie. §La fabrication des emballages et conditionnement des produits de nettoyage A - La trituration des grains : La trituration des graines oléagineuse vise à travers les différentes opérations de traitement ,à extraire d’une part l’huile brute qui sera raffinée pour donner l’huile de 11
  • 12.
    table et d’autrepart, à obtenir le tourteau qui sera destiné à la vente aux industries et aux provendiers. Avant de passer au procédé suivant, il serait préférable de donner un aperçu sur le processus de la trituration, celui ci se caractérise par trois phases contenant plusieurs étapes : La Phase de réception : Elle consiste à faire un pré nettoyage des graines afin d’éliminer les impuretés solides et les poussières par tamisage, aspiration et utilisation des aimants magnétiques pour éliminer tous ce qui est métallique. Ensuite on procède au stockage suivi du stockage dans des silos de béton ou métallique. La Phase préparation : Après la réception et le nettoyage des graines on parle du broyage : l’objectif de cette étape diffère selon la graine traitée : la graine de soya est divisée en 4 morceaux afin de faciliter les étapes de traitements suivantes quant aux autres graines de tournesol, elles sont décortiquées de manière à libérer l’amande riche en matière grasse. Conditionnement thermique : à ce niveau, la graine broyée et chauffée, elle est ainsi préparé pour la phase d’aplatissage. Aplatissage : Cette phase rend la graine plus susceptible de céder son huile à l’extraction. Pressage : cette opération consiste à amener la graine broyée et chauffée à libérer une partie de l’huile brute qu’elle renferme. A la sortie de la presse, outre l’huile brute produite, un autre produit semi fini est obtenu, ce sont les coques qui continuent dans la chaîne de production jusqu’à l’obtention du tourteau. La Phase extraction : Dans cette phase, l’hexane s’enrichit de plus en plus d’huile moyennant un déplacement à contre-courant dans l’extracteur. Dans cet appareil,les collettes circulent 12
  • 13.
    sur une bandecontinue, qui circule à faible vitesse et supportant une couche des collettes à déshuiler. Les collettes totalement épuisé sont alors égouttés à la partie extrême du tapis, puis déversé dans la trémie de réception du tourteaux . Le mélange d’huile et l’hexane récupéré est appelé « Miscilla »qui sera d’abord filtré pour éliminer les farinettes. On procède ensuite à l’élimination de la majeur partie de l’hexane par la distillation à l’aide d’un évaporateur. Le Miscilla ainsi concentré contient encore des traces de l’hexane qui sera éliminé. Le principe de cette séparation est basé sur le chauffage à trois étapes. Chaque étapes récupère une partie d’hexane qui sera condensé dans des condenseurs est recyclé dans le circuit. L’huile est enfin envoyée vers le stockage afin d’être raffinée. Cette activité peut être résumée par le schéma suivant : Processus de trituration 13 Nettoyage Phase de ExtractionStockage Phase de Réception
  • 14.
    B - Descriptiondu processus du raffinage : 14 Phase de Préparation Broyage Aplatissag e Expandeurs Refroidissement Désolvantisatio n Séchage Refroidissement Huile Brute Distillation Evaporisation Broyage Stockage Raffinage Livraison en sac Livraison en vrac Client Tourte Huiles
  • 15.
    La trituration suitpar la raffinage c’est éliminer les impuretés de l’huile brute. C’est une série de traitements destinés à transformer l’huile brute en produit alimentaire. Les étapes du raffinage sont : Décantation Dans cette phase, l’huile est gardée un certain temps dans des réservoirs. Démucilagination Dans cette étape du raffinage on injecte de l’acide phosphorique pour éliminer les phospholipides. Neutralisation : Cette étape vise à éliminer les acides gras libres, qui sont sous forme de pâte à savon. Le système de neutralisation fonctionne comme suit : L’huile démucilaginée reçoit grâce à un mélangeur , une quantité de soude pour sépare la pâte à savon et passe au séparateur pour avoir une huile neutralisée. Le Lavage cette étape à pour objectif d’éliminer les dernières traces de phospholipides. On procède à deux lavage successifs : injection de l’eau chaude dans l’huile neutralisée. De la même façon, le deuxième lavage qui permet d’obtenir une huile ayant moins de savon. Séchage 15
  • 16.
    L’étape de séchageà pour objectif l’aspiration d’humidité qui se trouve dans l’huile lavée, donc on procède à l’injection de la vapeur dans une colonne d’évaporation. Décoloration Cette opération vise à corriger la couleur de l’huile et d’éliminer les pigments restants de la neutralisation à l’aide de la terre décolorante. Le procédé de décoloration consiste à pomper de l’huile séchée dans un mélangeur avec la terre décolorante, puis le transmettre vers un décolorateur. Ensuite, le mélange passe dans un premier temps dans des filtres aniagara qui séparent l’huile décolorée de la terre décolorante. Dans un deuxième temps, le mélange passe dans des filtres à poche pour éliminer la totalité de la terre décolorante. Désodorisation. C’est la dernière phase du raffinage de l’huile. Elle a pour but d’enlever les odeurs restants dans l’huile. Cette huile sera pompée vers un désodoriseur au niveau duquel elle va subir à la fois un chauffage et une injection de la vapeur ce qui permet de remonter toutes les matières volatiles. En dernier lieu, l’huile finie passe dans un système d’échangeur sert à la refroidir pour un stockage ultérieur approprié. Processus du raffinage 16 Raffinage
  • 17.
    -Huile brute -huileraffinée -Matière auxiliaires -pâte à savon 17 Huile brute Démucilagination Neutralisation Lavage1,Lavage2 Séchage Décoloration Désodorisation Stockage Huile raffinée Récupération de la pâte à savon Atelier savonnerie Cassage de la pâte : acide gras
  • 18.
    C - Conditionnementet fabrication d’emballage : Dans ce paragraphe nous allons décrire les deux activités : fabrication des emballages et conditionnement des huiles de table . Lesieur Cristal conditionne une large gamme d’huile de table, d’huile d’olive (Lesieur, Cristal, Safia, Jawhara, Zitouna, Mabrouka, ….etc.), et pour cela Lesieur Cristal fabrique ses propres emballages (bouteilles et bidons), il existe deux ateliers de fabrication des emballages : PET et PEHD pour le conditionnement des huiles de table. Fabrication des emballages : PEHD (Polyéthylène en Haute Densité) : Ce procédé a pour objectif : la fabrication de bidons de 2L et 5L pour les huiles de table, dans des machines de haute technologie avec l’utilisation de graines de plastic comme matière première mélangée avec des colorants selon la gamme (Jaune, Blanc et Orange), après, ce mélange soit chauffé à une température très élevée , et ensuite, il est injecté dans des moules qui prend sa forme à la sortie à l’aide du soufflage avec l’air comprimé, enfin les bidons sont refroidis, contrôlés et transférés dans des silos prêts à l’utilisation dans l’atelier conditionnement . PET (Polyéthylène Téréphtalique) : Cet atelier consiste à fabriquer des bouteilles PET (1/2L, 1L, 2L et 5L) à l’aide des préformes, qui sont plus pratique, plus moderne et facile à l’utilisation. Ces 18
  • 19.
    préformes sont chauffés,puis soufflés dans des moules à l’aide de l’air comprimé et contrôlés, enfin stockés dans des silos. LESIEUR CRISTAL est s’intéressée beaucoup par l’innovation de ses emballages pour les rendre plus pratiques, plus modernes, garantit une conservation durable et facile à utiliser. Conditionnement : Il consiste de conditionner le produit fini et de le mettre dans son emballage finale. Afin que le produit soit conditionné et prêt à être consommé, les étapes se présentent comme suites : Positionner les bouteilles ou bidons à l’aide d’un positionneur selon les quantités demandés par l’atelier. Remplir les bouteilles selon la marque demandée. Capsulage. Etiquetage. Encaissage. Stocker les cartons dans un magasin de stockage. 19
  • 20.
    Le processus defabrication des emballages 20 Remplissage Etiquetage Encaissage Palettisation Stockage PEHD Préforme PET Fabrication des emballages PEHD (2L-5L) Soufflage PET (1/2L- 1L- 2L- 5L ) Stockage des emballages vides Positionneur
  • 21.
    D - ActivitéSavonnerie C’est une ancienne activité crée par Lesieur Cristal à Ain Harouda, pour la fabrication du savon. Aujourd’hui, et grâce à l’innovation et l’emploi de la nouvelle technologie, Lesieur Cristal devient le leader de cet activité avec une part de marché de 90%. Dans cette activité nous pouvons citer deux qualités de savon : Savon de ménages et Savon de toilette qui passent par deux étapes: la saponification et le conditionnement. Avant de passer à la saponification, il y’a un stockage de la matière première utilisée (matière grasse de source végétale :huile de palme, acide gras, huile de palmiste, la stéarine…etc., ou de source animal :suif fancy, suif top white). ce stockage se fait dans des cuves où la température est maintenue entre 30°C à 50°C pour préserver ces matières dans l’état liquide. 21 Clients
  • 22.
    Procédé de saponification: Cette étape a pour objectif de transformer la matière première à un Savon Liss avec l’utilisation de matières auxiliaires (Soude, Sel, Colorant, parfum, l’eau …etc.) .Et cela par le passage de plusieurs étapes : Dosage de la matière première : cette étape consiste à préparer des mélanges de corps gras. Réaction de saponification : injecter à la matière première dosée une solution « la soude », afin d’obtenir une matière liquide qui contient du savon et de la glycérine. Lavage du savon : ici la matière se dirige vers la colonne de lavage pour éliminer les impuretés et séparer le savon de la glycérine, cette dernière elle sera traitée dans un autre atelier « atelier de glycérine » pour la vendre à d’autres industries et surtout à des industries de produits cosmétiques. Neutralisation de savon : à cette étape l’unique objectif est de diminuer le taux de soude présent dans le savon, à une norme comprise entre 0.1% et 0.4%. A la fin de se processus on obtient un produit semi fini « Savon Liss », qui contient 60% de la matière grasse. Le conditionnement : Cette étape consiste à transformer le savon de son état liquide à un état solide pour qu’il soit prêt à la mise en emballage, et pour cela plusieurs étapes jalonnent le parcours : Séchage : c’est une étape qui consiste, à cristalliser le savon dans un échangeur de chaleur, pour vaporiser l’eau qui se trouve dans le savon, après il passe à l’atomiseur pour refroidir afin qu’il devient solide, le savon solide contient ici à la sortie 80% de matière grasse. Le savon solide passe dans des boudineuses, qui éliminent les ports secs qui se trouvent dans le savon, l’homogénéiser après le transformer en morceaux de boudin qui sont ensuite coupés en morceaux grâce à une coupeuse. 22
  • 23.
    Les morceaux desavon passent ensuite dans une mouleuse, qui grave sur les savons le logo, un symbole, poids et le pourcentage de matière grasse dans le savon et on obtient soit une savonnette :Taous authentique, Taous plus…etc. ou un savon de ménages :Elmanjel, Laaroussa, El kef…etc. Après, le savon passe à la misse en emballage soit dans des étuis, cartons ou encellophané. Et en dernier lieu il est stocké dans un magasin produit fini prêt pour la livraison. Enfin, cette activité connaît de nombreuses étapes mais peut se résumer dans le schéma suivant : Schéma sur le processus de la Savonnerie 23 Stockage de matière première Saponification Lavage Savon Décantation Boudinage Séchage Moulage Coupage Stockage Traitement Eau Glycérineuse Concentration
  • 24.
  • 25.
    Vue qu’on apassés notre stage au sein du service contrôle de gestion, nous avons consacrés toute une partie pour définir et décrire les tâches effectuées dans ce 25
  • 26.
    service qui n’estlà que pour veiller sur l’efficacité et l’efficience de Lesieur Cristal, et pour représenter les composantes contrôle de gestion ainsi que son processus. II-1-Définition du contrôle de gestion Il existe plusieurs approches du contrôle de gestion. Ces approches ne sont pas contradictoires mais plutôt complémentaires. En effet, pour tenter de faire le point sur le terme nous évoquons ces définitions : Le contrôle de gestion est un système d’information mis en place dans le but de permettre aux dirigeants de l’entreprise de gérer efficacement les activités industriels de Lesieur Cristal et de suivre régulièrement l’évolution de sa situation. Il est aussi défini, comme étant le processus par lequel le dirigeant peut se fixer un ensemble d’objectifs et de prévisions, d’établir des chiffres fiables, rapides et pertinents permettant d’identifier les résultats, de les analyser et de détecter les causes d’écarts. Le contrôle de gestion est le procédé par lequel les dirigeants peuvent : Fixer les objectifs. Mette au point, en collaboration avec les opérationnels des plans d’actions correctifs. Interpréter les résultats partiels en vue de prendre les décisions correctives appropriées. Le contrôle de gestion fait appel à quatre catégories de dispositifs : des objectifs, des normes des règles, des outils. Les objectifs : sont les résultats (financiers, industriel et autres) que l’on se propose d’atteindre sur à court et moyen terme déterminé; Les normes ou politiques sont des lignes de conduite à tenir en présence d’une situation donnée ; 26
  • 27.
    Les règles ouprocédures définissent l’enchaînement des tâches à effectuer pour traiter une situation. Elle visent donc des aspects répétitifs et programmables du fonctionnement d’une organisation ; Les outils sont les différents moyen d’information et d’aide à la décision nécessaires au pilotage. II-2-Les composantes du contrôle de gestion Les définitions de contrôle de gestion suscitent plusieurs remarques : 1-Dirigeants : Le contrôle de gestion demande l’intervention de trois catégories de dirigeants aux rôles différents. Les dirigeants opérationnels incorporent leur jugement dans le système, adoptent des plans d’action permettant d’atteindre les objectifs et voient leur performance mesurée à partie de ceux-ci. Des dirigeants plus fonctionnels collectent, résument et présentent l’information utile au processus, ils actualisent le système analysant les situations et soumettent leurs conclusions d’un jugement des dirigeants opérationnels. Le manager décisionnel c’est lui qui prend tout les décision selon les stratégies 2-Information : un ensemble de données transformées sous une forme significative pour le récepteur, elle a une valeur pour ses décisions et ses actions. 3-Système d’information : un système d’information peut être défini comme un ensemble construit et articulé de techniques, de procédures, de règles destinés à réaliser des tâches d’acquisition, de stockage, de traitement et de diffusion des informations, dans l’objectif d’aider les individus et les groupes d’individus de l’entreprise ( service, atelier, département, etc.…) à prendre des décisions de gestion. 4-Objectifs : Les objectifs de l’organisation ont été fixés à l’occasion de la formulation de la stratégie, dans le processus du contrôle de gestion, ils sont donc pris comme des données. 5- Processus : Un système de contrôle de gestion englobe à la fois un processus et une structure. Le processus est l’ensembles des actions mises en œuvres, la structure 27
  • 28.
    concerne les adaptationsorganisationnelles et les constructions d’information qui facilitent le processus. 6 - Efficience, efficacité et pertinence : le mots « efficace » est utilisé ici dans son sens technique, c’est à dire pour mesurer l’efficacité d’un processus on doit fixer un certain nombre d’indicateurs. L’efficacité, au contraire, s’apprécie par rapport aux objectifs de l’organisation (jusqu’à quel point a- t-on atteint les résultats prévus voulus ?). L’articulation entre les objectifs et les moyens soulève le problème de la pertinence : Les objectifs (en niveau et en qualité) doivent être en rapport avec les moyens existants ou mobilisables en peu de temps. La combinaison de l’efficience « Productivité » et l’efficacité et la pertinence permet d’atteindre la performance. Ces différents commentaires ou remarque montrent que le contrôle de gestion est à la croisée de trois territoires : il cherche à agir sur les comportements des acteurs, il modélise les relations ressources-finalités et il assure l’interface entre la stratégie et la gestion opérationnelle. II-3-Processus de contrôle de gestion Le processus de contrôle de gestion correspond aux phases traditionnelles de management : -Prévision -Action -Evaluation -Apprentissage Phase de prévision : 28
  • 29.
    Cette phase estdéterminée par la stratégie définie par l’organisation. La direction prévoit les moyens nécessaires pour atteindre les objectifs fixés par la stratégie en fonction de l’horizon temporel. Les résultats attendus par la direction constituent un modèle de représentation des objectifs à courts terme retenu. Phase d’exécution : Cette phase se déroule à l’échelon des entités de l’organisation : les responsables des entités mettent en œuvre les moyens qui leurs sont alloués, ils disposent d’un système d’information qui mesure le résultat de leur action. Ce système de mesure doit être compris et accepté par les responsables d’entités. Il doit uniquement mesurer les actions qui leur ont été déléguées. Phase d’évaluation : Cette phase constitue à confronter les résultats obtenus par les entités aux résultats souhaités par la direction afin d’évaluer leur performance. Cette étape de contrôle( au sens strict) met en évidence des écarts et en détermine les causes. Elle doit conduire les responsables à prendre des mesures correctives. Le processus est plus réactif lorsque cette étape de contrôle est réalisée régulièrement au niveau des entités . Phase d’amélioration : Cette phase permet, grâce à l’analyse des écarts, de faire progresser l’ensemble du système de prévision par amélioration. Des facteurs de compétitivité peuvent être découverts ainsi que d’éventuelles faiblesses. Une base de données est constituée pour être utilisée en vue des futures prévisions. II-4-la mission de contrôle de gestion Lesieur Cristal est l’une des plus importantes entreprises industrielles sur le marché marocain, et pour préserver sa position de leader et sa réputation de moteur d’innovation du secteur agroalimentaire, Lesieur&Cristal doit garder l’avance qu’elle a sur ses concurrents par différents moyens, entre autres : la recherche développement, 29
  • 30.
    l’innovation, l’écoute duclients,…etc. Mais avant cela, elle doit contrôler ses coûts pour pouvoir les maîtriser, voir pour les réduire, et doit effectuer un suivi de son activité sur le plan interne et même externe, car ceci permettrait aux décideurs de prendre les bonnes décisions aux moments opportuns. C’est la raison pour laquelle Lesieur&Cristal s’est dotée des moyens techniques et humains nécessaires pour créer un service contrôle de gestion industriel indépendant du service financier, ce service fournira les informations nécessaires se rattachant à l’activité industrielle de l’entreprise qui serviront de base à la prise de décision Le service contrôle de gestion industriel a démarré en Mars 2004. Sa mission consiste à collecter, synthétiser, analyser, suivre et diffuser toutes les informations ayant trait à l’activité industrielle de l’entreprise : Volume des consommations des matières premières. Volume des productions. Rendements. Ratios de consommations énergiques. Coûts industriels. Volume et coûts de la masse salariale. Dépenses d’entretient. Sachant que la qualité des décisions prises dépend de celle des informations disponibles, l’équipe du contrôle de gestion se soucie d’améliorer en permanence l’information des décideurs. Ceci induit le travail de traitement des données qui consistent à concevoir des ratios et des tableaux de bord, à calculer des coûts, ou encore à expliquer les écarts entre les réalisations et les standards. 30
  • 31.
    Ces derniers sontdes indicateurs stables des activités industrielles. Ils sont définis sur la base d’un historique, tout en intégrant les objectifs à réaliser pour l’année prochaine. La détermination des standards résulte d’une concertation entre le contrôle de gestion industriel et les opérationnels. L’analyse des écarts conduit à fonder un mode de gestion qui consiste à prendre des décisions correctives nécessaires sur la base des écarts significatifs constatés entre les réalisations et les prévisions. Le contrôle de gestion industriel repose aussi sur des réunions mensuelles, au cours de quelles les managers concernés commentent la situation de leurs ateliers sur la base de l’activité du mois, afin d’identifier tout problème, et le contrôleur de gestion et les opérationnels concernés mettent en place un plan d’action pour y remédier, enfin un suivi régulier de la concrétisation des plans d’action est instauré. II-5-Qu’est ce qu’un tableau de bord ? Le système de contrôle de gestion dans les entreprises procurait un outil de pilotage en temps différé. En effet, le décideur ne constatait que tardivement les conséquences des actions engagées. Les différents outils de pilotage pour piloter son organisation agrégeaient essentiellement des données comptables et ne fournissaient que la rentabilité économique. Les responsables des entreprises se trouvent ainsi appelés plus que jamais à décider, satisfaire le client et maîtriser les performances. Mais pour que le pilotage s’effectue dans de bonnes conditions le décideur doit disposer d’un instrument de mesure fiable et recueillant toute sa confiance : le tableau de bord. Le tableau de bord que tient le contrôleur de gestion industriel est un outil très perspicace de pilotage de l’activité industrielle. Il inclut un ensemble d’indicateurs industriels et financiers, qui reflète la performance globale de l’outil de production. Sa force réside dans son approche souple et évolutive de l’action. 31
  • 32.
    Il permet, égalementd’analyser des écarts qui consiste, pas a pas, à décomposer la différence constatée entre réalisation, standards, ou budget en écart sur volume, écart sur rendement et écart sur coût etc. . Le calcul des écarts conduit à fonder un mode de gestion qui consiste à prendre les décisions correctives sur la base des écarts significatifs entre réalisations et prévisions, indiquant si les réalisations dérivent de trop par rapport aux engagements pris. En effet, chaque fois qu’un problème est identifié, le contrôleur de gestion et les opérationnels concernés, mettent en place un plan d’action pour y remédier. Les responsabilités et les délais de réalisation y sont clairement définis. Enfin un régulier de la concrétisation des plans d’action est instauré. Si on prend l’exemple de tableau de bord de raffinage de Lesieur Cristal le tableau de bord synthétique de Lesieur Cristal se constitue d’un ensemble d’information collectée. Il est établi par qualité d’huile traitée et regroupe un ensemble d’indicateurs exprimés en unité d’œuvre. Pour l’atelier de raffinage, le responsable communique les informations suivantes qui seront inclus au niveau du dit tableau de bord : La mise en œuvre : elle désigne la consommation mensuelle d’huile brute qu’elle soit locale ou importée. La productivité :Elle est obtenue par division de la somme des heures travaillées par le total des mises en œuvre. Rendement : c’est l’indicateur le plus pertinent dans la mesure où il nous renseigne sur la part de la production par rapport à la mise en œuvre de la qualité d’huile traitée. 32
  • 33.
    Il est égalementcommuniqué le volume des consommations des matières auxiliaires au niveau de la section. A travers ces indicateurs, le contrôleur de gestion dégage un certain nombre de conclusions lui permettant d’expliquer la performance réalisée. C’est le cas par exemple quand il y a lieu d’expliquer l’augmentation d’une matière consommée et la qualité d’huile traitée. La soude caustique : elle est généralement utilisé pour éliminer l’acidité que l’huile brute contient. L’indicateur est obtenu en calculant le rapport entre la quantité de soude consommée et la mise en œuvre. Il permet d’estimer la part de l’acidité dans l’huile brute traitée et donc de justifier la qualité de soude consommée. Acide phosphorique : cette matière est injectée afin d’éliminer les phospholipides de l’huile traitée .L’indicateur est obtenu en calculant le rapport entre la qualité d’acide consommée et la mise en œuvre. Terre décolorante : ayant pour but la décolorisation et désodorisant de l’huile traitée. L’indicateur se fait en divisant la qualité de terre décolorante consommée par la mise en œuvre. Adjuvants : c’est la qualité d’adjuvants consommée divisée par la mise en œuvre En ce qui concerne l’établissement des indicateurs relatifs aux charges indirectes, il est effectué selon une clé de répartition prédéfinie et qui permet de déterminer la part de chaque section dans la charge indirecte. C’est le cas d’ailleurs pour l’électricité. Électricité : Le calcul de cet indicateur ne se fait qu’après répartition de cette charge sur l’ensemble des sections, il est établi suivant la formule : Electricité consommée divisée par la mise en œuvre. Fuel : c’est la quantité de fuel consommée divisée par la mise en œuvre. Eau : c’est la quantité d’eau consommée divisée par la mise en œuvre. 33
  • 34.
    Conclusion L’objectif principal dece stage était la découverte du monde de l’entreprise et l’adaptation de mes connaissances théoriques par rapport a ce qui existe dans le marché, ce stage a totalement répondu à mes attentes. Toutefois on a pu constater qu’il y a une grande différence entre la théorie et son application dans le monde professionnel. En effet, les priorités ne sont pas les mêmes, il faut faire preuve d’une grande réactivité et autonomie dans l’entreprise et savoir tenir compte des disponibilités de chacun. Il convient de souligner un autre point important qui nous permis une adaptation rapide dans ce niveau contexte : C’est la confiance que l’on m’a accordé à Lesieur Cristal. En effet, la confiance est selon moi un atout indéniable dans l’intégration d’une nouvelle structure, car elle nous a permis d’y trouver facilement ma place. Tout au long de mon stage, on a travaillé en autonomie, ce qui m’a fallu apprendre à gérer le temps pour essayer devenir à bout du travail demandé. 34
  • 35.
    Ce stage estdonc pour mois une expérience enrichissante car il m’a fait progresser dans de nombreux domaines comme le domaine technique et relationnel. Grâce à ce projet, on a une idée beaucoup plus précise du travail en entreprise et l’assurance que je me dirige dans la bonne vois. On gardera donc un très bon souvenir de ce stage qui m’a permis de découvrir une passion pour le travail, et l’envie de poursuivre mes études dans cette direction. 35