Architecture avec une Base de
Données Externe
1Saber LAJILI
JAVA
CODE
FICHIER.JA
VA
2Saber LAJILI
JAVA
CODEXML CODE
FICHIER.XM
L
3Saber LAJILI
JAVA
CODEXML CODE
login
Mot de
passe
Connexion
graphiqu
e
4Saber LAJILI
JAVA
CODEXML CODE
login
Mot de
passe
Connexion
FICHIER
.PHP
graphiqu
e
5Saber LAJILI
JAVA
CODEXML CODE
login
Mot de
passe
Connexion
FICHIER
.PHP
BDD
MY SQL
graphiqu
e
6Saber LAJILI
JAVA
CODEXML CODE
login
Mot de
passe
Connexion
FICHIER
.PHP
BDD
MY SQL
Client
graphiqu
e
7Saber LAJILI
JAVA
CODEXML CODE
login
Mot de
passe
Connexion
FICHIER
.PHP
BDD
MY SQL
Client
Serveur
d’application
graphiqu
e
8Saber LAJILI
JAVA
CODEXML CODE
login
Mot de
passe
Connexion
FICHIER
.PHP
BDD
MY SQL
Client
Serveur
d’application
Serveur de
données
graphiqu
e
9Saber LAJILI
JAVA
CODEXML CODE
login
Mot de
passe
Connexion
FICHIER
.PHP
BDD
MY SQL
Client
Serveur
d’application
Serveur de
données
graphiqu
e
10Saber LAJILI
JAVA
CODEXML CODE
login
Mot de
passe
Connexion
FICHIER
.PHP
BDD
MY SQL
Client
Serveur
d’application
Serveur de
données
JSO
N
graphiqu
e
11Saber LAJILI
JAVA
CODEXML CODE
login
Mot de
passe
Connexion
FICHIER
.PHP
BDD
MY SQL
Client
Serveur
d’application
Serveur de
données
JSO
N
graphiqu
e
12Saber LAJILI
JAVA
CODEXML CODE
login
Mot de
passe
Connexion
FICHIER
.PHP
BDD
MY SQL
Client
Serveur
d’application
Serveur de
données
JSO
N
requêt
e
graphiqu
e
13Saber LAJILI
JAVA
CODEXML CODE
login
Mot de
passe
Connexion
FICHIER
.PHP
BDD
MY SQL
Client
Serveur
d’application
Serveur de
données
JSO
N
requêt
e
graphiqu
e
Architecture 3-tiers du point de vue technologie
14Saber LAJILI
login
Mot de
passe
Connexion
XML CODE
JAVA
CODE
FICHIER
.PHP
BDD
MY SQL
JSO
N
Client
Serveur
d’application
Serveur de
données
requêt
e
Architecture 3-tiers du point de vue technologie
graphiqu
e
15Saber LAJILI
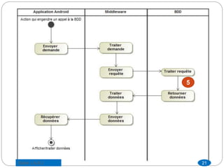
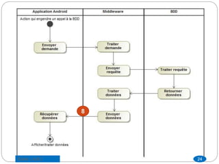
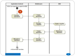
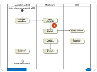
Fonctionnement Détaillé
16Saber LAJILI
1
17Saber LAJILI
2
18Saber LAJILI
3
19Saber LAJILI
4
20Saber LAJILI
5
21Saber LAJILI
6
22Saber LAJILI
7
23Saber LAJILI
8
24Saber LAJILI
9
25Saber LAJILI
Model MVC
26Saber LAJILI
Le rôle des trois entités est définit de la façon suivante :
Modèle : C’est les données de l’application. Il peut agir sur la vue par
mise à jour de ses données. Dans notre application le modèle
correspond aux données dans la base MSQL.
Vue : C’est l’interface à l’aide de laquelle l’utilisateur interagit avec
l’application. Dans notre application la vue est l’interface affichée à
l’utilisateur.
Contrôleur : C’est celui qui traduit les interactions et les évènements
reçus de l’utilisateur par des appels de méthodes en agissant sur le
modèle et mis à jour la vue en se basant sur l’état du modèle. Dans
notre application le contrôleur est l’évènement reçu de l’utilisateur.
27Saber LAJILI
PAGE.X
ML
FICHIER.P
HP
Z
SQL
DATABAS
E
login
Mot de
passe
Connexio
n
FICHIE
R.PHP
BDD
MY SQL
USER VUE CONTROLLE
R
MODEL
placer une demande
invoqu
er
l'action
Exécuter
la tache
demande
r
Mettre a
jour
l’interface
Récupére
r données
28Saber LAJILI
JSON
29Saber LAJILI
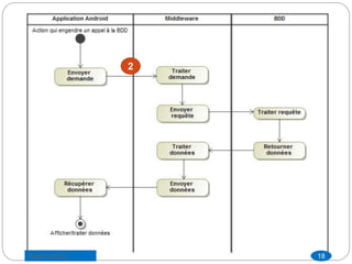
Démo
Réaliser une interface Android cliente qui se connecte
à une base de donnée distante.
Démarche:
1. Créer la base de donnée « androidstore » sous
Wamp server
1. Table : eleves (id : integer, nom: text, cin: integer,
education: text, crer_en timestamp, modifier_en
timestamp)
2. préparer les scripts PHP
1. db_config.php,
2. db_connect.php,
3. ajout_eleve.php,
4. liste_eleve.php
30Saber LAJILI
Démo
Réaliser une interface Android cliente qui se
connecte à une base de donnée distante.
Démarche:
3. Tester le format JSON : dans le navigateur,
afficher le fichier liste_eleve.php
4. Réaliser la partie Android client: application
Android …
31Saber LAJILI
Démo
32Saber LAJILI
33Saber LAJILI

5 android web_service