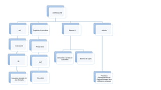
CURRICULUM
est
Instrument
de
Education formelle e t
non formelle
Explicite et concrétise
Fins et buts
de l’
Education
Répond á
Demandes sociales et
culturelles
Besoins de sujets
oriente
Processus
d’enseignement et
d’apprentissages dans
différents contextes
DEFINITION DE CURRICULUM
Le curriculum désigne la conception,
l’organisation et la programmation des
activités
d’enseignement/apprentissage selon
un parcours éducatif.
Il regroupe l’énoncé des finalités, les
contenus, les activités et les
démarches d’apprentissage, ainsi que
les modalités et moyens d’évaluation
des acquis des élèves.
Sa conception se fait l’écho d’un projet
d’école reflétant un projet de société;
elle donne lieu à des comportements
et pratiques ancrés dans une réalité
éducative donnée.
C’est ainsi qu’en amont se profilent les
intentions d’un curriculum et qu’en aval
se concrétisent ses utilisations
contextuelles (Miled, 2006).
DEFINITION DE CURRICULUM
Roegiers (2000) défini le
curriculum comme un
ensemble complexe
précisant la structuration
pédagogique du système
éducatif. Le curriculum
enrichit la notion de
programme
d'enseignement, en
précisant, au-delà des
finalités et des contenus,
certaines variables du
processus même de l'action
d'éducation ou de formation
: les méthodes
pédagogiques, les modalités
d'évaluation, la gestion des
apprentissages.
Pour Perrenoud, il est nécessaire
d'articuler le concept de curriculum
en deux : l'un pour penser les
parcours effectifs de formation des
individus scolarisés, l'autre pour
penser la représentation
institutionnelle du parcours que les
élèves sont censés suivre ; il s'agit
du curriculum prescrit et du
curriculum réel. La transposition
didactique est la source majeure de
l’écart en le curriculum prescrit et le
curriculum réel (Perrenoud, 2000). Il
existe aussi des formes plus
informelles de curriculum traduisant
l'écart entre le niveau prescrit et la
réalité.
DEFINITION DE CURRICULUM

Carte conceptuelle definition_de_curriculumsvic

  • 1.
    CURRICULUM est Instrument de Education formelle et non formelle Explicite et concrétise Fins et buts de l’ Education Répond á Demandes sociales et culturelles Besoins de sujets oriente Processus d’enseignement et d’apprentissages dans différents contextes
  • 2.
    DEFINITION DE CURRICULUM Lecurriculum désigne la conception, l’organisation et la programmation des activités d’enseignement/apprentissage selon un parcours éducatif. Il regroupe l’énoncé des finalités, les contenus, les activités et les démarches d’apprentissage, ainsi que les modalités et moyens d’évaluation des acquis des élèves. Sa conception se fait l’écho d’un projet d’école reflétant un projet de société; elle donne lieu à des comportements et pratiques ancrés dans une réalité éducative donnée. C’est ainsi qu’en amont se profilent les intentions d’un curriculum et qu’en aval se concrétisent ses utilisations contextuelles (Miled, 2006).
  • 3.
    DEFINITION DE CURRICULUM Roegiers(2000) défini le curriculum comme un ensemble complexe précisant la structuration pédagogique du système éducatif. Le curriculum enrichit la notion de programme d'enseignement, en précisant, au-delà des finalités et des contenus, certaines variables du processus même de l'action d'éducation ou de formation : les méthodes pédagogiques, les modalités d'évaluation, la gestion des apprentissages.
  • 4.
    Pour Perrenoud, ilest nécessaire d'articuler le concept de curriculum en deux : l'un pour penser les parcours effectifs de formation des individus scolarisés, l'autre pour penser la représentation institutionnelle du parcours que les élèves sont censés suivre ; il s'agit du curriculum prescrit et du curriculum réel. La transposition didactique est la source majeure de l’écart en le curriculum prescrit et le curriculum réel (Perrenoud, 2000). Il existe aussi des formes plus informelles de curriculum traduisant l'écart entre le niveau prescrit et la réalité. DEFINITION DE CURRICULUM