Un marketing de la prescription
à l'heure des moteurs de recommandations
Christophe Benavent
Professeur à l'Université Paris Ouest
Picom 23 septembre
@benavent
Toujours d'actualités mais des
technos déjà anciennes....
● 26 juin 2014 : SearchXPR lève 2 millions d'euros pour son moteur de
recommandation produit émotionnel
● 4 juin 2014 : Moteur de recommandation : pourquoi Target2Sell lève 1,4 million
d'euros
Amazon l'innovateur
CF item-to-item
Un processus continu
Est-ce une priorité ?
Un marketing de la prescription
Distributeur
O1
O3
O2 Client
Intermédiation : réduction des
coûts logistiques
Prescripteur
Prescription : réduction des
coûts cognitifs
Hatchuel : prescription de fait, technique et de jugement ( réduction d'incertitude)
Benghozi : marché de la prescription
Thèse de Stenger
référencement
De nombreux dispositifs
● Notes et avis de consommateurs
● Avis d'experts
● Wish list
● Chart
● Search engine
● Folksonomies
● Labels et tags
● Filtres et agent de recommandation
● Systèmes de Recommandations….
Stenger (2006)
Trois grandes formes de
prescription
● Contextuelle :
– s'appuyer sur des éléments de contexte
● Comportementale :
– s'appuyer sur l'historisation des comportements
● Sociale
– Exploiter les préférences des «  voisins »
– Social proof ( Cialdini)
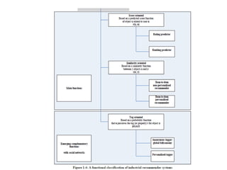
Les fonctions d'un moteur de
recommandation
Comparaison avec les moteurs de
recherche
typologie
Les données
Classification des modèles
Les principaux algorithmes
● CF + KNN ● SVD
Les critères d'évaluation
● Précision (accuracy)
– Nps/Ns
● Rappel (recall)
– Nps/Np
● RMSE
Serendipidity
● La précision et le recall génèrent souvent des
solutions triviales => nécessité d'introduire de la
« diversité »
● Deux approches :
– Community- aware : pondérer le classement en
fonction de l'entropie d'un item à travers les
communautés.
– Bubble -aware : pondérer le classement en fonction
du non-regroupement (declustering des items)
● Interpolation : r = λ Basic + (1-λ) Entropic
Evaluation de l'expérience
La spécificité de l'achat électronique
● Avec une
recommandation on
compare à la dernière
alternative, sans à
l'ensemble des
alternatives
La recommandation réduit la
recherche ( Dellaert et Haübl, 2012)
Consommateurs et agent de
recommandations
(Fitzsimons & lehmann 2004)
● Le mécanisme de la réactance (Brehm)
●
Assimilation et constraste
● Contexte : des CD
familiers et non
familiers présentés
ou non
● Une information
spécifique est
donnée ou non
(échantillon)
Novices et experts
Le champs de la prescription
● Anticipation et réduction des coût cognitifs
(Predictif)
● Réduction de l'incertitude (le conseil...)
● Où commence la persuasion ?
● Quelle place pour l'architecture des choix
(Nudges)
Conclusion
● Le paradoxe des recommandations : réduire
les coûts de recherche mais limiter le parcours
client
● Des critères fondamentaux : expertise,
crédibilité, expérience...
● Trouver le bon mix : exploration/ exploitation.
● La discipline de la recommandation : tester,
encore tester.
● L'enjeu de l'acceptabilité (légitimité)

De la prescription à la Recommandation

  • 1.
    Un marketing dela prescription à l'heure des moteurs de recommandations Christophe Benavent Professeur à l'Université Paris Ouest Picom 23 septembre @benavent
  • 2.
    Toujours d'actualités maisdes technos déjà anciennes.... ● 26 juin 2014 : SearchXPR lève 2 millions d'euros pour son moteur de recommandation produit émotionnel ● 4 juin 2014 : Moteur de recommandation : pourquoi Target2Sell lève 1,4 million d'euros
  • 3.
  • 4.
  • 6.
  • 7.
  • 8.
    Un marketing dela prescription Distributeur O1 O3 O2 Client Intermédiation : réduction des coûts logistiques Prescripteur Prescription : réduction des coûts cognitifs Hatchuel : prescription de fait, technique et de jugement ( réduction d'incertitude) Benghozi : marché de la prescription Thèse de Stenger référencement
  • 9.
    De nombreux dispositifs ●Notes et avis de consommateurs ● Avis d'experts ● Wish list ● Chart ● Search engine ● Folksonomies ● Labels et tags ● Filtres et agent de recommandation ● Systèmes de Recommandations….
  • 10.
  • 11.
    Trois grandes formesde prescription ● Contextuelle : – s'appuyer sur des éléments de contexte ● Comportementale : – s'appuyer sur l'historisation des comportements ● Sociale – Exploiter les préférences des «  voisins » – Social proof ( Cialdini)
  • 12.
    Les fonctions d'unmoteur de recommandation
  • 13.
    Comparaison avec lesmoteurs de recherche
  • 14.
  • 15.
  • 17.
  • 18.
  • 19.
    Les critères d'évaluation ●Précision (accuracy) – Nps/Ns ● Rappel (recall) – Nps/Np ● RMSE
  • 20.
    Serendipidity ● La précisionet le recall génèrent souvent des solutions triviales => nécessité d'introduire de la « diversité » ● Deux approches : – Community- aware : pondérer le classement en fonction de l'entropie d'un item à travers les communautés. – Bubble -aware : pondérer le classement en fonction du non-regroupement (declustering des items) ● Interpolation : r = λ Basic + (1-λ) Entropic
  • 21.
  • 22.
    La spécificité del'achat électronique ● Avec une recommandation on compare à la dernière alternative, sans à l'ensemble des alternatives
  • 23.
    La recommandation réduitla recherche ( Dellaert et Haübl, 2012)
  • 24.
    Consommateurs et agentde recommandations (Fitzsimons & lehmann 2004) ● Le mécanisme de la réactance (Brehm) ●
  • 25.
    Assimilation et constraste ●Contexte : des CD familiers et non familiers présentés ou non ● Une information spécifique est donnée ou non (échantillon)
  • 26.
  • 27.
    Le champs dela prescription ● Anticipation et réduction des coût cognitifs (Predictif) ● Réduction de l'incertitude (le conseil...) ● Où commence la persuasion ? ● Quelle place pour l'architecture des choix (Nudges)
  • 28.
    Conclusion ● Le paradoxedes recommandations : réduire les coûts de recherche mais limiter le parcours client ● Des critères fondamentaux : expertise, crédibilité, expérience... ● Trouver le bon mix : exploration/ exploitation. ● La discipline de la recommandation : tester, encore tester. ● L'enjeu de l'acceptabilité (légitimité)