Etude de la pluviométrie au Maroc
Réalisé par :
Houda TAHIRI
Directrice division étanchéité « Derbigum »
2
Sommaire
Etude de la pluviométrie au Maroc............................................................................................ 3
1. Description générale du climat au Maroc :.....................................................................3
a) Les régions côtières : ...................................................................................................3
b) Les hauts plateaux et montagnes, du Rif à l’Atlas :.....................................................4
c) Le désert du Sahara : ...................................................................................................4
2. Statistiques et données de la pluviométrie :...................................................................5
3. Commentaires et remarques : ......................................................................................12
4. Projections futures des précipitations au Maroc :........................................................ 14
5. Schéma résumant l’étude faite et montrant les raisons pour lesquelles nous allons
opter pour le projet de commercialisation du produit DERBIGUM :...................................15
Bibliographie : .......................................................................................................................... 16
Webographie :.......................................................................................................................... 16
3
Etude de la pluviométrie au Maroc
1. Description générale du climat au Maroc :
Le Maroc est caractérisé par une variabilité spatiale et temporelle des précipitations très
marquante. Le nord-ouest est en moyenne, plus arrosé que le reste du Royaume. Et même sur
cette région, le cumul moyen annuel de précipitations varie considérablement. Par exemple, il
peut atteindre plus de 800 mm sur les reliefs, alors qu’il ne dépasse pas les 300 mm sur les
plaines avoisinantes.
Le Maroc est un pays de la zone subtropicale du Nord-Ouest africain. Il est caractérisé par un
climat très différent selon les régions. En effet, les zones littorales bénéficient d’un climat
tempéré, alors que le climat est désertique dans le sud et l’est du pays. Le climat marocain
comporte beaucoup de nuances : méditerranéen au Nord, océanique à l’Ouest, continental à
l’intérieur des terres et saharien au Sud. Le climat varie aussi en fonction des saisons.
a) Les régions côtières :
 Le printemps dans les régions côtières est caractérisé par un soleil bien présent avec une
brise marine qui rafraîchit l’atmosphère. Le mois de mars est bien arrosé près de la
méditerranée et du Nord atlantique. Les pluies sont moins importantes en allant vers le
sud.
 Pendant l’été l’ensoleillement atteint 9 à 10 heures avec un beau temps sur les régions
côtières. Les températures atteignent leurs sommets pendant l’été. Cette saison est
considérée la plus sèche de toute l’année. En fin d’été, le sud est soumis aux vents forts de
sud à sud-est, chauds, secs et chargés de sable, le « Chargui » et l’ «Arifi », alors que la
façade atlantique connaît des vents de nord-est à nord-ouest assez doux.
 En automne, la majorité de la côte atlantique est soumise à un vent fort de nord-ouest. Les
températures sont agréables et les pluies réapparaissent à cette période, elles sont plus
fréquentes en novembre.
 La saison de l’hiver connaît un ensoleillement moyen de 5 à 6 heures par jour. Les
températures sont relativement douces. Janvier est considéré le mois le plus froid. Cette
4
saison est la plus pluvieuse, surtout au pied du Rif ainsi que de Tanger à Kénitra. Sur le
reste de la façade atlantique, les pluies sont de moins en moins forte en descendant vers le
sud.
b) Les hauts plateaux et montagnes, du Rif à l’Atlas :
 Le printemps sur ces régions est caractérisé par des températures assez élevées, malgré
des petits matins un peu frais accompagnés de gelées. Quelques pluies orageuses
apportent encore régulièrement un peu d’eau, ou de neige en haute montagne.
 En période d’été, la chaleur est souvent étouffante sur les hauts plateaux, mais parfois
tempérée avec de violents orages isolés. En montagne, l’atmosphère reste plus agréable
avec des nuits fraîches.
 Pendant la saison de l’automne, le climat sur les hauts plateaux est agréable, malgré la
présence de quelques pluies orageuses. En montagne, les premières gelées apparaissent
début novembre.
 L’hiver est froid et très humide sur ces régions. C’est la période de réserve en eau
nécessaire à l’irrigation pour les saisons suivantes.
c) Le désert du Sahara :
 Pendant le printemps, les nuages et les pluies sont de plus en plus rares, et les
températures sont assez élevées.
 L’été dans le désert saharien connaît un climat très chaud et très sec.
 Par contre l’automne est plus humide. Des averses orageuses se manifestent près du
relief. Tandis que les températures restent élevées avec une baisse sensible en cours de
nuit.
 En hiver, l’ensoleillement moyen est de 5 à 6 heures par jour. Les températures peuvent
avoir des écarts très important en cours des journées. Durant ces trois mois, les pluies sous
forme d’orage violent restent très rares.
Le climat marocain est en majorité aride. Deux exceptions sont enregistrées : l’extrême
nord où le climat est subhumide, et la région d’Ifrane où le climat est humide. Plus on se
dirige vers le sud et le sud-est du Maroc, plus le climat est aride.
5
2. Statistiques et données de la pluviométrie :
a) Etude de la pluviométrie pour Marrakech :
 Données de la pluviométrie de Marrakech de 1980 à 2012 :
 Représentation graphique des données :
Année Précipitations des eaux pluviales en mm Nbr de jours de pluie
1980 255,79 49
1981 67,33 44
1982 509 54
1983 287,77 48
1984 276,64 46
1985 196,82 52
1986 120,89 47
1987 146,29 49
1988 238,76 61
1989 216,91 64
1990 128,02 45
1991 319,78 58
1992 131,85 39
1993 165,37 46
1994 197,39 36
1995 309,88 47
1996 373,38 71
1997 343,94 53
1998 228,34 29
1999 - 47
2000 149,57 23
2001 110,73 30
2002 - -
2003 269,51 50
2004 217,43 55
2005 - -
2006 410,21 47
2007 173,75 32
2008 225,04 42
2009 325,34 56
2010 260,88 60
2011 226,54 57
2012 248 _
0
100
200
300
400
500
600
1980
1981
1982
1983
1984
1985
1986
1987
1988
1989
1990
1991
1992
1993
1994
1995
1996
1997
1998
1999
2000
2001
2002
2003
2004
2005
2006
2007
2008
2009
2010
2011
2012
Précipitations en mm: Marrakech
Précipations en mm
Prévisions
6
b) Etude de la pluviométrie pour Oujda:
 Données de la pluviométrie d’Oujda de 1980 à 2012 :
 Représentation graphique des données :
Année Précipitations des eaux pluviales en mm Nbr de jours de pluie
1980 354,86 56
1981 263,4 54
1982 265,65 62
1983 106,18 41
1984 212,61 47
1985 - -
1986 - -
1987 155,17 53
1988 189,72 41
1989 - 50
1990 422,93 67
1991 - -
1992 263,13 51
1993 376,96 55
1994 344,45 39
1995 - -
1996 393,71 80
1997 352,32 69
1998 324,13 45
1999 - 59
2000 225,83 41
2001 - 45
2002 - -
2003 305,58 62
2004 310,35 68
2005 - -
2006 234,96 65
2007 346,72 57
2008 358,37 69
2009 249,93 53
2010 - 68
2011 - 57
2012 - 46
0
200
400
600
800
1000
1200
1400
1600
1800
Précipitations en mm: Oujda
Précipations en mm
prévisions
7
c) Etude de la pluviométrie pour Tanger:
 Données de la pluviométrie d’Oujda de 1980 à 2011 :
 Représentation graphique des données :
Année Précipitations des eaux pluviales en mm Nbr de jours de pluie
1980 516,93 82
1981 407,17 89
1982 494,79 78
1983 695,25 74
1984 611,67 109
1985 457,5 87
1986 406,43 80
1987 825 89
1988 476,25 69
1989 858,05 102
1990 490,23 80
1991 1044,23 85
1992 574,8 77
1993 743,27 92
1994 414,29 60
1995 590,35 70
1996 1643,64 114
1997 1144,81 79
1998 387,63 65
1999 - 69
2000 749,81 77
2001 646,94 72
2002 - -
2003 778,04 74
2004 379,7 72
2005 - -
2006 - 67
2007 - 70
2008 763,02 89
2009 690,12 86
2010 919,76 114
2011 703,84 74
0
200
400
600
800
1000
1200
1400
1600
1800
Précipitations en mm: Tanger
Précipations en mm
prévisions
8
d) Etude de la pluviométrie pour Casablanca:
Données de la pluviométrie d’Oujda de 1980 à 2004 :
 Représentation graphique des données :
Année Précipitations des eaux pluviales en mm Nbr de jours de pluie
1980 342,41 64
1981 127,99 57
1982 307,83 62
1983 459,24 62
1984 380,01 66
1985 - -
1986 - -
1987 454,67 72
1988 433,29 62
1989 - -
1990 573,51 55
1991 - -
1992 224,3 55
1993 414,51 61
1994 351,81 41
1995 242,11 50
1996 938,24 111
1997 420,9 65
1998 178,82 51
1999 - 73
2000 340,09 60
2001 - 57
2002 - -
2003 - -
2004 413,78 68
0
100
200
300
400
500
600
700
800
900
1000
Précipitationsen mm: Casablanca
Précipationsen mm
9
e) Etude de la pluviométrie pour Rabat:
Données de la pluviométrie d’Oujda de 1980 à 2011 :
 Représentation graphique des données :
Année Précipitations des eaux pluviales en mm Nbr de jours de pluie
1980 579,83 72
1981 259,85 73
1982 522,77 71
1983 368,59 67
1984 530,34 77
1985 241,07 79
1986 405,61 81
1987 494,32 85
1988 347,43 72
1989 630,7 87
1990 412,98 70
1991 513,62 70
1992 280,41 69
1993 434,63 70
1994 208,8 45
1995 321,06 56
1996 1091,74 111
1997 545,31 65
1998 261,37 57
1999 - 60
2000 504,17 60
2001 348,99 56
2002 - 65
2003 602,48 73
2004 619 78
2005 - -
2006 505,19 63
2007 514,88 44
2008 848,86 78
2009 651,51 92
2010 951,75 102
2011 424,43 72
0
200
400
600
800
1000
1200
1980
1981
1982
1983
1984
1985
1986
1987
1988
1989
1990
1991
1992
1993
1994
1995
1996
1997
1998
1999
2000
2001
2002
2003
2004
2005
2006
2007
2008
2009
2010
2011
Précipitations en mm: Rabat
Précipations en mm
Prévisions
10
f) Etude de la pluviométrie pour Essaouira:
 Données de la pluviométrie d’Oujda de 1983 à 2000 :
 Représentation graphique des données :
Année Précipitations des eaux pluviales en mm Nbr de jours de pluie
1983 195,33 51
1984 - -
1985 - -
1986 - -
1987 - -
1988 437,65 43
1989 - -
1990 - -
1991 - -
1992 100,08 21
1993 267,99 42
1994 170,21 25
1995 218,73 26
1996 - 64
1997 340,63 34
1998 219,98 22
1999 - 33
2000 - 28
0
50
100
150
200
250
300
350
400
450
500
Précipitationsen mm:Essaouira
Précipations en mm: Essaouira
11
g) Etude de la pluviométrie pour Agadir:
 Données de la pluviométrie d’Oujda de 1980 à 1991 :
 Représentation graphique des données :
h) Etude de la pluviométrie pour Agadir:
 Données de la pluviométrie d’Oujda de 1980 à 2011 :
Année Précipitations des eaux pluviales en mm Nbr de jours de pluie
1980 245,36 50
1981 117,12 46
1982 207,25 34
1983 180,33 53
1984 141,21 34
1985 133,6 31
1986 341,39 29
1987 392,18 50
1988 420,66 45
1989 306,32 51
1990 187,45 27
1991 - 38
0
50
100
150
200
250
300
350
400
450
1980 1981 1982 1983 1984 1985 1986 1987 1988 1989 1990
Précipitationsen mm: Agadir
Précipationsen mm
Année Précipitations des eaux pluviales en mm Nbr de jours de pluie
1980 96,27 27
1981 67,59 26
1982 - 19
1983 35,32 22
1984 - 11
1985 - -
1986 - -
1987 132,57 21
1988 209,3 29
1989 - -
1990 114,04 19
1991 - -
1992 121,16 28
1993 113,81 17
1994 172,49 17
1995 265,43 16
1996 174,51 32
1997 100,84 33
1998 56,93 16
1999 - 28
2000 34,52 8
2001 - 15
2002 - -
2003 - -
2004 205,24 32
2005 - -
2006 - 40
2007 - -
2008 157,97 35
2009 140,97 28
2010 - 35
2011 140,72 22
12
 Représentation graphique des données :
3. Commentaires et remarques :
 Généralement les précipitations pluviométriques se trouvent dans la période s'étalant
entre Septembre et Mars de chaque année.
 Le nord-ouest est en moyenne, plus arrosé que le reste du Royaume.
0
50
100
150
200
250
300
Précipitations en mm: Ouarzazate
Précipations en mm
prévisions
13
 les précipitations annuelles au Maroc sont très variables et irrégulières d'une année à
l'autre.
 L’évolution des précipitations ne suit aucune loi, alors il est impossible de prévoir cette
évolution au futur.
0
200
400
600
800
1000
1200
1400
1600
1800
PrécipitationsauMaroc
Marrekech
Casablanca
Rabat
Agadir
Ouarzazate
Tanger
Oujda
Essaouira
Laayoune
14
4. Projections futures des précipitations au Maroc :
 Le réchauffement du système climatique est sans équivoque. On note déjà, a l’échelle du
globe, une hausse des températures moyennes de l’atmosphère et de l’océan, une
diminution des précipitations annuelles, une fonte massive de la neige et de la glace et
une élévation du niveau moyen de la mer. Le Maroc est aussi concerné par ces
changements.
 Il y’a une tendance générale vers l’assèchement, le climat du Maroc s’est réchauffé de
façon significative au cours de la période 1961-2008. Les simulations futures faites par
des logiciels prévoient pour la fin du XXIème siècle, un réchauffement en toutes saisons.
 Des études ont été faites en 2005 et ont montré, grâce à des modèles de simulation, que
le climat du Maroc a une tendance au réchauffement et que les précipitations des eaux
pluviales vont baisser de plusieurs dizaines de millimètres par an.
 Après comparaison des prévisions réalisées et des données enregistrées depuis 2005, on
peut dire qu’il y’a une grande différence entre ce qui est prévu et ce qui est passé
réellement. Les précipitations sont aléatoires et se différent d’une à une autre.
15
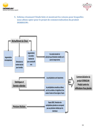
5. Schéma résumant l’étude faite et montrant les raisons pour lesquelles
nous allons opter pour le projet de commercialisation du produit
DERBIGUM :
16
Bibliographie :
[1] El Ouali, A. Etude vulnérabilité et adaptation du Maroc face aux changements climatiques,
2010, p. 8-9.
[2] KOURAISS K & AIT BRAHIM Y. Les changements climatiques à Marrakech (Maroc) Evolution
récente et projections futures, p 40-41.
[3] HAUT COMMISSARIAT AU PLAN, STATISTIQUES ENVIRONNEMENTALES AU MAROC, RABAT
–MAROC 2006.
[4] Fatima Driouech, Distribution des précipitations hivernales sur le Maroc dans le cadre d’un
changement climatique : descente d’échelle et incertitudes, Institut National Polytechnique
de Toulouse, 2010, p 29, p 72.
Webographie :
[3] http://www.marocmeteo.ma/fr/agriculture/bulletindeprcipitationsdcadaire
[2] http://www.agriculture.gov.ma/pages/actualites/les-dernieres-precipitations-renforcent-
la-perspective
[3]http://www.tutiempo.net/en/Climate/Morocco/MA.html.HISTORICALWEATHER
MOROCCO

Etude de la_pluviometrie_au MAROC

  • 1.
    Etude de lapluviométrie au Maroc Réalisé par : Houda TAHIRI Directrice division étanchéité « Derbigum »
  • 2.
    2 Sommaire Etude de lapluviométrie au Maroc............................................................................................ 3 1. Description générale du climat au Maroc :.....................................................................3 a) Les régions côtières : ...................................................................................................3 b) Les hauts plateaux et montagnes, du Rif à l’Atlas :.....................................................4 c) Le désert du Sahara : ...................................................................................................4 2. Statistiques et données de la pluviométrie :...................................................................5 3. Commentaires et remarques : ......................................................................................12 4. Projections futures des précipitations au Maroc :........................................................ 14 5. Schéma résumant l’étude faite et montrant les raisons pour lesquelles nous allons opter pour le projet de commercialisation du produit DERBIGUM :...................................15 Bibliographie : .......................................................................................................................... 16 Webographie :.......................................................................................................................... 16
  • 3.
    3 Etude de lapluviométrie au Maroc 1. Description générale du climat au Maroc : Le Maroc est caractérisé par une variabilité spatiale et temporelle des précipitations très marquante. Le nord-ouest est en moyenne, plus arrosé que le reste du Royaume. Et même sur cette région, le cumul moyen annuel de précipitations varie considérablement. Par exemple, il peut atteindre plus de 800 mm sur les reliefs, alors qu’il ne dépasse pas les 300 mm sur les plaines avoisinantes. Le Maroc est un pays de la zone subtropicale du Nord-Ouest africain. Il est caractérisé par un climat très différent selon les régions. En effet, les zones littorales bénéficient d’un climat tempéré, alors que le climat est désertique dans le sud et l’est du pays. Le climat marocain comporte beaucoup de nuances : méditerranéen au Nord, océanique à l’Ouest, continental à l’intérieur des terres et saharien au Sud. Le climat varie aussi en fonction des saisons. a) Les régions côtières :  Le printemps dans les régions côtières est caractérisé par un soleil bien présent avec une brise marine qui rafraîchit l’atmosphère. Le mois de mars est bien arrosé près de la méditerranée et du Nord atlantique. Les pluies sont moins importantes en allant vers le sud.  Pendant l’été l’ensoleillement atteint 9 à 10 heures avec un beau temps sur les régions côtières. Les températures atteignent leurs sommets pendant l’été. Cette saison est considérée la plus sèche de toute l’année. En fin d’été, le sud est soumis aux vents forts de sud à sud-est, chauds, secs et chargés de sable, le « Chargui » et l’ «Arifi », alors que la façade atlantique connaît des vents de nord-est à nord-ouest assez doux.  En automne, la majorité de la côte atlantique est soumise à un vent fort de nord-ouest. Les températures sont agréables et les pluies réapparaissent à cette période, elles sont plus fréquentes en novembre.  La saison de l’hiver connaît un ensoleillement moyen de 5 à 6 heures par jour. Les températures sont relativement douces. Janvier est considéré le mois le plus froid. Cette
  • 4.
    4 saison est laplus pluvieuse, surtout au pied du Rif ainsi que de Tanger à Kénitra. Sur le reste de la façade atlantique, les pluies sont de moins en moins forte en descendant vers le sud. b) Les hauts plateaux et montagnes, du Rif à l’Atlas :  Le printemps sur ces régions est caractérisé par des températures assez élevées, malgré des petits matins un peu frais accompagnés de gelées. Quelques pluies orageuses apportent encore régulièrement un peu d’eau, ou de neige en haute montagne.  En période d’été, la chaleur est souvent étouffante sur les hauts plateaux, mais parfois tempérée avec de violents orages isolés. En montagne, l’atmosphère reste plus agréable avec des nuits fraîches.  Pendant la saison de l’automne, le climat sur les hauts plateaux est agréable, malgré la présence de quelques pluies orageuses. En montagne, les premières gelées apparaissent début novembre.  L’hiver est froid et très humide sur ces régions. C’est la période de réserve en eau nécessaire à l’irrigation pour les saisons suivantes. c) Le désert du Sahara :  Pendant le printemps, les nuages et les pluies sont de plus en plus rares, et les températures sont assez élevées.  L’été dans le désert saharien connaît un climat très chaud et très sec.  Par contre l’automne est plus humide. Des averses orageuses se manifestent près du relief. Tandis que les températures restent élevées avec une baisse sensible en cours de nuit.  En hiver, l’ensoleillement moyen est de 5 à 6 heures par jour. Les températures peuvent avoir des écarts très important en cours des journées. Durant ces trois mois, les pluies sous forme d’orage violent restent très rares. Le climat marocain est en majorité aride. Deux exceptions sont enregistrées : l’extrême nord où le climat est subhumide, et la région d’Ifrane où le climat est humide. Plus on se dirige vers le sud et le sud-est du Maroc, plus le climat est aride.
  • 5.
    5 2. Statistiques etdonnées de la pluviométrie : a) Etude de la pluviométrie pour Marrakech :  Données de la pluviométrie de Marrakech de 1980 à 2012 :  Représentation graphique des données : Année Précipitations des eaux pluviales en mm Nbr de jours de pluie 1980 255,79 49 1981 67,33 44 1982 509 54 1983 287,77 48 1984 276,64 46 1985 196,82 52 1986 120,89 47 1987 146,29 49 1988 238,76 61 1989 216,91 64 1990 128,02 45 1991 319,78 58 1992 131,85 39 1993 165,37 46 1994 197,39 36 1995 309,88 47 1996 373,38 71 1997 343,94 53 1998 228,34 29 1999 - 47 2000 149,57 23 2001 110,73 30 2002 - - 2003 269,51 50 2004 217,43 55 2005 - - 2006 410,21 47 2007 173,75 32 2008 225,04 42 2009 325,34 56 2010 260,88 60 2011 226,54 57 2012 248 _ 0 100 200 300 400 500 600 1980 1981 1982 1983 1984 1985 1986 1987 1988 1989 1990 1991 1992 1993 1994 1995 1996 1997 1998 1999 2000 2001 2002 2003 2004 2005 2006 2007 2008 2009 2010 2011 2012 Précipitations en mm: Marrakech Précipations en mm Prévisions
  • 6.
    6 b) Etude dela pluviométrie pour Oujda:  Données de la pluviométrie d’Oujda de 1980 à 2012 :  Représentation graphique des données : Année Précipitations des eaux pluviales en mm Nbr de jours de pluie 1980 354,86 56 1981 263,4 54 1982 265,65 62 1983 106,18 41 1984 212,61 47 1985 - - 1986 - - 1987 155,17 53 1988 189,72 41 1989 - 50 1990 422,93 67 1991 - - 1992 263,13 51 1993 376,96 55 1994 344,45 39 1995 - - 1996 393,71 80 1997 352,32 69 1998 324,13 45 1999 - 59 2000 225,83 41 2001 - 45 2002 - - 2003 305,58 62 2004 310,35 68 2005 - - 2006 234,96 65 2007 346,72 57 2008 358,37 69 2009 249,93 53 2010 - 68 2011 - 57 2012 - 46 0 200 400 600 800 1000 1200 1400 1600 1800 Précipitations en mm: Oujda Précipations en mm prévisions
  • 7.
    7 c) Etude dela pluviométrie pour Tanger:  Données de la pluviométrie d’Oujda de 1980 à 2011 :  Représentation graphique des données : Année Précipitations des eaux pluviales en mm Nbr de jours de pluie 1980 516,93 82 1981 407,17 89 1982 494,79 78 1983 695,25 74 1984 611,67 109 1985 457,5 87 1986 406,43 80 1987 825 89 1988 476,25 69 1989 858,05 102 1990 490,23 80 1991 1044,23 85 1992 574,8 77 1993 743,27 92 1994 414,29 60 1995 590,35 70 1996 1643,64 114 1997 1144,81 79 1998 387,63 65 1999 - 69 2000 749,81 77 2001 646,94 72 2002 - - 2003 778,04 74 2004 379,7 72 2005 - - 2006 - 67 2007 - 70 2008 763,02 89 2009 690,12 86 2010 919,76 114 2011 703,84 74 0 200 400 600 800 1000 1200 1400 1600 1800 Précipitations en mm: Tanger Précipations en mm prévisions
  • 8.
    8 d) Etude dela pluviométrie pour Casablanca: Données de la pluviométrie d’Oujda de 1980 à 2004 :  Représentation graphique des données : Année Précipitations des eaux pluviales en mm Nbr de jours de pluie 1980 342,41 64 1981 127,99 57 1982 307,83 62 1983 459,24 62 1984 380,01 66 1985 - - 1986 - - 1987 454,67 72 1988 433,29 62 1989 - - 1990 573,51 55 1991 - - 1992 224,3 55 1993 414,51 61 1994 351,81 41 1995 242,11 50 1996 938,24 111 1997 420,9 65 1998 178,82 51 1999 - 73 2000 340,09 60 2001 - 57 2002 - - 2003 - - 2004 413,78 68 0 100 200 300 400 500 600 700 800 900 1000 Précipitationsen mm: Casablanca Précipationsen mm
  • 9.
    9 e) Etude dela pluviométrie pour Rabat: Données de la pluviométrie d’Oujda de 1980 à 2011 :  Représentation graphique des données : Année Précipitations des eaux pluviales en mm Nbr de jours de pluie 1980 579,83 72 1981 259,85 73 1982 522,77 71 1983 368,59 67 1984 530,34 77 1985 241,07 79 1986 405,61 81 1987 494,32 85 1988 347,43 72 1989 630,7 87 1990 412,98 70 1991 513,62 70 1992 280,41 69 1993 434,63 70 1994 208,8 45 1995 321,06 56 1996 1091,74 111 1997 545,31 65 1998 261,37 57 1999 - 60 2000 504,17 60 2001 348,99 56 2002 - 65 2003 602,48 73 2004 619 78 2005 - - 2006 505,19 63 2007 514,88 44 2008 848,86 78 2009 651,51 92 2010 951,75 102 2011 424,43 72 0 200 400 600 800 1000 1200 1980 1981 1982 1983 1984 1985 1986 1987 1988 1989 1990 1991 1992 1993 1994 1995 1996 1997 1998 1999 2000 2001 2002 2003 2004 2005 2006 2007 2008 2009 2010 2011 Précipitations en mm: Rabat Précipations en mm Prévisions
  • 10.
    10 f) Etude dela pluviométrie pour Essaouira:  Données de la pluviométrie d’Oujda de 1983 à 2000 :  Représentation graphique des données : Année Précipitations des eaux pluviales en mm Nbr de jours de pluie 1983 195,33 51 1984 - - 1985 - - 1986 - - 1987 - - 1988 437,65 43 1989 - - 1990 - - 1991 - - 1992 100,08 21 1993 267,99 42 1994 170,21 25 1995 218,73 26 1996 - 64 1997 340,63 34 1998 219,98 22 1999 - 33 2000 - 28 0 50 100 150 200 250 300 350 400 450 500 Précipitationsen mm:Essaouira Précipations en mm: Essaouira
  • 11.
    11 g) Etude dela pluviométrie pour Agadir:  Données de la pluviométrie d’Oujda de 1980 à 1991 :  Représentation graphique des données : h) Etude de la pluviométrie pour Agadir:  Données de la pluviométrie d’Oujda de 1980 à 2011 : Année Précipitations des eaux pluviales en mm Nbr de jours de pluie 1980 245,36 50 1981 117,12 46 1982 207,25 34 1983 180,33 53 1984 141,21 34 1985 133,6 31 1986 341,39 29 1987 392,18 50 1988 420,66 45 1989 306,32 51 1990 187,45 27 1991 - 38 0 50 100 150 200 250 300 350 400 450 1980 1981 1982 1983 1984 1985 1986 1987 1988 1989 1990 Précipitationsen mm: Agadir Précipationsen mm Année Précipitations des eaux pluviales en mm Nbr de jours de pluie 1980 96,27 27 1981 67,59 26 1982 - 19 1983 35,32 22 1984 - 11 1985 - - 1986 - - 1987 132,57 21 1988 209,3 29 1989 - - 1990 114,04 19 1991 - - 1992 121,16 28 1993 113,81 17 1994 172,49 17 1995 265,43 16 1996 174,51 32 1997 100,84 33 1998 56,93 16 1999 - 28 2000 34,52 8 2001 - 15 2002 - - 2003 - - 2004 205,24 32 2005 - - 2006 - 40 2007 - - 2008 157,97 35 2009 140,97 28 2010 - 35 2011 140,72 22
  • 12.
    12  Représentation graphiquedes données : 3. Commentaires et remarques :  Généralement les précipitations pluviométriques se trouvent dans la période s'étalant entre Septembre et Mars de chaque année.  Le nord-ouest est en moyenne, plus arrosé que le reste du Royaume. 0 50 100 150 200 250 300 Précipitations en mm: Ouarzazate Précipations en mm prévisions
  • 13.
    13  les précipitationsannuelles au Maroc sont très variables et irrégulières d'une année à l'autre.  L’évolution des précipitations ne suit aucune loi, alors il est impossible de prévoir cette évolution au futur. 0 200 400 600 800 1000 1200 1400 1600 1800 PrécipitationsauMaroc Marrekech Casablanca Rabat Agadir Ouarzazate Tanger Oujda Essaouira Laayoune
  • 14.
    14 4. Projections futuresdes précipitations au Maroc :  Le réchauffement du système climatique est sans équivoque. On note déjà, a l’échelle du globe, une hausse des températures moyennes de l’atmosphère et de l’océan, une diminution des précipitations annuelles, une fonte massive de la neige et de la glace et une élévation du niveau moyen de la mer. Le Maroc est aussi concerné par ces changements.  Il y’a une tendance générale vers l’assèchement, le climat du Maroc s’est réchauffé de façon significative au cours de la période 1961-2008. Les simulations futures faites par des logiciels prévoient pour la fin du XXIème siècle, un réchauffement en toutes saisons.  Des études ont été faites en 2005 et ont montré, grâce à des modèles de simulation, que le climat du Maroc a une tendance au réchauffement et que les précipitations des eaux pluviales vont baisser de plusieurs dizaines de millimètres par an.  Après comparaison des prévisions réalisées et des données enregistrées depuis 2005, on peut dire qu’il y’a une grande différence entre ce qui est prévu et ce qui est passé réellement. Les précipitations sont aléatoires et se différent d’une à une autre.
  • 15.
    15 5. Schéma résumantl’étude faite et montrant les raisons pour lesquelles nous allons opter pour le projet de commercialisation du produit DERBIGUM :
  • 16.
    16 Bibliographie : [1] ElOuali, A. Etude vulnérabilité et adaptation du Maroc face aux changements climatiques, 2010, p. 8-9. [2] KOURAISS K & AIT BRAHIM Y. Les changements climatiques à Marrakech (Maroc) Evolution récente et projections futures, p 40-41. [3] HAUT COMMISSARIAT AU PLAN, STATISTIQUES ENVIRONNEMENTALES AU MAROC, RABAT –MAROC 2006. [4] Fatima Driouech, Distribution des précipitations hivernales sur le Maroc dans le cadre d’un changement climatique : descente d’échelle et incertitudes, Institut National Polytechnique de Toulouse, 2010, p 29, p 72. Webographie : [3] http://www.marocmeteo.ma/fr/agriculture/bulletindeprcipitationsdcadaire [2] http://www.agriculture.gov.ma/pages/actualites/les-dernieres-precipitations-renforcent- la-perspective [3]http://www.tutiempo.net/en/Climate/Morocco/MA.html.HISTORICALWEATHER MOROCCO