Institut des
Techniciens
Spécialisés en Génie rural et
Topographie de Meknès
Encadré par : Mlle
Souâde
ITSGRTM GME 2
SOMMAIRE
REMERCIEMENT ………………………………………………………………3
Introduction ……………………………………………………………………..4
PARTIE I : PRESENTATION DE CTIM ………………………………………. 4
A-FICHE TECHNIQUE DE CTIM …………………………………….. 4
B-IDENTIFICATION DE L’ENTREPRISE …………………………… 4
PARTIE II : GOUTTE À GOUTTE ………………………………………….. 7
PARTIE III : PROJET D’EQUIPEMENT EN MATERIEL D’IRRIGATION
LOCALISEE ………………………………………………………………… 8
1- DONNEES DE BASE …………………………………………….. 8
2- BESOIN EN EAU ……………………………………………………. 9
3- CALCUL HYDRAULIQUE ………………………………………. 11
4- GROUPE MOTOPOMPE ………………………………………….. 22
5- DIMENSIONNEMENT DE BASSIN ……………………………… 23
6- DEVIS ……………………………………………………………… 24
CONCLUSION ………………………………………………………………….. 26
RAPPORT DE STAGE 2
NOUACH Mohamed
ITSGRTM GME 2
REMERCIEMENT
Avant d’entamer la rédaction de ce rapport j’adresse mes vifs
remerciements à Dieu et à tous ceux qui ont contribué de près ou de
loin à ma formation et à l’élaboration de ce travail ce qui m’a permis
de connaître et découvrir de nouveaux horizons sur le plan
professionnel.
Il m’est agréable le saisir l’occasion pour représenter mes
remerciements à Mr. BOUJI, Le directeur de la CTIM S.A.R.L., qui
m’a donné la chance de passer un mois et demi à la société.
Un grand remerciement à Mlles. Souâde et Fatima les
encadrent de stage, qui m’ont accompagné durant la période de
stage, m’a orienté et m’a favorisé les conditions pour comprendre
l’étude du projet et passer le stage dans le meilleur état possible.
Un remerciement à tous les organes de société, de leurs
aider qui les a donnés durent ce période.
RAPPORT DE STAGE 3
NOUACH Mohamed
ITSGRTM GME 2
INTRODUCTION
Dans le cadre de nos études, nous avons la chance de continue nos cours théorique avec des
stages au sein d’une société privé du domaine d’irrigation. CTIM s.a.r.l. est parmi des sociétés qui
travaillent dans ce domaine. Elle a ouvrit ces ports pour à moi afin d’apprendre les études de projets,
savoir et travailler sur l’Auto CAD.
PARTIE I : PRESENTATION DE CTIM
A – Fiche technique de CTIM :
 Dénomination : Comptoir des techniques d’irrigation de
Meknès ;
 Siège : Résidence AL AHRAME, N° 72, Angle
Résidence AL AHRAME, N° 72, Angle Ibnou Tofail – Meknès ;
 Date de création : Décembre 1999 ;
 Numéro de Tél : 0535 40 06 90 ;
 Directeur général : Mr. EL BOUJI ZOUBAIR ;
 E-mail : Ctim@menara.ma/ctim200@yahoo.fr
B -IDENTIFICATION DE L’ENTREPRISE :
1- CTIM : LE COMPTOIR DES TECHNIQUES D’IIRIGATION DE MEKNES
- La société CTIM a été créé en Décembre 1999, elle met à la disposition de
ses clients une équipe professionnelle formée d’ingénieurs, techniciens et
administrateurs.
- Avec un capital social de 2 000 000.00 Dhs, la société assure à sa clientèle
l’étude, la fourniture et l’installation des systèmes d’irrigation localisée et
d’arrosage des espaces verts.
- La société CTIM offre, aussi à ses clients un encadrement technique avec
fournitures d’intrants (produits phytosanitaires semences…).
- Et dans le cadre de l’élargissement de ses activités, le COMPTOIR a obtenu la
classification offerte par le ministère de l’équipement pour la réalisation des
projets d’eau potable, assainissement liquide, station de pompage et génie
RAPPORT DE STAGE 4
NOUACH Mohamed
ITSGRTM GME 2
civil, urbain.
Branches d’activités et qualifications de l’entreprise :
 -Études, Installations et Ventes de matériels agricoles d’irrigation.
 -Études et travaux de Génie Civil, d’eau potable et assainissement
liquide.
Principales réalisations :
 Équipement de plus de 1000 ha par an en goutte à goutte pour différentes
cultures (maraîchage, arboriculture, cultures fourragères…) ;
 Réalisation de différentes stations de pompage pour différents débits et
pression ;
 Réalisation de bassins de stockage d’eau en géo membrane PEHD de
différentes capacités ;
 Encadrement et suivi technique dans différentes régions et pour
différentes spéculations ;
 Réalisation de différents projets d’eau potable et génie civil (réservoir
d’eau, pose de conduite, bornes fontaines…) dans les milieux rural et
urbain.
Activités:
Étude et installation des systèmes d’irrigation (goutte à goutte) ;
Réalisation des bassins de stockage d’eau (en géomembrane PEHD) ;
Encadrement technique, fourniture d’intrants (produits phytosanitaires, engrais NPK et
oligoéléments) ;
Travaux d’alimentation en eau potable, assainissement liquide, station de pompage et génie
civil.
S’intégrant dans une démarche de qualité, la société CTIM est en cours de certification selon
les normes internationales ISO .D’autre part, elle a obtenu auprès du ministre de l’équipement la
RAPPORT DE STAGE 5
NOUACH Mohamed
ITSGRTM GME 2
classification nécessaire lui permettant de postuler à d’importants projet dans les différents secteurs
de BTP.
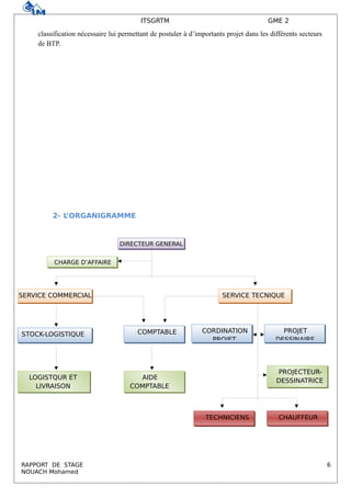
2- L’ORGANIGRAMME
RAPPORT DE STAGE 6
NOUACH Mohamed
DIRECTEUR GENERAL
CHARGE D’AFFAIRE
SERVICE TECNIQUESERVICE COMMERCIAL
STOCK-LOGISTIQUE COMPTABLE PROJET
DESSINAIRE
CORDINATION
PROJET
PROJECTEUR-
DESSINATRICEAIDE
COMPTABLE
LOGISTQUR ET
LIVRAISON
CHAUFFEURTECHNICIENS
ITSGRTM GME 2
PARTIE II : GOUTTE À GOUTTE
Introduction
Goutte à goutte est un système d’irrigation en conduites sous pression qui a constitué de
conduites, raccords et autres dispositifs conçus et installés pour acheminer l'eau sous pression de la
source jusqu’à la superficie à irriguer.
Goutte à goutte peut considérer comme un réseau, ce réseau est constitué de quatre partie
principale comme suit :
 Source ;
 Station de tête ;
 Conduite principale ;
 Porte rampe et rampe ;
 La Source :
C’est l’origine de l’alimentation de parcelle à irrigué en eau. Elle peut être : un puits, un forage, un
oued, une rivière, un barrage…..
 La station de tête :
L’élément principal de l’installation est la station de tête qui comprend les différents
appareils nécessaire pour garantir le bon fonctionnement et la sécurité du réseau ainsi que la
protection de l’environnement. Les différentes fonctions assurées concernent le
conditionnement hydraulique de l’eau, la filtration, la fertilisation, la programmation et le
comptage.
 Conduite principal :
RAPPORT DE STAGE 7
NOUACH Mohamed
ITSGRTM GME 2
C’est la conduite de plus grand diamètre du réseau, qui peut transporter le débit du
système dans des conditions hydrauliques favorables de vitesse du courant et de pertes de charge.
Les conduites utilisées sont généralement enterrées, assemblées de manière permanente pour le
PVC rigide, le polyéthylène noir à haute densité (PEHD), les tuyaux plats (type pompier), et les tubes
en acier léger galvanisé avec raccord rapide, dans une gamme de diamètres de 63 à 160 mm (2–6
pouces) selon la dimension de l’exploitation.
 Porte rampe :
Ce sont des conduites d’un plus petit diamètre que les conduites principal qui sont
connectées aux ce dernier, généralement en surface, le long des limites de parcelle pour alimenter
les rampes. Tous les types de matériaux à conduites disponibles peuvent convenir pour ces
adducteurs (PEHD habituellement), de diamètre de 2 à 3 pouces.
 Rampe :
Ce sont les conduites avec le plus petit diamètre du système; elles sont couplées aux
porte rampe, perpendiculaires à ceux-ci à des emplacements fixes, posées le long des lignes de
culture et équipées de goutteurs fixés à intervalles courts et réguliers.
ARBOCULTURE
18,1915 ha
Date : Mars 2017
1. DONNEES DE BASE :
Superficie totale de l’exploitation : 18,1915 Ha
RAPPORT DE STAGE 8
NOUACH Mohamed
NOTE DE
CALCUL
PARTIE III : PROJET D’EQUIPEMENT EN
MATERIEL D’IRRIGATION LOCALISEE
ITSGRTM GME 2
Superficie nette à équiper: 19,1815 Ha
Cultures à irriguer :
Culture Superficie (ha) Densité
POMMIER ET POIRIER 18,19 3,00x5,00
Sol:
 Texture : Limono argileux
 Perméabilité : 13 mm/h
Topographie : Terrain Accidenté
(Voir fichier AutoCAD)
Ressources en eau:
 Deux forages
 Bassin
2. BESOINS EN EAU :
- Besoin brut (Bb) en eau d’irrigation :
Bb = Kc x ETo x Kr/Ea
Bb = 4,69 mm/j
Kc : Coefficient cultural ;
ETo : Évapotranspiration de référence ;
Kr : Coefficient de réduction dépendant du taux de couverture du sol par la
culture ;
Ea : Efficience d’application de l’eau à la parcelle (90%).
Bb : Besoin brute (m3
/mois).
Le tableau de bilan (Ressources/Besoins).
-Besoin brute net (Bn) en (mm) : Bn=Kc x ETo x Kr
-Pluie efficace (Pe) en (mm) : Pe = 0,65 x P
RAPPORT DE STAGE 9
NOUACH Mohamed
ITSGRTM GME 2
-Besoin brute de pointe en (m³/ha/mois) : Bbp = Bn – Pe
3. CALCULS HYDRAULIQUES
Poste d’irrigation
a. Distributeurs et écartements :
Type : Goutteur autorégulant intégré
Débit : 3,68 l/h
Écartement entre les distributeurs : 0,75 m
Écartement entre les rampes : 5 m
Nombre de rampes par ligne de culture : 2
Pression de service du distributeur : 10 mCE
Loi débit-pression : 3,528 P-0,002
RAPPORT DE STAGE 10
NOUACH Mohamed
Mois
Jan Févr Mars Avr Mai Juin Juil Août Sept Oct
ET0/jours 1,3 1,6 2,3 3 4,2 5,9 6,9 6,4 4,7 3
Kc 0,17 0,25 0,40 0,55 0,75 0,95 0,90 0,80 0,70 0,
Kr 0,7 0,7 0,7 0,7 0,7 0,7 0,7 0,7 0,7 0
Ea 0,9 0,9 0,9 0,9 0,9 0,9 0,9 0,9 0,9 0
Bn (m³/ha/mois) 0,15 0,28 0,64 1,16 2,21 3,92 4,35 3,58 2,30 0,
Bb (mm) 0,17 0,31 0,72 1,28 2,45 4,36 4,83 3,98 2,56 0,
Bb (m³/ha) 1,72 3,11 7,16 12,83 24,50 43,59 48,30 39,82 25,59 7,
Nbre de jours 31 29 31 30 31 30 31 31 30
Bn (m³/ha/mois) 53,29 90,22 221,82 385,00 759,50 1307,83 1497,30 1234,49 767,67 224,
S (ha) 18,19 18,19 18,19 18,19 18,19 18,19 18,19 18,19 18,19 18,
Pluit moyenne 4,90 9,60 13,70 15,60 22,20 12,40 6,80 9,40 17,60 20,
Pluit Efficace (65%) 3,19 6,24 8,91 10,14 14,43 8,06 4,42 6,11 11,44 13,
Bbp (m³/ha/mois) 390 506 2415 5159 11190 22323 26432 21344 11883 16
Ressources en eau : Deux forage
débit de deux forages( l/s) 43,2 43,2 43,2 43,2 43,2 43,2 43,2 43,2 43,2 43
débit Tot.à pomper (m³/h) 155,5 155,5 155,5 155,5 155,5 155,5 155,5 155,5 155,5 155
heures de fonct./jour 0,08 0,11 0,50 1,11 2,32 4,78 5,48 4,43 2,55 0,
Volume dispo(m³/jour) 12,58 17,45 77,91 171,96 360,98 744,11 852,64 688,51 396,10 51,
Volume dispo.(m³/mois) 390 506 2415 5159 11190 22323 26432 21344 11883 16
bilan ressources-besoins 0,0 0,0 0,0 0,0 0,0 0,0 0,0 0,0 0,0 0
ITSGRTM GME 2
b. Pluviométrie fictive (Pf) et durée d’irrigation par poste (T)
Caractéristique Formule Valeur
Bp (mm) Kc x ETo x Kr / Ea 4,69
Pluviométrie fictive (mm /h) qg/Sg 1,96
Durée d’irrigation par poste (h) Bb/Pf 2,39
qg : Débit du goutteur (l/h) ;
Sg : Superficie par goutteur (m2
).
c. Débit global de parcelle (m³/h)
Qg=
S× Pf
1000
S : Surface de parcelle en (m²)
Pf : Pluviométrie fictive
Qg=
181915×1,96
1000
=357,08m ³/h
d. Nombre de secteurs
Ns=
Qg
Qs
Qg : Débit global (m³/h)
Qs : Débit de source (m³/h)
Ns=
357,08
100
=3,57
On prend 4 secteurs
e. Surface de secteur (ha)
Ss=
St
Ns
St : Surface totale (ha)
Ns : Nombre de secteurs
Ss=
18,19
4
=4,55ha
f. Débit de secteur (m³/h)
Qs=
Qg
Ns
Qg : Débit global (m³/h)
Ns : Nombre de secteur
RAPPORT DE STAGE 11
NOUACH Mohamed
ITSGRTM GME 2
Qs=
357,07
4
=89,27m ³/h
g. Durée totale d’irrigation
Tt=Ns×T
Ns : Nombre de secteur
T : Durée d’irrigation par poste
Tt=4×2,39=9,57 h
h. Poste d’irrigation
 Nombre de goutteurs par poste
Ng=
Ss×Nr
Er×Eg
Ss : Surface de secteur (m²)
Nr : Nombre de rampe par ligne
Eg : Écartement entre les distributeurs (m)
Er : Écartement entre les rampes (m)
 Débit de poste (m³/h)
Qp=
Ng ×qg
1000
Ng : Nombre de goutteurs
qg : Débit de goutteurs (l/h)
Secteur Poste Cultures
Durée
d’irrigation
Superficie en
(m²)
Nombre de
goutteurs
Débit en (m³/h)
S1
P1
POIRIER 2h 24min
1802 961 3,54
P2 4523 2412 8,88
P3 4417 2356 8,67
P4 4413 2354 8,66
P5 3927 2094 7,71
P6 4430 2363 8,69
P7 3880 2069 7,62
P8 4430 2363 8,69
P9 4359 2325 8,56
P10 4787 2553 9,40
TOTAL 2h 24min 40968 21850 80,41
RAPPORT DE STAGE 12
NOUACH Mohamed
ITSGRTM GME 2
S2
P11
POIRIER 2h 24min
4545 2424 8,92
P12 4545 2424 8,92
P13 4562 2433 8,95
P14 4562 2433 8,95
P15 4562 2433 8,95
P16 4562 2433 8,95
P17 4562 2433 8,95
P18 4562 2433 8,95
P19 4505 2403 8,84
TOTAL 2h 24min 40967 21849 80,40
TOTAL 4h 48min 81935 43699 160,81
S3
P20
POMMIER 2h 24min
5065 2701 9,94
P21 5074 2706 9,96
P22 5079 2709 9,97
P23 5079 2709 9,97
P24 5079 2709 9,97
P25 5079 2709 9,97
P26 5079 2709 9,97
P27 5079 2709 9,97
P28 4250 2267 8,34
P29 5139 2741 10,09
TOTAL 2h 24min 50002 26668 98,14
S4
P30
POMMIER 2h 24min
4974 2653 9,76
P31 4983 2658 9,78
P32 4970 2651 9,75
P33 4970 2651 9,75
P34 4970 2651 9,75
P35 4950 2640 9,72
P36 6646 3545 13,04
P37 3506 1870 6,88
P38 6710 3579 13,17
P39 3321 1771 6,52
TOTAL 4h 48min 50000 26667 98,13
TOTAL 9h 36min 100002 53334 196,27
TOTAL POMMIER ET POIRIER 9h 36min 181937 97033 357,08
Rampes, porte rampes, antennes secondaires, têtes d’unités et
conduites principales
a- Rampe
Débit de la rampe (l/h)
Q=
Lr×qg
Eg
×1000
Lr: longueur de la rampe
Er : l’écartement entre rampe;
Qmoy: débit moyen de goutteurs.
RAPPORT DE STAGE 13
NOUACH Mohamed
ITSGRTM GME 2
Vitesse
v=
4 ×Qr
Π ×∅²
Qr : Débit de rampe (l/h)
Ø : Diamètre de rampe (mm)
La vitesse maximale admissible au niveau des rampes est 1 m/s.
Perte de charge
PdC=0,174רr
−4,75
×Qr
1,75
×Lr×1,1
Ør : Diamètre de rampe (mm)
Qr : Débit de la rampe (l/h)
Lr : Longueurs de la rampe (m)
Poste Lr (m) Qr (L/h) ΔZ (m)
Dim Int
(mm)
Lpn (m) Lpx (m)
ΔΡ
(mCE)
Vitesse
(m/s)
ΔΡ (mCE)
+Δz(m)
P1 36 176,64 -0,20 13,80 36 0 0,23 0,33 0,03
P2 69 338,56 0,50 13,80 69 0 1,36 0,63 1,86
P3 69 338,56 -0,60 13,80 69 0 1,36 0,63 0,76
P4 69 338,56 -0,60 13,80 69 0 1,36 0,63 0,76
P5 70 343,47 -1,20 13,80 70 0 1,41 0,64 0,21
P6 70 343,47 -0,40 13,80 70 0 1,41 0,64 1,01
P7 70 343,47 0,00 13,80 70 0 1,41 0,64 1,41
P8 70 343,47 0,00 13,80 70 0 1,41 0,64 1,41
P9 71 348,37 1,20 13,80 71 0 1,47 0,65 2,67
P10 84 412,16 1,20 13,80 84 0 2,33 0,77 3,53
P11 69 338,56 -0,50 13,80 69 0 1,36 0,63 0,86
P12 70 343,47 -0,70 13,80 70 0 1,41 0,64 0,71
P13 70 343,47 0,00 13,80 70 0 1,41 0,64 1,41
P14 70 343,47 0,00 13,80 70 0 1,41 0,64 1,41
P15 70 343,47 -0,20 13,80 70 0 1,41 0,64 1,21
P16 70 343,47 -1,10 13,80 70 0 1,41 0,64 0,31
P17 70 343,47 -1,30 13,80 70 0 1,41 0,64 0,11
P18 70 343,47 -1,20 13,80 70 0 1,41 0,64 0,21
P19 35 171,73 0,20 13,80 35 0 0,21 0,32 0,41
P20 69 338,56 -0,10 13,80 69 0 1,36 0,63 1,26
P21 69 338,56 -1,10 13,80 69 0 1,36 0,63 0,26
P22 69 338,56 0,00 13,80 69 0 1,36 0,63 1,36
P23 70 343,47 -0,20 13,80 70 0 1,41 0,64 1,21
P24 70 343,47 -1,10 13,80 70 0 1,41 0,64 0,31
P25 70 343,47 -1,20 13,80 70 0 1,41 0,64 0,21
P26 70 343,47 -1,20 13,80 70 0 1,41 0,64 0,21
RAPPORT DE STAGE 14
NOUACH Mohamed
ITSGRTM GME 2
P27 70 343,47 -1,10 13,80 70 0 1,41 0,64 0,31
P28 70 343,47 0,40 13,80 70 0 1,41 0,64 1,81
P29 76 372,91 0,50 13,80 76 0 1,77 0,69 2,27
P30 70 343,47 0,10 13,80 70 0 1,41 0,64 1,51
P31 70 343,47 -0,70 13,80 70 0 1,41 0,64 0,71
P32 70 343,47 -1,20 13,80 70 0 1,41 0,64 0,21
P33 70 343,47 -1,20 13,80 70 0 1,41 0,64 0,21
P34 70 343,47 -1,40 13,80 70 0 1,41 0,64 0,01
P35 70 343,47 -1,40 13,80 70 0 1,41 0,64 0,01
P36 70 343,47 -1,30 13,80 70 0 1,41 0,64 0,11
P37 76 372,91 1,20 13,80 76 0 1,77 0,69 2,97
P38 70 343,47 -1,50 13,80 0 70 1,41 0,64 -0,09
P39 70 343,47 -1,10 13,80 70 0 1,41 0,64 0,31
Δz : dénivelé (m), négative s'elle est descendante et positive s’elle est
ascendante ;
Lpn : longueur à laquelle la pression effective est minimale ;
Lpx : longueur à laquelle la pression effective est maximale ;
P : Variation maximale de pression (mCE).
b- Porte rampe
Perte de charge :
PdC=0.478× Ø pr
−4.75
×Q pr
1.75
×Lpr
Secteurs Postes
LPr
(m)
QPr
(m³/h)
Δz
(m)
Diamètre
Lpn
(m)
Lpx
(m)
ΔΡ
(mCE)
Vitesse
(m/s)
ΔΡ (mCE)
+Δz(m)
Ø 63 Ø 50
59 46,4
S1
P1 64 3,54 0,20 64 64 0 0,174 0,58 0,374
P2 64 8,88 0,20 64 64 0 1,229 1,46 1,429
P3 63 8,67 0,60 6 57 63 0 1,178 0,88 1,778
P4 63 8,66 -0,60 63 63 0 1,089 1,42 0,489
P5 63 7,71 0,50 63 63 0 0,817 1,27 1,317
P6 63 8,69 -0,80 63 63 0 1,144 1,43 0,344
P7 120 7,62 0,00 120 120 0 0,790 1,25 0,790
P8 63 8,69 0,00 63 63 0 1,143 1,43 1,143
P9 120 8,56 0,00 120 120 0 1,079 1,41 1,079
P10 63 9,40 0,00 6 57 63 0 1,010 0,96 1,010
S2 P11 65 8,92 -0,80 65 65 0 1,241 1,47 0,441
P12 65 8,92 -0,70 65 65 0 1,241 1,47 0,541
RAPPORT DE STAGE 15
NOUACH Mohamed
ITSGRTM GME 2
P13 65 8,95 -0,40 65 65 0 1,241 1,47 0,841
P14 65 8,95 -0,40 65 65 0 1,241 1,47 0,841
P15 65 8,95 0,00 65 65 0 1,241 1,47 1,241
P16 65 8,95 0,00 65 65 0 1,241 1,47 1,241
P17 65 8,95 0,00 65 65 0 1,241 1,47 1,241
P18 65 8,95 0,00 65 65 0 1,241 1,47 1,241
P19 130 8,84 0,00 130 130 0 1,697 1,45 1,697
S3
P20 72 9,94 -1,20 12 60 72 0 1,573 1,01 0,373
P21 72 9,96 -1,10 12 60 72 0 1,183 1,01 0,083
P22 72 9,97 -0,20 12 60 72 0 1,186 1,01 0,986
P23 72 9,97 -0,30 12 60 72 0 1,186 1,01 0,886
P24 72 9,97 0,00 12 60 72 0 1,186 1,01 1,186
P25 72 9,97 0,00 12 60 72 0 1,186 1,01 1,186
P26 72 9,97 0,00 12 60 72 0 1,186 1,01 1,186
P27 72 9,97 0,00 12 60 72 0 1,186 1,01 1,186
P28 72 8,34 0,00 72 72 0 1,030 1,37 1,030
P29 72 10,09 0,00 12 60 72 0 1,301 1,03 1,301
S4
P30 71 9,76 -0,30 6 65 71 0 1,354 0,99 1,054
P31 71 9,78 -0,10 6 65 71 0 1,361 0,99 1,261
P32 71 9,75 0,10 6 65 71 0 1,351 0,99 1,451
P33 71 9,75 0,00 6 65 71 0 1,351 0,99 1,351
P34 71 9,75 0,00 6 65 71 0 1,351 0,99 1,351
P35 131 9,72 0,00 6 125 131 0 1,336 0,99 1,336
P36 155 13,04 -1,30 30 125 155 0 1,639 1,33 0,339
P37 71 6,88 0,00 71 71 0 0,552 1,13 0,552
P38 152 13,17 -1,40 30 122 0 152 0,958 1,34 -0,442
P39 107 6,52 -1,20 107 0 107 0,505 1,07 -0,695
Lpr : longueur totale du porte rampes (m) ;
Qpr : débit du porte rampes (m3/h) ;
z : dénivelé, négative s'elle est descendante et positive s’elle est ascendante ;
Lpn : longueur à laquelle la pression effective est minimale (m) ;
Lpx : longueur à laquelle la pression effective est maximale (m) ;
P : Variation maximale de pression (mCE).
 La vitesse maximale admissible dans les conduites est de 1.5 m/s au niveau des porte rampes.
c- Variation maximale de pression par Poste
Postes Pe (mCE) Pn (mCE) Px (mCE) ΔΡ (mCE)
RAPPORT DE STAGE 16
NOUACH Mohamed
ITSGRTM GME 2
P1 10,40 10,00 10,40 0,40
P2 13,29 10,00 13,29 3,29
P3 12,54 10,00 12,54 2,54
P4 11,25 10,00 11,25 1,25
P5 11,53 10,00 11,53 1,53
P6 11,36 10,00 11,36 1,36
P7 12,20 10,00 12,20 2,20
P8 12,56 10,00 12,56 2,56
P9 13,75 10,00 13,75 3,75
P10 14,54 10,00 14,54 4,54
P11 11,30 10,00 11,30 1,30
P12 11,26 10,00 11,26 1,26
P13 12,26 10,00 12,26 2,26
P14 12,26 10,00 12,26 2,26
P15 12,46 10,00 12,46 2,46
P16 11,56 10,00 11,56 1,56
P17 11,36 10,00 11,36 1,36
P18 11,46 10,00 11,46 1,46
P19 12,11 10,00 12,11 2,11
P20 11,63 10,00 11,63 1,63
P21 10,34 10,00 10,34 0,34
P22 12,35 10,00 12,35 2,35
P23 12,10 10,00 12,10 2,10
P24 11,50 10,00 11,50 1,50
P25 11,40 10,00 11,40 1,40
P26 11,40 10,00 11,40 1,40
P27 11,50 10,00 11,50 1,50
P28 12,84 10,00 12,84 2,84
P29 13,57 10,00 13,57 3,57
P30 12,57 10,00 12,57 2,57
P31 11,97 10,00 11,97 1,97
P32 11,66 10,00 11,66 1,66
P33 11,56 10,00 11,56 1,56
P34 11,36 10,00 11,36 1,36
P35 11,35 10,00 11,35 1,35
P36 10,45 10,00 10,45 0,45
P37 13,52 10,00 13,52 3,52
P38 10,00 10,00 10,53 -0,53
P39 10,00 10,00 10,38 -0,38
Pe : Pression requise à l’aval immédiat de la vanne (mCE) ;
Pn : Pression au distributeur le plus défavorisé (mCE) ;
Px : Pression au distributeur le plus favorisé (mCE).
RAPPORT DE STAGE 17
NOUACH Mohamed
ITSGRTM GME 2
d- Vannes en têtes des postes : Vannes hydrauliques
Secteurs Débit (m³/h) Type de vannes ΔP (mCE)
S1 80,41 VANNE HYDRAULIQUE DN 160 ≤1mCE
S2 80,40 VANNE HYDRAULIQUE DN 160 ≤1mCE
S3 98,14 VANNE HYDRAULIQUE DN 160 ≤1mCE
S4 98,13 VANNE HYDRAULIQUE DN 160 ≤1mCE
e- Vannes en têtes des postes : Vannes à coller
Poste Débit (m³/h) Type de vannes ΔP (mCE)
P1 3,54 VANNE A COLLER EN PVC DN 50 1,00
P2 8,88 VANNE A COLLER EN PVC DN 50 1,00
P3 8,67 VANNE A COLLER EN PVC DN 63 1,00
P4 8,66 VANNE A COLLER EN PVC DN 50 1,00
P5 7,71 VANNE A COLLER EN PVC DN 50 1,00
P6 8,69 VANNE A COLLER EN PVC DN 50 1,00
P7 7,62 VANNE A COLLER EN PVC DN 50 1,00
P8 8,69 VANNE A COLLER EN PVC DN 50 1,00
P9 8,56 VANNE A COLLER EN PVC DN 50 1,00
P10 9,40 VANNE A COLLER EN PVC DN 63 1,00
P11 8,92 VANNE A COLLER EN PVC DN 50 1,00
P12 8,92 VANNE A COLLER EN PVC DN 50 1,00
P13 8,95 VANNE A COLLER EN PVC DN 50 1,00
P14 8,95 VANNE A COLLER EN PVC DN 50 1,00
P15 8,95 VANNE A COLLER EN PVC DN 50 1,00
P16 8,95 VANNE A COLLER EN PVC DN 50 1,00
P17 8,95 VANNE A COLLER EN PVC DN 50 1,00
P18 8,95 VANNE A COLLER EN PVC DN 50 1,00
P19 3,17 VANNE A COLLER EN PVC DN 50 1,00
P20 5,67 VANNE A COLLER EN PVC DN 63 1,00
P21 9,94 VANNE A COLLER EN PVC DN 63 1,00
P22 9,96 VANNE A COLLER EN PVC DN 63 1,00
P23 9,97 VANNE A COLLER EN PVC DN 63 1,00
P24 9,97 VANNE A COLLER EN PVC DN 63 1,00
P25 9,97 VANNE A COLLER EN PVC DN 63 1,00
RAPPORT DE STAGE 18
NOUACH Mohamed
ITSGRTM GME 2
P26 9,97 VANNE A COLLER EN PVC DN 63 1,00
P27 9,97 VANNE A COLLER EN PVC DN 63 1,00
P28 9,97 VANNE A COLLER EN PVC DN 50 1,00
P29 8,34 VANNE A COLLER EN PVC DN 63 1,00
P30 10,09 VANNE A COLLER EN PVC DN 63 1,00
P31 9,98 VANNE A COLLER EN PVC DN 63 1,00
P32 9,99 VANNE A COLLER EN PVC DN 63 1,00
P33 9,97 VANNE A COLLER EN PVC DN 63 1,00
P34 9,97 VANNE A COLLER EN PVC DN 63 1,00
P35 9,97 VANNE A COLLER EN PVC DN 63 1,00
P36 9,50 VANNE A COLLER EN PVC DN 63 1,00
P37 8,24 VANNE A COLLER EN PVC DN 50 1,00
P38 4,80 VANNE A COLLER EN PVC DN 63 1,00
P39 6,88 VANNE A COLLER EN PVC DN 50 1,00
f- Conduites principales :
Tronçon Ls (m)
Débit
(m³/h)
Diamètre (mm) Vitesse
(m/s)Ext Int
S1
ST-VH1 120 80,41 160 152,6 1,22
VH1-V5/V6 70 63,08 140 132,6 1,27
V5/V6-V1/V2 63 12,41 75 70,4 0,89
V5/V6-V7/V8 70 34,26 110 103,6 1,13
V7/V8-V9/V10 70 17,95 75 70,4 1,28
S2
ST-VH2 120 80,40 160 152,6 1,22
VH2-V11 63 80,40 160 152,6 1,22
V11-V12 65 8,92 50 46,4 1,47
V11-V13 70 62,56 140 132,6 1,26
V13-V14 65 8,95 50 46,4 1,47
V13-V15 70 44,66 125 117,6 1,14
V15-V16 65 8,95 50 46,4 1,47
V15-V17/V19 140 26,75 90 84,4 1,33
V17/V19-V18 65 8,95 50 46,4 1,47
S3
ST-VH3 392 98,14 160 152,6 1,49
VH3-V21 73 9,96 63 59 1,01
VH3-V22 70 78,24 160 152,6 1,19
V22-V23 72,5 9,97 63 59 1,01
V22-V24 70,0 58,30 125 117,6 1,49
V24-V25 72,5 9,97 63 59 1,01
V24-V26/V28 70,0 38,36 110 103,6 1,26
V26/28-V27-29 72,5 20,05 75 70,4 1,43
RAPPORT DE STAGE 19
NOUACH Mohamed
ITSGRTM GME 2
S4
ST-VH4 392 98,13 160 152,6 1,49
VH4-V30 145 98,13 160 152,6 1,49
V30-V31 71 22,95 90 84,4 1,14
V31-V38 71 13,17 63 59 1,34
V30-V32 70 58,54 140 132,6 1,18
V32-V33 71 16,27 75 70,4 1,16
V33-V39 71 6,52 50 46,4 1,07
V32-V34 70 39,39 110 103,6 1,30
V34-V35 71 9,72 63 59 0,99
V34-V36/V37 70 19,92 75 70,4 1,42
g- Pression en tête et en têtes des postes :
S Tronçon L (m)
Q
(m³/h)
Diamètre (mm) PDC (l+s)
(mCE)
Δz (m)
PDC
(mCE)
Pam
(mCE)
Pav
(mCE)Ext Int
S1
ST-VH1 120 80,41 160 152,6 1,02 -0,80 0,22 18,78 18,55
VH1-V5/V6 70 63,08 140 132,6 0,76 -0,60 0,16 18,55 18,39
V5/V6-V1/V2 63 12,41 75 70,4 0,80 0,40 1,20 18,39 17,19
V5/V6-V7/V8 70 34,26 110 103,6 0,84 -0,80 0,04 18,39 18,35
V7/V8-V9/V10 70 17,95 75 70 1,71 0,10 1,81 18,35 16,54
S2
ST-VH2 120 80,40 160 152,6 1,02 -0,80 0,22 23,24 23,02
VH2-V11 63 80,40 160 152,6 0,54 -0,30 0,24 23,02 22,78
V11-V12 65 8,92 50 46,4 3,37 -0,90 2,47 22,78 20,31
V11-V13 70 62,56 140 132,6 0,75 -0,80 -0,05 22,78 22,83
V13-V14 65 8,95 50 46,4 3,40 -0,50 2,90 22,83 19,94
V13-V15 70 44,66 125 117,6 0,73 0,20 0,93 22,83 21,90
V15-V16 65 8,95 50 46,4 3,40 -0,30 3,10 21,90 18,80
V15-V17/V19 140 26,75 90 84,4 2,90 0,20 3,10 21,90 18,80
V17/V19-V18 65 8,95 50 46,4 3,40 1,3 4,70 18,80 14,11
S3 ST-VH3 392 98,14 160 152,6 4,73 -3,20 1,53 23,40 21,87
VH3-V21 73 9,96 63 59 1,46 -1,10 0,36 21,87 21,51
VH3-V22 70 78,24 160 152,6 0,57 0,00 0,57 21,87 21,30
V22-V23 73 9,97 63 59 1,46 0,00 1,46 21,30 19,84
V22-V24 70 58,30 125 117,6 1,17 0,90 2,07 21,30 19,23
V24-V25 73 9,97 63 59 1,46 0,00 1,46 19,23 17,77
V24-V26/V28 70 38,36 110 103,6 1,03 1,10 2,13 19,23 17,10
RAPPORT DE STAGE 20
NOUACH Mohamed
ITSGRTM GME 2
V26/28-V27-29 73 20,05 75 70,4 2,14 0,00 2,14 17,10 14,95
S4
ST-VH4 392 98,13 160 152,6 4,73 -3,20 1,53 24,70 23,17
VH4-V30 145 98,13 160 152,6 1,75 -2,10 -0,35 23,17 23,52
V30-V31 71 22,95 90 84,4 1,12 -0,30 0,82 23,52 22,69
V31-V38 71 13,17 63 59 2,33 0,00 2,33 22,69 20,36
V30-V32 70 58,54 140 132,6 0,67 1,20 1,87 23,52 21,65
V32-V33 71 16,27 75 70,4 1,46 0,10 1,56 23,52 21,96
V33-V39 71 6,52 50 46,4 2,13 0,00 2,13 21,96 19,83
V32-V34 70 39,39 110 103,6 1,08 1,60 2,68 21,65 18,97
V34-V35 71 9,72 63 59 1,37 0,00 1,37 18,97 17,60
V34-V36/V37 70 19,92 75 70,4 2,05 1,40 3,45 18,97 15,525
Pressions minimales et maximales aux goutteurs pour une pression à l’aval immédiat de la
station de tête de 24,70 mCE :
Poste Pe1 (mCE) Pe2 (mCE) Pn (mCE) Px (mCE)
P1 23,11 21,11 20,71 21,11
P2 23,11 21,11 17,82 21,11
P3 24,48 22,48 19,94 22,48
P4 24,48 22,48 21,23 22,48
P5 24,32 22,32 20,79 22,32
P6 24,32 22,32 20,96 22,32
P7 24,27 22,27 20,07 22,27
P8 24,27 22,27 19,72 22,27
P9 22,47 20,47 16,72 20,47
P10 22,47 20,47 15,92 20,47
P11 24,24 22,24 20,94 22,24
P12 21,77 19,77 18,51 19,77
P13 24,29 22,29 20,04 22,29
P14 21,39 19,39 17,14 19,39
P15 23,36 21,36 18,90 21,36
P16 20,26 18,26 16,70 18,26
P17 17,16 15,16 13,81 15,16
P18 12,47 10,47 9,01 10,47
P19 17,16 15,16 13,06 15,16
P20 23,17 21,17 19,53 21,17
P21 22,81 20,81 20,47 20,81
P22 22,60 20,60 18,25 20,60
P23 21,14 19,14 17,04 19,14
RAPPORT DE STAGE 21
NOUACH Mohamed
ITSGRTM GME 2
P24 20,53 18,53 17,03 18,53
P25 23,24 21,24 19,84 21,24
P26 18,40 16,40 15,00 16,40
P27 16,25 14,25 12,75 14,25
P28 18,40 16,40 13,55 16,40
P29 16,25 14,25 10,68 14,25
P30 23,52 21,52 18,95 21,52
P31 22,69 20,69 18,72 20,69
P32 21,65 19,65 17,98 19,65
P33 20,09 18,09 16,53 18,09
P34 18,97 16,97 15,61 16,97
P35 17,60 15,60 14,25 15,60
P36 15,52 13,52 13,07 13,52
P37 15,52 13,52 10,00 13,52
P38 20,36 18,36 18,89 18,36
P39 17,96 15,96 16,34 15,96
Pe1 : Pression à l’amont immédiat de la vanne (mCE);
Pe2 : Pression à l’aval immédiat de la vanne (mCE);
Pn : Pression au distributeur le plus défavorisé (mCE);
Px : Pression au distributeur le plus favorisé (mCE).
4. Groupe motopompe:
 Hauteur manométrique totale (mCE)
Pression à l’aval immédiat de la station de tête : 24,70 mCE.
Pertes de charge maximales au niveau de la station de tête : 3 mCE.
Hauteur d’aspiration : 4 m.
Hauteur Manométrique Totale : Hmt=24,70+3+4=31,70mCE
 Groupe motopompe
Débit : 98,14 m3
/h.
 La puissance de la pompe
Pp=
ρ× Hmt ×Q
3600×ηp
Pp : La puissance de la pompe (KW)
HMT : la hauteur manométrique (mCE)
Q : Le débit en m³ /s
RAPPORT DE STAGE 22
NOUACH Mohamed
ITSGRTM GME 2
Р : masse volumique (1 Kg/l)
g : l’accélération (9,81N /kg)
ηp : Le rendement de pompe (80 %)
Pp=
1×31,70×98,14
3600×0,8
=10,60 KW
 Puissance fournie par le moteur
Pm=
1,2×Pp
ηm
Pm : puissance fournie par le moteur
Pp : puissance absorbée par la pompe
ηm : rendement du moteur (75 %).
Pm=
1,2×10,60
0,75
=16,95 KW
Pompe choisi est un pompe à axe horizontale.
5. Dimensionnement de bassin
 BASSIN
Le volume de ce bassin sera dimensionné sur 7 j, donc :
- Besoin en eau est 4,69 mm/j=46,9 m³/ha
- Surface à irrigué 18,19 ha = 181915 m²
Donc le volume d’eau est : Vutile=46,9×7×181915=5972m³
Le dimensionnement de bassin sera basé sur :
- Talus = 1/1
- Profondeur de bassin = 4 m
- Revanche = 0,5 m
Dimensionnement V utile (m³) V bassin (m³) V de Revanche (m³)
lr (m) 33 33 1023
Lr (m) 43 43
Sr (m²) 1419 1419
lg (m) 40 41
RAPPORT DE STAGE 23
NOUACH Mohamed
ITSGRTM GME 2
Lg (m) 50 51
Sr (m²) 2000 2091
Smoy (m²) 1697 1739
Hauteur (m) 3,5 4
V (m³) 5955 6977
 GEOMEMBRANE
Je prends la distance de la digue et l’ancrage est égal 4 m et la chute et
chevauchement est de 15% donc :
Surface de géomembrane 3166 m²
-1ère trapèze 209 m²
-2ème trapèze 266 m²
-Carré 1419 m²
-Digue-Ancrage 384 m²
 Récapitule
 Le dimensionnement de gueule : lG = 41 m et LG = 51 m
 Le dimensionnement de radier : lR = 33 m et LR = 43 m
 Le volume de bassin : V = 6977 m3
 La surface de géomembrane : S = 3166 m3
6. DEVIS
TUYAUX PORTEURS DES DISTRIBUTEURS D'EAU Y COMPRIS LES ACCESSOIRES DE RACCORDEMENT
Désignation Unité Quantité
Rampes DN 16 mm m 72 766
Goutteur Autorégulant 3,68 l/h U 97 033
Départ de rampe et joint, DN16 mm U 1 220
Fin de ligne U 1 220
Jonction U 1 367
Roulant U 147
Installation ha 18,1915
RAPPORT DE STAGE 24
NOUACH Mohamed
ITSGRTM GME 2
CONDUITES D'AMENEE ET DE DISTRIBUTION de l'eau y compris les accessoires de raccordement et les appareillage
de contrôle et de régulation
Désignation Unité Quantité
*Conduite en PVC, PN 6, Diamètre 160 mm m 804
*Conduite en PVC, PN 6, Diamètre 140 mm m 222
*Conduite en PVC, PN 6, Diamètre 125 mm m 156
*Conduite en PVC, PN 6, Diamètre 110 mm m 222
*Conduite en PVC, PN 6, Diamètre 90 mm m 222
*Conduite en PVC, PN 6, Diamètre 75 mm m 354
*Conduite en PVC, PN 6, Diamètre 63 mm m 582
*Conduite en PVC, PN 6, Diamètre 50 mm m 3222
*Colle pour PVC kg 8
Vannes
*Vanne à coller DN 63 U 19
*Vanne à coller DN 50 U 20
*Vanne hydraulique DN 160 U 4
Accessoires de raccordement
*TE PVC EGAL DN 160 U 13
*TE PVC EGAL DN 140 U 6
*TE PVC EGAL DN 125 U 4
*TE PVC EGAL DN 110 U 4
*TE PVC EGAL DN 90 U 2
*TE PVC EGAL DN 75 U 13
*TE PVC EGAL DN 63 U 5
*TE PVC EGAL DN 50 U 8
*COUDE PVC A 90° DN 160 U 9
*COUDE PVC A 90° DN 110 U 1
*COUDE PVC A 90° DN 63 U 54
*COUDE PVC A 90° DN 50 U 42
*REDUCTION DN 160/140 U 2
*REDUCTION DN 160/125 U 2
*REDUCTION DN 160/110 U 9
*REDUCTION DN 140/125 U 2
RAPPORT DE STAGE 25
NOUACH Mohamed
ITSGRTM GME 2
*REDUCTION DN 140/110 U 2
*REDUCTION DN 140/90 U 6
*REDUCTION DN 125/110 U 1
*REDUCTION DN 125/90 U 5
*REDUCTION DN 110/90 U 1
*REDUCTION DN 110/75 U 6
*REDUCTION DN 110/63 U 10
*REDUCTION DN 90/75 U 8
*REDUCTION DN 90/63 U 6
*REDUCTION DN 75/63 U 11
*REDUCTION DN 75/50 U 12
*REDUCTION DN 63/50 U 23
PURGE DN 90-75
Embou DN 90/75 U 4
Bouche taraudé 75 U 4
PURGE DN 75-63
Embou DN 75/63 U 5
Bouche taraudé 63 U 5
PURGE DN 63-50
Embou DN 63/50 U 44
Bouche taraudé 50 U 44
SOUPAPE D'AIR DN 75 U 1
Collier prise en charge DN 75 U 1
*Installation ha 18,1915
CONCLUSION
Ce sont des moments inoubliables dans ma vie
professionnelle. J’ai découvert beaucoup des choses
fondamentales et nécessaires. Des matériels d’irrigation,
RAPPORT DE STAGE 26
NOUACH Mohamed
ITSGRTM GME 2
leurs noms et quand j’utilise, l’étude des projets comme un
problème il faut résoudre et bien sûr la maitrisassions de
l’Auto CAD.
Après cette période de stage, je retiens que l’étude de
projet d’irrigation et surtout l’’irrigation localisé consiste que
le technicien doit utiliser les meilleurs technique pour que le
réseau travaille dans le meilleur état possible et qu’il doit le
plus économique.
Je veux remercier tous personnes m’aider durent ce
période de STAGE.
RAPPORT DE STAGE 27
NOUACH Mohamed

projet-d-irrigation

  • 1.
    Institut des Techniciens Spécialisés enGénie rural et Topographie de Meknès Encadré par : Mlle Souâde
  • 2.
    ITSGRTM GME 2 SOMMAIRE REMERCIEMENT………………………………………………………………3 Introduction ……………………………………………………………………..4 PARTIE I : PRESENTATION DE CTIM ………………………………………. 4 A-FICHE TECHNIQUE DE CTIM …………………………………….. 4 B-IDENTIFICATION DE L’ENTREPRISE …………………………… 4 PARTIE II : GOUTTE À GOUTTE ………………………………………….. 7 PARTIE III : PROJET D’EQUIPEMENT EN MATERIEL D’IRRIGATION LOCALISEE ………………………………………………………………… 8 1- DONNEES DE BASE …………………………………………….. 8 2- BESOIN EN EAU ……………………………………………………. 9 3- CALCUL HYDRAULIQUE ………………………………………. 11 4- GROUPE MOTOPOMPE ………………………………………….. 22 5- DIMENSIONNEMENT DE BASSIN ……………………………… 23 6- DEVIS ……………………………………………………………… 24 CONCLUSION ………………………………………………………………….. 26 RAPPORT DE STAGE 2 NOUACH Mohamed
  • 3.
    ITSGRTM GME 2 REMERCIEMENT Avantd’entamer la rédaction de ce rapport j’adresse mes vifs remerciements à Dieu et à tous ceux qui ont contribué de près ou de loin à ma formation et à l’élaboration de ce travail ce qui m’a permis de connaître et découvrir de nouveaux horizons sur le plan professionnel. Il m’est agréable le saisir l’occasion pour représenter mes remerciements à Mr. BOUJI, Le directeur de la CTIM S.A.R.L., qui m’a donné la chance de passer un mois et demi à la société. Un grand remerciement à Mlles. Souâde et Fatima les encadrent de stage, qui m’ont accompagné durant la période de stage, m’a orienté et m’a favorisé les conditions pour comprendre l’étude du projet et passer le stage dans le meilleur état possible. Un remerciement à tous les organes de société, de leurs aider qui les a donnés durent ce période. RAPPORT DE STAGE 3 NOUACH Mohamed
  • 4.
    ITSGRTM GME 2 INTRODUCTION Dansle cadre de nos études, nous avons la chance de continue nos cours théorique avec des stages au sein d’une société privé du domaine d’irrigation. CTIM s.a.r.l. est parmi des sociétés qui travaillent dans ce domaine. Elle a ouvrit ces ports pour à moi afin d’apprendre les études de projets, savoir et travailler sur l’Auto CAD. PARTIE I : PRESENTATION DE CTIM A – Fiche technique de CTIM :  Dénomination : Comptoir des techniques d’irrigation de Meknès ;  Siège : Résidence AL AHRAME, N° 72, Angle Résidence AL AHRAME, N° 72, Angle Ibnou Tofail – Meknès ;  Date de création : Décembre 1999 ;  Numéro de Tél : 0535 40 06 90 ;  Directeur général : Mr. EL BOUJI ZOUBAIR ;  E-mail : Ctim@menara.ma/ctim200@yahoo.fr B -IDENTIFICATION DE L’ENTREPRISE : 1- CTIM : LE COMPTOIR DES TECHNIQUES D’IIRIGATION DE MEKNES - La société CTIM a été créé en Décembre 1999, elle met à la disposition de ses clients une équipe professionnelle formée d’ingénieurs, techniciens et administrateurs. - Avec un capital social de 2 000 000.00 Dhs, la société assure à sa clientèle l’étude, la fourniture et l’installation des systèmes d’irrigation localisée et d’arrosage des espaces verts. - La société CTIM offre, aussi à ses clients un encadrement technique avec fournitures d’intrants (produits phytosanitaires semences…). - Et dans le cadre de l’élargissement de ses activités, le COMPTOIR a obtenu la classification offerte par le ministère de l’équipement pour la réalisation des projets d’eau potable, assainissement liquide, station de pompage et génie RAPPORT DE STAGE 4 NOUACH Mohamed
  • 5.
    ITSGRTM GME 2 civil,urbain. Branches d’activités et qualifications de l’entreprise :  -Études, Installations et Ventes de matériels agricoles d’irrigation.  -Études et travaux de Génie Civil, d’eau potable et assainissement liquide. Principales réalisations :  Équipement de plus de 1000 ha par an en goutte à goutte pour différentes cultures (maraîchage, arboriculture, cultures fourragères…) ;  Réalisation de différentes stations de pompage pour différents débits et pression ;  Réalisation de bassins de stockage d’eau en géo membrane PEHD de différentes capacités ;  Encadrement et suivi technique dans différentes régions et pour différentes spéculations ;  Réalisation de différents projets d’eau potable et génie civil (réservoir d’eau, pose de conduite, bornes fontaines…) dans les milieux rural et urbain. Activités: Étude et installation des systèmes d’irrigation (goutte à goutte) ; Réalisation des bassins de stockage d’eau (en géomembrane PEHD) ; Encadrement technique, fourniture d’intrants (produits phytosanitaires, engrais NPK et oligoéléments) ; Travaux d’alimentation en eau potable, assainissement liquide, station de pompage et génie civil. S’intégrant dans une démarche de qualité, la société CTIM est en cours de certification selon les normes internationales ISO .D’autre part, elle a obtenu auprès du ministre de l’équipement la RAPPORT DE STAGE 5 NOUACH Mohamed
  • 6.
    ITSGRTM GME 2 classificationnécessaire lui permettant de postuler à d’importants projet dans les différents secteurs de BTP. 2- L’ORGANIGRAMME RAPPORT DE STAGE 6 NOUACH Mohamed DIRECTEUR GENERAL CHARGE D’AFFAIRE SERVICE TECNIQUESERVICE COMMERCIAL STOCK-LOGISTIQUE COMPTABLE PROJET DESSINAIRE CORDINATION PROJET PROJECTEUR- DESSINATRICEAIDE COMPTABLE LOGISTQUR ET LIVRAISON CHAUFFEURTECHNICIENS
  • 7.
    ITSGRTM GME 2 PARTIEII : GOUTTE À GOUTTE Introduction Goutte à goutte est un système d’irrigation en conduites sous pression qui a constitué de conduites, raccords et autres dispositifs conçus et installés pour acheminer l'eau sous pression de la source jusqu’à la superficie à irriguer. Goutte à goutte peut considérer comme un réseau, ce réseau est constitué de quatre partie principale comme suit :  Source ;  Station de tête ;  Conduite principale ;  Porte rampe et rampe ;  La Source : C’est l’origine de l’alimentation de parcelle à irrigué en eau. Elle peut être : un puits, un forage, un oued, une rivière, un barrage…..  La station de tête : L’élément principal de l’installation est la station de tête qui comprend les différents appareils nécessaire pour garantir le bon fonctionnement et la sécurité du réseau ainsi que la protection de l’environnement. Les différentes fonctions assurées concernent le conditionnement hydraulique de l’eau, la filtration, la fertilisation, la programmation et le comptage.  Conduite principal : RAPPORT DE STAGE 7 NOUACH Mohamed
  • 8.
    ITSGRTM GME 2 C’estla conduite de plus grand diamètre du réseau, qui peut transporter le débit du système dans des conditions hydrauliques favorables de vitesse du courant et de pertes de charge. Les conduites utilisées sont généralement enterrées, assemblées de manière permanente pour le PVC rigide, le polyéthylène noir à haute densité (PEHD), les tuyaux plats (type pompier), et les tubes en acier léger galvanisé avec raccord rapide, dans une gamme de diamètres de 63 à 160 mm (2–6 pouces) selon la dimension de l’exploitation.  Porte rampe : Ce sont des conduites d’un plus petit diamètre que les conduites principal qui sont connectées aux ce dernier, généralement en surface, le long des limites de parcelle pour alimenter les rampes. Tous les types de matériaux à conduites disponibles peuvent convenir pour ces adducteurs (PEHD habituellement), de diamètre de 2 à 3 pouces.  Rampe : Ce sont les conduites avec le plus petit diamètre du système; elles sont couplées aux porte rampe, perpendiculaires à ceux-ci à des emplacements fixes, posées le long des lignes de culture et équipées de goutteurs fixés à intervalles courts et réguliers. ARBOCULTURE 18,1915 ha Date : Mars 2017 1. DONNEES DE BASE : Superficie totale de l’exploitation : 18,1915 Ha RAPPORT DE STAGE 8 NOUACH Mohamed NOTE DE CALCUL PARTIE III : PROJET D’EQUIPEMENT EN MATERIEL D’IRRIGATION LOCALISEE
  • 9.
    ITSGRTM GME 2 Superficienette à équiper: 19,1815 Ha Cultures à irriguer : Culture Superficie (ha) Densité POMMIER ET POIRIER 18,19 3,00x5,00 Sol:  Texture : Limono argileux  Perméabilité : 13 mm/h Topographie : Terrain Accidenté (Voir fichier AutoCAD) Ressources en eau:  Deux forages  Bassin 2. BESOINS EN EAU : - Besoin brut (Bb) en eau d’irrigation : Bb = Kc x ETo x Kr/Ea Bb = 4,69 mm/j Kc : Coefficient cultural ; ETo : Évapotranspiration de référence ; Kr : Coefficient de réduction dépendant du taux de couverture du sol par la culture ; Ea : Efficience d’application de l’eau à la parcelle (90%). Bb : Besoin brute (m3 /mois). Le tableau de bilan (Ressources/Besoins). -Besoin brute net (Bn) en (mm) : Bn=Kc x ETo x Kr -Pluie efficace (Pe) en (mm) : Pe = 0,65 x P RAPPORT DE STAGE 9 NOUACH Mohamed
  • 10.
    ITSGRTM GME 2 -Besoinbrute de pointe en (m³/ha/mois) : Bbp = Bn – Pe 3. CALCULS HYDRAULIQUES Poste d’irrigation a. Distributeurs et écartements : Type : Goutteur autorégulant intégré Débit : 3,68 l/h Écartement entre les distributeurs : 0,75 m Écartement entre les rampes : 5 m Nombre de rampes par ligne de culture : 2 Pression de service du distributeur : 10 mCE Loi débit-pression : 3,528 P-0,002 RAPPORT DE STAGE 10 NOUACH Mohamed Mois Jan Févr Mars Avr Mai Juin Juil Août Sept Oct ET0/jours 1,3 1,6 2,3 3 4,2 5,9 6,9 6,4 4,7 3 Kc 0,17 0,25 0,40 0,55 0,75 0,95 0,90 0,80 0,70 0, Kr 0,7 0,7 0,7 0,7 0,7 0,7 0,7 0,7 0,7 0 Ea 0,9 0,9 0,9 0,9 0,9 0,9 0,9 0,9 0,9 0 Bn (m³/ha/mois) 0,15 0,28 0,64 1,16 2,21 3,92 4,35 3,58 2,30 0, Bb (mm) 0,17 0,31 0,72 1,28 2,45 4,36 4,83 3,98 2,56 0, Bb (m³/ha) 1,72 3,11 7,16 12,83 24,50 43,59 48,30 39,82 25,59 7, Nbre de jours 31 29 31 30 31 30 31 31 30 Bn (m³/ha/mois) 53,29 90,22 221,82 385,00 759,50 1307,83 1497,30 1234,49 767,67 224, S (ha) 18,19 18,19 18,19 18,19 18,19 18,19 18,19 18,19 18,19 18, Pluit moyenne 4,90 9,60 13,70 15,60 22,20 12,40 6,80 9,40 17,60 20, Pluit Efficace (65%) 3,19 6,24 8,91 10,14 14,43 8,06 4,42 6,11 11,44 13, Bbp (m³/ha/mois) 390 506 2415 5159 11190 22323 26432 21344 11883 16 Ressources en eau : Deux forage débit de deux forages( l/s) 43,2 43,2 43,2 43,2 43,2 43,2 43,2 43,2 43,2 43 débit Tot.à pomper (m³/h) 155,5 155,5 155,5 155,5 155,5 155,5 155,5 155,5 155,5 155 heures de fonct./jour 0,08 0,11 0,50 1,11 2,32 4,78 5,48 4,43 2,55 0, Volume dispo(m³/jour) 12,58 17,45 77,91 171,96 360,98 744,11 852,64 688,51 396,10 51, Volume dispo.(m³/mois) 390 506 2415 5159 11190 22323 26432 21344 11883 16 bilan ressources-besoins 0,0 0,0 0,0 0,0 0,0 0,0 0,0 0,0 0,0 0
  • 11.
    ITSGRTM GME 2 b.Pluviométrie fictive (Pf) et durée d’irrigation par poste (T) Caractéristique Formule Valeur Bp (mm) Kc x ETo x Kr / Ea 4,69 Pluviométrie fictive (mm /h) qg/Sg 1,96 Durée d’irrigation par poste (h) Bb/Pf 2,39 qg : Débit du goutteur (l/h) ; Sg : Superficie par goutteur (m2 ). c. Débit global de parcelle (m³/h) Qg= S× Pf 1000 S : Surface de parcelle en (m²) Pf : Pluviométrie fictive Qg= 181915×1,96 1000 =357,08m ³/h d. Nombre de secteurs Ns= Qg Qs Qg : Débit global (m³/h) Qs : Débit de source (m³/h) Ns= 357,08 100 =3,57 On prend 4 secteurs e. Surface de secteur (ha) Ss= St Ns St : Surface totale (ha) Ns : Nombre de secteurs Ss= 18,19 4 =4,55ha f. Débit de secteur (m³/h) Qs= Qg Ns Qg : Débit global (m³/h) Ns : Nombre de secteur RAPPORT DE STAGE 11 NOUACH Mohamed
  • 12.
    ITSGRTM GME 2 Qs= 357,07 4 =89,27m³/h g. Durée totale d’irrigation Tt=Ns×T Ns : Nombre de secteur T : Durée d’irrigation par poste Tt=4×2,39=9,57 h h. Poste d’irrigation  Nombre de goutteurs par poste Ng= Ss×Nr Er×Eg Ss : Surface de secteur (m²) Nr : Nombre de rampe par ligne Eg : Écartement entre les distributeurs (m) Er : Écartement entre les rampes (m)  Débit de poste (m³/h) Qp= Ng ×qg 1000 Ng : Nombre de goutteurs qg : Débit de goutteurs (l/h) Secteur Poste Cultures Durée d’irrigation Superficie en (m²) Nombre de goutteurs Débit en (m³/h) S1 P1 POIRIER 2h 24min 1802 961 3,54 P2 4523 2412 8,88 P3 4417 2356 8,67 P4 4413 2354 8,66 P5 3927 2094 7,71 P6 4430 2363 8,69 P7 3880 2069 7,62 P8 4430 2363 8,69 P9 4359 2325 8,56 P10 4787 2553 9,40 TOTAL 2h 24min 40968 21850 80,41 RAPPORT DE STAGE 12 NOUACH Mohamed
  • 13.
    ITSGRTM GME 2 S2 P11 POIRIER2h 24min 4545 2424 8,92 P12 4545 2424 8,92 P13 4562 2433 8,95 P14 4562 2433 8,95 P15 4562 2433 8,95 P16 4562 2433 8,95 P17 4562 2433 8,95 P18 4562 2433 8,95 P19 4505 2403 8,84 TOTAL 2h 24min 40967 21849 80,40 TOTAL 4h 48min 81935 43699 160,81 S3 P20 POMMIER 2h 24min 5065 2701 9,94 P21 5074 2706 9,96 P22 5079 2709 9,97 P23 5079 2709 9,97 P24 5079 2709 9,97 P25 5079 2709 9,97 P26 5079 2709 9,97 P27 5079 2709 9,97 P28 4250 2267 8,34 P29 5139 2741 10,09 TOTAL 2h 24min 50002 26668 98,14 S4 P30 POMMIER 2h 24min 4974 2653 9,76 P31 4983 2658 9,78 P32 4970 2651 9,75 P33 4970 2651 9,75 P34 4970 2651 9,75 P35 4950 2640 9,72 P36 6646 3545 13,04 P37 3506 1870 6,88 P38 6710 3579 13,17 P39 3321 1771 6,52 TOTAL 4h 48min 50000 26667 98,13 TOTAL 9h 36min 100002 53334 196,27 TOTAL POMMIER ET POIRIER 9h 36min 181937 97033 357,08 Rampes, porte rampes, antennes secondaires, têtes d’unités et conduites principales a- Rampe Débit de la rampe (l/h) Q= Lr×qg Eg ×1000 Lr: longueur de la rampe Er : l’écartement entre rampe; Qmoy: débit moyen de goutteurs. RAPPORT DE STAGE 13 NOUACH Mohamed
  • 14.
    ITSGRTM GME 2 Vitesse v= 4×Qr Π ×∅² Qr : Débit de rampe (l/h) Ø : Diamètre de rampe (mm) La vitesse maximale admissible au niveau des rampes est 1 m/s. Perte de charge PdC=0,174רr −4,75 ×Qr 1,75 ×Lr×1,1 Ør : Diamètre de rampe (mm) Qr : Débit de la rampe (l/h) Lr : Longueurs de la rampe (m) Poste Lr (m) Qr (L/h) ΔZ (m) Dim Int (mm) Lpn (m) Lpx (m) ΔΡ (mCE) Vitesse (m/s) ΔΡ (mCE) +Δz(m) P1 36 176,64 -0,20 13,80 36 0 0,23 0,33 0,03 P2 69 338,56 0,50 13,80 69 0 1,36 0,63 1,86 P3 69 338,56 -0,60 13,80 69 0 1,36 0,63 0,76 P4 69 338,56 -0,60 13,80 69 0 1,36 0,63 0,76 P5 70 343,47 -1,20 13,80 70 0 1,41 0,64 0,21 P6 70 343,47 -0,40 13,80 70 0 1,41 0,64 1,01 P7 70 343,47 0,00 13,80 70 0 1,41 0,64 1,41 P8 70 343,47 0,00 13,80 70 0 1,41 0,64 1,41 P9 71 348,37 1,20 13,80 71 0 1,47 0,65 2,67 P10 84 412,16 1,20 13,80 84 0 2,33 0,77 3,53 P11 69 338,56 -0,50 13,80 69 0 1,36 0,63 0,86 P12 70 343,47 -0,70 13,80 70 0 1,41 0,64 0,71 P13 70 343,47 0,00 13,80 70 0 1,41 0,64 1,41 P14 70 343,47 0,00 13,80 70 0 1,41 0,64 1,41 P15 70 343,47 -0,20 13,80 70 0 1,41 0,64 1,21 P16 70 343,47 -1,10 13,80 70 0 1,41 0,64 0,31 P17 70 343,47 -1,30 13,80 70 0 1,41 0,64 0,11 P18 70 343,47 -1,20 13,80 70 0 1,41 0,64 0,21 P19 35 171,73 0,20 13,80 35 0 0,21 0,32 0,41 P20 69 338,56 -0,10 13,80 69 0 1,36 0,63 1,26 P21 69 338,56 -1,10 13,80 69 0 1,36 0,63 0,26 P22 69 338,56 0,00 13,80 69 0 1,36 0,63 1,36 P23 70 343,47 -0,20 13,80 70 0 1,41 0,64 1,21 P24 70 343,47 -1,10 13,80 70 0 1,41 0,64 0,31 P25 70 343,47 -1,20 13,80 70 0 1,41 0,64 0,21 P26 70 343,47 -1,20 13,80 70 0 1,41 0,64 0,21 RAPPORT DE STAGE 14 NOUACH Mohamed
  • 15.
    ITSGRTM GME 2 P2770 343,47 -1,10 13,80 70 0 1,41 0,64 0,31 P28 70 343,47 0,40 13,80 70 0 1,41 0,64 1,81 P29 76 372,91 0,50 13,80 76 0 1,77 0,69 2,27 P30 70 343,47 0,10 13,80 70 0 1,41 0,64 1,51 P31 70 343,47 -0,70 13,80 70 0 1,41 0,64 0,71 P32 70 343,47 -1,20 13,80 70 0 1,41 0,64 0,21 P33 70 343,47 -1,20 13,80 70 0 1,41 0,64 0,21 P34 70 343,47 -1,40 13,80 70 0 1,41 0,64 0,01 P35 70 343,47 -1,40 13,80 70 0 1,41 0,64 0,01 P36 70 343,47 -1,30 13,80 70 0 1,41 0,64 0,11 P37 76 372,91 1,20 13,80 76 0 1,77 0,69 2,97 P38 70 343,47 -1,50 13,80 0 70 1,41 0,64 -0,09 P39 70 343,47 -1,10 13,80 70 0 1,41 0,64 0,31 Δz : dénivelé (m), négative s'elle est descendante et positive s’elle est ascendante ; Lpn : longueur à laquelle la pression effective est minimale ; Lpx : longueur à laquelle la pression effective est maximale ; P : Variation maximale de pression (mCE). b- Porte rampe Perte de charge : PdC=0.478× Ø pr −4.75 ×Q pr 1.75 ×Lpr Secteurs Postes LPr (m) QPr (m³/h) Δz (m) Diamètre Lpn (m) Lpx (m) ΔΡ (mCE) Vitesse (m/s) ΔΡ (mCE) +Δz(m) Ø 63 Ø 50 59 46,4 S1 P1 64 3,54 0,20 64 64 0 0,174 0,58 0,374 P2 64 8,88 0,20 64 64 0 1,229 1,46 1,429 P3 63 8,67 0,60 6 57 63 0 1,178 0,88 1,778 P4 63 8,66 -0,60 63 63 0 1,089 1,42 0,489 P5 63 7,71 0,50 63 63 0 0,817 1,27 1,317 P6 63 8,69 -0,80 63 63 0 1,144 1,43 0,344 P7 120 7,62 0,00 120 120 0 0,790 1,25 0,790 P8 63 8,69 0,00 63 63 0 1,143 1,43 1,143 P9 120 8,56 0,00 120 120 0 1,079 1,41 1,079 P10 63 9,40 0,00 6 57 63 0 1,010 0,96 1,010 S2 P11 65 8,92 -0,80 65 65 0 1,241 1,47 0,441 P12 65 8,92 -0,70 65 65 0 1,241 1,47 0,541 RAPPORT DE STAGE 15 NOUACH Mohamed
  • 16.
    ITSGRTM GME 2 P1365 8,95 -0,40 65 65 0 1,241 1,47 0,841 P14 65 8,95 -0,40 65 65 0 1,241 1,47 0,841 P15 65 8,95 0,00 65 65 0 1,241 1,47 1,241 P16 65 8,95 0,00 65 65 0 1,241 1,47 1,241 P17 65 8,95 0,00 65 65 0 1,241 1,47 1,241 P18 65 8,95 0,00 65 65 0 1,241 1,47 1,241 P19 130 8,84 0,00 130 130 0 1,697 1,45 1,697 S3 P20 72 9,94 -1,20 12 60 72 0 1,573 1,01 0,373 P21 72 9,96 -1,10 12 60 72 0 1,183 1,01 0,083 P22 72 9,97 -0,20 12 60 72 0 1,186 1,01 0,986 P23 72 9,97 -0,30 12 60 72 0 1,186 1,01 0,886 P24 72 9,97 0,00 12 60 72 0 1,186 1,01 1,186 P25 72 9,97 0,00 12 60 72 0 1,186 1,01 1,186 P26 72 9,97 0,00 12 60 72 0 1,186 1,01 1,186 P27 72 9,97 0,00 12 60 72 0 1,186 1,01 1,186 P28 72 8,34 0,00 72 72 0 1,030 1,37 1,030 P29 72 10,09 0,00 12 60 72 0 1,301 1,03 1,301 S4 P30 71 9,76 -0,30 6 65 71 0 1,354 0,99 1,054 P31 71 9,78 -0,10 6 65 71 0 1,361 0,99 1,261 P32 71 9,75 0,10 6 65 71 0 1,351 0,99 1,451 P33 71 9,75 0,00 6 65 71 0 1,351 0,99 1,351 P34 71 9,75 0,00 6 65 71 0 1,351 0,99 1,351 P35 131 9,72 0,00 6 125 131 0 1,336 0,99 1,336 P36 155 13,04 -1,30 30 125 155 0 1,639 1,33 0,339 P37 71 6,88 0,00 71 71 0 0,552 1,13 0,552 P38 152 13,17 -1,40 30 122 0 152 0,958 1,34 -0,442 P39 107 6,52 -1,20 107 0 107 0,505 1,07 -0,695 Lpr : longueur totale du porte rampes (m) ; Qpr : débit du porte rampes (m3/h) ; z : dénivelé, négative s'elle est descendante et positive s’elle est ascendante ; Lpn : longueur à laquelle la pression effective est minimale (m) ; Lpx : longueur à laquelle la pression effective est maximale (m) ; P : Variation maximale de pression (mCE).  La vitesse maximale admissible dans les conduites est de 1.5 m/s au niveau des porte rampes. c- Variation maximale de pression par Poste Postes Pe (mCE) Pn (mCE) Px (mCE) ΔΡ (mCE) RAPPORT DE STAGE 16 NOUACH Mohamed
  • 17.
    ITSGRTM GME 2 P110,40 10,00 10,40 0,40 P2 13,29 10,00 13,29 3,29 P3 12,54 10,00 12,54 2,54 P4 11,25 10,00 11,25 1,25 P5 11,53 10,00 11,53 1,53 P6 11,36 10,00 11,36 1,36 P7 12,20 10,00 12,20 2,20 P8 12,56 10,00 12,56 2,56 P9 13,75 10,00 13,75 3,75 P10 14,54 10,00 14,54 4,54 P11 11,30 10,00 11,30 1,30 P12 11,26 10,00 11,26 1,26 P13 12,26 10,00 12,26 2,26 P14 12,26 10,00 12,26 2,26 P15 12,46 10,00 12,46 2,46 P16 11,56 10,00 11,56 1,56 P17 11,36 10,00 11,36 1,36 P18 11,46 10,00 11,46 1,46 P19 12,11 10,00 12,11 2,11 P20 11,63 10,00 11,63 1,63 P21 10,34 10,00 10,34 0,34 P22 12,35 10,00 12,35 2,35 P23 12,10 10,00 12,10 2,10 P24 11,50 10,00 11,50 1,50 P25 11,40 10,00 11,40 1,40 P26 11,40 10,00 11,40 1,40 P27 11,50 10,00 11,50 1,50 P28 12,84 10,00 12,84 2,84 P29 13,57 10,00 13,57 3,57 P30 12,57 10,00 12,57 2,57 P31 11,97 10,00 11,97 1,97 P32 11,66 10,00 11,66 1,66 P33 11,56 10,00 11,56 1,56 P34 11,36 10,00 11,36 1,36 P35 11,35 10,00 11,35 1,35 P36 10,45 10,00 10,45 0,45 P37 13,52 10,00 13,52 3,52 P38 10,00 10,00 10,53 -0,53 P39 10,00 10,00 10,38 -0,38 Pe : Pression requise à l’aval immédiat de la vanne (mCE) ; Pn : Pression au distributeur le plus défavorisé (mCE) ; Px : Pression au distributeur le plus favorisé (mCE). RAPPORT DE STAGE 17 NOUACH Mohamed
  • 18.
    ITSGRTM GME 2 d-Vannes en têtes des postes : Vannes hydrauliques Secteurs Débit (m³/h) Type de vannes ΔP (mCE) S1 80,41 VANNE HYDRAULIQUE DN 160 ≤1mCE S2 80,40 VANNE HYDRAULIQUE DN 160 ≤1mCE S3 98,14 VANNE HYDRAULIQUE DN 160 ≤1mCE S4 98,13 VANNE HYDRAULIQUE DN 160 ≤1mCE e- Vannes en têtes des postes : Vannes à coller Poste Débit (m³/h) Type de vannes ΔP (mCE) P1 3,54 VANNE A COLLER EN PVC DN 50 1,00 P2 8,88 VANNE A COLLER EN PVC DN 50 1,00 P3 8,67 VANNE A COLLER EN PVC DN 63 1,00 P4 8,66 VANNE A COLLER EN PVC DN 50 1,00 P5 7,71 VANNE A COLLER EN PVC DN 50 1,00 P6 8,69 VANNE A COLLER EN PVC DN 50 1,00 P7 7,62 VANNE A COLLER EN PVC DN 50 1,00 P8 8,69 VANNE A COLLER EN PVC DN 50 1,00 P9 8,56 VANNE A COLLER EN PVC DN 50 1,00 P10 9,40 VANNE A COLLER EN PVC DN 63 1,00 P11 8,92 VANNE A COLLER EN PVC DN 50 1,00 P12 8,92 VANNE A COLLER EN PVC DN 50 1,00 P13 8,95 VANNE A COLLER EN PVC DN 50 1,00 P14 8,95 VANNE A COLLER EN PVC DN 50 1,00 P15 8,95 VANNE A COLLER EN PVC DN 50 1,00 P16 8,95 VANNE A COLLER EN PVC DN 50 1,00 P17 8,95 VANNE A COLLER EN PVC DN 50 1,00 P18 8,95 VANNE A COLLER EN PVC DN 50 1,00 P19 3,17 VANNE A COLLER EN PVC DN 50 1,00 P20 5,67 VANNE A COLLER EN PVC DN 63 1,00 P21 9,94 VANNE A COLLER EN PVC DN 63 1,00 P22 9,96 VANNE A COLLER EN PVC DN 63 1,00 P23 9,97 VANNE A COLLER EN PVC DN 63 1,00 P24 9,97 VANNE A COLLER EN PVC DN 63 1,00 P25 9,97 VANNE A COLLER EN PVC DN 63 1,00 RAPPORT DE STAGE 18 NOUACH Mohamed
  • 19.
    ITSGRTM GME 2 P269,97 VANNE A COLLER EN PVC DN 63 1,00 P27 9,97 VANNE A COLLER EN PVC DN 63 1,00 P28 9,97 VANNE A COLLER EN PVC DN 50 1,00 P29 8,34 VANNE A COLLER EN PVC DN 63 1,00 P30 10,09 VANNE A COLLER EN PVC DN 63 1,00 P31 9,98 VANNE A COLLER EN PVC DN 63 1,00 P32 9,99 VANNE A COLLER EN PVC DN 63 1,00 P33 9,97 VANNE A COLLER EN PVC DN 63 1,00 P34 9,97 VANNE A COLLER EN PVC DN 63 1,00 P35 9,97 VANNE A COLLER EN PVC DN 63 1,00 P36 9,50 VANNE A COLLER EN PVC DN 63 1,00 P37 8,24 VANNE A COLLER EN PVC DN 50 1,00 P38 4,80 VANNE A COLLER EN PVC DN 63 1,00 P39 6,88 VANNE A COLLER EN PVC DN 50 1,00 f- Conduites principales : Tronçon Ls (m) Débit (m³/h) Diamètre (mm) Vitesse (m/s)Ext Int S1 ST-VH1 120 80,41 160 152,6 1,22 VH1-V5/V6 70 63,08 140 132,6 1,27 V5/V6-V1/V2 63 12,41 75 70,4 0,89 V5/V6-V7/V8 70 34,26 110 103,6 1,13 V7/V8-V9/V10 70 17,95 75 70,4 1,28 S2 ST-VH2 120 80,40 160 152,6 1,22 VH2-V11 63 80,40 160 152,6 1,22 V11-V12 65 8,92 50 46,4 1,47 V11-V13 70 62,56 140 132,6 1,26 V13-V14 65 8,95 50 46,4 1,47 V13-V15 70 44,66 125 117,6 1,14 V15-V16 65 8,95 50 46,4 1,47 V15-V17/V19 140 26,75 90 84,4 1,33 V17/V19-V18 65 8,95 50 46,4 1,47 S3 ST-VH3 392 98,14 160 152,6 1,49 VH3-V21 73 9,96 63 59 1,01 VH3-V22 70 78,24 160 152,6 1,19 V22-V23 72,5 9,97 63 59 1,01 V22-V24 70,0 58,30 125 117,6 1,49 V24-V25 72,5 9,97 63 59 1,01 V24-V26/V28 70,0 38,36 110 103,6 1,26 V26/28-V27-29 72,5 20,05 75 70,4 1,43 RAPPORT DE STAGE 19 NOUACH Mohamed
  • 20.
    ITSGRTM GME 2 S4 ST-VH4392 98,13 160 152,6 1,49 VH4-V30 145 98,13 160 152,6 1,49 V30-V31 71 22,95 90 84,4 1,14 V31-V38 71 13,17 63 59 1,34 V30-V32 70 58,54 140 132,6 1,18 V32-V33 71 16,27 75 70,4 1,16 V33-V39 71 6,52 50 46,4 1,07 V32-V34 70 39,39 110 103,6 1,30 V34-V35 71 9,72 63 59 0,99 V34-V36/V37 70 19,92 75 70,4 1,42 g- Pression en tête et en têtes des postes : S Tronçon L (m) Q (m³/h) Diamètre (mm) PDC (l+s) (mCE) Δz (m) PDC (mCE) Pam (mCE) Pav (mCE)Ext Int S1 ST-VH1 120 80,41 160 152,6 1,02 -0,80 0,22 18,78 18,55 VH1-V5/V6 70 63,08 140 132,6 0,76 -0,60 0,16 18,55 18,39 V5/V6-V1/V2 63 12,41 75 70,4 0,80 0,40 1,20 18,39 17,19 V5/V6-V7/V8 70 34,26 110 103,6 0,84 -0,80 0,04 18,39 18,35 V7/V8-V9/V10 70 17,95 75 70 1,71 0,10 1,81 18,35 16,54 S2 ST-VH2 120 80,40 160 152,6 1,02 -0,80 0,22 23,24 23,02 VH2-V11 63 80,40 160 152,6 0,54 -0,30 0,24 23,02 22,78 V11-V12 65 8,92 50 46,4 3,37 -0,90 2,47 22,78 20,31 V11-V13 70 62,56 140 132,6 0,75 -0,80 -0,05 22,78 22,83 V13-V14 65 8,95 50 46,4 3,40 -0,50 2,90 22,83 19,94 V13-V15 70 44,66 125 117,6 0,73 0,20 0,93 22,83 21,90 V15-V16 65 8,95 50 46,4 3,40 -0,30 3,10 21,90 18,80 V15-V17/V19 140 26,75 90 84,4 2,90 0,20 3,10 21,90 18,80 V17/V19-V18 65 8,95 50 46,4 3,40 1,3 4,70 18,80 14,11 S3 ST-VH3 392 98,14 160 152,6 4,73 -3,20 1,53 23,40 21,87 VH3-V21 73 9,96 63 59 1,46 -1,10 0,36 21,87 21,51 VH3-V22 70 78,24 160 152,6 0,57 0,00 0,57 21,87 21,30 V22-V23 73 9,97 63 59 1,46 0,00 1,46 21,30 19,84 V22-V24 70 58,30 125 117,6 1,17 0,90 2,07 21,30 19,23 V24-V25 73 9,97 63 59 1,46 0,00 1,46 19,23 17,77 V24-V26/V28 70 38,36 110 103,6 1,03 1,10 2,13 19,23 17,10 RAPPORT DE STAGE 20 NOUACH Mohamed
  • 21.
    ITSGRTM GME 2 V26/28-V27-2973 20,05 75 70,4 2,14 0,00 2,14 17,10 14,95 S4 ST-VH4 392 98,13 160 152,6 4,73 -3,20 1,53 24,70 23,17 VH4-V30 145 98,13 160 152,6 1,75 -2,10 -0,35 23,17 23,52 V30-V31 71 22,95 90 84,4 1,12 -0,30 0,82 23,52 22,69 V31-V38 71 13,17 63 59 2,33 0,00 2,33 22,69 20,36 V30-V32 70 58,54 140 132,6 0,67 1,20 1,87 23,52 21,65 V32-V33 71 16,27 75 70,4 1,46 0,10 1,56 23,52 21,96 V33-V39 71 6,52 50 46,4 2,13 0,00 2,13 21,96 19,83 V32-V34 70 39,39 110 103,6 1,08 1,60 2,68 21,65 18,97 V34-V35 71 9,72 63 59 1,37 0,00 1,37 18,97 17,60 V34-V36/V37 70 19,92 75 70,4 2,05 1,40 3,45 18,97 15,525 Pressions minimales et maximales aux goutteurs pour une pression à l’aval immédiat de la station de tête de 24,70 mCE : Poste Pe1 (mCE) Pe2 (mCE) Pn (mCE) Px (mCE) P1 23,11 21,11 20,71 21,11 P2 23,11 21,11 17,82 21,11 P3 24,48 22,48 19,94 22,48 P4 24,48 22,48 21,23 22,48 P5 24,32 22,32 20,79 22,32 P6 24,32 22,32 20,96 22,32 P7 24,27 22,27 20,07 22,27 P8 24,27 22,27 19,72 22,27 P9 22,47 20,47 16,72 20,47 P10 22,47 20,47 15,92 20,47 P11 24,24 22,24 20,94 22,24 P12 21,77 19,77 18,51 19,77 P13 24,29 22,29 20,04 22,29 P14 21,39 19,39 17,14 19,39 P15 23,36 21,36 18,90 21,36 P16 20,26 18,26 16,70 18,26 P17 17,16 15,16 13,81 15,16 P18 12,47 10,47 9,01 10,47 P19 17,16 15,16 13,06 15,16 P20 23,17 21,17 19,53 21,17 P21 22,81 20,81 20,47 20,81 P22 22,60 20,60 18,25 20,60 P23 21,14 19,14 17,04 19,14 RAPPORT DE STAGE 21 NOUACH Mohamed
  • 22.
    ITSGRTM GME 2 P2420,53 18,53 17,03 18,53 P25 23,24 21,24 19,84 21,24 P26 18,40 16,40 15,00 16,40 P27 16,25 14,25 12,75 14,25 P28 18,40 16,40 13,55 16,40 P29 16,25 14,25 10,68 14,25 P30 23,52 21,52 18,95 21,52 P31 22,69 20,69 18,72 20,69 P32 21,65 19,65 17,98 19,65 P33 20,09 18,09 16,53 18,09 P34 18,97 16,97 15,61 16,97 P35 17,60 15,60 14,25 15,60 P36 15,52 13,52 13,07 13,52 P37 15,52 13,52 10,00 13,52 P38 20,36 18,36 18,89 18,36 P39 17,96 15,96 16,34 15,96 Pe1 : Pression à l’amont immédiat de la vanne (mCE); Pe2 : Pression à l’aval immédiat de la vanne (mCE); Pn : Pression au distributeur le plus défavorisé (mCE); Px : Pression au distributeur le plus favorisé (mCE). 4. Groupe motopompe:  Hauteur manométrique totale (mCE) Pression à l’aval immédiat de la station de tête : 24,70 mCE. Pertes de charge maximales au niveau de la station de tête : 3 mCE. Hauteur d’aspiration : 4 m. Hauteur Manométrique Totale : Hmt=24,70+3+4=31,70mCE  Groupe motopompe Débit : 98,14 m3 /h.  La puissance de la pompe Pp= ρ× Hmt ×Q 3600×ηp Pp : La puissance de la pompe (KW) HMT : la hauteur manométrique (mCE) Q : Le débit en m³ /s RAPPORT DE STAGE 22 NOUACH Mohamed
  • 23.
    ITSGRTM GME 2 Р: masse volumique (1 Kg/l) g : l’accélération (9,81N /kg) ηp : Le rendement de pompe (80 %) Pp= 1×31,70×98,14 3600×0,8 =10,60 KW  Puissance fournie par le moteur Pm= 1,2×Pp ηm Pm : puissance fournie par le moteur Pp : puissance absorbée par la pompe ηm : rendement du moteur (75 %). Pm= 1,2×10,60 0,75 =16,95 KW Pompe choisi est un pompe à axe horizontale. 5. Dimensionnement de bassin  BASSIN Le volume de ce bassin sera dimensionné sur 7 j, donc : - Besoin en eau est 4,69 mm/j=46,9 m³/ha - Surface à irrigué 18,19 ha = 181915 m² Donc le volume d’eau est : Vutile=46,9×7×181915=5972m³ Le dimensionnement de bassin sera basé sur : - Talus = 1/1 - Profondeur de bassin = 4 m - Revanche = 0,5 m Dimensionnement V utile (m³) V bassin (m³) V de Revanche (m³) lr (m) 33 33 1023 Lr (m) 43 43 Sr (m²) 1419 1419 lg (m) 40 41 RAPPORT DE STAGE 23 NOUACH Mohamed
  • 24.
    ITSGRTM GME 2 Lg(m) 50 51 Sr (m²) 2000 2091 Smoy (m²) 1697 1739 Hauteur (m) 3,5 4 V (m³) 5955 6977  GEOMEMBRANE Je prends la distance de la digue et l’ancrage est égal 4 m et la chute et chevauchement est de 15% donc : Surface de géomembrane 3166 m² -1ère trapèze 209 m² -2ème trapèze 266 m² -Carré 1419 m² -Digue-Ancrage 384 m²  Récapitule  Le dimensionnement de gueule : lG = 41 m et LG = 51 m  Le dimensionnement de radier : lR = 33 m et LR = 43 m  Le volume de bassin : V = 6977 m3  La surface de géomembrane : S = 3166 m3 6. DEVIS TUYAUX PORTEURS DES DISTRIBUTEURS D'EAU Y COMPRIS LES ACCESSOIRES DE RACCORDEMENT Désignation Unité Quantité Rampes DN 16 mm m 72 766 Goutteur Autorégulant 3,68 l/h U 97 033 Départ de rampe et joint, DN16 mm U 1 220 Fin de ligne U 1 220 Jonction U 1 367 Roulant U 147 Installation ha 18,1915 RAPPORT DE STAGE 24 NOUACH Mohamed
  • 25.
    ITSGRTM GME 2 CONDUITESD'AMENEE ET DE DISTRIBUTION de l'eau y compris les accessoires de raccordement et les appareillage de contrôle et de régulation Désignation Unité Quantité *Conduite en PVC, PN 6, Diamètre 160 mm m 804 *Conduite en PVC, PN 6, Diamètre 140 mm m 222 *Conduite en PVC, PN 6, Diamètre 125 mm m 156 *Conduite en PVC, PN 6, Diamètre 110 mm m 222 *Conduite en PVC, PN 6, Diamètre 90 mm m 222 *Conduite en PVC, PN 6, Diamètre 75 mm m 354 *Conduite en PVC, PN 6, Diamètre 63 mm m 582 *Conduite en PVC, PN 6, Diamètre 50 mm m 3222 *Colle pour PVC kg 8 Vannes *Vanne à coller DN 63 U 19 *Vanne à coller DN 50 U 20 *Vanne hydraulique DN 160 U 4 Accessoires de raccordement *TE PVC EGAL DN 160 U 13 *TE PVC EGAL DN 140 U 6 *TE PVC EGAL DN 125 U 4 *TE PVC EGAL DN 110 U 4 *TE PVC EGAL DN 90 U 2 *TE PVC EGAL DN 75 U 13 *TE PVC EGAL DN 63 U 5 *TE PVC EGAL DN 50 U 8 *COUDE PVC A 90° DN 160 U 9 *COUDE PVC A 90° DN 110 U 1 *COUDE PVC A 90° DN 63 U 54 *COUDE PVC A 90° DN 50 U 42 *REDUCTION DN 160/140 U 2 *REDUCTION DN 160/125 U 2 *REDUCTION DN 160/110 U 9 *REDUCTION DN 140/125 U 2 RAPPORT DE STAGE 25 NOUACH Mohamed
  • 26.
    ITSGRTM GME 2 *REDUCTIONDN 140/110 U 2 *REDUCTION DN 140/90 U 6 *REDUCTION DN 125/110 U 1 *REDUCTION DN 125/90 U 5 *REDUCTION DN 110/90 U 1 *REDUCTION DN 110/75 U 6 *REDUCTION DN 110/63 U 10 *REDUCTION DN 90/75 U 8 *REDUCTION DN 90/63 U 6 *REDUCTION DN 75/63 U 11 *REDUCTION DN 75/50 U 12 *REDUCTION DN 63/50 U 23 PURGE DN 90-75 Embou DN 90/75 U 4 Bouche taraudé 75 U 4 PURGE DN 75-63 Embou DN 75/63 U 5 Bouche taraudé 63 U 5 PURGE DN 63-50 Embou DN 63/50 U 44 Bouche taraudé 50 U 44 SOUPAPE D'AIR DN 75 U 1 Collier prise en charge DN 75 U 1 *Installation ha 18,1915 CONCLUSION Ce sont des moments inoubliables dans ma vie professionnelle. J’ai découvert beaucoup des choses fondamentales et nécessaires. Des matériels d’irrigation, RAPPORT DE STAGE 26 NOUACH Mohamed
  • 27.
    ITSGRTM GME 2 leursnoms et quand j’utilise, l’étude des projets comme un problème il faut résoudre et bien sûr la maitrisassions de l’Auto CAD. Après cette période de stage, je retiens que l’étude de projet d’irrigation et surtout l’’irrigation localisé consiste que le technicien doit utiliser les meilleurs technique pour que le réseau travaille dans le meilleur état possible et qu’il doit le plus économique. Je veux remercier tous personnes m’aider durent ce période de STAGE. RAPPORT DE STAGE 27 NOUACH Mohamed