ROYAUME DU MAROC
            +++
 ORRICE REGIONAL DE MISE EN
VALEUR AGRICOLE DE TAFILALET
            +++
 SERVICE EQUIPEMENT RURAL
     BUREAU DES ETUDES




                               Réalisé par : M. OURAHOU
Décembre 2009

                                 SOMMAIRE


A- ETUDE DES APPORTS
     I- Apports annuels
           I.1- Données hydrométriques existantes en nombre suffisant
           I.2- Données hydrométriques existantes en petit nombre
           I.3- Données hydrométriques inexistantes


     II- Apports interannuels


B- ESTIMATION DE LA CRUE DU RPOJET
     I- Fréquence de la crue du projet
           I.1- Approche économique du choix


     II- Estimation de la crue d’entrée dans la retenue
           II.1- Données existantes en nombre suffisant
           II.2- Données existantes sont insuffisantes
           II.3- Données inexistantes
           II.4- Données hydrométriques inexistantes


     III- Passage de la crue d’entrée dans la retenue à la crue du projet
           III.1- Estimation d forme d’hydrogramme de crue
           III.2- Estimation directe du débit de pointe




                                         2
ETUDE HYDROLOGIQUE DES BASSINS VERSANTS


A- ETUDE DES APPORTS
       Pour les petites retenues destinées à assurer une régularisation saisonnière des
ressources en eau, on procède à une étude aussi détaillée que possible des apports annuels, en
vue de déterminer le volume maximal utilisable sur le site. Alors que pour les retenues de
grande capacité jouant le rôle de régularisation aussi interannuelle, la détermination du volume
exige une bonne connaissance de la répartition des apports dans l’année (débits mensuels).
       Concernant les barrages de dérivation, l’étude se limite à la détermination des apports
des oueds y afférents et la crue du projet, en vue du dimensionnement adéquat de cet ouvrage.
       Généralement, on fait appel à la simulation à l’aide d’un modèle hydraulique spécifique à
l’aménagement considéré.


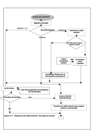
       I- Apports annuels
       Ils sont exprimés en débit moyen annuel, ou en volume écoulé ou, c’est le plus
commode, en lame d’eau écoulée annuelle en mm. Le déroulement de cette étude est illustré
dans la figure n° 1.


                I.1- Cas où il existe des données hydrométriques en nombre
                     suffisant: Loi de Gauss
        Le débit moyen annuel “module annuel” peut être considéré comme une variable
aléatoire qui suit la loi normale de Gauss. Cette méthode est utilisé lorsqu’on dispose d’au moins
15 ou 20 valeurs.
       On part de « n » valeurs y1, Y2, …, Yn du module annuel et on calcule:
               la valeur moyenne        :        my = (∑yi ) / n
               l’écart type             :        sy = √ (∑ (yi - my )²) / (n-1)
       Les faibles valeurs yF. pour une fréquence de non dépassement donnée F, sont calculées
par:
                                              yF = my + sy . uF


       uF c’est la variable réduite de la loi de Gauss, reporté dans le tableau n°1 de Laplace-
Gauss, dont un extrait est cité ci-dessous:
Période    20       10          5     3.3       2.5         2     2.5    3.3     5        10      20
   de
 retour                    Années faibles                                 Années fortes
 en an
   F      1/20     1/10        2/10   3/10      4/10       5/10   6/10   7/10   8/10      9/10   19/10
  uF      -1.64    -1.28    -0.84     -0.52    -0.25        0     0.25   0.52   0.84      1.28   1.64




                                                       3
4
ETUDE DES APPORTS


                                         Apports annuels

               Suffisant k > 15
                                                Données modules       insuffisant k < 15   Données en petit
                                                                                              nombre


                                              Inexistant



                                                                                   Période assez longue/
                                                                                       station voisine




                                                                           Calcul                Corrélation
                                                                        corrélation                 entre
                                                                          linéaire                2 bassins




                                                       Corrélation Module S1 et
                                                       Pluviométrie annuelle S2




Loi de Gauss
                     Test d’homogénéité chronologique
                              de l’échantillon

                                                                       Aucune donnée
Données du barrage                non                                  hydromètrique




                                                                Transfert du débit estimé d’une station
     oui                                                                 voisine au site étudié



Figure n° 1 : Diagramme de détermination des apports annuels
     Calcul de la fréquence de non dépassement F
       La méthode suivie est la suivante:
                1. Ordonner l’échantillon de débits par ordre croissant.
                2. Attribuer cet échantillon des fréquences empiriques:
                                •    Cas de valeurs moyennes:
                                              fi = (i – 0.5) / N
                                •    Cas de valeurs extrêmes:
                                              fi = i / (N + 1)
       i        : rang de l’échantillon,
       N        : nombre de valeurs.
      Généralement, on fait appel au logiciel hydraulique pour le calcul des apports fréquentiels
décennals, cinquantennals et centennals.


                I.2- Cas où les données hydrométriques sont en petit nombre
                     (k < 10 à 20)
       Dans ce cas, on fait recours à deux méthodes:
            corrélation avec un bassin versant voisin dont les modules annuels sont plus longs et
             connus ;
            corrélation entre les modules de la station étudiée et les données pluviométriques
             annuelles de cette station ou d’un bassin versant similaire.


                       a- Extension par corrélations linéaires calculées:
       Elle s’adapte surtout au cas où le nombre d’observations est supérieur à 10 ou 15. Le but
est de reconstituer une série de données de débits à partir d’une série plus longue de pluie. Il
faut que rxy supérieur à 0.9 environ:
                                    yF = my + rxy (sy (xF – mx) / sx )


       yF       : valeur du module:
       my       : moyenne de échantillon:
       rxy      : coefficient de variation:
       sy       : écart type de l’échantillon.



                                                      6
rxy = Cov (x,y) / (sx sy ) = (1 / (k – 1)) /{(∑(xi - mx ) (yi - my )) / (sx sy )}


       Cette méthode est utilisée aussi pour reconstituer des valeurs et pour l’estimation
améliorée des paramètres d’une loi normale.


              b- Extension par corrélation graphique pluie-écoulement
        Elle est décrite pour traiter le cas où le nombre de valeurs est inférieur à 10 ou 15. On
admet souvent que les lames écoulées (apports) et les lames d’eau précipitées annuellement sont
liées par:
                                           y = C (x – xo) β
       y      : module annuel exprimé en lame d’eau écoulée
       C      : coefficient caractérisant l’écoulement global du bassin
       x      : précipitations annuelles exprimées en mm en un poste ou moyenne sur
                  plusieurs postes
       β      : vaut 1 si la relation y(x) est linéaire
       xo     : un seuil de précipitations au dessous duquel il n’y a pas d’écoulement.


       Dans ce cas, on peut citer la méthode de Gradex qui sera détaillée en II.3.a.


              I.3- Cas où il n’existe aucune donnée hydrométrique
       On utilise dans ce cas des formules empiriques:


              •     formule de Turc (figure n° 2):
                                     D = P / (0.9 + P² / L²)0.5
       P      : pluviométrie moyenne annuelle du bassin versant (mm)
       T      : température moyenne annuelle en °C
       D      : déficit d’écoulement moyen annuel (mm)
       L      : L = 300+25 T+ 0.05 T3


       Le module d’écoulement moyen annuel est donné par :        y=P-D.


       II- Répartition des apports dans l’année- Apports interannuels


                                                   7
En vue d’une régularisation interannuelle, il est commode de connaître la répartition des
apports au cours de l’année et d’une année à l’autre. La méthode statistique appliquée se base
sur les débits mensuels.


B- ESTIMATION DE LA CRUE DU PROJET
       L’étude d’un régime d’écoulement d’un oued n’est autre que l’étude des apports moyens
annuels en vue de la détermination du débit de projet (débit de crue maximum) et sa fréquence
d’apparition.
       Généralement, on utilise plusieurs approches:
              •   L’approche rationnelle          : qui détermine les débits de crue en fonction
                  de la pluviométrie enregistrée.




                                               8
9
•   L’approche hydrométrique : qui moyennant un modèle déterministe basé
                   sur les débits enregistrés. donne des débits en fonction de leur fréquence
                   d’apparition ;
               •   L’approche analogique             : qui se base sur une comparaison d’un bassin
                   étudié à un bassin voisin similaire ;
               •   L’approche empirique : basée sur            des    formules    empiriques   de
                   prédétermination de la crue du projet.


       Pour les études d’ouvrages hydrauliques, ou s’efforcera de caractériser chaque crue par
tout ou partie des éléments suivants que nous énumérerons par ordre de priorité.
                      1. Débit maximum instantané (ou à défaut débit moyen journalier
                         maximum):
                      2. Durée de la crue (et de ses phases caractéristiques: temps de
                          concentration, temps de base, temps de réponse . . . . etc.):
                      3. Volume total écoulé:
                      4. Hydrogramme de la crue relevé par un limnigraphe.


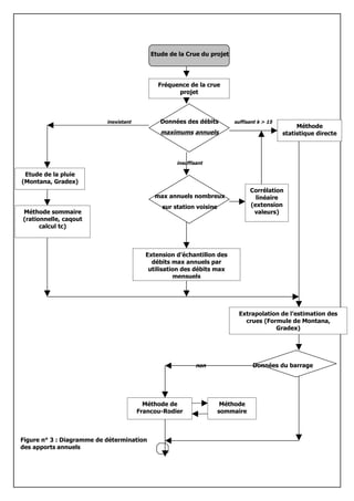
       Le déroulement de cette étude est donné dans la figure n° 3.


       I- Fréquence de la crue du projet
               I.1- Approche économique du choix
       Le choix de Qp (donc sa fréquence F1 ) peut résulter d’un calcul où l’on rend minimal le
coût actualisé de toutes les dépenses afférentes à l’ouvrage (coût de construction, de réparation,
de dommages, …). Ce cas ne concerne que les ouvrages ne menaçant pas la sécurité publique.
       Soit:
       D       : coût de la digue seule:
       E       : coût de l’évacuateur de crues (absent pour les barrages de dérivation):
       R       : coût des dommages en aval, considéré nul pour le barrage de dérivation:
       a       : taux d’actualisation:
       F1      : fréquence de dépassement de la crue.


       La dépense totale actualisée qu’il faut rendre minimale est:
                            C = D + E + ∑ (F1 (D + E + R) / (1 + a)n


                                                10
Pour une durée de vie assez longue, C est estimée comme suit:
                               C = D + E + F1 (D + E + R) / a
       D’après la figue n° 4, il apparaît que la fréquence retenue pour les barrages de dérivation
est souvent de 1/100.




                                               11
Etude de la Crue du projet




                                              Fréquence de la crue
                                                    projet



                           inexistant          Données des débits        suffisant k > 15
                                                                                                 Méthode
                                               maximums annuels                             statistique directe



                                                    insuffisant

 Etude de la pluie
(Montana, Gradex)
                                                                                Corrélation
                                             max annuels nombreux                 linéaire
                                               sur station voisine              (extension
Méthode sommaire                                                                 valeurs)
(rationnelle, caqout
      calcul tc)



                                          Extension d’échantillon des
                                            débits max annuels par
                                           utilisation des débits max
                                                    mensuels




                                                                           Extrapolation de l’estimation des
                                                                             crues (Formule de Montana,
                                                                                       Gradex)




                                                            non                 Données du barrage




                                          Méthode de                  Méthode
                                        Francou-Rodier               sommaire



Figure n° 3 : Diagramme de détermination
des apports annuels
II- Estimation de la crue du projet au seuil du barrage
            II.1- Données existantes en nombre suffisant:
                    méthodes statistiques directes
                      a- Recherche des données et visite sur le terrain
                              •   Examen des plus gros galets
       En s’inspirant de la notion de la force tractrice limite, on a :
                                        Hx = 0.8 d / i
       Hx     : tirant d’eau maximum :
       I      : pente du thalweg au point considéré en % :
       d      : diamètre des plus gros galets (en dm) charriées par le cours d’eau.


       En outre, on approfondit notre recherche par :
                              •   Interview avec la population sur le niveau des plus hautes
                                  eaux de l’oued
                              •   Relevés topographiques des sections de l’oued en amont,
                                  au droit et en aval du site ;
                              •   Observation des lits mineurs et majeurs de l’oued ;


                      b- Constitution de l’échantillon des débits maximums
annuels
       Les débits maximaux doivent être sujet d’un test d’homogénéité.
       Les définitions les plus courantes sont, dans l’ordre de fréquence d’utilisation:
                       •               débit instantané maximum:
                       •               débit journalier maximum:
                       •               débit maximum sur un pas de temps:
                       •               débit moyen sur la durée d’une crue.
        Dans ce cas, on peut utiliser les débits maximaux mensuels ou la méthode de
corrélation, parfois faisant appel aux transformations de variable (log, √…).


              • Test d’homogénéité chronologique d’un échantillon
       Il s’agit de tester si la moyenne m des valeurs x(i) d’un échantillon n’évolue pas
dans le temps.



                                              13
La méthode utilisée est dite des « doubles cumuls », qui consiste à porter sur un graphique
les totaux annuels progressivement cumulés des deux stations comparées. (figure n° 5).
       c/- Distribution des fréquences et adéquation de loi aux débits maximaux:
                      • Méthode graphique
       Après calcul de la moyenne ( m = ∑ Qi/n), on constitue l’échantillon ramené à sa moyenne:
                                             Q*(i) = Qi / m
        Ces lois à un seul paramètre. qui est l’écart-type s, sont représentés sur un même diagramme
dit de Frechet (figure n° 6), qui porte en abscisse Log Q* et en ordonnées         -log(Log F):


       1. On classe les débits dans un ordre croissant;
       2. On effectue à chaque valeur une fréquence de non dépassement:
                                              F(i) = r(i) / (n+1)
       3. On reporte les valeurs de couple (Q*(i). F(i)) sur un calque qui sera superposé
       successivement sur les graphiques des lois à ajuster:
       4. Un fois la loi est ajustée, on contrôle cet ajustement par le test d’adéquation:
       5. On en déduit la valeur:    QF= m x Q*F


       Les représentations graphiques sur diagramme de Frechet sont illustrées dans la figure n° 7 à
14, pour les lois suivantes:
          -   Loi normale ou loi de Gauss (figure n°7);
          -   Loi de Fuites (figure n° 8);
          -   Loi exponentielle (figure n° 9);
          -   Loi de Gumbel ou loi de Log-Log (figure n° 10);
          -   Loi de Pearson III (figure n° 11);
          -   Loi de Pearson IV (figure n° 12);
          -   Loi log-normale ou loi de Galton (figure n° 13);
          -   Loi de Frechet loi Log-Gumbel (figure n° 14)


              • Méthode classique de calcul des paramètres
       Si la méthode nest pas choisie ou applicable, en particulier pour les grands projets, on fera
appel à la méthode numérique (tableau n° 2).


              • Test d’adéquation d’une loi
      En principe, la représentation graphique de la loi F(Q) et de la distribution (Q,F) des débits
maximaux est très suffisante pour juger adéquation de la loi adoptée.
Cependant, on peut faire appel au test dit de Kolmogrov. Il consiste à comparer avec un
tableau des valeurs seuils (tableau n° 3), l’écart maximal entre la probabilité de non dépassement
empirique et la valeur calculée par la loi. Un exemple est illustré dans la figure n° 15.




                                               15
16
17
18
19
20
21
22
23
24
25
26
II.2- Cas où les données sont insuffisantes
       Dans ce cas, on peut utiliser l’une des méthodes suivantes:
              a/- Méthode d’extension par corrélation linéaire
                                              (Voir l.2.a)
              b/- Méthode d’extension par utilisation de débits maximaux mensuels
      Elle est utilisée lorsque le nuage de points représenté sur un graphique (Qmix, Qm(i-1)x) est plus
ou moins circulaire. c-à-d elle est très employée dans les petits bassins et dans les bassins moins
imperméables.
       Les ois Fms (x) doivent être étudiées avec la loi de Gumbel (figure n° 16) ce qui permet
d’obtenir une droite, et le passage de Fms (x) à F (x) se réduit à une translation de ∆u= - Log p..
       La procédure complète est comme suit:
              1. recherche des données mensuelles ;
              2. contrôle des échantillons mensuels ;
              3. recherche des saisons de durée n mois homogènes et contrôle de l’indépendance
              des mois successifs de l’année ;
              4. distribution de fréquence des échantillons de mois mélangés. c-à-d ajustement de
              loi aux mois saisonniers banalisés Fms (x) ;
              5. élévation à la puissance p de ces fréquences pour un certain nombre de débit x. de
              manière à en déduire les distributions maximums saisonniers Fs(X) avec p = n / N ;
                                                 Fs(X) = (Fms (x))p
              6. produit des fréquences F (X) des maximums saisonniers pour obtenir la fréquence F
              des maximums annuels:
                                            F(x) = ∏ Fs(X)


              c/- Transfert du débit estimé pour une station voisine au site considéré
       La formule utilisé est comme suit:
                                         QB = QA (SB / SA) n


       Il est préférable dévaluer par une des méthodes sommaires les valeurs Q’A
et Q’B des débits en bassins versants A et B. puis estimer QB:
                                        QB = (Q’B / Q’A) * QA
       Cette méthode est nommée aussi méthode de Francou-Rodier avec formule :


                                       Q = 106 (S / 108) 1-k/10




                                                  27
28
Q : débit maximum en m3/s ;
              S : surface du bassin versant en km² ;
              k : coefficient de Francou rodier, varie entre 4 et 5


                               k = 10 x log (SA/ 100 Q’A ) / log (SA / 108)


       II.3- Cas où les données hydrométriques sont insuffisantes
        Les méthodes statistiques précédentes permettent dévaluer des crues de fréquence de l’ordre
de 10-1 à 10-2 suivant l’importance de l’échantillon des données disponibles.
       Les méthodes décrites ci-après permettent d’évaluer les crues de fréquence jusqu’à l’ordre de
10-3 à 10-4


              a/- Etude de la pluie
       Elle porte essentiellement sur l’intensité moyenne des pluies d’un pas de temps donné:
                     • Influence de la durée de la pluie sur son intensité - Courbes
                     Intensité-Durée-Fréquence (IDF)

         Des dépouillements complets des relevés pour divers intervalles de temps dt permettent
d'établir des familles de courbes donnant, pour une période de retour donnée, l’'intensité moyenne
sur l 'intervalle de référence dt.




      Diverses formules mathématiques permettent une représentation de ces familles de courbes.
Une des plus répandues est la formule de Montana




                                                  29
* Formule de Montana:




       i(T) : intensité en mm/h
       T : temps en heures et pris égal au temps de concentration
       a et b : coefficients dépendant de la fréquence de la pluie.


       Généralement, a = 7.446 et b = 0.493
       Les résultats ne sont corrects qu’à 20 % près environ.




                      •   Influence de la fréquence sur l’intensité de la pluie
              * méthode de Gradex


                                            P = Po + aG x u
       P et aG sont en mm de pluie.


        Les pluies considérées pour les études de crues sont les pluies les plus fortes qui sont
susceptibles davoir engendrer les crues maximales. Ces valeurs suivent en général la loi de Gumbel
(figure n° 17).
       Le gradex varie en fonction de la durée de la pluie et en fonction de la saison. Il se détermine
pour les pluies dont la durée est voisine de du temps de concentration du bassin.


                      • Influence de la surface sur l’intensité de la pluie
       La loi de la pluie locale Pi ayant été établie. il s’agit d’en déduire une pluie moyenne P m sur
une surface donnée:
                                                Pm = k Pi
       k: coefficient d’abattement (k <= 1).


                                  K = 1 / (1 + (0.08 S 0.33 / (t F1)0.5)


       S: aire du bassin en km2
       t : durée de la pluie en heures.
       F : fréquence de dépassement de la pluie
       Cette méthode est appliquée pour le cas des pluies journalières pour une fréquence proche de
la décennale, avec des surfaces variant de 5 à 100 km2.



                                                   30
31
b/- Temps de concentration d’un bassin « tc »

       Le temps de concentration des eaux sur un bassin versant se définit comme le temps mis par
une goutte d'eau tombée sur le point le plus éloigné (hydrologiquement) de l'exutoire pour y
parvenir.

   Cette valeur est influencée par diverses caractéristiques morphologiques dont principalement :

       •   la taille (surface),
       •   la forme (surface et longueur),
       •   et le relief du bassin (longueur et pente).

   A ces facteurs s'ajoutent encore le type de sol, le couvert végétal et les caractéristiques du réseau
hydrographique.



       Ce temps tc peut être estimé de différentes manières. à partir du:
           -   temps minimal qui sépare la fin de la pluie homogène sur le bassin de la fin de
               écoulement (temps de concentration) ;
           -   temps qui sépare le centre de gravité (ou la pointe) du hyétogramme (moyen du
               bassin) du centre de gravité de l’hydrogramme correspondant (temps de réponse) ;
           -   temps de montée des crues simples ;


           - Formule de Passini: pour des surfaces supérieures à 40 km²




                                tc en minutes, A en km², L en km, p en m/m.


           -   Formule de Ventura : appliquée pour les pentes faibles à moyenne et surface
               supérieure à 10 km²




                                  tc en minutes, A en km², L en km, p en %.


           -   Formule de Kirpich



                                      tc en minutes, L en m, p en m/m.
           -   Formule Espagnole


                                       tc = 18 (L / 1000)0.77 x p0.1925



                                                   32
-    Formule de Giandotti
                                     tc = 60 (4 x A0.5 + 1.5 L) / (0.8 H0.5)
                                    tc en minutes, A en km², L en km, H en m.


          -    Formule de Van Te Chow
                                     tc = 60 x 0.123 ( Lx p0.5 / 1000) 0.64
                                        tc en minutes, L en m, p en m/m.
          -    Formule Californienne
                                    tc = 60 x 0.1452 ( Lx p0.5 / 1000) 0.77
                                        tc en minutes, L en m, p en m/m.
          -    Formule de US corps
                                       tc = 16.682 ( Lx p0.25 / 1000) 0.77
                                        tc en minutes, L en m, p en m/m.
          -    Formule d’Epsy(1)
                                            tc = 1.24 ( L / p0.5 ) 0.36
                                     tc en minutes, L en mile, p en pied/mile.




       Avec:
       tc: en minutes (mn) ;
       A: aire du bassin versant;
       L: longueur totale du thalweg le plus long ;
       p: pente moyenne ;
       H : dénivelée ;
       ω: coefficient compris entre 0.5 et 4.


               - Méthode des vitesses




       Avec Tc en mn, L en m, V en m/s

       Le tableau de détermination des vitesses en fonction de la nature et de la pente du bassin
versant est comme suit :




                                                    33
c/- Extrapolation d’une distribution statistique des débits par la méthode du
                  gradex (figure n° 18)
      L’hypothèse de base de la méthode du Gradex consiste qu’au delà d’un certain seuil, tout
complément de pluie engendre un supplément d’écoulement égal en volume.
        Cette hypothèse est vraisemblable pour les petits bassins versants peu perméables dont le
coefficient marginal tend vers 1 lors des pluies exceptionnelles.
          Cette méthode permet d’estimer le débit moyen de la crue de durée tc et non le débit de
pointe:
                                             Q pointe = k Q moyen
          k varie entre 1.3 et 1.5.


                         •   Principe de la méthode de Gradex
        Cette méthode est basée sur le principe, selon lequel l’extrapolation de la courbe des débits
vers les fortes valeurs correspondant aux faibles probabilités ne peut se faire raisonnablement que de
façon parallèle à la courbe des précipitations, puisqu’il ne peut pas ruisseler plus d’eau qu’il ne tombe
et que la rétention du sol est limitée. Cette méthode admet les principes suivants :
          o les précipitations journalières s’ajustent par des lois à comportement exponentiel simple.
              Donc, les valeurs maximales mensuelles ou annuelles des précipitations s’ajustent au
              moins dans les valeurs fortes par la loi de Gumbel ;
          o   Au délà de la crue charnière, l’extrapolation de la loi des débits la plus raisonnable consiste
              à porter une parallèle à la loi des précipitations ;
          o   La loi des débits instantanés est obtenue par une affinité faite sur la loi des débits
              journaliers.


        Autrement dit, le passage du débit journalier se fait via un cœfficient de pointe. Le choix de ce
coefficient dépend de l’analyse des débits maximums instantanés et les débits journaliers maximums.


                         •   Conduite de la méthode de Gradex
Elle se fait comme suit :


                 étudier la variable aléatoire « pluie reçue par le bassin versant en 24 heures » ;
                  l’ajuster selon la loi de Gumbel et calculer son Gradex ;
                 Considérer le débit décennal pour le bassin étudié à calculer par les autres formules;




                                                      34
   Extrapoler la fonction de répartition des débits au délà de 10 ans (0.9) par une droite
        de pente égale au Gradex de pluie converti en valeur de débit en utilisant la surface du
        bassin ;





                                           35
Considérer un coefficient de pointe pour transformer les débits moyens en débits de pointe. Ce
   coefficient est défini comme étant le rapport du débit de pointe (Q p) au débit maximum journalier
   (Qjmax) :


                                                     Cp = Qp / Q24h


          Les débits de faible fréquence obtenus par la méthode de Gradex sont calculés par la formule
   suivante :
                       QT = Q   T10   + Gmoy [Ln (- Ln (1 – 1 / T10)) – Ln (-Ln (1- 1 / T))]

          II.4- Cas où II n’existe pas de donnée hydromètrique
                   a/- Méthode rationnelle

          Plusieurs méthodes sont disponibles : la plus ancienne est la Méthode Rationnelle qui utilise
   un modèle simple de transformation de la pluie (décrite par son intensité iT), supposée uniforme et
   constante dans le temps, en un débit instantané maximal à l'exutoire. Celui-ci est atteint lorsque
   l'ensemble du bassin contribue à la formation du débit, donc lorsque la durée de l'averse est égale au
   temps de concentration du bassin versant. Cette méthode est généralement appliquée pour les
   bassins versants ayant :

                          •     une superficie inférieure à 5 km² et      servira pour le
                                dimensionnement des passages inférieurs ou supérieurs des
                                canaux d’irrigation.




           QpluieORA      :   débit de pluie de pointe par la méthode rationnelle (m3/s)
           Cr             :   coefficient de ruissellement
           iT             :   intensité de la pluie de période de retour T (mm/mn)
           A              :   surface du bassin versant (ha)

                   En général :

                                                        iTc = I24h (tc / 24)0.5


   une superficie des moyens et des grands bassins



                                             Q = Cr x ITc x A / 3.6
                                      ITc : intensité de la pluie en mm/h, A en km²




                                                          36
b/- Méthode superficielle de Caquot

        C'est une méthode dérivée de la formule rationnelle qui s'applique exclusivement sur des
surfaces urbaines drainées et peut être appliqué sur des petits bassins versants ruraux de superficie
inférieure à 2 km².. Elle permet de déterminer directement le débit de pointe à partir des
caractéristiques du bassin versant et de l'averse. Sa formulation est la suivante :




      QpluieORA       : débit de pluie d'orage par la méthode de Caquot en m3/s
      I               : pente hydraulique en m/m
      C               : coefficient d'imperméabilisation
      A               : surface du bassin versant (ha)
      m               : coefficient correctif de forme
                      : coefficients dépendant de la pluviométrie et de la période de
      K, α, β, γ
                      retour


Détermination du Coefficient de ruissellement Cr

       La capacité d'un bassin versant à ruisseler est caractérisée par le coefficient de ruissellement
qui est très souvent utilisé en hydrologie de surface. Son calcul et son emploi sont simples, mais
notons qu'il peut conduire à commettre de grossières erreurs. Ce coefficient est défini comme étant le
rapport du volume d'eau ruisselé sur le volume d'eau total précipité sur le BV.




        En l'absence de mesure (cas le plus fréquent) sur les bassins de type Urbain, on utilise, en
assainissement urbain, le rapport des surfaces imperméables raccordées au réseau à la surface totale
du bassin versant.




       Cette évaluation sous-entend que les pertes initiales, dues essentiellement au stockage de
l'eau dans les dépressions (0,1 à 2 mm) et les effets des surfaces perméables en liaison avec le
réseau sont négligeables, ceci n'étant plus le cas général du fait du développement des techniques
alternatives (chaussées réservoir, noues, …).

       Les tableaux des coefficients de ruissellement sont donnés ci-dessous :




                                                    37
c/- Méthode du Soil Conservation Service (S.C.S)
Les procédures de détermination du débit de pointe est:
       1. relever les valeurs de a et b de la formule de Montana :
                                          I= a / t b
       2. calculer:


                                  Ps = a / Si * (tc / 8) 1-b
       tc: temps caractéristiques en heures
       Si : perméabilité du sol, paramètre tabulé dans le tableau n° 5
       3. on détermine q* d’après e graphique de la figure n° 19.
       4. le débit de pointe en m3Is est égal à:
                                  Qix = (Si * x S) x q* / tc
       S : aire du bassin versant en km2
       Si: infiltrations en mm.


Généralement :
                                    Qp = 0.185 S Pe / tm
       Qp : débit de pointe en m3/s
       Pe : pluie efficace en mm
       tm : temps de montée




                                             38
39
40
d/- Méthode des abaques de SOGREAH
On procède comme suit:
En utilisant abaque ci-après (figure n° 20), on calcule le débit décennal Q10 pour données:
   -   la surface ;
   -   la pente moyenne (Pm = dénivelée totale / longueur totale);
   -   la hauteur de la pluie journalière décennale locale ;
   -   la perméabilité.


       * Calcul spécifique du débit biennal:
                                       Q2 = k1 Q10

K1 : coefficient régional (0.50 < k1 < 0.86)


       * Calcul spécifique du débit centennal
                                     Q100 = = k2 Q10

K2 : coefficient régional (1.30 < k2 < 2.50)


       e/- Formule de Krisnek


                                 Q = 30 ρ s / (0.5 √S)
ρ : coefficient égal à 2.5 pour les bassins versants torrentiels


       f/- Formule de Mallet Gautier
            Q = 2 k S log10 (1 + a P) . ( 1 + 4 log10 T – log10 S)0.5 / L0.5


K : coefficient dépendant de la pente et de la superficie (k = 0.5 à 0.6)
a : coefficient variant de 20 à 30
P : pluviométrie annuelle en mm
T : période de retour en années
L : longueur du cours d’eau en km
S : superficie du bassin versant en km².


       g/- Formule de Fuller II
               Q = (1 + a log T) . (S 0.8 + 2.66 S 0.5) . 1.33 N / 100




                                               41
42
a : coefficient variant de 0.7 à 0.8
               N : coefficient régional pris égal à 85 en région accidentée, 80 en plaine et
                   100 en montagne.


               h/- Formule de Hazan-Lazarevick
                                              Q1000 = K1 x SK2


      Q1000 : Débit de pointe de récurrence 1000 ans
      S : superficie du bassin versant en km²
      Les valeurs de k1 et k2 sont :
                           Province du Nord
                                                                                                Haut
                   Rif            Rif          Rif                    Moyen Atlas
                                                                                                Atlas
                 central      occidental    oriental
     k1           15.55          9.78          7.58          14.94       13.51       13.47      9.38
     k2           0.776         0.793          0.808         0.636       0.613       0.587      0.742
Pluviométrie
                1000-1300      800-1000       600-800       700-900     500-700     400-500    200-400
   (mm)


      Généralement : k1 = 9.38 et k2 = 0.742
       La transposition des débits de crues milléniales aux débits de récurrence T se fera par la
formule de Fuller I :


                           Q (T) = Q1000 x (1 + a log t) / (1 + a log 1000)


      a : coefficient variant de 2 à 3.5


III- PASSAGE DE LA CRUE A L’ENTREE DANS LE SITE DU BARRAGE A LA CRUE DU PROJET
      III. 1- Estimation d’une forme d’hydro gramme de crue
               a/- Cas où il existe des hydro grammes de crues observés au droit
               ou à proximité du barrage


       Pour déterminer les débits, on utilise souvent des limnigraphes qui permettent d’établir un
hydrogramme moyennant une courbe de tarage Q(H) estimée au mieux par des formules
hydrauliques.




                                                       43
 Qx correspond à un débit moyen de crues
       Ce cas se présente lorsque l’étude a été menée soit par le gradex (voir II.3.c), soit
directement sur un échantillon de maximums de débits moyens sur une durée t, (voir II.1).
       La méthode à suivre est comme suit (figure n° 21):
               1. on choisit 2 ou 3 hydrogrammes observés parmi les plus forts ;
               2. on découpe sur chacun deux une partie centrale de durée t ;
               3. on calcule le débit moyen Qh de chaque partie centrale ;
               4. par une affinité de rapport Qx / Qh. on transforme l’hydrogramme observé pour que
               sa pointe prenne la valeur Qx


                Qx correspond à un débit instantané de crues
       Ce cas est concerné lorsque l’étude est basée sur les méthodes statistiques directes à partir
d’un échantillon de maximums instantanés (voir II.1) ou sur les méthodes sommaires.
       La méthode suivie est similaire que précédemment (figure n° 22).


               b/- Cas où II n ‘existe pas des hydro grammes de crues observés
                Qx correspond à un débit moyen de crues
       - Si tx ≈ tc :
       On choisit 2 à 3 hydrogrammes à laminer parmi les 9 illustrées dans la figure n° 23.
       tb      : durée de l’hydrogramme (temps de base):
       Qx      : débit moyen sur la durée t
       tm      : temps de montée (= 1/4. 1/3 ou 1/2 de tb).


       - Si tx ≠ tc :
       On prend un des hydrogrammes de la figure n°24.


       - Si tx était très supérieur ou très inférieur à tc
       L’estimation de Qx perd de sa signification.


                Qx correspond à un débit instantané de crues
       1. on calcule le temps de concentration tc ;
       2. on choisit de laminer les trois (3) formes d’hydrogrammes présentés à la figure n° 25.


       III.2- Estimation directe du débit de pointe laminée de la crue des projets
       A partir d’une étude statistique des débits de pointe Qix, et des temps de base tb des crues
estimées à l’entrée dans la retenue, on peut directement déterminer le débit de pointe laminé au
niveau du barrage.




                                                      44
45
46
47
Les hydrogrammes de crues d’entrée peuvent être stylisés suivant une forme triangulaire
définie par la figure n° 26.
     On doit vérifier, dans ce cas que Qix et tb sont indépendants et suivent respectivement la loi de
Gumbel et la loi de Gauss.
        La représentation graphique de la fonction de distribution du débit laminé peut être tracée sur
un diagramme de Frechet, eu égard de la loi de distribution de crue à l’entrée dans le site du barrage
(figure n° 27). Ainsi on peut obtenir le débit de crue de projet (valeur probable du débit laminé) pour
une fréquence F.


       III.3- Détermination du volume de la crue
        L’élaboration des hydrogrammes des crues repose, au délà de l’évaluation du débit de pointe,
sur le choix du temps de montée et le temps de base du bassin versant.
       Etant donné que l’hydrogramme des crues est donné uniquement à titre indicatif, on retiendra
pour le calcul des volumes des crues un hydrogramme triangulaire caractérisé par :
                 Un débit de pointe Qp ;
                 Un temps de montée pris égal au temps de concentration ;
                 Un temps de descente pris égal à 2 fois le temps de montée ;
                 Ainsi, le temps de base est de trois fois le temps de concentration.
       Le volume de la crue est donné par la formule suivante :


                                            V = 3 x Qp x Tc / 2




                                                 48
49

Hydrologie Des Bassins

  • 1.
    ROYAUME DU MAROC +++ ORRICE REGIONAL DE MISE EN VALEUR AGRICOLE DE TAFILALET +++ SERVICE EQUIPEMENT RURAL BUREAU DES ETUDES Réalisé par : M. OURAHOU
  • 2.
    Décembre 2009 SOMMAIRE A- ETUDE DES APPORTS I- Apports annuels I.1- Données hydrométriques existantes en nombre suffisant I.2- Données hydrométriques existantes en petit nombre I.3- Données hydrométriques inexistantes II- Apports interannuels B- ESTIMATION DE LA CRUE DU RPOJET I- Fréquence de la crue du projet I.1- Approche économique du choix II- Estimation de la crue d’entrée dans la retenue II.1- Données existantes en nombre suffisant II.2- Données existantes sont insuffisantes II.3- Données inexistantes II.4- Données hydrométriques inexistantes III- Passage de la crue d’entrée dans la retenue à la crue du projet III.1- Estimation d forme d’hydrogramme de crue III.2- Estimation directe du débit de pointe 2
  • 3.
    ETUDE HYDROLOGIQUE DESBASSINS VERSANTS A- ETUDE DES APPORTS Pour les petites retenues destinées à assurer une régularisation saisonnière des ressources en eau, on procède à une étude aussi détaillée que possible des apports annuels, en vue de déterminer le volume maximal utilisable sur le site. Alors que pour les retenues de grande capacité jouant le rôle de régularisation aussi interannuelle, la détermination du volume exige une bonne connaissance de la répartition des apports dans l’année (débits mensuels). Concernant les barrages de dérivation, l’étude se limite à la détermination des apports des oueds y afférents et la crue du projet, en vue du dimensionnement adéquat de cet ouvrage. Généralement, on fait appel à la simulation à l’aide d’un modèle hydraulique spécifique à l’aménagement considéré. I- Apports annuels Ils sont exprimés en débit moyen annuel, ou en volume écoulé ou, c’est le plus commode, en lame d’eau écoulée annuelle en mm. Le déroulement de cette étude est illustré dans la figure n° 1. I.1- Cas où il existe des données hydrométriques en nombre suffisant: Loi de Gauss Le débit moyen annuel “module annuel” peut être considéré comme une variable aléatoire qui suit la loi normale de Gauss. Cette méthode est utilisé lorsqu’on dispose d’au moins 15 ou 20 valeurs. On part de « n » valeurs y1, Y2, …, Yn du module annuel et on calcule:  la valeur moyenne : my = (∑yi ) / n  l’écart type : sy = √ (∑ (yi - my )²) / (n-1) Les faibles valeurs yF. pour une fréquence de non dépassement donnée F, sont calculées par: yF = my + sy . uF uF c’est la variable réduite de la loi de Gauss, reporté dans le tableau n°1 de Laplace- Gauss, dont un extrait est cité ci-dessous: Période 20 10 5 3.3 2.5 2 2.5 3.3 5 10 20 de retour Années faibles Années fortes en an F 1/20 1/10 2/10 3/10 4/10 5/10 6/10 7/10 8/10 9/10 19/10 uF -1.64 -1.28 -0.84 -0.52 -0.25 0 0.25 0.52 0.84 1.28 1.64 3
  • 4.
  • 5.
    ETUDE DES APPORTS Apports annuels Suffisant k > 15 Données modules insuffisant k < 15 Données en petit nombre Inexistant Période assez longue/ station voisine Calcul Corrélation corrélation entre linéaire 2 bassins Corrélation Module S1 et Pluviométrie annuelle S2 Loi de Gauss Test d’homogénéité chronologique de l’échantillon Aucune donnée Données du barrage non hydromètrique Transfert du débit estimé d’une station oui voisine au site étudié Figure n° 1 : Diagramme de détermination des apports annuels
  • 6.
    Calcul de la fréquence de non dépassement F La méthode suivie est la suivante: 1. Ordonner l’échantillon de débits par ordre croissant. 2. Attribuer cet échantillon des fréquences empiriques: • Cas de valeurs moyennes: fi = (i – 0.5) / N • Cas de valeurs extrêmes: fi = i / (N + 1) i : rang de l’échantillon, N : nombre de valeurs. Généralement, on fait appel au logiciel hydraulique pour le calcul des apports fréquentiels décennals, cinquantennals et centennals. I.2- Cas où les données hydrométriques sont en petit nombre (k < 10 à 20) Dans ce cas, on fait recours à deux méthodes:  corrélation avec un bassin versant voisin dont les modules annuels sont plus longs et connus ;  corrélation entre les modules de la station étudiée et les données pluviométriques annuelles de cette station ou d’un bassin versant similaire. a- Extension par corrélations linéaires calculées: Elle s’adapte surtout au cas où le nombre d’observations est supérieur à 10 ou 15. Le but est de reconstituer une série de données de débits à partir d’une série plus longue de pluie. Il faut que rxy supérieur à 0.9 environ: yF = my + rxy (sy (xF – mx) / sx ) yF : valeur du module: my : moyenne de échantillon: rxy : coefficient de variation: sy : écart type de l’échantillon. 6
  • 7.
    rxy = Cov(x,y) / (sx sy ) = (1 / (k – 1)) /{(∑(xi - mx ) (yi - my )) / (sx sy )} Cette méthode est utilisée aussi pour reconstituer des valeurs et pour l’estimation améliorée des paramètres d’une loi normale. b- Extension par corrélation graphique pluie-écoulement Elle est décrite pour traiter le cas où le nombre de valeurs est inférieur à 10 ou 15. On admet souvent que les lames écoulées (apports) et les lames d’eau précipitées annuellement sont liées par: y = C (x – xo) β y : module annuel exprimé en lame d’eau écoulée C : coefficient caractérisant l’écoulement global du bassin x : précipitations annuelles exprimées en mm en un poste ou moyenne sur plusieurs postes β : vaut 1 si la relation y(x) est linéaire xo : un seuil de précipitations au dessous duquel il n’y a pas d’écoulement. Dans ce cas, on peut citer la méthode de Gradex qui sera détaillée en II.3.a. I.3- Cas où il n’existe aucune donnée hydrométrique On utilise dans ce cas des formules empiriques: • formule de Turc (figure n° 2): D = P / (0.9 + P² / L²)0.5 P : pluviométrie moyenne annuelle du bassin versant (mm) T : température moyenne annuelle en °C D : déficit d’écoulement moyen annuel (mm) L : L = 300+25 T+ 0.05 T3 Le module d’écoulement moyen annuel est donné par : y=P-D. II- Répartition des apports dans l’année- Apports interannuels 7
  • 8.
    En vue d’unerégularisation interannuelle, il est commode de connaître la répartition des apports au cours de l’année et d’une année à l’autre. La méthode statistique appliquée se base sur les débits mensuels. B- ESTIMATION DE LA CRUE DU PROJET L’étude d’un régime d’écoulement d’un oued n’est autre que l’étude des apports moyens annuels en vue de la détermination du débit de projet (débit de crue maximum) et sa fréquence d’apparition. Généralement, on utilise plusieurs approches: • L’approche rationnelle : qui détermine les débits de crue en fonction de la pluviométrie enregistrée. 8
  • 9.
  • 10.
    L’approche hydrométrique : qui moyennant un modèle déterministe basé sur les débits enregistrés. donne des débits en fonction de leur fréquence d’apparition ; • L’approche analogique : qui se base sur une comparaison d’un bassin étudié à un bassin voisin similaire ; • L’approche empirique : basée sur des formules empiriques de prédétermination de la crue du projet. Pour les études d’ouvrages hydrauliques, ou s’efforcera de caractériser chaque crue par tout ou partie des éléments suivants que nous énumérerons par ordre de priorité. 1. Débit maximum instantané (ou à défaut débit moyen journalier maximum): 2. Durée de la crue (et de ses phases caractéristiques: temps de concentration, temps de base, temps de réponse . . . . etc.): 3. Volume total écoulé: 4. Hydrogramme de la crue relevé par un limnigraphe. Le déroulement de cette étude est donné dans la figure n° 3. I- Fréquence de la crue du projet I.1- Approche économique du choix Le choix de Qp (donc sa fréquence F1 ) peut résulter d’un calcul où l’on rend minimal le coût actualisé de toutes les dépenses afférentes à l’ouvrage (coût de construction, de réparation, de dommages, …). Ce cas ne concerne que les ouvrages ne menaçant pas la sécurité publique. Soit: D : coût de la digue seule: E : coût de l’évacuateur de crues (absent pour les barrages de dérivation): R : coût des dommages en aval, considéré nul pour le barrage de dérivation: a : taux d’actualisation: F1 : fréquence de dépassement de la crue. La dépense totale actualisée qu’il faut rendre minimale est: C = D + E + ∑ (F1 (D + E + R) / (1 + a)n 10
  • 11.
    Pour une duréede vie assez longue, C est estimée comme suit: C = D + E + F1 (D + E + R) / a D’après la figue n° 4, il apparaît que la fréquence retenue pour les barrages de dérivation est souvent de 1/100. 11
  • 12.
    Etude de laCrue du projet Fréquence de la crue projet inexistant Données des débits suffisant k > 15 Méthode maximums annuels statistique directe insuffisant Etude de la pluie (Montana, Gradex) Corrélation max annuels nombreux linéaire sur station voisine (extension Méthode sommaire valeurs) (rationnelle, caqout calcul tc) Extension d’échantillon des débits max annuels par utilisation des débits max mensuels Extrapolation de l’estimation des crues (Formule de Montana, Gradex) non Données du barrage Méthode de Méthode Francou-Rodier sommaire Figure n° 3 : Diagramme de détermination des apports annuels
  • 13.
    II- Estimation dela crue du projet au seuil du barrage II.1- Données existantes en nombre suffisant: méthodes statistiques directes a- Recherche des données et visite sur le terrain • Examen des plus gros galets En s’inspirant de la notion de la force tractrice limite, on a : Hx = 0.8 d / i Hx : tirant d’eau maximum : I : pente du thalweg au point considéré en % : d : diamètre des plus gros galets (en dm) charriées par le cours d’eau. En outre, on approfondit notre recherche par : • Interview avec la population sur le niveau des plus hautes eaux de l’oued • Relevés topographiques des sections de l’oued en amont, au droit et en aval du site ; • Observation des lits mineurs et majeurs de l’oued ; b- Constitution de l’échantillon des débits maximums annuels Les débits maximaux doivent être sujet d’un test d’homogénéité. Les définitions les plus courantes sont, dans l’ordre de fréquence d’utilisation: • débit instantané maximum: • débit journalier maximum: • débit maximum sur un pas de temps: • débit moyen sur la durée d’une crue. Dans ce cas, on peut utiliser les débits maximaux mensuels ou la méthode de corrélation, parfois faisant appel aux transformations de variable (log, √…). • Test d’homogénéité chronologique d’un échantillon Il s’agit de tester si la moyenne m des valeurs x(i) d’un échantillon n’évolue pas dans le temps. 13
  • 14.
    La méthode utiliséeest dite des « doubles cumuls », qui consiste à porter sur un graphique les totaux annuels progressivement cumulés des deux stations comparées. (figure n° 5). c/- Distribution des fréquences et adéquation de loi aux débits maximaux: • Méthode graphique Après calcul de la moyenne ( m = ∑ Qi/n), on constitue l’échantillon ramené à sa moyenne: Q*(i) = Qi / m Ces lois à un seul paramètre. qui est l’écart-type s, sont représentés sur un même diagramme dit de Frechet (figure n° 6), qui porte en abscisse Log Q* et en ordonnées -log(Log F): 1. On classe les débits dans un ordre croissant; 2. On effectue à chaque valeur une fréquence de non dépassement: F(i) = r(i) / (n+1) 3. On reporte les valeurs de couple (Q*(i). F(i)) sur un calque qui sera superposé successivement sur les graphiques des lois à ajuster: 4. Un fois la loi est ajustée, on contrôle cet ajustement par le test d’adéquation: 5. On en déduit la valeur: QF= m x Q*F Les représentations graphiques sur diagramme de Frechet sont illustrées dans la figure n° 7 à 14, pour les lois suivantes: - Loi normale ou loi de Gauss (figure n°7); - Loi de Fuites (figure n° 8); - Loi exponentielle (figure n° 9); - Loi de Gumbel ou loi de Log-Log (figure n° 10); - Loi de Pearson III (figure n° 11); - Loi de Pearson IV (figure n° 12); - Loi log-normale ou loi de Galton (figure n° 13); - Loi de Frechet loi Log-Gumbel (figure n° 14) • Méthode classique de calcul des paramètres Si la méthode nest pas choisie ou applicable, en particulier pour les grands projets, on fera appel à la méthode numérique (tableau n° 2). • Test d’adéquation d’une loi En principe, la représentation graphique de la loi F(Q) et de la distribution (Q,F) des débits maximaux est très suffisante pour juger adéquation de la loi adoptée.
  • 15.
    Cependant, on peutfaire appel au test dit de Kolmogrov. Il consiste à comparer avec un tableau des valeurs seuils (tableau n° 3), l’écart maximal entre la probabilité de non dépassement empirique et la valeur calculée par la loi. Un exemple est illustré dans la figure n° 15. 15
  • 16.
  • 17.
  • 18.
  • 19.
  • 20.
  • 21.
  • 22.
  • 23.
  • 24.
  • 25.
  • 26.
  • 27.
    II.2- Cas oùles données sont insuffisantes Dans ce cas, on peut utiliser l’une des méthodes suivantes: a/- Méthode d’extension par corrélation linéaire (Voir l.2.a) b/- Méthode d’extension par utilisation de débits maximaux mensuels Elle est utilisée lorsque le nuage de points représenté sur un graphique (Qmix, Qm(i-1)x) est plus ou moins circulaire. c-à-d elle est très employée dans les petits bassins et dans les bassins moins imperméables. Les ois Fms (x) doivent être étudiées avec la loi de Gumbel (figure n° 16) ce qui permet d’obtenir une droite, et le passage de Fms (x) à F (x) se réduit à une translation de ∆u= - Log p.. La procédure complète est comme suit: 1. recherche des données mensuelles ; 2. contrôle des échantillons mensuels ; 3. recherche des saisons de durée n mois homogènes et contrôle de l’indépendance des mois successifs de l’année ; 4. distribution de fréquence des échantillons de mois mélangés. c-à-d ajustement de loi aux mois saisonniers banalisés Fms (x) ; 5. élévation à la puissance p de ces fréquences pour un certain nombre de débit x. de manière à en déduire les distributions maximums saisonniers Fs(X) avec p = n / N ; Fs(X) = (Fms (x))p 6. produit des fréquences F (X) des maximums saisonniers pour obtenir la fréquence F des maximums annuels: F(x) = ∏ Fs(X) c/- Transfert du débit estimé pour une station voisine au site considéré La formule utilisé est comme suit: QB = QA (SB / SA) n Il est préférable dévaluer par une des méthodes sommaires les valeurs Q’A et Q’B des débits en bassins versants A et B. puis estimer QB: QB = (Q’B / Q’A) * QA Cette méthode est nommée aussi méthode de Francou-Rodier avec formule : Q = 106 (S / 108) 1-k/10 27
  • 28.
  • 29.
    Q : débitmaximum en m3/s ; S : surface du bassin versant en km² ; k : coefficient de Francou rodier, varie entre 4 et 5 k = 10 x log (SA/ 100 Q’A ) / log (SA / 108) II.3- Cas où les données hydrométriques sont insuffisantes Les méthodes statistiques précédentes permettent dévaluer des crues de fréquence de l’ordre de 10-1 à 10-2 suivant l’importance de l’échantillon des données disponibles. Les méthodes décrites ci-après permettent d’évaluer les crues de fréquence jusqu’à l’ordre de 10-3 à 10-4 a/- Etude de la pluie Elle porte essentiellement sur l’intensité moyenne des pluies d’un pas de temps donné: • Influence de la durée de la pluie sur son intensité - Courbes Intensité-Durée-Fréquence (IDF) Des dépouillements complets des relevés pour divers intervalles de temps dt permettent d'établir des familles de courbes donnant, pour une période de retour donnée, l’'intensité moyenne sur l 'intervalle de référence dt. Diverses formules mathématiques permettent une représentation de ces familles de courbes. Une des plus répandues est la formule de Montana 29
  • 30.
    * Formule deMontana: i(T) : intensité en mm/h T : temps en heures et pris égal au temps de concentration a et b : coefficients dépendant de la fréquence de la pluie. Généralement, a = 7.446 et b = 0.493 Les résultats ne sont corrects qu’à 20 % près environ. • Influence de la fréquence sur l’intensité de la pluie * méthode de Gradex P = Po + aG x u P et aG sont en mm de pluie. Les pluies considérées pour les études de crues sont les pluies les plus fortes qui sont susceptibles davoir engendrer les crues maximales. Ces valeurs suivent en général la loi de Gumbel (figure n° 17). Le gradex varie en fonction de la durée de la pluie et en fonction de la saison. Il se détermine pour les pluies dont la durée est voisine de du temps de concentration du bassin. • Influence de la surface sur l’intensité de la pluie La loi de la pluie locale Pi ayant été établie. il s’agit d’en déduire une pluie moyenne P m sur une surface donnée: Pm = k Pi k: coefficient d’abattement (k <= 1). K = 1 / (1 + (0.08 S 0.33 / (t F1)0.5) S: aire du bassin en km2 t : durée de la pluie en heures. F : fréquence de dépassement de la pluie Cette méthode est appliquée pour le cas des pluies journalières pour une fréquence proche de la décennale, avec des surfaces variant de 5 à 100 km2. 30
  • 31.
  • 32.
    b/- Temps deconcentration d’un bassin « tc » Le temps de concentration des eaux sur un bassin versant se définit comme le temps mis par une goutte d'eau tombée sur le point le plus éloigné (hydrologiquement) de l'exutoire pour y parvenir. Cette valeur est influencée par diverses caractéristiques morphologiques dont principalement : • la taille (surface), • la forme (surface et longueur), • et le relief du bassin (longueur et pente). A ces facteurs s'ajoutent encore le type de sol, le couvert végétal et les caractéristiques du réseau hydrographique. Ce temps tc peut être estimé de différentes manières. à partir du: - temps minimal qui sépare la fin de la pluie homogène sur le bassin de la fin de écoulement (temps de concentration) ; - temps qui sépare le centre de gravité (ou la pointe) du hyétogramme (moyen du bassin) du centre de gravité de l’hydrogramme correspondant (temps de réponse) ; - temps de montée des crues simples ; - Formule de Passini: pour des surfaces supérieures à 40 km² tc en minutes, A en km², L en km, p en m/m. - Formule de Ventura : appliquée pour les pentes faibles à moyenne et surface supérieure à 10 km² tc en minutes, A en km², L en km, p en %. - Formule de Kirpich tc en minutes, L en m, p en m/m. - Formule Espagnole tc = 18 (L / 1000)0.77 x p0.1925 32
  • 33.
    - Formule de Giandotti tc = 60 (4 x A0.5 + 1.5 L) / (0.8 H0.5) tc en minutes, A en km², L en km, H en m. - Formule de Van Te Chow tc = 60 x 0.123 ( Lx p0.5 / 1000) 0.64 tc en minutes, L en m, p en m/m. - Formule Californienne tc = 60 x 0.1452 ( Lx p0.5 / 1000) 0.77 tc en minutes, L en m, p en m/m. - Formule de US corps tc = 16.682 ( Lx p0.25 / 1000) 0.77 tc en minutes, L en m, p en m/m. - Formule d’Epsy(1) tc = 1.24 ( L / p0.5 ) 0.36 tc en minutes, L en mile, p en pied/mile. Avec: tc: en minutes (mn) ; A: aire du bassin versant; L: longueur totale du thalweg le plus long ; p: pente moyenne ; H : dénivelée ; ω: coefficient compris entre 0.5 et 4. - Méthode des vitesses Avec Tc en mn, L en m, V en m/s Le tableau de détermination des vitesses en fonction de la nature et de la pente du bassin versant est comme suit : 33
  • 34.
    c/- Extrapolation d’unedistribution statistique des débits par la méthode du gradex (figure n° 18) L’hypothèse de base de la méthode du Gradex consiste qu’au delà d’un certain seuil, tout complément de pluie engendre un supplément d’écoulement égal en volume. Cette hypothèse est vraisemblable pour les petits bassins versants peu perméables dont le coefficient marginal tend vers 1 lors des pluies exceptionnelles. Cette méthode permet d’estimer le débit moyen de la crue de durée tc et non le débit de pointe: Q pointe = k Q moyen k varie entre 1.3 et 1.5. • Principe de la méthode de Gradex Cette méthode est basée sur le principe, selon lequel l’extrapolation de la courbe des débits vers les fortes valeurs correspondant aux faibles probabilités ne peut se faire raisonnablement que de façon parallèle à la courbe des précipitations, puisqu’il ne peut pas ruisseler plus d’eau qu’il ne tombe et que la rétention du sol est limitée. Cette méthode admet les principes suivants : o les précipitations journalières s’ajustent par des lois à comportement exponentiel simple. Donc, les valeurs maximales mensuelles ou annuelles des précipitations s’ajustent au moins dans les valeurs fortes par la loi de Gumbel ; o Au délà de la crue charnière, l’extrapolation de la loi des débits la plus raisonnable consiste à porter une parallèle à la loi des précipitations ; o La loi des débits instantanés est obtenue par une affinité faite sur la loi des débits journaliers. Autrement dit, le passage du débit journalier se fait via un cœfficient de pointe. Le choix de ce coefficient dépend de l’analyse des débits maximums instantanés et les débits journaliers maximums. • Conduite de la méthode de Gradex Elle se fait comme suit :  étudier la variable aléatoire « pluie reçue par le bassin versant en 24 heures » ; l’ajuster selon la loi de Gumbel et calculer son Gradex ;  Considérer le débit décennal pour le bassin étudié à calculer par les autres formules; 34
  • 35.
    Extrapoler la fonction de répartition des débits au délà de 10 ans (0.9) par une droite de pente égale au Gradex de pluie converti en valeur de débit en utilisant la surface du bassin ;  35
  • 36.
    Considérer un coefficientde pointe pour transformer les débits moyens en débits de pointe. Ce coefficient est défini comme étant le rapport du débit de pointe (Q p) au débit maximum journalier (Qjmax) : Cp = Qp / Q24h Les débits de faible fréquence obtenus par la méthode de Gradex sont calculés par la formule suivante : QT = Q T10 + Gmoy [Ln (- Ln (1 – 1 / T10)) – Ln (-Ln (1- 1 / T))] II.4- Cas où II n’existe pas de donnée hydromètrique a/- Méthode rationnelle Plusieurs méthodes sont disponibles : la plus ancienne est la Méthode Rationnelle qui utilise un modèle simple de transformation de la pluie (décrite par son intensité iT), supposée uniforme et constante dans le temps, en un débit instantané maximal à l'exutoire. Celui-ci est atteint lorsque l'ensemble du bassin contribue à la formation du débit, donc lorsque la durée de l'averse est égale au temps de concentration du bassin versant. Cette méthode est généralement appliquée pour les bassins versants ayant : • une superficie inférieure à 5 km² et servira pour le dimensionnement des passages inférieurs ou supérieurs des canaux d’irrigation. QpluieORA : débit de pluie de pointe par la méthode rationnelle (m3/s) Cr : coefficient de ruissellement iT : intensité de la pluie de période de retour T (mm/mn) A : surface du bassin versant (ha) En général : iTc = I24h (tc / 24)0.5 une superficie des moyens et des grands bassins Q = Cr x ITc x A / 3.6 ITc : intensité de la pluie en mm/h, A en km² 36
  • 37.
    b/- Méthode superficiellede Caquot C'est une méthode dérivée de la formule rationnelle qui s'applique exclusivement sur des surfaces urbaines drainées et peut être appliqué sur des petits bassins versants ruraux de superficie inférieure à 2 km².. Elle permet de déterminer directement le débit de pointe à partir des caractéristiques du bassin versant et de l'averse. Sa formulation est la suivante : QpluieORA : débit de pluie d'orage par la méthode de Caquot en m3/s I : pente hydraulique en m/m C : coefficient d'imperméabilisation A : surface du bassin versant (ha) m : coefficient correctif de forme : coefficients dépendant de la pluviométrie et de la période de K, α, β, γ retour Détermination du Coefficient de ruissellement Cr La capacité d'un bassin versant à ruisseler est caractérisée par le coefficient de ruissellement qui est très souvent utilisé en hydrologie de surface. Son calcul et son emploi sont simples, mais notons qu'il peut conduire à commettre de grossières erreurs. Ce coefficient est défini comme étant le rapport du volume d'eau ruisselé sur le volume d'eau total précipité sur le BV. En l'absence de mesure (cas le plus fréquent) sur les bassins de type Urbain, on utilise, en assainissement urbain, le rapport des surfaces imperméables raccordées au réseau à la surface totale du bassin versant. Cette évaluation sous-entend que les pertes initiales, dues essentiellement au stockage de l'eau dans les dépressions (0,1 à 2 mm) et les effets des surfaces perméables en liaison avec le réseau sont négligeables, ceci n'étant plus le cas général du fait du développement des techniques alternatives (chaussées réservoir, noues, …). Les tableaux des coefficients de ruissellement sont donnés ci-dessous : 37
  • 38.
    c/- Méthode duSoil Conservation Service (S.C.S) Les procédures de détermination du débit de pointe est: 1. relever les valeurs de a et b de la formule de Montana : I= a / t b 2. calculer: Ps = a / Si * (tc / 8) 1-b tc: temps caractéristiques en heures Si : perméabilité du sol, paramètre tabulé dans le tableau n° 5 3. on détermine q* d’après e graphique de la figure n° 19. 4. le débit de pointe en m3Is est égal à: Qix = (Si * x S) x q* / tc S : aire du bassin versant en km2 Si: infiltrations en mm. Généralement : Qp = 0.185 S Pe / tm Qp : débit de pointe en m3/s Pe : pluie efficace en mm tm : temps de montée 38
  • 39.
  • 40.
  • 41.
    d/- Méthode desabaques de SOGREAH On procède comme suit: En utilisant abaque ci-après (figure n° 20), on calcule le débit décennal Q10 pour données: - la surface ; - la pente moyenne (Pm = dénivelée totale / longueur totale); - la hauteur de la pluie journalière décennale locale ; - la perméabilité. * Calcul spécifique du débit biennal: Q2 = k1 Q10 K1 : coefficient régional (0.50 < k1 < 0.86) * Calcul spécifique du débit centennal Q100 = = k2 Q10 K2 : coefficient régional (1.30 < k2 < 2.50) e/- Formule de Krisnek Q = 30 ρ s / (0.5 √S) ρ : coefficient égal à 2.5 pour les bassins versants torrentiels f/- Formule de Mallet Gautier Q = 2 k S log10 (1 + a P) . ( 1 + 4 log10 T – log10 S)0.5 / L0.5 K : coefficient dépendant de la pente et de la superficie (k = 0.5 à 0.6) a : coefficient variant de 20 à 30 P : pluviométrie annuelle en mm T : période de retour en années L : longueur du cours d’eau en km S : superficie du bassin versant en km². g/- Formule de Fuller II Q = (1 + a log T) . (S 0.8 + 2.66 S 0.5) . 1.33 N / 100 41
  • 42.
  • 43.
    a : coefficientvariant de 0.7 à 0.8 N : coefficient régional pris égal à 85 en région accidentée, 80 en plaine et 100 en montagne. h/- Formule de Hazan-Lazarevick Q1000 = K1 x SK2 Q1000 : Débit de pointe de récurrence 1000 ans S : superficie du bassin versant en km² Les valeurs de k1 et k2 sont : Province du Nord Haut Rif Rif Rif Moyen Atlas Atlas central occidental oriental k1 15.55 9.78 7.58 14.94 13.51 13.47 9.38 k2 0.776 0.793 0.808 0.636 0.613 0.587 0.742 Pluviométrie 1000-1300 800-1000 600-800 700-900 500-700 400-500 200-400 (mm) Généralement : k1 = 9.38 et k2 = 0.742 La transposition des débits de crues milléniales aux débits de récurrence T se fera par la formule de Fuller I : Q (T) = Q1000 x (1 + a log t) / (1 + a log 1000) a : coefficient variant de 2 à 3.5 III- PASSAGE DE LA CRUE A L’ENTREE DANS LE SITE DU BARRAGE A LA CRUE DU PROJET III. 1- Estimation d’une forme d’hydro gramme de crue a/- Cas où il existe des hydro grammes de crues observés au droit ou à proximité du barrage Pour déterminer les débits, on utilise souvent des limnigraphes qui permettent d’établir un hydrogramme moyennant une courbe de tarage Q(H) estimée au mieux par des formules hydrauliques. 43
  • 44.
     Qx correspondà un débit moyen de crues Ce cas se présente lorsque l’étude a été menée soit par le gradex (voir II.3.c), soit directement sur un échantillon de maximums de débits moyens sur une durée t, (voir II.1). La méthode à suivre est comme suit (figure n° 21): 1. on choisit 2 ou 3 hydrogrammes observés parmi les plus forts ; 2. on découpe sur chacun deux une partie centrale de durée t ; 3. on calcule le débit moyen Qh de chaque partie centrale ; 4. par une affinité de rapport Qx / Qh. on transforme l’hydrogramme observé pour que sa pointe prenne la valeur Qx  Qx correspond à un débit instantané de crues Ce cas est concerné lorsque l’étude est basée sur les méthodes statistiques directes à partir d’un échantillon de maximums instantanés (voir II.1) ou sur les méthodes sommaires. La méthode suivie est similaire que précédemment (figure n° 22). b/- Cas où II n ‘existe pas des hydro grammes de crues observés  Qx correspond à un débit moyen de crues - Si tx ≈ tc : On choisit 2 à 3 hydrogrammes à laminer parmi les 9 illustrées dans la figure n° 23. tb : durée de l’hydrogramme (temps de base): Qx : débit moyen sur la durée t tm : temps de montée (= 1/4. 1/3 ou 1/2 de tb). - Si tx ≠ tc : On prend un des hydrogrammes de la figure n°24. - Si tx était très supérieur ou très inférieur à tc L’estimation de Qx perd de sa signification.  Qx correspond à un débit instantané de crues 1. on calcule le temps de concentration tc ; 2. on choisit de laminer les trois (3) formes d’hydrogrammes présentés à la figure n° 25. III.2- Estimation directe du débit de pointe laminée de la crue des projets A partir d’une étude statistique des débits de pointe Qix, et des temps de base tb des crues estimées à l’entrée dans la retenue, on peut directement déterminer le débit de pointe laminé au niveau du barrage. 44
  • 45.
  • 46.
  • 47.
  • 48.
    Les hydrogrammes decrues d’entrée peuvent être stylisés suivant une forme triangulaire définie par la figure n° 26. On doit vérifier, dans ce cas que Qix et tb sont indépendants et suivent respectivement la loi de Gumbel et la loi de Gauss. La représentation graphique de la fonction de distribution du débit laminé peut être tracée sur un diagramme de Frechet, eu égard de la loi de distribution de crue à l’entrée dans le site du barrage (figure n° 27). Ainsi on peut obtenir le débit de crue de projet (valeur probable du débit laminé) pour une fréquence F. III.3- Détermination du volume de la crue L’élaboration des hydrogrammes des crues repose, au délà de l’évaluation du débit de pointe, sur le choix du temps de montée et le temps de base du bassin versant. Etant donné que l’hydrogramme des crues est donné uniquement à titre indicatif, on retiendra pour le calcul des volumes des crues un hydrogramme triangulaire caractérisé par :  Un débit de pointe Qp ;  Un temps de montée pris égal au temps de concentration ;  Un temps de descente pris égal à 2 fois le temps de montée ;  Ainsi, le temps de base est de trois fois le temps de concentration. Le volume de la crue est donné par la formule suivante : V = 3 x Qp x Tc / 2 48
  • 49.