HACKATHON
SESSION 1
Introduction à Android
                         1
2
    I NTRODUCTION


                       ANDROID



     Système d’exploitation mobile plus intelligent




                                                      1
3




       I – L’univers ANDROID




PLAN   II– Installation et configuration des outils




       III –Première application
4




    L’UNIVERS ANDROID
5                               C RÉATION D ’ ANDROID (1/3)



• PME américaine créée en 2003 puis rachetée par Google en 2005



• Essayer de développer un système d'exploitation mobile plus intelligent :
     Permettre d'interagir avec la situation de l'utilisateur dans la nature

         Android n'est pas une réponse de Google à l'iPhone d'Apple
puisque l'existence de ce dernier n'a été révélée que 2 années plus tard.
6                               C RÉATION D ’ ANDROID (2/3)



• 2007 : Système d’exploitation propre à chaque constructeur de téléphone

 Inconvénient : Spécialisation des constructeurs dans un SE particulier



          Janvier 2007 : Sortie de l'IPhone par Apple

       Pour atteindre le niveau d'iOS (iPhone OS), il aurait fallu des années de
recherche et développement à chaque constructeur
7                               C RÉATION D ’ ANDROID (3/3)



• Création de l’Open Handset Alliance(OHA) en novembre 2007


• 35 entreprises évoluant dans l’univers mobile à sa création , dont Google

• But: développer un système open-source pour l'exploitation sur mobile et ainsi
  concurrencer les systèmes propriétaires

• Plus de 80 membres à l’heure actuelle dans l'OHA

• Système d'exploitation pour Smartphones et tablettes le plus utilisé.
8
                                               Q UELQUES DATES
                                             IMPORTANTES (1/2)



 5 Novembe 2007
  Naissance de l’Open Handset Alliance et d’Android.


 12 Novembre 2007
  Publication du SDK Android, le Kit de développement est mis à disposition.


 17 Avril 2008
  Google lance l’Android Developer Challenge
9
                                              Q UELQUES DATES
                                            IMPORTANTES (2/2)


 28 Août 2008
  Création de Android Market


 21 Octobre 2008
  Publication du code source d’Android : http://source.android.com


 22 Octobre 2008

      Commercialisation aux USA du premier mobile sous Android : le T-mobile G1,
       produit par HTC.

      Ouverture de l’Android Market
10                                                    P HILOSOPHIE ET
                                                     AVANTAGES (1/2)


      Open-source : Téléchargeable et modifiable à tout moment


      Gratuit (ou presque) : 25$(à vie) pour poster autant d’applications que vous souhaitez
       sur le Play Store


      Facile à développer: Toutes les API mises à disposition facilitent et accélèrent
       grandement le travail
11
                                                      P HILOSOPHIE ET
                                                     AVANTAGES (2/2)



      Facile à vendre : Le Play Store (Android Market) est une plateforme
       immense et très visitée.


      Flexible : très portable, s’adapte à beaucoup de structures différentes
       (Smartphones, tablettes, micro-ondes)


      Ingénieux : Architecture inspirée par les applications composites. Ces
       applications se trouvent essentiellement sur internet et leur principe
       est que vous pouvez combiner plusieurs composants totalement
       différents pour obtenir un résultat surpuissant.
12                             T ERMINAUX


      Smartphone

      Tablettes Internet

      Net book

      E Reader

      Electroménager

      Radio

      Boîtier multimedia TV
13
     APPLICATIONS
14
                                                    C OMMUNAUTÉ
                                                    O PEN S OURCE


     •   Google s’appuie sur la communauté open source.



     • SDK disponible et accessible à tous à l'adresse :
       http://developer.android.com/.
15
                                                           L ES ENJEUX



 •   Mise en œuvre d’une stratégie intelligente, car ce sont les OS qui sont
     mises en avant plutôt que les marques de téléphone.


 •   Etendre aux terminaux mobiles la force de Google sur la recherche, la
     publicité, et les autres services proposés.



 •   Promouvoir les services Google déjà existants sur les autres terminaux.
16
                                              L ES PRINCIPAUX
                                                 CONCURRENTS


      Apple avec iOS

      Research In Motion (RIM) avec BlackBerry OS

      Samsung avec Bada

      HP avec webOS

      Nokia avec Symbian OS et MeeGo

      Microsoft avec Windows Phone

      Sun/Oracle avec JavaFX Mobile LiMo et Openmoko
INCONVÉNIENTS
17




o Open source  Vulnérable au piratage



o Moins de rigueur dans la conception software et hardware  Ergonomie complexe



o Les applications Android ne sont pas toujours testées sur les tous téléphones 
  des problèmes de stabilité peuvent donc survenir.
18




       INSTALLATION ET
     CONFIGURATION DES
           OUTILS
19                             C ONDITIONS                     INITIALES


• ∀ matériel avec SE : Windows, Mac OS X ou distribution Linux.


• Windows : XP (en version 32 bits), Vista (en version 32 et 64 bits) et 7 (aussi en 32
  et 64 bits).


•    Mac OS 10.5.8 ou plus récent et un processeur x86.


• GNU/Linux : Distribution Ubuntu plus récente que la 8.04.


• ∀ distribution à partir du moment où votre bibliothèque GNU C (glibc) est au moins
  à la version 2.7
20                         J AVA         DEVELOPMENT KIT

                   PS : Passez à l’étape suivante si vous l’avez déjà


• JDK

• Ensemble d'outils pour compiler et déboguer votre code

• Téléchargeable partout sur Internet notamment à travers ce lien:
  http://www.oracle.com/technetwork/java/javase/downloads/index.html

• cliquez sur « Download » à côté de Java SE 6 Update xx dans la colonne JDK.
21                               SDK A NDROID (1/3)


• Kit de développement : Ensemble d'outils mis à disposition par un éditeur afin de
  permettre de développer des applications pour un environnement précis


• SDK Android  Développement d’applications pour Android (uniquement)


• Pour se le procurer rendez vous ici http://developer.android.com/sdk/index.html et
  sélectionnez la version dont vous avez besoin
22                     SDK A NDROID (2/3)



     • Au premier lancement du SDK, un écran de ce type
       s'affichera :
23                        SDK A NDROID (3/3)



     • Une fois votre choix effectué, un écran vous demandera de
       confirmer que vous souhaitez bien télécharger ces éléments là.
       Cliquez sur « Accept All » puis sur Install pour continuer.
24                                   L’ IDE        ECLIPSE (1/8)



     • IDE: logiciel dont l'objectif est de faciliter le
       développement, généralement pour un ensemble restreint de langages

     • Contient au moins un éditeur de texte (auto-compilation, outils de
       compilations , débogueur)

     • Dans le cas du développement Android, un IDE est très pratique pour
       ceux qui souhaitent ne pas avoir à utiliser les lignes de commande.

     • Eclipse : gratuit, puissant et recommandé par Google dans la
       documentation officielle d'Android.
25                                   L’ IDE         ECLIPSE (2/8)



     • Téléchargeable via le lien suivant http://www.eclipse.org/downloads/


     • Choisir « Eclipse IDE for Java Developers » qui est le meilleur
       compromis entre contenu suffisant et taille du fichier à télécharger


     • Installer
26                                    L’ IDE         ECLIPSE (3/8)



     • Une fois Eclipse installé, lancez-le et définissez le workspase(espace de
       travail, c'est-à-dire l'endroit où il créera les fichiers indispensables
       contenant les informations sur les projets)



     • Pour le développement pour Android , téléchargez le plug-in
       (l'extension) « Android Development Tools » (ADT)
27                                   L’ IDE         ECLIPSE (4/8)


     • Allez dans Help puis dans Install New Softwares... (installer de
       nouveaux programmes). Au premier encart intitulé « Work with: »,
       cliquez sur le bouton « Add... » qui se situe juste à côté. On va définir
       où télécharger ce nouveau programme. Dans le champ « Name »
       écrivez par exemple ADT et dans location, copiez l'adresse ci-dessous et
       cliquez sur OK



                     https://dl-ssl.google.com/android/eclipse/



     • Avec cette adresse, on indique à Eclipse qu'on désire télécharger de
       nouveaux logiciels qui se trouvent à cet emplacement, afin qu'Eclipse
       nous propose de les télécharger.
28   L’ IDE   ECLIPSE
29                                   L’ IDE         ECLIPSE (5/8)

     • Patientez tant que sera écrit « Pending ... », puisque c'est ainsi
       qu'Eclipse indique qu'il cherche les fichiers disponibles à l'emplacement
       que vous avez précisé.


     • Dès que « Developer Tools » apparaît à la place de « Pending... »,
       développez le menu en cliquant sur le triangle à gauche du carré de
       sélection et analysons les éléments proposés :
30                                  L’ IDE        ECLIPSE (6/8)



     • Android DDMS(Android Dalvik Debug Monitor Server): permet
       d’exécuter quelques fonctions pour vous aider à déboguer votre
       application (simuler un appel ou une position géographique par
       exemple) et d'avoir accès à d'autres informations utiles.

     • ADT.

     • Android Hierarchy Viewer : permet d'optimiser et de déboguer son
       interface graphique.

     • Android Traceview : permet d'optimiser et de déboguer son
       application.
31                                    L’ IDE         ECLIPSE (7/8)



     • Sélectionnez tout et cliquez sur Next, à nouveau sur Next à l'écran
       suivant puis finalement sur « I accept the terms of the license
       agreements » après avoir lu les différents contrats. Cliquez enfin sur
       Finish.


     • Une fois l'installation et le téléchargement terminés, il vous proposera
       de redémarrer l'application. Faites donc en cliquant sur « Restart Now»



     • Au démarrage, Eclipse vous demandera d'indiquer où se situe le SDK
32                                  L’ IDE         ECLIPSE (8/8)




     • Sélectionnez « Use existing SDKs » puisqu'on a déjà téléchargé un
       SDK, puis cliquez sur « Browse... » pour sélectionner l'emplacement du
       SDK.
33                            A NDROID V IRTUAL D EVICE (1/3)




     • Aussi appelé AVD


     • Emulateur de terminal sous Android

          Pas besoin d'un périphérique sous Android pour tester votre
         application
34                              A NDROID V IRTUAL D EVICE (2/3)




     • Lancez à nouveau Eclipse si vous l'avez fermé. Repérez tout d'abord où
       se trouve la barre d'outils




     • Repérez le couple d’icônes suivant :
35                              A NDROID V IRTUAL D EVICE (3/3)




     • Celle de gauche permet d'ouvrir les outils du SDK et celle de droite
       permet d'ouvrir l'interface de gestion d'AVD. Cliquez dessus puis sur
       « New... » pour ajouter un nouvel AVD.
36




     T EST   ET CONFIGURATION
37




     VOTRE PREMIERE
       APPLICATION
38                                          A CTIVITÉ              ET VUE




     • Elément important dans le développement android



     • Fenêtre affichant des informations (le plus souvent graphiques)



     • Activité= contexte + Interface graphique
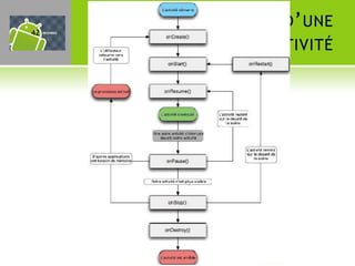
39   E TATS D ’ UNE ACTIVITÉ (1/2)
40                         E TATS D ’ UNE ACTIVITÉ (2/2)




     • 3 états distincts
Etat                        Visibilité                        Description
Active                      L'activité est visible en         Elle est sur le dessus de la pile, c'est ce que
(«active » 41 «running» )
           ou               totalité.                         l'utilisateur
                                                              consulte en ce moment même et il peut l'utiliser
                                                              dans son
                                                              intégralité.
                                                              C'est cette application qui a le focus, c'est-à-dire que
                                                              l'utilisateur agit directement sur l'application.



Suspendue                   L'activité est partiellement      Ce n'est pas sur cette activité qu'agit l'utilisateur.
(«paused »)                 visible à l'écran.                L'application n'a plus le focus, c'est l'application sus-
                            C'est le cas quand vous           jacente
                            recevez un SMS et qu'une          qui l'a. Pour que notre application récupère le focus,
                            fenêtre semi-transparente se      l'utilisateur devra se débarrasser de l'application qui
                            pose devant votre                 l'obstrue, puis l'utilisateur pourra à nouveau
                            activité pour afficher le         interagir avec.
                            contenu du message et             Si le système a besoin de mémoire, il peut très bien
                            vous permettre d'y répondre       tuer
                            par exemple.                      l'application (cette affirmation n'est plus vraie si
                                                              vous
                                                              utilisez un SDK avec l'API 11 minimum).
Arrêtée                     L'activité est tout simplement    L'application n'a évidemment plus le focus, puisque
(«stopped»)                 oblitérée par une                 l'utilisateur ne peut pas la voir, il ne peut pas agir
                            autre activité, on ne peut plus   dessus.
                            la voir du tout                   Le système retient son état pour pouvoir reprendre
                                                              mais il
                                                              peut arriver que le système tue votre application
                                                              pour libérer
42
     C YCLE DE VIE D ’ UNE
                 ACTIVITÉ
43




     C RÉATION D ’ UN   PROJET
44




     UN   NON - HELLO   W ORLD !


Hackathon Android Abidjan

  • 1.
  • 2.
    2 I NTRODUCTION ANDROID Système d’exploitation mobile plus intelligent 1
  • 3.
    3 I – L’univers ANDROID PLAN II– Installation et configuration des outils III –Première application
  • 4.
    4 L’UNIVERS ANDROID
  • 5.
    5 C RÉATION D ’ ANDROID (1/3) • PME américaine créée en 2003 puis rachetée par Google en 2005 • Essayer de développer un système d'exploitation mobile plus intelligent :  Permettre d'interagir avec la situation de l'utilisateur dans la nature  Android n'est pas une réponse de Google à l'iPhone d'Apple puisque l'existence de ce dernier n'a été révélée que 2 années plus tard.
  • 6.
    6 C RÉATION D ’ ANDROID (2/3) • 2007 : Système d’exploitation propre à chaque constructeur de téléphone  Inconvénient : Spécialisation des constructeurs dans un SE particulier Janvier 2007 : Sortie de l'IPhone par Apple Pour atteindre le niveau d'iOS (iPhone OS), il aurait fallu des années de recherche et développement à chaque constructeur
  • 7.
    7 C RÉATION D ’ ANDROID (3/3) • Création de l’Open Handset Alliance(OHA) en novembre 2007 • 35 entreprises évoluant dans l’univers mobile à sa création , dont Google • But: développer un système open-source pour l'exploitation sur mobile et ainsi concurrencer les systèmes propriétaires • Plus de 80 membres à l’heure actuelle dans l'OHA • Système d'exploitation pour Smartphones et tablettes le plus utilisé.
  • 8.
    8 Q UELQUES DATES IMPORTANTES (1/2)  5 Novembe 2007 Naissance de l’Open Handset Alliance et d’Android.  12 Novembre 2007 Publication du SDK Android, le Kit de développement est mis à disposition.  17 Avril 2008 Google lance l’Android Developer Challenge
  • 9.
    9 Q UELQUES DATES IMPORTANTES (2/2)  28 Août 2008 Création de Android Market  21 Octobre 2008 Publication du code source d’Android : http://source.android.com  22 Octobre 2008  Commercialisation aux USA du premier mobile sous Android : le T-mobile G1, produit par HTC.  Ouverture de l’Android Market
  • 10.
    10 P HILOSOPHIE ET AVANTAGES (1/2)  Open-source : Téléchargeable et modifiable à tout moment  Gratuit (ou presque) : 25$(à vie) pour poster autant d’applications que vous souhaitez sur le Play Store  Facile à développer: Toutes les API mises à disposition facilitent et accélèrent grandement le travail
  • 11.
    11 P HILOSOPHIE ET AVANTAGES (2/2)  Facile à vendre : Le Play Store (Android Market) est une plateforme immense et très visitée.  Flexible : très portable, s’adapte à beaucoup de structures différentes (Smartphones, tablettes, micro-ondes)  Ingénieux : Architecture inspirée par les applications composites. Ces applications se trouvent essentiellement sur internet et leur principe est que vous pouvez combiner plusieurs composants totalement différents pour obtenir un résultat surpuissant.
  • 12.
    12 T ERMINAUX  Smartphone  Tablettes Internet  Net book  E Reader  Electroménager  Radio  Boîtier multimedia TV
  • 13.
    13 APPLICATIONS
  • 14.
    14 C OMMUNAUTÉ O PEN S OURCE • Google s’appuie sur la communauté open source. • SDK disponible et accessible à tous à l'adresse : http://developer.android.com/.
  • 15.
    15 L ES ENJEUX • Mise en œuvre d’une stratégie intelligente, car ce sont les OS qui sont mises en avant plutôt que les marques de téléphone. • Etendre aux terminaux mobiles la force de Google sur la recherche, la publicité, et les autres services proposés. • Promouvoir les services Google déjà existants sur les autres terminaux.
  • 16.
    16 L ES PRINCIPAUX CONCURRENTS  Apple avec iOS  Research In Motion (RIM) avec BlackBerry OS  Samsung avec Bada  HP avec webOS  Nokia avec Symbian OS et MeeGo  Microsoft avec Windows Phone  Sun/Oracle avec JavaFX Mobile LiMo et Openmoko
  • 17.
    INCONVÉNIENTS 17 o Open source Vulnérable au piratage o Moins de rigueur dans la conception software et hardware  Ergonomie complexe o Les applications Android ne sont pas toujours testées sur les tous téléphones  des problèmes de stabilité peuvent donc survenir.
  • 18.
    18 INSTALLATION ET CONFIGURATION DES OUTILS
  • 19.
    19 C ONDITIONS INITIALES • ∀ matériel avec SE : Windows, Mac OS X ou distribution Linux. • Windows : XP (en version 32 bits), Vista (en version 32 et 64 bits) et 7 (aussi en 32 et 64 bits). • Mac OS 10.5.8 ou plus récent et un processeur x86. • GNU/Linux : Distribution Ubuntu plus récente que la 8.04. • ∀ distribution à partir du moment où votre bibliothèque GNU C (glibc) est au moins à la version 2.7
  • 20.
    20 J AVA DEVELOPMENT KIT PS : Passez à l’étape suivante si vous l’avez déjà • JDK • Ensemble d'outils pour compiler et déboguer votre code • Téléchargeable partout sur Internet notamment à travers ce lien: http://www.oracle.com/technetwork/java/javase/downloads/index.html • cliquez sur « Download » à côté de Java SE 6 Update xx dans la colonne JDK.
  • 21.
    21 SDK A NDROID (1/3) • Kit de développement : Ensemble d'outils mis à disposition par un éditeur afin de permettre de développer des applications pour un environnement précis • SDK Android  Développement d’applications pour Android (uniquement) • Pour se le procurer rendez vous ici http://developer.android.com/sdk/index.html et sélectionnez la version dont vous avez besoin
  • 22.
    22 SDK A NDROID (2/3) • Au premier lancement du SDK, un écran de ce type s'affichera :
  • 23.
    23 SDK A NDROID (3/3) • Une fois votre choix effectué, un écran vous demandera de confirmer que vous souhaitez bien télécharger ces éléments là. Cliquez sur « Accept All » puis sur Install pour continuer.
  • 24.
    24 L’ IDE ECLIPSE (1/8) • IDE: logiciel dont l'objectif est de faciliter le développement, généralement pour un ensemble restreint de langages • Contient au moins un éditeur de texte (auto-compilation, outils de compilations , débogueur) • Dans le cas du développement Android, un IDE est très pratique pour ceux qui souhaitent ne pas avoir à utiliser les lignes de commande. • Eclipse : gratuit, puissant et recommandé par Google dans la documentation officielle d'Android.
  • 25.
    25 L’ IDE ECLIPSE (2/8) • Téléchargeable via le lien suivant http://www.eclipse.org/downloads/ • Choisir « Eclipse IDE for Java Developers » qui est le meilleur compromis entre contenu suffisant et taille du fichier à télécharger • Installer
  • 26.
    26 L’ IDE ECLIPSE (3/8) • Une fois Eclipse installé, lancez-le et définissez le workspase(espace de travail, c'est-à-dire l'endroit où il créera les fichiers indispensables contenant les informations sur les projets) • Pour le développement pour Android , téléchargez le plug-in (l'extension) « Android Development Tools » (ADT)
  • 27.
    27 L’ IDE ECLIPSE (4/8) • Allez dans Help puis dans Install New Softwares... (installer de nouveaux programmes). Au premier encart intitulé « Work with: », cliquez sur le bouton « Add... » qui se situe juste à côté. On va définir où télécharger ce nouveau programme. Dans le champ « Name » écrivez par exemple ADT et dans location, copiez l'adresse ci-dessous et cliquez sur OK https://dl-ssl.google.com/android/eclipse/ • Avec cette adresse, on indique à Eclipse qu'on désire télécharger de nouveaux logiciels qui se trouvent à cet emplacement, afin qu'Eclipse nous propose de les télécharger.
  • 28.
    28 L’ IDE ECLIPSE
  • 29.
    29 L’ IDE ECLIPSE (5/8) • Patientez tant que sera écrit « Pending ... », puisque c'est ainsi qu'Eclipse indique qu'il cherche les fichiers disponibles à l'emplacement que vous avez précisé. • Dès que « Developer Tools » apparaît à la place de « Pending... », développez le menu en cliquant sur le triangle à gauche du carré de sélection et analysons les éléments proposés :
  • 30.
    30 L’ IDE ECLIPSE (6/8) • Android DDMS(Android Dalvik Debug Monitor Server): permet d’exécuter quelques fonctions pour vous aider à déboguer votre application (simuler un appel ou une position géographique par exemple) et d'avoir accès à d'autres informations utiles. • ADT. • Android Hierarchy Viewer : permet d'optimiser et de déboguer son interface graphique. • Android Traceview : permet d'optimiser et de déboguer son application.
  • 31.
    31 L’ IDE ECLIPSE (7/8) • Sélectionnez tout et cliquez sur Next, à nouveau sur Next à l'écran suivant puis finalement sur « I accept the terms of the license agreements » après avoir lu les différents contrats. Cliquez enfin sur Finish. • Une fois l'installation et le téléchargement terminés, il vous proposera de redémarrer l'application. Faites donc en cliquant sur « Restart Now» • Au démarrage, Eclipse vous demandera d'indiquer où se situe le SDK
  • 32.
    32 L’ IDE ECLIPSE (8/8) • Sélectionnez « Use existing SDKs » puisqu'on a déjà téléchargé un SDK, puis cliquez sur « Browse... » pour sélectionner l'emplacement du SDK.
  • 33.
    33 A NDROID V IRTUAL D EVICE (1/3) • Aussi appelé AVD • Emulateur de terminal sous Android  Pas besoin d'un périphérique sous Android pour tester votre application
  • 34.
    34 A NDROID V IRTUAL D EVICE (2/3) • Lancez à nouveau Eclipse si vous l'avez fermé. Repérez tout d'abord où se trouve la barre d'outils • Repérez le couple d’icônes suivant :
  • 35.
    35 A NDROID V IRTUAL D EVICE (3/3) • Celle de gauche permet d'ouvrir les outils du SDK et celle de droite permet d'ouvrir l'interface de gestion d'AVD. Cliquez dessus puis sur « New... » pour ajouter un nouvel AVD.
  • 36.
    36 T EST ET CONFIGURATION
  • 37.
    37 VOTRE PREMIERE APPLICATION
  • 38.
    38 A CTIVITÉ ET VUE • Elément important dans le développement android • Fenêtre affichant des informations (le plus souvent graphiques) • Activité= contexte + Interface graphique
  • 39.
    39 E TATS D ’ UNE ACTIVITÉ (1/2)
  • 40.
    40 E TATS D ’ UNE ACTIVITÉ (2/2) • 3 états distincts
  • 41.
    Etat Visibilité Description Active L'activité est visible en Elle est sur le dessus de la pile, c'est ce que («active » 41 «running» ) ou totalité. l'utilisateur consulte en ce moment même et il peut l'utiliser dans son intégralité. C'est cette application qui a le focus, c'est-à-dire que l'utilisateur agit directement sur l'application. Suspendue L'activité est partiellement Ce n'est pas sur cette activité qu'agit l'utilisateur. («paused ») visible à l'écran. L'application n'a plus le focus, c'est l'application sus- C'est le cas quand vous jacente recevez un SMS et qu'une qui l'a. Pour que notre application récupère le focus, fenêtre semi-transparente se l'utilisateur devra se débarrasser de l'application qui pose devant votre l'obstrue, puis l'utilisateur pourra à nouveau activité pour afficher le interagir avec. contenu du message et Si le système a besoin de mémoire, il peut très bien vous permettre d'y répondre tuer par exemple. l'application (cette affirmation n'est plus vraie si vous utilisez un SDK avec l'API 11 minimum). Arrêtée L'activité est tout simplement L'application n'a évidemment plus le focus, puisque («stopped») oblitérée par une l'utilisateur ne peut pas la voir, il ne peut pas agir autre activité, on ne peut plus dessus. la voir du tout Le système retient son état pour pouvoir reprendre mais il peut arriver que le système tue votre application pour libérer
  • 42.
    42 C YCLE DE VIE D ’ UNE ACTIVITÉ
  • 43.
    43 C RÉATION D ’ UN PROJET
  • 44.
    44 UN NON - HELLO W ORLD !
  • 45.