Intégrer la présentation
Téléchargé 31 fois















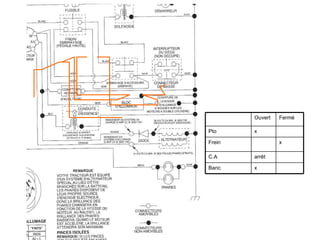
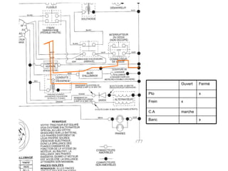
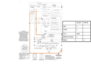
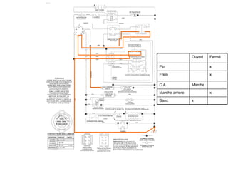
Le document présente un schéma électrique détaillant les différents circuits d'un tracteur de jardin, incluant le circuit de démarrage, de charge, d'éclairage, et d'arrêt. Il mentionne également des éléments comme le frein, le PTO et les différentes positions de marche et d'arrêt. Ces informations sont cruciales pour la compréhension et la maintenance du système électrique du tracteur.














